|
ILIAS
release_4-4 Revision
|
Class ilLearningModuleGUI. More...
Inheritance diagram for ilObjLearningModuleGUI:
Collaboration diagram for ilObjLearningModuleGUI:Public Member Functions | |
| ilObjLearningModuleGUI ($a_data, $a_id=0, $a_call_by_reference=true, $a_prepare_output=true) | |
| Constructor public. More... | |
| assignObject () | |
| view () | |
Public Member Functions inherited from ilObjContentObjectGUI | |
| ilObjContentObjectGUI ($a_data, $a_id=0, $a_call_by_reference=true, $a_prepare_output=false) | |
| Constructor. More... | |
| & | executeCommand () |
| execute command More... | |
| _forwards () | |
| properties () | |
| edit properties form More... | |
| initPropertiesForm () | |
| Init properties form. More... | |
| getPropertiesFormValues () | |
| Get values for properties form. More... | |
| saveProperties () | |
| save properties More... | |
| editStyleProperties () | |
| Edit style properties. More... | |
| initStylePropertiesForm () | |
| Init style properties form. More... | |
| createStyle () | |
| Create Style. More... | |
| editStyle () | |
| Edit Style. More... | |
| deleteStyle () | |
| Delete Style. More... | |
| saveStyleSettings () | |
| Save style settings. More... | |
| initMenuForm () | |
| Init menu form. More... | |
| editMenuProperties () | |
| Edit menu properies. More... | |
| saveMenuProperties () | |
| save properties More... | |
| explorer () | |
| output explorer tree More... | |
| popup () | |
| popup window for wysiwyg editor More... | |
| proceedDragDrop () | |
| proceed drag and drop operations on pages/chapters More... | |
| initImportForm () | |
| Init import form. More... | |
| addBibItemObject ($a_target="") | |
| add bib item (admin call) More... | |
| addBibItem () | |
| add bib item (module call) More... | |
| deleteBibItemObject ($a_target="") | |
| delete bib item (admin call) More... | |
| deleteBibItem () | |
| delete bib item (module call) More... | |
| editBibItemObject ($a_target="") | |
| edit bib items (admin call) More... | |
| editBibItem () | |
| edit bib items (module call) More... | |
| saveBibItemObject ($a_target="") | |
| save bib item (admin call) More... | |
| saveBibItem () | |
| save bib item (module call) More... | |
| exportObject () | |
| export object More... | |
| importObject () | |
| display dialogue for importing XML-LeaningObjects More... | |
| importFileObject () | |
| display status information or report errors messages in case of error More... | |
| chapters () | |
| show chapters More... | |
| pages () | |
| listLinks () | |
| List all broken links. More... | |
| showMaintenance () | |
| Show maintenance. More... | |
| activatePages () | |
| activates or deactivates pages More... | |
| pastePage () | |
| paste page More... | |
| copyPage () | |
| copy page More... | |
| delete ($a_parent_subobj_id=0) | |
| confirm deletion screen for page object and structure object deletion More... | |
| cancelDelete () | |
| cancel delete More... | |
| confirmedDelete ($a_parent_subobj_id=0) | |
| delete page object or structure objects More... | |
| getContextPath ($a_endnode_id, $a_startnode_id=1) | |
| get context path in content object tree More... | |
| showActions ($a_actions) | |
| show possible action (form buttons) More... | |
| perm () | |
| edit permissions More... | |
| permSave () | |
| save permissions More... | |
| info () | |
| info permissions More... | |
| addRole () | |
| add local role More... | |
| owner () | |
| show owner of content object More... | |
| view () | |
| view content object More... | |
| moveChapter ($a_parent_subobj_id=0) | |
| move a single chapter (selection) More... | |
| copyChapter ($a_parent_subobj_id=0) | |
| copy a single chapter (selection) More... | |
| pasteChapter ($a_parent_subobj_id=0) | |
| paste chapter More... | |
| movePage () | |
| move page More... | |
| cancel () | |
| cancel action More... | |
| export () | |
| export content object More... | |
| getPublicAccessColValue ($a_type, $a_file) | |
| Get public access value for export table. More... | |
| publishExportFile ($a_files) | |
| download export file More... | |
| downloadPDFFile () | |
| download export file More... | |
| fixTreeConfirm () | |
| confirm screen for tree fixing More... | |
| fixTree () | |
| Fix tree. More... | |
| setilLMMenu ($a_offline=false, $a_export_format="", $a_active="content", $a_use_global_tabs=false, $a_as_subtabs=false, $a_cur_page=0) | |
| get lm menu html More... | |
| createPDF () | |
| export content object More... | |
| exportHTML () | |
| create html package More... | |
| exportSCORM () | |
| create scorm package More... | |
| addLocations ($a_omit_obj_id=false) | |
| display locator More... | |
| listQuestions () | |
| List questions. More... | |
| setTabs ($a_act="") | |
| output tabs More... | |
| setContentSubTabs ($a_active) | |
| Set pages tabs. More... | |
| addTabs ($a_act="") | |
| Adds tabs. More... | |
| setSubTabs ($a_active) | |
| Set sub tabs. More... | |
| editPublicSection () | |
| savePublicSection () | |
| history () | |
| history More... | |
| formatInvalidLinkArray (Array $row) | |
| linkChecker () | |
| saveLinkCheck () | |
| refreshLinkCheck () | |
| __initLinkChecker () | |
| __initLMMenuEditor () | |
| addMenuEntry () | |
| display add menu entry form More... | |
| initMenuEntryForm ($a_mode="edit") | |
| Init menu entry form. More... | |
| saveMenuEntry () | |
| save new menu entry More... | |
| deleteMenuEntry () | |
| drop a menu entry More... | |
| editMenuEntry () | |
| edit menu entry form More... | |
| updateMenuEntry () | |
| update a menu entry More... | |
| showEntrySelector () | |
| selectHeader () | |
| select page as header More... | |
| selectFooter () | |
| select page as footer More... | |
| saveAllTitles () | |
| Save all titles of chapters/pages. More... | |
| insertChapter () | |
| Insert (multiple) chapters at node. More... | |
| insertChapterClip () | |
| Insert Chapter from clipboard. More... | |
| _goto ($a_target) | |
| redirect script More... | |
| cutItems ($a_return="chapters") | |
| Copy items to clipboard, then cut them from the current tree. More... | |
| copyItems () | |
| Copy items to clipboard. More... | |
| cutChapter () | |
| Cut chapter(s) More... | |
| showExportIDsOverview ($a_validation=false) | |
| Show export IDs overview. More... | |
| filterHelpChapters () | |
| Filter help chapters. More... | |
| saveExportIds () | |
| Save export IDs. More... | |
| saveHelpMapping () | |
| Save help mapping. More... | |
| showTooltipList () | |
| Show export IDs overview. More... | |
| addTooltip () | |
| Add tooltip. More... | |
| filterTooltips () | |
| Filter tooltips. More... | |
| saveTooltips () | |
| Save tooltips. More... | |
| deleteTooltips () | |
| Delete tooltips. More... | |
| setPageLayoutInHierarchy () | |
| Set layout for multipl pages. More... | |
| setPageLayout ($a_in_hierarchy=false) | |
| Set layout for multipl pages. More... | |
| initSetPageLayoutForm () | |
| Init set page layout form. More... | |
| savePageLayout () | |
| Save page layout. More... | |
| editGlossaries () | |
| Edit automatically linked glossaries. More... | |
| showLMGlossarySelector () | |
| Select LM Glossary. More... | |
| confirmGlossarySelection () | |
| Confirm glossary selection. More... | |
| selectLMGlossaryLink () | |
| Select a glossary and link all its terms. More... | |
| selectLMGlossary () | |
| Select lm glossary. More... | |
| removeLMGlossary () | |
| Remove lm glossary. More... | |
| editMasterLanguage () | |
| Edit master language. More... | |
| switchToLanguage () | |
| Switch to language. More... | |
| redrawHeaderAction () | |
Public Member Functions inherited from ilObjectGUI | |
| ilObjectGUI ($a_data, $a_id=0, $a_call_by_reference=true, $a_prepare_output=true) | |
| Constructor public. More... | |
| & | executeCommand () |
| execute command More... | |
| withReferences () | |
| determines wether objects are referenced or not (got ref ids or not) More... | |
| setCreationMode ($a_mode=true) | |
| if true, a creation screen is displayed the current $_GET[ref_id] don't belong to the current class! the mode is determined in ilrepositorygui More... | |
| getCreationMode () | |
| get creation mode More... | |
| getAdminTabs (&$tabs_gui) | |
| administration tabs show only permissions and trash folder More... | |
| getHTML () | |
| confirmedDeleteObject () | |
| confirmed deletion of object -> objects are moved to trash or deleted immediately, if trash is disabled More... | |
| cancelDeleteObject () | |
| cancel deletion of object More... | |
| cancelObject ($in_rep=false) | |
| cancel action and go back to previous page public More... | |
| createObject () | |
| create new object form More... | |
| cancelCreation () | |
| cancel create action and go back to repository parent More... | |
| saveObject () | |
| save object More... | |
| editObject () | |
| edit object More... | |
| updateObject () | |
| updates object entry in object_data More... | |
| getFormAction ($a_cmd, $a_formaction="") | |
| get form action for command (command is method name without "Object", e.g. More... | |
| isVisible ($a_ref_id, $a_type) | |
| viewObject () | |
| list childs of current object More... | |
| deleteObject ($a_error=false) | |
| Display deletion confirmation screen. More... | |
| cloneAllObject () | |
| Clone single (not container object) Method is overwritten in ilContainerGUI. More... | |
Data Fields | |
| $object | |
Data Fields inherited from ilObjContentObjectGUI | |
| $ctrl | |
Data Fields inherited from ilObjectGUI | |
| const | COPY_WIZARD_NEEDS_PAGE = 1 |
| $ilias | |
| $objDefinition | |
| $tpl | |
| $tree | |
| $lng | |
| $data | |
| $object | |
| $ref_id | |
| $obj_id | |
| $maxcount | |
| $formaction | |
| $return_location | |
| $target_frame | |
| $tab_target_script | |
| $actions | |
| $sub_objects | |
| $omit_locator = false | |
| const | CFORM_NEW = 1 |
| const | CFORM_IMPORT = 2 |
| const | CFORM_CLONE = 3 |
Additional Inherited Members | |
Static Public Member Functions inherited from ilObjContentObjectGUI | |
| static | getMultiLangHeader ($a_lm_id, $a_gui_class) |
| Get multi lang header. More... | |
| static | getLayoutOption ($a_txt, $a_var, $a_def_option="") |
| Save help mapping. More... | |
Static Public Member Functions inherited from ilObjectGUI | |
| static | _gotoRepositoryRoot ($a_raise_error=false) |
| Goto repository root. More... | |
| static | _gotoRepositoryNode ($a_ref_id, $a_cmd="frameset") |
| Goto repository root. More... | |
Protected Member Functions inherited from ilObjContentObjectGUI | |
| initCreationForms ($a_new_type) | |
| afterSave (ilObject $a_new_object) | |
Protected Member Functions inherited from ilObjectGUI | |
| assignObject () | |
| prepareOutput () | |
| prepare output More... | |
| setTitleAndDescription () | |
| called by prepare output More... | |
| initHeaderAction ($a_sub_type=null, $a_sub_id=null) | |
| Add header action menu. More... | |
| insertHeaderAction ($a_list_gui) | |
| Insert header action into main template. More... | |
| addHeaderAction () | |
| Add header action menu. More... | |
| redrawHeaderActionObject () | |
| Ajax call: redraw action header only. More... | |
| showMountWebfolderIcon () | |
| setTabs () | |
| set admin tabs public More... | |
| setAdminTabs () | |
| set admin tabs public More... | |
| setLocator () | |
| set Locator More... | |
| addLocatorItems () | |
| should be overwritten to add object specific items (repository items are preloaded) More... | |
| omitLocator ($a_omit=true) | |
| addAdminLocatorItems ($a_do_not_add_object=false) | |
| should be overwritten to add object specific items (repository items are preloaded) More... | |
| initCreationForms ($a_new_type) | |
| Init creation froms. More... | |
| getCreationFormsHTML (array $a_forms) | |
| Get HTML for creation forms (accordion) More... | |
| initCreateForm ($a_new_type) | |
| Init object creation form. More... | |
| initDidacticTemplate (ilPropertyFormGUI $form) | |
| Show didactic template types. More... | |
| addDidacticTemplateOptions (array &$a_options) | |
| Add custom templates. More... | |
| getDidacticTemplateVar ($a_type) | |
| Get didactic template setting from creation screen. More... | |
| putObjectInTree (ilObject $a_obj, $a_parent_node_id=null) | |
| Add object to tree at given position. More... | |
| afterSave (ilObject $a_new_object) | |
| Post (successful) object creation hook. More... | |
| initEditForm () | |
| Init object edit form. More... | |
| initEditCustomForm (ilPropertyFormGUI $a_form) | |
| Add custom fields to update form. More... | |
| getEditFormValues () | |
| Get values for edit form. More... | |
| getEditFormCustomValues (array &$a_values) | |
| Add values to custom edit fields. More... | |
| updateCustom (ilPropertyFormGUI $a_form) | |
| Insert custom update form values into object. More... | |
| afterUpdate () | |
| Post (successful) object update hook. More... | |
| initImportForm ($a_new_type) | |
| Init object import form. More... | |
| importFileObject ($parent_id=null) | |
| Import. More... | |
| afterImport (ilObject $a_new_object) | |
| Post (successful) object import hook. More... | |
| setFormAction ($a_cmd, $a_formaction) | |
| set specific form action for command More... | |
| getReturnLocation ($a_cmd, $a_location="") | |
| get return location for command (command is method name without "Object", e.g. More... | |
| setReturnLocation ($a_cmd, $a_location) | |
| set specific return location for command More... | |
| getTargetFrame ($a_cmd, $a_target_frame="") | |
| get target frame for command (command is method name without "Object", e.g. More... | |
| setTargetFrame ($a_cmd, $a_target_frame) | |
| set specific target frame for command More... | |
| showPossibleSubObjects () | |
| show possible subobjects (pulldown menu) More... | |
| getTemplateFile ($a_cmd, $a_type="") | |
| get a template blockfile format: tpl. More... | |
| getTitlesByRefId ($a_ref_ids) | |
| get Titles of objects this method is used for error messages in methods cut/copy/paste More... | |
| getTabs (&$tabs_gui) | |
| get tabs abstract method. More... | |
| __showButton ($a_cmd, $a_text, $a_target='') | |
| hitsperpageObject () | |
| & | __initTableGUI () |
| __setTableGUIBasicData (&$tbl, &$result_set, $a_from="") | |
| standard implementation for tables use 'from' variable use different initial setting of table More... | |
| redirectToRefId ($a_ref_id, $a_cmd="") | |
| redirects to (repository) view per ref id usually to a container and usually used at the end of a save/import method where the object gui type (of the new object) doesn't match with the type of the current $_GET["ref_id"] value More... | |
| fillCloneTemplate ($a_tpl_varname, $a_type) | |
| Fill object clone template This method can be called from any object GUI class that wants to offer object cloning. More... | |
| getCenterColumnHTML () | |
| Get center column. More... | |
| getRightColumnHTML () | |
| Display right column. More... | |
| setColumnSettings ($column_gui) | |
| May be overwritten in subclasses. More... | |
| checkPermission ($a_perm, $a_cmd="", $a_type="", $a_ref_id=null) | |
| Check permission and redirect on error. More... | |
| checkPermissionBool ($a_perm, $a_cmd="", $a_type="", $a_ref_id=null) | |
| Check permission. More... | |
| enableDragDropFileUpload () | |
| Enables the file upload into this object by dropping files. More... | |
| handleAutoRating (ilObject $a_new_obj) | |
| Activate rating automatically if parent container setting. More... | |
Class ilLearningModuleGUI.
GUI class for ilLearningModule
Definition at line 19 of file class.ilObjLearningModuleGUI.php.
| ilObjLearningModuleGUI::assignObject | ( | ) |
Definition at line 53 of file class.ilObjLearningModuleGUI.php.
Referenced by ilObjLearningModuleGUI().
Here is the caller graph for this function:| ilObjLearningModuleGUI::ilObjLearningModuleGUI | ( | $a_data, | |
$a_id = 0, |
|||
$a_call_by_reference = true, |
|||
$a_prepare_output = true |
|||
| ) |
Constructor public.
Definition at line 26 of file class.ilObjLearningModuleGUI.php.
References assignObject().
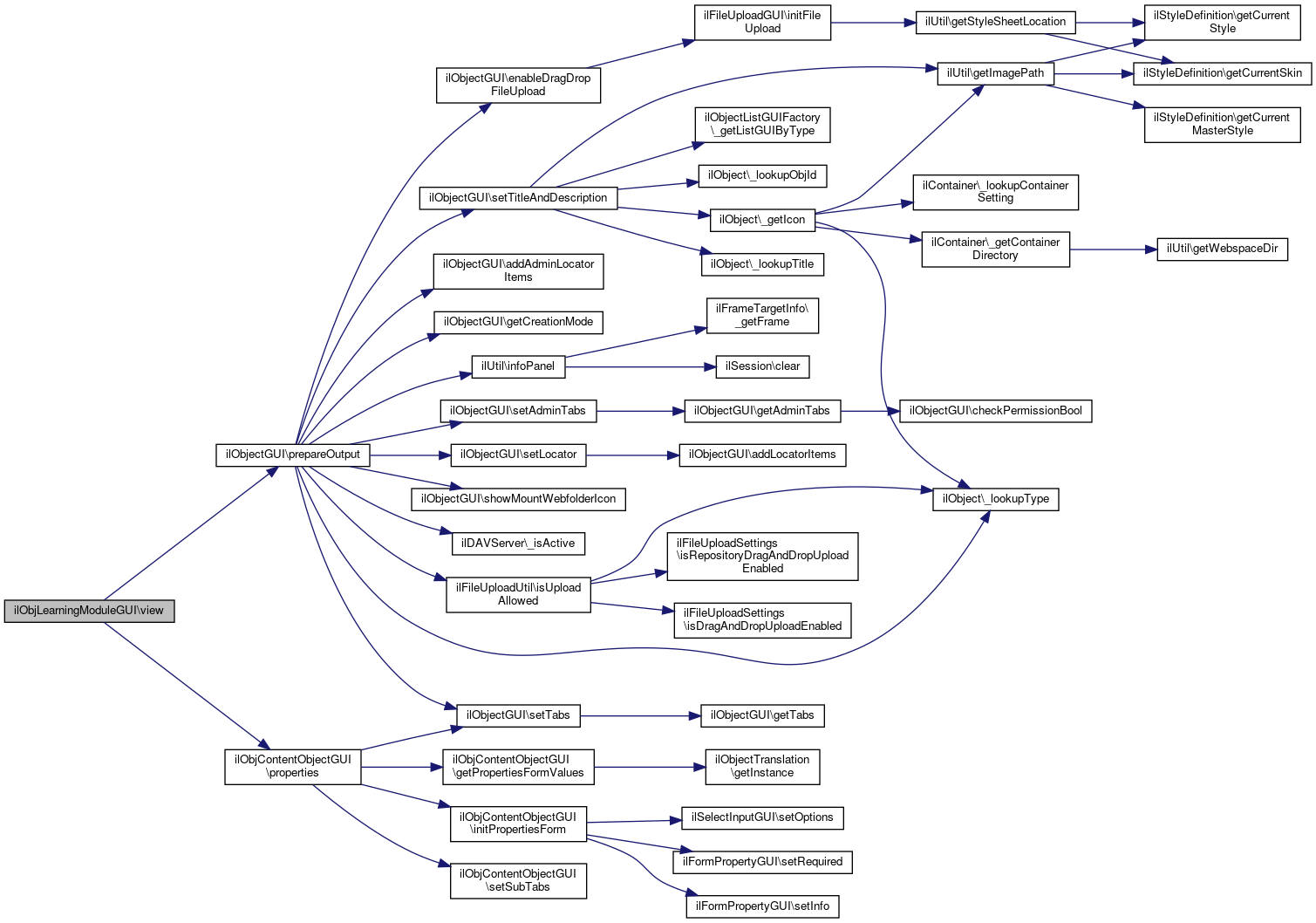
Here is the call graph for this function:| ilObjLearningModuleGUI::view | ( | ) |
Definition at line 70 of file class.ilObjLearningModuleGUI.php.
References $_GET, ilObjectGUI\prepareOutput(), and ilObjContentObjectGUI\properties().
Here is the call graph for this function:| ilObjLearningModuleGUI::$object |
Definition at line 21 of file class.ilObjLearningModuleGUI.php.