ILIAS  release_4-4 Revision
ilObjectGUI Class Reference

Class ilObjectGUI Basic methods of all Output classes. More...

+ Inheritance diagram for ilObjectGUI:
+ Collaboration diagram for ilObjectGUI:

Public Member Functions

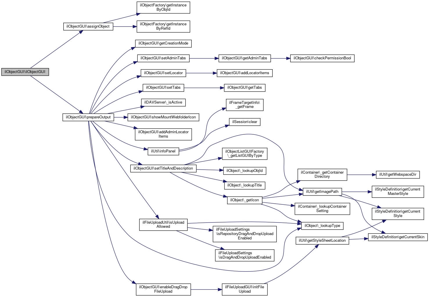
 ilObjectGUI ($a_data, $a_id=0, $a_call_by_reference=true, $a_prepare_output=true)
 Constructor public. More...
 
executeCommand ()
 execute command More...
 
 withReferences ()
 determines wether objects are referenced or not (got ref ids or not) More...
 
 setCreationMode ($a_mode=true)
 if true, a creation screen is displayed the current $_GET[ref_id] don't belong to the current class! the mode is determined in ilrepositorygui More...
 
 getCreationMode ()
 get creation mode More...
 
 getAdminTabs (&$tabs_gui)
 administration tabs show only permissions and trash folder More...
 
 getHTML ()
 
 confirmedDeleteObject ()
 confirmed deletion of object -> objects are moved to trash or deleted immediately, if trash is disabled More...
 
 cancelDeleteObject ()
 cancel deletion of object More...
 
 cancelObject ($in_rep=false)
 cancel action and go back to previous page public More...
 
 createObject ()
 create new object form More...
 
 cancelCreation ()
 cancel create action and go back to repository parent More...
 
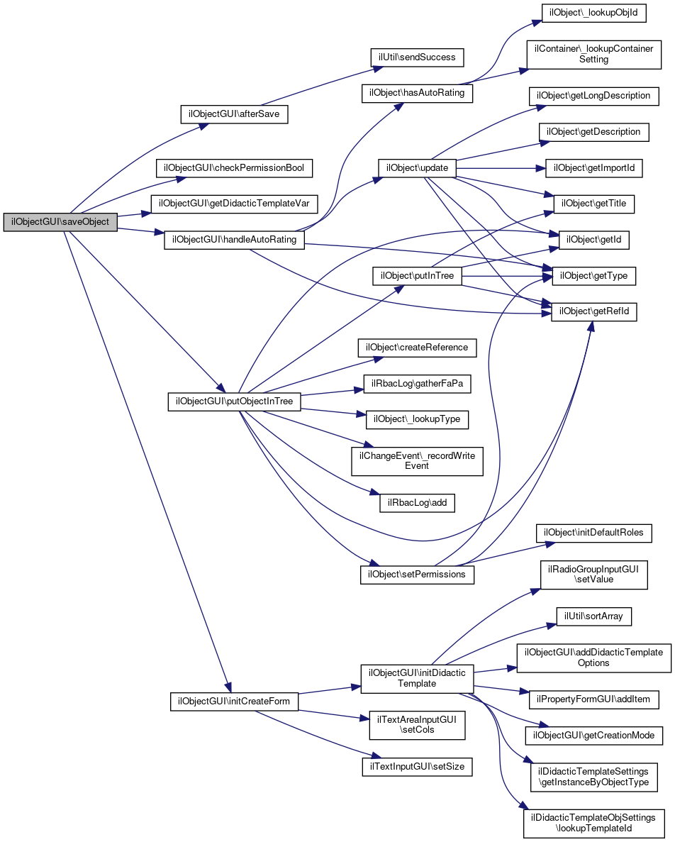
 saveObject ()
 save object More...
 
 editObject ()
 edit object More...
 
 updateObject ()
 updates object entry in object_data More...
 
 getFormAction ($a_cmd, $a_formaction="")
 get form action for command (command is method name without "Object", e.g. More...
 
 isVisible ($a_ref_id, $a_type)
 
 viewObject ()
 list childs of current object More...
 
 deleteObject ($a_error=false)
 Display deletion confirmation screen. More...
 
 cloneAllObject ()
 Clone single (not container object) Method is overwritten in ilContainerGUI. More...
 

Static Public Member Functions

static _gotoRepositoryRoot ($a_raise_error=false)
 Goto repository root. More...
 
static _gotoRepositoryNode ($a_ref_id, $a_cmd="frameset")
 Goto repository root. More...
 

Data Fields

const COPY_WIZARD_NEEDS_PAGE = 1
 
 $ilias
 
 $objDefinition
 
 $tpl
 
 $tree
 
 $lng
 
 $data
 
 $object
 
 $ref_id
 
 $obj_id
 
 $maxcount
 
 $formaction
 
 $return_location
 
 $target_frame
 
 $tab_target_script
 
 $actions
 
 $sub_objects
 
 $omit_locator = false
 
const CFORM_NEW = 1
 
const CFORM_IMPORT = 2
 
const CFORM_CLONE = 3
 

Protected Member Functions

 assignObject ()
 
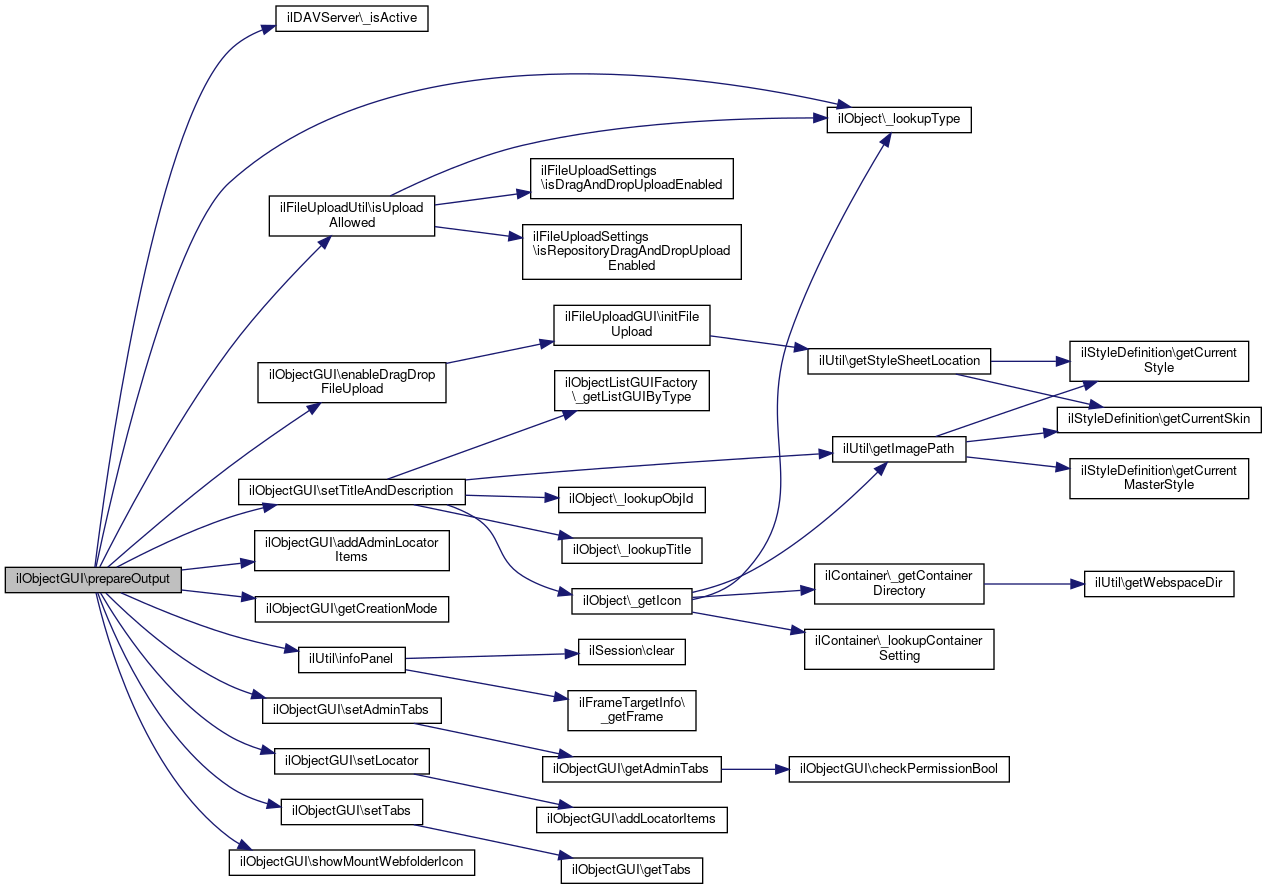
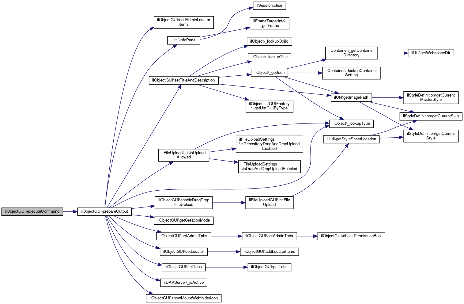
 prepareOutput ()
 prepare output More...
 
 setTitleAndDescription ()
 called by prepare output More...
 
 initHeaderAction ($a_sub_type=null, $a_sub_id=null)
 Add header action menu. More...
 
 insertHeaderAction ($a_list_gui)
 Insert header action into main template. More...
 
 addHeaderAction ()
 Add header action menu. More...
 
 redrawHeaderActionObject ()
 Ajax call: redraw action header only. More...
 
 showMountWebfolderIcon ()
 
 setTabs ()
 set admin tabs public More...
 
 setAdminTabs ()
 set admin tabs public More...
 
 setLocator ()
 set Locator More...
 
 addLocatorItems ()
 should be overwritten to add object specific items (repository items are preloaded) More...
 
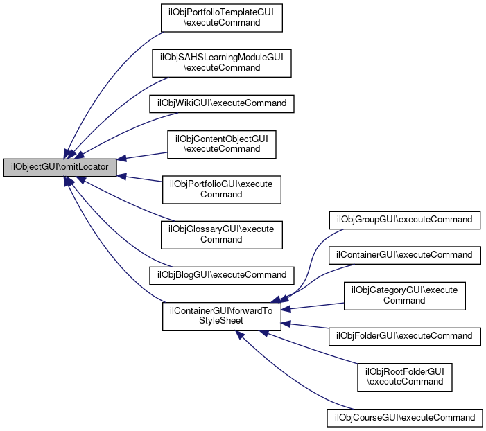
 omitLocator ($a_omit=true)
 
 addAdminLocatorItems ($a_do_not_add_object=false)
 should be overwritten to add object specific items (repository items are preloaded) More...
 
 initCreationForms ($a_new_type)
 Init creation froms. More...
 
 getCreationFormsHTML (array $a_forms)
 Get HTML for creation forms (accordion) More...
 
 initCreateForm ($a_new_type)
 Init object creation form. More...
 
 initDidacticTemplate (ilPropertyFormGUI $form)
 Show didactic template types. More...
 
 addDidacticTemplateOptions (array &$a_options)
 Add custom templates. More...
 
 getDidacticTemplateVar ($a_type)
 Get didactic template setting from creation screen. More...
 
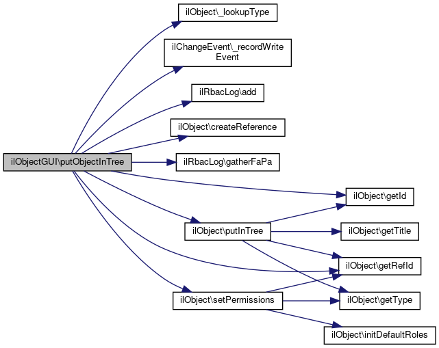
 putObjectInTree (ilObject $a_obj, $a_parent_node_id=null)
 Add object to tree at given position. More...
 
 afterSave (ilObject $a_new_object)
 Post (successful) object creation hook. More...
 
 initEditForm ()
 Init object edit form. More...
 
 initEditCustomForm (ilPropertyFormGUI $a_form)
 Add custom fields to update form. More...
 
 getEditFormValues ()
 Get values for edit form. More...
 
 getEditFormCustomValues (array &$a_values)
 Add values to custom edit fields. More...
 
 updateCustom (ilPropertyFormGUI $a_form)
 Insert custom update form values into object. More...
 
 afterUpdate ()
 Post (successful) object update hook. More...
 
 initImportForm ($a_new_type)
 Init object import form. More...
 
 importFileObject ($parent_id=null)
 Import. More...
 
 afterImport (ilObject $a_new_object)
 Post (successful) object import hook. More...
 
 setFormAction ($a_cmd, $a_formaction)
 set specific form action for command More...
 
 getReturnLocation ($a_cmd, $a_location="")
 get return location for command (command is method name without "Object", e.g. More...
 
 setReturnLocation ($a_cmd, $a_location)
 set specific return location for command More...
 
 getTargetFrame ($a_cmd, $a_target_frame="")
 get target frame for command (command is method name without "Object", e.g. More...
 
 setTargetFrame ($a_cmd, $a_target_frame)
 set specific target frame for command More...
 
 showPossibleSubObjects ()
 show possible subobjects (pulldown menu) More...
 
 getTemplateFile ($a_cmd, $a_type="")
 get a template blockfile format: tpl. More...
 
 getTitlesByRefId ($a_ref_ids)
 get Titles of objects this method is used for error messages in methods cut/copy/paste More...
 
 getTabs (&$tabs_gui)
 get tabs abstract method. More...
 
 __showButton ($a_cmd, $a_text, $a_target='')
 
 hitsperpageObject ()
 
__initTableGUI ()
 
 __setTableGUIBasicData (&$tbl, &$result_set, $a_from="")
 standard implementation for tables use 'from' variable use different initial setting of table More...
 
 redirectToRefId ($a_ref_id, $a_cmd="")
 redirects to (repository) view per ref id usually to a container and usually used at the end of a save/import method where the object gui type (of the new object) doesn't match with the type of the current $_GET["ref_id"] value More...
 
 fillCloneTemplate ($a_tpl_varname, $a_type)
 Fill object clone template This method can be called from any object GUI class that wants to offer object cloning. More...
 
 getCenterColumnHTML ()
 Get center column. More...
 
 getRightColumnHTML ()
 Display right column. More...
 
 setColumnSettings ($column_gui)
 May be overwritten in subclasses. More...
 
 checkPermission ($a_perm, $a_cmd="", $a_type="", $a_ref_id=null)
 Check permission and redirect on error. More...
 
 checkPermissionBool ($a_perm, $a_cmd="", $a_type="", $a_ref_id=null)
 Check permission. More...
 
 enableDragDropFileUpload ()
 Enables the file upload into this object by dropping files. More...
 
 handleAutoRating (ilObject $a_new_obj)
 Activate rating automatically if parent container setting. More...
 

Private Member Functions

 setActions ($a_actions="")
 set possible actions for objects in list. More...
 
 setSubObjects ($a_sub_objects="")
 set possible subobjects for this object. More...
 

Detailed Description

Class ilObjectGUI Basic methods of all Output classes.

Author
Stefan Meyer meyer.nosp@m.@lei.nosp@m.fos.c.nosp@m.om
Version
$Id$

Definition at line 13 of file class.ilObjectGUI.php.

Member Function Documentation

◆ __initTableGUI()

& ilObjectGUI::__initTableGUI ( )
protected

Definition at line 1673 of file class.ilObjectGUI.php.

1674  {
1675  include_once "./Services/Table/classes/class.ilTableGUI.php";
1676 
1677  return new ilTableGUI(0,false);
1678  }
Class ilTableGUI.

◆ __setTableGUIBasicData()

ilObjectGUI::__setTableGUIBasicData ( $tbl,
$result_set,
  $a_from = "" 
)
protected

standard implementation for tables use 'from' variable use different initial setting of table

Definition at line 1685 of file class.ilObjectGUI.php.

References $_GET.

1686  {
1687  switch ($a_from)
1688  {
1689  case "clipboardObject":
1690  $offset = $_GET["offset"];
1691  $order = $_GET["sort_by"];
1692  $direction = $_GET["sort_order"];
1693  $tbl->disable("footer");
1694  break;
1695 
1696  default:
1697  $offset = $_GET["offset"];
1698  $order = $_GET["sort_by"];
1699  $direction = $_GET["sort_order"];
1700  break;
1701  }
1702 
1703  $tbl->setOrderColumn($order);
1704  $tbl->setOrderDirection($direction);
1705  $tbl->setOffset($offset);
1706  $tbl->setLimit($_GET["limit"]);
1707  $tbl->setFooter("tblfooter",$this->lng->txt("previous"),$this->lng->txt("next"));
1708  $tbl->setData($result_set);
1709  }
$_GET["client_id"]

◆ __showButton()

ilObjectGUI::__showButton (   $a_cmd,
  $a_text,
  $a_target = '' 
)
protected

Definition at line 1659 of file class.ilObjectGUI.php.

Referenced by ilObjSessionGUI\eventsListObject(), ilObjRoleGUI\listDesktopItemsObject(), ilObjiLincCourseGUI\listUsersGroupObject(), ilObjiLincCourseGUI\listUsersRoleObject(), ilObjRoleGUI\listUsersRoleObject(), ilObjiLincCourseGUI\searchObject(), and ilObjRoleGUI\selectDesktopItemObject().

1660  {
1661  global $ilToolbar;
1662 
1663  $ilToolbar->addButton($a_text, $this->ctrl->getLinkTarget($this, $a_cmd), $a_target);
1664  }
+ Here is the caller graph for this function:

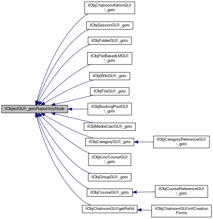
◆ _gotoRepositoryNode()

static ilObjectGUI::_gotoRepositoryNode (   $a_ref_id,
  $a_cmd = "frameset" 
)
static

Goto repository root.

Parameters

Definition at line 2024 of file class.ilObjectGUI.php.

References $_GET, $ilErr, and exit.

Referenced by ilObjChatroomAdminGUI\_goto(), ilObjSessionGUI\_goto(), ilObjFolderGUI\_goto(), ilObjFileBasedLMGUI\_goto(), ilObjWikiGUI\_goto(), ilObjFileGUI\_goto(), ilObjBookingPoolGUI\_goto(), ilObjMediaCastGUI\_goto(), ilObjCategoryGUI\_goto(), ilObjiLincCourseGUI\_goto(), ilObjGroupGUI\_goto(), ilObjCourseGUI\_goto(), and ilObjChatroomGUI\getRefId().

2025  {
2026  global $ilAccess, $ilErr;
2027 
2028  $_GET["cmd"] = $a_cmd;
2029  $_GET["target"] = "";
2030  $_GET["ref_id"] = $a_ref_id;
2031  $_GET["baseClass"] = "ilRepositoryGUI";
2032  include("ilias.php");
2033  exit;
2034  }
exit
Definition: login.php:54
$_GET["client_id"]
+ Here is the caller graph for this function:

◆ _gotoRepositoryRoot()

static ilObjectGUI::_gotoRepositoryRoot (   $a_raise_error = false)
static

Goto repository root.

Parameters

Definition at line 1998 of file class.ilObjectGUI.php.

References $_GET, $ilErr, and exit.

Referenced by ilObjItemGroupGUI\_goto(), ilLMPageObjectGUI\_goto(), ilObjectPluginGUI\_goto(), ilObjRootFolderGUI\_goto(), ilStructureObjectGUI\_goto(), ilGlossaryTermGUI\_goto(), ilObjSAHSLearningModuleGUI\_goto(), ilObjFileBasedLMGUI\_goto(), ilObjWikiGUI\_goto(), ilObjSurveyQuestionPoolGUI\_goto(), ilObjFileGUI\_goto(), ilObjBookingPoolGUI\_goto(), ilObjMediaCastGUI\_goto(), ilObjMediaPoolGUI\_goto(), ilObjQuestionPoolGUI\_goto(), ilObjCategoryGUI\_goto(), ilObjGlossaryGUI\_goto(), ilObjLinkResourceGUI\_goto(), ilObjSurveyGUI\_goto(), ilObjExerciseGUI\_goto(), ilObjSystemFolderGUI\_goto(), ilObjGroupGUI\_goto(), ilObjUserFolderGUI\_goto(), ilObjContentObjectGUI\_goto(), ilObjTestGUI\_goto(), ilObjCourseGUI\_goto(), ilObjBibliographicGUI\sendFile(), ilObjBibliographicGUI\showContent(), ilObjBibliographicGUI\showDetails(), and ilObjBibliographicGUI\updateCustom().

1999  {
2000  global $ilAccess, $ilErr;
2001 
2002  if ($ilAccess->checkAccess("read", "", ROOT_FOLDER_ID))
2003  {
2004  $_GET["cmd"] = "frameset";
2005  $_GET["target"] = "";
2006  $_GET["ref_id"] = ROOT_FOLDER_ID;
2007  $_GET["baseClass"] = "ilRepositoryGUI";
2008  include("ilias.php");
2009  exit;
2010  }
2011 
2012  if ($a_raise_error)
2013  {
2014  $ilErr->raiseError($lng->txt("msg_no_perm_read"), $ilErr->FATAL);
2015  }
2016  }
exit
Definition: login.php:54
$_GET["client_id"]
+ Here is the caller graph for this function:

◆ addAdminLocatorItems()

ilObjectGUI::addAdminLocatorItems (   $a_do_not_add_object = false)
protected

should be overwritten to add object specific items (repository items are preloaded)

Parameters
bool$a_do_not_add_object

Definition at line 633 of file class.ilObjectGUI.php.

References $_GET.

Referenced by prepareOutput().

634  {
635  global $ilLocator;
636 
637  if ($_GET["admin_mode"] == "settings") // system settings
638  {
639  $this->ctrl->setParameterByClass("ilobjsystemfoldergui",
640  "ref_id", SYSTEM_FOLDER_ID);
641  $ilLocator->addItem($this->lng->txt("administration"),
642  $this->ctrl->getLinkTargetByClass(array("iladministrationgui", "ilobjsystemfoldergui"), "")
643  );
644  if ($this->object->getRefId() != SYSTEM_FOLDER_ID && !$a_do_not_add_object)
645  {
646  $ilLocator->addItem($this->object->getTitle(),
647  $this->ctrl->getLinkTarget($this, "view"));
648  }
649  }
650  else // repository administration
651  {
652  $this->ctrl->setParameterByClass("iladministrationgui",
653  "ref_id", "");
654  $this->ctrl->setParameterByClass("iladministrationgui",
655  "admin_mode", "settings");
656  //$ilLocator->addItem($this->lng->txt("administration"),
657  // $this->ctrl->getLinkTargetByClass("iladministrationgui", "frameset"),
658  // ilFrameTargetInfo::_getFrame("MainContent"));
659  $this->ctrl->clearParametersByClass("iladministrationgui");
660  $ilLocator->addAdministrationItems();
661  }
662 
663  }
$_GET["client_id"]
+ Here is the caller graph for this function:

◆ addDidacticTemplateOptions()

ilObjectGUI::addDidacticTemplateOptions ( array &  $a_options)
protected

Add custom templates.

Parameters
array$a_options

Definition at line 930 of file class.ilObjectGUI.php.

Referenced by initDidacticTemplate().

931  {
932 
933  }
+ Here is the caller graph for this function:

◆ addHeaderAction()

ilObjectGUI::addHeaderAction ( )
protected

Add header action menu.

Definition at line 425 of file class.ilObjectGUI.php.

References initHeaderAction(), and insertHeaderAction().

Referenced by ilObjPortfolioTemplateGUI\executeCommand(), ilObjBookingPoolGUI\executeCommand(), ilObjFileGUI\executeCommand(), ilObjSurveyGUI\executeCommand(), ilObjLinkResourceGUI\executeCommand(), ilObjGroupGUI\executeCommand(), ilObjWikiGUI\executeCommand(), ilObjContentObjectGUI\executeCommand(), ilObjItemGroupGUI\executeCommand(), ilObjSCORM2004LearningModuleGUI\executeCommand(), ilObjCategoryGUI\executeCommand(), ilObjFileBasedLMGUI\executeCommand(), ilObjExerciseGUI\executeCommand(), ilObjMediaCastGUI\executeCommand(), ilObjMediaPoolGUI\executeCommand(), ilObjSessionGUI\executeCommand(), ilObjFolderGUI\executeCommand(), ilObjDataCollectionGUI\executeCommand(), ilObjWorkspaceFolderGUI\executeCommand(), ilObjGlossaryGUI\executeCommand(), ilObjTestGUI\executeCommand(), ilObjBlogGUI\executeCommand(), ilObjCourseGUI\executeCommand(), ilObjForumGUI\initSessionStorage(), and ilObjForumGUI\setTreeStateAsynchObject().

426  {
427  $this->insertHeaderAction($this->initHeaderAction());
428  }
initHeaderAction($a_sub_type=null, $a_sub_id=null)
Add header action menu.
insertHeaderAction($a_list_gui)
Insert header action into main template.
+ Here is the call graph for this function:
+ Here is the caller graph for this function:

◆ addLocatorItems()

ilObjectGUI::addLocatorItems ( )
protected

should be overwritten to add object specific items (repository items are preloaded)

Definition at line 618 of file class.ilObjectGUI.php.

Referenced by ilObjForumGUI\cloneWizardPageObject(), ilObjChatroomGUI\initCreationForms(), and setLocator().

619  {
620  }
+ Here is the caller graph for this function:

◆ afterImport()

ilObjectGUI::afterImport ( ilObject  $a_new_object)
protected

Post (successful) object import hook.

Parameters
ilObject$a_new_object

Definition at line 1345 of file class.ilObjectGUI.php.

References ilUtil\sendSuccess().

Referenced by importFileObject().

1346  {
1347  ilUtil::sendSuccess($this->lng->txt("object_added"), true);
1348  $this->ctrl->returnToParent($this);
1349  }
static sendSuccess($a_info="", $a_keep=false)
Send Success Message to Screen.
+ Here is the call graph for this function:
+ Here is the caller graph for this function:

◆ afterSave()

ilObjectGUI::afterSave ( ilObject  $a_new_object)
protected

Post (successful) object creation hook.

Parameters
ilObject$a_new_object

Definition at line 1089 of file class.ilObjectGUI.php.

References ilUtil\sendSuccess().

Referenced by ilObjForumGUI\cancelObject(), ilObjTestVerificationGUI\save(), ilObjExerciseVerificationGUI\save(), ilObjSCORMVerificationGUI\save(), ilObjCourseVerificationGUI\save(), and saveObject().

1090  {
1091  ilUtil::sendSuccess($this->lng->txt("object_added"), true);
1092  $this->ctrl->returnToParent($this);
1093  }
static sendSuccess($a_info="", $a_keep=false)
Send Success Message to Screen.
+ Here is the call graph for this function:
+ Here is the caller graph for this function:

◆ afterUpdate()

ilObjectGUI::afterUpdate ( )
protected

Post (successful) object update hook.

Definition at line 1233 of file class.ilObjectGUI.php.

References ilUtil\sendSuccess().

Referenced by updateObject().

1234  {
1235  ilUtil::sendSuccess($this->lng->txt("msg_obj_modified"),true);
1236  $this->ctrl->redirect($this, "edit");
1237  }
static sendSuccess($a_info="", $a_keep=false)
Send Success Message to Screen.
+ Here is the call graph for this function:
+ Here is the caller graph for this function:

◆ assignObject()

ilObjectGUI::assignObject ( )
protected

Definition at line 220 of file class.ilObjectGUI.php.

References ilObjectFactory\getInstanceByObjId(), and ilObjectFactory\getInstanceByRefId().

Referenced by ilObjectGUI().

221  {
222  // TODO: it seems that we always have to pass only the ref_id
223 //echo "<br>ilObjectGUIassign:".get_class($this).":".$this->id.":<br>";
224  if ($this->id != 0)
225  {
226  if ($this->call_by_reference)
227  {
228  $this->object = ilObjectFactory::getInstanceByRefId($this->id);
229  }
230  else
231  {
232  $this->object = ilObjectFactory::getInstanceByObjId($this->id);
233  }
234  }
235  }
getInstanceByRefId($a_ref_id, $stop_on_error=true)
get an instance of an Ilias object by reference id
getInstanceByObjId($a_obj_id, $stop_on_error=true)
get an instance of an Ilias object by object id
+ Here is the call graph for this function:
+ Here is the caller graph for this function:

◆ cancelCreation()

ilObjectGUI::cancelCreation ( )

cancel create action and go back to repository parent

Definition at line 938 of file class.ilObjectGUI.php.

References $ilCtrl.

939  {
940  global $ilCtrl;
941 
942  $ilCtrl->redirectByClass("ilrepositorygui", "frameset");
943  }
global $ilCtrl
Definition: ilias.php:18

◆ cancelDeleteObject()

ilObjectGUI::cancelDeleteObject ( )

cancel deletion of object

public

Definition at line 690 of file class.ilObjectGUI.php.

References ilSession\clear().

691  {
692  ilSession::clear("saved_post");
693  $this->ctrl->returnToParent($this);
694  }
static clear($a_var)
Unset a value.
+ Here is the call graph for this function:

◆ cancelObject()

ilObjectGUI::cancelObject (   $in_rep = false)

cancel action and go back to previous page public

Definition at line 702 of file class.ilObjectGUI.php.

References ilSession\clear().

Referenced by ilObjFileBasedLMGUI\cancel().

703  {
704  ilSession::clear("saved_post");
705  $this->ctrl->returnToParent($this);
706  }
static clear($a_var)
Unset a value.
+ Here is the call graph for this function:
+ Here is the caller graph for this function:

◆ checkPermission()

ilObjectGUI::checkPermission (   $a_perm,
  $a_cmd = "",
  $a_type = "",
  $a_ref_id = null 
)
protected

Check permission and redirect on error.

Parameters
string$a_perm
string$a_cmd
string$a_type
int$a_ref_id
Returns
bool

Definition at line 1915 of file class.ilObjectGUI.php.

References $_GET, ilObject\_lookupType(), checkPermissionBool(), ilSession\clear(), ilUtil\redirect(), and ilUtil\sendFailure().

Referenced by ilObjCategoryGUI\__checkGlobalRoles(), ilObjCategoryGUI\__showRolesTable(), ilObjCategoryGUI\__showUsersTable(), ilObjExerciseGUI\addAssignmentObject(), ilObjMediaCastGUI\addCastItemObject(), ilObjWikiGUI\addImportantPageObject(), ilObjExerciseGUI\addMembersObject(), ilObjCourseGUI\addStarterObject(), ilObjExerciseGUI\addTeamMemberActionObject(), ilObjWikiGUI\allPagesObject(), ilObjGroupGUI\assignFromWaitingListObject(), ilObjCourseGUI\assignFromWaitingListObject(), ilObjCourseGUI\assignMembersObject(), ilObjCategoryGUI\assignRolesObject(), ilObjCategoryGUI\assignSaveObject(), ilObjGroupGUI\assignSubscribersObject(), ilObjCourseGUI\assignSubscribersObject(), ilObjSessionGUI\attendanceListObject(), ilObjCourseGUI\autoFillObject(), ilObjExerciseGUI\cancelMultiFeedbackObject(), ilObjExerciseGUI\confirmAssignmentsDeletionObject(), ilObjExerciseGUI\confirmDeassignMembersObject(), ilObjExerciseGUI\confirmDeleteDeliveredObject(), ilObjGroupGUI\confirmDeleteMembersObject(), ilObjMediaCastGUI\confirmDeletionItemsObject(), ilObjMediaCastGUI\convertFileObject(), ilObjExerciseGUI\createBlogObject(), ilObjExerciseGUI\createPortfolioObject(), ilObjExerciseGUI\createPortfolioTemplateObject(), ilObjExerciseGUI\deassignMembersObject(), ilObjExerciseGUI\deleteAssignmentsObject(), ilObjExerciseGUI\deleteDeliveredObject(), ilObjMediaCastGUI\deleteItemsObject(), ilObjGroupGUI\deleteMembersObject(), ilObjCourseGUI\deleteMembersObject(), ilObjCourseGUI\deleteStarterObject(), ilObjCourseGUI\deleteSubscribers(), ilObjCategoryGUI\deleteUsersObject(), ilObjExerciseGUI\deliverFileObject(), ilObjExerciseGUI\deliverUnzipObject(), ilObjExerciseGUI\downloadAllObject(), ilObjCourseGUI\downloadArchivesObject(), ilObjExerciseGUI\downloadFeedbackFileObject(), ilObjExerciseGUI\downloadFileObject(), ilObjMediaCastGUI\downloadItemObject(), ilObjExerciseGUI\downloadNewReturnedObject(), ilObjExerciseGUI\downloadObject(), ilObjExerciseGUI\downloadReturnedObject(), ilObjExerciseGUI\editAssignmentObject(), ilObjExerciseGUI\editAssignmentTextObject(), ilObjMediaCastGUI\editCastItemObject(), ilObjCourseGUI\editCourseIconsObject(), ilObjGroupGUI\editGroupIconsObject(), ilObjFolderGUI\editIconsObject(), ilObjCategoryGUI\editIconsObject(), ilObjWikiGUI\editImportantPagesObject(), ilObjCategoryGUI\editInfoObject(), ilObjCourseGUI\editInfoObject(), ilObjGroupGUI\editInfoObject(), ilObjGroupGUI\editMembersObject(), ilObjCourseGUI\editMembersObject(), ilObjGroupGUI\editObject(), ilObjMediaCastGUI\editOrderObject(), ilObjExerciseGUI\editPeerReviewObject(), ilObjForumAdministrationGUI\editSettings(), ilObjMediaObjectsSettingsGUI\editSettings(), ilObjWikiGUI\editSettingsObject(), ilObjMediaCastGUI\editSettingsObject(), ilObjGlossaryGUI\editStyleProperties(), ilObjWikiGUI\editStylePropertiesObject(), ilContainerGUI\editStylePropertiesObject(), ilObjGroupGUI\executeCommand(), ilObjWikiGUI\executeCommand(), ilObjCategoryGUI\executeCommand(), ilObjFileBasedLMGUI\executeCommand(), ilObjExerciseGUI\executeCommand(), ilObjMediaCastGUI\executeCommand(), ilObjSessionGUI\executeCommand(), ilObjFolderGUI\executeCommand(), ilObjGlossaryGUI\executeCommand(), ilObjRootFolderGUI\executeCommand(), ilObjCourseGUI\executeCommand(), ilObjGlossaryGUI\export(), ilObjExerciseGUI\exportExcelObject(), ilObjMediaCastGUI\extractPreviewImageObject(), ilContainerGUI\forwardToPageObject(), ilObjCourseGUI\infoScreen(), ilObjSessionGUI\infoScreen(), ilObjExerciseGUI\infoScreen(), ilObjWikiGUI\infoScreenObject(), ilObjMediaCastGUI\infoScreenObject(), ilObjMediaCastGUI\initAddCastItemForm(), ilObjExerciseGUI\initTeamSubmission(), ilObjSessionGUI\joinObject(), ilObjGroupGUI\leaveObject(), ilObjCourseGUI\leaveObject(), ilObjExerciseGUI\listAssignmentsObject(), ilObjWikiGUI\listContributorsObject(), ilObjMediaCastGUI\listItemsObject(), ilObjExerciseGUI\listPublicSubmissionsObject(), ilObjCourseGUI\listStructureObject(), ilObjExerciseGUI\listTextAssignmentObject(), ilObjSessionGUI\membersObject(), ilObjExerciseGUI\membersObject(), ilObjGroupGUI\membersObject(), ilObjCourseGUI\membersObject(), ilObjWikiGUI\newPagesObject(), ilObjExerciseGUI\orderAssignmentsByDeadlineObject(), ilObjWikiGUI\orphanedPagesObject(), ilObjCategoryGUI\performDeleteUsersObject(), ilObjCourseGUI\performRemoveFromWaitingListObject(), ilObjWikiGUI\performSearchObject(), ilObjCourseGUI\performUnsubscribeObject(), ilObjWikiGUI\popularPagesObject(), ilObjSessionGUI\printAttendanceListObject(), ilObjGroupGUI\printMembersObject(), ilObjCourseGUI\printMembersObject(), ilObjWikiGUI\printViewObject(), ilObjGlossaryGUI\properties(), ilObjWikiGUI\randomPageObject(), ilObjWikiGUI\recentChangesObject(), ilObjExerciseGUI\redirectFeedbackMailObject(), ilObjGroupGUI\refuseFromListObject(), ilObjCourseGUI\refuseFromListObject(), ilObjGroupGUI\refuseSubscribersObject(), ilObjCourseGUI\refuseSubscribersObject(), ilObjCourseGUI\removeFromWaitingList(), ilObjWikiGUI\removeImportantPagesObject(), ilObjCourseGUI\removeMembersObject(), ilObjFolderGUI\renderObject(), ilObjExerciseGUI\saveAssignmentObject(), ilObjExerciseGUI\saveAssignmentOrderObject(), ilObjMediaCastGUI\saveCastItemObject(), ilObjExerciseGUI\saveCommentsObject(), ilObjTaggingSettingsGUI\saveForbiddenTags(), ilObjExerciseGUI\saveGradesObject(), ilObjWikiGUI\saveGradingObject(), ilObjExerciseGUI\saveMultiFeedbackObject(), ilObjWikiGUI\saveOrderingAndIndentObject(), ilMembershipAdministrationGUI\saveSettings(), ilObjWebResourceAdministrationGUI\saveSettings(), ilObjBlogAdministrationGUI\saveSettings(), ilObjPortfolioAdministrationGUI\saveSettings(), ilObjTaggingSettingsGUI\saveSettings(), ilObjWikiGUI\saveSettingsObject(), ilObjMediaCastGUI\saveSettingsObject(), ilObjExerciseGUI\saveStatusObject(), ilObjExerciseGUI\selectBlogObject(), ilObjExerciseGUI\selectPortfolioObject(), ilObjCourseGUI\selectStarterObject(), ilObjExerciseGUI\sendMembersObject(), ilObjExerciseGUI\setSelectedPortfolioTemplateObject(), ilObjExerciseGUI\showAssignmentTextObject(), ilObjExerciseGUI\showGradesOverviewObject(), ilObjExerciseGUI\showMultiFeedbackConfirmationTableObject(), ilObjExerciseGUI\showMultiFeedbackObject(), ilObjExerciseGUI\showOverviewObject(), ilObjExerciseGUI\showParticipantObject(), ilObjExerciseGUI\showPersonalPeerReviewObject(), ilObjExerciseGUI\showTeamLogObject(), ilObjTaggingSettingsGUI\showUsers(), ilObjGroupGUI\unsubscribeObject(), ilObjCourseGUI\updateAdminStatusObject(), ilObjExerciseGUI\updateAssignmentObject(), ilObjExerciseGUI\updateAssignmentTextObject(), ilObjMediaCastGUI\updateCastItemObject(), ilObjCourseGUI\updateCourseIconsObject(), ilObjGroupGUI\updateGroupIconsObject(), ilObjFolderGUI\updateIconsObject(), ilObjCategoryGUI\updateIconsObject(), ilObjCategoryGUI\updateInfoObject(), ilObjGroupGUI\updateInfoObject(), ilObjCourseGUI\updateInfoObject(), ilObjCourseGUI\updateMemberObject(), ilObjExerciseGUI\updateMembersObject(), ilObjSessionGUI\updateMembersObject(), ilObjGroupGUI\updateMembersObject(), ilObjCourseGUI\updateMembersObject(), ilObjCourseGUI\updateMemberStatusObject(), ilContainerReferenceGUI\updateObject(), ilObjGroupGUI\updateObject(), ilObjExerciseGUI\updatePeerReviewObject(), ilObjCourseGUI\updateRoleStatusObject(), ilObjGroupGUI\updateStatusObject(), ilObjCourseGUI\updateTutorStatusObject(), ilObjExerciseGUI\uploadFileObject(), ilObjExerciseGUI\uploadZipObject(), ilObjFolderGUI\viewObject(), ilObjWikiGUI\viewObject(), ilObjCourseGUI\viewObject(), and ilObjWikiGUI\viewPageObject().

1916  {
1917  if (!$this->checkPermissionBool($a_perm, $a_cmd, $a_type, $a_ref_id))
1918  {
1919  if (!is_int(strpos($_SERVER["PHP_SELF"], "goto.php")))
1920  {
1921  // create: redirect to parent
1922  if($a_perm == "create")
1923  {
1924  if(!$a_ref_id)
1925  {
1926  $a_ref_id = $_GET["ref_id"];
1927  }
1928  $type = ilObject::_lookupType($a_ref_id, true);
1929  }
1930  else
1931  {
1932  // does this make sense?
1933  if (!is_object($this->object))
1934  {
1935  return;
1936  }
1937  if (!$a_ref_id)
1938  {
1939  $a_ref_id = $this->object->getRefId();
1940  }
1941  $type = $this->object->getType();
1942  }
1943 
1944  ilSession::clear("il_rep_ref_id");
1945  ilUtil::sendFailure($this->lng->txt("permission_denied"), true);
1946  ilUtil::redirect("goto.php?target=".$type."_".$a_ref_id);
1947  }
1948  // we should never be here
1949  else
1950  {
1951  die("Permission Denied.");
1952  }
1953  }
1954  }
$_GET["client_id"]
static clear($a_var)
Unset a value.
static _lookupType($a_id, $a_reference=false)
lookup object type
static sendFailure($a_info="", $a_keep=false)
Send Failure Message to Screen.
static redirect($a_script)
http redirect to other script
checkPermissionBool($a_perm, $a_cmd="", $a_type="", $a_ref_id=null)
Check permission.
+ Here is the call graph for this function:
+ Here is the caller graph for this function:

◆ checkPermissionBool()

ilObjectGUI::checkPermissionBool (   $a_perm,
  $a_cmd = "",
  $a_type = "",
  $a_ref_id = null 
)
protected

Check permission.

Parameters
string$a_perm
string$a_cmd
string$a_type
int$a_ref_id
Returns
bool

Definition at line 1965 of file class.ilObjectGUI.php.

References $_GET.

Referenced by checkPermission(), cloneAllObject(), ilObjFileBasedLMGUI\createFromDirectory(), createObject(), editObject(), ilObjSystemFolderGUI\executeCommand(), ilObjCategoryGUI\executeCommand(), ilObjRootFolderGUI\executeCommand(), ilObjCourseGUI\executeCommand(), ilObjObjectTemplateAdministrationGUI\getAdminTabs(), getAdminTabs(), ilObjRoleFolderGUI\getAdminTabs(), ilObjGlossaryGUI\importFileObject(), ilObjSurveyQuestionPoolGUI\importFileObject(), ilObjSurveyGUI\importFileObject(), importFileObject(), isVisible(), ilObjCourseGUI\membersObject(), ilObjWikiGUI\saveObject(), ilObjGlossaryGUI\saveObject(), saveObject(), ilObjRoleFolderGUI\saveSettingsObject(), ilObjRootFolderGUI\saveTranslationsObject(), ilObjCategoryGUI\saveTranslationsObject(), setColumnSettings(), ilObjRootFolderGUI\updateObject(), ilObjCategoryGUI\updateObject(), updateObject(), and viewObject().

1966  {
1967  global $ilAccess;
1968 
1969  if($a_perm == "create")
1970  {
1971  if(!$a_ref_id)
1972  {
1973  $a_ref_id = $_GET["ref_id"];
1974  }
1975  return $ilAccess->checkAccess($a_perm."_".$a_type, $a_cmd, $a_ref_id);
1976  }
1977  else
1978  {
1979  // does this make sense?
1980  if (!is_object($this->object))
1981  {
1982  return false;
1983  }
1984  if (!$a_ref_id)
1985  {
1986  $a_ref_id = $this->object->getRefId();
1987  }
1988  return $ilAccess->checkAccess($a_perm, $a_cmd, $a_ref_id);
1989  }
1990  }
$_GET["client_id"]
+ Here is the caller graph for this function:

◆ cloneAllObject()

ilObjectGUI::cloneAllObject ( )

Clone single (not container object) Method is overwritten in ilContainerGUI.

public

Definition at line 1761 of file class.ilObjectGUI.php.

References $_GET, $_POST, $_REQUEST, $ilErr, $ilUser, $options, ilCopyWizardOptions\_allocateCopyId(), ilCopyWizardOptions\_getInstance(), ilLink\_getLink(), checkPermissionBool(), createObject(), ilObjectFactory\getInstanceByRefId(), ilUtil\redirect(), ilUtil\sendFailure(), and ilUtil\sendSuccess().

1762  {
1763  include_once('./Services/Link/classes/class.ilLink.php');
1764  include_once('Services/CopyWizard/classes/class.ilCopyWizardOptions.php');
1765 
1766  global $ilErr,$ilUser;
1767 
1768  $new_type = $_REQUEST['new_type'];
1769  if(!$this->checkPermissionBool("create", "", $new_type))
1770  {
1771  $ilErr->raiseError($this->lng->txt('permission_denied'));
1772  }
1773  if(!(int) $_REQUEST['clone_source'])
1774  {
1775  ilUtil::sendFailure($this->lng->txt('select_one'));
1776  $this->createObject();
1777  return false;
1778  }
1779  if(!$this->checkPermissionBool("write", "", $new_type, (int)$_REQUEST['clone_source']))
1780  {
1781  $ilErr->raiseError($this->lng->txt('permission_denied'));
1782  }
1783 
1784  // Save wizard options
1786  $wizard_options = ilCopyWizardOptions::_getInstance($copy_id);
1787  $wizard_options->saveOwner($ilUser->getId());
1788  $wizard_options->saveRoot((int) $_REQUEST['clone_source']);
1789 
1790  $options = $_POST['cp_options'] ? $_POST['cp_options'] : array();
1791  foreach($options as $source_id => $option)
1792  {
1793  $wizard_options->addEntry($source_id,$option);
1794  }
1795  $wizard_options->read();
1796 
1797  $orig = ilObjectFactory::getInstanceByRefId((int) $_REQUEST['clone_source']);
1798  $new_obj = $orig->cloneObject((int) $_GET['ref_id'],$copy_id);
1799 
1800  // Delete wizard options
1801  $wizard_options->deleteAll();
1802 
1803  ilUtil::sendSuccess($this->lng->txt("object_duplicated"),true);
1804  ilUtil::redirect(ilLink::_getLink($new_obj->getRefId()));
1805  }
static sendSuccess($a_info="", $a_keep=false)
Send Success Message to Screen.
$_POST['username']
Definition: cron.php:12
getInstanceByRefId($a_ref_id, $stop_on_error=true)
get an instance of an Ilias object by reference id
$_GET["client_id"]
createObject()
create new object form
static _getInstance($a_copy_id)
Get instance of copy wizard options.
if(!is_array($argv)) $options
static _allocateCopyId()
Allocate a copy for further entries.
static sendFailure($a_info="", $a_keep=false)
Send Failure Message to Screen.
global $ilUser
Definition: imgupload.php:15
if($_REQUEST['ilias_path']) define('ILIAS_HTTP_PATH' $_REQUEST['ilias_path']
Definition: index.php:7
static redirect($a_script)
http redirect to other script
checkPermissionBool($a_perm, $a_cmd="", $a_type="", $a_ref_id=null)
Check permission.
+ Here is the call graph for this function:

◆ confirmedDeleteObject()

ilObjectGUI::confirmedDeleteObject ( )

confirmed deletion of object -> objects are moved to trash or deleted immediately, if trash is disabled

Definition at line 669 of file class.ilObjectGUI.php.

References $_GET, $_POST, $_SESSION, $ilSetting, $lng, ilSession\clear(), and ilSession\get().

670  {
671  global $ilSetting, $lng;
672 
673  if(isset($_POST["mref_id"]))
674  {
675  $_SESSION["saved_post"] = array_unique(array_merge($_SESSION["saved_post"], $_POST["mref_id"]));
676  }
677 
678  include_once("./Services/Repository/classes/class.ilRepUtilGUI.php");
679  $ru = new ilRepUtilGUI($this);
680  $ru->deleteObjects($_GET["ref_id"], ilSession::get("saved_post"));
681  ilSession::clear("saved_post");
682  $this->ctrl->returnToParent($this);
683  }
< a tabindex="-1" style="border-style: none;" href="#" title="Refresh Image" onclick="document.getElementById('siimage').src = './securimage_show.php?sid=' + Math.random(); this.blur(); return false">< img src="./images/refresh.png" alt="Reload Image" height="32" width="32" onclick="this.blur()" align="bottom" border="0"/></a >< br/>< strong > Enter Code *if($_SERVER['REQUEST_METHOD']=='POST' &&@ $_POST['do']=='contact') $_SESSION['ctform']['success']
$_POST['username']
Definition: cron.php:12
$_GET["client_id"]
static get($a_var)
Get a value.
Repository GUI Utilities.
static clear($a_var)
Unset a value.
global $ilSetting
Definition: privfeed.php:40
+ Here is the call graph for this function:

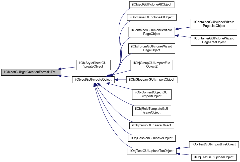
◆ createObject()

ilObjectGUI::createObject ( )

create new object form

public

Definition at line 713 of file class.ilObjectGUI.php.

References $_GET, $_REQUEST, $ilErr, $tpl, checkPermissionBool(), getCreationFormsHTML(), and initCreationForms().

Referenced by cloneAllObject(), ilContainerGUI\cloneAllObject(), ilContainerGUI\cloneWizardPageObject(), ilObjForumGUI\cloneWizardPageObject(), ilObjGroupGUI\importFileObject2(), ilObjGlossaryGUI\importObject(), ilObjContentObjectGUI\importObject(), ilObjRoleTemplateGUI\saveObject(), ilObjGroupGUI\saveObject(), ilObjSessionGUI\saveObject(), and ilObjTestGUI\uploadTstObject().

714  {
715  global $tpl, $ilErr;
716 
717  $new_type = $_REQUEST["new_type"];
718 
719 
720  // add new object to custom parent container
721  $this->ctrl->saveParameter($this, "crtptrefid");
722  // use forced callback after object creation
723  $this->ctrl->saveParameter($this, "crtcb");
724 
725  if (!$this->checkPermissionBool("create", "", $new_type))
726  {
727  $ilErr->raiseError($this->lng->txt("permission_denied"),$ilErr->MESSAGE);
728  }
729  else
730  {
731  $this->lng->loadLanguageModule($new_type);
732  $this->ctrl->setParameter($this, "new_type", $new_type);
733 
734  $forms = $this->initCreationForms($new_type);
735 
736  // copy form validation error: do not show other creation forms
737  if($_GET["cpfl"] && isset($forms[self::CFORM_CLONE]))
738  {
739  $forms = array(self::CFORM_CLONE => $forms[self::CFORM_CLONE]);
740  }
741 
742  $tpl->setContent($this->getCreationFormsHTML($forms));
743  }
744  }
initCreationForms($a_new_type)
Init creation froms.
$_GET["client_id"]
getCreationFormsHTML(array $a_forms)
Get HTML for creation forms (accordion)
if($_REQUEST['ilias_path']) define('ILIAS_HTTP_PATH' $_REQUEST['ilias_path']
Definition: index.php:7
checkPermissionBool($a_perm, $a_cmd="", $a_type="", $a_ref_id=null)
Check permission.
+ Here is the call graph for this function:
+ Here is the caller graph for this function:

◆ deleteObject()

ilObjectGUI::deleteObject (   $a_error = false)

Display deletion confirmation screen.

Only for referenced objects. For user,role & rolt overwrite this function in the appropriate Object folders classes (ilObjUserFolderGUI,ilObjRoleFolderGUI)

public

Definition at line 1527 of file class.ilObjectGUI.php.

References $_GET, $_POST, $ilCtrl, and ilSession\set().

1528  {
1529  global $ilCtrl;
1530 
1531  if ($_GET["item_ref_id"] != "")
1532  {
1533  $_POST["id"] = array($_GET["item_ref_id"]);
1534  }
1535 
1536  if(is_array($_POST["id"]))
1537  {
1538  foreach($_POST["id"] as $idx => $id)
1539  {
1540  $_POST["id"][$idx] = (int)$id;
1541  }
1542  }
1543 
1544  // SAVE POST VALUES (get rid of this
1545  ilSession::set("saved_post", $_POST["id"]);
1546 
1547  include_once("./Services/Repository/classes/class.ilRepUtilGUI.php");
1548  $ru = new ilRepUtilGUI($this);
1549  if (!$ru->showDeleteConfirmation($_POST["id"], $a_error))
1550  {
1551  $ilCtrl->returnToParent($this);
1552  }
1553  }
$_POST['username']
Definition: cron.php:12
$_GET["client_id"]
static set($a_var, $a_val)
Set a value.
global $ilCtrl
Definition: ilias.php:18
Repository GUI Utilities.
+ Here is the call graph for this function:

◆ editObject()

ilObjectGUI::editObject ( )

edit object

public

Definition at line 1100 of file class.ilObjectGUI.php.

References $tpl, checkPermissionBool(), getEditFormValues(), and initEditForm().

Referenced by ilContainerReferenceGUI\editReferenceObject(), ilContainerReferenceGUI\firstEditObject(), ilObjRoleTemplateGUI\updateObject(), ilContainerReferenceGUI\updateObject(), and ilRemoteObjectBaseGUI\updateObject().

1101  {
1102  global $tpl, $ilTabs;
1103 
1104  if (!$this->checkPermissionBool("write"))
1105  {
1106  $this->ilias->raiseError($this->lng->txt("msg_no_perm_write"),$this->ilias->error_obj->MESSAGE);
1107  }
1108 
1109  $ilTabs->activateTab("settings");
1110 
1111  $form = $this->initEditForm();
1112  $values = $this->getEditFormValues();
1113  if($values)
1114  {
1115  $form->setValuesByArray($values);
1116  }
1117  $tpl->setContent($form->getHTML());
1118  }
redirection script todo: (a better solution should control the processing via a xml file) ...
initEditForm()
Init object edit form.
getEditFormValues()
Get values for edit form.
checkPermissionBool($a_perm, $a_cmd="", $a_type="", $a_ref_id=null)
Check permission.
+ Here is the call graph for this function:
+ Here is the caller graph for this function:

◆ enableDragDropFileUpload()

ilObjectGUI::enableDragDropFileUpload ( )
protected

Enables the file upload into this object by dropping files.

Definition at line 2039 of file class.ilObjectGUI.php.

References ilFileUploadGUI\initFileUpload().

Referenced by prepareOutput().

2040  {
2041  include_once("./Services/FileUpload/classes/class.ilFileUploadGUI.php");
2043 
2044  $this->tpl->enableDragDropFileUpload($this->ref_id);
2045  }
static initFileUpload()
Initializes the file upload and loads the needed javascripts and styles.
+ Here is the call graph for this function:
+ Here is the caller graph for this function:

◆ executeCommand()

& ilObjectGUI::executeCommand ( )

execute command

Definition at line 170 of file class.ilObjectGUI.php.

References $cmd, and prepareOutput().

Referenced by ilObjChatroomAdminGUI\_forwards(), ilObjChatroomGUI\_forwards(), ilObjPaymentSettingsGUI\checkShopActivationObject(), ilObjForumGUI\getModifiedReOnSubject(), ilObjAssessmentFolderGUI\ilObjAssessmentFolderGUI(), and ilObjForumGUI\initSessionStorage().

171  {
172  $next_class = $this->ctrl->getNextClass($this);
173  $cmd = $this->ctrl->getCmd();
174 
175  switch($next_class)
176  {
177  default:
178  $this->prepareOutput();
179  if(!$cmd)
180  {
181  $cmd = "view";
182  }
183  $cmd .= "Object";
184  $this->$cmd();
185 
186  break;
187  }
188 
189  return true;
190  }
$cmd
Definition: sahs_server.php:35
prepareOutput()
prepare output
+ Here is the call graph for this function:
+ Here is the caller graph for this function:

◆ fillCloneTemplate()

ilObjectGUI::fillCloneTemplate (   $a_tpl_varname,
  $a_type 
)
protected

Fill object clone template This method can be called from any object GUI class that wants to offer object cloning.

public

Parameters
stringtemplate variable name that will be filled
stringtype of new object

Definition at line 1739 of file class.ilObjectGUI.php.

References $_GET.

Referenced by initCreationForms().

1740  {
1741  include_once './Services/Object/classes/class.ilObjectCopyGUI.php';
1742  $cp = new ilObjectCopyGUI($this);
1743  $cp->setType($a_type);
1744  $cp->setTarget($_GET['ref_id']);
1745  if($a_tpl_varname)
1746  {
1747  $cp->showSourceSearch($a_tpl_varname);
1748  }
1749  else
1750  {
1751  return $cp->showSourceSearch(null);
1752  }
1753  }
GUI class for the workflow of copying objects.
$_GET["client_id"]
+ Here is the caller graph for this function:

◆ getAdminTabs()

ilObjectGUI::getAdminTabs ( $tabs_gui)

administration tabs show only permissions and trash folder

Definition at line 482 of file class.ilObjectGUI.php.

References $tree, and checkPermissionBool().

Referenced by ilObjForumAdministrationGUI\executeCommand(), ilObjSystemCheckGUI\executeCommand(), ilObjTermsOfServiceGUI\executeCommand(), setAdminTabs(), and ilChatroomObjectGUI\switchToVisibleMode().

483  {
484  global $tree;
485 
486 /* if ($_GET["admin_mode"] == "repository")
487  {
488  $this->ctrl->setParameterByClass("iladministrationgui", "admin_mode", "settings");
489  $tabs_gui->setBackTarget($this->lng->txt("administration"),
490  $this->ctrl->getLinkTargetByClass("iladministrationgui", "frameset"),
491  ilFrameTargetInfo::_getFrame("MainContent"));
492  $this->ctrl->setParameterByClass("iladministrationgui", "admin_mode", "repository");
493  }*/
494 
495  if ($this->checkPermissionBool("visible,read"))
496  {
497  $tabs_gui->addTarget("view",
498  $this->ctrl->getLinkTarget($this, "view"), array("", "view"), get_class($this));
499 
500  }
501 
502  if ($this->checkPermissionBool("edit_permission"))
503  {
504  $tabs_gui->addTarget("perm_settings",
505  $this->ctrl->getLinkTargetByClass(array(get_class($this),'ilpermissiongui'), "perm"), "", "ilpermissiongui");
506  }
507 
508  if ($tree->getSavedNodeData($this->object->getRefId()))
509  {
510  $tabs_gui->addTarget("trash",
511  $this->ctrl->getLinkTarget($this, "trash"), "trash", get_class($this));
512  }
513  }
checkPermissionBool($a_perm, $a_cmd="", $a_type="", $a_ref_id=null)
Check permission.
+ Here is the call graph for this function:
+ Here is the caller graph for this function:

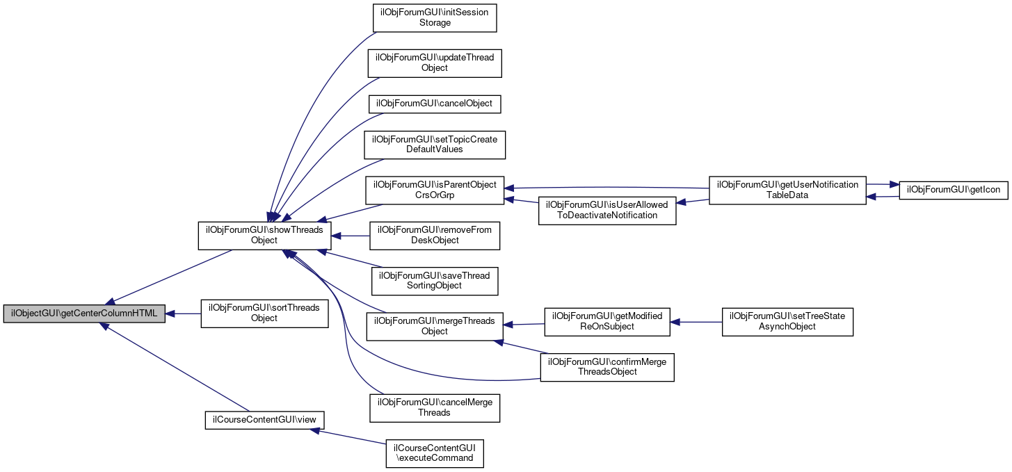
◆ getCenterColumnHTML()

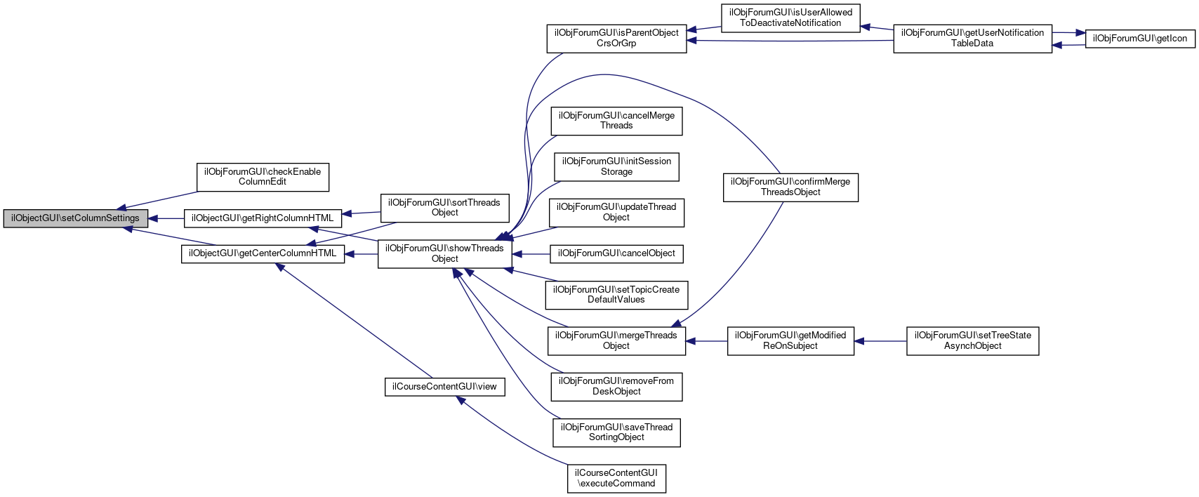
ilObjectGUI::getCenterColumnHTML ( )
protected

Get center column.

Definition at line 1811 of file class.ilObjectGUI.php.

References $ilCtrl, ilObject\_lookupObjId(), ilObject\_lookupType(), ilColumnGUI\getCmdSide(), ilColumnGUI\getScreenMode(), IL_COL_LEFT, IL_COL_RIGHT, IL_SCREEN_SIDE, and setColumnSettings().

Referenced by ilObjForumGUI\showThreadsObject(), ilObjForumGUI\sortThreadsObject(), and ilCourseContentGUI\view().

1812  {
1813  global $ilCtrl;
1814 
1815  include_once("Services/Block/classes/class.ilColumnGUI.php");
1816 
1817  $obj_id = ilObject::_lookupObjId($this->object->getRefId());
1818  $obj_type = ilObject::_lookupType($obj_id);
1819 
1820  if ($ilCtrl->getNextClass() != "ilcolumngui")
1821  {
1822  // normal command processing
1823  return $this->getContent();
1824  }
1825  else
1826  {
1827  if (!$ilCtrl->isAsynch())
1828  {
1829  //if ($column_gui->getScreenMode() != IL_SCREEN_SIDE)
1831  {
1832  // right column wants center
1834  {
1835  $column_gui = new ilColumnGUI($obj_type, IL_COL_RIGHT);
1836  $this->setColumnSettings($column_gui);
1837  $this->html = $ilCtrl->forwardCommand($column_gui);
1838  }
1839  // left column wants center
1841  {
1842  $column_gui = new ilColumnGUI($obj_type, IL_COL_LEFT);
1843  $this->setColumnSettings($column_gui);
1844  $this->html = $ilCtrl->forwardCommand($column_gui);
1845  }
1846  }
1847  else
1848  {
1849  // normal command processing
1850  return $this->getContent();
1851  }
1852  }
1853  }
1854  }
static getCmdSide()
Get Column Side of Current Command.
const IL_COL_RIGHT
global $ilCtrl
Definition: ilias.php:18
Column user interface class.
static _lookupObjId($a_id)
static _lookupType($a_id, $a_reference=false)
lookup object type
static getScreenMode()
Get Screen Mode for current command.
setColumnSettings($column_gui)
May be overwritten in subclasses.
const IL_SCREEN_SIDE
const IL_COL_LEFT
+ Here is the call graph for this function:
+ Here is the caller graph for this function:

◆ getCreationFormsHTML()

ilObjectGUI::getCreationFormsHTML ( array  $a_forms)
finalprotected

Get HTML for creation forms (accordion)

Parameters
array$a_forms

Definition at line 770 of file class.ilObjectGUI.php.

References $tpl, and ilAccordionGUI\FIRST_OPEN.

Referenced by ilObjStyleSheetGUI\createObject(), and createObject().

771  {
772  global $tpl;
773 
774  // #13168 - sanity check
775  foreach($a_forms as $id => $form)
776  {
777  if(!$form instanceof ilPropertyFormGUI)
778  {
779  unset($a_forms[$id]);
780  }
781  }
782 
783  // no accordion if there is just one form
784  if(sizeof($a_forms) == 1)
785  {
786  $a_forms = array_shift($a_forms);
787  return $a_forms->getHTML();
788  }
789  else
790  {
791  include_once("./Services/Accordion/classes/class.ilAccordionGUI.php");
792 
793  $acc = new ilAccordionGUI();
794  $acc->setBehaviour(ilAccordionGUI::FIRST_OPEN);
795  $cnt = 1;
796  foreach ($a_forms as $form_type => $cf)
797  {
798  $htpl = new ilTemplate("tpl.creation_acc_head.html", true, true, "Services/Object");
799 // $htpl->setVariable("IMG_ARROW", ilUtil::getImagePath("accordion_arrow.png"));
800 
801  // using custom form titles (used for repository plugins)
802  $form_title = "";
803  if(method_exists($this, "getCreationFormTitle"))
804  {
805  $form_title = $this->getCreationFormTitle($form_type);
806  }
807  if(!$form_title)
808  {
809  $form_title = $cf->getTitle();
810  }
811 
812  // move title from form to accordion
813  $htpl->setVariable("TITLE", $this->lng->txt("option")." ".$cnt.": ".
814  $form_title);
815  $cf->setTitle(null);
816  $cf->setTitleIcon(null);
817  $cf->setTableWidth("100%");
818 
819  $acc->addItem($htpl->get(), $cf->getHTML());
820 
821  $cnt++;
822  }
823 
824  return "<div class='ilCreationFormSection'>".$acc->getHTML()."</div>";
825  }
826  }
This class represents a property form user interface.
special template class to simplify handling of ITX/PEAR
Accordion user interface class.
+ Here is the caller graph for this function:

◆ getCreationMode()

◆ getDidacticTemplateVar()

ilObjectGUI::getDidacticTemplateVar (   $a_type)
protected

Get didactic template setting from creation screen.

Parameters
string$a_type
Returns
string

Definition at line 1016 of file class.ilObjectGUI.php.

References $_POST.

Referenced by ilObjSurveyGUI\afterSave(), ilObjTestGUI\afterSave(), ilContainerGUI\afterUpdate(), and saveObject().

1017  {
1018  $tpl = $_POST["didactic_type"];
1019  if($tpl && substr($tpl, 0, strlen($a_type)+1) == $a_type."_")
1020  {
1021  return (int)substr($tpl, strlen($a_type)+1);
1022  }
1023  }
$_POST['username']
Definition: cron.php:12
+ Here is the caller graph for this function:

◆ getEditFormCustomValues()

ilObjectGUI::getEditFormCustomValues ( array &  $a_values)
protected

Add values to custom edit fields.

Parameters
array$a_values

Definition at line 1185 of file class.ilObjectGUI.php.

Referenced by getEditFormValues().

1186  {
1187 
1188  }
+ Here is the caller graph for this function:

◆ getEditFormValues()

ilObjectGUI::getEditFormValues ( )
protected

Get values for edit form.

Returns
array

Definition at line 1172 of file class.ilObjectGUI.php.

References getEditFormCustomValues().

Referenced by editObject().

1173  {
1174  $values["title"] = $this->object->getTitle();
1175  $values["desc"] = $this->object->getLongDescription();
1176  $this->getEditFormCustomValues($values);
1177  return $values;
1178  }
getEditFormCustomValues(array &$a_values)
Add values to custom edit fields.
+ Here is the call graph for this function:
+ Here is the caller graph for this function:

◆ getFormAction()

ilObjectGUI::getFormAction (   $a_cmd,
  $a_formaction = "" 
)

get form action for command (command is method name without "Object", e.g.

"perm")

Parameters
string$a_cmdcommand
string$a_formactiondefault formaction (is returned, if no special formaction was set) public
Returns
string

Definition at line 1359 of file class.ilObjectGUI.php.

Referenced by ilObjGroupGUI\exportObject(), and ilObjiLincClassroomGUI\removeClassroom().

1360  {
1361  if ($this->formaction[$a_cmd] != "")
1362  {
1363  return $this->formaction[$a_cmd];
1364  }
1365  else
1366  {
1367  return $a_formaction;
1368  }
1369  }
+ Here is the caller graph for this function:

◆ getHTML()

ilObjectGUI::getHTML ( )

Definition at line 516 of file class.ilObjectGUI.php.

517  {
518  return $this->html;
519  }

◆ getReturnLocation()

ilObjectGUI::getReturnLocation (   $a_cmd,
  $a_location = "" 
)
protected

get return location for command (command is method name without "Object", e.g.

"perm")

Parameters
string$a_cmdcommand
string$a_locationdefault return location (is returned, if no special return location was set) public

Definition at line 1391 of file class.ilObjectGUI.php.

Referenced by ilObjCourseGUI\afterSave(), ilObjTestGUI\backToRepositoryObject(), ilObjStyleSettingsGUI\confirmedDeleteObject(), ilObjStyleSettingsGUI\saveObject(), and ilObjAuthSettingsGUI\setAuthModeObject().

1392  {
1393  if ($this->return_location[$a_cmd] != "")
1394  {
1395  return $this->return_location[$a_cmd];
1396  }
1397  else
1398  {
1399  return $a_location;
1400  }
1401  }
+ Here is the caller graph for this function:

◆ getRightColumnHTML()

ilObjectGUI::getRightColumnHTML ( )
protected

Display right column.

Definition at line 1859 of file class.ilObjectGUI.php.

References $ilCtrl, $ilUser, $lng, ilObject\_lookupObjId(), ilObject\_lookupType(), IL_COL_RIGHT, IL_SCREEN_FULL, IL_SCREEN_SIDE, and setColumnSettings().

Referenced by ilObjForumGUI\showThreadsObject(), and ilObjForumGUI\sortThreadsObject().

1860  {
1861  global $ilUser, $lng, $ilCtrl;
1862 
1863  $obj_id = ilObject::_lookupObjId($this->object->getRefId());
1864  $obj_type = ilObject::_lookupType($obj_id);
1865 
1866  include_once("Services/Block/classes/class.ilColumnGUI.php");
1867  $column_gui = new ilColumnGUI($obj_type, IL_COL_RIGHT);
1868 
1869  if ($column_gui->getScreenMode() == IL_SCREEN_FULL)
1870  {
1871  return "";
1872  }
1873 
1874  $this->setColumnSettings($column_gui);
1875 
1876  if ($ilCtrl->getNextClass() == "ilcolumngui" &&
1877  $column_gui->getCmdSide() == IL_COL_RIGHT &&
1878  $column_gui->getScreenMode() == IL_SCREEN_SIDE)
1879  {
1880  $html = $ilCtrl->forwardCommand($column_gui);
1881  }
1882  else
1883  {
1884  if (!$ilCtrl->isAsynch())
1885  {
1886  $html = $ilCtrl->getHTML($column_gui);
1887  }
1888  }
1889 
1890  return $html;
1891  }
const IL_COL_RIGHT
global $ilCtrl
Definition: ilias.php:18
const IL_SCREEN_FULL
Column user interface class.
static _lookupObjId($a_id)
static _lookupType($a_id, $a_reference=false)
lookup object type
global $ilUser
Definition: imgupload.php:15
setColumnSettings($column_gui)
May be overwritten in subclasses.
const IL_SCREEN_SIDE
+ Here is the call graph for this function:
+ Here is the caller graph for this function:

◆ getTabs()

ilObjectGUI::getTabs ( $tabs_gui)
protected

get tabs abstract method.

overwrite in derived GUI class of your object type public

Parameters
objectinstance of ilTabsGUI

Definition at line 1652 of file class.ilObjectGUI.php.

Referenced by ilObjForumGUI\cancelObject(), and setTabs().

1653  {
1654  // please define your tabs here
1655 
1656  }
+ Here is the caller graph for this function:

◆ getTargetFrame()

ilObjectGUI::getTargetFrame (   $a_cmd,
  $a_target_frame = "" 
)
protected

get target frame for command (command is method name without "Object", e.g.

"perm")

Parameters
string$a_cmdcommand
string$a_target_framedefault target frame (is returned, if no special target frame was set) public

Definition at line 1423 of file class.ilObjectGUI.php.

Referenced by ilObjUserGUI\editOldObject().

1424  {
1425  if ($this->target_frame[$a_cmd] != "")
1426  {
1427  return $this->target_frame[$a_cmd];
1428  }
1429  elseif (!empty($a_target_frame))
1430  {
1431  return "target=\"".$a_target_frame."\"";
1432  }
1433  else
1434  {
1435  return;
1436  }
1437  }
+ Here is the caller graph for this function:

◆ getTemplateFile()

ilObjectGUI::getTemplateFile (   $a_cmd,
  $a_type = "" 
)
finalprotected

get a template blockfile format: tpl.

<objtype>_<command>.html

Parameters
stringcommand
stringobject type definition public

Definition at line 1619 of file class.ilObjectGUI.php.

1620  {
1621  mk(); die("ilObjectGUI::getTemplateFile() is deprecated.");
1622  }

◆ getTitlesByRefId()

ilObjectGUI::getTitlesByRefId (   $a_ref_ids)
protected

get Titles of objects this method is used for error messages in methods cut/copy/paste

Parameters
arrayArray of ref_ids (integer)
Returns
array Array of titles (string) private

Definition at line 1632 of file class.ilObjectGUI.php.

Referenced by ilContainerGUI\copyObject(), ilContainerGUI\cutObject(), ilObjForumGUI\getReplyEditForm(), and ilObjForumGUI\setTopicCreateDefaultValues().

1633  {
1634  foreach ($a_ref_ids as $id)
1635  {
1636  // GET OBJECT TITLE
1637  $tmp_obj =& $this->ilias->obj_factory->getInstanceByRefId($id);
1638  $title[] = $tmp_obj->getTitle();
1639  unset($tmp_obj);
1640  }
1641 
1642  return $title ? $title : array();
1643  }
redirection script todo: (a better solution should control the processing via a xml file) ...
+ Here is the caller graph for this function:

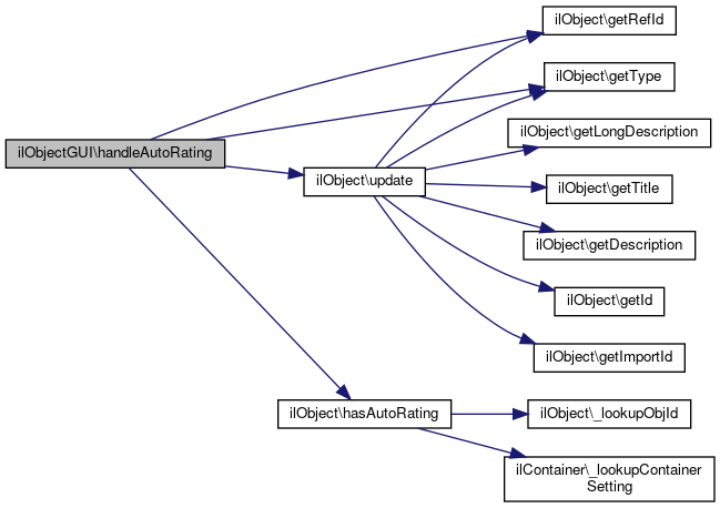
◆ handleAutoRating()

ilObjectGUI::handleAutoRating ( ilObject  $a_new_obj)
protected

Activate rating automatically if parent container setting.

Parameters
ilObject$a_new_obj

Definition at line 2052 of file class.ilObjectGUI.php.

References ilObject\getRefId(), ilObject\getType(), ilObject\hasAutoRating(), and ilObject\update().

Referenced by saveObject().

2053  {
2054  if(ilObject::hasAutoRating($a_new_obj->getType(), $a_new_obj->getRefId()) &&
2055  method_exists($a_new_obj, "setRating"))
2056  {
2057  $a_new_obj->setRating(true);
2058  $a_new_obj->update();
2059  }
2060  }
static hasAutoRating($a_type, $a_ref_id)
Check if auto rating is active for parent group/course.
getType()
get object type public
getRefId()
get reference id public
update()
update object in db
+ Here is the call graph for this function:
+ Here is the caller graph for this function:

◆ hitsperpageObject()

ilObjectGUI::hitsperpageObject ( )
protected

Definition at line 1666 of file class.ilObjectGUI.php.

References $_GET, $_POST, and ilSession\set().

1667  {
1668  ilSession::set("tbl_limit", $_POST["hitsperpage"]);
1669  $_GET["limit"] = $_POST["hitsperpage"];
1670  }
$_POST['username']
Definition: cron.php:12
$_GET["client_id"]
static set($a_var, $a_val)
Set a value.
+ Here is the call graph for this function:

◆ ilObjectGUI()

ilObjectGUI::ilObjectGUI (   $a_data,
  $a_id = 0,
  $a_call_by_reference = true,
  $a_prepare_output = true 
)

Constructor public.

Parameters
array??
integerobject id
booleancall be reference

Definition at line 90 of file class.ilObjectGUI.php.

References $_GET, $ilCtrl, $ilErr, $ilias, $lng, $objDefinition, $tpl, $tree, assignObject(), PEAR_ERROR_CALLBACK, and prepareOutput().

Referenced by ilObjBookingPoolGUI\__construct(), ilObjNotificationAdminGUI\__construct(), ilObjRoleGUI\__construct(), ilObjPaymentSettingsGUI\__construct(), ilContainerGUI\ilContainerGUI(), ilObjAdvancedEditingGUI\ilObjAdvancedEditingGUI(), ilObjAICCLearningModuleGUI\ilObjAICCLearningModuleGUI(), ilObjAssessmentFolderGUI\ilObjAssessmentFolderGUI(), ilObjAuthSettingsGUI\ilObjAuthSettingsGUI(), ilObjExerciseGUI\ilObjExerciseGUI(), ilObjExternalFeedGUI\ilObjExternalFeedGUI(), ilObjExternalToolsSettingsGUI\ilObjExternalToolsSettingsGUI(), ilObjFileAccessSettingsGUI\ilObjFileAccessSettingsGUI(), ilObjHACPLearningModuleGUI\ilObjHACPLearningModuleGUI(), ilObjLanguageExtGUI\ilObjLanguageExtGUI(), ilObjLanguageFolderGUI\ilObjLanguageFolderGUI(), ilObjLanguageGUI\ilObjLanguageGUI(), ilObjMediaCastGUI\ilObjMediaCastGUI(), ilObjObjectFolderGUI\ilObjObjectFolderGUI(), ilObjQuestionPoolGUI\ilObjQuestionPoolGUI(), ilObjRecoveryFolderGUI\ilObjRecoveryFolderGUI(), ilObjRoleFolderGUI\ilObjRoleFolderGUI(), ilObjRoleTemplateGUI\ilObjRoleTemplateGUI(), ilObjSAHSLearningModuleGUI\ilObjSAHSLearningModuleGUI(), ilObjSCORM2004LearningModuleGUI\ilObjSCORM2004LearningModuleGUI(), ilObjSCORMLearningModuleGUI\ilObjSCORMLearningModuleGUI(), ilObjSearchSettingsGUI\ilObjSearchSettingsGUI(), ilObjStyleSettingsGUI\ilObjStyleSettingsGUI(), ilObjStyleSheetGUI\ilObjStyleSheetGUI(), ilObjSurveyAdministrationGUI\ilObjSurveyAdministrationGUI(), ilObjSurveyQuestionPoolGUI\ilObjSurveyQuestionPoolGUI(), ilObjSystemFolderGUI\ilObjSystemFolderGUI(), ilObjTestGUI\ilObjTestGUI(), ilObjTypeDefinitionGUI\ilObjTypeDefinitionGUI(), ilObjUserFolderGUI\ilObjUserFolderGUI(), ilObjUserGUI\ilObjUserGUI(), ilObjUserTrackingGUI\ilObjUserTrackingGUI(), and ilObjWikiGUI\ilObjWikiGUI().

91  {
92  global $ilias, $objDefinition, $tpl, $tree, $ilCtrl, $ilErr, $lng, $ilTabs;
93 
94  $this->tabs_gui =& $ilTabs;
95 
96  if (!isset($ilErr))
97  {
98  $ilErr = new ilErrorHandling();
99  $ilErr->setErrorHandling(PEAR_ERROR_CALLBACK,array($ilErr,'errorHandler'));
100  }
101  else
102  {
103  $this->ilErr =& $ilErr;
104  }
105 
106  $this->ilias =& $ilias;
107  $this->objDefinition =& $objDefinition;
108  $this->tpl =& $tpl;
109  $this->html = "";
110  $this->ctrl =& $ilCtrl;
111 
112  $params = array("ref_id");
113 
114  if (!$a_call_by_reference)
115  {
116  $params = array("ref_id","obj_id");
117  }
118 
119  $this->ctrl->saveParameter($this, $params);
120 
121  $this->lng =& $lng;
122  $this->tree =& $tree;
123  $this->formaction = array();
124  $this->return_location = array();
125  $this->target_frame = array();
126  $this->actions = "";
127  $this->sub_objects = "";
128 
129  $this->data = $a_data;
130  $this->id = $a_id;
131  $this->call_by_reference = $a_call_by_reference;
132  $this->prepare_output = $a_prepare_output;
133  $this->creation_mode = false;
134 
135  $this->ref_id = ($this->call_by_reference) ? $this->id : $_GET["ref_id"];
136  $this->obj_id = ($this->call_by_reference) ? $_GET["obj_id"] : $this->id;
137 
138  if ($this->id != 0)
139  {
140  $this->link_params = "ref_id=".$this->ref_id;
141  }
142 
143  // get the object
144  $this->assignObject();
145 
146  // set context
147  if (is_object($this->object))
148  {
149  if ($this->call_by_reference && $this->ref_id == $_GET["ref_id"])
150  {
151  $this->ctrl->setContext($this->object->getId(),
152  $this->object->getType());
153  }
154  }
155 
156  // use global $lng instead, when creating new objects object is not available
157  //$this->lng =& $this->object->lng;
158 
159  //prepare output
160  if ($a_prepare_output)
161  {
162  $this->prepareOutput();
163  }
164  }
const PEAR_ERROR_CALLBACK
Definition: PEAR.php:35
$_GET["client_id"]
global $ilCtrl
Definition: ilias.php:18
redirection script todo: (a better solution should control the processing via a xml file) ...
prepareOutput()
prepare output
Error Handling & global info handling uses PEAR error class.
+ Here is the call graph for this function:
+ Here is the caller graph for this function:

◆ importFileObject()

ilObjectGUI::importFileObject (   $parent_id = null)
protected

Import.

Definition at line 1268 of file class.ilObjectGUI.php.

References $_GET, $_REQUEST, $ilErr, $objDefinition, $tpl, afterImport(), checkPermissionBool(), ilObjectFactory\getInstanceByObjId(), initImportForm(), putObjectInTree(), and ilUtil\sendFailure().

1269  {
1270  global $objDefinition, $tpl, $ilErr;
1271 
1272  if(!$parent_id)
1273  {
1274  $parent_id = $_GET["ref_id"];
1275  }
1276  $new_type = $_REQUEST["new_type"];
1277 
1278  // create permission is already checked in createObject. This check here is done to prevent hacking attempts
1279  if (!$this->checkPermissionBool("create", "", $new_type))
1280  {
1281  $ilErr->raiseError($this->lng->txt("no_create_permission"));
1282  }
1283 
1284  $this->lng->loadLanguageModule($new_type);
1285  $this->ctrl->setParameter($this, "new_type", $new_type);
1286 
1287  $form = $this->initImportForm($new_type);
1288  if ($form->checkInput())
1289  {
1290  // :todo: make some check on manifest file
1291 
1292  if($objDefinition->isContainer($new_type))
1293  {
1294  include_once './Services/Export/classes/class.ilImportContainer.php';
1295  $imp = new ilImportContainer((int)$parent_id);
1296  }
1297  else
1298  {
1299  include_once("./Services/Export/classes/class.ilImport.php");
1300  $imp = new ilImport((int)$parent_id);
1301  }
1302 
1303  $new_id = $imp->importObject(null, $_FILES["importfile"]["tmp_name"],
1304  $_FILES["importfile"]["name"], $new_type);
1305 
1306  if ($new_id > 0)
1307  {
1308  $this->ctrl->setParameter($this, "new_type", "");
1309 
1310  $newObj = ilObjectFactory::getInstanceByObjId($new_id);
1311 
1312  // put new object id into tree - already done in import for containers
1313  if(!$objDefinition->isContainer($new_type))
1314  {
1315  $this->putObjectInTree($newObj);
1316  }
1317 
1318  $this->afterImport($newObj);
1319  }
1320  // import failed
1321  else
1322  {
1323  if($objDefinition->isContainer($new_type))
1324  {
1325  ilUtil::sendFailure($this->lng->txt("container_import_zip_file_invalid"));
1326  }
1327  else
1328  {
1329  // not enough information here...
1330  return;
1331  }
1332  }
1333  }
1334 
1335  // display form to correct errors
1336  $form->setValuesByPost();
1337  $tpl->setContent($form->getHtml());
1338  }
$_GET["client_id"]
Import class.
initImportForm($a_new_type)
Init object import form.
getInstanceByObjId($a_obj_id, $stop_on_error=true)
get an instance of an Ilias object by object id
static sendFailure($a_info="", $a_keep=false)
Send Failure Message to Screen.
putObjectInTree(ilObject $a_obj, $a_parent_node_id=null)
Add object to tree at given position.
if($_REQUEST['ilias_path']) define('ILIAS_HTTP_PATH' $_REQUEST['ilias_path']
Definition: index.php:7
checkPermissionBool($a_perm, $a_cmd="", $a_type="", $a_ref_id=null)
Check permission.
afterImport(ilObject $a_new_object)
Post (successful) object import hook.
+ Here is the call graph for this function:

◆ initCreateForm()

ilObjectGUI::initCreateForm (   $a_new_type)
protected

Init object creation form.

Parameters
string$a_new_type
Returns
ilPropertyFormGUI

Definition at line 834 of file class.ilObjectGUI.php.

References initDidacticTemplate(), ilTextAreaInputGUI\setCols(), ilTextInputGUI\setSize(), and ilObject\TITLE_LENGTH.

Referenced by ilObjItemGroupGUI\initCreationForms(), ilObjWorkspaceFolderGUI\initCreationForms(), ilObjMediaCastGUI\initCreationForms(), ilObjTaxonomyGUI\initCreationForms(), ilObjFileBasedLMGUI\initCreationForms(), ilObjOrgUnitGUI\initCreationForms(), ilObjMediaPoolGUI\initCreationForms(), ilObjSurveyQuestionPoolGUI\initCreationForms(), initCreationForms(), ilObjContentObjectGUI\initCreationForms(), and saveObject().

835  {
836  include_once("Services/Form/classes/class.ilPropertyFormGUI.php");
837  $form = new ilPropertyFormGUI();
838  $form->setTarget("_top");
839  $form->setFormAction($this->ctrl->getFormAction($this, "save"));
840  $form->setTitle($this->lng->txt($a_new_type."_new"));
841 
842  // title
843  $ti = new ilTextInputGUI($this->lng->txt("title"), "title");
844  $ti->setSize(min(40, ilObject::TITLE_LENGTH));
845  $ti->setMaxLength(ilObject::TITLE_LENGTH);
846  $ti->setRequired(true);
847  $form->addItem($ti);
848 
849  // description
850  $ta = new ilTextAreaInputGUI($this->lng->txt("description"), "desc");
851  $ta->setCols(40);
852  $ta->setRows(2);
853  $form->addItem($ta);
854 
855  $form = $this->initDidacticTemplate($form);
856 
857  $form->addCommandButton("save", $this->lng->txt($a_new_type."_add"));
858  $form->addCommandButton("cancel", $this->lng->txt("cancel"));
859 
860  return $form;
861  }
This class represents a property form user interface.
const TITLE_LENGTH
max length of object title
initDidacticTemplate(ilPropertyFormGUI $form)
Show didactic template types.
setSize($a_size)
Set Size.
This class represents a text property in a property form.
This class represents a text area property in a property form.
+ Here is the call graph for this function:
+ Here is the caller graph for this function:

◆ initCreationForms()

ilObjectGUI::initCreationForms (   $a_new_type)
protected

Init creation froms.

this will create the default creation forms: new, import, clone

Parameters
string$a_new_type
Returns
array

Definition at line 754 of file class.ilObjectGUI.php.

References fillCloneTemplate(), initCreateForm(), and initImportForm().

Referenced by createObject().

755  {
756  $forms = array(
757  self::CFORM_NEW => $this->initCreateForm($a_new_type),
758  self::CFORM_IMPORT => $this->initImportForm($a_new_type),
759  self::CFORM_CLONE => $this->fillCloneTemplate(null, $a_new_type)
760  );
761 
762  return $forms;
763  }
fillCloneTemplate($a_tpl_varname, $a_type)
Fill object clone template This method can be called from any object GUI class that wants to offer ob...
initImportForm($a_new_type)
Init object import form.
initCreateForm($a_new_type)
Init object creation form.
+ Here is the call graph for this function:
+ Here is the caller graph for this function:

◆ initDidacticTemplate()

ilObjectGUI::initDidacticTemplate ( ilPropertyFormGUI  $form)
protected

Show didactic template types.

Parameters
ilPropertyFormGUI$form
Returns
ilPropertyFormGUI $form

Definition at line 868 of file class.ilObjectGUI.php.

References $lng, $options, addDidacticTemplateOptions(), ilPropertyFormGUI\addItem(), getCreationMode(), ilDidacticTemplateSettings\getInstanceByObjectType(), ilDidacticTemplateObjSettings\lookupTemplateId(), ilRadioGroupInputGUI\setValue(), and ilUtil\sortArray().

Referenced by ilObjCloudGUI\initCreateForm(), initCreateForm(), ilObjFolderGUI\initEditCustomForm(), ilObjCategoryGUI\initEditForm(), and ilObjCourseGUI\initEditForm().

869  {
870  global $lng;
871 
872  $lng->loadLanguageModule('didactic');
873 
874  $options = array();
875  $options['dtpl_0'] = array($this->lng->txt('didactic_default_type'),
876  sprintf(
877  $this->lng->txt('didactic_default_type_info'),
878  $this->lng->txt('objs_'.$this->type)
879  ));
880 
881  include_once './Services/DidacticTemplate/classes/class.ilDidacticTemplateSettings.php';
882  $templates = ilDidacticTemplateSettings::getInstanceByObjectType($this->type)->getTemplates();
883  if($templates)
884  {
885  foreach($templates as $template)
886  {
887  $options["dtpl_".$template->getId()] = array($template->getTitle(),
888  $template->getDescription());
889  }
890  }
891 
893 
894  if(sizeof($options) > 1)
895  {
896  $type = new ilRadioGroupInputGUI(
897  $this->lng->txt('type'),
898  'didactic_type'
899  );
900  // workaround for containers in edit mode
901  if(!$this->getCreationMode())
902  {
903  include_once './Services/DidacticTemplate/classes/class.ilDidacticTemplateObjSettings.php';
904  $type->setValue(
905  'dtpl_'.ilDidacticTemplateObjSettings::lookupTemplateId($this->object->getRefId())
906  );
907  }
908  else
909  {
910  $type->setValue('dtpl_0');
911  }
912  $form->addItem($type);
913 
915  foreach($options as $id => $data)
916  {
917  $option = new ilRadioOption($data[0], $id, $data[1]);
918  $type->addOption($option);
919  }
920  }
921 
922  return $form;
923  }
static lookupTemplateId($a_ref_id)
Lookup template id ilDB $ilDB.
This class represents an option in a radio group.
addItem($a_item)
Add Item (Property, SectionHeader).
static sortArray($array, $a_array_sortby, $a_array_sortorder=0, $a_numeric=false, $a_keep_keys=false)
sortArray
This class represents a property in a property form.
if(!is_array($argv)) $options
addDidacticTemplateOptions(array &$a_options)
Add custom templates.
static getInstanceByObjectType($a_obj_type)
Get instance by obj type.
getCreationMode()
get creation mode
+ Here is the call graph for this function:
+ Here is the caller graph for this function:

◆ initEditCustomForm()

ilObjectGUI::initEditCustomForm ( ilPropertyFormGUI  $a_form)
protected

Add custom fields to update form.

Parameters
ilPropertyFormGUI$a_form

Definition at line 1162 of file class.ilObjectGUI.php.

Referenced by initEditForm(), and ilObjForumGUI\initSessionStorage().

1163  {
1164 
1165  }
+ Here is the caller graph for this function:

◆ initEditForm()

ilObjectGUI::initEditForm ( )
protected

Init object edit form.

Returns
ilPropertyFormGUI

Definition at line 1125 of file class.ilObjectGUI.php.

References $ilCtrl, $lng, initEditCustomForm(), ilTextAreaInputGUI\setCols(), ilTextInputGUI\setSize(), and ilObject\TITLE_LENGTH.

Referenced by editObject(), and updateObject().

1126  {
1127  global $lng, $ilCtrl;
1128 
1129  $lng->loadLanguageModule($this->object->getType());
1130 
1131  include_once("Services/Form/classes/class.ilPropertyFormGUI.php");
1132  $form = new ilPropertyFormGUI();
1133  $form->setFormAction($this->ctrl->getFormAction($this, "update"));
1134  $form->setTitle($this->lng->txt($this->object->getType()."_edit"));
1135 
1136  // title
1137  $ti = new ilTextInputGUI($this->lng->txt("title"), "title");
1138  $ti->setSize(min(40, ilObject::TITLE_LENGTH));
1139  $ti->setMaxLength(ilObject::TITLE_LENGTH);
1140  $ti->setRequired(true);
1141  $form->addItem($ti);
1142 
1143  // description
1144  $ta = new ilTextAreaInputGUI($this->lng->txt("description"), "desc");
1145  $ta->setCols(40);
1146  $ta->setRows(2);
1147  $form->addItem($ta);
1148 
1149  $this->initEditCustomForm($form);
1150 
1151  $form->addCommandButton("update", $this->lng->txt("save"));
1152  //$this->form->addCommandButton("cancelUpdate", $lng->txt("cancel"));
1153 
1154  return $form;
1155  }
This class represents a property form user interface.
const TITLE_LENGTH
max length of object title
global $ilCtrl
Definition: ilias.php:18
setSize($a_size)
Set Size.
This class represents a text property in a property form.
This class represents a text area property in a property form.
initEditCustomForm(ilPropertyFormGUI $a_form)
Add custom fields to update form.
+ Here is the call graph for this function:
+ Here is the caller graph for this function:

◆ initHeaderAction()

ilObjectGUI::initHeaderAction (   $a_sub_type = null,
  $a_sub_id = null 
)
protected

Add header action menu.

Parameters
string$a_sub_type
int$a_sub_id
Returns
ilObjectListGUI

Definition at line 361 of file class.ilObjectGUI.php.

References $ref_id, ilNote\commentsActivated(), ilCommonActionDispatcherGUI\setSubObject(), and ilCommonActionDispatcherGUI\TYPE_REPOSITORY.

Referenced by addHeaderAction(), ilObjForumGUI\getUserNotificationTableData(), and redrawHeaderActionObject().

362  {
363  global $ilAccess;
364 
365  if(!$this->creation_mode && $this->object)
366  {
367  include_once "Services/Object/classes/class.ilCommonActionDispatcherGUI.php";
369  $ilAccess, $this->object->getType(), $this->ref_id, $this->object->getId());
370 
371  $dispatcher->setSubObject($a_sub_type, $a_sub_id);
372 
373  include_once "Services/Object/classes/class.ilObjectListGUI.php";
374  ilObjectListGUI::prepareJSLinks($this->ctrl->getLinkTarget($this, "redrawHeaderAction", "", true),
375  $this->ctrl->getLinkTargetByClass(array("ilcommonactiondispatchergui", "ilnotegui"), "", "", true, false),
376  $this->ctrl->getLinkTargetByClass(array("ilcommonactiondispatchergui", "iltagginggui"), "", "", true, false));
377 
378  $lg = $dispatcher->initHeaderAction();
379 
380  if (is_object($lg))
381  {
382  // to enable add to desktop / remove from desktop
383  if($this instanceof ilDesktopItemHandling)
384  {
385  $lg->setContainerObject($this);
386  }
387 
388  // enable multi download
389  $lg->enableMultiDownload(true);
390 
391  // comments settings are always on (for the repository)
392  // should only be shown if active or permission to toggle
393  include_once "Services/Notes/classes/class.ilNote.php";
394  if($ilAccess->checkAccess("write", "", $this->ref_id) ||
395  $ilAccess->checkAccess("edit_permissions", "", $this->ref_id) ||
396  ilNote::commentsActivated($this->object->getId(), 0, $this->object->getType()))
397  {
398  $lg->enableComments(true);
399  }
400 
401  $lg->enableNotes(true);
402  $lg->enableTags(true);
403  }
404 
405  return $lg;
406  }
407  }
static commentsActivated($a_rep_obj_id, $a_obj_id, $a_obj_type)
Are comments activated for object?
Interface for gui classes (e.g ilLuceneSearchGUI) that offer add/remove to/from desktop.
Class ilCommonActionDispatcherGUI.
setSubObject($a_sub_obj_type, $a_sub_obj_id)
Set sub object attributes.
+ Here is the call graph for this function:
+ Here is the caller graph for this function:

◆ initImportForm()

ilObjectGUI::initImportForm (   $a_new_type)
protected

Init object import form.

Parameters
stringnew type
Returns
ilPropertyFormGUI

Definition at line 1245 of file class.ilObjectGUI.php.

References ilFileInputGUI\setSuffixes().

Referenced by ilObjGlossaryGUI\importFileObject(), importFileObject(), ilObjMediaCastGUI\initCreationForms(), ilObjFileBasedLMGUI\initCreationForms(), ilObjWikiGUI\initCreationForms(), ilObjGlossaryGUI\initCreationForms(), ilObjOrgUnitGUI\initCreationForms(), ilObjMediaPoolGUI\initCreationForms(), and initCreationForms().

1246  {
1247  include_once("Services/Form/classes/class.ilPropertyFormGUI.php");
1248  $form = new ilPropertyFormGUI();
1249  $form->setTarget("_top");
1250  $form->setFormAction($this->ctrl->getFormAction($this, "importFile"));
1251  $form->setTitle($this->lng->txt($a_new_type."_import"));
1252 
1253  include_once("./Services/Form/classes/class.ilFileInputGUI.php");
1254  $fi = new ilFileInputGUI($this->lng->txt("import_file"), "importfile");
1255  $fi->setSuffixes(array("zip"));
1256  $fi->setRequired(true);
1257  $form->addItem($fi);
1258 
1259  $form->addCommandButton("importFile", $this->lng->txt("import"));
1260  $form->addCommandButton("cancel", $this->lng->txt("cancel"));
1261 
1262  return $form;
1263  }
This class represents a property form user interface.
This class represents a file property in a property form.
setSuffixes($a_suffixes)
Set Accepted Suffixes.
+ Here is the call graph for this function:
+ Here is the caller graph for this function:

◆ insertHeaderAction()

ilObjectGUI::insertHeaderAction (   $a_list_gui)
protected

Insert header action into main template.

Parameters
ilObjectListGUI$a_list_gui

Definition at line 414 of file class.ilObjectGUI.php.

Referenced by ilObjCloudGUI\addHeaderAction(), addHeaderAction(), and ilObjBlogGUI\addHeaderAction().

415  {
416  if(is_object($a_list_gui))
417  {
418  $this->tpl->setHeaderActionMenu($a_list_gui->getHeaderAction());
419  }
420  }
+ Here is the caller graph for this function:

◆ isVisible()

ilObjectGUI::isVisible (   $a_ref_id,
  $a_type 
)

Definition at line 1452 of file class.ilObjectGUI.php.

References $ilBench, $tree, checkPermissionBool(), and ilObjectFactory\getInstanceByRefId().

1453  {
1454  global $ilBench;
1455 
1456  $ilBench->start("Explorer", "setOutput_isVisible");
1457  $visible = $this->checkPermissionBool("visible,read", "", "", $a_ref_id);
1458 
1459  if ($visible && $a_type == 'crs') {
1460  global $tree;
1461  if($crs_id = $tree->checkForParentType($a_ref_id,'crs'))
1462  {
1463  if(!$this->checkPermissionBool("write", "", "", $crs_id))
1464  {
1465  // Show only activated courses
1466  $tmp_obj =& ilObjectFactory::getInstanceByRefId($crs_id,false);
1467 
1468  if(!$tmp_obj->isActivated())
1469  {
1470  unset($tmp_obj);
1471  $visible = false;
1472  }
1473  if(($crs_id != $a_ref_id) and $tmp_obj->isArchived())
1474  {
1475  $visible = false;
1476  }
1477  }
1478  }
1479  }
1480 
1481  $ilBench->stop("Explorer", "setOutput_isVisible");
1482 
1483  return $visible;
1484  }
getInstanceByRefId($a_ref_id, $stop_on_error=true)
get an instance of an Ilias object by reference id
global $ilBench
Definition: ilias.php:18
checkPermissionBool($a_perm, $a_cmd="", $a_type="", $a_ref_id=null)
Check permission.
+ Here is the call graph for this function:

◆ omitLocator()

ilObjectGUI::omitLocator (   $a_omit = true)
protected

◆ prepareOutput()

ilObjectGUI::prepareOutput ( )
protected

prepare output

Definition at line 240 of file class.ilObjectGUI.php.

References $_GET, $ilUser, $tpl, ilDAVServer\_isActive(), ilObject\_lookupType(), addAdminLocatorItems(), enableDragDropFileUpload(), getCreationMode(), ilUtil\infoPanel(), ilFileUploadUtil\isUploadAllowed(), setAdminTabs(), setLocator(), setTabs(), setTitleAndDescription(), and showMountWebfolderIcon().

Referenced by ilObjChatroomAdminGUI\_forwards(), ilObjChatroomGUI\_forwards(), ilObjPaymentSettingsGUI\checkShopActivationObject(), ilObjiLincClassroomGUI\create(), ilObjFileBasedLMGUI\edit(), ilMembershipAdministrationGUI\executeCommand(), ilObjWebResourceAdministrationGUI\executeCommand(), ilObjRepositorySettingsGUI\executeCommand(), ilObjExternalFeedGUI\executeCommand(), ilObjForumAdministrationGUI\executeCommand(), ilObjSearchSettingsGUI\executeCommand(), ilObjBookingPoolGUI\executeCommand(), ilObjSurveyGUI\executeCommand(), ilObjNotificationAdminGUI\executeCommand(), ilObjBlogAdministrationGUI\executeCommand(), ilObjPortfolioAdministrationGUI\executeCommand(), ilObjSAHSLearningModuleGUI\executeCommand(), ilObjSystemFolderGUI\executeCommand(), ilObjTaggingSettingsGUI\executeCommand(), ilObjAccessibilitySettingsGUI\executeCommand(), ilObjComponentSettingsGUI\executeCommand(), ilObjObjectTemplateAdministrationGUI\executeCommand(), ilObjAdvancedEditingGUI\executeCommand(), ilObjPersonalDesktopSettingsGUI\executeCommand(), ilObjECSSettingsGUI\executeCommand(), ilObjMediaObjectsSettingsGUI\executeCommand(), ilObjNewsSettingsGUI\executeCommand(), ilObjUserTrackingGUI\executeCommand(), ilObjWikiGUI\executeCommand(), ilObjLearningResourcesSettingsGUI\executeCommand(), ilObjSystemCheckGUI\executeCommand(), ilObjContentObjectGUI\executeCommand(), ilObjStyleSettingsGUI\executeCommand(), ilObjSkillManagementGUI\executeCommand(), ilContainerGUI\executeCommand(), ilObjStyleSheetGUI\executeCommand(), ilObjCategoryGUI\executeCommand(), ilObjUserFolderGUI\executeCommand(), ilObjFileBasedLMGUI\executeCommand(), ilObjRoleTemplateGUI\executeCommand(), ilObjCategoryReferenceGUI\executeCommand(), ilObjSurveyAdministrationGUI\executeCommand(), ilObjCourseReferenceGUI\executeCommand(), ilObjExerciseGUI\executeCommand(), ilObjCertificateSettingsGUI\executeCommand(), ilObjMediaCastGUI\executeCommand(), ilObjRoleFolderGUI\executeCommand(), ilObjMediaCastSettingsGUI\executeCommand(), ilObjCalendarSettingsGUI\executeCommand(), ilObjMDSettingsGUI\executeCommand(), ilObjSurveyQuestionPoolGUI\executeCommand(), ilObjFileAccessSettingsGUI\executeCommand(), ilObjPrivacySecurityGUI\executeCommand(), ilObjQuestionPoolGUI\executeCommand(), ilObjFolderGUI\executeCommand(), ilObjUserGUI\executeCommand(), ilObjGlossaryGUI\executeCommand(), ilObjRecoveryFolderGUI\executeCommand(), ilObjRoleGUI\executeCommand(), ilObjTestGUI\executeCommand(), ilObjRootFolderGUI\executeCommand(), executeCommand(), ilObjObjectFolderGUI\executeCommand(), ilObjMailGUI\executeCommand(), ilObjLanguageFolderGUI\executeCommand(), ilObjExternalToolsSettingsGUI\executeCommand(), ilObjiLincCourseGUI\executeCommand(), ilObjAuthSettingsGUI\executeCommand(), ilObjChatroomGUI\fallback(), ilObjAssessmentFolderGUI\ilObjAssessmentFolderGUI(), ilObjectGUI(), ilObjiLincClassroomGUI\ilObjiLincClassroomGUI(), ilObjForumGUI\initSessionStorage(), ilObjiLincClassroomGUI\save(), ilObjChatroomGUI\settings(), ilChatroomObjectGUI\switchToVisibleMode(), ilObjLearningModuleGUI\view(), and ilObjContentObjectGUI\view().

241  {
242  global $ilLocator, $tpl, $ilUser;
243 
244  $this->tpl->getStandardTemplate();
245  // administration prepare output
246  if (strtolower($_GET["baseClass"]) == "iladministrationgui")
247  {
248  $this->addAdminLocatorItems();
249  $tpl->setLocator();
250 
251 // ilUtil::sendInfo();
253 
254  $this->setTitleAndDescription();
255 
256  if ($this->getCreationMode() != true)
257  {
258  $this->setAdminTabs();
259  }
260 
261  return false;
262  }
263  // set locator
264  $this->setLocator();
265  // catch feedback message
266 // ilUtil::sendInfo();
268 
269  // in creation mode (parent) object and gui object
270  // do not fit
271  if ($this->getCreationMode() == true)
272  {
273  // repository vs. workspace
274  if($this->call_by_reference)
275  {
276  // get gui class of parent and call their title and description method
277  $obj_type = ilObject::_lookupType($_GET["ref_id"],true);
278  $class_name = $this->objDefinition->getClassName($obj_type);
279  $class = strtolower("ilObj".$class_name."GUI");
280  $class_path = $this->ctrl->lookupClassPath($class);
281  include_once($class_path);
282  $class_name = $this->ctrl->getClassForClasspath($class_path);
283 //echo "<br>instantiating parent for title and description";
284  $this->parent_gui_obj = new $class_name("", $_GET["ref_id"], true, false);
285  // the next line prevents the header action menu being shown
286  $this->parent_gui_obj->setCreationMode(true);
287  $this->parent_gui_obj->setTitleAndDescription();
288  }
289  }
290  else
291  {
292  // set title and description and title icon
293  $this->setTitleAndDescription();
294 
295  // set tabs
296  $this->setTabs();
297 
298  // BEGIN WebDAV: Display Mount Webfolder icon.
299  require_once 'Services/WebDAV/classes/class.ilDAVServer.php';
300  if (ilDAVServer::_isActive() &&
301  $ilUser->getId() != ANONYMOUS_USER_ID)
302  {
303  $this->showMountWebfolderIcon();
304  }
305  // END WebDAV: Display Mount Webfolder icon.
306 
307  // fileupload support
308  require_once './Services/FileUpload/classes/class.ilFileUploadUtil.php';
309  if (ilFileUploadUtil::isUploadAllowed($this->ref_id, $this->object->getType()))
310  {
311  $this->enableDragDropFileUpload();
312  }
313  }
314 
315  return true;
316  }
addAdminLocatorItems($a_do_not_add_object=false)
should be overwritten to add object specific items (repository items are preloaded) ...
enableDragDropFileUpload()
Enables the file upload into this object by dropping files.
$_GET["client_id"]
static _isActive()
Static getter.
static infoPanel($a_keep=true)
setTitleAndDescription()
called by prepare output
static _lookupType($a_id, $a_reference=false)
lookup object type
global $ilUser
Definition: imgupload.php:15
static isUploadAllowed($a_ref_id, $a_type="")
Determines whether files can be uploaded to the object with the specified reference id...
getCreationMode()
get creation mode
setTabs()
set admin tabs public
setAdminTabs()
set admin tabs public
setLocator()
set Locator
+ Here is the call graph for this function:
+ Here is the caller graph for this function:

◆ putObjectInTree()

ilObjectGUI::putObjectInTree ( ilObject  $a_obj,
  $a_parent_node_id = null 
)
protected

Add object to tree at given position.

Parameters
ilObject$a_obj
int$a_parent_node_id

Definition at line 1031 of file class.ilObjectGUI.php.

References $_GET, $_REQUEST, $ilUser, $location, $objDefinition, ilObject\_lookupType(), ilChangeEvent\_recordWriteEvent(), ilRbacLog\add(), ilRbacLog\CREATE_OBJECT, ilObject\createReference(), ilRbacLog\gatherFaPa(), ilObject\getId(), ilObject\getRefId(), ilObject\putInTree(), and ilObject\setPermissions().

Referenced by ilObjFileBasedLMGUI\createFromDirectory(), ilObjGlossaryGUI\importFileObject(), ilObjSurveyQuestionPoolGUI\importFileObject(), ilObjSurveyGUI\importFileObject(), importFileObject(), ilObjGlossaryGUI\saveObject(), ilObjGroupGUI\saveObject(), and saveObject().

1032  {
1033  global $rbacreview, $ilUser, $objDefinition;
1034 
1035  if(!$a_parent_node_id)
1036  {
1037  $a_parent_node_id = $_GET["ref_id"];
1038  }
1039 
1040  // add new object to custom parent container
1041  if((int)$_REQUEST["crtptrefid"])
1042  {
1043  $a_parent_node_id = (int)$_REQUEST["crtptrefid"];
1044  }
1045 
1046  $a_obj->createReference();
1047  $a_obj->putInTree($a_parent_node_id);
1048  $a_obj->setPermissions($a_parent_node_id);
1049 
1050  $this->obj_id = $a_obj->getId();
1051  $this->ref_id = $a_obj->getRefId();
1052 
1053  // BEGIN ChangeEvent: Record save object.
1054  require_once('Services/Tracking/classes/class.ilChangeEvent.php');
1055  ilChangeEvent::_recordWriteEvent($this->obj_id, $ilUser->getId(), 'create');
1056  // END ChangeEvent: Record save object.
1057 
1058  // rbac log
1059  include_once "Services/AccessControl/classes/class.ilRbacLog.php";
1060  $rbac_log_roles = $rbacreview->getParentRoleIds($this->ref_id, false);
1061  $rbac_log = ilRbacLog::gatherFaPa($this->ref_id, array_keys($rbac_log_roles), true);
1062  ilRbacLog::add(ilRbacLog::CREATE_OBJECT, $this->ref_id, $rbac_log);
1063 
1064  // use forced callback after object creation
1065  if($_REQUEST["crtcb"])
1066  {
1067  $callback_type = ilObject::_lookupType((int)$_REQUEST["crtcb"], true);
1068  $class_name = "ilObj".$objDefinition->getClassName($callback_type)."GUI";
1069  $location = $objDefinition->getLocation($callback_type);
1070  include_once($location."/class.".$class_name.".php");
1071  if (in_array(strtolower($class_name), array("ilobjitemgroupgui")))
1072  {
1073  $callback_obj = new $class_name((int)$_REQUEST["crtcb"]);
1074  }
1075  else
1076  {
1077  // #10368
1078  $callback_obj = new $class_name(null, (int)$_REQUEST["crtcb"], true, false);
1079  }
1080  $callback_obj->afterSaveCallback($a_obj);
1081  }
1082  }
$_GET["client_id"]
$location
Definition: buildRTE.php:44
static gatherFaPa($a_ref_id, array $a_role_ids, $a_add_action=false)
createReference()
creates reference for object
const CREATE_OBJECT
getId()
get object id public
putInTree($a_parent_ref)
maybe this method should be in tree object!?
static _lookupType($a_id, $a_reference=false)
lookup object type
global $ilUser
Definition: imgupload.php:15
static add($a_action, $a_ref_id, array $a_diff, $a_source_ref_id=false)
getRefId()
get reference id public
if($_REQUEST['ilias_path']) define('ILIAS_HTTP_PATH' $_REQUEST['ilias_path']
Definition: index.php:7
setPermissions($a_parent_ref)
set permissions of object
_recordWriteEvent($obj_id, $usr_id, $action, $parent_obj_id=null)
Records a write event.
+ Here is the call graph for this function:
+ Here is the caller graph for this function:

◆ redirectToRefId()

ilObjectGUI::redirectToRefId (   $a_ref_id,
  $a_cmd = "" 
)
protected

redirects to (repository) view per ref id usually to a container and usually used at the end of a save/import method where the object gui type (of the new object) doesn't match with the type of the current $_GET["ref_id"] value

Parameters
int$a_ref_idreference id

Definition at line 1720 of file class.ilObjectGUI.php.

References ilObject\_lookupType().

Referenced by ilObjiLincCourseGUI\afterSave(), ilObjFolderGUI\afterSave(), ilObjCategoryGUI\afterSave(), ilObjCloudGUI\afterSave(), ilObjCloudGUI\afterServiceAuth(), ilObjExternalFeedGUI\afterUpdate(), ilObjExternalFeedGUI\cancelUpdate(), ilObjCloudGUI\executeCommand(), and ilObjCloudGUI\serviceAuth().

1721  {
1722  $obj_type = ilObject::_lookupType($a_ref_id,true);
1723  $class_name = $this->objDefinition->getClassName($obj_type);
1724  $class = strtolower("ilObj".$class_name."GUI");
1725  $this->ctrl->setParameterByClass("ilrepositorygui", "ref_id", $a_ref_id);
1726  $this->ctrl->redirectByClass(array("ilrepositorygui", $class), $a_cmd);
1727  }
static _lookupType($a_id, $a_reference=false)
lookup object type
+ Here is the call graph for this function:
+ Here is the caller graph for this function:

◆ redrawHeaderActionObject()

ilObjectGUI::redrawHeaderActionObject ( )
protected

Ajax call: redraw action header only.

Definition at line 433 of file class.ilObjectGUI.php.

References $tpl, exit, and initHeaderAction().

434  {
435  global $tpl;
436 
437  $lg = $this->initHeaderAction();
438  echo $lg->getHeaderAction();
439 
440  // we need to add onload code manually (rating, comments, etc.)
441  echo $tpl->getOnLoadCodeForAsynch();
442 
443  exit;
444  }
exit
Definition: login.php:54
initHeaderAction($a_sub_type=null, $a_sub_id=null)
Add header action menu.
+ Here is the call graph for this function:

◆ saveObject()

ilObjectGUI::saveObject ( )

save object

public

Definition at line 950 of file class.ilObjectGUI.php.

References $_REQUEST, $location, $objDefinition, $tpl, afterSave(), checkPermissionBool(), getDidacticTemplateVar(), handleAutoRating(), initCreateForm(), and putObjectInTree().

Referenced by ilObjSessionGUI\saveAndAssignMaterialsObject().

951  {
952  global $objDefinition, $tpl;
953 
954  $new_type = $_REQUEST["new_type"];
955 
956  // create permission is already checked in createObject. This check here is done to prevent hacking attempts
957  if (!$this->checkPermissionBool("create", "", $new_type))
958  {
959  $this->ilias->raiseError($this->lng->txt("no_create_permission"), $this->ilias->error_obj->MESSAGE);
960  }
961 
962  $this->lng->loadLanguageModule($new_type);
963  $this->ctrl->setParameter($this, "new_type", $new_type);
964 
965  $form = $this->initCreateForm($new_type);
966  if ($form->checkInput())
967  {
968  $this->ctrl->setParameter($this, "new_type", "");
969 
970  // create instance
971  $class_name = "ilObj".$objDefinition->getClassName($new_type);
972  $location = $objDefinition->getLocation($new_type);
973  include_once($location."/class.".$class_name.".php");
974  $newObj = new $class_name();
975  $newObj->setType($new_type);
976  $newObj->setTitle($form->getInput("title"));
977  $newObj->setDescription($form->getInput("desc"));
978  $newObj->create();
979 
980  $this->putObjectInTree($newObj);
981 
982  // apply didactic template?
983  $dtpl = $this->getDidacticTemplateVar("dtpl");
984  if($dtpl)
985  {
986  $newObj->applyDidacticTemplate($dtpl);
987  }
988 
989  // auto rating
990  $this->handleAutoRating($newObj);
991 
992  // additional paramters are added to afterSave()
993  $args = func_get_args();
994  if($args)
995  {
996  $this->afterSave($newObj, $args);
997  }
998  else
999  {
1000  $this->afterSave($newObj);
1001  }
1002  return;
1003  }
1004 
1005  // display only this form to correct input
1006  $form->setValuesByPost();
1007  $tpl->setContent($form->getHtml());
1008  }
$location
Definition: buildRTE.php:44
afterSave(ilObject $a_new_object)
Post (successful) object creation hook.
redirection script todo: (a better solution should control the processing via a xml file) ...
initCreateForm($a_new_type)
Init object creation form.
handleAutoRating(ilObject $a_new_obj)
Activate rating automatically if parent container setting.
putObjectInTree(ilObject $a_obj, $a_parent_node_id=null)
Add object to tree at given position.
getDidacticTemplateVar($a_type)
Get didactic template setting from creation screen.
if($_REQUEST['ilias_path']) define('ILIAS_HTTP_PATH' $_REQUEST['ilias_path']
Definition: index.php:7
checkPermissionBool($a_perm, $a_cmd="", $a_type="", $a_ref_id=null)
Check permission.
+ Here is the call graph for this function:
+ Here is the caller graph for this function:

◆ setActions()

ilObjectGUI::setActions (   $a_actions = "")
finalprivate

set possible actions for objects in list.

if actions are set via this method, the values of objects.xml are ignored.

Parameters
array$a_actionsarray with $command => $lang_var pairs

Definition at line 528 of file class.ilObjectGUI.php.

529  {
530  if (is_array($a_actions))
531  {
532  foreach ($a_actions as $name => $lng)
533  {
534  $this->actions[$name] = array("name" => $name, "lng" => $lng);
535  }
536  }
537  else
538  {
539  $this->actions = "";
540  }
541  }

◆ setAdminTabs()

ilObjectGUI::setAdminTabs ( )
finalprotected

set admin tabs public

Definition at line 474 of file class.ilObjectGUI.php.

References getAdminTabs().

Referenced by ilObjectPluginGUI\executeCommand(), and prepareOutput().

475  {
476  $this->getAdminTabs($this->tabs_gui);
477  }
getAdminTabs(&$tabs_gui)
administration tabs show only permissions and trash folder
+ Here is the call graph for this function:
+ Here is the caller graph for this function:

◆ setColumnSettings()

ilObjectGUI::setColumnSettings (   $column_gui)
protected

May be overwritten in subclasses.

Definition at line 1896 of file class.ilObjectGUI.php.

References checkPermissionBool().

Referenced by ilObjForumGUI\checkEnableColumnEdit(), getCenterColumnHTML(), and getRightColumnHTML().

1897  {
1898  $column_gui->setRepositoryMode(true);
1899  $column_gui->setEnableEdit(false);
1900  if ($this->checkPermissionBool("write"))
1901  {
1902  $column_gui->setEnableEdit(true);
1903  }
1904  }
checkPermissionBool($a_perm, $a_cmd="", $a_type="", $a_ref_id=null)
Check permission.
+ Here is the call graph for this function:
+ Here is the caller graph for this function:

◆ setCreationMode()

ilObjectGUI::setCreationMode (   $a_mode = true)

if true, a creation screen is displayed the current $_GET[ref_id] don't belong to the current class! the mode is determined in ilrepositorygui

Definition at line 207 of file class.ilObjectGUI.php.

Referenced by ilObjStyleSheetGUI\executeCommand().

208  {
209  $this->creation_mode = $a_mode;
210  }
+ Here is the caller graph for this function:

◆ setFormAction()

ilObjectGUI::setFormAction (   $a_cmd,
  $a_formaction 
)
protected

set specific form action for command

Parameters
string$a_cmdcommand
string$a_formactiondefault formaction (is returned, if no special formaction was set) public

Definition at line 1379 of file class.ilObjectGUI.php.

Referenced by ilObjFileBasedLMGUI\perm(), and ilObjContentObjectGUI\perm().

1380  {
1381  $this->formaction[$a_cmd] = $a_formaction;
1382  }
+ Here is the caller graph for this function:

◆ setLocator()

ilObjectGUI::setLocator ( )
protected

set Locator

Parameters
objecttree object
integerreference id
scriptanmethat is used for linking; public

Definition at line 572 of file class.ilObjectGUI.php.

References $_GET, $tpl, and addLocatorItems().

Referenced by ilObjSAHSLearningModuleGUI\executeCommand(), ilObjSCORM2004LearningModuleGUI\executeCommand(), ilObjFileBasedLMGUI\executeCommand(), ilObjGlossaryGUI\executeCommand(), ilObjTestGUI\executeCommand(), prepareOutput(), ilObjTestGUI\prepareSubGuiOutput(), and ilObjGlossaryGUI\showInfoScreen().

573  {
574  global $ilLocator, $tpl;
575 
576  if ($this->omit_locator)
577  {
578  return;
579  }
580 
581  // repository vs. workspace
582  if($this->call_by_reference)
583  {
584  // todo: admin workaround
585  // in the future, objectgui classes should not be called in
586  // admin section anymore (rbac/trash handling in own classes)
587  $ref_id = ($_GET["ref_id"] != "")
588  ? $_GET["ref_id"]
589  : $this->object->getRefId();
590  $ilLocator->addRepositoryItems($ref_id);
591  }
592 
593  if(!$this->creation_mode)
594  {
595  $this->addLocatorItems();
596  }
597 
598  // not so nice workaround: todo: handle $ilLocator as tabs in ilTemplate
599  if ($_GET["admin_mode"] == "" &&
600  strtolower($this->ctrl->getCmdClass()) == "ilobjrolegui")
601  {
602  $this->ctrl->setParameterByClass("ilobjrolegui",
603  "rolf_ref_id", $_GET["rolf_ref_id"]);
604  $this->ctrl->setParameterByClass("ilobjrolegui",
605  "obj_id", $_GET["obj_id"]);
606  $ilLocator->addItem($this->lng->txt("role"),
607  $this->ctrl->getLinkTargetByClass(array("ilpermissiongui",
608  "ilobjrolegui"), "perm"));
609  }
610 
611  $tpl->setLocator();
612  }
$_GET["client_id"]
addLocatorItems()
should be overwritten to add object specific items (repository items are preloaded) ...
+ Here is the call graph for this function:
+ Here is the caller graph for this function:

◆ setReturnLocation()

ilObjectGUI::setReturnLocation (   $a_cmd,
  $a_location 
)
protected

set specific return location for command

Parameters
string$a_cmdcommand
string$a_locationdefault return location (is returned, if no special return location was set) public

Definition at line 1410 of file class.ilObjectGUI.php.

Referenced by ilObjContentObjectGUI\addRole(), and ilObjContentObjectGUI\permSave().

1411  {
1412 //echo "-".$a_cmd."-".$a_location."-";
1413  $this->return_location[$a_cmd] = $a_location;
1414  }
+ Here is the caller graph for this function:

◆ setSubObjects()

ilObjectGUI::setSubObjects (   $a_sub_objects = "")
finalprivate

set possible subobjects for this object.

if subobjects are set via this method, the values of objects.xml are ignored.

Parameters
array$a_actionsarray with $command => $lang_var pairs

Definition at line 549 of file class.ilObjectGUI.php.

References $options.

550  {
551  if (is_array($a_sub_objects))
552  {
553  foreach ($a_sub_objects as $name => $options)
554  {
555  $this->sub_objects[$name] = array("name" => $name, "max" => $options["max"]);
556  }
557  }
558  else
559  {
560  $this->sub_objects = "";
561  }
562  }
if(!is_array($argv)) $options

◆ setTabs()

ilObjectGUI::setTabs ( )
protected

◆ setTargetFrame()

ilObjectGUI::setTargetFrame (   $a_cmd,
  $a_target_frame 
)
protected

set specific target frame for command

Parameters
string$a_cmdcommand
string$a_target_framedefault target frame (is returned, if no special target frame was set) public

Definition at line 1446 of file class.ilObjectGUI.php.

1447  {
1448  $this->target_frame[$a_cmd] = "target=\"".$a_target_frame."\"";
1449  }

◆ setTitleAndDescription()

ilObjectGUI::setTitleAndDescription ( )
protected

called by prepare output

Definition at line 321 of file class.ilObjectGUI.php.

References $_GET, $_REQUEST, ilObject\_getIcon(), ilObjectListGUIFactory\_getListGUIByType(), ilObject\_lookupObjId(), ilObject\_lookupTitle(), and ilUtil\getImagePath().

Referenced by prepareOutput(), and ilObjTestGUI\prepareSubGuiOutput().

322  {
323  if (!is_object($this->object))
324  {
325  if ((int) $_REQUEST["crtptrefid"] > 0)
326  {
327  $cr_obj_id = ilObject::_lookupObjId((int) $_REQUEST["crtcb"]);
328  $this->tpl->setTitle(ilObject::_lookupTitle($cr_obj_id));
329  $this->tpl->setTitleIcon(ilObject::_getIcon($cr_obj_id));
330  }
331  return;
332  }
333  $this->tpl->setTitle($this->object->getPresentationTitle());
334  $this->tpl->setDescription($this->object->getLongDescription());
335 
336  if (strtolower($_GET["baseClass"]) == "iladministrationgui")
337  {
338  // alt text would be same as heading -> empty alt text
339  $this->tpl->setTitleIcon(ilUtil::getImagePath("icon_".$this->object->getType()."_b.png"),
340  "");
341  }
342  else
343  {
344  $this->tpl->setTitleIcon(ilUtil::getImagePath("icon_".$this->object->getType()."_b.png"),
345  $this->lng->txt("obj_" . $this->object->getType()));
346  }
347 
348  include_once './Services/Object/classes/class.ilObjectListGUIFactory.php';
349  $lgui = ilObjectListGUIFactory::_getListGUIByType($this->object->getType());
350  $lgui->initItem($this->object->getRefId(), $this->object->getId());
351  $this->tpl->setAlertProperties($lgui->getAlertProperties());
352  }
static _getIcon($a_obj_id="", $a_size="big", $a_type="", $a_offline=false)
Get icon for repository item.
$_GET["client_id"]
static _lookupTitle($a_id)
lookup object title
static getImagePath($img, $module_path="", $mode="output", $offline=false)
get image path (for images located in a template directory)
static _lookupObjId($a_id)
if($_REQUEST['ilias_path']) define('ILIAS_HTTP_PATH' $_REQUEST['ilias_path']
Definition: index.php:7
+ Here is the call graph for this function:
+ Here is the caller graph for this function:

◆ showMountWebfolderIcon()

ilObjectGUI::showMountWebfolderIcon ( )
protected

Definition at line 447 of file class.ilObjectGUI.php.

References $objDefinition, $tpl, and $tree.

Referenced by prepareOutput(), and ilObjTestGUI\prepareSubGuiOutput().

448  {
449  global $tree, $tpl, $objDefinition;
450 
451  if ($this->object->getRefId() == "")
452  {
453  return;
454  }
455 
456  $tpl->setMountWebfolderIcon($this->object->getRefId());
457  }
+ Here is the caller graph for this function:

◆ showPossibleSubObjects()

ilObjectGUI::showPossibleSubObjects ( )
protected

show possible subobjects (pulldown menu)

public

Definition at line 1560 of file class.ilObjectGUI.php.

References $d, $row, $sub_objects, and ilUtil\formSelect().

Referenced by ilObjStyleSettingsGUI\showActions().

1561  {
1562  if ($this->sub_objects == "")
1563  {
1564  $d = $this->objDefinition->getCreatableSubObjects($this->object->getType());
1565  }
1566  else
1567  {
1569  }
1570 
1571  $import = false;
1572 
1573  if (count($d) > 0)
1574  {
1575  foreach ($d as $row)
1576  {
1577  $count = 0;
1578 
1579  if ($row["max"] > 0)
1580  {
1581  //how many elements are present?
1582  for ($i=0; $i<count($this->data["ctrl"]); $i++)
1583  {
1584  if ($this->data["ctrl"][$i]["type"] == $row["name"])
1585  {
1586  $count++;
1587  }
1588  }
1589  }
1590 
1591  if ($row["max"] == "" || $count < $row["max"])
1592  {
1593  $subobj[] = $row["name"];
1594  }
1595  }
1596  }
1597 
1598  if (is_array($subobj))
1599  {
1600 
1601  //build form
1602  $opts = ilUtil::formSelect(12,"new_type",$subobj);
1603  $this->tpl->setCurrentBlock("add_object");
1604  $this->tpl->setVariable("SELECT_OBJTYPE", $opts);
1605  $this->tpl->setVariable("BTN_NAME", "create");
1606  $this->tpl->setVariable("TXT_ADD", $this->lng->txt("add"));
1607  $this->tpl->parseCurrentBlock();
1608  }
1609  }
static formSelect($selected, $varname, $options, $multiple=false, $direct_text=false, $size="0", $style_class="", $attribs="", $disabled=false)
Builds a select form field with options and shows the selected option first.
+ Here is the call graph for this function:
+ Here is the caller graph for this function:

◆ updateCustom()

ilObjectGUI::updateCustom ( ilPropertyFormGUI  $a_form)
protected

Insert custom update form values into object.

Parameters
ilPropertyFormGUI$a_form

Definition at line 1225 of file class.ilObjectGUI.php.

Referenced by ilObjForumGUI\getEditFormCustomValues(), and updateObject().

1226  {
1227 
1228  }
+ Here is the caller graph for this function:

◆ updateObject()

ilObjectGUI::updateObject ( )

updates object entry in object_data

Definition at line 1193 of file class.ilObjectGUI.php.

References $tpl, afterUpdate(), checkPermissionBool(), initEditForm(), and updateCustom().

Referenced by ilObjFileBasedLMGUI\update().

1194  {
1195  global $ilTabs, $tpl;
1196 
1197  if (!$this->checkPermissionBool("write"))
1198  {
1199  $this->ilias->raiseError($this->lng->txt("permission_denied"),$this->ilias->error_obj->MESSAGE);
1200  }
1201 
1202  $form = $this->initEditForm();
1203  if($form->checkInput())
1204  {
1205  $this->object->setTitle($form->getInput("title"));
1206  $this->object->setDescription($form->getInput("desc"));
1207  $this->updateCustom($form);
1208  $this->object->update();
1209 
1210  $this->afterUpdate();
1211  return;
1212  }
1213 
1214  // display form again to correct errors
1215  $ilTabs->activateTab("settings");
1216  $form->setValuesByPost();
1217  $tpl->setContent($form->getHtml());
1218  }
updateCustom(ilPropertyFormGUI $a_form)
Insert custom update form values into object.
redirection script todo: (a better solution should control the processing via a xml file) ...
initEditForm()
Init object edit form.
afterUpdate()
Post (successful) object update hook.
checkPermissionBool($a_perm, $a_cmd="", $a_type="", $a_ref_id=null)
Check permission.
+ Here is the call graph for this function:
+ Here is the caller graph for this function:

◆ viewObject()

ilObjectGUI::viewObject ( )

list childs of current object

public

Definition at line 1492 of file class.ilObjectGUI.php.

References $_GET, $ilUser, $tpl, ilChangeEvent\_recordReadEvent(), and checkPermissionBool().

Referenced by ilObjUserFolderGUI\applyFilterObject(), ilObjectPluginGUI\executeCommand(), ilObjUserFolderGUI\hitsperpageObject(), ilObjUserFolderGUI\initAccessRestrictionForm(), ilObjUserFolderGUI\mailObject(), ilObjUserFolderGUI\resetFilterObject(), ilObjUserFolderGUI\usrExportCsvObject(), ilObjUserFolderGUI\usrExportX86Object(), ilObjUserFolderGUI\usrExportXmlObject(), and ilObjContentObjectGUI\view().

1493  {
1494  global$tpl;
1495 
1496  if (!$this->checkPermissionBool("visible,read"))
1497  {
1498  $this->ilias->raiseError($this->lng->txt("permission_denied"),$this->ilias->error_obj->MESSAGE);
1499  }
1500 
1501  // BEGIN ChangeEvent: record read event.
1502  require_once('Services/Tracking/classes/class.ilChangeEvent.php');
1503  global $ilUser;
1505  $this->object->getType(),
1506  $this->object->getRefId(),
1507  $this->object->getId(), $ilUser->getId());
1508  // END ChangeEvent: record read event.
1509 
1510  include_once("./Services/Repository/classes/class.ilAdminSubItemsTableGUI.php");
1511  if (!$this->call_by_reference)
1512  {
1513  $this->ctrl->setParameter($this, "obj_id", $this->obj_id);
1514  }
1515  $itab = new ilAdminSubItemsTableGUI($this, "view", $_GET["ref_id"]);
1516 
1517  $tpl->setContent($itab->getHTML());
1518  }
TableGUI class for sub items listed in repository administration.
$_GET["client_id"]
redirection script todo: (a better solution should control the processing via a xml file) ...
_recordReadEvent($a_type, $a_ref_id, $obj_id, $usr_id, $isCatchupWriteEvents=true, $a_ext_rc=false, $a_ext_time=false)
Records a read event and catches up with write events.
global $ilUser
Definition: imgupload.php:15
checkPermissionBool($a_perm, $a_cmd="", $a_type="", $a_ref_id=null)
Check permission.
+ Here is the call graph for this function:
+ Here is the caller graph for this function:

◆ withReferences()

ilObjectGUI::withReferences ( )

determines wether objects are referenced or not (got ref ids or not)

Definition at line 196 of file class.ilObjectGUI.php.

197  {
198  return $this->call_by_reference;
199  }

Field Documentation

◆ $actions

◆ $data

ilObjectGUI::$data

Definition at line 59 of file class.ilObjectGUI.php.

Referenced by ilCourseContentGUI\__buildPath(), ilObjRoleGUI\__formatPath(), ilObjPaymentSettingsGUI\__getHTMLPath(), ilContainerGUI\_buildPath(), ilObjFileBasedLMGUI\addBibItemObject(), ilObjContentObjectGUI\addBibItemObject(), ilObjTestGUI\addQuestionObject(), ilObjQuestionPoolGUI\buildCreateQuestionForm(), ilObjQuestionPoolGUI\buildQuestionBrowserTableGUI(), ilObjForumGUI\cancelObject(), ilObjSystemFolderGUI\changeHeaderTitleObject(), ilObjiLincCourseGUI\changeMemberObject(), ilContainerGUI\clipboardObject(), ilObjSCORM2004LearningModuleGUI\confirmDeleteExportFile(), ilObjSurveyQuestionPoolGUI\confirmDeleteExportFileObject(), ilObjSurveyGUI\confirmDeleteExportFileObject(), ilObjSurveyQuestionPoolGUI\deleteQuestionsObject(), ilObjTypeDefinitionGUI\displayList(), ilObjObjectFolderGUI\displayList(), ilObjStyleSettingsGUI\editContentStylesObject(), ilObjTypeDefinitionGUI\editObject(), ilObjUserGUI\editOldObject(), ilObjRootFolderGUI\editTranslationsObject(), ilObjCategoryGUI\editTranslationsObject(), ilObjGroupGUI\exportMembersObject(), ilObjSurveyQuestionPoolGUI\exportObject(), ilObjSurveyGUI\exportObject(), ilContainerGUI\getAsynchItemListObject(), ilObjSessionGUI\getAttendanceListUserData(), ilObjGroupGUI\getAttendanceListUserData(), ilObjiLincClassroomGUI\getDefaultValues(), ilObjiLincClassroomGUI\getObjectValues(), ilObjUserGUI\getValues(), ilObjiLincClassroomGUI\initSettingsForm(), ilObjAssessmentFolderGUI\logAdminObject(), ilObjPaymentSettingsGUI\objectsObject(), ilObjTestGUI\participantsObject(), ilObjTestGUI\questionBrowser(), ilObjSurveyQuestionPoolGUI\questionsObject(), ilObjTestGUI\questionsObject(), ilObjRoleGUI\readRoleProperties(), ilObjiLincCourseGUI\removeMemberObject(), ilObjTestGUI\removeQuestionsForm(), ilObjSystemFolderGUI\saveHeaderTitleObject(), ilObjDlBookGUI\showCitation(), ilObjSCORM2004LearningModuleGUI\showExportList(), ilObjSystemFolderGUI\showHeaderTitleObject(), ilObjSCORM2004LearningModuleGUI\showTrackingItem(), ilObjLanguageExtGUI\statisticsObject(), ilObjFileGUI\update(), ilObjPaymentSettingsGUI\updateDetailsObject(), ilObjLinkResourceGUI\updateLinks(), ilCourseContentGUI\updateTimings(), ilCourseContentGUI\updateUserTimings(), ilObjFileAccessSettingsGUI\viewDiskQuotaReport(), and ilObjLanguageExtGUI\viewObject().

◆ $formaction

ilObjectGUI::$formaction

Definition at line 70 of file class.ilObjectGUI.php.

◆ $ilias

ilObjectGUI::$ilias

Definition at line 24 of file class.ilObjectGUI.php.

Referenced by ilObjBibliographicGUI\__construct(), ilObjUserGUI\__sendProfileMail(), ilCourseObjectivePresentationGUI\__showLearningMaterials(), ilCourseObjectivePresentationGUI\__showOtherResources(), ilCourseObjectivePresentationGUI\__showTests(), ilObjUserFolderGUI\appliedUsersObject(), ilObjSystemFolderGUI\checkObject(), ilContainerGUI\cloneNodes(), ilObjStyleSettingsGUI\confirmedDeleteObject(), ilObjStyleSheetGUI\confirmedDeleteObject(), ilObjStyleSheetGUI\copyStyleObject(), ilObjStyleSettingsGUI\editContentStylesObject(), ilObjUserGUI\editObject(), ilObjUserGUI\editOldObject(), ilObjStyleSettingsGUI\editSystemStylesObject(), ilObjSurveyQuestionPoolGUI\executeCommand(), ilObjFileAccessSettingsGUI\executeCommand(), ilObjQuestionPoolGUI\executeCommand(), ilObjTestGUI\executeCommand(), ilObjContentObjectGUI\explorer(), ilObjUserFolderGUI\exportObject(), ilObjTestGUI\getSettingsSubTabs(), ilExcelWriterAdapter\ilExcelWriterAdapter(), ilObjectGUI(), ilObjiLincClassroomGUI\ilObjiLincClassroomGUI(), ilObjLinkResourceGUI\linkChecker(), ilObjContentObjectGUI\linkChecker(), ilObjGroupGUI\mailMembersObject(), ilObjCourseGUI\mailMembersObject(), ilObjSCORM2004LearningModuleGUI\preview(), ilObjTestGUI\printobject(), ilObjUserFolderGUI\saveGlobalUserSettingsObject(), ilObjContentObjectGUI\saveMenuProperties(), ilObjStyleSettingsGUI\saveScopeObject(), ilObjUserFolderGUI\settingsObject(), ilContainerGUI\setTitleAndDescription(), ilCourseContentGUI\showStartObjects(), ilObjCourseGUI\showStartObjects(), ilObjSCORM2004LearningModuleGUI\showTree(), ilObjUserGUI\updateObject(), and ilObjUserGUI\updateObjectOld().

◆ $lng

ilObjectGUI::$lng

Definition at line 52 of file class.ilObjectGUI.php.

Referenced by ilObjPollGUI\__construct(), ilObjECSSettingsGUI\__construct(), ilObjSurveyGUI\__construct(), ilObjPersonalDesktopSettingsGUI\__construct(), ilObjBlogGUI\__construct(), ilObjDataCollectionGUI\__construct(), ilObjCloudGUI\__construct(), ilObjBibliographicGUI\__construct(), ilObjCalendarSettingsGUI\__construct(), ilObjMDSettingsGUI\__construct(), ilContainerReferenceGUI\__construct(), ilObjRoleGUI\__construct(), ilObject2GUI\__construct(), ilObjOrgUnitGUI\__construct(), ilObjLinkResourceGUI\__setLocator(), ilObjMediaObjectGUI\_getMediaInfoHTML(), ilObjStyleSheetGUI\_getTemplatePreview(), ilObjLanguageExtGUI\_getTranslationLink(), ilObjCategoryReferenceGUI\_goto(), ilObjCourseReferenceGUI\_goto(), ilObjItemGroupGUI\_goto(), ilRemoteObjectBaseGUI\_goto(), ilObjMailGUI\_goto(), ilObjectPluginGUI\_goto(), ilObjFolderGUI\_goto(), ilObjRootFolderGUI\_goto(), ilObjSAHSLearningModuleGUI\_goto(), ilObjFileBasedLMGUI\_goto(), ilObjWikiGUI\_goto(), ilObjSurveyQuestionPoolGUI\_goto(), ilObjFileGUI\_goto(), ilObjBookingPoolGUI\_goto(), ilObjMediaCastGUI\_goto(), ilObjMediaPoolGUI\_goto(), ilObjQuestionPoolGUI\_goto(), ilObjCategoryGUI\_goto(), ilObjGlossaryGUI\_goto(), ilObjLinkResourceGUI\_goto(), ilObjiLincCourseGUI\_goto(), ilObjSurveyGUI\_goto(), ilObjExerciseGUI\_goto(), ilObjSystemFolderGUI\_goto(), ilObjGroupGUI\_goto(), ilObjUserFolderGUI\_goto(), ilObjContentObjectGUI\_goto(), ilObjTestGUI\_goto(), ilObjCourseGUI\_goto(), ilObjCategoryGUI\_importCategories(), ilObjCategoryGUI\_importCategoriesForm(), ilObjCourseGUI\_modifyItemGUI(), ilContainerReferenceGUI\_prepareSelection(), ilObjSCORM2004LearningModuleGUI\activateExpertMode(), ilObjHelpSettingsGUI\activateModule(), ilObjComponentSettingsGUI\activatePlugin(), ilObjLinkResourceGUI\activateTabs(), ilObjMediaCastGUI\addContentSubTabs(), ilObjExerciseGUI\addContentSubTabs(), ilObjBlogGUI\addContributor(), ilObjBibliographicGUI\addHeaderAction(), ilObjDataCollectionGUI\addHeaderAction(), ilObjSystemFolderGUI\addHeaderTitleObject(), ilObjWikiGUI\addImportantPageObject(), ilObjDataCollectionGUI\addListFieldsTabs(), ilObjContentObjectGUI\addLocations(), ilObjTestGUI\addQuestionObject(), ilObjExternalToolsSettingsGUI\addSocialBookmarkObject(), ilContainerGUI\addStandardContainerSubTabs(), ilObjStyleSettingsGUI\addStyleCatAssignmentObject(), ilObjExerciseGUI\addSubmissionSubTabs(), ilObjTaggingSettingsGUI\addSubTabs(), ilObjContentObjectGUI\addTabs(), ilObjGlossaryGUI\addTerm(), ilContainerGUI\addToDeskObject(), ilObjBlogGUI\addToDeskObject(), ilObjContentObjectGUI\addTooltip(), ilObjGlossaryGUI\addUsagesToInfo(), ilObjBlogGUI\addUserFromAutoComplete(), ilObjItemGroupGUI\afterConstructor(), ilObjMediaPoolGUI\afterConstructor(), ilObjTaxonomyGUI\afterSave(), ilObjCloudGUI\afterServiceAuth(), ilObjStyleSettingsGUI\assignStylesToCatsObject(), ilObjGroupGUI\assignSubscribersObject(), ilObjSystemFolderGUI\benchmarkObject(), ilObjSystemFolderGUI\benchmarkSubTabs(), ilObjBlogGUI\buildExportTemplate(), ilObjTestGUI\buildPageViewToolbar(), ilObjQuestionPoolGUI\buildQuestionBrowserTableGUI(), ilObjStyleSheetGUI\cancelCharacteristicDeletionObject(), ilObjForumGUI\cancelObject(), ilObjStyleSheetGUI\cancelObject(), ilObjForumGUI\cancelPostObject(), ilObjContentObjectGUI\chapters(), ilObjForumGUI\checkEnableColumnEdit(), ilObjCourseGUI\checkLicenses(), ilObjWorkspaceFolderGUI\checkPassword(), ilObjPaymentSettingsGUI\checkShopActivationObject(), ilContainerGUI\clipboardObject(), ilObjExerciseGUI\confirmAssignmentsDeletionObject(), ilObjExerciseGUI\confirmDeassignMembersObject(), ilObjGlossaryGUI\confirmDefinitionDeletion(), ilObjTestGUI\confirmDeleteAllUserResultsObject(), ilObjPollGUI\confirmDeleteAllVotes(), ilObjExerciseGUI\confirmDeleteDeliveredObject(), ilObjStyleSettingsGUI\confirmDeleteIndividualStyles(), ilObjTestGUI\confirmDeleteSelectedUserDataObject(), ilObjExternalToolsSettingsGUI\confirmDeleteSocialBookmarksObject(), ilObjTaxonomyGUI\confirmDeleteTaxonomy(), ilObjMediaCastGUI\confirmDeletionItemsObject(), confirmedDeleteObject(), ilObjSCORM2004LearningModuleGUI\confirmExpertMode(), ilObjContentObjectGUI\confirmGlossarySelection(), ilObjHelpSettingsGUI\confirmHelpModulesDeletion(), ilObjForumGUI\confirmMergeThreadsObject(), ilObjMediaPoolGUI\confirmRemove(), ilContainerGUI\confirmRemoveFromSystemObject(), ilObjWikiGUI\confirmRemoveImportantPagesObject(), ilObjMediaObjectGUI\confirmSrtDeletionObject(), ilObjGlossaryGUI\confirmTermDeletion(), ilObjBlogGUI\contributors(), ilObjTestGUI\copyAndLinkToQuestionpoolObject(), ilObjStyleSheetGUI\copyCharacteristicsObject(), ilObjSCORM2004LearningModuleGUI\copyItems(), ilObjContentObjectGUI\copyItems(), ilObjStyleSheetGUI\createObject(), ilObjTestGUI\createQuestionObject(), ilObjExternalToolsSettingsGUI\createSocialBookmarkObject(), ilObjSCORM2004LearningModuleGUI\cutItems(), ilObjContentObjectGUI\cutItems(), ilObjHelpSettingsGUI\deactivateModule(), ilObjComponentSettingsGUI\deactivatePlugin(), ilObjExerciseGUI\deassignMembersObject(), ilObjAssessmentFolderGUI\defaultsObject(), ilObjPollGUI\deleteAllVotes(), ilObjExerciseGUI\deleteAssignmentsObject(), ilObjStyleSheetGUI\deleteCharacteristicConfirmationObject(), ilObjStyleSheetGUI\deleteColorConfirmationObject(), ilObject2GUI\deleteConfirmation(), ilObject2GUI\deleteConfirmedObjects(), ilObjStyleSheetGUI\deleteCoreCharMessage(), ilObjSystemFolderGUI\deleteHeaderTitlesObject(), ilObjTaxonomyGUI\deleteItems(), ilObjSkillManagementGUI\deleteNodes(), ilObjSCORM2004LearningModuleGUI\deleteNodes(), ilObjExternalToolsSettingsGUI\deleteSocialBookmarksObject(), ilObjMediaObjectGUI\deleteSrtFilesObject(), ilObjStyleSettingsGUI\deleteSysStyleCatAssignmentsObject(), ilObjTaxonomyGUI\deleteTaxonomy(), ilObjStyleSheetGUI\deleteTemplateConfirmationObject(), ilObjContentObjectGUI\deleteTooltips(), ilObjExerciseGUI\deliverFileObject(), ilObjMediaCastGUI\determinePlaytimeObject(), ilObjExternalToolsSettingsGUI\disableSocialBookmarksObject(), ilObjFolderGUI\downloadFolderObject(), ilContainerGUI\downloadMultipleObjects(), ilObjTaxonomyGUI\editAOTaxonomySettings(), ilObjStyleSettingsGUI\editContentStylesObject(), ilObjFileAccessSettingsGUI\editDiskQuotaMailTemplate(), ilObjFileAccessSettingsGUI\editDiskQuotaSettings(), ilObjFileAccessSettingsGUI\editDownloadingSettings(), ilObjContentObjectGUI\editGlossaries(), ilObjExternalToolsSettingsGUI\editGoogleMapsObject(), ilObjWikiGUI\editImportantPagesObject(), ilObjExternalToolsSettingsGUI\editMathJaxObject(), ilObjContentObjectGUI\editMenuProperties(), ilObjStyleSheetGUI\editObject(), ilObjMediaCastGUI\editOrderObject(), ilContainerGUI\editPageContentObject(), ilObjFileAccessSettingsGUI\editPreviewSettings(), ilObjHelpSettingsGUI\editSettings(), ilObjWikiSettingsGUI\editSettings(), ilObjPortfolioAdministrationGUI\editSettings(), ilObjBlogAdministrationGUI\editSettings(), ilObjNewsSettingsGUI\editSettings(), ilObjPersonalDesktopSettingsGUI\editSettings(), ilObjLearningResourcesSettingsGUI\editSettings(), ilObjSkillManagementGUI\editSettings(), ilObjSkillManagementGUI\editSkills(), ilObjSkillManagementGUI\editSkillTemplates(), ilObjAuthSettingsGUI\editSOAPObject(), ilObjExternalToolsSettingsGUI\editSocialBookmarkObject(), ilObjExternalToolsSettingsGUI\editSocialBookmarksObject(), ilObjStyleSettingsGUI\editSystemStylesObject(), ilObjFileAccessSettingsGUI\editUploadSettings(), ilObjFileAccessSettingsGUI\editWebDAVSettings(), ilObjPersonalDesktopSettingsGUI\editWsp(), ilObjDataCollectionGUI\emptyInfo(), ilObjExternalToolsSettingsGUI\enableSocialBookmarksObject(), ilObjHelpSettingsGUI\executeCommand(), ilObjectPluginGUI\executeCommand(), ilObjWikiSettingsGUI\executeCommand(), ilObjContentObjectGUI\executeCommand(), ilObjItemGroupGUI\executeCommand(), ilObjSCORM2004LearningModuleGUI\executeCommand(), ilObjCloudGUI\executeCommand(), ilObjExerciseGUI\executeCommand(), ilObjMediaPoolGUI\executeCommand(), ilObjFileAccessSettingsGUI\executeCommand(), ilObjQuestionPoolGUI\executeCommand(), ilObjBibliographicGUI\executeCommand(), ilObjGlossaryGUI\executeCommand(), ilObjTestGUI\executeCommand(), ilObjBlogGUI\executeCommand(), ilObjCourseGUI\fetchPrintMemberData(), ilObjContentObjectGUI\filterTooltips(), ilObjBlogGUI\finalize(), ilContainerGUI\forwardToPageObject(), ilObjObjectTemplateAdministrationGUI\getAdminTabs(), ilObjComponentSettingsGUI\getAdminTabs(), ilObjSkillManagementGUI\getAdminTabs(), ilObjRoleFolderGUI\getAdminTabs(), ilObjMediaCastGUI\getCastItemValues(), ilObjBlogGUI\getExerciseInfo(), ilObjMediaCastGUI\getFeedIconsHTML(), ilObjContentObjectGUI\getLayoutOption(), ilObjForumGUI\getModifiedReOnSubject(), ilObjContentObjectGUI\getMultiLangHeader(), ilObjGlossaryGUI\getPublicAccessColValue(), ilObjContentObjectGUI\getPublicAccessColValue(), ilObjTestGUI\getQuestionpoolCreationForm(), ilObjChatroomGUI\getRefId(), ilObjForumGUI\getReplyEditForm(), getRightColumnHTML(), ilObjWikiGUI\getSettingsFormValues(), ilObjSurveyAdministrationGUI\getSettingsTemplateConfig(), ilObjAssessmentFolderGUI\getSettingsTemplateConfig(), ilObjStyleSheetGUI\getStyleExampleHTML(), ilObjForumGUI\getSubTabs(), ilObjRootFolderGUI\getTabs(), ilObjCategoryGUI\getTabs(), ilObjFolderGUI\getTabs(), ilObjSurveyAdministrationGUI\getTabs(), ilObjWikiGUI\getTabs(), ilObjAssessmentFolderGUI\getTabs(), ilObjFileBasedLMGUI\getTabs(), ilObjStyleSettingsGUI\getTabs(), ilObjStyleSheetGUI\getTabs(), ilObjExerciseGUI\getTabs(), ilObjGroupGUI\getTabs(), ilObjCourseGUI\getTabs(), ilObjSAHSLearningModuleGUI\getTemplate(), ilObjFileBasedLMGUI\getTemplate(), ilObjForumGUI\getUserNotificationTableData(), ilObjItemGroupGUI\gotoParent(), ilContainerGUI\ilContainerGUI(), ilExcelWriterAdapter\ilExcelWriterAdapter(), ilObjAdvancedEditingGUI\ilObjAdvancedEditingGUI(), ilObjAICCLearningModuleGUI\ilObjAICCLearningModuleGUI(), ilObjContentObjectGUI\ilObjContentObjectGUI(), ilObjectGUI(), ilObjExerciseGUI\ilObjExerciseGUI(), ilObjExternalToolsSettingsGUI\ilObjExternalToolsSettingsGUI(), ilObjFileBasedLMGUI\ilObjFileBasedLMGUI(), ilObjGlossaryGUI\ilObjGlossaryGUI(), ilObjHACPLearningModuleGUI\ilObjHACPLearningModuleGUI(), ilObjiLincClassroomGUI\ilObjiLincClassroomGUI(), ilObjLanguageExtGUI\ilObjLanguageExtGUI(), ilObjMediaCastGUI\ilObjMediaCastGUI(), ilObjMediaObjectGUI\ilObjMediaObjectGUI(), ilObjQuestionPoolGUI\ilObjQuestionPoolGUI(), ilObjRoleFolderGUI\ilObjRoleFolderGUI(), ilObjRoleTemplateGUI\ilObjRoleTemplateGUI(), ilObjRootFolderGUI\ilObjRootFolderGUI(), ilObjSAHSLearningModuleGUI\ilObjSAHSLearningModuleGUI(), ilObjSCORM2004LearningModuleGUI\ilObjSCORM2004LearningModuleGUI(), ilObjSCORMLearningModuleGUI\ilObjSCORMLearningModuleGUI(), ilObjStyleSettingsGUI\ilObjStyleSettingsGUI(), ilObjStyleSheetGUI\ilObjStyleSheetGUI(), ilObjSurveyAdministrationGUI\ilObjSurveyAdministrationGUI(), ilObjSurveyQuestionPoolGUI\ilObjSurveyQuestionPoolGUI(), ilObjTestGUI\ilObjTestGUI(), ilObjUserGUI\ilObjUserGUI(), ilObjWikiGUI\ilObjWikiGUI(), ilObjFolderGUI\importFileObject(), ilObjMailGUI\importObject(), ilObjStyleSettingsGUI\importPageLayoutObject(), ilObjUserFolderGUI\importUserRoleAssignmentObject(), ilObjUserFolderGUI\importUsersObject(), ilObjWikiGUI\infoScreen(), ilObjectPluginGUI\infoScreen(), ilObjExerciseGUI\infoScreen(), ilObjBibliographicGUI\infoScreenForward(), ilObjMediaCastGUI\initAddCastItemForm(), ilObjStyleSettingsGUI\initAddPageLayoutForm(), ilObjExerciseGUI\initAssignmentForm(), ilObjStyleSheetGUI\initCharacteristicForm(), ilObjAdvancedEditingGUI\initCharSelectorSettingsForm(), ilObjStyleSheetGUI\initColorForm(), ilObjSystemFolderGUI\initContactInformationForm(), ilObjCloudGUI\initCreateForm(), ilObjSAHSLearningModuleGUI\initCreationForm(), ilObjBibliographicGUI\initCreationForms(), initDidacticTemplate(), ilObjPollGUI\initEditCustomForm(), ilObjBlogGUI\initEditCustomForm(), ilObjectPluginGUI\initEditForm(), ilObjBibliographicGUI\initEditForm(), initEditForm(), ilObjPrivacySecurityGUI\initErrorMessages(), ilObjMediaPoolGUI\initFolderForm(), ilObjTaggingSettingsGUI\initForbiddenTagsForm(), ilObjWikiSettingsGUI\initForm(), ilObjMediaObjectGUI\initForm(), ilObjUserGUI\initForm(), ilObjBlogAdministrationGUI\initFormSettings(), ilObjPortfolioAdministrationGUI\initFormSettings(), ilObjTaggingSettingsGUI\initFormSettings(), ilObjSearchSettingsGUI\initFormSettings(), ilObjMediaCastSettingsGUI\initFormSettings(), ilObjAdvancedEditingGUI\initGeneralPageSettingsForm(), ilObjMDSettingsGUI\initGeneralSettingsForm(), ilObjSCORM2004LearningModuleGUI\initGlossaryCreationForm(), ilObjSystemFolderGUI\initHTTPSForm(), ilObjStyleSheetGUI\initImageForm(), ilObjContentObjectGUI\initImportForm(), ilObjSystemFolderGUI\initJavaServerForm(), ilObjMediaObjectsSettingsGUI\initMediaObjectsSettingsForm(), ilObjMediaPoolGUI\initMediaPoolPageForm(), ilObjContentObjectGUI\initMenuEntryForm(), ilObjContentObjectGUI\initMenuForm(), ilObjExerciseGUI\initMultiFeedbackForm(), ilObjUserFolderGUI\initNewAccountMailForm(), ilObjAdvancedEditingGUI\initPageEditorForm(), ilObjStyleSettingsGUI\initPageLayoutImportForm(), ilObjWorkspaceFolderGUI\initPasswordForm(), ilObjFileAccessSettingsGUI\initPreviewSettingsForm(), ilObjSCORM2004LearningModuleGUI\initPropertiesEditableForm(), ilObjStyleSheetGUI\initPropertiesForm(), ilObjSCORM2004LearningModuleGUI\initPropertiesForm(), ilObjContentObjectGUI\initPropertiesForm(), ilObjSystemFolderGUI\initProxyForm(), ilObjPollGUI\initQuestionForm(), ilObjSystemFolderGUI\initServerInfoForm(), ilObjContentObjectGUI\initSetPageLayoutForm(), ilObjFileBasedLMGUI\initSettingsForm(), ilObjWikiGUI\initSettingsForm(), ilObjGlossaryGUI\initSettingsForm(), ilObjTaxonomyGUI\initSettingsForm(), ilObjMediaCastGUI\initSettingsForm(), ilObjFileGUI\initSingleUploadForm(), ilObjContentObjectGUI\initStylePropertiesForm(), ilObjSCORM2004LearningModuleGUI\initStylePropertiesForm(), ilObjWikiGUI\initStylePropertiesForm(), ilObjGlossaryGUI\initStylePropertiesForm(), ilContainerGUI\initStylePropertiesForm(), ilObjStyleSheetGUI\initTagStyleForm(), ilObjTaxonomyGUI\initTaxNodeForm(), ilObjStyleSheetGUI\initTemplateForm(), ilObjStyleSheetGUI\initTemplateGenerationForm(), ilObjSAHSLearningModuleGUI\initUploadForm(), ilObjExerciseGUI\initUploadForm(), ilObjFileAccessSettingsGUI\initUploadSettingsForm(), ilObjUserFolderGUI\initUserImportForm(), ilObjSystemFolderGUI\initWebServicesForm(), ilObjFileGUI\initZipUploadForm(), ilObjExerciseGUI\initZipUploadForm(), ilObjSCORM2004LearningModuleGUI\insertAsset(), ilObjSCORM2004LearningModuleGUI\insertChapter(), ilObjContentObjectGUI\insertChapter(), ilObjSCORM2004LearningModuleGUI\insertPage(), ilObjSCORM2004LearningModuleGUI\insertScenarioGUI(), ilObjSCORM2004LearningModuleGUI\insertSco(), ilObjSCORM2004LearningModuleGUI\insertTemplate(), ilObjSCORM2004LearningModuleGUI\insertTemplateGUI(), ilObjForumGUI\isParentObjectCrsOrGrp(), ilObjTaxonomyGUI\listAssignedItems(), ilObjExerciseGUI\listAssignmentsObject(), ilObjStyleSheetGUI\listImagesObject(), ilObjMediaCastGUI\listItemsObject(), ilObjMediaPoolGUI\listMedia(), ilObjTaxonomyGUI\listNodes(), ilObjMediaObjectGUI\listSubtitleFilesObject(), ilObjTaxonomyGUI\listTaxonomies(), ilObjGlossaryGUI\listTerms(), ilObjExerciseGUI\listTextAssignmentObject(), ilObjAuthSettingsGUI\loginInfoObject(), ilObjiLincCourseGUI\membersObject(), ilObjExerciseGUI\membersObject(), ilObjGroupGUI\membersObject(), ilObjCourseGUI\membersObject(), ilContainerGUI\modifyItemGUI(), ilObjTaxonomyGUI\moveItems(), ilObjTestGUI\movePageFormObject(), ilObjStyleSettingsGUI\moveUserStylesObject(), ilObjUserFolderGUI\newAccountMailObject(), ilObjSCORMLearningModuleGUI\offlineModeManager(), ilObjExerciseGUI\orderAssignmentsByDeadlineObject(), ilObjStyleSheetGUI\outputTagStyleEditScreen(), ilObjContentObjectGUI\pages(), ilObjTestGUI\participantsObject(), ilObjWorkspaceFolderGUI\passwordForm(), ilObjStyleSheetGUI\pasteCharacteristicsObject(), ilObjTaxonomyGUI\pasteItems(), ilContainerGUI\pasteObject(), ilObjMailGUI\performImportObject(), ilObjWikiGUI\performSearchObject(), ilObjBlogGUI\preview(), ilObjSCORMLearningModuleGUI\properties(), ilObjSCORM2004LearningModuleGUI\properties(), ilObjContentObjectGUI\properties(), ilObjStyleSheetGUI\propertiesObject(), ilObjQuestionPoolGUI\questionsObject(), ilObjTestGUI\questionsObject(), ilObjGroupGUI\refuseSubscribersObject(), ilObjBlogGUI\removeContributor(), ilContainerGUI\removeFromDeskObject(), ilObjBlogGUI\removeFromDeskObject(), ilObjForumGUI\removeFromDeskObject(), ilContainerGUI\removeFromSystemObject(), ilObjWikiGUI\removeImportantPagesObject(), ilObjContentObjectGUI\removeLMGlossary(), ilObjTestVerificationGUI\render(), ilObjExerciseVerificationGUI\render(), ilObjCourseVerificationGUI\render(), ilObjSCORMVerificationGUI\render(), ilObjPollGUI\render(), ilObjBlogGUI\render(), ilObjBlogGUI\renderList(), ilObjWikiGUI\renderSideBlock(), ilObjBookingPoolGUI\rsvConfirmCancelObject(), ilObjAccessibilitySettingsGUI\saveAccessKeys(), ilObjSkillManagementGUI\saveAllTemplateTitles(), ilObjSkillManagementGUI\saveAllTitles(), ilObjTaxonomyGUI\saveAssignedItemsSorting(), ilObjExerciseGUI\saveAssignmentObject(), ilObjExerciseGUI\saveAssignmentOrderObject(), ilObjSystemFolderGUI\saveBasicSettingsObject(), ilObjMediaCastGUI\saveCastItemObject(), ilObjStyleSheetGUI\saveCharacteristicObject(), ilObjAdvancedEditingGUI\saveCharSelectorSettingsObject(), ilObjStyleSheetGUI\saveColorObject(), ilObjSystemFolderGUI\saveContactInformationObject(), ilObjFileAccessSettingsGUI\saveDiskQuotaMailTemplate(), ilObjFileAccessSettingsGUI\saveDiskQuotaSettings(), ilObjFileAccessSettingsGUI\saveDownloadingSettings(), ilObjContentObjectGUI\saveExportIds(), ilObjMediaPoolGUI\saveFolder(), ilObjTaggingSettingsGUI\saveForbiddenTags(), ilObjAdvancedEditingGUI\saveGeneralPageSettingsObject(), ilObjUserFolderGUI\saveGlobalUserSettingsObject(), ilObjSCORM2004LearningModuleGUI\saveGlossary(), ilObjExerciseGUI\saveGradesObject(), ilObjWikiGUI\saveGradingObject(), ilObjSystemFolderGUI\saveHeaderTitlesObject(), ilObjContentObjectGUI\saveHelpMapping(), ilObjStyleSheetGUI\saveHideStatusObject(), ilObjSystemFolderGUI\saveHTTPSObject(), ilObjSystemFolderGUI\saveJavaServerObject(), ilObjExternalToolsSettingsGUI\saveMathJaxObject(), ilObjMediaPoolGUI\saveMediaPoolPage(), ilObjRepositorySettingsGUI\saveModules(), ilObjUserFolderGUI\saveNewAccountMailObject(), ilObjWikiGUI\saveObject(), ilObjMediaObjectGUI\saveObject(), ilObjWikiGUI\saveOrderingAndIndentObject(), ilObjMediaCastGUI\saveOrderObject(), ilObjAdvancedEditingGUI\savePageEditorSettingsObject(), ilObjContentObjectGUI\savePageLayout(), ilObjStyleSettingsGUI\savePageLayoutTypesObject(), ilObjFileAccessSettingsGUI\savePreviewSettings(), ilObjFileBasedLMGUI\saveProperties(), ilObjContentObjectGUI\saveProperties(), ilObjMediaObjectGUI\savePropertiesObject(), ilObjSystemFolderGUI\saveProxyObject(), ilObjSCORM2004LearningModuleGUI\saveSequencing(), ilObjMediaObjectsSettingsGUI\saveSettings(), ilObjWikiGUI\saveSettingsObject(), ilObjTaxonomyGUI\saveSorting(), ilObjStyleSettingsGUI\saveStyleCatAssignmentObject(), ilObjTaxonomyGUI\saveTaxNode(), ilObjStyleSheetGUI\saveTemplateObject(), ilObjContentObjectGUI\saveTooltips(), ilObjFileAccessSettingsGUI\saveUploadSettings(), ilObjFileAccessSettingsGUI\saveWebDAVSettings(), ilObjSystemFolderGUI\saveWebServicesObject(), ilObjContentObjectGUI\selectLMGlossary(), ilObjMediaPoolGUI\selectUploadDirFiles(), ilObjBibliographicGUI\sendFile(), ilObjExerciseGUI\setAssignmentHeader(), ilObjContentObjectGUI\setContentSubTabs(), ilObjCourseGUI\setContentSubTabs(), ilObjMediaPoolGUI\setMediaPoolPageTabs(), ilObjHelpSettingsGUI\setMode(), ilContainerGUI\setPageEditorTabs(), ilObjContentObjectGUI\setPageLayout(), ilObjMediaObjectGUI\setPropertiesSubTabs(), ilObjSystemFolderGUI\setServerInfoSubTabs(), ilObjWikiGUI\setSettingsSubTabs(), ilObjGlossaryGUI\setSettingsSubTabs(), ilObjFolderGUI\setSubTabs(), ilObjSCORMLearningModuleGUI\setSubTabs(), ilObjStyleSheetGUI\setSubTabs(), ilObjSCORM2004LearningModuleGUI\setSubTabs(), ilObjWorkspaceFolderGUI\setTabs(), ilObjWorkspaceRootFolderGUI\setTabs(), ilObjNotificationAdminGUI\setTabs(), ilObjPollGUI\setTabs(), ilObjExternalFeedGUI\setTabs(), ilObjItemGroupGUI\setTabs(), ilObjBlogGUI\setTabs(), ilObjCloudGUI\setTabs(), ilObjBibliographicGUI\setTabs(), ilObjDataCollectionGUI\setTabs(), ilObject2GUI\setTabs(), ilObjTaxonomyGUI\setTabs(), ilObjFileGUI\setTabs(), ilObjStyleSheetGUI\setTabs(), ilObjMediaCastGUI\setTabs(), ilObjLinkResourceGUI\setTabs(), ilObjContentObjectGUI\setTabs(), ilObjStyleSheetGUI\setTemplatesSubTabs(), ilObjCertificateSettingsGUI\settings(), ilObjAdvancedEditingGUI\settingsObject(), ilObjSurveyAdministrationGUI\settingsObject(), ilObjUserFolderGUI\settingsObject(), ilObjWorkspaceRootFolderGUI\setTitleAndDescription(), ilObjRootFolderGUI\setTitleAndDescription(), ilObjForumGUI\setTopicCreateDefaultValues(), ilObjForumGUI\setTreeStateAsynchObject(), ilObjGlossaryGUI\showActions(), ilObjContentObjectGUI\showActions(), ilContainerGUI\showAdministrationPanel(), ilObjExerciseGUI\showAssignmentTextObject(), ilObjSystemFolderGUI\showBasicSettingsObject(), ilObjNotificationAdminGUI\showConfigMatrixObject(), ilObjBibliographicGUI\showContent(), ilObjSystemFolderGUI\showDbBenchResults(), ilObjBibliographicGUI\showDetails(), ilObjContentObjectGUI\showExportIDsOverview(), ilObjExerciseGUI\showGradesOverviewObject(), ilObjSCORM2004LearningModuleGUI\showLearningObjectivesAlignment(), ilContainerGUI\showLinkListObject(), ilObjContentObjectGUI\showLMGlossarySelector(), ilObjMediaPoolGUI\showMediaPoolPageUsages(), ilObjExerciseGUI\showMultiFeedbackObject(), ilObjSCORM2004LearningModuleGUI\showOrganization(), ilObjExerciseGUI\showParticipantObject(), ilObjPollGUI\showParticipants(), ilObjComponentSettingsGUI\showPlugin(), ilObjComponentSettingsGUI\showPluginSlotInfo(), ilObjSCORM2004LearningModuleGUI\showSequencing(), ilObjGlossaryGUI\showTaxonomy(), ilObjContentObjectGUI\showTooltipList(), ilObjTaxonomyGUI\showTree(), ilObjSkillManagementGUI\showTree(), ilObjSCORM2004LearningModuleGUI\showTree(), ilObjMediaObjectGUI\showUsagesObject(), ilObjTaggingSettingsGUI\showUsers(), ilObjStyleSheetGUI\templateGenerationObject(), ilObjSkillManagementGUI\test(), ilObjSkillManagementGUI\testAllCert(), ilObjSkillManagementGUI\testCert(), ilObjSkillManagementGUI\testLevels(), ilObjStyleSettingsGUI\toggleGlobalDefaultObject(), ilObjStyleSettingsGUI\toggleGlobalFixedObject(), ilObjExerciseGUI\updateAssignmentObject(), ilObjMediaCastGUI\updateCastItemObject(), ilObjStyleSheetGUI\updateColorObject(), ilObjBibliographicGUI\updateCustom(), ilObjMediaPoolGUI\updateFolder(), ilObjMediaPoolGUI\updateMediaPoolPage(), ilObjStyleSheetGUI\updateObject(), ilObjTaxonomyGUI\updateSettings(), ilObjExternalToolsSettingsGUI\updateSocialBookmarkObject(), ilObjTaxonomyGUI\updateTaxNode(), ilObjStyleSheetGUI\updateTemplateObject(), ilObjHelpSettingsGUI\uploadHelpFile(), ilObjMailGUI\uploadObject(), ilObjMediaObjectGUI\uploadSubtitleFileObject(), ilContainerGUI\useNewEditorObject(), ilObjRoleGUI\userassignmentObject(), ilObjFileAccessSettingsGUI\viewDiskQuotaReport(), ilObjUserFolderGUI\viewObject(), ilObjStyleSettingsGUI\viewPageLayoutsObject(), and ilObjWikiGUI\viewPageObject().

◆ $maxcount

ilObjectGUI::$maxcount

Definition at line 69 of file class.ilObjectGUI.php.

◆ $obj_id

ilObjectGUI::$obj_id

Definition at line 68 of file class.ilObjectGUI.php.

Referenced by ilCourseContentGUI\__forwardToColumnGUI(), ilCourseContentGUI\__loadFromPost(), ilCourseObjectivePresentationGUI\__showLearningMaterials(), ilCourseObjectivePresentationGUI\__showOtherResources(), ilCourseObjectivePresentationGUI\__showTests(), ilObjBibliographicGUI\addHeaderAction(), ilObjDataCollectionGUI\addHeaderAction(), ilObjContentObjectGUI\addLocations(), ilObjMediaPoolGUI\addLocatorItems(), ilObjCourseGUI\askDeleteStarterObject(), ilObjLinkResourceGUI\callDirectLink(), ilObjLinkResourceGUI\callLink(), ilObjPortfolioGUI\checkPermissionBool(), ilObjBookingPoolGUI\confirmedBookingNumbersObject(), ilObjMediaPoolGUI\confirmRemove(), ilContainerGUI\copyFile(), ilObjMediaPoolGUI\copyToClipboard(), ilObject2GUI\deleteConfirmation(), ilContainerGUI\editPageContentObject(), ilContainerGUI\getAsynchItemListObject(), ilCourseContentGUI\getRightColumnHTML(), ilObjBlogGUI\initHeaderAction(), ilObjContentObjectGUI\initMenuEntryForm(), ilObjLanguageFolderGUI\installLocalObject(), ilObjLanguageFolderGUI\installObject(), ilObjAssessmentFolderGUI\logAdminObject(), ilObjSCORMLearningModuleGUI\newModuleVersion(), ilObjMediaPoolGUI\remove(), ilObjUserGUI\roleassignmentObject(), ilObjPaymentSettingsGUI\saveCustomerObject(), ilObjBlogGUI\setNotification(), ilObjLanguageFolderGUI\setSystemLanguageObject(), ilObjLanguageFolderGUI\setUserLanguageObject(), ilCourseContentGUI\showStartObjects(), ilObjCourseGUI\showStartObjects(), ilObjBibliographicGUI\toggleNotification(), ilObjDataCollectionGUI\toggleNotification(), ilObjLanguageFolderGUI\uninstallObject(), and ilCourseContentGUI\view().

◆ $objDefinition

◆ $object

◆ $omit_locator

ilObjectGUI::$omit_locator = false

Definition at line 77 of file class.ilObjectGUI.php.

◆ $ref_id

◆ $return_location

◆ $sub_objects

ilObjectGUI::$sub_objects

Definition at line 76 of file class.ilObjectGUI.php.

Referenced by showPossibleSubObjects().

◆ $tab_target_script

ilObjectGUI::$tab_target_script

Definition at line 74 of file class.ilObjectGUI.php.

◆ $target_frame

ilObjectGUI::$target_frame

Definition at line 72 of file class.ilObjectGUI.php.

◆ $tpl

ilObjectGUI::$tpl

Definition at line 38 of file class.ilObjectGUI.php.

Referenced by ilObjDlBookGUI\__applyCitationText(), ilObject2GUI\__construct(), ilObjUserFolderGUI\__showAppliedUsersTable(), ilObjCourseGUI\__showDeleteSubscriberTable(), ilObjCourseGUI\__showRemoveFromWaitingListTable(), ilObjCategoryGUI\__showRolesTable(), ilObjUserGUI\__showRolesTable(), ilObjiLincCourseGUI\__showSearchGroupTable(), ilObjiLincCourseGUI\__showSearchRoleTable(), ilObjiLincCourseGUI\__showSearchUserTable(), ilContainerGUI\__showTimingsButton(), ilObjCategoryGUI\__showUsersTable(), ilObjCourseGUI\__showWaitingListTable(), ilObjMediaObjectGUI\_getMediaInfoHTML(), ilObjStyleSheetGUI\_getTemplatePreview(), ilObjLanguageExtGUI\_getTranslationLink(), ilObjStyleSheetGUI\accordiontestObject(), ilObjLanguageExtGUI\addAdminLocatorItems(), ilObjExerciseGUI\addAssignmentObject(), ilObjMediaCastGUI\addCastItemObject(), ilObjStyleSheetGUI\addCharacteristicFormObject(), ilObjStyleSheetGUI\addColorObject(), ilObjBibliographicGUI\addHeaderAction(), ilObjDataCollectionGUI\addHeaderAction(), ilObjStyleSheetGUI\addImageObject(), ilObjContentObjectGUI\addMenuEntry(), ilObjTestGUI\addParticipantsObject(), ilObjTestGUI\addQuestionObject(), ilObjStyleSettingsGUI\addStyleCatAssignmentObject(), ilObjStyleSheetGUI\addTemplateObject(), ilObjRoleGUI\adoptPermObject(), ilObjSurveyGUI\afterSave(), ilObjMediaPoolGUI\allMedia(), ilObjWikiGUI\allPagesObject(), ilObjAuthSettingsGUI\apacheAuthSettingsObject(), ilObjCourseGUI\askDeleteStarterObject(), ilObjExerciseGUI\askDirectionSubmissionObject(), ilObjSCORM2004LearningModuleGUI\assignGlossary(), ilObjStyleSettingsGUI\assignStylesToCatsObject(), ilObjCloudGUI\asyncGetBlock(), ilObjSystemFolderGUI\benchmarkObject(), ilObjBookingPoolGUI\bookObject(), ilObjBlogGUI\buildExportTemplate(), ilObjForumGUI\cancelObject(), ilContainerGUI\clipboardObject(), ilObjExerciseGUI\confirmAssignmentsDeletionObject(), ilObjBookingPoolGUI\confirmBookingNumbers(), ilObjExerciseGUI\confirmDeassignMembersObject(), ilObjPollGUI\confirmDeleteAllVotes(), ilObjExerciseGUI\confirmDeleteDeliveredObject(), ilObjStyleSettingsGUI\confirmDeleteIndividualStyles(), ilObjTaxonomyGUI\confirmDeleteTaxonomy(), ilObjMediaCastGUI\confirmDeletionItemsObject(), ilObjSCORM2004LearningModuleGUI\confirmExpertMode(), ilObjContentObjectGUI\confirmGlossarySelection(), ilObjHelpSettingsGUI\confirmHelpModulesDeletion(), ilObjCourseGUI\confirmLPSync(), ilObjWikiGUI\confirmRemoveImportantPagesObject(), ilObjExerciseGUI\confirmRemoveTeamMemberObject(), ilObjMediaObjectGUI\confirmSrtDeletionObject(), ilObjBlogGUI\contributors(), ilObjExerciseGUI\createBlogObject(), ilObjMediaPoolGUI\createFolderForm(), ilObjSCORM2004LearningModuleGUI\createGlossary(), ilObjMediaPoolGUI\createMediaPoolPage(), ilObjStyleSheetGUI\createObject(), ilObjMediaObjectGUI\createObject(), ilObjUserGUI\createObject(), createObject(), ilObjTestGUI\createQuestionObject(), ilObjTaxonomyGUI\createTaxNode(), ilObjAssessmentFolderGUI\defaultsObject(), ilObjStyleSheetGUI\deleteCharacteristicConfirmationObject(), ilObjStyleSheetGUI\deleteColorConfirmationObject(), ilObject2GUI\deleteConfirmation(), ilObjStyleSheetGUI\deleteCoreCharMessage(), ilObjTaxonomyGUI\deleteItems(), ilObjSkillManagementGUI\deleteNodes(), ilObjSCORM2004LearningModuleGUI\deleteNodes(), ilObjStyleSheetGUI\deleteTemplateConfirmationObject(), ilObjStyleSheetGUI\displayTemplateEditForm(), ilObjAccessibilitySettingsGUI\editAccessKeys(), ilObjExerciseGUI\editAssignmentObject(), ilObjMediaCastGUI\editCastItemObject(), ilObjStyleSheetGUI\editColorObject(), ilObjStyleSettingsGUI\editContentStylesObject(), ilObjCourseGUI\editCourseIconsObject(), ilObjFileAccessSettingsGUI\editDiskQuotaMailTemplate(), ilObjFileAccessSettingsGUI\editDiskQuotaSettings(), ilObjFileAccessSettingsGUI\editDownloadingSettings(), ilObjMediaPoolGUI\editFolder(), ilObjTaggingSettingsGUI\editForbiddenTags(), ilObjContentObjectGUI\editGlossaries(), ilObjExternalToolsSettingsGUI\editGoogleMapsObject(), ilObjGroupGUI\editGroupIconsObject(), ilObjFolderGUI\editIconsObject(), ilObjCategoryGUI\editIconsObject(), ilObjWikiGUI\editImportantPagesObject(), ilObjExternalToolsSettingsGUI\editMathJaxObject(), ilObjMediaPoolGUI\editMediaPoolPage(), ilObjContentObjectGUI\editMenuProperties(), ilObjStyleSheetGUI\editObject(), ilObjFileBasedLMGUI\editObject(), ilObjMediaObjectGUI\editObject(), editObject(), ilObjMediaCastGUI\editOrderObject(), ilContainerGUI\editPageContentObject(), ilObjExerciseGUI\editPeerReviewObject(), ilObjFileAccessSettingsGUI\editPreviewSettings(), ilObjWikiSettingsGUI\editSettings(), ilObjMediaObjectsSettingsGUI\editSettings(), ilObjTaxonomyGUI\editSettings(), ilObjWikiGUI\editSettingsObject(), ilObjMediaCastGUI\editSettingsObject(), ilObjSkillManagementGUI\editSkills(), ilObjSkillManagementGUI\editSkillTemplates(), ilObjContentObjectGUI\editStyleProperties(), ilObjSCORM2004LearningModuleGUI\editStyleProperties(), ilObjGlossaryGUI\editStyleProperties(), ilObjWikiGUI\editStylePropertiesObject(), ilContainerGUI\editStylePropertiesObject(), ilObjStyleSettingsGUI\editSystemStylesObject(), ilObjStyleSheetGUI\editTagStyleObject(), ilObjStyleSheetGUI\editTemplateObject(), ilObjRootFolderGUI\editTranslationsObject(), ilObjCategoryGUI\editTranslationsObject(), ilObjFileAccessSettingsGUI\editUploadSettings(), ilObjFileAccessSettingsGUI\editWebDAVSettings(), ilObjExternalFeedGUI\executeCommand(), ilObjBookingPoolGUI\executeCommand(), ilObjectPluginGUI\executeCommand(), ilObjWikiGUI\executeCommand(), ilObjItemGroupGUI\executeCommand(), ilObjSCORM2004LearningModuleGUI\executeCommand(), ilContainerGUI\executeCommand(), ilObjMediaPoolGUI\executeCommand(), ilObjQuestionPoolGUI\executeCommand(), ilObjDataCollectionGUI\executeCommand(), ilObjBibliographicGUI\executeCommand(), ilObjTestGUI\executeCommand(), ilObjMediaObjectGUI\executeCommand(), ilObjPollGUI\executeCommand(), ilObjBlogGUI\executeCommand(), ilObjBlogGUI\exportHTMLPages(), ilContainerGUI\fileManagerLaunchObject(), ilObjStyleSheetGUI\generateTemplateObject(), getCreationFormsHTML(), ilObjForumGUI\getIcon(), ilObjForumGUI\getModifiedReOnSubject(), ilObjForumGUI\getUserNotificationTableData(), ilObjectGUI(), ilObjiLincClassroomGUI\ilObjiLincClassroomGUI(), ilObjStyleSheetGUI\ilObjStyleSheetGUI(), ilObjGlossaryGUI\importFileObject(), ilObjSurveyQuestionPoolGUI\importFileObject(), ilObjContentObjectGUI\importFileObject(), ilObjSurveyGUI\importFileObject(), importFileObject(), ilObjStyleSettingsGUI\importPageLayoutFormObject(), ilObjStyleSettingsGUI\importPageLayoutObject(), ilObjUserFolderGUI\importUserFormObject(), ilObjUserFolderGUI\importUserRoleAssignmentObject(), ilObjMediaObjectGUI\includePresentationJS(), ilObjCourseGUI\infoScreen(), ilObjectPluginGUI\infoScreen(), ilObjFileGUI\infoScreenForward(), ilObjUserGUI\initCreate(), ilObjGroupGUI\initForm(), ilObjTermsOfServiceGUI\initSettingsForm(), ilObjMediaCastGUI\initSettingsForm(), ilContainerGUI\initStylePropertiesForm(), ilObjSCORM2004LearningModuleGUI\insertScenarioGUI(), ilObjSCORM2004LearningModuleGUI\insertTemplateGUI(), ilObjUserFolderGUI\learningProgressObject(), ilObjLinkResourceGUI\linkChecker(), ilObjContentObjectGUI\linkChecker(), ilObjTaxonomyGUI\listAssignedItems(), ilObjExerciseGUI\listAssignmentsObject(), ilObjStyleSheetGUI\listColorsObject(), ilObjWikiGUI\listContributorsObject(), ilObjStyleSheetGUI\listImagesObject(), ilObjMediaCastGUI\listItemsObject(), ilObjContentObjectGUI\listLinks(), ilObjItemGroupGUI\listMaterials(), ilObjMediaPoolGUI\listMedia(), ilObjTaxonomyGUI\listNodes(), ilObjComponentSettingsGUI\listPlugins(), ilObjExerciseGUI\listPublicSubmissionsObject(), ilObjContentObjectGUI\listQuestions(), ilObjCourseGUI\listStructureObject(), ilObjMediaObjectGUI\listSubtitleFilesObject(), ilObjTaxonomyGUI\listTaxonomies(), ilObjStyleSheetGUI\listTemplatesObject(), ilObjGlossaryGUI\listTerms(), ilObjExerciseGUI\listTextAssignmentObject(), ilObjBookingPoolGUI\logDetailsObject(), ilObjBookingPoolGUI\logObject(), ilObjGroupGUI\membersMapObject(), ilObjCourseGUI\membersMapObject(), ilObjExerciseGUI\membersObject(), ilObjCourseGUI\membersObject(), ilObjTaxonomyGUI\moveItems(), ilObjTestGUI\movePageFormObject(), ilContainerGUI\newBlockTemplate(), ilObjWikiGUI\newPagesObject(), ilObjSCORMLearningModuleGUI\offlineModeManager(), ilObjWikiGUI\orphanedPagesObject(), ilObjStyleSheetGUI\outputTagStyleEditScreen(), ilObjContentObjectGUI\pages(), ilObjWorkspaceFolderGUI\passwordForm(), ilObjStyleSheetGUI\pasteCharacteristicsOverviewObject(), ilObjWikiGUI\performSearchObject(), ilObjWikiGUI\popularPagesObject(), ilObjMediaCastGUI\populateFormFromPost(), prepareOutput(), ilObjWikiGUI\printViewObject(), ilObjSCORMLearningModuleGUI\properties(), ilObjFileBasedLMGUI\properties(), ilObjSCORM2004LearningModuleGUI\properties(), ilObjGlossaryGUI\properties(), ilObjGlossaryGUI\quickList(), ilObjWikiGUI\recentChangesObject(), redrawHeaderActionObject(), ilContainerGUI\redrawListItemObject(), ilObjWorkspaceFolderGUI\render(), ilObjPollGUI\render(), ilObjBlogGUI\render(), ilObjBlogGUI\renderFullScreen(), ilContainerGUI\renderItemList(), ilContainerGUI\renderObject(), ilObjWikiGUI\renderSideBlock(), ilObjTermsOfServiceGUI\resetAgreementByLanguageFilter(), ilObjBookingPoolGUI\rsvConfirmCancelObject(), ilObjBibliographicGUI\save(), ilObjExerciseGUI\saveAssignmentObject(), ilObjSystemFolderGUI\saveBasicSettingsObject(), ilObjMediaCastGUI\saveCastItemObject(), ilObjStyleSheetGUI\saveCharacteristicObject(), ilObjAdvancedEditingGUI\saveCharSelectorSettingsObject(), ilObjStyleSheetGUI\saveColorObject(), ilObjSystemFolderGUI\saveContactInformationObject(), ilObjMediaPoolGUI\saveFolder(), ilObjTaggingSettingsGUI\saveForbiddenTags(), ilObjAdvancedEditingGUI\saveGeneralPageSettingsObject(), ilObjSCORM2004LearningModuleGUI\saveGlossary(), ilObjSystemFolderGUI\saveHTTPSObject(), ilObjSystemFolderGUI\saveJavaServerObject(), ilObjMediaPoolGUI\saveMediaPoolPage(), ilObjWikiGUI\saveObject(), ilObjGlossaryGUI\saveObject(), ilObjUserGUI\saveObject(), ilObjMediaObjectGUI\saveObject(), saveObject(), ilObjAdvancedEditingGUI\savePageEditorSettingsObject(), ilObjFileAccessSettingsGUI\savePreviewSettings(), ilObjFileBasedLMGUI\saveProperties(), ilObjGlossaryGUI\saveProperties(), ilObjMediaObjectGUI\savePropertiesObject(), ilObjSystemFolderGUI\saveProxyObject(), ilObjSCORM2004LearningModuleGUI\saveSequencing(), ilObjMediaObjectsSettingsGUI\saveSettings(), ilObjTaxonomyGUI\saveTaxNode(), ilObjStyleSheetGUI\saveTemplateObject(), ilObjFileAccessSettingsGUI\saveUploadSettings(), ilObjSystemFolderGUI\saveWebServicesObject(), ilObjExerciseGUI\selectBlogObject(), ilObjExerciseGUI\selectPortfolioObject(), ilObjCourseGUI\selectStarterObject(), ilObjMediaPoolGUI\selectUploadDirFiles(), ilObjBibliographicGUI\sendFile(), ilObjExerciseGUI\setAssignmentHeader(), ilObjPortfolioBaseGUI\setContentStyleSheet(), ilObjWikiGUI\setContentStyleSheet(), ilObjGlossaryGUI\setContentStyleSheet(), ilObjBlogGUI\setContentStyleSheet(), ilObject2GUI\setLocator(), setLocator(), ilObjContentObjectGUI\setPageLayout(), ilObjSystemFolderGUI\setServerInfoSubTabs(), ilObjTaxonomyGUI\setTabs(), ilObjAdvancedEditingGUI\settingsObject(), ilObjSurveyAdministrationGUI\settingsObject(), ilObjUserFolderGUI\settingsObject(), ilObjWorkspaceRootFolderGUI\setTitleAndDescription(), ilObjForumGUI\setTreeStateAsynchObject(), ilObjWorkspaceFolderGUI\share(), ilObjExerciseGUI\showAssignmentTextObject(), ilObjSystemFolderGUI\showBasicSettingsObject(), ilObjAdvancedEditingGUI\showCharSelectorSettingsObject(), ilObjSystemFolderGUI\showContactInformationObject(), ilObjBibliographicGUI\showContent(), ilObjSystemFolderGUI\showDbBenchResults(), ilObjBibliographicGUI\showDetails(), ilObjSCORM2004LearningModuleGUI\showEditTree(), ilObjContentObjectGUI\showExportIDsOverview(), ilObjSCORM2004LearningModuleGUI\showExportList(), ilObjMediaCastGUI\showGallery(), ilObjAdvancedEditingGUI\showGeneralPageEditorSettingsObject(), ilObjMDSettingsGUI\showGeneralSettings(), ilObjExerciseGUI\showGradesOverviewObject(), ilObjSystemFolderGUI\showHeaderTitleObject(), ilObjSystemFolderGUI\showHTTPSObject(), ilObjSystemFolderGUI\showJavaServerObject(), ilObjSCORM2004LearningModuleGUI\showLearningObjectivesAlignment(), ilContainerGUI\showLinkListObject(), ilObjContentObjectGUI\showLMGlossarySelector(), ilObjContentObjectGUI\showMaintenance(), ilObjMediaPoolGUI\showMediaPoolPageUsages(), showMountWebfolderIcon(), ilObjExerciseGUI\showMultiFeedbackConfirmationTableObject(), ilObjExerciseGUI\showMultiFeedbackObject(), ilObjSCORM2004LearningModuleGUI\showOrganization(), ilObjExerciseGUI\showOverviewObject(), ilObjAdvancedEditingGUI\showPageEditorSettingsObject(), ilObjExerciseGUI\showParticipantObject(), ilObjPollGUI\showParticipants(), ilContainerGUI\showPasswordInstructionObject(), ilObjExerciseGUI\showPersonalPeerReviewObject(), ilObjComponentSettingsGUI\showPlugin(), ilObjComponentSettingsGUI\showPluginSlotInfo(), ilObjBookingPoolGUI\showProfileObject(), ilObjSystemFolderGUI\showProxyObject(), ilContainerGUI\showRepTree(), ilObjSCORM2004LearningModuleGUI\showSequencing(), ilContainerReferenceGUI\showTargetSelectionTreeObject(), ilObjGlossaryGUI\showTaxonomy(), ilObjContentObjectGUI\showTooltipList(), ilObjTaxonomyGUI\showTree(), ilObjSkillManagementGUI\showTree(), ilContainerGUI\showTreeFlatIcon(), ilObjStyleSheetGUI\showUpperIcon(), ilObjMediaObjectGUI\showUsagesObject(), ilObjTaggingSettingsGUI\showUsers(), ilObjMediaObjectGUI\showVideoToolObject(), ilObjSystemFolderGUI\showWebServicesObject(), ilObjStyleSheetGUI\templateGenerationObject(), ilObjSkillManagementGUI\test(), ilObjSkillManagementGUI\testAllCert(), ilObjSkillManagementGUI\testCert(), ilObjSkillManagementGUI\testLevels(), ilContainerGUI\trashObject(), ilObjExerciseGUI\updateAssignmentObject(), ilObjMediaCastGUI\updateCastItemObject(), ilObjStyleSheetGUI\updateColorObject(), ilObjBibliographicGUI\updateCustom(), ilObjPaymentSettingsGUI\updateDetailsObject(), ilObjMediaPoolGUI\updateFolder(), ilObjMediaPoolGUI\updateMediaPoolPage(), ilObjStyleSheetGUI\updateObject(), ilObjUserGUI\updateObject(), updateObject(), ilObjUserGUI\updateObjectOld(), ilObjExerciseGUI\updatePeerReviewCommentsObject(), ilObjTaxonomyGUI\updateSettings(), ilObjTaxonomyGUI\updateTaxNode(), ilObjStyleSheetGUI\updateTemplateObject(), ilObjStyleSheetGUI\uploadImageObject(), ilObjLanguageFolderGUI\viewObject(), ilObjLanguageExtGUI\viewObject(), ilObjUserFolderGUI\viewObject(), viewObject(), ilObjStyleSettingsGUI\viewPageLayoutsObject(), and ilObjWikiGUI\viewPageObject().

◆ $tree

ilObjectGUI::$tree

Definition at line 45 of file class.ilObjectGUI.php.

Referenced by ilCourseContentGUI\__buildPath(), ilObjRoleGUI\__construct(), ilObjPaymentSettingsGUI\__getHTMLPath(), ilCourseArchivesGUI\__initCourseObject(), ilCourseObjectivePresentationGUI\__initCourseObject(), ilCourseContentGUI\__initCourseObject(), ilObjRoleGUI\__setLocator(), ilContainerGUI\__showTimingsButton(), ilContainerGUI\_buildPath(), ilObjContentObjectGUI\addLocations(), ilObjStyleSettingsGUI\addStyleCatAssignmentObject(), ilObjRoleGUI\adoptPermSaveObject(), ilObjCategoryGUI\afterSave(), ilObjExternalFeedGUI\afterUpdate(), ilObjSCORM2004LearningModuleGUI\assignGlossary(), ilObjForumGUI\cancelObject(), ilObjExternalFeedGUI\cancelUpdate(), ilObjRoleGUI\changeExistingObjectsObject(), ilObjContentObjectGUI\chapters(), ilContainerGUI\cloneAllObject(), ilContainerGUI\cloneNodes(), ilContainerGUI\cloneWizardPageObject(), ilObjContentObjectGUI\confirmedDelete(), ilObjSCORM2004LearningModuleGUI\confirmedDelete(), ilObjTestGUI\createQuestionPool(), ilObjSessionGUI\createRecurringSessions(), ilObjRoleFolderGUI\doCopyRole(), ilObjFileAccessSettingsGUI\editDownloadingSettings(), ilObjFileBasedLMGUI\editObject(), ilObjFileAccessSettingsGUI\editWebDAVSettings(), ilObjSessionGUI\eventsListObject(), ilObjTestGUI\executeCommand(), ilObjSessionGUI\formatPath(), ilObjFolderGUI\forwardToTimingsView(), getAdminTabs(), ilObjRoleFolderGUI\getAdminTabs(), ilRoleDesktopItem\getAll(), ilObjDlBookGUI\getContextPath(), ilObjForumGUI\getIcon(), ilObjForumGUI\getModifiedReOnSubject(), ilObjSessionGUI\getTabs(), ilObjSessionGUI\handleFileUpload(), ilContainerGUI\ilContainerGUI(), ilObjectGUI(), ilObjFileAccessSettingsGUI\ilObjFileAccessSettingsGUI(), ilObjiLincClassroomGUI\ilObjiLincClassroomGUI(), ilObjTestGUI\ilObjTestGUI(), ilObjUserFolderGUI\importUserRoleAssignmentObject(), ilObjUserFolderGUI\importUsersObject(), ilObjSessionGUI\infoScreen(), ilContainerGUI\initAndDisplayCopyIntoMultipleObjectsObject(), ilContainerGUI\initAndDisplayLinkIntoMultipleObjectsObject(), ilContainerGUI\initAndDisplayMoveIntoObjectObject(), ilObjSessionGUI\initContainer(), ilObjGroupGUI\initForm(), ilObjSCORM2004LearningModuleGUI\initPropertiesEditableForm(), ilObjSurveyGUI\initPropertiesForm(), ilContainerReferenceGUI\initTargetSelection(), ilObjForumGUI\isParentObjectCrsOrGrp(), isVisible(), ilObjRoleGUI\listDesktopItemsObject(), ilObjiLincCourseGUI\listUsersGroupObject(), ilContainerGUI\lockObject(), ilObjSessionGUI\materialsObject(), ilObjSessionGUI\membersObject(), ilObjExerciseGUI\membersObject(), ilObjSessionGUI\modifyItemGUI(), ilObjGroupGUI\modifyItemGUI(), ilObjFolderGUI\modifyItemGUI(), ilObjSCORMLearningModuleGUI\offlineModeManager(), ilObjContentObjectGUI\pages(), ilContainerGUI\pasteObject(), ilContainerGUI\performPasteIntoMultipleObjectsObject(), ilObjRoleGUI\permSaveObject(), ilObjSCORMLearningModuleGUI\properties(), ilObjFileBasedLMGUI\properties(), ilObjSCORM2004LearningModuleGUI\properties(), ilContainerGUI\recurseFolder(), ilObjExerciseGUI\renderWorkspaceExplorer(), ilObjExerciseGUI\saveBlogObject(), ilObjSCORM2004LearningModuleGUI\saveGlossary(), ilObjGroupGUI\saveObject(), ilObjiLincCourseGUI\searchObject(), ilObjRoleGUI\selectDesktopItemObject(), ilObjExerciseGUI\setSelectedBlogObject(), ilObjCourseGUI\setSubTabs(), ilObjExerciseGUI\showGradesOverviewObject(), ilContainerGUI\showLinkListObject(), ilObjContentObjectGUI\showLMGlossarySelector(), showMountWebfolderIcon(), ilObjPaymentSettingsGUI\showObjectSelectorObject(), ilObjExerciseGUI\showParticipantObject(), ilContainerReferenceGUI\showTargetSelectionTreeObject(), ilObjStyleSheetGUI\showUpperIcon(), ilChatroomObjectGUI\switchToVisibleMode(), ilObjGroupGUI\unsubscribeObject(), ilObjSessionGUI\updateMembersObject(), ilObjGlossaryGUI\viewExportLog(), ilObjFolderGUI\viewObject(), and ilObjGroupGUI\viewObject().

◆ CFORM_CLONE

const ilObjectGUI::CFORM_CLONE = 3

Definition at line 81 of file class.ilObjectGUI.php.

◆ CFORM_IMPORT

const ilObjectGUI::CFORM_IMPORT = 2

Definition at line 80 of file class.ilObjectGUI.php.

◆ CFORM_NEW

const ilObjectGUI::CFORM_NEW = 1

Definition at line 79 of file class.ilObjectGUI.php.

◆ COPY_WIZARD_NEEDS_PAGE

const ilObjectGUI::COPY_WIZARD_NEEDS_PAGE = 1

Definition at line 15 of file class.ilObjectGUI.php.


The documentation for this class was generated from the following file: