ILIAS  release_4-4 Revision
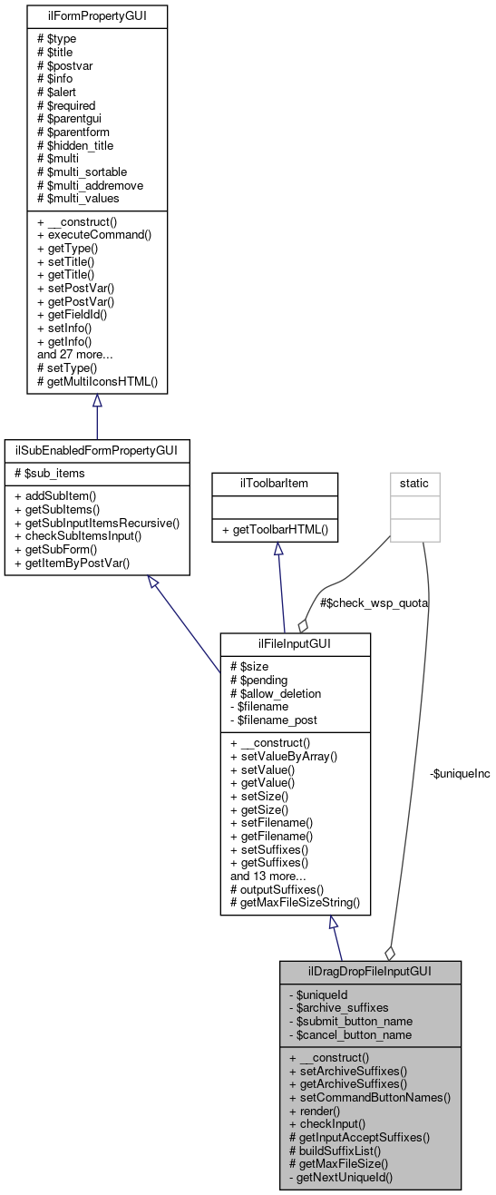
ilDragDropFileInputGUI Class Reference

This class represents a file input property where multiple files can be dopped in a property form. More...

+ Inheritance diagram for ilDragDropFileInputGUI:
+ Collaboration diagram for ilDragDropFileInputGUI:

Public Member Functions

 __construct ($a_title="", $a_postvar="")
 Constructor. More...
 
 setArchiveSuffixes ($a_suffixes)
 Set accepted archive suffixes. More...
 
 getArchiveSuffixes ()
 Get accepted archive suffixes. More...
 
 setCommandButtonNames ($a_submit_name, $a_cancel_name)
 
 render ($a_mode="")
 Render html. More...
 
 checkInput ()
 Check input, strip slashes etc. More...
 
- Public Member Functions inherited from ilFileInputGUI
 __construct ($a_title="", $a_postvar="")
 Constructor. More...
 
 setValueByArray ($a_values)
 Set value by array. More...
 
 setValue ($a_value)
 Set Value. More...
 
 getValue ()
 Get Value. More...
 
 setSize ($a_size)
 Set Size. More...
 
 getSize ()
 Get Size. More...
 
 setFilename ($a_val)
 Set filename value (if filename selection is enabled) More...
 
 getFilename ()
 Get Value. More...
 
 setSuffixes ($a_suffixes)
 Set Accepted Suffixes. More...
 
 getSuffixes ()
 Get Accepted Suffixes. More...
 
 setPending ($a_val)
 Set pending filename value. More...
 
 getPending ()
 Get pending filename. More...
 
 enableFileNameSelection ($a_post_var)
 If enabled, users get the possibility to enter a filename for the uploaded file. More...
 
 isFileNameSelectionEnabled ()
 Check if filename selection is enabled. More...
 
 getFileNamePostVar ()
 Get file name post var. More...
 
 setALlowDeletion ($a_val)
 Set allow deletion. More...
 
 getALlowDeletion ()
 Get allow deletion. More...
 
 checkInput ()
 Check input, strip slashes etc. More...
 
 render ($a_mode="")
 Render html. More...
 
 insert (&$a_tpl)
 Insert property html. More...
 
 getDeletionFlag ()
 Get deletion flag. More...
 
 getToolbarHTML ()
 Get HTML for toolbar. More...
 
 setPersonalWorkspaceQuotaCheck ($a_value)
 
- Public Member Functions inherited from ilSubEnabledFormPropertyGUI
 addSubItem ($a_item)
 Add Subitem. More...
 
 getSubItems ()
 Get Subitems. More...
 
 getSubInputItemsRecursive ()
 returns a flat array of possibly existing subitems recursively More...
 
 checkSubItemsInput ()
 Check SubItems. More...
 
 getSubForm ()
 Get sub form html. More...
 
 getItemByPostVar ($a_post_var)
 Get item by post var. More...
 
- Public Member Functions inherited from ilFormPropertyGUI
 __construct ($a_title="", $a_postvar="")
 Constructor. More...
 
executeCommand ()
 Execute command. More...
 
 getType ()
 Get Type. More...
 
 setTitle ($a_title)
 Set Title. More...
 
 getTitle ()
 Get Title. More...
 
 setPostVar ($a_postvar)
 Set Post Variable. More...
 
 getPostVar ()
 Get Post Variable. More...
 
 getFieldId ()
 Get Post Variable. More...
 
 setInfo ($a_info)
 Set Information Text. More...
 
 getInfo ()
 Get Information Text. More...
 
 setAlert ($a_alert)
 Set Alert Text. More...
 
 getAlert ()
 Get Alert Text. More...
 
 setRequired ($a_required)
 Set Required. More...
 
 getRequired ()
 Get Required. More...
 
 setDisabled ($a_disabled)
 Set Disabled. More...
 
 getDisabled ()
 Get Disabled. More...
 
 checkInput ()
 Check input, strip slashes etc. More...
 
 setParentForm ($a_parentform)
 Set Parent Form. More...
 
 getParentForm ()
 Get Parent Form. More...
 
 setParent ($a_val)
 Set Parent GUI object. More...
 
 getParent ()
 Get Parent GUI object. More...
 
 getSubForm ()
 Get sub form html. More...
 
 hideSubForm ()
 Sub form hidden on init? More...
 
 setHiddenTitle ($a_val)
 Set hidden title (for screenreaders) More...
 
 getHiddenTitle ()
 Get hidden title. More...
 
 getItemByPostVar ($a_post_var)
 Get item by post var. More...
 
 serializeData ()
 serialize data More...
 
 unserializeData ($a_data)
 unserialize data More...
 
 writeToSession ()
 Write to session. More...
 
 clearFromSession ()
 Clear session value. More...
 
 readFromSession ()
 Read from session. More...
 
 getHiddenTag ($a_post_var, $a_value)
 Get hidden tag (used for disabled properties) More...
 
 setMulti ($a_multi, $a_sortable=false, $a_addremove=true)
 Set Multi. More...
 
 getMulti ()
 Get Multi. More...
 
 setMultiValues (array $a_values)
 Set multi values. More...
 
 getMultiValues ()
 Get multi values. More...
 
 getContentOutsideFormTag ()
 Get content that has to reside outside of the parent form tag, e.g. More...
 

Protected Member Functions

 getInputAcceptSuffixes ($suffixes)
 
 buildSuffixList ($suffixes)
 
 getMaxFileSize ()
 
- Protected Member Functions inherited from ilFileInputGUI
 outputSuffixes ($a_tpl, $a_block="allowed_suffixes")
 
 getMaxFileSizeString ()
 
- Protected Member Functions inherited from ilFormPropertyGUI
 setType ($a_type)
 Set Type. More...
 
 getMultiIconsHTML ()
 Get HTML for multiple value icons. More...
 

Static Private Member Functions

static getNextUniqueId ()
 

Private Attributes

 $uniqueId = 0
 
 $archive_suffixes = array()
 
 $submit_button_name = null
 
 $cancel_button_name = null
 

Static Private Attributes

static $uniqueInc = 1
 

Additional Inherited Members

- Protected Attributes inherited from ilFileInputGUI
 $size = 40
 
 $pending
 
 $allow_deletion
 
- Protected Attributes inherited from ilSubEnabledFormPropertyGUI
 $sub_items = array()
 
- Protected Attributes inherited from ilFormPropertyGUI
 $type
 
 $title
 
 $postvar
 
 $info
 
 $alert
 
 $required = false
 
 $parentgui
 
 $parentform
 
 $hidden_title = ""
 
 $multi = false
 
 $multi_sortable = false
 
 $multi_addremove = true
 
 $multi_values
 
- Static Protected Attributes inherited from ilFileInputGUI
static $check_wsp_quota
 

Detailed Description

This class represents a file input property where multiple files can be dopped in a property form.

Author
Stefan Born stefa.nosp@m.n.bo.nosp@m.rn@ph.nosp@m.zh.c.nosp@m.h
Version
$Id$

Definition at line 13 of file class.ilDragDropFileInputGUI.php.

Constructor & Destructor Documentation

◆ __construct()

ilDragDropFileInputGUI::__construct (   $a_title = "",
  $a_postvar = "" 
)

Constructor.

Parameters
string$a_titleTitle
string$a_postvarPost Variable

Definition at line 33 of file class.ilDragDropFileInputGUI.php.

34  {
35  parent::__construct($a_title, $a_postvar);
36  $this->uniqueId = self::getNextUniqueId();
37  }

Member Function Documentation

◆ buildSuffixList()

ilDragDropFileInputGUI::buildSuffixList (   $suffixes)
protected

Definition at line 191 of file class.ilDragDropFileInputGUI.php.

192  {
193  $list = $delim = "";
194 
195  if (is_array($suffixes) && count($suffixes) > 0)
196  {
197  foreach($suffixes as $suffix)
198  {
199  $list .= $delim . "\"" . $suffix . "\"";
200  $delim = ", ";
201  }
202  }
203 
204  return $list;
205  }

◆ checkInput()

ilDragDropFileInputGUI::checkInput ( )

Check input, strip slashes etc.

set alert, if input is not ok.

Returns
boolean Input ok, true/false

Definition at line 141 of file class.ilDragDropFileInputGUI.php.

References $_POST, $lng, ilFormPropertyGUI\getPostVar(), and ilFormPropertyGUI\setAlert().

142  {
143  global $lng;
144 
145  // if no information is received, something went wrong
146  // this is e.g. the case, if the post_max_size has been exceeded
147  if (!is_array($_FILES[$this->getPostVar()]))
148  {
149  $this->setAlert($lng->txt("form_msg_file_size_exceeds"));
150  return false;
151  }
152 
153  // empty file, could be a folder
154  if ($_FILES[$this->getPostVar()]["size"] < 1)
155  {
156  $this->setAlert($lng->txt("error_upload_was_zero_bytes"));
157  return false;
158  }
159 
160  // call base
161  $inputValid = parent::checkInput();
162 
163  // set additionally sent input on post array
164  if ($inputValid)
165  {
166  $_POST[$this->getPostVar()]["extract"] = isset($_POST["extract"]) ? (bool)$_POST["extract"] : false;
167  $_POST[$this->getPostVar()]["title"] = isset($_POST["title"]) ? $_POST["title"] : "";
168  $_POST[$this->getPostVar()]["description"] = isset($_POST["description"]) ? $_POST["description"] : "";
169  $_POST[$this->getPostVar()]["keep_structure"] = isset($_POST["keep_structure"]) ? (bool)$_POST["keep_structure"] : true;
170  }
171 
172  return $inputValid;
173  }
$_POST['username']
Definition: cron.php:12
getPostVar()
Get Post Variable.
setAlert($a_alert)
Set Alert Text.
global $lng
Definition: privfeed.php:40
+ Here is the call graph for this function:

◆ getArchiveSuffixes()

ilDragDropFileInputGUI::getArchiveSuffixes ( )

Get accepted archive suffixes.

Returns
array Accepted archive suffixes.

Definition at line 54 of file class.ilDragDropFileInputGUI.php.

References $archive_suffixes.

◆ getInputAcceptSuffixes()

ilDragDropFileInputGUI::getInputAcceptSuffixes (   $suffixes)
protected

Definition at line 175 of file class.ilDragDropFileInputGUI.php.

Referenced by render().

176  {
177  $list = $delim = "";
178 
179  if (is_array($suffixes) && count($suffixes) > 0)
180  {
181  foreach($suffixes as $suffix)
182  {
183  $list .= $delim . "." . $suffix;
184  $delim = ",";
185  }
186  }
187 
188  return $list;
189  }
+ Here is the caller graph for this function:

◆ getMaxFileSize()

ilDragDropFileInputGUI::getMaxFileSize ( )
protected

Definition at line 207 of file class.ilDragDropFileInputGUI.php.

208  {
209  // get the value for the maximal uploadable filesize from the php.ini (if available)
210  $umf = ini_get("upload_max_filesize");
211  // get the value for the maximal post data from the php.ini (if available)
212  $pms = ini_get("post_max_size");
213 
214  //convert from short-string representation to "real" bytes
215  $multiplier_a=array("K"=>1024, "M"=>1024*1024, "G"=>1024*1024*1024);
216 
217  $umf_parts=preg_split("/(\d+)([K|G|M])/", $umf, -1, PREG_SPLIT_DELIM_CAPTURE|PREG_SPLIT_NO_EMPTY);
218  $pms_parts=preg_split("/(\d+)([K|G|M])/", $pms, -1, PREG_SPLIT_DELIM_CAPTURE|PREG_SPLIT_NO_EMPTY);
219 
220  if (count($umf_parts) == 2) {
221  $umf = $umf_parts[0]*$multiplier_a[$umf_parts[1]];
222  }
223  if (count($pms_parts) == 2) {
224  $pms = $pms_parts[0]*$multiplier_a[$pms_parts[1]];
225  }
226 
227  // use the smaller one as limit
228  $max_filesize = min($umf, $pms);
229 
230  if (!$max_filesize)
231  $max_filesize=max($umf, $pms);
232 
233  return $max_filesize;
234  }

◆ getNextUniqueId()

static ilDragDropFileInputGUI::getNextUniqueId ( )
staticprivate

Definition at line 22 of file class.ilDragDropFileInputGUI.php.

23  {
24  return self::$uniqueInc++;
25  }

◆ render()

ilDragDropFileInputGUI::render (   $a_mode = "")

Render html.

Definition at line 68 of file class.ilDragDropFileInputGUI.php.

References $ilUser, $lng, $tpl, ilUtil\getImagePath(), getInputAcceptSuffixes(), ilFileInputGUI\getMaxFileSizeString(), ilDiskQuotaHandler\getStatusLegend(), ilFileInputGUI\getSuffixes(), ilFileUploadGUI\initFileUpload(), iljQueryUtil\initjQuery(), ilDiskQuotaHandler\isUploadPossible(), and ilFileInputGUI\outputSuffixes().

69  {
70  global $lng, $tpl, $ilUser;
71 
72  $quota_exceeded = $quota_legend = false;
73  if(self::$check_wsp_quota)
74  {
75  include_once "Services/DiskQuota/classes/class.ilDiskQuotaHandler.php";
77  {
78  $lng->loadLanguageModule("file");
79  return $lng->txt("personal_workspace_quota_exceeded_warning");
80  }
81  else
82  {
83  $quota_legend = ilDiskQuotaHandler::getStatusLegend();
84  }
85  }
86 
87  // make sure jQuery is loaded
89 
90  // add file upload scripts
91  include_once("./Services/FileUpload/classes/class.ilFileUploadGUI.php");
93 
94  // load template
95  $this->tpl = new ilTemplate("tpl.prop_dndfiles.html", true, true, "Services/Form");
96 
97  // general variables
98  $this->tpl->setVariable("UPLOAD_ID", $this->uniqueId);
99 
100  // input
101  $this->tpl->setVariable("FILE_SELECT_ICON", ilUtil::getImagePath('icon_fold.png'));
102  $this->tpl->setVariable("TXT_SHOW_ALL_DETAILS", $lng->txt('show_all_details'));
103  $this->tpl->setVariable("TXT_HIDE_ALL_DETAILS", $lng->txt('hide_all_details'));
104  $this->tpl->setVariable("TXT_SELECTED_FILES", $lng->txt('selected_files'));
105  $this->tpl->setVariable("TXT_DRAG_FILES_HERE", $lng->txt('drag_files_here'));
106  $this->tpl->setVariable("TXT_NUM_OF_SELECTED_FILES", $lng->txt('num_of_selected_files'));
107  $this->tpl->setVariable("TXT_SELECT_FILES_FROM_COMPUTER", $lng->txt('select_files_from_computer'));
108  $this->tpl->setVariable("TXT_OR", $lng->txt('logic_or'));
109  $this->tpl->setVariable("INPUT_ACCEPT_SUFFIXES", $this->getInputAcceptSuffixes($this->getSuffixes()));
110 
111  // info
112  $this->tpl->setCurrentBlock("max_size");
113  $this->tpl->setVariable("TXT_MAX_SIZE", $lng->txt("file_notice")." ".$this->getMaxFileSizeString());
114  $this->tpl->parseCurrentBlock();
115 
116  if($quota_legend)
117  {
118  $this->tpl->setVariable("TXT_MAX_SIZE", $quota_legend);
119  $this->tpl->parseCurrentBlock();
120  }
121 
122  $this->outputSuffixes($this->tpl);
123 
124  // create file upload object
125  $upload = new ilFileUploadGUI("ilFileUploadDropZone_" . $this->uniqueId, $this->uniqueId, false);
126  $upload->enableFormSubmit("ilFileUploadInput_" . $this->uniqueId, $this->submit_button_name, $this->cancel_button_name);
127  $upload->setDropAreaId("ilFileUploadDropArea_" . $this->uniqueId);
128  $upload->setFileListId("ilFileUploadList_" . $this->uniqueId);
129  $upload->setFileSelectButtonId("ilFileUploadFileSelect_" . $this->uniqueId);
130 
131  $this->tpl->setVariable("FILE_UPLOAD", $upload->getHTML());
132 
133  return $this->tpl->get();
134  }
static initFileUpload()
Initializes the file upload and loads the needed javascripts and styles.
getSuffixes()
Get Accepted Suffixes.
static getImagePath($img, $module_path="", $mode="output", $offline=false)
get image path (for images located in a template directory)
special template class to simplify handling of ITX/PEAR
static isUploadPossible($a_additional_size=null)
if(isset($_FILES['img_file']['size']) && $_FILES['img_file']['size'] > 0) $tpl
outputSuffixes($a_tpl, $a_block="allowed_suffixes")
global $ilUser
Definition: imgupload.php:15
global $lng
Definition: privfeed.php:40
static initjQuery($a_tpl=null)
Init jQuery.
+ Here is the call graph for this function:

◆ setArchiveSuffixes()

ilDragDropFileInputGUI::setArchiveSuffixes (   $a_suffixes)

Set accepted archive suffixes.

Parameters
array$a_suffixesAccepted archive suffixes.

Definition at line 44 of file class.ilDragDropFileInputGUI.php.

Referenced by ilObjFileGUI\initMultiUploadForm().

45  {
46  $this->archive_suffixes = $a_suffixes;
47  }
+ Here is the caller graph for this function:

◆ setCommandButtonNames()

ilDragDropFileInputGUI::setCommandButtonNames (   $a_submit_name,
  $a_cancel_name 
)

Definition at line 59 of file class.ilDragDropFileInputGUI.php.

60  {
61  $this->submit_button_name = $a_submit_name;
62  $this->cancel_button_name = $a_cancel_name;
63  }

Field Documentation

◆ $archive_suffixes

ilDragDropFileInputGUI::$archive_suffixes = array()
private

Definition at line 16 of file class.ilDragDropFileInputGUI.php.

Referenced by getArchiveSuffixes().

◆ $cancel_button_name

ilDragDropFileInputGUI::$cancel_button_name = null
private

Definition at line 18 of file class.ilDragDropFileInputGUI.php.

◆ $submit_button_name

ilDragDropFileInputGUI::$submit_button_name = null
private

Definition at line 17 of file class.ilDragDropFileInputGUI.php.

◆ $uniqueId

ilDragDropFileInputGUI::$uniqueId = 0
private

Definition at line 15 of file class.ilDragDropFileInputGUI.php.

◆ $uniqueInc

ilDragDropFileInputGUI::$uniqueInc = 1
staticprivate

Definition at line 20 of file class.ilDragDropFileInputGUI.php.


The documentation for this class was generated from the following file: