ILIAS  release_4-4 Revision
ilTable2GUI Class Reference

Class ilTable2GUI. More...

+ Inheritance diagram for ilTable2GUI:
+ Collaboration diagram for ilTable2GUI:

Public Member Functions

 __construct ($a_parent_obj, $a_parent_cmd="", $a_template_context="")
 Constructor. More...
 
 setOpenFormTag ($a_val)
 Set open form tag. More...
 
 getOpenFormTag ()
 Get open form tag. More...
 
 setCloseFormTag ($a_val)
 Set close form tag. More...
 
 getCloseFormTag ()
 Get close form tag. More...
 
 determineLimit ()
 Determine the limit. More...
 
 getSelectableColumns ()
 Get selectable columns. More...
 
 determineSelectedColumns ()
 Determine selected columns. More...
 
 isColumnSelected ($a_col)
 Is given column selected? More...
 
 getSelectedColumns ()
 Get selected columns. More...
 
executeCommand ()
 Execute command. More...
 
 resetOffset ($a_in_determination=false)
 Reset offset. More...
 
 initFilter ()
 Init filter. More...
 
 getParentObject ()
 Get parent object. More...
 
 getParentCmd ()
 Get parent command. More...
 
 setTopAnchor ($a_val)
 Set top anchor. More...
 
 getTopAnchor ()
 Get top anchor. More...
 
 setNoEntriesText ($a_text)
 Set text for an empty table. More...
 
 getNoEntriesText ()
 Get text for an empty table. More...
 
 setIsDataTable ($a_val)
 Set is data table. More...
 
 getIsDataTable ()
 Get is data table. More...
 
 setEnableTitle ($a_enabletitle)
 Set Enable Title. More...
 
 getEnableTitle ()
 Get Enable Title. More...
 
 setEnableHeader ($a_enableheader)
 Set Enable Header. More...
 
 getEnableHeader ()
 Get Enable Header. More...
 
 setEnableNumInfo ($a_val)
 Set enable num info. More...
 
 getEnableNumInfo ()
 Get enable num info. More...
 
 setTitle ($a_title, $a_icon=0, $a_icon_alt=0)
 Set title and title icon. More...
 
 setDescription ($a_val)
 Set description. More...
 
 getDescription ()
 Get description. More...
 
 setOrderField ($a_order_field)
 set order column More...
 
 getOrderField ()
 
 setData ($a_data)
 
 getData ()
 
 dataExists ()
 
 setPrefix ($a_prefix)
 
 getPrefix ()
 
 addFilterItem ($a_input_item, $a_optional=false)
 Add filter item. More...
 
 addFilterItemByMetaType ($id, $type=self::FILTER_TEXT, $a_optional=false, $caption=NULL)
 Add filter by standard type. More...
 
 getFilterItems ($a_optionals=false)
 Get filter items. More...
 
 getFilterItemByPostVar ($a_post_var)
 
 setFilterCols ($a_val)
 Set filter columns. More...
 
 getFilterCols ()
 Get filter columns. More...
 
 setDisableFilterHiding ($a_val=true)
 Set disable filter hiding. More...
 
 getDisableFilterHiding ()
 Get disable filter hiding. More...
 
 isFilterSelected ($a_col)
 Is given filter selected? More...
 
 getSelectedFilters ()
 Get selected filters. More...
 
 determineSelectedFilters ()
 Determine selected filters. More...
 
 setCustomPreviousNext ($a_prev_link, $a_next_link)
 Set custom previous/next links. More...
 
 setFormAction ($a_form_action)
 Set Form action parameter. More...
 
 getFormAction ()
 Get Form action parameter. More...
 
 setFormName ($a_formname)
 Set Form name. More...
 
 getFormName ()
 Get Form name. More...
 
 setId ($a_val)
 Set id. More...
 
 getId ()
 Get element id. More...
 
 setDisplayAsBlock ($a_val)
 Set display as block. More...
 
 getDisplayAsBlock ()
 Get display as block. More...
 
 getSelectAllCheckbox ()
 Get the name of the checkbox that should be toggled with a select all button. More...
 
 setSelectAllCheckbox ($a_select_all_checkbox)
 Set the name of the checkbox that should be toggled with a select all button. More...
 
 setExternalSorting ($a_val)
 Set external sorting. More...
 
 getExternalSorting ()
 Get external sorting. More...
 
 setFilterCommand ($a_val)
 Set filter command. More...
 
 getFilterCommand ()
 Get filter command. More...
 
 setResetCommand ($a_val)
 Set reset filter command. More...
 
 getResetCommand ()
 Get reset filter command. More...
 
 setExternalSegmentation ($a_val)
 Set external segmentation. More...
 
 getExternalSegmentation ()
 Get external segmentation. More...
 
 setRowTemplate ($a_template, $a_template_dir="")
 Set row template. More...
 
 setDefaultOrderField ($a_defaultorderfield)
 Set Default order field. More...
 
 getDefaultOrderField ()
 Get Default order field. More...
 
 setDefaultOrderDirection ($a_defaultorderdirection)
 Set Default order direction. More...
 
 getDefaultOrderDirection ()
 Get Default order direction. More...
 
 clearCommandButtons ()
 
 addCommandButton ($a_cmd, $a_text, $a_onclick='', $a_id="")
 Add Command button. More...
 
 addSelectionButton ($a_sel_var, $a_options, $a_cmd, $a_text, $a_default_selection='')
 Add Selection List + Command button. More...
 
 addMultiItemSelectionButton ($a_sel_var, $a_options, $a_cmd, $a_text, $a_default_selection='')
 Add Selection List + Command button for selected items. More...
 
 setCloseCommand ($a_link)
 Add command for closing table. More...
 
 addMultiCommand ($a_cmd, $a_text)
 Add Command button. More...
 
 addHiddenInput ($a_name, $a_value)
 Add Hidden Input field. More...
 
 addHeaderCommand ($a_href, $a_text, $a_target="", $a_img="")
 Add Header Command (Link) (Image needed for now) More...
 
 setTopCommands ($a_val)
 Set top commands (display command buttons on top of table, too) More...
 
 getTopCommands ()
 Get top commands (display command buttons on top of table, too) More...
 
 addColumn ($a_text, $a_sort_field="", $a_width="", $a_is_checkbox_action_column=false, $a_class="", $a_tooltip="")
 Add a column to the header. More...
 
 getNavParameter ()
 
 setOrderLink ($sort_field, $order_dir)
 
 fillHeader ()
 
 determineOffsetAndOrder ($a_omit_offset=false)
 Determine offset and order. More...
 
 storeNavParameter ()
 
 getHTML ()
 Get HTML. More...
 
 numericOrdering ($a_field)
 Should this field be sorted numeric? More...
 
 render ()
 render table public More...
 
 writeFilterToSession ()
 Write filter values to session. More...
 
 resetFilter ()
 Reset filter. More...
 
 fillFooter ()
 Fill footer row. More...
 
 getLinkbar ($a_num)
 Get previous/next linkbar. More...
 
 fillHiddenRow ()
 
 fillActionRow ()
 Fill Action Row. More...
 
 setHeaderHTML ($html)
 set header html More...
 
 storeProperty ($type, $value)
 Store table property. More...
 
 loadProperty ($type)
 Load table property. More...
 
 getCurrentState ()
 get current settings for order, limit, columns and filter More...
 
 setContext ($id)
 Set context. More...
 
 getContext ()
 Get context. More...
 
 setShowRowsSelector ($a_value)
 Toggle rows-per-page selector. More...
 
 getShowRowsSelector ()
 Get rows-per-page selector state. More...
 
 setShowTemplates ($a_value)
 Toggle templates. More...
 
 getShowTemplates ()
 Get template state. More...
 
 restoreTemplate ($a_name)
 Restore state from template. More...
 
 saveTemplate ($a_name)
 Save current state as template. More...
 
 deleteTemplate ($a_name)
 Delete template. More...
 
 getLimit ()
 Get limit. More...
 
 getOffset ()
 Get offset. More...
 
 setExportFormats (array $formats)
 Set available export formats. More...
 
 setPrintMode ($a_value=false)
 Toogle print mode. More...
 
 getPrintMode ()
 Get print mode. More...
 
 getExportMode ()
 Was export activated? More...
 
 exportData ($format, $send=false)
 Export and optionally send current table data. More...
 
 setEnableAllCommand ($a_value)
 Enable actions for all entries in current result. More...
 
 setRowSelectorLabel ($row_selector_label)
 
 getRowSelectorLabel ()
 
- Public Member Functions inherited from ilTableGUI
 ilTableGUI ($a_data=0, $a_global_tpl=true)
 Constructor. More...
 
 setTemplate (&$a_tpl)
 set template public More...
 
getTemplateObject ()
 
 setData ($a_data)
 set table data public More...
 
 getData ()
 
 setTitle ($a_title, $a_icon=0, $a_icon_alt=0)
 set table title public More...
 
 setHelp ($a_help_page, $a_help_icon, $a_help_icon_alt=0)
 set table help page public More...
 
 setHeaderNames ($a_header_names)
 set table header names public More...
 
 getColumnCount ()
 Returns the column count based on the number of the header row columns public. More...
 
 setHeaderVars ($a_header_vars, $a_header_params=0)
 set table header vars public More...
 
 setColumnWidth ($a_column_width)
 set table column widths public More...
 
 setOneColumnWidth ($a_column_width, $a_column_number)
 set one table column width public More...
 
 setMaxCount ($a_max_count)
 set max. More...
 
 setLimit ($a_limit=0, $a_default_limit=0)
 set max. More...
 
 getLimit ()
 Get limit. More...
 
 setPrefix ($a_prefix)
 set prefix for sort and offset fields (if you have two or more tables on a page that you want to sort separately) public More...
 
 setOffset ($a_offset)
 set dataset offset public More...
 
 getOffset ()
 Get offset. More...
 
 setOrderColumn ($a_order_column=0, $a_default_column=0)
 set order column public More...
 
 getOrderColumn ()
 Get order column. More...
 
 setOrderDirection ($a_order_direction)
 set order direction public More...
 
 getOrderDirection ()
 Get order direction. More...
 
 setFooter ($a_style, $a_previous=0, $a_next=0)
 set order direction public More...
 
 enable ($a_module_name)
 enables particular modules of table More...
 
 disable ($a_module_name)
 diesables particular modules of table More...
 
 sortData ()
 
 render ()
 render table public More...
 
 renderHeader ()
 
 setOrderLink ($key, $order_dir)
 
 setStyle ($a_element, $a_style)
 
 getStyle ($a_element)
 
 setBase ($a_base)
 Set Base script name (deprecated, only use this for workarounds). More...
 
 getBase ()
 Get Base script name (deprecated, only use this for workarounds). More...
 
 getFormName ()
 
 setFormName ($a_name="cmd")
 
 getSelectAllCheckbox ()
 
 setSelectAllCheckbox ($a_select_all_checkbox)
 
 clearActionButtons ()
 
 addActionButton ($btn_name, $btn_value)
 

Static Public Member Functions

static getAllCommandLimit ()
 Get maximum number of entries to enable actions for all. More...
 

Data Fields

const FILTER_TEXT = 1
 
const FILTER_SELECT = 2
 
const FILTER_DATE = 3
 
const FILTER_LANGUAGE = 4
 
const FILTER_NUMBER_RANGE = 5
 
const FILTER_DATE_RANGE = 6
 
const FILTER_DURATION_RANGE = 7
 
const FILTER_DATETIME_RANGE = 8
 
const EXPORT_EXCEL = 1
 
const EXPORT_CSV = 2
 
const ACTION_ALL_LIMIT = 1000
 
- Data Fields inherited from ilTableGUI
 $title
 
 $icon
 
 $icon_alt
 
 $help_page
 
 $help_icon
 
 $help_icon_alt
 
 $header_names
 
 $header_vars
 
 $linkbar_vars
 
 $data
 
 $column_count
 
 $column_width
 
 $max_count
 
 $limit
 
 $max_limit = false
 
 $offset
 
 $order_column
 
 $order_direction
 
 $footer_style
 
 $footer_previous
 
 $footer_next
 
 $lang_support = true
 
 $global_tpl
 
 $form_name
 
 $select_all_checkbox
 
 $action_buttons
 
 $prefix
 
 $base = ""
 
 $enabled
 
 $styles
 

Protected Member Functions

 prepareOutput ()
 Anything that must be done before HTML is generated. More...
 
 fillRow ($a_set)
 Standard Version of Fill Row. More...
 
 getFilterValue (ilFormPropertyGUI $a_item)
 Get current filter value. More...
 
 SetFilterValue (ilFormPropertyGUI $a_item, $a_value)
 Set current filter value. More...
 
 fillMetaExcel ($worksheet, &$a_row)
 Add meta information to excel export. More...
 
 fillHeaderExcel ($worksheet, &$a_row)
 Excel Version of Fill Row. More...
 
 fillRowExcel ($a_worksheet, &$a_row, $a_set)
 Excel Version of Fill Row. More...
 
 fillMetaCSV ($a_csv)
 Add meta information to csv export. More...
 
 fillHeaderCSV ($a_csv)
 CSV Version of Fill Header. More...
 
 fillRowCSV ($a_csv, $a_set)
 CSV Version of Fill Row. More...
 

Protected Attributes

 $close_command = ""
 
 $top_anchor = "il_table_top"
 
 $filters = array()
 
 $optional_filters = array()
 
 $filter_cmd = 'applyFilter'
 
 $reset_cmd = 'resetFilter'
 
 $filter_cols = 5
 
 $ext_sort = false
 
 $ext_seg = false
 
 $context = ""
 
 $mi_sel_buttons = null
 
 $disable_filter_hiding = false
 
 $selected_filter = false
 
 $top_commands = true
 
 $selectable_columns = array()
 
 $selected_column = array()
 
 $show_templates = false
 
 $show_rows_selector = false
 
 $nav_determined = false
 
 $limit_determined = false
 
 $filters_determined = false
 
 $columns_determined = false
 
 $open_form_tag = true
 
 $close_form_tag = true
 
 $export_formats
 
 $export_mode
 
 $print_mode
 
 $enable_command_for_all
 
 $row_selector_label
 

Private Member Functions

 renderFilter ()
 Render Filter section. More...
 

Private Attributes

 $unique_id
 
 $headerHTML
 

Detailed Description

Class ilTable2GUI.

Author
Alex Killing alex..nosp@m.kill.nosp@m.ing@g.nosp@m.mx.d.nosp@m.e
Sascha Hofmann shofm.nosp@m.ann@.nosp@m.datab.nosp@m.ay.d.nosp@m.e
Version
Id
class.ilTableGUI.php 12818 2006-12-10 13:14:43Z akill

Definition at line 15 of file class.ilTable2GUI.php.

Constructor & Destructor Documentation

◆ __construct()

ilTable2GUI::__construct (   $a_parent_obj,
  $a_parent_cmd = "",
  $a_template_context = "" 
)

Constructor.

Definition at line 75 of file class.ilTable2GUI.php.

References $_GET, $lng, $unique_id, determineLimit(), determineSelectedColumns(), getId(), restoreTemplate(), setContext(), setEnableNumInfo(), and setIsDataTable().

76  {
77  global $lng;
78 
79  parent::__construct(0, false);
80  $this->unique_id = md5(uniqid());
81  $this->parent_obj = $a_parent_obj;
82  $this->parent_cmd = $a_parent_cmd;
83  $this->buttons = array();
84  $this->header_commands = array();
85  $this->multi = array();
86  $this->hidden_inputs = array();
87  $this->formname = "table_" . $this->unique_id;
88  $this->tpl = new ilTemplate("tpl.table2.html", true, true, "Services/Table");
89 
90  $lng->loadLanguageModule('tbl');
91 
92  if(!$a_template_context)
93  {
94  $a_template_context = $this->getId();
95  }
96  $this->setContext($a_template_context);
97 
98  // activate export mode
99  if(isset($_GET[$this->prefix."_xpt"]))
100  {
101  $this->export_mode = (int)$_GET[$this->prefix."_xpt"];
102  }
103 
104  // template handling
105  if(isset($_GET[$this->prefix."_tpl"]))
106  {
107  $this->restoreTemplate($_GET[$this->prefix."_tpl"]);
108  }
109 
110  $this->determineLimit();
111  $this->setIsDataTable(true);
112  $this->setEnableNumInfo(true);
113  $this->determineSelectedColumns();
114  }
$_GET["client_id"]
setEnableNumInfo($a_val)
Set enable num info.
determineSelectedColumns()
Determine selected columns.
setIsDataTable($a_val)
Set is data table.
determineLimit()
Determine the limit.
restoreTemplate($a_name)
Restore state from template.
special template class to simplify handling of ITX/PEAR
setContext($id)
Set context.
global $lng
Definition: privfeed.php:40
getId()
Get element id.
+ Here is the call graph for this function:

Member Function Documentation

◆ addColumn()

ilTable2GUI::addColumn (   $a_text,
  $a_sort_field = "",
  $a_width = "",
  $a_is_checkbox_action_column = false,
  $a_class = "",
  $a_tooltip = "" 
)
final

Add a column to the header.

Parameters
stringText
stringSort field name (corresponds to data array field)
stringWidth string

Definition at line 1276 of file class.ilTable2GUI.php.

Referenced by ilNotificationSettingsTable\__construct(), ilCourseGroupingTableGUI\__construct(), ilCourseStartObjectsTableGUI\__construct(), iliLinkConfirmationTableGUI\__construct(), ilCourseGroupingAssignmentTableGUI\__construct(), ilPDSelectedItemsTableGUI\__construct(), ilTimingOverviewTableGUI\__construct(), ilUserLPTableGUI\__construct(), ilPageHistoryTableGUI\__construct(), ilPageLayoutTableGUI\__construct(), iliLinkMembersTableGUI\__construct(), ilObjectCustomUserFieldsTableGUI\__construct(), ilNewItemGroupTableGUI\__construct(), ilObjectivesAlignmentTableGUI\__construct(), ilObjWorkspaceFolderTableGUI\__construct(), ilComponentsTableGUI\__construct(), ilLDAPRoleMappingTableGUI\__construct(), ilOrgUnitAssignmentTableGUI\__construct(), ilScormSpecialPagesTableGUI\__construct(), ilPollAnswerTableGUI\__construct(), ilResultsByQuestionTableGUI\__construct(), ilObjectOwnershipManagementTableGUI\__construct(), ilTaxonomyListTableGUI\__construct(), ilTaxonomyTableGUI\__construct(), ilLPObjectStatisticsAdminTableGUI\__construct(), ilLPObjectStatisticsDailyTableGUI\__construct(), ilLPObjectStatisticsTableGUI\__construct(), ilLPObjectStatisticsTypesTableGUI\__construct(), ilFeedbackConfirmationTable2GUI\__construct(), ilTrSummaryTableGUI\__construct(), ilTrUserObjectsPropsTableGUI\__construct(), ilAccountCodesTableGUI\__construct(), ilRoleAssignmentTableGUI\__construct(), ilConfirmationTableGUI\__construct(), ilImportantPagesTableGUI\__construct(), ilClientListTableGUI\__construct(), ilSetupLanguageTableGUI\__construct(), ilPasteStyleCharacteristicTableGUI\__construct(), ilCourseVerificationTableGUI\__construct(), ilSCORMVerificationTableGUI\__construct(), ilAccessKeyTableGUI\__construct(), ilTermListTableGUI\__construct(), ilSettingsTemplateTableGUI\__construct(), ilSurveySkillAssignmentTableGUI\__construct(), ilTermUsagesTableGUI\__construct(), ilSurveySkillTableGUI\__construct(), ilSurveySkillThresholdsTableGUI\__construct(), ilTermQuickListTableGUI\__construct(), ilPluginsOverviewTableGUI\__construct(), ilExAssignmentListTextTableGUI\__construct(), ilPageMultiLangTableGUI\__construct(), ilPCIIMOverlaysTableGUI\__construct(), ilPCIIMPopupTableGUI\__construct(), ilItemGroupItemsTableGUI\__construct(), ilCronManagerTableGUI\__construct(), ilFileSystemTableGUI\__construct(), ilHelpModuleTableGUI\__construct(), ilBenchmarkTableGUI\__construct(), ilLanguageTableGUI\__construct(), ilMobSubtitleTableGUI\__construct(), ilObjClipboardTableGUI\__construct(), ilLMPagesTableGUI\__construct(), ilObjectTranslation2TableGUI\__construct(), ilLMGlossaryTableGUI\__construct(), ilObjectTranslationTableGUI\__construct(), ilLMMenuItemsTableGUI\__construct(), ilTestAverageReachedPointsTableGUI\__construct(), ilAdminSubItemsTableGUI\__construct(), ilExcDeliveredFilesTableGUI\__construct(), ilUploadDirFilesTableGUI\__construct(), ilModulesTableGUI\__construct(), ilTrashTableGUI\__construct(), ilSearchResultTableGUI\__construct(), ilPersonalSkillTableGUI\__construct(), ilSkillLevelProfileAssignmentTableGUI\__construct(), ilSkillLevelResourcesTableGUI\__construct(), ilExerciseVerificationTableGUI\__construct(), ilSkillProfileTableGUI\__construct(), ilSkillProfileUserTableGUI\__construct(), ilSkillSelfEvalSkillTableGUI\__construct(), ilSkillProfileLevelsTableGUI\__construct(), ilContentStylesTableGUI\__construct(), ilTestVerificationTableGUI\__construct(), ilStyleImageTableGUI\__construct(), ilSysStyleCatAssignmentTableGUI\__construct(), ilSystemStylesTableGUI\__construct(), ilTaxAssignedItemsTableGUI\__construct(), ilUserForTagTableGUI\__construct(), ilPublicSubmissionsTableGUI\__construct(), ilCustomUserFieldSettingsTableGUI\__construct(), ilLPProgressTableGUI\__construct(), ilStyleTableGUI\__construct(), ilUserFieldSettingsTableGUI\__construct(), ilClipboardTableGUI\__construct(), ilAssignmentsTableGUI\__construct(), ilMediaObjectUsagesTableGUI\__construct(), ilRegistrationCodesTableGUI\__construct(), ilRepDependenciesTableGUI\__construct(), ilMediaPoolPageUsagesTableGUI\__construct(), ilSelfEvaluationSimpleTableGUI\__construct(), ilSkillAssignMaterialsTableGUI\__construct(), ilExGradesTableGUI\__construct(), ilSkillUsageTableGUI\__construct(), ilPortfolioTableGUI\__construct(), ilForumStatisticsTableGUI\__construct(), ilPresentationListTableGUI\__construct(), ilBookingSchedulesTableGUI\__construct(), ilSurveySkillChangesTableGUI\__construct(), ilBookmarkAdministrationTableGUI\__construct(), ilSkillLevelTableGUI\__construct(), ilSelfEvaluationTableGUI\__construct(), ilDataBibliographicRecordListTableGUI\__construct(), ilExportIDTableGUI\__construct(), ilHelpTooltipTableGUI\__construct(), ilOpenIdProviderTableGUI\__construct(), ilRatingCategoryTableGUI\__construct(), ilRepositoryObjectResultTableGUI\__construct(), ilExParticipantTableGUI\__construct(), ilSurveySyncTableGUI\__construct(), ilExAssignmentTeamLogTableGUI\__construct(), ilLMQuestionListTableGUI\__construct(), ilCourseParticipantsGroupsTableGUI\__construct(), assFileUploadFileTableGUI\__construct(), ilRbacLogTableGUI\__construct(), ilTestInviteUsersTableGUI\__construct(), ilTestInviteRolesTableGUI\__construct(), ilHelpMappingTableGUI\__construct(), ilObjectCopySelectionTableGUI\__construct(), ilAssessmentFolderLogTableGUI\__construct(), ilTestAggregatedResultsTableGUI\__construct(), ilTestInviteGroupsTableGUI\__construct(), ilAssessmentFolderLogAdministrationTableGUI\__construct(), ilSkillCatTableGUI\__construct(), ilTrackedQuestionsTableGUI\__construct(), ilECSNodeMappingTreeTableGUI\__construct(), ilAssignedUsersTableGUI\__construct(), ilSurveyQuestionTableGUI\__construct(), ilContributorTableGUI\__construct(), ilCopySelfAssQuestionTableGUI\__construct(), ilQuestionPoolPrintViewTableGUI\__construct(), ilRendererTableGUI\__construct(), ilMediaPoolTableGUI\__construct(), ilPortfolioPageTableGUI\__construct(), ilWebResourceEditableLinkTableGUI\__construct(), ilDataCollectionFieldListTableGUI\__construct(), ilTestHistoryTableGUI\__construct(), ilExportSelectionTableGUI\__construct(), ilUserTableGUI\__construct(), ilObjectRoleTemplateOptionsTableGUI\__construct(), ilTestQuestionBrowserTableGUI\__construct(), ilTrMatrixTableGUI\__construct(), ilEvaluationAllTableGUI\__construct(), ilTestFixedParticipantsTableGUI\__construct(), ilWorkspaceAccessTableGUI\__construct(), ilExerciseMemberTableGUI\__construct(), ilFileVersionTableGUI\__construct(), ilAdvancedMDRecordTableGUI\__construct(), ilConsultationHoursTableGUI\__construct(), ilBannedUsersTableGUI\__construct(), ilBookingObjectsTableGUI\__construct(), ilTestParticipantsTableGUI\__construct(), ilRepositoryUserResultTableGUI\__construct(), ilShopTopicsTableGUI\__construct(), ilShopPersonalSettingsTopicsTableGUI\__construct(), ilListOfQuestionsTableGUI\__construct(), ilLPObjectStatisticsLPTableGUI\__construct(), ilMailSearchCoursesMembersTableGUI\__construct(), ilChatroomSmiliesTableGUI\__construct(), ilMailSearchCoursesTableGUI\__construct(), ilQuestionBrowserTableGUI\__construct(), ilWorkspaceShareTableGUI\__construct(), ilTrObjectUsersPropsTableGUI\__construct(), ilWebResourceLinkTableGUI\__construct(), ilObjectRoleTemplatePermissionTableGUI\__construct(), ilGroupParticipantsTableGUI\__construct(), ilExAssignmentPeerReviewTableGUI\__construct(), ilExAssignmentTeamTableGUI\__construct(), ilBookingReservationsTableGUI\__construct(), ilTableTemplatesTableGUI\__construct(), ilStyleColorTableGUI\__construct(), ilDataCollectionRecordListTableGUI\__construct(), ilSurveyMaterialsTableGUI\__construct(), ilTestQuestionsTableGUI\__construct(), ilECSCategoryMappingTableGUI\__construct(), ilSurveyCodesTableGUI\__construct(), ilSurveyInvitedUsersTableGUI\__construct(), ilSurveyResultsCumulatedTableGUI\__construct(), ilSurveyCodesEditTableGUI\__construct(), ilRoleSelectionTableGUI\__construct(), ilCalendarManageTableGUI\__construct(), ilCourseObjectiveQuestionsTableGUI\__construct(), ilAdvancedMDFieldTableGUI\__construct(), ilAdvancedMDRecordExportFilesTableGUI\__construct(), ilSurveyResultsUserTableGUI\__construct(), ilCalendarAppointmentsTableGUI\__construct(), ilCalendarSharedListTableGUI\__construct(), ilSurveyAppraiseesTableGUI\__construct(), ilLuceneAdvancedSearchActivationTableGUI\__construct(), ilSurveyPhrasesTableGUI\__construct(), ilSurveySavePhraseTableGUI\__construct(), ilGroupEditParticipantsTableGUI\__construct(), ilSCORM2004ExportTableGUI\__construct(), ilCalendarCategoryTableGUI\__construct(), ilSurveyExportTableGUI\__construct(), ilSurveyMaintenanceTableGUI\__construct(), ilSurveyQuestionPoolExportTableGUI\__construct(), ilSurveyQuestionsTableGUI\__construct(), ilSurveyCodesMailTableGUI\__construct(), ilLDAPRoleAssignmentTableGUI\__construct(), ilSessionFileTableGUI\__construct(), ilCalendarSharedRoleListTableGUI\__construct(), ilCourseObjectivesTableGUI\__construct(), ilCalendarChangedAppointmentsTableGUI\__construct(), ilECSImportedContentTableGUI\__construct(), ilCalendarSharedUserListTableGUI\__construct(), ilCourseInfoFileTableGUI\__construct(), ilECSReleasedContentTableGUI\__construct(), ilObjectCopySearchResultTableGUI\__construct(), ilSurveyQuestionblockbrowserTableGUI\__construct(), ilSurveyQuestionbrowserTableGUI\__construct(), ilCalendarInboxSharedTableGUI\__construct(), ilMDCopyrightTableGUI\__construct(), ilSubscriberTableGUI\__construct(), ilCourseObjectiveMaterialAssignmentTableGUI\__construct(), ilShibbolethRoleAssignmentTableGUI\__construct(), ilWaitingListTableGUI\__construct(), ilECSCommunityTableGUI\__construct(), ilCourseObjectiveQuestionAssignmentTableGUI\__construct(), ilCourseParticipantsTableGUI\__construct(), ilCourseEditParticipantsTableGUI\__construct(), ilTestRandomQuestionSetSourcePoolDefinitionListTableGUI\addColumns(), ilExportTableGUI\addCustomColumn(), ilSurveyCodesMailTableGUI\completeColumns(), ilFoundUsersTableGUI\ilFoundUsersTableGUI(), ilLinksTableGUI\ilLinksTableGUI(), ilMediaCastTableGUI\ilMediaCastTableGUI(), ilMilestoneResponsiblesTableGUI\ilMilestoneResponsiblesTableGUI(), ilNewsForContextTableGUI\ilNewsForContextTableGUI(), ilPCFileListTableGUI\ilPCFileListTableGUI(), ilPCTabsTableGUI\ilPCTabsTableGUI(), ilPDNewsTableGUI\ilPDNewsTableGUI(), ilSCORM2004TrackingTableGUI\ilSCORM2004TrackingTableGUI(), ilSpecialUsersTableGUI\ilSpecialUsersTableGUI(), ilSubItemSelectionTableGUI\ilSubItemSelectionTableGUI(), ilWikiContributorsTableGUI\ilWikiContributorsTableGUI(), ilWikiPagesTableGUI\ilWikiPagesTableGUI(), ilWikiRecentChangesTableGUI\ilWikiRecentChangesTableGUI(), ilWikiSearchResultsTableGUI\ilWikiSearchResultsTableGUI(), ilDidacticTemplateSettingsTableGUI\init(), ilRoleTableGUI\init(), ilSessionParticipantsTableGUI\init(), ilAssQuestionHintsTableGUI\initAdministrationColumns(), ilTestPersonalDefaultSettingsTableGUI\initColumns(), ilTestExportTableGUI\initColumns(), ilTestPassManualScoringOverviewTableGUI\initColumns(), ilImageMapTableGUI\initColumns(), ilExportTableGUI\initColumns(), ilTestManScoringParticipantsBySelectedQuestionAndPassTableGUI\initColumns(), ilTestManScoringParticipantsTableGUI\initColumns(), ilPCIIMTriggerTableGUI\initColumns(), ilTestDynamicQuestionSetStatisticTableGUI\initColumns(), ilTestPassOverviewTableGUI\initColumns(), ilObjectRolePermissionTableGUI\initColumns(), ilForumTopicTableGUI\initMergeThreadsTable(), ilECSServerTableGUI\initTable(), ilConsultationHourGroupTableGUI\initTable(), ilConsultationHourBookingTableGUI\initTable(), ilSCORMTrackingItemsPerScoTableGUI\initTable(), ilSCORMOfflineModeUsersTableGUI\initTable(), ilAuthLoginPageEditorTableGUI\initTable(), ilSCORMTrackingItemsPerUserTableGUI\initTable(), ilSCORMTrackingUsersTableGUI\initTable(), ilSCORMTrackingItemsScoTableGUI\initTable(), ilConditionHandlerTableGUI\initTable(), ilSCORMTrackingItemPerUserTableGUI\initTable(), ilLPCollectionSettingsTableGUI\initTable(), ilAssQuestionHintsTableGUI\initTestoutputColumns(), ilForumTopicTableGUI\populate(), ilMailFolderTableGUI\prepareHTML(), ilLinkCheckerTableGUI\prepareHTML(), ilTestToplistGUI\prepareTable(), ilOrgUnitOtherRolesTableGUI\setTableHeaders(), and ilOrgUnitStaffTableGUI\setTableHeaders().

1278  {
1279  $this->column[] = array(
1280  "text" => $a_text,
1281  "sort_field" => $a_sort_field,
1282  "width" => $a_width,
1283  "is_checkbox_action_column" => $a_is_checkbox_action_column,
1284  "class" => $a_class,
1285  "tooltip" => $a_tooltip
1286  );
1287  $this->column_count = count($this->column);
1288  }
+ Here is the caller graph for this function:

◆ addCommandButton()

ilTable2GUI::addCommandButton (   $a_cmd,
  $a_text,
  $a_onclick = '',
  $a_id = "" 
)

Add Command button.

Parameters
stringCommand
stringText

Definition at line 1166 of file class.ilTable2GUI.php.

Referenced by ilCourseGroupingAssignmentTableGUI\__construct(), ilPDSelectedItemsTableGUI\__construct(), ilPageLayoutTableGUI\__construct(), ilTimingOverviewTableGUI\__construct(), ilObjectCustomUserFieldsTableGUI\__construct(), iliLinkMembersTableGUI\__construct(), ilNewItemGroupTableGUI\__construct(), ilPollAnswerTableGUI\__construct(), ilPCIIMPopupTableGUI\__construct(), ilSurveySkillThresholdsTableGUI\__construct(), ilExAssignmentListTextTableGUI\__construct(), ilAdminSubItemsTableGUI\__construct(), ilModulesTableGUI\__construct(), ilItemGroupItemsTableGUI\__construct(), ilContentStylesTableGUI\__construct(), ilPasteStyleCharacteristicTableGUI\__construct(), ilLMMenuItemsTableGUI\__construct(), ilSystemStylesTableGUI\__construct(), ilTaxAssignedItemsTableGUI\__construct(), ilTaxonomyTableGUI\__construct(), ilAccountCodesTableGUI\__construct(), ilSetupLanguageTableGUI\__construct(), ilFeedbackConfirmationTable2GUI\__construct(), ilImportantPagesTableGUI\__construct(), ilAccessKeyTableGUI\__construct(), ilAssignmentsTableGUI\__construct(), ilRegistrationCodesTableGUI\__construct(), ilSelfEvaluationSimpleTableGUI\__construct(), ilStyleTableGUI\__construct(), ilCustomUserFieldSettingsTableGUI\__construct(), ilUserFieldSettingsTableGUI\__construct(), ilExGradesTableGUI\__construct(), ilPortfolioTableGUI\__construct(), ilBookmarkAdministrationTableGUI\__construct(), ilOpenIdProviderTableGUI\__construct(), ilRatingCategoryTableGUI\__construct(), ilSkillLevelTableGUI\__construct(), ilExportIDTableGUI\__construct(), ilHelpTooltipTableGUI\__construct(), ilSurveySyncTableGUI\__construct(), ilExParticipantTableGUI\__construct(), ilObjectCopySelectionTableGUI\__construct(), ilSkillCatTableGUI\__construct(), ilHelpMappingTableGUI\__construct(), assFileUploadFileTableGUI\__construct(), ilSurveyQuestionTableGUI\__construct(), ilTrackedQuestionsTableGUI\__construct(), ilQuestionPoolPrintViewTableGUI\__construct(), ilPortfolioPageTableGUI\__construct(), ilDataCollectionFieldListTableGUI\__construct(), ilExportSelectionTableGUI\__construct(), ilWebResourceEditableLinkTableGUI\__construct(), ilTestFixedParticipantsTableGUI\__construct(), ilFileVersionTableGUI\__construct(), ilExerciseMemberTableGUI\__construct(), ilTestParticipantsTableGUI\__construct(), ilListOfQuestionsTableGUI\__construct(), ilMailSearchCoursesMembersTableGUI\__construct(), ilMailSearchCoursesTableGUI\__construct(), ilQuestionBrowserTableGUI\__construct(), ilExAssignmentPeerReviewTableGUI\__construct(), ilGroupParticipantsTableGUI\__construct(), ilObjectRolePermissionTableGUI\__construct(), ilTableTemplatesTableGUI\__construct(), ilTestQuestionsTableGUI\__construct(), ilSurveyCodesEditTableGUI\__construct(), ilSurveyCodesTableGUI\__construct(), ilSurveyResultsCumulatedTableGUI\__construct(), ilCourseObjectiveQuestionsTableGUI\__construct(), ilSurveyAppraiseesTableGUI\__construct(), ilGroupEditParticipantsTableGUI\__construct(), ilSurveyPhrasesTableGUI\__construct(), ilSurveyMaintenanceTableGUI\__construct(), ilCalendarCategoryTableGUI\__construct(), ilSurveyCodesMailTableGUI\__construct(), ilSurveyExportTableGUI\__construct(), ilSurveyQuestionPoolExportTableGUI\__construct(), ilSCORM2004ExportTableGUI\__construct(), ilSurveyQuestionsTableGUI\__construct(), ilObjectCopySearchResultTableGUI\__construct(), ilCourseObjectivesTableGUI\__construct(), ilCourseObjectiveMaterialAssignmentTableGUI\__construct(), ilCourseObjectiveQuestionAssignmentTableGUI\__construct(), ilCourseParticipantsTableGUI\__construct(), ilCourseEditParticipantsTableGUI\__construct(), ilTestRandomQuestionSetSourcePoolDefinitionListTableGUI\addCommands(), ilPCFileListTableGUI\ilPCFileListTableGUI(), ilPCTabsTableGUI\ilPCTabsTableGUI(), ilSubItemSelectionTableGUI\ilSubItemSelectionTableGUI(), ilWikiContributorsTableGUI\ilWikiContributorsTableGUI(), ilRoleTableGUI\init(), ilImageMapTableGUI\initActions(), ilPCIIMTriggerTableGUI\initActions(), ilAssQuestionHintsTableGUI\initAdministrationCommands(), ilMailFolderTableGUI\initCommandButtons(), ilForumTopicTableGUI\initMergeThreadsTable(), ilConditionHandlerTableGUI\initTable(), ilLPCollectionSettingsTableGUI\initTable(), ilAssQuestionHintsTableGUI\initTestoutputCommands(), ilLPCollectionSettingsTableGUI\parse(), ilForumTopicTableGUI\populate(), ilLinkCheckerTableGUI\prepareHTML(), ilObjectTranslationTableGUI\prepareOutput(), ilObjectTranslation2TableGUI\prepareOutput(), and ilMediaPoolTableGUI\prepareOutput().

1167  {
1168  $this->buttons[] = array("cmd" => $a_cmd, "text" => $a_text, 'onclick' => $a_onclick,
1169  "id" => $a_id);
1170  }
+ Here is the caller graph for this function:

◆ addFilterItem()

ilTable2GUI::addFilterItem (   $a_input_item,
  $a_optional = false 
)
final

Add filter item.

Filter items are property form inputs that implement the ilTableFilterItem interface

Definition at line 602 of file class.ilTable2GUI.php.

Referenced by addFilterItemByMetaType(), ilRoleAssignmentTableGUI\initFilter(), ilTestManScoringParticipantsBySelectedQuestionAndPassTableGUI\initFilter(), ilPDNewsTableGUI\initFilter(), ilTestQuestionBrowserTableGUI\initFilter(), ilLPObjectStatisticsDailyTableGUI\initFilter(), ilTestManScoringParticipantsTableGUI\initFilter(), ilLPObjectStatisticsTableGUI\initFilter(), ilLPObjectStatisticsTypesTableGUI\initFilter(), ilTestDynamicQuestionSetStatisticTableGUI\initFilter(), ilPresentationListTableGUI\initFilter(), ilSurveyQuestionblockbrowserTableGUI\initFilter(), ilSurveyQuestionsTableGUI\initFilter(), ilSurveyQuestionbrowserTableGUI\initFilter(), ilAccountCodesTableGUI\initFilter(), ilTermListTableGUI\initFilter(), ilTestParticipantsTableGUI\initFilter(), ilRoleTableGUI\initFilter(), ilLPObjectStatisticsLPTableGUI\initFilter(), ilMediaPoolTableGUI\initFilter(), ilQuestionBrowserTableGUI\initFilter(), ilEvaluationAllTableGUI\initFilter(), ilRegistrationCodesTableGUI\initFilter(), ilLPTableBaseGUI\initFilter(), ilTrUserObjectsPropsTableGUI\initFilter(), ilUserTableGUI\initFilter(), ilMailFolderTableGUI\initFilter(), and ilTermsOfServiceAcceptanceHistoryTableGUI\numericOrdering().

603  {
604  $a_input_item->setParent($this);
605  if (!$a_optional)
606  {
607  $this->filters[] = $a_input_item;
608  }
609  else
610  {
611  $this->optional_filters[] = $a_input_item;
612  }
613 
614  // restore filter values (from stored view)
615  if($this->restore_filter_values &&
616  array_key_exists($a_input_item->getFieldId(), $this->restore_filter_values))
617  {
618  $this->setFilterValue($a_input_item, $this->restore_filter_values[$a_input_item->getFieldId()]);
619  }
620  }
+ Here is the caller graph for this function:

◆ addFilterItemByMetaType()

ilTable2GUI::addFilterItemByMetaType (   $id,
  $type = self::FILTER_TEXT,
  $a_optional = false,
  $caption = NULL 
)

Add filter by standard type.

Parameters
string$id
int$type
bool$a_optional
string$caption
Returns
object

Definition at line 631 of file class.ilTable2GUI.php.

References $lng, $options, addFilterItem(), ilCombinationInputGUI\COMPARISON_ASCENDING, and ilDateTimeInputGUI\MODE_INPUT.

Referenced by ilDataCollectionDatatype\addFilterInputFieldToTable(), ilRbacLogTableGUI\initFilter(), ilSCORMTrackingUsersTableGUI\initFilter(), ilBookingReservationsTableGUI\initFilter(), ilCourseParticipantsGroupsTableGUI\initFilter(), ilTrMatrixTableGUI\initFilter(), ilWorkspaceShareTableGUI\initFilter(), ilObjectRolePermissionTableGUI\initFilter(), ilTrSummaryTableGUI\initFilter(), and ilTrObjectUsersPropsTableGUI\initFilter().

632  {
633  global $lng;
634 
635  if(!$caption)
636  {
637  $caption = $lng->txt($id);
638  }
639 
640  include_once("./Services/Form/classes/class.ilPropertyFormGUI.php");
641 
642  switch($type)
643  {
644  case self::FILTER_SELECT:
645  include_once("./Services/Form/classes/class.ilSelectInputGUI.php");
646  $item = new ilSelectInputGUI($caption, $id);
647  break;
648 
649  case self::FILTER_DATE:
650  include_once("./Services/Form/classes/class.ilDateTimeInputGUI.php");
651  $item = new ilDateTimeInputGUI($caption, $id);
652  $item->setMode(ilDateTimeInputGUI::MODE_INPUT);
653  break;
654 
655  case self::FILTER_TEXT:
656  include_once("./Services/Form/classes/class.ilTextInputGUI.php");
657  $item = new ilTextInputGUI($caption, $id);
658  $item->setMaxLength(64);
659  $item->setSize(20);
660  // $item->setSubmitFormOnEnter(true);
661  break;
662 
663  case self::FILTER_LANGUAGE:
664  $lng->loadLanguageModule("meta");
665  include_once("./Services/Form/classes/class.ilSelectInputGUI.php");
666  $item = new ilSelectInputGUI($caption, $id);
667  $options = array("" => $lng->txt("trac_all"));
668  foreach ($lng->getInstalledLanguages() as $lang_key)
669  {
670  $options[$lang_key] = $lng->txt("meta_l_".$lang_key);
671  }
672  $item->setOptions($options);
673  break;
674 
675  case self::FILTER_NUMBER_RANGE:
676  include_once("./Services/Form/classes/class.ilCombinationInputGUI.php");
677  include_once("./Services/Form/classes/class.ilNumberInputGUI.php");
678  $item = new ilCombinationInputGUI($caption, $id);
679  $combi_item = new ilNumberInputGUI("", $id."_from");
680  $item->addCombinationItem("from", $combi_item, $lng->txt("from"));
681  $combi_item = new ilNumberInputGUI("", $id."_to");
682  $item->addCombinationItem("to", $combi_item, $lng->txt("to"));
683  $item->setComparisonMode(ilCombinationInputGUI::COMPARISON_ASCENDING);
684  $item->setMaxLength(7);
685  $item->setSize(20);
686  break;
687 
688  case self::FILTER_DATE_RANGE:
689  include_once("./Services/Form/classes/class.ilCombinationInputGUI.php");
690  include_once("./Services/Form/classes/class.ilDateTimeInputGUI.php");
691  $item = new ilCombinationInputGUI($caption, $id);
692  $combi_item = new ilDateTimeInputGUI("", $id."_from");
693  $item->addCombinationItem("from", $combi_item, $lng->txt("from"));
694  $combi_item = new ilDateTimeInputGUI("", $id."_to");
695  $item->addCombinationItem("to", $combi_item, $lng->txt("to"));
696  $item->setComparisonMode(ilCombinationInputGUI::COMPARISON_ASCENDING);
697  $item->setMode(ilDateTimeInputGUI::MODE_INPUT);
698  break;
699 
700  case self::FILTER_DATETIME_RANGE:
701  include_once("./Services/Form/classes/class.ilCombinationInputGUI.php");
702  include_once("./Services/Form/classes/class.ilDateTimeInputGUI.php");
703  $item = new ilCombinationInputGUI($caption, $id);
704  $combi_item = new ilDateTimeInputGUI("", $id."_from");
705  $combi_item->setShowTime(true);
706  $item->addCombinationItem("from", $combi_item, $lng->txt("from"));
707  $combi_item = new ilDateTimeInputGUI("", $id."_to");
708  $combi_item->setShowTime(true);
709  $item->addCombinationItem("to", $combi_item, $lng->txt("to"));
710  $item->setComparisonMode(ilCombinationInputGUI::COMPARISON_ASCENDING);
711  $item->setMode(ilDateTimeInputGUI::MODE_INPUT);
712  break;
713 
714  case self::FILTER_DURATION_RANGE:
715  $lng->loadLanguageModule("form");
716  include_once("./Services/Form/classes/class.ilCombinationInputGUI.php");
717  include_once("./Services/Form/classes/class.ilDurationInputGUI.php");
718  $item = new ilCombinationInputGUI($caption, $id);
719  $combi_item = new ilDurationInputGUI("", $id."_from");
720  $combi_item->setShowMonths(false);
721  $combi_item->setShowDays(true);
722  $combi_item->setShowSeconds(true);
723  $item->addCombinationItem("from", $combi_item, $lng->txt("from"));
724  $combi_item = new ilDurationInputGUI("", $id."_to");
725  $combi_item->setShowMonths(false);
726  $combi_item->setShowDays(true);
727  $combi_item->setShowSeconds(true);
728  $item->addCombinationItem("to", $combi_item, $lng->txt("to"));
729  $item->setComparisonMode(ilCombinationInputGUI::COMPARISON_ASCENDING);
730  break;
731 
732  default:
733  return false;
734  }
735 
736  $this->addFilterItem($item, $a_optional);
737  $item->readFromSession();
738  return $item;
739  }
This class represents a duration (typical hh:mm:ss) property in a property form.
This class represents a selection list property in a property form.
addFilterItem($a_input_item, $a_optional=false)
Add filter item.
This class represents a date/time property in a property form.
if(!is_array($argv)) $options
This class represents a number property in a property form.
This class represents a text property in a property form.
This class represents a number property in a property form.
global $lng
Definition: privfeed.php:40
+ Here is the call graph for this function:
+ Here is the caller graph for this function:

◆ addHeaderCommand()

ilTable2GUI::addHeaderCommand (   $a_href,
  $a_text,
  $a_target = "",
  $a_img = "" 
)

Add Header Command (Link) (Image needed for now)

Parameters
stringhref
stringtext

Definition at line 1243 of file class.ilTable2GUI.php.

Referenced by ilObjGroupGUI\membersObject(), and ilObjCourseGUI\membersObject().

1244  {
1245  $this->header_commands[] = array("href" => $a_href, "text" => $a_text,
1246  "target" => $a_target, "img" => $a_img);
1247  }
+ Here is the caller graph for this function:

◆ addHiddenInput()

ilTable2GUI::addHiddenInput (   $a_name,
  $a_value 
)

Add Hidden Input field.

Parameters
stringName
stringValue

Definition at line 1232 of file class.ilTable2GUI.php.

Referenced by ilPasteStyleCharacteristicTableGUI\__construct(), and addMultiItemSelectionButton().

1233  {
1234  $this->hidden_inputs[] = array("name" => $a_name, "value" => $a_value);
1235  }
+ Here is the caller graph for this function:

◆ addMultiCommand()

ilTable2GUI::addMultiCommand (   $a_cmd,
  $a_text 
)

Add Command button.

Parameters
stringCommand
stringText

Definition at line 1221 of file class.ilTable2GUI.php.

Referenced by ilCourseGroupingAssignmentTableGUI\__construct(), ilCourseStartObjectsTableGUI\__construct(), ilCourseGroupingTableGUI\__construct(), ilPDSelectedItemsTableGUI\__construct(), ilPageHistoryTableGUI\__construct(), ilPageLayoutTableGUI\__construct(), iliLinkMembersTableGUI\__construct(), ilObjectCustomUserFieldsTableGUI\__construct(), ilNewItemGroupTableGUI\__construct(), ilLDAPRoleMappingTableGUI\__construct(), ilScormSpecialPagesTableGUI\__construct(), ilAccountCodesTableGUI\__construct(), ilRoleAssignmentTableGUI\__construct(), ilClientListTableGUI\__construct(), ilLMPagesTableGUI\__construct(), ilPageMultiLangTableGUI\__construct(), ilPCIIMOverlaysTableGUI\__construct(), ilPCIIMPopupTableGUI\__construct(), ilUploadDirFilesTableGUI\__construct(), ilCronManagerTableGUI\__construct(), ilFileSystemTableGUI\__construct(), ilHelpModuleTableGUI\__construct(), ilContentStylesTableGUI\__construct(), ilLanguageTableGUI\__construct(), ilMobSubtitleTableGUI\__construct(), ilExcDeliveredFilesTableGUI\__construct(), ilLPObjectStatisticsTypesTableGUI\__construct(), ilAdminSubItemsTableGUI\__construct(), ilTrashTableGUI\__construct(), ilImportantPagesTableGUI\__construct(), ilPersonalSkillTableGUI\__construct(), ilSkillLevelResourcesTableGUI\__construct(), ilTermListTableGUI\__construct(), ilSkillProfileLevelsTableGUI\__construct(), ilSkillProfileTableGUI\__construct(), ilSkillProfileUserTableGUI\__construct(), ilSettingsTemplateTableGUI\__construct(), ilStyleImageTableGUI\__construct(), ilSysStyleCatAssignmentTableGUI\__construct(), ilTaxonomyTableGUI\__construct(), ilLPObjectStatisticsAdminTableGUI\__construct(), ilLPObjectStatisticsDailyTableGUI\__construct(), ilLPObjectStatisticsTableGUI\__construct(), ilLPProgressTableGUI\__construct(), ilAssignmentsTableGUI\__construct(), ilCustomUserFieldSettingsTableGUI\__construct(), ilClipboardTableGUI\__construct(), ilStyleTableGUI\__construct(), ilPortfolioTableGUI\__construct(), ilRegistrationCodesTableGUI\__construct(), ilHelpTooltipTableGUI\__construct(), ilBookmarkAdministrationTableGUI\__construct(), ilExportTableGUI\__construct(), ilOpenIdProviderTableGUI\__construct(), ilSkillLevelTableGUI\__construct(), ilRepositoryObjectResultTableGUI\__construct(), ilSelfEvaluationTableGUI\__construct(), ilAssessmentFolderLogAdministrationTableGUI\__construct(), ilTestInviteGroupsTableGUI\__construct(), ilTestInviteRolesTableGUI\__construct(), ilTestInviteUsersTableGUI\__construct(), ilSkillCatTableGUI\__construct(), ilContributorTableGUI\__construct(), ilMediaPoolTableGUI\__construct(), ilPortfolioPageTableGUI\__construct(), ilAssignedUsersTableGUI\__construct(), ilSurveyQuestionTableGUI\__construct(), ilUserTableGUI\__construct(), ilWebResourceEditableLinkTableGUI\__construct(), ilTestFixedParticipantsTableGUI\__construct(), ilTestQuestionBrowserTableGUI\__construct(), ilConsultationHoursTableGUI\__construct(), ilExerciseMemberTableGUI\__construct(), ilBannedUsersTableGUI\__construct(), ilFileVersionTableGUI\__construct(), ilTestParticipantsTableGUI\__construct(), ilLPObjectStatisticsLPTableGUI\__construct(), ilMailSearchCoursesMembersTableGUI\__construct(), ilMailSearchCoursesTableGUI\__construct(), ilChatroomSmiliesTableGUI\__construct(), ilQuestionBrowserTableGUI\__construct(), ilWebResourceLinkTableGUI\__construct(), ilExAssignmentTeamTableGUI\__construct(), ilBookingReservationsTableGUI\__construct(), ilStyleColorTableGUI\__construct(), ilTableTemplatesTableGUI\__construct(), ilSurveyMaterialsTableGUI\__construct(), ilECSCategoryMappingTableGUI\__construct(), ilTestQuestionsTableGUI\__construct(), ilSurveyCodesTableGUI\__construct(), ilSurveyInvitedUsersTableGUI\__construct(), ilCalendarManageTableGUI\__construct(), ilSurveyAppraiseesTableGUI\__construct(), ilCalendarAppointmentsTableGUI\__construct(), ilSurveyPhrasesTableGUI\__construct(), ilCalendarSharedListTableGUI\__construct(), ilLuceneAdvancedSearchActivationTableGUI\__construct(), ilSurveyMaintenanceTableGUI\__construct(), ilSurveyQuestionPoolExportTableGUI\__construct(), ilSurveyQuestionsTableGUI\__construct(), ilSurveyExportTableGUI\__construct(), ilSurveyCodesMailTableGUI\__construct(), ilSCORM2004ExportTableGUI\__construct(), ilSurveyQuestionblockbrowserTableGUI\__construct(), ilCourseObjectivesTableGUI\__construct(), ilCalendarSharedUserListTableGUI\__construct(), ilCalendarSharedRoleListTableGUI\__construct(), ilSurveyQuestionbrowserTableGUI\__construct(), ilCalendarInboxSharedTableGUI\__construct(), ilSubscriberTableGUI\__construct(), ilWaitingListTableGUI\__construct(), ilTestRandomQuestionSetSourcePoolDefinitionListTableGUI\addCommands(), ilExportTableGUI\addCustomMultiCommand(), ilMilestoneResponsiblesTableGUI\ilMilestoneResponsiblesTableGUI(), ilPCFileListTableGUI\ilPCFileListTableGUI(), ilPCTabsTableGUI\ilPCTabsTableGUI(), ilSCORM2004TrackingTableGUI\ilSCORM2004TrackingTableGUI(), ilDidacticTemplateSettingsTableGUI\init(), ilRoleTableGUI\init(), ilImageMapTableGUI\initActions(), ilPCIIMTriggerTableGUI\initActions(), ilAssQuestionHintsTableGUI\initAdministrationCommands(), ilRepositoryUserResultTableGUI\initMultiCommands(), ilMailFolderTableGUI\initMultiCommands(), ilConsultationHourBookingTableGUI\initTable(), ilSCORMOfflineModeUsersTableGUI\initTable(), ilAuthLoginPageEditorTableGUI\initTable(), ilSCORMTrackingUsersTableGUI\initTable(), ilConditionHandlerTableGUI\initTable(), ilLPCollectionSettingsTableGUI\initTable(), ilLPCollectionSettingsTableGUI\parse(), ilShopTopicsTableGUI\parseRecords(), ilForumTopicTableGUI\populate(), ilObjectTranslationTableGUI\prepareOutput(), ilObjectTranslation2TableGUI\prepareOutput(), and ilMediaPoolTableGUI\prepareOutput().

1222  {
1223  $this->multi[] = array("cmd" => $a_cmd, "text" => $a_text);
1224  }
+ Here is the caller graph for this function:

◆ addMultiItemSelectionButton()

ilTable2GUI::addMultiItemSelectionButton (   $a_sel_var,
  $a_options,
  $a_cmd,
  $a_text,
  $a_default_selection = '' 
)

Add Selection List + Command button for selected items.

Parameters
stringselection input variable name
arrayselection options ("value" => text")
stringcommand
stringbutton text

Definition at line 1197 of file class.ilTable2GUI.php.

References addHiddenInput().

Referenced by ilCourseParticipantsGroupsTableGUI\__construct(), and ilRepositoryUserResultTableGUI\initMultiCommands().

1198  {
1199  $this->mi_sel_buttons[] = array("sel_var" => $a_sel_var, "options" => $a_options, "selected" => $a_default_selection, "cmd" => $a_cmd, "text" => $a_text);
1200  $this->addHiddenInput("cmd_sv[".$a_cmd."]", $a_sel_var);
1201  }
addHiddenInput($a_name, $a_value)
Add Hidden Input field.
+ Here is the call graph for this function:
+ Here is the caller graph for this function:

◆ addSelectionButton()

ilTable2GUI::addSelectionButton (   $a_sel_var,
  $a_options,
  $a_cmd,
  $a_text,
  $a_default_selection = '' 
)

Add Selection List + Command button.

Parameters
stringselection input variable name
arrayselection options ("value" => text")
stringcommand
stringbutton text
Deprecated:

Definition at line 1182 of file class.ilTable2GUI.php.

1183  {
1184 echo "ilTabl2GUI->addSelectionButton() has been deprecated with 4.2. Please try to move the drop-down to ilToolbarGUI.";
1185 // $this->sel_buttons[] = array("sel_var" => $a_sel_var, "options" => $a_options, "selected" => $a_default_selection, "cmd" => $a_cmd, "text" => $a_text);
1186  }

◆ clearCommandButtons()

ilTable2GUI::clearCommandButtons ( )

Definition at line 1155 of file class.ilTable2GUI.php.

Referenced by ilObjectCustomUserFieldsTableGUI\parse().

1156  {
1157  $this->buttons = array();
1158  }
+ Here is the caller graph for this function:

◆ dataExists()

ilTable2GUI::dataExists ( )
final

Definition at line 576 of file class.ilTable2GUI.php.

Referenced by exportData(), fillActionRow(), fillFooter(), getHTML(), ilObjectTranslationTableGUI\prepareOutput(), and ilObjectTranslation2TableGUI\prepareOutput().

577  {
578  if (is_array($this->row_data))
579  {
580  if (count($this->row_data) > 0)
581  {
582  return true;
583  }
584  }
585  return false;
586  }
+ Here is the caller graph for this function:

◆ deleteTemplate()

ilTable2GUI::deleteTemplate (   $a_name)

Delete template.

Parameters
string$a_name
Returns
bool

Definition at line 2934 of file class.ilTable2GUI.php.

References $ilUser, getContext(), and ilUtil\prepareFormOutput().

Referenced by fillFooter().

2935  {
2936  global $ilUser;
2937 
2938  $a_name = ilUtil::prepareFormOutput($a_name, true);
2939 
2940  if(trim($a_name) && $this->getContext() != "" && is_object($ilUser) && $ilUser->getId() != ANONYMOUS_USER_ID)
2941  {
2942  include_once("./Services/Table/classes/class.ilTableTemplatesStorage.php");
2943  $storage = new ilTableTemplatesStorage();
2944  $storage->delete($this->getContext(), $ilUser->getId(), $a_name);
2945  return true;
2946  }
2947  return false;
2948  }
static prepareFormOutput($a_str, $a_strip=false)
prepares string output for html forms public
getContext()
Get context.
Saves (mostly asynchronously) user properties of tables (e.g.
global $ilUser
Definition: imgupload.php:15
+ Here is the call graph for this function:
+ Here is the caller graph for this function:

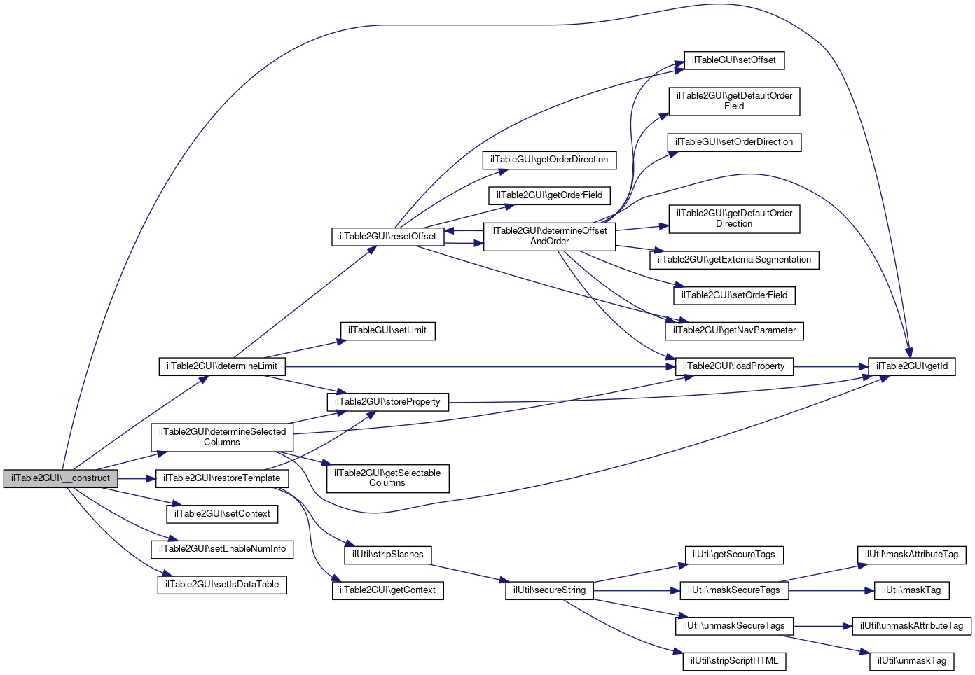
◆ determineLimit()

ilTable2GUI::determineLimit ( )

Determine the limit.

Definition at line 159 of file class.ilTable2GUI.php.

References $_GET, $ilUser, ilTableGUI\$limit, loadProperty(), resetOffset(), ilTableGUI\setLimit(), and storeProperty().

Referenced by __construct(), and getCurrentState().

160  {
161  global $ilUser;
162 
163  if ($this->limit_determined)
164  {
165  return;
166  }
167 
168  $limit = 0;
169  if (isset($_GET[$this->prefix."_trows"]))
170  {
171  $this->storeProperty("rows", $_GET[$this->prefix."_trows"]);
172  $limit = $_GET[$this->prefix."_trows"];
173  $this->resetOffset();
174  }
175 
176  if ($limit == 0)
177  {
178  $rows = $this->loadProperty("rows");
179  if ($rows > 0)
180  {
181  $limit = $rows;
182  }
183  else
184  {
185  if (is_object($ilUser))
186  {
187  $limit = $ilUser->getPref("hits_per_page");
188  }
189  else
190  {
191  $limit = 40;
192  }
193  }
194  }
195 
196  $this->setLimit($limit);
197  $this->limit_determined = true;
198  }
$_GET["client_id"]
storeProperty($type, $value)
Store table property.
resetOffset($a_in_determination=false)
Reset offset.
setLimit($a_limit=0, $a_default_limit=0)
set max.
global $ilUser
Definition: imgupload.php:15
loadProperty($type)
Load table property.
+ Here is the call graph for this function:
+ Here is the caller graph for this function:

◆ determineOffsetAndOrder()

ilTable2GUI::determineOffsetAndOrder (   $a_omit_offset = false)

Determine offset and order.

Definition at line 1439 of file class.ilTable2GUI.php.

References $_GET, $_POST, $_SESSION, $ilUser, getDefaultOrderDirection(), getDefaultOrderField(), getExternalSegmentation(), getId(), getNavParameter(), loadProperty(), resetOffset(), ilTableGUI\setOffset(), ilTableGUI\setOrderDirection(), and setOrderField().

Referenced by ilLPTableBaseGUI\executeCommand(), exportData(), ilShoppingCartTableGUI\getCartHTML(), getCurrentState(), getHTML(), ilUserLPTableGUI\getItems(), ilAccountCodesTableGUI\getItems(), ilRegistrationCodesTableGUI\getItems(), ilLMQuestionListTableGUI\getItems(), ilRbacLogTableGUI\getItems(), ilAssignedUsersTableGUI\getItems(), ilTrObjectUsersPropsTableGUI\getItems(), ilTrUserObjectsPropsTableGUI\getItems(), ilUserTableGUI\getItems(), ilBookingReservationsTableGUI\getItems(), ilMailFolderTableGUI\isLuceneSearchEnabled(), ilForumTopicTableGUI\numericOrdering(), ilCourseParticipantsTableGUI\parse(), ilTermsOfServiceTableGUI\populate(), ilFileSystemTableGUI\prepareOutput(), ilSubscriberTableGUI\readSubscriberData(), ilWaitingListTableGUI\readUserData(), and resetOffset().

1440  {
1441  global $ilUser;
1442 
1443  if ($this->nav_determined)
1444  {
1445  return true;
1446  }
1447 
1448  if ($_POST[$this->getNavParameter()."1"] != "")
1449  {
1450  if ($_POST[$this->getNavParameter()."1"] != $_POST[$this->getNavParameter()])
1451  {
1452  $this->nav_value = $_POST[$this->getNavParameter()."1"];
1453  }
1454  else if ($_POST[$this->getNavParameter()."2"] != $_POST[$this->getNavParameter()])
1455  {
1456  $this->nav_value = $_POST[$this->getNavParameter()."2"];
1457  }
1458  }
1459  elseif($_GET[$this->getNavParameter()])
1460  {
1461  $this->nav_value = $_GET[$this->getNavParameter()];
1462  }
1463  elseif($_SESSION[$this->getNavParameter()] != "")
1464  {
1465  $this->nav_value = $_SESSION[$this->getNavParameter()];
1466  }
1467 
1468  if ($this->nav_value == "" && $this->getId() != "" && $ilUser->getId() != ANONYMOUS_USER_ID)
1469  {
1470  // get order and direction from db
1471  $this->nav_value =
1472  $this->loadProperty("order").":".
1473  $this->loadProperty("direction").":".
1474  $this->loadProperty("offset");
1475  }
1476  $nav = explode(":", $this->nav_value);
1477 
1478  // $nav[0] is order by
1479  $this->setOrderField(($nav[0] != "") ? $nav[0] : $this->getDefaultOrderField());
1480  $this->setOrderDirection(($nav[1] != "") ? $nav[1] : $this->getDefaultOrderDirection());
1481 
1482  if (!$a_omit_offset)
1483  {
1484  // #8904: offset must be discarded when no limit is given
1485  if(!$this->getExternalSegmentation() && $this->limit_determined && $this->limit == 9999)
1486  {
1487  $this->resetOffset(true);
1488  }
1489  else if (!$this->getExternalSegmentation() && $nav[2] >= $this->max_count)
1490  {
1491  $this->resetOffset(true);
1492  }
1493  else
1494  {
1495  $this->setOffset($nav[2]);
1496  }
1497  }
1498 
1499  if (!$a_omit_offset)
1500  {
1501  $this->nav_determined = true;
1502  }
1503  }
< a tabindex="-1" style="border-style: none;" href="#" title="Refresh Image" onclick="document.getElementById('siimage').src = './securimage_show.php?sid=' + Math.random(); this.blur(); return false">< img src="./images/refresh.png" alt="Reload Image" height="32" width="32" onclick="this.blur()" align="bottom" border="0"/></a >< br/>< strong > Enter Code *if($_SERVER['REQUEST_METHOD']=='POST' &&@ $_POST['do']=='contact') $_SESSION['ctform']['success']
getDefaultOrderField()
Get Default order field.
$_POST['username']
Definition: cron.php:12
setOffset($a_offset)
set dataset offset public
$_GET["client_id"]
resetOffset($a_in_determination=false)
Reset offset.
getDefaultOrderDirection()
Get Default order direction.
setOrderDirection($a_order_direction)
set order direction public
setOrderField($a_order_field)
set order column
getExternalSegmentation()
Get external segmentation.
global $ilUser
Definition: imgupload.php:15
loadProperty($type)
Load table property.
getId()
Get element id.
+ Here is the call graph for this function:
+ Here is the caller graph for this function:

◆ determineSelectedColumns()

ilTable2GUI::determineSelectedColumns ( )

Determine selected columns.

Definition at line 213 of file class.ilTable2GUI.php.

References $_POST, getId(), getSelectableColumns(), loadProperty(), and storeProperty().

Referenced by __construct(), and getCurrentState().

214  {
215  if ($this->columns_determined)
216  {
217  return;
218  }
219 
220  $old_sel = $this->loadProperty("selfields");
221 
222  $stored = false;
223  if ($old_sel != "")
224  {
225  $sel_fields =
226  @unserialize($old_sel);
227  $stored = true;
228  }
229  if(!is_array($sel_fields))
230  {
231  $stored = false;
232  $sel_fields = array();
233  }
234 
235  $this->selected_columns = array();
236  $set = false;
237  foreach ($this->getSelectableColumns() as $k => $c)
238  {
239  $this->selected_column[$k] = false;
240 
241  $new_column = ($sel_fields[$k] === NULL);
242 
243  if ($_POST["tblfsh".$this->getId()])
244  {
245  $set = true;
246  if (is_array($_POST["tblfs".$this->getId()]) && in_array($k, $_POST["tblfs".$this->getId()]))
247  {
248  $this->selected_column[$k] = true;
249  }
250  }
251  else if ($stored && !$new_column) // take stored values
252  {
253  $this->selected_column[$k] = $sel_fields[$k];
254  }
255  else // take default values
256  {
257  if ($new_column)
258  {
259  $set = true;
260  }
261  if ($c["default"])
262  {
263  $this->selected_column[$k] = true;
264  }
265  }
266  }
267 
268  if ($old_sel != serialize($this->selected_column) && $set)
269  {
270  $this->storeProperty("selfields", serialize($this->selected_column));
271  }
272 
273  $this->columns_determined = true;
274  }
$_POST['username']
Definition: cron.php:12
getSelectableColumns()
Get selectable columns.
storeProperty($type, $value)
Store table property.
loadProperty($type)
Load table property.
getId()
Get element id.
+ Here is the call graph for this function:
+ Here is the caller graph for this function:

◆ determineSelectedFilters()

ilTable2GUI::determineSelectedFilters ( )

Determine selected filters.

Parameters

Definition at line 848 of file class.ilTable2GUI.php.

References $_POST, getFilterItems(), getId(), loadProperty(), and storeProperty().

Referenced by ilLPTableBaseGUI\executeCommand(), getCurrentState(), ilTermsOfServiceTableGUI\populate(), and renderFilter().

849  {
850  if ($this->filters_determined)
851  {
852  return;
853  }
854 
855  $old_sel = $this->loadProperty("selfilters");
856  $stored = false;
857  if ($old_sel != "")
858  {
859  $sel_filters =
860  @unserialize($old_sel);
861  $stored = true;
862  }
863  if(!is_array($sel_filters))
864  {
865  $stored = false;
866  $sel_filters = array();
867  }
868 
869  $this->selected_filter = array();
870  $set = false;
871  foreach ($this->getFilterItems(true) as $item)
872  {
873  $k = $item->getPostVar();
874 
875  $this->selected_filter[$k] = false;
876 
877  if ($_POST["tblfsf".$this->getId()])
878  {
879  $set = true;
880  if (is_array($_POST["tblff".$this->getId()]) && in_array($k, $_POST["tblff".$this->getId()]))
881  {
882  $this->selected_filter[$k] = true;
883  }
884  else
885  {
886  $item->setValue(NULL);
887  $item->writeToSession();
888  }
889  }
890  else if ($stored) // take stored values
891  {
892  $this->selected_filter[$k] = $sel_filters[$k];
893  }
894  }
895 
896  if ($old_sel != serialize($this->selected_filter) && $set)
897  {
898  $this->storeProperty("selfilters", serialize($this->selected_filter));
899  }
900 
901  $this->filters_determined = true;
902  }
$_POST['username']
Definition: cron.php:12
storeProperty($type, $value)
Store table property.
loadProperty($type)
Load table property.
getId()
Get element id.
getFilterItems($a_optionals=false)
Get filter items.
+ Here is the call graph for this function:
+ Here is the caller graph for this function:

◆ executeCommand()

& ilTable2GUI::executeCommand ( )

Execute command.

Definition at line 309 of file class.ilTable2GUI.php.

References $_GET, $cmd, $ilCtrl, getFilterItemByPostVar(), and initFilter().

310  {
311  global $ilCtrl;
312 
313  $next_class = $ilCtrl->getNextClass($this);
314  $cmd = $ilCtrl->getCmd();
315 
316  switch($next_class)
317  {
318  case 'ilformpropertydispatchgui':
319  include_once './Services/Form/classes/class.ilFormPropertyDispatchGUI.php';
320  $form_prop_dispatch = new ilFormPropertyDispatchGUI();
321  $this->initFilter();
322  $item = $this->getFilterItemByPostVar($_GET["postvar"]);
323  $form_prop_dispatch->setItem($item);
324  return $ilCtrl->forwardCommand($form_prop_dispatch);
325  break;
326 
327  }
328  return false;
329  }
initFilter()
Init filter.
$_GET["client_id"]
$cmd
Definition: sahs_server.php:35
getFilterItemByPostVar($a_post_var)
global $ilCtrl
Definition: ilias.php:18
+ Here is the call graph for this function:

◆ exportData()

ilTable2GUI::exportData (   $format,
  $send = false 
)

Export and optionally send current table data.

Parameters
int$format

Definition at line 3029 of file class.ilTable2GUI.php.

References $filename, $row, dataExists(), determineOffsetAndOrder(), exit, fillHeaderCSV(), fillHeaderExcel(), fillMetaCSV(), fillMetaExcel(), fillRowCSV(), fillRowExcel(), getExternalSorting(), ilTableGUI\getOrderDirection(), getOrderField(), numericOrdering(), and ilUtil\sortArray().

Referenced by getHTML().

3030  {
3031  if($this->dataExists())
3032  {
3033  // #9640: sort
3034  if (!$this->getExternalSorting() && $this->enabled["sort"])
3035  {
3036  $this->determineOffsetAndOrder(true);
3037 
3038  $this->row_data = ilUtil::sortArray($this->row_data, $this->getOrderField(),
3039  $this->getOrderDirection(), $this->numericOrdering($this->getOrderField()));
3040  }
3041 
3042  $filename = "export";
3043 
3044  switch($format)
3045  {
3046  case self::EXPORT_EXCEL:
3047  include_once "./Services/Excel/classes/class.ilExcelUtils.php";
3048  include_once "./Services/Excel/classes/class.ilExcelWriterAdapter.php";
3049  $adapter = new ilExcelWriterAdapter($filename.".xls", $send);
3050  $workbook = $adapter->getWorkbook();
3051  $worksheet = $workbook->addWorksheet();
3052  $row = 0;
3053 
3054  ob_start();
3055  $this->fillMetaExcel($worksheet, $row);
3056 
3057  // #14142
3058  $pre = $row;
3059  $this->fillHeaderExcel($worksheet, $row);
3060  if($pre == $row)
3061  {
3062  $row++;
3063  }
3064 
3065  foreach($this->row_data as $set)
3066  {
3067  $this->fillRowExcel($worksheet, $row, $set);
3068  $row++;
3069  }
3070  ob_end_clean();
3071 
3072  $workbook->close();
3073  break;
3074 
3075  case self::EXPORT_CSV:
3076  include_once "./Services/Utilities/classes/class.ilCSVWriter.php";
3077  $csv = new ilCSVWriter();
3078  $csv->setSeparator(";");
3079 
3080  ob_start();
3081  $this->fillMetaCSV($csv);
3082  $this->fillHeaderCSV($csv);
3083  foreach($this->row_data as $set)
3084  {
3085  $this->fillRowCSV($csv, $set);
3086  }
3087  ob_end_clean();
3088 
3089  if($send)
3090  {
3091  $filename .= ".csv";
3092  header("Content-type: text/comma-separated-values");
3093  header("Content-Disposition: attachment; filename=\"".$filename."\"");
3094  header("Expires: 0");
3095  header("Cache-Control: must-revalidate, post-check=0,pre-check=0");
3096  header("Pragma: public");
3097  echo $csv->getCSVString();
3098 
3099  }
3100  else
3101  {
3102  file_put_contents($filename, $csv->getCSVString());
3103  }
3104  break;
3105  }
3106 
3107  if($send)
3108  {
3109  exit();
3110  }
3111  }
3112  }
getExternalSorting()
Get external sorting.
exit
Definition: login.php:54
Helper class to generate CSV files.
fillHeaderExcel($worksheet, &$a_row)
Excel Version of Fill Row.
getOrderDirection()
Get order direction.
static sortArray($array, $a_array_sortby, $a_array_sortorder=0, $a_numeric=false, $a_keep_keys=false)
sortArray
Class ilExcelWriterAdapter.
fillRowExcel($a_worksheet, &$a_row, $a_set)
Excel Version of Fill Row.
fillMetaCSV($a_csv)
Add meta information to csv export.
numericOrdering($a_field)
Should this field be sorted numeric?
$filename
Definition: buildRTE.php:89
determineOffsetAndOrder($a_omit_offset=false)
Determine offset and order.
fillMetaExcel($worksheet, &$a_row)
Add meta information to excel export.
fillHeaderCSV($a_csv)
CSV Version of Fill Header.
fillRowCSV($a_csv, $a_set)
CSV Version of Fill Row.
+ Here is the call graph for this function:
+ Here is the caller graph for this function:

◆ fillActionRow()

ilTable2GUI::fillActionRow ( )

Fill Action Row.

Definition at line 2453 of file class.ilTable2GUI.php.

References $cmd, $lng, dataExists(), ilUtil\formSelect(), ilUtil\getImagePath(), and getTopCommands().

Referenced by ilShoppingCartTableGUI\getCartHTML(), and getHTML().

2454  {
2455  global $lng;
2456 
2457  // action row
2458  $action_row = false;
2459  $arrow = false;
2460 
2461  // add selection buttons
2462  if (count($this->sel_buttons) > 0)
2463  {
2464  foreach ($this->sel_buttons as $button)
2465  {
2466  $this->tpl->setCurrentBlock("sel_button");
2467  $this->tpl->setVariable("SBUTTON_SELECT",
2468  ilUtil::formSelect($button["selected"], $button["sel_var"],
2469  $button["options"], false, true));
2470  $this->tpl->setVariable("SBTN_NAME", $button["cmd"]);
2471  $this->tpl->setVariable("SBTN_VALUE", $button["text"]);
2472  $this->tpl->parseCurrentBlock();
2473 
2474  if ($this->getTopCommands())
2475  {
2476  $this->tpl->setCurrentBlock("sel_top_button");
2477  $this->tpl->setVariable("SBUTTON_SELECT",
2478  ilUtil::formSelect($button["selected"], $button["sel_var"],
2479  $button["options"], false, true));
2480  $this->tpl->setVariable("SBTN_NAME", $button["cmd"]);
2481  $this->tpl->setVariable("SBTN_VALUE", $button["text"]);
2482  $this->tpl->parseCurrentBlock();
2483  }
2484  }
2485  $buttons = true;
2486  $action_row = true;
2487  }
2488  $this->sel_buttons[] = array("options" => $a_options, "cmd" => $a_cmd, "text" => $a_text);
2489 
2490  // add buttons
2491  if (count($this->buttons) > 0)
2492  {
2493  foreach ($this->buttons as $button)
2494  {
2495  if (strlen($button['onclick']))
2496  {
2497  $this->tpl->setCurrentBlock('cmdonclick');
2498  $this->tpl->setVariable('CMD_ONCLICK', $button['onclick']);
2499  $this->tpl->parseCurrentBlock();
2500  }
2501  $this->tpl->setCurrentBlock("plain_button");
2502  if ($button["id"] != "")
2503  {
2504  $this->tpl->setVariable("PBID", ' id="'.$button["id"].'" ');
2505  }
2506  $this->tpl->setVariable("PBTN_NAME", $button["cmd"]);
2507  $this->tpl->setVariable("PBTN_VALUE", $button["text"]);
2508  $this->tpl->parseCurrentBlock();
2509 
2510  if ($this->getTopCommands())
2511  {
2512  if (strlen($button['onclick']))
2513  {
2514  $this->tpl->setCurrentBlock('top_cmdonclick');
2515  $this->tpl->setVariable('CMD_ONCLICK', $button['onclick']);
2516  $this->tpl->parseCurrentBlock();
2517  }
2518  $this->tpl->setCurrentBlock("plain_top_button");
2519  $this->tpl->setVariable("PBTN_NAME", $button["cmd"]);
2520  $this->tpl->setVariable("PBTN_VALUE", $button["text"]);
2521  $this->tpl->parseCurrentBlock();
2522  }
2523  }
2524 
2525  $buttons = true;
2526  $action_row = true;
2527  }
2528 
2529  // multi selection
2530  if(count($this->mi_sel_buttons))
2531  {
2532  foreach ($this->mi_sel_buttons as $button)
2533  {
2534  $this->tpl->setCurrentBlock("mi_sel_button");
2535  $this->tpl->setVariable("MI_BUTTON_SELECT",
2536  ilUtil::formSelect($button["selected"], $button["sel_var"],
2537  $button["options"], false, true));
2538  $this->tpl->setVariable("MI_BTN_NAME", $button["cmd"]);
2539  $this->tpl->setVariable("MI_BTN_VALUE", $button["text"]);
2540  $this->tpl->parseCurrentBlock();
2541 
2542  if ($this->getTopCommands())
2543  {
2544  $this->tpl->setCurrentBlock("mi_top_sel_button");
2545  $this->tpl->setVariable("MI_BUTTON_SELECT",
2546  ilUtil::formSelect($button["selected"], $button["sel_var"]."_2",
2547  $button["options"], false, true));
2548  $this->tpl->setVariable("MI_BTN_NAME", $button["cmd"]);
2549  $this->tpl->setVariable("MI_BTN_VALUE", $button["text"]);
2550  $this->tpl->parseCurrentBlock();
2551  }
2552 
2553  }
2554  $arrow = true;
2555  $action_row = true;
2556  }
2557 
2558 
2559  if (count($this->multi) > 1 && $this->dataExists())
2560  {
2561  if($this->enable_command_for_all && $this->max_count <= self::getAllCommandLimit())
2562  {
2563  $this->tpl->setCurrentBlock("tbl_cmd_select_all");
2564  $this->tpl->setVariable("TXT_SELECT_CMD_ALL", $lng->txt("all_objects"));
2565  $this->tpl->parseCurrentBlock();
2566  }
2567 
2568  $this->tpl->setCurrentBlock("tbl_cmd_select");
2569  $sel = array();
2570  foreach ($this->multi as $mc)
2571  {
2572  $sel[$mc["cmd"]] = $mc["text"];
2573  }
2574  $this->tpl->setVariable("SELECT_CMDS",
2575  ilUtil::formSelect("", "selected_cmd", $sel, false, true));
2576  $this->tpl->setVariable("TXT_EXECUTE", $lng->txt("execute"));
2577  $this->tpl->parseCurrentBlock();
2578  $arrow = true;
2579  $action_row = true;
2580 
2581  if ($this->getTopCommands())
2582  {
2583  if($this->enable_command_for_all && $this->max_count <= self::getAllCommandLimit())
2584  {
2585  $this->tpl->setCurrentBlock("tbl_top_cmd_select_all");
2586  $this->tpl->setVariable("TXT_SELECT_CMD_ALL", $lng->txt("all_objects"));
2587  $this->tpl->parseCurrentBlock();
2588  }
2589 
2590  $this->tpl->setCurrentBlock("tbl_top_cmd_select");
2591  $sel = array();
2592  foreach ($this->multi as $mc)
2593  {
2594  $sel[$mc["cmd"]] = $mc["text"];
2595  }
2596  $this->tpl->setVariable("SELECT_CMDS",
2597  ilUtil::formSelect("", "selected_cmd2", $sel, false, true));
2598  $this->tpl->setVariable("TXT_EXECUTE", $lng->txt("execute"));
2599  $this->tpl->parseCurrentBlock();
2600  }
2601  }
2602  elseif(count($this->multi) == 1 && $this->dataExists())
2603  {
2604  $this->tpl->setCurrentBlock("tbl_single_cmd");
2605  $sel = array();
2606  foreach ($this->multi as $mc)
2607  {
2608  $cmd = $mc['cmd'];
2609  $txt = $mc['text'];
2610  }
2611  $this->tpl->setVariable("TXT_SINGLE_CMD",$txt);
2612  $this->tpl->setVariable("SINGLE_CMD",$cmd);
2613  $this->tpl->parseCurrentBlock();
2614  $arrow = true;
2615  $action_row = true;
2616 
2617  if ($this->getTopCommands())
2618  {
2619  $this->tpl->setCurrentBlock("tbl_top_single_cmd");
2620  $sel = array();
2621  foreach ($this->multi as $mc)
2622  {
2623  $cmd = $mc['cmd'];
2624  $txt = $mc['text'];
2625  }
2626  $this->tpl->setVariable("TXT_SINGLE_CMD",$txt);
2627  $this->tpl->setVariable("SINGLE_CMD",$cmd);
2628  $this->tpl->parseCurrentBlock();
2629  }
2630  }
2631 
2632  if ($arrow)
2633  {
2634  $this->tpl->setCurrentBlock("tbl_action_img_arrow");
2635  $this->tpl->setVariable("IMG_ARROW", ilUtil::getImagePath("arrow_downright.png"));
2636  $this->tpl->setVariable("ALT_ARROW", $lng->txt("action"));
2637  $this->tpl->parseCurrentBlock();
2638 
2639  if ($this->getTopCommands())
2640  {
2641  $this->tpl->setCurrentBlock("tbl_top_action_img_arrow");
2642  $this->tpl->setVariable("IMG_ARROW", ilUtil::getImagePath("arrow_upright.png"));
2643  $this->tpl->setVariable("ALT_ARROW", $lng->txt("action"));
2644  $this->tpl->parseCurrentBlock();
2645  }
2646  }
2647 
2648  if ($action_row)
2649  {
2650  $this->tpl->setCurrentBlock("tbl_action_row");
2651  $this->tpl->parseCurrentBlock();
2652  if ($this->getTopCommands())
2653  {
2654  $this->tpl->setCurrentBlock("tbl_top_action_row");
2655  $this->tpl->parseCurrentBlock();
2656  }
2657  }
2658  }
getTopCommands()
Get top commands (display command buttons on top of table, too)
$cmd
Definition: sahs_server.php:35
static getImagePath($img, $module_path="", $mode="output", $offline=false)
get image path (for images located in a template directory)
static formSelect($selected, $varname, $options, $multiple=false, $direct_text=false, $size="0", $style_class="", $attribs="", $disabled=false)
Builds a select form field with options and shows the selected option first.
global $lng
Definition: privfeed.php:40
+ Here is the call graph for this function:
+ Here is the caller graph for this function:

◆ fillFooter()

ilTable2GUI::fillFooter ( )

Fill footer row.

Definition at line 2008 of file class.ilTable2GUI.php.

References $_REQUEST, $ilCtrl, $ilUser, ilTableGUI\$limit, $lng, ilTableGUI\$max_count, $options, dataExists(), deleteTemplate(), ilTableGUI\getColumnCount(), getContext(), getDisableFilterHiding(), getDisplayAsBlock(), getEnableNumInfo(), getFormName(), getId(), getLinkbar(), getParentCmd(), getRowSelectorLabel(), getSelectableColumns(), getSelectAllCheckbox(), getShowRowsSelector(), getShowTemplates(), isColumnSelected(), saveTemplate(), and ilUtil\sendSuccess().

Referenced by ilShoppingCartTableGUI\getCartHTML(), and getHTML().

2009  {
2010  global $lng, $ilCtrl, $ilUser;
2011 
2012  $footer = false;
2013 
2014  // select all checkbox
2015  if ((strlen($this->getFormName())) && (strlen($this->getSelectAllCheckbox())) && $this->dataExists())
2016  {
2017  $this->tpl->setCurrentBlock("select_all_checkbox");
2018  $this->tpl->setVariable("SELECT_ALL_TXT_SELECT_ALL", $lng->txt("select_all"));
2019  $this->tpl->setVariable("SELECT_ALL_CHECKBOX_NAME", $this->getSelectAllCheckbox());
2020  $this->tpl->setVariable("SELECT_ALL_FORM_NAME", $this->getFormName());
2021  $this->tpl->setVariable("CHECKBOXNAME", "chb_select_all_" . $this->unique_id);
2022  $this->tpl->parseCurrentBlock();
2023  }
2024 
2025  // table footer numinfo
2026  if ($this->enabled["numinfo"] && $this->enabled["footer"])
2027  {
2028  $start = $this->offset + 1; // compute num info
2029  if (!$this->dataExists())
2030  {
2031  $start = 0;
2032  }
2033  $end = $this->offset + $this->limit;
2034 
2035  if ($end > $this->max_count or $this->limit == 0)
2036  {
2037  $end = $this->max_count;
2038  }
2039 
2040  if ($this->max_count > 0)
2041  {
2042  if ($this->lang_support)
2043  {
2044  $numinfo = "(".$start." - ".$end." ".strtolower($this->lng->txt("of"))." ".$this->max_count.")";
2045  }
2046  else
2047  {
2048  $numinfo = "(".$start." - ".$end." of ".$this->max_count.")";
2049  }
2050  }
2051  if ($this->max_count > 0)
2052  {
2053  if ($this->getEnableNumInfo())
2054  {
2055  $this->tpl->setCurrentBlock("tbl_footer_numinfo");
2056  $this->tpl->setVariable("NUMINFO", $numinfo);
2057  $this->tpl->parseCurrentBlock();
2058  }
2059  }
2060  $footer = true;
2061  }
2062 
2063  // table footer linkbar
2064  if ($this->enabled["linkbar"] && $this->enabled["footer"] && $this->limit != 0
2065  && $this->max_count > 0)
2066  {
2067  $layout = array(
2068  "link" => $this->footer_style,
2069  "prev" => $this->footer_previous,
2070  "next" => $this->footer_next,
2071  );
2072  //if (!$this->getDisplayAsBlock())
2073  //{
2074  $linkbar = $this->getLinkbar("1");
2075  $this->tpl->setCurrentBlock("tbl_footer_linkbar");
2076  $this->tpl->setVariable("LINKBAR", $linkbar);
2077  $this->tpl->parseCurrentBlock();
2078  $linkbar = true;
2079  //}
2080  $footer = true;
2081  }
2082 
2083  // column selector
2084  if (count($this->getSelectableColumns()) > 0)
2085  {
2086  $items = array();
2087  foreach ($this->getSelectableColumns() as $k => $c)
2088  {
2089  $items[$k] = array("txt" => $c["txt"],
2090  "selected" => $this->isColumnSelected($k));
2091  }
2092  include_once("./Services/UIComponent/CheckboxListOverlay/classes/class.ilCheckboxListOverlayGUI.php");
2093  $cb_over = new ilCheckboxListOverlayGUI("tbl_".$this->getId());
2094  $cb_over->setLinkTitle($lng->txt("columns"));
2095  $cb_over->setItems($items);
2096  //$cb_over->setUrl("./ilias.php?baseClass=ilTablePropertiesStorage&table_id=".
2097  // $this->getId()."&cmd=saveSelectedFields&user_id=".$ilUser->getId());
2098  $cb_over->setFormCmd($this->getParentCmd());
2099  $cb_over->setFieldVar("tblfs".$this->getId());
2100  $cb_over->setHiddenVar("tblfsh".$this->getId());
2101  $cb_over->setSelectionHeaderClass("ilTableMenuItem");
2102  $column_selector = $cb_over->getHTML();
2103  $footer = true;
2104  }
2105 
2106  if($this->getShowTemplates() && is_object($ilUser))
2107  {
2108  // template handling
2109  if(isset($_REQUEST["tbltplcrt"]) && $_REQUEST["tbltplcrt"])
2110  {
2111  if($this->saveTemplate($_REQUEST["tbltplcrt"]))
2112  {
2113  ilUtil::sendSuccess($lng->txt("tbl_template_created"));
2114  }
2115  }
2116  else if(isset($_REQUEST["tbltpldel"]) && $_REQUEST["tbltpldel"])
2117  {
2118  if($this->deleteTemplate($_REQUEST["tbltpldel"]))
2119  {
2120  ilUtil::sendSuccess($lng->txt("tbl_template_deleted"));
2121  }
2122  }
2123 
2124  $create_id = "template_create_overlay_".$this->getId();
2125  $delete_id = "template_delete_overlay_".$this->getId();
2126  $list_id = "template_stg_".$this->getId();
2127 
2128  include_once("./Services/Table/classes/class.ilTableTemplatesStorage.php");
2129  $storage = new ilTableTemplatesStorage();
2130  $templates = $storage->getNames($this->getContext(), $ilUser->getId());
2131 
2132  include_once("./Services/UIComponent/Overlay/classes/class.ilOverlayGUI.php");
2133 
2134  // form to delete template
2135  if(sizeof($templates))
2136  {
2137  $overlay = new ilOverlayGUI($delete_id);
2138  $overlay->setTrigger($list_id."_delete");
2139  $overlay->setAnchor("ilAdvSelListAnchorElement_".$list_id);
2140  $overlay->setAutoHide(false);
2141  $overlay->add();
2142 
2143  $lng->loadLanguageModule("form");
2144  $this->tpl->setCurrentBlock("template_editor_delete_item");
2145  $this->tpl->setVariable("TEMPLATE_DELETE_OPTION_VALUE", "");
2146  $this->tpl->setVariable("TEMPLATE_DELETE_OPTION", "- ".$lng->txt("form_please_select")." -");
2147  $this->tpl->parseCurrentBlock();
2148  foreach($templates as $name)
2149  {
2150  $this->tpl->setVariable("TEMPLATE_DELETE_OPTION_VALUE", $name);
2151  $this->tpl->setVariable("TEMPLATE_DELETE_OPTION", $name);
2152  $this->tpl->parseCurrentBlock();
2153  }
2154 
2155  $this->tpl->setCurrentBlock("template_editor_delete");
2156  $this->tpl->setVariable("TEMPLATE_DELETE_ID", $delete_id);
2157  $this->tpl->setVariable("TXT_TEMPLATE_DELETE", $lng->txt("tbl_template_delete"));
2158  $this->tpl->setVariable("TXT_TEMPLATE_DELETE_SUBMIT", $lng->txt("delete"));
2159  $this->tpl->setVariable("TEMPLATE_DELETE_CMD", $this->parent_cmd);
2160  $this->tpl->parseCurrentBlock();
2161  }
2162 
2163 
2164  // form to save new template
2165  $overlay = new ilOverlayGUI($create_id);
2166  $overlay->setTrigger($list_id."_create");
2167  $overlay->setAnchor("ilAdvSelListAnchorElement_".$list_id);
2168  $overlay->setAutoHide(false);
2169  $overlay->add();
2170 
2171  $this->tpl->setCurrentBlock("template_editor");
2172  $this->tpl->setVariable("TEMPLATE_CREATE_ID", $create_id);
2173  $this->tpl->setVariable("TXT_TEMPLATE_CREATE", $lng->txt("tbl_template_create"));
2174  $this->tpl->setVariable("TXT_TEMPLATE_CREATE_SUBMIT", $lng->txt("save"));
2175  $this->tpl->setVariable("TEMPLATE_CREATE_CMD", $this->parent_cmd);
2176  $this->tpl->parseCurrentBlock();
2177 
2178  // load saved template
2179  include_once("./Services/UIComponent/AdvancedSelectionList/classes/class.ilAdvancedSelectionListGUI.php");
2180  $alist = new ilAdvancedSelectionListGUI();
2181  $alist->setId($list_id);
2182  $alist->addItem($lng->txt("tbl_template_create"), "create", "#");
2183  if(sizeof($templates))
2184  {
2185  $alist->addItem($lng->txt("tbl_template_delete"), "delete", "#");
2186  foreach($templates as $name)
2187  {
2188  $ilCtrl->setParameter($this->parent_obj, $this->prefix."_tpl", urlencode($name));
2189  $alist->addItem($name, $name, $ilCtrl->getLinkTarget($this->parent_obj, $this->parent_cmd));
2190  $ilCtrl->setParameter($this->parent_obj, $this->prefix."_tpl", "");
2191  }
2192  }
2193  $alist->setListTitle($lng->txt("tbl_templates"));
2194  $this->tpl->setVariable("TEMPLATE_SELECTOR", "&nbsp;".$alist->getHTML());
2195  }
2196 
2197  if ($footer)
2198  {
2199  $this->tpl->setCurrentBlock("tbl_footer");
2200  $this->tpl->setVariable("COLUMN_COUNT", $this->getColumnCount());
2201  if ($this->getDisplayAsBlock())
2202  {
2203  $this->tpl->setVariable("BLK_CLASS", "Block");
2204  }
2205  $this->tpl->parseCurrentBlock();
2206 
2207  // top navigation, if number info or linkbar given
2208  if ($numinfo != "" || $linkbar != "" || $column_selector != "" ||
2209  count($this->filters) > 0 || count($this->optional_filters) > 0)
2210  {
2211  if (is_object($ilUser) && (count($this->filters) || count($this->optional_filters)))
2212  {
2213  $this->tpl->setCurrentBlock("filter_activation");
2214  $this->tpl->setVariable("TXT_ACTIVATE_FILTER", $lng->txt("show_filter"));
2215  $this->tpl->setVariable("FILA_ID", $this->getId());
2216  if ($this->getId() != "")
2217  {
2218  $this->tpl->setVariable("SAVE_URLA", "./ilias.php?baseClass=ilTablePropertiesStorage&table_id=".
2219  $this->getId()."&cmd=showFilter&user_id=".$ilUser->getId());
2220  }
2221  $this->tpl->parseCurrentBlock();
2222 
2223 
2224  if (!$this->getDisableFilterHiding())
2225  {
2226  $this->tpl->setCurrentBlock("filter_deactivation");
2227  $this->tpl->setVariable("TXT_HIDE", $lng->txt("hide_filter"));
2228  if ($this->getId() != "")
2229  {
2230  $this->tpl->setVariable("SAVE_URL", "./ilias.php?baseClass=ilTablePropertiesStorage&table_id=".
2231  $this->getId()."&cmd=hideFilter&user_id=".$ilUser->getId());
2232  $this->tpl->setVariable("FILD_ID", $this->getId());
2233  }
2234  $this->tpl->parseCurrentBlock();
2235  }
2236 
2237  }
2238 
2239  if ($numinfo != "" && $this->getEnableNumInfo())
2240  {
2241  $this->tpl->setCurrentBlock("top_numinfo");
2242  $this->tpl->setVariable("NUMINFO", $numinfo);
2243  $this->tpl->parseCurrentBlock();
2244  }
2245  if ($linkbar != "" && !$this->getDisplayAsBlock())
2246  {
2247  $linkbar = $this->getLinkbar("2");
2248  $this->tpl->setCurrentBlock("top_linkbar");
2249  $this->tpl->setVariable("LINKBAR", $linkbar);
2250  $this->tpl->parseCurrentBlock();
2251  }
2252 
2253  // column selector
2254  $this->tpl->setVariable("COLUMN_SELECTOR", $column_selector);
2255 
2256  // row selector
2257  if ($this->getShowRowsSelector() && is_object($ilUser))
2258  {
2259  include_once("./Services/UIComponent/AdvancedSelectionList/classes/class.ilAdvancedSelectionListGUI.php");
2260  $alist = new ilAdvancedSelectionListGUI();
2261  $alist->setId("sellst_rows_".$this->getId());
2262  $hpp = ($ilUser->getPref("hits_per_page") != 9999)
2263  ? $ilUser->getPref("hits_per_page")
2264  : $lng->txt("unlimited");
2265 
2266  $options = array(0 => $lng->txt("default")." (".$hpp.")",5 => 5, 10 => 10, 15 => 15, 20 => 20,
2267  30 => 30, 40 => 40, 50 => 50,
2268  100 => 100, 200 => 200, 400 => 400, 800 => 800);
2269  foreach ($options as $k => $v)
2270  {
2271  $ilCtrl->setParameter($this->parent_obj, $this->prefix."_trows", $k);
2272  $alist->addItem($v, $k, $ilCtrl->getLinkTarget($this->parent_obj, $this->parent_cmd));
2273  $ilCtrl->setParameter($this->parent_obj, $this->prefix."_trows", "");
2274  }
2275  $alist->setListTitle($this->getRowSelectorLabel() ? $this->getRowSelectorLabel() : $lng->txt("rows"));
2276  $this->tpl->setVariable("ROW_SELECTOR", $alist->getHTML());
2277  }
2278 
2279  // export
2280  if(sizeof($this->export_formats) && $this->dataExists())
2281  {
2282  include_once("./Services/UIComponent/AdvancedSelectionList/classes/class.ilAdvancedSelectionListGUI.php");
2283  $alist = new ilAdvancedSelectionListGUI();
2284  $alist->setId("sellst_xpt");
2285  foreach($this->export_formats as $format => $caption_lng_id)
2286  {
2287  $ilCtrl->setParameter($this->parent_obj, $this->prefix."_xpt", $format);
2288  $url = $ilCtrl->getLinkTarget($this->parent_obj, $this->parent_cmd);
2289  $ilCtrl->setParameter($this->parent_obj, $this->prefix."_xpt", "");
2290  $alist->addItem($lng->txt($caption_lng_id), $format, $url);
2291  }
2292  $alist->setListTitle($lng->txt("export"));
2293  $this->tpl->setVariable("EXPORT_SELECTOR", "&nbsp;".$alist->getHTML());
2294  }
2295 
2296  $this->tpl->setCurrentBlock("top_navigation");
2297  $this->tpl->setVariable("COLUMN_COUNT", $this->getColumnCount());
2298  if ($this->getDisplayAsBlock())
2299  {
2300  $this->tpl->setVariable("BLK_CLASS", "Block");
2301  }
2302  $this->tpl->parseCurrentBlock();
2303  }
2304  }
2305  }
static sendSuccess($a_info="", $a_keep=false)
Send Success Message to Screen.
getContext()
Get context.
getColumnCount()
Returns the column count based on the number of the header row columns public.
getSelectAllCheckbox()
Get the name of the checkbox that should be toggled with a select all button.
getSelectableColumns()
Get selectable columns.
getFormName()
Get Form name.
deleteTemplate($a_name)
Delete template.
getParentCmd()
Get parent command.
getLinkbar($a_num)
Get previous/next linkbar.
saveTemplate($a_name)
Save current state as template.
getDisplayAsBlock()
Get display as block.
Saves (mostly asynchronously) user properties of tables (e.g.
global $ilCtrl
Definition: ilias.php:18
getShowRowsSelector()
Get rows-per-page selector state.
getShowTemplates()
Get template state.
if(!is_array($argv)) $options
getDisableFilterHiding()
Get disable filter hiding.
This is a utility class for the yui overlays.
User interface class for a checkbox list overlay.
isColumnSelected($a_col)
Is given column selected?
User interface class for advanced drop-down selection lists.
getEnableNumInfo()
Get enable num info.
global $ilUser
Definition: imgupload.php:15
global $lng
Definition: privfeed.php:40
if($_REQUEST['ilias_path']) define('ILIAS_HTTP_PATH' $_REQUEST['ilias_path']
Definition: index.php:7
getId()
Get element id.
+ Here is the call graph for this function:
+ Here is the caller graph for this function:

◆ fillHeader()

ilTable2GUI::fillHeader ( )

Definition at line 1320 of file class.ilTable2GUI.php.

References $lng, ilTooltipGUI\addTooltip(), getId(), ilUtil\getImagePath(), ilUtil\img(), and setOrderLink().

Referenced by render().

1321  {
1322  global $lng;
1323 
1324  $allcolumnswithwidth = true;
1325  foreach ((array) $this->column as $idx => $column)
1326  {
1327  if (!strlen($column["width"]))
1328  {
1329  $allcolumnswithwidth = false;
1330  }
1331  else if($column["width"] == "1")
1332  {
1333  // IE does not like 1 but seems to work with 1%
1334  $this->column[$idx]["width"] = "1%";
1335  }
1336  }
1337  if ($allcolumnswithwidth)
1338  {
1339  foreach ((array) $this->column as $column)
1340  {
1341  $this->tpl->setCurrentBlock("tbl_colgroup_column");
1342  $this->tpl->setVariable("COLGROUP_COLUMN_WIDTH", $column["width"]);
1343  $this->tpl->parseCurrentBlock();
1344  }
1345  }
1346  $ccnt = 0;
1347  foreach ((array) $this->column as $column)
1348  {
1349  $ccnt++;
1350 
1351  //tooltip
1352  if ($column["tooltip"] != "")
1353  {
1354  include_once("./Services/UIComponent/Tooltip/classes/class.ilTooltipGUI.php");
1355  ilTooltipGUI::addTooltip("thc_".$this->getId()."_".$ccnt, $column["tooltip"]);
1356  }
1357  if (!$this->enabled["sort"] || $column["sort_field"] == "" || $column["is_checkbox_action_column"])
1358  {
1359  $this->tpl->setCurrentBlock("tbl_header_no_link");
1360  if ($column["width"] != "")
1361  {
1362  $this->tpl->setVariable("TBL_COLUMN_WIDTH_NO_LINK"," width=\"".$column["width"]."\"");
1363  }
1364  if (!$column["is_checkbox_action_column"])
1365  {
1366  $this->tpl->setVariable("TBL_HEADER_CELL_NO_LINK",
1367  $column["text"]);
1368  }
1369  else
1370  {
1371  $this->tpl->setVariable("TBL_HEADER_CELL_NO_LINK",
1372  ilUtil::img(ilUtil::getImagePath("spacer.png"), $lng->txt("action")));
1373  }
1374  $this->tpl->setVariable("HEAD_CELL_NL_ID", "thc_".$this->getId()."_".$ccnt);
1375 
1376  if ($column["class"] != "")
1377  {
1378  $this->tpl->setVariable("TBL_HEADER_CLASS"," " . $column["class"]);
1379  }
1380  $this->tpl->parseCurrentBlock();
1381  $this->tpl->touchBlock("tbl_header_th");
1382  continue;
1383  }
1384  if (($column["sort_field"] == $this->order_field) && ($this->order_direction != ""))
1385  {
1386  $this->tpl->setCurrentBlock("tbl_order_image");
1387  $this->tpl->setVariable("IMG_ORDER_DIR",ilUtil::getImagePath($this->order_direction."_order.png"));
1388  $this->tpl->setVariable("IMG_ORDER_ALT", $this->lng->txt("change_sort_direction"));
1389  $this->tpl->parseCurrentBlock();
1390  }
1391 
1392  $this->tpl->setCurrentBlock("tbl_header_cell");
1393  $this->tpl->setVariable("TBL_HEADER_CELL", $column["text"]);
1394  $this->tpl->setVariable("HEAD_CELL_ID", "thc_".$this->getId()."_".$ccnt);
1395 
1396  // only set width if a value is given for that column
1397  if ($column["width"] != "")
1398  {
1399  $this->tpl->setVariable("TBL_COLUMN_WIDTH"," width=\"".$column["width"]."\"");
1400  }
1401 
1402  $lng_sort_column = $this->lng->txt("sort_by_this_column");
1403  $this->tpl->setVariable("TBL_ORDER_ALT",$lng_sort_column);
1404 
1405  $order_dir = "asc";
1406 
1407  if ($column["sort_field"] == $this->order_field)
1408  {
1409  $order_dir = $this->sort_order;
1410 
1411  $lng_change_sort = $this->lng->txt("change_sort_direction");
1412  $this->tpl->setVariable("TBL_ORDER_ALT",$lng_change_sort);
1413  }
1414 
1415  if ($column["class"] != "")
1416  {
1417  $this->tpl->setVariable("TBL_HEADER_CLASS"," " . $column["class"]);
1418  }
1419  $this->setOrderLink($column["sort_field"], $order_dir);
1420  $this->tpl->parseCurrentBlock();
1421  $this->tpl->touchBlock("tbl_header_th");
1422  }
1423 
1424  $this->tpl->setCurrentBlock("tbl_header");
1425  $this->tpl->parseCurrentBlock();
1426  }
static img($a_src, $a_alt="", $a_width="", $a_height="", $a_border=0, $a_id="")
Build img tag.
setOrderLink($sort_field, $order_dir)
static addTooltip($a_el_id, $a_text, $a_container="", $a_my="bottom center", $a_at="top center", $a_use_htmlspecialchars=true)
Adds a tooltip to an HTML element.
static getImagePath($img, $module_path="", $mode="output", $offline=false)
get image path (for images located in a template directory)
global $lng
Definition: privfeed.php:40
getId()
Get element id.
+ Here is the call graph for this function:
+ Here is the caller graph for this function:

◆ fillHeaderCSV()

ilTable2GUI::fillHeaderCSV (   $a_csv)
protected

CSV Version of Fill Header.

Likely to be overwritten by derived class.

Parameters
object$a_csvcurrent file

Definition at line 3187 of file class.ilTable2GUI.php.

References ilTableGUI\$title.

Referenced by exportData().

3188  {
3189  foreach ($this->column as $column)
3190  {
3191  $title = strip_tags($column["text"]);
3192  if($title)
3193  {
3194  $a_csv->addColumn($title);
3195  }
3196  }
3197  $a_csv->addRow();
3198  }
+ Here is the caller graph for this function:

◆ fillHeaderExcel()

ilTable2GUI::fillHeaderExcel (   $worksheet,
$a_row 
)
protected

Excel Version of Fill Row.

Likely to be overwritten by derived class.

Parameters
object$a_worksheetcurrent sheet
int$a_rowrow counter

Definition at line 3133 of file class.ilTable2GUI.php.

References ilTableGUI\$title.

Referenced by exportData().

3134  {
3135  $col = 0;
3136  foreach ($this->column as $column)
3137  {
3138  $title = strip_tags($column["text"]);
3139  if($title)
3140  {
3141  $worksheet->write($a_row, $col, $title);
3142  $col++;
3143  }
3144  }
3145  $a_row++;
3146  }
+ Here is the caller graph for this function:

◆ fillHiddenRow()

ilTable2GUI::fillHiddenRow ( )

Definition at line 2432 of file class.ilTable2GUI.php.

Referenced by ilShoppingCartTableGUI\getCartHTML(), and getHTML().

2433  {
2434  $hidden_row = false;
2435  if(count($this->hidden_inputs))
2436  {
2437  foreach ($this->hidden_inputs as $hidden_input)
2438  {
2439  $this->tpl->setCurrentBlock("tbl_hidden_field");
2440  $this->tpl->setVariable("FIELD_NAME", $hidden_input["name"]);
2441  $this->tpl->setVariable("FIELD_VALUE", $hidden_input["value"]);
2442  $this->tpl->parseCurrentBlock();
2443  }
2444 
2445  $this->tpl->setCurrentBlock("tbl_hidden_row");
2446  $this->tpl->parseCurrentBlock();
2447  }
2448  }
+ Here is the caller graph for this function:

◆ fillMetaCSV()

ilTable2GUI::fillMetaCSV (   $a_csv)
protected

Add meta information to csv export.

Likely to be overwritten by derived class.

Parameters
object$a_csvcurrent file

Definition at line 3176 of file class.ilTable2GUI.php.

Referenced by exportData().

3177  {
3178 
3179  }
+ Here is the caller graph for this function:

◆ fillMetaExcel()

ilTable2GUI::fillMetaExcel (   $worksheet,
$a_row 
)
protected

Add meta information to excel export.

Likely to be overwritten by derived class.

Parameters
object$a_worksheetcurrent sheet
int$a_rowrow counter

Definition at line 3121 of file class.ilTable2GUI.php.

Referenced by exportData().

3122  {
3123 
3124  }
+ Here is the caller graph for this function:

◆ fillRow()

ilTable2GUI::fillRow (   $a_set)
protected

Standard Version of Fill Row.

Most likely to be overwritten by derived class.

Parameters
array$a_setdata array

Definition at line 1997 of file class.ilTable2GUI.php.

Referenced by getHTML(), ilTestManScoringParticipantsBySelectedQuestionAndPassTableGUI\initFilter(), and ilForumTopicTableGUI\initMergeThreadsTable().

1998  {
1999  foreach ($a_set as $key => $value)
2000  {
2001  $this->tpl->setVariable("VAL_".strtoupper($key), $value);
2002  }
2003  }
+ Here is the caller graph for this function:

◆ fillRowCSV()

ilTable2GUI::fillRowCSV (   $a_csv,
  $a_set 
)
protected

CSV Version of Fill Row.

Most likely to be overwritten by derived class.

Parameters
object$a_csvcurrent file
array$a_setdata array

Definition at line 3207 of file class.ilTable2GUI.php.

Referenced by exportData().

3208  {
3209  foreach ($a_set as $key => $value)
3210  {
3211  if(is_array($value))
3212  {
3213  $value = implode(', ', $value);
3214  }
3215  $a_csv->addColumn(strip_tags($value));
3216  }
3217  $a_csv->addRow();
3218  }
+ Here is the caller graph for this function:

◆ fillRowExcel()

ilTable2GUI::fillRowExcel (   $a_worksheet,
$a_row,
  $a_set 
)
protected

Excel Version of Fill Row.

Most likely to be overwritten by derived class.

Parameters
object$a_worksheetcurrent sheet
int$a_rowrow counter
array$a_setdata array

Definition at line 3156 of file class.ilTable2GUI.php.

Referenced by exportData().

3157  {
3158  $col = 0;
3159  foreach ($a_set as $key => $value)
3160  {
3161  if(is_array($value))
3162  {
3163  $value = implode(', ', $value);
3164  }
3165  $a_worksheet->write($a_row, $col, strip_tags($value));
3166  $col++;
3167  }
3168  }
+ Here is the caller graph for this function:

◆ getAllCommandLimit()

static ilTable2GUI::getAllCommandLimit ( )
static

Get maximum number of entries to enable actions for all.

Returns
int

Definition at line 3235 of file class.ilTable2GUI.php.

References ilTableGUI\$limit.

3236  {
3237  global $ilClientIniFile;
3238 
3239  $limit = $ilClientIniFile->readVariable("system", "TABLE_ACTION_ALL_LIMIT");
3240  if(!$limit)
3241  {
3242  $limit = self::ACTION_ALL_LIMIT;
3243  }
3244 
3245  return $limit;
3246  }

◆ getCloseFormTag()

ilTable2GUI::getCloseFormTag ( )

Get close form tag.

Returns
boolean close form tag

Definition at line 151 of file class.ilTable2GUI.php.

References $close_form_tag.

Referenced by getHTML().

152  {
153  return $this->close_form_tag;
154  }
+ Here is the caller graph for this function:

◆ getContext()

ilTable2GUI::getContext ( )

Get context.

Returns
string

Definition at line 2818 of file class.ilTable2GUI.php.

References $context.

Referenced by deleteTemplate(), fillFooter(), ilTestPassOverviewTableGUI\initColumns(), restoreTemplate(), and saveTemplate().

2819  {
2820  return $this->context;
2821  }
+ Here is the caller graph for this function:

◆ getCurrentState()

ilTable2GUI::getCurrentState ( )

get current settings for order, limit, columns and filter

Returns
array

Definition at line 2713 of file class.ilTable2GUI.php.

References $result, $selected_column, determineLimit(), determineOffsetAndOrder(), determineSelectedColumns(), determineSelectedFilters(), getFilterValue(), getLimit(), getOffset(), ilTableGUI\getOrderDirection(), getOrderField(), and getSelectedFilters().

Referenced by saveTemplate().

2714  {
2715  $this->determineOffsetAndOrder();
2716  $this->determineLimit();
2717  $this->determineSelectedColumns();
2718  $this->determineSelectedFilters();
2719 
2720  // "filter" show/hide is not saved
2721 
2722  $result = array();
2723  $result["order"] = $this->getOrderField();
2724  $result["direction"] = $this->getOrderDirection();
2725  $result["offset"] = $this->getOffset();
2726  $result["rows"] = $this->getLimit();
2727  $result["selfilters"] = $this->getSelectedFilters();
2728 
2729  // #9514 - $this->getSelectedColumns() will omit deselected, leading to
2730  // confusion on restoring template
2731  $result["selfields"] = $this->selected_column;
2732 
2733  // gather filter values
2734  if($this->filters)
2735  {
2736  foreach($this->filters as $item)
2737  {
2738  $result["filter_values"][$item->getFieldId()] = $this->getFilterValue($item);
2739  }
2740  }
2741  if($this->optional_filters && $result["selfilters"])
2742  {
2743  foreach($this->optional_filters as $item)
2744  {
2745  if(in_array($item->getFieldId(), $result["selfilters"]))
2746  {
2747  $result["filter_values"][$item->getFieldId()] = $this->getFilterValue($item);
2748  }
2749  }
2750  }
2751 
2752  return $result;
2753  }
$result
getFilterValue(ilFormPropertyGUI $a_item)
Get current filter value.
determineSelectedColumns()
Determine selected columns.
determineLimit()
Determine the limit.
getOrderDirection()
Get order direction.
getOffset()
Get offset.
determineOffsetAndOrder($a_omit_offset=false)
Determine offset and order.
determineSelectedFilters()
Determine selected filters.
getSelectedFilters()
Get selected filters.
getLimit()
Get limit.
+ Here is the call graph for this function:
+ Here is the caller graph for this function:

◆ getData()

◆ getDefaultOrderDirection()

ilTable2GUI::getDefaultOrderDirection ( )

Get Default order direction.

Returns
string Default order direction

Definition at line 1145 of file class.ilTable2GUI.php.

Referenced by determineOffsetAndOrder().

1146  {
1147  return $this->defaultorderdirection;
1148  }
+ Here is the caller graph for this function:

◆ getDefaultOrderField()

ilTable2GUI::getDefaultOrderField ( )

Get Default order field.

Returns
string Default order field

Definition at line 1125 of file class.ilTable2GUI.php.

Referenced by determineOffsetAndOrder(), and ilRegistrationCodesTableGUI\getItems().

1126  {
1127  return $this->defaultorderfield;
1128  }
+ Here is the caller graph for this function:

◆ getDescription()

ilTable2GUI::getDescription ( )

Get description.

Returns
string description

Definition at line 519 of file class.ilTable2GUI.php.

Referenced by render().

520  {
521  return $this->description;
522  }
+ Here is the caller graph for this function:

◆ getDisableFilterHiding()

ilTable2GUI::getDisableFilterHiding ( )

Get disable filter hiding.

Returns
boolean

Definition at line 807 of file class.ilTable2GUI.php.

References $disable_filter_hiding.

Referenced by fillFooter(), and renderFilter().

808  {
810  }
+ Here is the caller graph for this function:

◆ getDisplayAsBlock()

ilTable2GUI::getDisplayAsBlock ( )

Get display as block.

Returns
boolean display as block

Definition at line 993 of file class.ilTable2GUI.php.

Referenced by fillFooter(), getLinkbar(), and render().

994  {
995  return $this->display_as_block;
996  }
+ Here is the caller graph for this function:

◆ getEnableHeader()

ilTable2GUI::getEnableHeader ( )

Get Enable Header.

Returns
boolean Enable Header

Definition at line 471 of file class.ilTable2GUI.php.

472  {
473  return $this->enabled["header"];
474  }

◆ getEnableNumInfo()

ilTable2GUI::getEnableNumInfo ( )

Get enable num info.

Returns
boolean enable number of records info

Definition at line 491 of file class.ilTable2GUI.php.

Referenced by fillFooter().

492  {
493  return $this->num_info;
494  }
+ Here is the caller graph for this function:

◆ getEnableTitle()

ilTable2GUI::getEnableTitle ( )

Get Enable Title.

Returns
boolean Enable Title

Definition at line 451 of file class.ilTable2GUI.php.

452  {
453  return $this->enabled["title"];
454  }

◆ getExportMode()

ilTable2GUI::getExportMode ( )

Was export activated?

Returns
int

Definition at line 3019 of file class.ilTable2GUI.php.

References $export_mode.

Referenced by getHTML(), getLimit(), and getOffset().

3020  {
3021  return $this->export_mode;
3022  }
+ Here is the caller graph for this function:

◆ getExternalSegmentation()

ilTable2GUI::getExternalSegmentation ( )

Get external segmentation.

Returns
boolean data is segmented externally

Definition at line 1093 of file class.ilTable2GUI.php.

References $ext_seg.

Referenced by determineOffsetAndOrder(), ilShoppingCartTableGUI\getCartHTML(), getHTML(), and ilTermsOfServiceTableGUI\populate().

1094  {
1095  return $this->ext_seg;
1096  }
+ Here is the caller graph for this function:

◆ getExternalSorting()

ilTable2GUI::getExternalSorting ( )

Get external sorting.

Returns
boolean data is sorted externally

Definition at line 1033 of file class.ilTable2GUI.php.

References $ext_sort.

Referenced by exportData(), ilShoppingCartTableGUI\getCartHTML(), getHTML(), ilTermsOfServiceTableGUI\populate(), and setData().

1034  {
1035  return $this->ext_sort;
1036  }
+ Here is the caller graph for this function:

◆ getFilterCols()

ilTable2GUI::getFilterCols ( )

Get filter columns.

Returns
int number of filter columns

Definition at line 787 of file class.ilTable2GUI.php.

References $filter_cols.

Referenced by renderFilter().

788  {
789  return $this->filter_cols;
790  }
+ Here is the caller graph for this function:

◆ getFilterCommand()

ilTable2GUI::getFilterCommand ( )

Get filter command.

Returns
string filter command

Definition at line 1053 of file class.ilTable2GUI.php.

References $filter_cmd.

1054  {
1055  return $this->filter_cmd;
1056  }

◆ getFilterItemByPostVar()

ilTable2GUI::getFilterItemByPostVar (   $a_post_var)
final

Definition at line 753 of file class.ilTable2GUI.php.

References getFilterItems().

Referenced by ilLPTableBaseGUI\executeCommand(), executeCommand(), ilLPTableBaseGUI\getCurrentFilter(), ilObjectRolePermissionTableGUI\initColumns(), and ilRoleTableGUI\parse().

754  {
755  foreach ($this->getFilterItems() as $item)
756  {
757  if ($item->getPostVar() == $a_post_var)
758  {
759  return $item;
760  }
761  }
762  foreach ($this->getFilterItems(true) as $item)
763  {
764  if ($item->getPostVar() == $a_post_var)
765  {
766  return $item;
767  }
768  }
769  return false;
770  }
getFilterItems($a_optionals=false)
Get filter items.
+ Here is the call graph for this function:
+ Here is the caller graph for this function:

◆ getFilterItems()

ilTable2GUI::getFilterItems (   $a_optionals = false)
final

Get filter items.

Definition at line 744 of file class.ilTable2GUI.php.

References $filters, and $optional_filters.

Referenced by determineSelectedFilters(), getFilterItemByPostVar(), ilSurveyQuestionblockbrowserTableGUI\initData(), ilSurveyQuestionbrowserTableGUI\initData(), renderFilter(), resetFilter(), and writeFilterToSession().

745  {
746  if (!$a_optionals)
747  {
748  return $this->filters;
749  }
751  }
+ Here is the caller graph for this function:

◆ getFilterValue()

ilTable2GUI::getFilterValue ( ilFormPropertyGUI  $a_item)
protected

Get current filter value.

Parameters
ilFormPropertyGUI$a_item
Returns
mixed

Definition at line 2761 of file class.ilTable2GUI.php.

References IL_CAL_DATE.

Referenced by getCurrentState().

2762  {
2763  if(method_exists($a_item, "getChecked"))
2764  {
2765  return $a_item->getChecked();
2766  }
2767  else if(method_exists($a_item, "getValue"))
2768  {
2769  return $a_item->getValue();
2770  }
2771  else if(method_exists($a_item, "getDate"))
2772  {
2773  return $a_item->getDate()->get(IL_CAL_DATE);
2774  }
2775  }
const IL_CAL_DATE
+ Here is the caller graph for this function:

◆ getFormAction()

ilTable2GUI::getFormAction ( )
final

Get Form action parameter.

Returns
string Form action

Definition at line 929 of file class.ilTable2GUI.php.

Referenced by ilShoppingCartTableGUI\getCartHTML(), getHTML(), ilConsultationHourGroupTableGUI\initTable(), and ilConsultationHourBookingTableGUI\initTable().

930  {
931  return $this->form_action;
932  }
+ Here is the caller graph for this function:

◆ getFormName()

ilTable2GUI::getFormName ( )

Get Form name.

Returns
string Form name

Definition at line 949 of file class.ilTable2GUI.php.

Referenced by fillFooter(), ilObjectRolePermissionTableGUI\fillRow(), ilShoppingCartTableGUI\getCartHTML(), and getHTML().

950  {
951  return $this->formname;
952  }
+ Here is the caller graph for this function:

◆ getHTML()

ilTable2GUI::getHTML ( )
final

Get HTML.

Definition at line 1526 of file class.ilTable2GUI.php.

References ilTableGUI\$data, $ilCtrl, $ilUser, $lng, dataExists(), determineOffsetAndOrder(), exportData(), fillActionRow(), fillFooter(), fillHiddenRow(), fillRow(), getCloseFormTag(), getData(), getExportMode(), getExternalSegmentation(), getExternalSorting(), getFormAction(), getFormName(), getId(), getLimit(), getNavParameter(), getNoEntriesText(), getOffset(), getOpenFormTag(), ilTableGUI\getOrderDirection(), getOrderField(), getParentObject(), getPrintMode(), numericOrdering(), prepareOutput(), render(), ilTableGUI\setFooter(), ilTableGUI\setMaxCount(), ilDatePresentation\setUseRelativeDates(), ilUtil\sortArray(), and storeNavParameter().

1527  {
1528  global $lng, $ilCtrl, $ilUser;
1529 
1530  if($this->getExportMode())
1531  {
1532  $this->exportData($this->getExportMode(), true);
1533  }
1534 
1535  $this->prepareOutput();
1536 
1537  if (is_object($ilCtrl) && $this->getId() == "")
1538  {
1539  $ilCtrl->saveParameter($this->getParentObject(), $this->getNavParameter());
1540  }
1541 
1542  if(!$this->getPrintMode())
1543  {
1544  // set form action
1545  if ($this->form_action != "" && $this->getOpenFormTag())
1546  {
1547  $hash = "";
1548  if (is_object($ilUser) && $ilUser->getPref("screen_reader_optimization"))
1549  {
1550  $hash = "#".$this->getTopAnchor();
1551  }
1552 
1553  $this->tpl->setCurrentBlock("tbl_form_header");
1554  $this->tpl->setVariable("FORMACTION", $this->getFormAction().$hash);
1555  $this->tpl->setVariable("FORMNAME", $this->getFormName());
1556  $this->tpl->parseCurrentBlock();
1557  }
1558 
1559  if ($this->form_action != "" && $this->getCloseFormTag())
1560  {
1561  $this->tpl->touchBlock("tbl_form_footer");
1562  }
1563  }
1564 
1565  if(!$this->enabled['content'])
1566  {
1567  return $this->render();
1568  }
1569 
1570  if (!$this->getExternalSegmentation())
1571  {
1572  $this->setMaxCount(count($this->row_data));
1573  }
1574 
1575  $this->determineOffsetAndOrder();
1576 
1577  $this->setFooter("tblfooter",$this->lng->txt("previous"),$this->lng->txt("next"));
1578 
1579  $data = $this->getData();
1580  if($this->dataExists())
1581  {
1582  // sort
1583  if (!$this->getExternalSorting() && $this->enabled["sort"])
1584  {
1585  $data = ilUtil::sortArray($data, $this->getOrderField(),
1586  $this->getOrderDirection(), $this->numericOrdering($this->getOrderField()));
1587  }
1588 
1589  // slice
1590  if (!$this->getExternalSegmentation())
1591  {
1592  $data = array_slice($data, $this->getOffset(), $this->getLimit());
1593  }
1594  }
1595 
1596  // fill rows
1597  if($this->dataExists())
1598  {
1599  if($this->getPrintMode())
1600  {
1602  }
1603 
1604  $this->tpl->addBlockFile("TBL_CONTENT", "tbl_content", $this->row_template,
1605  $this->row_template_dir);
1606 
1607  foreach($data as $set)
1608  {
1609  $this->tpl->setCurrentBlock("tbl_content");
1610  $this->css_row = ($this->css_row != "tblrow1")
1611  ? "tblrow1"
1612  : "tblrow2";
1613  $this->tpl->setVariable("CSS_ROW", $this->css_row);
1614 
1615  $this->fillRow($set);
1616  $this->tpl->setCurrentBlock("tbl_content");
1617  $this->tpl->parseCurrentBlock();
1618  }
1619  }
1620  else
1621  {
1622  // add standard no items text (please tell me, if it messes something up, alex, 29.8.2008)
1623  $no_items_text = (trim($this->getNoEntriesText()) != '')
1624  ? $this->getNoEntriesText()
1625  : $lng->txt("no_items");
1626 
1627  $this->css_row = ($this->css_row != "tblrow1")
1628  ? "tblrow1"
1629  : "tblrow2";
1630 
1631  $this->tpl->setCurrentBlock("tbl_no_entries");
1632  $this->tpl->setVariable('TBL_NO_ENTRY_CSS_ROW', $this->css_row);
1633  $this->tpl->setVariable('TBL_NO_ENTRY_COLUMN_COUNT', $this->column_count);
1634  $this->tpl->setVariable('TBL_NO_ENTRY_TEXT', trim($no_items_text));
1635  $this->tpl->parseCurrentBlock();
1636  }
1637 
1638 
1639  if(!$this->getPrintMode())
1640  {
1641  $this->fillFooter();
1642 
1643  $this->fillHiddenRow();
1644 
1645  $this->fillActionRow();
1646 
1647  $this->storeNavParameter();
1648  }
1649 
1650  return $this->render();
1651  }
getExternalSorting()
Get external sorting.
prepareOutput()
Anything that must be done before HTML is generated.
exportData($format, $send=false)
Export and optionally send current table data.
static setUseRelativeDates($a_status)
set use relative dates
getFormName()
Get Form name.
setFooter($a_style, $a_previous=0, $a_next=0)
set order direction public
getOpenFormTag()
Get open form tag.
getOrderDirection()
Get order direction.
static sortArray($array, $a_array_sortby, $a_array_sortorder=0, $a_numeric=false, $a_keep_keys=false)
sortArray
fillFooter()
Fill footer row.
getParentObject()
Get parent object.
global $ilCtrl
Definition: ilias.php:18
fillActionRow()
Fill Action Row.
getOffset()
Get offset.
numericOrdering($a_field)
Should this field be sorted numeric?
getExternalSegmentation()
Get external segmentation.
getFormAction()
Get Form action parameter.
getNoEntriesText()
Get text for an empty table.
render()
render table public
determineOffsetAndOrder($a_omit_offset=false)
Determine offset and order.
global $ilUser
Definition: imgupload.php:15
global $lng
Definition: privfeed.php:40
getPrintMode()
Get print mode.
fillRow($a_set)
Standard Version of Fill Row.
getLimit()
Get limit.
setMaxCount($a_max_count)
set max.
getCloseFormTag()
Get close form tag.
getId()
Get element id.
getExportMode()
Was export activated?
+ Here is the call graph for this function:

◆ getId()

◆ getIsDataTable()

ilTable2GUI::getIsDataTable ( )

Get is data table.

Returns
boolean is data table

Definition at line 431 of file class.ilTable2GUI.php.

Referenced by render().

432  {
433  return $this->datatable;
434  }
+ Here is the caller graph for this function:

◆ getLimit()

◆ getLinkbar()

ilTable2GUI::getLinkbar (   $a_num)

Get previous/next linkbar.

Author
Sascha Hofmann shofm.nosp@m.ann@.nosp@m.datab.nosp@m.ay.d.nosp@m.e
Returns
array linkbar or false on error

Definition at line 2314 of file class.ilTable2GUI.php.

References $ilCtrl, $ilUser, $lng, ilUtil\formSelect(), getDisplayAsBlock(), getLimit(), getNavParameter(), getOffset(), ilTableGUI\getOrderDirection(), and getOrderField().

Referenced by fillFooter().

2315  {
2316  global $ilCtrl, $lng, $ilUser;
2317 
2318  $hash = "";
2319  if (is_object($ilUser) && $ilUser->getPref("screen_reader_optimization"))
2320  {
2321  $hash = "#".$this->getTopAnchor();
2322  }
2323 
2324  $link = $ilCtrl->getLinkTargetByClass(get_class($this->parent_obj), $this->parent_cmd).
2325  "&".$this->getNavParameter()."=".
2326  $this->getOrderField().":".$this->getOrderDirection().":";
2327 
2328  $LinkBar = "";
2329  $layout_prev = $lng->txt("previous");
2330  $layout_next = $lng->txt("next");
2331 
2332  // if more entries then entries per page -> show link bar
2333  if ($this->max_count > $this->getLimit() || $this->custom_prev_next)
2334  {
2335  $sep = "<span>&nbsp;&nbsp;|&nbsp;&nbsp;</span>";
2336 
2337  // calculate number of pages
2338  $pages = intval($this->max_count / $this->getLimit());
2339 
2340  // add a page if a rest remains
2341  if (($this->max_count % $this->getLimit()))
2342  $pages++;
2343 
2344  // links to other pages
2345  $offset_arr = array();
2346  for ($i = 1 ;$i <= $pages ; $i++)
2347  {
2348  $newoffset = $this->getLimit() * ($i-1);
2349 
2350  $nav_value = $this->getOrderField().":".$this->getOrderDirection().":".$newoffset;
2351  $offset_arr[$nav_value] = $i;
2352  }
2353 
2354  $sep = "<span>&nbsp;&nbsp;&nbsp;&nbsp;</span>";
2355 
2356  // previous link
2357  if ($this->custom_prev_next && $this->custom_prev != "")
2358  {
2359  if ($LinkBar != "")
2360  $LinkBar .= $sep;
2361  $LinkBar .= "<a href=\"".$this->custom_prev.$hash."\">".$layout_prev."</a>";
2362  }
2363  else if ($this->getOffset() >= 1 && !$this->custom_prev_next)
2364  {
2365  if ($LinkBar != "")
2366  $LinkBar .= $sep;
2367  $prevoffset = $this->getOffset() - $this->getLimit();
2368  $LinkBar .= "<a href=\"".$link.$prevoffset.$hash."\">".$layout_prev."</a>";
2369  }
2370  else
2371  {
2372  if ($LinkBar != "")
2373  $LinkBar .= $sep;
2374  $LinkBar .= '<span class="ilTableFootLight">'.$layout_prev."</span>";
2375  }
2376 
2377  // current value
2378  if ($a_num == "1")
2379  {
2380  $LinkBar .= '<input type="hidden" name="'.$this->getNavParameter().
2381  '" value="'.$this->getOrderField().":".$this->getOrderDirection().":".$this->getOffset().'" />';
2382  }
2383 
2384  $sep = "<span>&nbsp;&nbsp;|&nbsp;&nbsp;</span>";
2385 
2386  // show next link (if not last page)
2387  if ($this->custom_prev_next && $this->custom_next != "")
2388  {
2389  if ($LinkBar != "")
2390  $LinkBar .= $sep;
2391  $LinkBar .= "<a href=\"".$this->custom_next.$hash."\">".$layout_next."</a>";
2392  }
2393  else if (! ( ($this->getOffset() / $this->getLimit())==($pages-1) ) && ($pages!=1) &&
2394  !$this->custom_prev_next)
2395  {
2396  if ($LinkBar != "")
2397  $LinkBar .= $sep;
2398  $newoffset = $this->getOffset() + $this->getLimit();
2399  $LinkBar .= "<a href=\"".$link.$newoffset.$hash."\">".$layout_next."</a>";
2400  }
2401  else
2402  {
2403  if ($LinkBar != "")
2404  $LinkBar .= $sep;
2405  $LinkBar .= '<span class="ilTableFootLight">'.$layout_next."</span>";
2406  }
2407 
2408  $sep = "<span>&nbsp;&nbsp;&nbsp;&nbsp;</span>";
2409 
2410  if (count($offset_arr) && !$this->getDisplayAsBlock() && !$this->custom_prev_next)
2411  {
2412  if ($LinkBar != "")
2413  $LinkBar .= $sep;
2414  $LinkBar .= "".
2415  '<label for="tab_page_sel_'.$a_num.'">'.$lng->txt("page").'</label> '.
2416  ilUtil::formSelect($this->nav_value,
2417  $this->getNavParameter().$a_num, $offset_arr, false, true, 0, "small",
2418  array("id" => "tab_page_sel_".$a_num,
2419  "onchange" => "ilTablePageSelection(this, 'cmd[".$this->parent_cmd."]')"));
2420  //' <input class="submit" type="submit" name="cmd['.$this->parent_cmd.']" value="'.
2421  //$lng->txt("ok").'" />';
2422  }
2423 
2424  return $LinkBar;
2425  }
2426  else
2427  {
2428  return false;
2429  }
2430  }
getOrderDirection()
Get order direction.
getDisplayAsBlock()
Get display as block.
global $ilCtrl
Definition: ilias.php:18
getOffset()
Get offset.
static formSelect($selected, $varname, $options, $multiple=false, $direct_text=false, $size="0", $style_class="", $attribs="", $disabled=false)
Builds a select form field with options and shows the selected option first.
global $ilUser
Definition: imgupload.php:15
global $lng
Definition: privfeed.php:40
getLimit()
Get limit.
+ Here is the call graph for this function:
+ Here is the caller graph for this function:

◆ getNavParameter()

ilTable2GUI::getNavParameter ( )
final

Definition at line 1291 of file class.ilTable2GUI.php.

Referenced by determineOffsetAndOrder(), ilShoppingCartTableGUI\getCartHTML(), getHTML(), getLinkbar(), resetOffset(), and setOrderLink().

1292  {
1293  return $this->prefix."_table_nav";
1294  }
+ Here is the caller graph for this function:

◆ getNoEntriesText()

ilTable2GUI::getNoEntriesText ( )

Get text for an empty table.

Returns
string Text

Definition at line 411 of file class.ilTable2GUI.php.

Referenced by ilShoppingCartTableGUI\getCartHTML(), and getHTML().

412  {
413  return $this->noentriestext;
414  }
+ Here is the caller graph for this function:

◆ getOffset()

◆ getOpenFormTag()

ilTable2GUI::getOpenFormTag ( )

Get open form tag.

Returns
boolean open form tag

Definition at line 131 of file class.ilTable2GUI.php.

References $open_form_tag.

Referenced by getHTML().

132  {
133  return $this->open_form_tag;
134  }
+ Here is the caller graph for this function:

◆ getOrderField()

◆ getParentCmd()

◆ getParentObject()

ilTable2GUI::getParentObject ( )

Get parent object.

Returns
object parent GUI object

Definition at line 361 of file class.ilTable2GUI.php.

Referenced by ilBookmarkAdministrationTableGUI\__construct(), ilWebResourceEditableLinkTableGUI\__construct(), ilWebResourceLinkTableGUI\__construct(), ilCalendarCategoryTableGUI\__construct(), ilCalendarInboxSharedTableGUI\__construct(), ilSessionParticipantsTableGUI\__construct(), ilConditionHandlerTableGUI\fillRow(), ilECSServerTableGUI\fillRow(), ilLDAPRoleMappingTableGUI\fillRow(), ilOpenIdProviderTableGUI\fillRow(), ilPageHistoryTableGUI\fillRow(), ilObjectCustomUserFieldsTableGUI\fillRow(), ilAuthLoginPageEditorTableGUI\fillRow(), ilConsultationHourGroupTableGUI\fillRow(), ilSCORMTrackingItemsPerScoTableGUI\fillRow(), ilPCFileListTableGUI\fillRow(), ilECSCategoryMappingTableGUI\fillRow(), ilShibbolethRoleAssignmentTableGUI\fillRow(), ilConsultationHourBookingTableGUI\fillRow(), ilECSNodeMappingTreeTableGUI\fillRow(), ilSCORMOfflineModeUsersTableGUI\fillRow(), ilLDAPRoleAssignmentTableGUI\fillRow(), ilMDCopyrightTableGUI\fillRow(), ilSCORMTrackingUsersTableGUI\fillRow(), ilSCORMTrackingItemsPerUserTableGUI\fillRow(), ilDidacticTemplateSettingsTableGUI\fillRow(), ilSCORMTrackingItemsScoTableGUI\fillRow(), ilCourseObjectivesTableGUI\fillRow(), ilConsultationHoursTableGUI\fillRow(), ilECSCommunityTableGUI\fillRow(), ilCalendarCategoryTableGUI\fillRow(), ilCalendarManageTableGUI\fillRow(), ilSurveyAppraiseesTableGUI\fillRow(), ilAssignedUsersTableGUI\fillRow(), ilSubscriberTableGUI\fillRow(), ilWebResourceLinkTableGUI\fillRow(), ilWaitingListTableGUI\fillRow(), ilWebResourceEditableLinkTableGUI\fillRow(), ilRoleTableGUI\fillRow(), ilCronManagerTableGUI\fillRow(), ilUserTableGUI\fillRow(), ilShoppingCartTableGUI\getCartHTML(), getHTML(), ilSubscriberTableGUI\getSelectableColumns(), ilWaitingListTableGUI\getSelectableColumns(), ilGroupParticipantsTableGUI\getSelectableColumns(), ilCourseParticipantsTableGUI\getSelectableColumns(), ilPCFileListTableGUI\ilPCFileListTableGUI(), ilGroupParticipantsTableGUI\initAcceptedAgreements(), ilCourseParticipantsTableGUI\initAcceptedAgreements(), ilTestPassOverviewTableGUI\initColumns(), ilObjectRolePermissionTableGUI\initColumns(), ilTestManScoringParticipantsBySelectedQuestionAndPassTableGUI\initFilter(), ilForumTopicTableGUI\initMergeThreadsTable(), ilWebResourceLinkTableGUI\initSorting(), ilConsultationHourGroupTableGUI\initTable(), ilConsultationHourBookingTableGUI\initTable(), ilSCORMTrackingItemsPerScoTableGUI\parse(), ilSCORMTrackingUsersTableGUI\parse(), ilSCORMTrackingItemsPerUserTableGUI\parse(), ilSCORMTrackingItemsScoTableGUI\parse(), ilSCORMTrackingItemPerUserTableGUI\parse(), ilGroupParticipantsTableGUI\parse(), ilCourseParticipantsTableGUI\parse(), ilLocalUnitCategoryTableGUI\populateTitle(), ilLinkCheckerTableGUI\prepareHTML(), ilTermsOfServiceAgreementByLanguageTableGUI\prepareRow(), ilTermsOfServiceAcceptanceHistoryTableGUI\prepareRow(), ilSubscriberTableGUI\readSubscriberData(), and ilWaitingListTableGUI\readUserData().

362  {
363  return $this->parent_obj;
364  }
+ Here is the caller graph for this function:

◆ getPrefix()

ilTable2GUI::getPrefix ( )
final

Definition at line 593 of file class.ilTable2GUI.php.

References ilTableGUI\$prefix.

Referenced by setId().

594  {
595  return $this->prefix;
596  }
+ Here is the caller graph for this function:

◆ getPrintMode()

ilTable2GUI::getPrintMode ( )

Get print mode.

Returns
bool $a_value

Definition at line 3009 of file class.ilTable2GUI.php.

References $print_mode.

Referenced by ilTrUserObjectsPropsTableGUI\__construct(), ilTrObjectUsersPropsTableGUI\__construct(), ilTrUserObjectsPropsTableGUI\fillRow(), ilTrObjectUsersPropsTableGUI\fillRow(), getHTML(), getLimit(), getOffset(), and render().

3010  {
3011  return $this->print_mode;
3012  }
+ Here is the caller graph for this function:

◆ getResetCommand()

ilTable2GUI::getResetCommand ( )

Get reset filter command.

Returns
string reset command

Definition at line 1073 of file class.ilTable2GUI.php.

References $reset_cmd.

1074  {
1075  return $this->reset_cmd;
1076  }

◆ getRowSelectorLabel()

ilTable2GUI::getRowSelectorLabel ( )
Returns
string

Definition at line 3260 of file class.ilTable2GUI.php.

References $row_selector_label.

Referenced by fillFooter().

3261  {
3263  }
+ Here is the caller graph for this function:

◆ getSelectableColumns()

ilTable2GUI::getSelectableColumns ( )

Get selectable columns.

Returns
array key: column id, val: true/false -> default on/off

Definition at line 205 of file class.ilTable2GUI.php.

Referenced by determineSelectedColumns(), and fillFooter().

206  {
207  return array();
208  }
+ Here is the caller graph for this function:

◆ getSelectAllCheckbox()

ilTable2GUI::getSelectAllCheckbox ( )

Get the name of the checkbox that should be toggled with a select all button.

Returns
string name of the checkbox

Definition at line 1003 of file class.ilTable2GUI.php.

References ilTableGUI\$select_all_checkbox.

Referenced by fillFooter().

1004  {
1006  }
+ Here is the caller graph for this function:

◆ getSelectedColumns()

ilTable2GUI::getSelectedColumns ( )

Get selected columns.

Parameters

Definition at line 293 of file class.ilTable2GUI.php.

Referenced by ilTermListTableGUI\__construct(), ilTrSummaryTableGUI\__construct(), ilTrUserObjectsPropsTableGUI\__construct(), ilQuestionPoolPrintViewTableGUI\__construct(), ilUserTableGUI\__construct(), ilTrMatrixTableGUI\__construct(), ilExerciseMemberTableGUI\__construct(), ilRepositoryUserResultTableGUI\__construct(), ilQuestionBrowserTableGUI\__construct(), ilTrObjectUsersPropsTableGUI\__construct(), ilGroupParticipantsTableGUI\__construct(), ilTestQuestionsTableGUI\__construct(), ilSurveyResultsCumulatedTableGUI\__construct(), ilSurveyQuestionsTableGUI\__construct(), ilSubscriberTableGUI\__construct(), ilWaitingListTableGUI\__construct(), ilCourseParticipantsTableGUI\__construct(), ilTrObjectUsersPropsTableGUI\fillHeaderCSV(), ilTrUserObjectsPropsTableGUI\fillHeaderCSV(), ilTrMatrixTableGUI\fillHeaderCSV(), ilTrSummaryTableGUI\fillHeaderCSV(), ilTrObjectUsersPropsTableGUI\fillHeaderExcel(), ilTrUserObjectsPropsTableGUI\fillHeaderExcel(), ilTrMatrixTableGUI\fillHeaderExcel(), ilTrSummaryTableGUI\fillHeaderExcel(), ilQuestionPoolPrintViewTableGUI\fillRow(), ilSubscriberTableGUI\fillRow(), ilSurveyResultsCumulatedTableGUI\fillRow(), ilWaitingListTableGUI\fillRow(), ilGroupParticipantsTableGUI\fillRow(), ilRepositoryUserResultTableGUI\fillRow(), ilTermListTableGUI\fillRow(), ilSurveyQuestionsTableGUI\fillRow(), ilCourseParticipantsTableGUI\fillRow(), ilQuestionBrowserTableGUI\fillRow(), ilTrUserObjectsPropsTableGUI\fillRow(), ilTrObjectUsersPropsTableGUI\fillRow(), ilTrMatrixTableGUI\fillRow(), ilUserTableGUI\fillRow(), ilTrSummaryTableGUI\fillRow(), ilTrObjectUsersPropsTableGUI\fillRowCSV(), ilTrUserObjectsPropsTableGUI\fillRowCSV(), ilTrMatrixTableGUI\fillRowCSV(), ilTrSummaryTableGUI\fillRowCSV(), ilTrObjectUsersPropsTableGUI\fillRowExcel(), ilTrUserObjectsPropsTableGUI\fillRowExcel(), ilTrMatrixTableGUI\fillRowExcel(), ilTrSummaryTableGUI\fillRowExcel(), ilTrObjectUsersPropsTableGUI\getItems(), ilTrUserObjectsPropsTableGUI\getItems(), ilUserTableGUI\getItems(), ilTrSummaryTableGUI\getItems(), ilGroupParticipantsTableGUI\parse(), ilCourseParticipantsTableGUI\parse(), ilRepositoryUserResultTableGUI\parseUserIds(), ilSubscriberTableGUI\readSubscriberData(), and ilWaitingListTableGUI\readUserData().

294  {
295  $scol = array();
296  foreach ($this->selected_column as $k => $v)
297  {
298  if ($v)
299  {
300  $scol[$k] = $k;
301  }
302  }
303  return $scol;
304  }
+ Here is the caller graph for this function:

◆ getSelectedFilters()

ilTable2GUI::getSelectedFilters ( )

Get selected filters.

Parameters

Definition at line 829 of file class.ilTable2GUI.php.

Referenced by getCurrentState().

830  {
831  $sfil = array();
832  foreach ($this->selected_filter as $k => $v)
833  {
834  if ($v)
835  {
836  $sfil[$k] = $k;
837  }
838  }
839  return $sfil;
840  }
+ Here is the caller graph for this function:

◆ getShowRowsSelector()

ilTable2GUI::getShowRowsSelector ( )

Get rows-per-page selector state.

Returns
bool

Definition at line 2838 of file class.ilTable2GUI.php.

References $show_rows_selector.

Referenced by fillFooter().

2839  {
2841  }
+ Here is the caller graph for this function:

◆ getShowTemplates()

ilTable2GUI::getShowTemplates ( )

Get template state.

Returns
bool

Definition at line 2858 of file class.ilTable2GUI.php.

References $show_templates.

Referenced by fillFooter().

2859  {
2860  return $this->show_templates;
2861  }
+ Here is the caller graph for this function:

◆ getTopAnchor()

ilTable2GUI::getTopAnchor ( )

Get top anchor.

Returns
string top anchor

Definition at line 391 of file class.ilTable2GUI.php.

References $top_anchor.

Referenced by render().

392  {
393  return $this->top_anchor;
394  }
+ Here is the caller graph for this function:

◆ getTopCommands()

ilTable2GUI::getTopCommands ( )

Get top commands (display command buttons on top of table, too)

Returns
boolean top commands true/false

Definition at line 1264 of file class.ilTable2GUI.php.

References $top_commands.

Referenced by fillActionRow().

1265  {
1266  return $this->top_commands;
1267  }
+ Here is the caller graph for this function:

◆ initFilter()

ilTable2GUI::initFilter ( )

Init filter.

Overwrite this to initialize all filter input property objects.

Definition at line 352 of file class.ilTable2GUI.php.

Referenced by ilLPProgressTableGUI\__construct(), ilBookingReservationsTableGUI\__construct(), ilCourseParticipantsTableGUI\__construct(), executeCommand(), and ilTermsOfServiceAcceptanceHistoryTableGUI\numericOrdering().

353  {
354  }
+ Here is the caller graph for this function:

◆ isColumnSelected()

ilTable2GUI::isColumnSelected (   $a_col)

Is given column selected?

Parameters
stringcolumn name
Returns
boolean

Definition at line 282 of file class.ilTable2GUI.php.

Referenced by fillFooter(), ilGroupParticipantsTableGUI\parse(), and ilCourseParticipantsTableGUI\parse().

283  {
284  return $this->selected_column[$a_col];
285  }
+ Here is the caller graph for this function:

◆ isFilterSelected()

ilTable2GUI::isFilterSelected (   $a_col)

Is given filter selected?

Parameters
stringcolumn name
Returns
boolean

Definition at line 818 of file class.ilTable2GUI.php.

Referenced by ilTermsOfServiceTableGUI\populate(), and renderFilter().

819  {
820  return $this->selected_filter[$a_col];
821  }
+ Here is the caller graph for this function:

◆ loadProperty()

ilTable2GUI::loadProperty (   $type)

Load table property.

Parameters
string$type
Returns
mixed

Definition at line 2695 of file class.ilTable2GUI.php.

References $ilUser, and getId().

Referenced by determineLimit(), determineOffsetAndOrder(), determineSelectedColumns(), determineSelectedFilters(), and renderFilter().

2696  {
2697  global $ilUser;
2698 
2699  if(is_object($ilUser) && $this->getId() != "" && $ilUser->getId() != ANONYMOUS_USER_ID)
2700  {
2701  include_once("./Services/Table/classes/class.ilTablePropertiesStorage.php");
2702  $tab_prop = new ilTablePropertiesStorage();
2703 
2704  return $tab_prop->getProperty($this->getId(), $ilUser->getId(), $type);
2705  }
2706  }
Saves (mostly asynchronously) user properties of tables (e.g.
global $ilUser
Definition: imgupload.php:15
getId()
Get element id.
+ Here is the call graph for this function:
+ Here is the caller graph for this function:

◆ numericOrdering()

ilTable2GUI::numericOrdering (   $a_field)

Should this field be sorted numeric?

Returns
boolean numeric ordering; default is false

Definition at line 1658 of file class.ilTable2GUI.php.

Referenced by ilAssessmentFolderLogAdministrationTableGUI\__construct(), exportData(), ilShoppingCartTableGUI\getCartHTML(), and getHTML().

1659  {
1660  return false;
1661  }
+ Here is the caller graph for this function:

◆ prepareOutput()

ilTable2GUI::prepareOutput ( )
protected

Anything that must be done before HTML is generated.

Definition at line 1431 of file class.ilTable2GUI.php.

Referenced by ilShoppingCartTableGUI\getCartHTML(), and getHTML().

1432  {
1433  }
+ Here is the caller graph for this function:

◆ render()

ilTable2GUI::render ( )

render table public

Definition at line 1667 of file class.ilTable2GUI.php.

References $ilCtrl, $lng, fillHeader(), getDescription(), getDisplayAsBlock(), getId(), ilUtil\getImagePath(), getIsDataTable(), getPrintMode(), ilTableGUI\getStyle(), getTopAnchor(), and renderFilter().

Referenced by ilShoppingCartTableGUI\getCartHTML(), and getHTML().

1668  {
1669  global $lng, $ilCtrl;
1670 
1671  $this->tpl->setVariable("CSS_TABLE",$this->getStyle("table"));
1672  $this->tpl->setVariable("DATA_TABLE", (int) $this->getIsDataTable());
1673  if ($this->getId() != "")
1674  {
1675  $this->tpl->setVariable("ID", 'id="'.$this->getId().'"');
1676  }
1677 
1678  // description
1679  if ($this->getDescription() != "")
1680  {
1681  $this->tpl->setCurrentBlock("tbl_header_description");
1682  $this->tpl->setVariable("TBL_DESCRIPTION", $this->getDescription());
1683  $this->tpl->parseCurrentBlock();
1684  }
1685 
1686  if(!$this->getPrintMode())
1687  {
1688  $this->renderFilter();
1689  }
1690 
1691  if ($this->getDisplayAsBlock())
1692  {
1693  $this->tpl->touchBlock("outer_start_1");
1694  $this->tpl->touchBlock("outer_end_1");
1695  }
1696  else
1697  {
1698  $this->tpl->touchBlock("outer_start_2");
1699  $this->tpl->touchBlock("outer_end_2");
1700  }
1701 
1702  // table title and icon
1703  if ($this->enabled["title"] && ($this->title != ""
1704  || $this->icon != "" || count($this->header_commands) > 0 ||
1705  $this->headerHTML != "" || $this->close_command != ""))
1706  {
1707  if ($this->enabled["icon"])
1708  {
1709  $this->tpl->setCurrentBlock("tbl_header_title_icon");
1710  $this->tpl->setVariable("TBL_TITLE_IMG",ilUtil::getImagePath($this->icon));
1711  $this->tpl->setVariable("TBL_TITLE_IMG_ALT",$this->icon_alt);
1712  $this->tpl->parseCurrentBlock();
1713  }
1714 
1715  if(!$this->getPrintMode())
1716  {
1717  foreach($this->header_commands as $command)
1718  {
1719  if ($command["img"] != "")
1720  {
1721  $this->tpl->setCurrentBlock("tbl_header_img_link");
1722  if ($command["target"] != "")
1723  {
1724  $this->tpl->setVariable("TARGET_IMG_LINK",
1725  'target="'.$command["target"].'"');
1726  }
1727  $this->tpl->setVariable("ALT_IMG_LINK", $command["text"]);
1728  $this->tpl->setVariable("HREF_IMG_LINK", $command["href"]);
1729  $this->tpl->setVariable("SRC_IMG_LINK",
1730  $command["img"]);
1731  $this->tpl->parseCurrentBlock();
1732  }
1733  else
1734  {
1735  $this->tpl->setCurrentBlock("head_cmd");
1736  $this->tpl->setVariable("TXT_HEAD_CMD", $command["text"]);
1737  $this->tpl->setVariable("HREF_HEAD_CMD", $command["href"]);
1738  $this->tpl->parseCurrentBlock();
1739  }
1740  }
1741  }
1742 
1743  if (isset ($this->headerHTML)) {
1744  $this->tpl->setCurrentBlock("tbl_header_html");
1745  $this->tpl->setVariable ("HEADER_HTML", $this->headerHTML);
1746  $this->tpl->parseCurrentBlock();
1747  }
1748 
1749  // close command
1750  if ($this->close_command != "")
1751  {
1752  $this->tpl->setCurrentBlock("tbl_header_img_link");
1753  $this->tpl->setVariable("ALT_IMG_LINK",$lng->txt("close"));
1754  $this->tpl->setVariable("HREF_IMG_LINK",$this->close_command);
1755  $this->tpl->setVariable("SRC_IMG_LINK",ilUtil::getImagePath("icon_close2.png"));
1756  $this->tpl->parseCurrentBlock();
1757  }
1758 
1759  $this->tpl->setCurrentBlock("tbl_header_title");
1760  $this->tpl->setVariable("TBL_TITLE",$this->title);
1761  $this->tpl->setVariable("TOP_ANCHOR",$this->getTopAnchor());
1762  if ($this->getDisplayAsBlock())
1763  {
1764  $this->tpl->setVariable("BLK_CLASS", "Block");
1765  }
1766  $this->tpl->parseCurrentBlock();
1767  }
1768 
1769  // table header
1770  if ($this->enabled["header"])
1771  {
1772  $this->fillHeader();
1773  }
1774 
1775  $this->tpl->touchBlock("tbl_table_end");
1776 
1777  return $this->tpl->get();
1778  }
getTopAnchor()
Get top anchor.
renderFilter()
Render Filter section.
getIsDataTable()
Get is data table.
getDescription()
Get description.
getDisplayAsBlock()
Get display as block.
global $ilCtrl
Definition: ilias.php:18
static getImagePath($img, $module_path="", $mode="output", $offline=false)
get image path (for images located in a template directory)
global $lng
Definition: privfeed.php:40
getPrintMode()
Get print mode.
getId()
Get element id.
getStyle($a_element)
+ Here is the call graph for this function:
+ Here is the caller graph for this function:

◆ renderFilter()

ilTable2GUI::renderFilter ( )
private

Render Filter section.

Definition at line 1783 of file class.ilTable2GUI.php.

References $lng, $tpl, determineSelectedFilters(), getDisableFilterHiding(), getFilterCols(), getFilterItems(), getId(), getParentCmd(), ilYuiUtil\initConnection(), isFilterSelected(), and loadProperty().

Referenced by render().

1784  {
1785  global $lng, $tpl;
1786 
1787  $filter = $this->getFilterItems();
1788  $opt_filter = $this->getFilterItems(true);
1789 
1790  $tpl->addJavascript("./Services/Table/js/ServiceTable.js");
1791 
1792  if (count($filter) == 0 && count($opt_filter) == 0)
1793  {
1794  return;
1795  }
1796 
1797  include_once("./Services/YUI/classes/class.ilYuiUtil.php");
1799 
1800  $ccnt = 0;
1801 
1802  // render standard filter
1803  if (count($filter) > 0)
1804  {
1805  foreach ($filter as $item)
1806  {
1807  if ($ccnt >= $this->getFilterCols())
1808  {
1809  $this->tpl->setCurrentBlock("filter_row");
1810  $this->tpl->parseCurrentBlock();
1811  $ccnt = 0;
1812  }
1813  $this->tpl->setCurrentBlock("filter_item");
1814  $this->tpl->setVariable("OPTION_NAME",
1815  $item->getTitle());
1816  $this->tpl->setVariable("F_INPUT_ID",
1817  $item->getFieldId());
1818  $this->tpl->setVariable("INPUT_HTML",
1819  $item->getTableFilterHTML());
1820  $this->tpl->parseCurrentBlock();
1821  $ccnt++;
1822  }
1823  }
1824 
1825  // render optional filter
1826  if (count($opt_filter) > 0)
1827  {
1828  $this->determineSelectedFilters();
1829 
1830  foreach ($opt_filter as $item)
1831  {
1832  if($this->isFilterSelected($item->getPostVar()))
1833  {
1834  if ($ccnt >= $this->getFilterCols())
1835  {
1836  $this->tpl->setCurrentBlock("filter_row");
1837  $this->tpl->parseCurrentBlock();
1838  $ccnt = 0;
1839  }
1840  $this->tpl->setCurrentBlock("filter_item");
1841  $this->tpl->setVariable("OPTION_NAME",
1842  $item->getTitle());
1843  $this->tpl->setVariable("F_INPUT_ID",
1844  $item->getFieldId());
1845  $this->tpl->setVariable("INPUT_HTML",
1846  $item->getTableFilterHTML());
1847  $this->tpl->parseCurrentBlock();
1848  $ccnt++;
1849  }
1850  }
1851 
1852  // filter selection
1853  $items = array();
1854  foreach ($opt_filter as $item)
1855  {
1856  $k = $item->getPostVar();
1857  $items[$k] = array("txt" => $item->getTitle(),
1858  "selected" => $this->isFilterSelected($k));
1859  }
1860 
1861  include_once("./Services/UIComponent/CheckboxListOverlay/classes/class.ilCheckboxListOverlayGUI.php");
1862  $cb_over = new ilCheckboxListOverlayGUI("tbl_filters_".$this->getId());
1863  $cb_over->setLinkTitle($lng->txt("optional_filters"));
1864  $cb_over->setItems($items);
1865 
1866  $cb_over->setFormCmd($this->getParentCmd());
1867  $cb_over->setFieldVar("tblff".$this->getId());
1868  $cb_over->setHiddenVar("tblfsf".$this->getId());
1869 
1870  $cb_over->setSelectionHeaderClass("ilTableMenuItem");
1871  $this->tpl->setCurrentBlock("filter_select");
1872 
1873  // apply should be the first submit because of enter/return, inserting hidden submit
1874  $this->tpl->setVariable("HIDDEN_CMD_APPLY", $this->filter_cmd);
1875 
1876  $this->tpl->setVariable("FILTER_SELECTOR", $cb_over->getHTML());
1877  $this->tpl->parseCurrentBlock();
1878  }
1879 
1880  // if any filter
1881  if($ccnt > 0 || count($opt_filter) > 0)
1882  {
1883  $this->tpl->setVariable("TXT_FILTER", $lng->txt("filter"));
1884 
1885  if($ccnt > 0)
1886  {
1887  if ($ccnt < $this->getFilterCols())
1888  {
1889  for($i = $ccnt; $i<=$this->getFilterCols(); $i++)
1890  {
1891  $this->tpl->touchBlock("filter_empty_cell");
1892  }
1893  }
1894  $this->tpl->setCurrentBlock("filter_row");
1895  $this->tpl->parseCurrentBlock();
1896 
1897  $this->tpl->setCurrentBlock("filter_buttons");
1898  $this->tpl->setVariable("CMD_APPLY", $this->filter_cmd);
1899  $this->tpl->setVariable("TXT_APPLY", $lng->txt("apply_filter"));
1900  $this->tpl->setVariable("CMD_RESET", $this->reset_cmd);
1901  $this->tpl->setVariable("TXT_RESET", $lng->txt("reset_filter"));
1902  }
1903  else if(count($opt_filter) > 0)
1904  {
1905  $this->tpl->setCurrentBlock("optional_filter_hint");
1906  $this->tpl->setVariable('TXT_OPT_HINT', $lng->txt('optional_filter_hint'));
1907  $this->tpl->parseCurrentBlock();
1908  }
1909 
1910  $this->tpl->setCurrentBlock("filter_section");
1911  $this->tpl->setVariable("FIL_ID", $this->getId());
1912  $this->tpl->parseCurrentBlock();
1913 
1914  // (keep) filter hidden?
1915  if ($this->loadProperty("filter") != 1)
1916  {
1917  if (!$this->getDisableFilterHiding())
1918  {
1919  $this->tpl->setCurrentBlock("filter_hidden");
1920  $this->tpl->setVariable("FI_ID", $this->getId());
1921  $this->tpl->parseCurrentBlock();
1922  }
1923  }
1924  }
1925  }
static initConnection()
Init YUI Connection module.
getParentCmd()
Get parent command.
getDisableFilterHiding()
Get disable filter hiding.
if(isset($_FILES['img_file']['size']) && $_FILES['img_file']['size'] > 0) $tpl
User interface class for a checkbox list overlay.
isFilterSelected($a_col)
Is given filter selected?
determineSelectedFilters()
Determine selected filters.
getFilterCols()
Get filter columns.
global $lng
Definition: privfeed.php:40
loadProperty($type)
Load table property.
getId()
Get element id.
getFilterItems($a_optionals=false)
Get filter items.
+ Here is the call graph for this function:
+ Here is the caller graph for this function:

◆ resetFilter()

ilTable2GUI::resetFilter ( )

Reset filter.

Definition at line 1962 of file class.ilTable2GUI.php.

References $_POST, $_REQUEST, $lng, and getFilterItems().

Referenced by ilLPTableBaseGUI\executeCommand(), ilObjTestGUI\fpResetFilterObject(), ilObjTestGUI\npResetFilterObject(), and ilObjSCORMLearningModuleGUI\resetUserTableFilter().

1963  {
1964  global $lng;
1965 
1966  $filter = $this->getFilterItems();
1967  $opt_filter = $this->getFilterItems(true);
1968 
1969  foreach ($filter as $item)
1970  {
1971  if ($item->checkInput())
1972  {
1973  $item->setValueByArray($_POST);
1974  $item->clearFromSession();
1975  }
1976  }
1977  foreach ($opt_filter as $item)
1978  {
1979  if ($item->checkInput())
1980  {
1981  $item->setValueByArray($_POST);
1982  $item->clearFromSession();
1983  }
1984  }
1985 
1986  // #13209
1987  unset($_REQUEST["tbltplcrt"]);
1988  unset($_REQUEST["tbltpldel"]);
1989  }
$_POST['username']
Definition: cron.php:12
global $lng
Definition: privfeed.php:40
if($_REQUEST['ilias_path']) define('ILIAS_HTTP_PATH' $_REQUEST['ilias_path']
Definition: index.php:7
getFilterItems($a_optionals=false)
Get filter items.
+ Here is the call graph for this function:
+ Here is the caller graph for this function:

◆ resetOffset()

ilTable2GUI::resetOffset (   $a_in_determination = false)

Reset offset.

Definition at line 334 of file class.ilTable2GUI.php.

References $_GET, $_POST, determineOffsetAndOrder(), getNavParameter(), ilTableGUI\getOrderDirection(), getOrderField(), and ilTableGUI\setOffset().

Referenced by ilPermission2GUI\applyLogFilter(), determineLimit(), determineOffsetAndOrder(), ilLPTableBaseGUI\executeCommand(), ilUserLPTableGUI\getItems(), ilAccountCodesTableGUI\getItems(), ilRegistrationCodesTableGUI\getItems(), ilLMQuestionListTableGUI\getItems(), ilTrObjectUsersPropsTableGUI\getItems(), ilTrUserObjectsPropsTableGUI\getItems(), ilUserTableGUI\getItems(), ilMailFolderTableGUI\isLuceneSearchEnabled(), ilForumTopicTableGUI\numericOrdering(), ilTermsOfServiceTableGUI\populate(), ilPermission2GUI\resetLogFilter(), and ilCalendarManageTableGUI\resetToDefaults().

335  {
336  if (!$this->nav_determined && !$a_in_determination)
337  {
338  $this->determineOffsetAndOrder();
339  }
340  $this->nav_value = $this->getOrderField().":".$this->getOrderDirection().":0";
341  $_GET[$this->getNavParameter()] =
342  $_POST[$this->getNavParameter()."1"] =
343  $this->nav_value;
344 //echo $this->nav_value;
345  $this->setOffset(0);
346  }
$_POST['username']
Definition: cron.php:12
setOffset($a_offset)
set dataset offset public
$_GET["client_id"]
getOrderDirection()
Get order direction.
determineOffsetAndOrder($a_omit_offset=false)
Determine offset and order.
+ Here is the call graph for this function:
+ Here is the caller graph for this function:

◆ restoreTemplate()

ilTable2GUI::restoreTemplate (   $a_name)

Restore state from template.

Parameters
string$a_name
Returns
bool

Definition at line 2869 of file class.ilTable2GUI.php.

References ilTableGUI\$data, $ilUser, getContext(), storeProperty(), and ilUtil\stripSlashes().

Referenced by __construct().

2870  {
2871  global $ilUser;
2872 
2873  $a_name = ilUtil::stripSlashes($a_name);
2874 
2875  if(trim($a_name) && $this->getContext() != "" && is_object($ilUser) && $ilUser->getId() != ANONYMOUS_USER_ID)
2876  {
2877  include_once("./Services/Table/classes/class.ilTableTemplatesStorage.php");
2878  $storage = new ilTableTemplatesStorage();
2879 
2880  $data = $storage->load($this->getContext(), $ilUser->getId(), $a_name);
2881  if(is_array($data))
2882  {
2883  foreach($data as $property => $value)
2884  {
2885  $this->storeProperty($property, $value);
2886  }
2887  }
2888 
2889  $data["filter_values"] = unserialize($data["filter_values"]);
2890  if($data["filter_values"])
2891  {
2892  $this->restore_filter_values = $data["filter_values"];
2893  }
2894 
2895  return true;
2896  }
2897  return false;
2898  }
getContext()
Get context.
storeProperty($type, $value)
Store table property.
Saves (mostly asynchronously) user properties of tables (e.g.
static stripSlashes($a_str, $a_strip_html=true, $a_allow="")
strip slashes if magic qoutes is enabled
global $ilUser
Definition: imgupload.php:15
+ Here is the call graph for this function:
+ Here is the caller graph for this function:

◆ saveTemplate()

ilTable2GUI::saveTemplate (   $a_name)

Save current state as template.

Parameters
string$a_name
Returns
bool

Definition at line 2906 of file class.ilTable2GUI.php.

References $ilUser, getContext(), getCurrentState(), and ilUtil\prepareFormOutput().

Referenced by fillFooter().

2907  {
2908  global $ilUser;
2909 
2910  $a_name = ilUtil::prepareFormOutput($a_name, true);
2911 
2912  if(trim($a_name) && $this->getContext() != "" && is_object($ilUser) && $ilUser->getId() != ANONYMOUS_USER_ID)
2913  {
2914  include_once("./Services/Table/classes/class.ilTableTemplatesStorage.php");
2915  $storage = new ilTableTemplatesStorage();
2916 
2917  $state = $this->getCurrentState();
2918  $state["filter_values"] = serialize($state["filter_values"]);
2919  $state["selfields"] = serialize($state["selfields"]);
2920  $state["selfilters"] = serialize($state["selfilters"]);
2921 
2922  $storage->store($this->getContext(), $ilUser->getId(), $a_name, $state);
2923  return true;
2924  }
2925  return false;
2926  }
static prepareFormOutput($a_str, $a_strip=false)
prepares string output for html forms public
getContext()
Get context.
Saves (mostly asynchronously) user properties of tables (e.g.
global $ilUser
Definition: imgupload.php:15
getCurrentState()
get current settings for order, limit, columns and filter
+ Here is the call graph for this function:
+ Here is the caller graph for this function:

◆ setCloseCommand()

ilTable2GUI::setCloseCommand (   $a_link)

Add command for closing table.

Parameters
string$a_linkclosing link

Definition at line 1210 of file class.ilTable2GUI.php.

1211  {
1212  $this->close_command = $a_link;
1213  }

◆ setCloseFormTag()

ilTable2GUI::setCloseFormTag (   $a_val)

Set close form tag.

Parameters
booleanclose form tag

Definition at line 141 of file class.ilTable2GUI.php.

142  {
143  $this->close_form_tag = $a_val;
144  }

◆ setContext()

ilTable2GUI::setContext (   $id)

Set context.

Parameters
string$id

Definition at line 2805 of file class.ilTable2GUI.php.

Referenced by __construct().

2806  {
2807  if(trim($id))
2808  {
2809  $this->context = $id;
2810  }
2811  }
+ Here is the caller graph for this function:

◆ setCustomPreviousNext()

ilTable2GUI::setCustomPreviousNext (   $a_prev_link,
  $a_next_link 
)

Set custom previous/next links.

Definition at line 907 of file class.ilTable2GUI.php.

908  {
909  $this->custom_prev_next = true;
910  $this->custom_prev = $a_prev_link;
911  $this->custom_next = $a_next_link;
912  }

◆ setData()

ilTable2GUI::setData (   $a_data)
final

Definition at line 539 of file class.ilTable2GUI.php.

References getExternalSorting().

Referenced by ilCourseStartObjectsTableGUI\__construct(), iliLinkConfirmationTableGUI\__construct(), ilPDSelectedItemsTableGUI\__construct(), iliLinkMembersTableGUI\__construct(), ilTermQuickListTableGUI\__construct(), ilSurveySkillThresholdsTableGUI\__construct(), ilMobSubtitleTableGUI\__construct(), ilTermListTableGUI\__construct(), ilBenchmarkTableGUI\__construct(), ilExcDeliveredFilesTableGUI\__construct(), ilLMGlossaryTableGUI\__construct(), ilImportantPagesTableGUI\__construct(), ilPersonalSkillTableGUI\__construct(), ilSkillLevelProfileAssignmentTableGUI\__construct(), ilSkillLevelResourcesTableGUI\__construct(), ilSkillProfileLevelsTableGUI\__construct(), ilSkillProfileTableGUI\__construct(), ilLMMenuItemsTableGUI\__construct(), ilLMPagesTableGUI\__construct(), ilSkillProfileUserTableGUI\__construct(), ilSkillSelfEvalSkillTableGUI\__construct(), ilContentStylesTableGUI\__construct(), ilPasteStyleCharacteristicTableGUI\__construct(), ilTaxAssignedItemsTableGUI\__construct(), ilTaxonomyListTableGUI\__construct(), ilTaxonomyTableGUI\__construct(), ilFeedbackConfirmationTable2GUI\__construct(), ilUploadDirFilesTableGUI\__construct(), ilAccessKeyTableGUI\__construct(), ilSettingsTemplateTableGUI\__construct(), ilSetupLanguageTableGUI\__construct(), ilPCIIMOverlaysTableGUI\__construct(), ilPCIIMPopupTableGUI\__construct(), ilRepDependenciesTableGUI\__construct(), ilSelfEvaluationSimpleTableGUI\__construct(), ilAssignmentsTableGUI\__construct(), ilSkillAssignMaterialsTableGUI\__construct(), ilSkillUsageTableGUI\__construct(), ilUserForTagTableGUI\__construct(), ilStyleTableGUI\__construct(), ilCustomUserFieldSettingsTableGUI\__construct(), ilUserFieldSettingsTableGUI\__construct(), ilPublicSubmissionsTableGUI\__construct(), ilExGradesTableGUI\__construct(), ilExportTableGUI\__construct(), ilExportIDTableGUI\__construct(), ilHelpTooltipTableGUI\__construct(), ilSelfEvaluationTableGUI\__construct(), ilSkillLevelTableGUI\__construct(), ilDataBibliographicRecordListTableGUI\__construct(), ilPresentationListTableGUI\__construct(), ilExParticipantTableGUI\__construct(), ilSkillCatTableGUI\__construct(), ilDataCollectionFieldListTableGUI\__construct(), ilExerciseMemberTableGUI\__construct(), ilAssQuestionHintsTableGUI\__construct(), ilTestRandomQuestionSetSourcePoolDefinitionListTableGUI\addColumns(), ilDataCollectionRecordListTableGUI\buildData(), ilSurveyParticipantsGUI\editRatersObject(), ilSurveyEvaluationGUI\evaluationuser(), ilHelpMappingTableGUI\getChapters(), ilClientListTableGUI\getClients(), ilComponentsTableGUI\getComponents(), ilPluginsOverviewTableGUI\getComponents(), ilModulesTableGUI\getComponents(), ilWikiContributorsTableGUI\getContributors(), ilLPObjectStatisticsLPTableGUI\getDetailItems(), ilFileSystemTableGUI\getEntries(), ilNewItemGroupTableGUI\getGroups(), ilHelpModuleTableGUI\getHelpModules(), ilPCImageMapTableGUI\getItems(), ilTermUsagesTableGUI\getItems(), ilMediaPoolPageUsagesTableGUI\getItems(), ilMediaObjectUsagesTableGUI\getItems(), ilTestVerificationTableGUI\getItems(), ilExerciseVerificationTableGUI\getItems(), ilCourseVerificationTableGUI\getItems(), ilSCORMVerificationTableGUI\getItems(), ilObjWorkspaceFolderTableGUI\getItems(), ilUserLPTableGUI\getItems(), ilBookingSchedulesTableGUI\getItems(), ilLPObjectStatisticsAdminTableGUI\getItems(), ilCourseGroupingAssignmentTableGUI\getItems(), ilRatingCategoryTableGUI\getItems(), ilExAssignmentTeamLogTableGUI\getItems(), ilCourseGroupingTableGUI\getItems(), ilPortfolioTableGUI\getItems(), ilStyleImageTableGUI\getItems(), ilClipboardTableGUI\getItems(), ilPortfolioPageTableGUI\getItems(), ilAccountCodesTableGUI\getItems(), ilContributorTableGUI\getItems(), ilPollAnswerTableGUI\getItems(), ilRegistrationCodesTableGUI\getItems(), ilBookingObjectsTableGUI\getItems(), ilLMQuestionListTableGUI\getItems(), ilRbacLogTableGUI\getItems(), ilLDAPRoleMappingTableGUI\getItems(), ilExAssignmentPeerReviewTableGUI\getItems(), ilStyleColorTableGUI\getItems(), ilLanguageTableGUI\getItems(), ilOrgUnitAssignmentTableGUI\getItems(), ilExAssignmentTeamTableGUI\getItems(), ilTableTemplatesTableGUI\getItems(), ilAdminSubItemsTableGUI\getItems(), ilImageMapTableGUI\getItems(), ilAssignedUsersTableGUI\getItems(), ilPCIIMTriggerTableGUI\getItems(), ilCourseParticipantsGroupsTableGUI\getItems(), ilLPProgressTableGUI\getItems(), ilTrObjectUsersPropsTableGUI\getItems(), ilLPObjectStatisticsDailyTableGUI\getItems(), ilLPObjectStatisticsTableGUI\getItems(), ilTrUserObjectsPropsTableGUI\getItems(), ilLPObjectStatisticsTypesTableGUI\getItems(), ilUserTableGUI\getItems(), ilBookingReservationsTableGUI\getItems(), ilTrMatrixTableGUI\getItems(), ilMediaPoolTableGUI\getItems(), ilLPObjectStatisticsLPTableGUI\getItems(), ilCronManagerTableGUI\getItems(), ilTrSummaryTableGUI\getItems(), ilLinksTableGUI\getLinks(), ilItemGroupItemsTableGUI\getMaterials(), ilPageLayoutTableGUI\getPageLayouts(), ilWikiPagesTableGUI\getPages(), ilMilestoneResponsiblesTableGUI\getParticipantsAndResponsibles(), ilSurveySkillAssignmentTableGUI\getQuestions(), ilCopySelfAssQuestionTableGUI\getQuestions(), ilWikiRecentChangesTableGUI\getRecentChanges(), ilObjectivesAlignmentTableGUI\getScos(), ilSurveySkillChangesTableGUI\getSkillLevelsForAppraisee(), ilSurveySkillTableGUI\getSkills(), ilSysStyleCatAssignmentTableGUI\getStyleCatAssignments(), ilSystemStylesTableGUI\getStyles(), ilPCFileListTableGUI\ilPCFileListTableGUI(), ilPCTabsTableGUI\ilPCTabsTableGUI(), ilSubItemSelectionTableGUI\ilSubItemSelectionTableGUI(), ilWikiSearchResultsTableGUI\ilWikiSearchResultsTableGUI(), ilSurveySyncTableGUI\importData(), ilWorkspaceAccessTableGUI\importData(), ilSurveyQuestionTableGUI\importData(), ilWorkspaceShareTableGUI\importData(), ilSurveyQuestionblockbrowserTableGUI\initData(), ilSurveyQuestionbrowserTableGUI\initData(), ilObjectOwnershipManagementTableGUI\initItems(), ilMailFolderTableGUI\isLuceneSearchEnabled(), ilForumTopicTableGUI\numericOrdering(), ilTestEvaluationGUI\outEvaluation(), ilTestPlayerAbstractGUI\outQuestionSummaryCmd(), ilAuthLoginPageEditorTableGUI\parse(), ilSCORMTrackingItemsPerScoTableGUI\parse(), ilSCORMTrackingUsersTableGUI\parse(), ilLPCollectionSettingsTableGUI\parse(), ilSCORMOfflineModeUsersTableGUI\parse(), ilDidacticTemplateSettingsTableGUI\parse(), ilSCORMTrackingItemsPerUserTableGUI\parse(), ilSCORMTrackingItemsScoTableGUI\parse(), ilOpenIdProviderTableGUI\parse(), ilObjectCustomUserFieldsTableGUI\parse(), ilExAssignmentListTextTableGUI\parse(), ilLuceneAdvancedSearchActivationTableGUI\parse(), ilSCORMTrackingItemPerUserTableGUI\parse(), ilECSCategoryMappingTableGUI\parse(), ilRoleSelectionTableGUI\parse(), ilShibbolethRoleAssignmentTableGUI\parse(), ilCalendarSharedUserListTableGUI\parse(), ilCalendarSharedRoleListTableGUI\parse(), ilConsultationHourGroupTableGUI\parse(), ilWebResourceLinkTableGUI\parse(), ilConsultationHourBookingTableGUI\parse(), ilECSServerTableGUI\parse(), ilCalendarSharedListTableGUI\parse(), ilLDAPRoleAssignmentTableGUI\parse(), ilECSNodeMappingTreeTableGUI\parse(), ilObjectRoleTemplateOptionsTableGUI\parse(), ilCalendarInboxSharedTableGUI\parse(), ilWebResourceEditableLinkTableGUI\parse(), ilCalendarCategoryTableGUI\parse(), ilSessionParticipantsTableGUI\parse(), ilCourseObjectiveMaterialAssignmentTableGUI\parse(), ilConsultationHoursTableGUI\parse(), ilECSReleasedContentTableGUI\parse(), ilCourseObjectiveQuestionAssignmentTableGUI\parse(), ilCourseObjectiveQuestionsTableGUI\parse(), ilCourseObjectivesTableGUI\parse(), ilECSImportedContentTableGUI\parse(), ilECSCommunityTableGUI\parse(), ilCalendarManageTableGUI\parse(), ilObjectRoleTemplatePermissionTableGUI\parse(), ilRoleTableGUI\parse(), ilGroupParticipantsTableGUI\parse(), ilObjectRolePermissionTableGUI\parse(), ilCourseParticipantsTableGUI\parse(), ilExportSelectionTableGUI\parseContainer(), ilOrgUnitOtherRolesTableGUI\parseData(), ilOrgUnitStaffTableGUI\parseData(), ilAdvancedMDFieldTableGUI\parseDefinitions(), ilAdvancedMDRecordExportFilesTableGUI\parseFiles(), ilRepositoryObjectResultTableGUI\parseObjectIds(), ilShopPersonalSettingsTopicsTableGUI\parseRecords(), ilShopTopicsTableGUI\parseRecords(), ilAdvancedMDRecordTableGUI\parseRecords(), ilObjectCopySearchResultTableGUI\parseSearchResults(), ilWebResourceEditableLinkTableGUI\parseSelectedLinks(), ilMDCopyrightTableGUI\parseSelections(), ilObjectCopySelectionTableGUI\parseSource(), ilRepositoryUserResultTableGUI\parseUserIds(), ilTermsOfServiceTableGUI\populate(), ilLinkCheckerTableGUI\prepareHTML(), ilSubscriberTableGUI\readSubscriberData(), ilWaitingListTableGUI\readUserData(), ilCalendarAppointmentsTableGUI\setAppointments(), ilCalendarChangedAppointmentsTableGUI\setAppointments(), ilConditionHandlerTableGUI\setConditions(), ilTestPlayerDynamicQuestionSetGUI\showTrackedQuestionListCmd(), and ilWebResourceEditableLinkTableGUI\updateFromPost().

540  {
541  // check column names against given data (to ensure proper sorting)
542  if(DEVMODE &&
543  $this->enabled["header"] && $this->enabled["sort"] &&
544  $this->columns_determined && is_array($this->column) &&
545  is_array($a_data) && sizeof($a_data) && !$this->getExternalSorting())
546  {
547  $check = $a_data;
548  $check = array_keys(array_shift($check));
549  foreach($this->column as $col)
550  {
551  if($col["sort_field"] && !in_array($col["sort_field"], $check))
552  {
553  $invalid[] = $col["sort_field"];
554  }
555  }
556 
557  // this triggers an error, if some columns are not set for some rows
558  // which may just be a representation of "null" values, e.g.
559  // ilAdvancedMDValues:queryForRecords works that way.
560 /* if(sizeof($invalid))
561  {
562  trigger_error("The following columns are defined as sortable but".
563  " cannot be found in the given data: ".implode(", ", $invalid).
564  ". Sorting will not work properly.", E_USER_WARNING);
565  }*/
566  }
567 
568  $this->row_data = $a_data;
569  }
getExternalSorting()
Get external sorting.
+ Here is the call graph for this function:
+ Here is the caller graph for this function:

◆ setDefaultOrderDirection()

ilTable2GUI::setDefaultOrderDirection (   $a_defaultorderdirection)

Set Default order direction.

Parameters
string$a_defaultorderdirectionDefault order direction

Definition at line 1135 of file class.ilTable2GUI.php.

Referenced by ilCourseGroupingAssignmentTableGUI\__construct(), ilCourseGroupingTableGUI\__construct(), ilCourseStartObjectsTableGUI\__construct(), ilPageHistoryTableGUI\__construct(), ilUserLPTableGUI\__construct(), ilObjectCustomUserFieldsTableGUI\__construct(), ilLDAPRoleMappingTableGUI\__construct(), ilOrgUnitAssignmentTableGUI\__construct(), ilPollAnswerTableGUI\__construct(), ilObjectOwnershipManagementTableGUI\__construct(), ilResultsByQuestionTableGUI\__construct(), ilRoleAssignmentTableGUI\__construct(), ilExAssignmentListTextTableGUI\__construct(), ilFileSystemTableGUI\__construct(), ilTestAverageReachedPointsTableGUI\__construct(), ilAdminSubItemsTableGUI\__construct(), ilTrashTableGUI\__construct(), ilSearchResultTableGUI\__construct(), ilTermListTableGUI\__construct(), ilTaxonomyListTableGUI\__construct(), ilTaxonomyTableGUI\__construct(), ilLPObjectStatisticsAdminTableGUI\__construct(), ilLPObjectStatisticsDailyTableGUI\__construct(), ilLPObjectStatisticsTableGUI\__construct(), ilTaxAssignedItemsTableGUI\__construct(), ilLPObjectStatisticsTypesTableGUI\__construct(), ilAccountCodesTableGUI\__construct(), ilTrUserObjectsPropsTableGUI\__construct(), ilClientListTableGUI\__construct(), ilImageMapTableGUI\__construct(), ilExGradesTableGUI\__construct(), ilRegistrationCodesTableGUI\__construct(), ilPublicSubmissionsTableGUI\__construct(), ilLPProgressTableGUI\__construct(), ilAssignmentsTableGUI\__construct(), ilExportIDTableGUI\__construct(), ilExportTableGUI\__construct(), ilHelpTooltipTableGUI\__construct(), ilOpenIdProviderTableGUI\__construct(), ilRepositoryObjectResultTableGUI\__construct(), ilSkillLevelTableGUI\__construct(), ilForumStatisticsTableGUI\__construct(), ilExAssignmentTeamLogTableGUI\__construct(), ilSurveySyncTableGUI\__construct(), ilExParticipantTableGUI\__construct(), ilHelpMappingTableGUI\__construct(), ilAssessmentFolderLogTableGUI\__construct(), ilAssessmentFolderLogAdministrationTableGUI\__construct(), ilTestInviteGroupsTableGUI\__construct(), ilTestInviteRolesTableGUI\__construct(), ilTestInviteUsersTableGUI\__construct(), ilCopySelfAssQuestionTableGUI\__construct(), ilSurveyQuestionTableGUI\__construct(), ilQuestionPoolPrintViewTableGUI\__construct(), ilAssignedUsersTableGUI\__construct(), ilDataCollectionFieldListTableGUI\__construct(), ilTestHistoryTableGUI\__construct(), ilUserTableGUI\__construct(), ilEvaluationAllTableGUI\__construct(), ilWorkspaceAccessTableGUI\__construct(), ilTestFixedParticipantsTableGUI\__construct(), ilTrMatrixTableGUI\__construct(), ilTestQuestionBrowserTableGUI\__construct(), ilAdvancedMDRecordTableGUI\__construct(), ilExerciseMemberTableGUI\__construct(), ilTestParticipantsTableGUI\__construct(), ilShopTopicsTableGUI\__construct(), ilShopPersonalSettingsTopicsTableGUI\__construct(), ilRepositoryUserResultTableGUI\__construct(), ilLPObjectStatisticsLPTableGUI\__construct(), ilTestPassOverviewTableGUI\__construct(), ilWorkspaceShareTableGUI\__construct(), ilQuestionBrowserTableGUI\__construct(), ilTrObjectUsersPropsTableGUI\__construct(), ilDataCollectionRecordListTableGUI\__construct(), ilECSCategoryMappingTableGUI\__construct(), ilSurveyInvitedUsersTableGUI\__construct(), ilSurveyCodesEditTableGUI\__construct(), ilSurveyCodesTableGUI\__construct(), ilRoleSelectionTableGUI\__construct(), ilCalendarManageTableGUI\__construct(), ilSurveyAppraiseesTableGUI\__construct(), ilSurveyPhrasesTableGUI\__construct(), ilAdvancedMDRecordExportFilesTableGUI\__construct(), ilCalendarCategoryTableGUI\__construct(), ilSurveyCodesMailTableGUI\__construct(), ilSCORM2004ExportTableGUI\__construct(), ilSurveyExportTableGUI\__construct(), ilSurveyQuestionsTableGUI\__construct(), ilSurveyQuestionPoolExportTableGUI\__construct(), ilSurveyMaintenanceTableGUI\__construct(), ilCourseInfoFileTableGUI\__construct(), ilECSImportedContentTableGUI\__construct(), ilECSReleasedContentTableGUI\__construct(), ilSessionFileTableGUI\__construct(), ilCalendarChangedAppointmentsTableGUI\__construct(), ilSurveyQuestionblockbrowserTableGUI\__construct(), ilLDAPRoleAssignmentTableGUI\__construct(), ilSurveyQuestionbrowserTableGUI\__construct(), ilMDCopyrightTableGUI\__construct(), ilShibbolethRoleAssignmentTableGUI\__construct(), ilECSCommunityTableGUI\__construct(), ilWikiContributorsTableGUI\getContributors(), ilWikiPagesTableGUI\getPages(), ilWikiRecentChangesTableGUI\getRecentChanges(), ilObjectivesAlignmentTableGUI\getScos(), ilFoundUsersTableGUI\ilFoundUsersTableGUI(), ilPDNewsTableGUI\ilPDNewsTableGUI(), ilSpecialUsersTableGUI\ilSpecialUsersTableGUI(), ilDidacticTemplateSettingsTableGUI\init(), ilRoleTableGUI\init(), ilSessionParticipantsTableGUI\init(), ilAssQuestionHintsTableGUI\initAdministrationColumns(), ilTestPassManualScoringOverviewTableGUI\initOrdering(), ilTestManScoringParticipantsTableGUI\initOrdering(), ilConditionHandlerTableGUI\initTable(), and ilAssQuestionHintsTableGUI\initTestoutputColumns().

1136  {
1137  $this->defaultorderdirection = $a_defaultorderdirection;
1138  }
+ Here is the caller graph for this function:

◆ setDefaultOrderField()

ilTable2GUI::setDefaultOrderField (   $a_defaultorderfield)

Set Default order field.

Parameters
string$a_defaultorderfieldDefault order field

Definition at line 1115 of file class.ilTable2GUI.php.

Referenced by ilCourseGroupingAssignmentTableGUI\__construct(), ilCourseGroupingTableGUI\__construct(), ilCourseStartObjectsTableGUI\__construct(), ilPDSelectedItemsTableGUI\__construct(), ilUserLPTableGUI\__construct(), ilPageHistoryTableGUI\__construct(), ilObjectCustomUserFieldsTableGUI\__construct(), ilComponentsTableGUI\__construct(), ilLDAPRoleMappingTableGUI\__construct(), ilOrgUnitAssignmentTableGUI\__construct(), ilPollAnswerTableGUI\__construct(), ilResultsByQuestionTableGUI\__construct(), ilObjectOwnershipManagementTableGUI\__construct(), ilTrSummaryTableGUI\__construct(), ilTrUserObjectsPropsTableGUI\__construct(), ilAccountCodesTableGUI\__construct(), ilRoleAssignmentTableGUI\__construct(), ilLPObjectStatisticsTypesTableGUI\__construct(), ilClientListTableGUI\__construct(), ilTermListTableGUI\__construct(), ilPluginsOverviewTableGUI\__construct(), ilExAssignmentListTextTableGUI\__construct(), ilCronManagerTableGUI\__construct(), ilLanguageTableGUI\__construct(), ilFileSystemTableGUI\__construct(), ilExcDeliveredFilesTableGUI\__construct(), ilTestAverageReachedPointsTableGUI\__construct(), ilAdminSubItemsTableGUI\__construct(), ilTrashTableGUI\__construct(), ilSearchResultTableGUI\__construct(), ilTaxAssignedItemsTableGUI\__construct(), ilTaxonomyListTableGUI\__construct(), ilTaxonomyTableGUI\__construct(), ilLPObjectStatisticsAdminTableGUI\__construct(), ilLPObjectStatisticsDailyTableGUI\__construct(), ilLPObjectStatisticsTableGUI\__construct(), ilLPProgressTableGUI\__construct(), ilExGradesTableGUI\__construct(), ilPublicSubmissionsTableGUI\__construct(), ilAssignmentsTableGUI\__construct(), ilClipboardTableGUI\__construct(), ilImageMapTableGUI\__construct(), ilRegistrationCodesTableGUI\__construct(), ilForumStatisticsTableGUI\__construct(), ilSkillLevelTableGUI\__construct(), ilExportIDTableGUI\__construct(), ilExportTableGUI\__construct(), ilHelpTooltipTableGUI\__construct(), ilOpenIdProviderTableGUI\__construct(), ilDataBibliographicRecordListTableGUI\__construct(), ilRepositoryObjectResultTableGUI\__construct(), ilExParticipantTableGUI\__construct(), ilSurveySyncTableGUI\__construct(), ilExAssignmentTeamLogTableGUI\__construct(), ilAssessmentFolderLogAdministrationTableGUI\__construct(), ilHelpMappingTableGUI\__construct(), ilAssessmentFolderLogTableGUI\__construct(), ilTestInviteUsersTableGUI\__construct(), ilTestInviteGroupsTableGUI\__construct(), ilTestInviteRolesTableGUI\__construct(), ilSurveyQuestionTableGUI\__construct(), ilContributorTableGUI\__construct(), ilQuestionPoolPrintViewTableGUI\__construct(), ilAssignedUsersTableGUI\__construct(), ilCopySelfAssQuestionTableGUI\__construct(), ilUserTableGUI\__construct(), ilTestHistoryTableGUI\__construct(), ilTestQuestionBrowserTableGUI\__construct(), ilTrMatrixTableGUI\__construct(), ilEvaluationAllTableGUI\__construct(), ilTestFixedParticipantsTableGUI\__construct(), ilWorkspaceAccessTableGUI\__construct(), ilExerciseMemberTableGUI\__construct(), ilAdvancedMDRecordTableGUI\__construct(), ilConsultationHoursTableGUI\__construct(), ilRepositoryUserResultTableGUI\__construct(), ilShopPersonalSettingsTopicsTableGUI\__construct(), ilShopTopicsTableGUI\__construct(), ilTestParticipantsTableGUI\__construct(), ilLPObjectStatisticsLPTableGUI\__construct(), ilTestPassOverviewTableGUI\__construct(), ilQuestionBrowserTableGUI\__construct(), ilWorkspaceShareTableGUI\__construct(), ilGroupParticipantsTableGUI\__construct(), ilExAssignmentPeerReviewTableGUI\__construct(), ilTrObjectUsersPropsTableGUI\__construct(), ilExAssignmentTeamTableGUI\__construct(), ilDataCollectionRecordListTableGUI\__construct(), ilECSCategoryMappingTableGUI\__construct(), ilSurveyCodesEditTableGUI\__construct(), ilSurveyCodesTableGUI\__construct(), ilSurveyInvitedUsersTableGUI\__construct(), ilSurveyResultsCumulatedTableGUI\__construct(), ilRoleSelectionTableGUI\__construct(), ilCalendarManageTableGUI\__construct(), ilSurveyAppraiseesTableGUI\__construct(), ilAdvancedMDFieldTableGUI\__construct(), ilCalendarAppointmentsTableGUI\__construct(), ilSurveyResultsUserTableGUI\__construct(), ilSurveyPhrasesTableGUI\__construct(), ilAdvancedMDRecordExportFilesTableGUI\__construct(), ilSurveyCodesMailTableGUI\__construct(), ilSurveyExportTableGUI\__construct(), ilSurveyMaintenanceTableGUI\__construct(), ilSurveyQuestionPoolExportTableGUI\__construct(), ilSurveyQuestionsTableGUI\__construct(), ilCalendarCategoryTableGUI\__construct(), ilSCORM2004ExportTableGUI\__construct(), ilCalendarChangedAppointmentsTableGUI\__construct(), ilECSReleasedContentTableGUI\__construct(), ilCourseInfoFileTableGUI\__construct(), ilSurveyQuestionblockbrowserTableGUI\__construct(), ilECSImportedContentTableGUI\__construct(), ilObjectCopySearchResultTableGUI\__construct(), ilSessionFileTableGUI\__construct(), ilLDAPRoleAssignmentTableGUI\__construct(), ilMDCopyrightTableGUI\__construct(), ilSurveyQuestionbrowserTableGUI\__construct(), ilCourseObjectiveMaterialAssignmentTableGUI\__construct(), ilShibbolethRoleAssignmentTableGUI\__construct(), ilECSCommunityTableGUI\__construct(), ilCourseParticipantsTableGUI\__construct(), ilWikiContributorsTableGUI\getContributors(), ilWikiPagesTableGUI\getPages(), ilWikiRecentChangesTableGUI\getRecentChanges(), ilObjectivesAlignmentTableGUI\getScos(), ilFoundUsersTableGUI\ilFoundUsersTableGUI(), ilMilestoneResponsiblesTableGUI\ilMilestoneResponsiblesTableGUI(), ilPDNewsTableGUI\ilPDNewsTableGUI(), ilSCORM2004TrackingTableGUI\ilSCORM2004TrackingTableGUI(), ilSpecialUsersTableGUI\ilSpecialUsersTableGUI(), ilDidacticTemplateSettingsTableGUI\init(), ilRoleTableGUI\init(), ilSessionParticipantsTableGUI\init(), ilAssQuestionHintsTableGUI\initAdministrationColumns(), ilTestPassManualScoringOverviewTableGUI\initOrdering(), ilTestManScoringParticipantsTableGUI\initOrdering(), ilConsultationHourGroupTableGUI\initTable(), ilConsultationHourBookingTableGUI\initTable(), ilAuthLoginPageEditorTableGUI\initTable(), ilConditionHandlerTableGUI\initTable(), and ilAssQuestionHintsTableGUI\initTestoutputColumns().

1116  {
1117  $this->defaultorderfield = $a_defaultorderfield;
1118  }
+ Here is the caller graph for this function:

◆ setDescription()

◆ setDisableFilterHiding()

◆ setDisplayAsBlock()

ilTable2GUI::setDisplayAsBlock (   $a_val)

Set display as block.

Parameters
booleandisplay as block

Definition at line 983 of file class.ilTable2GUI.php.

Referenced by assFileUploadFileTableGUI\__construct(), and ilCalendarCategoryTableGUI\__construct().

984  {
985  $this->display_as_block = $a_val;
986  }
+ Here is the caller graph for this function:

◆ setEnableAllCommand()

ilTable2GUI::setEnableAllCommand (   $a_value)

Enable actions for all entries in current result.

Parameters
bool$a_value

Definition at line 3225 of file class.ilTable2GUI.php.

Referenced by ilUserTableGUI\__construct().

3226  {
3227  $this->enable_command_for_all = (bool)$a_value;
3228  }
+ Here is the caller graph for this function:

◆ setEnableHeader()

ilTable2GUI::setEnableHeader (   $a_enableheader)

Set Enable Header.

Parameters
boolean$a_enableheaderEnable Header

Definition at line 461 of file class.ilTable2GUI.php.

Referenced by ilPageLayoutTableGUI\__construct(), ilNewItemGroupTableGUI\__construct(), ilObjectivesAlignmentTableGUI\__construct(), ilComponentsTableGUI\__construct(), ilOrgUnitAssignmentTableGUI\__construct(), ilScormSpecialPagesTableGUI\__construct(), ilTermQuickListTableGUI\__construct(), ilModulesTableGUI\__construct(), ilTrashTableGUI\__construct(), ilAccountCodesTableGUI\__construct(), ilSearchResultTableGUI\__construct(), ilSetupLanguageTableGUI\__construct(), ilTermUsagesTableGUI\__construct(), ilSkillSelfEvalSkillTableGUI\__construct(), ilPasteStyleCharacteristicTableGUI\__construct(), ilStyleImageTableGUI\__construct(), ilTermListTableGUI\__construct(), ilAccessKeyTableGUI\__construct(), ilLPObjectStatisticsAdminTableGUI\__construct(), ilLPObjectStatisticsDailyTableGUI\__construct(), ilLPObjectStatisticsTableGUI\__construct(), ilLPObjectStatisticsTypesTableGUI\__construct(), ilPluginsOverviewTableGUI\__construct(), ilTrSummaryTableGUI\__construct(), ilTrUserObjectsPropsTableGUI\__construct(), ilRoleAssignmentTableGUI\__construct(), ilExcDeliveredFilesTableGUI\__construct(), ilFileSystemTableGUI\__construct(), ilConfirmationTableGUI\__construct(), ilClientListTableGUI\__construct(), ilLanguageTableGUI\__construct(), ilUploadDirFilesTableGUI\__construct(), ilBenchmarkTableGUI\__construct(), ilImportantPagesTableGUI\__construct(), ilObjectTranslation2TableGUI\__construct(), ilObjectTranslationTableGUI\__construct(), ilAdminSubItemsTableGUI\__construct(), ilLPProgressTableGUI\__construct(), ilRepDependenciesTableGUI\__construct(), ilSelfEvaluationSimpleTableGUI\__construct(), ilSkillAssignMaterialsTableGUI\__construct(), ilAssignmentsTableGUI\__construct(), ilStyleTableGUI\__construct(), ilUserForTagTableGUI\__construct(), ilMediaPoolPageUsagesTableGUI\__construct(), ilClipboardTableGUI\__construct(), ilCustomUserFieldSettingsTableGUI\__construct(), ilUserFieldSettingsTableGUI\__construct(), ilExGradesTableGUI\__construct(), ilImageMapTableGUI\__construct(), ilMediaObjectUsagesTableGUI\__construct(), ilPublicSubmissionsTableGUI\__construct(), ilRegistrationCodesTableGUI\__construct(), ilBookingSchedulesTableGUI\__construct(), ilExportTableGUI\__construct(), ilPresentationListTableGUI\__construct(), ilSelfEvaluationTableGUI\__construct(), ilSkillLevelTableGUI\__construct(), ilDataBibliographicRecordListTableGUI\__construct(), ilRatingCategoryTableGUI\__construct(), ilLMQuestionListTableGUI\__construct(), ilExParticipantTableGUI\__construct(), ilRbacLogTableGUI\__construct(), ilCourseParticipantsGroupsTableGUI\__construct(), ilObjectCopySelectionTableGUI\__construct(), ilMediaPoolTableGUI\__construct(), ilRendererTableGUI\__construct(), ilAssignedUsersTableGUI\__construct(), ilECSNodeMappingTreeTableGUI\__construct(), ilWebResourceEditableLinkTableGUI\__construct(), ilUserTableGUI\__construct(), ilExportSelectionTableGUI\__construct(), ilDataCollectionFieldListTableGUI\__construct(), ilObjectRoleTemplateOptionsTableGUI\__construct(), ilTrMatrixTableGUI\__construct(), ilBookingObjectsTableGUI\__construct(), ilFileVersionTableGUI\__construct(), ilExerciseMemberTableGUI\__construct(), ilLPObjectStatisticsLPTableGUI\__construct(), ilTrObjectUsersPropsTableGUI\__construct(), ilObjectRoleTemplatePermissionTableGUI\__construct(), ilWebResourceLinkTableGUI\__construct(), ilBookingReservationsTableGUI\__construct(), ilObjectRolePermissionTableGUI\__construct(), ilStyleColorTableGUI\__construct(), ilTableTemplatesTableGUI\__construct(), ilDataCollectionRecordListTableGUI\__construct(), ilObjectCopySearchResultTableGUI\__construct(), ilCourseParticipantsTableGUI\__construct(), ilLinksTableGUI\ilLinksTableGUI(), ilMilestoneResponsiblesTableGUI\ilMilestoneResponsiblesTableGUI(), ilPCFileListTableGUI\ilPCFileListTableGUI(), ilPCTabsTableGUI\ilPCTabsTableGUI(), ilPDNewsTableGUI\ilPDNewsTableGUI(), ilWikiContributorsTableGUI\ilWikiContributorsTableGUI(), ilWikiPagesTableGUI\ilWikiPagesTableGUI(), ilWikiRecentChangesTableGUI\ilWikiRecentChangesTableGUI(), ilWikiSearchResultsTableGUI\ilWikiSearchResultsTableGUI(), and ilLinkCheckerTableGUI\prepareHTML().

462  {
463  $this->enabled["header"] = $a_enableheader;
464  }
+ Here is the caller graph for this function:

◆ setEnableNumInfo()

◆ setEnableTitle()

ilTable2GUI::setEnableTitle (   $a_enabletitle)

Set Enable Title.

Parameters
boolean$a_enabletitleEnable Title

Definition at line 441 of file class.ilTable2GUI.php.

Referenced by ilOrgUnitAssignmentTableGUI\__construct(), ilTermListTableGUI\__construct(), ilImportantPagesTableGUI\__construct(), ilAdminSubItemsTableGUI\__construct(), ilConfirmationTableGUI\__construct(), ilClientListTableGUI\__construct(), ilRoleAssignmentTableGUI\__construct(), ilSetupLanguageTableGUI\__construct(), ilAccountCodesTableGUI\__construct(), ilTrashTableGUI\__construct(), ilSearchResultTableGUI\__construct(), ilAccessKeyTableGUI\__construct(), ilLPObjectStatisticsTypesTableGUI\__construct(), ilFileSystemTableGUI\__construct(), ilSkillSelfEvalSkillTableGUI\__construct(), ilPasteStyleCharacteristicTableGUI\__construct(), ilLanguageTableGUI\__construct(), ilStyleImageTableGUI\__construct(), ilExcDeliveredFilesTableGUI\__construct(), ilLPObjectStatisticsAdminTableGUI\__construct(), ilLPObjectStatisticsDailyTableGUI\__construct(), ilLPObjectStatisticsTableGUI\__construct(), ilTermQuickListTableGUI\__construct(), ilObjectTranslation2TableGUI\__construct(), ilTrUserObjectsPropsTableGUI\__construct(), ilUploadDirFilesTableGUI\__construct(), ilObjectTranslationTableGUI\__construct(), ilBenchmarkTableGUI\__construct(), ilRegistrationCodesTableGUI\__construct(), ilRepDependenciesTableGUI\__construct(), ilCustomUserFieldSettingsTableGUI\__construct(), ilPublicSubmissionsTableGUI\__construct(), ilUserFieldSettingsTableGUI\__construct(), ilUserForTagTableGUI\__construct(), ilAssignmentsTableGUI\__construct(), ilSelfEvaluationSimpleTableGUI\__construct(), ilSkillAssignMaterialsTableGUI\__construct(), ilExGradesTableGUI\__construct(), ilStyleTableGUI\__construct(), ilImageMapTableGUI\__construct(), ilLPProgressTableGUI\__construct(), ilRepositoryObjectResultTableGUI\__construct(), ilPresentationListTableGUI\__construct(), ilSelfEvaluationTableGUI\__construct(), ilSkillLevelTableGUI\__construct(), ilExParticipantTableGUI\__construct(), ilLMQuestionListTableGUI\__construct(), ilObjectCopySelectionTableGUI\__construct(), ilRendererTableGUI\__construct(), ilAssignedUsersTableGUI\__construct(), ilUserTableGUI\__construct(), ilExportSelectionTableGUI\__construct(), ilWebResourceEditableLinkTableGUI\__construct(), ilDataCollectionFieldListTableGUI\__construct(), ilExerciseMemberTableGUI\__construct(), ilRepositoryUserResultTableGUI\__construct(), ilLPObjectStatisticsLPTableGUI\__construct(), ilWebResourceLinkTableGUI\__construct(), ilTrObjectUsersPropsTableGUI\__construct(), ilDataCollectionRecordListTableGUI\__construct(), ilTableTemplatesTableGUI\__construct(), ilStyleColorTableGUI\__construct(), ilObjectCopySearchResultTableGUI\__construct(), ilCourseParticipantsTableGUI\__construct(), ilPDNewsTableGUI\ilPDNewsTableGUI(), and ilLinkCheckerTableGUI\prepareHTML().

442  {
443  $this->enabled["title"] = $a_enabletitle;
444  }
+ Here is the caller graph for this function:

◆ setExportFormats()

ilTable2GUI::setExportFormats ( array  $formats)

Set available export formats.

Parameters
array$formats

Definition at line 2979 of file class.ilTable2GUI.php.

References $valid.

Referenced by ilUserLPTableGUI\__construct(), ilLPObjectStatisticsDailyTableGUI\__construct(), ilTrSummaryTableGUI\__construct(), ilTrUserObjectsPropsTableGUI\__construct(), ilLPObjectStatisticsTypesTableGUI\__construct(), ilLPObjectStatisticsTableGUI\__construct(), ilLPProgressTableGUI\__construct(), ilTrMatrixTableGUI\__construct(), ilTrObjectUsersPropsTableGUI\__construct(), and ilBookingReservationsTableGUI\__construct().

2980  {
2981  $this->export_formats = array();
2982 
2983  // #11339
2984  $valid = array(self::EXPORT_EXCEL => "tbl_export_excel",
2985  self::EXPORT_CSV => "tbl_export_csv");
2986 
2987  foreach($formats as $format)
2988  {
2989  if(array_key_exists($format, $valid))
2990  {
2991  $this->export_formats[$format] = $valid[$format];
2992  }
2993  }
2994  }
$valid
+ Here is the caller graph for this function:

◆ setExternalSegmentation()

◆ setExternalSorting()

◆ setFilterCols()

ilTable2GUI::setFilterCols (   $a_val)

Set filter columns.

Parameters
intnumber of filter columns

Definition at line 777 of file class.ilTable2GUI.php.

778  {
779  $this->filter_cols = $a_val;
780  }

◆ setFilterCommand()

◆ SetFilterValue()

ilTable2GUI::SetFilterValue ( ilFormPropertyGUI  $a_item,
  $a_value 
)
protected

Set current filter value.

Parameters
ilFormPropertyGUI$a_item
mixed$a_value

Definition at line 2783 of file class.ilTable2GUI.php.

References IL_CAL_DATE, and ilFormPropertyGUI\writeToSession().

2784  {
2785  if(method_exists($a_item, "setChecked"))
2786  {
2787  $a_item->setChecked($a_value);
2788  }
2789  else if(method_exists($a_item, "setValue"))
2790  {
2791  $a_item->setValue($a_value);
2792  }
2793  else if(method_exists($a_item, "setDate"))
2794  {
2795  $a_item->setDate(new ilDate($a_value, IL_CAL_DATE));
2796  }
2797  $a_item->writeToSession();
2798  }
Class for single dates.
const IL_CAL_DATE
writeToSession()
Write to session.
+ Here is the call graph for this function:

◆ setFormAction()

ilTable2GUI::setFormAction (   $a_form_action)
final

Set Form action parameter.

Parameters
string$a_form_actionForm action

Definition at line 919 of file class.ilTable2GUI.php.

Referenced by ilCourseGroupingAssignmentTableGUI\__construct(), ilCourseGroupingTableGUI\__construct(), ilCourseStartObjectsTableGUI\__construct(), iliLinkConfirmationTableGUI\__construct(), ilPDSelectedItemsTableGUI\__construct(), ilPageHistoryTableGUI\__construct(), ilTimingOverviewTableGUI\__construct(), ilPageLayoutTableGUI\__construct(), ilUserLPTableGUI\__construct(), iliLinkMembersTableGUI\__construct(), ilObjectCustomUserFieldsTableGUI\__construct(), ilNewItemGroupTableGUI\__construct(), ilComponentsTableGUI\__construct(), ilLDAPRoleMappingTableGUI\__construct(), ilOrgUnitAssignmentTableGUI\__construct(), ilObjectivesAlignmentTableGUI\__construct(), ilObjectOwnershipManagementTableGUI\__construct(), ilResultsByQuestionTableGUI\__construct(), ilPollAnswerTableGUI\__construct(), ilScormSpecialPagesTableGUI\__construct(), ilCourseVerificationTableGUI\__construct(), ilLPObjectStatisticsDailyTableGUI\__construct(), ilAccessKeyTableGUI\__construct(), ilSettingsTemplateTableGUI\__construct(), ilSCORMVerificationTableGUI\__construct(), ilTermQuickListTableGUI\__construct(), ilSurveySkillAssignmentTableGUI\__construct(), ilSurveySkillTableGUI\__construct(), ilSurveySkillThresholdsTableGUI\__construct(), ilTermUsagesTableGUI\__construct(), ilPluginsOverviewTableGUI\__construct(), ilTermListTableGUI\__construct(), ilExAssignmentListTextTableGUI\__construct(), ilPasteStyleCharacteristicTableGUI\__construct(), ilPageMultiLangTableGUI\__construct(), ilPCIIMOverlaysTableGUI\__construct(), ilPCIIMPopupTableGUI\__construct(), ilSkillProfileUserTableGUI\__construct(), ilCronManagerTableGUI\__construct(), ilFileSystemTableGUI\__construct(), ilHelpModuleTableGUI\__construct(), ilItemGroupItemsTableGUI\__construct(), ilLanguageTableGUI\__construct(), ilLMGlossaryTableGUI\__construct(), ilMobSubtitleTableGUI\__construct(), ilObjClipboardTableGUI\__construct(), ilBenchmarkTableGUI\__construct(), ilObjectTranslation2TableGUI\__construct(), ilObjectTranslationTableGUI\__construct(), ilLMPagesTableGUI\__construct(), ilExcDeliveredFilesTableGUI\__construct(), ilAdminSubItemsTableGUI\__construct(), ilModulesTableGUI\__construct(), ilLMMenuItemsTableGUI\__construct(), ilTestAverageReachedPointsTableGUI\__construct(), ilTrashTableGUI\__construct(), ilSearchResultTableGUI\__construct(), ilPersonalSkillTableGUI\__construct(), ilSkillLevelProfileAssignmentTableGUI\__construct(), ilSkillLevelResourcesTableGUI\__construct(), ilExerciseVerificationTableGUI\__construct(), ilSkillProfileLevelsTableGUI\__construct(), ilSkillProfileTableGUI\__construct(), ilUploadDirFilesTableGUI\__construct(), ilContentStylesTableGUI\__construct(), ilFeedbackConfirmationTable2GUI\__construct(), ilStyleImageTableGUI\__construct(), ilSysStyleCatAssignmentTableGUI\__construct(), ilTestVerificationTableGUI\__construct(), ilSystemStylesTableGUI\__construct(), ilTaxAssignedItemsTableGUI\__construct(), ilTaxonomyListTableGUI\__construct(), ilTaxonomyTableGUI\__construct(), ilLPObjectStatisticsAdminTableGUI\__construct(), ilLPObjectStatisticsTableGUI\__construct(), ilLPObjectStatisticsTypesTableGUI\__construct(), ilImportantPagesTableGUI\__construct(), ilTrSummaryTableGUI\__construct(), ilTrUserObjectsPropsTableGUI\__construct(), ilAccountCodesTableGUI\__construct(), ilRoleAssignmentTableGUI\__construct(), ilClientListTableGUI\__construct(), ilSetupLanguageTableGUI\__construct(), ilUserForTagTableGUI\__construct(), ilClipboardTableGUI\__construct(), ilCustomUserFieldSettingsTableGUI\__construct(), ilAssignmentsTableGUI\__construct(), ilSkillUsageTableGUI\__construct(), ilImageMapTableGUI\__construct(), ilMediaObjectUsagesTableGUI\__construct(), ilExGradesTableGUI\__construct(), ilRegistrationCodesTableGUI\__construct(), ilSelfEvaluationSimpleTableGUI\__construct(), ilMediaPoolPageUsagesTableGUI\__construct(), ilStyleTableGUI\__construct(), ilPortfolioTableGUI\__construct(), ilLPProgressTableGUI\__construct(), ilPublicSubmissionsTableGUI\__construct(), ilUserFieldSettingsTableGUI\__construct(), ilDataBibliographicRecordListTableGUI\__construct(), ilPresentationListTableGUI\__construct(), ilBookmarkAdministrationTableGUI\__construct(), ilSurveySkillChangesTableGUI\__construct(), ilBookingSchedulesTableGUI\__construct(), ilExportTableGUI\__construct(), ilExportIDTableGUI\__construct(), ilTestPassManualScoringOverviewTableGUI\__construct(), ilSelfEvaluationTableGUI\__construct(), ilHelpTooltipTableGUI\__construct(), ilOpenIdProviderTableGUI\__construct(), ilRatingCategoryTableGUI\__construct(), ilRepositoryObjectResultTableGUI\__construct(), ilSkillLevelTableGUI\__construct(), ilExParticipantTableGUI\__construct(), ilExAssignmentTeamLogTableGUI\__construct(), ilLMQuestionListTableGUI\__construct(), ilSurveySyncTableGUI\__construct(), ilRbacLogTableGUI\__construct(), ilHelpMappingTableGUI\__construct(), ilObjectCopySelectionTableGUI\__construct(), ilTestInviteUsersTableGUI\__construct(), ilSkillCatTableGUI\__construct(), ilAssessmentFolderLogAdministrationTableGUI\__construct(), ilAssessmentFolderLogTableGUI\__construct(), ilShopTableGUI\__construct(), ilTestAggregatedResultsTableGUI\__construct(), ilTestInviteGroupsTableGUI\__construct(), ilCourseParticipantsGroupsTableGUI\__construct(), ilTestInviteRolesTableGUI\__construct(), ilAssignedUsersTableGUI\__construct(), ilSurveyQuestionTableGUI\__construct(), ilTrackedQuestionsTableGUI\__construct(), ilPortfolioPageTableGUI\__construct(), ilCopySelfAssQuestionTableGUI\__construct(), ilContributorTableGUI\__construct(), ilMediaPoolTableGUI\__construct(), ilQuestionPoolPrintViewTableGUI\__construct(), ilDataCollectionFieldListTableGUI\__construct(), ilWebResourceEditableLinkTableGUI\__construct(), ilExportSelectionTableGUI\__construct(), ilShoppingCartTableGUI\__construct(), ilUserTableGUI\__construct(), ilTestQuestionBrowserTableGUI\__construct(), ilTestFixedParticipantsTableGUI\__construct(), ilTrMatrixTableGUI\__construct(), ilEvaluationAllTableGUI\__construct(), ilWorkspaceAccessTableGUI\__construct(), ilFileVersionTableGUI\__construct(), ilAdvancedMDRecordTableGUI\__construct(), ilBookingObjectsTableGUI\__construct(), ilConsultationHoursTableGUI\__construct(), ilTestManScoringParticipantsTableGUI\__construct(), ilExerciseMemberTableGUI\__construct(), ilTestParticipantsTableGUI\__construct(), ilShopPersonalSettingsTopicsTableGUI\__construct(), ilRepositoryUserResultTableGUI\__construct(), ilListOfQuestionsTableGUI\__construct(), ilShopTopicsTableGUI\__construct(), ilLPObjectStatisticsLPTableGUI\__construct(), ilMailSearchCoursesMembersTableGUI\__construct(), ilMailSearchCoursesTableGUI\__construct(), ilQuestionBrowserTableGUI\__construct(), ilWorkspaceShareTableGUI\__construct(), ilChatroomSmiliesTableGUI\__construct(), ilWebResourceLinkTableGUI\__construct(), ilTrObjectUsersPropsTableGUI\__construct(), ilExAssignmentPeerReviewTableGUI\__construct(), ilExAssignmentTeamTableGUI\__construct(), ilBookingReservationsTableGUI\__construct(), ilObjectRolePermissionTableGUI\__construct(), ilDataCollectionRecordListTableGUI\__construct(), ilStyleColorTableGUI\__construct(), ilTableTemplatesTableGUI\__construct(), ilSurveyMaterialsTableGUI\__construct(), ilTestQuestionsTableGUI\__construct(), ilECSCategoryMappingTableGUI\__construct(), ilTestDynamicQuestionSetStatisticTableGUI\__construct(), ilSurveyInvitedUsersTableGUI\__construct(), ilSurveyCodesTableGUI\__construct(), ilSurveyCodesEditTableGUI\__construct(), ilSurveyResultsCumulatedTableGUI\__construct(), ilRoleSelectionTableGUI\__construct(), ilCalendarManageTableGUI\__construct(), ilCourseObjectiveQuestionsTableGUI\__construct(), ilAdvancedMDFieldTableGUI\__construct(), ilAdvancedMDRecordExportFilesTableGUI\__construct(), ilCalendarAppointmentsTableGUI\__construct(), ilCalendarSharedListTableGUI\__construct(), ilSurveyAppraiseesTableGUI\__construct(), ilSurveyPhrasesTableGUI\__construct(), ilLuceneAdvancedSearchActivationTableGUI\__construct(), ilGroupEditParticipantsTableGUI\__construct(), ilSurveySavePhraseTableGUI\__construct(), ilSurveyResultsUserTableGUI\__construct(), ilSCORM2004ExportTableGUI\__construct(), ilSurveyExportTableGUI\__construct(), ilSurveyMaintenanceTableGUI\__construct(), ilSurveyQuestionPoolExportTableGUI\__construct(), ilCalendarCategoryTableGUI\__construct(), ilSurveyQuestionsTableGUI\__construct(), ilSurveyCodesMailTableGUI\__construct(), ilSessionFileTableGUI\__construct(), ilCourseInfoFileTableGUI\__construct(), ilAddressbookTableGUI\__construct(), ilECSImportedContentTableGUI\__construct(), ilSurveyQuestionblockbrowserTableGUI\__construct(), ilLDAPRoleAssignmentTableGUI\__construct(), ilCalendarChangedAppointmentsTableGUI\__construct(), ilObjectCopySearchResultTableGUI\__construct(), ilCourseObjectivesTableGUI\__construct(), ilECSReleasedContentTableGUI\__construct(), ilCalendarInboxSharedTableGUI\__construct(), ilSurveyQuestionbrowserTableGUI\__construct(), ilMDCopyrightTableGUI\__construct(), ilShibbolethRoleAssignmentTableGUI\__construct(), ilSubscriberTableGUI\__construct(), ilCourseObjectiveMaterialAssignmentTableGUI\__construct(), ilWaitingListTableGUI\__construct(), ilCourseObjectiveQuestionAssignmentTableGUI\__construct(), ilCourseEditParticipantsTableGUI\__construct(), ilTestRandomQuestionSetSourcePoolDefinitionListTableGUI\build(), ilFoundUsersTableGUI\ilFoundUsersTableGUI(), ilLinksTableGUI\ilLinksTableGUI(), ilMediaCastTableGUI\ilMediaCastTableGUI(), ilMilestoneResponsiblesTableGUI\ilMilestoneResponsiblesTableGUI(), ilNewsForContextTableGUI\ilNewsForContextTableGUI(), ilPCFileListTableGUI\ilPCFileListTableGUI(), ilPCTabsTableGUI\ilPCTabsTableGUI(), ilPDNewsTableGUI\ilPDNewsTableGUI(), ilSCORM2004TrackingTableGUI\ilSCORM2004TrackingTableGUI(), ilSpecialUsersTableGUI\ilSpecialUsersTableGUI(), ilSubItemSelectionTableGUI\ilSubItemSelectionTableGUI(), ilWikiContributorsTableGUI\ilWikiContributorsTableGUI(), ilWikiPagesTableGUI\ilWikiPagesTableGUI(), ilWikiRecentChangesTableGUI\ilWikiRecentChangesTableGUI(), ilWikiSearchResultsTableGUI\ilWikiSearchResultsTableGUI(), ilDidacticTemplateSettingsTableGUI\init(), ilRoleTableGUI\init(), ilSessionParticipantsTableGUI\init(), ilAssQuestionHintsTableGUI\initAdministrationCommands(), ilForumTopicTableGUI\initMergeThreadsTable(), ilConsultationHourGroupTableGUI\initTable(), ilConsultationHourBookingTableGUI\initTable(), ilSCORMTrackingItemsPerScoTableGUI\initTable(), ilSCORMOfflineModeUsersTableGUI\initTable(), ilAuthLoginPageEditorTableGUI\initTable(), ilSCORMTrackingItemsPerUserTableGUI\initTable(), ilSCORMTrackingUsersTableGUI\initTable(), ilSCORMTrackingItemsScoTableGUI\initTable(), ilConditionHandlerTableGUI\initTable(), ilSCORMTrackingItemPerUserTableGUI\initTable(), ilLPCollectionSettingsTableGUI\initTable(), ilAssQuestionHintsTableGUI\initTestoutputCommands(), ilForumTopicTableGUI\populate(), and ilLinkCheckerTableGUI\prepareHTML().

920  {
921  $this->form_action = $a_form_action;
922  }
+ Here is the caller graph for this function:

◆ setFormName()

ilTable2GUI::setFormName (   $a_formname)

Set Form name.

Parameters
string$a_formnameForm name

Definition at line 939 of file class.ilTable2GUI.php.

Referenced by iliLinkConfirmationTableGUI\__construct(), iliLinkMembersTableGUI\__construct(), ilTestAverageReachedPointsTableGUI\__construct(), ilTestPassManualScoringOverviewTableGUI\__construct(), ilDataBibliographicRecordListTableGUI\__construct(), ilAssessmentFolderLogAdministrationTableGUI\__construct(), ilObjectCopySelectionTableGUI\__construct(), ilAssessmentFolderLogTableGUI\__construct(), ilTestAggregatedResultsTableGUI\__construct(), ilTestInviteRolesTableGUI\__construct(), ilTestInviteUsersTableGUI\__construct(), ilTestInviteGroupsTableGUI\__construct(), assFileUploadFileTableGUI\__construct(), ilTrackedQuestionsTableGUI\__construct(), ilQuestionPoolPrintViewTableGUI\__construct(), ilCopySelfAssQuestionTableGUI\__construct(), ilDataCollectionFieldListTableGUI\__construct(), ilTestHistoryTableGUI\__construct(), ilExportSelectionTableGUI\__construct(), ilEvaluationAllTableGUI\__construct(), ilTestFixedParticipantsTableGUI\__construct(), ilTestQuestionBrowserTableGUI\__construct(), ilTestManScoringParticipantsTableGUI\__construct(), ilListOfQuestionsTableGUI\__construct(), ilTestParticipantsTableGUI\__construct(), ilQuestionBrowserTableGUI\__construct(), ilGroupParticipantsTableGUI\__construct(), ilObjectRoleTemplatePermissionTableGUI\__construct(), ilDataCollectionRecordListTableGUI\__construct(), ilSurveyMaterialsTableGUI\__construct(), ilTestDynamicQuestionSetStatisticTableGUI\__construct(), ilTestQuestionsTableGUI\__construct(), ilSurveyCodesTableGUI\__construct(), ilSurveyInvitedUsersTableGUI\__construct(), ilSurveyResultsCumulatedTableGUI\__construct(), ilCourseObjectiveQuestionsTableGUI\__construct(), ilCalendarManageTableGUI\__construct(), ilSurveyAppraiseesTableGUI\__construct(), ilSurveyResultsUserTableGUI\__construct(), ilGroupEditParticipantsTableGUI\__construct(), ilSurveySavePhraseTableGUI\__construct(), ilSurveyPhrasesTableGUI\__construct(), ilCalendarAppointmentsTableGUI\__construct(), ilSCORM2004ExportTableGUI\__construct(), ilSurveyQuestionPoolExportTableGUI\__construct(), ilSurveyExportTableGUI\__construct(), ilCalendarCategoryTableGUI\__construct(), ilSurveyMaintenanceTableGUI\__construct(), ilSurveyCodesMailTableGUI\__construct(), ilSurveyQuestionsTableGUI\__construct(), ilCalendarChangedAppointmentsTableGUI\__construct(), ilSurveyQuestionblockbrowserTableGUI\__construct(), ilCourseObjectivesTableGUI\__construct(), ilSurveyQuestionbrowserTableGUI\__construct(), ilSubscriberTableGUI\__construct(), ilCourseObjectiveMaterialAssignmentTableGUI\__construct(), ilWaitingListTableGUI\__construct(), ilSessionParticipantsTableGUI\__construct(), ilCourseObjectiveQuestionAssignmentTableGUI\__construct(), ilCourseParticipantsTableGUI\__construct(), ilCourseEditParticipantsTableGUI\__construct(), ilSessionParticipantsTableGUI\init(), ilAuthLoginPageEditorTableGUI\initTable(), and ilTestRandomQuestionSetSourcePoolDefinitionListTableGUI\setTableIdentifiers().

940  {
941  $this->formname = $a_formname;
942  }
+ Here is the caller graph for this function:

◆ setHeaderHTML()

ilTable2GUI::setHeaderHTML (   $html)

set header html

Parameters
string$html

Definition at line 2665 of file class.ilTable2GUI.php.

2666  {
2667  $this->headerHTML = $html;
2668  }

◆ setId()

ilTable2GUI::setId (   $a_val)

Set id.

Parameters
stringelement id

Definition at line 959 of file class.ilTable2GUI.php.

References getPrefix(), and setPrefix().

Referenced by ilNotificationSettingsTable\__construct(), ilPDSelectedItemsTableGUI\__construct(), ilUserLPTableGUI\__construct(), ilNewItemGroupTableGUI\__construct(), ilComponentsTableGUI\__construct(), ilOrgUnitAssignmentTableGUI\__construct(), ilObjWorkspaceFolderTableGUI\__construct(), ilObjectOwnershipManagementTableGUI\__construct(), ilPollAnswerTableGUI\__construct(), ilSCORMTrackingItemsPerScoTableGUI\__construct(), ilECSServerTableGUI\__construct(), ilSCORMTrackingUsersTableGUI\__construct(), ilRoleAssignmentTableGUI\__construct(), ilTermListTableGUI\__construct(), ilLPObjectStatisticsTypesTableGUI\__construct(), ilPluginsOverviewTableGUI\__construct(), ilCronManagerTableGUI\__construct(), ilDidacticTemplateSettingsTableGUI\__construct(), ilTermQuickListTableGUI\__construct(), ilHelpModuleTableGUI\__construct(), ilFeedbackConfirmationTable2GUI\__construct(), ilTestAverageReachedPointsTableGUI\__construct(), ilModulesTableGUI\__construct(), ilContentStylesTableGUI\__construct(), ilTaxAssignedItemsTableGUI\__construct(), ilLPObjectStatisticsAdminTableGUI\__construct(), ilLPObjectStatisticsDailyTableGUI\__construct(), ilLPObjectStatisticsTableGUI\__construct(), ilTrSummaryTableGUI\__construct(), ilTrUserObjectsPropsTableGUI\__construct(), ilAccountCodesTableGUI\__construct(), ilSettingsTemplateTableGUI\__construct(), ilSCORMTrackingItemsPerUserTableGUI\__construct(), ilExAssignmentListTextTableGUI\__construct(), ilRegistrationCodesTableGUI\__construct(), ilLPProgressTableGUI\__construct(), ilAssignmentsTableGUI\__construct(), ilSCORMTrackingItemPerUserTableGUI\__construct(), ilExGradesTableGUI\__construct(), ilSCORMTrackingItemsScoTableGUI\__construct(), ilPresentationListTableGUI\__construct(), ilPCIIMTriggerTableGUI\__construct(), ilHelpTooltipTableGUI\__construct(), ilDataBibliographicRecordListTableGUI\__construct(), ilExportIDTableGUI\__construct(), ilRatingCategoryTableGUI\__construct(), ilBookingSchedulesTableGUI\__construct(), ilRepositoryObjectResultTableGUI\__construct(), ilLPCollectionSettingsTableGUI\__construct(), ilSurveySyncTableGUI\__construct(), ilLMQuestionListTableGUI\__construct(), ilExParticipantTableGUI\__construct(), ilCourseParticipantsGroupsTableGUI\__construct(), ilHelpMappingTableGUI\__construct(), ilRbacLogTableGUI\__construct(), ilConsultationHourGroupTableGUI\__construct(), ilQuestionPoolPrintViewTableGUI\__construct(), ilSurveyQuestionTableGUI\__construct(), ilCopySelfAssQuestionTableGUI\__construct(), ilAssignedUsersTableGUI\__construct(), ilMediaPoolTableGUI\__construct(), ilECSNodeMappingTreeTableGUI\__construct(), ilConsultationHourBookingTableGUI\__construct(), ilDataCollectionFieldListTableGUI\__construct(), ilUserTableGUI\__construct(), ilEvaluationAllTableGUI\__construct(), ilTestFixedParticipantsTableGUI\__construct(), ilWorkspaceAccessTableGUI\__construct(), ilObjectRoleTemplateOptionsTableGUI\__construct(), ilTrMatrixTableGUI\__construct(), ilBookingObjectsTableGUI\__construct(), ilBannedUsersTableGUI\__construct(), ilExerciseMemberTableGUI\__construct(), ilConsultationHoursTableGUI\__construct(), ilRepositoryUserResultTableGUI\__construct(), ilShopPersonalSettingsTopicsTableGUI\__construct(), ilTestParticipantsTableGUI\__construct(), ilShopTopicsTableGUI\__construct(), ilLPObjectStatisticsLPTableGUI\__construct(), ilTestPassOverviewTableGUI\__construct(), ilMailSearchCoursesTableGUI\__construct(), ilQuestionBrowserTableGUI\__construct(), ilWorkspaceShareTableGUI\__construct(), ilChatroomSmiliesTableGUI\__construct(), ilObjectRoleTemplatePermissionTableGUI\__construct(), ilGroupParticipantsTableGUI\__construct(), ilTrObjectUsersPropsTableGUI\__construct(), ilBookingReservationsTableGUI\__construct(), ilObjectRolePermissionTableGUI\__construct(), ilRoleTableGUI\__construct(), ilDataCollectionRecordListTableGUI\__construct(), ilTestDynamicQuestionSetStatisticTableGUI\__construct(), ilTestQuestionsTableGUI\__construct(), ilSurveyResultsCumulatedTableGUI\__construct(), ilCalendarManageTableGUI\__construct(), ilCalendarAppointmentsTableGUI\__construct(), ilSurveyResultsUserTableGUI\__construct(), ilSurveyQuestionsTableGUI\__construct(), ilCalendarCategoryTableGUI\__construct(), ilCalendarChangedAppointmentsTableGUI\__construct(), ilAddressbookTableGUI\__construct(), ilSubscriberTableGUI\__construct(), ilWaitingListTableGUI\__construct(), ilECSCommunityTableGUI\__construct(), ilCourseParticipantsTableGUI\__construct(), ilAssQuestionHintsTableGUI\__construct(), ilAuthLoginPageEditorTableGUI\initTable(), and ilTestRandomQuestionSetSourcePoolDefinitionListTableGUI\setTableIdentifiers().

960  {
961  $this->id = $a_val;
962  if ($this->getPrefix() == "")
963  {
964  $this->setPrefix($a_val);
965  }
966  }
setPrefix($a_prefix)
+ Here is the call graph for this function:
+ Here is the caller graph for this function:

◆ setIsDataTable()

ilTable2GUI::setIsDataTable (   $a_val)

Set is data table.

Parameters
booleanis data table

Definition at line 421 of file class.ilTable2GUI.php.

Referenced by __construct(), and ilPDNewsTableGUI\ilPDNewsTableGUI().

422  {
423  $this->datatable = $a_val;
424  }
+ Here is the caller graph for this function:

◆ setNoEntriesText()

ilTable2GUI::setNoEntriesText (   $a_text)

◆ setOpenFormTag()

ilTable2GUI::setOpenFormTag (   $a_val)

Set open form tag.

Parameters
booleanopen form tag

Definition at line 121 of file class.ilTable2GUI.php.

Referenced by ilUploadDirFilesTableGUI\__construct(), and ilObjTaxonomyGUI\listNodes().

122  {
123  $this->open_form_tag = $a_val;
124  }
+ Here is the caller graph for this function:

◆ setOrderField()

ilTable2GUI::setOrderField (   $a_order_field)

set order column

Parameters
string(array) field name for ordering

Definition at line 529 of file class.ilTable2GUI.php.

Referenced by ilDataBibliographicRecordListTableGUI\__construct(), determineOffsetAndOrder(), ilRegistrationCodesTableGUI\getItems(), and ilCalendarManageTableGUI\resetToDefaults().

530  {
531  $this->order_field = $a_order_field;
532  }
+ Here is the caller graph for this function:

◆ setOrderLink()

ilTable2GUI::setOrderLink (   $sort_field,
  $order_dir 
)

Definition at line 1296 of file class.ilTable2GUI.php.

References $_GET, $ilCtrl, $ilUser, and getNavParameter().

Referenced by fillHeader().

1297  {
1298  global $ilCtrl, $ilUser;
1299 
1300  $hash = "";
1301  if (is_object($ilUser) && $ilUser->getPref("screen_reader_optimization"))
1302  {
1303  $hash = "#".$this->getTopAnchor();
1304  }
1305 
1306  $old = $_GET[$this->getNavParameter()];
1307 
1308  // set order link
1309  $ilCtrl->setParameter($this->parent_obj,
1310  $this->getNavParameter(),
1311  $sort_field.":".$order_dir.":".$this->offset);
1312  $this->tpl->setVariable("TBL_ORDER_LINK",
1313  $ilCtrl->getLinkTarget($this->parent_obj, $this->parent_cmd).$hash);
1314 
1315  // set old value of nav variable
1316  $ilCtrl->setParameter($this->parent_obj,
1317  $this->getNavParameter(), $old);
1318  }
$_GET["client_id"]
global $ilCtrl
Definition: ilias.php:18
global $ilUser
Definition: imgupload.php:15
+ Here is the call graph for this function:
+ Here is the caller graph for this function:

◆ setPrefix()

ilTable2GUI::setPrefix (   $a_prefix)
final

Definition at line 588 of file class.ilTable2GUI.php.

Referenced by iliLinkConfirmationTableGUI\__construct(), iliLinkMembersTableGUI\__construct(), ilTestAverageReachedPointsTableGUI\__construct(), ilDataBibliographicRecordListTableGUI\__construct(), ilTestPassManualScoringOverviewTableGUI\__construct(), assFileUploadFileTableGUI\__construct(), ilAssessmentFolderLogAdministrationTableGUI\__construct(), ilTestInviteGroupsTableGUI\__construct(), ilTestInviteRolesTableGUI\__construct(), ilTestInviteUsersTableGUI\__construct(), ilTestQuestionBrowserTableGUI\__construct(), ilFileVersionTableGUI\__construct(), ilTestManScoringParticipantsTableGUI\__construct(), ilMailSearchCoursesMembersTableGUI\__construct(), ilGroupParticipantsTableGUI\__construct(), ilDataCollectionRecordListTableGUI\__construct(), ilSurveyMaterialsTableGUI\__construct(), ilTestDynamicQuestionSetStatisticTableGUI\__construct(), ilSurveyCodesTableGUI\__construct(), ilSurveyInvitedUsersTableGUI\__construct(), ilCalendarSharedListTableGUI\__construct(), ilSurveyAppraiseesTableGUI\__construct(), ilSurveyPhrasesTableGUI\__construct(), ilSurveyQuestionPoolExportTableGUI\__construct(), ilSurveyQuestionsTableGUI\__construct(), ilSurveyCodesMailTableGUI\__construct(), ilSurveyExportTableGUI\__construct(), ilSurveyMaintenanceTableGUI\__construct(), ilSCORM2004ExportTableGUI\__construct(), ilCalendarSharedRoleListTableGUI\__construct(), ilCalendarSharedUserListTableGUI\__construct(), ilSurveyQuestionblockbrowserTableGUI\__construct(), ilCalendarInboxSharedTableGUI\__construct(), ilSurveyQuestionbrowserTableGUI\__construct(), ilSubscriberTableGUI\__construct(), ilSessionParticipantsTableGUI\__construct(), ilWaitingListTableGUI\__construct(), ilAssQuestionHintsTableGUI\__construct(), setId(), and ilTestRandomQuestionSetSourcePoolDefinitionListTableGUI\setTableIdentifiers().

589  {
590  $this->prefix = $a_prefix;
591  }
+ Here is the caller graph for this function:

◆ setPrintMode()

ilTable2GUI::setPrintMode (   $a_value = false)

Toogle print mode.

Parameters
bool$a_value

Definition at line 3000 of file class.ilTable2GUI.php.

Referenced by ilTrSummaryTableGUI\__construct(), ilTrUserObjectsPropsTableGUI\__construct(), and ilTrObjectUsersPropsTableGUI\__construct().

3001  {
3002  $this->print_mode = (bool)$a_value;
3003  }
+ Here is the caller graph for this function:

◆ setResetCommand()

◆ setRowSelectorLabel()

ilTable2GUI::setRowSelectorLabel (   $row_selector_label)
Parameters
string$row_selector_label

Definition at line 3251 of file class.ilTable2GUI.php.

References $row_selector_label.

Referenced by ilForumTopicTableGUI\initMergeThreadsTable(), and ilForumTopicTableGUI\populate().

3252  {
3253  $this->row_selector_label = $row_selector_label;
3254  return $this;
3255  }
+ Here is the caller graph for this function:

◆ setRowTemplate()

ilTable2GUI::setRowTemplate (   $a_template,
  $a_template_dir = "" 
)
final

Set row template.

Parameters
string$a_templateTemplate file name.
string$a_template_dirService/Module directory.

Definition at line 1104 of file class.ilTable2GUI.php.

Referenced by ilNotificationSettingsTable\__construct(), ilCourseGroupingTableGUI\__construct(), ilCourseStartObjectsTableGUI\__construct(), iliLinkConfirmationTableGUI\__construct(), ilCourseGroupingAssignmentTableGUI\__construct(), ilPDSelectedItemsTableGUI\__construct(), ilUserLPTableGUI\__construct(), ilPageHistoryTableGUI\__construct(), ilTimingOverviewTableGUI\__construct(), ilPageLayoutTableGUI\__construct(), iliLinkMembersTableGUI\__construct(), ilObjectCustomUserFieldsTableGUI\__construct(), ilNewItemGroupTableGUI\__construct(), ilObjWorkspaceFolderTableGUI\__construct(), ilComponentsTableGUI\__construct(), ilLDAPRoleMappingTableGUI\__construct(), ilOrgUnitAssignmentTableGUI\__construct(), ilObjectivesAlignmentTableGUI\__construct(), ilScormSpecialPagesTableGUI\__construct(), ilResultsByQuestionTableGUI\__construct(), ilObjectOwnershipManagementTableGUI\__construct(), ilPollAnswerTableGUI\__construct(), ilTrSummaryTableGUI\__construct(), ilTrUserObjectsPropsTableGUI\__construct(), ilAccountCodesTableGUI\__construct(), ilImportantPagesTableGUI\__construct(), ilRoleAssignmentTableGUI\__construct(), ilTaxonomyTableGUI\__construct(), ilFeedbackConfirmationTable2GUI\__construct(), ilConfirmationTableGUI\__construct(), ilAccessKeyTableGUI\__construct(), ilClientListTableGUI\__construct(), ilSetupLanguageTableGUI\__construct(), ilCourseVerificationTableGUI\__construct(), ilSCORMVerificationTableGUI\__construct(), ilSettingsTemplateTableGUI\__construct(), ilTermListTableGUI\__construct(), ilSurveySkillAssignmentTableGUI\__construct(), ilSurveySkillTableGUI\__construct(), ilSurveySkillThresholdsTableGUI\__construct(), ilTermQuickListTableGUI\__construct(), ilTermUsagesTableGUI\__construct(), ilPluginsOverviewTableGUI\__construct(), ilPageMultiLangTableGUI\__construct(), ilPCIIMOverlaysTableGUI\__construct(), ilPCIIMPopupTableGUI\__construct(), ilExAssignmentListTextTableGUI\__construct(), ilCronManagerTableGUI\__construct(), ilFileSystemTableGUI\__construct(), ilHelpModuleTableGUI\__construct(), ilLanguageTableGUI\__construct(), ilItemGroupItemsTableGUI\__construct(), ilMobSubtitleTableGUI\__construct(), ilBenchmarkTableGUI\__construct(), ilObjClipboardTableGUI\__construct(), ilObjectTranslation2TableGUI\__construct(), ilObjectTranslationTableGUI\__construct(), ilLMGlossaryTableGUI\__construct(), ilLMPagesTableGUI\__construct(), ilLMMenuItemsTableGUI\__construct(), ilAdminSubItemsTableGUI\__construct(), ilTestAverageReachedPointsTableGUI\__construct(), ilModulesTableGUI\__construct(), ilTrashTableGUI\__construct(), ilSearchResultTableGUI\__construct(), ilPersonalSkillTableGUI\__construct(), ilSkillLevelProfileAssignmentTableGUI\__construct(), ilSkillLevelResourcesTableGUI\__construct(), ilSkillProfileLevelsTableGUI\__construct(), ilSkillProfileTableGUI\__construct(), ilExerciseVerificationTableGUI\__construct(), ilSkillProfileUserTableGUI\__construct(), ilSkillSelfEvalSkillTableGUI\__construct(), ilContentStylesTableGUI\__construct(), ilUploadDirFilesTableGUI\__construct(), ilPasteStyleCharacteristicTableGUI\__construct(), ilStyleImageTableGUI\__construct(), ilExcDeliveredFilesTableGUI\__construct(), ilTestVerificationTableGUI\__construct(), ilSysStyleCatAssignmentTableGUI\__construct(), ilSystemStylesTableGUI\__construct(), ilTaxAssignedItemsTableGUI\__construct(), ilTaxonomyListTableGUI\__construct(), ilLPObjectStatisticsAdminTableGUI\__construct(), ilLPObjectStatisticsDailyTableGUI\__construct(), ilLPObjectStatisticsTableGUI\__construct(), ilLPObjectStatisticsTypesTableGUI\__construct(), ilUserFieldSettingsTableGUI\__construct(), ilPublicSubmissionsTableGUI\__construct(), ilCustomUserFieldSettingsTableGUI\__construct(), ilMediaPoolPageUsagesTableGUI\__construct(), ilPortfolioTableGUI\__construct(), ilSelfEvaluationSimpleTableGUI\__construct(), ilSkillUsageTableGUI\__construct(), ilClipboardTableGUI\__construct(), ilAssignmentsTableGUI\__construct(), ilImageMapTableGUI\__construct(), ilMediaObjectUsagesTableGUI\__construct(), ilRegistrationCodesTableGUI\__construct(), ilRepDependenciesTableGUI\__construct(), ilSkillAssignMaterialsTableGUI\__construct(), ilStyleTableGUI\__construct(), ilUserForTagTableGUI\__construct(), ilExGradesTableGUI\__construct(), ilLPProgressTableGUI\__construct(), ilForumStatisticsTableGUI\__construct(), ilBookmarkAdministrationTableGUI\__construct(), ilPresentationListTableGUI\__construct(), ilSurveySkillChangesTableGUI\__construct(), ilBookingSchedulesTableGUI\__construct(), ilPCIIMTriggerTableGUI\__construct(), ilExportTableGUI\__construct(), ilDataBibliographicRecordListTableGUI\__construct(), ilExportIDTableGUI\__construct(), ilHelpTooltipTableGUI\__construct(), ilOpenIdProviderTableGUI\__construct(), ilRatingCategoryTableGUI\__construct(), ilRepositoryObjectResultTableGUI\__construct(), ilSelfEvaluationTableGUI\__construct(), ilTestPassManualScoringOverviewTableGUI\__construct(), ilSkillLevelTableGUI\__construct(), ilExParticipantTableGUI\__construct(), ilSurveySyncTableGUI\__construct(), ilExAssignmentTeamLogTableGUI\__construct(), ilLMQuestionListTableGUI\__construct(), ilTestInviteRolesTableGUI\__construct(), ilCourseParticipantsGroupsTableGUI\__construct(), assFileUploadFileTableGUI\__construct(), ilRbacLogTableGUI\__construct(), ilSkillCatTableGUI\__construct(), ilTestInviteUsersTableGUI\__construct(), ilHelpMappingTableGUI\__construct(), ilObjectCopySelectionTableGUI\__construct(), ilAssessmentFolderLogAdministrationTableGUI\__construct(), ilAssessmentFolderLogTableGUI\__construct(), ilTestAggregatedResultsTableGUI\__construct(), ilTestInviteGroupsTableGUI\__construct(), ilECSNodeMappingTreeTableGUI\__construct(), ilTrackedQuestionsTableGUI\__construct(), ilAssignedUsersTableGUI\__construct(), ilPortfolioPageTableGUI\__construct(), ilSurveyQuestionTableGUI\__construct(), ilContributorTableGUI\__construct(), ilCopySelfAssQuestionTableGUI\__construct(), ilMediaPoolTableGUI\__construct(), ilRendererTableGUI\__construct(), ilQuestionPoolPrintViewTableGUI\__construct(), ilUserTableGUI\__construct(), ilDataCollectionFieldListTableGUI\__construct(), ilExportSelectionTableGUI\__construct(), ilTestHistoryTableGUI\__construct(), ilWebResourceEditableLinkTableGUI\__construct(), ilObjectRoleTemplateOptionsTableGUI\__construct(), ilTestQuestionBrowserTableGUI\__construct(), ilTrMatrixTableGUI\__construct(), ilEvaluationAllTableGUI\__construct(), ilWorkspaceAccessTableGUI\__construct(), ilTestFixedParticipantsTableGUI\__construct(), ilFileVersionTableGUI\__construct(), ilAdvancedMDRecordTableGUI\__construct(), ilConsultationHoursTableGUI\__construct(), ilExerciseMemberTableGUI\__construct(), ilBannedUsersTableGUI\__construct(), ilBookingObjectsTableGUI\__construct(), ilTestManScoringParticipantsTableGUI\__construct(), ilTestParticipantsTableGUI\__construct(), ilShopPersonalSettingsTopicsTableGUI\__construct(), ilShopTopicsTableGUI\__construct(), ilRepositoryUserResultTableGUI\__construct(), ilListOfQuestionsTableGUI\__construct(), ilLPObjectStatisticsLPTableGUI\__construct(), ilMailSearchCoursesMembersTableGUI\__construct(), ilTestPassOverviewTableGUI\__construct(), ilQuestionBrowserTableGUI\__construct(), ilMailSearchCoursesTableGUI\__construct(), ilChatroomSmiliesTableGUI\__construct(), ilWorkspaceShareTableGUI\__construct(), ilObjectRoleTemplatePermissionTableGUI\__construct(), ilWebResourceLinkTableGUI\__construct(), ilGroupParticipantsTableGUI\__construct(), ilExAssignmentPeerReviewTableGUI\__construct(), ilTrObjectUsersPropsTableGUI\__construct(), ilExAssignmentTeamTableGUI\__construct(), ilBookingReservationsTableGUI\__construct(), ilObjectRolePermissionTableGUI\__construct(), ilTableTemplatesTableGUI\__construct(), ilStyleColorTableGUI\__construct(), ilDataCollectionRecordListTableGUI\__construct(), ilSurveyMaterialsTableGUI\__construct(), ilTestQuestionsTableGUI\__construct(), ilECSCategoryMappingTableGUI\__construct(), ilTestDynamicQuestionSetStatisticTableGUI\__construct(), ilSurveyCodesEditTableGUI\__construct(), ilSurveyCodesTableGUI\__construct(), ilSurveyResultsCumulatedTableGUI\__construct(), ilSurveyInvitedUsersTableGUI\__construct(), ilRoleSelectionTableGUI\__construct(), ilCalendarManageTableGUI\__construct(), ilCourseObjectiveQuestionsTableGUI\__construct(), ilSurveyResultsUserTableGUI\__construct(), ilCalendarAppointmentsTableGUI\__construct(), ilSurveyAppraiseesTableGUI\__construct(), ilGroupEditParticipantsTableGUI\__construct(), ilAdvancedMDFieldTableGUI\__construct(), ilAdvancedMDRecordExportFilesTableGUI\__construct(), ilSurveyPhrasesTableGUI\__construct(), ilCalendarSharedListTableGUI\__construct(), ilLuceneAdvancedSearchActivationTableGUI\__construct(), ilSurveySavePhraseTableGUI\__construct(), ilSCORM2004ExportTableGUI\__construct(), ilCalendarCategoryTableGUI\__construct(), ilSurveyCodesMailTableGUI\__construct(), ilSurveyExportTableGUI\__construct(), ilSurveyMaintenanceTableGUI\__construct(), ilSurveyQuestionPoolExportTableGUI\__construct(), ilSurveyQuestionsTableGUI\__construct(), ilCalendarChangedAppointmentsTableGUI\__construct(), ilECSImportedContentTableGUI\__construct(), ilCourseObjectivesTableGUI\__construct(), ilSurveyQuestionblockbrowserTableGUI\__construct(), ilCalendarSharedRoleListTableGUI\__construct(), ilSessionFileTableGUI\__construct(), ilCalendarSharedUserListTableGUI\__construct(), ilCourseInfoFileTableGUI\__construct(), ilECSReleasedContentTableGUI\__construct(), ilLDAPRoleAssignmentTableGUI\__construct(), ilObjectCopySearchResultTableGUI\__construct(), ilMDCopyrightTableGUI\__construct(), ilCalendarInboxSharedTableGUI\__construct(), ilSurveyQuestionbrowserTableGUI\__construct(), ilShibbolethRoleAssignmentTableGUI\__construct(), ilSubscriberTableGUI\__construct(), ilCourseObjectiveMaterialAssignmentTableGUI\__construct(), ilWaitingListTableGUI\__construct(), ilECSCommunityTableGUI\__construct(), ilCourseObjectiveQuestionAssignmentTableGUI\__construct(), ilCourseParticipantsTableGUI\__construct(), ilCourseEditParticipantsTableGUI\__construct(), ilAssQuestionHintsTableGUI\__construct(), ilTestRandomQuestionSetSourcePoolDefinitionListTableGUI\build(), ilFoundUsersTableGUI\ilFoundUsersTableGUI(), ilLinksTableGUI\ilLinksTableGUI(), ilMediaCastTableGUI\ilMediaCastTableGUI(), ilMilestoneResponsiblesTableGUI\ilMilestoneResponsiblesTableGUI(), ilNewsForContextTableGUI\ilNewsForContextTableGUI(), ilPCFileListTableGUI\ilPCFileListTableGUI(), ilPCTabsTableGUI\ilPCTabsTableGUI(), ilPDNewsTableGUI\ilPDNewsTableGUI(), ilSCORM2004TrackingTableGUI\ilSCORM2004TrackingTableGUI(), ilSpecialUsersTableGUI\ilSpecialUsersTableGUI(), ilSubItemSelectionTableGUI\ilSubItemSelectionTableGUI(), ilWikiContributorsTableGUI\ilWikiContributorsTableGUI(), ilWikiPagesTableGUI\ilWikiPagesTableGUI(), ilWikiRecentChangesTableGUI\ilWikiRecentChangesTableGUI(), ilWikiSearchResultsTableGUI\ilWikiSearchResultsTableGUI(), ilDidacticTemplateSettingsTableGUI\init(), ilRoleTableGUI\init(), ilSessionParticipantsTableGUI\init(), ilForumTopicTableGUI\initMergeThreadsTable(), ilECSServerTableGUI\initTable(), ilConsultationHourGroupTableGUI\initTable(), ilConsultationHourBookingTableGUI\initTable(), ilSCORMTrackingItemsPerScoTableGUI\initTable(), ilSCORMOfflineModeUsersTableGUI\initTable(), ilAuthLoginPageEditorTableGUI\initTable(), ilSCORMTrackingItemsPerUserTableGUI\initTable(), ilSCORMTrackingUsersTableGUI\initTable(), ilSCORMTrackingItemsScoTableGUI\initTable(), ilConditionHandlerTableGUI\initTable(), ilSCORMTrackingItemPerUserTableGUI\initTable(), ilLPCollectionSettingsTableGUI\initTable(), ilForumTopicTableGUI\populate(), and ilLinkCheckerTableGUI\prepareHTML().

1105  {
1106  $this->row_template = $a_template;
1107  $this->row_template_dir = $a_template_dir;
1108  }
+ Here is the caller graph for this function:

◆ setSelectAllCheckbox()

ilTable2GUI::setSelectAllCheckbox (   $a_select_all_checkbox)

Set the name of the checkbox that should be toggled with a select all button.

Parameters
string$a_select_all_checkboxname of the checkbox

Definition at line 1013 of file class.ilTable2GUI.php.

Referenced by ilNotificationSettingsTable\__construct(), ilCourseGroupingTableGUI\__construct(), ilCourseStartObjectsTableGUI\__construct(), ilPageLayoutTableGUI\__construct(), ilObjectCustomUserFieldsTableGUI\__construct(), iliLinkMembersTableGUI\__construct(), ilLMPagesTableGUI\__construct(), ilCronManagerTableGUI\__construct(), ilFileSystemTableGUI\__construct(), ilLanguageTableGUI\__construct(), ilFeedbackConfirmationTable2GUI\__construct(), ilUploadDirFilesTableGUI\__construct(), ilAdminSubItemsTableGUI\__construct(), ilTrashTableGUI\__construct(), ilStyleImageTableGUI\__construct(), ilAccountCodesTableGUI\__construct(), ilRoleAssignmentTableGUI\__construct(), ilItemGroupItemsTableGUI\__construct(), ilClipboardTableGUI\__construct(), ilRegistrationCodesTableGUI\__construct(), ilAssignmentsTableGUI\__construct(), ilLPProgressTableGUI\__construct(), ilOpenIdProviderTableGUI\__construct(), ilRepositoryObjectResultTableGUI\__construct(), ilBookmarkAdministrationTableGUI\__construct(), ilCourseParticipantsGroupsTableGUI\__construct(), ilAssessmentFolderLogAdministrationTableGUI\__construct(), ilTestInviteGroupsTableGUI\__construct(), ilTestInviteRolesTableGUI\__construct(), ilTestInviteUsersTableGUI\__construct(), assFileUploadFileTableGUI\__construct(), ilMediaPoolTableGUI\__construct(), ilSurveyQuestionTableGUI\__construct(), ilAssignedUsersTableGUI\__construct(), ilUserTableGUI\__construct(), ilWebResourceEditableLinkTableGUI\__construct(), ilTestFixedParticipantsTableGUI\__construct(), ilTestQuestionBrowserTableGUI\__construct(), ilExerciseMemberTableGUI\__construct(), ilBannedUsersTableGUI\__construct(), ilFileVersionTableGUI\__construct(), ilConsultationHoursTableGUI\__construct(), ilRepositoryUserResultTableGUI\__construct(), ilTestParticipantsTableGUI\__construct(), ilMailSearchCoursesMembersTableGUI\__construct(), ilMailSearchCoursesTableGUI\__construct(), ilQuestionBrowserTableGUI\__construct(), ilChatroomSmiliesTableGUI\__construct(), ilGroupParticipantsTableGUI\__construct(), ilObjectRoleTemplatePermissionTableGUI\__construct(), ilBookingReservationsTableGUI\__construct(), ilSurveyMaterialsTableGUI\__construct(), ilECSCategoryMappingTableGUI\__construct(), ilTestQuestionsTableGUI\__construct(), ilSurveyCodesTableGUI\__construct(), ilSurveyInvitedUsersTableGUI\__construct(), ilCalendarManageTableGUI\__construct(), ilLuceneAdvancedSearchActivationTableGUI\__construct(), ilSurveyPhrasesTableGUI\__construct(), ilCalendarSharedListTableGUI\__construct(), ilSurveyAppraiseesTableGUI\__construct(), ilCalendarAppointmentsTableGUI\__construct(), ilSurveyExportTableGUI\__construct(), ilSurveyQuestionPoolExportTableGUI\__construct(), ilSCORM2004ExportTableGUI\__construct(), ilSurveyMaintenanceTableGUI\__construct(), ilSurveyCodesMailTableGUI\__construct(), ilSurveyQuestionsTableGUI\__construct(), ilCalendarCategoryTableGUI\__construct(), ilCalendarSharedUserListTableGUI\__construct(), ilCalendarSharedRoleListTableGUI\__construct(), ilSurveyQuestionblockbrowserTableGUI\__construct(), ilSurveyQuestionbrowserTableGUI\__construct(), ilCalendarInboxSharedTableGUI\__construct(), ilSubscriberTableGUI\__construct(), ilWaitingListTableGUI\__construct(), ilCourseParticipantsTableGUI\__construct(), ilAssQuestionHintsTableGUI\__construct(), ilTestRandomQuestionSetSourcePoolDefinitionListTableGUI\build(), ilSCORM2004TrackingTableGUI\ilSCORM2004TrackingTableGUI(), ilDidacticTemplateSettingsTableGUI\init(), ilRoleTableGUI\init(), ilConsultationHourBookingTableGUI\initTable(), ilSCORMOfflineModeUsersTableGUI\initTable(), ilAuthLoginPageEditorTableGUI\initTable(), ilSCORMTrackingUsersTableGUI\initTable(), ilConditionHandlerTableGUI\initTable(), ilLPCollectionSettingsTableGUI\initTable(), ilShopTopicsTableGUI\parseRecords(), and ilForumTopicTableGUI\populate().

1014  {
1015  $this->select_all_checkbox = $a_select_all_checkbox;
1016  }
+ Here is the caller graph for this function:

◆ setShowRowsSelector()

ilTable2GUI::setShowRowsSelector (   $a_value)

Toggle rows-per-page selector.

Parameters
bool$a_value

Definition at line 2828 of file class.ilTable2GUI.php.

Referenced by ilTermListTableGUI\__construct(), ilLPObjectStatisticsDailyTableGUI\__construct(), ilLPObjectStatisticsTableGUI\__construct(), ilPresentationListTableGUI\__construct(), ilSurveyQuestionTableGUI\__construct(), ilAssignedUsersTableGUI\__construct(), ilUserTableGUI\__construct(), ilDataCollectionFieldListTableGUI\__construct(), ilObjectRoleTemplateOptionsTableGUI\__construct(), ilTestFixedParticipantsTableGUI\__construct(), ilConsultationHoursTableGUI\__construct(), ilRepositoryUserResultTableGUI\__construct(), ilTestParticipantsTableGUI\__construct(), ilLPObjectStatisticsLPTableGUI\__construct(), ilQuestionBrowserTableGUI\__construct(), ilMailSearchCoursesTableGUI\__construct(), ilGroupParticipantsTableGUI\__construct(), ilObjectRoleTemplatePermissionTableGUI\__construct(), ilObjectRolePermissionTableGUI\__construct(), ilDataCollectionRecordListTableGUI\__construct(), ilSurveyResultsCumulatedTableGUI\__construct(), ilCalendarManageTableGUI\__construct(), ilCalendarAppointmentsTableGUI\__construct(), ilSurveyResultsUserTableGUI\__construct(), ilSurveyMaintenanceTableGUI\__construct(), ilSurveyQuestionsTableGUI\__construct(), ilCalendarChangedAppointmentsTableGUI\__construct(), ilCourseParticipantsTableGUI\__construct(), ilMediaCastTableGUI\ilMediaCastTableGUI(), ilWikiContributorsTableGUI\ilWikiContributorsTableGUI(), ilWikiPagesTableGUI\ilWikiPagesTableGUI(), ilWikiRecentChangesTableGUI\ilWikiRecentChangesTableGUI(), ilRoleTableGUI\init(), ilForumTopicTableGUI\initMergeThreadsTable(), ilConsultationHourBookingTableGUI\initTable(), and ilForumTopicTableGUI\populate().

2829  {
2830  $this->show_rows_selector = (bool)$a_value;
2831  }
+ Here is the caller graph for this function:

◆ setShowTemplates()

ilTable2GUI::setShowTemplates (   $a_value)

Toggle templates.

Parameters
bool$a_value

Definition at line 2848 of file class.ilTable2GUI.php.

Referenced by ilTrSummaryTableGUI\__construct(), ilTrUserObjectsPropsTableGUI\__construct(), ilLPProgressTableGUI\__construct(), ilDataCollectionFieldListTableGUI\__construct(), ilTrMatrixTableGUI\__construct(), ilTrObjectUsersPropsTableGUI\__construct(), and ilDataCollectionRecordListTableGUI\__construct().

2849  {
2850  $this->show_templates = (bool)$a_value;
2851  }
+ Here is the caller graph for this function:

◆ setTitle()

ilTable2GUI::setTitle (   $a_title,
  $a_icon = 0,
  $a_icon_alt = 0 
)
final

Set title and title icon.

Definition at line 499 of file class.ilTable2GUI.php.

Referenced by ilNotificationSettingsTable\__construct(), ilCourseStartObjectsTableGUI\__construct(), ilCourseGroupingAssignmentTableGUI\__construct(), ilCourseGroupingTableGUI\__construct(), ilPDSelectedItemsTableGUI\__construct(), ilTimingOverviewTableGUI\__construct(), ilPageLayoutTableGUI\__construct(), ilPageHistoryTableGUI\__construct(), ilNewItemGroupTableGUI\__construct(), ilObjectCustomUserFieldsTableGUI\__construct(), ilObjectivesAlignmentTableGUI\__construct(), ilComponentsTableGUI\__construct(), ilPollAnswerTableGUI\__construct(), ilScormSpecialPagesTableGUI\__construct(), ilLMGlossaryTableGUI\__construct(), ilSearchResultTableGUI\__construct(), ilPersonalSkillTableGUI\__construct(), ilLMMenuItemsTableGUI\__construct(), ilTaxonomyTableGUI\__construct(), ilSkillLevelProfileAssignmentTableGUI\__construct(), ilSkillLevelResourcesTableGUI\__construct(), ilTestVerificationTableGUI\__construct(), ilSkillProfileLevelsTableGUI\__construct(), ilSkillProfileTableGUI\__construct(), ilSkillProfileUserTableGUI\__construct(), ilExcDeliveredFilesTableGUI\__construct(), ilExerciseVerificationTableGUI\__construct(), ilSkillSelfEvalSkillTableGUI\__construct(), ilLMPagesTableGUI\__construct(), ilContentStylesTableGUI\__construct(), ilPasteStyleCharacteristicTableGUI\__construct(), ilStyleImageTableGUI\__construct(), ilUploadDirFilesTableGUI\__construct(), ilSysStyleCatAssignmentTableGUI\__construct(), ilTaxAssignedItemsTableGUI\__construct(), ilImportantPagesTableGUI\__construct(), ilTaxonomyListTableGUI\__construct(), ilLPObjectStatisticsAdminTableGUI\__construct(), ilLPObjectStatisticsDailyTableGUI\__construct(), ilLPObjectStatisticsTableGUI\__construct(), ilLPObjectStatisticsTypesTableGUI\__construct(), ilRoleAssignmentTableGUI\__construct(), ilCourseVerificationTableGUI\__construct(), ilConfirmationTableGUI\__construct(), ilClientListTableGUI\__construct(), ilFeedbackConfirmationTable2GUI\__construct(), ilAccessKeyTableGUI\__construct(), ilSettingsTemplateTableGUI\__construct(), ilSCORMVerificationTableGUI\__construct(), ilExAssignmentListTextTableGUI\__construct(), ilPageMultiLangTableGUI\__construct(), ilPCIIMOverlaysTableGUI\__construct(), ilTermListTableGUI\__construct(), ilSurveySkillTableGUI\__construct(), ilPCIIMPopupTableGUI\__construct(), ilCronManagerTableGUI\__construct(), ilObjClipboardTableGUI\__construct(), ilTermQuickListTableGUI\__construct(), ilSurveySkillThresholdsTableGUI\__construct(), ilFileSystemTableGUI\__construct(), ilHelpModuleTableGUI\__construct(), ilTermUsagesTableGUI\__construct(), ilMobSubtitleTableGUI\__construct(), ilItemGroupItemsTableGUI\__construct(), ilBenchmarkTableGUI\__construct(), ilTestAverageReachedPointsTableGUI\__construct(), ilModulesTableGUI\__construct(), ilRepDependenciesTableGUI\__construct(), ilSelfEvaluationSimpleTableGUI\__construct(), ilSkillAssignMaterialsTableGUI\__construct(), ilUserForTagTableGUI\__construct(), ilSkillUsageTableGUI\__construct(), ilStyleTableGUI\__construct(), ilMediaPoolPageUsagesTableGUI\__construct(), ilExGradesTableGUI\__construct(), ilCustomUserFieldSettingsTableGUI\__construct(), ilLPProgressTableGUI\__construct(), ilUserFieldSettingsTableGUI\__construct(), ilPortfolioTableGUI\__construct(), ilPublicSubmissionsTableGUI\__construct(), ilClipboardTableGUI\__construct(), ilAssignmentsTableGUI\__construct(), ilMediaObjectUsagesTableGUI\__construct(), ilRepositoryObjectResultTableGUI\__construct(), ilSelfEvaluationTableGUI\__construct(), ilSkillLevelTableGUI\__construct(), ilHelpTooltipTableGUI\__construct(), ilSurveySkillChangesTableGUI\__construct(), ilExportTableGUI\__construct(), ilExportIDTableGUI\__construct(), ilOpenIdProviderTableGUI\__construct(), ilExParticipantTableGUI\__construct(), ilSurveySyncTableGUI\__construct(), ilExAssignmentTeamLogTableGUI\__construct(), ilCourseParticipantsGroupsTableGUI\__construct(), ilTestInviteGroupsTableGUI\__construct(), ilTestInviteUsersTableGUI\__construct(), ilSkillCatTableGUI\__construct(), ilTestInviteRolesTableGUI\__construct(), ilRbacLogTableGUI\__construct(), ilHelpMappingTableGUI\__construct(), ilObjectCopySelectionTableGUI\__construct(), ilTestAggregatedResultsTableGUI\__construct(), ilTrackedQuestionsTableGUI\__construct(), ilMediaPoolTableGUI\__construct(), ilPortfolioPageTableGUI\__construct(), ilCopySelfAssQuestionTableGUI\__construct(), ilRendererTableGUI\__construct(), ilECSNodeMappingTreeTableGUI\__construct(), ilContributorTableGUI\__construct(), ilWebResourceEditableLinkTableGUI\__construct(), ilDataCollectionFieldListTableGUI\__construct(), ilExportSelectionTableGUI\__construct(), ilTestFixedParticipantsTableGUI\__construct(), ilWorkspaceAccessTableGUI\__construct(), ilExerciseMemberTableGUI\__construct(), ilBookingObjectsTableGUI\__construct(), ilBannedUsersTableGUI\__construct(), ilConsultationHoursTableGUI\__construct(), ilFileVersionTableGUI\__construct(), ilRepositoryUserResultTableGUI\__construct(), ilTestParticipantsTableGUI\__construct(), ilListOfQuestionsTableGUI\__construct(), ilLPObjectStatisticsLPTableGUI\__construct(), ilMailSearchCoursesMembersTableGUI\__construct(), ilChatroomSmiliesTableGUI\__construct(), ilMailSearchCoursesTableGUI\__construct(), ilWorkspaceShareTableGUI\__construct(), ilWebResourceLinkTableGUI\__construct(), ilExAssignmentPeerReviewTableGUI\__construct(), ilExAssignmentTeamTableGUI\__construct(), ilBookingReservationsTableGUI\__construct(), ilObjectRolePermissionTableGUI\__construct(), ilStyleColorTableGUI\__construct(), ilTableTemplatesTableGUI\__construct(), ilSurveyMaterialsTableGUI\__construct(), ilECSCategoryMappingTableGUI\__construct(), ilSurveyInvitedUsersTableGUI\__construct(), ilSurveyAppraiseesTableGUI\__construct(), ilSurveyQuestionPoolExportTableGUI\__construct(), ilObjectCopySearchResultTableGUI\__construct(), ilCalendarInboxSharedTableGUI\__construct(), ilAssQuestionHintsTableGUI\__construct(), ilTestRandomQuestionSetSourcePoolDefinitionListTableGUI\build(), ilECSSettingsGUI\communities(), ilLinksTableGUI\ilLinksTableGUI(), ilMilestoneResponsiblesTableGUI\ilMilestoneResponsiblesTableGUI(), ilPCFileListTableGUI\ilPCFileListTableGUI(), ilPCTabsTableGUI\ilPCTabsTableGUI(), ilSubItemSelectionTableGUI\ilSubItemSelectionTableGUI(), ilWikiContributorsTableGUI\ilWikiContributorsTableGUI(), ilWikiPagesTableGUI\ilWikiPagesTableGUI(), ilWikiRecentChangesTableGUI\ilWikiRecentChangesTableGUI(), ilWikiSearchResultsTableGUI\ilWikiSearchResultsTableGUI(), ilDidacticTemplateSettingsTableGUI\init(), ilRoleTableGUI\init(), ilForumTopicTableGUI\initMergeThreadsTable(), ilECSServerTableGUI\initTable(), ilConsultationHourGroupTableGUI\initTable(), ilConsultationHourBookingTableGUI\initTable(), ilSCORMTrackingItemsPerScoTableGUI\initTable(), ilSCORMOfflineModeUsersTableGUI\initTable(), ilSCORMTrackingItemsPerUserTableGUI\initTable(), ilSCORMTrackingUsersTableGUI\initTable(), ilSCORMTrackingItemsScoTableGUI\initTable(), ilConditionHandlerTableGUI\initTable(), ilSCORMTrackingItemPerUserTableGUI\initTable(), ilLPCollectionSettingsTableGUI\initTable(), ilTestDynamicQuestionSetStatisticTableGUI\initTitle(), ilLPTableBaseGUI\parseTitle(), ilLocalUnitCategoryTableGUI\populateTitle(), ilGlobalUnitCategoryTableGUI\populateTitle(), ilLinkCheckerTableGUI\prepareHTML(), and ilLDAPSettingsGUI\roleMapping().

500  {
501  parent::setTitle($a_title, $a_icon, $a_icon_alt);
502  }
+ Here is the caller graph for this function:

◆ setTopAnchor()

ilTable2GUI::setTopAnchor (   $a_val)

Set top anchor.

Parameters
stringtop anchor

Definition at line 381 of file class.ilTable2GUI.php.

Referenced by ilBookmarkAdministrationTableGUI\__construct().

382  {
383  $this->top_anchor = $a_val;
384  }
+ Here is the caller graph for this function:

◆ setTopCommands()

◆ storeNavParameter()

ilTable2GUI::storeNavParameter ( )

Definition at line 1505 of file class.ilTable2GUI.php.

References getOffset(), ilTableGUI\getOrderDirection(), getOrderField(), and storeProperty().

Referenced by ilLPTableBaseGUI\executeCommand(), ilShoppingCartTableGUI\getCartHTML(), and getHTML().

1506  {
1507  if ($this->getOrderField() != "")
1508  {
1509  $this->storeProperty("order", $this->getOrderField());
1510  }
1511  if ($this->getOrderDirection() != "")
1512  {
1513  $this->storeProperty("direction", $this->getOrderDirection());
1514  }
1515 //echo "-".$this->getOffset()."-";
1516  if ($this->getOffset() !== "")
1517  {
1518  $this->storeProperty("offset", $this->getOffset());
1519  }
1520  }
storeProperty($type, $value)
Store table property.
getOrderDirection()
Get order direction.
getOffset()
Get offset.
+ Here is the call graph for this function:
+ Here is the caller graph for this function:

◆ storeProperty()

ilTable2GUI::storeProperty (   $type,
  $value 
)

Store table property.

Parameters
string$type
mixed$value

Definition at line 2676 of file class.ilTable2GUI.php.

References $ilUser, and getId().

Referenced by determineLimit(), determineSelectedColumns(), determineSelectedFilters(), restoreTemplate(), and storeNavParameter().

2677  {
2678  global $ilUser;
2679 
2680  if(is_object($ilUser) && $this->getId() != "" && $ilUser->getId() != ANONYMOUS_USER_ID)
2681  {
2682  include_once("./Services/Table/classes/class.ilTablePropertiesStorage.php");
2683  $tab_prop = new ilTablePropertiesStorage();
2684 
2685  $tab_prop->storeProperty($this->getId(), $ilUser->getId(), $type, $value);
2686  }
2687  }
Saves (mostly asynchronously) user properties of tables (e.g.
global $ilUser
Definition: imgupload.php:15
getId()
Get element id.
+ Here is the call graph for this function:
+ Here is the caller graph for this function:

◆ writeFilterToSession()

ilTable2GUI::writeFilterToSession ( )

Write filter values to session.

Definition at line 1930 of file class.ilTable2GUI.php.

References $_POST, $_REQUEST, $lng, and getFilterItems().

Referenced by ilObjSCORMLearningModuleGUI\applyUserTableFilter(), ilLPTableBaseGUI\executeCommand(), ilDataCollectionRecordListTableGUI\fillHeaderExcel(), ilObjTestGUI\fpSetFilterObject(), and ilObjTestGUI\npSetFilterObject().

1931  {
1932  global $lng;
1933 
1934  $filter = $this->getFilterItems();
1935  $opt_filter = $this->getFilterItems(true);
1936 
1937  foreach ($filter as $item)
1938  {
1939  if ($item->checkInput())
1940  {
1941  $item->setValueByArray($_POST);
1942  $item->writeToSession();
1943  }
1944  }
1945  foreach ($opt_filter as $item)
1946  {
1947  if ($item->checkInput())
1948  {
1949  $item->setValueByArray($_POST);
1950  $item->writeToSession();
1951  }
1952  }
1953 
1954  // #13209
1955  unset($_REQUEST["tbltplcrt"]);
1956  unset($_REQUEST["tbltpldel"]);
1957  }
$_POST['username']
Definition: cron.php:12
global $lng
Definition: privfeed.php:40
if($_REQUEST['ilias_path']) define('ILIAS_HTTP_PATH' $_REQUEST['ilias_path']
Definition: index.php:7
getFilterItems($a_optionals=false)
Get filter items.
+ Here is the call graph for this function:
+ Here is the caller graph for this function:

Field Documentation

◆ $close_command

ilTable2GUI::$close_command = ""
protected

Definition at line 17 of file class.ilTable2GUI.php.

◆ $close_form_tag

ilTable2GUI::$close_form_tag = true
protected

Definition at line 44 of file class.ilTable2GUI.php.

Referenced by getCloseFormTag().

◆ $columns_determined

ilTable2GUI::$columns_determined = false
protected

Definition at line 42 of file class.ilTable2GUI.php.

◆ $context

◆ $disable_filter_hiding

ilTable2GUI::$disable_filter_hiding = false
protected

Definition at line 31 of file class.ilTable2GUI.php.

Referenced by getDisableFilterHiding().

◆ $enable_command_for_all

ilTable2GUI::$enable_command_for_all
protected

Definition at line 50 of file class.ilTable2GUI.php.

◆ $export_formats

ilTable2GUI::$export_formats
protected

Definition at line 46 of file class.ilTable2GUI.php.

◆ $export_mode

ilTable2GUI::$export_mode
protected

Definition at line 47 of file class.ilTable2GUI.php.

Referenced by getExportMode().

◆ $ext_seg

ilTable2GUI::$ext_seg = false
protected

Definition at line 27 of file class.ilTable2GUI.php.

Referenced by getExternalSegmentation().

◆ $ext_sort

ilTable2GUI::$ext_sort = false
protected

Definition at line 26 of file class.ilTable2GUI.php.

Referenced by getExternalSorting().

◆ $filter_cmd

ilTable2GUI::$filter_cmd = 'applyFilter'
protected

Definition at line 23 of file class.ilTable2GUI.php.

Referenced by getFilterCommand().

◆ $filter_cols

ilTable2GUI::$filter_cols = 5
protected

Definition at line 25 of file class.ilTable2GUI.php.

Referenced by getFilterCols().

◆ $filters

ilTable2GUI::$filters = array()
protected

Definition at line 21 of file class.ilTable2GUI.php.

Referenced by getFilterItems().

◆ $filters_determined

ilTable2GUI::$filters_determined = false
protected

Definition at line 41 of file class.ilTable2GUI.php.

◆ $headerHTML

ilTable2GUI::$headerHTML
private

Definition at line 19 of file class.ilTable2GUI.php.

◆ $limit_determined

ilTable2GUI::$limit_determined = false
protected

Definition at line 40 of file class.ilTable2GUI.php.

◆ $mi_sel_buttons

ilTable2GUI::$mi_sel_buttons = null
protected

Definition at line 30 of file class.ilTable2GUI.php.

◆ $nav_determined

ilTable2GUI::$nav_determined = false
protected

Definition at line 39 of file class.ilTable2GUI.php.

◆ $open_form_tag

ilTable2GUI::$open_form_tag = true
protected

Definition at line 43 of file class.ilTable2GUI.php.

Referenced by getOpenFormTag().

◆ $optional_filters

ilTable2GUI::$optional_filters = array()
protected

Definition at line 22 of file class.ilTable2GUI.php.

Referenced by getFilterItems().

◆ $print_mode

ilTable2GUI::$print_mode
protected

Definition at line 48 of file class.ilTable2GUI.php.

Referenced by getPrintMode().

◆ $reset_cmd

ilTable2GUI::$reset_cmd = 'resetFilter'
protected

Definition at line 24 of file class.ilTable2GUI.php.

Referenced by getResetCommand().

◆ $row_selector_label

ilTable2GUI::$row_selector_label
protected

Definition at line 55 of file class.ilTable2GUI.php.

Referenced by getRowSelectorLabel(), and setRowSelectorLabel().

◆ $selectable_columns

ilTable2GUI::$selectable_columns = array()
protected

◆ $selected_column

ilTable2GUI::$selected_column = array()
protected

Definition at line 35 of file class.ilTable2GUI.php.

Referenced by getCurrentState().

◆ $selected_filter

ilTable2GUI::$selected_filter = false
protected

Definition at line 32 of file class.ilTable2GUI.php.

◆ $show_rows_selector

ilTable2GUI::$show_rows_selector = false
protected

Definition at line 37 of file class.ilTable2GUI.php.

Referenced by getShowRowsSelector().

◆ $show_templates

ilTable2GUI::$show_templates = false
protected

Definition at line 36 of file class.ilTable2GUI.php.

Referenced by getShowTemplates().

◆ $top_anchor

ilTable2GUI::$top_anchor = "il_table_top"
protected

Definition at line 20 of file class.ilTable2GUI.php.

Referenced by getTopAnchor().

◆ $top_commands

ilTable2GUI::$top_commands = true
protected

Definition at line 33 of file class.ilTable2GUI.php.

Referenced by getTopCommands().

◆ $unique_id

ilTable2GUI::$unique_id
private

Definition at line 18 of file class.ilTable2GUI.php.

Referenced by __construct().

◆ ACTION_ALL_LIMIT

const ilTable2GUI::ACTION_ALL_LIMIT = 1000

Definition at line 69 of file class.ilTable2GUI.php.

◆ EXPORT_CSV

const ilTable2GUI::EXPORT_CSV = 2

Definition at line 67 of file class.ilTable2GUI.php.

◆ EXPORT_EXCEL

const ilTable2GUI::EXPORT_EXCEL = 1

Definition at line 66 of file class.ilTable2GUI.php.

Referenced by ilDataCollectionRecordListGUI\exportExcel().

◆ FILTER_DATE

const ilTable2GUI::FILTER_DATE = 3

Definition at line 59 of file class.ilTable2GUI.php.

◆ FILTER_DATE_RANGE

◆ FILTER_DATETIME_RANGE

const ilTable2GUI::FILTER_DATETIME_RANGE = 8

◆ FILTER_DURATION_RANGE

const ilTable2GUI::FILTER_DURATION_RANGE = 7

◆ FILTER_LANGUAGE

const ilTable2GUI::FILTER_LANGUAGE = 4

◆ FILTER_NUMBER_RANGE

◆ FILTER_SELECT

◆ FILTER_TEXT


The documentation for this class was generated from the following file: