ILIAS  release_9 Revision v9.13-25-g2c18ec4c24f
ilBadge Class Reference
+ Collaboration diagram for ilBadge:

Public Member Functions

 __construct (int $a_id=null)
 
 clone (int $target_parent_obj_id)
 
 getTypeInstance ()
 
 copy (int $a_new_parent_id)
 
 getId ()
 
 setParentId (int $a_id)
 
 getParentId ()
 
 setTypeId (string $a_id)
 
 getTypeId ()
 
 setActive (bool $a_value)
 
 isActive ()
 
 setTitle (string $a_value)
 
 getTitle ()
 
 setDescription (string $a_value)
 
 getDescription ()
 
 setCriteria (string $a_value)
 
 getCriteria ()
 
 setValid (string $a_value)
 
 getValid ()
 
 setConfiguration (array $a_value=null)
 
 getConfiguration ()
 
 getImage ()
 
 uploadImage (array $a_upload_meta)
 
 importImage (string $a_name, string $a_file)
 
 getImagePath (bool $a_full_path=true)
 
 create ()
 
 update ()
 
 delete ()
 
 getParentMeta ()
 
 deleteStaticFiles ()
 

Static Public Member Functions

static getInstancesByParentId (int $a_parent_id, array $a_filter=null)
 
static getInstancesByType (string $a_type_id)
 
static getObjectInstances (array $a_filter=null)
 
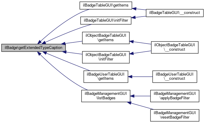
static getExtendedTypeCaption (ilBadgeType $a_type)
 

Protected Member Functions

 setId (int $a_id)
 
 setImage (string $a_value)
 
 getFilePath (int $a_id, string $a_subdir=null)
 
 read (int $a_id)
 
 importDBRow (array $a_row)
 
 getPropertiesForStorage ()
 
 prepareJson (string $a_base_url, string $a_img_suffix)
 

Protected Attributes

ilLanguage $lng
 
ilDBInterface $db
 
int $id = 0
 
int $parent_id = 0
 
string $type_id = ""
 
bool $active = false
 
string $title = ""
 
string $desc = ""
 
string $image = ""
 
string $valid = ""
 
array $config = null
 
string $criteria = ""
 

Detailed Description

Author
Jörg Lützenkirchen luetz.nosp@m.enki.nosp@m.rchen.nosp@m.@lei.nosp@m.fos.c.nosp@m.om

Definition at line 24 of file class.ilBadge.php.

Constructor & Destructor Documentation

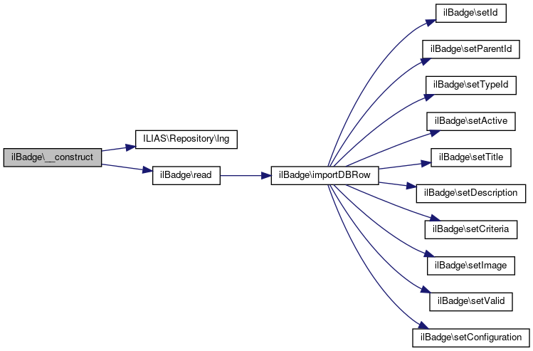
◆ __construct()

ilBadge::__construct ( int  $a_id = null)

Definition at line 40 of file class.ilBadge.php.

References $DIC, ILIAS\Repository\lng(), and read().

42  {
43  global $DIC;
44 
45  $this->lng = $DIC->language();
46  $this->db = $DIC->database();
47  if ($a_id) {
48  $this->read($a_id);
49  }
50  }
global $DIC
Definition: feed.php:28
read(int $a_id)
+ Here is the call graph for this function:

Member Function Documentation

◆ clone()

ilBadge::clone ( int  $target_parent_obj_id)

Definition at line 113 of file class.ilBadge.php.

References copy(), create(), getId(), getImagePath(), setActive(), setId(), and setParentId().

113  : void
114  {
115  $this->setParentId($target_parent_obj_id);
116  $this->setActive(false);
117 
118  if ($this->getId()) {
119  $img = $this->getImagePath();
120 
121  $this->setId(0);
122  $this->create();
123 
124  if ($img) {
125  // see uploadImage()
126  copy($img, $this->getImagePath());
127  }
128  }
129  }
setId(int $a_id)
getImagePath(bool $a_full_path=true)
setParentId(int $a_id)
setActive(bool $a_value)
copy(int $a_new_parent_id)
+ Here is the call graph for this function:

◆ copy()

ilBadge::copy ( int  $a_new_parent_id)

Definition at line 140 of file class.ilBadge.php.

References $lng, create(), getId(), getImagePath(), getTitle(), setActive(), setId(), setParentId(), setTitle(), and ilLanguage\txt().

Referenced by clone(), and importImage().

142  : void {
143  $lng = $this->lng;
144 
145  $this->setTitle($this->getTitle() . " " . $lng->txt("copy_of_suffix"));
146  $this->setParentId($a_new_parent_id);
147  $this->setActive(false);
148 
149  if ($this->getId()) {
150  $img = $this->getImagePath();
151 
152  $this->setId(0);
153  $this->create();
154 
155  if ($img) {
156  // see uploadImage()
157  copy($img, $this->getImagePath());
158  }
159  }
160  }
ilLanguage $lng
txt(string $a_topic, string $a_default_lang_fallback_mod="")
gets the text for a given topic if the topic is not in the list, the topic itself with "-" will be re...
setId(int $a_id)
setTitle(string $a_value)
getImagePath(bool $a_full_path=true)
setParentId(int $a_id)
setActive(bool $a_value)
copy(int $a_new_parent_id)
+ Here is the call graph for this function:
+ Here is the caller graph for this function:

◆ create()

ilBadge::create ( )

Definition at line 429 of file class.ilBadge.php.

References $db, $id, $ilDB, getId(), getParentId(), getPropertiesForStorage(), getTypeId(), setId(), and update().

Referenced by clone(), copy(), and update().

429  : void
430  {
431  $ilDB = $this->db;
432 
433  if ($this->getId()) {
434  $this->update();
435  return;
436  }
437 
438  $id = $ilDB->nextId("badge_badge");
439  $this->setId($id);
440 
441  $fields = $this->getPropertiesForStorage();
442 
443  $fields["id"] = ["integer", $id];
444  $fields["parent_id"] = ["integer", $this->getParentId()];
445  $fields["type_id"] = ["text", $this->getTypeId()];
446 
447  $ilDB->insert("badge_badge", $fields);
448  }
getPropertiesForStorage()
setId(int $a_id)
ilDBInterface $db
+ Here is the call graph for this function:
+ Here is the caller graph for this function:

◆ delete()

ilBadge::delete ( )

Definition at line 468 of file class.ilBadge.php.

References $db, $ilDB, ilBadgeAssignment\deleteByBadgeId(), deleteStaticFiles(), getId(), and getImagePath().

468  : void
469  {
470  $ilDB = $this->db;
471 
472  if (!$this->getId()) {
473  return;
474  }
475 
476  if (file_exists($this->getImagePath())) {
477  unlink($this->getImagePath());
478  }
479 
480  $this->deleteStaticFiles();
481 
483 
484  $ilDB->manipulate("DELETE FROM badge_badge" .
485  " WHERE id = " . $ilDB->quote($this->getId(), "integer"));
486  }
deleteStaticFiles()
getImagePath(bool $a_full_path=true)
static deleteByBadgeId(int $a_badge_id)
ilDBInterface $db
+ Here is the call graph for this function:

◆ deleteStaticFiles()

ilBadge::deleteStaticFiles ( )

Definition at line 562 of file class.ilBadge.php.

References $path, ilFileUtils\delDir(), and ilBadgeHandler\getInstance().

Referenced by delete().

562  : void
563  {
564  // remove instance files
565  $path = ilBadgeHandler::getInstance()->getBadgePath($this);
566  if (is_dir($path)) {
568  }
569  }
$path
Definition: ltiservices.php:32
static delDir(string $a_dir, bool $a_clean_only=false)
removes a dir and all its content (subdirs and files) recursively
+ Here is the call graph for this function:
+ Here is the caller graph for this function:

◆ getConfiguration()

ilBadge::getConfiguration ( )

Definition at line 306 of file class.ilBadge.php.

References $config.

Referenced by getPropertiesForStorage(), and ilBadgeManagementGUI\setBadgeFormValues().

306  : ?array
307  {
308  return $this->config;
309  }
array $config
+ Here is the caller graph for this function:

◆ getCriteria()

ilBadge::getCriteria ( )

Definition at line 283 of file class.ilBadge.php.

References $criteria.

Referenced by getPropertiesForStorage(), ILIAS\Badge\Tile\modalContent(), and ilBadgeManagementGUI\setBadgeFormValues().

283  : string
284  {
285  return $this->criteria;
286  }
string $criteria
+ Here is the caller graph for this function:

◆ getDescription()

ilBadge::getDescription ( )

Definition at line 273 of file class.ilBadge.php.

References $desc.

Referenced by getPropertiesForStorage(), prepareJson(), and ilBadgeManagementGUI\setBadgeFormValues().

273  : string
274  {
275  return $this->desc;
276  }
string $desc
+ Here is the caller graph for this function:

◆ getExtendedTypeCaption()

static ilBadge::getExtendedTypeCaption ( ilBadgeType  $a_type)
static

Definition at line 571 of file class.ilBadge.php.

References $DIC, $lng, ilBadgeType\getCaption(), and ilLanguage\txt().

Referenced by ilBadgeTableGUI\getItems(), ilObjectBadgeTableGUI\getItems(), ilBadgeUserTableGUI\getItems(), ilBadgeTableGUI\initFilter(), ilObjectBadgeTableGUI\initFilter(), and ilBadgeManagementGUI\listBadges().

573  : string {
574  global $DIC;
575 
576  $lng = $DIC->language();
577 
578  return $a_type->getCaption() . " (" .
579  ($a_type instanceof ilBadgeAuto
580  ? $lng->txt("badge_subtype_auto")
581  : $lng->txt("badge_subtype_manual")) . ")";
582  }
ilLanguage $lng
txt(string $a_topic, string $a_default_lang_fallback_mod="")
gets the text for a given topic if the topic is not in the list, the topic itself with "-" will be re...
global $DIC
Definition: feed.php:28
This file is part of ILIAS, a powerful learning management system published by ILIAS open source e-Le...
+ Here is the call graph for this function:
+ Here is the caller graph for this function:

◆ getFilePath()

ilBadge::getFilePath ( int  $a_id,
string  $a_subdir = null 
)
protected

Definition at line 375 of file class.ilBadge.php.

References $path.

Referenced by getImagePath().

378  : string {
379  $storage = new ilFSStorageBadge($a_id);
380  $storage->create();
381 
382  $path = $storage->getAbsolutePath() . "/";
383 
384  if ($a_subdir) {
385  $path .= $a_subdir . "/";
386 
387  if (!is_dir($path)) {
388  mkdir($path);
389  }
390  }
391 
392  return $path;
393  }
$path
Definition: ltiservices.php:32
This file is part of ILIAS, a powerful learning management system published by ILIAS open source e-Le...
+ Here is the caller graph for this function:

◆ getId()

ilBadge::getId ( )

Definition at line 223 of file class.ilBadge.php.

References $id.

Referenced by clone(), copy(), ilBadgeHandler\countStaticBadgeInstances(), create(), delete(), ilBadgeHandler\getBadgePath(), getImagePath(), ILIAS\Badge\Tile\profileButton(), update(), and uploadImage().

223  : int
224  {
225  return $this->id;
226  }
+ Here is the caller graph for this function:

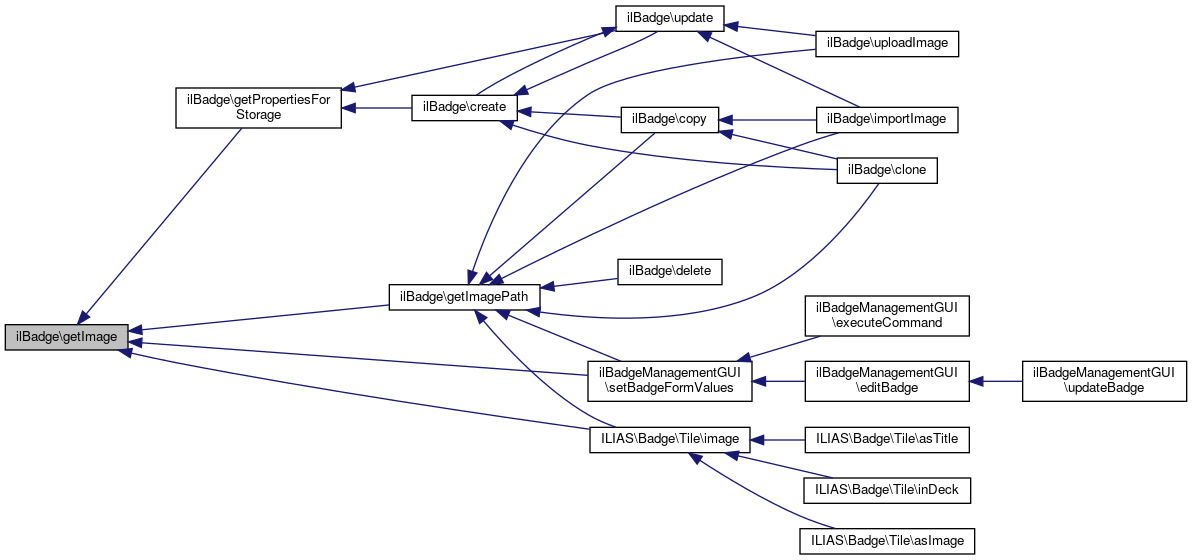
◆ getImage()

ilBadge::getImage ( )

Definition at line 316 of file class.ilBadge.php.

References $image.

Referenced by getImagePath(), getPropertiesForStorage(), ILIAS\Badge\Tile\image(), and ilBadgeManagementGUI\setBadgeFormValues().

316  : string
317  {
318  return $this->image;
319  }
string $image
+ Here is the caller graph for this function:

◆ getImagePath()

ilBadge::getImagePath ( bool  $a_full_path = true)

Definition at line 360 of file class.ilBadge.php.

References getFilePath(), getId(), and getImage().

Referenced by clone(), copy(), delete(), ILIAS\Badge\Tile\image(), importImage(), ilBadgeManagementGUI\setBadgeFormValues(), and uploadImage().

362  : string {
363  if ($this->getId()) {
364  $exp = explode(".", $this->getImage());
365  $suffix = strtolower(array_pop($exp));
366  if ($a_full_path) {
367  return $this->getFilePath($this->getId()) . "img" . $this->getId() . "." . $suffix;
368  }
369 
370  return "img" . $this->getId() . "." . $suffix;
371  }
372  return "";
373  }
getFilePath(int $a_id, string $a_subdir=null)
+ Here is the call graph for this function:
+ Here is the caller graph for this function:

◆ getInstancesByParentId()

static ilBadge::getInstancesByParentId ( int  $a_parent_id,
array  $a_filter = null 
)
static
Parameters
array | null$a_filter
Returns
self[]

Definition at line 56 of file class.ilBadge.php.

References $DIC, $ilDB, and $res.

Referenced by ilObjCourse\cloneObject(), ilBadgeHandler\getAvailableManualBadges(), ilBadgeAssignment\getInstancesByParentId(), ilBadgeTableGUI\getItems(), and ilBadgeUserTableGUI\getItems().

59  : array {
60  global $DIC;
61 
62  $ilDB = $DIC->database();
63 
64  $res = [];
65 
66  $sql = "SELECT * FROM badge_badge" .
67  " WHERE parent_id = " . $ilDB->quote($a_parent_id);
68 
69  if ($a_filter) {
70  if ($a_filter["title"] ?? false) {
71  $sql .= " AND " . $ilDB->like("title", "text", "%" . trim($a_filter["title"]) . "%");
72  }
73  if ($a_filter["type"] ?? false) {
74  $sql .= " AND type_id = " . $ilDB->quote($a_filter["type"], "integer");
75  }
76  }
77 
78  $set = $ilDB->query($sql .
79  " ORDER BY title");
80  while ($row = $ilDB->fetchAssoc($set)) {
81  $obj = new self();
82  $obj->importDBRow($row);
83  $res[] = $obj;
84  }
85 
86  return $res;
87  }
$res
Definition: ltiservices.php:69
global $DIC
Definition: feed.php:28
+ Here is the caller graph for this function:

◆ getInstancesByType()

static ilBadge::getInstancesByType ( string  $a_type_id)
static
Returns
self[]

Definition at line 92 of file class.ilBadge.php.

References $DIC, $ilDB, and $res.

Referenced by ilBadgeHandler\triggerEvaluation().

94  : array {
95  global $DIC;
96 
97  $ilDB = $DIC->database();
98 
99  $res = [];
100 
101  $set = $ilDB->query("SELECT * FROM badge_badge" .
102  " WHERE type_id = " . $ilDB->quote($a_type_id, "text") .
103  " ORDER BY title");
104  while ($row = $ilDB->fetchAssoc($set)) {
105  $obj = new self();
106  $obj->importDBRow($row);
107  $res[] = $obj;
108  }
109 
110  return $res;
111  }
$res
Definition: ltiservices.php:69
global $DIC
Definition: feed.php:28
+ Here is the caller graph for this function:

◆ getObjectInstances()

static ilBadge::getObjectInstances ( array  $a_filter = null)
static
Parameters
array<string,mixed>|null$a_filter
Returns
array[]

Definition at line 166 of file class.ilBadge.php.

References $DIC, $ilDB, and $res.

Referenced by ilObjectBadgeTableGUI\getItems().

168  : array {
169  global $DIC;
170 
171  $ilDB = $DIC->database();
172 
173  $res = $raw = [];
174 
175  $where = "";
176 
177  if ($a_filter["type"]) {
178  $where .= " AND bb.type_id = " . $ilDB->quote($a_filter["type"], "text");
179  }
180  if ($a_filter["title"]) {
181  $where .= " AND " . $ilDB->like("bb.title", "text", "%" . $a_filter["title"] . "%");
182  }
183  if ($a_filter["object"]) {
184  $where .= " AND " . $ilDB->like("od.title", "text", "%" . $a_filter["object"] . "%");
185  }
186 
187  $set = $ilDB->query("SELECT bb.*, od.title parent_title, od.type parent_type" .
188  " FROM badge_badge bb" .
189  " JOIN object_data od ON (bb.parent_id = od.obj_id)" .
190  " WHERE od.type <> " . $ilDB->quote("bdga", "text") .
191  $where);
192  while ($row = $ilDB->fetchAssoc($set)) {
193  $raw[] = $row;
194  }
195 
196  $set = $ilDB->query("SELECT bb.*, od.title parent_title, od.type parent_type" .
197  " FROM badge_badge bb" .
198  " JOIN object_data_del od ON (bb.parent_id = od.obj_id)" .
199  " WHERE od.type <> " . $ilDB->quote("bdga", "text") .
200  $where);
201  while ($row = $ilDB->fetchAssoc($set)) {
202  $row["deleted"] = true;
203  $raw[] = $row;
204  }
205 
206  foreach ($raw as $row) {
207  $res[] = $row;
208  }
209 
210  return $res;
211  }
$res
Definition: ltiservices.php:69
global $DIC
Definition: feed.php:28
+ Here is the caller graph for this function:

◆ getParentId()

ilBadge::getParentId ( )

Definition at line 233 of file class.ilBadge.php.

References $parent_id.

Referenced by create(), getParentMeta(), and ILIAS\Badge\BadgeParent\metaData().

233  : int
234  {
235  return $this->parent_id;
236  }
int $parent_id
+ Here is the caller graph for this function:

◆ getParentMeta()

ilBadge::getParentMeta ( )
Returns
array{id: int, type: string, title: string, deleted: bool}

Definition at line 514 of file class.ilBadge.php.

References ilObject\_lookupTitle(), ilObject\_lookupType(), ilObjectDataDeletionLog\get(), and getParentId().

Referenced by ilBadgePersonalTableGUI\getItems(), and ILIAS\Badge\BadgeParent\metaData().

514  : array
515  {
516  $parent_type = ilObject::_lookupType($this->getParentId());
517  $parent_title = "";
518  if ($parent_type) {
519  $parent_title = ilObject::_lookupTitle($this->getParentId());
520  $deleted = false;
521  } else {
522  // already deleted?
523  $parent = ilObjectDataDeletionLog::get($this->getParentId());
524  if ($parent["type"]) {
525  $parent_type = $parent["type"];
526  $parent_title = $parent["title"];
527  }
528  $deleted = true;
529  }
530 
531  return [
532  "id" => $this->getParentId(),
533  "type" => $parent_type,
534  "title" => $parent_title,
535  "deleted" => $deleted
536  ];
537  }
static _lookupTitle(int $obj_id)
static _lookupType(int $id, bool $reference=false)
+ Here is the call graph for this function:
+ Here is the caller graph for this function:

◆ getPropertiesForStorage()

ilBadge::getPropertiesForStorage ( )
protected
Returns
array<string, array>

Definition at line 491 of file class.ilBadge.php.

References getConfiguration(), getCriteria(), getDescription(), getImage(), getTitle(), getValid(), and isActive().

Referenced by create(), and update().

491  : array
492  {
493  return [
494  "active" => ["integer", $this->isActive()],
495  "title" => ["text", $this->getTitle()],
496  "descr" => ["text", $this->getDescription()],
497  "crit" => ["text", $this->getCriteria()],
498  "image" => ["text", $this->getImage()],
499  "valid" => ["text", $this->getValid()],
500  "conf" => [
501  "text", $this->getConfiguration() ? serialize($this->getConfiguration()) : null
502  ]
503  ];
504  }
getConfiguration()
+ Here is the call graph for this function:
+ Here is the caller graph for this function:

◆ getTitle()

ilBadge::getTitle ( )

Definition at line 263 of file class.ilBadge.php.

References $title.

Referenced by copy(), getPropertiesForStorage(), prepareJson(), ilBadgeManagementGUI\setBadgeFormValues(), and ILIAS\Badge\Tile\title().

263  : string
264  {
265  return $this->title;
266  }
string $title
+ Here is the caller graph for this function:

◆ getTypeId()

ilBadge::getTypeId ( )

Definition at line 243 of file class.ilBadge.php.

References $type_id.

Referenced by create(), ilBadgeManagementGUI\executeCommand(), and getTypeInstance().

243  : string
244  {
245  return $this->type_id;
246  }
string $type_id
+ Here is the caller graph for this function:

◆ getTypeInstance()

ilBadge::getTypeInstance ( )

Definition at line 131 of file class.ilBadge.php.

References $handler, ilBadgeHandler\getInstance(), and getTypeId().

131  : ?ilBadgeType
132  {
133  if ($this->getTypeId()) {
135  return $handler->getTypeInstanceByUniqueId($this->getTypeId());
136  }
137  return null;
138  }
This file is part of ILIAS, a powerful learning management system published by ILIAS open source e-Le...
$handler
Definition: index.php:18
+ Here is the call graph for this function:

◆ getValid()

ilBadge::getValid ( )

Definition at line 293 of file class.ilBadge.php.

References $valid.

Referenced by getPropertiesForStorage(), ILIAS\Badge\Tile\modalContent(), and ilBadgeManagementGUI\setBadgeFormValues().

293  : string
294  {
295  return $this->valid;
296  }
string $valid
+ Here is the caller graph for this function:

◆ importDBRow()

ilBadge::importDBRow ( array  $a_row)
protected

Definition at line 412 of file class.ilBadge.php.

References setActive(), setConfiguration(), setCriteria(), setDescription(), setId(), setImage(), setParentId(), setTitle(), setTypeId(), and setValid().

Referenced by read().

414  : void {
415  $this->setId($a_row["id"]);
416  $this->setParentId($a_row["parent_id"]);
417  $this->setTypeId($a_row["type_id"]);
418  $this->setActive($a_row["active"]);
419  $this->setTitle($a_row["title"]);
420  $this->setDescription($a_row["descr"]);
421  $this->setCriteria($a_row["crit"]);
422  $this->setImage($a_row["image"]);
423  $this->setValid($a_row["valid"]);
424  $this->setConfiguration($a_row["conf"]
425  ? unserialize($a_row["conf"], ["allowed_classes" => false])
426  : null);
427  }
setValid(string $a_value)
setId(int $a_id)
setTitle(string $a_value)
setImage(string $a_value)
setDescription(string $a_value)
setCriteria(string $a_value)
setParentId(int $a_id)
setConfiguration(array $a_value=null)
setTypeId(string $a_id)
setActive(bool $a_value)
+ Here is the call graph for this function:
+ Here is the caller graph for this function:

◆ importImage()

ilBadge::importImage ( string  $a_name,
string  $a_file 
)
Exceptions
BadgeException

Definition at line 346 of file class.ilBadge.php.

References copy(), getImagePath(), setImage(), and update().

349  : void {
350  if (file_exists($a_file)) {
351  $this->setImage($a_name);
352  copy($a_file, $this->getImagePath()); // #18280
353 
354  $this->update();
355  } else {
356  throw BadgeException::uploadedBadgeImageFileNotFound($this);
357  }
358  }
setImage(string $a_value)
getImagePath(bool $a_full_path=true)
copy(int $a_new_parent_id)
+ Here is the call graph for this function:

◆ isActive()

ilBadge::isActive ( )

Definition at line 253 of file class.ilBadge.php.

References $active.

Referenced by getPropertiesForStorage(), and ilBadgeManagementGUI\setBadgeFormValues().

253  : bool
254  {
255  return $this->active;
256  }
bool $active
+ Here is the caller graph for this function:

◆ prepareJson()

ilBadge::prepareJson ( string  $a_base_url,
string  $a_img_suffix 
)
protected

Definition at line 544 of file class.ilBadge.php.

References getDescription(), ilBadgeHandler\getInstance(), and getTitle().

547  : stdClass {
548  $json = new stdClass();
549  $json->{"@context"} = "https://w3id.org/openbadges/v1";
550  $json->type = "BadgeClass";
551  $json->id = $a_base_url . "class.json";
552  $json->name = $this->getTitle();
553  $json->description = $this->getDescription();
554  $json->image = $a_base_url . "image." . $a_img_suffix;
555  $json->criteria = $a_base_url . "criteria.txt";
556  $json->issuer = ilBadgeHandler::getInstance()->getIssuerStaticUrl();
557 
558  return $json;
559  }
+ Here is the call graph for this function:

◆ read()

ilBadge::read ( int  $a_id)
protected

Definition at line 400 of file class.ilBadge.php.

References $db, $ilDB, and importDBRow().

Referenced by __construct().

400  : void
401  {
402  $ilDB = $this->db;
403 
404  $set = $ilDB->query("SELECT * FROM badge_badge" .
405  " WHERE id = " . $ilDB->quote($a_id, "integer"));
406  if ($ilDB->numRows($set)) {
407  $row = $ilDB->fetchAssoc($set);
408  $this->importDBRow($row);
409  }
410  }
importDBRow(array $a_row)
ilDBInterface $db
+ Here is the call graph for this function:
+ Here is the caller graph for this function:

◆ setActive()

ilBadge::setActive ( bool  $a_value)

Definition at line 248 of file class.ilBadge.php.

Referenced by clone(), copy(), and importDBRow().

248  : void
249  {
250  $this->active = $a_value;
251  }
+ Here is the caller graph for this function:

◆ setConfiguration()

ilBadge::setConfiguration ( array  $a_value = null)

Definition at line 298 of file class.ilBadge.php.

Referenced by importDBRow().

298  : void
299  {
300  if (is_array($a_value) && !count($a_value)) {
301  $a_value = null;
302  }
303  $this->config = $a_value;
304  }
+ Here is the caller graph for this function:

◆ setCriteria()

ilBadge::setCriteria ( string  $a_value)

Definition at line 278 of file class.ilBadge.php.

Referenced by importDBRow().

278  : void
279  {
280  $this->criteria = trim($a_value);
281  }
+ Here is the caller graph for this function:

◆ setDescription()

ilBadge::setDescription ( string  $a_value)

Definition at line 268 of file class.ilBadge.php.

Referenced by importDBRow().

268  : void
269  {
270  $this->desc = trim($a_value);
271  }
+ Here is the caller graph for this function:

◆ setId()

ilBadge::setId ( int  $a_id)
protected

Definition at line 218 of file class.ilBadge.php.

Referenced by clone(), copy(), create(), and importDBRow().

218  : void
219  {
220  $this->id = $a_id;
221  }
+ Here is the caller graph for this function:

◆ setImage()

ilBadge::setImage ( string  $a_value)
protected

Definition at line 311 of file class.ilBadge.php.

Referenced by importDBRow(), importImage(), and uploadImage().

311  : void
312  {
313  $this->image = trim($a_value);
314  }
+ Here is the caller graph for this function:

◆ setParentId()

ilBadge::setParentId ( int  $a_id)

Definition at line 228 of file class.ilBadge.php.

Referenced by clone(), copy(), and importDBRow().

228  : void
229  {
230  $this->parent_id = $a_id;
231  }
+ Here is the caller graph for this function:

◆ setTitle()

ilBadge::setTitle ( string  $a_value)

Definition at line 258 of file class.ilBadge.php.

Referenced by copy(), and importDBRow().

258  : void
259  {
260  $this->title = trim($a_value);
261  }
+ Here is the caller graph for this function:

◆ setTypeId()

ilBadge::setTypeId ( string  $a_id)

Definition at line 238 of file class.ilBadge.php.

Referenced by importDBRow().

238  : void
239  {
240  $this->type_id = trim($a_id);
241  }
+ Here is the caller graph for this function:

◆ setValid()

ilBadge::setValid ( string  $a_value)

Definition at line 288 of file class.ilBadge.php.

Referenced by importDBRow().

288  : void
289  {
290  $this->valid = trim($a_value);
291  }
+ Here is the caller graph for this function:

◆ update()

ilBadge::update ( )

Definition at line 450 of file class.ilBadge.php.

References $db, $ilDB, create(), getId(), and getPropertiesForStorage().

Referenced by create(), importImage(), and uploadImage().

450  : void
451  {
452  $ilDB = $this->db;
453 
454  if (!$this->getId()) {
455  $this->create();
456  return;
457  }
458 
459  $fields = $this->getPropertiesForStorage();
460 
461  $ilDB->update(
462  "badge_badge",
463  $fields,
464  ["id" => ["integer", $this->getId()]]
465  );
466  }
getPropertiesForStorage()
ilDBInterface $db
+ Here is the call graph for this function:
+ Here is the caller graph for this function:

◆ uploadImage()

ilBadge::uploadImage ( array  $a_upload_meta)
Exceptions
BadgeException

Definition at line 324 of file class.ilBadge.php.

References Vendor\Package\$e, $path, getId(), getImagePath(), ilFileUtils\moveUploadedFile(), setImage(), and update().

326  : void {
327  if ($this->getId() &&
328  $a_upload_meta["tmp_name"]) {
329  $this->setImage($a_upload_meta["name"]);
330  $path = $this->getImagePath();
331 
332  try {
333  if (ilFileUtils::moveUploadedFile($a_upload_meta['tmp_name'], $this->getImagePath(false), $path)) {
334  $this->update();
335  }
336  } catch (ilException $e) {
337  throw BadgeException::moveUploadedBadgeImageFailed($this, $e);
338  }
339 
340  }
341  }
$path
Definition: ltiservices.php:32
setImage(string $a_value)
getImagePath(bool $a_full_path=true)
static moveUploadedFile(string $a_file, string $a_name, string $a_target, bool $a_raise_errors=true, string $a_mode="move_uploaded")
move uploaded file
+ Here is the call graph for this function:

Field Documentation

◆ $active

bool ilBadge::$active = false
protected

Definition at line 32 of file class.ilBadge.php.

Referenced by isActive().

◆ $config

array ilBadge::$config = null
protected

Definition at line 37 of file class.ilBadge.php.

Referenced by getConfiguration().

◆ $criteria

string ilBadge::$criteria = ""
protected

Definition at line 38 of file class.ilBadge.php.

Referenced by getCriteria().

◆ $db

ilDBInterface ilBadge::$db
protected

Definition at line 27 of file class.ilBadge.php.

Referenced by create(), delete(), read(), and update().

◆ $desc

string ilBadge::$desc = ""
protected

Definition at line 34 of file class.ilBadge.php.

Referenced by getDescription().

◆ $id

int ilBadge::$id = 0
protected

Definition at line 29 of file class.ilBadge.php.

Referenced by create(), and getId().

◆ $image

string ilBadge::$image = ""
protected

Definition at line 35 of file class.ilBadge.php.

Referenced by getImage().

◆ $lng

ilLanguage ilBadge::$lng
protected

Definition at line 26 of file class.ilBadge.php.

Referenced by copy(), and getExtendedTypeCaption().

◆ $parent_id

int ilBadge::$parent_id = 0
protected

Definition at line 30 of file class.ilBadge.php.

Referenced by getParentId().

◆ $title

string ilBadge::$title = ""
protected

Definition at line 33 of file class.ilBadge.php.

Referenced by getTitle().

◆ $type_id

string ilBadge::$type_id = ""
protected

Definition at line 31 of file class.ilBadge.php.

Referenced by getTypeId().

◆ $valid

string ilBadge::$valid = ""
protected

Definition at line 36 of file class.ilBadge.php.

Referenced by getValid().


The documentation for this class was generated from the following file: