ILIAS  release_9 Revision v9.13-25-g2c18ec4c24f
ilLuceneAdvancedSearchActivationTableGUI Class Reference

This file is part of ILIAS, a powerful learning management system published by ILIAS open source e-Learning e.V. More...

+ Inheritance diagram for ilLuceneAdvancedSearchActivationTableGUI:
+ Collaboration diagram for ilLuceneAdvancedSearchActivationTableGUI:

Public Member Functions

 __construct ($a_parent_obj, $a_parent_cmd='')
 
 parse (ilLuceneAdvancedSearchSettings $settings)
 
- Public Member Functions inherited from ilTable2GUI
 __construct (?object $a_parent_obj, string $a_parent_cmd="", string $a_template_context="")
 
 setOpenFormTag (bool $a_val)
 
 getOpenFormTag ()
 
 setCloseFormTag (bool $a_val)
 
 getCloseFormTag ()
 
 determineLimit ()
 
 getSelectableColumns ()
 Get selectable columns. More...
 
 determineSelectedColumns ()
 
 isColumnSelected (string $col)
 
 getSelectedColumns ()
 
 resetOffset (bool $a_in_determination=false)
 
 initFilter ()
 
 getParentObject ()
 
 getParentCmd ()
 
 setTopAnchor (string $a_val)
 
 getTopAnchor ()
 
 setNoEntriesText (string $a_text)
 
 getNoEntriesText ()
 
 setIsDataTable (bool $a_val)
 
 getIsDataTable ()
 
 setEnableTitle (bool $a_enabletitle)
 
 getEnableTitle ()
 
 setEnableHeader (bool $a_enableheader)
 
 getEnableHeader ()
 
 setEnableNumInfo (bool $a_val)
 
 getEnableNumInfo ()
 
 setTitle (string $a_title, string $a_icon="", string $a_icon_alt="")
 
 setDescription (string $a_val)
 
 getDescription ()
 
 setOrderField (string $a_order_field)
 
 getOrderField ()
 
 setData (array $a_data)
 
 getData ()
 
 dataExists ()
 
 setPrefix (string $a_prefix)
 
 getPrefix ()
 
 addFilterItem (ilTableFilterItem $a_input_item, bool $a_optional=false)
 
 addFilterItemByMetaType (string $id, int $type=self::FILTER_TEXT, bool $a_optional=false, string $caption="")
 Add filter by standard type. More...
 
 getFilterItems (bool $a_optionals=false)
 
 getFilterItemByPostVar (string $a_post_var)
 
 setFilterCols (int $a_val)
 
 getFilterCols ()
 
 setDisableFilterHiding (bool $a_val=true)
 
 getDisableFilterHiding ()
 
 isFilterSelected (string $a_col)
 Is given filter selected? More...
 
 getSelectedFilters ()
 
 determineSelectedFilters ()
 
 setCustomPreviousNext (string $a_prev_link, string $a_next_link)
 
 setFormAction (string $a_form_action, bool $a_multipart=false)
 
 getFormAction ()
 
 setFormName (string $a_name="")
 
 getFormName ()
 
 setId (string $a_val)
 
 getId ()
 
 setDisplayAsBlock (bool $a_val)
 
 getDisplayAsBlock ()
 
 setSelectAllCheckbox (string $a_select_all_checkbox, bool $a_select_all_on_top=false)
 
 setExternalSorting (bool $a_val)
 
 getExternalSorting ()
 
 setFilterCommand (string $a_val, string $a_caption="")
 
 getFilterCommand ()
 
 setResetCommand (string $a_val, string $a_caption="")
 
 getResetCommand ()
 
 setExternalSegmentation (bool $a_val)
 
 getExternalSegmentation ()
 
 setRowTemplate (string $a_template, string $a_template_dir="")
 Set row template. More...
 
 setDefaultOrderField (string $a_defaultorderfield)
 
 getDefaultOrderField ()
 
 setDefaultOrderDirection (string $a_defaultorderdirection)
 
 getDefaultOrderDirection ()
 
 setDefaultFilterVisiblity (bool $a_status)
 
 getDefaultFilterVisibility ()
 
 clearCommandButtons ()
 
 addCommandButton (string $a_cmd, string $a_text, string $a_onclick='', string $a_id="", string $a_class="")
 
 addCommandButtonInstance (ilButtonBase $a_button)
 
 addMultiItemSelectionButton (string $a_sel_var, array $a_options, string $a_cmd, string $a_text, string $a_default_selection='')
 
 setCloseCommand (string $a_link)
 
 addMultiCommand (string $a_cmd, string $a_text)
 
 addHiddenInput (string $a_name, string $a_value)
 
 addHeaderCommand (string $a_href, string $a_text, string $a_target="", string $a_img="")
 
 setTopCommands (bool $a_val)
 
 getTopCommands ()
 
 addColumn (string $a_text, string $a_sort_field="", string $a_width="", bool $a_is_checkbox_action_column=false, string $a_class="", string $a_tooltip="", bool $a_tooltip_with_html=false)
 
 getNavParameter ()
 
 setOrderLink (string $key, string $order_dir)
 
 fillHeader ()
 
 determineOffsetAndOrder (bool $a_omit_offset=false)
 
 storeNavParameter ()
 
 getHTML ()
 Get HTML. More...
 
 numericOrdering (string $a_field)
 Should this field be sorted numeric? More...
 
 render ()
 
 writeFilterToSession ()
 
 resetFilter ()
 
 fillFooter ()
 
 getLinkbar (string $a_num)
 
 fillHiddenRow ()
 
 fillActionRow ()
 
 setHeaderHTML (string $html)
 
 storeProperty (string $type, string $value)
 
 loadProperty (string $type)
 
 getCurrentState ()
 get current settings for order, limit, columns and filter More...
 
 setContext (string $id)
 
 getContext ()
 
 setShowRowsSelector (bool $a_value)
 Toggle rows-per-page selector. More...
 
 getShowRowsSelector ()
 
 setShowTemplates (bool $a_value)
 
 getShowTemplates ()
 
 restoreTemplate (string $a_name)
 Restore state from template. More...
 
 saveTemplate (string $a_name)
 Save current state as template. More...
 
 deleteTemplate (string $a_name)
 
 getLimit ()
 
 getOffset ()
 
 setExportFormats (array $formats)
 Set available export formats. More...
 
 setPrintMode (bool $a_value=false)
 
 getPrintMode ()
 
 getExportMode ()
 
 exportData (int $format, bool $send=false)
 Export and optionally send current table data. More...
 
 setEnableAllCommand (bool $a_value)
 
 setRowSelectorLabel (string $row_selector_label)
 
 getRowSelectorLabel ()
 
 setPreventDoubleSubmission (bool $a_val)
 
 getPreventDoubleSubmission ()
 
 setLimit (int $a_limit=0, int $a_default_limit=0)
 
- Public Member Functions inherited from ilTableGUI
 __construct (array $a_data=[], bool $a_global_tpl=true)
 
 setTemplate (ilTemplate $a_tpl)
 
 getTemplateObject ()
 
 setData (array $a_data)
 Set table data. More...
 
 getData ()
 
 setTitle (string $a_title, string $a_icon="", string $a_icon_alt="")
 
 setHelp (string $a_help_page, string $a_help_icon, string $a_help_icon_alt="")
 
 setHeaderNames (array $a_header_names)
 
 getColumnCount ()
 
 setHeaderVars (array $a_header_vars, array $a_header_params=[])
 
 setColumnWidth (array $a_column_width)
 set table column widths More...
 
 setOneColumnWidth (string $a_column_width, int $a_column_number)
 
 setMaxCount (int $a_max_count)
 set max. More...
 
 setLimit (int $a_limit=0, int $a_default_limit=0)
 set max. More...
 
 getLimit ()
 
 setPrefix (string $a_prefix)
 set prefix for sort and offset fields (if you have two or more tables on a page that you want to sort separately) More...
 
 setOffset (int $a_offset)
 set dataset offset More...
 
 getOffset ()
 
 setOrderColumn (string $a_order_column="", string $a_default_column="")
 
 getOrderColumn ()
 
 setOrderDirection (string $a_order_direction)
 
 getOrderDirection ()
 
 setFooter (string $a_style, string $a_previous="", string $a_next="")
 
 enable (string $a_module_name)
 
 disable (string $a_module_name)
 
 sortData ()
 
 render ()
 
 renderHeader ()
 
 setOrderLink (string $key, string $order_dir)
 
 setStyle (string $a_element, string $a_style)
 
 getStyle (string $a_element)
 
 setBase (string $a_base)
 
 getBase ()
 
 getFormName ()
 get the name of the parent form More...
 
 setFormName (string $a_name="cmd")
 
 getSelectAllCheckbox ()
 get the name of the checkbox that should be toggled with a select all button More...
 
 setSelectAllCheckbox (string $a_select_all_checkbox)
 
 clearActionButtons ()
 
 addActionButton (string $btn_name, string $btn_value)
 

Protected Member Functions

 fillRow (array $a_set)
 Fill template row. More...
 
- Protected Member Functions inherited from ilTable2GUI
 getRequestedValues ()
 
 prepareOutput ()
 Anything that must be done before HTML is generated. More...
 
 isFilterVisible ()
 Check if filter is visible: manually shown (session, db) or default value set. More...
 
 isAdvMDFilter (ilAdvancedMDRecordGUI $a_gui, ilTableFilterItem $a_element)
 Check if filter element is based on adv md. More...
 
 fillRow (array $a_set)
 Standard Version of Fill Row. More...
 
 getFilterValue (ilTableFilterItem $a_item)
 Get current filter value. More...
 
 setFilterValue (ilTableFilterItem $a_item, $a_value)
 
 fillMetaExcel (ilExcel $a_excel, int &$a_row)
 Add meta information to excel export. More...
 
 fillHeaderExcel (ilExcel $a_excel, int &$a_row)
 Excel Version of Fill Header. More...
 
 fillRowExcel (ilExcel $a_excel, int &$a_row, array $a_set)
 Excel Version of Fill Row. More...
 
 fillMetaCSV (ilCSVWriter $a_csv)
 Add meta information to csv export. More...
 
 fillHeaderCSV (ilCSVWriter $a_csv)
 CSV Version of Fill Header. More...
 
 fillRowCSV (ilCSVWriter $a_csv, array $a_set)
 CSV Version of Fill Row. More...
 

Protected Attributes

ilAccess $access
 
- Protected Attributes inherited from ilTable2GUI
string $requested_tmpl_delete
 
string $requested_tmpl_create
 
string $requested_nav_par2 = ""
 
string $requested_nav_par = ""
 
string $requested_nav_par1 = ""
 
ILIAS Table TableGUIRequest $table_request = null
 
array $selected_columns = []
 
ilCtrl $ctrl
 
object $parent_obj = null
 
string $parent_cmd = ""
 
string $close_command = ""
 
string $top_anchor = "il_table_top"
 
array $filters = array()
 
array $optional_filters = array()
 
string $filter_cmd = 'applyFilter'
 
string $reset_cmd = 'resetFilter'
 
int $filter_cols = 5
 
bool $ext_sort = false
 
bool $ext_seg = false
 
string $context = ""
 
array $mi_sel_buttons = []
 
bool $disable_filter_hiding = false
 
bool $top_commands = true
 
array $selectable_columns = array()
 
array $selected_column = array()
 
bool $show_templates = false
 
bool $show_rows_selector = true
 
bool $rows_selector_off = false
 
bool $nav_determined = false
 
bool $limit_determined = false
 
bool $filters_determined = false
 
bool $columns_determined = false
 
bool $open_form_tag = true
 
bool $close_form_tag = true
 
array $export_formats = []
 
int $export_mode = 0
 
bool $print_mode = false
 
bool $enable_command_for_all = false
 
bool $restore_filter = false
 
array $restore_filter_values = []
 
bool $default_filter_visibility = false
 
array $sortable_fields = array()
 
bool $prevent_double_submission = true
 
string $row_selector_label = ""
 
bool $select_all_on_top = false
 
array $sel_buttons = []
 
string $nav_value = ''
 
string $noentriestext = ''
 
string $css_row = ''
 
bool $display_as_block = false
 
string $description = ''
 
string $id = ""
 
bool $custom_prev_next = false
 
string $reset_cmd_txt = ""
 
string $defaultorderfield = ""
 
string $defaultorderdirection = ""
 
array $column = []
 
bool $datatable = false
 
bool $num_info = false
 
bool $form_multipart = false
 
array $row_data = []
 
string $order_field = ""
 
array $selected_filter = []
 
string $form_action = ""
 
string $formname = ""
 
string $sort_order = ""
 
array $buttons = []
 
array $multi = []
 
array $hidden_inputs = []
 
array $header_commands = []
 
string $row_template = ""
 
string $row_template_dir = ""
 
string $filter_cmd_txt = ""
 
string $custom_prev = ""
 
string $custom_next = ""
 
array $raw_post_data = null
 
ilGlobalTemplateInterface $main_tpl
 
- Protected Attributes inherited from ilTableGUI
string $sort_order
 
string $link_params
 
array $header_params
 
 $tpl
 
ilLanguage $lng
 

Additional Inherited Members

- Static Public Member Functions inherited from ilTable2GUI
static getAllCommandLimit ()
 
- Static Public Member Functions inherited from ilTableGUI
static linkbar (string $AScript, int $AHits, int $ALimit, int $AOffset, array $AParams=array(), array $ALayout=array(), string $prefix='')
 
- Data Fields inherited from ilTable2GUI
const FILTER_TEXT = 1
 
const FILTER_SELECT = 2
 
const FILTER_DATE = 3
 
const FILTER_LANGUAGE = 4
 
const FILTER_NUMBER_RANGE = 5
 
const FILTER_DATE_RANGE = 6
 
const FILTER_DURATION_RANGE = 7
 
const FILTER_DATETIME_RANGE = 8
 
const FILTER_CHECKBOX = 9
 
const EXPORT_EXCEL = 1
 
const EXPORT_CSV = 2
 
const ACTION_ALL_LIMIT = 1000
 
- Data Fields inherited from ilTableGUI
string $title = ""
 
string $icon = ""
 
string $icon_alt = ""
 
string $help_page = ""
 
string $help_icon = ""
 
string $help_icon_alt = ""
 
array $header_names = []
 
array $header_vars = []
 
array $linkbar_vars = []
 
array $data = []
 
int $column_count = 0
 
array $column_width = []
 
int $max_count = 0
 
int $limit = 0
 
bool $max_limit = false
 
int $offset = 0
 
string $order_column = ""
 
string $order_direction = ""
 
string $footer_style = ""
 
string $footer_previous = ""
 
string $footer_next = ""
 
bool $lang_support = true
 
bool $global_tpl = false
 
string $form_name = ""
 
string $select_all_checkbox = ""
 
array $action_buttons = []
 
string $prefix = ""
 
string $base = ""
 
array $enabled
 
array $styles
 

Detailed Description

This file is part of ILIAS, a powerful learning management system published by ILIAS open source e-Learning e.V.

ILIAS is licensed with the GPL-3.0, see https://www.gnu.org/licenses/gpl-3.0.en.html You should have received a copy of said license along with the source code, too.

If this is not the case or you just want to try ILIAS, you'll find us at: https://www.ilias.de https://github.com/ILIAS-eLearning Activation of meta data fields

Author
Stefan Meyer meyer.nosp@m.@lei.nosp@m.fos.c.nosp@m.om

Definition at line 28 of file class.ilLuceneAdvancedSearchActivationTableGUI.php.

Constructor & Destructor Documentation

◆ __construct()

ilLuceneAdvancedSearchActivationTableGUI::__construct (   $a_parent_obj,
  $a_parent_cmd = '' 
)

Definition at line 32 of file class.ilLuceneAdvancedSearchActivationTableGUI.php.

References $DIC, ILIAS\MetaData\Repository\Validation\Data\__construct(), ILIAS\Repository\access(), ilTable2GUI\addColumn(), ilTable2GUI\addMultiCommand(), ILIAS\Repository\ctrl(), ilTableGUI\disable(), ILIAS\Repository\lng(), ilTable2GUI\setFormAction(), ilTable2GUI\setLimit(), ilTable2GUI\setRowTemplate(), and ilTable2GUI\setSelectAllCheckbox().

33  {
34  global $DIC;
35 
36  $this->access = $DIC->access();
37 
38  parent::__construct($a_parent_obj, $a_parent_cmd);
39  $this->addColumn('', 'id', '0px');
40  $this->addColumn($this->lng->txt('title'), 'title', '60%');
41  $this->addColumn($this->lng->txt('type'), 'type', '40%');
42  $this->setRowTemplate('tpl.lucene_activation_row.html', 'Services/Search');
43  $this->disable('sort');
44  $this->setLimit(100);
45  $this->setSelectAllCheckbox('fid');
46  $this->setFormAction($this->ctrl->getFormAction($a_parent_obj));
47 
48  if ($this->access->checkAccess('write', '', $this->getParentObject()->getObject()->getRefId())) {
49  $this->addMultiCommand('saveAdvancedLuceneSettings', $this->lng->txt('lucene_activate_field'));
50  }
51  }
setFormAction(string $a_form_action, bool $a_multipart=false)
setSelectAllCheckbox(string $a_select_all_checkbox, bool $a_select_all_on_top=false)
global $DIC
Definition: feed.php:28
__construct(VocabulariesInterface $vocabularies)
setRowTemplate(string $a_template, string $a_template_dir="")
Set row template.
setLimit(int $a_limit=0, int $a_default_limit=0)
addColumn(string $a_text, string $a_sort_field="", string $a_width="", bool $a_is_checkbox_action_column=false, string $a_class="", string $a_tooltip="", bool $a_tooltip_with_html=false)
disable(string $a_module_name)
addMultiCommand(string $a_cmd, string $a_text)
+ Here is the call graph for this function:

Member Function Documentation

◆ fillRow()

ilLuceneAdvancedSearchActivationTableGUI::fillRow ( array  $a_set)
protected

Fill template row.

Definition at line 56 of file class.ilLuceneAdvancedSearchActivationTableGUI.php.

56  : void
57  {
58  $this->tpl->setVariable('VAL_ID', $a_set['id']);
59  $this->tpl->setVariable('VAL_CHECKED', $a_set['active'] ? 'checked="checked"' : '');
60  $this->tpl->setVariable('VAL_TITLE', $a_set['title']);
61  $this->tpl->setVariable('VAL_TYPE', $a_set['type']);
62  }

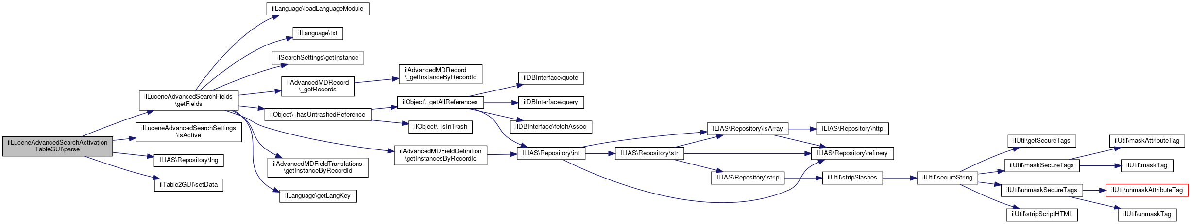
◆ parse()

ilLuceneAdvancedSearchActivationTableGUI::parse ( ilLuceneAdvancedSearchSettings  $settings)

Definition at line 64 of file class.ilLuceneAdvancedSearchActivationTableGUI.php.

References ilLuceneAdvancedSearchFields\getFields(), ilLuceneAdvancedSearchSettings\isActive(), ILIAS\Repository\lng(), and ilTable2GUI\setData().

64  : void
65  {
66  $content = [];
67  foreach (ilLuceneAdvancedSearchFields::getFields() as $field => $translation) {
68  $tmp_arr['id'] = $field;
69  $tmp_arr['active'] = $settings->isActive($field);
70  $tmp_arr['title'] = $translation;
71 
72  $tmp_arr['type'] = (substr($field, 0, 3) == 'lom') ?
73  $this->lng->txt('search_lom') :
74  $this->lng->txt('search_adv_md');
75 
76  $content[] = $tmp_arr;
77  }
78  $this->setData($content);
79  }
setData(array $a_data)
isActive(string $a_field)
check if field is active
static getFields()
Return an array of all meta data fields.
+ Here is the call graph for this function:

Field Documentation

◆ $access

ilAccess ilLuceneAdvancedSearchActivationTableGUI::$access
protected

The documentation for this class was generated from the following file: