ILIAS  release_9 Revision v9.13-25-g2c18ec4c24f
assErrorTextImport Class Reference

This file is part of ILIAS, a powerful learning management system published by ILIAS open source e-Learning e.V. More...

+ Inheritance diagram for assErrorTextImport:
+ Collaboration diagram for assErrorTextImport:

Public Member Functions

 fromXML (&$item, $questionpool_id, &$tst_id, &$tst_object, &$question_counter, $import_mapping)
 Creates a question from a QTI file. More...
 
- Public Member Functions inherited from assQuestionImport
 getQuestionId ()
 
 getFeedbackGeneric ($item)
 
 fromXML (&$item, $questionpool_id, &$tst_id, &$tst_object, &$question_counter, $import_mapping)
 Creates a question from a QTI file. More...
 
 importSuggestedSolutions (int $question_id, array $solution_from_import)
 
 QTIMaterialToString (ilQTIMaterial $a_material)
 Reads an QTI material tag and creates a text or XHTML string. More...
 

Additional Inherited Members

- Data Fields inherited from assQuestionImport
 $object
 
- Protected Member Functions inherited from assQuestionImport
 fetchIndexFromFeedbackIdent ($feedbackIdent, $prefix='response_')
 
 getFeedbackAnswerSpecific (ilQTIItem $item, $prefix='response_')
 
 addGeneralMetadata (ilQTIItem $item)
 
 fetchLifecycle (ilQTIItem $item)
 
 getQplImportArchivDirectory ()
 returns the full path to extracted qpl import archiv (qpl import dir + qpl archiv subdir) More...
 
 getTstImportArchivDirectory ()
 returns the full path to extracted tst import archiv (tst import dir + tst archiv subdir) More...
 
 processNonAbstractedImageReferences ($text, $sourceNic)
 
 fetchAdditionalContentEditingModeInformation ($qtiItem)
 fetches the "additional content editing mode" information from qti item and falls back to ADDITIONAL_CONTENT_EDITING_MODE_RTE when no or invalid information is given More...
 
 findSolutionTypeByValue (string $value)
 
 getSuggestedSolutionsRepo ()
 
 deduceThumbSizeFromImportValue (?int $size)
 
- Protected Attributes inherited from assQuestionImport
assQuestionSuggestedSolutionsDatabaseRepository $suggestedsolution_repo = null
 

Detailed Description

This file is part of ILIAS, a powerful learning management system published by ILIAS open source e-Learning e.V.

ILIAS is licensed with the GPL-3.0, see https://www.gnu.org/licenses/gpl-3.0.en.html You should have received a copy of said license along with the source code, too.

If this is not the case or you just want to try ILIAS, you'll find us at: https://www.ilias.de https://github.com/ILIAS-eLearning Class for error text question imports

Author
Helmut Schottmüller helmu.nosp@m.t.sc.nosp@m.hottm.nosp@m.uell.nosp@m.er@ma.nosp@m.c.co.nosp@m.m
Version
$Id$

Definition at line 26 of file class.assErrorTextImport.php.

Member Function Documentation

◆ fromXML()

assErrorTextImport::fromXML ( $item,
  $questionpool_id,
$tst_id,
$tst_object,
$question_counter,
  $import_mapping 
)

Creates a question from a QTI file.

Receives parameters from a QTI parser and creates a valid ILIAS question object

Parameters
ilQtiItem$itemThe QTI item object
integer$questionpool_idThe id of the parent questionpool
integer$tst_idThe id of the parent test if the question is part of a test
object$tst_objectA reference to the parent test object
integer$question_counterA reference to a question counter to count the questions of an imported question pool
array$import_mappingAn array containing references to included ILIAS objects public

Definition at line 41 of file class.assErrorTextImport.php.

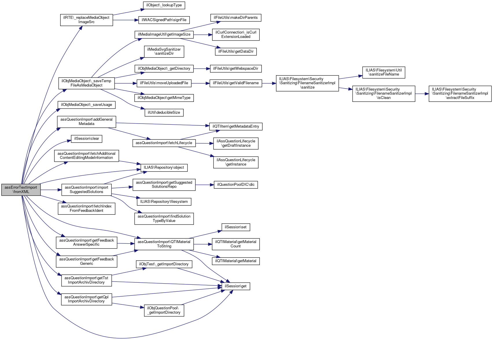
References ILIAS\LTI\ToolProvider\$created, $data, $DIC, ilRTE\_replaceMediaObjectImageSrc(), ilObjMediaObject\_saveTempFileAsMediaObject(), ilObjMediaObject\_saveUsage(), assQuestionImport\addGeneralMetadata(), ilSession\clear(), assQuestionImport\fetchAdditionalContentEditingModeInformation(), assQuestionImport\fetchIndexFromFeedbackIdent(), ilSession\get(), assQuestionImport\getFeedbackAnswerSpecific(), assQuestionImport\getFeedbackGeneric(), assQuestionImport\getQplImportArchivDirectory(), assQuestionImport\getTstImportArchivDirectory(), IL_INST_ID, assQuestionImport\importSuggestedSolutions(), ILIAS\Repository\object(), and assQuestionImport\QTIMaterialToString().

41  : array
42  {
43  global $DIC;
44  $ilUser = $DIC['ilUser'];
45 
46  // empty session variable for imported xhtml mobs
47  ilSession::clear('import_mob_xhtml');
48 
49  $presentation = $item->getPresentation();
50  $now = getdate();
51  $created = sprintf("%04d%02d%02d%02d%02d%02d", $now['year'], $now['mon'], $now['mday'], $now['hours'], $now['minutes'], $now['seconds']);
52 
53  $feedbacksgeneric = [];
54 
55  $this->addGeneralMetadata($item);
56  $this->object->setTitle($item->getTitle());
57  $this->object->setNrOfTries((int) $item->getMaxattempts());
58  $this->object->setComment($item->getComment());
59  $this->object->setAuthor($item->getAuthor());
60  $this->object->setOwner($ilUser->getId());
61  $this->object->setQuestion($this->QTIMaterialToString($item->getQuestiontext()));
62  $this->object->setObjId($questionpool_id);
63  $this->object->setPointsWrong($item->getMetadataEntry("points_wrong"));
64  $this->object->setErrorText($item->getMetadataEntry("errortext"));
65  $parsed_error_text = $item->getMetadataEntry("parsederrortext");
66  if ($parsed_error_text !== null) {
67  $this->object->setParsedErrorText(unserialize($parsed_error_text, ['allowed_classes' => false]));
68  }
69  $this->object->setTextSize($item->getMetadataEntry("textsize"));
70  $errordata = unserialize($item->getMetadataEntry("errordata"), ["allowed_classes" => false]);
71  if (is_array($errordata)) {
72  $errordata_answers_array = [];
73  foreach ($errordata as $data) {
74  $errordata_answers_array[] = new assAnswerErrorText($data[1], $data[0] ?? '', $data[2], $data[3] ?? null);
75  }
76  $this->object->setErrorData($errordata_answers_array);
77  }
78  // additional content editing mode information
79  $this->object->setAdditionalContentEditingMode(
81  );
82  $this->object->saveToDb();
83 
84  $feedbacks = $this->getFeedbackAnswerSpecific($item);
85  $feedbacksgeneric = $this->getFeedbackGeneric($item);
86 
87  // handle the import of media objects in XHTML code
88  $questiontext = $this->object->getQuestion();
89  if (is_array(ilSession::get("import_mob_xhtml"))) {
90  foreach (ilSession::get("import_mob_xhtml") as $mob) {
91  if ($tst_id > 0) {
92  $importfile = $this->getTstImportArchivDirectory() . '/' . $mob["uri"];
93  } else {
94  $importfile = $this->getQplImportArchivDirectory() . '/' . $mob["uri"];
95  }
96 
97  global $DIC; /* @var ILIAS\DI\Container $DIC */
98  $DIC['ilLog']->write(__METHOD__ . ': import mob from dir: ' . $importfile);
99 
100  $media_object = ilObjMediaObject::_saveTempFileAsMediaObject(basename($importfile), $importfile, false);
101  ilObjMediaObject::_saveUsage($media_object->getId(), "qpl:html", $this->object->getId());
102  $questiontext = str_replace("src=\"" . $mob["mob"] . "\"", "src=\"" . "il_" . IL_INST_ID . "_mob_" . $media_object->getId() . "\"", $questiontext);
103  foreach ($feedbacks as $ident => $material) {
104  $feedbacks[$ident] = str_replace("src=\"" . $mob["mob"] . "\"", "src=\"" . "il_" . IL_INST_ID . "_mob_" . $media_object->getId() . "\"", $material);
105  }
106  foreach ($feedbacksgeneric as $correctness => $material) {
107  $feedbacksgeneric[$correctness] = str_replace("src=\"" . $mob["mob"] . "\"", "src=\"" . "il_" . IL_INST_ID . "_mob_" . $media_object->getId() . "\"", $material);
108  }
109  }
110  }
111  $this->object->setQuestion(ilRTE::_replaceMediaObjectImageSrc($questiontext, 1));
112 
113  foreach ($feedbacks as $ident => $material) {
114  $index = $this->fetchIndexFromFeedbackIdent($ident);
115 
116  $this->object->feedbackOBJ->importSpecificAnswerFeedback(
117  $this->object->getId(),
118  0,
119  $index,
121  );
122  }
123  foreach ($feedbacksgeneric as $correctness => $material) {
124  $this->object->feedbackOBJ->importGenericFeedback(
125  $this->object->getId(),
126  $correctness,
128  );
129  }
130  $this->object->saveToDb();
131  $this->importSuggestedSolutions($this->object->getId(), $item->suggested_solutions);
132  if ($tst_id > 0) {
133  $q_1_id = $this->object->getId();
134  $question_id = $this->object->duplicate(true, "", "", -1, $tst_id);
135  $tst_object->questions[$question_counter++] = $question_id;
136  $import_mapping[$item->getIdent()] = ["pool" => $q_1_id, "test" => $question_id];
137  } else {
138  $import_mapping[$item->getIdent()] = ["pool" => $this->object->getId(), "test" => 0];
139  }
140  return $import_mapping;
141  }
static _replaceMediaObjectImageSrc(string $a_text, int $a_direction=0, string $nic='')
Replaces image source from mob image urls with the mob id or replaces mob id with the correct image s...
static get(string $a_var)
getFeedbackAnswerSpecific(ilQTIItem $item, $prefix='response_')
addGeneralMetadata(ilQTIItem $item)
const IL_INST_ID
Definition: constants.php:40
QTIMaterialToString(ilQTIMaterial $a_material)
Reads an QTI material tag and creates a text or XHTML string.
fetchAdditionalContentEditingModeInformation($qtiItem)
fetches the "additional content editing mode" information from qti item and falls back to ADDITIONAL_...
static _saveUsage(int $a_mob_id, string $a_type, int $a_id, int $a_usage_hist_nr=0, string $a_lang="-")
Save usage of mob within another container (e.g.
getQplImportArchivDirectory()
returns the full path to extracted qpl import archiv (qpl import dir + qpl archiv subdir) ...
This file is part of ILIAS, a powerful learning management system published by ILIAS open source e-Le...
global $DIC
Definition: feed.php:28
importSuggestedSolutions(int $question_id, array $solution_from_import)
static _saveTempFileAsMediaObject(string $name, string $tmp_name, bool $upload=true)
Create new media object and update page in db and return new media object.
getTstImportArchivDirectory()
returns the full path to extracted tst import archiv (tst import dir + tst archiv subdir) ...
static clear(string $a_var)
fetchIndexFromFeedbackIdent($feedbackIdent, $prefix='response_')
int $created
Timestamp for when the object was created.
Definition: System.php:151
+ Here is the call graph for this function:

The documentation for this class was generated from the following file: