ILIAS  release_9 Revision v9.13-25-g2c18ec4c24f
ilLanguageExtTableGUI Class Reference
+ Inheritance diagram for ilLanguageExtTableGUI:
+ Collaboration diagram for ilLanguageExtTableGUI:

Public Member Functions

 __construct (object $a_parent_obj, string $a_parent_cmd, array $a_params=array())
 
 initFilter ()
 Init filter. More...
 
- Public Member Functions inherited from ilTable2GUI
 __construct (?object $a_parent_obj, string $a_parent_cmd="", string $a_template_context="")
 
 setOpenFormTag (bool $a_val)
 
 getOpenFormTag ()
 
 setCloseFormTag (bool $a_val)
 
 getCloseFormTag ()
 
 determineLimit ()
 
 getSelectableColumns ()
 Get selectable columns. More...
 
 determineSelectedColumns ()
 
 isColumnSelected (string $col)
 
 getSelectedColumns ()
 
 resetOffset (bool $a_in_determination=false)
 
 initFilter ()
 
 getParentObject ()
 
 getParentCmd ()
 
 setTopAnchor (string $a_val)
 
 getTopAnchor ()
 
 setNoEntriesText (string $a_text)
 
 getNoEntriesText ()
 
 setIsDataTable (bool $a_val)
 
 getIsDataTable ()
 
 setEnableTitle (bool $a_enabletitle)
 
 getEnableTitle ()
 
 setEnableHeader (bool $a_enableheader)
 
 getEnableHeader ()
 
 setEnableNumInfo (bool $a_val)
 
 getEnableNumInfo ()
 
 setTitle (string $a_title, string $a_icon="", string $a_icon_alt="")
 
 setDescription (string $a_val)
 
 getDescription ()
 
 setOrderField (string $a_order_field)
 
 getOrderField ()
 
 setData (array $a_data)
 
 getData ()
 
 dataExists ()
 
 setPrefix (string $a_prefix)
 
 getPrefix ()
 
 addFilterItem (ilTableFilterItem $a_input_item, bool $a_optional=false)
 
 addFilterItemByMetaType (string $id, int $type=self::FILTER_TEXT, bool $a_optional=false, string $caption="")
 Add filter by standard type. More...
 
 getFilterItems (bool $a_optionals=false)
 
 getFilterItemByPostVar (string $a_post_var)
 
 setFilterCols (int $a_val)
 
 getFilterCols ()
 
 setDisableFilterHiding (bool $a_val=true)
 
 getDisableFilterHiding ()
 
 isFilterSelected (string $a_col)
 Is given filter selected? More...
 
 getSelectedFilters ()
 
 determineSelectedFilters ()
 
 setCustomPreviousNext (string $a_prev_link, string $a_next_link)
 
 setFormAction (string $a_form_action, bool $a_multipart=false)
 
 getFormAction ()
 
 setFormName (string $a_name="")
 
 getFormName ()
 
 setId (string $a_val)
 
 getId ()
 
 setDisplayAsBlock (bool $a_val)
 
 getDisplayAsBlock ()
 
 setSelectAllCheckbox (string $a_select_all_checkbox, bool $a_select_all_on_top=false)
 
 setExternalSorting (bool $a_val)
 
 getExternalSorting ()
 
 setFilterCommand (string $a_val, string $a_caption="")
 
 getFilterCommand ()
 
 setResetCommand (string $a_val, string $a_caption="")
 
 getResetCommand ()
 
 setExternalSegmentation (bool $a_val)
 
 getExternalSegmentation ()
 
 setRowTemplate (string $a_template, string $a_template_dir="")
 Set row template. More...
 
 setDefaultOrderField (string $a_defaultorderfield)
 
 getDefaultOrderField ()
 
 setDefaultOrderDirection (string $a_defaultorderdirection)
 
 getDefaultOrderDirection ()
 
 setDefaultFilterVisiblity (bool $a_status)
 
 getDefaultFilterVisibility ()
 
 clearCommandButtons ()
 
 addCommandButton (string $a_cmd, string $a_text, string $a_onclick='', string $a_id="", string $a_class="")
 
 addCommandButtonInstance (ilButtonBase $a_button)
 
 addMultiItemSelectionButton (string $a_sel_var, array $a_options, string $a_cmd, string $a_text, string $a_default_selection='')
 
 setCloseCommand (string $a_link)
 
 addMultiCommand (string $a_cmd, string $a_text)
 
 addHiddenInput (string $a_name, string $a_value)
 
 addHeaderCommand (string $a_href, string $a_text, string $a_target="", string $a_img="")
 
 setTopCommands (bool $a_val)
 
 getTopCommands ()
 
 addColumn (string $a_text, string $a_sort_field="", string $a_width="", bool $a_is_checkbox_action_column=false, string $a_class="", string $a_tooltip="", bool $a_tooltip_with_html=false)
 
 getNavParameter ()
 
 setOrderLink (string $key, string $order_dir)
 
 fillHeader ()
 
 determineOffsetAndOrder (bool $a_omit_offset=false)
 
 storeNavParameter ()
 
 getHTML ()
 Get HTML. More...
 
 numericOrdering (string $a_field)
 Should this field be sorted numeric? More...
 
 render ()
 
 writeFilterToSession ()
 
 resetFilter ()
 
 fillFooter ()
 
 getLinkbar (string $a_num)
 
 fillHiddenRow ()
 
 fillActionRow ()
 
 setHeaderHTML (string $html)
 
 storeProperty (string $type, string $value)
 
 loadProperty (string $type)
 
 getCurrentState ()
 get current settings for order, limit, columns and filter More...
 
 setContext (string $id)
 
 getContext ()
 
 setShowRowsSelector (bool $a_value)
 Toggle rows-per-page selector. More...
 
 getShowRowsSelector ()
 
 setShowTemplates (bool $a_value)
 
 getShowTemplates ()
 
 restoreTemplate (string $a_name)
 Restore state from template. More...
 
 saveTemplate (string $a_name)
 Save current state as template. More...
 
 deleteTemplate (string $a_name)
 
 getLimit ()
 
 getOffset ()
 
 setExportFormats (array $formats)
 Set available export formats. More...
 
 setPrintMode (bool $a_value=false)
 
 getPrintMode ()
 
 getExportMode ()
 
 exportData (int $format, bool $send=false)
 Export and optionally send current table data. More...
 
 setEnableAllCommand (bool $a_value)
 
 setRowSelectorLabel (string $row_selector_label)
 
 getRowSelectorLabel ()
 
 setPreventDoubleSubmission (bool $a_val)
 
 getPreventDoubleSubmission ()
 
 setLimit (int $a_limit=0, int $a_default_limit=0)
 
- Public Member Functions inherited from ilTableGUI
 __construct (array $a_data=[], bool $a_global_tpl=true)
 
 setTemplate (ilTemplate $a_tpl)
 
 getTemplateObject ()
 
 setData (array $a_data)
 Set table data. More...
 
 getData ()
 
 setTitle (string $a_title, string $a_icon="", string $a_icon_alt="")
 
 setHelp (string $a_help_page, string $a_help_icon, string $a_help_icon_alt="")
 
 setHeaderNames (array $a_header_names)
 
 getColumnCount ()
 
 setHeaderVars (array $a_header_vars, array $a_header_params=[])
 
 setColumnWidth (array $a_column_width)
 set table column widths More...
 
 setOneColumnWidth (string $a_column_width, int $a_column_number)
 
 setMaxCount (int $a_max_count)
 set max. More...
 
 setLimit (int $a_limit=0, int $a_default_limit=0)
 set max. More...
 
 getLimit ()
 
 setPrefix (string $a_prefix)
 set prefix for sort and offset fields (if you have two or more tables on a page that you want to sort separately) More...
 
 setOffset (int $a_offset)
 set dataset offset More...
 
 getOffset ()
 
 setOrderColumn (string $a_order_column="", string $a_default_column="")
 
 getOrderColumn ()
 
 setOrderDirection (string $a_order_direction)
 
 getOrderDirection ()
 
 setFooter (string $a_style, string $a_previous="", string $a_next="")
 
 enable (string $a_module_name)
 
 disable (string $a_module_name)
 
 sortData ()
 
 render ()
 
 renderHeader ()
 
 setOrderLink (string $key, string $order_dir)
 
 setStyle (string $a_element, string $a_style)
 
 getStyle (string $a_element)
 
 setBase (string $a_base)
 
 getBase ()
 
 getFormName ()
 get the name of the parent form More...
 
 setFormName (string $a_name="cmd")
 
 getSelectAllCheckbox ()
 get the name of the checkbox that should be toggled with a select all button More...
 
 setSelectAllCheckbox (string $a_select_all_checkbox)
 
 clearActionButtons ()
 
 addActionButton (string $btn_name, string $btn_value)
 

Protected Member Functions

 fillRow (array $a_set)
 Fill a single data row. More...
 
- Protected Member Functions inherited from ilTable2GUI
 getRequestedValues ()
 
 prepareOutput ()
 Anything that must be done before HTML is generated. More...
 
 isFilterVisible ()
 Check if filter is visible: manually shown (session, db) or default value set. More...
 
 isAdvMDFilter (ilAdvancedMDRecordGUI $a_gui, ilTableFilterItem $a_element)
 Check if filter element is based on adv md. More...
 
 fillRow (array $a_set)
 Standard Version of Fill Row. More...
 
 getFilterValue (ilTableFilterItem $a_item)
 Get current filter value. More...
 
 setFilterValue (ilTableFilterItem $a_item, $a_value)
 
 fillMetaExcel (ilExcel $a_excel, int &$a_row)
 Add meta information to excel export. More...
 
 fillHeaderExcel (ilExcel $a_excel, int &$a_row)
 Excel Version of Fill Header. More...
 
 fillRowExcel (ilExcel $a_excel, int &$a_row, array $a_set)
 Excel Version of Fill Row. More...
 
 fillMetaCSV (ilCSVWriter $a_csv)
 Add meta information to csv export. More...
 
 fillHeaderCSV (ilCSVWriter $a_csv)
 CSV Version of Fill Header. More...
 
 fillRowCSV (ilCSVWriter $a_csv, array $a_set)
 CSV Version of Fill Row. More...
 

Private Attributes

int $inputsize = 40
 
int $commentsize = 30
 
array $params
 

Additional Inherited Members

- Static Public Member Functions inherited from ilTable2GUI
static getAllCommandLimit ()
 
- Static Public Member Functions inherited from ilTableGUI
static linkbar (string $AScript, int $AHits, int $ALimit, int $AOffset, array $AParams=array(), array $ALayout=array(), string $prefix='')
 
- Data Fields inherited from ilTable2GUI
const FILTER_TEXT = 1
 
const FILTER_SELECT = 2
 
const FILTER_DATE = 3
 
const FILTER_LANGUAGE = 4
 
const FILTER_NUMBER_RANGE = 5
 
const FILTER_DATE_RANGE = 6
 
const FILTER_DURATION_RANGE = 7
 
const FILTER_DATETIME_RANGE = 8
 
const FILTER_CHECKBOX = 9
 
const EXPORT_EXCEL = 1
 
const EXPORT_CSV = 2
 
const ACTION_ALL_LIMIT = 1000
 
- Data Fields inherited from ilTableGUI
string $title = ""
 
string $icon = ""
 
string $icon_alt = ""
 
string $help_page = ""
 
string $help_icon = ""
 
string $help_icon_alt = ""
 
array $header_names = []
 
array $header_vars = []
 
array $linkbar_vars = []
 
array $data = []
 
int $column_count = 0
 
array $column_width = []
 
int $max_count = 0
 
int $limit = 0
 
bool $max_limit = false
 
int $offset = 0
 
string $order_column = ""
 
string $order_direction = ""
 
string $footer_style = ""
 
string $footer_previous = ""
 
string $footer_next = ""
 
bool $lang_support = true
 
bool $global_tpl = false
 
string $form_name = ""
 
string $select_all_checkbox = ""
 
array $action_buttons = []
 
string $prefix = ""
 
string $base = ""
 
array $enabled
 
array $styles
 
- Protected Attributes inherited from ilTable2GUI
string $requested_tmpl_delete
 
string $requested_tmpl_create
 
string $requested_nav_par2 = ""
 
string $requested_nav_par = ""
 
string $requested_nav_par1 = ""
 
ILIAS Table TableGUIRequest $table_request = null
 
array $selected_columns = []
 
ilCtrl $ctrl
 
object $parent_obj = null
 
string $parent_cmd = ""
 
string $close_command = ""
 
string $top_anchor = "il_table_top"
 
array $filters = array()
 
array $optional_filters = array()
 
string $filter_cmd = 'applyFilter'
 
string $reset_cmd = 'resetFilter'
 
int $filter_cols = 5
 
bool $ext_sort = false
 
bool $ext_seg = false
 
string $context = ""
 
array $mi_sel_buttons = []
 
bool $disable_filter_hiding = false
 
bool $top_commands = true
 
array $selectable_columns = array()
 
array $selected_column = array()
 
bool $show_templates = false
 
bool $show_rows_selector = true
 
bool $rows_selector_off = false
 
bool $nav_determined = false
 
bool $limit_determined = false
 
bool $filters_determined = false
 
bool $columns_determined = false
 
bool $open_form_tag = true
 
bool $close_form_tag = true
 
array $export_formats = []
 
int $export_mode = 0
 
bool $print_mode = false
 
bool $enable_command_for_all = false
 
bool $restore_filter = false
 
array $restore_filter_values = []
 
bool $default_filter_visibility = false
 
array $sortable_fields = array()
 
bool $prevent_double_submission = true
 
string $row_selector_label = ""
 
bool $select_all_on_top = false
 
array $sel_buttons = []
 
string $nav_value = ''
 
string $noentriestext = ''
 
string $css_row = ''
 
bool $display_as_block = false
 
string $description = ''
 
string $id = ""
 
bool $custom_prev_next = false
 
string $reset_cmd_txt = ""
 
string $defaultorderfield = ""
 
string $defaultorderdirection = ""
 
array $column = []
 
bool $datatable = false
 
bool $num_info = false
 
bool $form_multipart = false
 
array $row_data = []
 
string $order_field = ""
 
array $selected_filter = []
 
string $form_action = ""
 
string $formname = ""
 
string $sort_order = ""
 
array $buttons = []
 
array $multi = []
 
array $hidden_inputs = []
 
array $header_commands = []
 
string $row_template = ""
 
string $row_template_dir = ""
 
string $filter_cmd_txt = ""
 
string $custom_prev = ""
 
string $custom_next = ""
 
array $raw_post_data = null
 
ilGlobalTemplateInterface $main_tpl
 
- Protected Attributes inherited from ilTableGUI
string $sort_order
 
string $link_params
 
array $header_params
 
 $tpl
 
ilLanguage $lng
 

Detailed Description

Definition at line 21 of file class.ilLanguageExtTableGUI.php.

Constructor & Destructor Documentation

◆ __construct()

ilLanguageExtTableGUI::__construct ( object  $a_parent_obj,
string  $a_parent_cmd,
array  $a_params = array() 
)

Definition at line 27 of file class.ilLanguageExtTableGUI.php.

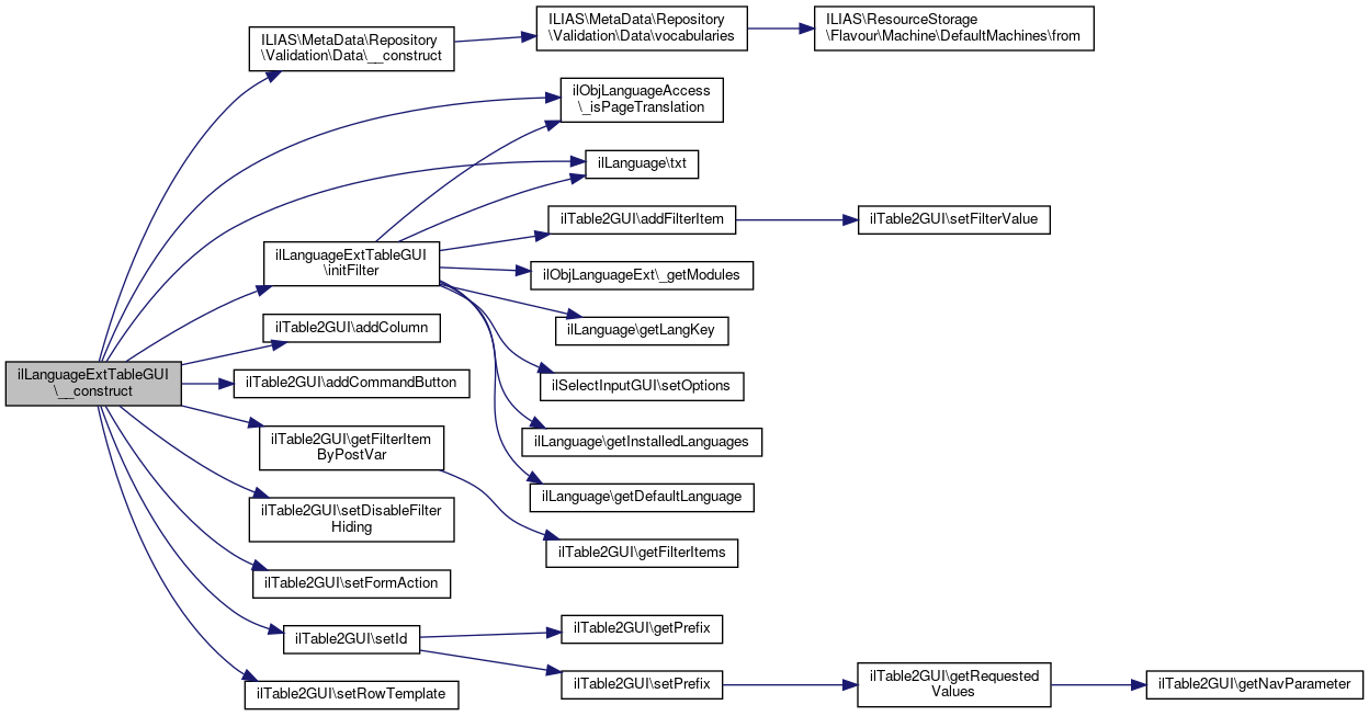
References $DIC, ilTableGUI\$lng, ILIAS\MetaData\Repository\Validation\Data\__construct(), ilObjLanguageAccess\_isPageTranslation(), ilTable2GUI\addColumn(), ilTable2GUI\addCommandButton(), ilTable2GUI\getFilterItemByPostVar(), initFilter(), ilTable2GUI\setDisableFilterHiding(), ilTable2GUI\setFormAction(), ilTable2GUI\setId(), ilTable2GUI\setRowTemplate(), and ilLanguage\txt().

28  {
29  global $DIC;
30  $ilCtrl = $DIC->ctrl();
31  $lng = $DIC->language();
32 
33  // allow a different sorting/paging for admin and translation tables
34  $this->params = $a_params;
35  $this->setId("lang_ext_" . (ilObjLanguageAccess::_isPageTranslation() ? "trans" : "admin"));
36 
37  parent::__construct($a_parent_obj, $a_parent_cmd);
38 
39  $this->setRowTemplate("tpl.lang_items_row.html", "Services/Language");
40  $this->setFormAction($ilCtrl->getFormAction($a_parent_obj));
41  $this->setDisableFilterHiding(true);
42 
43  $this->initFilter();
44 
45  // set the compare language
46  $compare = $this->getFilterItemByPostVar("compare")->getValue();
47  $compare_note = '';
48  if ($compare === $this->params["lang_key"]) {
49  $compare_note = " " . $lng->txt("language_default_entries");
50  }
51 
52  $this->addColumn(ucfirst($lng->txt("module")), "module", "10em");
53  $this->addColumn(ucfirst($lng->txt("identifier")), "topic", "10em");
54  $this->addColumn($lng->txt("meta_l_" . $this->params['lang_key']), "translation");
55  $this->addColumn($lng->txt("meta_l_" . $compare) . $compare_note, "default");
56  $this->addCommandButton("save", $lng->txt("save"));
57  }
txt(string $a_topic, string $a_default_lang_fallback_mod="")
gets the text for a given topic if the topic is not in the list, the topic itself with "-" will be re...
setFormAction(string $a_form_action, bool $a_multipart=false)
static _isPageTranslation()
Check if the current request is a page translation.
addCommandButton(string $a_cmd, string $a_text, string $a_onclick='', string $a_id="", string $a_class="")
setDisableFilterHiding(bool $a_val=true)
ilLanguage $lng
setId(string $a_val)
getFilterItemByPostVar(string $a_post_var)
global $DIC
Definition: feed.php:28
__construct(VocabulariesInterface $vocabularies)
setRowTemplate(string $a_template, string $a_template_dir="")
Set row template.
addColumn(string $a_text, string $a_sort_field="", string $a_width="", bool $a_is_checkbox_action_column=false, string $a_class="", string $a_tooltip="", bool $a_tooltip_with_html=false)
+ Here is the call graph for this function:

Member Function Documentation

◆ fillRow()

ilLanguageExtTableGUI::fillRow ( array  $a_set)
protected

Fill a single data row.

Definition at line 63 of file class.ilLanguageExtTableGUI.php.

References $DIC, $ilDB, ilTableGUI\$lng, ilLegacyFormElementsUtil\prepareFormOutput(), and ilLanguage\txt().

63  : void
64  {
65  global $DIC;
66  $ilDB = $DIC->database();
67  $ilCtrl = $DIC->ctrl();
68  $lng = $DIC->language();
69 
70  // mantis #25237
71  // @see https://php.net/manual/en/language.variables.external.php
72  $a_set["name"] = str_replace(".", "_POSTDOT_", $a_set["name"]);
73  $a_set["name"] = str_replace(" ", "_POSTSPACE_", $a_set["name"]);
74 
75  if ($this->params["langmode"]) {
76  $this->tpl->setCurrentBlock("comment");
77  $this->tpl->setVariable(
78  "COM_ID",
79  ilLegacyFormElementsUtil::prepareFormOutput($a_set["name"] . $lng->separator . "comment")
80  );
81  $this->tpl->setVariable(
82  "COM_NAME",
83  ilLegacyFormElementsUtil::prepareFormOutput($a_set["name"] . $lng->separator . "comment")
84  );
85  $this->tpl->setVariable("COM_VALUE", ilLegacyFormElementsUtil::prepareFormOutput($a_set["comment"]));
86  $this->tpl->setVariable("COM_SIZE", $this->commentsize);
87  $this->tpl->setVariable("COM_MAX", 250);
88  $this->tpl->setVariable("TXT_COMMENT", $lng->txt("comment"));
89  $this->tpl->parseCurrentBlock();
90  } else {
91  $this->tpl->setCurrentBlock("hidden_comment");
92  $this->tpl->setVariable(
93  "COM_NAME",
94  ilLegacyFormElementsUtil::prepareFormOutput($a_set["name"] . $lng->separator . "comment")
95  );
96  $this->tpl->setVariable("COM_VALUE", ilLegacyFormElementsUtil::prepareFormOutput($a_set["comment"] ?? ""));
97  $this->tpl->parseCurrentBlock();
98  }
99 
100  $this->tpl->setVariable("T_ROWS", ceil(strlen($a_set["translation"] ?? " ") / $this->inputsize));
101  $this->tpl->setVariable("T_SIZE", $this->inputsize);
102  $this->tpl->setVariable("T_NAME", ilLegacyFormElementsUtil::prepareFormOutput($a_set["name"]));
103  $this->tpl->setVariable("T_USER_VALUE", ilLegacyFormElementsUtil::prepareFormOutput($a_set["translation"]));
104 
105  $this->tpl->setVariable("MODULE", ilLegacyFormElementsUtil::prepareFormOutput($a_set["module"]));
106  $this->tpl->setVariable("TOPIC", ilLegacyFormElementsUtil::prepareFormOutput($a_set["topic"]));
107 
108  $this->tpl->setVariable("DEFAULT_VALUE", ilLegacyFormElementsUtil::prepareFormOutput($a_set["default"] ?? ""));
109  $this->tpl->setVariable("COMMENT", ilLegacyFormElementsUtil::prepareFormOutput($a_set["default_comment"] ?? ""));
110  }
txt(string $a_topic, string $a_default_lang_fallback_mod="")
gets the text for a given topic if the topic is not in the list, the topic itself with "-" will be re...
static prepareFormOutput($a_str, bool $a_strip=false)
ilLanguage $lng
global $DIC
Definition: feed.php:28
+ Here is the call graph for this function:

◆ initFilter()

ilLanguageExtTableGUI::initFilter ( )

Init filter.

Definition at line 115 of file class.ilLanguageExtTableGUI.php.

References $DIC, ilTableGUI\$lng, ilObjLanguageExt\_getModules(), ilObjLanguageAccess\_isPageTranslation(), ilTable2GUI\addFilterItem(), ilLanguage\getDefaultLanguage(), ilLanguage\getInstalledLanguages(), ilLanguage\getLangKey(), ilSelectInputGUI\setOptions(), and ilLanguage\txt().

Referenced by __construct().

115  : void
116  {
117  global $DIC;
118  $lng = $DIC->language();
119 
120  // most filters are only
122  // pattern
123  $ti = new ilTextInputGUI($lng->txt("search"), "pattern");
124  $ti->setMaxLength(64);
125  $ti->setSize(20);
126  $this->addFilterItem($ti);
127  $ti->readFromSession();
128 
129  // module
130  $options = array();
131  $options["all"] = $lng->txt("language_all_modules");
133  foreach ($modules as $mod) {
134  $options[$mod] = $mod;
135  }
136 
137  $si = new ilSelectInputGUI(ucfirst($lng->txt("module")), "module");
138  $si->setOptions($options);
139  $this->addFilterItem($si);
140  $si->readFromSession();
141  if (!$si->getValue()) {
142  $si->setValue("administration");
143  }
144 
145  // identifier
146  $ti = new ilTextInputGUI(ucfirst($lng->txt("identifier")), "identifier");
147  $ti->setMaxLength(200);
148  $ti->setSize(20);
149  $this->addFilterItem($ti);
150  $ti->readFromSession();
151 
152  // mode
153  $options = array();
154  $options["all"] = $lng->txt("language_scope_global");
155  $options["changed"] = $lng->txt("language_scope_local");
156  if ($this->params['langmode']) {
157  $options["added"] = $lng->txt("language_scope_added");
158  }
159  $options["unchanged"] = $lng->txt("language_scope_unchanged");
160  $options["equal"] = $lng->txt("language_scope_equal");
161  $options["different"] = $lng->txt("language_scope_different");
162  $options["commented"] = $lng->txt("language_scope_commented");
163  if ($this->params['langmode']) {
164  $options["dbremarks"] = $lng->txt("language_scope_dbremarks");
165  }
166  $options["conflicts"] = $lng->txt("language_scope_conflicts");
167 
168  $si = new ilSelectInputGUI($lng->txt("filter"), "mode");
169  $si->setOptions($options);
170  $this->addFilterItem($si);
171  $si->readFromSession();
172  if (!$si->getValue()) {
173  $si->setValue("all");
174  }
175  }
176 
177  //compare
178  $options = array();
179  $langlist = $lng->getInstalledLanguages();
180  foreach ($langlist as $lang_key) {
181  $options[$lang_key] = $lng->txt("meta_l_" . $lang_key);
182  }
183 
184  $si = new ilSelectInputGUI($lng->txt("language_compare"), "compare");
185  $si->setOptions($options);
186  $this->addFilterItem($si);
187  $si->readFromSession();
188  if (!$si->getValue()) {
189  $si->setValue($lng->getDefaultLanguage());
190  }
191  }
This class represents a selection list property in a property form.
txt(string $a_topic, string $a_default_lang_fallback_mod="")
gets the text for a given topic if the topic is not in the list, the topic itself with "-" will be re...
addFilterItem(ilTableFilterItem $a_input_item, bool $a_optional=false)
static _isPageTranslation()
Check if the current request is a page translation.
getDefaultLanguage()
Return default language.
getLangKey()
Return lang key.
setOptions(array $a_options)
ilLanguage $lng
global $DIC
Definition: feed.php:28
static _getModules(string $a_lang_key)
Get all modules of a language.
getInstalledLanguages()
Get installed languages.
+ Here is the call graph for this function:
+ Here is the caller graph for this function:

Field Documentation

◆ $commentsize

int ilLanguageExtTableGUI::$commentsize = 30
private

Definition at line 24 of file class.ilLanguageExtTableGUI.php.

◆ $inputsize

int ilLanguageExtTableGUI::$inputsize = 40
private

Definition at line 23 of file class.ilLanguageExtTableGUI.php.

◆ $params

array ilLanguageExtTableGUI::$params
private

Definition at line 25 of file class.ilLanguageExtTableGUI.php.


The documentation for this class was generated from the following file: