ILIAS  release_9 Revision v9.13-25-g2c18ec4c24f
ilDclTableView Class Reference
+ Inheritance diagram for ilDclTableView:
+ Collaboration diagram for ilDclTableView:

Public Member Functions

 getId ()
 
 setId (int $id)
 
 getTableId ()
 
 setTableId (int $table_id)
 
 getTitle ()
 
 setTitle (string $title)
 
 getOrder ()
 
 setOrder (int $order)
 
 getDescription ()
 
 setDescription (string $description)
 
 getTableviewOrder ()
 
 setTableviewOrder (int $tableview_order)
 
 getRoles ()
 
 setRoles (array $roles)
 
 sleep ($field_name)
 
 wakeUp ($field_name, $field_value)
 
 delete ()
 
 getTable ()
 
 getFilterableFieldSettings ()
 getFilterableFields Returns all fieldsetting-objects of this tableview which have set their filterable to true, including standard fields. More...
 
 getVisibleFields ()
 Returns all field-objects of this tableview which have set their visibility to true, including standard fields. More...
 
 getFieldSettings ()
 
 getFieldSetting ($field_id)
 
 create (bool $create_default_settings=true)
 
 createDefaultSettings ()
 create default ilDclTableViewFieldSetting entries More...
 
 createFieldSetting ($field_id)
 create ilDclTableViewFieldSetting for this tableview and the given field id More...
 
 cloneStructure (ilDclTableView $orig, array $new_fields)
 
- Public Member Functions inherited from ActiveRecord
 getArConnector ()
 
 getArFieldList ()
 
 getConnectorContainerName ()
 Return the Name of your Connector Table More...
 
 setConnectorContainerName (string $connector_container_name)
 
 getPrimaryFieldValue ()
 
 setPrimaryFieldValue ($value)
 
 __construct (mixed $primary_key=0)
 
 storeObjectToCache ()
 
 asStdClass ()
 
 asArray ()
 
 buildFromArray (array $array)
 
 fixDateField ($field_name, $value)
 
 sleep ($field_name)
 
 wakeUp ($field_name, $field_value)
 
 getArrayForConnector ()
 
 installConnector ()
 
 store ()
 
 save ()
 
 create ()
 
 copy (int $new_id=0)
 
 afterObjectLoad ()
 
 read ()
 
 update ()
 
 delete ()
 
 __call ($name, $arguments)
 

Static Public Member Functions

static returnDbTableName ()
 
static findOrGetInstance ($primary_key, array $add_constructor_args=[])
 
static getAllForTableId (int $table_id)
 
static getCountForTableId (int $table_id)
 
static createOrGetStandardView (int $table_id)
 
- Static Public Member Functions inherited from ActiveRecord
static returnDbTableName ()
 
static installDB ()
 
static renameDBField (string $old_name, string $new_name)
 
static tableExists ()
 
static fieldExists (string $field_name)
 
static removeDBField (string $field_name)
 
static updateDB ()
 
static resetDB ()
 
static truncateDB ()
 
static flushDB ()
 never use in ILIAS Core, Plugins only More...
 
static preloadObjects ()
 
static additionalParams (array $additional_params)
 
static findOrFail ($primary_key, array $add_constructor_args=[])
 Tries to find the object and throws an Exception if object is not found, instead of returning null. More...
 
static findOrGetInstance ($primary_key, array $add_constructor_args=[])
 
static where ($where, $operator=null)
 
static innerjoinAR (ActiveRecord $activeRecord, $on_this, $on_external, array $fields=[' *'], string $operator='=', bool $both_external=false)
 
static innerjoin ( $tablename, $on_this, $on_external, array $fields=[' *'], string $operator='=', bool $both_external=false)
 
static leftjoin ( $tablename, $on_this, $on_external, array $fields=[' *'], string $operator='=', bool $both_external=false)
 
static orderBy (string $orderBy, string $orderDirection='ASC')
 
static dateFormat (string $date_format='d.m.Y - H:i:s')
 
static limit (int $start, int $end)
 
static affectedRows ()
 
static count ()
 
static get ()
 
static debug ()
 
static first ()
 
static getCollection ()
 
static last ()
 
static getFirstFromLastQuery ()
 
static connector (arConnector $arConnector)
 
static raw (bool $set_raw=true)
 
static getArray (?string $key=null, $values=null)
 
static _toCamelCase (string $str, bool $capitalise_first_char=false)
 

Protected Attributes

int $id
 
int $table_id = 0
 
string $title = ""
 
array $roles = []
 
string $description = ''
 
int $tableview_order = 0
 
array $visible_fields_cache = []
 
- Protected Attributes inherited from ActiveRecord
bool $ar_safe_read = true
 
string $connector_container_name = ''
 
bool $is_new = true
 

Additional Inherited Members

- Protected Member Functions inherited from ActiveRecord
 installDatabase ()
 
- Static Protected Member Functions inherited from ActiveRecord
static getCalledClass ()
 Returns an instance of the instatiated calling active record (needs to be done in static methods) : This should be cached somehow More...
 
static fromCamelCase (string $str)
 

Detailed Description

Definition at line 21 of file class.ilDclTableView.php.

Member Function Documentation

◆ cloneStructure()

ilDclTableView::cloneStructure ( ilDclTableView  $orig,
array  $new_fields 
)
Parameters
ilDclTableView$orig
array$new_fieldsfields mapping

Definition at line 343 of file class.ilDclTableView.php.

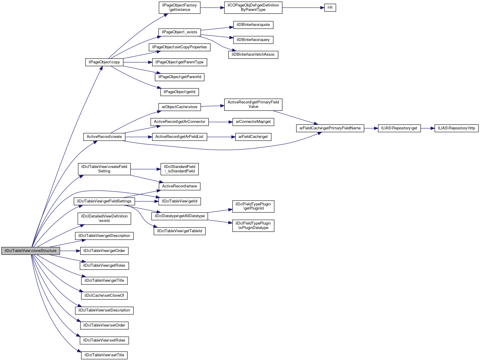
References $DIC, Vendor\Package\$f, ilPageObject\copy(), ActiveRecord\create(), createFieldSetting(), ilDclDetailedViewDefinition\exists(), getDescription(), getFieldSettings(), getId(), getOrder(), getRoles(), getTitle(), ilDclCache\setCloneOf(), setDescription(), setOrder(), setRoles(), setTitle(), and ilDclCache\TYPE_TABLEVIEW.

343  : void
344  {
345  global $DIC;
346  //clone structure
347  $this->setTitle($orig->getTitle() . ' ' . $DIC->language()->txt('copy_of_suffix'));
348  $this->setOrder($orig->getOrder());
349  $this->setDescription($orig->getDescription());
350  $this->setRoles($orig->getRoles());
351  $this->create(false); //create default setting, adjust them later
352 
353  //clone default values
355 
356  //clone fieldsettings
357  foreach ($orig->getFieldSettings() as $orig_fieldsetting) {
358  $new_fieldsetting = new ilDclTableViewFieldSetting();
359  $new_fieldsetting->setTableviewId($this->getId());
360  if ($new_fields[$orig_fieldsetting->getField()] ?? null) {
361  //normal fields
362  $new_fieldsetting->setField($new_fields[$orig_fieldsetting->getField()]->getId());
363  } else {
364  //standard fields
365  $new_fieldsetting->setField($orig_fieldsetting->getField());
366  }
367  $new_field_id = $new_fieldsetting->cloneStructure($orig_fieldsetting);
368 
369  //clone default value
370  $datatype = $orig_fieldsetting->getFieldObject()->getDatatypeId();
371  $match = ilDclTableViewBaseDefaultValue::findSingle($datatype, $orig_fieldsetting->getId());
372 
373  if (!is_null($match)) {
374  $new_default_value = $f->create($datatype);
375  $new_default_value->setTviewSetId($new_field_id);
376  $new_default_value->setValue($match->getValue());
377  $new_default_value->create();
378  }
379  }
380  $this->createFieldSetting('comments');
381 
382  //clone pageobject
384  $orig_pageobject = new ilDclDetailedViewDefinition($orig->getId());
385  $orig_pageobject->copy($this->getId());
386  }
387 
388  // mandatory for all cloning functions
390  }
createFieldSetting($field_id)
create ilDclTableViewFieldSetting for this tableview and the given field id
setTitle(string $title)
const TYPE_TABLEVIEW
global $DIC
Definition: feed.php:28
setDescription(string $description)
static setCloneOf(int $old, int $new, string $type)
setRoles(array $roles)
copy(int $a_id, string $a_parent_type="", int $a_new_parent_id=0, bool $a_clone_mobs=false, int $obj_copy_id=0, bool $overwrite_existing=true)
Copy page.
+ Here is the call graph for this function:

◆ create()

ilDclTableView::create ( bool  $create_default_settings = true)

Definition at line 285 of file class.ilDclTableView.php.

References createDefaultSettings().

285  : void
286  {
287  parent::create();
288  if ($create_default_settings) {
289  $this->createDefaultSettings();
290  }
291  }
createDefaultSettings()
create default ilDclTableViewFieldSetting entries
+ Here is the call graph for this function:

◆ createDefaultSettings()

ilDclTableView::createDefaultSettings ( )

create default ilDclTableViewFieldSetting entries

Definition at line 296 of file class.ilDclTableView.php.

References createFieldSetting(), and ilDclCache\getTableCache().

Referenced by create().

296  : void
297  {
298  $table = ilDclCache::getTableCache($this->table_id);
299 
300  foreach ($table->getFieldIds() as $field_id) {
301  $this->createFieldSetting($field_id);
302  }
303 
304  //ilDclTable->getFieldIds won't reuturn comments if they are disabled,
305  //still we have to create a fieldsetting for this field
306  if (!$table->getPublicCommentsEnabled()) {
307  $this->createFieldSetting('comments');
308  }
309  }
createFieldSetting($field_id)
create ilDclTableViewFieldSetting for this tableview and the given field id
static getTableCache(int $table_id=null)
+ Here is the call graph for this function:
+ Here is the caller graph for this function:

◆ createFieldSetting()

ilDclTableView::createFieldSetting (   $field_id)

create ilDclTableViewFieldSetting for this tableview and the given field id

Parameters
int | string$field_id

Definition at line 315 of file class.ilDclTableView.php.

References ilDclStandardField\_isStandardField(), and ActiveRecord\where().

Referenced by cloneStructure(), and createDefaultSettings().

315  : void
316  {
318  [
319  'tableview_id' => $this->id,
320  'field' => $field_id,
321  ]
322  )->get()
323  ) {
324  $field_set = new ilDclTableViewFieldSetting();
325  $field_set->setTableviewId($this->id);
326  $field_set->setField($field_id);
327  $field_set->setVisible(!ilDclStandardField::_isStandardField($field_id));
328  $field_set->setFilterChangeable(true);
329  $field_set->setLockedCreate(false);
330  $field_set->setLockedEdit(false);
331  $field_set->setRequiredCreate(false);
332  $field_set->setRequiredEdit(false);
333  $field_set->setVisibleCreate(true);
334  $field_set->setVisibleEdit(true);
335  $field_set->create();
336  }
337  }
static where($where, $operator=null)
static _isStandardField($field_id)
+ Here is the call graph for this function:
+ Here is the caller graph for this function:

◆ createOrGetStandardView()

static ilDclTableView::createOrGetStandardView ( int  $table_id)
static
Parameters
$table_id
Returns
ilDclTableView|ActiveRecord

Definition at line 409 of file class.ilDclTableView.php.

References $DIC, $http, $lng, $ref_id, ILIAS\Repository\$refinery, ActiveRecord\first(), and ActiveRecord\orderBy().

Referenced by ilDclTable\doCreate(), and ilDataCollectionDataSet\getXmlNamespace().

409  : ActiveRecord
410  {
411  if ($standardview = self::where(['table_id' => $table_id])->orderBy('tableview_order')->first()) {
412  return $standardview;
413  }
414 
415  global $DIC;
416  $rbacreview = $DIC['rbacreview'];
417  $http = $DIC->http();
418  $refinery = $DIC->refinery();
419 
420  $roles = [];
421 
422  $ref_id = $http->wrapper()->query()->retrieve('ref_id', $refinery->kindlyTo()->int());
423  foreach ($rbacreview->getParentRoleIds($ref_id) as $role_array) {
424  $roles[] = $role_array['obj_id'];
425  }
426 
427  $view = new self();
428 
429  $hasRefId = $http->wrapper()->query()->has('ref_id');
430 
431  if ($hasRefId) {
432  global $DIC;
433  $rbacreview = $DIC['rbacreview'];
434 
435  $ref_id = $http->wrapper()->query()->retrieve('ref_id', $refinery->kindlyTo()->int());
436 
437  $roles = [];
438  foreach ($rbacreview->getParentRoleIds($ref_id) as $role_array) {
439  $roles[] = $role_array['obj_id'];
440  }
441  $view->setRoles(array_merge($roles, $rbacreview->getLocalRoles($ref_id)));
442  }
443  $view->setTableId($table_id);
444  // bugfix mantis 0023307
445  $lng = $DIC['lng'];
446  $view->setTitle($lng->txt('dcl_title_standardview'));
447  $view->setTableviewOrder(10);
448  $view->create();
449 
450  return $view;
451  }
This file is part of ILIAS, a powerful learning management system published by ILIAS open source e-Le...
static orderBy(string $orderBy, string $orderDirection='ASC')
global $DIC
Definition: feed.php:28
$ref_id
Definition: ltiauth.php:67
$lng
$http
Definition: raiseError.php:7
Refinery Factory $refinery
+ Here is the call graph for this function:
+ Here is the caller graph for this function:

◆ delete()

ilDclTableView::delete ( )

Definition at line 180 of file class.ilDclTableView.php.

References getFieldSettings().

180  : void
181  {
182  //Delete settings
183  foreach ($this->getFieldSettings() as $setting) {
184  $setting->delete();
185  }
186  parent::delete();
187  }
+ Here is the call graph for this function:

◆ findOrGetInstance()

static ilDclTableView::findOrGetInstance (   $primary_key,
array  $add_constructor_args = [] 
)
static
Returns
ActiveRecord|ilDclTableView

Definition at line 197 of file class.ilDclTableView.php.

Referenced by ilDclCreateViewDefinitionGUI\__construct(), ilDclEditViewDefinitionGUI\__construct(), ilDclRecordEditGUI\__construct(), and ilDclTableViewGUI\executeCommand().

197  : ActiveRecord
198  {
199  return parent::findOrGetInstance($primary_key, $add_constructor_args);
200  }
This file is part of ILIAS, a powerful learning management system published by ILIAS open source e-Le...
+ Here is the caller graph for this function:

◆ getAllForTableId()

static ilDclTableView::getAllForTableId ( int  $table_id)
static
Returns
ilDclTableView[]|ActiveRecord[]

Definition at line 395 of file class.ilDclTableView.php.

Referenced by ilDclBaseFieldModel\addToTableViews(), and ilDclTable\getTableViews().

395  : array
396  {
397  return self::where(['table_id' => $table_id])->orderBy('tableview_order')->get();
398  }
+ Here is the caller graph for this function:

◆ getCountForTableId()

static ilDclTableView::getCountForTableId ( int  $table_id)
static

Definition at line 400 of file class.ilDclTableView.php.

Referenced by ilDclTable\getNewTableviewOrder().

400  : int
401  {
402  return self::where(['table_id' => $table_id])->orderBy('tableview_order')->count();
403  }
+ Here is the caller graph for this function:

◆ getDescription()

ilDclTableView::getDescription ( )

Definition at line 125 of file class.ilDclTableView.php.

References $description.

Referenced by cloneStructure(), and ilDclTableViewTableGUI\fillRowFromObject().

125  : string
126  {
127  return $this->description;
128  }
+ Here is the caller graph for this function:

◆ getFieldSetting()

ilDclTableView::getFieldSetting (   $field_id)
Parameters
$field_id
Returns
ilDclTableViewFieldSetting|ActiveRecord

Definition at line 277 of file class.ilDclTableView.php.

References getId(), and ActiveRecord\where().

277  : ActiveRecord
278  {
280  'tableview_id' => $this->getId(),
281  'field' => $field_id
282  ])->first();
283  }
This file is part of ILIAS, a powerful learning management system published by ILIAS open source e-Le...
static where($where, $operator=null)
+ Here is the call graph for this function:

◆ getFieldSettings()

ilDclTableView::getFieldSettings ( )
Returns
ilDclTableViewFieldSetting[]
Exceptions
arException

Definition at line 253 of file class.ilDclTableView.php.

References ILIAS\LTI\ToolProvider\$settings, ilDclDatatype\getAllDatatype(), getId(), getTableId(), and ActiveRecord\where().

Referenced by cloneStructure(), and delete().

253  : array
254  {
256  [
257  'tableview_id' => $this->getId(),
258  'il_dcl_tfield_set.table_id' => $this->getTableId(),
259  ]
260  )->innerjoin('il_dcl_tfield_set', 'field', 'field', [])->orderBy('il_dcl_tfield_set.field_order')->get();
261 
262  $result = [];
263  foreach ($settings as $setting) {
264  $datatype = $setting->getFieldObject()->getDatatypeId();
265  if ($datatype === null || in_array($datatype, array_keys(ilDclDatatype::getAllDatatype()))) {
266  $result[] = $setting;
267  }
268  }
269 
270  return $result;
271  }
array $settings
Setting values (LTI parameters, custom parameters and local parameters).
Definition: System.php:200
static where($where, $operator=null)
static getAllDatatype(bool $force=false)
Get all possible Datatypes.
+ Here is the call graph for this function:
+ Here is the caller graph for this function:

◆ getFilterableFieldSettings()

ilDclTableView::getFilterableFieldSettings ( )

getFilterableFields Returns all fieldsetting-objects of this tableview which have set their filterable to true, including standard fields.

Returns
ilDclBaseFieldModel[]|ilDclTableViewFieldSetting[]

Definition at line 207 of file class.ilDclTableView.php.

References getTableId(), and ActiveRecord\where().

207  : array
208  {
210  [
211  "tableview_id" => $this->id,
212  'in_filter' => 1,
213  'il_dcl_tfield_set.table_id' => $this->getTableId(),
214  ]
215  )->innerjoin('il_dcl_tfield_set', 'field', 'field', [])
216  ->orderBy('il_dcl_tfield_set.field_order')
217  ->get();
218  }
static where($where, $operator=null)
+ Here is the call graph for this function:

◆ getId()

ilDclTableView::getId ( )

Definition at line 85 of file class.ilDclTableView.php.

References $id.

Referenced by cloneStructure(), ilDclTableViewTableGUI\fillRowFromObject(), getFieldSetting(), and getFieldSettings().

85  : ?int
86  {
87  return $this->id;
88  }
+ Here is the caller graph for this function:

◆ getOrder()

ilDclTableView::getOrder ( )

Definition at line 115 of file class.ilDclTableView.php.

References $tableview_order.

Referenced by cloneStructure(), and ilDclTableViewTableGUI\fillRowFromObject().

115  : int
116  {
117  return $this->tableview_order;
118  }
+ Here is the caller graph for this function:

◆ getRoles()

ilDclTableView::getRoles ( )

Definition at line 145 of file class.ilDclTableView.php.

References $roles.

Referenced by cloneStructure(), and ilObjDataCollectionAccess\hasAccessToTableView().

145  : array
146  {
147  return $this->roles;
148  }
+ Here is the caller graph for this function:

◆ getTable()

ilDclTableView::getTable ( )

Definition at line 189 of file class.ilDclTableView.php.

References ilDclCache\getTableCache().

189  : ilDclTable
190  {
191  return ilDclCache::getTableCache($this->table_id);
192  }
static getTableCache(int $table_id=null)
+ Here is the call graph for this function:

◆ getTableId()

ilDclTableView::getTableId ( )

Definition at line 95 of file class.ilDclTableView.php.

References $table_id.

Referenced by getFieldSettings(), getFilterableFieldSettings(), and getVisibleFields().

95  : int
96  {
97  return $this->table_id;
98  }
+ Here is the caller graph for this function:

◆ getTableviewOrder()

ilDclTableView::getTableviewOrder ( )

Definition at line 135 of file class.ilDclTableView.php.

References $tableview_order.

135  : int
136  {
137  return $this->tableview_order;
138  }

◆ getTitle()

ilDclTableView::getTitle ( )

Definition at line 105 of file class.ilDclTableView.php.

References $title.

Referenced by cloneStructure(), and ilDclTableViewTableGUI\fillRowFromObject().

105  : string
106  {
107  return $this->title;
108  }
+ Here is the caller graph for this function:

◆ getVisibleFields()

ilDclTableView::getVisibleFields ( )

Returns all field-objects of this tableview which have set their visibility to true, including standard fields.

Returns
ilDclBaseFieldModel[]|ilDclTableViewFieldSetting[]

Definition at line 224 of file class.ilDclTableView.php.

References $visible_fields_cache, getTableId(), and ActiveRecord\where().

224  : array
225  {
226  if (!$this->visible_fields_cache) {
228  [
229  "tableview_id" => $this->id,
230  'visible' => true,
231  'il_dcl_tfield_set.table_id' => $this->getTableId(),
232  ]
233  )->innerjoin(
234  'il_dcl_tfield_set',
235  'field',
236  'field',
237  []
238  )->orderBy('il_dcl_tfield_set.field_order')->get();
239  $fields = [];
240  foreach ($visible as $field_rec) {
241  $fields[] = $field_rec->getFieldObject();
242  }
243  $this->visible_fields_cache = $fields;
244  }
245 
247  }
static where($where, $operator=null)
+ Here is the call graph for this function:

◆ returnDbTableName()

static ilDclTableView::returnDbTableName ( )
static
Returns
string Return the Name of your Database Table

Definition at line 80 of file class.ilDclTableView.php.

80  : string
81  {
82  return "il_dcl_tableview";
83  }

◆ setDescription()

ilDclTableView::setDescription ( string  $description)

Definition at line 130 of file class.ilDclTableView.php.

References $description.

Referenced by cloneStructure().

130  : void
131  {
132  $this->description = $description;
133  }
+ Here is the caller graph for this function:

◆ setId()

ilDclTableView::setId ( int  $id)

Definition at line 90 of file class.ilDclTableView.php.

References $id.

90  : void
91  {
92  $this->id = $id;
93  }

◆ setOrder()

ilDclTableView::setOrder ( int  $order)

Definition at line 120 of file class.ilDclTableView.php.

Referenced by cloneStructure().

120  : void
121  {
122  $this->tableview_order = $order;
123  }
+ Here is the caller graph for this function:

◆ setRoles()

ilDclTableView::setRoles ( array  $roles)

Definition at line 150 of file class.ilDclTableView.php.

References $roles.

Referenced by cloneStructure().

150  : void
151  {
152  $this->roles = $roles;
153  }
+ Here is the caller graph for this function:

◆ setTableId()

ilDclTableView::setTableId ( int  $table_id)

Definition at line 100 of file class.ilDclTableView.php.

References $table_id.

100  : void
101  {
102  $this->table_id = $table_id;
103  }

◆ setTableviewOrder()

ilDclTableView::setTableviewOrder ( int  $tableview_order)

Definition at line 140 of file class.ilDclTableView.php.

References $tableview_order.

140  : void
141  {
142  $this->tableview_order = $tableview_order;
143  }

◆ setTitle()

ilDclTableView::setTitle ( string  $title)

Definition at line 110 of file class.ilDclTableView.php.

References $title.

Referenced by cloneStructure().

110  : void
111  {
112  $this->title = $title;
113  }
+ Here is the caller graph for this function:

◆ sleep()

ilDclTableView::sleep (   $field_name)
Parameters
string$field_name

Definition at line 158 of file class.ilDclTableView.php.

158  : ?string
159  {
160  if ($field_name == 'roles') {
161  return json_encode($this->roles);
162  }
163 
164  return null;
165  }

◆ wakeUp()

ilDclTableView::wakeUp (   $field_name,
  $field_value 
)
Parameters
string$field_name
int | string$field_value

Definition at line 171 of file class.ilDclTableView.php.

171  : ?array
172  {
173  if ($field_name == 'roles') {
174  return json_decode($field_value);
175  }
176 
177  return null;
178  }

Field Documentation

◆ $description

string ilDclTableView::$description = ''
protected

Definition at line 63 of file class.ilDclTableView.php.

Referenced by getDescription(), and setDescription().

◆ $id

int ilDclTableView::$id
protected

Definition at line 33 of file class.ilDclTableView.php.

Referenced by getId(), and setId().

◆ $roles

array ilDclTableView::$roles = []
protected

Definition at line 56 of file class.ilDclTableView.php.

Referenced by getRoles(), and setRoles().

◆ $table_id

int ilDclTableView::$table_id = 0
protected

Definition at line 41 of file class.ilDclTableView.php.

Referenced by getTableId(), and setTableId().

◆ $tableview_order

int ilDclTableView::$tableview_order = 0
protected

Definition at line 70 of file class.ilDclTableView.php.

Referenced by getOrder(), getTableviewOrder(), and setTableviewOrder().

◆ $title

string ilDclTableView::$title = ""
protected

Definition at line 49 of file class.ilDclTableView.php.

Referenced by getTitle(), and setTitle().

◆ $visible_fields_cache

array ilDclTableView::$visible_fields_cache = []
protected

Definition at line 74 of file class.ilDclTableView.php.

Referenced by getVisibleFields().


The documentation for this class was generated from the following file: