ILIAS  release_9 Revision v9.13-25-g2c18ec4c24f
ilDclBaseFieldModel Class Reference
+ Inheritance diagram for ilDclBaseFieldModel:
+ Collaboration diagram for ilDclBaseFieldModel:

Public Member Functions

 __construct (int $a_id=0)
 
 setId ($a_id)
 Set field id. More...
 
 getId ()
 Get field id. More...
 
 setTableId (int $a_id)
 Set table id. More...
 
 getTableId ()
 Get table id. More...
 
 setTitle (string $a_title)
 Set title. More...
 
 getTitle ()
 Get title. More...
 
 setDescription (string $a_desc)
 Set description. More...
 
 getDescription ()
 Get description. More...
 
 setDatatypeId (int $a_id)
 Set datatype id. More...
 
 getDatatypeId ()
 Get datatype_id. More...
 
 isUnique ()
 
 setUnique (?bool $unique)
 
 getDatatype ()
 
 getDatatypeTitle ()
 
 getPresentationTitle ()
 
 getPresentationDescription ()
 
 getStorageLocation ()
 Get storage location for the model. More...
 
 getExportable ()
 
 toArray ()
 
 isStandardField ()
 
 doRead ()
 
 buildFromDBRecord (array $rec)
 Builds model from db record. More...
 
 doCreate ()
 
 doUpdate ()
 
 updateProperties ()
 Update properties of this field in Database. More...
 
 doDelete ()
 Remove field and properties. More...
 
 getViewSettings ()
 
 getViewSetting (int $tableview_id)
 
 getOrder ()
 
 setOrder (int $order)
 
 hasProperty (string $key)
 Checks if a certain property for a field is set. More...
 
 getProperty (string $key)
 
 getPropertyInstance (string $key)
 
 setProperty (string $key, $value)
 
 getValidFieldProperties ()
 Returns all valid properties for a field-type. More...
 
 checkValidityFromForm (ilPropertyFormGUI &$form, ?int $record_id=null)
 
 checkValidity ($value, ?int $record_id=null)
 Check if input is valid. More...
 
 cloneStructure (int $original_id)
 
 afterClone (array $records)
 
 cloneProperties (ilDclBaseFieldModel $originalField)
 
 setExportable (bool $exportable)
 
 allowFilterInListView ()
 
 getRecordQuerySortObject (string $direction="asc", bool $sort_by_status=false)
 Returns a query-object for building the record-loader-sql-query. More...
 
 getRecordQueryFilterObject ( $filter_value="", ?ilDclBaseFieldModel $sort_field=null)
 Returns a query-object for building the record-loader-sql-query. More...
 
 getSortField ()
 Returns the sort-field id. More...
 
 hasNumericSorting ()
 Set to true, when the sorting should be handled numerical. More...
 
 checkFieldCreationInput (ilPropertyFormGUI $form)
 Checks input of specific fields befor saving. More...
 
 getStorageLocationOverride ()
 
 setStorageLocationOverride (?int $storage_location_override)
 
 fillHeaderExcel (ilExcel $worksheet, int &$row, int &$col)
 
 checkTitlesForImport (array &$titles, array &$import_fields)
 
 storePropertiesFromForm (ilPropertyFormGUI $form)
 called when saving the 'edit field' form More...
 
 fillPropertiesForm (ilPropertyFormGUI &$form)
 called to fill the 'edit field' form More...
 
 isConfirmationRequired (ilPropertyFormGUI $form)
 called by ilDclFieldEditGUI when updating field properties if you overwrite this method, remember to also overwrite getConfirmationGUI More...
 
 getConfirmationGUI (ilPropertyFormGUI $form)
 called by ilDclFieldEditGUI if isConfirmationRequired returns true More...
 

Static Public Member Functions

static _getTitleInvalidChars (bool $a_as_regex=true)
 All valid chars for filed titles. More...
 
static _getFieldIdByTitle (string $title, int $table_id)
 

Data Fields

const PROP_LENGTH = "lenght"
 General properties. More...
 
const PROP_REGEX = "regex"
 
const PROP_REFERENCE = "table_id"
 
const PROP_URL = "url"
 
const PROP_TEXTAREA = "text_area"
 
const PROP_REFERENCE_LINK = "reference_link"
 
const PROP_WIDTH = "width"
 
const PROP_HEIGHT = "height"
 
const PROP_LEARNING_PROGRESS = "learning_progress"
 
const PROP_ILIAS_REFERENCE_LINK = "ILIAS_reference_link"
 
const PROP_N_REFERENCE = "multiple_selection"
 
const PROP_FORMULA_EXPRESSION = "expression"
 
const PROP_DISPLAY_COPY_LINK_ACTION_MENU = "display_action_menu"
 
const PROP_LINK_DETAIL_PAGE_TEXT = "link_detail_page_text"
 
const PROP_LINK_DETAIL_PAGE_MOB = "link_detail_page_mob"
 
const PROP_SUPPORTED_FILE_TYPES = "supported_file_types"
 
const PROP_PLUGIN_HOOK_NAME = "plugin_hook_name"
 
const EDIT_VIEW = 2
 
const EXPORTABLE_VIEW = 4
 

Protected Member Functions

 loadDatatype ()
 Load datatype for model. More...
 
 loadTableFieldSetting ()
 loadTableFieldSetting More...
 
 addToTableViews ()
 create ilDclTableViewFieldSettings for this field in each tableview More...
 
 updateTableFieldSetting ()
 update exportable and fieldorder More...
 
 loadProperties ()
 Get all properties of a field. More...
 
 areEqual ($value_1, $value_2)
 
 normalizeValue (mixed $value)
 

Protected Attributes

string $id = ""
 
int $table_id = 0
 
string $title = ""
 
string $description = ""
 
int $datatype_id = 0
 
int $order = null
 
bool $unique = false
 
array $property = []
 
bool $exportable = false
 
ilDclDatatype $datatype = null
 
int $storage_location_override = null
 With this property the datatype-storage-location can be overwritten. More...
 
ilDBInterface $db
 
ilLanguage $lng
 

Private Member Functions

 loadExportability ()
 Load exportability. More...
 

Detailed Description

Definition at line 21 of file class.ilDclBaseFieldModel.php.

Constructor & Destructor Documentation

◆ __construct()

ilDclBaseFieldModel::__construct ( int  $a_id = 0)

Definition at line 65 of file class.ilDclBaseFieldModel.php.

References $DIC, doRead(), and ILIAS\Repository\lng().

66  {
67  global $DIC;
68  $this->db = $DIC->database();
69  $this->lng = $DIC->language();
70 
71  if ($a_id != 0) {
72  $this->id = (string) $a_id;
73  $this->doRead();
74  }
75  }
global $DIC
Definition: feed.php:28
+ Here is the call graph for this function:

Member Function Documentation

◆ _getFieldIdByTitle()

static ilDclBaseFieldModel::_getFieldIdByTitle ( string  $title,
int  $table_id 
)
static

Definition at line 89 of file class.ilDclBaseFieldModel.php.

References $DIC, $id, and $ilDB.

89  : int
90  {
91  global $DIC;
92  $ilDB = $DIC->database();
93 
94  $result = $ilDB->query(
95  'SELECT id FROM il_dcl_field WHERE title = ' . $ilDB->quote($title, 'text') . ' AND table_id = '
96  . $ilDB->quote($table_id, 'integer')
97  );
98  $id = 0;
99  while ($rec = $ilDB->fetchAssoc($result)) {
100  $id = $rec['id'];
101  }
102 
103  return $id;
104  }
global $DIC
Definition: feed.php:28

◆ _getTitleInvalidChars()

static ilDclBaseFieldModel::_getTitleInvalidChars ( bool  $a_as_regex = true)
static

All valid chars for filed titles.

Definition at line 80 of file class.ilDclBaseFieldModel.php.

Referenced by ilDclFieldEditGUI\initForm().

80  : string
81  {
82  if ($a_as_regex) {
83  return '/^[^<>\\\\":]*$/i';
84  } else {
85  return '\ < > " :';
86  }
87  }
+ Here is the caller graph for this function:

◆ addToTableViews()

ilDclBaseFieldModel::addToTableViews ( )
protected

create ilDclTableViewFieldSettings for this field in each tableview

Definition at line 357 of file class.ilDclBaseFieldModel.php.

References ilDclTableView\getAllForTableId().

Referenced by doCreate().

357  : void
358  {
359  foreach (ilDclTableView::getAllForTableId($this->table_id) as $tableview) {
360  $tableview->createFieldSetting($this->id);
361  }
362  }
static getAllForTableId(int $table_id)
+ Here is the call graph for this function:
+ Here is the caller graph for this function:

◆ afterClone()

ilDclBaseFieldModel::afterClone ( array  $records)

Definition at line 594 of file class.ilDclBaseFieldModel.php.

References ilDclCache\getRecordFieldCache().

Referenced by ilDclReferenceFieldModel\getFieldRef(), and ilDclCopyFieldModel\getValidFieldProperties().

595  {
596  foreach ($records as $rec) {
597  ilDclCache::getRecordFieldCache($rec, $this)->afterClone();
598  }
599  }
static getRecordFieldCache(object $record, object $field)
+ Here is the call graph for this function:
+ Here is the caller graph for this function:

◆ allowFilterInListView()

ilDclBaseFieldModel::allowFilterInListView ( )

Definition at line 636 of file class.ilDclBaseFieldModel.php.

636  : bool
637  {
638  return true;
639  }

◆ areEqual()

ilDclBaseFieldModel::areEqual (   $value_1,
  $value_2 
)
protected

Definition at line 561 of file class.ilDclBaseFieldModel.php.

References normalizeValue().

Referenced by checkValidity().

561  : bool
562  {
563  return $this->normalizeValue($value_1) === $this->normalizeValue($value_2);
564  }
+ Here is the call graph for this function:
+ Here is the caller graph for this function:

◆ buildFromDBRecord()

ilDclBaseFieldModel::buildFromDBRecord ( array  $rec)

Builds model from db record.

Definition at line 322 of file class.ilDclBaseFieldModel.php.

References setDatatypeId(), setDescription(), setId(), setTableId(), setTitle(), and setUnique().

322  : void
323  {
324  $this->setId($rec["id"]);
325  $this->setTableId($rec["table_id"]);
326  $this->setTitle($rec["title"]);
327  $this->setDescription($rec["description"]);
328  $this->setDatatypeId($rec["datatype_id"]);
329  $this->setUnique($rec["is_unique"] ?? null);
330  }
setDatatypeId(int $a_id)
Set datatype id.
setTitle(string $a_title)
Set title.
setDescription(string $a_desc)
Set description.
setTableId(int $a_id)
Set table id.
+ Here is the call graph for this function:

◆ checkFieldCreationInput()

ilDclBaseFieldModel::checkFieldCreationInput ( ilPropertyFormGUI  $form)

Checks input of specific fields befor saving.

Parameters
ilPropertyFormGUI$form
Returns
bool if checkInput was successful

Definition at line 700 of file class.ilDclBaseFieldModel.php.

700  : bool
701  {
702  return true;
703  }

◆ checkTitlesForImport()

ilDclBaseFieldModel::checkTitlesForImport ( array &  $titles,
array &  $import_fields 
)

Definition at line 727 of file class.ilDclBaseFieldModel.php.

References getTitle().

727  : void
728  {
729  foreach ($titles as $k => $title) {
730  if (!mb_detect_encoding($title, "UTF-8", true) == "UTF-8") {
731  $title = mb_convert_encoding($title, 'UTF-8', 'ISO-8859-1');
732  }
733  if ($title == $this->getTitle()) {
734  $import_fields[$k] = $this;
735  }
736  }
737  }
+ Here is the call graph for this function:

◆ checkValidity()

ilDclBaseFieldModel::checkValidity (   $value,
?int  $record_id = null 
)

Check if input is valid.

Parameters
float | int | string | array | null$value
Exceptions
ilDclInputException

Definition at line 539 of file class.ilDclBaseFieldModel.php.

References areEqual(), ilDclCache\getTableCache(), getTableId(), isUnique(), and ilDclInputException\UNIQUE_EXCEPTION.

Referenced by checkValidityFromForm().

539  : bool
540  {
541  //Don't check empty values
542  if ($value == null) {
543  return true;
544  }
545 
546  if ($this->isUnique()) {
547  $table = ilDclCache::getTableCache($this->getTableId());
548  foreach ($table->getRecords() as $record) {
549  if ($record->getId() !== $record_id || $record_id === 0) {
550  if ($this->areEqual($record->getRecordFieldValue($this->getId()), $value)) {
552  }
553  }
554  }
555 
556  }
557 
558  return true;
559  }
static getTableCache(int $table_id=null)
+ Here is the call graph for this function:
+ Here is the caller graph for this function:

◆ checkValidityFromForm()

ilDclBaseFieldModel::checkValidityFromForm ( ilPropertyFormGUI $form,
?int  $record_id = null 
)

Definition at line 528 of file class.ilDclBaseFieldModel.php.

References checkValidity(), getId(), and ilPropertyFormGUI\getInput().

528  : void
529  {
530  $value = $form->getInput('field_' . $this->getId());
531  $this->checkValidity($value, $record_id);
532  }
checkValidity($value, ?int $record_id=null)
Check if input is valid.
getInput(string $a_post_var, bool $ensureValidation=true)
Returns the input of an item, if item provides getInput method and as fallback the value of the HTTP-...
+ Here is the call graph for this function:

◆ cloneProperties()

ilDclBaseFieldModel::cloneProperties ( ilDclBaseFieldModel  $originalField)

Definition at line 601 of file class.ilDclBaseFieldModel.php.

References getDatatypeId(), getId(), getProperty(), getValidFieldProperties(), ilDclDatatype\INPUTFORMAT_COPY, ilDclDatatype\INPUTFORMAT_REFERENCE, and PROP_REFERENCE.

Referenced by cloneStructure().

601  : void
602  {
603  $orgProps = $originalField->getValidFieldProperties();
604  if (count($orgProps) == 0) {
605  return;
606  }
607  foreach ($orgProps as $prop_name) {
608  $fieldprop_obj = new ilDclFieldProperty();
609  $fieldprop_obj->setFieldId((int) $this->getId());
610  $fieldprop_obj->setName($prop_name);
611 
612  $value = $originalField->getProperty($prop_name);
613 
614  if (
615  $prop_name == ilDclBaseFieldModel::PROP_REFERENCE &&
616  (
619  )
620  ) {
621  $value = null;
622  }
623 
624  if ($value) {
625  $fieldprop_obj->setValue($value);
626  $fieldprop_obj->create();
627  }
628  }
629  }
getValidFieldProperties()
Returns all valid properties for a field-type.
getDatatypeId()
Get datatype_id.
+ Here is the call graph for this function:
+ Here is the caller graph for this function:

◆ cloneStructure()

ilDclBaseFieldModel::cloneStructure ( int  $original_id)
Exceptions
ilException

Definition at line 578 of file class.ilDclBaseFieldModel.php.

References cloneProperties(), doCreate(), ilDclCache\getFieldCache(), getId(), ilDclCache\setCloneOf(), setDatatypeId(), setDescription(), setExportable(), setOrder(), setTitle(), setUnique(), and ilDclCache\TYPE_FIELD.

578  : void
579  {
580  $original = ilDclCache::getFieldCache($original_id);
581  $this->setTitle($original->getTitle());
582  $this->setDatatypeId($original->getDatatypeId());
583  $this->setDescription($original->getDescription());
584  $this->setOrder($original->getOrder());
585  $this->setUnique($original->isUnique());
586  $this->setExportable($original->getExportable());
587  $this->doCreate();
588  $this->cloneProperties($original);
589 
590  // mandatory for all cloning functions
591  ilDclCache::setCloneOf($original_id, (int) $this->getId(), ilDclCache::TYPE_FIELD);
592  }
static getFieldCache(int $field_id=0)
setDatatypeId(int $a_id)
Set datatype id.
cloneProperties(ilDclBaseFieldModel $originalField)
static setCloneOf(int $old, int $new, string $type)
setTitle(string $a_title)
Set title.
setDescription(string $a_desc)
Set description.
+ Here is the call graph for this function:

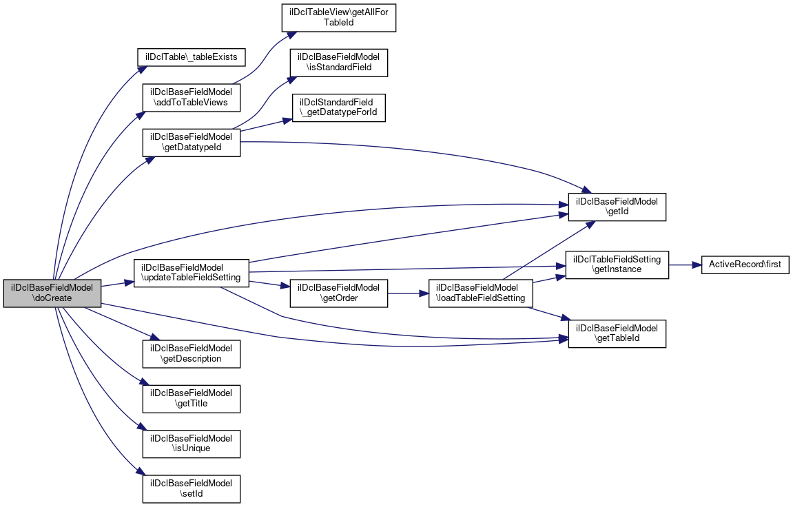
◆ doCreate()

ilDclBaseFieldModel::doCreate ( )

Definition at line 332 of file class.ilDclBaseFieldModel.php.

References ilDclTable\_tableExists(), addToTableViews(), getDatatypeId(), getDescription(), getId(), getTableId(), getTitle(), isUnique(), setId(), and updateTableFieldSetting().

Referenced by cloneStructure().

332  : void
333  {
334  if (!ilDclTable::_tableExists($this->getTableId())) {
335  throw new ilException("The field does not have a related table!");
336  }
337 
338  $id = $this->db->nextId("il_dcl_field");
339  $this->setId($id);
340  $query = "INSERT INTO il_dcl_field (" . "id" . ", table_id" . ", datatype_id" . ", title" . ", description" . ", is_unique"
341  . " ) VALUES (" . $this->db->quote($this->getId(), "integer") . "," . $this->db->quote(
342  $this->getTableId(),
343  "integer"
344  ) . ","
345  . $this->db->quote($this->getDatatypeId(), "integer") . "," . $this->db->quote($this->getTitle(), "text") . ","
346  . $this->db->quote($this->getDescription(), "text") . "," . $this->db->quote($this->isUnique(), "integer") . ")";
347  $this->db->manipulate($query);
348 
349  $this->updateTableFieldSetting();
350 
351  $this->addToTableViews();
352  }
addToTableViews()
create ilDclTableViewFieldSettings for this field in each tableview
getDescription()
Get description.
updateTableFieldSetting()
update exportable and fieldorder
static _tableExists(int $table_id)
getDatatypeId()
Get datatype_id.
+ Here is the call graph for this function:
+ Here is the caller graph for this function:

◆ doDelete()

ilDclBaseFieldModel::doDelete ( )

Remove field and properties.

Definition at line 425 of file class.ilDclBaseFieldModel.php.

References getId(), ilDclTableFieldSetting\getInstance(), getTableId(), and getViewSettings().

425  : void
426  {
427  // delete tablefield setting.
428  ilDclTableFieldSetting::getInstance($this->getTableId(), $this->getId())->delete();
429 
430  $query = "DELETE FROM il_dcl_field_prop WHERE field_id = " . $this->db->quote($this->getId(), "text");
431  $this->db->manipulate($query);
432 
433  $query = "DELETE FROM il_dcl_field WHERE id = " . $this->db->quote($this->getId(), "text");
434  $this->db->manipulate($query);
435 
436  foreach ($this->getViewSettings() as $field_setting) {
437  $field_setting->delete();
438  }
439  }
static getInstance(int $table_id, string $field)
+ Here is the call graph for this function:

◆ doRead()

ilDclBaseFieldModel::doRead ( )

Definition at line 296 of file class.ilDclBaseFieldModel.php.

References getId(), loadProperties(), loadTableFieldSetting(), setDatatypeId(), setDescription(), setTableId(), setTitle(), and setUnique().

Referenced by __construct().

296  : void
297  {
298  //THEN 1 ELSE 0 END AS has_options FROM il_dcl_field f WHERE id = ".$ilDB->quote($this->getId(),"integer");
299  $query = "SELECT * FROM il_dcl_field WHERE id = " . $this->db->quote($this->getId(), "integer");
300  $set = $this->db->query($query);
301  $rec = $this->db->fetchAssoc($set);
302 
303  if ($rec) {
304  $this->setTableId($rec["table_id"]);
305  if (null !== $rec["title"]) {
306  $this->setTitle($rec["title"]);
307  }
308  if (null !== $rec["description"]) {
309  $this->setDescription($rec["description"]);
310  }
311  $this->setDatatypeId($rec["datatype_id"]);
312  $this->setUnique((bool) $rec["is_unique"]);
313  }
314 
315  $this->loadProperties();
316  $this->loadTableFieldSetting();
317  }
loadTableFieldSetting()
loadTableFieldSetting
loadProperties()
Get all properties of a field.
setDatatypeId(int $a_id)
Set datatype id.
setTitle(string $a_title)
Set title.
setDescription(string $a_desc)
Set description.
setTableId(int $a_id)
Set table id.
+ Here is the call graph for this function:
+ Here is the caller graph for this function:

◆ doUpdate()

ilDclBaseFieldModel::doUpdate ( )

Definition at line 364 of file class.ilDclBaseFieldModel.php.

References getDatatypeId(), getDescription(), getId(), getTableId(), getTitle(), isUnique(), updateProperties(), and updateTableFieldSetting().

364  : void
365  {
366  $this->db->update(
367  "il_dcl_field",
368  [
369  "table_id" => [
370  "integer",
371  $this->getTableId(),
372  ],
373  "datatype_id" => [
374  "text",
375  $this->getDatatypeId(),
376  ],
377  "title" => [
378  "text",
379  $this->getTitle(),
380  ],
381  "description" => [
382  "text",
383  $this->getDescription(),
384  ],
385  "is_unique" => [
386  "integer",
387  $this->isUnique(),
388  ],
389  ],
390  [
391  "id" => [
392  "integer",
393  $this->getId(),
394  ],
395  ]
396  );
397  $this->updateTableFieldSetting();
398  $this->updateProperties();
399  }
updateProperties()
Update properties of this field in Database.
getDescription()
Get description.
updateTableFieldSetting()
update exportable and fieldorder
getDatatypeId()
Get datatype_id.
+ Here is the call graph for this function:

◆ fillHeaderExcel()

ilDclBaseFieldModel::fillHeaderExcel ( ilExcel  $worksheet,
int &  $row,
int &  $col 
)

Definition at line 721 of file class.ilDclBaseFieldModel.php.

References getTitle(), and ilExcel\setCell().

721  : void
722  {
723  $worksheet->setCell($row, $col, $this->getTitle());
724  $col++;
725  }
setCell(int $a_row, int $a_col, $a_value, ?string $a_datatype=null)
Set cell value.
+ Here is the call graph for this function:

◆ fillPropertiesForm()

ilDclBaseFieldModel::fillPropertiesForm ( ilPropertyFormGUI $form)

called to fill the 'edit field' form

Definition at line 760 of file class.ilDclBaseFieldModel.php.

References getDatatypeId(), getDescription(), getId(), getProperty(), getTableId(), getTitle(), getValidFieldProperties(), isUnique(), and ilPropertyFormGUI\setValuesByArray().

760  : bool
761  {
762  $values = [
763  'table_id' => $this->getTableId(),
764  'field_id' => $this->getId(),
765  'title' => $this->getTitle(),
766  'datatype' => $this->getDatatypeId(),
767  'description' => $this->getDescription(),
768  'unique' => $this->isUnique(),
769  ];
770 
771  $properties = $this->getValidFieldProperties();
772  foreach ($properties as $prop) {
773  $values['prop_' . $prop] = $this->getProperty($prop);
774  }
775 
776  $form->setValuesByArray($values);
777 
778  return true;
779  }
setValuesByArray(array $a_values, bool $a_restrict_to_value_keys=false)
getDescription()
Get description.
getValidFieldProperties()
Returns all valid properties for a field-type.
getDatatypeId()
Get datatype_id.
+ Here is the call graph for this function:

◆ getConfirmationGUI()

ilDclBaseFieldModel::getConfirmationGUI ( ilPropertyFormGUI  $form)

called by ilDclFieldEditGUI if isConfirmationRequired returns true

Definition at line 793 of file class.ilDclBaseFieldModel.php.

References ilFormGUI\getFormAction(), ilPropertyFormGUI\getInput(), and ILIAS\Repository\lng().

794  {
795  $ilConfirmationGUI = new ilConfirmationGUI();
796  $ilConfirmationGUI->setFormAction($form->getFormAction());
797  $ilConfirmationGUI->addHiddenItem('confirmed', "1");
798  $ilConfirmationGUI->addHiddenItem('field_id', $form->getInput('field_id'));
799  $ilConfirmationGUI->addHiddenItem('title', $form->getInput('title'));
800  $ilConfirmationGUI->addHiddenItem('description', $form->getInput('description'));
801  $ilConfirmationGUI->addHiddenItem('datatype', $form->getInput('datatype'));
802  $ilConfirmationGUI->addHiddenItem('unique', $form->getInput('unique'));
803  $ilConfirmationGUI->setConfirm($this->lng->txt('dcl_update_field'), 'update');
804  $ilConfirmationGUI->setCancel($this->lng->txt('cancel'), 'edit');
805 
806  return $ilConfirmationGUI;
807  }
getInput(string $a_post_var, bool $ensureValidation=true)
Returns the input of an item, if item provides getInput method and as fallback the value of the HTTP-...
+ Here is the call graph for this function:

◆ getDatatype()

ilDclBaseFieldModel::getDatatype ( )

Definition at line 207 of file class.ilDclBaseFieldModel.php.

References $datatype, and loadDatatype().

Referenced by ilDclFieldFactory\getClassPathByInstance(), ilDclFieldFactory\getFieldTypeByInstance(), ilDclPluginFieldModel\getPresentationDescription(), and ilDclPluginFieldModel\getPresentationTitle().

207  : ilDclDatatype
208  {
209  $this->loadDatatype();
210 
211  return $this->datatype;
212  }
loadDatatype()
Load datatype for model.
+ Here is the call graph for this function:
+ Here is the caller graph for this function:

◆ getDatatypeId()

◆ getDatatypeTitle()

ilDclBaseFieldModel::getDatatypeTitle ( )

Definition at line 214 of file class.ilDclBaseFieldModel.php.

References loadDatatype().

Referenced by getPresentationDescription(), and getPresentationTitle().

214  : string
215  {
216  $this->loadDatatype();
217  return $this->datatype->getTitle();
218  }
loadDatatype()
Load datatype for model.
+ Here is the call graph for this function:
+ Here is the caller graph for this function:

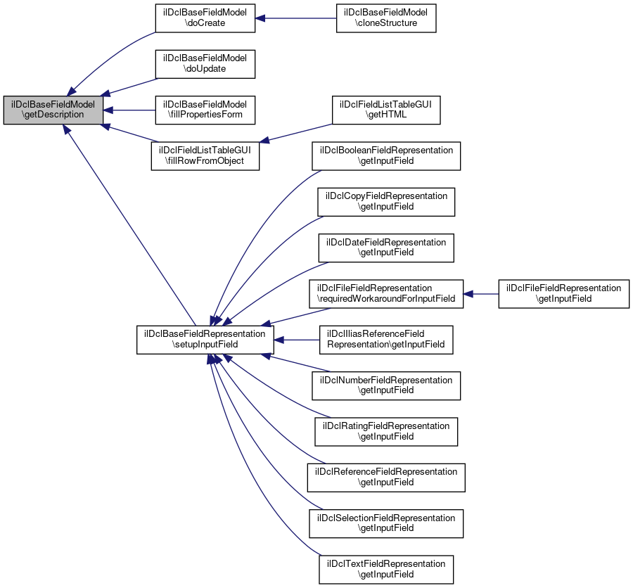
◆ getDescription()

ilDclBaseFieldModel::getDescription ( )

Get description.

Definition at line 170 of file class.ilDclBaseFieldModel.php.

References $description.

Referenced by doCreate(), doUpdate(), fillPropertiesForm(), ilDclFieldListTableGUI\fillRowFromObject(), and ilDclBaseFieldRepresentation\setupInputField().

170  : string
171  {
172  return $this->description;
173  }
+ Here is the caller graph for this function:

◆ getExportable()

ilDclBaseFieldModel::getExportable ( )
Returns
bool

Definition at line 267 of file class.ilDclBaseFieldModel.php.

References $exportable, and loadExportability().

Referenced by ilDclStandardField\clone(), and ilDclFieldListTableGUI\fillRowFromObject().

267  : bool
268  {
269  if (!isset($this->exportable)) {
270  $this->loadExportability();
271  }
272 
273  return $this->exportable;
274  }
loadExportability()
Load exportability.
+ Here is the call graph for this function:
+ Here is the caller graph for this function:

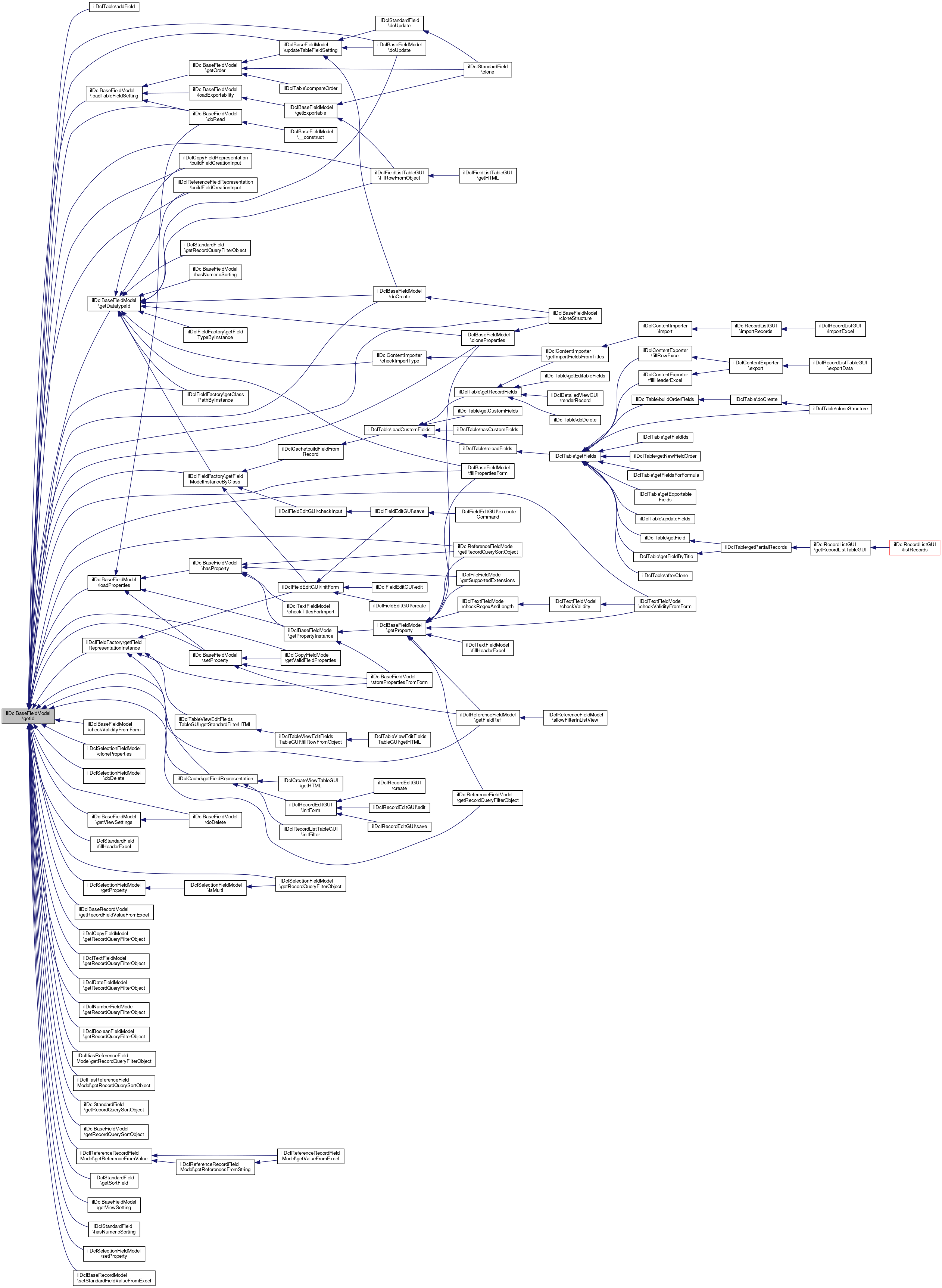
◆ getId()

ilDclBaseFieldModel::getId ( )

Get field id.

Definition at line 118 of file class.ilDclBaseFieldModel.php.

References $id.

Referenced by ilDclTable\addField(), ilDclCopyFieldRepresentation\buildFieldCreationInput(), ilDclReferenceFieldRepresentation\buildFieldCreationInput(), ilDclTextFieldModel\checkValidityFromForm(), checkValidityFromForm(), ilDclSelectionFieldModel\cloneProperties(), cloneProperties(), cloneStructure(), doCreate(), ilDclSelectionFieldModel\doDelete(), doDelete(), doRead(), doUpdate(), ilDclStandardField\fillHeaderExcel(), fillPropertiesForm(), ilDclFieldListTableGUI\fillRowFromObject(), ilDclFieldFactory\getClassPathByInstance(), getDatatypeId(), ilDclFieldFactory\getFieldModelInstanceByClass(), ilDclReferenceFieldModel\getFieldRef(), ilDclCache\getFieldRepresentation(), ilDclFieldFactory\getFieldRepresentationInstance(), ilDclSelectionFieldModel\getProperty(), ilDclBaseRecordModel\getRecordFieldValueFromExcel(), ilDclCopyFieldModel\getRecordQueryFilterObject(), ilDclTextFieldModel\getRecordQueryFilterObject(), ilDclDateFieldModel\getRecordQueryFilterObject(), ilDclNumberFieldModel\getRecordQueryFilterObject(), ilDclBooleanFieldModel\getRecordQueryFilterObject(), ilDclSelectionFieldModel\getRecordQueryFilterObject(), ilDclIliasReferenceFieldModel\getRecordQueryFilterObject(), ilDclReferenceFieldModel\getRecordQueryFilterObject(), ilDclIliasReferenceFieldModel\getRecordQuerySortObject(), ilDclReferenceFieldModel\getRecordQuerySortObject(), ilDclStandardField\getRecordQuerySortObject(), getRecordQuerySortObject(), ilDclReferenceRecordFieldModel\getReferenceFromValue(), ilDclStandardField\getSortField(), ilDclCopyFieldModel\getValidFieldProperties(), getViewSetting(), getViewSettings(), ilDclStandardField\hasNumericSorting(), loadProperties(), loadTableFieldSetting(), ilDclSelectionFieldModel\setProperty(), setProperty(), ilDclBaseRecordModel\setStandardFieldValueFromExcel(), and updateTableFieldSetting().

118  : string
119  {
120  return $this->id;
121  }
+ Here is the caller graph for this function:

◆ getOrder()

ilDclBaseFieldModel::getOrder ( )

Definition at line 454 of file class.ilDclBaseFieldModel.php.

References $order, and loadTableFieldSetting().

Referenced by ilDclStandardField\clone(), ilDclTable\compareOrder(), and updateTableFieldSetting().

454  : int
455  {
456  if ($this->order == null) {
457  $this->loadTableFieldSetting();
458  }
459 
460  return !$this->order ? 0 : $this->order;
461  }
loadTableFieldSetting()
loadTableFieldSetting
+ Here is the call graph for this function:
+ Here is the caller graph for this function:

◆ getPresentationDescription()

ilDclBaseFieldModel::getPresentationDescription ( )

Definition at line 225 of file class.ilDclBaseFieldModel.php.

References getDatatypeTitle(), and ILIAS\Repository\lng().

225  : string
226  {
227  return $this->lng->txt('dcl_' . $this->getDatatypeTitle() . '_desc');
228  }
+ Here is the call graph for this function:

◆ getPresentationTitle()

ilDclBaseFieldModel::getPresentationTitle ( )

Definition at line 220 of file class.ilDclBaseFieldModel.php.

References getDatatypeTitle(), and ILIAS\Repository\lng().

Referenced by ilDclFieldListTableGUI\fillRowFromObject().

220  : string
221  {
222  return $this->lng->txt('dcl_' . $this->getDatatypeTitle());
223  }
+ Here is the call graph for this function:
+ Here is the caller graph for this function:

◆ getProperty()

ilDclBaseFieldModel::getProperty ( string  $key)

Definition at line 486 of file class.ilDclBaseFieldModel.php.

References getPropertyInstance().

Referenced by ilDclTextFieldModel\checkRegexAndLength(), ilDclTextFieldModel\checkValidityFromForm(), cloneProperties(), ilDclTextFieldModel\fillHeaderExcel(), fillPropertiesForm(), ilDclReferenceFieldModel\getFieldRef(), ilDclReferenceFieldModel\getRecordQueryFilterObject(), ilDclReferenceFieldModel\getRecordQuerySortObject(), and ilDclFileFieldModel\getSupportedExtensions().

486  : mixed
487  {
488  $instance = $this->getPropertyInstance($key);
489 
490  return ($instance !== null) ? $instance->getValue() : null;
491  }
string $key
Consumer key/client ID value.
Definition: System.php:193
+ Here is the call graph for this function:
+ Here is the caller graph for this function:

◆ getPropertyInstance()

ilDclBaseFieldModel::getPropertyInstance ( string  $key)

Definition at line 493 of file class.ilDclBaseFieldModel.php.

References ILIAS\LTI\ToolProvider\$key, hasProperty(), and loadProperties().

Referenced by getProperty(), and storePropertiesFromForm().

494  {
495  $this->loadProperties();
496  if ($this->hasProperty($key)) {
497  return $this->property[$key];
498  }
499 
500  return null;
501  }
hasProperty(string $key)
Checks if a certain property for a field is set.
loadProperties()
Get all properties of a field.
string $key
Consumer key/client ID value.
Definition: System.php:193
+ Here is the call graph for this function:
+ Here is the caller graph for this function:

◆ getRecordQueryFilterObject()

ilDclBaseFieldModel::getRecordQueryFilterObject (   $filter_value = "",
?ilDclBaseFieldModel  $sort_field = null 
)

Returns a query-object for building the record-loader-sql-query.

Parameters
string | int$filter_value

Definition at line 668 of file class.ilDclBaseFieldModel.php.

◆ getRecordQuerySortObject()

ilDclBaseFieldModel::getRecordQuerySortObject ( string  $direction = "asc",
bool  $sort_by_status = false 
)

Returns a query-object for building the record-loader-sql-query.

Parameters
bool$sort_by_statusThe specific sort object is a status field

Definition at line 645 of file class.ilDclBaseFieldModel.php.

References getId().

649  $sql_obj = new ilDclRecordQueryObject();
650 
651  $select_str = "sort_stloc_{$this->getId()}.value AS field_{$this->getId()}";
652  $join_str
653  = "LEFT JOIN il_dcl_record_field AS sort_record_field_{$this->getId()} ON (sort_record_field_{$this->getId()}.record_id = record.id AND sort_record_field_{$this->getId()}.field_id = "
654  . $this->db->quote($this->getId(), 'integer') . ") ";
655  $join_str .= "LEFT JOIN il_dcl_stloc{$this->getStorageLocation()}_value AS sort_stloc_{$this->getId()} ON (sort_stloc_{$this->getId()}.record_field_id = sort_record_field_{$this->getId()}.id)";
656 
657  $sql_obj->setSelectStatement($select_str);
658  $sql_obj->setJoinStatement($join_str);
659  $sql_obj->setOrderStatement("field_{$this->getId()} $direction, ID ASC");
660 
661  return $sql_obj;
662  }
+ Here is the call graph for this function:

◆ getSortField()

ilDclBaseFieldModel::getSortField ( )

Returns the sort-field id.

Definition at line 678 of file class.ilDclBaseFieldModel.php.

References getTitle().

678  : string
679  {
680  return $this->getTitle();
681  }
+ Here is the call graph for this function:

◆ getStorageLocation()

ilDclBaseFieldModel::getStorageLocation ( )

Get storage location for the model.

Definition at line 233 of file class.ilDclBaseFieldModel.php.

References getStorageLocationOverride(), and loadDatatype().

233  : ?int
234  {
235  if ($this->getStorageLocationOverride() !== null) {
236  return $this->getStorageLocationOverride();
237  }
238 
239  $this->loadDatatype();
240 
241  return $this->datatype->getStorageLocation();
242  }
loadDatatype()
Load datatype for model.
+ Here is the call graph for this function:

◆ getStorageLocationOverride()

ilDclBaseFieldModel::getStorageLocationOverride ( )
Deprecated:

Definition at line 708 of file class.ilDclBaseFieldModel.php.

References $storage_location_override.

Referenced by getStorageLocation().

708  : ?int
709  {
711  }
int $storage_location_override
With this property the datatype-storage-location can be overwritten.
+ Here is the caller graph for this function:

◆ getTableId()

◆ getTitle()

◆ getValidFieldProperties()

ilDclBaseFieldModel::getValidFieldProperties ( )

Returns all valid properties for a field-type.

Definition at line 523 of file class.ilDclBaseFieldModel.php.

Referenced by cloneProperties(), fillPropertiesForm(), and storePropertiesFromForm().

523  : array
524  {
525  return [];
526  }
+ Here is the caller graph for this function:

◆ getViewSetting()

ilDclBaseFieldModel::getViewSetting ( int  $tableview_id)

Definition at line 449 of file class.ilDclBaseFieldModel.php.

References getId(), and ilDclTableViewFieldSetting\getTableViewFieldSetting().

+ Here is the call graph for this function:

◆ getViewSettings()

ilDclBaseFieldModel::getViewSettings ( )
Returns
ilDclTableViewFieldSetting[]

Definition at line 444 of file class.ilDclBaseFieldModel.php.

References getId(), and ActiveRecord\where().

Referenced by doDelete().

444  : array
445  {
446  return ilDclTableViewFieldSetting::where(['field' => $this->getId()])->get();
447  }
static where($where, $operator=null)
+ Here is the call graph for this function:
+ Here is the caller graph for this function:

◆ hasNumericSorting()

ilDclBaseFieldModel::hasNumericSorting ( )

Set to true, when the sorting should be handled numerical.

Definition at line 686 of file class.ilDclBaseFieldModel.php.

References getDatatypeId(), and ilDclDatatype\INPUTFORMAT_NUMBER.

686  : bool
687  {
689  return true;
690  }
691 
692  return false;
693  }
getDatatypeId()
Get datatype_id.
+ Here is the call graph for this function:

◆ hasProperty()

ilDclBaseFieldModel::hasProperty ( string  $key)

Checks if a certain property for a field is set.

Definition at line 479 of file class.ilDclBaseFieldModel.php.

References ILIAS\UI\Implementation\Component\Input\getValue(), and loadProperties().

Referenced by ilDclTextFieldModel\checkTitlesForImport(), getPropertyInstance(), ilDclReferenceFieldModel\getRecordQuerySortObject(), and ilDclFileFieldModel\getSupportedExtensions().

479  : bool
480  {
481  $this->loadProperties();
482 
483  return (isset($this->property[$key]) && $this->property[$key]->getValue() != null);
484  }
getValue()
Get the value that is displayed in the input client side.
Definition: Group.php:46
loadProperties()
Get all properties of a field.
string $key
Consumer key/client ID value.
Definition: System.php:193
+ Here is the call graph for this function:
+ Here is the caller graph for this function:

◆ isConfirmationRequired()

ilDclBaseFieldModel::isConfirmationRequired ( ilPropertyFormGUI  $form)

called by ilDclFieldEditGUI when updating field properties if you overwrite this method, remember to also overwrite getConfirmationGUI

Definition at line 785 of file class.ilDclBaseFieldModel.php.

785  : bool
786  {
787  return false;
788  }

◆ isStandardField()

ilDclBaseFieldModel::isStandardField ( )

Definition at line 291 of file class.ilDclBaseFieldModel.php.

Referenced by ilDclFieldListTableGUI\fillRowFromObject(), and getDatatypeId().

291  : bool
292  {
293  return false;
294  }
+ Here is the caller graph for this function:

◆ isUnique()

ilDclBaseFieldModel::isUnique ( )

Definition at line 197 of file class.ilDclBaseFieldModel.php.

References $unique.

Referenced by checkValidity(), doCreate(), doUpdate(), fillPropertiesForm(), and ilDclFieldListTableGUI\fillRowFromObject().

197  : bool
198  {
199  return $this->unique;
200  }
+ Here is the caller graph for this function:

◆ loadDatatype()

ilDclBaseFieldModel::loadDatatype ( )
protected

Load datatype for model.

Definition at line 247 of file class.ilDclBaseFieldModel.php.

References ilDclCache\getDatatype().

Referenced by getDatatype(), getDatatypeTitle(), and getStorageLocation().

247  : void
248  {
249  if ($this->datatype == null) {
250  $this->datatype = ilDclCache::getDatatype($this->datatype_id);
251  }
252  }
static getDatatype(int $datatyp_id)
Get cached datatypes.
+ Here is the call graph for this function:
+ Here is the caller graph for this function:

◆ loadExportability()

ilDclBaseFieldModel::loadExportability ( )
private

Load exportability.

Definition at line 279 of file class.ilDclBaseFieldModel.php.

References loadTableFieldSetting().

Referenced by getExportable().

279  : void
280  {
281  if ($this->exportable == null) {
282  $this->loadTableFieldSetting();
283  }
284  }
loadTableFieldSetting()
loadTableFieldSetting
+ Here is the call graph for this function:
+ Here is the caller graph for this function:

◆ loadProperties()

ilDclBaseFieldModel::loadProperties ( )
protected

Get all properties of a field.

Definition at line 471 of file class.ilDclBaseFieldModel.php.

References ilDclCache\getFieldProperties(), and getId().

Referenced by doRead(), getPropertyInstance(), hasProperty(), and setProperty().

471  : void
472  {
473  $this->property = ilDclCache::getFieldProperties($this->getId());
474  }
static getFieldProperties(string $field_id)
Cache Field properties.
+ Here is the call graph for this function:
+ Here is the caller graph for this function:

◆ loadTableFieldSetting()

ilDclBaseFieldModel::loadTableFieldSetting ( )
protected

loadTableFieldSetting

Definition at line 257 of file class.ilDclBaseFieldModel.php.

References getId(), ilDclTableFieldSetting\getInstance(), and getTableId().

Referenced by doRead(), getOrder(), and loadExportability().

257  : void
258  {
259  $tablefield_setting = ilDclTableFieldSetting::getInstance($this->getTableId(), $this->getId());
260  $this->exportable = $tablefield_setting->isExportable();
261  $this->order = $tablefield_setting->getFieldOrder();
262  }
static getInstance(int $table_id, string $field)
+ Here is the call graph for this function:
+ Here is the caller graph for this function:

◆ normalizeValue()

ilDclBaseFieldModel::normalizeValue ( mixed  $value)
protected

Definition at line 566 of file class.ilDclBaseFieldModel.php.

Referenced by areEqual().

567  {
568  if (is_string($value)) {
569  $value = trim(preg_replace("/\\s+/uism", " ", $value));
570  }
571 
572  return $value;
573  }
+ Here is the caller graph for this function:

◆ setDatatypeId()

ilDclBaseFieldModel::setDatatypeId ( int  $a_id)

Set datatype id.

Definition at line 178 of file class.ilDclBaseFieldModel.php.

Referenced by buildFromDBRecord(), cloneStructure(), and doRead().

178  : void
179  {
180  //unset the cached datatype.
181  $this->datatype = null;
182  $this->datatype_id = $a_id;
183  }
+ Here is the caller graph for this function:

◆ setDescription()

ilDclBaseFieldModel::setDescription ( string  $a_desc)

Set description.

Definition at line 162 of file class.ilDclBaseFieldModel.php.

Referenced by buildFromDBRecord(), cloneStructure(), and doRead().

162  : void
163  {
164  $this->description = $a_desc;
165  }
+ Here is the caller graph for this function:

◆ setExportable()

ilDclBaseFieldModel::setExportable ( bool  $exportable)

Definition at line 631 of file class.ilDclBaseFieldModel.php.

References $exportable.

Referenced by ilDclStandardField\clone(), and cloneStructure().

631  : void
632  {
633  $this->exportable = $exportable;
634  }
+ Here is the caller graph for this function:

◆ setId()

ilDclBaseFieldModel::setId (   $a_id)

Set field id.

Parameters
int|string

Definition at line 110 of file class.ilDclBaseFieldModel.php.

Referenced by buildFromDBRecord(), and doCreate().

110  : void
111  {
112  $this->id = (string) $a_id;
113  }
+ Here is the caller graph for this function:

◆ setOrder()

ilDclBaseFieldModel::setOrder ( int  $order)

Definition at line 463 of file class.ilDclBaseFieldModel.php.

References $order.

Referenced by ilDclStandardField\clone(), and cloneStructure().

463  : void
464  {
465  $this->order = $order;
466  }
+ Here is the caller graph for this function:

◆ setProperty()

ilDclBaseFieldModel::setProperty ( string  $key,
  $value 
)

Definition at line 503 of file class.ilDclBaseFieldModel.php.

References ILIAS\LTI\ToolProvider\$key, $property, getId(), and loadProperties().

Referenced by ilDclReferenceFieldModel\getFieldRef(), ilDclCopyFieldModel\getValidFieldProperties(), and storePropertiesFromForm().

504  {
505  $this->loadProperties();
506  if (isset($this->property[$key])) {
507  $this->property[$key]->setValue($value);
508  } else {
510  $property->setName($key);
511  $property->setFieldId((int) $this->getId());
512  $property->setValue($value);
513 
514  $this->property[$key] = $property;
515  }
516 
517  return $this->property[$key];
518  }
loadProperties()
Get all properties of a field.
string $key
Consumer key/client ID value.
Definition: System.php:193
+ Here is the call graph for this function:
+ Here is the caller graph for this function:

◆ setStorageLocationOverride()

ilDclBaseFieldModel::setStorageLocationOverride ( ?int  $storage_location_override)
Deprecated:
override ilDclFieldTypePlugin::getStorageLocation() instead

Definition at line 716 of file class.ilDclBaseFieldModel.php.

References $storage_location_override.

716  : void
717  {
718  $this->storage_location_override = $storage_location_override;
719  }
int $storage_location_override
With this property the datatype-storage-location can be overwritten.

◆ setTableId()

ilDclBaseFieldModel::setTableId ( int  $a_id)

Set table id.

Definition at line 126 of file class.ilDclBaseFieldModel.php.

Referenced by buildFromDBRecord(), and doRead().

126  : void
127  {
128  $this->table_id = $a_id;
129  }
+ Here is the caller graph for this function:

◆ setTitle()

ilDclBaseFieldModel::setTitle ( string  $a_title)

Set title.

Definition at line 142 of file class.ilDclBaseFieldModel.php.

Referenced by buildFromDBRecord(), cloneStructure(), and doRead().

142  : void
143  {
144  //title cannot begin with _ as this is saved for other purposes. make __ instead.
145  if (substr($a_title, 0, 1) == "_" && substr($a_title, 0, 2) != "__") {
146  $a_title = "_" . $a_title;
147  }
148  $this->title = $a_title;
149  }
+ Here is the caller graph for this function:

◆ setUnique()

ilDclBaseFieldModel::setUnique ( ?bool  $unique)

Definition at line 202 of file class.ilDclBaseFieldModel.php.

Referenced by buildFromDBRecord(), ilDclStandardField\clone(), cloneStructure(), and doRead().

202  : void
203  {
204  $this->unique = (bool) $unique;
205  }
+ Here is the caller graph for this function:

◆ storePropertiesFromForm()

ilDclBaseFieldModel::storePropertiesFromForm ( ilPropertyFormGUI  $form)

called when saving the 'edit field' form

Definition at line 742 of file class.ilDclBaseFieldModel.php.

References ilDclFieldFactory\getFieldRepresentationInstance(), ilPropertyFormGUI\getInput(), getPropertyInstance(), getValidFieldProperties(), and setProperty().

742  : void
743  {
744  $field_props = $this->getValidFieldProperties();
745  $representation = ilDclFieldFactory::getFieldRepresentationInstance($this);
746 
747  foreach ($field_props as $property) {
748  $value = $form->getInput($representation->getPropertyInputFieldId($property));
749 
750  // save non empty values and set them to null, when they already exist. Do not override plugin-hook when already set.
751  if (!empty($value) || ($this->getPropertyInstance($property) != null && $property != self::PROP_PLUGIN_HOOK_NAME)) {
752  $this->setProperty($property, $value)?->store();
753  }
754  }
755  }
static getFieldRepresentationInstance(ilDclBaseFieldModel $field)
getInput(string $a_post_var, bool $ensureValidation=true)
Returns the input of an item, if item provides getInput method and as fallback the value of the HTTP-...
getValidFieldProperties()
Returns all valid properties for a field-type.
setProperty(string $key, $value)
+ Here is the call graph for this function:

◆ toArray()

ilDclBaseFieldModel::toArray ( )

Definition at line 286 of file class.ilDclBaseFieldModel.php.

286  : array
287  {
288  return (array) $this;
289  }

◆ updateProperties()

ilDclBaseFieldModel::updateProperties ( )

Update properties of this field in Database.

Definition at line 404 of file class.ilDclBaseFieldModel.php.

Referenced by doUpdate(), ilDclReferenceFieldModel\getFieldRef(), and ilDclCopyFieldModel\getValidFieldProperties().

404  : void
405  {
406  foreach ($this->property as $prop) {
407  $prop->store();
408  }
409  }
+ Here is the caller graph for this function:

◆ updateTableFieldSetting()

ilDclBaseFieldModel::updateTableFieldSetting ( )
protected

update exportable and fieldorder

Definition at line 414 of file class.ilDclBaseFieldModel.php.

References getId(), ilDclTableFieldSetting\getInstance(), getOrder(), and getTableId().

Referenced by doCreate(), ilDclStandardField\doUpdate(), and doUpdate().

414  : void
415  {
416  $tablefield_setting = ilDclTableFieldSetting::getInstance($this->getTableId(), $this->getId());
417  $tablefield_setting->setExportable($this->exportable);
418  $tablefield_setting->setFieldOrder($this->getOrder());
419  $tablefield_setting->store();
420  }
static getInstance(int $table_id, string $field)
+ Here is the call graph for this function:
+ Here is the caller graph for this function:

Field Documentation

◆ $datatype

ilDclDatatype ilDclBaseFieldModel::$datatype = null
protected

Definition at line 33 of file class.ilDclBaseFieldModel.php.

Referenced by getDatatype().

◆ $datatype_id

int ilDclBaseFieldModel::$datatype_id = 0
protected

Definition at line 27 of file class.ilDclBaseFieldModel.php.

Referenced by getDatatypeId().

◆ $db

ilDBInterface ilDclBaseFieldModel::$db
protected

Definition at line 62 of file class.ilDclBaseFieldModel.php.

◆ $description

string ilDclBaseFieldModel::$description = ""
protected

Definition at line 26 of file class.ilDclBaseFieldModel.php.

Referenced by getDescription().

◆ $exportable

bool ilDclBaseFieldModel::$exportable = false
protected

Definition at line 32 of file class.ilDclBaseFieldModel.php.

Referenced by getExportable(), and setExportable().

◆ $id

◆ $lng

ilLanguage ilDclBaseFieldModel::$lng
protected

◆ $order

int ilDclBaseFieldModel::$order = null
protected

Definition at line 28 of file class.ilDclBaseFieldModel.php.

Referenced by getOrder(), and setOrder().

◆ $property

array ilDclBaseFieldModel::$property = []
protected

Definition at line 31 of file class.ilDclBaseFieldModel.php.

Referenced by setProperty().

◆ $storage_location_override

int ilDclBaseFieldModel::$storage_location_override = null
protected

With this property the datatype-storage-location can be overwritten.

This need to be done in plugins.

Definition at line 37 of file class.ilDclBaseFieldModel.php.

Referenced by getStorageLocationOverride(), and setStorageLocationOverride().

◆ $table_id

int ilDclBaseFieldModel::$table_id = 0
protected

◆ $title

string ilDclBaseFieldModel::$title = ""
protected

◆ $unique

bool ilDclBaseFieldModel::$unique = false
protected

Definition at line 29 of file class.ilDclBaseFieldModel.php.

Referenced by isUnique().

◆ EDIT_VIEW

const ilDclBaseFieldModel::EDIT_VIEW = 2

Definition at line 59 of file class.ilDclBaseFieldModel.php.

◆ EXPORTABLE_VIEW

const ilDclBaseFieldModel::EXPORTABLE_VIEW = 4

Definition at line 60 of file class.ilDclBaseFieldModel.php.

◆ PROP_DISPLAY_COPY_LINK_ACTION_MENU

const ilDclBaseFieldModel::PROP_DISPLAY_COPY_LINK_ACTION_MENU = "display_action_menu"

◆ PROP_FORMULA_EXPRESSION

const ilDclBaseFieldModel::PROP_FORMULA_EXPRESSION = "expression"

◆ PROP_HEIGHT

◆ PROP_ILIAS_REFERENCE_LINK

const ilDclBaseFieldModel::PROP_ILIAS_REFERENCE_LINK = "ILIAS_reference_link"

◆ PROP_LEARNING_PROGRESS

const ilDclBaseFieldModel::PROP_LEARNING_PROGRESS = "learning_progress"

◆ PROP_LENGTH

◆ PROP_LINK_DETAIL_PAGE_MOB

const ilDclBaseFieldModel::PROP_LINK_DETAIL_PAGE_MOB = "link_detail_page_mob"

◆ PROP_LINK_DETAIL_PAGE_TEXT

const ilDclBaseFieldModel::PROP_LINK_DETAIL_PAGE_TEXT = "link_detail_page_text"

◆ PROP_N_REFERENCE

◆ PROP_PLUGIN_HOOK_NAME

const ilDclBaseFieldModel::PROP_PLUGIN_HOOK_NAME = "plugin_hook_name"

◆ PROP_REFERENCE

◆ PROP_REFERENCE_LINK

◆ PROP_REGEX

◆ PROP_SUPPORTED_FILE_TYPES

const ilDclBaseFieldModel::PROP_SUPPORTED_FILE_TYPES = "supported_file_types"

◆ PROP_TEXTAREA

◆ PROP_URL

◆ PROP_WIDTH


The documentation for this class was generated from the following file: