ILIAS  release_9 Revision v9.13-25-g2c18ec4c24f
ilAssQuestionLMExportable Interface Reference

This file is part of ILIAS, a powerful learning management system published by ILIAS open source e-Learning e.V. More...

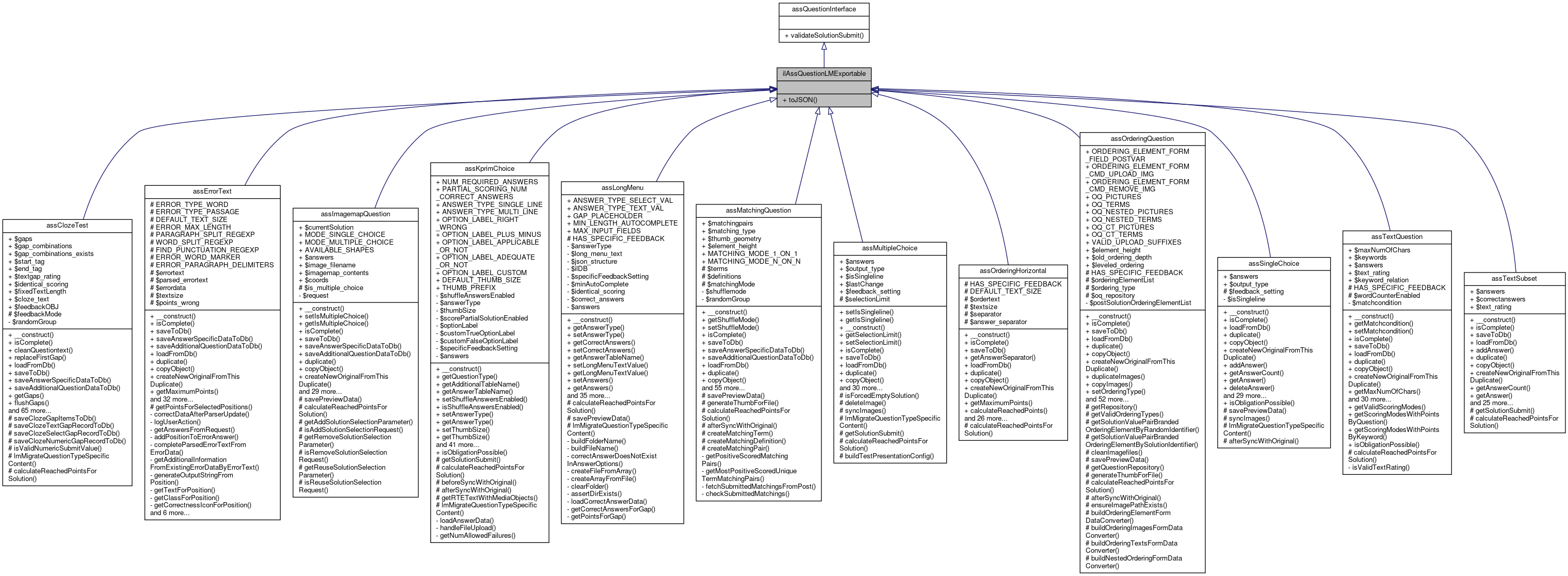
+ Inheritance diagram for ilAssQuestionLMExportable:
+ Collaboration diagram for ilAssQuestionLMExportable:

Public Member Functions

 toJSON ()
 
- Public Member Functions inherited from assQuestionInterface
 validateSolutionSubmit ()
 

Detailed Description

This file is part of ILIAS, a powerful learning management system published by ILIAS open source e-Learning e.V.

ILIAS is licensed with the GPL-3.0, see https://www.gnu.org/licenses/gpl-3.0.en.html You should have received a copy of said license along with the source code, too.

If this is not the case or you just want to try ILIAS, you'll find us at: https://www.ilias.de https://github.com/ILIAS-eLearning

Definition at line 19 of file interface.ilAssQuestionLMExportable.php.

Member Function Documentation

◆ toJSON()


The documentation for this interface was generated from the following file: