ILIAS  release_9 Revision v9.13-25-g2c18ec4c24f
assClozeTest Class Reference

This file is part of ILIAS, a powerful learning management system published by ILIAS open source e-Learning e.V. More...

+ Inheritance diagram for assClozeTest:
+ Collaboration diagram for assClozeTest:

Public Member Functions

 __construct ( $title="", $comment="", $author="", $owner=-1, $question="")
 assClozeTest constructor More...
 
 isComplete ()
 Returns TRUE, if a cloze test is complete for use. More...
 
 cleanQuestiontext ($text)
 Cleans cloze question text to remove attributes or tags from older ILIAS versions. More...
 
 replaceFirstGap ($gaptext, $content)
 Replace the first gap in a string without treating backreferences. More...
 
 loadFromDb ($question_id)
 Loads a assClozeTest object from a database. More...
 
 saveToDb ($original_id="")
 Saves a assClozeTest object to a database. More...
 
 saveAnswerSpecificDataToDb ()
 Save all gaps to the database. More...
 
 saveAdditionalQuestionDataToDb ()
 Saves the data for the additional data table. More...
 
 getGaps ()
 Returns the array of gaps. More...
 
 flushGaps ()
 Deletes all gaps without changing the cloze text. More...
 
 setClozeText ($cloze_text="")
 Evaluates the text gap solutions from the cloze text. More...
 
 setClozeTextValue ($cloze_text="")
 
 getClozeText ()
 Returns the cloze text. More...
 
 getClozeTextForHTMLOutput ()
 Returns the cloze text as HTML (with optional nl2br) Fix for Mantis 29987: We assume Tiny embeds any text in tags, so if no tags are present, we derive it's non-HTML content and apply nl2br. More...
 
 getStartTag ()
 Returns the start tag of a cloze gap. More...
 
 setStartTag ($start_tag="[gap]")
 Sets the start tag of a cloze gap. More...
 
 getEndTag ()
 Returns the end tag of a cloze gap. More...
 
 setEndTag ($end_tag="[/gap]")
 Sets the end tag of a cloze gap. More...
 
 getFeedbackMode ()
 
 setFeedbackMode ($feedbackMode)
 
 createGapsFromQuestiontext ()
 Create gap entries by parsing the question text. More...
 
 setGapType ($gap_index, $gap_type)
 Set the type of a gap with a given index. More...
 
 setGapShuffle ($gap_index=0, $shuffle=1)
 Sets the shuffle state of a gap with a given index. More...
 
 clearGapAnswers ()
 Removes all answers from the gaps. More...
 
 getGapCount ()
 Returns the number of gaps. More...
 
 addGapAnswer ($gap_index, $order, $answer)
 Sets the answer text of a gap with a given index. More...
 
 getGap ($gap_index=0)
 Returns the gap at a given index. More...
 
 setGapSize ($gap_index, $size)
 
 setGapAnswerPoints ($gap_index, $order, $points)
 Sets the points of a gap with a given index and an answer with a given order. More...
 
 addGapText ($gap_index)
 Adds a new answer text value to a text gap with a given index. More...
 
 addGapAtIndex ($gap, $index)
 Adds a ClozeGap object at a given index. More...
 
 setGapAnswerLowerBound ($gap_index, $order, $bound)
 Sets the lower bound of a gap with a given index and an answer with a given order. More...
 
 setGapAnswerUpperBound ($gap_index, $order, $bound)
 Sets the upper bound of a gap with a given index and an answer with a given order. More...
 
 getMaximumPoints ()
 Returns the maximum points, a learner can reach answering the question. More...
 
 duplicate (bool $for_test=true, string $title="", string $author="", int $owner=-1, $testObjId=null)
 Duplicates an assClozeTest. More...
 
 copyObject ($target_questionpool_id, $title="")
 Copies an assClozeTest object. More...
 
 createNewOriginalFromThisDuplicate ($targetParentId, $targetQuestionTitle="")
 
 copyGapCombination ($orgID, $newID)
 
 updateClozeTextFromGaps ()
 Updates the gap parameters in the cloze text from the form input. More...
 
 deleteAnswerText ($gap_index, $answer_index)
 Deletes the answer text of a gap with a given index and an answer with a given order. More...
 
 deleteGap ($gap_index)
 Deletes a gap with a given index. More...
 
 getTextgapPoints ($a_original, $a_entered, $max_points)
 Returns the points for a text gap and compares the given solution with the entered solution using the text gap rating options. More...
 
 getNumericgapPoints ($a_original, $a_entered, $max_points, $lowerBound, $upperBound)
 Returns the points for a text gap and compares the given solution with the entered solution using the text gap rating options. More...
 
 checkForValidFormula ($value)
 
 calculateReachedPoints ($active_id, $pass=null, $authorizedSolution=true, $returndetails=false)
 Returns the points, a learner has reached answering the question. More...
 
 validateSolutionSubmit ()
 
 fetchSolutionSubmit ($submit)
 
 getSolutionSubmitValidation ()
 
 getSolutionSubmit ()
 
 saveWorkingData ($active_id, $pass=null, $authorized=true)
 Saves the learners input of the question to the database. More...
 
 getQuestionType ()
 Returns the question type of the question. More...
 
 getTextgapRating ()
 Returns the rating option for text gaps. More...
 
 setTextgapRating ($a_textgap_rating)
 Sets the rating option for text gaps. More...
 
 getIdenticalScoring ()
 Returns the identical scoring status of the question. More...
 
 setIdenticalScoring ($a_identical_scoring)
 Sets the identical scoring option for cloze questions. More...
 
 getAdditionalTableName ()
 Returns the name of the additional question data table in the database. More...
 
 getAnswerTableName ()
 
 setFixedTextLength ($a_text_len)
 Sets a fixed text length for all text fields in the cloze question. More...
 
 getFixedTextLength ()
 Gets the fixed text length for all text fields in the cloze question. More...
 
 getMaximumGapPoints ($gap_index)
 Returns the maximum points for a gap. More...
 
 getRTETextWithMediaObjects ()
 Collects all text in the question which could contain media objects which were created with the Rich Text Editor. More...
 
 getGapCombinationsExists ()
 
 getGapCombinations ()
 
 setGapCombinationsExists ($value)
 
 setGapCombinations ($value)
 
 setExportDetailsXLSX (ilAssExcelFormatHelper $worksheet, int $startrow, int $col, int $active_id, int $pass)
 {} More...
 
 toJSON ()
 Returns a JSON representation of the question. More...
 
 getOperators ($expression)
 Get all available operations for a specific question. More...
 
 getExpressionTypes ()
 Get all available expression types for a specific question. More...
 
 getAvailableAnswerOptions ($index=null)
 If index is null, the function returns an array with all anwser options Else it returns the specific answer option. More...
 
 calculateCombinationResult ($user_result)
 
 calculateReachedPointsFromPreviewSession (ilAssQuestionPreviewSession $preview_session)
 
 fetchAnswerValueForGap ($userSolution, $gapIndex)
 
 isAddableAnswerOptionValue (int $qIndex, string $answerOptionValue)
 
 addAnswerOptionValue (int $qIndex, string $answerOptionValue, float $points)
 
- Public Member Functions inherited from assQuestion
 __construct (string $title="", string $comment="", string $author="", int $owner=-1, string $question="")
 assQuestion constructor More...
 
 getShuffler ()
 
 setShuffler (Transformation $shuffler)
 
 setProcessLocker (ilAssQuestionProcessLocker $processLocker)
 
 getProcessLocker ()
 
 fromXML ($item, int $questionpool_id, ?int $tst_id, &$tst_object, int &$question_counter, array $import_mapping, array &$solutionhints=[])
 Receives parameters from a QTI parser and creates a valid ILIAS question object. More...
 
 toXML (bool $a_include_header=true, bool $a_include_binary=true, bool $a_shuffle=false, bool $test_output=false, bool $force_image_references=false)
 Returns a QTI xml representation of the question. More...
 
 isComplete ()
 Returns true, if a question is complete for use. More...
 
 setTitle (string $title="")
 
 setId (int $id=-1)
 
 setTestId (int $id=-1)
 
 setComment (string $comment="")
 
 setShuffle (?bool $shuffle=true)
 
 setAuthor (string $author="")
 
 setOwner (int $owner=-1)
 
 getTitle ()
 
 getTitleForHTMLOutput ()
 
 getTitleFilenameCompliant ()
 
 getId ()
 
 getShuffle ()
 
 getTestId ()
 
 getComment ()
 
 getDescriptionForHTMLOutput ()
 
 getThumbSize ()
 
 setThumbSize (int $a_size)
 
 getMinimumThumbSize ()
 
 getMaximumThumbSize ()
 
 getAuthor ()
 
 getAuthorForHTMLOutput ()
 
 getOwner ()
 
 getObjId ()
 
 setObjId (int $obj_id=0)
 
 getLifecycle ()
 
 setLifecycle (ilAssQuestionLifecycle $lifecycle)
 
 setExternalId (?string $external_id)
 
 getExternalId ()
 
 getSuggestedSolutionOutput ()
 
 getSuggestedSolutions ()
 
 getReachedPoints (int $active_id, int $pass)
 
 getMaximumPoints ()
 
 getAdjustedReachedPoints (int $active_id, int $pass, bool $authorizedSolution=true)
 returns the reached points ... More...
 
 calculateResultsFromSolution (int $active_id, int $pass, bool $obligationsEnabled=false)
 Calculates the question results from a previously saved question solution. More...
 
 persistWorkingState (int $active_id, $pass, bool $obligationsEnabled=false, bool $authorized=true)
 persists the working state for current testactive and testpass More...
 
 persistPreviewState (ilAssQuestionPreviewSession $previewSession)
 persists the preview state for current user and question More...
 
 validateSolutionSubmit ()
 
 saveWorkingData (int $active_id, int $pass, bool $authorized=true)
 Saves the learners input of the question to the database. More...
 
 getSuggestedSolutionPath ()
 
 getImagePath ($question_id=null, $object_id=null)
 Returns the image path for web accessable images of a question. More...
 
 getSuggestedSolutionPathWeb ()
 
 getImagePathWeb ()
 Returns the web image path for web accessable images of a question. More...
 
 getTestOutputSolutions (int $activeId, int $pass)
 
 getUserSolutionPreferingIntermediate (int $active_id, $pass=null)
 
 getSolutionValues ($active_id, $pass=null, bool $authorized=true)
 Loads solutions of a given user from the database an returns it. More...
 
 getAdditionalTableName ()
 
 getAnswerTableName ()
 
 deleteAnswers (int $question_id)
 
 deleteAdditionalTableData (int $question_id)
 
 delete (int $question_id)
 
 getTotalAnswers ()
 
 copyXHTMLMediaObjectsOfQuestion (int $a_q_id)
 
 syncXHTMLMediaObjectsOfQuestion ()
 
 createPageObject ()
 
 copyPageOfQuestion (int $a_q_id)
 
 getPageOfQuestion ()
 
 setOriginalId (?int $original_id)
 
 getOriginalId ()
 
 fixSvgToPng (string $imageFilenameContainingString)
 
 fixUnavailableSkinImageSources (string $html)
 
 loadFromDb (int $question_id)
 
 createNewQuestion (bool $a_create_page=true)
 Creates a new question without an owner when a new question is created This assures that an ID is given to the question if a file upload or something else occurs. More...
 
 saveQuestionDataToDb (int $original_id=-1)
 
 saveToDb ()
 
 deleteSuggestedSolutions ()
 
 getSuggestedSolution (int $subquestion_index=0)
 
 resolveInternalLink (string $internal_link)
 
 resolveSuggestedSolutionLinks ()
 
 syncWithOriginal ()
 
 getPoints ()
 
 setPoints (float $points)
 
 getSolutionMaxPass (int $active_id)
 
 calculateReachedPoints ($active_id, $pass=null, $authorizedSolution=true, $returndetails=false)
 Returns the points, a learner has reached answering the question. More...
 
 deductHintPointsFromReachedPoints (ilAssQuestionPreviewSession $previewSession, $reachedPoints)
 
 calculateReachedPointsFromPreviewSession (ilAssQuestionPreviewSession $previewSession)
 
 isPreviewSolutionCorrect (ilAssQuestionPreviewSession $previewSession)
 
 adjustReachedPointsByScoringOptions ($points, $active_id, $pass=null)
 Adjust the given reached points by checks for all special scoring options in the test container. More...
 
 buildHashedImageFilename (string $plain_image_filename, bool $unique=false)
 
 getQuestion ()
 
 getQuestionForHTMLOutput ()
 
 setQuestion (string $question="")
 
 getQuestionType ()
 Returns the question type of the question. More...
 
 getQuestionTypeID ()
 
 syncHints ()
 
 cleanupMediaObjectUsage ()
 
 getInstances ()
 
 getActiveUserData (int $active_id)
 Returns the user id and the test id for a given active id. More...
 
 hasSpecificFeedback ()
 
 setExportDetailsXLSX (ilAssExcelFormatHelper $worksheet, int $startrow, int $col, int $active_id, int $pass)
 
 getNrOfTries ()
 
 setNrOfTries (int $a_nr_of_tries)
 
 setExportImagePath (string $path)
 
 formatSAQuestion ($a_q)
 
 setPreventRteUsage (bool $prevent_rte_usage)
 
 getPreventRteUsage ()
 
 migrateContentForLearningModule (ilAssSelfAssessmentMigrator $migrator)
 
 setSelfAssessmentEditingMode (bool $selfassessmenteditingmode)
 
 getSelfAssessmentEditingMode ()
 
 setDefaultNrOfTries (int $defaultnroftries)
 
 getDefaultNrOfTries ()
 
 syncSkillAssignments (int $srcParentId, int $srcQuestionId, int $trgParentId, int $trgQuestionId)
 
 ensureHintPageObjectExists ($pageObjectId)
 
 isAnswered (int $active_id, int $pass)
 
 getAdditionalContentEditingMode ()
 
 setAdditionalContentEditingMode (?string $additionalContentEditingMode)
 
 isAdditionalContentEditingModePageObject ()
 
 isValidAdditionalContentEditingMode (string $additionalContentEditingMode)
 
 getValidAdditionalContentEditingModes ()
 
 getHtmlUserSolutionPurifier ()
 
 getHtmlQuestionContentPurifier ()
 
 setLastChange ($lastChange)
 
 getLastChange ()
 
 removeIntermediateSolution (int $active_id, int $pass)
 
 removeCurrentSolution (int $active_id, int $pass, bool $authorized=true)
 
 saveCurrentSolution (int $active_id, int $pass, $value1, $value2, bool $authorized=true, $tstamp=0)
 
 updateCurrentSolution (int $solutionId, $value1, $value2, bool $authorized=true)
 
 updateCurrentSolutionsAuthorization (int $activeId, int $pass, bool $authorized, bool $keepTime=false)
 
 setStep ($step)
 
 getStep ()
 
 toJSON ()
 
 duplicate (bool $for_test=true, string $title="", string $author="", int $owner=-1, $testObjId=null)
 
 intermediateSolutionExists (int $active_id, int $pass)
 
 authorizedSolutionExists (int $active_id, ?int $pass)
 
 authorizedOrIntermediateSolutionExists (int $active_id, int $pass)
 
 lookupForExistingSolutions (int $activeId, int $pass)
 Lookup if an authorized or intermediate solution exists. More...
 
 isAddableAnswerOptionValue (int $qIndex, string $answerOptionValue)
 
 addAnswerOptionValue (int $qIndex, string $answerOptionValue, float $points)
 
 removeAllExistingSolutions ()
 
 removeExistingSolutions (int $activeId, int $pass)
 
 resetUsersAnswer (int $activeId, int $pass)
 
 removeResultRecord (int $activeId, int $pass)
 
 fetchValuePairsFromIndexedValues (array $indexedValues)
 
 fetchIndexedValuesFromValuePairs (array $valuePairs)
 
 areObligationsToBeConsidered ()
 
 setObligationsToBeConsidered (bool $obligationsToBeConsidered)
 
 updateTimestamp ()
 
 getTestPresentationConfig ()
 
- Public Member Functions inherited from iQuestionCondition
 getUserQuestionResult ($active_id, $pass)
 Get the user solution for a question by active_id and the test pass. More...
 

Data Fields

array $gaps = []
 
 $gap_combinations
 
 $gap_combinations_exists
 
 $start_tag
 
 $end_tag
 
 $textgap_rating
 
 $identical_scoring
 
 $fixedTextLength
 
 $cloze_text
 
ilAssQuestionFeedback $feedbackOBJ
 
- Data Fields inherited from assQuestion
const TRIM_PATTERN = '/^[\p{C}\p{Z}]+|[\p{C}\p{Z}]+$/u'
 
const ADDITIONAL_CONTENT_EDITING_MODE_RTE = 'default'
 
const ADDITIONAL_CONTENT_EDITING_MODE_IPE = 'pageobject'
 
ilAssQuestionFeedback $feedbackOBJ
 
bool $prevent_rte_usage = false
 
bool $selfassessmenteditingmode = false
 
int $defaultnroftries = 0
 
string $questionActionCmd = 'handleQuestionAction'
 
const KEY_VALUES_IMPLOSION_SEPARATOR = ':'
 
- Data Fields inherited from iQuestionCondition
const StringResultExpression = '~TEXT~'
 
const PercentageResultExpression = '%n%'
 
const NumericResultExpression = '#n#'
 
const MatchingResultExpression = ';n:m;'
 
const OrderingResultExpression = '$n,m,o,p$'
 
const NumberOfResultExpression = '+n+'
 
const ExclusiveResultExpression = '*n,m,o,p*'
 
const EmptyAnswerExpression = "?"
 

Protected Member Functions

 saveClozeGapItemsToDb ($gap, $key)
 Save all items belonging to one cloze gap to the db. More...
 
 saveClozeTextGapRecordToDb ($next_id, $key, $item, $gap)
 Saves a gap-item record. More...
 
 saveClozeSelectGapRecordToDb ($next_id, $key, $item, $gap)
 Saves a gap-item record. More...
 
 saveClozeNumericGapRecordToDb ($next_id, $key, $item, $gap)
 Saves a gap-item record. More...
 
 isValidNumericSubmitValue ($submittedValue)
 
 lmMigrateQuestionTypeSpecificContent (ilAssSelfAssessmentMigrator $migrator)
 
 calculateReachedPointsForSolution ($user_result, &$detailed=null)
 
- Protected Member Functions inherited from assQuestion
 getQuestionAction ()
 
 isNonEmptyItemListPostSubmission (string $postSubmissionFieldname)
 
 log (int $active_id, string $langVar)
 
 savePreviewData (ilAssQuestionPreviewSession $previewSession)
 
 deletePageOfQuestion (int $question_id)
 
 onDuplicate (int $originalParentId, int $originalQuestionId, int $duplicateParentId, int $duplicateQuestionId)
 
 beforeSyncWithOriginal (int $origQuestionId, int $dupQuestionId, int $origParentObjId, int $dupParentObjId)
 
 afterSyncWithOriginal (int $origQuestionId, int $dupQuestionId, int $origParentObjId, int $dupParentObjId)
 
 onCopy (int $sourceParentId, int $sourceQuestionId, int $targetParentId, int $targetQuestionId)
 
 duplicateComments (int $parent_source_id, int $source_id, int $parent_target_id, int $target_id)
 
 deleteComments ()
 
 getNotesManager ()
 
 getNotesDataService ()
 
 getNotesRepo ()
 
 syncSuggestedSolutions (int $target_question_id, int $target_obj_id)
 
 duplicateSuggestedSolutionFiles (int $parent_id, int $question_id)
 Duplicates the files of a suggested solution if the question is duplicated. More...
 
 syncSuggestedSolutionFiles (int $target_question_id, int $target_obj_id)
 
 copySuggestedSolutionFiles (int $source_questionpool_id, int $source_question_id)
 
 copySuggestedSolutions (int $target_question_id)
 
 ensureNonNegativePoints ($points)
 
 purifyAndPrepareTextAreaOutput (string $content)
 
 getRTETextWithMediaObjects ()
 
 getSelfAssessmentFormatter ()
 
 lmMigrateQuestionTypeGenericContent (ilAssSelfAssessmentMigrator $migrator)
 
 lmMigrateQuestionTypeSpecificContent (ilAssSelfAssessmentMigrator $migrator)
 
 duplicateQuestionHints (int $originalQuestionId, int $duplicateQuestionId)
 
 duplicateSkillAssignments (int $srcParentId, int $srcQuestionId, int $trgParentId, int $trgQuestionId)
 
 buildQuestionDataQuery ()
 
 getCurrentSolutionResultSet (int $active_id, int $pass, bool $authorized=true)
 
 removeSolutionRecordById (int $solutionId)
 
 getSolutionRecordById (int $solutionId)
 
 deleteDummySolutionRecord (int $activeId, int $passIndex)
 
 isDummySolutionRecord (array $solutionRecord)
 
 deleteSolutionRecordByValues (int $activeId, int $passIndex, bool $authorized, array $matchValues)
 
 duplicateIntermediateSolutionAuthorized (int $activeId, int $passIndex)
 
 forceExistingIntermediateSolution (int $activeId, int $passIndex, bool $considerDummyRecordCreation)
 
 lookupMaxStep (int $active_id, int $pass)
 
 buildTestPresentationConfig ()
 build basic test question configuration instance More...
 
 getSuggestedSolutionsRepo ()
 
 loadSuggestedSolutions ()
 

Protected Attributes

 $feedbackMode = ilAssClozeTestFeedback::FB_MODE_GAP_QUESTION
 
- Protected Attributes inherited from assQuestion
const HAS_SPECIFIC_FEEDBACK = true
 
ILIAS TestQuestionPool QuestionInfoService $questioninfo
 
ILIAS Test TestParticipantInfoService $testParticipantInfo
 
ILIAS HTTP Services $http
 
ILIAS Refinery Factory $refinery
 
ILIAS TestQuestionPool QuestionFilesService $questionFilesService
 
ILIAS DI LoggingServices $ilLog
 
int $id
 
string $title
 
string $comment
 
string $owner
 
string $author
 
int $thumb_size
 
string $question
 The question text. More...
 
float $points
 The maximum available points for the question. More...
 
bool $shuffle
 Indicates whether the answers will be shuffled or not. More...
 
int $test_id
 The database id of a test in which the question is contained. More...
 
int $obj_id = 0
 Object id of the container object. More...
 
 $ilias
 
ilGlobalPageTemplate $tpl
 
ilLanguage $lng
 
ilDBInterface $db
 
Container $dic
 
array $suggested_solutions
 
int $original_id = null
 
 $page
 
string $external_id = null
 
ilAssQuestionProcessLocker $processLocker
 
 $step
 
 $lastChange
 
Transformation $shuffler
 
ilTestQuestionConfig $testQuestionConfig
 
ilAssQuestionLifecycle $lifecycle
 
ilObjUser $current_user
 
SkillUsageService $skillUsageService
 
assQuestionSuggestedSolutionsDatabaseRepository $suggestedsolution_repo = null
 

Private Attributes

RandomGroup $randomGroup
 

Additional Inherited Members

- Static Public Member Functions inherited from assQuestion
static setForcePassResultUpdateEnabled (bool $forcePassResultsUpdateEnabled)
 
static isForcePassResultUpdateEnabled ()
 
static _getSuggestedSolutionOutput (int $question_id)
 
static _getReachedPoints (int $active_id, int $question_id, int $pass)
 
static logAction (string $logtext, int $active_id, int $question_id)
 
static isFileAvailable (string $file)
 
static saveOriginalId (int $questionId, int $originalId)
 
static resetOriginalId (int $questionId)
 
static _getInternalLinkHref (string $target="")
 
static instantiateQuestion (int $question_id)
 
static _getSolutionMaxPass (int $question_id, int $active_id)
 Returns the maximum pass a users question solution. More...
 
static _isWriteable (int $question_id, int $user_id)
 
static _setReachedPoints (int $active_id, int $question_id, float $points, float $maxpoints, int $pass, bool $manualscoring, bool $obligationsEnabled, ?int $test_id=null)
 Sets the points, a learner has reached answering the question Additionally objective results are updated. More...
 
static _needsManualScoring (int $question_id)
 
static getFeedbackClassNameByQuestionType (string $questionType)
 
static instantiateQuestionGUI (int $a_question_id)
 
static _questionExistsInTest (int $question_id, int $test_id)
 
static lookupParentObjId (int $questionId)
 
static isObligationPossible (int $questionId)
 
static implodeKeyValues (array $keyValues)
 
static explodeKeyValues (string $keyValues)
 
static convertISO8601FormatH_i_s_ExtendedToSeconds (string $time)
 
static extendedTrim (string $value)
 Trim non-printable characters from the beginning and end of a string. More...
 
- Static Protected Member Functions inherited from assQuestion
static getNumExistingSolutionRecords (int $activeId, int $pass, int $questionId)
 
- Static Protected Attributes inherited from assQuestion
static $forcePassResultsUpdateEnabled = false
 
static $imageSourceFixReplaceMap
 

Detailed Description

This file is part of ILIAS, a powerful learning management system published by ILIAS open source e-Learning e.V.

ILIAS is licensed with the GPL-3.0, see https://www.gnu.org/licenses/gpl-3.0.en.html You should have received a copy of said license along with the source code, too.

If this is not the case or you just want to try ILIAS, you'll find us at: https://www.ilias.de https://github.com/ILIAS-eLearning Class for cloze tests

Author
Helmut Schottmüller helmu.nosp@m.t.sc.nosp@m.hottm.nosp@m.uell.nosp@m.er@ma.nosp@m.c.co.nosp@m.m
Björn Heyser bheys.nosp@m.er@d.nosp@m.ataba.nosp@m.y.de
Maximilian Becker mbeck.nosp@m.er@d.nosp@m.ataba.nosp@m.y.de
Version
$Id$

Definition at line 34 of file class.assClozeTest.php.

Constructor & Destructor Documentation

◆ __construct()

assClozeTest::__construct (   $title = "",
  $comment = "",
  $author = "",
  $owner = -1,
  $question = "" 
)

assClozeTest constructor

The constructor takes possible arguments an creates an instance of the assClozeTest object.

Parameters
string$titleA title string to describe the question
string$commentA comment string to describe the question
string$authorA string containing the name of the questions author
integer$ownerA numerical ID to identify the owner/creator
string$question

Definition at line 124 of file class.assClozeTest.php.

References assQuestion\$author, assQuestion\$comment, $DIC, assQuestion\$owner, assQuestion\$question, assQuestion\$title, ILIAS\MetaData\Repository\Validation\Data\__construct(), and assQuestion\setQuestion().

130  {
131  global $DIC;
132 
134  $this->start_tag = "[gap]";
135  $this->end_tag = "[/gap]";
136  $this->gaps = [];
137  $this->setQuestion($question); // @TODO: Should this be $question?? See setter for why this is not trivial.
138  $this->fixedTextLength = "";
139  $this->identical_scoring = 1;
140  $this->gap_combinations_exists = false;
141  $this->gap_combinations = [];
142  $this->randomGroup = $DIC->refinery()->random();
143  }
global $DIC
Definition: feed.php:28
__construct(VocabulariesInterface $vocabularies)
string $question
The question text.
setQuestion(string $question="")
+ Here is the call graph for this function:

Member Function Documentation

◆ addAnswerOptionValue()

assClozeTest::addAnswerOptionValue ( int  $qIndex,
string  $answerOptionValue,
float  $points 
)

Definition at line 2010 of file class.assClozeTest.php.

References getGap().

2010  : void
2011  {
2012  $gap = $this->getGap($qIndex); /* @var assClozeGap $gap */
2013 
2014  $item = new assAnswerCloze($answerOptionValue, $points);
2015  $item->setOrder($gap->getItemCount());
2016 
2017  $gap->addItem($item);
2018  }
This file is part of ILIAS, a powerful learning management system published by ILIAS open source e-Le...
getGap($gap_index=0)
Returns the gap at a given index.
float $points
The maximum available points for the question.
+ Here is the call graph for this function:

◆ addGapAnswer()

assClozeTest::addGapAnswer (   $gap_index,
  $order,
  $answer 
)

Sets the answer text of a gap with a given index.

The index of the first gap is 0, the index of the second gap is 1 and so on.

Parameters
integer$gap_indexA nonnegative index of the n-th gap
integer$orderThe order of the answer text
string$answerThe answer text public
See also
$gaps

Definition at line 766 of file class.assClozeTest.php.

References CLOZE_NUMERIC.

766  : void
767  {
768  if (array_key_exists($gap_index, $this->gaps)) {
769  if ($this->gaps[$gap_index]->getType() == CLOZE_NUMERIC) {
770  // only allow notation with "." for real numbers
771  $answer = str_replace(",", ".", $answer);
772  }
773  $this->gaps[$gap_index]->addItem(new assAnswerCloze(trim($answer), 0, $order));
774  }
775  }
This file is part of ILIAS, a powerful learning management system published by ILIAS open source e-Le...
const CLOZE_NUMERIC

◆ addGapAtIndex()

assClozeTest::addGapAtIndex (   $gap,
  $index 
)

Adds a ClozeGap object at a given index.

Parameters
object$gapThe gap object
integer$indexA nonnegative index of the n-th gap public
See also
$gaps

Definition at line 844 of file class.assClozeTest.php.

844  : void
845  {
846  $this->gaps[$index] = $gap;
847  }

◆ addGapText()

assClozeTest::addGapText (   $gap_index)

Adds a new answer text value to a text gap with a given index.

The index of the first gap is 0, the index of the second gap is 1 and so on.

Parameters
integer$gap_indexA nonnegative index of the n-th gap public
See also
$gaps

Definition at line 824 of file class.assClozeTest.php.

824  : void
825  {
826  if (array_key_exists($gap_index, $this->gaps)) {
827  $answer = new assAnswerCloze(
828  "",
829  0,
830  $this->gaps[$gap_index]->getItemCount()
831  );
832  $this->gaps[$gap_index]->addItem($answer);
833  }
834  }
This file is part of ILIAS, a powerful learning management system published by ILIAS open source e-Le...

◆ calculateCombinationResult()

assClozeTest::calculateCombinationResult (   $user_result)

Definition at line 1790 of file class.assClozeTest.php.

References assQuestion\$points, CLOZE_NUMERIC, CLOZE_SELECT, CLOZE_TEXT, assQuestion\getId(), getNumericgapPoints(), and getTextgapPoints().

Referenced by calculateReachedPointsForSolution().

1790  : array
1791  {
1792  $points = 0;
1793 
1794  $assClozeGapCombinationObj = new assClozeGapCombination();
1795  $gap_used_in_combination = [];
1796  if ($assClozeGapCombinationObj->combinationExistsForQid($this->getId())) {
1797  $combinations_for_question = $assClozeGapCombinationObj->getCleanCombinationArray($this->getId());
1798  $gap_answers = [];
1799 
1800  foreach ($user_result as $user_result_build_list) {
1801  if (is_array($user_result_build_list)) {
1802  $gap_answers[$user_result_build_list['gap_id']] = $user_result_build_list['value'];
1803  }
1804  }
1805 
1806  foreach ($combinations_for_question as $combination) {
1807  foreach ($combination as $row_key => $row_answers) {
1808  $combination_fulfilled = true;
1809  $points_for_combination = $row_answers['points'];
1810  foreach ($row_answers as $gap_key => $combination_gap_answer) {
1811  if ($gap_key !== 'points') {
1812  $gap_used_in_combination[$gap_key] = $gap_key;
1813  }
1814  if ($combination_fulfilled && array_key_exists($gap_key, $gap_answers)) {
1815  switch ($combination_gap_answer['type']) {
1816  case CLOZE_TEXT:
1817  $is_text_gap_correct = $this->getTextgapPoints($gap_answers[$gap_key], $combination_gap_answer['answer'], 1);
1818  if ($is_text_gap_correct != 1) {
1819  $combination_fulfilled = false;
1820  }
1821  break;
1822  case CLOZE_SELECT:
1823  $answer = $this->gaps[$gap_key]->getItem($gap_answers[$gap_key]);
1824  $answertext = $answer?->getAnswertext();
1825  if ($answertext != $combination_gap_answer['answer']) {
1826  $combination_fulfilled = false;
1827  }
1828  break;
1829  case CLOZE_NUMERIC:
1830  $answer = $this->gaps[$gap_key]->getItem(0);
1831  if ($combination_gap_answer['answer'] != 'out_of_bound') {
1832  $is_numeric_gap_correct = $this->getNumericgapPoints($answer->getAnswertext(), $gap_answers[$gap_key], 1, $answer->getLowerBound(), $answer->getUpperBound());
1833  if ($is_numeric_gap_correct != 1) {
1834  $combination_fulfilled = false;
1835  }
1836  } else {
1837  $wrong_is_the_new_right = $this->getNumericgapPoints($answer->getAnswertext(), $gap_answers[$gap_key], 1, $answer->getLowerBound(), $answer->getUpperBound());
1838  if ($wrong_is_the_new_right == 1) {
1839  $combination_fulfilled = false;
1840  }
1841  }
1842  break;
1843  }
1844  } else {
1845  if ($gap_key !== 'points') {
1846  $combination_fulfilled = false;
1847  }
1848  }
1849  }
1850  if ($combination_fulfilled) {
1851  $points += $points_for_combination;
1852  }
1853  }
1854  }
1855  }
1856  return [$points, $gap_used_in_combination];
1857  }
const CLOZE_TEXT
Cloze question constants.
float $points
The maximum available points for the question.
getNumericgapPoints($a_original, $a_entered, $max_points, $lowerBound, $upperBound)
Returns the points for a text gap and compares the given solution with the entered solution using the...
getTextgapPoints($a_original, $a_entered, $max_points)
Returns the points for a text gap and compares the given solution with the entered solution using the...
const CLOZE_SELECT
const CLOZE_NUMERIC
This file is part of ILIAS, a powerful learning management system published by ILIAS open source e-Le...
+ Here is the call graph for this function:
+ Here is the caller graph for this function:

◆ calculateReachedPoints()

assClozeTest::calculateReachedPoints (   $active_id,
  $pass = null,
  $authorizedSolution = true,
  $returndetails = false 
)

Returns the points, a learner has reached answering the question.

The points are calculated from the given answers.

public

Parameters
integer$active_id
integer$pass
boolean$returndetails(deprecated !!)

Definition at line 1249 of file class.assClozeTest.php.

References $data, assQuestion\$db, $ilDB, calculateReachedPointsForSolution(), assQuestion\getCurrentSolutionResultSet(), and assQuestion\getSolutionMaxPass().

Referenced by getExpressionTypes().

1249  : float|array
1250  {
1251  $ilDB = $this->db;
1252 
1253  if (is_null($pass)) {
1254  $pass = $this->getSolutionMaxPass($active_id);
1255  }
1256 
1257  $result = $this->getCurrentSolutionResultSet($active_id, $pass, $authorizedSolution);
1258  $user_result = [];
1259  while ($data = $ilDB->fetchAssoc($result)) {
1260  if (strcmp($data["value2"], "") != 0) {
1261  $user_result[$data["value1"]] = [
1262  "gap_id" => $data["value1"],
1263  "value" => $data["value2"]
1264  ];
1265  }
1266  }
1267 
1268  ksort($user_result); // this is required when identical scoring for same solutions is disabled
1269 
1270  if ($returndetails) {
1271  $detailed = [];
1272  $this->calculateReachedPointsForSolution($user_result, $detailed);
1273  return $detailed;
1274  }
1275 
1276  return $this->calculateReachedPointsForSolution($user_result);
1277  }
getSolutionMaxPass(int $active_id)
ilDBInterface $db
getCurrentSolutionResultSet(int $active_id, int $pass, bool $authorized=true)
calculateReachedPointsForSolution($user_result, &$detailed=null)
+ Here is the call graph for this function:
+ Here is the caller graph for this function:

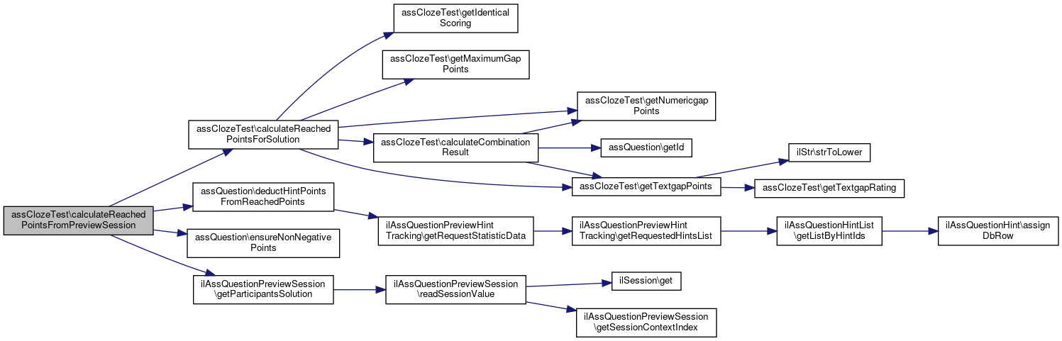
◆ calculateReachedPointsForSolution()

assClozeTest::calculateReachedPointsForSolution (   $user_result,
$detailed = null 
)
protected
Parameters
array$user_result
array$detailed

Definition at line 1862 of file class.assClozeTest.php.

References assQuestion\$points, calculateCombinationResult(), CLOZE_NUMERIC, CLOZE_SELECT, CLOZE_TEXT, getIdenticalScoring(), getMaximumGapPoints(), getNumericgapPoints(), and getTextgapPoints().

Referenced by calculateReachedPoints(), and calculateReachedPointsFromPreviewSession().

1862  : float
1863  {
1864  if ($detailed === null) {
1865  $detailed = [];
1866  }
1867 
1868  $points = 0;
1869 
1870  $assClozeGapCombinationObj = new assClozeGapCombination();
1871  $combinations[1] = [];
1872  if ($this->gap_combinations_exists) {
1873  $combinations = $this->calculateCombinationResult($user_result);
1874  $points = $combinations[0];
1875  }
1876  $counter = 0;
1877  $solution_values_text = []; // for identical scoring checks
1878  $solution_values_select = []; // for identical scoring checks
1879  $solution_values_numeric = []; // for identical scoring checks
1880  foreach ($user_result as $gap_id => $value) {
1881  if (is_string($value)) {
1882  $value = ["value" => $value];
1883  }
1884 
1885  if (array_key_exists($gap_id, $this->gaps) && !array_key_exists($gap_id, $combinations[1])) {
1886  switch ($this->gaps[$gap_id]->getType()) {
1887  case CLOZE_TEXT:
1888  $gappoints = 0;
1889  for ($order = 0; $order < $this->gaps[$gap_id]->getItemCount(); $order++) {
1890  $answer = $this->gaps[$gap_id]->getItem($order);
1891  $gotpoints = $this->getTextgapPoints($answer->getAnswertext(), $value["value"], $answer->getPoints());
1892  if ($gotpoints > $gappoints) {
1893  $gappoints = $gotpoints;
1894  }
1895  }
1896  if (!$this->getIdenticalScoring()) {
1897  // check if the same solution text was already entered
1898  if ((in_array($value["value"], $solution_values_text)) && ($gappoints > 0)) {
1899  $gappoints = 0;
1900  }
1901  }
1902  $points += $gappoints;
1903  $detailed[$gap_id] = ["points" => $gappoints, "best" => ($this->getMaximumGapPoints($gap_id) == $gappoints) ? true : false, "positive" => ($gappoints > 0) ? true : false];
1904  array_push($solution_values_text, $value["value"]);
1905  break;
1906  case CLOZE_NUMERIC:
1907  $gappoints = 0;
1908  for ($order = 0; $order < $this->gaps[$gap_id]->getItemCount(); $order++) {
1909  $answer = $this->gaps[$gap_id]->getItem($order);
1910  $gotpoints = $this->getNumericgapPoints($answer->getAnswertext(), $value["value"], $answer->getPoints(), $answer->getLowerBound(), $answer->getUpperBound());
1911  if ($gotpoints > $gappoints) {
1912  $gappoints = $gotpoints;
1913  }
1914  }
1915  if (!$this->getIdenticalScoring()) {
1916  // check if the same solution value was already entered
1917  $eval = new EvalMath();
1918  $eval->suppress_errors = true;
1919  $found_value = false;
1920  foreach ($solution_values_numeric as $solval) {
1921  if ($eval->e($solval) == $eval->e($value["value"])) {
1922  $found_value = true;
1923  }
1924  }
1925  if ($found_value && ($gappoints > 0)) {
1926  $gappoints = 0;
1927  }
1928  }
1929  $points += $gappoints;
1930  $detailed[$gap_id] = ["points" => $gappoints, "best" => ($this->getMaximumGapPoints($gap_id) == $gappoints) ? true : false, "positive" => ($gappoints > 0) ? true : false];
1931  array_push($solution_values_numeric, $value["value"]);
1932  break;
1933  case CLOZE_SELECT:
1934  if ($value["value"] >= 0) {
1935  for ($order = 0; $order < $this->gaps[$gap_id]->getItemCount(); $order++) {
1936  $answer = $this->gaps[$gap_id]->getItem($order);
1937  if ($value["value"] == $answer->getOrder()) {
1938  $answerpoints = $answer->getPoints();
1939  if (!$this->getIdenticalScoring()) {
1940  // check if the same solution value was already entered
1941  if ((in_array($answer->getAnswertext(), $solution_values_select)) && ($answerpoints > 0)) {
1942  $answerpoints = 0;
1943  }
1944  }
1945  $points += $answerpoints;
1946  $detailed[$gap_id] = ["points" => $answerpoints, "best" => ($this->getMaximumGapPoints($gap_id) == $answerpoints) ? true : false, "positive" => ($answerpoints > 0) ? true : false];
1947  array_push($solution_values_select, $answer->getAnswertext());
1948  }
1949  }
1950  }
1951  break;
1952  }
1953  }
1954  }
1955 
1956  return (float) $points;
1957  }
getMaximumGapPoints($gap_index)
Returns the maximum points for a gap.
const CLOZE_TEXT
Cloze question constants.
calculateCombinationResult($user_result)
float $points
The maximum available points for the question.
getNumericgapPoints($a_original, $a_entered, $max_points, $lowerBound, $upperBound)
Returns the points for a text gap and compares the given solution with the entered solution using the...
getTextgapPoints($a_original, $a_entered, $max_points)
Returns the points for a text gap and compares the given solution with the entered solution using the...
const CLOZE_SELECT
const CLOZE_NUMERIC
This file is part of ILIAS, a powerful learning management system published by ILIAS open source e-Le...
getIdenticalScoring()
Returns the identical scoring status of the question.
+ Here is the call graph for this function:
+ Here is the caller graph for this function:

◆ calculateReachedPointsFromPreviewSession()

assClozeTest::calculateReachedPointsFromPreviewSession ( ilAssQuestionPreviewSession  $preview_session)

Definition at line 1959 of file class.assClozeTest.php.

References ILIAS\LTI\ToolProvider\$key, calculateReachedPointsForSolution(), assQuestion\deductHintPointsFromReachedPoints(), assQuestion\ensureNonNegativePoints(), and ilAssQuestionPreviewSession\getParticipantsSolution().

1960  {
1961  $participant_session = $preview_session->getParticipantsSolution();
1962 
1963  if (!is_array($participant_session)) {
1964  return 0;
1965  }
1966 
1967  $user_solution = [];
1968 
1969  foreach ($participant_session as $key => $val) {
1970  $user_solution[$key] = ['gap_id' => $key, 'value' => $val];
1971  }
1972 
1973  $reached_points = $this->calculateReachedPointsForSolution($user_solution);
1974  $reached_points = $this->deductHintPointsFromReachedPoints($preview_session, $reached_points);
1975 
1976  return $this->ensureNonNegativePoints($reached_points);
1977  }
ensureNonNegativePoints($points)
string $key
Consumer key/client ID value.
Definition: System.php:193
deductHintPointsFromReachedPoints(ilAssQuestionPreviewSession $previewSession, $reachedPoints)
calculateReachedPointsForSolution($user_result, &$detailed=null)
+ Here is the call graph for this function:

◆ checkForValidFormula()

assClozeTest::checkForValidFormula (   $value)
Parameters
$value
Returns
int

Definition at line 1236 of file class.assClozeTest.php.

1236  : int
1237  {
1238  return preg_match("/^-?(\\d*)(,|\\.|\\/){0,1}(\\d*)$/", $value, $matches);
1239  }

◆ cleanQuestiontext()

assClozeTest::cleanQuestiontext (   $text)

Cleans cloze question text to remove attributes or tags from older ILIAS versions.

Parameters
string$textThe cloze question text
Returns
string The cleaned cloze question text

Definition at line 169 of file class.assClozeTest.php.

Referenced by loadFromDb(), and setClozeText().

169  : string
170  {
171  if ($text === null) {
172  return '';
173  }
174  // fau: fixGapReplace - mask dollars for replacement
175  $text = str_replace('$', 'GAPMASKEDDOLLAR', $text);
176  $text = preg_replace("/\[gap[^\]]*?\]/", "[gap]", $text);
177  $text = preg_replace("/<gap([^>]*?)>/", "[gap]", $text);
178  $text = str_replace("</gap>", "[/gap]", $text);
179  $text = str_replace('GAPMASKEDDOLLAR', '$', $text);
180  // fau.
181  return $text;
182  }
+ Here is the caller graph for this function:

◆ clearGapAnswers()

assClozeTest::clearGapAnswers ( )

Removes all answers from the gaps.

public

See also
$gaps

Definition at line 733 of file class.assClozeTest.php.

733  : void
734  {
735  foreach ($this->gaps as $gap_index => $gap) {
736  $this->gaps[$gap_index]->clearItems();
737  }
738  }

◆ copyGapCombination()

assClozeTest::copyGapCombination (   $orgID,
  $newID 
)

Definition at line 1060 of file class.assClozeTest.php.

Referenced by copyObject(), createNewOriginalFromThisDuplicate(), and duplicate().

1060  : void
1061  {
1062  $assClozeGapCombinationObj = new assClozeGapCombination();
1063  $array = $assClozeGapCombinationObj->loadFromDb($orgID);
1064  $assClozeGapCombinationObj->importGapCombinationToDb($newID, $array);
1065  }
This file is part of ILIAS, a powerful learning management system published by ILIAS open source e-Le...
+ Here is the caller graph for this function:

◆ copyObject()

assClozeTest::copyObject (   $target_questionpool_id,
  $title = "" 
)

Copies an assClozeTest object.

public

Definition at line 991 of file class.assClozeTest.php.

References assQuestion\$original_id, assQuestion\$title, copyGapCombination(), assQuestion\getId(), and assQuestion\getObjId().

991  : int
992  {
993  if ($this->getId() <= 0) {
994  throw new RuntimeException('The question has not been saved. It cannot be duplicated');
995  }
996 
997  $thisId = $this->getId();
998  $thisObjId = $this->getObjId();
999 
1000  $clone = $this;
1001  $original_id = $this->questioninfo->getOriginalId($this->getId());
1002  $clone->id = -1;
1003  $clone->setObjId($target_questionpool_id);
1004  if ($title) {
1005  $clone->setTitle($title);
1006  }
1007 
1008  $clone->saveToDb();
1009 
1010  if ($this->gap_combinations_exists) {
1011  $this->copyGapCombination($original_id, $clone->getId());
1012  $clone->saveToDb();
1013  }
1014 
1015  // copy question page content
1016  $clone->copyPageOfQuestion($original_id);
1017  // copy XHTML media objects
1018  $clone->copyXHTMLMediaObjectsOfQuestion($original_id);
1019 
1020  $clone->onCopy($thisObjId, $thisId, $clone->getObjId(), $clone->getId());
1021 
1022  return $clone->getId();
1023  }
copyGapCombination($orgID, $newID)
+ Here is the call graph for this function:

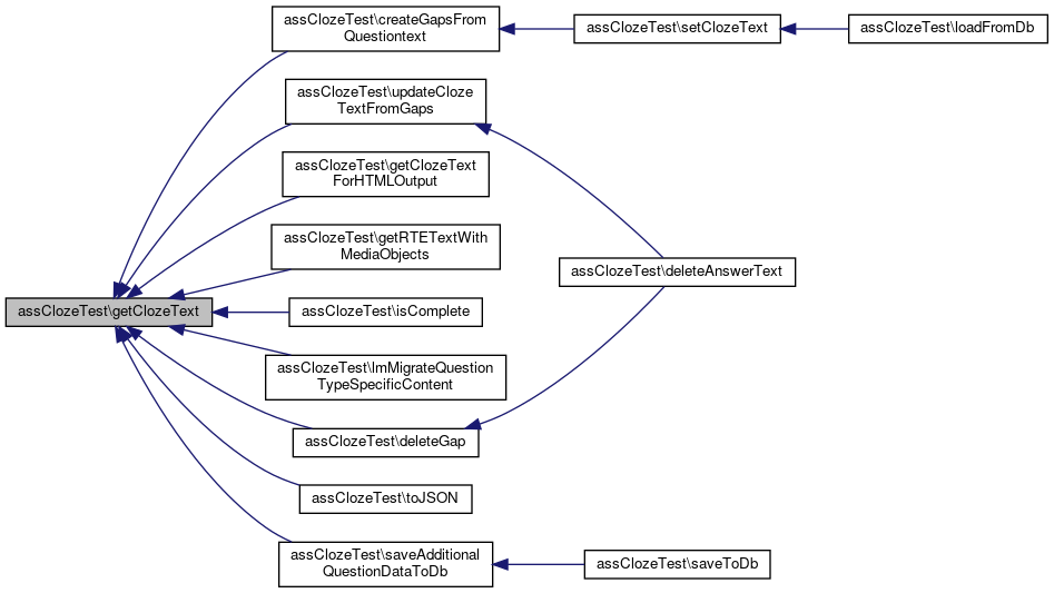
◆ createGapsFromQuestiontext()

assClozeTest::createGapsFromQuestiontext ( )

Create gap entries by parsing the question text.

public

See also
$gaps

Definition at line 680 of file class.assClozeTest.php.

References ILIAS\LTI\ToolProvider\$key, CLOZE_TEXT, and getClozeText().

Referenced by setClozeText().

680  : void
681  {
682  $search_pattern = "|\[gap\](.*?)\[/gap\]|i";
683  preg_match_all($search_pattern, $this->getClozeText(), $found);
684  $this->gaps = [];
685  if (count($found[0])) {
686  foreach ($found[1] as $gap_index => $answers) {
687  // create text gaps by default
688  $gap = new assClozeGap(CLOZE_TEXT);
689  $textparams = preg_split("/(?<!\\\\),/", $answers);
690  foreach ($textparams as $key => $value) {
691  $answer = new assAnswerCloze($value, 0, $key);
692  $gap->addItem($answer);
693  }
694  $this->gaps[$gap_index] = $gap;
695  }
696  }
697  }
This file is part of ILIAS, a powerful learning management system published by ILIAS open source e-Le...
const CLOZE_TEXT
Cloze question constants.
Class for cloze question gaps.
string $key
Consumer key/client ID value.
Definition: System.php:193
getClozeText()
Returns the cloze text.
+ Here is the call graph for this function:
+ Here is the caller graph for this function:

◆ createNewOriginalFromThisDuplicate()

assClozeTest::createNewOriginalFromThisDuplicate (   $targetParentId,
  $targetQuestionTitle = "" 
)

Definition at line 1025 of file class.assClozeTest.php.

References assQuestion\$id, copyGapCombination(), assQuestion\getId(), and assQuestion\getObjId().

1025  : int
1026  {
1027  if ($this->getId() <= 0) {
1028  throw new RuntimeException('The question has not been saved. It cannot be duplicated');
1029  }
1030 
1031  $sourceQuestionId = $this->id;
1032  $sourceParentId = $this->getObjId();
1033 
1034  // duplicate the question in database
1035  $clone = $this;
1036  $clone->id = -1;
1037 
1038  $clone->setObjId($targetParentId);
1039 
1040  if ($targetQuestionTitle) {
1041  $clone->setTitle($targetQuestionTitle);
1042  }
1043 
1044  $clone->saveToDb();
1045 
1046  if ($this->gap_combinations_exists) {
1047  $this->copyGapCombination($sourceQuestionId, $clone->getId());
1048  $clone->saveToDb();
1049  }
1050  // copy question page content
1051  $clone->copyPageOfQuestion($sourceQuestionId);
1052  // copy XHTML media objects
1053  $clone->copyXHTMLMediaObjectsOfQuestion($sourceQuestionId);
1054 
1055  $clone->onCopy($sourceParentId, $sourceQuestionId, $clone->getObjId(), $clone->getId());
1056 
1057  return $clone->id;
1058  }
copyGapCombination($orgID, $newID)
+ Here is the call graph for this function:

◆ deleteAnswerText()

assClozeTest::deleteAnswerText (   $gap_index,
  $answer_index 
)

Deletes the answer text of a gap with a given index and an answer with a given order.

The index of the first gap is 0, the index of the second gap is 1 and so on.

Parameters
integer$gap_indexA nonnegative index of the n-th gap
integer$answer_indexThe order of the answer text public
See also
$gaps

Definition at line 1097 of file class.assClozeTest.php.

References deleteGap(), and updateClozeTextFromGaps().

1097  : void
1098  {
1099  if (array_key_exists($gap_index, $this->gaps)) {
1100  if ($this->gaps[$gap_index]->getItemCount() == 1) {
1101  // this is the last answer text => remove the gap
1102  $this->deleteGap($gap_index);
1103  } else {
1104  // remove the answer text
1105  $this->gaps[$gap_index]->deleteItem($answer_index);
1106  $this->updateClozeTextFromGaps();
1107  }
1108  }
1109  }
deleteGap($gap_index)
Deletes a gap with a given index.
updateClozeTextFromGaps()
Updates the gap parameters in the cloze text from the form input.
+ Here is the call graph for this function:

◆ deleteGap()

assClozeTest::deleteGap (   $gap_index)

Deletes a gap with a given index.

The index of the first gap is 0, the index of the second gap is 1 and so on.

Parameters
integer$gap_indexA nonnegative index of the n-th gap public
See also
$gaps

Definition at line 1119 of file class.assClozeTest.php.

References getClozeText(), getGaps(), and replaceFirstGap().

Referenced by deleteAnswerText().

1119  : void
1120  {
1121  if (array_key_exists($gap_index, $this->gaps)) {
1122  $output = $this->getClozeText();
1123  foreach ($this->getGaps() as $replace_gap_index => $gap) {
1124  $answers = [];
1125  foreach ($gap->getItemsRaw() as $item) {
1126  array_push($answers, str_replace(",", "\\,", $item->getAnswerText()));
1127  }
1128  if ($replace_gap_index == $gap_index) {
1129  // fau: fixGapReplace - use replace function
1130  $output = $this->replaceFirstGap($output, '');
1131  // fau.
1132  } else {
1133  // fau: fixGapReplace - use replace function
1134  $output = $this->replaceFirstGap($output, "[_gap]" . join(",", $answers) . "[/_gap]");
1135  // fau.
1136  }
1137  }
1138  $output = str_replace("_gap]", "gap]", $output);
1139  $this->cloze_text = $output;
1140  unset($this->gaps[$gap_index]);
1141  $this->gaps = array_values($this->gaps);
1142  }
1143  }
getGaps()
Returns the array of gaps.
replaceFirstGap($gaptext, $content)
Replace the first gap in a string without treating backreferences.
getClozeText()
Returns the cloze text.
+ Here is the call graph for this function:
+ Here is the caller graph for this function:

◆ duplicate()

assClozeTest::duplicate ( bool  $for_test = true,
string  $title = "",
string  $author = "",
int  $owner = -1,
  $testObjId = null 
)

Duplicates an assClozeTest.

public

Definition at line 936 of file class.assClozeTest.php.

References assQuestion\$author, assQuestion\$original_id, assQuestion\$owner, assQuestion\$title, copyGapCombination(), assQuestion\getId(), and assQuestion\getObjId().

936  : int
937  {
938  if ($this->id <= 0) {
939  // The question has not been saved. It cannot be duplicated
940  return -1;
941  }
942  // duplicate the question in database
943  $this_id = $this->getId();
944  $thisObjId = $this->getObjId();
945 
946  $clone = $this;
947  $original_id = $this->questioninfo->getOriginalId($this->id);
948  $clone->id = -1;
949 
950  if ((int) $testObjId > 0) {
951  $clone->setObjId($testObjId);
952  }
953 
954  if ($title) {
955  $clone->setTitle($title);
956  }
957  if ($author) {
958  $clone->setAuthor($author);
959  }
960  if ($owner) {
961  $clone->setOwner($owner);
962  }
963  if ($for_test) {
964  $clone->saveToDb($original_id);
965  } else {
966  $clone->saveToDb();
967  }
968  if ($this->gap_combinations_exists) {
969  $this->copyGapCombination($this_id, $clone->getId());
970  }
971  if ($for_test) {
972  $clone->saveToDb($original_id);
973  } else {
974  $clone->saveToDb();
975  }
976  // copy question page content
977  $clone->copyPageOfQuestion($this_id);
978  // copy XHTML media objects
979  $clone->copyXHTMLMediaObjectsOfQuestion($this_id);
980 
981  $clone->onDuplicate($thisObjId, $this_id, $clone->getObjId(), $clone->getId());
982 
983  return $clone->getId();
984  }
copyGapCombination($orgID, $newID)
+ Here is the call graph for this function:

◆ fetchAnswerValueForGap()

assClozeTest::fetchAnswerValueForGap (   $userSolution,
  $gapIndex 
)

Definition at line 1979 of file class.assClozeTest.php.

1979  : string
1980  {
1981  $answerValue = '';
1982 
1983  foreach ($userSolution as $value1 => $value2) {
1984  if ($value1 == $gapIndex) {
1985  $answerValue = $value2;
1986  break;
1987  }
1988  }
1989 
1990  return $answerValue;
1991  }

◆ fetchSolutionSubmit()

assClozeTest::fetchSolutionSubmit (   $submit)

Definition at line 1310 of file class.assClozeTest.php.

References CLOZE_NUMERIC, CLOZE_SELECT, getGaps(), and ILIAS\Repository\int().

Referenced by getSolutionSubmit().

1310  : array
1311  {
1312  $solutionSubmit = [];
1313  $post_wrapper = $this->dic->http()->wrapper()->post();
1314  foreach ($this->getGaps() as $index => $gap) {
1315  if (!$post_wrapper->has("gap_$index")) {
1316  continue;
1317  }
1318  $value = trim($post_wrapper->retrieve(
1319  "gap_$index",
1320  $this->dic->refinery()->kindlyTo()->string()
1321  ));
1322  if ($value === '') {
1323  continue;
1324  }
1325 
1326  if (!(($gap->getType() === (int) CLOZE_SELECT) && ($value === -1))) {
1327  if (
1328  $gap->getType() === (int) CLOZE_NUMERIC
1329  && !is_numeric(str_replace(",", ".", $value))
1330  ) {
1331  $value = null;
1332  } elseif ($gap->getType() === (int) CLOZE_NUMERIC) {
1333  $value = str_replace(",", ".", $value);
1334  }
1335  $solutionSubmit[$index] = $value;
1336  }
1337  }
1338 
1339  return $solutionSubmit;
1340  }
getGaps()
Returns the array of gaps.
const CLOZE_SELECT
const CLOZE_NUMERIC
+ Here is the call graph for this function:
+ Here is the caller graph for this function:

◆ flushGaps()

assClozeTest::flushGaps ( )

Deletes all gaps without changing the cloze text.

See also
$gaps

Definition at line 544 of file class.assClozeTest.php.

544  : void
545  {
546  $this->gaps = [];
547  }

◆ getAdditionalTableName()

assClozeTest::getAdditionalTableName ( )

Returns the name of the additional question data table in the database.

Returns
string The additional table name public

Definition at line 1502 of file class.assClozeTest.php.

Referenced by loadFromDb(), and saveAdditionalQuestionDataToDb().

1502  : string
1503  {
1504  return "qpl_qst_cloze";
1505  }
+ Here is the caller graph for this function:

◆ getAnswerTableName()

assClozeTest::getAnswerTableName ( )

Definition at line 1507 of file class.assClozeTest.php.

1507  : array
1508  {
1509  return ["qpl_a_cloze",'qpl_a_cloze_combi_res'];
1510  }

◆ getAvailableAnswerOptions()

assClozeTest::getAvailableAnswerOptions (   $index = null)

If index is null, the function returns an array with all anwser options Else it returns the specific answer option.

Parameters
null | int$index
Returns
array|ASS_AnswerSimple

Implements iQuestionCondition.

Definition at line 1781 of file class.assClozeTest.php.

References getGap(), and getGaps().

1782  {
1783  if ($index !== null) {
1784  return $this->getGap($index);
1785  } else {
1786  return $this->getGaps();
1787  }
1788  }
getGap($gap_index=0)
Returns the gap at a given index.
getGaps()
Returns the array of gaps.
+ Here is the call graph for this function:

◆ getClozeText()

assClozeTest::getClozeText ( )

Returns the cloze text.

Returns
string The cloze text string public
See also
$cloze_text

Definition at line 577 of file class.assClozeTest.php.

References $cloze_text.

Referenced by createGapsFromQuestiontext(), deleteGap(), getClozeTextForHTMLOutput(), getRTETextWithMediaObjects(), isComplete(), lmMigrateQuestionTypeSpecificContent(), saveAdditionalQuestionDataToDb(), toJSON(), and updateClozeTextFromGaps().

577  : string
578  {
579  return $this->cloze_text;
580  }
+ Here is the caller graph for this function:

◆ getClozeTextForHTMLOutput()

assClozeTest::getClozeTextForHTMLOutput ( )

Returns the cloze text as HTML (with optional nl2br) Fix for Mantis 29987: We assume Tiny embeds any text in tags, so if no tags are present, we derive it's non-HTML content and apply nl2br.

Returns
string The cloze text string as HTML
See also
$cloze_text

Definition at line 590 of file class.assClozeTest.php.

References getClozeText(), assQuestion\getHtmlQuestionContentPurifier(), assQuestion\isAdditionalContentEditingModePageObject(), and ilLegacyFormElementsUtil\prepareTextareaOutput().

590  : string
591  {
592  $gaps = [];
593  preg_match_all('/\[gap\].*?\[\/gap\]/', $this->getClozeText(), $gaps);
594  $string_with_replaced_gaps = str_replace($gaps[0], '######GAP######', $this->getClozeText());
595  $cleaned_text = $this->getHtmlQuestionContentPurifier()->purify(
596  $string_with_replaced_gaps
597  );
598  $cleaned_text_with_gaps = preg_replace_callback('/######GAP######/', function ($match) use (&$gaps) {
599  return array_shift($gaps[0]);
600  }, $cleaned_text);
601 
603  || !(new ilSetting('advanced_editing'))->get('advanced_editing_javascript_editor') === 'tinymce') {
604  $cleaned_text_with_gaps = nl2br($cleaned_text_with_gaps);
605  }
606 
607  return ilLegacyFormElementsUtil::prepareTextareaOutput($cleaned_text_with_gaps, true);
608  }
isAdditionalContentEditingModePageObject()
getClozeText()
Returns the cloze text.
static prepareTextareaOutput(string $txt_output, bool $prepare_for_latex_output=false, bool $omitNl2BrWhenTextArea=false)
Prepares a string for a text area output where latex code may be in it If the text is HTML-free...
+ Here is the call graph for this function:

◆ getEndTag()

assClozeTest::getEndTag ( )

Returns the end tag of a cloze gap.

Returns
string The end tag of a cloze gap public
See also
$end_tag

Definition at line 641 of file class.assClozeTest.php.

References $end_tag.

641  : string
642  {
643  return $this->end_tag;
644  }

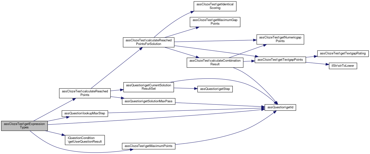
◆ getExpressionTypes()

assClozeTest::getExpressionTypes ( )

Get all available expression types for a specific question.

Returns
array

Implements iQuestionCondition.

Definition at line 1704 of file class.assClozeTest.php.

References $data, $DIC, $ilDB, assQuestion\$points, calculateReachedPoints(), iQuestionCondition\EmptyAnswerExpression, assQuestion\getId(), getMaximumPoints(), iQuestionCondition\getUserQuestionResult(), assQuestion\lookupMaxStep(), iQuestionCondition\NumberOfResultExpression, iQuestionCondition\NumericResultExpression, iQuestionCondition\PercentageResultExpression, and iQuestionCondition\StringResultExpression.

+ Here is the call graph for this function:

◆ getFeedbackMode()

assClozeTest::getFeedbackMode ( )
Returns
string

Definition at line 661 of file class.assClozeTest.php.

References $feedbackMode.

Referenced by saveAdditionalQuestionDataToDb().

661  : string
662  {
663  return $this->feedbackMode;
664  }
+ Here is the caller graph for this function:

◆ getFixedTextLength()

assClozeTest::getFixedTextLength ( )

Gets the fixed text length for all text fields in the cloze question.

Returns
integer The text field length public

Definition at line 1529 of file class.assClozeTest.php.

References $fixedTextLength.

Referenced by saveAdditionalQuestionDataToDb().

1530  {
1531  return $this->fixedTextLength;
1532  }
+ Here is the caller graph for this function:

◆ getGap()

assClozeTest::getGap (   $gap_index = 0)

Returns the gap at a given index.

Parameters
integer$gap_indexA nonnegative index of the n-th gap
See also
$gaps

Definition at line 783 of file class.assClozeTest.php.

Referenced by addAnswerOptionValue(), getAvailableAnswerOptions(), getSolutionSubmitValidation(), isAddableAnswerOptionValue(), saveWorkingData(), and validateSolutionSubmit().

784  {
785  if (array_key_exists($gap_index, $this->gaps)) {
786  return $this->gaps[$gap_index];
787  } else {
788  return null;
789  }
790  }
+ Here is the caller graph for this function:

◆ getGapCombinations()

assClozeTest::getGapCombinations ( )

Definition at line 1571 of file class.assClozeTest.php.

References $gap_combinations.

1571  : array
1572  {
1573  return $this->gap_combinations;
1574  }

◆ getGapCombinationsExists()

assClozeTest::getGapCombinationsExists ( )

Definition at line 1566 of file class.assClozeTest.php.

References $gap_combinations_exists.

1566  : bool
1567  {
1569  }

◆ getGapCount()

assClozeTest::getGapCount ( )

Returns the number of gaps.

Returns
integer The number of gaps public
See also
$gaps

Definition at line 747 of file class.assClozeTest.php.

747  : int
748  {
749  if (is_array($this->gaps)) {
750  return count($this->gaps);
751  } else {
752  return 0;
753  }
754  }

◆ getGaps()

assClozeTest::getGaps ( )

Returns the array of gaps.

Returns
array<int, assClozeGap> A map containing the gap objects of the cloze question gaps mapped to the respective gap id.

Definition at line 534 of file class.assClozeTest.php.

References $gaps.

Referenced by deleteGap(), fetchSolutionSubmit(), getAvailableAnswerOptions(), isComplete(), setExportDetailsXLSX(), toJSON(), and updateClozeTextFromGaps().

534  : array
535  {
536  return $this->gaps;
537  }
+ Here is the caller graph for this function:

◆ getIdenticalScoring()

assClozeTest::getIdenticalScoring ( )

Returns the identical scoring status of the question.

Returns
boolean The identical scoring status
See also
$identical_scoring public

Definition at line 1479 of file class.assClozeTest.php.

Referenced by calculateReachedPointsForSolution(), and saveAdditionalQuestionDataToDb().

1480  {
1481  return ($this->identical_scoring) ? 1 : 0;
1482  }
+ Here is the caller graph for this function:

◆ getMaximumGapPoints()

assClozeTest::getMaximumGapPoints (   $gap_index)

Returns the maximum points for a gap.

Parameters
integer$gap_indexThe index of the gap
Returns
double The maximum points for the gap public
See also
$points

Definition at line 1542 of file class.assClozeTest.php.

References assQuestion\$points.

Referenced by calculateReachedPointsForSolution().

1543  {
1544  $points = 0;
1545  $gap_max_points = 0;
1546  if (array_key_exists($gap_index, $this->gaps)) {
1547  $gap = &$this->gaps[$gap_index];
1548  foreach ($gap->getItems($this->getShuffler()) as $answer) {
1549  if ($answer->getPoints() > $gap_max_points) {
1550  $gap_max_points = $answer->getPoints();
1551  }
1552  }
1553  $points += $gap_max_points;
1554  }
1555  return $points;
1556  }
float $points
The maximum available points for the question.
+ Here is the caller graph for this function:

◆ getMaximumPoints()

assClozeTest::getMaximumPoints ( )

Returns the maximum points, a learner can reach answering the question.

public

See also
$points

Definition at line 889 of file class.assClozeTest.php.

References assQuestion\$points, CLOZE_NUMERIC, CLOZE_SELECT, CLOZE_TEXT, and assQuestion\getId().

Referenced by getExpressionTypes(), and isComplete().

889  : float
890  {
891  $assClozeGapCombinationObj = new assClozeGapCombination();
892  $points = 0;
893  $gaps_used_in_combination = [];
894  if ($this->gap_combinations_exists) {
895  $points = $assClozeGapCombinationObj->getMaxPointsForCombination($this->getId());
896  $gaps_used_in_combination = $assClozeGapCombinationObj->getGapsWhichAreUsedInCombination($this->getId());
897  }
898  foreach ($this->gaps as $gap_index => $gap) {
899  if (!array_key_exists($gap_index, $gaps_used_in_combination)) {
900  if ($gap->getType() == CLOZE_TEXT) {
901  $gap_max_points = 0;
902  foreach ($gap->getItems($this->getShuffler()) as $item) {
903  if ($item->getPoints() > $gap_max_points) {
904  $gap_max_points = $item->getPoints();
905  }
906  }
907  $points += $gap_max_points;
908  } elseif ($gap->getType() == CLOZE_SELECT) {
909  $srpoints = 0;
910  foreach ($gap->getItems($this->getShuffler()) as $item) {
911  if ($item->getPoints() > $srpoints) {
912  $srpoints = $item->getPoints();
913  }
914  }
915  $points += $srpoints;
916  } elseif ($gap->getType() == CLOZE_NUMERIC) {
917  $numpoints = 0;
918  foreach ($gap->getItems($this->getShuffler()) as $item) {
919  if ($item->getPoints() > $numpoints) {
920  $numpoints = $item->getPoints();
921  }
922  }
923  $points += $numpoints;
924  }
925  }
926  }
927 
928  return $points;
929  }
const CLOZE_TEXT
Cloze question constants.
float $points
The maximum available points for the question.
const CLOZE_SELECT
const CLOZE_NUMERIC
This file is part of ILIAS, a powerful learning management system published by ILIAS open source e-Le...
+ Here is the call graph for this function:
+ Here is the caller graph for this function:

◆ getNumericgapPoints()

assClozeTest::getNumericgapPoints (   $a_original,
  $a_entered,
  $max_points,
  $lowerBound,
  $upperBound 
)

Returns the points for a text gap and compares the given solution with the entered solution using the text gap rating options.

Parameters
string$a_originalThe original (correct) text
string$a_enteredThe text entered by the user
float$max_pointsThe maximum number of points for the solution public

Definition at line 1206 of file class.assClozeTest.php.

Referenced by calculateCombinationResult(), and calculateReachedPointsForSolution().

1206  : float
1207  {
1208  $eval = new EvalMath();
1209  $eval->suppress_errors = true;
1210  $result = 0.0;
1211 
1212  if ($eval->e($a_entered) === false) {
1213  return 0.0;
1214  } elseif (($eval->e($lowerBound) !== false) && ($eval->e($upperBound) !== false)) {
1215  if (($eval->e($a_entered) >= $eval->e($lowerBound)) && ($eval->e($a_entered) <= $eval->e($upperBound))) {
1216  $result = $max_points;
1217  }
1218  } elseif ($eval->e($lowerBound) !== false) {
1219  if (($eval->e($a_entered) >= $eval->e($lowerBound)) && ($eval->e($a_entered) <= $eval->e($a_original))) {
1220  $result = $max_points;
1221  }
1222  } elseif ($eval->e($upperBound) !== false) {
1223  if (($eval->e($a_entered) >= $eval->e($a_original)) && ($eval->e($a_entered) <= $eval->e($upperBound))) {
1224  $result = $max_points;
1225  }
1226  } elseif ($eval->e($a_entered) == $eval->e($a_original)) {
1227  $result = $max_points;
1228  }
1229  return $result;
1230  }
+ Here is the caller graph for this function:

◆ getOperators()

assClozeTest::getOperators (   $expression)

Get all available operations for a specific question.

Parameters
string$expression

Implements iQuestionCondition.

Definition at line 1695 of file class.assClozeTest.php.

References ilOperatorsExpressionMapping\getOperatorsByExpression().

1695  : array
1696  {
1698  }
+ Here is the call graph for this function:

◆ getQuestionType()

assClozeTest::getQuestionType ( )

Returns the question type of the question.

Returns
integer The question type of the question public

Definition at line 1430 of file class.assClozeTest.php.

Referenced by toJSON().

1430  : string
1431  {
1432  return "assClozeTest";
1433  }
+ Here is the caller graph for this function:

◆ getRTETextWithMediaObjects()

assClozeTest::getRTETextWithMediaObjects ( )

Collects all text in the question which could contain media objects which were created with the Rich Text Editor.

Definition at line 1562 of file class.assClozeTest.php.

References getClozeText().

1562  : string
1563  {
1564  return parent::getRTETextWithMediaObjects() . $this->getClozeText();
1565  }
getClozeText()
Returns the cloze text.
+ Here is the call graph for this function:

◆ getSolutionSubmit()

assClozeTest::getSolutionSubmit ( )

Definition at line 1366 of file class.assClozeTest.php.

References fetchSolutionSubmit().

Referenced by saveWorkingData().

1366  : array
1367  {
1368  return $this->fetchSolutionSubmit($_POST);
1369  }
fetchSolutionSubmit($submit)
+ Here is the call graph for this function:
+ Here is the caller graph for this function:

◆ getSolutionSubmitValidation()

assClozeTest::getSolutionSubmitValidation ( )

Definition at line 1342 of file class.assClozeTest.php.

References ILIAS\LTI\ToolProvider\$key, CLOZE_NUMERIC, CLOZE_SELECT, and getGap().

Referenced by validateSolutionSubmit().

1342  : array
1343  {
1344  $submit = $_POST;
1345  $solutionSubmit = [];
1346 
1347  foreach ($submit as $key => $value) {
1348  if (preg_match("/^gap_(\d+)/", $key, $matches)) {
1349  if ($value !== null && $value !== '') {
1350  $gap = $this->getGap($matches[1]);
1351  if (is_object($gap)) {
1352  if (!(($gap->getType() == CLOZE_SELECT) && ($value == -1))) {
1353  if ($gap->getType() == CLOZE_NUMERIC) {
1354  $value = str_replace(",", ".", $value);
1355  }
1356  $solutionSubmit[trim($matches[1])] = $value;
1357  }
1358  }
1359  }
1360  }
1361  }
1362 
1363  return $solutionSubmit;
1364  }
getGap($gap_index=0)
Returns the gap at a given index.
const CLOZE_SELECT
string $key
Consumer key/client ID value.
Definition: System.php:193
const CLOZE_NUMERIC
+ Here is the call graph for this function:
+ Here is the caller graph for this function:

◆ getStartTag()

assClozeTest::getStartTag ( )

Returns the start tag of a cloze gap.

Returns
string The start tag of a cloze gap public
See also
$start_tag

Definition at line 617 of file class.assClozeTest.php.

References $start_tag.

617  : string
618  {
619  return $this->start_tag;
620  }

◆ getTextgapPoints()

assClozeTest::getTextgapPoints (   $a_original,
  $a_entered,
  $max_points 
)

Returns the points for a text gap and compares the given solution with the entered solution using the text gap rating options.

Parameters
string$a_originalThe original (correct) text
string$a_enteredThe text entered by the user
integer$max_pointsThe maximum number of points for the solution public

Definition at line 1154 of file class.assClozeTest.php.

References $DIC, assQuestion\$refinery, getTextgapRating(), ilStr\strToLower(), TEXTGAP_RATING_CASEINSENSITIVE, TEXTGAP_RATING_CASESENSITIVE, TEXTGAP_RATING_LEVENSHTEIN1, TEXTGAP_RATING_LEVENSHTEIN2, TEXTGAP_RATING_LEVENSHTEIN3, TEXTGAP_RATING_LEVENSHTEIN4, and TEXTGAP_RATING_LEVENSHTEIN5.

Referenced by calculateCombinationResult(), and calculateReachedPointsForSolution().

1154  : float
1155  {
1156  global $DIC;
1157  $refinery = $DIC->refinery();
1158  $result = 0;
1159  $gaprating = $this->getTextgapRating();
1160 
1161  switch ($gaprating) {
1163  if (strcmp(ilStr::strToLower($a_original), ilStr::strToLower($a_entered)) == 0) {
1164  $result = $max_points;
1165  }
1166  break;
1168  if (strcmp($a_original, $a_entered) == 0) {
1169  $result = $max_points;
1170  }
1171  break;
1173  $transformation = $refinery->string()->levenshtein()->standard($a_original, 1);
1174  break;
1176  $transformation = $refinery->string()->levenshtein()->standard($a_original, 2);
1177  break;
1179  $transformation = $refinery->string()->levenshtein()->standard($a_original, 3);
1180  break;
1182  $transformation = $refinery->string()->levenshtein()->standard($a_original, 4);
1183  break;
1185  $transformation = $refinery->string()->levenshtein()->standard($a_original, 5);
1186  break;
1187  }
1188 
1189  // run answers against Levenshtein2 methods
1190  if (isset($transformation) && $transformation->transform($a_entered) >= 0) {
1191  $result = $max_points;
1192  }
1193  return $result;
1194  }
const TEXTGAP_RATING_LEVENSHTEIN5
const TEXTGAP_RATING_LEVENSHTEIN2
const TEXTGAP_RATING_LEVENSHTEIN1
getTextgapRating()
Returns the rating option for text gaps.
global $DIC
Definition: feed.php:28
const TEXTGAP_RATING_LEVENSHTEIN3
const TEXTGAP_RATING_CASESENSITIVE
const TEXTGAP_RATING_LEVENSHTEIN4
static strToLower(string $a_string)
Definition: class.ilStr.php:72
ILIAS Refinery Factory $refinery
const TEXTGAP_RATING_CASEINSENSITIVE
+ Here is the call graph for this function:
+ Here is the caller graph for this function:

◆ getTextgapRating()

assClozeTest::getTextgapRating ( )

Returns the rating option for text gaps.

Returns
string The rating option for text gaps
See also
$textgap_rating public

Definition at line 1442 of file class.assClozeTest.php.

References $textgap_rating.

Referenced by getTextgapPoints(), and saveAdditionalQuestionDataToDb().

1442  : string
1443  {
1444  return $this->textgap_rating;
1445  }
+ Here is the caller graph for this function:

◆ isAddableAnswerOptionValue()

assClozeTest::isAddableAnswerOptionValue ( int  $qIndex,
string  $answerOptionValue 
)

Definition at line 1993 of file class.assClozeTest.php.

References CLOZE_TEXT, and getGap().

1993  : bool
1994  {
1995  $gap = $this->getGap($qIndex);
1996 
1997  if ($gap->getType() != CLOZE_TEXT) {
1998  return false;
1999  }
2000 
2001  foreach ($gap->getItems($this->randomGroup->dontShuffle()) as $item) {
2002  if ($item->getAnswertext() === $answerOptionValue) {
2003  return false;
2004  }
2005  }
2006 
2007  return true;
2008  }
const CLOZE_TEXT
Cloze question constants.
getGap($gap_index=0)
Returns the gap at a given index.
+ Here is the call graph for this function:

◆ isComplete()

assClozeTest::isComplete ( )

Returns TRUE, if a cloze test is complete for use.

Returns
boolean TRUE, if the cloze test is complete for use, otherwise FALSE

Definition at line 150 of file class.assClozeTest.php.

References assQuestion\getAuthor(), getClozeText(), getGaps(), getMaximumPoints(), and assQuestion\getTitle().

150  : bool
151  {
152  if (strlen($this->getTitle())
153  && $this->getAuthor()
154  && $this->getClozeText()
155  && count($this->getGaps())
156  && $this->getMaximumPoints() > 0) {
157  return true;
158  }
159  return false;
160  }
getMaximumPoints()
Returns the maximum points, a learner can reach answering the question.
getGaps()
Returns the array of gaps.
getClozeText()
Returns the cloze text.
+ Here is the call graph for this function:

◆ isValidNumericSubmitValue()

assClozeTest::isValidNumericSubmitValue (   $submittedValue)
protected

Definition at line 1279 of file class.assClozeTest.php.

Referenced by validateSolutionSubmit().

1279  : bool
1280  {
1281  if (is_numeric($submittedValue)) {
1282  return true;
1283  }
1284 
1285  if (preg_match('/^[-+]{0,1}\d+\/\d+$/', $submittedValue)) {
1286  return true;
1287  }
1288 
1289  return false;
1290  }
+ Here is the caller graph for this function:

◆ lmMigrateQuestionTypeSpecificContent()

assClozeTest::lmMigrateQuestionTypeSpecificContent ( ilAssSelfAssessmentMigrator  $migrator)
protected
Parameters
ilAssSelfAssessmentMigrator$migrator

Definition at line 1628 of file class.assClozeTest.php.

References getClozeText(), and ilAssSelfAssessmentMigrator\migrateToLmContent().

1628  : void
1629  {
1630  // DO NOT USE SETTER FOR CLOZE TEXT -> SETTER DOES RECREATE GAP OBJECTS without having gap type info ^^
1631  //$this->setClozeText( $migrator->migrateToLmContent($this->getClozeText()) );
1632  $this->cloze_text = $migrator->migrateToLmContent($this->getClozeText());
1633  // DO NOT USE SETTER FOR CLOZE TEXT -> SETTER DOES RECREATE GAP OBJECTS without having gap type info ^^
1634  }
getClozeText()
Returns the cloze text.
+ Here is the call graph for this function:

◆ loadFromDb()

assClozeTest::loadFromDb (   $question_id)

Loads a assClozeTest object from a database.

Parameters
integer$question_idA unique key which defines the cloze test in the database

Definition at line 206 of file class.assClozeTest.php.

References $data, $DIC, Vendor\Package\$e, $ilDB, ilRTE\_replaceMediaObjectImageSrc(), cleanQuestiontext(), CLOZE_NUMERIC, CLOZE_SELECT, CLOZE_TEXT, ilAssClozeTestFeedback\FB_MODE_GAP_QUESTION, getAdditionalTableName(), ilAssQuestionLifecycle\getDraftInstance(), ilAssQuestionLifecycle\getInstance(), assQuestion\setAdditionalContentEditingMode(), assQuestion\setAuthor(), setClozeText(), assQuestion\setComment(), setFeedbackMode(), setFixedTextLength(), setGapCombinations(), setGapCombinationsExists(), assQuestion\setId(), setIdenticalScoring(), assQuestion\setLifecycle(), assQuestion\setNrOfTries(), assQuestion\setObjId(), assQuestion\setOriginalId(), assQuestion\setOwner(), assQuestion\setPoints(), assQuestion\setQuestion(), setTextgapRating(), and assQuestion\setTitle().

206  : void
207  {
208  global $DIC;
209  $ilDB = $DIC['ilDB'];
210  $result = $ilDB->queryF(
211  "SELECT qpl_questions.*, " . $this->getAdditionalTableName() . ".* FROM qpl_questions LEFT JOIN " . $this->getAdditionalTableName() . " ON " . $this->getAdditionalTableName() . ".question_fi = qpl_questions.question_id WHERE qpl_questions.question_id = %s",
212  ["integer"],
213  [$question_id]
214  );
215  if ($result->numRows() == 1) {
216  $data = $ilDB->fetchAssoc($result);
217  $this->setId($question_id);
218  $this->setNrOfTries($data['nr_of_tries']);
219  $this->setObjId($data["obj_fi"]);
220  $this->setTitle((string) $data["title"]);
221  $this->setComment((string) $data["description"]);
222  $this->setOriginalId($data["original_id"]);
223  $this->setAuthor($data["author"]);
224  $this->setPoints($data["points"]);
225  $this->setOwner($data["owner"]);
226  $this->setQuestion($this->cleanQuestiontext($data["question_text"]));
227  $this->setClozeText($data['cloze_text']);
228  $this->setFixedTextLength($data["fixed_textlen"]);
229  $this->setIdenticalScoring(($data['tstamp'] == 0) ? true : $data["identical_scoring"]);
230  $this->setFeedbackMode($data['feedback_mode'] === null ? ilAssClozeTestFeedback::FB_MODE_GAP_QUESTION : $data['feedback_mode']);
231 
232  try {
236  }
237 
238  $this->question = ilRTE::_replaceMediaObjectImageSrc($this->question, 1);
239  $this->cloze_text = ilRTE::_replaceMediaObjectImageSrc($this->cloze_text, 1);
240  $this->setTextgapRating($data["textgap_rating"]);
241 
242  try {
243  $this->setAdditionalContentEditingMode($data['add_cont_edit_mode']);
244  } catch (ilTestQuestionPoolException $e) {
245  }
246 
247  $result = $ilDB->queryF(
248  "SELECT * FROM qpl_a_cloze WHERE question_fi = %s ORDER BY gap_id, aorder ASC",
249  ["integer"],
250  [$question_id]
251  );
252  if ($result->numRows() > 0) {
253  $this->gaps = [];
254  while ($data = $ilDB->fetchAssoc($result)) {
255  switch ($data["cloze_type"]) {
256  case CLOZE_TEXT:
257  if (!array_key_exists($data["gap_id"], $this->gaps)) {
258  $this->gaps[$data["gap_id"]] = new assClozeGap(CLOZE_TEXT);
259  }
260  $answer = new assAnswerCloze(
261  $data["answertext"],
262  $data["points"],
263  $data["aorder"]
264  );
265  $this->gaps[$data["gap_id"]]->setGapSize((int) $data['gap_size']);
266 
267  $this->gaps[$data["gap_id"]]->addItem($answer);
268  break;
269  case CLOZE_SELECT:
270  if (!array_key_exists($data["gap_id"], $this->gaps)) {
271  $this->gaps[$data["gap_id"]] = new assClozeGap(CLOZE_SELECT);
272  $this->gaps[$data["gap_id"]]->setShuffle($data["shuffle"]);
273  }
274  $answer = new assAnswerCloze(
275  $data["answertext"],
276  $data["points"],
277  $data["aorder"]
278  );
279  $this->gaps[$data["gap_id"]]->addItem($answer);
280  break;
281  case CLOZE_NUMERIC:
282  if (!array_key_exists($data["gap_id"], $this->gaps)) {
283  $this->gaps[$data["gap_id"]] = new assClozeGap(CLOZE_NUMERIC);
284  }
285  $answer = new assAnswerCloze(
286  $data["answertext"],
287  $data["points"],
288  $data["aorder"]
289  );
290  $this->gaps[$data["gap_id"]]->setGapSize((int) $data['gap_size']);
291  $answer->setLowerBound($data["lowerlimit"]);
292  $answer->setUpperBound($data["upperlimit"]);
293  $this->gaps[$data["gap_id"]]->addItem($answer);
294  break;
295  }
296  }
297  }
298  }
299  $assClozeGapCombinationObj = new assClozeGapCombination();
300  $check_for_gap_combinations = $assClozeGapCombinationObj->loadFromDb($question_id);
301  if (count($check_for_gap_combinations) != 0) {
302  $this->setGapCombinationsExists(true);
303  $this->setGapCombinations($check_for_gap_combinations);
304  }
305  parent::loadFromDb($question_id);
306  }
static _replaceMediaObjectImageSrc(string $a_text, int $a_direction=0, string $nic='')
Replaces image source from mob image urls with the mob id or replaces mob id with the correct image s...
setNrOfTries(int $a_nr_of_tries)
This file is part of ILIAS, a powerful learning management system published by ILIAS open source e-Le...
getAdditionalTableName()
Returns the name of the additional question data table in the database.
const CLOZE_TEXT
Cloze question constants.
setOwner(int $owner=-1)
Class for cloze question gaps.
setComment(string $comment="")
global $DIC
Definition: feed.php:28
setGapCombinationsExists($value)
const CLOZE_SELECT
setFixedTextLength($a_text_len)
Sets a fixed text length for all text fields in the cloze question.
setPoints(float $points)
setObjId(int $obj_id=0)
setClozeText($cloze_text="")
Evaluates the text gap solutions from the cloze text.
cleanQuestiontext($text)
Cleans cloze question text to remove attributes or tags from older ILIAS versions.
setFeedbackMode($feedbackMode)
setTextgapRating($a_textgap_rating)
Sets the rating option for text gaps.
setId(int $id=-1)
setOriginalId(?int $original_id)
setTitle(string $title="")
setLifecycle(ilAssQuestionLifecycle $lifecycle)
const CLOZE_NUMERIC
This file is part of ILIAS, a powerful learning management system published by ILIAS open source e-Le...
setAuthor(string $author="")
setIdenticalScoring($a_identical_scoring)
Sets the identical scoring option for cloze questions.
setAdditionalContentEditingMode(?string $additionalContentEditingMode)
const FB_MODE_GAP_QUESTION
constants for different feedback modes (per gap or per gap-answers/options)
setQuestion(string $question="")
+ Here is the call graph for this function:

◆ replaceFirstGap()

assClozeTest::replaceFirstGap (   $gaptext,
  $content 
)

Replace the first gap in a string without treating backreferences.

Parameters
string$gaptexttext with gap tags
string$contentcontent for the first gap
Returns
string

Definition at line 191 of file class.assClozeTest.php.

Referenced by deleteGap(), and updateClozeTextFromGaps().

191  : string
192  {
193  $content = str_replace('$', 'GAPMASKEDDOLLAR', $content);
194  $output = preg_replace("/\[gap\].*?\[\/gap\]/", $content, $gaptext, 1);
195  $output = str_replace('GAPMASKEDDOLLAR', '$', $output);
196 
197  return $output;
198  }
+ Here is the caller graph for this function:

◆ saveAdditionalQuestionDataToDb()

assClozeTest::saveAdditionalQuestionDataToDb ( )

Saves the data for the additional data table.

This method uses the ugly DELETE-INSERT. Here, this does no harm.

Implements ilObjQuestionScoringAdjustable.

Definition at line 356 of file class.assClozeTest.php.

References $DIC, ilRTE\_replaceMediaObjectImageSrc(), getAdditionalTableName(), getClozeText(), getFeedbackMode(), getFixedTextLength(), assQuestion\getId(), getIdenticalScoring(), and getTextgapRating().

Referenced by saveToDb().

357  {
358  global $DIC; /* @var ILIAS\DI\Container $DIC */
359 
360 
361  $DIC->database()->manipulateF(
362  "DELETE FROM " . $this->getAdditionalTableName() . " WHERE question_fi = %s",
363  [ "integer" ],
364  [ $this->getId() ]
365  );
366 
367  $DIC->database()->insert($this->getAdditionalTableName(), [
368  'question_fi' => ['integer', $this->getId()],
369  'textgap_rating' => ['text', $this->getTextgapRating()],
370  'identical_scoring' => ['text', $this->getIdenticalScoring()],
371  'fixed_textlen' => ['integer', $this->getFixedTextLength() ? $this->getFixedTextLength() : null],
372  'cloze_text' => ['text', ilRTE::_replaceMediaObjectImageSrc($this->getClozeText(), 0)],
373  'feedback_mode' => ['text', $this->getFeedbackMode()]
374  ]);
375  }
static _replaceMediaObjectImageSrc(string $a_text, int $a_direction=0, string $nic='')
Replaces image source from mob image urls with the mob id or replaces mob id with the correct image s...
getAdditionalTableName()
Returns the name of the additional question data table in the database.
getTextgapRating()
Returns the rating option for text gaps.
global $DIC
Definition: feed.php:28
getFixedTextLength()
Gets the fixed text length for all text fields in the cloze question.
getClozeText()
Returns the cloze text.
getIdenticalScoring()
Returns the identical scoring status of the question.
+ Here is the call graph for this function:
+ Here is the caller graph for this function:

◆ saveAnswerSpecificDataToDb()

assClozeTest::saveAnswerSpecificDataToDb ( )

Save all gaps to the database.

Implements ilObjAnswerScoringAdjustable.

Definition at line 335 of file class.assClozeTest.php.

References $DIC, $ilDB, ILIAS\LTI\ToolProvider\$key, assQuestion\getId(), and saveClozeGapItemsToDb().

Referenced by saveToDb().

336  {
337  global $DIC;
338  $ilDB = $DIC['ilDB'];
339 
340  $ilDB->manipulateF(
341  "DELETE FROM qpl_a_cloze WHERE question_fi = %s",
342  [ "integer" ],
343  [ $this->getId() ]
344  );
345 
346  foreach ($this->gaps as $key => $gap) {
347  $this->saveClozeGapItemsToDb($gap, $key);
348  }
349  }
global $DIC
Definition: feed.php:28
string $key
Consumer key/client ID value.
Definition: System.php:193
saveClozeGapItemsToDb($gap, $key)
Save all items belonging to one cloze gap to the db.
+ Here is the call graph for this function:
+ Here is the caller graph for this function:

◆ saveClozeGapItemsToDb()

assClozeTest::saveClozeGapItemsToDb (   $gap,
  $key 
)
protected

Save all items belonging to one cloze gap to the db.

Parameters
$gap
$key

Definition at line 383 of file class.assClozeTest.php.

References $DIC, $ilDB, ILIAS\LTI\ToolProvider\$key, CLOZE_NUMERIC, CLOZE_SELECT, CLOZE_TEXT, saveClozeNumericGapRecordToDb(), saveClozeSelectGapRecordToDb(), and saveClozeTextGapRecordToDb().

Referenced by saveAnswerSpecificDataToDb().

383  : void
384  {
385  global $DIC;
386  $ilDB = $DIC['ilDB'];
387  foreach ($gap->getItems($this->getShuffler()) as $item) {
388  $query = "";
389  $next_id = $ilDB->nextId('qpl_a_cloze');
390  switch ($gap->getType()) {
391  case CLOZE_TEXT:
392  $this->saveClozeTextGapRecordToDb($next_id, $key, $item, $gap);
393  break;
394  case CLOZE_SELECT:
395  $this->saveClozeSelectGapRecordToDb($next_id, $key, $item, $gap);
396  break;
397  case CLOZE_NUMERIC:
398  $this->saveClozeNumericGapRecordToDb($next_id, $key, $item, $gap);
399  break;
400  }
401  }
402  }
const CLOZE_TEXT
Cloze question constants.
global $DIC
Definition: feed.php:28
const CLOZE_SELECT
string $key
Consumer key/client ID value.
Definition: System.php:193
saveClozeTextGapRecordToDb($next_id, $key, $item, $gap)
Saves a gap-item record.
saveClozeNumericGapRecordToDb($next_id, $key, $item, $gap)
Saves a gap-item record.
saveClozeSelectGapRecordToDb($next_id, $key, $item, $gap)
Saves a gap-item record.
const CLOZE_NUMERIC
+ Here is the call graph for this function:
+ Here is the caller graph for this function:

◆ saveClozeNumericGapRecordToDb()

assClozeTest::saveClozeNumericGapRecordToDb (   $next_id,
  $key,
  $item,
  $gap 
)
protected

Saves a gap-item record.

Parameters
$next_idint Next Id for the record.
$keyint Gap Id
$itemmixed Gap item data object.
$gapmixed Gap data object.

Definition at line 486 of file class.assClozeTest.php.

References $DIC, $ilDB, ILIAS\LTI\ToolProvider\$key, assQuestion\getId(), and ILIAS\Repository\int().

Referenced by saveClozeGapItemsToDb().

486  : void
487  {
488  global $DIC;
489  $ilDB = $DIC['ilDB'];
490 
491  $eval = new EvalMath();
492  $eval->suppress_errors = true;
493  $ilDB->manipulateF(
494  "INSERT INTO qpl_a_cloze (answer_id, question_fi, gap_id, answertext, points, aorder, cloze_type, lowerlimit, upperlimit, gap_size) VALUES (%s, %s, %s, %s, %s, %s, %s, %s, %s, %s)",
495  [
496  "integer",
497  "integer",
498  "integer",
499  "text",
500  "float",
501  "integer",
502  "text",
503  "text",
504  "text",
505  "integer"
506  ],
507  [
508  $next_id,
509  $this->getId(),
510  $key,
511  strlen($item->getAnswertext()) ? $item->getAnswertext() : "",
512  $item->getPoints(),
513  $item->getOrder(),
514  $gap->getType(),
515  ($eval->e($item->getLowerBound() !== false) && strlen(
516  $item->getLowerBound()
517  ) > 0) ? $item->getLowerBound() : $item->getAnswertext(),
518  ($eval->e($item->getUpperBound() !== false) && strlen(
519  $item->getUpperBound()
520  ) > 0) ? $item->getUpperBound() : $item->getAnswertext(),
521  (int) $gap->getGapSize()
522  ]
523  );
524  }
global $DIC
Definition: feed.php:28
string $key
Consumer key/client ID value.
Definition: System.php:193
+ Here is the call graph for this function:
+ Here is the caller graph for this function:

◆ saveClozeSelectGapRecordToDb()

assClozeTest::saveClozeSelectGapRecordToDb (   $next_id,
  $key,
  $item,
  $gap 
)
protected

Saves a gap-item record.

Parameters
$next_idint Next Id for the record.
$keyint Gap Id
$itemmixed Gap item data object.
$gapmixed Gap data object.

Definition at line 449 of file class.assClozeTest.php.

References $DIC, $ilDB, ILIAS\LTI\ToolProvider\$key, and assQuestion\getId().

Referenced by saveClozeGapItemsToDb().

449  : void
450  {
451  global $DIC;
452  $ilDB = $DIC['ilDB'];
453  $ilDB->manipulateF(
454  "INSERT INTO qpl_a_cloze (answer_id, question_fi, gap_id, answertext, points, aorder, cloze_type, shuffle) VALUES (%s, %s, %s, %s, %s, %s, %s, %s)",
455  [
456  "integer",
457  "integer",
458  "integer",
459  "text",
460  "float",
461  "integer",
462  "text",
463  "text"
464  ],
465  [
466  $next_id,
467  $this->getId(),
468  $key,
469  strlen($item->getAnswertext()) ? $item->getAnswertext() : "",
470  $item->getPoints(),
471  $item->getOrder(),
472  $gap->getType(),
473  ($gap->getShuffle()) ? "1" : "0"
474  ]
475  );
476  }
global $DIC
Definition: feed.php:28
string $key
Consumer key/client ID value.
Definition: System.php:193
+ Here is the call graph for this function:
+ Here is the caller graph for this function:

◆ saveClozeTextGapRecordToDb()

assClozeTest::saveClozeTextGapRecordToDb (   $next_id,
  $key,
  $item,
  $gap 
)
protected

Saves a gap-item record.

Parameters
$next_idint Next Id for the record.
$keyint Gap Id
$itemmixed Gap item data object.
$gapmixed Gap data object.

Definition at line 412 of file class.assClozeTest.php.

References $DIC, $ilDB, ILIAS\LTI\ToolProvider\$key, assQuestion\getId(), and ILIAS\Repository\int().

Referenced by saveClozeGapItemsToDb().

412  : void
413  {
414  global $DIC;
415  $ilDB = $DIC['ilDB'];
416  $ilDB->manipulateF(
417  "INSERT INTO qpl_a_cloze (answer_id, question_fi, gap_id, answertext, points, aorder, cloze_type, gap_size) VALUES (%s, %s, %s, %s, %s, %s, %s, %s)",
418  [
419  "integer",
420  "integer",
421  "integer",
422  "text",
423  "float",
424  "integer",
425  "text",
426  "integer"
427  ],
428  [
429  $next_id,
430  $this->getId(),
431  $key,
432  strlen($item->getAnswertext()) ? $item->getAnswertext() : "",
433  $item->getPoints(),
434  $item->getOrder(),
435  $gap->getType(),
436  (int) $gap->getGapSize()
437  ]
438  );
439  }
global $DIC
Definition: feed.php:28
string $key
Consumer key/client ID value.
Definition: System.php:193
+ Here is the call graph for this function:
+ Here is the caller graph for this function:

◆ saveToDb()

assClozeTest::saveToDb (   $original_id = "")

Saves a assClozeTest object to a database.

Parameters
int | string$original_idID of the original question
Returns
mixed|void

public

Definition at line 319 of file class.assClozeTest.php.

References assQuestion\$original_id, saveAdditionalQuestionDataToDb(), saveAnswerSpecificDataToDb(), and assQuestion\saveQuestionDataToDb().

319  : void
320  {
321  if ($original_id == "") {
322  $this->saveQuestionDataToDb();
323  } else {
325  }
328 
329  parent::saveToDb();
330  }
saveAnswerSpecificDataToDb()
Save all gaps to the database.
saveAdditionalQuestionDataToDb()
Saves the data for the additional data table.
saveQuestionDataToDb(int $original_id=-1)
+ Here is the call graph for this function:

◆ saveWorkingData()

assClozeTest::saveWorkingData (   $active_id,
  $pass = null,
  $authorized = true 
)

Saves the learners input of the question to the database.

public

Parameters
integer$active_idActive id of the user
integer$passTest pass
Returns
boolean $status

Definition at line 1379 of file class.assClozeTest.php.

References ILIAS\LTI\ToolProvider\$key, ilObjAssessmentFolder\_enabledAssessmentLogging(), ilObjAssessmentFolder\_getLogLanguage(), ilObjTest\_getPass(), CLOZE_SELECT, getGap(), assQuestion\getId(), assQuestion\getProcessLocker(), getSolutionSubmit(), ILIAS\Repository\lng(), assQuestion\logAction(), assQuestion\removeCurrentSolution(), assQuestion\saveCurrentSolution(), and ilUtil\stripSlashes().

1379  : bool
1380  {
1381  if (is_null($pass)) {
1382  $pass = ilObjTest::_getPass($active_id);
1383  }
1384 
1385  $entered_values = 0;
1386 
1387  $this->getProcessLocker()->executeUserSolutionUpdateLockOperation(function () use (&$entered_values, $active_id, $pass, $authorized) {
1388  $this->removeCurrentSolution($active_id, $pass, $authorized);
1389 
1390  foreach ($this->getSolutionSubmit() as $key => $value) {
1391  if ($value !== null && $value !== '') {
1392  $gap = $this->getGap(trim(ilUtil::stripSlashes($key)));
1393  if (is_object($gap)) {
1394  if (!(($gap->getType() == CLOZE_SELECT) && ($value == -1))) {
1395  $this->saveCurrentSolution($active_id, $pass, $key, $value, $authorized);
1396  $entered_values++;
1397  }
1398  }
1399  }
1400  }
1401  });
1402 
1403  if ($entered_values) {
1405  assQuestion::logAction($this->lng->txtlng(
1406  "assessment",
1407  "log_user_entered_values",
1409  ), $active_id, $this->getId());
1410  }
1411  } else {
1413  assQuestion::logAction($this->lng->txtlng(
1414  "assessment",
1415  "log_user_not_entered_values",
1417  ), $active_id, $this->getId());
1418  }
1419  }
1420 
1421  return true;
1422  }
static _getPass($active_id)
Retrieves the actual pass of a given user for a given test.
static stripSlashes(string $a_str, bool $a_strip_html=true, string $a_allow="")
getGap($gap_index=0)
Returns the gap at a given index.
saveCurrentSolution(int $active_id, int $pass, $value1, $value2, bool $authorized=true, $tstamp=0)
const CLOZE_SELECT
static logAction(string $logtext, int $active_id, int $question_id)
string $key
Consumer key/client ID value.
Definition: System.php:193
removeCurrentSolution(int $active_id, int $pass, bool $authorized=true)
+ Here is the call graph for this function:

◆ setClozeText()

assClozeTest::setClozeText (   $cloze_text = "")

Evaluates the text gap solutions from the cloze text.

A single or multiple text gap solutions could be entered using the following syntax in the cloze text: solution1 [, solution2, ..., solutionN] enclosed in the text gap selector gap[]

Parameters
string$cloze_textThe cloze text with all gaps and gap gaps public
See also
$cloze_text

Definition at line 558 of file class.assClozeTest.php.

References $cloze_text, cleanQuestiontext(), and createGapsFromQuestiontext().

Referenced by loadFromDb().

558  : void
559  {
560  $this->gaps = [];
561  $this->cloze_text = $this->cleanQuestiontext($cloze_text);
563  }
createGapsFromQuestiontext()
Create gap entries by parsing the question text.
cleanQuestiontext($text)
Cleans cloze question text to remove attributes or tags from older ILIAS versions.
+ Here is the call graph for this function:
+ Here is the caller graph for this function:

◆ setClozeTextValue()

assClozeTest::setClozeTextValue (   $cloze_text = "")

Definition at line 565 of file class.assClozeTest.php.

References $cloze_text.

565  : void
566  {
567  $this->cloze_text = $cloze_text;
568  }

◆ setEndTag()

assClozeTest::setEndTag (   $end_tag = "[/gap]")

Sets the end tag of a cloze gap.

Parameters
string$end_tagThe end tag for a cloze gap public
See also
$end_tag

Definition at line 653 of file class.assClozeTest.php.

References $end_tag.

653  : void
654  {
655  $this->end_tag = $end_tag;
656  }

◆ setExportDetailsXLSX()

assClozeTest::setExportDetailsXLSX ( ilAssExcelFormatHelper  $worksheet,
int  $startrow,
int  $col,
int  $active_id,
int  $pass 
)

{}

Definition at line 1589 of file class.assClozeTest.php.

References CLOZE_NUMERIC, CLOZE_SELECT, CLOZE_TEXT, ilExcel\getColumnCoord(), getGaps(), assQuestion\getSolutionValues(), ilAssExcelFormatHelper\getStringEscaping(), ILIAS\Repository\lng(), ilExcel\setBold(), ilAssExcelFormatHelper\setCell(), and ilAssExcelFormatHelper\setStringEscaping().

1589  : int
1590  {
1591  parent::setExportDetailsXLSX($worksheet, $startrow, $col, $active_id, $pass);
1592 
1593  $solution = $this->getSolutionValues($active_id, $pass);
1594  $i = 1;
1595  foreach ($this->getGaps() as $gap_index => $gap) {
1596  $worksheet->setCell($startrow + $i, $col, $this->lng->txt("gap") . " $i");
1597  $worksheet->setBold($worksheet->getColumnCoord($col) . ($startrow + $i));
1598  $checked = false;
1599  foreach ($solution as $solutionvalue) {
1600  if ($gap_index == $solutionvalue["value1"]) {
1601  $string_escaping_org_value = $worksheet->getStringEscaping();
1602  try {
1603  $worksheet->setStringEscaping(false);
1604 
1605  switch ($gap->getType()) {
1606  case CLOZE_SELECT:
1607  $worksheet->setCell($startrow + $i, $col + 2, $gap->getItem($solutionvalue["value2"])->getAnswertext());
1608  break;
1609  case CLOZE_NUMERIC:
1610  case CLOZE_TEXT:
1611  $worksheet->setCell($startrow + $i, $col + 2, $solutionvalue["value2"]);
1612  break;
1613  }
1614  } finally {
1615  $worksheet->setStringEscaping($string_escaping_org_value);
1616  }
1617  }
1618  }
1619  $i++;
1620  }
1621 
1622  return $startrow + $i + 1;
1623  }
getSolutionValues($active_id, $pass=null, bool $authorized=true)
Loads solutions of a given user from the database an returns it.
const CLOZE_TEXT
Cloze question constants.
getColumnCoord(int $a_col)
Get column "name" from number.
setCell($a_row, $a_col, $a_value, $datatype=null)
getGaps()
Returns the array of gaps.
setBold(string $a_coords)
Set cell(s) to bold.
const CLOZE_SELECT
const CLOZE_NUMERIC
+ Here is the call graph for this function:

◆ setFeedbackMode()

assClozeTest::setFeedbackMode (   $feedbackMode)
Parameters
string$feedbackMode

Definition at line 669 of file class.assClozeTest.php.

References $feedbackMode.

Referenced by loadFromDb().

669  : void
670  {
671  $this->feedbackMode = $feedbackMode;
672  }
+ Here is the caller graph for this function:

◆ setFixedTextLength()

assClozeTest::setFixedTextLength (   $a_text_len)

Sets a fixed text length for all text fields in the cloze question.

Parameters
integer$a_text_lenThe text field length public

Definition at line 1518 of file class.assClozeTest.php.

Referenced by loadFromDb().

1518  : void
1519  {
1520  $this->fixedTextLength = $a_text_len;
1521  }
+ Here is the caller graph for this function:

◆ setGapAnswerLowerBound()

assClozeTest::setGapAnswerLowerBound (   $gap_index,
  $order,
  $bound 
)

Sets the lower bound of a gap with a given index and an answer with a given order.

The index of the first gap is 0, the index of the second gap is 1 and so on.

Parameters
integer$gap_indexA nonnegative index of the n-th gap
integer$orderThe order of the answer text
string$answerThe lower bound of the answer public
See also
$gaps

Definition at line 859 of file class.assClozeTest.php.

859  : void
860  {
861  if (array_key_exists($gap_index, $this->gaps)) {
862  $this->gaps[$gap_index]->setItemLowerBound($order, $bound);
863  }
864  }

◆ setGapAnswerPoints()

assClozeTest::setGapAnswerPoints (   $gap_index,
  $order,
  $points 
)

Sets the points of a gap with a given index and an answer with a given order.

The index of the first gap is 0, the index of the second gap is 1 and so on.

Parameters
integer$gap_indexA nonnegative index of the n-th gap
integer$orderThe order of the answer text
string$answerThe points of the answer public
See also
$gaps

Definition at line 809 of file class.assClozeTest.php.

References assQuestion\$points.

809  : void
810  {
811  if (array_key_exists($gap_index, $this->gaps)) {
812  $this->gaps[$gap_index]->setItemPoints($order, $points);
813  }
814  }
float $points
The maximum available points for the question.

◆ setGapAnswerUpperBound()

assClozeTest::setGapAnswerUpperBound (   $gap_index,
  $order,
  $bound 
)

Sets the upper bound of a gap with a given index and an answer with a given order.

The index of the first gap is 0, the index of the second gap is 1 and so on.

Parameters
integer$gap_indexA nonnegative index of the n-th gap
integer$orderThe order of the answer text
string$answerThe upper bound of the answer public
See also
$gaps

Definition at line 876 of file class.assClozeTest.php.

876  : void
877  {
878  if (array_key_exists($gap_index, $this->gaps)) {
879  $this->gaps[$gap_index]->setItemUpperBound($order, $bound);
880  }
881  }

◆ setGapCombinations()

assClozeTest::setGapCombinations (   $value)

Definition at line 1581 of file class.assClozeTest.php.

Referenced by loadFromDb().

1581  : void
1582  {
1583  $this->gap_combinations = $value;
1584  }
+ Here is the caller graph for this function:

◆ setGapCombinationsExists()

assClozeTest::setGapCombinationsExists (   $value)

Definition at line 1576 of file class.assClozeTest.php.

Referenced by loadFromDb().

1576  : void
1577  {
1578  $this->gap_combinations_exists = $value;
1579  }
+ Here is the caller graph for this function:

◆ setGapShuffle()

assClozeTest::setGapShuffle (   $gap_index = 0,
  $shuffle = 1 
)

Sets the shuffle state of a gap with a given index.

The index of the first gap is 0, the index of the second gap is 1 and so on.

Parameters
integer$indexA nonnegative index of the n-th gap
integer$shuffleTurn shuffle on (=1) or off (=0) public
See also
$gaps

Definition at line 720 of file class.assClozeTest.php.

References assQuestion\$shuffle.

720  : void
721  {
722  if (array_key_exists($gap_index, $this->gaps)) {
723  $this->gaps[$gap_index]->setShuffle($shuffle);
724  }
725  }
bool $shuffle
Indicates whether the answers will be shuffled or not.

◆ setGapSize()

assClozeTest::setGapSize (   $gap_index,
  $size 
)

Definition at line 792 of file class.assClozeTest.php.

792  : void
793  {
794  if (array_key_exists($gap_index, $this->gaps)) {
795  $this->gaps[$gap_index]->setGapSize((int) $size);
796  }
797  }

◆ setGapType()

assClozeTest::setGapType (   $gap_index,
  $gap_type 
)

Set the type of a gap with a given index.

private

Definition at line 704 of file class.assClozeTest.php.

704  : void
705  {
706  if (array_key_exists($gap_index, $this->gaps)) {
707  $this->gaps[$gap_index]->setType($gap_type);
708  }
709  }

◆ setIdenticalScoring()

assClozeTest::setIdenticalScoring (   $a_identical_scoring)

Sets the identical scoring option for cloze questions.

Parameters
boolean$a_identical_scoringThe identical scoring option for cloze questions
See also
$identical_scoring public

Definition at line 1491 of file class.assClozeTest.php.

Referenced by loadFromDb().

1491  : void
1492  {
1493  $this->identical_scoring = ($a_identical_scoring) ? 1 : 0;
1494  }
+ Here is the caller graph for this function:

◆ setStartTag()

assClozeTest::setStartTag (   $start_tag = "[gap]")

Sets the start tag of a cloze gap.

Parameters
string$start_tagThe start tag for a cloze gap public
See also
$start_tag

Definition at line 629 of file class.assClozeTest.php.

References $start_tag.

629  : void
630  {
631  $this->start_tag = $start_tag;
632  }

◆ setTextgapRating()

assClozeTest::setTextgapRating (   $a_textgap_rating)

Sets the rating option for text gaps.

Parameters
string$a_textgap_ratingThe rating option for text gaps
See also
$textgap_rating public

Definition at line 1454 of file class.assClozeTest.php.

References TEXTGAP_RATING_CASEINSENSITIVE, TEXTGAP_RATING_CASESENSITIVE, TEXTGAP_RATING_LEVENSHTEIN1, TEXTGAP_RATING_LEVENSHTEIN2, TEXTGAP_RATING_LEVENSHTEIN3, TEXTGAP_RATING_LEVENSHTEIN4, and TEXTGAP_RATING_LEVENSHTEIN5.

Referenced by loadFromDb().

1454  : void
1455  {
1456  switch ($a_textgap_rating) {
1464  $this->textgap_rating = $a_textgap_rating;
1465  break;
1466  default:
1467  $this->textgap_rating = TEXTGAP_RATING_CASEINSENSITIVE;
1468  break;
1469  }
1470  }
const TEXTGAP_RATING_LEVENSHTEIN5
const TEXTGAP_RATING_LEVENSHTEIN2
const TEXTGAP_RATING_LEVENSHTEIN1
const TEXTGAP_RATING_LEVENSHTEIN3
const TEXTGAP_RATING_CASESENSITIVE
const TEXTGAP_RATING_LEVENSHTEIN4
const TEXTGAP_RATING_CASEINSENSITIVE
+ Here is the caller graph for this function:

◆ toJSON()

assClozeTest::toJSON ( )

Returns a JSON representation of the question.

Implements ilAssQuestionLMExportable.

Definition at line 1639 of file class.assClozeTest.php.

References $gaps, ILIAS\LTI\ToolProvider\$key, ilObjMediaObject\_getMobsOfObject(), CLOZE_NUMERIC, CLOZE_TEXT, assQuestion\formatSAQuestion(), getClozeText(), getGaps(), assQuestion\getId(), assQuestion\getNrOfTries(), assQuestion\getQuestion(), getQuestionType(), assQuestion\getShuffle(), and assQuestion\getTitleForHTMLOutput().

1639  : string
1640  {
1641  $result = [];
1642  $result['id'] = $this->getId();
1643  $result['type'] = (string) $this->getQuestionType();
1644  $result['title'] = $this->getTitleForHTMLOutput();
1645  $result['question'] = $this->formatSAQuestion($this->getQuestion());
1646  $result['clozetext'] = $this->formatSAQuestion($this->getClozeText());
1647  $result['nr_of_tries'] = $this->getNrOfTries();
1648  $result['shuffle'] = $this->getShuffle();
1649  $result['feedback'] = [
1650  'onenotcorrect' => $this->formatSAQuestion($this->feedbackOBJ->getGenericFeedbackTestPresentation($this->getId(), false)),
1651  'allcorrect' => $this->formatSAQuestion($this->feedbackOBJ->getGenericFeedbackTestPresentation($this->getId(), true))
1652  ];
1653 
1654  $gaps = [];
1655  foreach ($this->getGaps() as $key => $gap) {
1656  $items = [];
1657  foreach ($gap->getItems($this->getShuffler()) as $item) {
1658  $jitem = [];
1659  $jitem['points'] = $item->getPoints();
1660  $jitem['value'] = $this->formatSAQuestion($item->getAnswertext());
1661  $jitem['order'] = $item->getOrder();
1662  if ($gap->getType() == CLOZE_NUMERIC) {
1663  $jitem['lowerbound'] = $item->getLowerBound();
1664  $jitem['upperbound'] = $item->getUpperBound();
1665  } else {
1666  $jitem['value'] = trim($jitem['value']);
1667  }
1668  array_push($items, $jitem);
1669  }
1670 
1671  if ($gap->getGapSize() && ($gap->getType() == CLOZE_TEXT || $gap->getType() == CLOZE_NUMERIC)) {
1672  $jgap['size'] = $gap->getGapSize();
1673  }
1674 
1675  $jgap['shuffle'] = $gap->getShuffle();
1676  $jgap['type'] = $gap->getType();
1677  $jgap['item'] = $items;
1678 
1679  array_push($gaps, $jgap);
1680  }
1681  $result['gaps'] = $gaps;
1682  $mobs = ilObjMediaObject::_getMobsOfObject("qpl:html", $this->getId());
1683  $result['mobs'] = $mobs;
1684  return json_encode($result);
1685  }
getQuestionType()
Returns the question type of the question.
const CLOZE_TEXT
Cloze question constants.
getGaps()
Returns the array of gaps.
string $key
Consumer key/client ID value.
Definition: System.php:193
static _getMobsOfObject(string $a_type, int $a_id, int $a_usage_hist_nr=0, string $a_lang="-")
getClozeText()
Returns the cloze text.
const CLOZE_NUMERIC
+ Here is the call graph for this function:

◆ updateClozeTextFromGaps()

assClozeTest::updateClozeTextFromGaps ( )

Updates the gap parameters in the cloze text from the form input.

private

Definition at line 1072 of file class.assClozeTest.php.

References getClozeText(), getGaps(), ilLegacyFormElementsUtil\prepareTextareaOutput(), and replaceFirstGap().

Referenced by deleteAnswerText().

1072  : void
1073  {
1074  $output = $this->getClozeText();
1075  foreach ($this->getGaps() as $gap_index => $gap) {
1076  $answers = [];
1077  foreach ($gap->getItemsRaw() as $item) {
1078  array_push($answers, str_replace([',', '['], ["\\,", '[&hairsp;'], $item->getAnswerText()));
1079  }
1080  // fau: fixGapReplace - use replace function
1081  $output = $this->replaceFirstGap($output, "[_gap]" . ilLegacyFormElementsUtil::prepareTextareaOutput(join(",", $answers), true) . "[/_gap]");
1082  // fau.
1083  }
1084  $output = str_replace("_gap]", "gap]", $output);
1085  $this->cloze_text = $output;
1086  }
getGaps()
Returns the array of gaps.
replaceFirstGap($gaptext, $content)
Replace the first gap in a string without treating backreferences.
getClozeText()
Returns the cloze text.
static prepareTextareaOutput(string $txt_output, bool $prepare_for_latex_output=false, bool $omitNl2BrWhenTextArea=false)
Prepares a string for a text area output where latex code may be in it If the text is HTML-free...
+ Here is the call graph for this function:
+ Here is the caller graph for this function:

◆ validateSolutionSubmit()

assClozeTest::validateSolutionSubmit ( )

Implements assQuestionInterface.

Definition at line 1292 of file class.assClozeTest.php.

References CLOZE_NUMERIC, getGap(), getSolutionSubmitValidation(), isValidNumericSubmitValue(), and ILIAS\Repository\lng().

1292  : bool
1293  {
1294  foreach ($this->getSolutionSubmitValidation() as $gapIndex => $value) {
1295  $gap = $this->getGap($gapIndex);
1296 
1297  if ($gap->getType() != CLOZE_NUMERIC) {
1298  continue;
1299  }
1300 
1301  if (strlen($value) && !$this->isValidNumericSubmitValue($value)) {
1302  $this->tpl->setOnScreenMessage('failure', $this->lng->txt("err_no_numeric_value"), true);
1303  return false;
1304  }
1305  }
1306 
1307  return true;
1308  }
getGap($gap_index=0)
Returns the gap at a given index.
isValidNumericSubmitValue($submittedValue)
const CLOZE_NUMERIC
+ Here is the call graph for this function:

Field Documentation

◆ $cloze_text

assClozeTest::$cloze_text

Definition at line 102 of file class.assClozeTest.php.

Referenced by getClozeText(), setClozeText(), and setClozeTextValue().

◆ $end_tag

assClozeTest::$end_tag

Definition at line 70 of file class.assClozeTest.php.

Referenced by getEndTag(), and setEndTag().

◆ $feedbackMode

assClozeTest::$feedbackMode = ilAssClozeTestFeedback::FB_MODE_GAP_QUESTION
protected

Definition at line 109 of file class.assClozeTest.php.

Referenced by getFeedbackMode(), and setFeedbackMode().

◆ $feedbackOBJ

ilAssQuestionFeedback assClozeTest::$feedbackOBJ

Definition at line 107 of file class.assClozeTest.php.

◆ $fixedTextLength

assClozeTest::$fixedTextLength

Definition at line 100 of file class.assClozeTest.php.

Referenced by getFixedTextLength().

◆ $gap_combinations

assClozeTest::$gap_combinations

Definition at line 49 of file class.assClozeTest.php.

Referenced by getGapCombinations().

◆ $gap_combinations_exists

assClozeTest::$gap_combinations_exists

Definition at line 52 of file class.assClozeTest.php.

Referenced by getGapCombinationsExists().

◆ $gaps

array assClozeTest::$gaps = []

Definition at line 40 of file class.assClozeTest.php.

Referenced by getGaps(), and toJSON().

◆ $identical_scoring

assClozeTest::$identical_scoring

Definition at line 93 of file class.assClozeTest.php.

◆ $randomGroup

RandomGroup assClozeTest::$randomGroup
private

Definition at line 111 of file class.assClozeTest.php.

◆ $start_tag

assClozeTest::$start_tag

Definition at line 61 of file class.assClozeTest.php.

Referenced by getStartTag(), and setStartTag().

◆ $textgap_rating

assClozeTest::$textgap_rating

Definition at line 82 of file class.assClozeTest.php.

Referenced by getTextgapRating().


The documentation for this class was generated from the following file: