ILIAS  release_9 Revision v9.13-25-g2c18ec4c24f
assTextSubsetImport Class Reference

This file is part of ILIAS, a powerful learning management system published by ILIAS open source e-Learning e.V. More...

+ Inheritance diagram for assTextSubsetImport:
+ Collaboration diagram for assTextSubsetImport:

Public Member Functions

 fromXML (&$item, $questionpool_id, &$tst_id, &$tst_object, &$question_counter, $import_mapping)
 Creates a question from a QTI file. More...
 
- Public Member Functions inherited from assQuestionImport
 getQuestionId ()
 
 getFeedbackGeneric ($item)
 
 fromXML (&$item, $questionpool_id, &$tst_id, &$tst_object, &$question_counter, $import_mapping)
 Creates a question from a QTI file. More...
 
 importSuggestedSolutions (int $question_id, array $solution_from_import)
 
 QTIMaterialToString (ilQTIMaterial $a_material)
 Reads an QTI material tag and creates a text or XHTML string. More...
 

Additional Inherited Members

- Data Fields inherited from assQuestionImport
 $object
 
- Protected Member Functions inherited from assQuestionImport
 fetchIndexFromFeedbackIdent ($feedbackIdent, $prefix='response_')
 
 getFeedbackAnswerSpecific (ilQTIItem $item, $prefix='response_')
 
 addGeneralMetadata (ilQTIItem $item)
 
 fetchLifecycle (ilQTIItem $item)
 
 getQplImportArchivDirectory ()
 returns the full path to extracted qpl import archiv (qpl import dir + qpl archiv subdir) More...
 
 getTstImportArchivDirectory ()
 returns the full path to extracted tst import archiv (tst import dir + tst archiv subdir) More...
 
 processNonAbstractedImageReferences ($text, $sourceNic)
 
 fetchAdditionalContentEditingModeInformation ($qtiItem)
 fetches the "additional content editing mode" information from qti item and falls back to ADDITIONAL_CONTENT_EDITING_MODE_RTE when no or invalid information is given More...
 
 findSolutionTypeByValue (string $value)
 
 getSuggestedSolutionsRepo ()
 
 deduceThumbSizeFromImportValue (?int $size)
 
- Protected Attributes inherited from assQuestionImport
assQuestionSuggestedSolutionsDatabaseRepository $suggestedsolution_repo = null
 

Detailed Description

This file is part of ILIAS, a powerful learning management system published by ILIAS open source e-Learning e.V.

ILIAS is licensed with the GPL-3.0, see https://www.gnu.org/licenses/gpl-3.0.en.html You should have received a copy of said license along with the source code, too.

If this is not the case or you just want to try ILIAS, you'll find us at: https://www.ilias.de https://github.com/ILIAS-eLearning Class for text subset question imports

assTextSubsetImport is a class for text subset question imports

Author
Helmut Schottmüller helmu.nosp@m.t.sc.nosp@m.hottm.nosp@m.uell.nosp@m.er@ma.nosp@m.c.co.nosp@m.m
Version
$Id$

Definition at line 28 of file class.assTextSubsetImport.php.

Member Function Documentation

◆ fromXML()

assTextSubsetImport::fromXML ( $item,
  $questionpool_id,
$tst_id,
$tst_object,
$question_counter,
  $import_mapping 
)

Creates a question from a QTI file.

Receives parameters from a QTI parser and creates a valid ILIAS question object

Parameters
ilQTIItem$itemThe QTI item object
integer$questionpool_idThe id of the parent questionpool
integer$tst_idThe id of the parent test if the question is part of a test
object$tst_objectA reference to the parent test object
integer$question_counterA reference to a question counter to count the questions of an imported question pool
array$import_mappingAn array containing references to included ILIAS objects public

Definition at line 43 of file class.assTextSubsetImport.php.

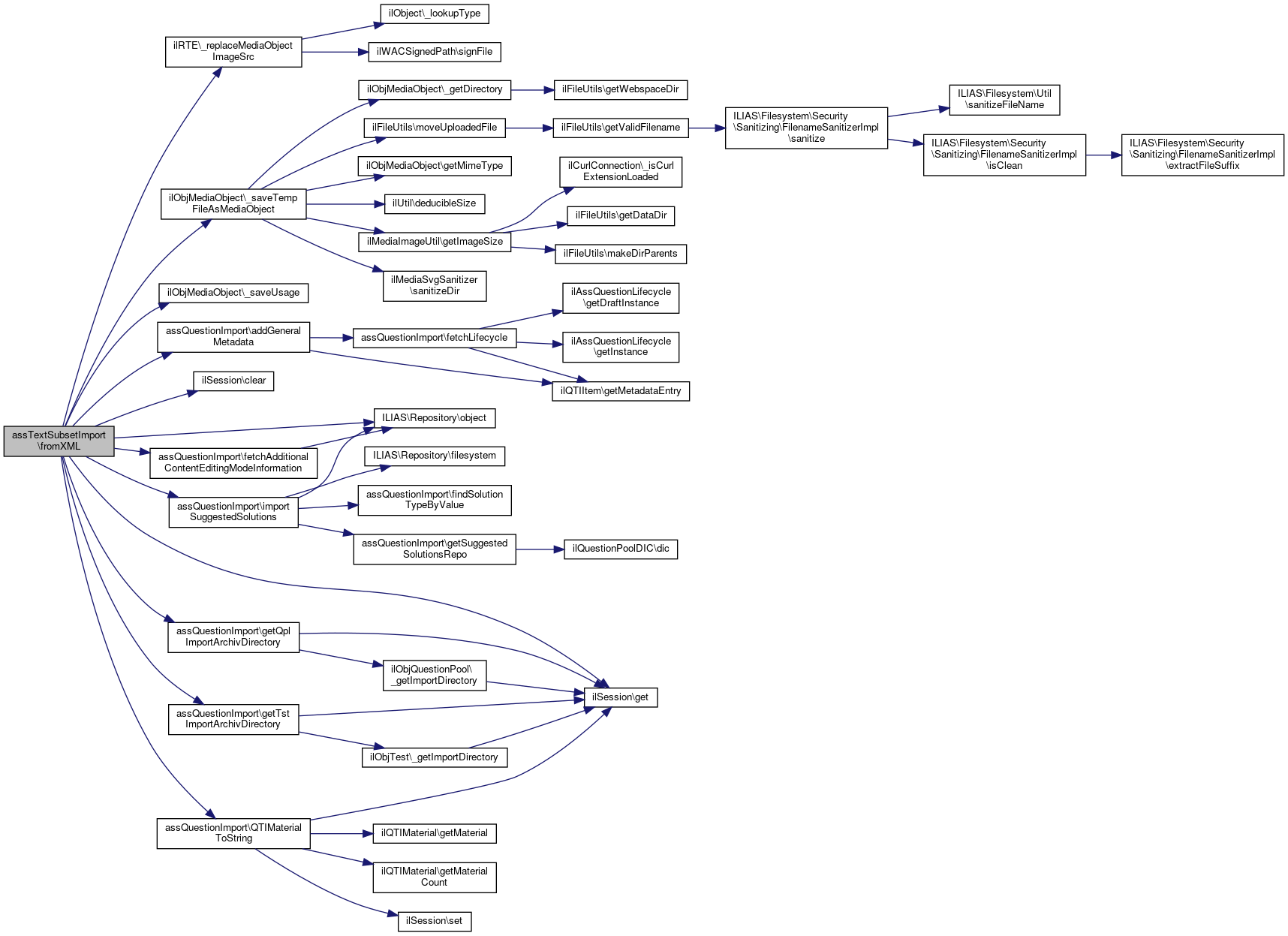
References ILIAS\LTI\ToolProvider\$created, $DIC, $response, ilRTE\_replaceMediaObjectImageSrc(), ilObjMediaObject\_saveTempFileAsMediaObject(), ilObjMediaObject\_saveUsage(), ilQTISetvar\ACTION_ADD, assQuestionImport\addGeneralMetadata(), ilSession\clear(), assQuestionImport\fetchAdditionalContentEditingModeInformation(), ilSession\get(), assQuestionImport\getQplImportArchivDirectory(), assQuestionImport\getTstImportArchivDirectory(), IL_INST_ID, assQuestionImport\importSuggestedSolutions(), ILIAS\Repository\object(), assQuestionImport\QTIMaterialToString(), and ilQTIResponse\RT_RESPONSE_STR.

43  : array
44  {
45  global $DIC;
46  $ilUser = $DIC['ilUser'];
47 
48  // empty session variable for imported xhtml mobs
49  ilSession::clear('import_mob_xhtml');
50  ;
51  $presentation = $item->getPresentation();
52  $shuffle = 0;
53  $idents = [];
54  $now = getdate();
55  $created = sprintf("%04d%02d%02d%02d%02d%02d", $now['year'], $now['mon'], $now['mday'], $now['hours'], $now['minutes'], $now['seconds']);
56  $gaps = [];
57  foreach ($presentation->order as $entry) {
58  switch ($entry["type"]) {
59  case "response":
60  $response = $presentation->response[$entry["index"]];
61  if ($response->getResponseType() == ilQTIResponse::RT_RESPONSE_STR) {
62  array_push($idents, $response->getIdent());
63  }
64  break;
65  }
66  }
67  $responses = [];
68  $feedbacksgeneric = [];
69  foreach ($item->resprocessing as $resprocessing) {
70  foreach ($resprocessing->respcondition as $respcondition) {
71  $ident = "";
72  $correctness = 1;
73  $conditionvar = $respcondition->getConditionvar();
74  foreach ($conditionvar->order as $order) {
75  switch ($order["field"]) {
76  case "varsubset":
77  $respident = $conditionvar->varsubset[$order["index"]]->getRespident();
78  $content = $conditionvar->varsubset[$order["index"]]->getContent();
79  if (!isset($responses[$respident]) || !is_array($responses[$respident])) {
80  $responses[$respident] = [];
81  }
82  $vars = explode(",", $content);
83  foreach ($vars as $var) {
84  array_push($responses[$respident], ["solution" => $var, "points" => ""]);
85  }
86  break;
87  }
88  }
89  foreach ($respcondition->setvar as $setvar) {
90  if ((strcmp($setvar->getVarname(), "matches") == 0) && ($setvar->getAction() == ilQTISetvar::ACTION_ADD)) {
91  foreach ($responses[$respident] as $idx => $solutionarray) {
92  if (strlen($solutionarray["points"]) == 0) {
93  $responses[$respident][$idx]["points"] = $setvar->getContent();
94  }
95  }
96  }
97  }
98  foreach ($resprocessing->respcondition as $e_respcondition) {
99  foreach ($e_respcondition->displayfeedback as $feedbackpointer) {
100  if (strlen($feedbackpointer->getLinkrefid())) {
101  foreach ($item->itemfeedback as $ifb) {
102  if (strcmp($ifb->getIdent(), "response_allcorrect") == 0) {
103  // found a feedback for the identifier
104  if (count($ifb->material)) {
105  foreach ($ifb->material as $material) {
106  $feedbacksgeneric[1] = $material;
107  }
108  }
109  if ((count($ifb->flow_mat) > 0)) {
110  foreach ($ifb->flow_mat as $fmat) {
111  if (count($fmat->material)) {
112  foreach ($fmat->material as $material) {
113  $feedbacksgeneric[1] = $material;
114  }
115  }
116  }
117  }
118  } elseif (strcmp($ifb->getIdent(), "response_onenotcorrect") == 0) {
119  // found a feedback for the identifier
120  if (count($ifb->material)) {
121  foreach ($ifb->material as $material) {
122  $feedbacksgeneric[0] = $material;
123  }
124  }
125  if ((count($ifb->flow_mat) > 0)) {
126  foreach ($ifb->flow_mat as $fmat) {
127  if (count($fmat->material)) {
128  foreach ($fmat->material as $material) {
129  $feedbacksgeneric[0] = $material;
130  }
131  }
132  }
133  }
134  }
135  }
136  }
137  }
138  }
139  }
140  }
141  $this->addGeneralMetadata($item);
142  $this->object->setTitle($item->getTitle());
143  $this->object->setNrOfTries((int) $item->getMaxattempts());
144  $this->object->setComment($item->getComment());
145  $this->object->setAuthor($item->getAuthor());
146  $this->object->setOwner($ilUser->getId());
147  $this->object->setQuestion($this->QTIMaterialToString($item->getQuestiontext()));
148  $this->object->setObjId($questionpool_id);
149  $textrating = $item->getMetadataEntry("textrating");
150  if (strlen($textrating) == 0) {
151  $textrating = "ci";
152  }
153  $this->object->setTextRating($textrating);
154  $this->object->setCorrectAnswers($item->getMetadataEntry("correctanswers"));
155  $response = current($responses);
156  $counter = 0;
157  if (is_array($response)) {
158  foreach ($response as $answer) {
159  $this->object->addAnswer($answer["solution"], $answer["points"], $counter);
160  $counter++;
161  }
162  }
163  // additional content editing mode information
164  $this->object->setAdditionalContentEditingMode(
166  );
167  $this->object->saveToDb();
168  $this->importSuggestedSolutions($this->object->getId(), $item->suggested_solutions);
169  foreach ($feedbacksgeneric as $correctness => $material) {
170  $m = $this->QTIMaterialToString($material);
171  $feedbacksgeneric[$correctness] = $m;
172  }
173  // handle the import of media objects in XHTML code
174  $questiontext = $this->object->getQuestion();
175  if (is_array(ilSession::get("import_mob_xhtml"))) {
176  foreach (ilSession::get("import_mob_xhtml") as $mob) {
177  if ($tst_id > 0) {
178  $importfile = $this->getTstImportArchivDirectory() . '/' . $mob["uri"];
179  } else {
180  $importfile = $this->getQplImportArchivDirectory() . '/' . $mob["uri"];
181  }
182 
183  global $DIC; /* @var ILIAS\DI\Container $DIC */
184  $DIC['ilLog']->write(__METHOD__ . ': import mob from dir: ' . $importfile);
185 
186  $media_object = ilObjMediaObject::_saveTempFileAsMediaObject(basename($importfile), $importfile, false);
187  ilObjMediaObject::_saveUsage($media_object->getId(), "qpl:html", $this->object->getId());
188  $questiontext = str_replace("src=\"" . $mob["mob"] . "\"", "src=\"" . "il_" . IL_INST_ID . "_mob_" . $media_object->getId() . "\"", $questiontext);
189  foreach ($feedbacksgeneric as $correctness => $material) {
190  $feedbacksgeneric[$correctness] = str_replace("src=\"" . $mob["mob"] . "\"", "src=\"" . "il_" . IL_INST_ID . "_mob_" . $media_object->getId() . "\"", $material);
191  }
192  }
193  }
194  $this->object->setQuestion(ilRTE::_replaceMediaObjectImageSrc($questiontext, 1));
195  foreach ($feedbacksgeneric as $correctness => $material) {
196  $this->object->feedbackOBJ->importGenericFeedback(
197  $this->object->getId(),
198  $correctness,
200  );
201  }
202  $this->object->saveToDb();
203  if ($tst_id > 0) {
204  $q_1_id = $this->object->getId();
205  $question_id = $this->object->duplicate(true, "", "", -1, $tst_id);
206  $tst_object->questions[$question_counter++] = $question_id;
207  $import_mapping[$item->getIdent()] = ["pool" => $q_1_id, "test" => $question_id];
208  } else {
209  $import_mapping[$item->getIdent()] = ["pool" => $this->object->getId(), "test" => 0];
210  }
211  return $import_mapping;
212  }
static _replaceMediaObjectImageSrc(string $a_text, int $a_direction=0, string $nic='')
Replaces image source from mob image urls with the mob id or replaces mob id with the correct image s...
static get(string $a_var)
addGeneralMetadata(ilQTIItem $item)
const IL_INST_ID
Definition: constants.php:40
QTIMaterialToString(ilQTIMaterial $a_material)
Reads an QTI material tag and creates a text or XHTML string.
fetchAdditionalContentEditingModeInformation($qtiItem)
fetches the "additional content editing mode" information from qti item and falls back to ADDITIONAL_...
static _saveUsage(int $a_mob_id, string $a_type, int $a_id, int $a_usage_hist_nr=0, string $a_lang="-")
Save usage of mob within another container (e.g.
$response
Definition: xapitoken.php:93
getQplImportArchivDirectory()
returns the full path to extracted qpl import archiv (qpl import dir + qpl archiv subdir) ...
global $DIC
Definition: feed.php:28
importSuggestedSolutions(int $question_id, array $solution_from_import)
static _saveTempFileAsMediaObject(string $name, string $tmp_name, bool $upload=true)
Create new media object and update page in db and return new media object.
getTstImportArchivDirectory()
returns the full path to extracted tst import archiv (tst import dir + tst archiv subdir) ...
static clear(string $a_var)
int $created
Timestamp for when the object was created.
Definition: System.php:151
+ Here is the call graph for this function:

The documentation for this class was generated from the following file: