ILIAS  release_9 Revision v9.13-25-g2c18ec4c24f
ilResourceCollectionGUI Class Reference
+ Inheritance diagram for ilResourceCollectionGUI:
+ Collaboration diagram for ilResourceCollectionGUI:

Public Member Functions

 __construct (private Configuration $view_configuration)
 
 executeCommand ()
 
 upload ()
 
 getFileIdentifierParameterName ()
 
 getUploadURL ()
 
 getFileRemovalURL ()
 
 getExistingFileInfoURL ()
 
 getInfoForExistingFiles (array $file_ids)
 
 getInfoResult (string $identifier)
 
 supportsChunkedUploads ()
 

Data Fields

const P_RESOURCE_ID = 'resource_id'
 
const P_RESOURCE_IDS = 'resource_ids'
 
const CMD_INDEX = 'index'
 
const CMD_INFO = 'info'
 
const CMD_UPLOAD = 'upload'
 
const CMD_POST_UPLOAD = 'postUpload'
 
const CMD_REMOVE = 'remove'
 
const CMD_DOWNLOAD = 'download'
 
const CMD_UNZIP = 'unzip'
 
const CMD_EDIT = 'rename'
 
const CMD_RENDER_CONFIRM_REMOVE = 'renderConfirmRemove'
 
const CMD_STORE = 'store'
 
- Data Fields inherited from ILIAS\UI\Component\Input\Field\UploadHandler
const DEFAULT_FILE_ID_PARAMETER = 'file_id'
 

Protected Member Functions

 checkResourceOrRedirect ()
 
 abortWithPermissionDenied ()
 

Private Member Functions

 index ()
 
 postUpload ()
 
 download ()
 
 unzip ()
 
 edit ()
 
 store ()
 
 renderConfirmRemove ()
 
 remove ()
 
 getResourceIdsFromRequest ()
 

Private Attributes

ilCtrlInterface $ctrl
 
ilGlobalTemplateInterface $main_tpl
 
Request $view_request
 
ViewFactory $view_factory
 
ILIAS UI Renderer $ui_renderer
 
ILIAS Refinery Factory $refinery
 
ILIAS HTTP Services $http
 
ilLanguage $language
 
ILIAS ResourceStorage Services $irss
 
ActionBuilder $action_builder
 
ViewControlBuilder $view_control_builder
 
ILIAS UI Factory $ui_factory
 
ILIAS FileUpload FileUpload $upload
 
ILIAS Filesystem Util Archive Archives $archive
 
PreviewDefinition $preview_definition
 

Detailed Description

Constructor & Destructor Documentation

◆ __construct()

ilResourceCollectionGUI::__construct ( private Configuration  $view_configuration)
final

Definition at line 75 of file class.ilResourceCollectionGUI.php.

References $DIC, $irss, ILIAS\Repository\ctrl(), ILIAS\FileDelivery\http(), ILIAS\UI\examples\Symbol\Glyph\Language\language(), ILIAS\Repository\refinery(), and upload().

77  {
78  global $DIC;
79  $this->ctrl = $DIC->ctrl();
80  $this->main_tpl = $DIC->ui()->mainTemplate();
81  $this->ui_renderer = $DIC->ui()->renderer();
82  $this->ui_factory = $DIC->ui()->factory();
83  $this->http = $DIC->http();
84  $this->refinery = $DIC->refinery();
85  $this->language = $DIC->language();
86  $this->language->loadLanguageModule('irss');
87  $this->irss = $DIC->resourceStorage();
88  $this->upload = $DIC->upload();
89  $this->archive = $DIC->archives();
90  $this->preview_definition = new PreviewDefinition();
91 
92  $this->view_request = new Request(
93  $DIC->ctrl(),
94  $DIC->http()->wrapper()->query(),
95  $this->view_configuration
96  );
97 
98  $data_provider = new TableDataProvider($this->view_request);
99 
100  $this->action_builder = new ActionBuilder(
101  $this->view_request,
102  $this->ctrl,
103  $DIC->ui()->factory(),
104  $DIC->language(),
106  );
107 
109  $this->view_request,
110  $data_provider,
111  $this->ctrl,
112  $DIC->ui()->factory(),
113  $DIC->language()
114  );
115 
116  $upload_builder = new UploadBuilder(
117  $this->view_request,
118  $this->ctrl,
119  $DIC->ui()->factory(),
120  $DIC->language(),
121  $this
122  );
123 
124  $this->view_factory = new ViewFactory(
125  $data_provider,
126  $this->action_builder,
127  $view_control_builder,
128  $upload_builder
129  );
130  }
global $DIC
Definition: feed.php:28
static http()
Fetches the global http state from ILIAS.
ILIAS ResourceStorage Services $irss
+ Here is the call graph for this function:

Member Function Documentation

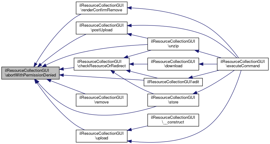
◆ abortWithPermissionDenied()

ilResourceCollectionGUI::abortWithPermissionDenied ( )
protected

Definition at line 147 of file class.ilResourceCollectionGUI.php.

References ILIAS\Repository\ctrl(), and ILIAS\UI\examples\Symbol\Glyph\Language\language().

Referenced by checkResourceOrRedirect(), edit(), postUpload(), remove(), renderConfirmRemove(), store(), unzip(), and upload().

147  : void
148  {
149  $this->main_tpl->setOnScreenMessage('failure', $this->language->txt('msg_no_perm_read'), true);
150  $this->ctrl->redirect($this, self::CMD_INDEX);
151  }
+ Here is the call graph for this function:
+ Here is the caller graph for this function:

◆ checkResourceOrRedirect()

ilResourceCollectionGUI::checkResourceOrRedirect ( )
protected
Returns
ResourceIdentification
Exceptions
ilCtrlException

Definition at line 138 of file class.ilResourceCollectionGUI.php.

References abortWithPermissionDenied(), and getResourceIdsFromRequest().

Referenced by download(), edit(), store(), and unzip().

139  {
140  $rid = $this->getResourceIdsFromRequest()[0] ?? null;
141  if ($rid === null || !$this->view_request->getCollection()->isIn($rid)) {
142  $this->abortWithPermissionDenied();
143  }
144  return $rid;
145  }
+ Here is the call graph for this function:
+ Here is the caller graph for this function:

◆ download()

ilResourceCollectionGUI::download ( )
private

Definition at line 262 of file class.ilResourceCollectionGUI.php.

References checkResourceOrRedirect().

Referenced by executeCommand().

262  : void
263  {
264  $rid = $this->checkResourceOrRedirect();
265  $this->irss->consume()->download($rid)->run();
266  }
+ Here is the call graph for this function:
+ Here is the caller graph for this function:

◆ edit()

ilResourceCollectionGUI::edit ( )
private

Definition at line 303 of file class.ilResourceCollectionGUI.php.

References abortWithPermissionDenied(), checkResourceOrRedirect(), ILIAS\Repository\ctrl(), ILIAS\FileDelivery\http(), and ILIAS\UI\examples\Symbol\Glyph\Language\language().

Referenced by executeCommand().

303  : void
304  {
305  if (!$this->view_request->canUserAdministrate()) {
306  $this->abortWithPermissionDenied();
307  return;
308  }
309  $rid = $this->checkResourceOrRedirect();
310  $this->ctrl->setParameter(
311  $this,
312  self::P_RESOURCE_ID,
313  $this->hash($rid->serialize())
314  );
315 
316  // build simple form
317  $form = new EditForm(
318  $this->view_request,
319  $rid
320  );
321 
322  $modal = $this->ui_factory->modal()->roundtrip(
323  $this->language->txt('edit'),
324  null,
325  $form->getFields(),
326  $this->ctrl->getLinkTarget($this, self::CMD_STORE)
327  );
328 
329  $signal = $modal->getForm()->getSubmitSignal();
330 
331  $stream = Streams::ofString(
332  $this->ui_renderer->renderAsync(
333  $modal
334  )
335  );
336 
337  $this->http->saveResponse($this->http->response()->withBody($stream));
338  $this->http->sendResponse();
339  $this->http->close();
340  }
static http()
Fetches the global http state from ILIAS.
+ Here is the call graph for this function:
+ Here is the caller graph for this function:

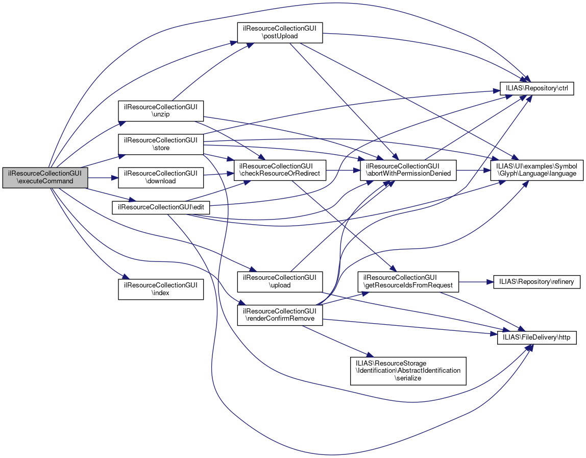
◆ executeCommand()

ilResourceCollectionGUI::executeCommand ( )
final

Definition at line 153 of file class.ilResourceCollectionGUI.php.

References ILIAS\Repository\ctrl(), download(), edit(), index(), postUpload(), renderConfirmRemove(), store(), unzip(), and upload().

153  : void
154  {
155  if ($this->view_request->handleViewTitle()) {
156  $title = $this->view_request->getTitle();
157  if ($title !== null) {
158  $this->main_tpl->setTitle($title);
159  }
160  $description = $this->view_request->getDescription();
161  if ($description !== null) {
162  $this->main_tpl->setDescription($description);
163  }
164  }
165 
166  $this->view_request->init($this);
167 
168  switch ($this->ctrl->getCmd(self::CMD_INDEX)) {
169  case self::CMD_INDEX:
170  $this->index();
171  break;
172  case self::CMD_UPLOAD:
173  $this->upload();
174  break;
175  case self::CMD_POST_UPLOAD:
176  $this->postUpload();
177  break;
178  case self::CMD_REMOVE:
179  $this->remove();
180  break;
181  case self::CMD_DOWNLOAD:
182  $this->download();
183  break;
184  case self::CMD_UNZIP:
185  $this->unzip();
186  break;
187  case self::CMD_RENDER_CONFIRM_REMOVE:
188  $this->renderConfirmRemove();
189  break;
190  case self::CMD_EDIT:
191  $this->edit();
192  break;
193  case self::CMD_STORE:
194  $this->store();
195  break;
196  }
197  }
+ Here is the call graph for this function:

◆ getExistingFileInfoURL()

ilResourceCollectionGUI::getExistingFileInfoURL ( )
Returns
string of the URL where in GUI existing files are handled. The URL is called by GET with a field with name from getFileIdentifierParameterName() and the FileID of the desired file. Return a FI

Implements ILIAS\UI\Component\Input\Field\UploadHandler.

Definition at line 496 of file class.ilResourceCollectionGUI.php.

References ILIAS\Repository\ctrl().

496  : string
497  {
498  return $this->ctrl->getLinkTarget($this, self::CMD_INFO);
499  }
+ Here is the call graph for this function:

◆ getFileIdentifierParameterName()

ilResourceCollectionGUI::getFileIdentifierParameterName ( )
Returns
string defaults to self::DEFAULT_FILE_ID_PARAMETER

Implements ILIAS\UI\Component\Input\Field\UploadHandler.

Definition at line 481 of file class.ilResourceCollectionGUI.php.

481  : string
482  {
483  return self::P_RESOURCE_ID;
484  }

◆ getFileRemovalURL()

ilResourceCollectionGUI::getFileRemovalURL ( )
Returns
string of the URL where in GUI deleted files are handled. The URL is called by POST with a field with name from getFileIdentifierParameterName() and the FileID of the deleted file.

Implements ILIAS\UI\Component\Input\Field\UploadHandler.

Definition at line 491 of file class.ilResourceCollectionGUI.php.

491  : string
492  {
493  return '';
494  }

◆ getInfoForExistingFiles()

ilResourceCollectionGUI::getInfoForExistingFiles ( array  $file_ids)
Parameters
array$file_ids
Returns
BasicFileInfoResult[]

Implements ILIAS\UI\Component\Input\Field\UploadHandler.

Definition at line 501 of file class.ilResourceCollectionGUI.php.

501  : array
502  {
503  return [];
504  }

◆ getInfoResult()

ilResourceCollectionGUI::getInfoResult ( string  $identifier)
Returns
null|FileInfoResult for the file with the given identifier or null if the file does not exist.

Implements ILIAS\UI\Component\Input\Field\UploadHandler.

Definition at line 506 of file class.ilResourceCollectionGUI.php.

506  : ?FileInfoResult
507  {
508  return null;
509  }

◆ getResourceIdsFromRequest()

ilResourceCollectionGUI::getResourceIdsFromRequest ( )
private
Returns
ResourceIdentification[]

Definition at line 425 of file class.ilResourceCollectionGUI.php.

References Vendor\Package\$e, $token, ILIAS\FileDelivery\http(), and ILIAS\Repository\refinery().

Referenced by checkResourceOrRedirect(), remove(), and renderConfirmRemove().

425  : array
426  {
427  $token = $this->action_builder->getUrlToken();
428  $wrapper = $this->http->wrapper();
429  $to_string = $this->refinery->kindlyTo()->string();
430  $to_array_of_string = $this->refinery->to()->listOf($to_string);
431  $rid_string = null;
432 
433  if ($wrapper->query()->has($token->getName())) {
434  try {
435  $rid_string = $wrapper->query()->retrieve(
436  $token->getName(),
437  $to_string
438  );
439  $rid_strings = explode(',', $rid_string);
440  } catch (ConstraintViolationException $e) {
441  $rid_strings = $wrapper->query()->retrieve(
442  $token->getName(),
443  $to_array_of_string
444  );
445  }
446  }
447 
448  if ($wrapper->post()->has('interruptive_items')) {
449  $rid_strings = $wrapper->post()->retrieve(
450  'interruptive_items',
451  $to_array_of_string
452  );
453  }
454 
455  if(empty($rid_strings)) {
456  // try single resource
457  $rid_strings = $this->http->wrapper()->query()->has(self::P_RESOURCE_ID)
458  ? [$this->http->wrapper()->query()->retrieve(self::P_RESOURCE_ID, $this->refinery->kindlyTo()->string())]
459  : [];
460  }
461 
462  if (isset($rid_strings[0]) && $rid_strings[0] === 'ALL_OBJECTS') {
463  return $this->view_request->getCollection()->getResourceIdentifications();
464  }
465 
466  if ($rid_strings === []) {
467  return [];
468  }
469  $resource_identifications = [];
470  foreach ($rid_strings as $rid_string) {
471  $resource_identification = $this->irss->manage()->find($this->unhash($rid_string));
472  if ($resource_identification === null) {
473  continue;
474  }
475  $resource_identifications[] = $resource_identification;
476  }
477  return $resource_identifications;
478  }
static http()
Fetches the global http state from ILIAS.
$token
Definition: xapitoken.php:70
+ Here is the call graph for this function:
+ Here is the caller graph for this function:

◆ getUploadURL()

ilResourceCollectionGUI::getUploadURL ( )
Returns
string of the URL where dropped files are sent to. This URL must make sure the upload is handled and a is returned as JSON.

Implements ILIAS\UI\Component\Input\Field\UploadHandler.

Definition at line 486 of file class.ilResourceCollectionGUI.php.

References ILIAS\Repository\ctrl().

486  : string
487  {
488  return $this->ctrl->getLinkTarget($this, self::CMD_UPLOAD);
489  }
+ Here is the call graph for this function:

◆ index()

ilResourceCollectionGUI::index ( )
private

Definition at line 201 of file class.ilResourceCollectionGUI.php.

References $provider.

Referenced by executeCommand().

201  : void
202  {
203  $provider = $this->view_factory->getComponentProvider($this->view_request);
204  $components = [];
205  foreach ($provider->getComponents() as $component) {
206  $components[] = $component;
207  }
208 
209  $this->main_tpl->setContent($this->ui_renderer->render($components));
210  }
$provider
Definition: ltitoken.php:83
+ Here is the caller graph for this function:

◆ postUpload()

ilResourceCollectionGUI::postUpload ( )
private

Definition at line 252 of file class.ilResourceCollectionGUI.php.

References abortWithPermissionDenied(), ILIAS\Repository\ctrl(), and ILIAS\UI\examples\Symbol\Glyph\Language\language().

Referenced by executeCommand(), and unzip().

252  : void
253  {
254  if (!$this->view_request->canUserUplaod()) {
255  $this->abortWithPermissionDenied();
256  return;
257  }
258  $this->main_tpl->setOnScreenMessage('success', $this->language->txt('rids_appended'), true);
259  $this->ctrl->redirect($this, self::CMD_INDEX);
260  }
+ Here is the call graph for this function:
+ Here is the caller graph for this function:

◆ remove()

ilResourceCollectionGUI::remove ( )
private

Definition at line 392 of file class.ilResourceCollectionGUI.php.

References abortWithPermissionDenied(), ILIAS\Repository\ctrl(), getResourceIdsFromRequest(), and ILIAS\UI\examples\Symbol\Glyph\Language\language().

392  : void
393  {
394  if (!$this->view_request->canUserAdministrate()) {
395  $this->abortWithPermissionDenied();
396  return;
397  }
398  $rids = $this->getResourceIdsFromRequest();
399  if (empty($rids)) {
400  $this->main_tpl->setOnScreenMessage('failure', $this->language->txt('msg_no_perm_read'), true);
401  $this->ctrl->redirect($this, self::CMD_INDEX);
402  return;
403  }
404  foreach ($rids as $rid) {
405  if (!$this->view_request->getCollection()->isIn($rid)) {
406  $this->main_tpl->setOnScreenMessage('failure', $this->language->txt('msg_no_perm_read'), true);
407  $this->ctrl->redirect($this, self::CMD_INDEX);
408  return;
409  }
410  }
411 
412  foreach ($rids as $rid) {
413  $this->irss->manage()->remove($rid, $this->view_configuration->getStakeholder());
414  }
415 
416  $this->main_tpl->setOnScreenMessage('success', $this->language->txt('rids_deleted'), true);
417  $this->ctrl->redirect($this, self::CMD_INDEX);
418  }
+ Here is the call graph for this function:

◆ renderConfirmRemove()

ilResourceCollectionGUI::renderConfirmRemove ( )
private

Definition at line 362 of file class.ilResourceCollectionGUI.php.

References abortWithPermissionDenied(), ILIAS\Repository\ctrl(), getResourceIdsFromRequest(), ILIAS\FileDelivery\http(), ILIAS\UI\examples\Symbol\Glyph\Language\language(), and ILIAS\ResourceStorage\Identification\AbstractIdentification\serialize().

Referenced by executeCommand().

362  : void
363  {
364  if (!$this->view_request->canUserAdministrate()) {
365  $this->abortWithPermissionDenied();
366  return;
367  }
368  $rids = $this->getResourceIdsFromRequest();
369  $stream = Streams::ofString(
370  $this->ui_renderer->render(
371  $this->ui_factory->modal()->interruptive(
372  $this->language->txt('action_remove_resource'),
373  $this->language->txt('action_remove_resource_msg'),
374  $this->ctrl->getLinkTarget($this, self::CMD_REMOVE)
375  )->withAffectedItems(
376  array_map(function (ResourceIdentification $rid) {
377  $revision = $this->irss->manage()->getCurrentRevision($rid);
378 
379  return $this->ui_factory->modal()->interruptiveItem()->standard(
380  $this->hash($rid->serialize()),
381  $revision->getTitle()
382  );
383  }, $rids)
384  )
385  )
386  );
387  $this->http->saveResponse($this->http->response()->withBody($stream));
388  $this->http->sendResponse();
389  $this->http->close();
390  }
static http()
Fetches the global http state from ILIAS.
+ Here is the call graph for this function:
+ Here is the caller graph for this function:

◆ store()

ilResourceCollectionGUI::store ( )
private

Definition at line 342 of file class.ilResourceCollectionGUI.php.

References abortWithPermissionDenied(), checkResourceOrRedirect(), ILIAS\Repository\ctrl(), ILIAS\FileDelivery\http(), and ILIAS\UI\examples\Symbol\Glyph\Language\language().

Referenced by executeCommand().

342  : void
343  {
344  if (!$this->view_request->canUserAdministrate()) {
345  $this->abortWithPermissionDenied();
346  return;
347  }
348  $rid = $this->checkResourceOrRedirect();
349  $form = (new EditForm(
350  $this->view_request,
351  $rid
352  ))->getAsForm($this->ctrl->getLinkTarget($this, self::CMD_STORE))
353  ->withRequest(
354  $this->http->request()
355  );
356  // Store the data
357  $form->getData();
358  $this->main_tpl->setOnScreenMessage('success', $this->language->txt('rids_updated'), true);
359  $this->ctrl->redirect($this, self::CMD_INDEX);
360  }
static http()
Fetches the global http state from ILIAS.
+ Here is the call graph for this function:
+ Here is the caller graph for this function:

◆ supportsChunkedUploads()

ilResourceCollectionGUI::supportsChunkedUploads ( )
Returns
bool if this uploadhandler chan handle Chunked Uploads. These come in multiple requests and must be combined to a single file. If your UploadHandler can handle Chunked Uploads, you can use a UI with .

Implements ILIAS\UI\Component\Input\Field\UploadHandler.

Definition at line 511 of file class.ilResourceCollectionGUI.php.

511  : bool
512  {
513  return false;
514  }

◆ unzip()

ilResourceCollectionGUI::unzip ( )
private

Definition at line 268 of file class.ilResourceCollectionGUI.php.

References Vendor\Package\$e, abortWithPermissionDenied(), checkResourceOrRedirect(), ILIAS\Filesystem\Util\Archive\FLAT_STRUCTURE, and postUpload().

Referenced by executeCommand().

268  : void
269  {
270  if (!$this->view_request->canUserAdministrate()) {
271  $this->abortWithPermissionDenied();
272  return;
273  }
274  $rid = $this->checkResourceOrRedirect();
275  $zip_stream = $this->irss->consume()->stream($rid)->getStream();
276 
277  $collection = $this->view_request->getCollection();
278 
279  $unzip_options = $this->archive->unzipOptions()
280  ->withDirectoryHandling(ZipDirectoryHandling::FLAT_STRUCTURE);
281 
282  foreach ($this->archive->unzip($zip_stream, $unzip_options)->getFileStreams() as $stream) {
283  $rid = $this->irss->manage()->stream(
284  Streams::ofString($stream->getContents()),
285  $this->view_configuration->getStakeholder(),
286  basename($stream->getMetadata()['uri'])
287  );
288  $collection->add($rid);
289 
290  // ensure flavour
291  try {
292  $this->irss->flavours()->ensure(
293  $rid,
294  $this->preview_definition
295  );
296  } catch (\Throwable $e) {
297  }
298  }
299  $this->irss->collection()->store($collection);
300  $this->postUpload();
301  }
Will keep the top directory of the ZIP file if there is one (simple unzip).
+ Here is the call graph for this function:
+ Here is the caller graph for this function:

◆ upload()

ilResourceCollectionGUI::upload ( )

Definition at line 212 of file class.ilResourceCollectionGUI.php.

References $response, abortWithPermissionDenied(), and ILIAS\FileDelivery\http().

Referenced by __construct(), and executeCommand().

212  : void
213  {
214  if (!$this->view_request->canUserUplaod()) {
215  $this->abortWithPermissionDenied();
216  return;
217  }
218  $this->upload->process();
219  if (!$this->upload->hasUploads()) {
220  return;
221  }
222  $collection = $this->view_request->getCollection();
223  foreach ($this->upload->getResults() as $result) {
224  if (!$result->isOK()) {
225  continue;
226  }
227  $rid = $this->irss->manage()->upload(
228  $result,
229  $this->view_configuration->getStakeholder()
230  );
231  $collection->add($rid);
232 
233  // ensure flavour
234  $this->irss->flavours()->ensure(
235  $rid,
236  $this->preview_definition
237  );
238  }
239  $this->irss->collection()->store($collection);
240  $upload_result = new BasicHandlerResult(
241  self::P_RESOURCE_ID,
242  BasicHandlerResult::STATUS_OK,
243  $rid->serialize(),
244  ''
245  );
246  $response = $this->http->response()->withBody(Streams::ofString(json_encode($upload_result)));
247  $this->http->saveResponse($response);
248  $this->http->sendResponse();
249  $this->http->close();
250  }
$response
Definition: xapitoken.php:93
static http()
Fetches the global http state from ILIAS.
+ Here is the call graph for this function:
+ Here is the caller graph for this function:

Field Documentation

◆ $action_builder

ActionBuilder ilResourceCollectionGUI::$action_builder
private

Definition at line 68 of file class.ilResourceCollectionGUI.php.

◆ $archive

ILIAS Filesystem Util Archive Archives ilResourceCollectionGUI::$archive
private

Definition at line 72 of file class.ilResourceCollectionGUI.php.

◆ $ctrl

ilCtrlInterface ilResourceCollectionGUI::$ctrl
private

Definition at line 59 of file class.ilResourceCollectionGUI.php.

◆ $http

ILIAS HTTP Services ilResourceCollectionGUI::$http
private

Definition at line 65 of file class.ilResourceCollectionGUI.php.

◆ $irss

ILIAS ResourceStorage Services ilResourceCollectionGUI::$irss
private

Definition at line 67 of file class.ilResourceCollectionGUI.php.

Referenced by __construct().

◆ $language

ilLanguage ilResourceCollectionGUI::$language
private

Definition at line 66 of file class.ilResourceCollectionGUI.php.

◆ $main_tpl

ilGlobalTemplateInterface ilResourceCollectionGUI::$main_tpl
private

Definition at line 60 of file class.ilResourceCollectionGUI.php.

◆ $preview_definition

PreviewDefinition ilResourceCollectionGUI::$preview_definition
private

Definition at line 73 of file class.ilResourceCollectionGUI.php.

◆ $refinery

ILIAS Refinery Factory ilResourceCollectionGUI::$refinery
private

Definition at line 64 of file class.ilResourceCollectionGUI.php.

◆ $ui_factory

ILIAS UI Factory ilResourceCollectionGUI::$ui_factory
private

Definition at line 70 of file class.ilResourceCollectionGUI.php.

◆ $ui_renderer

ILIAS UI Renderer ilResourceCollectionGUI::$ui_renderer
private

Definition at line 63 of file class.ilResourceCollectionGUI.php.

◆ $upload

ILIAS FileUpload FileUpload ilResourceCollectionGUI::$upload
private

Definition at line 71 of file class.ilResourceCollectionGUI.php.

◆ $view_control_builder

ViewControlBuilder ilResourceCollectionGUI::$view_control_builder
private

Definition at line 69 of file class.ilResourceCollectionGUI.php.

◆ $view_factory

ViewFactory ilResourceCollectionGUI::$view_factory
private

Definition at line 62 of file class.ilResourceCollectionGUI.php.

◆ $view_request

Request ilResourceCollectionGUI::$view_request
private

Definition at line 61 of file class.ilResourceCollectionGUI.php.

◆ CMD_DOWNLOAD

const ilResourceCollectionGUI::CMD_DOWNLOAD = 'download'

◆ CMD_EDIT

const ilResourceCollectionGUI::CMD_EDIT = 'rename'

◆ CMD_INDEX

◆ CMD_INFO

const ilResourceCollectionGUI::CMD_INFO = 'info'

Definition at line 49 of file class.ilResourceCollectionGUI.php.

◆ CMD_POST_UPLOAD

const ilResourceCollectionGUI::CMD_POST_UPLOAD = 'postUpload'

◆ CMD_REMOVE

const ilResourceCollectionGUI::CMD_REMOVE = 'remove'

Definition at line 52 of file class.ilResourceCollectionGUI.php.

◆ CMD_RENDER_CONFIRM_REMOVE

const ilResourceCollectionGUI::CMD_RENDER_CONFIRM_REMOVE = 'renderConfirmRemove'

◆ CMD_STORE

const ilResourceCollectionGUI::CMD_STORE = 'store'

Definition at line 58 of file class.ilResourceCollectionGUI.php.

◆ CMD_UNZIP

const ilResourceCollectionGUI::CMD_UNZIP = 'unzip'

◆ CMD_UPLOAD

const ilResourceCollectionGUI::CMD_UPLOAD = 'upload'

Definition at line 50 of file class.ilResourceCollectionGUI.php.

◆ P_RESOURCE_ID

const ilResourceCollectionGUI::P_RESOURCE_ID = 'resource_id'

◆ P_RESOURCE_IDS

const ilResourceCollectionGUI::P_RESOURCE_IDS = 'resource_ids'

Definition at line 46 of file class.ilResourceCollectionGUI.php.


The documentation for this class was generated from the following file: