|
ILIAS
release_9 Revision v9.13-25-g2c18ec4c24f
|
Provides fluid interface to RBAC services. More...
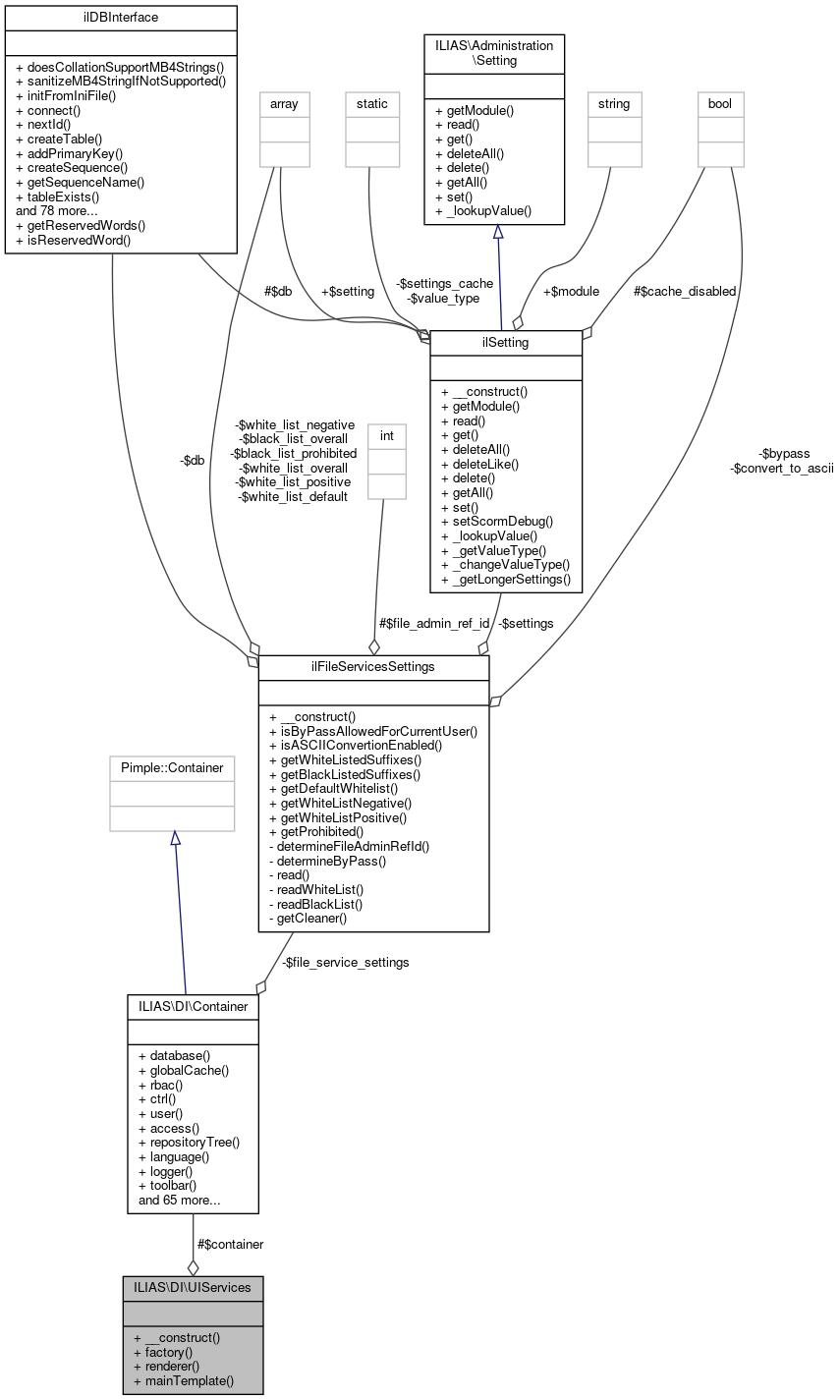
Collaboration diagram for ILIAS\DI\UIServices:Public Member Functions | |
| __construct (Container $container) | |
| factory () | |
| Get the factory that crafts UI components. More... | |
| renderer () | |
| Get a renderer for UI components. More... | |
| mainTemplate () | |
| Get the ILIAS main template. More... | |
Protected Attributes | |
| Container | $container |
Provides fluid interface to RBAC services.
Definition at line 23 of file UIServices.php.
| ILIAS\DI\UIServices::__construct | ( | Container | $container | ) |
| ILIAS\DI\UIServices::factory | ( | ) |
Get the factory that crafts UI components.
Definition at line 35 of file UIServices.php.
Referenced by ilObjSearchSettingsFormGUI\__construct(), ilWebDAVMountInstructionsUploadGUI\__construct(), ilStyleImageTableGUI\__construct(), ilObjSearchLuceneSettingsFormGUI\__construct(), ilPersonalSkillsGUI\assignMaterial(), ilContSkillMemberTableGUI\fillRow(), ilAppointmentPresentationGUI\getHTML(), ILIAS\Export\PrintProcessGUI\getModalElements(), ilObjSkillTreeGUI\initTreeForm(), ilContainerGUI\performPasteIntoMultipleObjectsObject(), and ilDerivedTasksGUI\show().
Here is the caller graph for this function:| ILIAS\DI\UIServices::mainTemplate | ( | ) |
Get the ILIAS main template.
Definition at line 53 of file UIServices.php.
Referenced by ilExcRandomAssignmentGUI\__construct(), ilObjSearchSettingsFormGUI\__construct(), ilObjSearchLuceneSettingsFormGUI\__construct(), and ILIAS\Export\PrintProcessGUI\getModalElements().
Here is the caller graph for this function:| ILIAS\DI\UIServices::renderer | ( | ) |
Get a renderer for UI components.
Definition at line 43 of file UIServices.php.
Referenced by ilObjSearchSettingsFormGUI\__construct(), ilWebDAVMountInstructionsUploadGUI\__construct(), ilStyleImageTableGUI\__construct(), ilObjSearchLuceneSettingsFormGUI\__construct(), ilPersonalSkillsGUI\assignMaterial(), ilObjSkillTreeGUI\create(), ilObjSkillTreeGUI\edit(), ilContSkillMemberTableGUI\fillRow(), ilContainerGUI\performPasteIntoMultipleObjectsObject(), ilObjSkillTreeGUI\save(), and ilDerivedTasksGUI\show().
Here is the caller graph for this function:
|
protected |
Definition at line 25 of file UIServices.php.
Referenced by ILIAS\DI\UIServices\__construct().