ILIAS  release_9 Revision v9.13-25-g2c18ec4c24f
ilObjDataCollectionAccess Class Reference
+ Inheritance diagram for ilObjDataCollectionAccess:
+ Collaboration diagram for ilObjDataCollectionAccess:

Public Member Functions

 _checkAccess (string $cmd, string $permission, int $ref_id, int $obj_id, ?int $user_id=null)
 
- Public Member Functions inherited from ilObjectAccess
 _checkAccess (string $cmd, string $permission, int $ref_id, int $obj_id, ?int $user_id=null)
 Checks whether a user may invoke a command or not (this method is called by ilAccessHandler::checkAccess) More...
 
 canBeDelivered (ilWACPath $ilWACPath)
 

Static Public Member Functions

static _getCommands ()
 get commands this method returns an array of all possible commands/permission combinations example: $commands = array ( array("permission" => "read", "cmd" => "view", "lang_var" => "show"), array("permission" => "write", "cmd" => "edit", "lang_var" => "edit"), ); More...
 
static _checkGoto (string $target)
 check whether goto script will succeed More...
 
static _lookupOnline (int $a_id)
 Check wether datacollection is online. More...
 
static checkAccessForDataCollectionId (int $data_collection_id)
 
static checkActionForObjId (string $action, int $obj_id)
 
static hasWriteAccess (int $ref, ?int $user_id=0)
 
static hasEditAccess (int $ref, ?int $user_id=0)
 
static hasAddRecordAccess (int $ref, ?int $user_id=0)
 
static hasReadAccess (int $ref, ?int $user_id=0)
 
static hasAccessToTableView (ilDclTableView $tableview, ?int $user_id=0)
 
static hasAccessToFields (int $ref_id, int $table_id)
 
static hasAccessToEditTable (int $ref_id, int $table_id)
 
static hasAccessToField (int $ref_id, int $table_id, int $field_id)
 
static hasPermissionToAddRecord (int $ref_id, int $table_id)
 
- Static Public Member Functions inherited from ilObjectAccess
static _getCommands ()
 get commands More...
 
static _checkGoto (string $target)
 check whether goto script will succeed More...
 
static _isOffline (int $obj_id)
 Type-specific implementation of general status, has to be overwritten if object type does not support centralized offline handling. More...
 
static _preloadData (array $obj_ids, array $ref_ids)
 Preload data. More...
 

Static Protected Member Functions

static isTableInDataCollection (ilDclTable $table, int $ref_id)
 
static hasAccessToTable (int $table_id, int $ref_id)
 

Detailed Description

Definition at line 21 of file class.ilObjDataCollectionAccess.php.

Member Function Documentation

◆ _checkAccess()

ilObjDataCollectionAccess::_checkAccess ( string  $cmd,
string  $permission,
int  $ref_id,
int  $obj_id,
?int  $user_id = null 
)

Definition at line 80 of file class.ilObjDataCollectionAccess.php.

References $DIC, $lng, _lookupOnline(), ilAccessInfo\IL_NO_OBJECT_ACCESS, and ilAccessInfo\IL_STATUS_MESSAGE.

80  : bool
81  {
82  global $DIC;
83  $ilUser = $DIC['ilUser'];
84  $lng = $DIC['lng'];
85  $rbacsystem = $DIC['rbacsystem'];
86  $ilAccess = $DIC['ilAccess'];
87 
88  if (is_null($user_id) === true) {
89  $user_id = $ilUser->getId();
90  }
91 
92  switch ($cmd) {
93  case "view":
94 
96  && !$rbacsystem->checkAccessOfUser($user_id, 'write', $ref_id)
97  ) {
98  $ilAccess->addInfoItem(ilAccessInfo::IL_NO_OBJECT_ACCESS, $lng->txt("offline"));
99 
100  return false;
101  }
102  break;
103 
104  // for permission query feature
105  case "infoScreen":
107  $ilAccess->addInfoItem(ilAccessInfo::IL_NO_OBJECT_ACCESS, $lng->txt("offline"));
108  } else {
109  $ilAccess->addInfoItem(ilAccessInfo::IL_STATUS_MESSAGE, $lng->txt("online"));
110  }
111  break;
112  }
113  switch ($permission) {
114  case "read":
115  case "visible":
117  && (!$rbacsystem->checkAccessOfUser($user_id, 'write', $ref_id))
118  ) {
119  $ilAccess->addInfoItem(ilAccessInfo::IL_NO_OBJECT_ACCESS, $lng->txt("offline"));
120 
121  return false;
122  }
123  break;
124  }
125 
126  return true;
127  }
global $DIC
Definition: feed.php:28
$ref_id
Definition: ltiauth.php:67
$lng
static _lookupOnline(int $a_id)
Check wether datacollection is online.
+ Here is the call graph for this function:

◆ _checkGoto()

static ilObjDataCollectionAccess::_checkGoto ( string  $target)
static

check whether goto script will succeed

Definition at line 47 of file class.ilObjDataCollectionAccess.php.

References $DIC, $ref_id, and ILIAS\Repository\int().

47  : bool
48  {
49  global $DIC;
50  $ilAccess = $DIC['ilAccess'];
51 
52  $t_arr = explode("_", $target);
53  $ref_id = (int) $t_arr[1];
54 
55  if ($t_arr[0] != "dcl" || $ref_id <= 0) {
56  return false;
57  }
58 
59  if ($ilAccess->checkAccess("read", "", $ref_id) ||
60  $ilAccess->checkAccess("visible", "", $ref_id)) {
61  return true;
62  }
63 
64  return false;
65  }
global $DIC
Definition: feed.php:28
$ref_id
Definition: ltiauth.php:67
+ Here is the call graph for this function:

◆ _getCommands()

static ilObjDataCollectionAccess::_getCommands ( )
static

get commands this method returns an array of all possible commands/permission combinations example: $commands = array ( array("permission" => "read", "cmd" => "view", "lang_var" => "show"), array("permission" => "write", "cmd" => "edit", "lang_var" => "edit"), );

Definition at line 33 of file class.ilObjDataCollectionAccess.php.

Referenced by ilObjDataCollectionListGUI\init().

33  : array
34  {
35  $commands = [
36  ["permission" => "read", "cmd" => "render", "lang_var" => "show", "default" => true],
37  ["permission" => "write", "cmd" => "listRecords", "lang_var" => "edit_content"],
38  ["permission" => "write", "cmd" => "edit", "lang_var" => "settings"],
39  ];
40 
41  return $commands;
42  }
+ Here is the caller graph for this function:

◆ _lookupOnline()

static ilObjDataCollectionAccess::_lookupOnline ( int  $a_id)
static

Check wether datacollection is online.

Parameters
int$a_idwiki id

Definition at line 133 of file class.ilObjDataCollectionAccess.php.

References $DIC, $ilDB, and $q.

Referenced by _checkAccess(), ilObjDataCollectionListGUI\getProperties(), and ILIAS\Container\Content\Filter\FilterManager\legacyOnlineFilter().

133  : bool
134  {
135  global $DIC;
136  $ilDB = $DIC->database();
137 
138  $q = "SELECT * FROM il_dcl_data WHERE id = " . $ilDB->quote($a_id, "integer");
139  $dcl_set = $ilDB->query($q);
140  $dcl_rec = $ilDB->fetchAssoc($dcl_set);
141 
142  return !is_null($dcl_rec) && $dcl_rec["is_online"];
143  }
global $DIC
Definition: feed.php:28
$q
Definition: shib_logout.php:21
+ Here is the caller graph for this function:

◆ checkAccessForDataCollectionId()

static ilObjDataCollectionAccess::checkAccessForDataCollectionId ( int  $data_collection_id)
static
Parameters
$data_collection_iduse checkActionForId instead
Returns
bool

Definition at line 154 of file class.ilObjDataCollectionAccess.php.

References $DIC, and ilObject\_getAllReferences().

154  : bool
155  {
156  global $DIC;
157  $ilAccess = $DIC['ilAccess'];
158 
159  $perm = false;
160  $references = ilObject2::_getAllReferences($data_collection_id);
161 
162  if ($ilAccess->checkAccess("add_entry", "", array_shift($references))) {
163  $perm = true;
164  }
165 
166  return $perm;
167  }
static _getAllReferences(int $id)
get all reference ids for object ID
global $DIC
Definition: feed.php:28
+ Here is the call graph for this function:

◆ checkActionForObjId()

static ilObjDataCollectionAccess::checkActionForObjId ( string  $action,
int  $obj_id 
)
static

Definition at line 169 of file class.ilObjDataCollectionAccess.php.

References $DIC, $ref_id, and ilObject\_getAllReferences().

Referenced by ilDclTableEditGUI\save().

169  : bool
170  {
171  foreach (ilObject2::_getAllReferences($obj_id) as $ref_id) {
172  if (self::checkActionForRefId($action, $ref_id)) {
173  return true;
174  }
175  }
176 
177  return false;
178  }
static _getAllReferences(int $id)
get all reference ids for object ID
$ref_id
Definition: ltiauth.php:67
+ Here is the call graph for this function:
+ Here is the caller graph for this function:

◆ hasAccessToEditTable()

static ilObjDataCollectionAccess::hasAccessToEditTable ( int  $ref_id,
int  $table_id 
)
static

Definition at line 296 of file class.ilObjDataCollectionAccess.php.

Referenced by ilDclTableViewGUI\checkAccess(), ilDclFieldListGUI\checkAccess(), ilDclTableViewEditGUI\checkAccess(), and ilDclTableEditGUI\checkAccess().

296  : bool
297  {
298  return self::hasAccessToFields($ref_id, $table_id);
299  }
$ref_id
Definition: ltiauth.php:67
+ Here is the caller graph for this function:

◆ hasAccessToField()

static ilObjDataCollectionAccess::hasAccessToField ( int  $ref_id,
int  $table_id,
int  $field_id 
)
static

Definition at line 301 of file class.ilObjDataCollectionAccess.php.

References ilDclCache\getTableCache().

Referenced by ilDclFieldEditGUI\checkAccess().

301  : bool
302  {
303  $table = ilDclCache::getTableCache($table_id);
304 
305  return in_array($field_id, $table->getFieldIds()) && self::hasAccessToFields($ref_id, $table_id);
306  }
$ref_id
Definition: ltiauth.php:67
static getTableCache(int $table_id=null)
+ Here is the call graph for this function:
+ Here is the caller graph for this function:

◆ hasAccessToFields()

static ilObjDataCollectionAccess::hasAccessToFields ( int  $ref_id,
int  $table_id 
)
static

Definition at line 290 of file class.ilObjDataCollectionAccess.php.

References ilDclCache\getTableCache().

Referenced by ilDclFieldEditGUI\checkAccess(), ilDclFieldListTableGUI\fillRowFromObject(), and ilDclRecordListGUI\listRecords().

290  : bool
291  {
292  return self::isTableInDataCollection(ilDclCache::getTableCache($table_id), $ref_id)
293  && (self::hasWriteAccess($ref_id));
294  }
$ref_id
Definition: ltiauth.php:67
static getTableCache(int $table_id=null)
+ Here is the call graph for this function:
+ Here is the caller graph for this function:

◆ hasAccessToTable()

static ilObjDataCollectionAccess::hasAccessToTable ( int  $table_id,
int  $ref_id 
)
staticprotected

Definition at line 264 of file class.ilObjDataCollectionAccess.php.

References ilDclCache\getTableCache().

264  : bool
265  {
266  $table = ilDclCache::getTableCache($table_id);
267  return self::hasWriteAccess($ref_id) || $table->getIsVisible();
268  }
$ref_id
Definition: ltiauth.php:67
static getTableCache(int $table_id=null)
+ Here is the call graph for this function:

◆ hasAccessToTableView()

static ilObjDataCollectionAccess::hasAccessToTableView ( ilDclTableView  $tableview,
?int  $user_id = 0 
)
static

Definition at line 252 of file class.ilObjDataCollectionAccess.php.

References $DIC, and ilDclTableView\getRoles().

Referenced by ilDclTable\getVisibleTableViews().

252  : bool
253  {
254  global $DIC;
255  $rbacreview = $DIC['rbacreview'];
256  $ilUser = $DIC['ilUser'];
257 
258  $assigned_roles = $rbacreview->assignedRoles($user_id ?: $ilUser->getId());
259  $allowed_roles = $tableview->getRoles();
260 
261  return !empty(array_intersect($assigned_roles, $allowed_roles));
262  }
global $DIC
Definition: feed.php:28
+ Here is the call graph for this function:
+ Here is the caller graph for this function:

◆ hasAddRecordAccess()

static ilObjDataCollectionAccess::hasAddRecordAccess ( int  $ref,
?int  $user_id = 0 
)
static
Parameters
$refint the reference id of the datacollection object to check.
Returns
bool whether or not the current user has admin/write access to the referenced datacollection

Definition at line 224 of file class.ilObjDataCollectionAccess.php.

References $DIC.

Referenced by ilDclRecordEditGUI\getRecord(), hasPermissionToAddRecord(), ilDclTable\hasPermissionToDeleteRecord(), ilDclTable\hasPermissionToDeleteRecords(), and ilDclTable\hasPermissionToEditRecord().

224  : bool
225  {
226  global $DIC;
227  $ilAccess = $DIC['ilAccess'];
228 
229  if ($user_id) {
230  return $ilAccess->checkAccessOfUser($user_id, "write", "", $ref);
231  }
232 
233  return $ilAccess->checkAccess("add_entry", "", $ref);
234  }
global $DIC
Definition: feed.php:28
+ Here is the caller graph for this function:

◆ hasEditAccess()

static ilObjDataCollectionAccess::hasEditAccess ( int  $ref,
?int  $user_id = 0 
)
static

Definition at line 208 of file class.ilObjDataCollectionAccess.php.

References $DIC.

Referenced by ilDclRecordEditGUI\cancelSave(), ilDclTable\getPartialRecords(), ilDclTable\hasPermissionToEditRecord(), and ilDclTable\hasPermissionToViewRecord().

208  : bool
209  {
210  global $DIC;
211  $ilAccess = $DIC['ilAccess'];
212 
213  if ($user_id) {
214  return $ilAccess->checkAccessOfUser($user_id, "write", "", $ref);
215  }
216 
217  return $ilAccess->checkAccess("edit_content", "", $ref);
218  }
global $DIC
Definition: feed.php:28
+ Here is the caller graph for this function:

◆ hasPermissionToAddRecord()

static ilObjDataCollectionAccess::hasPermissionToAddRecord ( int  $ref_id,
int  $table_id 
)
static

Definition at line 308 of file class.ilObjDataCollectionAccess.php.

References ilDclCache\getTableCache(), hasAddRecordAccess(), and hasWriteAccess().

Referenced by ilDclReferenceFieldRepresentation\getInputField(), ilDclRecordListGUI\importExcel(), ilDclRecordListGUI\listRecords(), and ilDclRecordEditGUI\save().

308  : bool
309  {
310  $table = ilDclCache::getTableCache($table_id);
311  if (!self::isTableInDataCollection($table, $ref_id)) {
312  return false;
313  }
314 
316  || (ilObjDataCollectionAccess::hasAddRecordAccess($ref_id) && $table->getAddPerm() && $table->checkLimit());
317  }
static hasAddRecordAccess(int $ref, ?int $user_id=0)
$ref_id
Definition: ltiauth.php:67
static getTableCache(int $table_id=null)
static hasWriteAccess(int $ref, ?int $user_id=0)
+ Here is the call graph for this function:
+ Here is the caller graph for this function:

◆ hasReadAccess()

static ilObjDataCollectionAccess::hasReadAccess ( int  $ref,
?int  $user_id = 0 
)
static
Parameters
$refint the reference id of the datacollection object to check.
Returns
bool whether or not the current user has read access to the referenced datacollection

Definition at line 240 of file class.ilObjDataCollectionAccess.php.

References $DIC.

Referenced by ilSoapDataCollectionAdministration\exportDataCollectionContent(), and ilDclTable\hasPermissionToViewRecord().

240  : bool
241  {
242  global $DIC;
243  $ilAccess = $DIC['ilAccess'];
244 
245  if ($user_id) {
246  return $ilAccess->checkAccessOfUser($user_id, "write", "", $ref);
247  }
248 
249  return $ilAccess->checkAccess("read", "", $ref);
250  }
global $DIC
Definition: feed.php:28
+ Here is the caller graph for this function:

◆ hasWriteAccess()

static ilObjDataCollectionAccess::hasWriteAccess ( int  $ref,
?int  $user_id = 0 
)
static
Parameters
$refint the reference id of the datacollection object to check.
Returns
bool whether or not the current user has admin/write access to the referenced datacollection

Definition at line 196 of file class.ilObjDataCollectionAccess.php.

References $DIC.

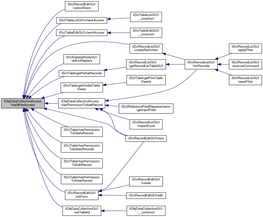
Referenced by ilDclRecordEditGUI\cancelSave(), ilDclTableListGUI\checkAccess(), ilDclTableEditGUI\checkAccess(), ilDclRecordListGUI\createSwitchers(), ilDclDetailedViewGUI\doExtReplace(), ilDclTable\getPartialRecords(), ilDclTable\getVisibleTableViews(), hasPermissionToAddRecord(), ilDclTable\hasPermissionToDeleteRecord(), ilDclTable\hasPermissionToDeleteRecords(), ilDclTable\hasPermissionToEditRecord(), ilDclTable\hasPermissionToViewRecord(), ilDclRecordEditGUI\initForm(), ilDclRecordEditGUI\save(), and ilObjDataCollectionGUI\setTableId().

196  : bool
197  {
198  global $DIC;
199  $ilAccess = $DIC['ilAccess'];
200 
201  if ($user_id) {
202  return $ilAccess->checkAccessOfUser($user_id, "write", "", $ref);
203  }
204 
205  return $ilAccess->checkAccess("write", "", $ref);
206  }
global $DIC
Definition: feed.php:28
+ Here is the caller graph for this function:

◆ isTableInDataCollection()

static ilObjDataCollectionAccess::isTableInDataCollection ( ilDclTable  $table,
int  $ref_id 
)
staticprotected

Definition at line 67 of file class.ilObjDataCollectionAccess.php.

References ilObject\_getAllReferences(), and ilDclTable\getObjId().

67  : bool
68  {
69  if ($table->getObjId() !== null) {
70  foreach (ilObjDataCollection::_getAllReferences($table->getObjId()) as $reference) {
71  if ($reference == $ref_id) {
72  return true;
73  }
74  }
75  }
76 
77  return false;
78  }
static _getAllReferences(int $id)
get all reference ids for object ID
$ref_id
Definition: ltiauth.php:67
+ Here is the call graph for this function:

The documentation for this class was generated from the following file: