ILIAS  release_9 Revision v9.13-25-g2c18ec4c24f
ilFormPropertyGUI Class Reference

This class represents a property in a property form. More...

+ Inheritance diagram for ilFormPropertyGUI:
+ Collaboration diagram for ilFormPropertyGUI:

Public Member Functions

 __construct (string $a_title="", string $a_postvar="")
 
 executeCommand ()
 
 getType ()
 
 setTitle (string $a_title)
 
 getTitle ()
 
 setPostVar (string $a_postvar)
 
 getPostVar ()
 
 getFieldId ()
 
 setInfo (string $a_info)
 
 getInfo ()
 
 setAlert (string $a_alert)
 
 getAlert ()
 
 setRequired (bool $a_required)
 
 getRequired ()
 
 setDisabled (bool $a_disabled)
 
 getDisabled ()
 
 checkInput ()
 Check input, strip slashes etc. More...
 
 setParentForm (ilPropertyFormGUI $a_parentform)
 
 getParentForm ()
 
 setParent (ilFormPropertyGUI $a_val)
 
 getParent ()
 
 getSubForm ()
 
 hideSubForm ()
 
 setHiddenTitle (string $a_val)
 
 getHiddenTitle ()
 
 getItemByPostVar (string $a_post_var)
 Get item by post var. More...
 
 serializeData ()
 
 unserializeData (string $a_data)
 
 setParentTable ($a_val)
 Set parent table. More...
 
 getParentTable ()
 Get parent table. More...
 
 writeToSession ()
 
 clearFromSession ()
 
 readFromSession ()
 
 getHiddenTag (string $a_post_var, string $a_value)
 
 setMulti (bool $a_multi, bool $a_sortable=false, bool $a_addremove=true)
 
 getMulti ()
 
 setMultiValues (array $a_values)
 
 getMultiValues ()
 
 getContentOutsideFormTag ()
 Get content that has to reside outside of the parent form tag, e.g. More...
 
 stripSlashesAddSpaceFallback (string $a_str)
 Strip slashes with add space fallback, see https://www.ilias.de/mantis/view.php?id=19727. More...
 
 getTableFilterLabelFor ()
 Get label "for" attribute value for filter. More...
 
 getFormLabelFor ()
 Get label "for" attribute value for form. More...
 
 setRequestParam (string $key, $val)
 This writes the request (aka post) values. More...
 

Static Public Member Functions

static removeProhibitedCharacters (string $a_text)
 Remove prohibited characters see #19159. More...
 

Protected Member Functions

 symbol ()
 
 setType (string $a_type)
 
 checkParentFormTable ()
 
 getSessionKey ()
 
 getMultiIconsHTML ()
 
 int ($key)
 
 intArray ($key)
 
 str ($key)
 
 raw ($key)
 
 strArray ($key)
 
 arrayArray ($key)
 
 isRequestParamArray (string $key)
 
 getRequestParam (string $key, Refinery\Transformation $t)
 

Protected Attributes

array $set_params = []
 
ilTable2GUI $parent_table = null
 
ilFormPropertyGUI $parent_gui = null
 
ilCtrl $ctrl
 
ilLanguage $lng
 
string $type = ""
 
string $title = ""
 
string $postvar = ""
 
string $info = ""
 
string $alert = ""
 
bool $required = false
 
ilPropertyFormGUI $parentform = null
 
string $hidden_title = ""
 
bool $multi = false
 
bool $multi_sortable = false
 
bool $multi_addremove = true
 
array $multi_values = []
 
RequestInterface $request
 
HTTP Services $http
 
Refinery Factory $refinery = null
 
bool $disabled = false
 
ilGlobalTemplateInterface $global_tpl = null
 

Detailed Description

This class represents a property in a property form.

Author
Alexander Killing killi.nosp@m.ng@l.nosp@m.eifos.nosp@m..de

Definition at line 30 of file class.ilFormPropertyGUI.php.

Constructor & Destructor Documentation

◆ __construct()

ilFormPropertyGUI::__construct ( string  $a_title = "",
string  $a_postvar = "" 
)

Definition at line 56 of file class.ilFormPropertyGUI.php.

References $DIC, ILIAS\Repository\ctrl(), ILIAS\FileDelivery\http(), ILIAS\Repository\lng(), ILIAS\Repository\refinery(), setDisabled(), setPostVar(), and setTitle().

59  {
60  global $DIC;
61 
62  if (isset($DIC["http"])) {
63  $this->http = $DIC->http();
64  }
65 
66  if (isset($DIC["refinery"])) {
67  $this->refinery = $DIC->refinery();
68  }
69 
70  $this->ctrl = $DIC->ctrl();
71  $this->lng = $DIC->language();
72  $this->setTitle($a_title);
73  $this->setPostVar($a_postvar);
74  $this->setDisabled(false);
75  if (isset($DIC["http"])) { // some unit tests will fail otherwise
76  $this->request = $DIC->http()->request();
77  }
78  if (isset($DIC["tpl"])) { // some unit tests will fail otherwise
79  $this->global_tpl = $DIC['tpl'];
80  }
81  }
setPostVar(string $a_postvar)
global $DIC
Definition: feed.php:28
static http()
Fetches the global http state from ILIAS.
setDisabled(bool $a_disabled)
+ Here is the call graph for this function:

Member Function Documentation

◆ arrayArray()

ilFormPropertyGUI::arrayArray (   $key)
protected

Definition at line 524 of file class.ilFormPropertyGUI.php.

References ILIAS\LTI\ToolProvider\$key, getRequestParam(), isRequestParamArray(), and ILIAS\Repository\refinery().

Referenced by ilGloAdvColSortInputGUI\getInput(), ilBackgroundPositionInputGUI\getInput(), ilTRBLBorderStyleInputGUI\getInput(), ilMatrixRowWizardInputGUI\getInput(), ilTRBLBorderWidthInputGUI\getInput(), ilTRBLNumericStyleValueInputGUI\getInput(), ilTRBLColorPickerInputGUI\getInput(), ilIdentifiedMultiValuesInputGUI\getInput(), ilCategoryWizardInputGUI\getInput(), and ilImagemapFileInputGUI\getPostBody().

524  : array
525  {
526  if (!$this->isRequestParamArray($key)) {
527  return [];
528  }
529  $t = $this->refinery->custom()->transformation(
530  function ($arr) {
531  // keep keys(!), transform all values to string
532  return array_column(
533  array_map(
534  function ($k, $v) {
535  return [$k, (array) $v];
536  },
537  array_keys($arr),
538  $arr
539  ),
540  1,
541  0
542  );
543  }
544  );
545  return (array) ($this->getRequestParam($key, $t) ?? []);
546  }
getRequestParam(string $key, Refinery\Transformation $t)
string $key
Consumer key/client ID value.
Definition: System.php:193
+ Here is the call graph for this function:
+ Here is the caller graph for this function:

◆ checkInput()

ilFormPropertyGUI::checkInput ( )

Check input, strip slashes etc.

set alert, if input is not ok.

Definition at line 178 of file class.ilFormPropertyGUI.php.

178  : bool
179  {
180  return false; // please overwrite
181  }

◆ checkParentFormTable()

ilFormPropertyGUI::checkParentFormTable ( )
protected

Definition at line 270 of file class.ilFormPropertyGUI.php.

References getParentForm(), and getParentTable().

Referenced by clearFromSession(), readFromSession(), and writeToSession().

270  : void
271  {
272  $parent = $this->getParentForm();
273  $parent_table = $this->getParentTable();
274  if (!is_object($parent) && !isset($parent_table)) {
275  throw new Exception("Parent form/table not set for " . get_class($this) . " to use serialize feature.");
276  }
277  }
getParentTable()
Get parent table.
+ Here is the call graph for this function:
+ Here is the caller graph for this function:

◆ clearFromSession()

ilFormPropertyGUI::clearFromSession ( )
Exceptions
Exception

Definition at line 300 of file class.ilFormPropertyGUI.php.

References checkParentFormTable(), ilSession\clear(), and getSessionKey().

300  : void
301  {
302  $this->checkParentFormTable();
304  }
static clear(string $a_var)
+ Here is the call graph for this function:

◆ executeCommand()

ilFormPropertyGUI::executeCommand ( )
Returns
mixed

Definition at line 86 of file class.ilFormPropertyGUI.php.

References ILIAS\Repository\ctrl().

87  {
88  $cmd = $this->ctrl->getCmd();
89  return $this->$cmd();
90  }
+ Here is the call graph for this function:

◆ getAlert()

ilFormPropertyGUI::getAlert ( )

Definition at line 150 of file class.ilFormPropertyGUI.php.

References $alert.

150  : string
151  {
152  return $this->alert;
153  }

◆ getContentOutsideFormTag()

ilFormPropertyGUI::getContentOutsideFormTag ( )

Get content that has to reside outside of the parent form tag, e.g.

panels/layers

Definition at line 397 of file class.ilFormPropertyGUI.php.

397  : string
398  {
399  return "";
400  }

◆ getDisabled()

ilFormPropertyGUI::getDisabled ( )

Definition at line 170 of file class.ilFormPropertyGUI.php.

References $disabled.

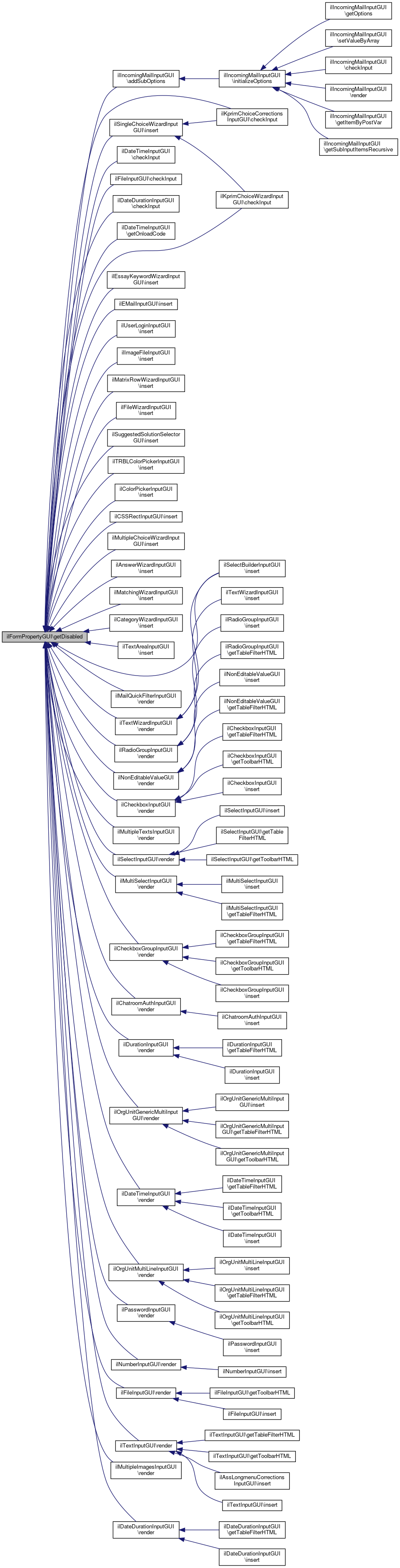
Referenced by ilIncomingMailInputGUI\addSubOptions(), ilKprimChoiceCorrectionsInputGUI\checkInput(), ilKprimChoiceWizardInputGUI\checkInput(), ilDateTimeInputGUI\checkInput(), ilFileInputGUI\checkInput(), ilDateDurationInputGUI\checkInput(), ilDateTimeInputGUI\getOnloadCode(), ilSelectBuilderInputGUI\insert(), ilEssayKeywordWizardInputGUI\insert(), ilEMailInputGUI\insert(), ilUserLoginInputGUI\insert(), ilImageFileInputGUI\insert(), ilMatrixRowWizardInputGUI\insert(), ilFileWizardInputGUI\insert(), ilSuggestedSolutionSelectorGUI\insert(), ilTRBLColorPickerInputGUI\insert(), ilColorPickerInputGUI\insert(), ilCSSRectInputGUI\insert(), ilMultipleChoiceWizardInputGUI\insert(), ilAnswerWizardInputGUI\insert(), ilMatchingWizardInputGUI\insert(), ilCategoryWizardInputGUI\insert(), ilTextAreaInputGUI\insert(), ilSingleChoiceWizardInputGUI\insert(), ilMailQuickFilterInputGUI\render(), ilRadioGroupInputGUI\render(), ilNonEditableValueGUI\render(), ilTextWizardInputGUI\render(), ilCheckboxInputGUI\render(), ilMultipleTextsInputGUI\render(), ilSelectInputGUI\render(), ilMultiSelectInputGUI\render(), ilCheckboxGroupInputGUI\render(), ilChatroomAuthInputGUI\render(), ilDurationInputGUI\render(), ilOrgUnitGenericMultiInputGUI\render(), ilDateTimeInputGUI\render(), ilOrgUnitMultiLineInputGUI\render(), ilPasswordInputGUI\render(), ilNumberInputGUI\render(), ilFileInputGUI\render(), ilTextInputGUI\render(), ilMultipleImagesInputGUI\render(), and ilDateDurationInputGUI\render().

170  : bool
171  {
172  return $this->disabled;
173  }
+ Here is the caller graph for this function:

◆ getFieldId()

ilFormPropertyGUI::getFieldId ( )

Definition at line 128 of file class.ilFormPropertyGUI.php.

References $id, and getPostVar().

Referenced by ilADTSearchBridge\addToParentElement(), ilIdentifiedMultiValuesInputGUI\getFieldIdFromPostVar(), getFormLabelFor(), ilDateDurationInputGUI\getFormLabelFor(), getMultiIconsHTML(), ilRepositorySelector2InputGUI\getOnloadCode(), getSessionKey(), getTableFilterLabelFor(), ilDateDurationInputGUI\getTableFilterLabelFor(), ilHiddenInputGUI\getToolbarHTML(), ilHiddenInputGUI\insert(), ilImagemapCorrectionsInputGUI\insert(), ilDclGenericMultiInputGUI\insert(), ilSelectBuilderInputGUI\insert(), ilEMailInputGUI\insert(), ilUserLoginInputGUI\insert(), ilImageFileInputGUI\insert(), ilMatrixRowWizardInputGUI\insert(), ilFileWizardInputGUI\insert(), ilTRBLColorPickerInputGUI\insert(), ilColorPickerInputGUI\insert(), ilCSSRectInputGUI\insert(), ilAnswerWizardInputGUI\insert(), ilCategoryWizardInputGUI\insert(), ilImagemapFileInputGUI\insert(), ilTextAreaInputGUI\insert(), ilOrgUnitMultiLineInputGUI\insert(), ilMailTemplateSelectInputGUI\render(), ilMailQuickFilterInputGUI\render(), ilGloAdvColSortInputGUI\render(), ilRadioGroupInputGUI\render(), ilNonEditableValueGUI\render(), ilTextWizardInputGUI\render(), ilCheckboxInputGUI\render(), ilMultipleTextsInputGUI\render(), ilExplorerSelectInputGUI\render(), ilMultiSelectInputGUI\render(), ilSelectInputGUI\render(), ilScheduleInputGUI\render(), ilCheckboxGroupInputGUI\render(), ilChatroomAuthInputGUI\render(), ilRepositorySelectorInputGUI\render(), ilTagInputGUI\render(), ilPasswordInputGUI\render(), ilNumberInputGUI\render(), ilFileInputGUI\render(), ilTextInputGUI\render(), and ilSelectInputGUI\setHideSubForm().

128  : string
129  {
130  $id = str_replace("[", "__", $this->getPostVar());
131  $id = str_replace("]", "__", $id);
132  return $id;
133  }
$id
plugin.php for ilComponentBuildPluginInfoObjectiveTest::testAddPlugins
Definition: plugin.php:23
+ Here is the call graph for this function:
+ Here is the caller graph for this function:

◆ getFormLabelFor()

ilFormPropertyGUI::getFormLabelFor ( )

Get label "for" attribute value for form.

Definition at line 434 of file class.ilFormPropertyGUI.php.

References getFieldId().

434  : string
435  {
436  return $this->getFieldId();
437  }
+ Here is the call graph for this function:

◆ getHiddenTag()

ilFormPropertyGUI::getHiddenTag ( string  $a_post_var,
string  $a_value 
)

Definition at line 319 of file class.ilFormPropertyGUI.php.

References ilLegacyFormElementsUtil\prepareFormOutput().

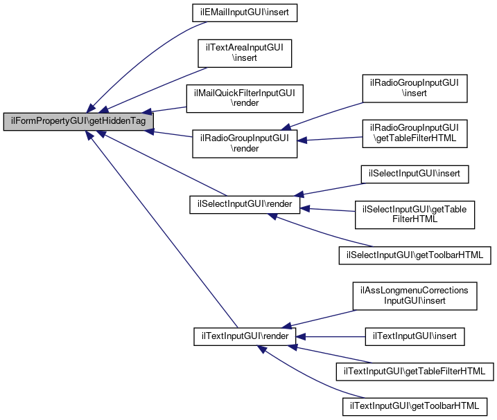
Referenced by ilEMailInputGUI\insert(), ilTextAreaInputGUI\insert(), ilMailQuickFilterInputGUI\render(), ilRadioGroupInputGUI\render(), ilSelectInputGUI\render(), and ilTextInputGUI\render().

322  : string {
323  return '<input type="hidden" name="' . $a_post_var . '" value="' . ilLegacyFormElementsUtil::prepareFormOutput(
324  $a_value
325  ) . '" />';
326  }
static prepareFormOutput($a_str, bool $a_strip=false)
+ Here is the call graph for this function:
+ Here is the caller graph for this function:

◆ getHiddenTitle()

ilFormPropertyGUI::getHiddenTitle ( )

Definition at line 220 of file class.ilFormPropertyGUI.php.

References $hidden_title.

220  : string
221  {
222  return $this->hidden_title;
223  }

◆ getInfo()

ilFormPropertyGUI::getInfo ( )

Definition at line 140 of file class.ilFormPropertyGUI.php.

References $info.

Referenced by ilTextAreaInputGUI\insert(), ilCheckboxInputGUI\render(), ilNumberInputGUI\render(), ilTextInputGUI\render(), and ilDclBaseFieldRepresentation\setupInputField().

140  : string
141  {
142  return $this->info;
143  }
+ Here is the caller graph for this function:

◆ getItemByPostVar()

ilFormPropertyGUI::getItemByPostVar ( string  $a_post_var)

Get item by post var.

Definition at line 228 of file class.ilFormPropertyGUI.php.

References getPostVar().

229  {
230  if ($this->getPostVar() == $a_post_var) {
231  return $this;
232  }
233  return null;
234  }
+ Here is the call graph for this function:

◆ getMulti()

◆ getMultiIconsHTML()

ilFormPropertyGUI::getMultiIconsHTML ( )
protected

Definition at line 362 of file class.ilFormPropertyGUI.php.

References $id, $lng, getFieldId(), symbol(), and ilLanguage\txt().

Referenced by ilOrgUnitAuthorityInputGUI\getValue(), ilNonEditableValueGUI\render(), ilSelectInputGUI\render(), and ilTextInputGUI\render().

362  : string
363  {
364  $lng = $this->lng;
365 
366  $id = $this->getFieldId();
367 
368  $tpl = new ilTemplate("tpl.multi_icons.html", true, true, "Services/Form");
369 
370  $html = "";
371  if ($this->multi_addremove) {
372  $tpl->setCurrentBlock("addremove");
373  $tpl->setVariable("ID", $id);
374  $tpl->setVariable("TXT_ADD", $lng->txt("add"));
375  $tpl->setVariable("TXT_REMOVE", $lng->txt("remove"));
376  $tpl->setVariable("SRC_ADD", $this->symbol()->glyph("add")->render());
377  $tpl->setVariable("SRC_REMOVE", $this->symbol()->glyph("remove")->render());
378  $tpl->parseCurrentBlock();
379  }
380 
381  if ($this->multi_sortable) {
382  $tpl->setCurrentBlock("sortable");
383  $tpl->setVariable("ID", $id);
384  $tpl->setVariable("TXT_DOWN", $lng->txt("down"));
385  $tpl->setVariable("TXT_UP", $lng->txt("up"));
386  $tpl->setVariable("SRC_UP", $this->symbol()->glyph("up")->render());
387  $tpl->setVariable("SRC_DOWN", $this->symbol()->glyph("down")->render());
388  $tpl->parseCurrentBlock();
389  }
390 
391  return $tpl->get();
392  }
txt(string $a_topic, string $a_default_lang_fallback_mod="")
gets the text for a given topic if the topic is not in the list, the topic itself with "-" will be re...
$id
plugin.php for ilComponentBuildPluginInfoObjectiveTest::testAddPlugins
Definition: plugin.php:23
+ Here is the call graph for this function:
+ Here is the caller graph for this function:

◆ getMultiValues()

ilFormPropertyGUI::getMultiValues ( )

Definition at line 356 of file class.ilFormPropertyGUI.php.

References $multi_values.

Referenced by ilOrgUnitAuthorityInputGUI\getValue(), ilMailQuickFilterInputGUI\render(), ilSelectInputGUI\render(), and ilTextInputGUI\render().

356  : array
357  {
358  return $this->multi_values;
359  }
+ Here is the caller graph for this function:

◆ getParent()

ilFormPropertyGUI::getParent ( )

Definition at line 199 of file class.ilFormPropertyGUI.php.

References $parent_gui.

200  {
201  return $this->parent_gui;
202  }
ilFormPropertyGUI $parent_gui

◆ getParentForm()

ilFormPropertyGUI::getParentForm ( )

Definition at line 188 of file class.ilFormPropertyGUI.php.

References $parentform.

Referenced by checkParentFormTable(), getSessionKey(), ilRadioGroupInputGUI\render(), ilCheckboxGroupInputGUI\render(), and ilLinkInputGUI\render().

189  {
190  return $this->parentform;
191  }
ilPropertyFormGUI $parentform
+ Here is the caller graph for this function:

◆ getParentTable()

ilFormPropertyGUI::getParentTable ( )

Get parent table.

Returns
ilTable2GUI table object

Definition at line 265 of file class.ilFormPropertyGUI.php.

References $parent_table.

Referenced by checkParentFormTable(), getSessionKey(), and ilRepositorySelectorInputGUI\render().

265  : ?ilTable2GUI
266  {
267  return $this->parent_table;
268  }
+ Here is the caller graph for this function:

◆ getPostVar()

ilFormPropertyGUI::getPostVar ( )

Definition at line 123 of file class.ilFormPropertyGUI.php.

References $postvar.

Referenced by ilMultipleImagesInputGUI\__construct(), ilMMSubItemTableGUI\addAndReadFilterItem(), ilOrgUnitMultiLineInputGUI\addInput(), ilOrgUnitGenericMultiInputGUI\addInput(), ilAssLongmenuCorrectionsInputGUI\buildTagInput(), ilDclCheckboxInputGUI\checkInput(), ilSamlIdpMetadataInputGUI\checkInput(), ilDclTextInputGUI\checkInput(), ilLuceneQueryInputGUI\checkInput(), ilAssClozeTestCombinationVariantsInputGUI\checkInput(), ilKprimChoiceCorrectionsInputGUI\checkInput(), ilAssErrorTextCorrectionsInputGUI\checkInput(), ilMailQuickFilterInputGUI\checkInput(), ilAssSingleChoiceCorrectionsInputGUI\checkInput(), ilAssMultipleChoiceCorrectionsInputGUI\checkInput(), ilEssayKeywordWizardInputGUI\checkInput(), ilImagemapCorrectionsInputGUI\checkInput(), ilMultipleChoiceWizardInputGUI\checkInput(), ilAssMatchingPairCorrectionsInputGUI\checkInput(), ilAssAnswerCorrectionsInputGUI\checkInput(), ilSelectBuilderInputGUI\checkInput(), ilCustomInputGUI\checkInput(), ilScheduleInputGUI\checkInput(), ilAdvSelectInputGUI\checkInput(), ilFileWizardInputGUI\checkInput(), ilEMailInputGUI\checkInput(), ilAlphabetInputGUI\checkInput(), ilLocationInputGUI\checkInput(), ilSelectInputGUI\checkInput(), ilCheckboxGroupInputGUI\checkInput(), ilKprimChoiceWizardInputGUI\checkInput(), ilRepositorySelectorInputGUI\checkInput(), ilChatroomAuthInputGUI\checkInput(), ilMatchingPairWizardInputGUI\checkInput(), ilDateTimeInputGUI\checkInput(), ilCSSRectInputGUI\checkInput(), ilOrgUnitMultiLineInputGUI\checkInput(), ilSuggestedSolutionSelectorGUI\checkInput(), ilFileInputGUI\checkInput(), ilMatchingWizardInputGUI\checkInput(), ilOrgUnitGenericMultiInputGUI\checkInput(), ilTagInputGUI\checkInput(), ilPasswordInputGUI\checkInput(), ilImagemapFileInputGUI\checkInput(), ilTextInputGUI\checkInput(), ilNumberInputGUI\checkInput(), ilErrorTextWizardInputGUI\checkInput(), ilDateDurationInputGUI\checkInput(), ilAnswerWizardInputGUI\checkInput(), ilSingleChoiceWizardInputGUI\checkInput(), ilLinkInputGUI\checkInput(), ilKprimChoiceWizardInputGUI\checkUploads(), ilKprimChoiceWizardInputGUI\collectValidFiles(), ilOrgUnitGenericMultiInputGUI\createInputPostVar(), ilOrgUnitMultiLineInputGUI\createInputPostVar(), ilAdvSelectInputGUI\getAdvSelection(), ilImageFileInputGUI\getDeletionFlag(), ilFileInputGUI\getDeletionFlag(), getFieldId(), ilIdentifiedMultiValuesInputGUI\getFieldIdFromPostVar(), ilHiddenInputGUI\getInput(), ilColorPickerInputGUI\getInput(), ilNonEditableValueGUI\getInput(), ilGloAdvColSortInputGUI\getInput(), ilDclGenericMultiInputGUI\getInput(), ilFormulaInputGUI\getInput(), ilCustomInputGUI\getInput(), ilAdvSelectInputGUI\getInput(), ilNestedListInputGUI\getInput(), ilFontSizeInputGUI\getInput(), ilBackgroundImageInputGUI\getInput(), ilRegExpInputGUI\getInput(), ilNumericStyleValueInputGUI\getInput(), ilSelectBuilderInputGUI\getInput(), ilRadioGroupInputGUI\getInput(), ilWidthHeightInputGUI\getInput(), ilTextWizardInputGUI\getInput(), ilEMailInputGUI\getInput(), ilAlphabetInputGUI\getInput(), ilUserLoginInputGUI\getInput(), ilCheckboxInputGUI\getInput(), ilLocationInputGUI\getInput(), ilScheduleInputGUI\getInput(), ilRepositorySelectorInputGUI\getInput(), ilCheckboxGroupInputGUI\getInput(), ilChatroomAuthInputGUI\getInput(), ilSelectInputGUI\getInput(), ilBackgroundPositionInputGUI\getInput(), ilTRBLBorderStyleInputGUI\getInput(), ilExplorerSelectInputGUI\getInput(), ilMultiSelectInputGUI\getInput(), ilMatrixRowWizardInputGUI\getInput(), ilTRBLBorderWidthInputGUI\getInput(), ilTRBLNumericStyleValueInputGUI\getInput(), ilDurationInputGUI\getInput(), ilTRBLColorPickerInputGUI\getInput(), ilCSSRectInputGUI\getInput(), ilPasswordInputGUI\getInput(), ilTextInputGUI\getInput(), ilIdentifiedMultiValuesInputGUI\getInput(), ilNumberInputGUI\getInput(), ilCategoryWizardInputGUI\getInput(), ilFileInputGUI\getInput(), ilLinkInputGUI\getInput(), ilTextAreaInputGUI\getInput(), ilDateDurationInputGUI\getInput(), ilSubEnabledFormPropertyGUI\getItemByPostVar(), ilCheckboxGroupInputGUI\getItemByPostVar(), ilRadioGroupInputGUI\getItemByPostVar(), getItemByPostVar(), ilIdentifiedMultiValuesInputGUI\getMultiValuePostVar(), ilCategoryWizardInputGUI\getNeutralInput(), ilCategoryWizardInputGUI\getNeutralScaleInput(), ilDateTimeInputGUI\getOnloadCode(), ilImagemapFileInputGUI\getPostBody(), ilIdentifiedMultiValuesInputGUI\getPostVarSubField(), ilIdentifiedMultiValuesInputGUI\getSubFieldCompletedPostVar(), ilHiddenInputGUI\getToolbarHTML(), ilOrgUnitAuthorityInputGUI\getValue(), ilAssLongmenuCorrectionsInputGUI\insert(), ilHiddenInputGUI\insert(), ilAssErrorTextCorrectionsInputGUI\insert(), ilAssSingleChoiceCorrectionsInputGUI\insert(), ilAssMatchingPairCorrectionsInputGUI\insert(), ilAssClozeTestCombinationVariantsInputGUI\insert(), ilImagemapCorrectionsInputGUI\insert(), ilAssMultipleChoiceCorrectionsInputGUI\insert(), ilRandomTestROInputGUI\insert(), ilFontSizeInputGUI\insert(), ilBackgroundImageInputGUI\insert(), ilNumericStyleValueInputGUI\insert(), ilEssayKeywordWizardInputGUI\insert(), ilSelectBuilderInputGUI\insert(), ilWidthHeightInputGUI\insert(), ilEMailInputGUI\insert(), ilUserLoginInputGUI\insert(), ilImageFileInputGUI\insert(), ilAssAnswerCorrectionsInputGUI\insert(), ilLocationInputGUI\insert(), ilBackgroundPositionInputGUI\insert(), ilTRBLBorderStyleInputGUI\insert(), ilMatrixRowWizardInputGUI\insert(), ilTRBLBorderWidthInputGUI\insert(), ilTRBLNumericStyleValueInputGUI\insert(), ilFileWizardInputGUI\insert(), ilSuggestedSolutionSelectorGUI\insert(), ilTRBLColorPickerInputGUI\insert(), ilColorPickerInputGUI\insert(), ilCSSRectInputGUI\insert(), ilMatchingPairWizardInputGUI\insert(), ilMultipleChoiceWizardInputGUI\insert(), ilErrorTextWizardInputGUI\insert(), ilAnswerWizardInputGUI\insert(), ilMatchingWizardInputGUI\insert(), ilCategoryWizardInputGUI\insert(), ilImagemapFileInputGUI\insert(), ilTextAreaInputGUI\insert(), ilSingleChoiceWizardInputGUI\insert(), ilAssNestedOrderingElementsInputGUI\isPostSubmit(), ilMultipleImagesInputGUI\onCheckInput(), ilMailQuickFilterInputGUI\render(), ilGloAdvColSortInputGUI\render(), ilDclGenericMultiInputGUI\render(), ilNestedListInputGUI\render(), ilRadioGroupInputGUI\render(), ilNonEditableValueGUI\render(), ilTextWizardInputGUI\render(), ilCheckboxInputGUI\render(), ilExplorerSelectInputGUI\render(), ilMultiSelectInputGUI\render(), ilSelectInputGUI\render(), ilScheduleInputGUI\render(), ilCheckboxGroupInputGUI\render(), ilChatroomAuthInputGUI\render(), ilRepositorySelectorInputGUI\render(), ilDurationInputGUI\render(), ilTagInputGUI\render(), ilDateTimeInputGUI\render(), ilPasswordInputGUI\render(), ilNumberInputGUI\render(), ilFileInputGUI\render(), ilTextInputGUI\render(), ilLinkInputGUI\render(), ilMultipleImagesInputGUI\render(), ilDateDurationInputGUI\render(), ilAssQuestionAuthoringFormGUI\replaceFormItemByPostVar(), ilTaxAssignInputGUI\saveInput(), ilIdentifiedMultiValuesInputGUI\setIdentifiedMultiValuesByArray(), ILIAS\LegalDocuments\Legacy\Table\setupFilter(), ilImagemapCorrectionsInputGUI\setValueByArray(), ilEMailInputGUI\setValueByArray(), ilDclGenericMultiInputGUI\setValueByArray(), ilHiddenInputGUI\setValueByArray(), ilUserLoginInputGUI\setValueByArray(), ilColorPickerInputGUI\setValueByArray(), ilFileInputGUI\setValueByArray(), ilRadioGroupInputGUI\setValueByArray(), ilScheduleInputGUI\setValueByArray(), ilOrgUnitAuthorityInputGUI\setValueByArray(), ilAdvSelectInputGUI\setValueByArray(), ilCheckboxInputGUI\setValueByArray(), ilAlphabetInputGUI\setValueByArray(), ilRepositorySelectorInputGUI\setValueByArray(), ilLocationInputGUI\setValueByArray(), ilSingleChoiceWizardInputGUI\setValueByArray(), ilSelectInputGUI\setValueByArray(), ilCheckboxGroupInputGUI\setValueByArray(), ilSelectBuilderInputGUI\setValueByArray(), ilPasswordInputGUI\setValueByArray(), ilChatroomAuthInputGUI\setValueByArray(), ilGloAdvColSortInputGUI\setValueByArray(), ilMultiSelectInputGUI\setValueByArray(), ilExplorerSelectInputGUI\setValueByArray(), ilCSSRectInputGUI\setValueByArray(), ilDateTimeInputGUI\setValueByArray(), ilBackgroundImageInputGUI\setValueByArray(), ilNumericStyleValueInputGUI\setValueByArray(), ilTextInputGUI\setValueByArray(), ilNumberInputGUI\setValueByArray(), ilImagemapFileInputGUI\setValueByArray(), ilOrgUnitMultiLineInputGUI\setValueByArray(), ilWidthHeightInputGUI\setValueByArray(), ilFontSizeInputGUI\setValueByArray(), ilDurationInputGUI\setValueByArray(), ilManualPlaceholderInputGUI\setValueByArray(), ilSuggestedSolutionSelectorGUI\setValueByArray(), ilOrgUnitGenericMultiInputGUI\setValueByArray(), ilNonEditableValueGUI\setValueByArray(), ilTagInputGUI\setValueByArray(), ilDateDurationInputGUI\setValueByArray(), ilTRBLBorderStyleInputGUI\setValueByArray(), ilLinkInputGUI\setValueByArray(), ilIdentifiedMultiValuesInputGUI\setValueByArray(), ilBackgroundPositionInputGUI\setValueByArray(), ilTRBLNumericStyleValueInputGUI\setValueByArray(), ilTRBLBorderWidthInputGUI\setValueByArray(), ilTextAreaInputGUI\setValueByArray(), and ilRepositorySelectorInputGUI\showRepositorySelection().

123  : string
124  {
125  return $this->postvar;
126  }
+ Here is the caller graph for this function:

◆ getRequestParam()

ilFormPropertyGUI::getRequestParam ( string  $key,
Refinery\Transformation  $t 
)
protected
Returns
mixed|null

Definition at line 574 of file class.ilFormPropertyGUI.php.

References ILIAS\LTI\ToolProvider\$key, and ILIAS\FileDelivery\http().

Referenced by arrayArray(), ilFormulaInputGUI\getInput(), int(), intArray(), raw(), ilEMailInputGUI\sanitize(), str(), and strArray().

575  {
576  if (isset($this->set_params[$key])) {
577  return $this->set_params[$key];
578  }
579  $w = $this->http->wrapper();
580  if ($w->post()->has($key)) {
581  return $w->post()->retrieve($key, $t);
582  }
583  if ($w->query()->has($key)) {
584  return $w->query()->retrieve($key, $t);
585  }
586  return null;
587  }
static http()
Fetches the global http state from ILIAS.
string $key
Consumer key/client ID value.
Definition: System.php:193
+ Here is the call graph for this function:
+ Here is the caller graph for this function:

◆ getRequired()

ilFormPropertyGUI::getRequired ( )

Definition at line 160 of file class.ilFormPropertyGUI.php.

References $required.

Referenced by ilDclCheckboxInputGUI\checkInput(), ilColorPickerInputGUI\checkInput(), ilAssErrorTextCorrectionsInputGUI\checkInput(), ilUriInputGUI\checkInput(), ilImagemapCorrectionsInputGUI\checkInput(), ilFormulaInputGUI\checkInput(), ilMultipleChoiceWizardInputGUI\checkInput(), ilAssMatchingPairCorrectionsInputGUI\checkInput(), ilFontSizeInputGUI\checkInput(), ilRegExpInputGUI\checkInput(), ilBackgroundImageInputGUI\checkInput(), ilNumericStyleValueInputGUI\checkInput(), ilSelectBuilderInputGUI\checkInput(), ilCustomInputGUI\checkInput(), ilRadioGroupInputGUI\checkInput(), ilTextWizardInputGUI\checkInput(), ilScheduleInputGUI\checkInput(), ilAdvSelectInputGUI\checkInput(), ilFileWizardInputGUI\checkInput(), ilEMailInputGUI\checkInput(), ilUserLoginInputGUI\checkInput(), ilAlphabetInputGUI\checkInput(), ilLocationInputGUI\checkInput(), ilSelectInputGUI\checkInput(), ilCheckboxGroupInputGUI\checkInput(), ilRepositorySelectorInputGUI\checkInput(), ilChatroomAuthInputGUI\checkInput(), ilExplorerSelectInputGUI\checkInput(), ilMultiSelectInputGUI\checkInput(), ilMatrixRowWizardInputGUI\checkInput(), ilMatchingPairWizardInputGUI\checkInput(), ilDateTimeInputGUI\checkInput(), ilCSSRectInputGUI\checkInput(), ilOrgUnitMultiLineInputGUI\checkInput(), ilSuggestedSolutionSelectorGUI\checkInput(), ilFileInputGUI\checkInput(), ilMatchingWizardInputGUI\checkInput(), ilTagInputGUI\checkInput(), ilPasswordInputGUI\checkInput(), ilImagemapFileInputGUI\checkInput(), ilTextInputGUI\checkInput(), ilNumberInputGUI\checkInput(), ilCategoryWizardInputGUI\checkInput(), ilErrorTextWizardInputGUI\checkInput(), ilDateDurationInputGUI\checkInput(), ilSingleChoiceWizardInputGUI\checkInput(), ilLinkInputGUI\checkInput(), ilTextAreaInputGUI\checkInput(), ilKprimChoiceWizardInputGUI\checkUploads(), ilOrgUnitAuthorityInputGUI\getValue(), ilEMailInputGUI\insert(), ilUserLoginInputGUI\insert(), ilTextAreaInputGUI\insert(), ilMultipleTextsInputGUI\onCheckInput(), ilMultipleImagesInputGUI\onCheckInput(), ilSelectInputGUI\render(), ilDateTimeInputGUI\render(), ilPasswordInputGUI\render(), ilNumberInputGUI\render(), ilTextInputGUI\render(), ilLinkInputGUI\render(), and ilDateDurationInputGUI\render().

160  : bool
161  {
162  return $this->required;
163  }
+ Here is the caller graph for this function:

◆ getSessionKey()

ilFormPropertyGUI::getSessionKey ( )
protected

Definition at line 288 of file class.ilFormPropertyGUI.php.

References getFieldId(), getParentForm(), and getParentTable().

Referenced by clearFromSession(), readFromSession(), and writeToSession().

288  : string
289  {
290  $parent = $this->getParentForm();
291  if (!is_object($parent)) {
292  $parent = $this->getParentTable();
293  }
294  return "form_" . $parent->getId() . "_" . $this->getFieldId();
295  }
getParentTable()
Get parent table.
+ Here is the call graph for this function:
+ Here is the caller graph for this function:

◆ getSubForm()

ilFormPropertyGUI::getSubForm ( )

Definition at line 204 of file class.ilFormPropertyGUI.php.

205  {
206  return null;
207  }

◆ getTableFilterLabelFor()

ilFormPropertyGUI::getTableFilterLabelFor ( )

Get label "for" attribute value for filter.

Definition at line 426 of file class.ilFormPropertyGUI.php.

References getFieldId().

426  : string
427  {
428  return $this->getFieldId();
429  }
+ Here is the call graph for this function:

◆ getTitle()

ilFormPropertyGUI::getTitle ( )

Definition at line 113 of file class.ilFormPropertyGUI.php.

References $title.

Referenced by ilMailQuickFilterInputGUI\render(), ilCheckboxInputGUI\render(), ilSelectInputGUI\render(), ilTextInputGUI\render(), and ilMailFormGUI\showForm().

113  : string
114  {
115  return $this->title;
116  }
+ Here is the caller graph for this function:

◆ getType()

ilFormPropertyGUI::getType ( )

Definition at line 103 of file class.ilFormPropertyGUI.php.

References $type.

103  : string
104  {
105  return $this->type;
106  }

◆ hideSubForm()

ilFormPropertyGUI::hideSubForm ( )

Definition at line 209 of file class.ilFormPropertyGUI.php.

209  : bool
210  {
211  return false;
212  }

◆ int()

ilFormPropertyGUI::int (   $key)
protected

Definition at line 440 of file class.ilFormPropertyGUI.php.

References ILIAS\LTI\ToolProvider\$key, getRequestParam(), and ILIAS\Repository\refinery().

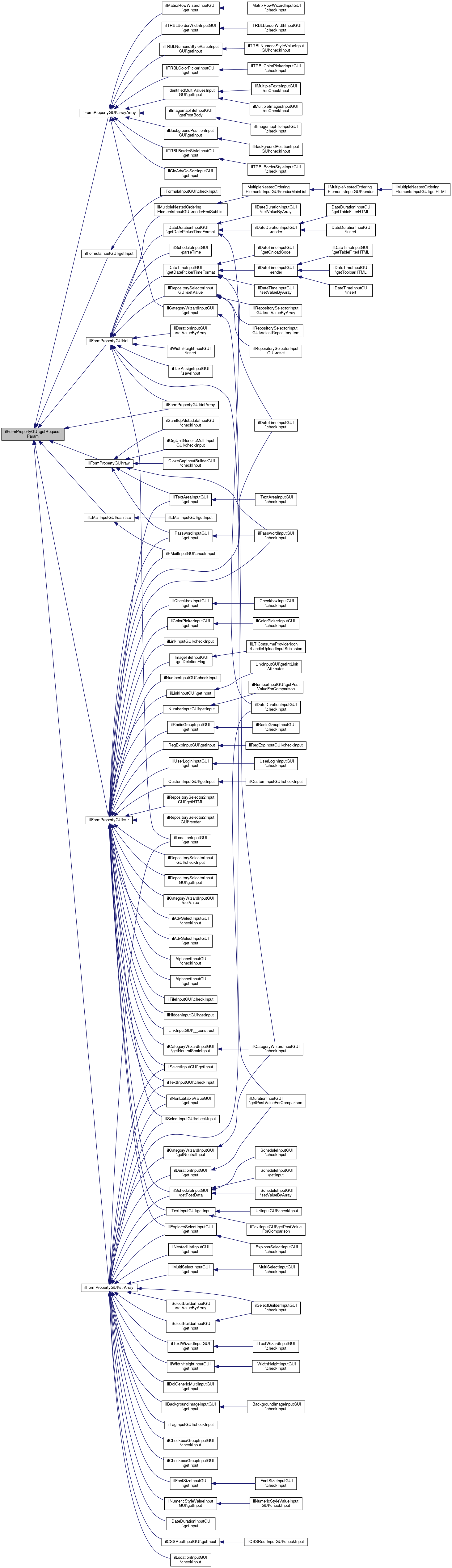
Referenced by ilDateTimeInputGUI\getDatePickerTimeFormat(), ilDateDurationInputGUI\getDatePickerTimeFormat(), ilLocationInputGUI\getInput(), ilDurationInputGUI\getPostValueForComparison(), ilWidthHeightInputGUI\insert(), intArray(), ilScheduleInputGUI\parseTime(), ilMultipleNestedOrderingElementsInputGUI\renderEndSubList(), ilTaxAssignInputGUI\saveInput(), ilRepositorySelectorInputGUI\setValue(), and ilDurationInputGUI\setValueByArray().

440  : int
441  {
442  if (is_null($this->refinery)) {
443  return 0;
444  }
445  $t = $this->refinery->kindlyTo()->int();
446  return (int) ($this->getRequestParam($key, $t) ?? 0);
447  }
getRequestParam(string $key, Refinery\Transformation $t)
string $key
Consumer key/client ID value.
Definition: System.php:193
+ Here is the call graph for this function:
+ Here is the caller graph for this function:

◆ intArray()

ilFormPropertyGUI::intArray (   $key)
protected

Definition at line 450 of file class.ilFormPropertyGUI.php.

References ILIAS\LTI\ToolProvider\$key, getRequestParam(), int(), isRequestParamArray(), and ILIAS\Repository\refinery().

450  : array
451  {
452  if (!$this->isRequestParamArray($key)) {
453  return [];
454  }
455  $t = $this->refinery->custom()->transformation(
456  function ($arr) {
457  // keep keys(!), transform all values to int
458  return array_column(
459  array_map(
460  function ($k, $v) {
461  return [$k, (int) $v];
462  },
463  array_keys($arr),
464  $arr
465  ),
466  1,
467  0
468  );
469  }
470  );
471  return (array) ($this->getRequestParam($key, $t) ?? []);
472  }
getRequestParam(string $key, Refinery\Transformation $t)
string $key
Consumer key/client ID value.
Definition: System.php:193
+ Here is the call graph for this function:

◆ isRequestParamArray()

ilFormPropertyGUI::isRequestParamArray ( string  $key)
protected

Definition at line 548 of file class.ilFormPropertyGUI.php.

References ILIAS\FileDelivery\http(), and ILIAS\Repository\refinery().

Referenced by arrayArray(), ilNonEditableValueGUI\getInput(), intArray(), and strArray().

548  : bool
549  {
550  $no_transform = $this->refinery->identity();
551  $w = $this->http->wrapper();
552  if ($w->post()->has($key)) {
553  return is_array($w->post()->retrieve($key, $no_transform));
554  }
555  if ($w->query()->has($key)) {
556  return is_array($w->query()->retrieve($key, $no_transform));
557  }
558  return false;
559  }
static http()
Fetches the global http state from ILIAS.
string $key
Consumer key/client ID value.
Definition: System.php:193
+ Here is the call graph for this function:
+ Here is the caller graph for this function:

◆ raw()

ilFormPropertyGUI::raw (   $key)
protected

Definition at line 487 of file class.ilFormPropertyGUI.php.

References ILIAS\LTI\ToolProvider\$key, getRequestParam(), and ILIAS\Repository\refinery().

Referenced by ilSamlIdpMetadataInputGUI\checkInput(), ilClozeGapInputBuilderGUI\checkInput(), ilOrgUnitGenericMultiInputGUI\checkInput(), ilPasswordInputGUI\checkInput(), ilPasswordInputGUI\getInput(), and ilTextAreaInputGUI\getInput().

488  {
489  $t = $this->refinery->custom()->transformation(function ($v) {
490  return $v;
491  });
492  return $this->getRequestParam($key, $t);
493  }
getRequestParam(string $key, Refinery\Transformation $t)
string $key
Consumer key/client ID value.
Definition: System.php:193
+ Here is the call graph for this function:
+ Here is the caller graph for this function:

◆ readFromSession()

ilFormPropertyGUI::readFromSession ( )
Exceptions
Exception

Definition at line 309 of file class.ilFormPropertyGUI.php.

References checkParentFormTable(), ilSession\get(), getSessionKey(), ilSession\has(), and unserializeData().

Referenced by ilMMSubItemTableGUI\addAndReadFilterItem(), and ILIAS\LegalDocuments\Legacy\Table\setupFilter().

309  : void
310  {
311  $this->checkParentFormTable();
312  if (ilSession::has($this->getSessionKey())) {
313  $this->unserializeData(ilSession::get($this->getSessionKey()));
314  } else {
315  $this->unserializeData("");
316  }
317  }
static get(string $a_var)
unserializeData(string $a_data)
static has($a_var)
+ Here is the call graph for this function:
+ Here is the caller graph for this function:

◆ removeProhibitedCharacters()

static ilFormPropertyGUI::removeProhibitedCharacters ( string  $a_text)
static

Remove prohibited characters see #19159.

Definition at line 406 of file class.ilFormPropertyGUI.php.

Referenced by ilLMObject\saveTitles().

406  : string
407  {
408  return str_replace("\x0B", "", $a_text);
409  }
+ Here is the caller graph for this function:

◆ serializeData()

ilFormPropertyGUI::serializeData ( )

Definition at line 236 of file class.ilFormPropertyGUI.php.

References ILIAS\UI\Implementation\Component\Input\getValue().

Referenced by writeToSession().

236  : string
237  {
238  return serialize($this->getValue());
239  }
getValue()
Get the value that is displayed in the input client side.
Definition: Group.php:46
+ Here is the call graph for this function:
+ Here is the caller graph for this function:

◆ setAlert()

ilFormPropertyGUI::setAlert ( string  $a_alert)

Definition at line 145 of file class.ilFormPropertyGUI.php.

Referenced by ilDclCheckboxInputGUI\checkInput(), ilSamlIdpMetadataInputGUI\checkInput(), ilDclTextInputGUI\checkInput(), ilAssClozeTestCombinationVariantsInputGUI\checkInput(), ilLuceneQueryInputGUI\checkInput(), ilColorPickerInputGUI\checkInput(), ilAssErrorTextCorrectionsInputGUI\checkInput(), ilKprimChoiceCorrectionsInputGUI\checkInput(), ilMailQuickFilterInputGUI\checkInput(), ilAssSingleChoiceCorrectionsInputGUI\checkInput(), ilUriInputGUI\checkInput(), ilAssMultipleChoiceCorrectionsInputGUI\checkInput(), ilEssayKeywordWizardInputGUI\checkInput(), ilImagemapCorrectionsInputGUI\checkInput(), ilMultipleChoiceWizardInputGUI\checkInput(), ilFormulaInputGUI\checkInput(), ilFontSizeInputGUI\checkInput(), ilAssMatchingPairCorrectionsInputGUI\checkInput(), ilAssAnswerCorrectionsInputGUI\checkInput(), ilRecurrenceInputGUI\checkInput(), ilNumericStyleValueInputGUI\checkInput(), ilRegExpInputGUI\checkInput(), ilBackgroundImageInputGUI\checkInput(), ilSelectBuilderInputGUI\checkInput(), ilCustomInputGUI\checkInput(), ilRadioGroupInputGUI\checkInput(), ilTextWizardInputGUI\checkInput(), ilScheduleInputGUI\checkInput(), ilAdvSelectInputGUI\checkInput(), ilFileWizardInputGUI\checkInput(), ilEMailInputGUI\checkInput(), ilUserLoginInputGUI\checkInput(), ilAlphabetInputGUI\checkInput(), ilBackgroundPositionInputGUI\checkInput(), ilLocationInputGUI\checkInput(), ilTRBLBorderWidthInputGUI\checkInput(), ilSelectInputGUI\checkInput(), ilCheckboxGroupInputGUI\checkInput(), ilKprimChoiceWizardInputGUI\checkInput(), ilRepositorySelectorInputGUI\checkInput(), ilTRBLNumericStyleValueInputGUI\checkInput(), ilChatroomAuthInputGUI\checkInput(), ilExplorerSelectInputGUI\checkInput(), ilMultiSelectInputGUI\checkInput(), ilMatrixRowWizardInputGUI\checkInput(), ilMatchingPairWizardInputGUI\checkInput(), ilDateTimeInputGUI\checkInput(), ilCSSRectInputGUI\checkInput(), ilOrgUnitMultiLineInputGUI\checkInput(), ilSuggestedSolutionSelectorGUI\checkInput(), ilFileInputGUI\checkInput(), ilOrgUnitGenericMultiInputGUI\checkInput(), ilMatchingWizardInputGUI\checkInput(), ilTagInputGUI\checkInput(), ilPasswordInputGUI\checkInput(), ilImagemapFileInputGUI\checkInput(), ilTextInputGUI\checkInput(), ilCategoryWizardInputGUI\checkInput(), ilNumberInputGUI\checkInput(), ilErrorTextWizardInputGUI\checkInput(), ilDateDurationInputGUI\checkInput(), ilAnswerWizardInputGUI\checkInput(), ilSingleChoiceWizardInputGUI\checkInput(), ilLinkInputGUI\checkInput(), ilTextAreaInputGUI\checkInput(), ilKprimChoiceWizardInputGUI\checkUploads(), ilMultipleTextsInputGUI\onCheckInput(), and ilMultipleImagesInputGUI\onCheckInput().

145  : void
146  {
147  $this->alert = $a_alert;
148  }
+ Here is the caller graph for this function:

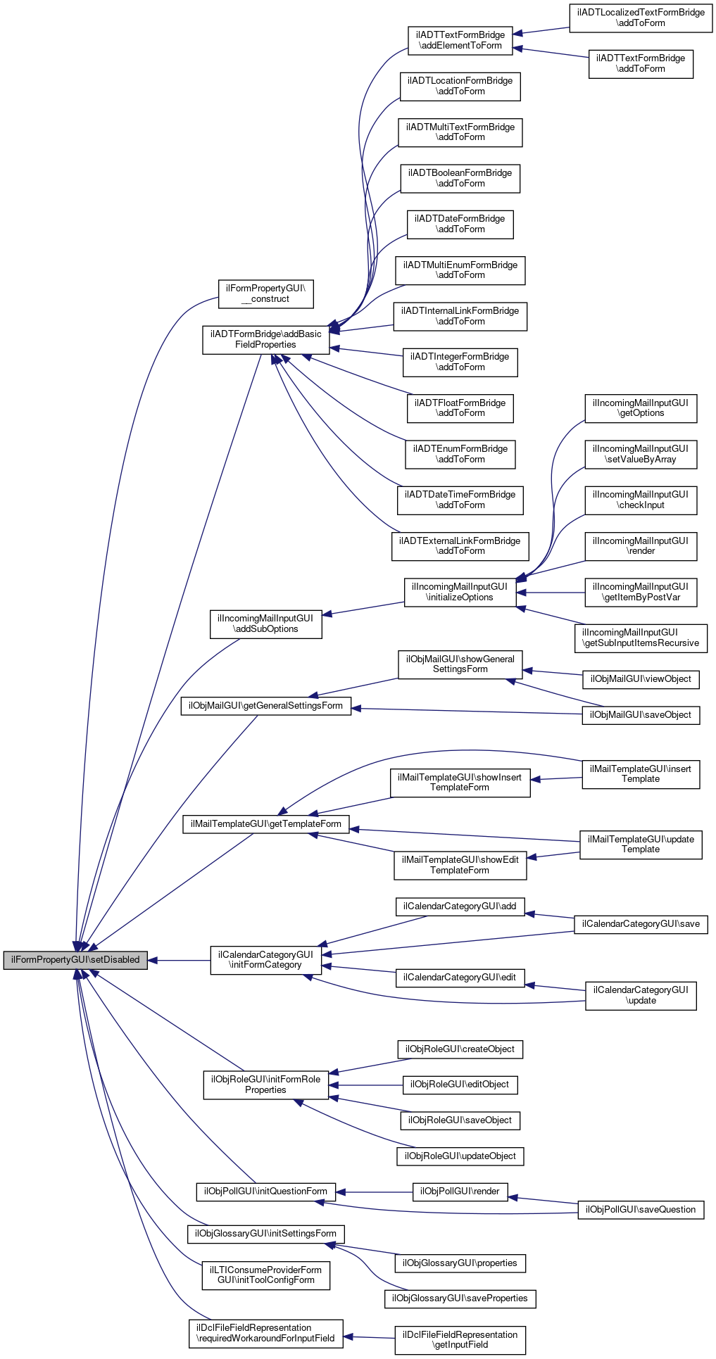
◆ setDisabled()

◆ setHiddenTitle()

ilFormPropertyGUI::setHiddenTitle ( string  $a_val)

Definition at line 215 of file class.ilFormPropertyGUI.php.

Referenced by ilImageFileInputGUI\__construct(), and ilFileInputGUI\__construct().

215  : void
216  {
217  $this->hidden_title = $a_val;
218  }
+ Here is the caller graph for this function:

◆ setInfo()

ilFormPropertyGUI::setInfo ( string  $a_info)

Definition at line 135 of file class.ilFormPropertyGUI.php.

References ILIAS\UI\examples\MessageBox\Info\info().

Referenced by ilADTFormBridge\addBasicFieldProperties(), ilCronDeleteInactivatedUserAccounts\addCustomSettingsToForm(), ilCronDeleteNeverLoggedInUserAccounts\addCustomSettingsToForm(), ilCronDeleteInactiveUserAccounts\addCustomSettingsToForm(), ilSamlSettingsGUI\addMetadataElement(), ilTestExpressPageObjectGUI\addQuestion(), ilObjTestGUI\addQuestionObject(), ilObjQuestionPoolGUI\buildCreateQuestionForm(), ilDclTextFieldRepresentation\buildFieldCreationInput(), ilDclReferenceFieldRepresentation\buildFieldCreationInput(), ilCmiXapiRegistrationGUI\buildForm(), ilCmiXapiSettingsGUI\buildForm(), ilObjCmiXapiAdministrationGUI\buildLrsTypeForm(), ilLTIConsumerAdministrationGUI\buildProviderImportForm(), ilObjAssessmentFolderGUI\buildSettingsForm(), ilObjTestGUI\createQuestionObject(), ilObjLanguageExtGUI\exportObject(), ilCourseRegistrationGUI\fillRegistrationType(), ilSurveyParticipantsGUI\getAccessCodeImportForm(), ilChatroomFormFactory\getClientSettingsForm(), ilForumSettingsGUI\getCustomForm(), ilNewsItemGUI\getEditForm(), ilExerciseManagementGUI\getEvaluationModalForm(), ilObjMailGUI\getExternalSettingsForm(), ilSurveyParticipantsGUI\getImportExternalMailRecipientsFromFileForm(), ilDclTextFieldRepresentation\getInputField(), ilObjNewsSettingsGUI\getSettingsForm(), ilObjMediaCastGUI\initAddCastItemForm(), ilRegistrationSettingsGUI\initAddCodesForm(), ilExAssignmentEditorGUI\initAssignmentForm(), ilObjAuthSettingsGUI\initAuthModeDetermination(), ilObjPortfolioGUI\initBlogForm(), ilObjPortfolioGUI\initCreatePortfolioFromTemplateForm(), ilPCGridGUI\initCreationForm(), ilObjPortfolioTemplateGUI\initDidacticTemplate(), ilObjItemGroupGUI\initEditCustomForm(), ilObjBookingPoolGUI\initEditCustomForm(), ilObjCourseGUI\initEditForm(), ilLTIConsumerSettingsFormGUI\initForm(), ilLTIConsumeProviderFormGUI\initForm(), ilPCMyCoursesGUI\initForm(), ilBookingScheduleGUI\initForm(), ilDclTableEditGUI\initForm(), ilPCSectionGUI\initForm(), ilObjMediaObjectGUI\initForm(), ilObjGroupGUI\initForm(), ilConditionHandlerGUI\initFormCondition(), ilConsultationHoursGUI\initFormSequence(), ilECSParticipantSettingsGUI\initFormSettings(), ilObjSystemCheckGUI\initFormTrash(), ilObjTestGUI\initImportForm(), ilObjGroupGUI\initInfoEditor(), ilContainerGUI\initListPresentationForm(), ilObjMediaObjectsSettingsGUI\initMediaObjectsSettingsForm(), ilObjLanguageExtGUI\initNewImportForm(), assOrderingQuestion\initOrderingElementFormFieldLabels(), ilPersonalSettingsGUI\initPasswordForm(), ilExAssignmentEditorGUI\initPeerReviewForm(), ilObjSCORMLearningModuleGUI\initPropertiesForm(), ilObjSCORM2004LearningModuleGUI\initPropertiesForm(), ilPersonalProfileGUI\initPublicProfileForm(), ilObjPollGUI\initQuestionForm(), ilPermissionGUI\initRoleForm(), ilObjFileServicesGUI\initSettingsForm(), ilBadgeProfileGUI\initSettingsForm(), ilObjMediaCastGUI\initSettingsForm(), ilLTIConsumeProviderFormGUI\initToolConfigForm(), ilObjSAHSLearningModuleGUI\initUploadForm(), ilPCQuestionGUI\insert(), ilObjLanguageExtGUI\maintainObject(), ilAdvancedMDRecordTranslations\modifyTranslationInfoForDescription(), ilAdvancedMDFieldTranslations\modifyTranslationInfoForDescription(), ilAdvancedMDRecordTranslations\modifyTranslationInfoForTitle(), ilAdvancedMDFieldTranslations\modifyTranslationInfoForTitle(), ilExerciseSubmissionTableGUI\parseColumns(), assKprimChoiceGUI\populateAnswerSpecificFormPart(), assKprimChoiceGUI\populateCorrectionsFormProperties(), assKprimChoiceGUI\populateQuestionSpecificFormPart(), ilLDAPSettingsGUI\roleMapping(), ilDclBaseFieldRepresentation\setupInputField(), and ILIAS\Object\Properties\CoreProperties\TileImage\ilObjectPropertyTileImage\toLegacyForm().

135  : void
136  {
137  $this->info = $a_info;
138  }
+ Here is the call graph for this function:
+ Here is the caller graph for this function:

◆ setMulti()

ilFormPropertyGUI::setMulti ( bool  $a_multi,
bool  $a_sortable = false,
bool  $a_addremove = true 
)

Definition at line 328 of file class.ilFormPropertyGUI.php.

Referenced by ilTaxAssignInputGUI\__construct(), and ilECSMappingSettingsGUI\initFormCSettings().

332  : void {
333  if (!$this instanceof ilMultiValuesItem) {
334  throw new ilFormException(sprintf(
335  "%s not supported for form property type %s",
336  __FUNCTION__,
337  get_class($this)
338  ));
339  }
340 
341  $this->multi = $a_multi;
342  $this->multi_sortable = $a_sortable;
343  $this->multi_addremove = $a_addremove;
344  }
This file is part of ILIAS, a powerful learning management system published by ILIAS open source e-Le...
This file is part of ILIAS, a powerful learning management system published by ILIAS open source e-Le...
+ Here is the caller graph for this function:

◆ setMultiValues()

ilFormPropertyGUI::setMultiValues ( array  $a_values)

Definition at line 351 of file class.ilFormPropertyGUI.php.

Referenced by ilSelectInputGUI\setValue(), ilNonEditableValueGUI\setValue(), and ilManualPlaceholderInputGUI\setValue().

351  : void
352  {
353  $this->multi_values = array_unique($a_values);
354  }
+ Here is the caller graph for this function:

◆ setParent()

ilFormPropertyGUI::setParent ( ilFormPropertyGUI  $a_val)

Definition at line 194 of file class.ilFormPropertyGUI.php.

Referenced by ilSubEnabledFormPropertyGUI\addSubItem().

194  : void
195  {
196  $this->parent_gui = $a_val;
197  }
+ Here is the caller graph for this function:

◆ setParentForm()

ilFormPropertyGUI::setParentForm ( ilPropertyFormGUI  $a_parentform)

Definition at line 183 of file class.ilFormPropertyGUI.php.

Referenced by ilPCSectionGUI\initForm().

183  : void
184  {
185  $this->parentform = $a_parentform;
186  }
+ Here is the caller graph for this function:

◆ setParentTable()

ilFormPropertyGUI::setParentTable (   $a_val)

Set parent table.

Parameters
ilTable2GUI$a_valtable object

Definition at line 256 of file class.ilFormPropertyGUI.php.

256  : void
257  {
258  $this->parent_table = $a_val;
259  }

◆ setPostVar()

ilFormPropertyGUI::setPostVar ( string  $a_postvar)

Definition at line 118 of file class.ilFormPropertyGUI.php.

Referenced by __construct(), ilIdentifiedMultiValuesInputGUI\getFieldIdFromPostVar(), ilRegistrationSettingsGUI\initEmailAssignmentForm(), ilLDAPSettingsGUI\initRoleMappingForm(), and ilDclGenericMultiInputGUI\render().

118  : void
119  {
120  $this->postvar = $a_postvar;
121  }
+ Here is the caller graph for this function:

◆ setRequestParam()

ilFormPropertyGUI::setRequestParam ( string  $key,
  $val 
)

This writes the request (aka post) values.

Code that relies on this should be refactored as soon as possible.

Deprecated:

Definition at line 566 of file class.ilFormPropertyGUI.php.

References ILIAS\LTI\ToolProvider\$key.

566  : void
567  {
568  $this->set_params[$key] = $val;
569  }
string $key
Consumer key/client ID value.
Definition: System.php:193

◆ setRequired()

ilFormPropertyGUI::setRequired ( bool  $a_required)

Definition at line 155 of file class.ilFormPropertyGUI.php.

Referenced by FormMailCodesGUI\__construct(), ilRandomTestROInputGUI\__construct(), ilADTFormBridge\addBasicFieldProperties(), ilMemberAgreementGUI\addCustomFields(), ilExAssTypePortfolioGUI\addEditFormCustomProperties(), ilExAssTypeWikiTeamGUI\addEditFormCustomProperties(), SurveyMatrixQuestionGUI\addFieldsToEditForm(), SurveyMultipleChoiceQuestionGUI\addFieldsToEditForm(), SurveyMetricQuestionGUI\addFieldsToEditForm(), SurveySingleChoiceQuestionGUI\addFieldsToEditForm(), ilExAssignmentEditorGUI\addMailTemplatesRadio(), ilTestExpressPageObjectGUI\addQuestion(), ilObjTestGUI\addQuestionObject(), ilSystemStyleIconsGUI\addSelectIconToolbar(), ilECSObjectSettings\addSettingsToForm(), ilSystemStyleOverviewGUI\addSubStyleForms(), ilMembershipNotifications\addToSettingsForm(), ilTestRandomQuestionSetPoolDefinitionFormGUI\build(), ilDclSelectionFieldRepresentation\buildFieldCreationInput(), ilCmiXapiSettingsGUI\buildForm(), ilAssQuestionHintGUI\buildForm(), ilTestPasswordProtectionGUI\buildPasswordForm(), ilObjAssessmentFolderGUI\buildSettingsForm(), ilTestParticipantsTimeExtensionGUI\buildTimingForm(), ilSystemStyleOverviewGUI\cloneSystemStyleForm(), ilAssClozeTestFeedback\completeSpecificFormProperties(), ilCertificateSettingsFormRepository\createForm(), ilSurveyEditorGUI\createQuestionObject(), ilObjTestGUI\createQuestionObject(), ilDidacticTemplateSettingsGUI\editImportForm(), ilUserStartingPointGUI\getCalenderSubInputs(), ilObjStyleSheetGUI\getCloneForm(), ilObjMailGUI\getExternalSettingsForm(), ilObjStyleSheetGUI\getImportForm(), ilObjQuestionPoolGUI\getImportQuestionsForm(), ilObjAssessmentFolderGUI\getLogDataOutputForm(), ilAccessibilityUserHasLanguageCriterionGUI\getSelection(), ilUserStartingPointGUI\getStartingPointSelectionInput(), ilObjTestGUI\getTargetQuestionpoolForm(), ilMailAttachmentGUI\getToolbarForm(), ilSystemStyleOverviewGUI\importSystemStyleForm(), ilObjUserFolderGUI\initAccessRestrictionForm(), ilPageObjectGUI\initActivationForm(), ilObjMediaCastGUI\initAddCastItemForm(), ilRegistrationSettingsGUI\initAddCodesForm(), ilPCFileItemGUI\initAddFileForm(), ilPortfolioRoleAssignmentGUI\initAssignmentForm(), ilExAssignmentEditorGUI\initAssignmentForm(), ilExSubmissionTextGUI\initAssignmentTextForm(), ilBadgeManagementGUI\initBadgeForm(), ilECSSettingsGUI\initCategoryMappingForm(), ilObjStyleSheetGUI\initColorForm(), ilObjPortfolioTemplateGUI\initCopyPageFormOptions(), ilObjPortfolioGUI\initCopyPageFormOptions(), ilObjCmiXapiGUI\initCreateForm(), ilObjPortfolioGUI\initCreateFromTemplateForm(), ilObjPortfolioGUI\initCreatePortfolioFromTemplateForm(), ilPCLayoutTemplateGUI\initCreationForm(), ilBlogPostingGUI\initDateForm(), ilObjBlogGUI\initEditCustomForm(), SurveyQuestionGUI\initEditForm(), ilCronManagerGUI\initEditForm(), ilPCFileListGUI\initEditForm(), ilDidacticTemplateSettingsGUI\initEditTemplate(), ilSurveyParticipantsGUI\initExternalRaterForm(), ilObjectCustomUserFieldsGUI\initFieldForm(), ilWebDAVMountInstructionsDocumentFormGUI\initForm(), ilLTIConsumerSettingsFormGUI\initForm(), ilLTIConsumeProviderFormGUI\initForm(), ilContainerNewsSettingsGUI\initForm(), ilLOTestAssignmentForm\initForm(), ilPCContentTemplateGUI\initForm(), ilOrgUnitSimpleUserImportGUI\initForm(), ilPCMapGUI\initForm(), ilPCConsultationHoursGUI\initForm(), ilPCBlogGUI\initForm(), ilPCVerificationGUI\initForm(), ilPCSkillsGUI\initForm(), ilOrgUnitSimpleImportGUI\initForm(), ilBookingScheduleGUI\initForm(), ilObjCourseGroupingGUI\initForm(), ilContainerReferenceGUI\initForm(), ilPCSectionGUI\initForm(), ilCustomUserFieldsGUI\initForm(), ilBookingObjectGUI\initForm(), ilObjUserGUI\initForm(), ilContainerGUI\initFormPasswordInstruction(), ilCourseObjectivesGUI\initFormRandom(), ilAuthShibbolethSettingsGUI\initFormRoleAssignment(), ilLDAPSettingsGUI\initFormRoleAssignments(), ilLPListOfSettingsGUI\initFormSettings(), ilCASSettingsGUI\initFormSettings(), ilObjLinkResourceGUI\initFormSettings(), ilObjSystemCheckGUI\initFormTrash(), ilRepositoryTrashGUI\initFormTrashTargetLocation(), ilPersonalSettingsGUI\initGeneralSettingsForm(), ilObjBadgeAdministrationGUI\initImageTemplateForm(), ilPermissionGUI\initImportForm(), ilObjSCORMLearningModuleGUI\initImportForm(), ilSurveyRaterGUI\initMailRatersForm(), ilSurveyParticipantsGUI\initMailRatersForm(), ilObjLanguageExtGUI\initNewImportForm(), ilSurveyRaterGUI\initOptionSelectForm(), ilObjPortfolioBaseGUI\initPageForm(), ilWorkspaceAccessGUI\initPasswordForm(), ilExAssignmentEditorGUI\initPeerReviewForm(), ilPersonalProfileGUI\initPersonalDataImportForm(), ilMediaCreationGUI\initPoolSelection(), ilExSubmissionObjectGUI\initPortfolioTemplateForm(), ilPCBlogGUI\initPostingForm(), ilPDNewsBlockGUI\initPrivateSettingsForm(), ilObjPollGUI\initQuestionForm(), ilObjForumGUI\initReplyEditForm(), ilObjSurveyAdministrationGUI\initSettingsForm(), ilOpenIdConnectSettingsGUI\initSettingsForm(), ilLOEditorGUI\initSettingsForm(), ilNewsForContextBlockGUI\initSettingsForm(), ilObjWikiGUI\initTemplateSelectionForm(), ilLTIConsumeProviderFormGUI\initToolConfigForm(), ilObjSAHSLearningModuleGUI\initUploadForm(), assFormulaQuestionGUI\isSaveCommand(), ilObjSCORMLearningModuleGUI\newModuleVersion(), ilMailingListsGUI\performDeleteMembers(), assMatchingQuestionGUI\populateAnswerSpecificFormPart(), assTextSubsetGUI\populateAnswerSpecificFormPart(), assTextQuestionGUI\populateAnswerSpecificFormPart(), assSingleChoiceGUI\populateAnswerSpecificFormPart(), assMultipleChoiceGUI\populateAnswerSpecificFormPart(), assTextSubsetGUI\populateCorrectionsFormProperties(), assLongMenuGUI\populateCorrectionsFormProperties(), assSingleChoiceGUI\populateCorrectionsFormProperties(), assMultipleChoiceGUI\populateCorrectionsFormProperties(), assMatchingQuestionGUI\populateCorrectionsFormProperties(), ilAssQuestionSkillAssignmentPropertyFormGUI\populateFullProperties(), assImagemapQuestionGUI\populateQuestionSpecificFormPart(), assLongMenuGUI\populateQuestionSpecificFormPart(), assMatchingQuestionGUI\populateQuestionSpecificFormPart(), assClozeTestGUI\populateQuestionSpecificFormPart(), assSingleChoiceGUI\populateQuestionSpecificFormPart(), assMultipleChoiceGUI\populateQuestionSpecificFormPart(), assClozeTestGUI\populateSelectGapFormPart(), assClozeTestGUI\populateTextGapFormPart(), ilAdvancedMDFieldDefinitionSelect\prepareCustomDefinitionFormConfirmation(), ilSystemStyleIconsGUI\preview(), ilDclFileFieldRepresentation\requiredWorkaroundForInputField(), ilAccessibilityCriterionFormGUI\setCheckInputCalled(), ilObjCertificateSettingsGUI\settings(), ilMailAttachmentGUI\showAttachments(), and assQuestionGUI\suggestedsolution().

155  : void
156  {
157  $this->required = $a_required;
158  }
+ Here is the caller graph for this function:

◆ setTitle()

ilFormPropertyGUI::setTitle ( string  $a_title)

◆ setType()

ilFormPropertyGUI::setType ( string  $a_type)
protected

Definition at line 98 of file class.ilFormPropertyGUI.php.

Referenced by ilCountrySelectInputGUI\__construct(), ilTaxAssignInputGUI\__construct(), ilHiddenInputGUI\__construct(), ilTaxSelectInputGUI\__construct(), ilGloAdvColSortInputGUI\__construct(), ilRadioGroupInputGUI\__construct(), ilRegExpInputGUI\__construct(), ilFontSizeInputGUI\__construct(), ilNumericStyleValueInputGUI\__construct(), ilCustomInputGUI\__construct(), ilColorPickerInputGUI\__construct(), ilCheckboxGroupInputGUI\__construct(), ilBackgroundImageInputGUI\__construct(), ilCheckboxInputGUI\__construct(), ilNestedListInputGUI\__construct(), ilUriInputGUI\__construct(), ilLocationInputGUI\__construct(), ilAdvSelectInputGUI\__construct(), ilWidthHeightInputGUI\__construct(), ilImageFileInputGUI\__construct(), ilRepositorySelector2InputGUI\__construct(), ilBackgroundPositionInputGUI\__construct(), ilExplorerSelectInputGUI\__construct(), ilSelectInputGUI\__construct(), ilMultiSelectInputGUI\__construct(), ilDateTimeInputGUI\__construct(), ilDurationInputGUI\__construct(), ilTRBLBorderStyleInputGUI\__construct(), ilTRBLBorderWidthInputGUI\__construct(), ilSuggestedSolutionSelectorGUI\__construct(), ilTRBLColorPickerInputGUI\__construct(), ilTRBLNumericStyleValueInputGUI\__construct(), ilRepositorySelectorInputGUI\__construct(), ilDateDurationInputGUI\__construct(), ilFileInputGUI\__construct(), ilTextInputGUI\__construct(), ilOrgUnitMultiLineInputGUI\__construct(), ilOrgUnitGenericMultiInputGUI\__construct(), ilLinkInputGUI\__construct(), ilTextAreaInputGUI\__construct(), and ilTagInputGUI\__construct().

98  : void
99  {
100  $this->type = $a_type;
101  }
+ Here is the caller graph for this function:

◆ str()

ilFormPropertyGUI::str (   $key)
protected

Definition at line 475 of file class.ilFormPropertyGUI.php.

References ILIAS\LTI\ToolProvider\$key, getRequestParam(), ILIAS\Repository\refinery(), and stripSlashesAddSpaceFallback().

Referenced by ilLinkInputGUI\__construct(), ilAdvSelectInputGUI\checkInput(), ilEMailInputGUI\checkInput(), ilAlphabetInputGUI\checkInput(), ilSelectInputGUI\checkInput(), ilRepositorySelectorInputGUI\checkInput(), ilDateTimeInputGUI\checkInput(), ilFileInputGUI\checkInput(), ilPasswordInputGUI\checkInput(), ilTextInputGUI\checkInput(), ilNumberInputGUI\checkInput(), ilLinkInputGUI\checkInput(), ilImageFileInputGUI\getDeletionFlag(), ilRepositorySelector2InputGUI\getHTML(), ilColorPickerInputGUI\getInput(), ilHiddenInputGUI\getInput(), ilNonEditableValueGUI\getInput(), ilCustomInputGUI\getInput(), ilAdvSelectInputGUI\getInput(), ilRegExpInputGUI\getInput(), ilRadioGroupInputGUI\getInput(), ilUserLoginInputGUI\getInput(), ilAlphabetInputGUI\getInput(), ilCheckboxInputGUI\getInput(), ilRepositorySelectorInputGUI\getInput(), ilSelectInputGUI\getInput(), ilExplorerSelectInputGUI\getInput(), ilPasswordInputGUI\getInput(), ilTextInputGUI\getInput(), ilNumberInputGUI\getInput(), ilLinkInputGUI\getInput(), ilTextAreaInputGUI\getInput(), ilCategoryWizardInputGUI\getNeutralScaleInput(), ilScheduleInputGUI\getPostData(), ilRepositorySelector2InputGUI\render(), and ilCategoryWizardInputGUI\setValue().

475  : string
476  {
477  if (is_null($this->refinery)) {
478  return "";
479  }
480  $t = $this->refinery->kindlyTo()->string();
481  return $this->stripSlashesAddSpaceFallback(
482  (string) ($this->getRequestParam($key, $t) ?? "")
483  );
484  }
getRequestParam(string $key, Refinery\Transformation $t)
string $key
Consumer key/client ID value.
Definition: System.php:193
stripSlashesAddSpaceFallback(string $a_str)
Strip slashes with add space fallback, see https://www.ilias.de/mantis/view.php?id=19727.
+ Here is the call graph for this function:
+ Here is the caller graph for this function:

◆ strArray()

ilFormPropertyGUI::strArray (   $key)
protected

Definition at line 496 of file class.ilFormPropertyGUI.php.

References ILIAS\LTI\ToolProvider\$key, getRequestParam(), isRequestParamArray(), ILIAS\Repository\refinery(), and stripSlashesAddSpaceFallback().

Referenced by ilSelectBuilderInputGUI\checkInput(), ilLocationInputGUI\checkInput(), ilSelectInputGUI\checkInput(), ilCheckboxGroupInputGUI\checkInput(), ilTagInputGUI\checkInput(), ilTextInputGUI\checkInput(), ilDateDurationInputGUI\checkInput(), ilNonEditableValueGUI\getInput(), ilDclGenericMultiInputGUI\getInput(), ilFontSizeInputGUI\getInput(), ilNestedListInputGUI\getInput(), ilBackgroundImageInputGUI\getInput(), ilNumericStyleValueInputGUI\getInput(), ilSelectBuilderInputGUI\getInput(), ilWidthHeightInputGUI\getInput(), ilTextWizardInputGUI\getInput(), ilLocationInputGUI\getInput(), ilCheckboxGroupInputGUI\getInput(), ilSelectInputGUI\getInput(), ilExplorerSelectInputGUI\getInput(), ilMultiSelectInputGUI\getInput(), ilDurationInputGUI\getInput(), ilCSSRectInputGUI\getInput(), ilTextInputGUI\getInput(), ilDateDurationInputGUI\getInput(), ilCategoryWizardInputGUI\getNeutralInput(), ilScheduleInputGUI\getPostData(), and ilSelectBuilderInputGUI\setValueByArray().

496  : array
497  {
498  if (!$this->isRequestParamArray($key)) {
499  return [];
500  }
501  $t = $this->refinery->custom()->transformation(
502  function ($arr) {
503  // keep keys(!), transform all values to string
504  return array_column(
505  array_map(
506  function ($k, $v) {
507  if (is_array($v)) {
508  $v = "";
509  }
510  return [$k, $this->stripSlashesAddSpaceFallback((string) $v)];
511  },
512  array_keys($arr),
513  $arr
514  ),
515  1,
516  0
517  );
518  }
519  );
520  return (array) ($this->getRequestParam($key, $t) ?? []);
521  }
getRequestParam(string $key, Refinery\Transformation $t)
string $key
Consumer key/client ID value.
Definition: System.php:193
stripSlashesAddSpaceFallback(string $a_str)
Strip slashes with add space fallback, see https://www.ilias.de/mantis/view.php?id=19727.
+ Here is the call graph for this function:
+ Here is the caller graph for this function:

◆ stripSlashesAddSpaceFallback()

ilFormPropertyGUI::stripSlashesAddSpaceFallback ( string  $a_str)

Strip slashes with add space fallback, see https://www.ilias.de/mantis/view.php?id=19727.

Definition at line 414 of file class.ilFormPropertyGUI.php.

References ilUtil\stripSlashes().

Referenced by ilSamlIdpMetadataInputGUI\checkInput(), ilChatroomAuthInputGUI\getInput(), str(), and strArray().

414  : string
415  {
416  $str = ilUtil::stripSlashes($a_str);
417  if ($str != $a_str) {
418  $str = ilUtil::stripSlashes(str_replace("<", "< ", $a_str));
419  }
420  return $str;
421  }
static stripSlashes(string $a_str, bool $a_strip_html=true, string $a_allow="")
+ Here is the call graph for this function:
+ Here is the caller graph for this function:

◆ symbol()

ilFormPropertyGUI::symbol ( )
protected

Definition at line 92 of file class.ilFormPropertyGUI.php.

References $DIC.

Referenced by getMultiIconsHTML(), ilSelectBuilderInputGUI\insert(), and ilTextWizardInputGUI\render().

93  {
94  global $DIC;
95  return $DIC->repository()->internal()->gui()->symbol();
96  }
global $DIC
Definition: feed.php:28
+ Here is the caller graph for this function:

◆ unserializeData()

ilFormPropertyGUI::unserializeData ( string  $a_data)

Definition at line 241 of file class.ilFormPropertyGUI.php.

References $data.

Referenced by readFromSession().

241  : void
242  {
243  $data = unserialize($a_data);
244 
245  if ($data) {
246  $this->setValue($data);
247  } else {
248  $this->setValue("");
249  }
250  }
+ Here is the caller graph for this function:

◆ writeToSession()

ilFormPropertyGUI::writeToSession ( )
Exceptions
Exception

Definition at line 282 of file class.ilFormPropertyGUI.php.

References checkParentFormTable(), getSessionKey(), serializeData(), and ilSession\set().

Referenced by ilRepositorySelectorInputGUI\reset(), and ilRepositorySelectorInputGUI\selectRepositoryItem().

282  : void
283  {
284  $this->checkParentFormTable();
285  ilSession::set($this->getSessionKey(), $this->serializeData());
286  }
static set(string $a_var, $a_val)
Set a value.
+ Here is the call graph for this function:
+ Here is the caller graph for this function:

Field Documentation

◆ $alert

string ilFormPropertyGUI::$alert = ""
protected

Definition at line 41 of file class.ilFormPropertyGUI.php.

Referenced by getAlert().

◆ $ctrl

◆ $disabled

bool ilFormPropertyGUI::$disabled = false
protected

Definition at line 52 of file class.ilFormPropertyGUI.php.

Referenced by getDisabled().

◆ $global_tpl

ilGlobalTemplateInterface ilFormPropertyGUI::$global_tpl = null
protected

◆ $hidden_title

string ilFormPropertyGUI::$hidden_title = ""
protected

Definition at line 44 of file class.ilFormPropertyGUI.php.

Referenced by getHiddenTitle().

◆ $http

HTTP Services ilFormPropertyGUI::$http
protected

Definition at line 50 of file class.ilFormPropertyGUI.php.

◆ $info

string ilFormPropertyGUI::$info = ""
protected

Definition at line 40 of file class.ilFormPropertyGUI.php.

Referenced by ilNonEditableValueGUI\getInfo(), and getInfo().

◆ $lng

ilLanguage ilFormPropertyGUI::$lng
protected

Definition at line 36 of file class.ilFormPropertyGUI.php.

Referenced by ilTaxAssignInputGUI\__construct(), ilTaxSelectInputGUI\__construct(), ilImageFileInputGUI\__construct(), ilMatrixRowWizardInputGUI\__construct(), ilCategoryWizardInputGUI\__construct(), ilKprimChoiceWizardInputGUI\__construct(), ilRepositorySelectorInputGUI\__construct(), ilMatchingWizardInputGUI\__construct(), ilDclCheckboxInputGUI\checkInput(), ilDclTextInputGUI\checkInput(), ilAssClozeTestCombinationVariantsInputGUI\checkInput(), ilKprimChoiceCorrectionsInputGUI\checkInput(), ilAssSingleChoiceCorrectionsInputGUI\checkInput(), ilUriInputGUI\checkInput(), ilAssMultipleChoiceCorrectionsInputGUI\checkInput(), ilEssayKeywordWizardInputGUI\checkInput(), ilImagemapCorrectionsInputGUI\checkInput(), ilFormulaInputGUI\checkInput(), ilMultipleChoiceWizardInputGUI\checkInput(), ilFontSizeInputGUI\checkInput(), ilAssAnswerCorrectionsInputGUI\checkInput(), ilRecurrenceInputGUI\checkInput(), ilRegExpInputGUI\checkInput(), ilBackgroundImageInputGUI\checkInput(), ilNumericStyleValueInputGUI\checkInput(), ilSelectBuilderInputGUI\checkInput(), ilCustomInputGUI\checkInput(), ilRadioGroupInputGUI\checkInput(), ilTextWizardInputGUI\checkInput(), ilScheduleInputGUI\checkInput(), ilAdvSelectInputGUI\checkInput(), ilFileWizardInputGUI\checkInput(), ilEMailInputGUI\checkInput(), ilUserLoginInputGUI\checkInput(), ilAlphabetInputGUI\checkInput(), ilBackgroundPositionInputGUI\checkInput(), ilLocationInputGUI\checkInput(), ilSelectInputGUI\checkInput(), ilTRBLBorderWidthInputGUI\checkInput(), ilCheckboxGroupInputGUI\checkInput(), ilKprimChoiceWizardInputGUI\checkInput(), ilRepositorySelectorInputGUI\checkInput(), ilTRBLNumericStyleValueInputGUI\checkInput(), ilExplorerSelectInputGUI\checkInput(), ilMultiSelectInputGUI\checkInput(), ilMatrixRowWizardInputGUI\checkInput(), ilMatchingPairWizardInputGUI\checkInput(), ilDateTimeInputGUI\checkInput(), ilCSSRectInputGUI\checkInput(), ilOrgUnitMultiLineInputGUI\checkInput(), ilSuggestedSolutionSelectorGUI\checkInput(), ilMatchingWizardInputGUI\checkInput(), ilTagInputGUI\checkInput(), ilPasswordInputGUI\checkInput(), ilImagemapFileInputGUI\checkInput(), ilTextInputGUI\checkInput(), ilCategoryWizardInputGUI\checkInput(), ilNumberInputGUI\checkInput(), ilErrorTextWizardInputGUI\checkInput(), ilDateDurationInputGUI\checkInput(), ilAnswerWizardInputGUI\checkInput(), ilSingleChoiceWizardInputGUI\checkInput(), ilLinkInputGUI\checkInput(), ilTextAreaInputGUI\checkInput(), ilLinkInputGUI\executeCommand(), getMultiIconsHTML(), ilCountrySelectInputGUI\getOptions(), ilTaxAssignInputGUI\getOptions(), ilLogicalAnswerComparisonExpressionInputGUI\getPointsInputLabel(), ilAnswerWizardInputGUI\getPointsInputLabel(), ilLogicalAnswerComparisonExpressionInputGUI\getTextInputLabel(), ilAnswerWizardInputGUI\getTextInputLabel(), ilAlphabetInputGUI\getToolbarHTML(), ilLinkInputGUI\getTranslatedValue(), ilAssErrorTextCorrectionsInputGUI\insert(), ilAssSingleChoiceCorrectionsInputGUI\insert(), ilImagemapCorrectionsInputGUI\insert(), ilAssMultipleChoiceCorrectionsInputGUI\insert(), ilEssayKeywordWizardInputGUI\insert(), ilWidthHeightInputGUI\insert(), ilSelectBuilderInputGUI\insert(), ilEMailInputGUI\insert(), ilImageFileInputGUI\insert(), ilAssAnswerCorrectionsInputGUI\insert(), ilLocationInputGUI\insert(), ilBackgroundPositionInputGUI\insert(), ilTRBLBorderStyleInputGUI\insert(), ilMatrixRowWizardInputGUI\insert(), ilTRBLBorderWidthInputGUI\insert(), ilTRBLNumericStyleValueInputGUI\insert(), ilFileWizardInputGUI\insert(), ilSuggestedSolutionSelectorGUI\insert(), ilTRBLColorPickerInputGUI\insert(), ilCSSRectInputGUI\insert(), ilMatchingPairWizardInputGUI\insert(), ilMultipleChoiceWizardInputGUI\insert(), ilErrorTextWizardInputGUI\insert(), ilAnswerWizardInputGUI\insert(), ilMatchingWizardInputGUI\insert(), ilCategoryWizardInputGUI\insert(), ilImagemapFileInputGUI\insert(), ilTextAreaInputGUI\insert(), ilSingleChoiceWizardInputGUI\insert(), ilMultipleTextsInputGUI\onCheckInput(), ilGloAdvColSortInputGUI\render(), ilExplorerSelectInputGUI\render(), ilMultiSelectInputGUI\render(), ilScheduleInputGUI\render(), ilRepositorySelectorInputGUI\render(), ilDurationInputGUI\render(), ilDateTimeInputGUI\render(), ilPasswordInputGUI\render(), ilNumberInputGUI\render(), ilTextInputGUI\render(), ilLinkInputGUI\render(), ilDateDurationInputGUI\render(), and ilClozeGapInputBuilderGUI\setValueByArray().

◆ $multi

bool ilFormPropertyGUI::$multi = false
protected

Definition at line 45 of file class.ilFormPropertyGUI.php.

Referenced by getMulti().

◆ $multi_addremove

bool ilFormPropertyGUI::$multi_addremove = true
protected

Definition at line 47 of file class.ilFormPropertyGUI.php.

◆ $multi_sortable

bool ilFormPropertyGUI::$multi_sortable = false
protected

Definition at line 46 of file class.ilFormPropertyGUI.php.

◆ $multi_values

array ilFormPropertyGUI::$multi_values = []
protected

Definition at line 48 of file class.ilFormPropertyGUI.php.

Referenced by getMultiValues().

◆ $parent_gui

ilFormPropertyGUI ilFormPropertyGUI::$parent_gui = null
protected

Definition at line 34 of file class.ilFormPropertyGUI.php.

Referenced by getParent(), and ilRepositorySelectorInputGUI\render().

◆ $parent_table

ilTable2GUI ilFormPropertyGUI::$parent_table = null
protected

Definition at line 33 of file class.ilFormPropertyGUI.php.

Referenced by getParentTable().

◆ $parentform

ilPropertyFormGUI ilFormPropertyGUI::$parentform = null
protected

Definition at line 43 of file class.ilFormPropertyGUI.php.

Referenced by getParentForm().

◆ $postvar

◆ $refinery

Refinery Factory ilFormPropertyGUI::$refinery = null
protected

Definition at line 51 of file class.ilFormPropertyGUI.php.

◆ $request

RequestInterface ilFormPropertyGUI::$request
protected

Definition at line 49 of file class.ilFormPropertyGUI.php.

◆ $required

bool ilFormPropertyGUI::$required = false
protected

Definition at line 42 of file class.ilFormPropertyGUI.php.

Referenced by getRequired().

◆ $set_params

array ilFormPropertyGUI::$set_params = []
protected

Definition at line 32 of file class.ilFormPropertyGUI.php.

◆ $title

◆ $type


The documentation for this class was generated from the following file: