ILIAS  release_9 Revision v9.13-25-g2c18ec4c24f
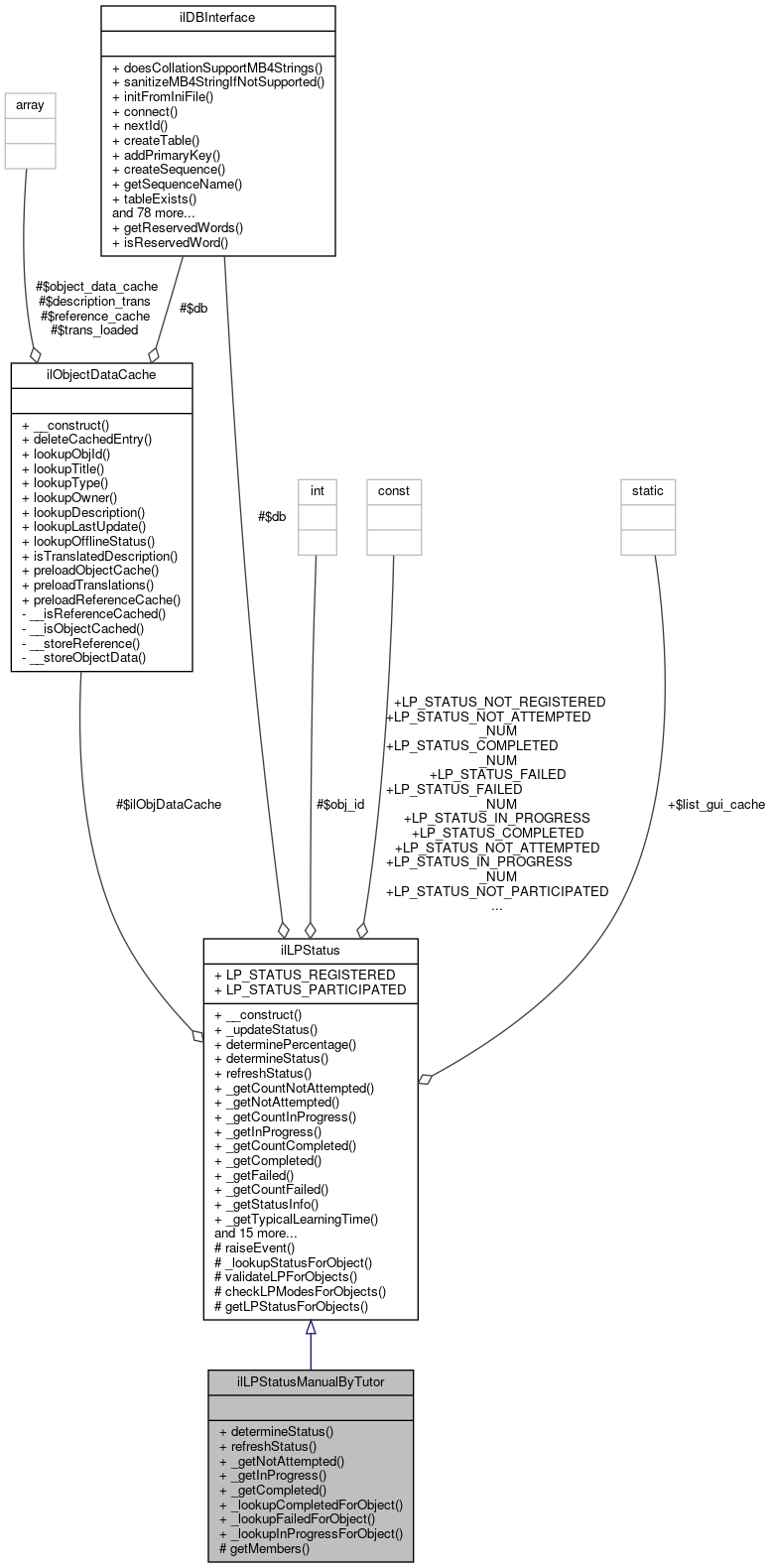
ilLPStatusManualByTutor Class Reference
+ Inheritance diagram for ilLPStatusManualByTutor:
+ Collaboration diagram for ilLPStatusManualByTutor:

Public Member Functions

 determineStatus (int $a_obj_id, int $a_usr_id, object $a_obj=null)
 Determine status. More...
 
 refreshStatus (int $a_obj_id, ?array $a_users=null)
 
- Public Member Functions inherited from ilLPStatus
 __construct (int $a_obj_id)
 
 _updateStatus (int $a_obj_id, int $a_usr_id, ?object $a_obj=null, bool $a_percentage=false, bool $a_force_raise=false)
 New status handling (st: status, nr: accesses, p: percentage, t: time spent, m: mark) Learning progress: More...
 
 determinePercentage (int $a_obj_id, int $a_usr_id, ?object $a_obj=null)
 
 determineStatus (int $a_obj_id, int $a_usr_id, object $a_obj=null)
 
 refreshStatus (int $a_obj_id, ?array $a_users=null)
 Refresh status. More...
 

Static Public Member Functions

static _getNotAttempted (int $a_obj_id)
 get not attempted More...
 
static _getInProgress (int $a_obj_id)
 get in progress public More...
 
static _getCompleted (int $a_obj_id)
 
static _lookupCompletedForObject (int $a_obj_id, ?array $a_user_ids=null)
 Get completed users for object. More...
 
static _lookupFailedForObject (int $a_obj_id, ?array $a_user_ids=null)
 Get failed users for object. More...
 
static _lookupInProgressForObject (int $a_obj_id, ?array $a_user_ids=null)
 Get in progress users for object. More...
 
- Static Public Member Functions inherited from ilLPStatus
static _getCountNotAttempted (int $a_obj_id)
 
static _getNotAttempted (int $a_obj_id)
 
static _getCountInProgress (int $a_obj_id)
 
static _getInProgress (int $a_obj_id)
 
static _getCountCompleted (int $a_obj_id)
 
static _getCompleted (int $a_obj_id)
 
static _getFailed (int $a_obj_id)
 
static _getCountFailed (int $a_obj_id)
 
static _getStatusInfo (int $a_obj_id)
 
static _getTypicalLearningTime (int $a_obj_id)
 
static checkStatusForObject (int $a_obj_id, ?array $a_users=null)
 This function checks whether the status for a given number of users is dirty and must be recalculated. More...
 
static writeStatus (int $a_obj_id, int $a_user_id, int $a_status, int $a_percentage=0, bool $a_force_per=false, ?int &$a_old_status=self::LP_STATUS_NOT_ATTEMPTED_NUM)
 Write status for user and object. More...
 
static setInProgressIfNotAttempted (int $a_obj_id, int $a_user_id)
 This function shoudl be clalled for normal "read events". More...
 
static setAllDirty ()
 Sets all status to dirty. More...
 
static setDirty (int $a_obj_id)
 Sets status of an object to dirty. More...
 
static _lookupStatus (int $a_obj_id, int $a_user_id, bool $a_create=true)
 Lookup status. More...
 
static _lookupPercentage (int $a_obj_id, int $a_user_id)
 Lookup percentage. More...
 
static _hasUserCompleted (int $a_obj_id, int $a_user_id)
 Lookup user object completion. More...
 
static _lookupStatusChanged (int $a_obj_id, int $a_user_id)
 Lookup status changed. More...
 
static _lookupCompletedForObject (int $a_obj_id, ?array $a_user_ids=null)
 Get completed users for object. More...
 
static _lookupFailedForObject (int $a_obj_id, ?array $a_user_ids=null)
 Get failed users for object. More...
 
static _lookupInProgressForObject (int $a_obj_id, ?array $a_user_ids=null)
 Get in progress users for object. More...
 
static preloadListGUIData (array $a_obj_ids)
 
static getListGUIStatus (int $a_obj_id, bool $a_image_only=true)
 
static hasListGUIStatus (int $a_obj_id)
 

Static Protected Member Functions

static getMembers (int $a_obj_id)
 Get members for object. More...
 
- Static Protected Member Functions inherited from ilLPStatus
static raiseEvent (int $a_obj_id, int $a_usr_id, int $a_status, int $a_old_status, int $a_percentage)
 
static _lookupStatusForObject (int $a_obj_id, int $a_status, ?array $a_user_ids=null)
 Get users with given status for object. More...
 
static validateLPForObjects (int $a_user_id, array $a_obj_ids, int $a_parent_ref_id)
 Process given objects for lp-relevance. More...
 
static checkLPModesForObjects (array $a_obj_ids, array &$a_coll_obj_ids)
 Process lp modes for given objects. More...
 
static getLPStatusForObjects (int $a_user_id, array $a_obj_ids)
 Get LP status for given objects (and user) More...
 

Additional Inherited Members

- Data Fields inherited from ilLPStatus
const LP_STATUS_NOT_ATTEMPTED = 'trac_no_attempted'
 
const LP_STATUS_IN_PROGRESS = 'trac_in_progress'
 
const LP_STATUS_COMPLETED = 'trac_completed'
 
const LP_STATUS_FAILED = 'trac_failed'
 
const LP_STATUS_NOT_ATTEMPTED_NUM = 0
 
const LP_STATUS_IN_PROGRESS_NUM = 1
 
const LP_STATUS_COMPLETED_NUM = 2
 
const LP_STATUS_FAILED_NUM = 3
 
const LP_STATUS_REGISTERED = 'trac_registered'
 
const LP_STATUS_NOT_REGISTERED = 'trac_not_registered'
 
const LP_STATUS_PARTICIPATED = 'trac_participated'
 
const LP_STATUS_NOT_PARTICIPATED = 'trac_not_participated'
 
- Static Public Attributes inherited from ilLPStatus
static $list_gui_cache
 
- Protected Attributes inherited from ilLPStatus
int $obj_id
 
ilDBInterface $db
 
ilObjectDataCache $ilObjDataCache
 

Detailed Description

Author
Stefan Meyer meyer.nosp@m.@lei.nosp@m.fos.c.nosp@m.om

Definition at line 26 of file class.ilLPStatusManualByTutor.php.

Member Function Documentation

◆ _getCompleted()

static ilLPStatusManualByTutor::_getCompleted ( int  $a_obj_id)
static

Definition at line 75 of file class.ilLPStatusManualByTutor.php.

References $DIC, $ilDB, $res, ilDBConstants\FETCHMODE_OBJECT, and ILIAS\Repository\int().

75  : array
76  {
77  global $DIC;
78 
79  $ilDB = $DIC['ilDB'];
80 
81  $usr_ids = array();
82 
83  $query = "SELECT DISTINCT(usr_id) user_id FROM ut_lp_marks " .
84  "WHERE obj_id = " . $ilDB->quote($a_obj_id, 'integer') . " " .
85  "AND completed = '1' ";
86 
87  $res = $ilDB->query($query);
88  while ($row = $res->fetchRow(ilDBConstants::FETCHMODE_OBJECT)) {
89  $usr_ids[] = (int) $row->user_id;
90  }
91 
92  if ($usr_ids) {
93  // Exclude all non members
94  $usr_ids = array_intersect(self::getMembers($a_obj_id), $usr_ids);
95  }
96  return $usr_ids;
97  }
$res
Definition: ltiservices.php:69
global $DIC
Definition: feed.php:28
+ Here is the call graph for this function:

◆ _getInProgress()

static ilLPStatusManualByTutor::_getInProgress ( int  $a_obj_id)
static

get in progress public

Parameters
intobject id
Returns
array int Array of user ids

Definition at line 57 of file class.ilLPStatusManualByTutor.php.

References ilLPStatusWrapper\_getCompleted(), and ilChangeEvent\lookupUsersInProgress().

57  : array
58  {
59  $users = ilChangeEvent::lookupUsersInProgress($a_obj_id);
60 
61  // Exclude all users with status completed.
62  $users = array_diff(
63  $users,
65  );
66 
67  if ($users) {
68  // Exclude all non members
69  $users = array_intersect(self::getMembers($a_obj_id), $users);
70  }
71 
72  return $users;
73  }
static _getCompleted(int $a_obj_id)
Static function to read the users who have the status 'completed'.
static lookupUsersInProgress(int $a_obj_id)
+ Here is the call graph for this function:

◆ _getNotAttempted()

static ilLPStatusManualByTutor::_getNotAttempted ( int  $a_obj_id)
static

get not attempted

Definition at line 31 of file class.ilLPStatusManualByTutor.php.

References ilLPStatusWrapper\_getCompleted(), and ilLPStatusWrapper\_getInProgress().

31  : array
32  {
33  $users = array();
34 
35  $members = self::getMembers($a_obj_id);
36  if ($members) {
37  // diff in progress and completed (use stored result in LPStatusWrapper)
38  $users = array_diff(
39  $members,
41  );
42  $users = array_diff(
43  $users,
45  );
46  }
47 
48  return $users;
49  }
static _getCompleted(int $a_obj_id)
Static function to read the users who have the status 'completed'.
static _getInProgress(int $a_obj_id)
Static function to read users who have the status 'in_progress'.
+ Here is the call graph for this function:

◆ _lookupCompletedForObject()

static ilLPStatusManualByTutor::_lookupCompletedForObject ( int  $a_obj_id,
?array  $a_user_ids = null 
)
static

Get completed users for object.

Definition at line 189 of file class.ilLPStatusManualByTutor.php.

192  : array {
193  if (!$a_user_ids) {
194  $a_user_ids = self::getMembers($a_obj_id);
195  if (!$a_user_ids) {
196  return array();
197  }
198  }
199  return self::_lookupStatusForObject(
200  $a_obj_id,
201  self::LP_STATUS_COMPLETED_NUM,
202  $a_user_ids
203  );
204  }

◆ _lookupFailedForObject()

static ilLPStatusManualByTutor::_lookupFailedForObject ( int  $a_obj_id,
?array  $a_user_ids = null 
)
static

Get failed users for object.

Definition at line 209 of file class.ilLPStatusManualByTutor.php.

212  : array {
213  return array();
214  }

◆ _lookupInProgressForObject()

static ilLPStatusManualByTutor::_lookupInProgressForObject ( int  $a_obj_id,
?array  $a_user_ids = null 
)
static

Get in progress users for object.

Definition at line 219 of file class.ilLPStatusManualByTutor.php.

222  : array {
223  if (!$a_user_ids) {
224  $a_user_ids = self::getMembers($a_obj_id);
225  if (!$a_user_ids) {
226  return array();
227  }
228  }
229  return self::_lookupStatusForObject(
230  $a_obj_id,
231  self::LP_STATUS_IN_PROGRESS_NUM,
232  $a_user_ids
233  );
234  }

◆ determineStatus()

ilLPStatusManualByTutor::determineStatus ( int  $a_obj_id,
int  $a_usr_id,
object  $a_obj = null 
)

Determine status.

Definition at line 102 of file class.ilLPStatusManualByTutor.php.

References $DIC, ilLPStatus\$ilObjDataCache, $q, and ilChangeEvent\hasAccessed().

106  : int {
107  global $DIC;
108 
109  $ilObjDataCache = $DIC['ilObjDataCache'];
110 
111  $status = self::LP_STATUS_NOT_ATTEMPTED_NUM;
112  switch ($this->ilObjDataCache->lookupType($a_obj_id)) {
113  case "crs":
114  case "grp":
115  // completed?
116  $set = $this->db->query(
117  $q = "SELECT usr_id FROM ut_lp_marks " .
118  "WHERE obj_id = " . $this->db->quote(
119  $a_obj_id,
120  'integer'
121  ) . " " .
122  "AND usr_id = " . $this->db->quote(
123  $a_usr_id,
124  'integer'
125  ) . " " .
126  "AND completed = '1' "
127  );
128  if ($rec = $this->db->fetchAssoc($set)) {
129  $status = self::LP_STATUS_COMPLETED_NUM;
130  } else {
131  if (ilChangeEvent::hasAccessed($a_obj_id, $a_usr_id)) {
132  $status = self::LP_STATUS_IN_PROGRESS_NUM;
133  }
134  }
135  break;
136  }
137  return $status;
138  }
static hasAccessed(int $a_obj_id, int $a_usr_id)
Has accessed.
global $DIC
Definition: feed.php:28
ilObjectDataCache $ilObjDataCache
$q
Definition: shib_logout.php:21
+ Here is the call graph for this function:

◆ getMembers()

static ilLPStatusManualByTutor::getMembers ( int  $a_obj_id)
staticprotected

Get members for object.

Definition at line 169 of file class.ilLPStatusManualByTutor.php.

References $DIC, ilLPStatus\$ilObjDataCache, ilParticipants\getInstanceByObjId(), and ilObjectDataCache\lookupType().

169  : array
170  {
171  global $DIC;
172 
173  $ilObjDataCache = $DIC['ilObjDataCache'];
174 
175  switch ($ilObjDataCache->lookupType($a_obj_id)) {
176  case 'crs':
177  case 'grp':
179  $a_obj_id
180  )->getMembers();
181  }
182 
183  return array();
184  }
static getInstanceByObjId(int $a_obj_id)
Get instance by obj type.
global $DIC
Definition: feed.php:28
ilObjectDataCache $ilObjDataCache
+ Here is the call graph for this function:

◆ refreshStatus()

ilLPStatusManualByTutor::refreshStatus ( int  $a_obj_id,
?array  $a_users = null 
)

Definition at line 140 of file class.ilLPStatusManualByTutor.php.

References ilLPStatusWrapper\_getCompleted(), ilLPStatusWrapper\_getFailed(), ilLPStatusWrapper\_getInProgress(), ilLPStatusWrapper\_getNotAttempted(), ilParticipants\_hasPassed(), and ilObject\_lookupType().

140  : void
141  {
142  parent::refreshStatus($a_obj_id, $a_users);
143 
144  if (ilObject::_lookupType($a_obj_id) !== 'crs') {
145  return;
146  }
147 
148  $course_gui = new ilObjCourseGUI('', $a_obj_id, false);
149 
150  $in_progress = ilLPStatusWrapper::_getInProgress($a_obj_id);
151  $completed = ilLPStatusWrapper::_getCompleted($a_obj_id);
152  $failed = ilLPStatusWrapper::_getFailed($a_obj_id);
153  $not_attempted = ilLPStatusWrapper::_getNotAttempted($a_obj_id);
154  $all_active_users = array_unique(
155  array_merge($in_progress, $completed, $failed, $not_attempted)
156  );
157 
158  foreach ($all_active_users as $usr_id) {
159  $course_gui->updateLPFromStatus(
160  $usr_id,
161  ilParticipants::_hasPassed($a_obj_id, $usr_id)
162  );
163  }
164  }
static _getCompleted(int $a_obj_id)
Static function to read the users who have the status 'completed'.
Class ilObjCourseGUI.
static _hasPassed(int $a_obj_id, int $a_usr_id)
Check if user has passed course.
static _getInProgress(int $a_obj_id)
Static function to read users who have the status 'in_progress'.
static _getNotAttempted(int $a_obj_id)
Static function to read the number of user who have the status 'not_attempted'.
static _getFailed(int $a_obj_id)
Static function to read the users who have the status 'completed'.
static _lookupType(int $id, bool $reference=false)
+ Here is the call graph for this function:

The documentation for this class was generated from the following file: