ILIAS  release_9 Revision v9.13-25-g2c18ec4c24f
ilObjCourseGUI Class Reference

Class ilObjCourseGUI. More...

+ Inheritance diagram for ilObjCourseGUI:
+ Collaboration diagram for ilObjCourseGUI:

Public Member Functions

 __construct ($a_data, int $a_id, bool $a_call_by_reference=true, bool $a_prepare_output=true)
 
 gatewayObject ()
 
 renderObject ()
 
 deleteObject (bool $error=false)
 
 renderContainer ()
 
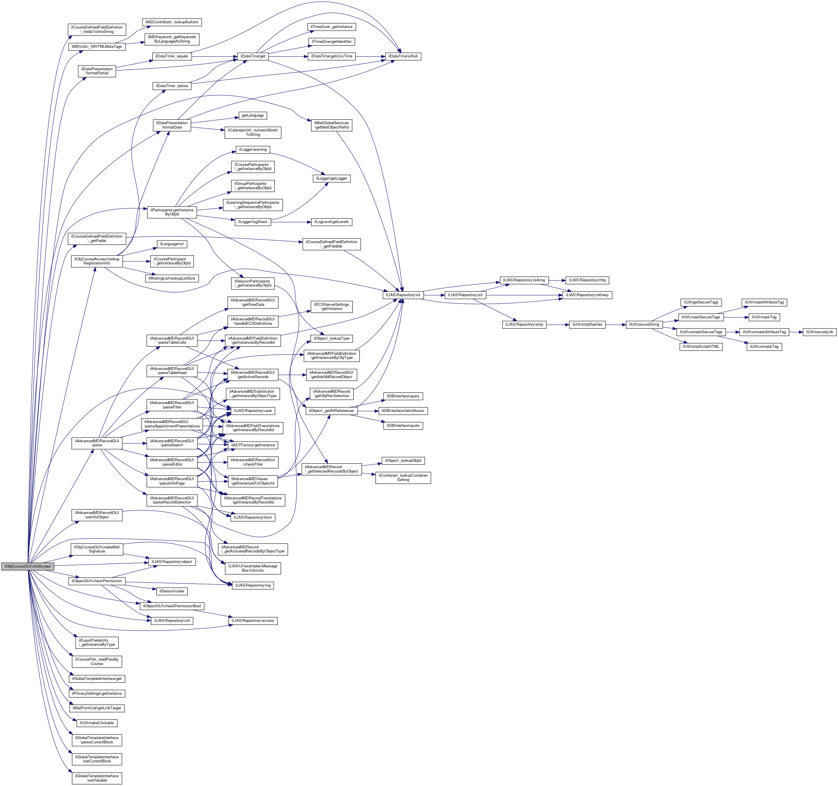
 infoScreenObject ()
 this one is called from the info button in the repository not very nice to set cmdClass/Cmd manually, if everything works through ilCtrl in the future this may be changed More...
 
 infoScreen ()
 
 saveNotificationObject ()
 
 editInfoObject (ilPropertyFormGUI $a_form=null)
 
 confirmDeleteInfoFilesObject ()
 
 deleteInfoFilesObject ()
 
 initInfoEditor ()
 
 updateInfoObject ()
 
 updateObject ()
 
 editObject (ilPropertyFormGUI $form=null)
 
 sendFileObject ()
 
 setSubTabs (string $a_tab)
 
 readMemberData (array $ids, array $selected_columns=null, bool $skip_names=false)
 
 updateLPFromStatus (int $a_member_id, bool $a_has_passed)
 sync course status and lp status More...
 
 autoFillObject ()
 
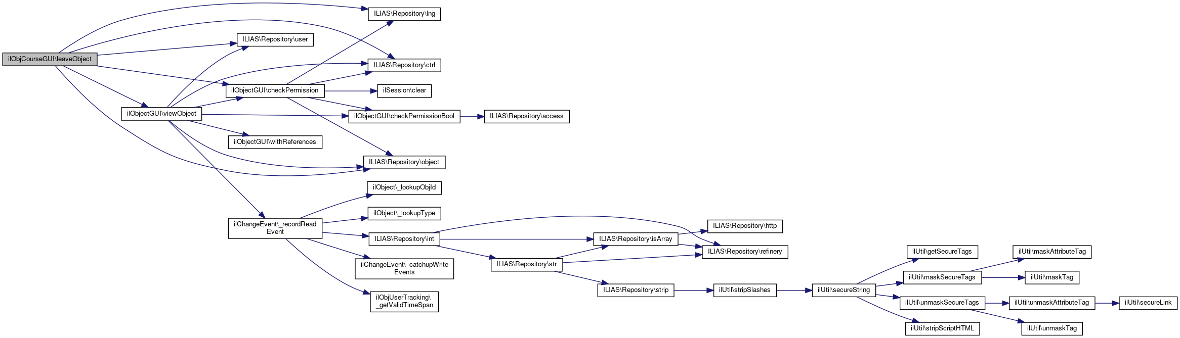
 leaveObject ()
 
 unsubscribeObject ()
 
 performUnsubscribeObject ()
 
 addContentTab ()
 
 executeCommand ()
 
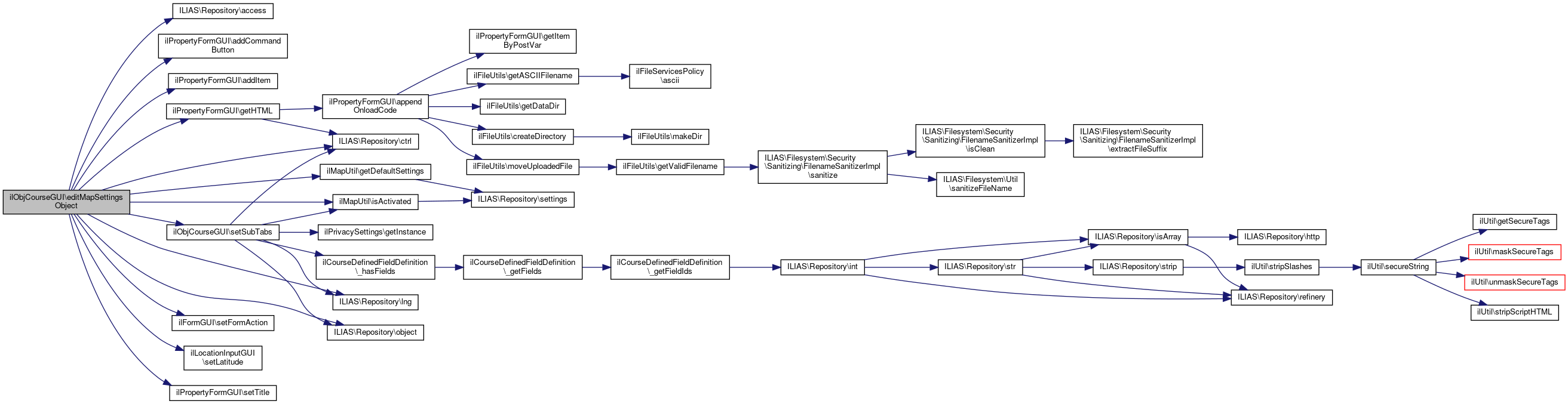
 editMapSettingsObject ()
 
 saveMapSettingsObject ()
 
 modifyItemGUI (ilObjectListGUI $a_item_list_gui, array $a_item_data)
 
 setContentSubTabs ()
 
 askResetObject ()
 
 resetObject ()
 
 __checkStartObjects ()
 
 createMailSignature ()
 Create a course mail signature. More...
 
 deliverCertificateObject ()
 
 saveSortingObject ()
 
 getLocalRoles (array $a_exclude=array())
 
 setSideColumnReturn ()
 
- Public Member Functions inherited from ilContainerGUI
 executeCommand ()
 
 forwardToPageObject ()
 
 addPageTabs ()
 
 getContainerPageHTML ()
 
 prepareOutput (bool $show_subobjects=true)
 
 getContentGUI ()
 
 renderObject ()
 
 renderBlockAsynchObject ()
 render the object More...
 
 setContentSubTabs ()
 
 showAdministrationPanel ()
 
 showPermanentLink ()
 
 editPageFrameObject ()
 
 cancelPageContentObject ()
 
 showLinkListObject ()
 
 addHeaderRow (ilTemplate $a_tpl, string $a_type, bool $a_show_image=true)
 
 addMessageRow (ilTemplate $a_tpl, string $a_message, string $a_type)
 
 setPageEditorTabs ()
 
 addStandardContainerSubTabs (bool $a_include_view=true)
 Add standard container subtabs for view, manage, oderdering and text/media editor link. More...
 
 enableAdministrationPanelObject ()
 
 disableAdministrationPanelObject ()
 
 editOrderObject ()
 
 isActiveOrdering ()
 
 isActiveItemOrdering ()
 
 enableMultiDownloadObject ()
 
 isMultiDownloadEnabled ()
 
 cutObject ()
 cut object(s) out from a container and write the information to clipboard public More...
 
 copyObject ()
 Copy object(s) out from a container and write the information to clipboard It is not possible to copy multiple objects at once. More...
 
 downloadObject ()
 
 getBucketTitle ()
 
 linkObject ()
 create an new reference of an object in tree it's like a hard link of unix More...
 
 clearObject ()
 clear clipboard and go back to last object More...
 
 performPasteIntoMultipleObjectsObject ()
 
 initAndDisplayLinkIntoMultipleObjectsObject ()
 
 showPasteTreeObject ()
 
 cancelMoveLinkObject ()
 Cancel move|link empty clipboard and return to parent. More...
 
 keepObjectsInClipboardObject ()
 
 initAndDisplayCopyIntoMultipleObjectsObject ()
 
 initAndDisplayMoveIntoObjectObject ()
 
 pasteObject ()
 paste object from clipboard to current place Depending on the chosen command the object(s) are linked, copied or moved More...
 
 clipboardObject ()
 
 isActiveAdministrationPanel ()
 
 setColumnSettings (ilColumnGUI $column_gui)
 
 allowBlocksMoving ()
 Standard is to allow blocks moving. More...
 
 allowBlocksConfigure ()
 Standard is to allow blocks configuration. More...
 
 cloneAllObject ()
 Clone all object Overwritten method for copying container objects. More...
 
 saveSortingObject ()
 
 cloneNodes (int $srcRef, int $dstRef, array &$mapping, string $newName=null)
 Recursively clones all nodes of the RBAC tree. More...
 
 modifyItemGUI (ilObjectListGUI $a_item_list_gui, array $a_item_data)
 
 editStylePropertiesObject ()
 
 getAsynchItemListObject ()
 
 redrawListItemObject ()
 Redraw a list item (ajax) More...
 
 trashObject ()
 Show trash content of object. More...
 
 trashApplyFilterObject ()
 
 trashResetFilterObject ()
 
 removeFromSystemObject ()
 
 undeleteObject ()
 Get objects back from trash. More...
 
 confirmRemoveFromSystemObject ()
 
 setSideColumnReturn ()
 
 getAdminTabs ()
 
 competencesObject ()
 
- Public Member Functions inherited from ilObjectGUI
 __construct ($data, int $id=0, bool $call_by_reference=true, bool $prepare_output=true)
 
 getRefId ()
 
 setAdminMode (string $mode)
 
 getAdminMode ()
 
 getObject ()
 
 executeCommand ()
 
 withReferences ()
 determines whether objects are referenced or not (got ref ids or not) More...
 
 setCreationMode (bool $mode=true)
 If true, a creation screen is displayed the current [ref_id] does belong to the parent class The mode is determined in ilRepositoryGUI. More...
 
 getCreationMode ()
 
 prepareOutput (bool $show_sub_objects=true)
 
 getAdminTabs ()
 administration tabs show only permissions and trash folder More...
 
 getHTML ()
 
 confirmedDeleteObject ()
 confirmed deletion of object -> objects are moved to trash or deleted immediately, if trash is disabled More...
 
 cancelObject ()
 cancel action and go back to previous page More...
 
 createObject ()
 create new object form More...
 
 editAvailabilityPeriodObject ()
 
 saveAvailabilityPeriodObject ()
 
 cancelCreation ()
 cancel create action and go back to repository parent More...
 
 saveObject ()
 
 getDidacticTemplateVar (string $type)
 Get didactic template setting from creation screen. More...
 
 putObjectInTree (ilObject $obj, int $parent_node_id=null)
 Add object to tree at given position. More...
 
 editObject ()
 
 addExternalEditFormCustom (ilPropertyFormGUI $form)
 
 updateObject ()
 updates object entry in object_data More...
 
 getFormAction (string $cmd, string $default_form_action="")
 Get form action for command (command is method name without "Object", e.g. More...
 
 isVisible (int $ref_id, string $type)
 
 viewObject ()
 viewObject container presentation for "administration -> repository, trash, permissions" More...
 
 deleteObject (bool $error=false)
 Display deletion confirmation screen. More...
 
 setColumnSettings (ilColumnGUI $column_gui)
 
 redirectAfterCreation ()
 Redirect after creation, see https://docu.ilias.de/goto_docu_wiki_wpage_5035_1357.html Should be overwritten and redirect to settings screen. More...
 
 addToDeskObject ()
 
 removeFromDeskObject ()
 
- Public Member Functions inherited from ILIAS\Object\ImplementsCreationCallback
 callCreationCallback (\ilObject $object, \ilObjectDefinition $obj_definition, int $requested_crtcb)
 
- Public Member Functions inherited from ilDesktopItemHandling
 addToDeskObject ()
 
 removeFromDeskObject ()
 

Static Public Member Functions

static _forwards ()
 
static _goto ($a_target, string $a_add="")
 
static _modifyItemGUI (ilObjectListGUI $a_item_list_gui, string $a_cmd_class, array $a_item_data, bool $a_abo_status, int $a_course_ref_id, int $a_course_obj_id, int $a_parent_ref_id=0)
 
- Static Public Member Functions inherited from ilContainerGUI
static _buildPath (int $a_ref_id, int $a_course_ref_id)
 build path More...
 
- Static Public Member Functions inherited from ilObjectGUI
static _gotoRepositoryRoot (bool $raise_error=false)
 Goto repository root. More...
 
static _gotoRepositoryNode (int $ref_id, string $cmd="")
 
static _gotoSharedWorkspaceNode (int $wsp_id)
 

Data Fields

const BREADCRUMB_DEFAULT = 0
 
const BREADCRUMB_CRS_ONLY = 1
 
const BREADCRUMB_FULL_PATH = 2
 
- Data Fields inherited from ilContainerGUI
int $bl_cnt = 1
 
bool $multi_download_enabled = false
 
- Data Fields inherited from ilObjectGUI
const ALLOWED_TAGS_IN_TITLE_AND_DESCRIPTION
 
const ADMIN_MODE_NONE = ""
 
const ADMIN_MODE_SETTINGS = "settings"
 
const ADMIN_MODE_REPOSITORY = "repository"
 
const UPLOAD_TYPE_LOCAL = 1
 
const UPLOAD_TYPE_UPLOAD_DIRECTORY = 2
 
const CFORM_NEW = 1
 
const CFORM_IMPORT = 2
 
const CFORM_CLONE = 3
 

Protected Member Functions

 afterImport (ilObject $new_object)
 
 getSubServices ()
 
 confirmLPSync ()
 
 setLPSyncObject ()
 
 getEditFormValues ()
 values are already set in initEditForm Returning an empty array avoid overriding these values. More...
 
 initEditForm ()
 
 showPossibleSubObjects ()
 
 afterSave (ilObject $new_object)
 
 getAgreementTabs ()
 
 getTabs ()
 
 membersObject ()
 
 initHeaderAction (?string $sub_type=null, ?int $sub_id=null)
 
 afterSaveCallback ()
 
 redirectLocToTestConfirmedObject ()
 
 redirectLocToTestObject ($a_force_new_run=null)
 
 redirectLocToTestConfirmation (int $a_objective_id, int $a_test_id)
 Show confirmation whether user wants to start a new run or resume a previous run. More...
 
 hasAdminPermission ()
 
 jump2UsersGalleryObject ()
 
- Protected Member Functions inherited from ilContainerGUI
 getModeManager ()
 
 getItemPresentation ( $include_empty_blocks=true, ?string $lang=null)
 
 getEditFormValues ()
 
 afterUpdate ()
 
 setTitleAndDescription ()
 
 showPossibleSubObjects ()
 
 supportsPageEditor ()
 
 gotItems ()
 
 getTabs ()
 
 showContainerPageTabs ()
 
 showPasswordInstructionObject (bool $a_init=true)
 
 initFormPasswordInstruction ()
 Init password form. More...
 
 savePasswordObject ()
 
 initEditForm ()
 
 initSortingForm (ilPropertyFormGUI $form, array $a_sorting_settings)
 Append sorting settings to property form. More...
 
 initListPresentationForm (ilPropertyFormGUI $form)
 Add list presentation settings to form. More...
 
 saveListPresentation (ilPropertyFormGUI $form)
 
 initSortingDirectionForm (ilContainerSortingSettings $sorting_settings, ilRadioOption $element, string $a_prefix)
 Add sorting direction. More...
 
 initManualSortingOptionForm (ilContainerSortingSettings $settings, ilRadioOption $element, string $a_prefix, array $a_sorting_settings)
 Add manual sorting options. More...
 
 saveSortingSettings (ilPropertyFormGUI $form)
 
 trashHandleFilter (bool $action_apply, bool $action_reset)
 
 restoreToNewLocationObject (ilPropertyFormGUI $form=null)
 
 getTreeSelectorGUI (string $cmd)
 
 initFilter ()
 
 showContainerFilter ()
 
- Protected Member Functions inherited from ilObjectGUI
 getObjectService ()
 
 assignObject ()
 
 setTitleAndDescription ()
 
 createActionDispatcherGUI ()
 
 initHeaderAction (?string $sub_type=null, ?int $sub_id=null)
 Add header action menu. More...
 
 insertHeaderAction (?ilObjectListGUI $list_gui=null)
 Insert header action into main template. More...
 
 addHeaderAction ()
 Add header action menu. More...
 
 redrawHeaderActionObject ()
 Ajax call: redraw action header only. More...
 
 setTabs ()
 set admin tabs More...
 
 setAdminTabs ()
 set admin tabs More...
 
 setLocator ()
 
 addLocatorItems ()
 should be overwritten to add object specific items (repository items are preloaded) More...
 
 omitLocator (bool $omit=true)
 
 addAdminLocatorItems (bool $do_not_add_object=false)
 should be overwritten to add object specific items (repository items are preloaded) More...
 
 initCreationForms (string $new_type)
 Init creation forms. More...
 
 getCreationFormsHTML (array $forms)
 Get HTML for creation forms (accordion) More...
 
 initCreateForm (string $new_type)
 
 initDidacticTemplate (ilPropertyFormGUI $form)
 
 addDidacticTemplateOptions (array &$a_options)
 Add custom templates. More...
 
 addAdoptContentLinkToToolbar ()
 
 addAvailabilityPeriodButtonToToolbar (ilToolbarGUI $toolbar)
 
 afterSave (ilObject $new_object)
 Post (successful) object creation hook. More...
 
 initEditForm ()
 
 initEditCustomForm (ilPropertyFormGUI $a_form)
 Add custom fields to update form. More...
 
 getEditFormValues ()
 
 getEditFormCustomValues (array &$a_values)
 Add values to custom edit fields. More...
 
 validateCustom (ilPropertyFormGUI $form)
 Validate custom values (if not possible with checkInput()) More...
 
 updateCustom (ilPropertyFormGUI $form)
 Insert custom update form values into object. More...
 
 afterUpdate ()
 Post (successful) object update hook. More...
 
 initImportForm (string $new_type)
 
 importFileObject (int $parent_id=null)
 
 afterImport (ilObject $new_object)
 Post (successful) object import hook. More...
 
 setFormAction (string $cmd, string $form_action)
 
 getReturnLocation (string $cmd, string $default_location="")
 Get return location for command (command is method name without "Object", e.g. More...
 
 setReturnLocation (string $cmd, string $location)
 set specific return location for command More...
 
 getTargetFrame (string $cmd, string $default_target_frame="")
 get target frame for command (command is method name without "Object", e.g. More...
 
 setTargetFrame (string $cmd, string $target_frame)
 Set specific target frame for command. More...
 
 showPossibleSubObjects ()
 show possible sub objects (pull down menu) More...
 
 getTabs ()
 overwrite in derived GUI class of your object type More...
 
 redirectToRefId (int $ref_id, string $cmd="")
 redirects to (repository) view per ref id usually to a container and usually used at the end of a save/import method where the object gui type (of the new object) doesn't match with the type of the current ["ref_id"] value of the request More...
 
 getCenterColumnHTML ()
 Get center column. More...
 
 getRightColumnHTML ()
 Display right column. More...
 
 checkPermission (string $perm, string $cmd="", string $type="", ?int $ref_id=null)
 
 checkPermissionBool (string $perm, string $cmd="", string $type="", ?int $ref_id=null)
 
 enableDragDropFileUpload ()
 Enables the file upload into this object by dropping files. More...
 

Protected Attributes

News $news
 
GlobalHttpState $http
 
Factory $refinery
 
ilHelpGUI $help
 
ilNavigationHistory $navigation_history
 
- Protected Attributes inherited from ilContainerGUI
ILIAS Container InternalGUIService $gui
 
ILIAS Style Content GUIService $content_style_gui
 
ilRbacSystem $rbacsystem
 
ilRbacReview $rbacreview
 
ILIAS Container Content ItemPresentationManager $item_presentation = null
 
ILIAS Container InternalDomainService $domain
 
ilTabsGUI $tabs
 
ilErrorHandling $error
 
ilObjectDefinition $obj_definition
 
ilRbacAdmin $rbacadmin
 
ilPropertyFormGUI $form
 
ilLogger $log
 
ilObjectDataCache $obj_data_cache
 
Services $global_screen
 
ilAppEventHandler $app_event_handler
 
UIServices $ui
 
ilContainerFilterService $container_filter_service
 
ilContainerUserFilter $container_user_filter = null
 
Standard $ui_filter = null
 
bool $edit_order = false
 
bool $adminCommands = false
 
string $requested_redirectSource = ""
 
int $current_position = 0
 
ClipboardManager $clipboard
 
StandardGUIRequest $std_request
 
ModeManager $mode_manager = null
 
ilComponentFactory $component_factory
 
ILIAS Style Content DomainService $content_style_domain
 
- Protected Attributes inherited from ilObjectGUI
ILIAS Notes Service $notes_service
 
ServerRequestInterface $request
 
ilLocatorGUI $locator
 
ilObjUser $user
 
ilAccessHandler $access
 
ilSetting $settings
 
ilToolbarGUI $toolbar
 
ilRbacAdmin $rbac_admin
 
ilRbacSystem $rbac_system
 
ilRbacReview $rbac_review
 
ilObjectService $object_service
 
ilObjectDefinition $obj_definition
 
ilGlobalTemplateInterface $tpl
 
ilTree $tree
 
ilCtrl $ctrl
 
ilErrorHandling $error
 
ilLanguage $lng
 
ilTabsGUI $tabs_gui
 
ILIAS $ilias
 
ArrayBasedRequestWrapper $post_wrapper
 
RequestWrapper $request_wrapper
 
Factory $refinery
 
ilFavouritesManager $favourites
 
ilObjectCustomIconFactory $custom_icon_factory
 
UIFactory $ui_factory
 
UIRenderer $ui_renderer
 
ilObject $object = null
 
bool $creation_mode = false
 
 $data
 
int $id
 
bool $call_by_reference = false
 
bool $prepare_output
 
int $ref_id
 
int $obj_id
 
int $maxcount
 
array $form_action = []
 
array $return_location = []
 
array $target_frame = []
 
string $tmp_import_dir
 
string $sub_objects = ""
 
bool $omit_locator = false
 
string $type = ""
 
string $admin_mode = self::ADMIN_MODE_NONE
 
int $requested_ref_id = 0
 
int $requested_crtptrefid = 0
 
int $requested_crtcb = 0
 
string $requested_new_type = ""
 
string $link_params
 
string $html = ""
 

Private Member Functions

 checkAgreement ()
 

Private Attributes

ilAdvancedMDRecordGUI $record_gui = null
 
ilContainerStartObjects $start_obj = null
 
ilLogger $logger
 

Detailed Description

Constructor & Destructor Documentation

◆ __construct()

ilObjCourseGUI::__construct (   $a_data,
int  $a_id,
bool  $a_call_by_reference = true,
bool  $a_prepare_output = true 
)

Definition at line 62 of file class.ilObjCourseGUI.php.

References $DIC, ILIAS\MetaData\Repository\Validation\Data\__construct(), ILIAS\Repository\ctrl(), ILIAS\Repository\help(), ILIAS\FileDelivery\http(), ILIAS\Repository\lng(), ILIAS\Repository\logger(), and ILIAS\Repository\refinery().

63  {
64  global $DIC;
65 
66  $this->type = "crs";
67  parent::__construct($a_data, $a_id, $a_call_by_reference, $a_prepare_output);
68 
69  $this->help = $DIC->help();
70  $this->logger = $DIC->logger()->crs();
71  $this->navigation_history = $DIC['ilNavigationHistory'];
72  $this->ctrl->saveParameter($this, ['ref_id']);
73  $this->lng->loadLanguageModule('crs');
74  $this->lng->loadLanguageModule('cert');
75  $this->lng->loadLanguageModule('obj');
76 
77  $this->http = $DIC->http();
78  $this->refinery = $DIC->refinery();
79  $this->news = $DIC->news();
80  }
global $DIC
Definition: feed.php:28
static http()
Fetches the global http state from ILIAS.
__construct(VocabulariesInterface $vocabularies)
+ Here is the call graph for this function:

Member Function Documentation

◆ __checkStartObjects()

ilObjCourseGUI::__checkStartObjects ( )

Definition at line 2801 of file class.ilObjCourseGUI.php.

References ILIAS\Repository\access(), and ILIAS\Repository\object().

Referenced by executeCommand(), and renderObject().

2801  : bool
2802  {
2803  if ($this->access->checkAccess('write', '', $this->object->getRefId())) {
2804  return true;
2805  }
2806  $this->start_obj = new ilContainerStartObjects(
2807  $this->object->getRefId(),
2808  $this->object->getId()
2809  );
2810  if (count($this->start_obj->getStartObjects()) &&
2811  !$this->start_obj->allFullfilled($this->user->getId())) {
2812  return false;
2813  }
2814  return true;
2815  }
This file is part of ILIAS, a powerful learning management system published by ILIAS open source e-Le...
+ Here is the call graph for this function:
+ Here is the caller graph for this function:

◆ _forwards()

static ilObjCourseGUI::_forwards ( )
static

Definition at line 2520 of file class.ilObjCourseGUI.php.

2520  : array
2521  {
2522  return array("ilCourseRegisterGUI", 'ilConditionHandlerGUI');
2523  }

◆ _goto()

static ilObjCourseGUI::_goto (   $a_target,
string  $a_add = "" 
)
static

Definition at line 2530 of file class.ilObjCourseGUI.php.

References $DIC, $ilErr, ilObjectGUI\$lng, ilObjectGUI\_gotoRepositoryNode(), ilObjectGUI\_gotoRepositoryRoot(), ilObject\_lookupObjId(), ilObject\_lookupTitle(), ilObject\_lookupType(), ANONYMOUS_USER_ID, ilMembershipRegistrationCodeUtils\handleCode(), ILIAS\Repository\int(), ilContSkillPresentationGUI\isAccessible(), ILIAS\Refinery\Factory\kindlyTo(), ilUtil\redirect(), ROOT_FOLDER_ID, ilLanguage\txt(), and ILIAS\HTTP\GlobalHttpState\wrapper().

Referenced by ILIAS\StaticURL\Handler\LegacyGotoHandler\handle().

2530  : void
2531  {
2532  global $DIC;
2533  $main_tpl = $DIC->ui()->mainTemplate();
2534  $ilAccess = $DIC['ilAccess'];
2535  $ilErr = $DIC['ilErr'];
2536  $lng = $DIC['lng'];
2537  $ilUser = $DIC['ilUser'];
2538  $http = $DIC->http();
2539  $refinery = $DIC->refinery();
2540 
2541  $a_target = (int) $a_target;
2542 
2543  if (substr($a_add, 0, 5) == 'rcode') {
2544  if ($ilUser->getId() == ANONYMOUS_USER_ID) {
2545  $target = '';
2546  if ($http->wrapper()->query()->has('target')) {
2547  $target = $http->wrapper()->query()->retrieve(
2548  'target',
2549  $refinery->kindlyTo()->string()
2550  );
2551  }
2552  // Redirect to login for anonymous
2554  "login.php?target=" . $target . "&cmd=force_login&lang=" .
2555  $ilUser->getCurrentLanguage()
2556  );
2557  }
2558 
2559  // Redirects to target location after assigning user to course
2561  $a_target,
2563  substr($a_add, 5)
2564  );
2565  }
2566 
2567  if ($a_add == "mem" && $ilAccess->checkAccess("manage_members", "", $a_target)) {
2568  ilObjectGUI::_gotoRepositoryNode($a_target, "members");
2569  }
2570 
2571  if ($a_add == "comp" && ilContSkillPresentationGUI::isAccessible($a_target)) {
2572  ilObjectGUI::_gotoRepositoryNode($a_target, "competences");
2573  }
2574 
2575  if ($ilAccess->checkAccess("read", "", $a_target)) {
2577  } else {
2578  // to do: force flat view
2579  if ($ilAccess->checkAccess("visible", "", $a_target)) {
2580  ilObjectGUI::_gotoRepositoryNode($a_target, "infoScreenGoto");
2581  } else {
2582  if ($ilAccess->checkAccess("read", "", ROOT_FOLDER_ID)) {
2583  $main_tpl->setOnScreenMessage('failure', sprintf(
2584  $lng->txt("msg_no_perm_read_item"),
2586  ), true);
2588  }
2589  }
2590  }
2591  $ilErr->raiseError($lng->txt("msg_no_perm_read"), $ilErr->FATAL);
2592  }
static handleCode(int $a_ref_id, string $a_type, string $a_code)
const ANONYMOUS_USER_ID
Definition: constants.php:27
txt(string $a_topic, string $a_default_lang_fallback_mod="")
gets the text for a given topic if the topic is not in the list, the topic itself with "-" will be re...
const ROOT_FOLDER_ID
Definition: constants.php:32
static _gotoRepositoryNode(int $ref_id, string $cmd="")
$ilErr
Definition: raiseError.php:17
static _lookupObjId(int $ref_id)
global $DIC
Definition: feed.php:28
GlobalHttpState $http
ilLanguage $lng
static _lookupTitle(int $obj_id)
static redirect(string $a_script)
static _lookupType(int $id, bool $reference=false)
kindlyTo()
Combined validations and transformations for primitive data types that establish a baseline for furth...
Definition: Factory.php:59
static _gotoRepositoryRoot(bool $raise_error=false)
Goto repository root.
+ Here is the call graph for this function:
+ Here is the caller graph for this function:

◆ _modifyItemGUI()

static ilObjCourseGUI::_modifyItemGUI ( ilObjectListGUI  $a_item_list_gui,
string  $a_cmd_class,
array  $a_item_data,
bool  $a_abo_status,
int  $a_course_ref_id,
int  $a_course_obj_id,
int  $a_parent_ref_id = 0 
)
static

Definition at line 2691 of file class.ilObjCourseGUI.php.

References $DIC, ilObjectGUI\$lng, ilObjCourse\_lookupViewMode(), ilObjectListGUI\enableSubscribe(), and ilContainer\VIEW_OBJECTIVE.

Referenced by ilObjGroupGUI\modifyItemGUI(), ilObjSessionGUI\modifyItemGUI(), ilObjFolderGUI\modifyItemGUI(), and modifyItemGUI().

2699  : void {
2700  global $DIC;
2701  $lng = $DIC->language();
2702  $ilAccess = $DIC->access();
2703 
2704  // this is set for folders within the course
2705  if ($a_parent_ref_id == 0) {
2706  $a_parent_ref_id = $a_course_ref_id;
2707  }
2708 
2709  // Special handling for tests in courses with learning objectives
2710  if ($a_item_data['type'] == 'tst' && ilObjCourse::_lookupViewMode($a_course_obj_id) == ilContainer::VIEW_OBJECTIVE) {
2711  $a_item_list_gui->addCommandLinkParameter(array('crs_show_result' => $a_course_ref_id));
2712  }
2713 
2714  $a_item_list_gui->enableSubscribe($a_abo_status);
2715 
2716  $is_tutor = ($ilAccess->checkAccess(
2717  'write',
2718  '',
2719  $a_course_ref_id,
2720  'crs',
2721  $a_course_obj_id
2722  ));
2723  }
enableSubscribe(bool $status)
static _lookupViewMode(int $a_id)
global $DIC
Definition: feed.php:28
ilLanguage $lng
+ Here is the call graph for this function:
+ Here is the caller graph for this function:

◆ addContentTab()

ilObjCourseGUI::addContentTab ( )

Definition at line 1818 of file class.ilObjCourseGUI.php.

References ILIAS\Repository\ctrl(), and ILIAS\Repository\lng().

Referenced by getTabs().

1818  : void
1819  {
1820  $this->tabs_gui->addTab(
1821  "view_content",
1822  $this->lng->txt("content"),
1823  $this->ctrl->getLinkTarget($this, "view")
1824  );
1825  }
+ Here is the call graph for this function:
+ Here is the caller graph for this function:

◆ afterImport()

ilObjCourseGUI::afterImport ( ilObject  $new_object)
protected

Definition at line 90 of file class.ilObjCourseGUI.php.

References ilCourseParticipants\_getInstanceByObjId(), ilCourseConstants\CRS_ADMIN, ilObject\getId(), ILIAS\Repository\settings(), and ILIAS\Repository\user().

90  : void
91  {
92  $part = ilCourseParticipants::_getInstanceByObjId($new_object->getId());
93  $part->add($this->user->getId(), ilCourseConstants::CRS_ADMIN);
94  $part->updateNotification(
95  $this->user->getId(),
96  (bool) $this->settings->get('mail_crs_admin_notification', '1')
97  );
98  parent::afterImport($new_object);
99  }
static _getInstanceByObjId(int $a_obj_id)
+ Here is the call graph for this function:

◆ afterSave()

ilObjCourseGUI::afterSave ( ilObject  $new_object)
protected

Definition at line 1594 of file class.ilObjCourseGUI.php.

References ilChangeEvent\_recordWriteEvent(), ILIAS\Repository\ctrl(), ilObject\getId(), ilObject\getRefId(), ilObjectGUI\getReturnLocation(), ilParticipants\IL_CRS_ADMIN, ILIAS\Repository\lng(), ilUtil\redirect(), ILIAS\Repository\settings(), ilObject\update(), and ILIAS\Repository\user().

1594  : void
1595  {
1596  $new_object->getMemberObject()->add($this->user->getId(), ilParticipants::IL_CRS_ADMIN);
1597  $new_object->getMemberObject()->updateNotification(
1598  $this->user->getId(),
1599  $this->settings->get('mail_crs_admin_notification', '1')
1600  );
1601  $new_object->getMemberObject()->updateContact($this->user->getId(), 1);
1602  $new_object->update();
1603 
1604  ilChangeEvent::_recordWriteEvent($new_object->getId(), $this->user->getId(), 'create');
1605  // END ChangeEvent: Record write event.
1606 
1607  // always send a message
1608  $this->tpl->setOnScreenMessage('success', $this->lng->txt("crs_added"), true);
1609  $this->ctrl->setParameter($this, "ref_id", $new_object->getRefId());
1611  "save",
1612  $this->ctrl->getLinkTarget($this, "edit", "")
1613  ));
1614  }
static _recordWriteEvent(int $obj_id, int $usr_id, string $action, ?int $parent_obj_id=null)
Records a write event.
static redirect(string $a_script)
getReturnLocation(string $cmd, string $default_location="")
Get return location for command (command is method name without "Object", e.g.
+ Here is the call graph for this function:

◆ afterSaveCallback()

ilObjCourseGUI::afterSaveCallback ( )
protected

Definition at line 2931 of file class.ilObjCourseGUI.php.

References ILIAS\Repository\ctrl().

2931  : void
2932  {
2933  $this->ctrl->redirectByClass(array('ilrepositorygui', 'ilobjcoursegui', 'illoeditorgui'), 'materials');
2934  }
+ Here is the call graph for this function:

◆ askResetObject()

ilObjCourseGUI::askResetObject ( )

Definition at line 2773 of file class.ilObjCourseGUI.php.

References ILIAS\Repository\ctrl(), and ILIAS\Repository\lng().

2773  : void
2774  {
2775  //$this->tpl->setOnScreenMessage('question', $this->lng->txt('crs_objectives_reset_sure'));
2776  $confirm = new ilConfirmationGUI();
2777  $confirm->setHeaderText($this->lng->txt('crs_objectives_reset_sure'));
2778  $confirm->setFormAction($this->ctrl->getFormAction($this));
2779  $confirm->setConfirm($this->lng->txt('reset'), 'reset');
2780  $confirm->setCancel($this->lng->txt('cancel'), 'cancel');
2781  $this->tpl->setContent($confirm->getHTML());
2782  }
+ Here is the call graph for this function:

◆ autoFillObject()

ilObjCourseGUI::autoFillObject ( )

Definition at line 1732 of file class.ilObjCourseGUI.php.

References ilObjectGUI\checkPermission(), ILIAS\Repository\lng(), membersObject(), and ILIAS\Repository\object().

1732  : bool
1733  {
1734  $this->checkPermission('write');
1735  if (
1736  $this->object->isSubscriptionMembershipLimited() &&
1737  $this->object->getSubscriptionMaxMembers() &&
1738  $this->object->getSubscriptionMaxMembers() <= $this->object->getMembersObject()->getCountMembers()
1739  ) {
1740  $this->tpl->setOnScreenMessage('failure', $this->lng->txt("crs_max_members_reached"));
1741  $this->membersObject();
1742  return false;
1743  }
1744  if ($number = $this->object->getMembersObject()->autoFillSubscribers()) {
1745  $this->tpl->setOnScreenMessage('success', $this->lng->txt("crs_number_users_added") . " " . $number);
1746  } else {
1747  $this->tpl->setOnScreenMessage('failure', $this->lng->txt("crs_no_users_added"));
1748  }
1749  $this->membersObject();
1750  return true;
1751  }
checkPermission(string $perm, string $cmd="", string $type="", ?int $ref_id=null)
+ Here is the call graph for this function:

◆ checkAgreement()

ilObjCourseGUI::checkAgreement ( )
private

Definition at line 2485 of file class.ilObjCourseGUI.php.

References ilCourseUserData\_checkRequired(), ilMemberAgreement\_hasAccepted(), ilCourseDefinedFieldDefinition\_hasFields(), ILIAS\Repository\access(), ilMemberViewSettings\getInstance(), ilPrivacySettings\getInstance(), ILIAS\Repository\logger(), ILIAS\Repository\object(), and ILIAS\Repository\user().

Referenced by renderObject().

2485  : bool
2486  {
2487  if ($this->access->checkAccess('write', '', $this->object->getRefId())) {
2488  return true;
2489  }
2490 
2491  // Disable aggrement if is not member of course
2492  if (!$this->object->getMemberObject()->isAssigned()) {
2493  return true;
2494  }
2495 
2496  if (ilMemberViewSettings::getInstance()->isActive()) {
2497  return true;
2498  }
2499 
2500  $privacy = ilPrivacySettings::getInstance();
2501 
2502  // Check agreement
2503  if (
2504  (
2505  $privacy->courseConfirmationRequired() || ilCourseDefinedFieldDefinition::_hasFields($this->object->getId())
2506  ) &&
2507  !ilMemberAgreement::_hasAccepted($this->user->getId(), $this->object->getId())
2508  ) {
2509  $this->logger->warning('Missing course confirmation.');
2510  return false;
2511  }
2512  // Check required fields
2513  if (!ilCourseUserData::_checkRequired($this->user->getId(), $this->object->getId())) {
2514  $this->logger->warning('Missing required fields');
2515  return false;
2516  }
2517  return true;
2518  }
static _checkRequired(int $a_usr_id, int $a_obj_id)
static _hasAccepted(int $a_usr_id, int $a_obj_id)
Check if user has accepted agreement.
static _hasFields(int $a_container_id)
Check if there are any define fields.
+ Here is the call graph for this function:
+ Here is the caller graph for this function:

◆ confirmDeleteInfoFilesObject()

ilObjCourseGUI::confirmDeleteInfoFilesObject ( )

Definition at line 515 of file class.ilObjCourseGUI.php.

References ILIAS\Repository\ctrl(), editInfoObject(), ILIAS\FileDelivery\http(), ILIAS\Repository\lng(), ILIAS\Repository\refinery(), and setSubTabs().

515  : void
516  {
517  $file_ids = [];
518  if ($this->http->wrapper()->post()->has('file_id')) {
519  $file_ids = $this->http->wrapper()->post()->retrieve(
520  'file_id',
521  $this->refinery->kindlyTo()->listOf(
522  $this->refinery->kindlyTo()->int()
523  )
524  );
525  }
526  if (count($file_ids) === 0) {
527  $this->tpl->setOnScreenMessage('failure', $this->lng->txt('select_one'));
528  $this->editInfoObject();
529  return;
530  }
531 
532  $this->setSubTabs('properties');
533  $this->tabs_gui->setTabActive('settings');
534  $this->tabs_gui->setSubTabActive('crs_info_settings');
535 
536  $c_gui = new ilConfirmationGUI();
537 
538  // set confirm/cancel commands
539  $c_gui->setFormAction($this->ctrl->getFormAction($this, "deleteInfoFiles"));
540  $c_gui->setHeaderText($this->lng->txt("info_delete_sure"));
541  $c_gui->setCancel($this->lng->txt("cancel"), "editInfo");
542  $c_gui->setConfirm($this->lng->txt("confirm"), "deleteInfoFiles");
543 
544  // add items to delete
545  foreach ($file_ids as $file_id) {
546  $file = new ilCourseFile($file_id);
547  $c_gui->addItem("file_id[]", $file_id, $file->getFileName());
548  }
549  $this->tpl->setContent($c_gui->getHTML());
550  }
This file is part of ILIAS, a powerful learning management system published by ILIAS open source e-Le...
static http()
Fetches the global http state from ILIAS.
setSubTabs(string $a_tab)
editInfoObject(ilPropertyFormGUI $a_form=null)
+ Here is the call graph for this function:

◆ confirmLPSync()

ilObjCourseGUI::confirmLPSync ( )
protected

Definition at line 978 of file class.ilObjCourseGUI.php.

References ILIAS\Repository\ctrl(), and ILIAS\Repository\lng().

Referenced by updateObject().

978  : void
979  {
980  $cgui = new ilConfirmationGUI();
981  $cgui->setFormAction($this->ctrl->getFormAction($this, "setLPSync"));
982  $cgui->setHeaderText($this->lng->txt("crs_status_determination_sync"));
983  $cgui->setCancel($this->lng->txt("cancel"), "edit");
984  $cgui->setConfirm($this->lng->txt("confirm"), "setLPSync");
985  $this->tpl->setContent($cgui->getHTML());
986  }
+ Here is the call graph for this function:
+ Here is the caller graph for this function:

◆ createMailSignature()

ilObjCourseGUI::createMailSignature ( )

Create a course mail signature.

Returns
string

Definition at line 2821 of file class.ilObjCourseGUI.php.

References ILIAS\Repository\lng(), and ILIAS\Repository\object().

Referenced by infoScreen().

2821  : string
2822  {
2823  $link = chr(13) . chr(10) . chr(13) . chr(10);
2824  $link .= $this->lng->txt('crs_mail_permanent_link');
2825  $link .= chr(13) . chr(10) . chr(13) . chr(10);
2826  $link .= ilLink::_getLink($this->object->getRefId());
2827  return rawurlencode(base64_encode($link));
2828  }
+ Here is the call graph for this function:
+ Here is the caller graph for this function:

◆ deleteInfoFilesObject()

ilObjCourseGUI::deleteInfoFilesObject ( )

Definition at line 552 of file class.ilObjCourseGUI.php.

References editInfoObject(), ILIAS\FileDelivery\http(), ILIAS\Repository\lng(), ILIAS\Repository\object(), and ILIAS\Repository\refinery().

552  : void
553  {
554  $file_ids = [];
555  if ($this->http->wrapper()->post()->has('file_id')) {
556  $file_ids = $this->http->wrapper()->post()->retrieve(
557  'file_id',
558  $this->refinery->kindlyTo()->listOf(
559  $this->refinery->kindlyTo()->int()
560  )
561  );
562  }
563 
564  if (count($file_ids) === 0) {
565  $this->tpl->setOnScreenMessage('failure', $this->lng->txt('select_one'));
566  $this->editInfoObject();
567  return;
568  }
569 
570  foreach ($file_ids as $file_id) {
571  $file = new ilCourseFile($file_id);
572  if ($this->object->getId() == $file->getCourseId()) {
573  $file->delete();
574  }
575  }
576  $this->tpl->setOnScreenMessage('success', $this->lng->txt('settings_saved'));
577  $this->editInfoObject();
578  }
This file is part of ILIAS, a powerful learning management system published by ILIAS open source e-Le...
static http()
Fetches the global http state from ILIAS.
editInfoObject(ilPropertyFormGUI $a_form=null)
+ Here is the call graph for this function:

◆ deleteObject()

ilObjCourseGUI::deleteObject ( bool  $error = false)

Definition at line 172 of file class.ilObjCourseGUI.php.

References ilContainerGUI\$error.

172  : void
173  {
174  $this->tabs_gui->activateTab('view_content');
175  parent::deleteObject($error);
176  }
ilErrorHandling $error

◆ deliverCertificateObject()

ilObjCourseGUI::deliverCertificateObject ( )
Todo:
get rid of cert logger

Definition at line 2894 of file class.ilObjCourseGUI.php.

References $objId, ILIAS\Repository\access(), ILIAS\Repository\ctrl(), ilCertificatePdfAction\downloadPdf(), ILIAS\FileDelivery\http(), ILIAS\Repository\lng(), ILIAS\Repository\refinery(), and ILIAS\Repository\user().

2894  : void
2895  {
2896  $user_id = null;
2897  if ($this->access->checkAccess('manage_members', '', $this->ref_id)) {
2898  $user_id = 0;
2899  if ($this->http->wrapper()->query()->has('member_id')) {
2900  $user_id = $this->http->wrapper()->query()->retrieve(
2901  'member_id',
2902  $this->refinery->kindlyTo()->int()
2903  );
2904  }
2905  }
2906  if (!$user_id) {
2907  $user_id = $this->user->getId();
2908  }
2909 
2910  $objId = $this->object->getId();
2911 
2912  $validator = new ilCertificateDownloadValidator();
2913 
2914  if (false === $validator->isCertificateDownloadable($user_id, $objId)) {
2915  $this->tpl->setOnScreenMessage('failure', $this->lng->txt("permission_denied"), true);
2916  $this->ctrl->redirect($this);
2917  }
2918 
2919  $repository = new ilUserCertificateRepository();
2920 
2921  $pdfGenerator = new ilPdfGenerator($repository);
2922 
2923  $pdfAction = new ilCertificatePdfAction(
2924  $pdfGenerator,
2926  $this->lng->txt('error_creating_certificate_pdf')
2927  );
2928  $pdfAction->downloadPdf((int) $user_id, $objId);
2929  }
$objId
Definition: xapitoken.php:57
static http()
Fetches the global http state from ILIAS.
Validates if an active certificate is stored in the database and can be downloaded by the user...
Just a wrapper class to create Unit Test for other classes.
downloadPdf(int $userId, int $objectId)
+ Here is the call graph for this function:

◆ editInfoObject()

ilObjCourseGUI::editInfoObject ( ilPropertyFormGUI  $a_form = null)

Definition at line 481 of file class.ilObjCourseGUI.php.

References ilCourseFile\_readFilesByCourse(), ilObjectGUI\checkPermission(), initInfoEditor(), ILIAS\Repository\lng(), ILIAS\Repository\object(), and setSubTabs().

Referenced by confirmDeleteInfoFilesObject(), deleteInfoFilesObject(), and updateInfoObject().

481  : void
482  {
483  $this->checkPermission('write');
484  $this->setSubTabs('properties');
485  $this->tabs_gui->setTabActive('settings');
486  $this->tabs_gui->setSubTabActive('crs_info_settings');
487 
488  if (!$a_form) {
489  $a_form = $this->initInfoEditor();
490  }
491  $this->tpl->addBlockFile('ADM_CONTENT', 'adm_content', 'tpl.edit_info.html', 'Modules/Course');
492  $this->tpl->setVariable('INFO_TABLE', $a_form->getHTML());
493 
494  if (!count($files = ilCourseFile::_readFilesByCourse($this->object->getId()))) {
495  return;
496  }
497  $rows = array();
498  foreach ($files as $file) {
499  $table_data['id'] = $file->getFileId();
500  $table_data['filename'] = $file->getFileName();
501  $table_data['filetype'] = $file->getFileType();
502  $table_data['filesize'] = $file->getFileSize();
503 
504  $rows[] = $table_data;
505  }
506  $table_gui = new ilCourseInfoFileTableGUI($this, 'editInfo');
507  $table_gui->setTitle($this->lng->txt("crs_info_download"));
508  $table_gui->setData($rows);
509  $table_gui->addCommandButton("cancel", $this->lng->txt("cancel"));
510  $table_gui->addMultiCommand("confirmDeleteInfoFiles", $this->lng->txt("delete"));
511  $table_gui->setSelectAllCheckbox("file_id");
512  $this->tpl->setVariable('INFO_FILE_TABLE', $table_gui->getHTML());
513  }
static _readFilesByCourse(int $a_course_id)
setSubTabs(string $a_tab)
checkPermission(string $perm, string $cmd="", string $type="", ?int $ref_id=null)
+ Here is the call graph for this function:
+ Here is the caller graph for this function:

◆ editMapSettingsObject()

ilObjCourseGUI::editMapSettingsObject ( )

Definition at line 2594 of file class.ilObjCourseGUI.php.

References ilContainerGUI\$form, ILIAS\Repository\access(), ilPropertyFormGUI\addCommandButton(), ilPropertyFormGUI\addItem(), ILIAS\Repository\ctrl(), ilMapUtil\getDefaultSettings(), ilPropertyFormGUI\getHTML(), ilMapUtil\isActivated(), ILIAS\Repository\lng(), ILIAS\Repository\object(), ilFormGUI\setFormAction(), ilLocationInputGUI\setLatitude(), setSubTabs(), and ilPropertyFormGUI\setTitle().

2594  : void
2595  {
2596  $this->setSubTabs("properties");
2597  $this->tabs_gui->activateTab('settings');
2598  $this->tabs_gui->activateSubTab('crs_map_settings');
2599 
2600  if (!ilMapUtil::isActivated() ||
2601  !$this->access->checkAccess("write", "", $this->object->getRefId())) {
2602  return;
2603  }
2604 
2605  $latitude = $this->object->getLatitude();
2606  $longitude = $this->object->getLongitude();
2607  $zoom = $this->object->getLocationZoom();
2608 
2609  // Get Default settings, when nothing is set
2610  if ($latitude == 0 && $longitude == 0 && $zoom == 0) {
2612  $latitude = $def["latitude"];
2613  $longitude = $def["longitude"];
2614  $zoom = $def["zoom"];
2615  }
2616 
2617  $form = new ilPropertyFormGUI();
2618  $form->setFormAction($this->ctrl->getFormAction($this));
2619  $form->setTitle($this->lng->txt("crs_map_settings"));
2620 
2621  // enable map
2622  $public = new ilCheckboxInputGUI(
2623  $this->lng->txt("crs_enable_map"),
2624  "enable_map"
2625  );
2626  $public->setValue("1");
2627  $public->setChecked($this->object->getEnableCourseMap());
2628  $form->addItem($public);
2629 
2630  // map location
2631  $loc_prop = new ilLocationInputGUI(
2632  $this->lng->txt("crs_map_location"),
2633  "location"
2634  );
2635  $loc_prop->setLatitude((float) $latitude);
2636  $loc_prop->setLongitude((float) $longitude);
2637  $loc_prop->setZoom((int) $zoom);
2638  $form->addItem($loc_prop);
2639 
2640  $form->addCommandButton("saveMapSettings", $this->lng->txt("save"));
2641 
2642  $this->tpl->setVariable("ADM_CONTENT", $form->getHTML());
2643  //$this->tpl->show();
2644  }
setFormAction(string $a_formaction)
static getDefaultSettings()
Get default longitude, latitude and zoom.
This class represents a location property in a property form.
addCommandButton(string $a_cmd, string $a_text, string $a_id="")
ilPropertyFormGUI $form
static isActivated()
Checks whether Map feature is activated.
setLatitude(?float $a_latitude)
setSubTabs(string $a_tab)
+ Here is the call graph for this function:

◆ editObject()

ilObjCourseGUI::editObject ( ilPropertyFormGUI  $form = null)

Definition at line 997 of file class.ilObjCourseGUI.php.

References ilContainerGUI\$form, $GLOBALS, ilPropertyFormGUI\getHTML(), and setSubTabs().

997  : void
998  {
999  $this->setSubTabs('properties');
1000  $this->tabs_gui->setSubTabActive('crs_settings');
1001 
1002  if ($form instanceof ilPropertyFormGUI) {
1003  $GLOBALS['DIC']['tpl']->setContent($form->getHTML());
1004  } else {
1005  parent::editObject();
1006  }
1007  }
$GLOBALS["DIC"]
Definition: wac.php:31
setSubTabs(string $a_tab)
+ Here is the call graph for this function:

◆ executeCommand()

ilObjCourseGUI::executeCommand ( )

Definition at line 2022 of file class.ilObjCourseGUI.php.

References $DIC, ilContainerGUI\$form, $GLOBALS, ilContainerGUI\$gui, ilObjectGUI\$html, __checkStartObjects(), ilCourseParticipants\_getInstanceByObjId(), ilObjCourse\_isActivated(), ilParticipants\_isParticipant(), ilObjCourse\_registrationEnabled(), ilLearningProgress\_tracProgress(), ILIAS\Repository\access(), ilObjectGUI\addHeaderAction(), ilObjectGUI\checkPermission(), ilObjectGUI\checkPermissionBool(), ILIAS\Repository\ctrl(), ilContainerGUI\forwardToPageObject(), ilObjectGUI\getCreationMode(), ilNewsTimelineGUI\getInstance(), ilCommonActionDispatcherGUI\getInstanceFromAjaxCall(), getLocalRoles(), ILIAS\Repository\help(), ILIAS\FileDelivery\http(), infoScreen(), infoScreenObject(), initInfoEditor(), ILIAS\Repository\lng(), ilLearningProgressBaseGUI\LP_CONTEXT_REPOSITORY, ilCourseConstants\MAIL_ALLOWED_ALL, ILIAS\Repository\object(), ilContainerGUI\prepareOutput(), ILIAS\Repository\rbac(), ILIAS\Repository\refinery(), ilLTIProviderObjectSettingGUI\setCustomRolesForSelection(), ilMailMemberSearchGUI\setObjParticipants(), setSubTabs(), ilContainerGUI\setTitleAndDescription(), ilContainerGUI\showContainerPageTabs(), ilContainerGUI\showPermanentLink(), ILIAS\Repository\user(), and ilObjectGUI\viewObject().

2022  : void
2023  {
2024  $next_class = $this->ctrl->getNextClass($this);
2025  $cmd = $this->ctrl->getCmd();
2026 
2027  $this->prepareOutput();
2028 
2029  // add entry to navigation history
2030  if (!$this->getCreationMode() &&
2031  $this->access->checkAccess('read', '', $this->ref_id)) {
2032  $this->navigation_history->addItem(
2033  $this->ref_id,
2034  ilLink::_getLink($this->ref_id, "crs"),
2035  "crs"
2036  );
2037  }
2038  $header_action = true;
2039  switch ($next_class) {
2040  case strtolower(ilRepositoryTrashGUI::class):
2041  $ru = new \ilRepositoryTrashGUI($this);
2042  $this->ctrl->setReturn($this, 'trash');
2043  $this->ctrl->forwardCommand($ru);
2044  break;
2045 
2046  case 'illtiproviderobjectsettinggui':
2047 
2048  $this->setSubTabs('properties');
2049  $this->tabs_gui->activateTab('settings');
2050  $this->tabs_gui->activateSubTab('lti_provider');
2051  $lti_gui = new ilLTIProviderObjectSettingGUI($this->object->getRefId());
2052  $lti_gui->setCustomRolesForSelection($GLOBALS['DIC']->rbac()->review()->getLocalRoles($this->object->getRefId()));
2053  $lti_gui->offerLTIRolesForSelection(false);
2054  $this->ctrl->forwardCommand($lti_gui);
2055  break;
2056 
2057  case 'ilcoursemembershipgui':
2058 
2059  $this->tabs_gui->activateTab('members');
2060 
2061  $mem_gui = new ilCourseMembershipGUI($this, $this->object);
2062  $this->ctrl->forwardCommand($mem_gui);
2063  break;
2064 
2065  case "ilinfoscreengui":
2066  $this->infoScreen(); // forwards command
2067  break;
2068 
2069  case 'ilobjectmetadatagui':
2070  if (!$this->access->checkAccess('write', '', $this->object->getRefId())) {
2071  $this->error->raiseError($this->lng->txt('permission_denied'), $this->error->WARNING);
2072  }
2073  $this->tabs_gui->setTabActive('meta_data');
2074  $md_gui = new ilObjectMetaDataGUI($this->object);
2075  $this->ctrl->forwardCommand($md_gui);
2076  break;
2077 
2078  case 'ilcourseregistrationgui':
2079  $this->ctrl->setReturn($this, '');
2080  $this->tabs_gui->setTabActive('join');
2081  $registration = new ilCourseRegistrationGUI($this->object, $this);
2082  $this->ctrl->forwardCommand($registration);
2083  break;
2084 
2085  case 'ilobjectcustomuserfieldsgui':
2086  $cdf_gui = new ilObjectCustomUserFieldsGUI($this->object->getId());
2087  $this->setSubTabs('properties');
2088  $this->tabs_gui->activateTab('settings');
2089  $this->tabs_gui->activateSubTab('crs_custom_user_fields');
2090  $this->ctrl->forwardCommand($cdf_gui);
2091  break;
2092 
2093  case "ilcourseobjectivesgui":
2094 
2095  $this->ctrl->setReturn($this, "");
2096  $reg_gui = new ilCourseObjectivesGUI($this->object->getRefId());
2097  $this->ctrl->forwardCommand($reg_gui);
2098  break;
2099 
2100  case 'ilobjcoursegroupinggui':
2101 
2102  $this->ctrl->setReturn($this, 'edit');
2103  $this->setSubTabs('properties');
2104  $this->tabs_gui->activateTab('settings');
2105  $this->tabs_gui->activateSubTab('groupings');
2106 
2107  $grouping_id = 0;
2108  if ($this->http->wrapper()->query()->has('obj_id')) {
2109  $grouping_id = $this->http->wrapper()->query()->retrieve(
2110  'obj_id',
2111  $this->refinery->kindlyTo()->int()
2112  );
2113  }
2114  $crs_grp_gui = new ilObjCourseGroupingGUI($this->object, $grouping_id);
2115  $this->ctrl->forwardCommand($crs_grp_gui);
2116  break;
2117 
2118  case "ilpropertyformgui":
2119  // only case is currently adv metadata internal link in info settings, see #24497
2120  $form = $this->initInfoEditor();
2121  $this->ctrl->forwardCommand($form);
2122  break;
2123 
2124  case "ilcolumngui":
2125  $this->ctrl->setReturn($this, "");
2126  $this->tabs_gui->setTabActive('none');
2127  $this->checkPermission("read");
2128  //$this->prepareOutput();
2129  //$this->tpl->setVariable("LOCATION_CONTENT_STYLESHEET",
2130  // ilObjStyleSheet::getContentStylePath(0));
2131  //$this->renderObject();
2132  $this->viewObject();
2133  break;
2134 
2135  case "ilconditionhandlergui":
2136  // preconditions for whole course
2137  $this->setSubTabs("properties");
2138  $this->tabs_gui->activateTab('settings');
2139  $this->tabs_gui->activateSubTab('preconditions');
2140  $new_gui = new ilConditionHandlerGUI($this->object->getRefId());
2141  $this->ctrl->forwardCommand($new_gui);
2142  break;
2143 
2144  case "illearningprogressgui":
2145 
2146  $user_id = $this->user->getId();
2147  if ($this->http->wrapper()->query()->has('user_id')) {
2148  $user_id = $this->http->wrapper()->query()->retrieve(
2149  'user_id',
2150  $this->refinery->kindlyTo()->int()
2151  );
2152  }
2153  $new_gui = new ilLearningProgressGUI(
2155  $this->object->getRefId(),
2156  $user_id
2157  );
2158  $this->ctrl->forwardCommand($new_gui);
2159  $this->tabs_gui->setTabActive('learning_progress');
2160  break;
2161 
2162  case 'ilpermissiongui':
2163  $this->tabs_gui->setTabActive('perm_settings');
2164  $perm_gui = new ilPermissionGUI($this);
2165  $this->ctrl->forwardCommand($perm_gui);
2166  break;
2167 
2168  case 'ilcalendarpresentationgui':
2169  $cal = new ilCalendarPresentationGUI($this->object->getRefId());
2170  $ret = $this->ctrl->forwardCommand($cal);
2171  $header_action = false;
2172  break;
2173 
2174  case 'ilcoursecontentgui':
2175  $this->ctrl->setReturn($this, 'members');
2176  $course_content_obj = new ilCourseContentGUI($this);
2177  $this->ctrl->forwardCommand($course_content_obj);
2178  break;
2179 
2180  case 'ilpublicuserprofilegui':
2181  $this->tpl->enableDragDropFileUpload(null);
2182  $this->setSubTabs('members');
2183  $this->tabs_gui->setTabActive('members');
2184 
2185  $user_id = $this->user->getId();
2186  if ($this->http->wrapper()->query()->has('user_id')) {
2187  $user_id = $this->http->wrapper()->query()->retrieve(
2188  'user_id',
2189  $this->refinery->kindlyTo()->int()
2190  );
2191  }
2192  $profile_gui = new ilPublicUserProfileGUI($user_id);
2193  $profile_gui->setBackUrl($this->ctrl->getLinkTargetByClass(["ilCourseMembershipGUI",
2194  "ilUsersGalleryGUI"
2195  ], 'view'));
2196  $this->tabs_gui->setSubTabActive('crs_members_gallery');
2197  $html = $this->ctrl->forwardCommand($profile_gui);
2198  $this->tpl->setVariable("ADM_CONTENT", $html);
2199  break;
2200 
2201  case 'ilmemberagreementgui':
2202  $this->tabs_gui->clearTargets();
2203 
2204  $this->ctrl->setReturn($this, '');
2205  $agreement = new ilMemberAgreementGUI($this->object->getRefId());
2206  $this->ctrl->forwardCommand($agreement);
2207  break;
2208 
2209  // container page editing
2210  case "ilcontainerpagegui":
2211  $ret = $this->forwardToPageObject();
2212  if ($ret != "") {
2213  $this->tpl->setContent($ret);
2214  }
2215  $header_action = false;
2216  break;
2217 
2218  case "ilcontainerstartobjectspagegui":
2219  // file downloads, etc. (currently not active)
2220  $pgui = new ilContainerStartObjectsPageGUI($this->object->getId());
2221  $ret = $this->ctrl->forwardCommand($pgui);
2222  if ($ret) {
2223  $this->tpl->setContent($ret);
2224  }
2225  break;
2226 
2227  case 'ilobjectcopygui':
2228  $cp = new ilObjectCopyGUI($this);
2229  $cp->setType('crs');
2230  $this->ctrl->forwardCommand($cp);
2231  break;
2232 
2233  case "ilobjectcontentstylesettingsgui":
2234 
2235  global $DIC;
2236 
2237  $this->checkPermission("write");
2238  $this->setTitleAndDescription();
2239  $this->showContainerPageTabs();
2240  $settings_gui = $DIC->contentStyle()->gui()
2241  ->objectSettingsGUIForRefId(
2242  null,
2243  $this->object->getRefId()
2244  );
2245  $this->ctrl->forwardCommand($settings_gui);
2246  break;
2247 
2248  case 'ilexportgui':
2249  $this->tabs_gui->setTabActive('export');
2250  $exp = new ilExportGUI($this);
2251  $exp->addFormat('xml');
2252  $this->ctrl->forwardCommand($exp);
2253  break;
2254 
2255  case "ilcommonactiondispatchergui":
2257  $this->ctrl->forwardCommand($gui);
2258  break;
2259 
2260  case 'ildidactictemplategui':
2261  $this->ctrl->setReturn($this, 'edit');
2262  $did = new ilDidacticTemplateGUI($this);
2263  $this->ctrl->forwardCommand($did);
2264  break;
2265 
2266  case "ilcertificategui":
2267  $this->tabs_gui->activateTab("settings");
2268  $this->setSubTabs("properties");
2269  $this->tabs_gui->activateSubTab('certificate');
2270 
2271  $guiFactory = new ilCertificateGUIFactory();
2272  $output_gui = $guiFactory->create($this->object);
2273  $this->ctrl->forwardCommand($output_gui);
2274  break;
2275 
2276  case 'illoeditorgui':
2277  #$this->tabs_gui->clearTargets();
2278  #$this->tabs_gui->setBackTarget($this->lng->txt('back'),$this->ctrl->getLinkTarget($this,''));
2279  $this->tabs_gui->activateTab('crs_objectives');
2280 
2281  $editor = new ilLOEditorGUI($this->object);
2282  $this->ctrl->forwardCommand($editor);
2283  if (strtolower($this->ctrl->getCmdClass()) === "illopagegui") {
2284  $header_action = false;
2285  }
2286  break;
2287 
2288  case 'ilcontainerstartobjectsgui':
2289  $this->ctrl->setReturn($this, 'edit');
2290  $this->tabs_gui->clearTargets();
2291  $this->tabs_gui->setBackTarget(
2292  $this->lng->txt("back_to_crs_content"),
2293  $this->ctrl->getLinkTarget($this, "edit")
2294  );
2295  $this->tabs_gui->addTab(
2296  "start",
2297  $this->lng->txt("crs_start_objects"),
2298  $this->ctrl->getLinkTargetByClass("ilcontainerstartobjectsgui", "listStructure")
2299  );
2300  $this->tabs_gui->activateTab("start");
2301  if (strtolower($this->ctrl->getCmdClass()) ==
2302  "ilcontainerstartobjectspagegui") {
2303  $header_action = false;
2304  }
2305  global $DIC;
2306 
2307  $ilHelp = $DIC['ilHelp'];
2308  $this->help->setScreenIdComponent("crs");
2309  $stgui = new ilContainerStartObjectsGUI($this->object);
2310  $this->ctrl->forwardCommand($stgui);
2311  break;
2312 
2313  case 'illomembertestresultgui':
2314  $GLOBALS['DIC']['ilCtrl']->setReturn($this, 'members');
2315  $GLOBALS['DIC']['ilTabs']->clearTargets();
2316  $GLOBALS['DIC']['ilTabs']->setBackTarget(
2317  $GLOBALS['DIC']['lng']->txt('back'),
2318  $GLOBALS['DIC']['ilCtrl']->getLinkTarget($this, 'members')
2319  );
2320 
2321  $uid = 0;
2322  if ($this->http->wrapper()->query()->has('uid')) {
2323  $uid = $this->http->wrapper()->query()->retrieve(
2324  'uid',
2325  $this->refinery->kindlyTo()->int()
2326  );
2327  }
2328  $result_view = new ilLOMemberTestResultGUI($this, $this->object, $uid);
2329  $this->ctrl->forwardCommand($result_view);
2330  break;
2331 
2332  case 'ilmailmembersearchgui':
2333  $mail = new ilMail($this->user->getId());
2334 
2335  if (
2336  !($this->object->getMailToMembersType() == ilCourseConstants::MAIL_ALLOWED_ALL ||
2337  $this->access->checkAccess('manage_members', "", $this->object->getRefId())) &&
2338  $this->rbac_system->checkAccess('internal_mail', $mail->getMailObjectReferenceId())) {
2339  $this->error->raiseError($this->lng->txt("msg_no_perm_read"), $this->error->MESSAGE);
2340  }
2341 
2342  $this->tabs_gui->setTabActive('members');
2343 
2344  $mail_search = new ilMailMemberSearchGUI(
2345  $this,
2346  $this->object->getRefId(),
2348  );
2349  $mail_search->setObjParticipants(
2351  );
2352  $this->ctrl->forwardCommand($mail_search);
2353  break;
2354 
2355  case 'ilbadgemanagementgui':
2356  $this->tabs_gui->setTabActive('obj_tool_setting_badges');
2357  $bgui = new ilBadgeManagementGUI($this->object->getRefId(), $this->object->getId(), 'crs');
2358  $this->ctrl->forwardCommand($bgui);
2359  break;
2360 
2361  case "ilcontainernewssettingsgui":
2362  $this->setSubTabs("properties");
2363  $this->tabs_gui->activateTab('settings');
2364  $this->tabs_gui->activateSubTab('obj_news_settings');
2365  $news_set_gui = new ilContainerNewsSettingsGUI($this);
2366  $news_set_gui->setTimeline(true);
2367  $news_set_gui->setCronNotifications(true);
2368  $news_set_gui->setHideByDate(true);
2369  $this->ctrl->forwardCommand($news_set_gui);
2370  break;
2371 
2372  case "ilnewstimelinegui":
2373  if (!$this->__checkStartObjects()) { // see #37236
2374  $this->ctrl->redirectByClass(self::class, "view");
2375  }
2376  $this->tabs_gui->setTabActive('news_timeline');
2378  $this->object->getRefId(),
2379  $this->object->getNewsTimelineAutoEntries()
2380  );
2381  $t->setUserEditAll($this->access->checkAccess('write', '', $this->object->getRefId(), 'grp'));
2382  $this->showPermanentLink();
2383  $this->ctrl->forwardCommand($t);
2385  $this->user->getId(),
2386  $this->object->getId(),
2387  $this->object->getRefId(),
2388  'crs'
2389  );
2390  break;
2391 
2392  case 'ilmemberexportsettingsgui':
2393  $this->setSubTabs('properties');
2394  $this->tabs_gui->activateTab('properties');
2395  $this->tabs_gui->activateSubTab('export_members');
2396  $settings_gui = new ilMemberExportSettingsGUI($this->object->getType(), $this->object->getId());
2397  $this->ctrl->forwardCommand($settings_gui);
2398  break;
2399 
2400  case "ilcontainerskillgui":
2401  $this->tabs_gui->activateTab('obj_tool_setting_skills');
2402  $gui = new ilContainerSkillGUI($this);
2403  $this->ctrl->forwardCommand($gui);
2404  break;
2405 
2406  case 'ilobjecttranslationgui':
2407  $this->checkPermissionBool("write");
2408  $this->setSubTabs("properties");
2409  $this->tabs_gui->activateTab("settings");
2410  $this->tabs_gui->activateSubTab("obj_multilinguality");
2411  $transgui = new ilObjectTranslationGUI($this);
2412  $this->ctrl->forwardCommand($transgui);
2413  break;
2414 
2415  case "ilbookinggatewaygui":
2416  $this->tabs_gui->activateTab('obj_tool_setting_booking');
2417  $gui = new ilBookingGatewayGUI($this);
2418  $this->ctrl->forwardCommand($gui);
2419  break;
2420 
2421  default:
2422  // #9401 - see also ilStartupGUI::_checkGoto()
2423  if ($cmd == 'infoScreenGoto') {
2424  if (ilObjCourse::_isActivated($this->object->getId()) &&
2425  ilObjCourse::_registrationEnabled($this->object->getId())) {
2426  $cmd = 'join';
2427  } else {
2428  $cmd = 'infoScreen';
2429  }
2430  }
2431 
2432  if (!$this->creation_mode) {
2433  if ($cmd == "infoScreen") {
2434  $this->checkPermission("visible");
2435  } else {
2436  // $this->checkPermission("read");
2437  }
2438  }
2439 
2440  if (!$this->creation_mode
2441  && $cmd != 'infoScreen'
2442  && $cmd != 'sendfile'
2443  && $cmd != 'unsubscribe'
2444  && $cmd != 'deliverCertificate'
2445  && $cmd != 'performUnsubscribe'
2446  && $cmd != 'removeFromDesk'
2447  && $cmd !== 'leave'
2448  && !$this->access->checkAccess("read", '', $this->object->getRefId())
2449  || $cmd == 'join'
2450  || $cmd == 'subscribe'
2451  || $cmd === 'leaveWaitList') {
2452  if ($this->rbac_system->checkAccess('join', $this->object->getRefId()) &&
2453  !ilCourseParticipants::_isParticipant($this->object->getRefId(), $this->user->getId())) {
2454  $this->ctrl->redirectByClass("ilCourseRegistrationGUI");
2455  } else {
2456  $this->infoScreenObject();
2457  break;
2458  }
2459  }
2460 
2461  if ($cmd == 'listObjectives') {
2462  $this->ctrl->setReturn($this, "");
2463  $obj_gui = new ilCourseObjectivesGUI($this->object->getRefId());
2464  $this->ctrl->forwardCommand($obj_gui);
2465  break;
2466  }
2467  // if news timeline is landing page, redirect if necessary
2468  if ($cmd == "" && $this->object->isNewsTimelineLandingPageEffective()) {
2469  $this->ctrl->redirectByClass("ilnewstimelinegui");
2470  }
2471 
2472  if (!$cmd) {
2473  $cmd = 'view';
2474  }
2475  $cmd .= 'Object';
2476  $this->$cmd();
2477  break;
2478  }
2479 
2480  if ($header_action) {
2481  $this->addHeaderAction();
2482  }
2483  }
prepareOutput(bool $show_subobjects=true)
static getInstance(int $a_ref_id, bool $a_include_auto_entries)
This file is part of ILIAS, a powerful learning management system published by ILIAS open source e-Le...
class ilConditionHandlerGUI
This file is part of ILIAS, a powerful learning management system published by ILIAS open source e-Le...
Class ilBadgeManagementGUI.
This file is part of ILIAS, a powerful learning management system published by ILIAS open source e-Le...
GUI class for the workflow of copying objects.
static _isActivated(int $a_obj_id)
Is activated.
Class ilLOEditorGUI.
This class is used for integration of the booking manager as a service into other repository objects...
Class ilMailMemberSearchGUI.
viewObject()
viewObject container presentation for "administration -> repository, trash, permissions" ...
This file is part of ILIAS, a powerful learning management system published by ILIAS open source e-Le...
static _tracProgress(int $a_user_id, int $a_obj_id, int $a_ref_id, string $a_obj_type='')
global $DIC
Definition: feed.php:28
Export User Interface Class.
GUI class for public user profile presentation.
Class ilMailMemberCourseRoles.
static http()
Fetches the global http state from ILIAS.
class ilobjcourseobjectivesgui
This file is part of ILIAS, a powerful learning management system published by ILIAS open source e-Le...
static _getInstanceByObjId(int $a_obj_id)
$GLOBALS["DIC"]
Definition: wac.php:31
This file is part of ILIAS, a powerful learning management system published by ILIAS open source e-Le...
This file is part of ILIAS, a powerful learning management system published by ILIAS open source e-Le...
This file is part of ILIAS, a powerful learning management system published by ILIAS open source e-Le...
Repository GUI Utilities.
setCustomRolesForSelection(array $a_roles)
Set custom roles for mapping to LTI roles.
Class ilObjCourseGroupingGUI.
checkPermissionBool(string $perm, string $cmd="", string $type="", ?int $ref_id=null)
ilPropertyFormGUI $form
setObjParticipants(ilParticipants $objParticipants)
This file is part of ILIAS, a powerful learning management system published by ILIAS open source e-Le...
static _registrationEnabled(int $a_obj_id)
Registration enabled? Method is in Access class, since it is needed by Access/ListGUI.
Class ilCourseContentGUI.
ILIAS Container InternalGUIService $gui
setSubTabs(string $a_tab)
static _isParticipant(int $a_ref_id, int $a_usr_id)
Static function to check if a user is a participant of the container object.
New PermissionGUI (extends from old ilPermission2GUI) RBAC related output.
This file is part of ILIAS, a powerful learning management system published by ILIAS open source e-Le...
infoScreenObject()
this one is called from the info button in the repository not very nice to set cmdClass/Cmd manually...
addHeaderAction()
Add header action menu.
This file is part of ILIAS, a powerful learning management system published by ILIAS open source e-Le...
checkPermission(string $perm, string $cmd="", string $type="", ?int $ref_id=null)
static getInstanceFromAjaxCall()
(Re-)Build instance from ajax call
Class ilContainerStartObjectsGUI.
GUI class for object translation handling.
getLocalRoles(array $a_exclude=array())
+ Here is the call graph for this function:

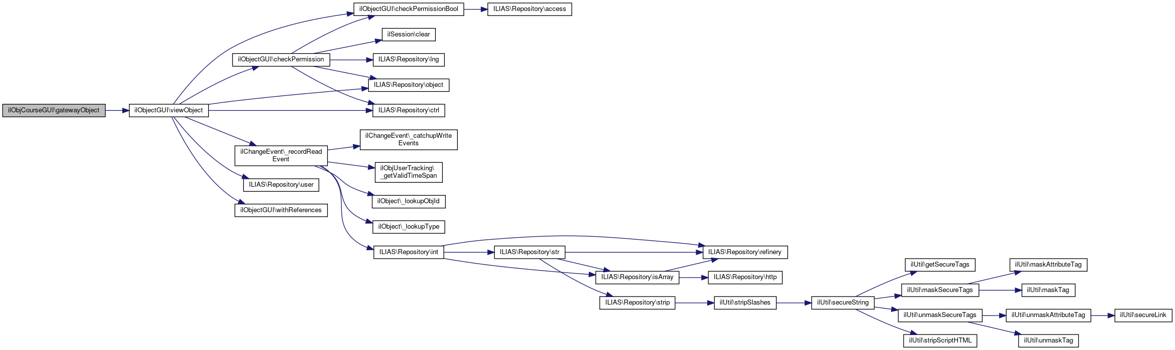
◆ gatewayObject()

ilObjCourseGUI::gatewayObject ( )
Todo:
check deletable

Definition at line 85 of file class.ilObjCourseGUI.php.

References ilObjectGUI\viewObject().

85  : void
86  {
87  $this->viewObject();
88  }
viewObject()
viewObject container presentation for "administration -> repository, trash, permissions" ...
+ Here is the call graph for this function:

◆ getAgreementTabs()

ilObjCourseGUI::getAgreementTabs ( )
protected

Definition at line 1793 of file class.ilObjCourseGUI.php.

References ILIAS\Repository\access(), ILIAS\Repository\ctrl(), ILIAS\Repository\object(), and ILIAS\Repository\tabs().

1793  : void
1794  {
1795  if ($this->access->checkAccess('visible', '', $this->ref_id)) {
1796  $this->tabs->addTarget(
1797  "info_short",
1798  $this->ctrl->getLinkTargetByClass(
1799  array("ilobjcoursegui", "ilinfoscreengui"),
1800  "showSummary"
1801  ),
1802  "infoScreen"
1803  );
1804  }
1805  if (
1806  $this->access->checkAccess('leave', '', $this->object->getRefId()) &&
1807  $this->object->getMemberObject()->isMember()
1808  ) {
1809  $this->tabs->addTarget(
1810  "crs_unsubscribe",
1811  $this->ctrl->getLinkTarget($this, "unsubscribe"),
1812  'leave',
1813  ""
1814  );
1815  }
1816  }
+ Here is the call graph for this function:

◆ getEditFormValues()

ilObjCourseGUI::getEditFormValues ( )
protected

values are already set in initEditForm Returning an empty array avoid overriding these values.

Definition at line 1013 of file class.ilObjCourseGUI.php.

1013  : array
1014  {
1015  return [];
1016  }

◆ getLocalRoles()

ilObjCourseGUI::getLocalRoles ( array  $a_exclude = array())
Returns
array localroles
Parameters
int[]$a_exclude a list of role ids which will not added to the results (optional) returns all local roles [role_id] => title

Definition at line 3062 of file class.ilObjCourseGUI.php.

References ilObjRole\_getTranslation(), and hasAdminPermission().

Referenced by executeCommand().

3062  : array
3063  {
3064  $crs_admin = $this->object->getDefaultAdminRole();
3065  $crs_member = $this->object->getDefaultMemberRole();
3066  $local_roles = $this->object->getLocalCourseRoles(false);
3067  $crs_roles = [];
3068 
3069  //put the course member role to the top of the crs_roles array
3070  if (in_array($crs_member, $local_roles)) {
3071  #$crs_roles[$crs_member] = ilObjRole::_getTranslation(array_search ($crs_member, $local_roles));
3072  #unset($local_roles[$crs_roles[$crs_member]]);
3073  }
3074 
3075  foreach ($local_roles as $title => $role_id) {
3076  if ($role_id == $crs_admin && !$this->hasAdminPermission()) {
3077  continue;
3078  }
3079 
3080  $crs_roles[$role_id] = ilObjRole::_getTranslation($title);
3081  }
3082 
3083  if ($a_exclude !== []) {
3084  foreach ($a_exclude as $excluded_role) {
3085  if (isset($crs_roles[$excluded_role])) {
3086  unset($crs_roles[$excluded_role]);
3087  }
3088  }
3089  }
3090  return $crs_roles;
3091  }
static _getTranslation(string $a_role_title)
+ Here is the call graph for this function:
+ Here is the caller graph for this function:

◆ getSubServices()

ilObjCourseGUI::getSubServices ( )
protected

Definition at line 958 of file class.ilObjCourseGUI.php.

References ilObjectServiceSettingsGUI\AUTO_RATING_NEW_OBJECTS, ilObjectServiceSettingsGUI\BADGES, ilObjectServiceSettingsGUI\BOOKING, ilObjectServiceSettingsGUI\CALENDAR_CONFIGURATION, ilObjectServiceSettingsGUI\CUSTOM_METADATA, ilObjectServiceSettingsGUI\EXTERNAL_MAIL_PREFIX, ilObjectServiceSettingsGUI\ORGU_POSITION_ACCESS, ilObjectServiceSettingsGUI\SKILLS, ilObjectServiceSettingsGUI\TAG_CLOUD, and ilObjectServiceSettingsGUI\USE_NEWS.

Referenced by initEditForm(), and updateObject().

958  : array
959  {
960  $subs = array(
970  );
971  if ($this->news->isGloballyActivated()) {
973  }
974 
975  return $subs;
976  }
+ Here is the caller graph for this function:

◆ getTabs()

ilObjCourseGUI::getTabs ( )
protected

Definition at line 1827 of file class.ilObjCourseGUI.php.

References ilCourseObjective\_getCountObjectives(), ilWaitingList\_isOnList(), ilParticipants\_isParticipant(), ilContainer\_lookupContainerSetting(), ILIAS\Repository\access(), addContentTab(), ilObjectServiceSettingsGUI\BOOKING, ilLearningProgressAccess\checkAccess(), ILIAS\Repository\ctrl(), ilBadgeHandler\getInstance(), ILIAS\Repository\help(), ILIAS\FileDelivery\http(), ilCourseConstants\IL_CRS_VIEW_OBJECTIVE, ilCourseConstants\IL_CRS_VIEW_TIMING, ilContSkillPresentationGUI\isAccessible(), ILIAS\Repository\lng(), ILIAS\Repository\object(), ILIAS\Repository\tabs(), and ILIAS\Repository\user().

1827  : void
1828  {
1829  $this->help->setScreenIdComponent("crs");
1830  $this->ctrl->setParameter($this, "ref_id", $this->ref_id);
1831 
1832  if ($this->access->checkAccess('read', '', $this->ref_id)) {
1833  // default activation
1834  $this->tabs_gui->activateTab('view_content');
1835  if ($this->object->isNewsTimelineEffective()) {
1836  if (!$this->object->isNewsTimelineLandingPageEffective()) {
1837  $this->addContentTab();
1838  }
1839  $this->tabs_gui->addTab(
1840  "news_timeline",
1841  $this->lng->txt("cont_news_timeline_tab"),
1842  $this->ctrl->getLinkTargetByClass("ilnewstimelinegui", "show")
1843  );
1844  if ($this->object->isNewsTimelineLandingPageEffective()) {
1845  $this->addContentTab();
1846  }
1847  } else {
1848  $this->addContentTab();
1849  }
1850  }
1851 
1852  if ($this->object->getViewMode() == ilCourseConstants::IL_CRS_VIEW_TIMING && $this->access->checkAccess('write', '', $this->ref_id)
1853  ) {
1854  $this->tabs->addTab(
1855  'timings_timings',
1856  $this->lng->txt('timings_timings'),
1857  $this->ctrl->getLinkTargetByClass('ilcoursecontentgui', 'manageTimings')
1858  );
1859  } elseif (
1860  $this->object->getViewMode() == ilCourseConstants::IL_CRS_VIEW_TIMING && $this->object->getMemberObject()->isParticipant() && $this->access->checkAccess('read', '', $this->ref_id)) {
1861  $this->tabs->addTab(
1862  'timings_timings',
1863  $this->lng->txt('timings_timings'),
1864  $this->ctrl->getLinkTargetByClass('ilcoursecontentgui', 'managePersonalTimings')
1865  );
1866  }
1867 
1868  // learning objectives
1869  if ($this->access->checkAccess('write', '', $this->ref_id)) {
1870  if ($this->object->getViewMode() == ilCourseConstants::IL_CRS_VIEW_OBJECTIVE or ilCourseObjective::_getCountObjectives($this->object->getId())) {
1871  $this->tabs_gui->addTarget(
1872  'crs_objectives',
1873  $this->ctrl->getLinkTargetByClass('illoeditorgui', ''),
1874  'illoeditorgui'
1875  );
1876  }
1877  }
1878 
1879  if (
1880  $this->access->checkAccess('visible', '', $this->ref_id) ||
1881  $this->access->checkAccess('join', '', $this->ref_id) ||
1882  $this->access->checkAccess('read', '', $this->ref_id)
1883  ) {
1884  $force_active =
1885  strcasecmp($this->ctrl->getCmdClass(), ilInfoScreenGUI::class) === 0 ||
1886  strcasecmp($this->ctrl->getCmdClass(), ilNoteGUI::class) === 0;
1887  $this->tabs_gui->addTarget(
1888  "info_short",
1889  $this->ctrl->getLinkTargetByClass(
1890  array("ilobjcoursegui", "ilinfoscreengui"),
1891  "showSummary"
1892  ),
1893  "infoScreen",
1894  "",
1895  "",
1896  $force_active
1897  );
1898  }
1899  if ($this->access->checkAccess('write', '', $this->ref_id)) {
1900  $force_active =
1901  strcasecmp($this->ctrl->getCmdClass(), ilConditionHandlerGUI::class) &&
1902  !$this->http->wrapper()->query()->has('item_id');
1903  $this->tabs_gui->addTarget(
1904  "settings",
1905  $this->ctrl->getLinkTarget($this, "edit"),
1906  array("edit", "editMapSettings", "editCourseIcons", "listStructure"),
1907  "",
1908  "",
1909  $force_active
1910  );
1911  }
1912 
1913  $is_participant = ilCourseParticipants::_isParticipant($this->ref_id, $this->user->getId());
1914  $mail = new ilMail($this->user->getId());
1915 
1916  $membership_gui = new ilCourseMembershipGUI($this, $this->object);
1917  $membership_gui->addMemberTab($this->tabs_gui, $is_participant);
1918 
1919  // badges
1920  if ($this->access->checkAccess('write', '', $this->ref_id)) {
1921  if (ilBadgeHandler::getInstance()->isObjectActive($this->object->getId())) {
1922  $this->tabs_gui->addTarget(
1923  "obj_tool_setting_badges",
1924  $this->ctrl->getLinkTargetByClass("ilbadgemanagementgui", ""),
1925  "",
1926  "ilbadgemanagementgui"
1927  );
1928  }
1929  }
1930 
1931  // skills
1932  if (ilContSkillPresentationGUI::isAccessible($this->ref_id)) {
1933  $this->tabs_gui->addTarget(
1934  "obj_tool_setting_skills",
1935  $this->ctrl->getLinkTargetByClass(array("ilcontainerskillgui", "ilcontskillpresentationgui"), ""),
1936  "",
1937  array("ilcontainerskillgui", "ilcontskillpresentationgui", "ilcontskilladmingui")
1938  );
1939  }
1940 
1941  // booking
1942  if ($this->access->checkAccess('write', '', $this->ref_id) && ilContainer::_lookupContainerSetting(
1943  $this->object->getId(),
1945  '0'
1946  )) {
1947  $this->tabs_gui->addTarget(
1948  "obj_tool_setting_booking",
1949  $this->ctrl->getLinkTargetByClass(array("ilbookinggatewaygui"), "")
1950  );
1951  }
1952 
1953  // learning progress
1954  if (ilLearningProgressAccess::checkAccess($this->object->getRefId(), $is_participant)) {
1955  $this->tabs_gui->addTarget(
1956  'learning_progress',
1957  $this->ctrl->getLinkTargetByClass(array('ilobjcoursegui', 'illearningprogressgui'), ''),
1958  '',
1959  array('illplistofobjectsgui', 'illplistofsettingsgui', 'illearningprogressgui', 'illplistofprogressgui')
1960  );
1961  }
1962 
1963  // meta data
1964  if ($this->access->checkAccess('write', '', $this->ref_id)) {
1965  $mdgui = new ilObjectMetaDataGUI($this->object);
1966  $mdtab = $mdgui->getTab();
1967  if ($mdtab) {
1968  $this->tabs_gui->addTarget(
1969  "meta_data",
1970  $mdtab,
1971  "",
1972  "ilobjectmetadatagui"
1973  );
1974  }
1975  }
1976 
1977  if ($this->access->checkAccess('write', '', $this->object->getRefId())) {
1978  $this->tabs_gui->addTarget(
1979  'export',
1980  $this->ctrl->getLinkTargetByClass('ilexportgui', ''),
1981  'export',
1982  'ilexportgui'
1983  );
1984  }
1985 
1986  if ($this->access->checkAccess('edit_permission', '', $this->ref_id)) {
1987  $this->tabs_gui->addTarget(
1988  "perm_settings",
1989  $this->ctrl->getLinkTargetByClass(array(get_class($this), 'ilpermissiongui'), "perm"),
1990  array("perm", "info", "owner"),
1991  'ilpermissiongui'
1992  );
1993  }
1994 
1995  // Join/Leave
1996  if ($this->access->checkAccess('join', '', $this->ref_id) && !$this->object->getMemberObject()->isAssigned()) {
1997  if (ilCourseWaitingList::_isOnList($this->user->getId(), $this->object->getId())) {
1998  $this->tabs_gui->addTab(
1999  'leave',
2000  $this->lng->txt('membership_leave'),
2001  $this->ctrl->getLinkTargetByClass('ilcourseregistrationgui', 'show', '')
2002  );
2003  } else {
2004  $this->tabs_gui->addTarget(
2005  "join",
2006  $this->ctrl->getLinkTargetByClass('ilcourseregistrationgui', "show"),
2007  'show',
2008  ""
2009  );
2010  }
2011  }
2012  if ($this->access->checkAccess('leave', '', $this->object->getRefId()) && $this->object->getMemberObject()->isMember()) {
2013  $this->tabs_gui->addTarget(
2014  "crs_unsubscribe",
2015  $this->ctrl->getLinkTarget($this, "unsubscribe"),
2016  'leave',
2017  ""
2018  );
2019  }
2020  }
This file is part of ILIAS, a powerful learning management system published by ILIAS open source e-Le...
This file is part of ILIAS, a powerful learning management system published by ILIAS open source e-Le...
static checkAccess(int $a_ref_id, bool $a_allow_only_read=true)
check access to learning progress
static _lookupContainerSetting(int $a_id, string $a_keyword, string $a_default_value=null)
static http()
Fetches the global http state from ILIAS.
static _getCountObjectives(int $a_obj_id, bool $a_activated_only=false)
static _isParticipant(int $a_ref_id, int $a_usr_id)
Static function to check if a user is a participant of the container object.
static _isOnList(int $a_usr_id, int $a_obj_id)
+ Here is the call graph for this function:

◆ hasAdminPermission()

ilObjCourseGUI::hasAdminPermission ( )
protected

Definition at line 3093 of file class.ilObjCourseGUI.php.

References ilCourseParticipant\_getInstanceByObjId(), ilObjectGUI\checkPermissionBool(), ILIAS\Repository\object(), and ILIAS\Repository\user().

Referenced by getLocalRoles().

3093  : bool
3094  {
3095  return
3096  ilCourseParticipant::_getInstanceByObjId($this->object->getId(), $this->user->getId())->isAdmin() ||
3097  $this->checkPermissionBool('edit_permission');
3098  }
static _getInstanceByObjId(int $a_obj_id, int $a_usr_id)
checkPermissionBool(string $perm, string $cmd="", string $type="", ?int $ref_id=null)
+ Here is the call graph for this function:
+ Here is the caller graph for this function:

◆ infoScreen()

ilObjCourseGUI::infoScreen ( )

Definition at line 196 of file class.ilObjCourseGUI.php.

References Vendor\Package\$c, $parts, ilObjectGUI\$tpl, $txt, ilCourseDefinedFieldDefinition\_fieldsToInfoString(), ilMDUtils\_fillHTMLMetaTags(), ilCourseDefinedFieldDefinition\_getFields(), ilExportFieldsInfo\_getInstanceByType(), ilCourseFile\_readFilesByCourse(), ILIAS\Repository\access(), ilObjectGUI\checkPermission(), ilObjectGUI\checkPermissionBool(), ilMailFormCall\CONTEXT_KEY, createMailSignature(), ILIAS\Repository\ctrl(), ilDatePresentation\formatDate(), ilDatePresentation\formatPeriod(), ilGlobalTemplateInterface\get(), ilPrivacySettings\getInstance(), ilParticipants\getInstanceByObjId(), ilMailFormCall\getLinkTarget(), ilMailGlobalServices\getMailObjectRefId(), ilCourseMailTemplateMemberContext\ID, IL_CAL_UNIX, ilCourseConstants\IL_CRS_SUBSCRIPTION_CONFIRMATION, ilCourseConstants\IL_CRS_SUBSCRIPTION_DEACTIVATED, ilCourseConstants\IL_CRS_SUBSCRIPTION_DIRECT, ilCourseConstants\IL_CRS_SUBSCRIPTION_PASSWORD, ILIAS\Repository\lng(), ilObjCourseAccess\lookupRegistrationInfo(), ilUtil\makeClickable(), ilAdvancedMDRecordGUI\MODE_INFO, ILIAS\Repository\object(), ilAdvancedMDRecordGUI\parse(), ilGlobalTemplateInterface\parseCurrentBlock(), ilGlobalTemplateInterface\setCurrentBlock(), ilAdvancedMDRecordGUI\setInfoObject(), ilGlobalTemplateInterface\setVariable(), and ILIAS\Repository\user().

Referenced by executeCommand(), and infoScreenObject().

196  : void
197  {
198  if (!$this->checkPermissionBool('read')) {
199  $this->checkPermission('visible');
200  }
201 
202  // Fill meta header tags
203  ilMDUtils::_fillHTMLMetaTags($this->object->getId(), $this->object->getId(), 'crs');
204 
205  $this->tabs_gui->setTabActive('info_short');
206  $files = ilCourseFile::_readFilesByCourse($this->object->getId());
207 
208  $info = new ilInfoScreenGUI($this);
209  $info->enablePrivateNotes();
210  $info->enableFeedback();
211  $info->enableNews();
212  $info->enableBookingInfo(true);
213  if ($this->access->checkAccess("write", "", $this->ref_id)) {
214  $info->enableNewsEditing();
215  }
216 
217  if (
218  strlen($this->object->getImportantInformation()) ||
219  strlen($this->object->getSyllabus()) ||
220  strlen((string) $this->object->getTargetGroup()) ||
221  count($files)) {
222  $info->addSection($this->lng->txt('crs_general_informations'));
223  }
224 
225  if (strlen($this->object->getImportantInformation())) {
226  $info->addProperty(
227  $this->lng->txt('crs_important_info'),
228  "<strong>" . nl2br(
229  ilUtil::makeClickable($this->object->getImportantInformation(), true) . "</strong>"
230  )
231  );
232  }
233  if (strlen($this->object->getSyllabus())) {
234  $info->addProperty($this->lng->txt('crs_syllabus'), nl2br(
235  ilUtil::makeClickable($this->object->getSyllabus(), true)
236  ));
237  }
238  if (strlen((string) $this->object->getTargetGroup())) {
239  $info->addProperty(
240  $this->lng->txt('crs_target_group'),
241  nl2br(
242  \ilUtil::makeClickable($this->object->getTargetGroup(), true)
243  )
244  );
245  }
246  // files
247  if ($files !== []) {
248  $tpl = new ilTemplate('tpl.event_info_file.html', true, true, 'Modules/Course');
249 
250  foreach ($files as $file) {
251  $tpl->setCurrentBlock("files");
252  $this->ctrl->setParameter($this, 'file_id', $file->getFileId());
253  $tpl->setVariable("DOWN_LINK", $this->ctrl->getLinkTarget($this, 'sendfile'));
254  $tpl->setVariable("DOWN_NAME", $file->getFileName());
255  $tpl->setVariable("DOWN_INFO_TXT", $this->lng->txt('crs_file_size_info'));
256  $tpl->setVariable("DOWN_SIZE", $file->getFileSize());
257  $tpl->setVariable("TXT_BYTES", $this->lng->txt('bytes'));
259  }
260  $info->addProperty(
261  $this->lng->txt('crs_file_download'),
262  $tpl->get()
263  );
264  }
265 
267  $record_gui->setInfoObject($info);
268  $record_gui->parse();
269 
270  // meta data
271  $info->addMetaDataSections($this->object->getId(), 0, $this->object->getType());
272 
273  // contact
274  if ($this->object->hasContactData()) {
275  $info->addSection($this->lng->txt("crs_contact"));
276  }
277  if (strlen($this->object->getContactName())) {
278  $info->addProperty(
279  $this->lng->txt("crs_contact_name"),
280  $this->object->getContactName()
281  );
282  }
283  if (strlen($this->object->getContactResponsibility())) {
284  $info->addProperty(
285  $this->lng->txt("crs_contact_responsibility"),
286  $this->object->getContactResponsibility()
287  );
288  }
289  if (strlen($this->object->getContactPhone())) {
290  $info->addProperty(
291  $this->lng->txt("crs_contact_phone"),
292  $this->object->getContactPhone()
293  );
294  }
295  if ($this->object->getContactEmail()) {
296  /* needs to be rbacsystem, does not work with ilAccess */
297  $has_mail_access = $this->rbacsystem->checkAccessOfUser(
298  $this->user->getId(),
299  'internal_mail',
301  );
302  $emails = explode(",", $this->object->getContactEmail());
303  $mailString = '';
304  foreach ($emails as $email) {
305  $email = trim($email);
306  if (!$has_mail_access) {
307  $mailString .= $email . "<br />";
308  continue;
309  }
310  $etpl = new ilTemplate("tpl.crs_contact_email.html", true, true, 'Modules/Course');
311  $etpl->setVariable(
312  "EMAIL_LINK",
314  $info,
315  'showSummary',
316  array(),
317  array(
318  'type' => 'new',
319  'rcp_to' => $email,
320  'sig' => $this->createMailSignature()
321  ),
322  array(
324  'ref_id' => $this->object->getRefId(),
325  'ts' => time()
326  )
327  )
328  );
329  $etpl->setVariable("CONTACT_EMAIL", $email);
330  $mailString .= $etpl->get() . "<br />";
331  }
332  $info->addProperty($this->lng->txt("crs_contact_email"), $mailString);
333  }
334  if (strlen($this->object->getContactConsultation())) {
335  $info->addProperty(
336  $this->lng->txt("crs_contact_consultation"),
337  nl2br($this->object->getContactConsultation())
338  );
339  }
340  // support contacts
342  $conts = $parts->getContacts();
343  if ($conts !== []) {
344  $info->addSection($this->lng->txt("crs_mem_contacts"));
345  foreach ($conts as $c) {
346  $pgui = new ilPublicUserProfileGUI($c);
347  $pgui->setBackUrl($this->ctrl->getLinkTargetByClass("ilinfoscreengui"));
348  $pgui->setEmbedded(true);
349  $info->addProperty("", $pgui->getHTML());
350  }
351  }
352 
353  // #10360
354  $info->enableAvailability(false);
355  $this->lng->loadLanguageModule("rep");
356  $info->addSection($this->lng->txt("rep_activation_availability"));
357  $info->showLDAPRoleGroupMappingInfo();
358 
359  // activation
360  $info->addAccessPeriodProperty();
361 
362  $txt = '';
363  switch ($this->object->getSubscriptionLimitationType()) {
365  $txt = $this->lng->txt("crs_info_reg_deactivated");
366  break;
367 
368  default:
369  switch ($this->object->getSubscriptionType()) {
371  $txt = $this->lng->txt("crs_info_reg_confirmation");
372  break;
374  $txt = $this->lng->txt("crs_info_reg_direct");
375  break;
377  $txt = $this->lng->txt("crs_info_reg_password");
378  break;
379  }
380  }
381 
382  // subscription
383  $info->addProperty($this->lng->txt("crs_info_reg"), $txt);
384  if ($this->object->getSubscriptionLimitationType() != ilCourseConstants::IL_CRS_SUBSCRIPTION_DEACTIVATED) {
385  if ($this->object->getSubscriptionUnlimitedStatus()) {
386  $info->addProperty(
387  $this->lng->txt("crs_reg_until"),
388  $this->lng->txt('crs_unlimited')
389  );
390  } elseif ($this->object->getSubscriptionStart() < time()) {
391  $info->addProperty(
392  $this->lng->txt("crs_reg_until"),
393  $this->lng->txt('crs_to') . ' ' .
394  ilDatePresentation::formatDate(new ilDateTime($this->object->getSubscriptionEnd(), IL_CAL_UNIX))
395  );
396  } elseif ($this->object->getSubscriptionStart() > time()) {
397  $info->addProperty(
398  $this->lng->txt("crs_reg_until"),
399  $this->lng->txt('crs_from') . ' ' .
400  ilDatePresentation::formatDate(new ilDateTime($this->object->getSubscriptionStart(), IL_CAL_UNIX))
401  );
402  }
403  if ($this->object->isSubscriptionMembershipLimited()) {
404  if ($this->object->getSubscriptionMinMembers()) {
405  $info->addProperty(
406  $this->lng->txt("mem_min_users"),
407  $this->object->getSubscriptionMinMembers()
408  );
409  }
410  if ($this->object->getSubscriptionMaxMembers()) {
411  $reg_info = ilObjCourseAccess::lookupRegistrationInfo($this->object->getId());
412  $info->addProperty(
413  $this->lng->txt('mem_free_places'),
414  (string) ($reg_info['reg_info_free_places'] ?? '0')
415  );
416  }
417  }
418  }
419 
420  if ($this->object->getCancellationEnd()) {
421  $info->addProperty(
422  $this->lng->txt('crs_cancellation_end'),
423  ilDatePresentation::formatDate($this->object->getCancellationEnd())
424  );
425  }
426 
427  if (
428  $this->object->getCourseStart() instanceof ilDateTime &&
429  !$this->object->getCourseStart()->isNull()
430  ) {
431  $info->addProperty(
432  $this->lng->txt('crs_period'),
434  $this->object->getCourseStart(),
435  $this->object->getCourseEnd()
436  )
437  );
438  }
439 
440  // Confirmation
441  $privacy = ilPrivacySettings::getInstance();
442 
443  if ($privacy->courseConfirmationRequired() || ilCourseDefinedFieldDefinition::_getFields($this->object->getId()) || $privacy->enabledCourseExport()) {
444  $field_info = ilExportFieldsInfo::_getInstanceByType($this->object->getType());
445 
446  $this->lng->loadLanguageModule('ps');
447  $info->addSection($this->lng->txt('crs_user_agreement_info'));
448  $info->addProperty($this->lng->txt('ps_export_data'), $field_info->exportableFieldsToInfoString());
449 
450  if ($fields = ilCourseDefinedFieldDefinition::_fieldsToInfoString($this->object->getId())) {
451  $info->addProperty($this->lng->txt('ps_crs_user_fields'), $fields);
452  }
453  }
454  $info->enableLearningProgress(true);
455 
456  // forward the command
457  $this->ctrl->forwardCommand($info);
458  }
Class ilInfoScreenGUI.
if($clientAssertionType !='urn:ietf:params:oauth:client-assertion-type:jwt-bearer'|| $grantType !='client_credentials') $parts
Definition: ltitoken.php:64
static lookupRegistrationInfo(int $a_obj_id)
static getInstanceByObjId(int $a_obj_id)
Get instance by obj type.
static formatDate(ilDateTime $date, bool $a_skip_day=false, bool $a_include_wd=false, bool $include_seconds=false)
get(string $part=self::DEFAULT_BLOCK)
Renders the given block and returns the html string.
static getLinkTarget( $gui, string $cmd, array $gui_params=[], array $mail_params=[], array $context_params=[])
static _fillHTMLMetaTags(int $a_rbac_id, int $a_obj_id, string $a_type)
static _readFilesByCourse(int $a_course_id)
ilAdvancedMDRecordGUI $record_gui
setVariable(string $variable, $value='')
Sets the given variable to the given value.
static _getFields(int $a_container_id, $a_sort=self::IL_CDF_SORT_NAME)
Get all fields of a container.
const IL_CAL_UNIX
GUI class for public user profile presentation.
ilGlobalTemplateInterface $tpl
createMailSignature()
Create a course mail signature.
$txt
Definition: error.php:14
checkPermissionBool(string $perm, string $cmd="", string $type="", ?int $ref_id=null)
setCurrentBlock(string $part=self::DEFAULT_BLOCK)
Sets the template to the given block.
static _getInstanceByType(string $a_type)
Get Singleton Instance.
static formatPeriod(ilDateTime $start, ilDateTime $end, bool $a_skip_starting_day=false)
Format a period of two dates Shows: 14.
setInfoObject(ilInfoScreenGUI $info)
get info sections
parseCurrentBlock(string $block_name=self::DEFAULT_BLOCK)
Parses the given block.
static makeClickable(string $a_text, bool $detectGotoLinks=false)
checkPermission(string $perm, string $cmd="", string $type="", ?int $ref_id=null)
+ Here is the call graph for this function:
+ Here is the caller graph for this function:

◆ infoScreenObject()

ilObjCourseGUI::infoScreenObject ( )

this one is called from the info button in the repository not very nice to set cmdClass/Cmd manually, if everything works through ilCtrl in the future this may be changed

Todo:

Definition at line 189 of file class.ilObjCourseGUI.php.

References ILIAS\Repository\ctrl(), and infoScreen().

Referenced by executeCommand().

189  : void
190  {
191  $this->ctrl->setCmd("showSummary");
192  $this->ctrl->setCmdClass("ilinfoscreengui");
193  $this->infoScreen();
194  }
+ Here is the call graph for this function:
+ Here is the caller graph for this function:

◆ initEditForm()

ilObjCourseGUI::initEditForm ( )
protected

Definition at line 1018 of file class.ilObjCourseGUI.php.

References ilContainerGUI\$form, ilObjectGUI\$settings, ilObjUserTracking\_enabledLearningProgress(), ilContainer\_lookupContainerSetting(), ilPropertyFormGUI\addCommandButton(), ilPropertyFormGUI\addItem(), ILIAS\Repository\ctrl(), ilMembershipRegistrationCodeUtils\generateCode(), ilObjectLP\getInstance(), ilPrivacySettings\getInstance(), ilObjectGUI\getObjectService(), getSubServices(), IL_CAL_UNIX, ilCourseConstants\IL_CRS_SUBSCRIPTION_CONFIRMATION, ilCourseConstants\IL_CRS_SUBSCRIPTION_DEACTIVATED, ilCourseConstants\IL_CRS_SUBSCRIPTION_DIRECT, ilCourseConstants\IL_CRS_SUBSCRIPTION_PASSWORD, ilCourseConstants\IL_CRS_SUBSCRIPTION_UNLIMITED, ilCourseConstants\IL_CRS_VIEW_BY_TYPE, ilCourseConstants\IL_CRS_VIEW_OBJECTIVE, ilCourseConstants\IL_CRS_VIEW_SESSIONS, ilCourseConstants\IL_CRS_VIEW_SIMPLE, ilCourseConstants\IL_CRS_VIEW_TIMING, ilCourseConstants\IL_CRS_VIEW_TIMING_ABSOLUTE, ilCourseConstants\IL_CRS_VIEW_TIMING_RELATIVE, ilObjectGUI\initDidacticTemplate(), ilContainerGUI\initListPresentationForm(), ilObjectServiceSettingsGUI\initServiceSettingsForm(), ilContainerGUI\initSortingForm(), ILIAS\Repository\lng(), ilCourseConstants\MAIL_ALLOWED_ALL, ilCourseConstants\MAIL_ALLOWED_TUTORS, ILIAS\Repository\object(), ilFormGUI\setFormAction(), ilFormPropertyGUI\setInfo(), ilPropertyFormGUI\setTitle(), ilRadioGroupInputGUI\setValue(), ilSelectInputGUI\setValue(), ilContainer\SORT_ACTIVATION, ilContainer\SORT_CREATION, ilContainer\SORT_MANUAL, ilContainer\SORT_TITLE, ilObjCourse\STATUS_DETERMINATION_LP, and ilObjCourse\STATUS_DETERMINATION_MANUAL.

Referenced by updateObject().

1019  {
1020  $obj_service = $this->getObjectService();
1021  $setting = $this->settings;
1022 
1023  $form = new ilPropertyFormGUI();
1024  $form->setTitle($this->lng->txt('crs_edit'));
1025 
1026  $form->addCommandButton('update', $this->lng->txt('save'));
1027  $form->addCommandButton('cancel', $this->lng->txt('cancel'));
1028 
1029  $form->setFormAction($this->ctrl->getFormAction($this, 'update'));
1030 
1031  // title and description
1032  $this->initFormTitleDescription($form);
1033 
1034  // Show didactic template type
1035  $this->initDidacticTemplate($form);
1036 
1037  // period
1038  $cdur = new ilDateDurationInputGUI($this->lng->txt('crs_period'), 'period');
1039  $this->lng->loadLanguageModule('mem');
1040  $cdur->enableToggleFullTime(
1041  $this->lng->txt('mem_period_without_time'),
1042  !$this->object->getCourseStartTimeIndication()
1043  );
1044  $cdur->setShowTime(true);
1045  $cdur->setInfo($this->lng->txt('crs_period_info'));
1046  $cdur->setStart($this->object->getCourseStart());
1047  $cdur->setEnd($this->object->getCourseEnd());
1048  $form->addItem($cdur);
1049 
1050  // activation/availability
1051 
1052  $this->lng->loadLanguageModule('rep');
1053 
1054  $section = new ilFormSectionHeaderGUI();
1055  $section->setTitle($this->lng->txt('rep_activation_availability'));
1056  $form->addItem($section);
1057 
1058  $online = new ilCheckboxInputGUI($this->lng->txt('rep_activation_online'), 'activation_online');
1059  $online->setChecked(!$this->object->getOfflineStatus());
1060  $online->setInfo($this->lng->txt('crs_activation_online_info'));
1061  $form->addItem($online);
1062 
1063  $dur = new ilDateDurationInputGUI($this->lng->txt('rep_time_period'), "access_period");
1064  $dur->setShowTime(true);
1065  $dur->setStart(new ilDateTime($this->object->getActivationStart(), IL_CAL_UNIX));
1066  $dur->setEnd(new ilDateTime($this->object->getActivationEnd(), IL_CAL_UNIX));
1067  $form->addItem($dur);
1068 
1069  $visible = new ilCheckboxInputGUI(
1070  $this->lng->txt('rep_activation_limited_visibility'),
1071  'activation_visibility'
1072  );
1073  $visible->setInfo($this->lng->txt('crs_activation_limited_visibility_info'));
1074  $visible->setChecked((bool) $this->object->getActivationVisibility());
1075  $dur->addSubItem($visible);
1076 
1077  $section = new ilFormSectionHeaderGUI();
1078  $section->setTitle($this->lng->txt('crs_reg'));
1079  $form->addItem($section);
1080 
1081  // time limit
1082  $sdur = new ilDateDurationInputGUI($this->lng->txt('crs_registration_limited'), "subscription_period");
1083  $sdur->setShowTime(true);
1084  if ($this->object->getSubscriptionStart()) {
1085  $sdur->setStart(new ilDateTime($this->object->getSubscriptionStart(), IL_CAL_UNIX));
1086  }
1087  if ($this->object->getSubscriptionEnd()) {
1088  $sdur->setEnd(new ilDateTime($this->object->getSubscriptionEnd(), IL_CAL_UNIX));
1089  }
1090 
1091  $reg_proc = new ilRadioGroupInputGUI('', 'subscription_type');
1092  $reg_proc->setValue(
1093  ($this->object->getSubscriptionLimitationType() != ilCourseConstants::IL_CRS_SUBSCRIPTION_DEACTIVATED)
1094  ? (string) $this->object->getSubscriptionType()
1096  );
1097 
1098  $opt = new ilRadioOption(
1099  $this->lng->txt('crs_subscription_options_direct'),
1101  );
1102  $reg_proc->addOption($opt);
1103 
1104  $opt = new ilRadioOption(
1105  $this->lng->txt('crs_subscription_options_password'),
1107  );
1108 
1109  $pass = new ilTextInputGUI($this->lng->txt("password"), 'subscription_password');
1110  $pass->setRequired(true);
1111  $pass->setInfo($this->lng->txt('crs_reg_password_info'));
1112  $pass->setSubmitFormOnEnter(true);
1113  $pass->setSize(32);
1114  $pass->setMaxLength(32);
1115  $pass->setValue($this->object->getSubscriptionPassword());
1116 
1117  $opt->addSubItem($pass);
1118  $reg_proc->addOption($opt);
1119 
1120  $opt = new ilRadioOption(
1121  $this->lng->txt('crs_subscription_options_confirmation'),
1123  );
1124  $opt->setInfo($this->lng->txt('crs_registration_confirmation_info'));
1125  $reg_proc->addOption($opt);
1126 
1127  $opt_self_enrollment_enabled = new ilRadioOption(
1128  $this->lng->txt('crs_reg_selfreg'),
1130  );
1131  $opt_self_enrollment_enabled->addSubItem($reg_proc);
1132  $opt_self_enrollment_enabled->addSubItem($sdur);
1133  $opt_self_enrollment_disabled = new ilRadioOption(
1134  $this->lng->txt('crs_reg_no_selfreg'),
1136  );
1137  $opt_self_enrollment_disabled->setInfo($this->lng->txt('crs_registration_deactivated'));
1138  $reg_proc_subscription_reg_type = new ilRadioGroupInputGUI(
1139  $this->lng->txt('crs_registration_type'),
1140  'subscription_limitation_type'
1141  );
1142  $reg_proc_subscription_reg_type->setValue(
1143  $this->object->getSubscriptionLimitationType() !== ilCourseConstants::IL_CRS_SUBSCRIPTION_DEACTIVATED
1146  );
1147  $reg_proc_subscription_reg_type->addOption($opt_self_enrollment_enabled);
1148  $reg_proc_subscription_reg_type->addOption($opt_self_enrollment_disabled);
1149  $form->addItem($reg_proc_subscription_reg_type);
1150 
1151  // Registration codes
1152  $reg_code = new ilCheckboxInputGUI($this->lng->txt('crs_reg_code'), 'reg_code_enabled');
1153  $reg_code->setChecked($this->object->isRegistrationAccessCodeEnabled());
1154  $reg_code->setValue('1');
1155  $reg_code->setInfo($this->lng->txt('crs_reg_code_enabled_info'));
1156 
1157  // Create default access code
1158  if (!$this->object->getRegistrationAccessCode()) {
1159  $this->object->setRegistrationAccessCode(ilMembershipRegistrationCodeUtils::generateCode());
1160  }
1161  $reg_link = new ilHiddenInputGUI('reg_code');
1162  $reg_link->setValue($this->object->getRegistrationAccessCode());
1163  $form->addItem($reg_link);
1164 
1165  $link = new ilCustomInputGUI($this->lng->txt('crs_reg_code_link'));
1166  $val = ilLink::_getLink(
1167  $this->object->getRefId(),
1168  $this->object->getType(),
1169  array(),
1170  'rcode' . $this->object->getRegistrationAccessCode()
1171  );
1172  $link->setHtml('<span class="small">' . $val . '</span>');
1173  $reg_code->addSubItem($link);
1174 
1175  $form->addItem($reg_code);
1176 
1177  // cancellation limit
1178  $cancel = new ilDateTimeInputGUI($this->lng->txt('crs_cancellation_end'), 'cancel_end');
1179  $cancel->setInfo($this->lng->txt('crs_cancellation_end_info'));
1180  $cancel_end = $this->object->getCancellationEnd();
1181  if ($cancel_end) {
1182  $cancel->setDate($cancel_end);
1183  }
1184  $form->addItem($cancel);
1185 
1186  // Max members
1187  $lim = new ilCheckboxInputGUI(
1188  $this->lng->txt('crs_subscription_max_members_short'),
1189  'subscription_membership_limitation'
1190  );
1191  $lim->setInfo($this->lng->txt('crs_subscription_max_members_short_info'));
1192  $lim->setValue((string) 1);
1193  $lim->setChecked($this->object->isSubscriptionMembershipLimited());
1194 
1195  $min = new ilTextInputGUI('', 'subscription_min');
1196  $min->setSubmitFormOnEnter(true);
1197  $min->setSize(4);
1198  $min->setMaxLength(4);
1199  $min->setValue($this->object->getSubscriptionMinMembers() ?: '');
1200  $min->setTitle($this->lng->txt('crs_subscription_min_members'));
1201  $min->setInfo($this->lng->txt('crs_subscription_min_members_info'));
1202  $lim->addSubItem($min);
1203 
1204  $max = new ilTextInputGUI('', 'subscription_max');
1205  $max->setSubmitFormOnEnter(true);
1206  $max->setSize(4);
1207  $max->setMaxLength(4);
1208  $max->setValue($this->object->getSubscriptionMaxMembers() ?: '');
1209  $max->setTitle($this->lng->txt('crs_subscription_max_members'));
1210  $max->setInfo($this->lng->txt('crs_reg_max_info'));
1211 
1212  $lim->addSubItem($max);
1213 
1214  $wait = new ilRadioGroupInputGUI($this->lng->txt('crs_waiting_list'), 'waiting_list');
1215  $option = new ilRadioOption($this->lng->txt('none'), '0');
1216  $wait->addOption($option);
1217 
1218  $option = new ilRadioOption($this->lng->txt('crs_waiting_list_no_autofill'), '1');
1219  $option->setInfo($this->lng->txt('crs_wait_info'));
1220  $wait->addOption($option);
1221 
1222  $option = new ilRadioOption($this->lng->txt('crs_waiting_list_autofill'), '2');
1223  $option->setInfo($this->lng->txt('crs_waiting_list_autofill_info'));
1224  $wait->addOption($option);
1225 
1226  if ($this->object->hasWaitingListAutoFill()) {
1227  $wait->setValue('2');
1228  } elseif ($this->object->enabledWaitingList()) {
1229  $wait->setValue('1');
1230  } else {
1231  $wait->setValue('0');
1232  }
1233  $lim->addSubItem($wait);
1234  $form->addItem($lim);
1235  $pres = new ilFormSectionHeaderGUI();
1236  $pres->setTitle($this->lng->txt('crs_view_mode'));
1237 
1238  $form->addItem($pres);
1239 
1240  // title and icon visibility
1241  $form = $obj_service->commonSettings()->legacyForm($form, $this->object)->addTitleIconVisibility();
1242 
1243  // top actions visibility
1244  $form = $obj_service->commonSettings()->legacyForm($form, $this->object)->addTopActionsVisibility();
1245 
1246  // breadcrumbs
1247  if ($setting->get("rep_breadcr_crs") && $setting->get("rep_breadcr_crs_overwrite")) {
1248  $add = $setting->get("rep_breadcr_crs_default")
1249  ? " (" . $this->lng->txt("crs_breadcrumb_crs_only") . ")"
1250  : " (" . $this->lng->txt("crs_breadcrumb_full_path") . ")";
1251  $options = array(
1252  self::BREADCRUMB_DEFAULT => $this->lng->txt("crs_sys_default") . $add,
1253  self::BREADCRUMB_CRS_ONLY => $this->lng->txt("crs_breadcrumb_crs_only"),
1254  self::BREADCRUMB_FULL_PATH => $this->lng->txt("crs_breadcrumb_full_path")
1255  );
1256  $si = new ilSelectInputGUI($this->lng->txt("crs_shorten_breadcrumb"), "rep_breacrumb");
1257  $si->setValue((int) ilContainer::_lookupContainerSetting($this->object->getId(), "rep_breacrumb"));
1258  $si->setOptions($options);
1259  $form->addItem($si);
1260  }
1261 
1262  // custom icon
1263  $form = $obj_service->commonSettings()->legacyForm($form, $this->object)->addIcon();
1264 
1265  // tile image
1266  $form = $obj_service->commonSettings()->legacyForm($form, $this->object)->addTileImage();
1267 
1268  // list presentation
1270 
1271  // presentation type
1272  $view_type = new ilRadioGroupInputGUI($this->lng->txt('crs_presentation_type'), 'view_mode');
1273  $view_type->setValue($this->object->getViewMode());
1274 
1275  $opts = new ilRadioOption(
1276  $this->lng->txt('cntr_view_sessions'),
1278  );
1279  $opts->setInfo($this->lng->txt('cntr_view_info_sessions'));
1280  $view_type->addOption($opts);
1281 
1282  // Limited sessions
1283  $sess = new ilCheckboxInputGUI($this->lng->txt('sess_limit'), 'sl');
1284  $sess->setValue('1');
1285  $sess->setChecked($this->object->isSessionLimitEnabled());
1286  $sess->setInfo($this->lng->txt('sess_limit_info'));
1287 
1288  $prev = new ilNumberInputGUI($this->lng->txt('sess_num_prev'), 'sp');
1289  #$prev->setSubmitFormOnEnter(true);
1290  $prev->setMinValue(0);
1291  $prev->setValue(
1292  $this->object->getNumberOfPreviousSessions() == -1 ?
1293  '' :
1294  $this->object->getNumberOfPreviousSessions()
1295  );
1296  $prev->setSize(2);
1297  $prev->setMaxLength(3);
1298  $sess->addSubItem($prev);
1299 
1300  $next = new ilNumberInputGUI($this->lng->txt('sess_num_next'), 'sn');
1301  #$next->setSubmitFormOnEnter(true);
1302  $next->setMinValue(0);
1303  $next->setValue(
1304  $this->object->getNumberOfNextSessions() == -1 ?
1305  '' :
1306  $this->object->getNumberOfnextSessions()
1307  );
1308  $next->setSize(2);
1309  $next->setMaxLength(3);
1310  $sess->addSubItem($next);
1311 
1312  $opts->addSubItem($sess);
1313 
1314  $optsi = new ilRadioOption($this->lng->txt('cntr_view_simple'), (string) ilCourseConstants::IL_CRS_VIEW_SIMPLE);
1315  $optsi->setInfo($this->lng->txt('cntr_view_info_simple'));
1316  $view_type->addOption($optsi);
1317 
1318  $optbt = new ilRadioOption(
1319  $this->lng->txt('cntr_view_by_type'),
1321  );
1322  $optbt->setInfo($this->lng->txt('cntr_view_info_by_type'));
1323  $view_type->addOption($optbt);
1324 
1325  $opto = new ilRadioOption(
1326  $this->lng->txt('crs_view_objective'),
1328  );
1329  $opto->setInfo($this->lng->txt('crs_view_info_objective'));
1330  $view_type->addOption($opto);
1331 
1332  $optt = new ilRadioOption($this->lng->txt('crs_view_timing'), (string) ilCourseConstants::IL_CRS_VIEW_TIMING);
1333  $optt->setInfo($this->lng->txt('crs_view_info_timing'));
1334 
1335  // cognos-blu-patch: begin
1336  $timing = new ilRadioGroupInputGUI($this->lng->txt('crs_view_timings'), "timing_mode");
1337  $timing->setValue($this->object->getTimingMode());
1338 
1339  $absolute = new ilRadioOption(
1340  $this->lng->txt('crs_view_timing_absolute'),
1342  );
1343  $absolute->setInfo($this->lng->txt('crs_view_info_timing_absolute'));
1344  $timing->addOption($absolute);
1345 
1346  $relative = new ilRadioOption(
1347  $this->lng->txt('crs_view_timing_relative'),
1349  );
1350  $relative->setInfo($this->lng->txt('crs_view_info_timing_relative'));
1351  $timing->addOption($relative);
1352 
1353  $optt->addSubItem($timing);
1354  // cognos-blu-patch: end
1355 
1356  $view_type->addOption($optt);
1357 
1358  $form->addItem($view_type);
1359 
1360  $this->initSortingForm(
1361  $form,
1362  array(
1367  )
1368  );
1369 
1370  // lp vs. course status
1372  $olp = ilObjectLP::getInstance($this->object->getId());
1373  if ($olp->getCurrentMode()) {
1374  $lp_status = new ilFormSectionHeaderGUI();
1375  $lp_status->setTitle($this->lng->txt('crs_course_status_of_users'));
1376  $form->addItem($lp_status);
1377 
1378  $lp_status_options = new ilRadioGroupInputGUI($this->lng->txt('crs_status_determination'), "status_dt");
1379  // $lp_status_options->setRequired(true);
1380  $lp_status_options->setValue($this->object->getStatusDetermination());
1381 
1382  $lp_option = new ilRadioOption(
1383  $this->lng->txt('crs_status_determination_lp'),
1385  $this->lng->txt('crs_status_determination_lp_info')
1386  );
1387  $lp_status_options->addOption($lp_option);
1388  $lp_status_options->addOption(new ilRadioOption(
1389  $this->lng->txt('crs_status_determination_manual'),
1391  ));
1392 
1393  $form->addItem($lp_status_options);
1394  }
1395  }
1396 
1397  // additional features
1398  $feat = new ilFormSectionHeaderGUI();
1399  $feat->setTitle($this->lng->txt('obj_features'));
1400  $form->addItem($feat);
1401 
1403  $this->object->getId(),
1404  $form,
1405  $this->getSubServices()
1406  );
1407 
1408  $mem = new ilCheckboxInputGUI($this->lng->txt('crs_show_members'), 'show_members');
1409  $mem->setChecked($this->object->getShowMembers());
1410  $mem->setInfo($this->lng->txt('crs_show_members_info'));
1411  $form->addItem($mem);
1412 
1413  // check privacy
1414  if (\ilPrivacySettings::getInstance()->participantsListInCoursesEnabled()) {
1415  $part_list = new ilCheckboxInputGUI($this->lng->txt('crs_show_member_export'), 'show_members_export');
1416  $part_list->setChecked($this->object->getShowMembersExport());
1417  $part_list->setInfo($this->lng->txt('crs_show_member_export_info'));
1418  $mem->addSubItem($part_list);
1419  }
1420 
1421  // Show members type
1422  $mail_type = new ilRadioGroupInputGUI($this->lng->txt('crs_mail_type'), 'mail_type');
1423  $mail_type->setValue($this->object->getMailToMembersType());
1424 
1425  $mail_tutors = new ilRadioOption(
1426  $this->lng->txt('crs_mail_tutors_only'),
1428  $this->lng->txt('crs_mail_tutors_only_info')
1429  );
1430  $mail_type->addOption($mail_tutors);
1431 
1432  $mail_all = new ilRadioOption(
1433  $this->lng->txt('crs_mail_all'),
1435  $this->lng->txt('crs_mail_all_info')
1436  );
1437  $mail_type->addOption($mail_all);
1438  $form->addItem($mail_type);
1439 
1440  // Notification Settings
1441  /*$notification = new ilFormSectionHeaderGUI();
1442  $notification->setTitle($this->lng->txt('crs_notification'));
1443  $form->addItem($notification);*/
1444 
1445  // Self notification
1446  $not = new ilCheckboxInputGUI($this->lng->txt('crs_auto_notification'), 'auto_notification');
1447  $not->setValue('1');
1448  $not->setInfo($this->lng->txt('crs_auto_notification_info'));
1449  $not->setChecked($this->object->getAutoNotification());
1450  $form->addItem($not);
1451 
1452  $desk = new ilCheckboxInputGUI($this->lng->txt('crs_add_remove_from_desktop'), 'abo');
1453  $desk->setChecked($this->object->getAboStatus());
1454  $desk->setInfo($this->lng->txt('crs_add_remove_from_desktop_info'));
1455  $form->addItem($desk);
1456 
1457  // Edit ecs export settings
1458  $ecs = new ilECSCourseSettings($this->object);
1459  $ecs->addSettingsToForm($form, 'crs');
1460  return $form;
1461  }
This file is part of ILIAS, a powerful learning management system published by ILIAS open source e-Le...
This class represents a selection list property in a property form.
const IL_CAL_UNIX
const STATUS_DETERMINATION_LP
static _lookupContainerSetting(int $a_id, string $a_keyword, string $a_default_value=null)
This class represents a date/time property in a property form.
This file is part of ILIAS, a powerful learning management system published by ILIAS open source e-Le...
This class represents a property in a property form.
setFormAction(string $a_formaction)
setValue($a_value)
Set Value.
initDidacticTemplate(ilPropertyFormGUI $form)
static initServiceSettingsForm(int $obj_id, ilPropertyFormGUI $form, array $services)
const STATUS_DETERMINATION_MANUAL
addCommandButton(string $a_cmd, string $a_text, string $a_id="")
ilPropertyFormGUI $form
static generateCode()
Generate new registration key.
initListPresentationForm(ilPropertyFormGUI $form)
Add list presentation settings to form.
initSortingForm(ilPropertyFormGUI $form, array $a_sorting_settings)
Append sorting settings to property form.
static getInstance(int $obj_id)
ilSetting $settings
This file is part of ILIAS, a powerful learning management system published by ILIAS open source e-Le...
+ Here is the call graph for this function:
+ Here is the caller graph for this function:

◆ initHeaderAction()

ilObjCourseGUI::initHeaderAction ( ?string  $sub_type = null,
?int  $sub_id = null 
)
protected

Definition at line 2830 of file class.ilObjCourseGUI.php.

References ilParticipants\_isParticipant(), ILIAS\Repository\ctrl(), ilUtil\getImagePath(), ilMembershipNotifications\isActiveForRefId(), ILIAS\Repository\lng(), and ILIAS\Repository\user().

2830  : ?ilObjectListGUI
2831  {
2832  $lg = parent::initHeaderAction($sub_type, $sub_id);
2833 
2834  if ($lg && $this->ref_id && ilCourseParticipants::_isParticipant($this->ref_id, $this->user->getId())) {
2835  // certificate
2836 
2837  $validator = new ilCertificateDownloadValidator();
2838  if ($validator->isCertificateDownloadable($this->user->getId(), $this->object->getId())) {
2839  $cert_url = $this->ctrl->getLinkTarget($this, "deliverCertificate");
2840 
2841  $this->lng->loadLanguageModule("certificate");
2842  $lg->addCustomCommand($cert_url, "download_certificate");
2843 
2844  $lg->addHeaderIcon(
2845  "cert_icon",
2846  ilUtil::getImagePath("standard/icon_cert.svg"),
2847  $this->lng->txt("download_certificate"),
2848  null,
2849  null,
2850  $cert_url
2851  );
2852  }
2853 
2854  // notification
2855  if (ilMembershipNotifications::isActiveForRefId($this->ref_id)) {
2856  $noti = new ilMembershipNotifications($this->ref_id);
2857  if (!$noti->isCurrentUserActive()) {
2858  $lg->addHeaderIcon(
2859  "not_icon",
2860  ilUtil::getImagePath("object/notification_off.svg"),
2861  $this->lng->txt("crs_notification_deactivated")
2862  );
2863 
2864  $this->ctrl->setParameter($this, "crs_ntf", 1);
2865  $caption = "crs_activate_notification";
2866  } else {
2867  $lg->addHeaderIcon(
2868  "not_icon",
2869  ilUtil::getImagePath("object/notification_on.svg"),
2870  $this->lng->txt("crs_notification_activated")
2871  );
2872 
2873  $this->ctrl->setParameter($this, "crs_ntf", 0);
2874  $caption = "crs_deactivate_notification";
2875  }
2876 
2877  if ($noti->canCurrentUserEdit()) {
2878  $lg->addCustomCommand(
2879  $this->ctrl->getLinkTarget($this, "saveNotification"),
2880  $caption
2881  );
2882  }
2883 
2884  $this->ctrl->setParameter($this, "crs_ntf", "");
2885  }
2886  }
2887 
2888  return $lg;
2889  }
static getImagePath(string $img, string $module_path="", string $mode="output", bool $offline=false)
get image path (for images located in a template directory)
Validates if an active certificate is stored in the database and can be downloaded by the user...
static _isParticipant(int $a_ref_id, int $a_usr_id)
Static function to check if a user is a participant of the container object.
This file is part of ILIAS, a powerful learning management system published by ILIAS open source e-Le...
+ Here is the call graph for this function:

◆ initInfoEditor()

ilObjCourseGUI::initInfoEditor ( )

Definition at line 580 of file class.ilObjCourseGUI.php.

References ilContainerGUI\$form, ilPropertyFormGUI\addCommandButton(), ilPropertyFormGUI\addItem(), ILIAS\Repository\ctrl(), ilFileInputGUI\enableFileNameSelection(), ILIAS\Repository\lng(), ilAdvancedMDRecordGUI\MODE_EDITOR, ILIAS\Repository\object(), ilFormGUI\setFormAction(), ilFormGUI\setMultipart(), ilAdvancedMDRecordGUI\setPropertyForm(), ilPropertyFormGUI\setTitle(), and ilTextAreaInputGUI\setValue().

Referenced by editInfoObject(), executeCommand(), and updateInfoObject().

581  {
582  $form = new ilPropertyFormGUI();
583  $form->setFormAction($this->ctrl->getFormAction($this, 'updateInfo'));
584  $form->setMultipart(true);
585  $form->setTitle($this->lng->txt('crs_general_info'));
586  $form->addCommandButton('updateInfo', $this->lng->txt('save'));
587  $form->addCommandButton('cancel', $this->lng->txt('cancel'));
588 
589  $area = new ilTextAreaInputGUI($this->lng->txt('crs_important_info'), 'important');
590  $area->setValue($this->object->getImportantInformation());
591  $area->setRows(6);
592  $area->setCols(80);
593  $form->addItem($area);
594 
595  $area = new ilTextAreaInputGUI($this->lng->txt('crs_syllabus'), 'syllabus');
596  $area->setValue($this->object->getSyllabus());
597  $area->setRows(6);
598  $area->setCols(80);
599  $form->addItem($area);
600 
601  $tg = new \ilTextAreaInputGUI($this->lng->txt('crs_target_group'), 'target_group');
602  $tg->setValue($this->object->getTargetGroup() ?? "");
603  $tg->setRows(6);
604  $form->addItem($tg);
605 
606  $section = new ilFormSectionHeaderGUI();
607  $section->setTitle($this->lng->txt('crs_info_download'));
608  $form->addItem($section);
609 
610  $file = new ilFileInputGUI($this->lng->txt('crs_file'), 'file');
611  $file->enableFileNameSelection('file_name');
612  $form->addItem($file);
613 
614  $section = new ilFormSectionHeaderGUI();
615  $section->setTitle($this->lng->txt('crs_contact'));
616  $form->addItem($section);
617 
618  $text = new ilTextInputGUI($this->lng->txt('crs_contact_name'), 'contact_name');
619  $text->setValue($this->object->getContactName());
620  $text->setSize(40);
621  $text->setMaxLength(70);
622  $form->addItem($text);
623 
624  $text = new ilTextInputGUI($this->lng->txt('crs_contact_responsibility'), 'contact_responsibility');
625  $text->setValue($this->object->getContactResponsibility());
626  $text->setSize(40);
627  $text->setMaxLength(70);
628  $form->addItem($text);
629 
630  $text = new ilTextInputGUI($this->lng->txt('crs_contact_phone'), 'contact_phone');
631  $text->setValue($this->object->getContactPhone());
632  $text->setSize(40);
633  $text->setMaxLength(40);
634  $form->addItem($text);
635 
636  $text = new ilTextInputGUI($this->lng->txt('crs_contact_email'), 'contact_email');
637  $text->setValue($this->object->getContactEmail());
638  $text->setInfo($this->lng->txt('crs_contact_email_info'));
639  $text->setSize(40);
640  $text->setMaxLength(255);
641  $form->addItem($text);
642 
643  $area = new ilTextAreaInputGUI($this->lng->txt('crs_contact_consultation'), 'contact_consultation');
644  $area->setValue($this->object->getContactConsultation());
645  $area->setRows(6);
646  $area->setCols(80);
647  $form->addItem($area);
648 
649  $this->record_gui = new ilAdvancedMDRecordGUI(
651  'crs',
652  $this->object->getId()
653  );
654  $this->record_gui->setPropertyForm($form);
655  $this->record_gui->parse();
656  return $form;
657  }
setMultipart(bool $a_multipart)
setPropertyForm(ilPropertyFormGUI $form)
enableFileNameSelection(string $a_post_var)
This class represents a file property in a property form.
setFormAction(string $a_formaction)
addCommandButton(string $a_cmd, string $a_text, string $a_id="")
ilPropertyFormGUI $form
This class represents a text area property in a property form.
+ Here is the call graph for this function:
+ Here is the caller graph for this function:

◆ jump2UsersGalleryObject()

ilObjCourseGUI::jump2UsersGalleryObject ( )
protected

Definition at line 3100 of file class.ilObjCourseGUI.php.

References ILIAS\Repository\ctrl().

3100  : void
3101  {
3102  $this->ctrl->redirectByClass(ilUsersGalleryGUI::class);
3103  }
+ Here is the call graph for this function:

◆ leaveObject()

ilObjCourseGUI::leaveObject ( )

Definition at line 1753 of file class.ilObjCourseGUI.php.

References ilObjectGUI\checkPermission(), ILIAS\Repository\ctrl(), ILIAS\Repository\lng(), ILIAS\Repository\object(), ILIAS\Repository\user(), and ilObjectGUI\viewObject().

Referenced by unsubscribeObject().

1753  : void
1754  {
1755  $this->checkPermission('leave');
1756 
1757  if ($this->object->getMembersObject()->isLastAdmin($this->user->getId())) {
1758  $this->tpl->setOnScreenMessage('failure', $this->lng->txt('crs_min_one_admin'));
1759  $this->viewObject();
1760  return;
1761  }
1762 
1763  $this->tabs_gui->setTabActive('crs_unsubscribe');
1764  $cgui = new ilConfirmationGUI();
1765  $cgui->setHeaderText($this->lng->txt('crs_unsubscribe_sure'));
1766  $cgui->setFormAction($this->ctrl->getFormAction($this));
1767  $cgui->setCancel($this->lng->txt("cancel"), "cancel");
1768  $cgui->setConfirm($this->lng->txt("crs_unsubscribe"), "performUnsubscribe");
1769  $this->tpl->setContent($cgui->getHTML());
1770  }
viewObject()
viewObject container presentation for "administration -> repository, trash, permissions" ...
checkPermission(string $perm, string $cmd="", string $type="", ?int $ref_id=null)
+ Here is the call graph for this function:
+ Here is the caller graph for this function:

◆ membersObject()

ilObjCourseGUI::membersObject ( )
protected

Definition at line 2525 of file class.ilObjCourseGUI.php.

References ILIAS\Repository\ctrl().

Referenced by autoFillObject().

2525  : void
2526  {
2527  $this->ctrl->redirectByClass('ilcoursemembershipgui');
2528  }
+ Here is the call graph for this function:
+ Here is the caller graph for this function:

◆ modifyItemGUI()

ilObjCourseGUI::modifyItemGUI ( ilObjectListGUI  $a_item_list_gui,
array  $a_item_data 
)

Definition at line 2679 of file class.ilObjCourseGUI.php.

References _modifyItemGUI(), and ILIAS\Repository\object().

2679  : void
2680  {
2682  $a_item_list_gui,
2683  'ilcoursecontentgui',
2684  $a_item_data,
2685  $this->object->getAboStatus(),
2686  $this->object->getRefId(),
2687  $this->object->getId()
2688  );
2689  }
static _modifyItemGUI(ilObjectListGUI $a_item_list_gui, string $a_cmd_class, array $a_item_data, bool $a_abo_status, int $a_course_ref_id, int $a_course_obj_id, int $a_parent_ref_id=0)
+ Here is the call graph for this function:

◆ performUnsubscribeObject()

ilObjCourseGUI::performUnsubscribeObject ( )

Definition at line 1777 of file class.ilObjCourseGUI.php.

References ilObjectGUI\checkPermission(), ILIAS\Repository\ctrl(), ilObjectGUI\getObject(), ILIAS\Repository\lng(), ilCourseMembershipMailNotification\TYPE_UNSUBSCRIBE_MEMBER, and ILIAS\Repository\user().

1778  {
1779  $this->checkPermission('leave');
1780  $this->getObject()->getMembersObject()->delete($this->user->getId());
1781  $this->getObject()->getMembersObject()->sendUnsubscribeNotificationToAdmins($this->user->getId());
1782  $this->getObject()->getMembersObject()->sendNotification(
1784  $this->user->getId()
1785  );
1786  $this->tpl->setOnScreenMessage('success', $this->lng->txt('crs_unsubscribed_from_crs'), true);
1787 
1788  $this->ctrl->setParameterByClass("ilrepositorygui", "ref_id", $this->tree->getParentId($this->ref_id));
1789  $this->ctrl->redirectByClass("ilrepositorygui", "");
1790  }
checkPermission(string $perm, string $cmd="", string $type="", ?int $ref_id=null)
+ Here is the call graph for this function:

◆ readMemberData()

ilObjCourseGUI::readMemberData ( array  $ids,
array  $selected_columns = null,
bool  $skip_names = false 
)

When building the members table in a course, user names are already read out via ilUserQuery::getUserListData (#31394). Adding skip_name as a parameter here is not super elegant, but seems like the only practical way avoid unnecessarily reading out the names again.

Definition at line 1616 of file class.ilObjCourseGUI.php.

References ilObjUserTracking\_enabledLearningProgress(), ilObjUserTracking\_enabledUserRelatedData(), ilLPStatusWrapper\_lookupCompletedForObject(), ilLPStatusWrapper\_lookupFailedForObject(), ilLPStatusWrapper\_lookupInProgressForObject(), ilObjUser\_lookupName(), ilLearningProgress\_lookupProgressByObjId(), ILIAS\Repository\ctrl(), ilDatePresentation\formatDate(), ilObjPortfolio\getAvailablePortfolioLinksForUserIds(), ilObjectLP\getInstance(), ilPrivacySettings\getInstance(), IL_CAL_UNIX, ILIAS\Repository\lng(), ilLPStatus\LP_STATUS_COMPLETED, ilLPStatus\LP_STATUS_FAILED, ilLPStatus\LP_STATUS_IN_PROGRESS, ilLPStatus\LP_STATUS_NOT_ATTEMPTED, ILIAS\Repository\object(), and ilObjCourse\STATUS_DETERMINATION_LP.

1616  : array
1617  {
1618  $show_tracking =
1619  (
1622  );
1623  if ($show_tracking) {
1624  $olp = ilObjectLP::getInstance($this->object->getId());
1625  $show_tracking = $olp->isActive();
1626  }
1627 
1628  if ($show_tracking) {
1629  $completed = ilLPStatusWrapper::_lookupCompletedForObject($this->object->getId());
1630  $in_progress = ilLPStatusWrapper::_lookupInProgressForObject($this->object->getId());
1631  $failed = ilLPStatusWrapper::_lookupFailedForObject($this->object->getId());
1632  }
1633  $privacy = ilPrivacySettings::getInstance();
1634 
1635  if ($privacy->enabledCourseAccessTimes()) {
1636  $progress = ilLearningProgress::_lookupProgressByObjId($this->object->getId());
1637  }
1638 
1639  $do_prtf = (is_array($selected_columns) &&
1640  in_array('prtf', $selected_columns) &&
1641  is_array($ids));
1642  if ($do_prtf) {
1644  $ids,
1645  $this->ctrl->getLinkTarget($this, "members")
1646  );
1647  }
1648 
1649  $members = [];
1650  foreach ($ids as $usr_id) {
1658  if (!$skip_names) {
1659  $name = ilObjUser::_lookupName($usr_id);
1660  $tmp_data['firstname'] = $name['firstname'];
1661  $tmp_data['lastname'] = $name['lastname'];
1662  $tmp_data['login'] = $name['login'];
1663  }
1664  $tmp_data['passed'] = $this->object->getMembersObject()->hasPassed($usr_id) ? 1 : 0;
1665  if ($this->object->getStatusDetermination() == ilObjCourse::STATUS_DETERMINATION_LP) {
1666  $tmp_data['passed_info'] = $this->object->getMembersObject()->getPassedInfo($usr_id);
1667  }
1668  $tmp_data['notification'] = $this->object->getMembersObject()->isNotificationEnabled($usr_id) ? 1 : 0;
1669  $tmp_data['blocked'] = $this->object->getMembersObject()->isBlocked($usr_id) ? 1 : 0;
1670  $tmp_data['contact'] = $this->object->getMembersObject()->isContact($usr_id) ? 1 : 0;
1671 
1672  $tmp_data['usr_id'] = $usr_id;
1673 
1674  if ($show_tracking) {
1675  if (in_array($usr_id, $completed)) {
1676  $tmp_data['progress'] = ilLPStatus::LP_STATUS_COMPLETED;
1677  } elseif (in_array($usr_id, $in_progress)) {
1678  $tmp_data['progress'] = ilLPStatus::LP_STATUS_IN_PROGRESS;
1679  } elseif (in_array($usr_id, $failed)) {
1680  $tmp_data['progress'] = ilLPStatus::LP_STATUS_FAILED;
1681  } else {
1682  $tmp_data['progress'] = ilLPStatus::LP_STATUS_NOT_ATTEMPTED;
1683  }
1684  }
1685 
1686  if ($privacy->enabledCourseAccessTimes()) {
1687  if (isset($progress[$usr_id]['ts']) && $progress[$usr_id]['ts']) {
1688  $tmp_data['access_ut'] = $progress[$usr_id]['ts'];
1689  $tmp_data['access_time'] = ilDatePresentation::formatDate(new ilDateTime(
1690  $progress[$usr_id]['ts'],
1691  IL_CAL_UNIX
1692  ));
1693  } else {
1694  $tmp_data['access_ut'] = 0;
1695  $tmp_data['access_time'] = $this->lng->txt('no_date');
1696  }
1697  }
1698 
1699  if ($do_prtf) {
1700  $tmp_data['prtf'] = $all_prtf[$usr_id] ?? null;
1701  }
1702 
1703  $members[$usr_id] = $tmp_data;
1704  }
1705  return $members;
1706  }
const LP_STATUS_NOT_ATTEMPTED
static _lookupInProgressForObject(int $a_obj_id, ?array $a_user_ids=null)
static formatDate(ilDateTime $date, bool $a_skip_day=false, bool $a_include_wd=false, bool $include_seconds=false)
static _lookupName(int $a_user_id)
lookup user name
const IL_CAL_UNIX
const STATUS_DETERMINATION_LP
const LP_STATUS_IN_PROGRESS
static _lookupCompletedForObject(int $a_obj_id, ?array $a_user_ids=null)
const LP_STATUS_FAILED
static _lookupProgressByObjId(int $a_obj_id)
lookup progress for a specific object
static getAvailablePortfolioLinksForUserIds(array $a_owner_ids, ?string $a_back_url=null)
static _lookupFailedForObject(int $a_obj_id, ?array $a_user_ids=null)
const LP_STATUS_COMPLETED
static getInstance(int $obj_id)
+ Here is the call graph for this function:

◆ redirectLocToTestConfirmation()

ilObjCourseGUI::redirectLocToTestConfirmation ( int  $a_objective_id,
int  $a_test_id 
)
protected

Show confirmation whether user wants to start a new run or resume a previous run.

Definition at line 3036 of file class.ilObjCourseGUI.php.

References $GLOBALS, ilObjectGUI\getFormAction(), and ILIAS\Repository\lng().

Referenced by redirectLocToTestObject().

3036  : void
3037  {
3038  $confirm = new ilConfirmationGUI();
3039  $confirm->setFormAction($GLOBALS['DIC']['ilCtrl']->getFormAction($this));
3040 
3041  if ($a_objective_id) {
3042  $question = $this->lng->txt('crs_loc_objective_passed_confirmation');
3043  } else {
3044  $question = $this->lng->txt('crs_loc_objectives_passed_confirmation');
3045  }
3046 
3047  $confirm->setHeaderText($question);
3048  $confirm->addHiddenItem('objective_id', (string) $a_objective_id);
3049  $confirm->addHiddenItem('tid', (string) $a_test_id);
3050  $confirm->setConfirm($this->lng->txt('crs_loc_tst_start'), 'redirectLocToTestConfirmed');
3051  $confirm->setCancel($this->lng->txt('cancel'), 'view');
3052 
3053  //$this->tpl->setOnScreenMessage('question', $question);
3054  $this->tpl->setContent($confirm->getHTML());
3055  }
getFormAction(string $cmd, string $default_form_action="")
Get form action for command (command is method name without "Object", e.g.
$GLOBALS["DIC"]
Definition: wac.php:31
+ Here is the call graph for this function:
+ Here is the caller graph for this function:

◆ redirectLocToTestConfirmedObject()

ilObjCourseGUI::redirectLocToTestConfirmedObject ( )
protected

Definition at line 2968 of file class.ilObjCourseGUI.php.

References ILIAS\FileDelivery\http(), ilUtil\redirect(), and ILIAS\Repository\refinery().

2968  : void
2969  {
2970  $tid = 0;
2971  if ($this->http->wrapper()->query()->has('tid')) {
2972  $tid = $this->http->wrapper()->query()->retrieve(
2973  'tid',
2974  $this->refinery->kindlyTo()->int()
2975  );
2976  } elseif ($this->http->wrapper()->post()->has('tid')) {
2977  $tid = $this->http->wrapper()->post()->retrieve(
2978  'tid',
2979  $this->refinery->kindlyTo()->int()
2980  );
2981  }
2982  ilUtil::redirect(ilLink::_getLink($tid));
2983  }
static http()
Fetches the global http state from ILIAS.
static redirect(string $a_script)
+ Here is the call graph for this function:

◆ redirectLocToTestObject()

ilObjCourseGUI::redirectLocToTestObject (   $a_force_new_run = null)
protected

Definition at line 2985 of file class.ilObjCourseGUI.php.

References $res, ilCourseObjective\_getObjectiveIds(), ILIAS\FileDelivery\http(), ILIAS\Repository\object(), ilUtil\redirect(), redirectLocToTestConfirmation(), ILIAS\Repository\refinery(), and ILIAS\Repository\user().

2985  : void
2986  {
2987  $tid = 0;
2988  if ($this->http->wrapper()->query()->has('tid')) {
2989  $tid = $this->http->wrapper()->query()->retrieve(
2990  'tid',
2991  $this->refinery->kindlyTo()->int()
2992  );
2993  }
2994  $objective_id = 0;
2995  if ($this->http->wrapper()->query()->has('objective_id')) {
2996  $objective_id = $this->http->wrapper()->query()->retrieve(
2997  'objective_id',
2998  $this->refinery->kindlyTo()->int()
2999  );
3000  }
3001 
3002  $res = new ilLOUserResults(
3003  $this->object->getId(),
3004  $this->user->getId()
3005  );
3006  $passed = $res->getCompletedObjectiveIds();
3007 
3008  $has_completed = false;
3009  if ($objective_id) {
3010  $objective_ids = array($objective_id);
3011  if (in_array($objective_id, $passed)) {
3012  $has_completed = true;
3013  $passed = array();
3014  }
3015  } else {
3016  $objective_ids = ilCourseObjective::_getObjectiveIds($this->object->getId(), true);
3017 
3018  // do not disable objective question if all are passed
3019  if (count($objective_ids) === count($passed)) {
3020  $has_completed = true;
3021  $passed = array();
3022  }
3023  }
3024 
3025  if ($has_completed) {
3026  // show confirmation
3027  $this->redirectLocToTestConfirmation($objective_id, $tid);
3028  return;
3029  }
3030  ilUtil::redirect(ilLink::_getLink($tid));
3031  }
$res
Definition: ltiservices.php:69
static _getObjectiveIds(int $course_id, bool $a_activated_only=false)
static http()
Fetches the global http state from ILIAS.
redirectLocToTestConfirmation(int $a_objective_id, int $a_test_id)
Show confirmation whether user wants to start a new run or resume a previous run. ...
static redirect(string $a_script)
+ Here is the call graph for this function:

◆ renderContainer()

ilObjCourseGUI::renderContainer ( )

Definition at line 178 of file class.ilObjCourseGUI.php.

178  : void
179  {
180  parent::renderObject();
181  }

◆ renderObject()

◆ resetObject()

ilObjCourseGUI::resetObject ( )

Definition at line 2784 of file class.ilObjCourseGUI.php.

References $GLOBALS, ilLOUserResults\delete(), ilLOTestRun\deleteRuns(), ILIAS\Repository\lng(), ILIAS\Repository\object(), ilCourseObjectiveResult\reset(), ILIAS\Repository\user(), and ilObjectGUI\viewObject().

2784  : void
2785  {
2786  $usr_results = new ilLOUserResults($this->object->getId(), $GLOBALS['DIC']['ilUser']->getId());
2787  $usr_results->delete();
2789  $this->object->getId(),
2790  $GLOBALS['DIC']['ilUser']->getId()
2791  );
2792 
2793  $tmp_obj_res = new ilCourseObjectiveResult($this->user->getId());
2794  $tmp_obj_res->reset($this->object->getId());
2795 
2796  $this->user->deletePref('crs_objectives_force_details_' . $this->object->getId());
2797  $this->tpl->setOnScreenMessage('success', $this->lng->txt('crs_objectives_reseted'));
2798  $this->viewObject();
2799  }
viewObject()
viewObject container presentation for "administration -> repository, trash, permissions" ...
$GLOBALS["DIC"]
Definition: wac.php:31
static deleteRuns(int $a_container_id, int $a_user_id)
+ Here is the call graph for this function:

◆ saveMapSettingsObject()

ilObjCourseGUI::saveMapSettingsObject ( )
Todo:
centralize for course, group, others

Definition at line 2649 of file class.ilObjCourseGUI.php.

References $location, ILIAS\Repository\ctrl(), ILIAS\FileDelivery\http(), and ILIAS\Repository\refinery().

2649  : void
2650  {
2651  $location = [];
2652  if ($this->http->wrapper()->post()->has('location')) {
2653  $custom_transformer = $this->refinery->custom()->transformation(
2654  fn($array) => $array
2655  );
2656  $location = $this->http->wrapper()->post()->retrieve(
2657  'location',
2658  $custom_transformer
2659  );
2660  }
2661  $enable_map = false;
2662  if ($this->http->wrapper()->post()->has('enable_map')) {
2663  $enable_map = $this->http->wrapper()->post()->retrieve(
2664  'enable_map',
2665  $this->refinery->kindlyTo()->bool()
2666  );
2667  }
2668  $this->object->setLatitude($location['latitude']);
2669  $this->object->setLongitude($location['longitude']);
2670  $this->object->setLocationZoom($location['zoom']);
2671  $this->object->setEnableCourseMap($enable_map);
2672  $this->object->update();
2673  $this->ctrl->redirect($this, "editMapSettings");
2674  }
$location
This file is part of ILIAS, a powerful learning management system published by ILIAS open source e-Le...
Definition: buildRTE.php:22
static http()
Fetches the global http state from ILIAS.
+ Here is the call graph for this function:

◆ saveNotificationObject()

ilObjCourseGUI::saveNotificationObject ( )

Definition at line 460 of file class.ilObjCourseGUI.php.

References ILIAS\Repository\ctrl(), ILIAS\FileDelivery\http(), ILIAS\Repository\lng(), and ILIAS\Repository\refinery().

460  : void
461  {
462  $noti = new ilMembershipNotifications($this->ref_id);
463  if ($noti->canCurrentUserEdit()) {
464  $crs_ntf = false;
465  if ($this->http->wrapper()->query()->has('crs_ntf')) {
466  $crs_ntf = $this->http->wrapper()->query()->retrieve(
467  'crs_ntf',
468  $this->refinery->kindlyTo()->bool()
469  );
470  }
471  if ($crs_ntf) {
472  $noti->activateUser();
473  } else {
474  $noti->deactivateUser();
475  }
476  }
477  $this->tpl->setOnScreenMessage('success', $this->lng->txt("settings_saved"), true);
478  $this->ctrl->redirect($this, "");
479  }
static http()
Fetches the global http state from ILIAS.
This file is part of ILIAS, a powerful learning management system published by ILIAS open source e-Le...
+ Here is the call graph for this function:

◆ saveSortingObject()

ilObjCourseGUI::saveSortingObject ( )

Definition at line 2936 of file class.ilObjCourseGUI.php.

References ILIAS\FileDelivery\http().

2936  : void
2937  {
2938  $post_position = (array) ($this->http->request()->getParsedBody()['position'] ?? []);
2939  if (isset($post_position['lobj'])) {
2940  $lobj = $post_position['lobj'];
2941  $objective_order = array();
2942  foreach ($lobj as $objective_id => $materials) {
2943  $objective_order[$objective_id] = $materials[0];
2944  unset($lobj[$objective_id][0]);
2945  }
2946  // objective order
2947  asort($objective_order);
2948  $pos = 0;
2949  foreach (array_keys($objective_order) as $objective_id) {
2950  $obj = new ilCourseObjective($this->object, $objective_id);
2951  $obj->writePosition(++$pos);
2952  }
2953 
2954  // material order
2955  foreach ($lobj as $objective_id => $materials) {
2956  $objmat = new ilCourseObjectiveMaterials($objective_id);
2957 
2958  asort($materials);
2959  $pos = 0;
2960  foreach (array_keys($materials) as $ass_id) {
2961  $objmat->writePosition($ass_id, ++$pos);
2962  }
2963  }
2964  }
2965  parent::saveSortingObject();
2966  }
class ilCourseObjectiveMaterials
static http()
Fetches the global http state from ILIAS.
This file is part of ILIAS, a powerful learning management system published by ILIAS open source e-Le...
+ Here is the call graph for this function:

◆ sendFileObject()

ilObjCourseGUI::sendFileObject ( )

Definition at line 1463 of file class.ilObjCourseGUI.php.

References ilFileDelivery\deliverFileLegacy(), ILIAS\FileDelivery\http(), and ILIAS\Repository\refinery().

1463  : void
1464  {
1465  $file_id = 0;
1466  if ($this->http->wrapper()->query()->has('file_id')) {
1467  $file_id = $this->http->wrapper()->query()->retrieve(
1468  'file_id',
1469  $this->refinery->kindlyTo()->int()
1470  );
1471  }
1472  $file = new ilCourseFile($file_id);
1473  ilFileDelivery::deliverFileLegacy($file->getAbsolutePath(), $file->getFileName(), $file->getFileType());
1474  }
This file is part of ILIAS, a powerful learning management system published by ILIAS open source e-Le...
static deliverFileLegacy(string $a_file, ?string $a_filename=null, ?string $a_mime=null, ?bool $isInline=false, ?bool $removeAfterDelivery=false, ?bool $a_exit_after=true)
static http()
Fetches the global http state from ILIAS.
+ Here is the call graph for this function:

◆ setContentSubTabs()

ilObjCourseGUI::setContentSubTabs ( )

Definition at line 2728 of file class.ilObjCourseGUI.php.

References $DIC, ilObjectGUI\$lng, ILIAS\Repository\access(), ilContainerGUI\addStandardContainerSubTabs(), ILIAS\Repository\ctrl(), ilContainerGUI\isActiveAdministrationPanel(), ILIAS\Repository\object(), and ilLanguage\txt().

2728  : void
2729  {
2730  global $DIC;
2731 
2732  $ilAccess = $DIC['ilAccess'];
2733  $lng = $DIC['lng'];
2734  $ilCtrl = $DIC['ilCtrl'];
2735 
2736  if ($this->object->getType() != 'crs') {
2737  return;
2738  }
2739  if (!$this->access->checkAccess(
2740  'write',
2741  '',
2742  $this->object->getRefId(),
2743  'crs',
2744  $this->object->getId()
2745  )) {
2746  $is_tutor = false;
2747  // No further tabs if objective view or archives
2748  if ($this->object->enabledObjectiveView()) {
2749  return;
2750  }
2751  } else {
2752  $is_tutor = true;
2753  }
2754 
2755  if (!$this->isActiveAdministrationPanel()) {
2756  $this->tabs_gui->addSubTab(
2757  "view_content",
2758  $lng->txt("view"),
2759  $this->ctrl->getLinkTargetByClass("ilobjcoursegui", "view")
2760  );
2761  } else {
2762  $this->tabs_gui->addSubTab(
2763  "view_content",
2764  $lng->txt("view"),
2765  $this->ctrl->getLinkTargetByClass("ilobjcoursegui", "disableAdministrationPanel")
2766  );
2767  }
2768  //}
2769 
2770  $this->addStandardContainerSubTabs(false);
2771  }
txt(string $a_topic, string $a_default_lang_fallback_mod="")
gets the text for a given topic if the topic is not in the list, the topic itself with "-" will be re...
global $DIC
Definition: feed.php:28
ilLanguage $lng
addStandardContainerSubTabs(bool $a_include_view=true)
Add standard container subtabs for view, manage, oderdering and text/media editor link...
+ Here is the call graph for this function:

◆ setLPSyncObject()

ilObjCourseGUI::setLPSyncObject ( )
protected

Definition at line 988 of file class.ilObjCourseGUI.php.

References ILIAS\Repository\ctrl(), ILIAS\Repository\lng(), and ilObjCourse\STATUS_DETERMINATION_LP.

988  : void
989  {
990  $this->object->setStatusDetermination(ilObjCourse::STATUS_DETERMINATION_LP);
991  $this->object->update();
992  $this->object->syncMembersStatusWithLP();
993  $this->tpl->setOnScreenMessage('success', $this->lng->txt("settings_saved"), true);
994  $this->ctrl->redirect($this, "edit");
995  }
const STATUS_DETERMINATION_LP
+ Here is the call graph for this function:

◆ setSideColumnReturn()

ilObjCourseGUI::setSideColumnReturn ( )

Definition at line 3108 of file class.ilObjCourseGUI.php.

References ILIAS\Repository\ctrl().

3108  : void
3109  {
3110  $this->ctrl->setReturn($this, "view");
3111  }
+ Here is the call graph for this function:

◆ setSubTabs()

ilObjCourseGUI::setSubTabs ( string  $a_tab)

Definition at line 1476 of file class.ilObjCourseGUI.php.

References ilCourseDefinedFieldDefinition\_hasFields(), ILIAS\Repository\ctrl(), ilPrivacySettings\getInstance(), ilMapUtil\isActivated(), ILIAS\Repository\lng(), and ILIAS\Repository\object().

Referenced by confirmDeleteInfoFilesObject(), editInfoObject(), editMapSettingsObject(), editObject(), and executeCommand().

1476  : void
1477  {
1478  switch ($a_tab) {
1479  case "properties":
1480  $this->tabs_gui->addSubTabTarget(
1481  "crs_settings",
1482  $this->ctrl->getLinkTarget($this, 'edit'),
1483  "edit",
1484  get_class($this)
1485  );
1486 
1487  $this->tabs_gui->addSubTabTarget(
1488  "crs_info_settings",
1489  $this->ctrl->getLinkTarget($this, 'editInfo'),
1490  "editInfo",
1491  get_class($this)
1492  );
1493 
1494  $this->tabs_gui->addSubTabTarget(
1495  "preconditions",
1496  $this->ctrl->getLinkTargetByClass('ilConditionHandlerGUI', 'listConditions'),
1497  "",
1498  "ilConditionHandlerGUI"
1499  );
1500 
1501  $this->tabs_gui->addSubTabTarget(
1502  "crs_start_objects",
1503  $this->ctrl->getLinkTargetByClass('ilContainerStartObjectsGUI', 'listStructure'),
1504  "listStructure",
1505  get_class($this)
1506  );
1507 
1508  $this->tabs_gui->addSubTabTarget(
1509  'groupings',
1510  $this->ctrl->getLinkTargetByClass('ilobjcoursegroupinggui', 'listGroupings'),
1511  'listGroupings',
1512  get_class($this)
1513  );
1514  $lti_settings = new ilLTIProviderObjectSettingGUI($this->object->getRefId());
1515  if ($lti_settings->hasSettingsAccess()) {
1516  $this->tabs_gui->addSubTabTarget(
1517  'lti_provider',
1518  $this->ctrl->getLinkTargetByClass(ilLTIProviderObjectSettingGUI::class)
1519  );
1520  }
1521 
1522  // map settings
1523  if (ilMapUtil::isActivated()) {
1524  $this->tabs_gui->addSubTabTarget(
1525  "crs_map_settings",
1526  $this->ctrl->getLinkTarget($this, 'editMapSettings'),
1527  "editMapSettings",
1528  get_class($this)
1529  );
1530  }
1531 
1532  // only show if export permission is granted
1533  if (ilPrivacySettings::getInstance()->checkExportAccess($this->object->getRefId()) || ilCourseDefinedFieldDefinition::_hasFields($this->object->getId())) {
1534  $this->tabs_gui->addSubTabTarget(
1535  'crs_custom_user_fields',
1536  $this->ctrl->getLinkTargetByClass('ilobjectcustomuserfieldsgui'),
1537  '',
1538  'ilobjectcustomuserfieldsgui'
1539  );
1540  }
1541 
1542  // certificates
1543  $validator = new ilCertificateActiveValidator();
1544  if (true === $validator->validate()) {
1545  $this->tabs_gui->addSubTabTarget(
1546  "certificate",
1547  $this->ctrl->getLinkTargetByClass("ilcertificategui", "certificateeditor"),
1548  "",
1549  "ilcertificategui"
1550  );
1551  }
1552  // news settings
1553  if ($this->object->getUseNews()) {
1554  $this->tabs_gui->addSubTab(
1555  'obj_news_settings',
1556  $this->lng->txt("cont_news_settings"),
1557  $this->ctrl->getLinkTargetByClass('ilcontainernewssettingsgui')
1558  );
1559  }
1560  if ($this->object->getShowMembersExport()) {
1561  $this->tabs_gui->addSubTab(
1562  'export_members',
1563  $this->lng->txt('crs_show_member_export_settings'),
1564  $this->ctrl->getLinkTargetByClass('ilmemberexportsettingsgui', '')
1565  );
1566  }
1567  $this->tabs_gui->addSubTabTarget(
1568  "obj_multilinguality",
1569  $this->ctrl->getLinkTargetByClass("ilobjecttranslationgui", ""),
1570  "",
1571  "ilobjecttranslationgui"
1572  );
1573  break;
1574  }
1575  }
This file is part of ILIAS, a powerful learning management system published by ILIAS open source e-Le...
static isActivated()
Checks whether Map feature is activated.
static _hasFields(int $a_container_id)
Check if there are any define fields.
+ Here is the call graph for this function:
+ Here is the caller graph for this function:

◆ showPossibleSubObjects()

ilObjCourseGUI::showPossibleSubObjects ( )
protected

Definition at line 1580 of file class.ilObjCourseGUI.php.

References ilContainerGUI\$gui, ilContainerGUI\isActiveAdministrationPanel(), ILIAS\Repository\object(), and ilContainer\VIEW_OBJECTIVE.

1580  : void
1581  {
1582  if (
1583  $this->object->getViewMode() == ilContainer::VIEW_OBJECTIVE &&
1584  !$this->isActiveAdministrationPanel()) {
1585  return;
1586  }
1587  $gui = new ilObjectAddNewItemGUI($this->object->getRefId());
1588  $gui->render();
1589  }
This file is part of ILIAS, a powerful learning management system published by ILIAS open source e-Le...
ILIAS Container InternalGUIService $gui
+ Here is the call graph for this function:

◆ unsubscribeObject()

ilObjCourseGUI::unsubscribeObject ( )

Definition at line 1772 of file class.ilObjCourseGUI.php.

References leaveObject().

1772  : void
1773  {
1774  $this->leaveObject();
1775  }
+ Here is the call graph for this function:

◆ updateInfoObject()

ilObjCourseGUI::updateInfoObject ( )
Todo:
switch to form

Definition at line 662 of file class.ilObjCourseGUI.php.

References ilContainerGUI\$error, ilContainerGUI\$form, ilPropertyFormGUI\checkInput(), ilObjectGUI\checkPermission(), editInfoObject(), ilPropertyFormGUI\getInput(), ilPropertyFormGUI\getItemByPostVar(), ilErrorHandling\getMessage(), ilFileUtils\getValidFilename(), initInfoEditor(), ILIAS\Repository\lng(), ilGlobalTemplateInterface\MESSAGE_TYPE_SUCCESS, ILIAS\Repository\object(), ilErrorHandling\setMessage(), and ilPropertyFormGUI\setValuesByPost().

662  : void
663  {
664  $this->checkPermission('write');
665 
666  $form = $this->initInfoEditor();
667  if ($form->checkInput()) {
668  $this->object->setImportantInformation((string) $form->getInput('important'));
669  $this->object->setSyllabus((string) $form->getInput('syllabus'));
670  $this->object->setTargetGroup((string) $form->getInput('target_group'));
671  $this->object->setContactName((string) $form->getInput('contact_name'));
672  $this->object->setContactResponsibility((string) $form->getInput('contact_responsibility'));
673  $this->object->setContactPhone((string) $form->getInput('contact_phone'));
674  $this->object->setContactEmail((string) $form->getInput('contact_email'));
675  $this->object->setContactConsultation((string) $form->getInput('contact_consultation'));
676 
677  $file_info = $form->getInput('file');
678  $file_name = $form->getItemByPostVar('file')->getFilename();
679  $file_name = ilFileUtils::getValidFilename($file_name);
680 
681  $file_obj = new ilCourseFile();
682  $file_obj->setCourseId($this->object->getId());
683  $file_obj->setFileName((string) $file_name);
684  $file_obj->setFileSize((int) $file_info['size']);
685  $file_obj->setFileType((string) $file_info['type']);
686  $file_obj->setTemporaryName((string) $file_info['tmp_name']);
687  $file_obj->setErrorCode((int) $file_info['error']);
688 
689  $error = false;
690  $this->error->setMessage('');
691  $file_obj->validate();
692  $this->object->validateInfoSettings();
693  if (strlen($this->error->getMessage())) {
694  $error = $this->error->getMessage();
695  }
696  if (!$this->record_gui->importEditFormPostValues()) {
697  $error = true;
698  }
699  if ($error) {
700  if ($error !== true) {
701  $this->tpl->setOnScreenMessage('failure', $this->error->getMessage());
702  }
704  $this->editInfoObject($form);
705  return;
706  }
707  $this->object->update();
708  $file_obj->create();
709  $this->record_gui->writeEditForm();
710 
711  // Update ecs content
712  $ecs = new ilECSCourseSettings($this->object);
713  $ecs->handleContentUpdate();
714 
715  $this->tpl->setOnScreenMessage('success', $this->lng->txt("crs_settings_saved"));
716  $this->editInfoObject();
717  } else {
718  $this->tpl->setOnScreenMessage(
720  $this->lng->txt('settings_saved')
721  );
722  }
723  }
setMessage(string $a_message)
getItemByPostVar(string $a_post_var)
static getValidFilename(string $a_filename)
This file is part of ILIAS, a powerful learning management system published by ILIAS open source e-Le...
getInput(string $a_post_var, bool $ensureValidation=true)
Returns the input of an item, if item provides getInput method and as fallback the value of the HTTP-...
ilErrorHandling $error
ilPropertyFormGUI $form
editInfoObject(ilPropertyFormGUI $a_form=null)
checkPermission(string $perm, string $cmd="", string $type="", ?int $ref_id=null)
This file is part of ILIAS, a powerful learning management system published by ILIAS open source e-Le...
+ Here is the call graph for this function:

◆ updateLPFromStatus()

ilObjCourseGUI::updateLPFromStatus ( int  $a_member_id,
bool  $a_has_passed 
)

sync course status and lp status

Definition at line 1711 of file class.ilObjCourseGUI.php.

References ilObjUserTracking\_enabledLearningProgress(), ilLPStatusWrapper\_updateStatus(), ilObjectLP\getInstance(), ilLPObjSettings\LP_MODE_MANUAL_BY_TUTOR, ILIAS\Repository\object(), ilCourseAppEventListener\setBlockedForLP(), ilLPMarks\setCompleted(), and ilObjCourse\STATUS_DETERMINATION_LP.

1711  : void
1712  {
1714  $this->object->getStatusDetermination() == ilObjCourse::STATUS_DETERMINATION_LP) {
1715  $olp = ilObjectLP::getInstance($this->object->getId());
1716  if ($olp->getCurrentMode() == ilLPObjSettings::LP_MODE_MANUAL_BY_TUTOR) {
1717  $marks = new ilLPMarks($this->object->getId(), $a_member_id);
1718 
1719  // only if status has changed
1720  if ($marks->getCompleted() !== $a_has_passed) {
1721  $marks->setCompleted($a_has_passed);
1722  $marks->update();
1723 
1724  // as course is origin of LP status change, block syncing
1726  ilLPStatusWrapper::_updateStatus($this->object->getId(), $a_member_id);
1727  }
1728  }
1729  }
1730  }
const STATUS_DETERMINATION_LP
static setBlockedForLP(bool $a_status)
Toggle LP blocking property status.
setCompleted(bool $a_status)
static getInstance(int $obj_id)
static _updateStatus(int $a_obj_id, int $a_usr_id, ?object $a_obj=null, bool $a_percentage=false, bool $a_force_raise=false)
+ Here is the call graph for this function:

◆ updateObject()

ilObjCourseGUI::updateObject ( )

Definition at line 725 of file class.ilObjCourseGUI.php.

References ilContainerGUI\$form, $GLOBALS, ilObjectGUI\$settings, ilChangeEvent\_catchupWriteEvents(), ilChangeEvent\_recordWriteEvent(), ilContainer\_writeContainerSetting(), ilContainerGUI\afterUpdate(), ilPropertyFormGUI\checkInput(), confirmLPSync(), ilObjectGUI\editObject(), ilPropertyFormGUI\getInput(), ilPrivacySettings\getInstance(), ilPropertyFormGUI\getItemByPostVar(), ilObjectGUI\getObjectService(), getSubServices(), ILIAS\FileDelivery\http(), IL_CAL_UNIX, ilCourseConstants\IL_CRS_SUBSCRIPTION_DEACTIVATED, ilCourseConstants\IL_CRS_SUBSCRIPTION_DIRECT, ilCourseConstants\IL_CRS_SUBSCRIPTION_LIMITED, ilCourseConstants\IL_CRS_SUBSCRIPTION_UNLIMITED, ilCourseConstants\IL_CRS_VIEW_OBJECTIVE, ilCourseConstants\IL_CRS_VIEW_TIMING, initEditForm(), ILIAS\Repository\int(), ILIAS\UI\examples\Symbol\Glyph\Language\language(), ILIAS\Repository\lng(), ILIAS\Repository\object(), ILIAS\Repository\refinery(), ilContainerGUI\saveListPresentation(), ilContainerGUI\saveSortingSettings(), ilPropertyFormGUI\setValuesByPost(), ilContainer\SORT_ACTIVATION, ilObjCourse\STATUS_DETERMINATION_LP, ilObjectServiceSettingsGUI\updateServiceSettingsForm(), and ILIAS\Repository\user().

725  : void
726  {
727  $obj_service = $this->getObjectService();
728  $setting = $this->settings;
729 
730  $form = $this->initEditForm();
731 
732  if (!$form->checkInput()) {
734  $this->tpl->setOnScreenMessage('failure', $GLOBALS['DIC']->language()->txt('err_check_input'));
735  $this->editObject($form);
736  return;
737  }
738 
739  // Additional checks: subsription min/max
740  if (
741  $form->getInput('subscription_max') &&
742  $form->getInput('subscription_min') &&
743  ($form->getInput('subscription_max') < $form->getInput('subscription_min'))
744  ) {
745  $min = $form->getItemByPostVar('subscription_min');
746  $min->setAlert($this->lng->txt('crs_subscription_min_members_err'));
747  $this->tpl->setOnScreenMessage('failure', $GLOBALS['DIC']->language()->txt('err_check_input'));
748  $this->editObject($form);
749  return;
750  }
751 
752  // Additional checks: both tile and objective view activated (not supported)
753  if (
754  $form->getInput('list_presentation') == "tile" &&
756  $this->tpl->setOnScreenMessage(
757  'failure',
758  $GLOBALS['DIC']->language()->txt('crs_tile_and_objective_view_not_supported')
759  );
760  $this->editObject($form);
761  return;
762  }
763 
764  // Additional checks: both tile and session limitation activated (not supported)
765  if ($form->getInput('sl') == "1" &&
766  $form->getInput('list_presentation') == "tile") {
767  $this->tpl->setOnScreenMessage(
768  'failure',
769  $GLOBALS['DIC']->language()->txt('crs_tile_and_session_limit_not_supported')
770  );
771  $this->editObject($form);
772  return;
773  }
774 
775  // check successful
776  // title/desc
777  $this->object->setTitle($form->getInput('title'));
778  $this->object->setDescription($form->getInput('desc'));
779 
780  // period
781  $crs_period = $form->getItemByPostVar("period");
782 
783  $this->object->setCoursePeriod(
784  $crs_period->getStart(),
785  $crs_period->getEnd()
786  );
787 
788  // activation period
789  $period = $form->getItemByPostVar("access_period");
790  if ($period->getStart() && $period->getEnd()) {
791  $this->object->setActivationStart($period->getStart()->get(IL_CAL_UNIX));
792  $this->object->setActivationEnd($period->getEnd()->get(IL_CAL_UNIX));
793  $this->object->setActivationVisibility((int) $form->getInput('activation_visibility'));
794  } else {
795  $this->object->setActivationStart(0);
796  $this->object->setActivationEnd(0);
797  }
798 
799  // subscription settings
800  $this->object->setSubscriptionPassword($form->getInput('subscription_password'));
801  $this->object->setSubscriptionStart(0);
802  $this->object->setSubscriptionEnd(0);
803 
804  $sub_type = (int) $form->getInput('subscription_type');
805  $sub_reg_type = (int) $form->getInput('subscription_limitation_type');
806  $sub_period = $form->getItemByPostVar('subscription_period');
807 
808  $this->object->setSubscriptionType(
810  ? $sub_type
812  );
813  if ($sub_reg_type !== ilCourseConstants::IL_CRS_SUBSCRIPTION_DEACTIVATED) {
814  if ($sub_period->getStart() && $sub_period->getEnd()) {
815  $this->object->setSubscriptionLimitationType(ilCourseConstants::IL_CRS_SUBSCRIPTION_LIMITED);
816  $this->object->setSubscriptionStart($sub_period->getStart()->get(IL_CAL_UNIX));
817  $this->object->setSubscriptionEnd($sub_period->getEnd()->get(IL_CAL_UNIX));
818  } else {
819  $this->object->setSubscriptionLimitationType(ilCourseConstants::IL_CRS_SUBSCRIPTION_UNLIMITED);
820  }
821  } else {
822  $this->object->setSubscriptionType(ilCourseConstants::IL_CRS_SUBSCRIPTION_DIRECT);
823  $this->object->setSubscriptionLimitationType(ilCourseConstants::IL_CRS_SUBSCRIPTION_DEACTIVATED);
824  }
825 
826  // registration code
827  $this->object->enableRegistrationAccessCode((bool) $form->getInput('reg_code_enabled'));
828  $this->object->setRegistrationAccessCode($form->getInput('reg_code'));
829 
830  // cancellation end
831  $this->object->setCancellationEnd($form->getItemByPostVar("cancel_end")->getDate());
832 
833  // waiting list
834  $this->object->enableSubscriptionMembershipLimitation((bool) $form->getInput('subscription_membership_limitation'));
835  $this->object->setSubscriptionMaxMembers((int) $form->getInput('subscription_max'));
836  $this->object->setSubscriptionMinMembers((int) $form->getInput('subscription_min'));
837  switch ((int) $form->getInput('waiting_list')) {
838  case 2:
839  $this->object->enableWaitingList(true);
840  $this->object->setWaitingListAutoFill(true);
841  break;
842 
843  case 1:
844  $this->object->enableWaitingList(true);
845  $this->object->setWaitingListAutoFill(false);
846  break;
847 
848  default:
849  $this->object->enableWaitingList(false);
850  $this->object->setWaitingListAutoFill(false);
851  break;
852  }
853  $this->object->handleAutoFill();
854 
855  $property_online = $this->object->getObjectProperties()->getPropertyIsOnline();
856  $online = $form->getInput('activation_online') ? $property_online->withOnline() : $property_online->withOffline();
857  $this->object->getObjectProperties()->storePropertyIsOnline($online);
858 
859  $obj_service->commonSettings()->legacyForm($form, $this->object)->saveTitleIconVisibility();
860  $obj_service->commonSettings()->legacyForm($form, $this->object)->saveTopActionsVisibility();
861  ilContainer::_writeContainerSetting($this->object->getId(), "rep_breacrumb", $form->getInput('rep_breacrumb'));
862  $obj_service->commonSettings()->legacyForm($form, $this->object)->saveIcon();
863  $obj_service->commonSettings()->legacyForm($form, $this->object)->saveTileImage();
864  $this->saveListPresentation($form);
865 
866  $this->object->setViewMode((int) $form->getInput('view_mode'));
867  if ($this->object->getViewMode() == ilCourseConstants::IL_CRS_VIEW_TIMING) {
868  $this->object->setOrderType(ilContainer::SORT_ACTIVATION);
869  $this->object->setTimingMode((int) $form->getInput('timing_mode'));
870  }
871  $this->object->setTimingMode((int) $form->getInput('timing_mode'));
872  $this->object->setOrderType((int) $form->getInput('sorting'));
873  $this->saveSortingSettings($form);
874 
875  $this->object->setAboStatus((bool) $form->getInput('abo'));
876  $this->object->setShowMembers((bool) $form->getInput('show_members'));
877 
878  if (\ilPrivacySettings::getInstance()->participantsListInCoursesEnabled()) {
879  $this->object->setShowMembersExport((bool) $form->getInput('show_members_export'));
880  }
881  $this->object->setMailToMembersType((int) $form->getInput('mail_type'));
882 
883  $this->object->enableSessionLimit((int) $form->getInput('sl'));
884 
885  $session_sp = $form->getInput('sp');
886  $this->object->setNumberOfPreviousSessions(is_numeric($session_sp) ? (int) $session_sp : -1);
887  $session_sn = $form->getInput('sn');
888  $this->object->setNumberOfnextSessions(is_numeric($session_sn) ? (int) $session_sn : -1);
889  $this->object->setAutoNotification($form->getInput('auto_notification') == 1 ? true : false);
890 
891  // lp sync
892  $show_lp_sync_confirmation = false;
893 
894  // could be hidden in form
895  if ($this->http->wrapper()->post()->has('status_dt')) {
896  $status_dt = $this->http->wrapper()->post()->retrieve(
897  'status_dt',
898  $this->refinery->kindlyTo()->int()
899  );
900  if (
901  $this->object->getStatusDetermination() != ilObjCourse::STATUS_DETERMINATION_LP &&
903  ) {
904  $show_lp_sync_confirmation = true;
905  } else {
906  $this->object->setStatusDetermination($status_dt);
907  }
908  }
909 
910  $this->object->update();
911 
913  $this->object->getId(),
914  $form,
915  $this->getSubServices()
916  );
917 
918  ilChangeEvent::_recordWriteEvent($this->object->getId(), $this->user->getId(), 'update');
919  ilChangeEvent::_catchupWriteEvents($this->object->getId(), $this->user->getId());
920 
921  // lp sync confirmation required
922  if ($show_lp_sync_confirmation) {
923  $this->confirmLPSync();
924  return;
925  }
926 
927  // Update ecs export settings
928  $ecs = new ilECSCourseSettings($this->object);
929  if (!$ecs->handleSettingsUpdate($form)) {
931  $this->tpl->setOnScreenMessage('failure', $GLOBALS['DIC']->language()->txt('err_check_input'));
932  $this->editObject($form);
933  return;
934  }
935 
936  // 29589
937  if (
938  $sub_type === ilCourseConstants::IL_CRS_SUBSCRIPTION_DEACTIVATED &&
939  (
940  !is_null($sub_period->getStart()) ||
941  !is_null($sub_period->getEnd())
942  )
943  ) {
944  $this->tpl->setOnScreenMessage(
945  'failure',
946  $this->lng->txt('crs_msg_no_self_registration_period_if_self_enrolment_disabled'),
947  true
948  );
950  $this->tpl->setOnScreenMessage('failure', $GLOBALS['DIC']->language()->txt('err_check_input'));
951  $this->editObject($form);
952  return;
953  }
954 
955  $this->afterUpdate();
956  }
saveSortingSettings(ilPropertyFormGUI $form)
getItemByPostVar(string $a_post_var)
static updateServiceSettingsForm(int $obj_id, ilPropertyFormGUI $form, array $services)
const IL_CAL_UNIX
const STATUS_DETERMINATION_LP
getInput(string $a_post_var, bool $ensureValidation=true)
Returns the input of an item, if item provides getInput method and as fallback the value of the HTTP-...
static http()
Fetches the global http state from ILIAS.
$GLOBALS["DIC"]
Definition: wac.php:31
static _recordWriteEvent(int $obj_id, int $usr_id, string $action, ?int $parent_obj_id=null)
Records a write event.
saveListPresentation(ilPropertyFormGUI $form)
static _writeContainerSetting(int $a_id, string $a_keyword, string $a_value)
ilPropertyFormGUI $form
static _catchupWriteEvents(int $obj_id, int $usr_id, ?string $timestamp=null)
Catches up with all write events which occured before the specified timestamp.
ilSetting $settings
This file is part of ILIAS, a powerful learning management system published by ILIAS open source e-Le...
+ Here is the call graph for this function:

Field Documentation

◆ $help

ilHelpGUI ilObjCourseGUI::$help
protected

Definition at line 59 of file class.ilObjCourseGUI.php.

◆ $http

GlobalHttpState ilObjCourseGUI::$http
protected

Definition at line 57 of file class.ilObjCourseGUI.php.

◆ $logger

ilLogger ilObjCourseGUI::$logger
private

Definition at line 56 of file class.ilObjCourseGUI.php.

◆ $navigation_history

ilNavigationHistory ilObjCourseGUI::$navigation_history
protected

Definition at line 60 of file class.ilObjCourseGUI.php.

◆ $news

News ilObjCourseGUI::$news
protected

Definition at line 51 of file class.ilObjCourseGUI.php.

◆ $record_gui

ilAdvancedMDRecordGUI ilObjCourseGUI::$record_gui = null
private

Definition at line 53 of file class.ilObjCourseGUI.php.

◆ $refinery

Factory ilObjCourseGUI::$refinery
protected

Definition at line 58 of file class.ilObjCourseGUI.php.

◆ $start_obj

ilContainerStartObjects ilObjCourseGUI::$start_obj = null
private

Definition at line 54 of file class.ilObjCourseGUI.php.

◆ BREADCRUMB_CRS_ONLY

const ilObjCourseGUI::BREADCRUMB_CRS_ONLY = 1

Definition at line 49 of file class.ilObjCourseGUI.php.

◆ BREADCRUMB_DEFAULT

const ilObjCourseGUI::BREADCRUMB_DEFAULT = 0

Definition at line 48 of file class.ilObjCourseGUI.php.

Referenced by ilLocatorGUI\addRepositoryItems().

◆ BREADCRUMB_FULL_PATH

const ilObjCourseGUI::BREADCRUMB_FULL_PATH = 2

Definition at line 50 of file class.ilObjCourseGUI.php.

Referenced by ilLocatorGUI\addRepositoryItems().


The documentation for this class was generated from the following file: