ILIAS  release_9 Revision v9.13-25-g2c18ec4c24f
ilRbacAdmin Class Reference

Class ilRbacAdmin Core functions for role based access control. More...

+ Collaboration diagram for ilRbacAdmin:

Public Member Functions

 __construct ()
 Constructor public. More...
 
 setBlockedStatus (int $a_role_id, int $a_ref_id, bool $a_blocked_status)
 
 removeUser (int $a_usr_id)
 deletes a user from rbac_ua all user <-> role relations are deleted More...
 
 deleteRole (int $a_rol_id, int $a_ref_id)
 Deletes a role and deletes entries in rbac_pa, rbac_templates, rbac_ua, rbac_fa. More...
 
 deleteTemplate (int $a_obj_id)
 Deletes a template from role folder and deletes all entries in rbac_templates, rbac_fa. More...
 
 deleteLocalRole (int $a_rol_id, int $a_ref_id=0)
 Deletes a local role and entries in rbac_fa and rbac_templates. More...
 
 assignUserLimited (int $a_role_id, int $a_usr_id, int $a_limit, array $a_limited_roles=[])
 
 assignUser (int $a_rol_id, int $a_usr_id)
 Assigns an user to a role. More...
 
 deassignUser (int $a_rol_id, int $a_usr_id)
 Deassigns a user from a role. More...
 
 grantPermission (int $a_rol_id, array $a_ops, int $a_ref_id)
 Grants a permission to an object and a specific role. More...
 
 revokePermission (int $a_ref_id, int $a_rol_id=0, bool $a_keep_protected=true)
 Revokes permissions of an object of one role. More...
 
 revokeSubtreePermissions (int $a_ref_id, int $a_role_id)
 Revoke subtree permissions. More...
 
 deleteSubtreeTemplates (int $a_ref_id, int $a_rol_id)
 Delete all template permissions of subtree nodes. More...
 
 revokePermissionList (array $a_ref_ids, int $a_rol_id)
 Revokes permissions of a LIST of objects of ONE role. More...
 
 copyRolePermissions (int $a_source_id, int $a_source_parent, int $a_dest_parent, int $a_dest_id, bool $a_consider_protected=true)
 Copies template permissions and permission of one role to another. More...
 
 copyRoleTemplatePermissions (int $a_source_id, int $a_source_parent, int $a_dest_parent, int $a_dest_id, bool $a_consider_protected=true)
 Copies template permissions of one role to another. More...
 
 copyRolePermissionIntersection (int $a_source1_id, int $a_source1_parent, int $a_source2_id, int $a_source2_parent, int $a_dest_parent, int $a_dest_id)
 Copies the intersection of the template permissions of two roles to a third role. More...
 
 copyRolePermissionUnion (int $a_source1_id, int $a_source1_parent, int $a_source2_id, int $a_source2_parent, int $a_dest_id, int $a_dest_parent)
 
 copyRolePermissionSubtract (int $a_source_id, int $a_source_parent, int $a_dest_id, int $a_dest_parent)
 Subtract role permissions. More...
 
 deleteRolePermission (int $a_rol_id, int $a_ref_id, ?string $a_type=null)
 Deletes all entries of a template. More...
 
 setRolePermission (int $a_rol_id, string $a_type, array $a_ops, int $a_ref_id)
 Inserts template permissions in rbac_templates for an specific object type. More...
 
 assignRoleToFolder (int $a_rol_id, int $a_parent, string $a_assign="y")
 Assigns a role to a role folder A role folder is an object to store roles. More...
 
 assignOperationToObject (int $a_type_id, int $a_ops_id)
 Assign an existing operation to an object Update of rbac_ta. More...
 
 deassignOperationFromObject (int $a_type_id, int $a_ops_id)
 Deassign an existing operation from an object Update of rbac_ta. More...
 
 setProtected (int $a_ref_id, int $a_role_id, string $a_value)
 Set protected. More...
 
 copyLocalRoles (int $a_source_id, int $a_target_id)
 Copy local roles This method creates a copy of all local role. More...
 
 initIntersectionPermissions (int $a_ref_id, int $a_role_id, int $a_role_parent, int $a_template_id, int $a_template_parent)
 
 adjustMovedObjectPermissions (int $ref_id, int $old_parent)
 Adjust permissions of moved objects. More...
 

Protected Member Functions

 applyMovedObjectDidacticTemplates (int $a_ref_id, int $a_old_parent)
 Apply didactic templates after object movement. More...
 

Protected Attributes

ilDBInterface $db
 
ilRbacReview $rbacreview
 
ilLogger $logger
 

Detailed Description

Class ilRbacAdmin Core functions for role based access control.

Creation and maintenance of Relations. The main relations of Rbac are user <-> role (UR) assignment relation and the permission <-> role (PR) assignment relation. This class contains methods to 'create' and 'delete' instances of the (UR) relation e.g.: assignUser(), deassignUser() Required methods for the PR relation are grantPermission(), revokePermission()

Author
Stefan Meyer meyer.nosp@m.@lei.nosp@m.fos.c.nosp@m.om

Definition at line 30 of file class.ilRbacAdmin.php.

Constructor & Destructor Documentation

◆ __construct()

ilRbacAdmin::__construct ( )

Constructor public.

Definition at line 40 of file class.ilRbacAdmin.php.

References $DIC, and ILIAS\Repository\logger().

41  {
42  global $DIC;
43 
44  $this->db = $DIC->database();
45  $this->rbacreview = $DIC->rbac()->review();
46  $this->logger = $DIC->logger()->ac();
47  }
global $DIC
Definition: feed.php:28
+ Here is the call graph for this function:

Member Function Documentation

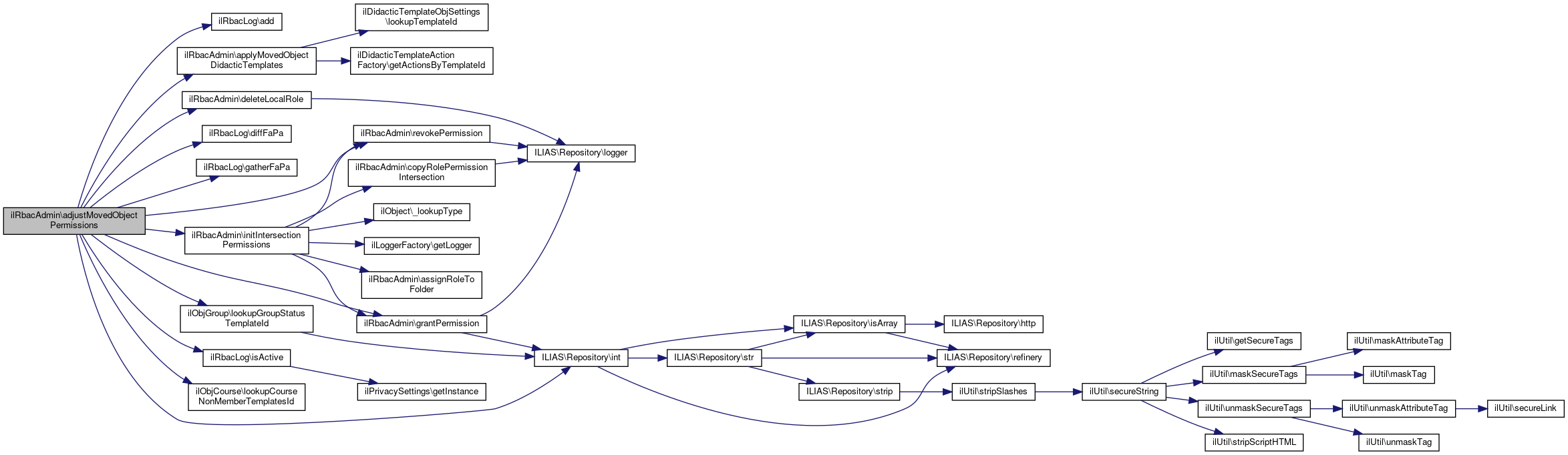
◆ adjustMovedObjectPermissions()

ilRbacAdmin::adjustMovedObjectPermissions ( int  $ref_id,
int  $old_parent 
)

Adjust permissions of moved objects.

  • Delete permissions of parent roles that do not exist in new context
  • Delete role templates of parent roles that do not exist in new context
  • Add permissions for parent roles that did not exist in old context

2023-08-15 sk: We need to switch off the cache here, as otherwise there seems to be no way to get an adequate reading of the new path. We switch it back on again at the end of this function.

We switch the cache back on again. See above.

Definition at line 867 of file class.ilRbacAdmin.php.

References $DIC, $log, ilRbacLog\add(), applyMovedObjectDidacticTemplates(), deleteLocalRole(), ilRbacLog\diffFaPa(), ilRbacLog\gatherFaPa(), grantPermission(), initIntersectionPermissions(), ILIAS\Repository\int(), ilRbacLog\isActive(), ilObjCourse\lookupCourseNonMemberTemplatesId(), ilObjGroup\lookupGroupStatusTemplateId(), ilRbacLog\MOVE_OBJECT, revokePermission(), and ROLE_FOLDER_ID.

Referenced by ilContainerGUI\pasteObject(), and ilContainerGUI\performPasteIntoMultipleObjectsObject().

867  : void
868  {
869  global $DIC;
870 
871  $tree = $DIC['tree'];
872 
873  $new_parent = $tree->getParentId($ref_id);
874  $old_context_roles = $this->rbacreview->getParentRoleIds($old_parent, false);
875  $new_context_roles = $this->rbacreview->getParentRoleIds($new_parent, false);
876 
882  $tree->useCache(false);
883 
884  $for_addition = $for_deletion = [];
885  foreach ($new_context_roles as $new_role_id => $new_role) {
886  if (!isset($old_context_roles[$new_role_id])) {
887  $for_addition[] = $new_role_id;
888  } elseif ($new_role['parent'] != $old_context_roles[$new_role_id]['parent']) {
889  // handle stopped inheritance
890  $for_deletion[] = $new_role_id;
891  $for_addition[] = $new_role_id;
892  }
893  }
894  foreach ($old_context_roles as $old_role_id => $old_role) {
895  if (!isset($new_context_roles[$old_role_id])) {
896  $for_deletion[] = $old_role_id;
897  }
898  }
899  if ($for_deletion === [] && $for_addition === []) {
900  $this->applyMovedObjectDidacticTemplates($ref_id, $old_parent);
901  return;
902  }
903 
904  $rbac_log_active = ilRbacLog::isActive();
905  if ($rbac_log_active) {
906  $role_ids = array_unique(array_merge(array_keys($for_deletion), array_keys($for_addition)));
907  }
908 
909  foreach ($tree->getSubTree($tree->getNodeData($ref_id), true) as $node_data) {
910  $node_id = (int) $node_data['child'];
911  if ($rbac_log_active) {
912  $log_old = ilRbacLog::gatherFaPa($node_id, $role_ids);
913  }
914 
915  // If $node_data['type'] is not set, this means there is a tree entry without
916  // object_reference and/or object_data entry
917  // Continue in this case
918  if (!($node_data['type'] ?? false)) {
919  continue;
920  }
921  if (!$node_id) {
922  continue;
923  }
924 
925  foreach ($for_deletion as $role_id) {
926  $this->deleteLocalRole($role_id, $node_id);
927  $this->revokePermission($node_id, $role_id, false);
928  }
929  foreach ($for_addition as $role_id) {
930  $role_parent_id = $this->rbacreview->getParentOfRole($role_id, $ref_id);
931  switch ($node_data['type']) {
932  case 'grp':
933  $tpl_id = ilObjGroup::lookupGroupStatusTemplateId((int) $node_data['obj_id']);
934 
936  $node_id,
937  $role_id,
938  $role_parent_id,
939  $tpl_id,
941  );
942  break;
943 
944  case 'crs':
947  $node_id,
948  $role_id,
949  $role_parent_id,
950  $tpl_id,
952  );
953  break;
954 
955  default:
956  $this->grantPermission(
957  $role_id,
958  $this->rbacreview->getOperationsOfRole($role_id, $node_data['type'], $role_parent_id),
959  $node_id
960  );
961  break;
962  }
963  }
964 
965  if ($rbac_log_active) {
966  $log_new = ilRbacLog::gatherFaPa($node_id, $role_ids);
967  $log = ilRbacLog::diffFaPa($log_old, $log_new);
969  }
970  }
971 
975  $tree->useCache();
976 
977  $this->applyMovedObjectDidacticTemplates($ref_id, $old_parent);
978  }
static gatherFaPa(int $a_ref_id, array $a_role_ids, bool $a_add_action=false)
grantPermission(int $a_rol_id, array $a_ops, int $a_ref_id)
Grants a permission to an object and a specific role.
applyMovedObjectDidacticTemplates(int $a_ref_id, int $a_old_parent)
Apply didactic templates after object movement.
static lookupCourseNonMemberTemplatesId()
static isActive()
revokePermission(int $a_ref_id, int $a_rol_id=0, bool $a_keep_protected=true)
Revokes permissions of an object of one role.
static lookupGroupStatusTemplateId(int $a_obj_id)
static diffFaPa(array $a_old, array $a_new)
global $DIC
Definition: feed.php:28
$ref_id
Definition: ltiauth.php:67
static add(int $a_action, int $a_ref_id, array $a_diff, bool $a_source_ref_id=false)
$log
Definition: result.php:33
initIntersectionPermissions(int $a_ref_id, int $a_role_id, int $a_role_parent, int $a_template_id, int $a_template_parent)
const ROLE_FOLDER_ID
Definition: constants.php:34
deleteLocalRole(int $a_rol_id, int $a_ref_id=0)
Deletes a local role and entries in rbac_fa and rbac_templates.
const MOVE_OBJECT
+ Here is the call graph for this function:
+ Here is the caller graph for this function:

◆ applyMovedObjectDidacticTemplates()

ilRbacAdmin::applyMovedObjectDidacticTemplates ( int  $a_ref_id,
int  $a_old_parent 
)
protected

Apply didactic templates after object movement.

Deprecated:
since version 5.1.0 will be removed with 5.4 and implemented using event handler
Todo:
implement using event handler

Definition at line 846 of file class.ilRbacAdmin.php.

References ilDidacticTemplateActionFactory\getActionsByTemplateId(), and ilDidacticTemplateObjSettings\lookupTemplateId().

Referenced by adjustMovedObjectPermissions().

846  : void
847  {
849  if (!$tpl_id) {
850  return;
851  }
852  foreach (ilDidacticTemplateActionFactory::getActionsByTemplateId($tpl_id) as $action) {
853  if ($action instanceof ilDidacticTemplateLocalRoleAction) {
854  continue;
855  }
856  $action->setRefId($a_ref_id);
857  $action->apply();
858  }
859  }
static getActionsByTemplateId(int $a_tpl_id)
Get actions of one template.
represents a creation of local roles action
+ Here is the call graph for this function:
+ Here is the caller graph for this function:

◆ assignOperationToObject()

ilRbacAdmin::assignOperationToObject ( int  $a_type_id,
int  $a_ops_id 
)

Assign an existing operation to an object Update of rbac_ta.

Definition at line 713 of file class.ilRbacAdmin.php.

References $res.

713  : void
714  {
715  $query = "INSERT INTO rbac_ta (typ_id, ops_id) " .
716  "VALUES(" . $this->db->quote($a_type_id, 'integer') . "," . $this->db->quote($a_ops_id, 'integer') . ")";
717  $res = $this->db->manipulate($query);
718  }
$res
Definition: ltiservices.php:69

◆ assignRoleToFolder()

ilRbacAdmin::assignRoleToFolder ( int  $a_rol_id,
int  $a_parent,
string  $a_assign = "y" 
)

Assigns a role to a role folder A role folder is an object to store roles.

Every role is assigned to minimum one role folder If the inheritance of a role is stopped, a new role template will created, and the role is assigned to minimum two role folders. All roles with stopped inheritance need the flag '$a_assign = false'

Definition at line 676 of file class.ilRbacAdmin.php.

References $res, and SYSTEM_ROLE_ID.

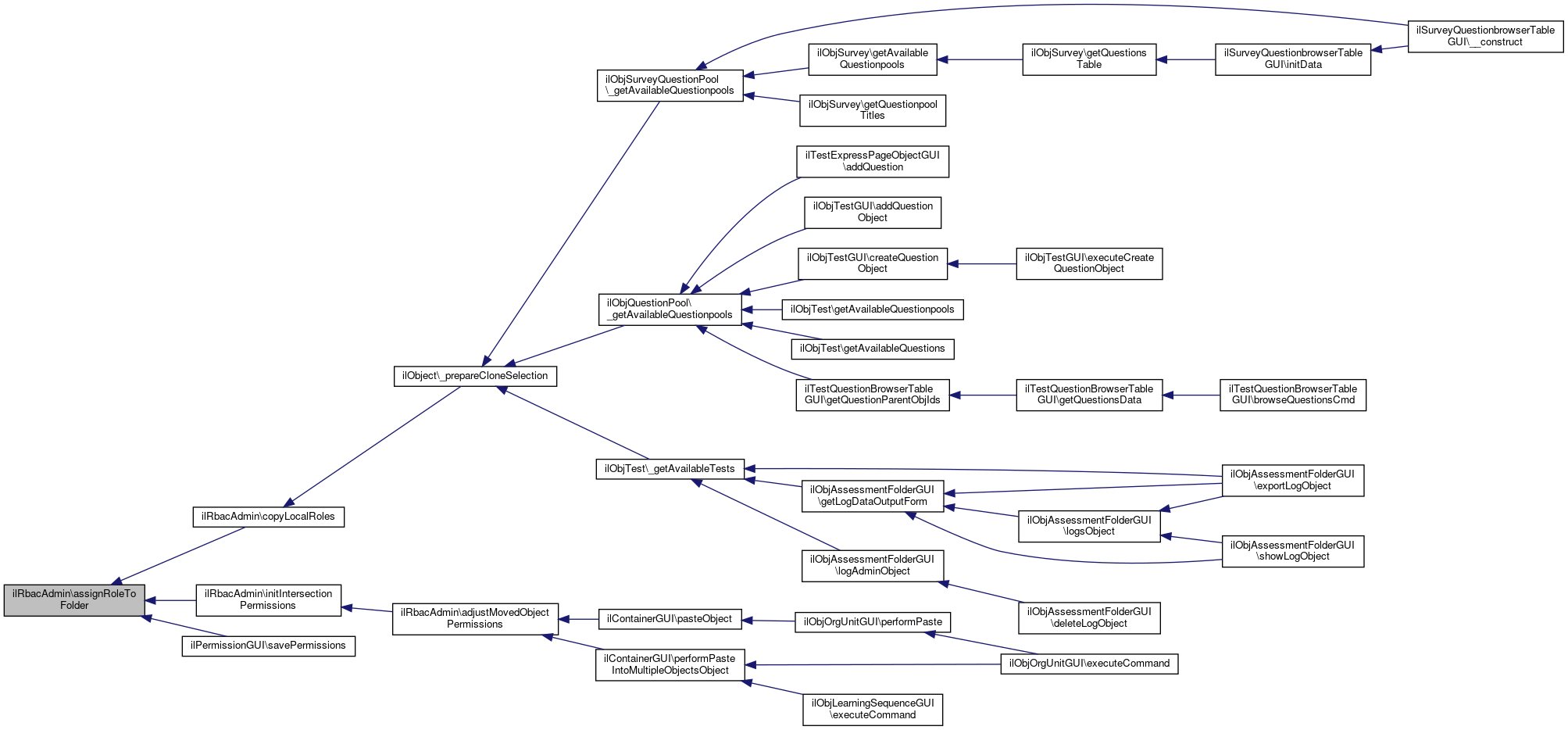
Referenced by copyLocalRoles(), initIntersectionPermissions(), and ilPermissionGUI\savePermissions().

680  : void {
681  if ($a_rol_id == SYSTEM_ROLE_ID) {
682  // ignore system role
683  return;
684  }
685  // if a wrong value is passed, always set assign to "n"
686  if ($a_assign != "y") {
687  $a_assign = "n";
688  }
689 
690  // check if already assigned
691  $query = 'SELECT rol_id FROM rbac_fa ' .
692  'WHERE rol_id = ' . $this->db->quote($a_rol_id, 'integer') . ' ' .
693  'AND parent = ' . $this->db->quote($a_parent, 'integer');
694  $res = $this->db->query($query);
695  if ($res->numRows()) {
696  return;
697  }
698  $query = sprintf(
699  'INSERT INTO rbac_fa (rol_id, parent, assign, protected) ' .
700  'VALUES (%s,%s,%s,%s)',
701  $this->db->quote($a_rol_id, 'integer'),
702  $this->db->quote($a_parent, 'integer'),
703  $this->db->quote($a_assign, 'text'),
704  $this->db->quote('n', 'text')
705  );
706  $res = $this->db->manipulate($query);
707  }
$res
Definition: ltiservices.php:69
const SYSTEM_ROLE_ID
Definition: constants.php:29
+ Here is the caller graph for this function:

◆ assignUser()

ilRbacAdmin::assignUser ( int  $a_rol_id,
int  $a_usr_id 
)

Assigns an user to a role.

Update of table rbac_ua

Definition at line 187 of file class.ilRbacAdmin.php.

References $GLOBALS, $ref_id, $res, ilLDAPRoleGroupMapping\_getInstance(), ilObject\_lookupObjId(), ilObject\_lookupType(), and ilLoggerFactory\getInstance().

Referenced by ilObjBlogGUI\addContributor(), and ilObjCategoryGUI\assignSaveObject().

187  : void
188  {
189  // check if already assigned user id and role_id
190  $alreadyAssigned = $this->rbacreview->isAssigned($a_usr_id, $a_rol_id);
191 
192  // enhanced: only if we haven't had this role for this user
193  if (!$alreadyAssigned) {
194  $query = "INSERT INTO rbac_ua (usr_id, rol_id) " .
195  "VALUES (" . $this->db->quote($a_usr_id, 'integer') . "," . $this->db->quote(
196  $a_rol_id,
197  'integer'
198  ) . ")";
199  $res = $this->db->manipulate($query);
200 
201  $this->rbacreview->setAssignedCacheEntry($a_rol_id, $a_usr_id, true);
202  }
203 
205  $mapping->assign($a_rol_id, $a_usr_id);
206 
207  $ref_id = $this->rbacreview->getObjectReferenceOfRole($a_rol_id);
208  $obj_id = ilObject::_lookupObjId($ref_id);
209  $type = ilObject::_lookupType($obj_id);
210 
211  if (!$alreadyAssigned) {
212  ilLoggerFactory::getInstance()->getLogger('ac')->debug('Raise event assign user');
213  $GLOBALS['DIC']['ilAppEventHandler']->raise(
214  'Services/AccessControl',
215  'assignUser',
216  [
217  'obj_id' => $obj_id,
218  'usr_id' => $a_usr_id,
219  'role_id' => $a_rol_id,
220  'type' => $type
221  ]
222  );
223  }
224  }
$res
Definition: ltiservices.php:69
static _lookupObjId(int $ref_id)
static _getInstance()
Get singleton instance of this class.
$ref_id
Definition: ltiauth.php:67
$GLOBALS["DIC"]
Definition: wac.php:31
static _lookupType(int $id, bool $reference=false)
+ Here is the call graph for this function:
+ Here is the caller graph for this function:

◆ assignUserLimited()

ilRbacAdmin::assignUserLimited ( int  $a_role_id,
int  $a_usr_id,
int  $a_limit,
array  $a_limited_roles = [] 
)

Definition at line 143 of file class.ilRbacAdmin.php.

References $db, $ilDB, $res, ilLDAPRoleGroupMapping\_getInstance(), ilDBInterface\buildAtomQuery(), ilDBConstants\FETCHMODE_OBJECT, ilDBInterface\in(), ilDBInterface\manipulate(), ilDBInterface\query(), and ilDBInterface\quote().

148  : bool {
149  $ilDB = $this->db;
150  $ilAtomQuery = $this->db->buildAtomQuery();
151  $ilAtomQuery->addTableLock('rbac_ua');
152  $ilAtomQuery->addQueryCallable(
153  function (ilDBInterface $ilDB) use (&$ret, $a_role_id, $a_usr_id, $a_limit, $a_limited_roles): void {
154  $ret = true;
155  $limit_query = 'SELECT COUNT(*) num FROM rbac_ua ' .
156  'WHERE ' . $ilDB->in('rol_id', (array) $a_limited_roles, false, 'integer');
157  $res = $ilDB->query($limit_query);
158  $row = $res->fetchRow(ilDBConstants::FETCHMODE_OBJECT);
159  if ($row->num >= $a_limit) {
160  $ret = false;
161  return;
162  }
163 
164  $query = "INSERT INTO rbac_ua (usr_id, rol_id) " .
165  "VALUES (" .
166  $ilDB->quote($a_usr_id, 'integer') . "," . $ilDB->quote($a_role_id, 'integer') .
167  ")";
168  $res = $ilDB->manipulate($query);
169  }
170  );
171  $ilAtomQuery->run();
172 
173  if (!$ret) {
174  return false;
175  }
176 
177  $this->rbacreview->setAssignedCacheEntry($a_role_id, $a_usr_id, true);
179  $mapping->assign($a_role_id, $a_usr_id);
180 
181  return true;
182  }
$res
Definition: ltiservices.php:69
quote($value, string $type)
static _getInstance()
Get singleton instance of this class.
ilDBInterface $db
query(string $query)
Run a (read-only) Query on the database.
in(string $field, array $values, bool $negate=false, string $type="")
manipulate(string $query)
Run a (write) Query on the database.
+ Here is the call graph for this function:

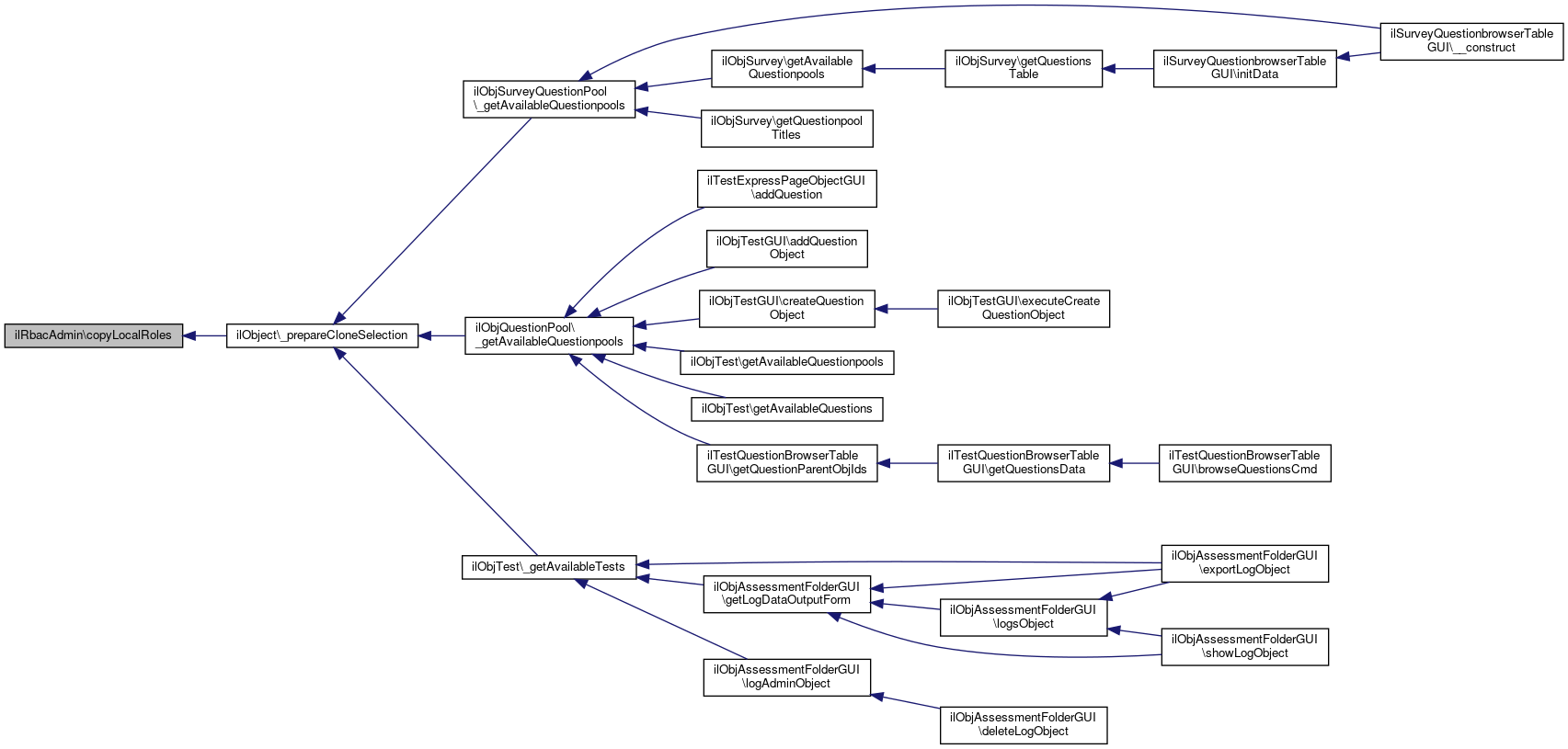
◆ copyLocalRoles()

ilRbacAdmin::copyLocalRoles ( int  $a_source_id,
int  $a_target_id 
)

Copy local roles This method creates a copy of all local role.

Note: auto generated roles are excluded

Definition at line 750 of file class.ilRbacAdmin.php.

References ilObject\_lookupTitle(), assignRoleToFolder(), and copyRolePermissions().

Referenced by ilObject\_prepareCloneSelection().

750  : void
751  {
752  $real_local = [];
753  foreach ($this->rbacreview->getRolesOfRoleFolder($a_source_id, false) as $role_data) {
754  $title = ilObject::_lookupTitle($role_data);
755  if (substr($title, 0, 3) == 'il_') {
756  continue;
757  }
758  $real_local[] = $role_data;
759  }
760  if ($real_local === []) {
761  return;
762  }
763  // Create role folder
764  foreach ($real_local as $role) {
765  $orig = new ilObjRole($role);
766  $orig->read();
767 
768  $roleObj = new ilObjRole();
769  $roleObj->setTitle($orig->getTitle());
770  $roleObj->setDescription($orig->getDescription());
771  $roleObj->setImportId($orig->getImportId());
772  $roleObj->create();
773 
774  $this->assignRoleToFolder($roleObj->getId(), $a_target_id, "y");
775  $this->copyRolePermissions($role, $a_source_id, $a_target_id, $roleObj->getId(), true);
776  }
777  }
Class ilObjRole.
copyRolePermissions(int $a_source_id, int $a_source_parent, int $a_dest_parent, int $a_dest_id, bool $a_consider_protected=true)
Copies template permissions and permission of one role to another.
static _lookupTitle(int $obj_id)
assignRoleToFolder(int $a_rol_id, int $a_parent, string $a_assign="y")
Assigns a role to a role folder A role folder is an object to store roles.
+ Here is the call graph for this function:
+ Here is the caller graph for this function:

◆ copyRolePermissionIntersection()

ilRbacAdmin::copyRolePermissionIntersection ( int  $a_source1_id,
int  $a_source1_parent,
int  $a_source2_id,
int  $a_source2_parent,
int  $a_dest_parent,
int  $a_dest_id 
)

Copies the intersection of the template permissions of two roles to a third role.

Definition at line 491 of file class.ilRbacAdmin.php.

References $res, ilLogLevel\DEBUG, ilDBConstants\FETCHMODE_OBJECT, ILIAS\Repository\logger(), and SYSTEM_ROLE_ID.

Referenced by initIntersectionPermissions().

498  : void {
499  // exclude system role from rbac
500  if ($a_dest_id == SYSTEM_ROLE_ID) {
501  $this->logger->logStack(ilLogLevel::DEBUG);
502  return;
503  }
504  $query = "SELECT s1.type, s1.ops_id " .
505  "FROM rbac_templates s1, rbac_templates s2 " .
506  "WHERE s1.rol_id = " . $this->db->quote($a_source1_id, 'integer') . " " .
507  "AND s1.parent = " . $this->db->quote($a_source1_parent, 'integer') . " " .
508  "AND s2.rol_id = " . $this->db->quote($a_source2_id, 'integer') . " " .
509  "AND s2.parent = " . $this->db->quote($a_source2_parent, 'integer') . " " .
510  "AND s1.type = s2.type " .
511  "AND s1.ops_id = s2.ops_id";
512 
513  $res = $this->db->query($query);
514  $operations = [];
515  $rowNum = 0;
516  while ($row = $res->fetchRow(ilDBConstants::FETCHMODE_OBJECT)) {
517  $operations[$rowNum]['type'] = $row->type;
518  $operations[$rowNum]['ops_id'] = $row->ops_id;
519 
520  $rowNum++;
521  }
522 
523  // Delete template permissions of target
524  $query = 'DELETE FROM rbac_templates WHERE rol_id = ' . $this->db->quote($a_dest_id, 'integer') . ' ' .
525  'AND parent = ' . $this->db->quote($a_dest_parent, 'integer');
526  $res = $this->db->manipulate($query);
527 
528  $query = 'INSERT INTO rbac_templates (rol_id,type,ops_id,parent) ' .
529  'VALUES (?,?,?,?)';
530  $sta = $this->db->prepareManip($query, ['integer', 'text', 'integer', 'integer']);
531  foreach ($operations as $set) {
532  $this->db->execute($sta, [
533  $a_dest_id,
534  $set['type'],
535  $set['ops_id'],
536  $a_dest_parent
537  ]);
538  }
539  }
$res
Definition: ltiservices.php:69
const SYSTEM_ROLE_ID
Definition: constants.php:29
+ Here is the call graph for this function:
+ Here is the caller graph for this function:

◆ copyRolePermissions()

ilRbacAdmin::copyRolePermissions ( int  $a_source_id,
int  $a_source_parent,
int  $a_dest_parent,
int  $a_dest_id,
bool  $a_consider_protected = true 
)

Copies template permissions and permission of one role to another.

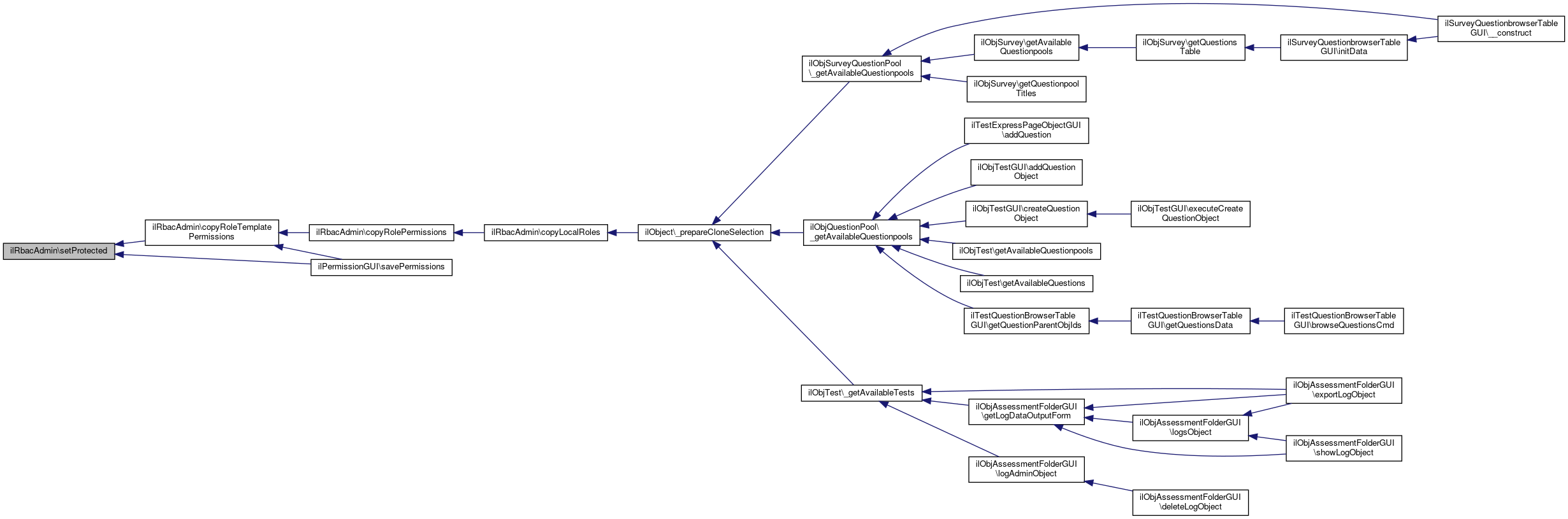
Definition at line 413 of file class.ilRbacAdmin.php.

References copyRoleTemplatePermissions(), grantPermission(), and revokePermission().

Referenced by copyLocalRoles().

419  : void {
420  // Copy template permissions
422  $a_source_id,
423  $a_source_parent,
424  $a_dest_parent,
425  $a_dest_id,
426  $a_consider_protected
427  );
428  $ops = $this->rbacreview->getRoleOperationsOnObject($a_source_id, $a_source_parent);
429 
430  $this->revokePermission($a_dest_parent, $a_dest_id);
431  $this->grantPermission($a_dest_id, $ops, $a_dest_parent);
432  }
grantPermission(int $a_rol_id, array $a_ops, int $a_ref_id)
Grants a permission to an object and a specific role.
copyRoleTemplatePermissions(int $a_source_id, int $a_source_parent, int $a_dest_parent, int $a_dest_id, bool $a_consider_protected=true)
Copies template permissions of one role to another.
revokePermission(int $a_ref_id, int $a_rol_id=0, bool $a_keep_protected=true)
Revokes permissions of an object of one role.
+ Here is the call graph for this function:
+ Here is the caller graph for this function:

◆ copyRolePermissionSubtract()

ilRbacAdmin::copyRolePermissionSubtract ( int  $a_source_id,
int  $a_source_parent,
int  $a_dest_id,
int  $a_dest_parent 
)

Subtract role permissions.

Definition at line 593 of file class.ilRbacAdmin.php.

References ilLogLevel\DEBUG, ILIAS\Repository\logger(), and SYSTEM_ROLE_ID.

598  : void {
599  if ($a_dest_id == SYSTEM_ROLE_ID) {
600  $this->logger->logStack(ilLogLevel::DEBUG);
601  return;
602  }
603  $s1_ops = $this->rbacreview->getAllOperationsOfRole($a_source_id, $a_source_parent);
604  $d_ops = $this->rbacreview->getAllOperationsOfRole($a_dest_id, $a_dest_parent);
605 
606  foreach ($s1_ops as $type => $ops) {
607  foreach ($ops as $op) {
608  if (isset($d_ops[$type]) && in_array($op, $d_ops[$type])) {
609  $query = 'DELETE FROM rbac_templates ' .
610  'WHERE rol_id = ' . $this->db->quote($a_dest_id, 'integer') . ' ' .
611  'AND type = ' . $this->db->quote($type, 'text') . ' ' .
612  'AND ops_id = ' . $this->db->quote($op, 'integer') . ' ' .
613  'AND parent = ' . $this->db->quote($a_dest_parent, 'integer');
614  $this->db->manipulate($query);
615  }
616  }
617  }
618  }
const SYSTEM_ROLE_ID
Definition: constants.php:29
+ Here is the call graph for this function:

◆ copyRolePermissionUnion()

ilRbacAdmin::copyRolePermissionUnion ( int  $a_source1_id,
int  $a_source1_parent,
int  $a_source2_id,
int  $a_source2_parent,
int  $a_dest_id,
int  $a_dest_parent 
)

Definition at line 541 of file class.ilRbacAdmin.php.

References ilLogLevel\DEBUG, deleteRolePermission(), ILIAS\Repository\logger(), and SYSTEM_ROLE_ID.

548  : void {
549  // exclude system role from rbac
550  if ($a_dest_id == SYSTEM_ROLE_ID) {
551  $this->logger->logStack(ilLogLevel::DEBUG);
552  return;
553  }
554  $s1_ops = $this->rbacreview->getAllOperationsOfRole($a_source1_id, $a_source1_parent);
555  $s2_ops = $this->rbacreview->getAllOperationsOfRole($a_source2_id, $a_source2_parent);
556  $this->deleteRolePermission($a_dest_id, $a_dest_parent);
557 
558  foreach ($s1_ops as $type => $ops) {
559  foreach ($ops as $op) {
560  // insert all permission of source 1
561  // #15469
562  $query = 'INSERT INTO rbac_templates (rol_id,type,ops_id,parent) ' .
563  'VALUES( ' .
564  $this->db->quote($a_dest_id, 'integer') . ', ' .
565  $this->db->quote($type, 'text') . ', ' .
566  $this->db->quote($op, 'integer') . ', ' .
567  $this->db->quote($a_dest_parent, 'integer') . ' ' .
568  ')';
569  $this->db->manipulate($query);
570  }
571  }
572 
573  // and the other direction...
574  foreach ($s2_ops as $type => $ops) {
575  foreach ($ops as $op) {
576  if (!isset($s1_ops[$type]) || !in_array($op, $s1_ops[$type])) {
577  $query = 'INSERT INTO rbac_templates (rol_id,type,ops_id,parent) ' .
578  'VALUES( ' .
579  $this->db->quote($a_dest_id, 'integer') . ', ' .
580  $this->db->quote($type, 'text') . ', ' .
581  $this->db->quote($op, 'integer') . ', ' .
582  $this->db->quote($a_dest_parent, 'integer') . ' ' .
583  ')';
584  $this->db->manipulate($query);
585  }
586  }
587  }
588  }
deleteRolePermission(int $a_rol_id, int $a_ref_id, ?string $a_type=null)
Deletes all entries of a template.
const SYSTEM_ROLE_ID
Definition: constants.php:29
+ Here is the call graph for this function:

◆ copyRoleTemplatePermissions()

ilRbacAdmin::copyRoleTemplatePermissions ( int  $a_source_id,
int  $a_source_parent,
int  $a_dest_parent,
int  $a_dest_id,
bool  $a_consider_protected = true 
)

Copies template permissions of one role to another.

It's also possible to copy template permissions from/to RoleTemplateObject

Definition at line 438 of file class.ilRbacAdmin.php.

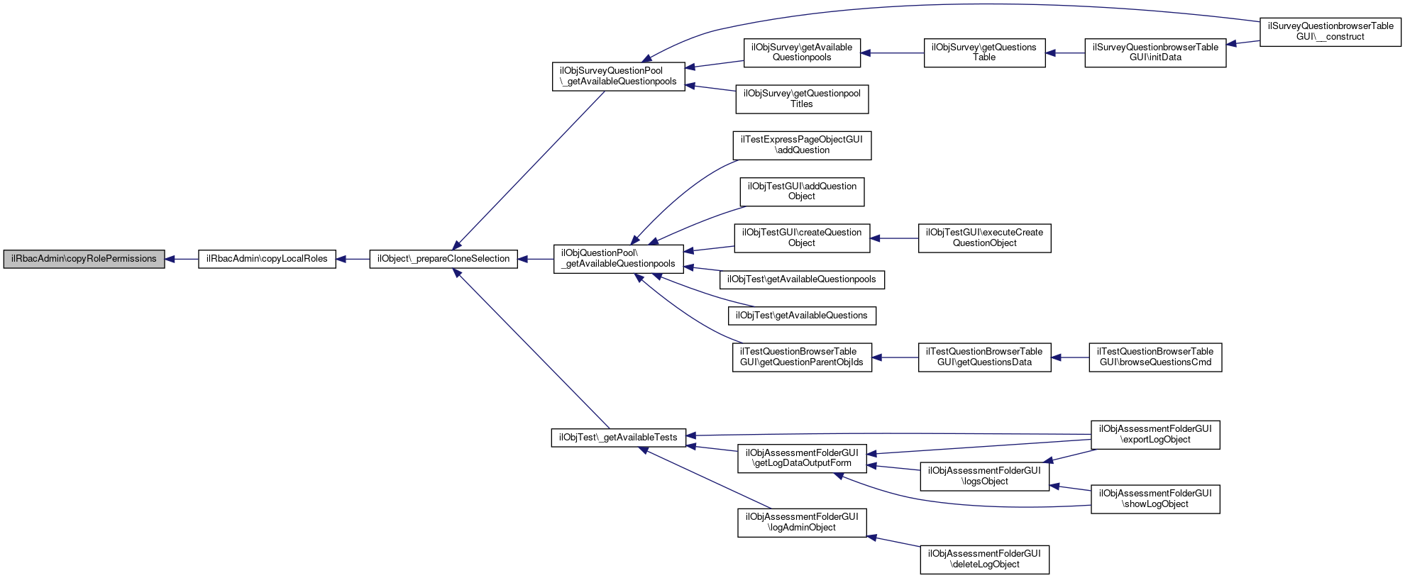
References $res, ilLogLevel\DEBUG, ILIAS\Repository\logger(), setProtected(), and SYSTEM_ROLE_ID.

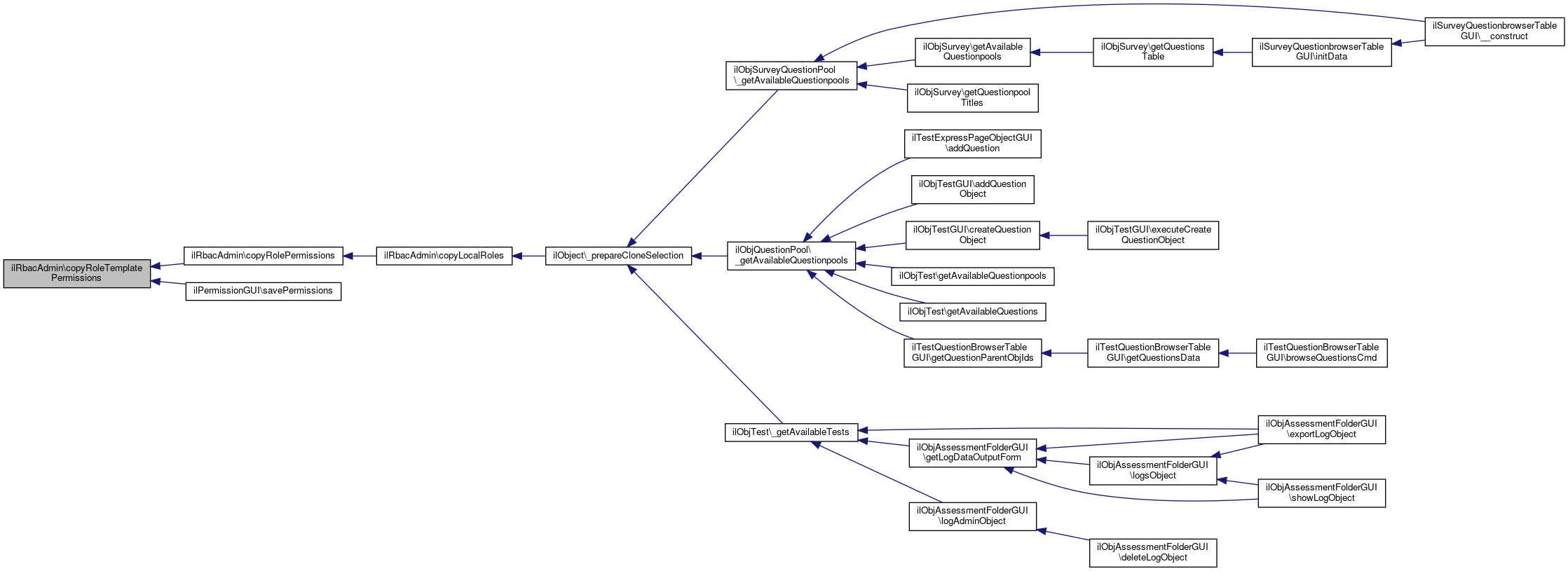
Referenced by copyRolePermissions(), and ilPermissionGUI\savePermissions().

444  : void {
445  // exclude system role from rbac
446  if ($a_dest_id == SYSTEM_ROLE_ID) {
447  $this->logger->logStack(ilLogLevel::DEBUG);
448  return;
449  }
450 
451  // Read operations
452  $query = 'SELECT * FROM rbac_templates ' .
453  'WHERE rol_id = ' . $this->db->quote($a_source_id, 'integer') . ' ' .
454  'AND parent = ' . $this->db->quote($a_source_parent, 'integer');
455  $res = $this->db->query($query);
456  $operations = [];
457  $rownum = 0;
458  while ($row = $this->db->fetchObject($res)) {
459  $operations[$rownum]['type'] = $row->type;
460  $operations[$rownum]['ops_id'] = $row->ops_id;
461  $rownum++;
462  }
463 
464  // Delete target permissions
465  $query = 'DELETE FROM rbac_templates WHERE rol_id = ' . $this->db->quote($a_dest_id, 'integer') . ' ' .
466  'AND parent = ' . $this->db->quote($a_dest_parent, 'integer');
467  $res = $this->db->manipulate($query);
468 
469  foreach ($operations as $op) {
470  $query = 'INSERT INTO rbac_templates (rol_id,type,ops_id,parent) ' .
471  'VALUES (' .
472  $this->db->quote($a_dest_id, 'integer') . "," .
473  $this->db->quote($op['type'], 'text') . "," .
474  $this->db->quote($op['ops_id'], 'integer') . "," .
475  $this->db->quote($a_dest_parent, 'integer') . ")";
476  $this->db->manipulate($query);
477  }
478 
479  // copy also protection status if applicable
480  if ($a_consider_protected == true) {
481  if ($this->rbacreview->isProtected($a_source_parent, $a_source_id)) {
482  $this->setProtected($a_dest_parent, $a_dest_id, 'y');
483  }
484  }
485  }
$res
Definition: ltiservices.php:69
const SYSTEM_ROLE_ID
Definition: constants.php:29
setProtected(int $a_ref_id, int $a_role_id, string $a_value)
Set protected.
+ Here is the call graph for this function:
+ Here is the caller graph for this function:

◆ deassignOperationFromObject()

ilRbacAdmin::deassignOperationFromObject ( int  $a_type_id,
int  $a_ops_id 
)

Deassign an existing operation from an object Update of rbac_ta.

Definition at line 724 of file class.ilRbacAdmin.php.

References $res.

724  : void
725  {
726  $query = "DELETE FROM rbac_ta " .
727  "WHERE typ_id = " . $this->db->quote($a_type_id, 'integer') . " " .
728  "AND ops_id = " . $this->db->quote($a_ops_id, 'integer');
729  $res = $this->db->manipulate($query);
730  }
$res
Definition: ltiservices.php:69

◆ deassignUser()

ilRbacAdmin::deassignUser ( int  $a_rol_id,
int  $a_usr_id 
)

Deassigns a user from a role.

Update of table rbac_ua

Definition at line 229 of file class.ilRbacAdmin.php.

References $GLOBALS, $ref_id, $res, ilLDAPRoleGroupMapping\_getInstance(), ilObject\_lookupObjId(), ilObject\_lookupType(), and ilLoggerFactory\getInstance().

Referenced by ilObjCategoryGUI\assignSaveObject(), ilObjBlogGUI\removeContributor(), and removeUser().

229  : void
230  {
231  $query = "DELETE FROM rbac_ua " .
232  "WHERE usr_id = " . $this->db->quote($a_usr_id, 'integer') . " " .
233  "AND rol_id = " . $this->db->quote($a_rol_id, 'integer') . " ";
234  $res = $this->db->manipulate($query);
235 
236  $this->rbacreview->setAssignedCacheEntry($a_rol_id, $a_usr_id, false);
237 
239  $mapping->deassign($a_rol_id, $a_usr_id);
240 
241  if ($res) {
242  $ref_id = $GLOBALS['DIC']['rbacreview']->getObjectReferenceOfRole($a_rol_id);
243  $obj_id = ilObject::_lookupObjId($ref_id);
244  $type = ilObject::_lookupType($obj_id);
245 
246  ilLoggerFactory::getInstance()->getLogger('ac')->debug('Raise event deassign user');
247  $GLOBALS['DIC']['ilAppEventHandler']->raise('Services/AccessControl', 'deassignUser', [
248  'obj_id' => $obj_id,
249  'usr_id' => $a_usr_id,
250  'role_id' => $a_rol_id,
251  'type' => $type,
252  ]);
253  }
254  }
$res
Definition: ltiservices.php:69
static _lookupObjId(int $ref_id)
static _getInstance()
Get singleton instance of this class.
$ref_id
Definition: ltiauth.php:67
$GLOBALS["DIC"]
Definition: wac.php:31
static _lookupType(int $id, bool $reference=false)
+ Here is the call graph for this function:
+ Here is the caller graph for this function:

◆ deleteLocalRole()

ilRbacAdmin::deleteLocalRole ( int  $a_rol_id,
int  $a_ref_id = 0 
)

Deletes a local role and entries in rbac_fa and rbac_templates.

Definition at line 118 of file class.ilRbacAdmin.php.

References $res, ILIAS\Repository\logger(), ilLogLevel\NOTICE, and SYSTEM_ROLE_ID.

Referenced by adjustMovedObjectPermissions(), and deleteRole().

118  : void
119  {
120  // exclude system role from rbac
121  if ($a_rol_id == SYSTEM_ROLE_ID) {
122  $this->logger->logStack(ilLogLevel::NOTICE);
123  $this->logger->notice('System administrator role is not deletable.');
124  return;
125  }
126 
127  $clause = '';
128  if ($a_ref_id != 0) {
129  $clause = 'AND parent = ' . $this->db->quote($a_ref_id, 'integer') . ' ';
130  }
131 
132  $query = 'DELETE FROM rbac_fa ' .
133  'WHERE rol_id = ' . $this->db->quote($a_rol_id, 'integer') . ' ' .
134  $clause;
135  $res = $this->db->manipulate($query);
136 
137  $query = 'DELETE FROM rbac_templates ' .
138  'WHERE rol_id = ' . $this->db->quote($a_rol_id, 'integer') . ' ' .
139  $clause;
140  $res = $this->db->manipulate($query);
141  }
$res
Definition: ltiservices.php:69
const SYSTEM_ROLE_ID
Definition: constants.php:29
+ Here is the call graph for this function:
+ Here is the caller graph for this function:

◆ deleteRole()

ilRbacAdmin::deleteRole ( int  $a_rol_id,
int  $a_ref_id 
)

Deletes a role and deletes entries in rbac_pa, rbac_templates, rbac_ua, rbac_fa.

Definition at line 74 of file class.ilRbacAdmin.php.

References $res, ilLDAPRoleGroupMapping\_getInstance(), ilLogLevel\DEBUG, deleteLocalRole(), ILIAS\Repository\logger(), and SYSTEM_ROLE_ID.

74  : void
75  {
76  if ($a_rol_id == SYSTEM_ROLE_ID) {
77  $this->logger->logStack(ilLogLevel::DEBUG);
78  throw new DomainException('System administrator role is not deletable.');
79  }
80 
82  $mapping->deleteRole($a_rol_id);
83 
84  // TODO: check assigned users before deletion
85  // This is done in ilObjRole. Should be better moved to this place?
86 
87  // delete user assignements
88  $query = "DELETE FROM rbac_ua " .
89  "WHERE rol_id = " . $this->db->quote($a_rol_id, 'integer');
90  $res = $this->db->manipulate($query);
91 
92  // delete permission assignments
93  $query = "DELETE FROM rbac_pa " .
94  "WHERE rol_id = " . $this->db->quote($a_rol_id, 'integer') . " ";
95  $res = $this->db->manipulate($query);
96 
97  //delete rbac_templates and rbac_fa
98  $this->deleteLocalRole($a_rol_id);
99  }
$res
Definition: ltiservices.php:69
const SYSTEM_ROLE_ID
Definition: constants.php:29
static _getInstance()
Get singleton instance of this class.
deleteLocalRole(int $a_rol_id, int $a_ref_id=0)
Deletes a local role and entries in rbac_fa and rbac_templates.
+ Here is the call graph for this function:

◆ deleteRolePermission()

ilRbacAdmin::deleteRolePermission ( int  $a_rol_id,
int  $a_ref_id,
?string  $a_type = null 
)

Deletes all entries of a template.

If an object type is given for third parameter only the entries for that object type are deleted Update of table rbac_templates.

Definition at line 625 of file class.ilRbacAdmin.php.

References $res, ilLogLevel\DEBUG, ILIAS\Repository\logger(), and SYSTEM_ROLE_ID.

Referenced by copyRolePermissionUnion().

629  : void {
630  if ($a_rol_id == SYSTEM_ROLE_ID) {
631  $this->logger->logStack(ilLogLevel::DEBUG);
632  return;
633  }
634  $and_type = '';
635  if ($a_type !== null) {
636  $and_type = " AND type=" . $this->db->quote($a_type, 'text') . " ";
637  }
638  $query = 'DELETE FROM rbac_templates ' .
639  'WHERE rol_id = ' . $this->db->quote($a_rol_id, 'integer') . ' ' .
640  'AND parent = ' . $this->db->quote($a_ref_id, 'integer') . ' ' .
641  $and_type;
642  $res = $this->db->manipulate($query);
643  }
$res
Definition: ltiservices.php:69
const SYSTEM_ROLE_ID
Definition: constants.php:29
+ Here is the call graph for this function:
+ Here is the caller graph for this function:

◆ deleteSubtreeTemplates()

ilRbacAdmin::deleteSubtreeTemplates ( int  $a_ref_id,
int  $a_rol_id 
)

Delete all template permissions of subtree nodes.

Definition at line 377 of file class.ilRbacAdmin.php.

References $GLOBALS.

377  : void
378  {
379  $query = 'DELETE FROM rbac_templates ' .
380  'WHERE parent IN ( ' .
381  $GLOBALS['DIC']['tree']->getSubTreeQuery($a_ref_id, ['child']) . ' ) ' .
382  'AND rol_id = ' . $this->db->quote($a_rol_id, 'integer');
383 
384  $this->db->manipulate($query);
385 
386  $query = 'DELETE FROM rbac_fa ' .
387  'WHERE parent IN ( ' .
388  $GLOBALS['DIC']['tree']->getSubTreeQuery($a_ref_id, ['child']) . ' ) ' .
389  'AND rol_id = ' . $this->db->quote($a_rol_id, 'integer');
390 
391  $this->db->manipulate($query);
392  }
$GLOBALS["DIC"]
Definition: wac.php:31

◆ deleteTemplate()

ilRbacAdmin::deleteTemplate ( int  $a_obj_id)

Deletes a template from role folder and deletes all entries in rbac_templates, rbac_fa.

Definition at line 104 of file class.ilRbacAdmin.php.

References $res.

104  : void
105  {
106  $query = 'DELETE FROM rbac_templates ' .
107  'WHERE rol_id = ' . $this->db->quote($a_obj_id, 'integer');
108  $res = $this->db->manipulate($query);
109 
110  $query = 'DELETE FROM rbac_fa ' .
111  'WHERE rol_id = ' . $this->db->quote($a_obj_id, 'integer');
112  $res = $this->db->manipulate($query);
113  }
$res
Definition: ltiservices.php:69

◆ grantPermission()

ilRbacAdmin::grantPermission ( int  $a_rol_id,
array  $a_ops,
int  $a_ref_id 
)

Grants a permission to an object and a specific role.

Update of table rbac_pa

Definition at line 259 of file class.ilRbacAdmin.php.

References ILIAS\LTI\ToolProvider\$key, $res, ilLogLevel\DEBUG, ILIAS\Repository\int(), ILIAS\Repository\logger(), and SYSTEM_ROLE_ID.

Referenced by adjustMovedObjectPermissions(), copyRolePermissions(), initIntersectionPermissions(), and ilPermissionGUI\savePermissions().

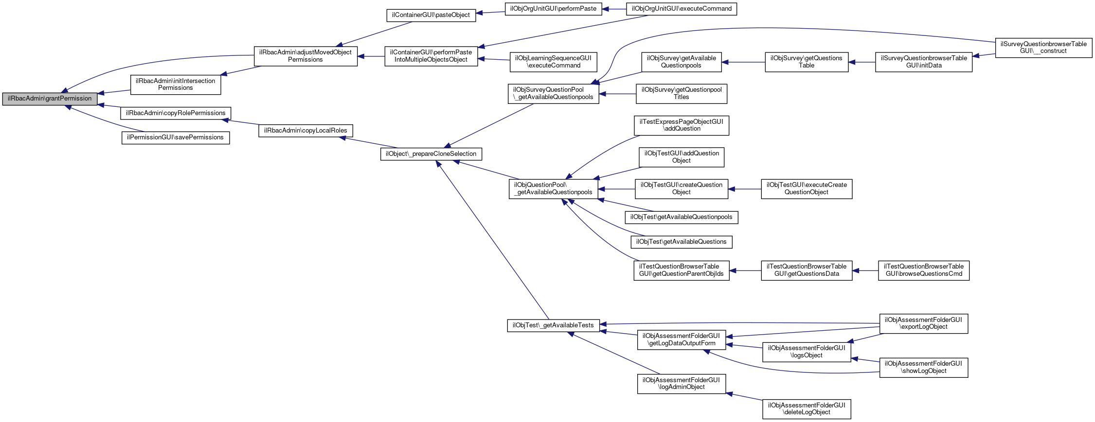
259  : void
260  {
261  // exclude system role from rbac
262  if ($a_rol_id == SYSTEM_ROLE_ID) {
263  $this->logger->logStack(ilLogLevel::DEBUG);
264  return;
265  }
266 
267  // convert all values to integer
268  foreach ($a_ops as $key => $operation) {
269  $a_ops[$key] = (int) $operation;
270  }
271 
272  $ops_ids = serialize($a_ops);
273 
274  $query = 'DELETE FROM rbac_pa ' .
275  'WHERE rol_id = %s ' .
276  'AND ref_id = %s';
277  $res = $this->db->queryF(
278  $query,
279  ['integer', 'integer'],
280  [$a_rol_id, $a_ref_id]
281  );
282 
283  if ($a_ops === []) {
284  return;
285  }
286 
287  $query = "INSERT INTO rbac_pa (rol_id,ops_id,ref_id) " .
288  "VALUES " .
289  "(" . $this->db->quote($a_rol_id, 'integer') . "," . $this->db->quote(
290  $ops_ids,
291  'text'
292  ) . "," . $this->db->quote($a_ref_id, 'integer') . ")";
293  $res = $this->db->manipulate($query);
294  }
$res
Definition: ltiservices.php:69
const SYSTEM_ROLE_ID
Definition: constants.php:29
string $key
Consumer key/client ID value.
Definition: System.php:193
+ Here is the call graph for this function:
+ Here is the caller graph for this function:

◆ initIntersectionPermissions()

ilRbacAdmin::initIntersectionPermissions ( int  $a_ref_id,
int  $a_role_id,
int  $a_role_parent,
int  $a_template_id,
int  $a_template_parent 
)

Definition at line 779 of file class.ilRbacAdmin.php.

References ilObject\_lookupType(), assignRoleToFolder(), copyRolePermissionIntersection(), ilLoggerFactory\getLogger(), grantPermission(), and revokePermission().

Referenced by adjustMovedObjectPermissions().

785  : void {
786  if ($this->rbacreview->isProtected($a_role_parent, $a_role_id)) {
787  // Assign object permissions
788  $new_ops = $this->rbacreview->getOperationsOfRole(
789  $a_role_id,
790  ilObject::_lookupType($a_ref_id, true),
791  $a_role_parent
792  );
793 
794  // set new permissions for object
795  $this->grantPermission(
796  $a_role_id,
797  (array) $new_ops,
798  $a_ref_id
799  );
800  return;
801  }
802  if (!$a_template_id) {
803  ilLoggerFactory::getLogger('ac')->info('No template id given. Aborting.');
804  return;
805  }
806  // create template permission intersection
808  $a_template_id,
809  $a_template_parent,
810  $a_role_id,
811  $a_role_parent,
812  $a_ref_id,
813  $a_role_id
814  );
815 
816  // assign role to folder
817  $this->assignRoleToFolder(
818  $a_role_id,
819  $a_ref_id,
820  'n'
821  );
822 
823  // Assign object permissions
824  $new_ops = $this->rbacreview->getOperationsOfRole(
825  $a_role_id,
826  ilObject::_lookupType($a_ref_id, true),
827  $a_ref_id
828  );
829 
830  // revoke existing permissions
831  $this->revokePermission($a_ref_id, $a_role_id);
832 
833  // set new permissions for object
834  $this->grantPermission(
835  $a_role_id,
836  (array) $new_ops,
837  $a_ref_id
838  );
839  }
grantPermission(int $a_rol_id, array $a_ops, int $a_ref_id)
Grants a permission to an object and a specific role.
static getLogger(string $a_component_id)
Get component logger.
revokePermission(int $a_ref_id, int $a_rol_id=0, bool $a_keep_protected=true)
Revokes permissions of an object of one role.
copyRolePermissionIntersection(int $a_source1_id, int $a_source1_parent, int $a_source2_id, int $a_source2_parent, int $a_dest_parent, int $a_dest_id)
Copies the intersection of the template permissions of two roles to a third role. ...
assignRoleToFolder(int $a_rol_id, int $a_parent, string $a_assign="y")
Assigns a role to a role folder A role folder is an object to store roles.
static _lookupType(int $id, bool $reference=false)
+ Here is the call graph for this function:
+ Here is the caller graph for this function:

◆ removeUser()

ilRbacAdmin::removeUser ( int  $a_usr_id)

deletes a user from rbac_ua all user <-> role relations are deleted

Definition at line 62 of file class.ilRbacAdmin.php.

References $res, and deassignUser().

62  : void
63  {
64  foreach ($this->rbacreview->assignedRoles($a_usr_id) as $role_id) {
65  $this->deassignUser($role_id, $a_usr_id);
66  }
67  $query = "DELETE FROM rbac_ua WHERE usr_id = " . $this->db->quote($a_usr_id, 'integer');
68  $res = $this->db->manipulate($query);
69  }
$res
Definition: ltiservices.php:69
deassignUser(int $a_rol_id, int $a_usr_id)
Deassigns a user from a role.
+ Here is the call graph for this function:

◆ revokePermission()

ilRbacAdmin::revokePermission ( int  $a_ref_id,
int  $a_rol_id = 0,
bool  $a_keep_protected = true 
)

Revokes permissions of an object of one role.

Update of table rbac_pa. Revokes all permission for all roles for that object (with this reference). When a role_id is given this applies only to that role

Definition at line 301 of file class.ilRbacAdmin.php.

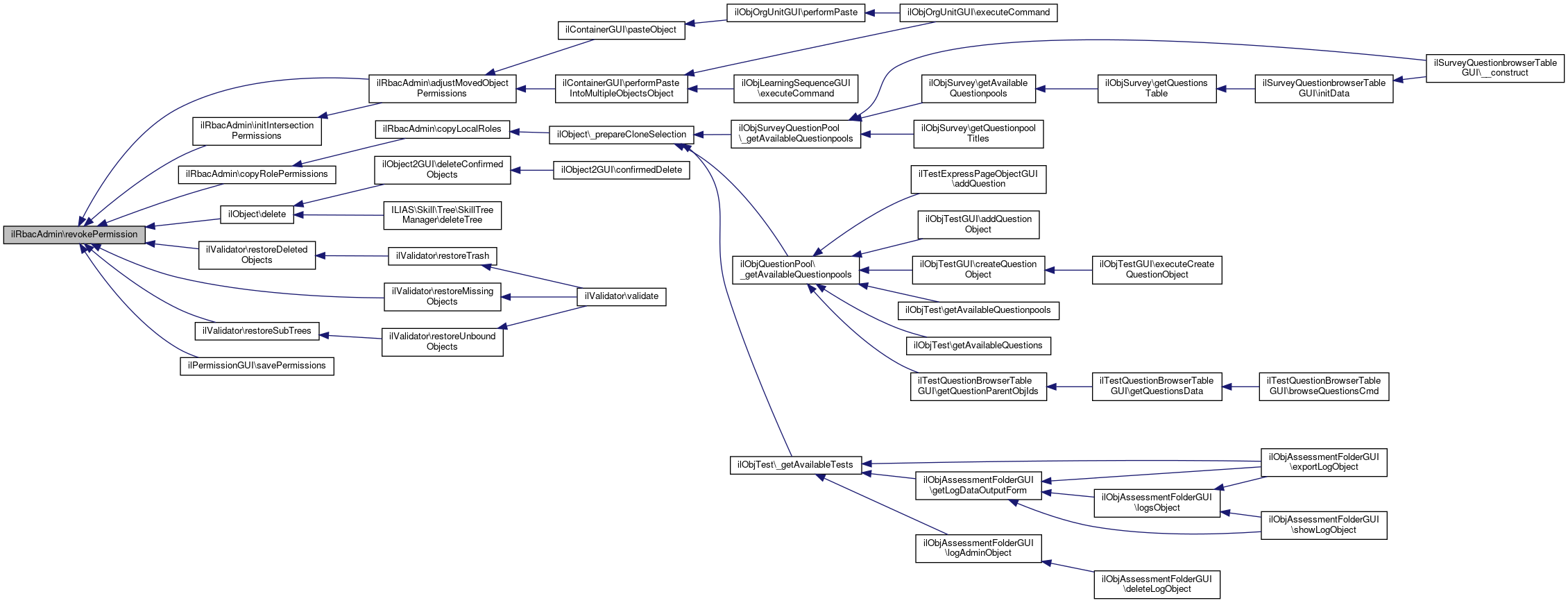
References $res, ilLogLevel\DEBUG, ILIAS\Repository\logger(), and SYSTEM_ROLE_ID.

Referenced by adjustMovedObjectPermissions(), copyRolePermissions(), ilObject\delete(), initIntersectionPermissions(), ilValidator\restoreDeletedObjects(), ilValidator\restoreMissingObjects(), ilValidator\restoreSubTrees(), and ilPermissionGUI\savePermissions().

301  : void
302  {
303  if ($a_rol_id == SYSTEM_ROLE_ID) {
304  $this->logger->logStack(ilLogLevel::DEBUG);
305  return;
306  }
307 
308  // bypass protected status of roles
309  if ($a_keep_protected != true) {
310  if ($a_rol_id) {
311  $and1 = " AND rol_id = " . $this->db->quote($a_rol_id, 'integer') . " ";
312  } else {
313  $and1 = "";
314  }
315 
316  $query = "DELETE FROM rbac_pa " .
317  "WHERE ref_id = " . $this->db->quote($a_ref_id, 'integer') .
318  $and1;
319  $res = $this->db->manipulate($query);
320  return;
321  }
322 
323  // consider protected status of roles
324 
325  // in any case, get all roles in scope first
326  $roles_in_scope = $this->rbacreview->getParentRoleIds($a_ref_id);
327 
328  if (!$a_rol_id) {
329  $role_ids = [];
330 
331  foreach ($roles_in_scope as $role) {
332  if ($role['protected'] == true) {
333  continue;
334  }
335 
336  $role_ids[] = $role['obj_id'];
337  }
338 
339  // return if no role in array
340  if ($role_ids === []) {
341  return;
342  }
343 
344  $query = 'DELETE FROM rbac_pa ' .
345  'WHERE ' . $this->db->in('rol_id', $role_ids, false, 'integer') . ' ' .
346  'AND ref_id = ' . $this->db->quote($a_ref_id, 'integer');
347  $res = $this->db->manipulate($query);
348  } else {
349  // exclude protected permission settings from revoking
350  if ($roles_in_scope[$a_rol_id]['protected'] == true) {
351  return;
352  }
353 
354  $query = "DELETE FROM rbac_pa " .
355  "WHERE ref_id = " . $this->db->quote($a_ref_id, 'integer') . " " .
356  "AND rol_id = " . $this->db->quote($a_rol_id, 'integer') . " ";
357  $res = $this->db->manipulate($query);
358  }
359  }
$res
Definition: ltiservices.php:69
const SYSTEM_ROLE_ID
Definition: constants.php:29
+ Here is the call graph for this function:
+ Here is the caller graph for this function:

◆ revokePermissionList()

ilRbacAdmin::revokePermissionList ( array  $a_ref_ids,
int  $a_rol_id 
)

Revokes permissions of a LIST of objects of ONE role.

Update of table rbac_pa.

Definition at line 397 of file class.ilRbacAdmin.php.

References $res, ilLogLevel\DEBUG, ILIAS\Repository\logger(), and SYSTEM_ROLE_ID.

397  : void
398  {
399  // exclude system role from rbac
400  if ($a_rol_id == SYSTEM_ROLE_ID) {
401  $this->logger->logStack(ilLogLevel::DEBUG);
402  return;
403  }
404  $query = "DELETE FROM rbac_pa " .
405  "WHERE " . $this->db->in('ref_id', $a_ref_ids, false, 'integer') . ' ' .
406  "AND rol_id = " . $this->db->quote($a_rol_id, 'integer');
407  $res = $this->db->manipulate($query);
408  }
$res
Definition: ltiservices.php:69
const SYSTEM_ROLE_ID
Definition: constants.php:29
+ Here is the call graph for this function:

◆ revokeSubtreePermissions()

ilRbacAdmin::revokeSubtreePermissions ( int  $a_ref_id,
int  $a_role_id 
)

Revoke subtree permissions.

Definition at line 364 of file class.ilRbacAdmin.php.

References $GLOBALS.

364  : void
365  {
366  $query = 'DELETE FROM rbac_pa ' .
367  'WHERE ref_id IN ' .
368  '( ' . $GLOBALS['DIC']['tree']->getSubTreeQuery($a_ref_id, ['child']) . ' ) ' .
369  'AND rol_id = ' . $this->db->quote($a_role_id, 'integer');
370 
371  $this->db->manipulate($query);
372  }
$GLOBALS["DIC"]
Definition: wac.php:31

◆ setBlockedStatus()

ilRbacAdmin::setBlockedStatus ( int  $a_role_id,
int  $a_ref_id,
bool  $a_blocked_status 
)

Definition at line 49 of file class.ilRbacAdmin.php.

References ilLoggerFactory\getLogger().

49  : void
50  {
51  ilLoggerFactory::getLogger('crs')->logStack();
52  $query = 'UPDATE rbac_fa set blocked = ' . $this->db->quote($a_blocked_status, 'integer') . ' ' .
53  'WHERE rol_id = ' . $this->db->quote($a_role_id, 'integer') . ' ' .
54  'AND parent = ' . $this->db->quote($a_ref_id, 'integer');
55  $this->db->manipulate($query);
56  }
static getLogger(string $a_component_id)
Get component logger.
+ Here is the call graph for this function:

◆ setProtected()

ilRbacAdmin::setProtected ( int  $a_ref_id,
int  $a_role_id,
string  $a_value 
)

Set protected.

Definition at line 735 of file class.ilRbacAdmin.php.

References $res.

Referenced by copyRoleTemplatePermissions(), and ilPermissionGUI\savePermissions().

735  : void
736  {
737  // ref_id not used yet. protected permission acts 'global' for each role,
738  // regardless of any broken inheritance before
739  $query = 'UPDATE rbac_fa ' .
740  'SET protected = ' . $this->db->quote($a_value, 'text') . ' ' .
741  'WHERE rol_id = ' . $this->db->quote($a_role_id, 'integer');
742  $res = $this->db->manipulate($query);
743  }
$res
Definition: ltiservices.php:69
+ Here is the caller graph for this function:

◆ setRolePermission()

ilRbacAdmin::setRolePermission ( int  $a_rol_id,
string  $a_type,
array  $a_ops,
int  $a_ref_id 
)

Inserts template permissions in rbac_templates for an specific object type.

Update of table rbac_templates

Definition at line 649 of file class.ilRbacAdmin.php.

References ILIAS\Repository\logger(), and SYSTEM_ROLE_ID.

649  : void
650  {
651  if ($a_rol_id == SYSTEM_ROLE_ID) {
652  $this->logger->logStack();
653  return;
654  }
655  foreach ($a_ops as $op) {
656  $this->db->replace(
657  'rbac_templates',
658  [
659  'rol_id' => ['integer', $a_rol_id],
660  'type' => ['text', $a_type],
661  'ops_id' => ['integer', $op],
662  'parent' => ['integer', $a_ref_id]
663  ],
664  []
665  );
666  }
667  }
const SYSTEM_ROLE_ID
Definition: constants.php:29
+ Here is the call graph for this function:

Field Documentation

◆ $db

ilDBInterface ilRbacAdmin::$db
protected

Definition at line 32 of file class.ilRbacAdmin.php.

Referenced by assignUserLimited().

◆ $logger

ilLogger ilRbacAdmin::$logger
protected

Definition at line 34 of file class.ilRbacAdmin.php.

◆ $rbacreview

ilRbacReview ilRbacAdmin::$rbacreview
protected

Definition at line 33 of file class.ilRbacAdmin.php.


The documentation for this class was generated from the following file: