ILIAS  release_9 Revision v9.13-25-g2c18ec4c24f
ilLMTree Class Reference

This file is part of ILIAS, a powerful learning management system published by ILIAS open source e-Learning e.V. More...

+ Inheritance diagram for ilLMTree:
+ Collaboration diagram for ilLMTree:

Public Member Functions

 __construct (int $a_tree_id, bool $read_root_id=true)
 
 isCacheUsed ()
 
 getLastActivePage ()
 
 getCompleteTree ()
 Get complete tree. More...
 
- Public Member Functions inherited from ilTree
 __construct (int $a_tree_id, int $a_root_id=0, ilDBInterface $db=null)
 
 initTreeImplementation ()
 Init tree implementation. More...
 
 getTreeImplementation ()
 Get tree implementation. More...
 
 useCache (bool $a_use=true)
 Use Cache (usually activated) More...
 
 isCacheUsed ()
 Check if cache is active. More...
 
 getDepthCache ()
 Get depth cache. More...
 
 getParentCache ()
 Get parent cache. More...
 
 initLangCode ()
 Do not use it Store user language. More...
 
 getTreeTable ()
 Get tree table name. More...
 
 getObjectDataTable ()
 Get object data table. More...
 
 getTreePk ()
 Get tree primary key. More...
 
 getTableReference ()
 Get reference table if available. More...
 
 getGap ()
 Get default gap. More...
 
 resetInTreeCache ()
 reset in tree cache More...
 
 setTableNames (string $a_table_tree, string $a_table_obj_data, string $a_table_obj_reference="")
 set table names The primary key of the table containing your object_data must be 'obj_id' You may use a reference table. More...
 
 setReferenceTablePK (string $a_column_name)
 set column containing primary key in reference table More...
 
 setObjectTablePK (string $a_column_name)
 set column containing primary key in object table More...
 
 setTreeTablePK (string $a_column_name)
 set column containing primary key in tree table More...
 
 buildJoin ()
 build join depending on table settings private More...
 
 getRelation (int $a_node_a, int $a_node_b)
 Get relation of two nodes. More...
 
 getRelationOfNodes (array $a_node_a_arr, array $a_node_b_arr)
 get relation of two nodes by node data More...
 
 getChildIds (int $a_node)
 
 getChilds (int $a_node_id, string $a_order="", string $a_direction="ASC")
 get child nodes of given node More...
 
 getFilteredChilds (array $a_filter, int $a_node, string $a_order="", string $a_direction="ASC")
 get child nodes of given node (exclude filtered obj_types) More...
 
 getChildsByType (int $a_node_id, string $a_type)
 get child nodes of given node by object type More...
 
 getChildsByTypeFilter (int $a_node_id, array $a_types, string $a_order="", string $a_direction="ASC")
 get child nodes of given node by object type More...
 
 insertNodeFromTrash (int $a_source_id, int $a_target_id, int $a_tree_id, int $a_pos=self::POS_LAST_NODE, bool $a_reset_deleted_date=false)
 Insert node from trash deletes trash entry. More...
 
 insertNode (int $a_node_id, int $a_parent_id, int $a_pos=self::POS_LAST_NODE, bool $a_reset_deletion_date=false)
 insert new node with node_id under parent node with parent_id More...
 
 getFilteredSubTree (int $a_node_id, array $a_filter=[])
 get filtered subtree get all subtree nodes beginning at a specific node excluding specific object types and their child nodes. More...
 
 getSubTreeIds (int $a_ref_id)
 Get all ids of subnodes. More...
 
 getSubTree (array $a_node, bool $a_with_data=true, array $a_type=[])
 get all nodes in the subtree under specified node More...
 
 deleteTree (array $a_node)
 delete node and the whole subtree under this node More...
 
 validateParentRelations ()
 Validate parent relations of tree. More...
 
 getPathFull (int $a_endnode_id, int $a_startnode_id=0)
 get path from a given startnode to a given endnode if startnode is not given the rootnode is startnode. More...
 
 preloadDepthParent (array $a_node_ids)
 Preload depth/parent. More...
 
 getPathId (int $a_endnode_id, int $a_startnode_id=0)
 get path from a given startnode to a given endnode if startnode is not given the rootnode is startnode More...
 
 getNodePath (int $a_endnode_id, int $a_startnode_id=0)
 Returns the node path for the specified object reference. More...
 
 checkTree ()
 check consistence of tree all left & right values are checked if they are exists only once More...
 
 checkTreeChilds (bool $a_no_zero_child=true)
 check, if all childs of tree nodes exist in object table More...
 
 getMaximumDepth ()
 Return the current maximum depth in the tree. More...
 
 getDepth (int $a_node_id)
 return depth of a node in tree More...
 
 getNodeTreeData (int $a_node_id)
 return all columns of tabel tree More...
 
 getNodeData (int $a_node_id, ?int $a_tree_pk=null)
 get all information of a node. More...
 
 fetchNodeData (array $a_row)
 get data of parent node from tree and object_data More...
 
 isInTree (?int $a_node_id)
 get all information of a node. More...
 
 getParentNodeData (int $a_node_id)
 get data of parent node from tree and object_data More...
 
 isGrandChild (int $a_startnode_id, int $a_querynode_id)
 checks if a node is in the path of an other node More...
 
 addTree (int $a_tree_id, int $a_node_id=-1)
 create a new tree to do: ??? More...
 
 removeTree (int $a_tree_id)
 remove an existing tree More...
 
 moveToTrash (int $a_node_id, bool $a_set_deleted=false, int $a_deleted_by=0)
 Move node to trash bin. More...
 
 isDeleted (int $a_node_id)
 This is a wrapper for isSaved() with a more useful name. More...
 
 isSaved (int $a_node_id)
 Use method isDeleted. More...
 
 preloadDeleted (array $a_node_ids)
 Preload deleted information. More...
 
 getSavedNodeData (int $a_parent_id)
 get data saved/deleted nodes More...
 
 getSavedNodeObjIds (array $a_obj_ids)
 get object id of saved/deleted nodes More...
 
 getParentId (int $a_node_id)
 get parent id of given node More...
 
 getLeftValue (int $a_node_id)
 get left value of given node More...
 
 getChildSequenceNumber (array $a_node, string $type="")
 get sequence number of node in sibling sequence More...
 
 readRootId ()
 
 getRootId ()
 
 setRootId (int $a_root_id)
 
 getTreeId ()
 
 setTreeId (int $a_tree_id)
 
 fetchSuccessorNode (int $a_node_id, string $a_type="")
 get node data of successor node More...
 
 fetchPredecessorNode (int $a_node_id, string $a_type="")
 get node data of predecessor node More...
 
 renumber (int $node_id=1, int $i=1)
 Wrapper for renumber. More...
 
 checkForParentType (int $a_ref_id, string $a_type, bool $a_exclude_source_check=false)
 Check for parent type e.g check if a folder (ref_id 3) is in a parent course obj => checkForParentType(3,'crs');. More...
 
 __isMainTree ()
 Check if operations are done on main tree. More...
 
 __checkDelete (array $a_node)
 Check for deleteTree() compares a subtree of a given node by checking lft, rgt against parent relation. More...
 
 __getSubTreeByParentRelation (int $a_node_id, array &$parent_childs)
 
 __validateSubtrees (array &$lft_childs, array $parent_childs)
 
 moveTree (int $a_source_id, int $a_target_id, int $a_location=self::POS_LAST_NODE)
 Move Tree Implementation public. More...
 
 getRbacSubtreeInfo (int $a_endnode_id)
 This method is used for change existing objects and returns all necessary information for this action. More...
 
 getSubTreeQuery (int $a_node_id, array $a_fields=[], array $a_types=[], bool $a_force_join_reference=false)
 Get tree subtree query. More...
 
 getTrashSubTreeQuery (int $a_node_id, array $a_fields=[], array $a_types=[], bool $a_force_join_reference=false)
 
 getSubTreeFilteredByObjIds (int $a_node_id, array $a_obj_ids, array $a_fields=[])
 get all node ids in the subtree under specified node id, filter by object ids More...
 
 deleteNode (int $a_tree_id, int $a_node_id)
 
 lookupTrashedObjectTypes ()
 Lookup object types in trash. More...
 
 isRepositoryTree ()
 check if current tree instance operates on repository tree table More...
 

Static Public Member Functions

static getInstance (int $a_tree_id)
 
- Static Public Member Functions inherited from ilTree
static lookupTreesForNode (int $node_id)
 
static _removeEntry (int $a_tree, int $a_child, string $a_db_table="tree")
 STATIC METHOD Removes a single entry from a tree. More...
 

Static Public Attributes

static array $instances = []
 

Protected Attributes

array $complete_tree = null
 
- Protected Attributes inherited from ilTree
const DEFAULT_LANGUAGE = 'en'
 
const DEFAULT_GAP = 50
 
ilLogger $logger
 
ilDBInterface $db
 
ilAppEventHandler $eventHandler
 
int $root_id
 points to root node (may be a subtree) More...
 
int $tree_id
 to use different trees in one db-table More...
 
string $table_tree
 table name of tree table More...
 
string $table_obj_data
 table name of object_data table More...
 
string $table_obj_reference
 table name of object_reference table More...
 
string $ref_pk
 column name containing primary key in reference table More...
 
string $obj_pk
 column name containing primary key in object table More...
 
string $tree_pk
 column name containing tree id in tree table More...
 
bool $use_cache
 
array $oc_preloaded = []
 
array $depth_cache = []
 
array $parent_cache = []
 
array $in_tree_cache = []
 
array $translation_cache = []
 
array $parent_type_cache = []
 
array $is_saved_cache = []
 

Additional Inherited Members

- Data Fields inherited from ilTree
const TREE_TYPE_MATERIALIZED_PATH = 'mp'
 
const TREE_TYPE_NESTED_SET = 'ns'
 
const POS_LAST_NODE = -2
 
const POS_FIRST_NODE = -1
 
const RELATION_CHILD = 1
 
const RELATION_PARENT = 2
 
const RELATION_SIBLING = 3
 
const RELATION_EQUALS = 4
 
const RELATION_NONE = 5
 
- Protected Member Functions inherited from ilTree
 getLangCode ()
 
 fetchTranslationFromObjectDataCache (array $a_obj_ids)
 Get translation data from object cache (trigger in object cache on preload) More...
 

Detailed Description

This file is part of ILIAS, a powerful learning management system published by ILIAS open source e-Learning e.V.

ILIAS is licensed with the GPL-3.0, see https://www.gnu.org/licenses/gpl-3.0.en.html You should have received a copy of said license along with the source code, too.

If this is not the case or you just want to try ILIAS, you'll find us at: https://www.ilias.de https://github.com/ILIAS-eLearning

Author
Alexander Killing killi.nosp@m.ng@l.nosp@m.eifos.nosp@m..de

Definition at line 22 of file class.ilLMTree.php.

Constructor & Destructor Documentation

◆ __construct()

ilLMTree::__construct ( int  $a_tree_id,
bool  $read_root_id = true 
)

Definition at line 27 of file class.ilLMTree.php.

References ILIAS\MetaData\Repository\Validation\Data\__construct(), ilTree\readRootId(), ilTree\setTableNames(), ilTree\setTreeTablePK(), and ilTree\useCache().

30  {
31  parent::__construct($a_tree_id);
32  $this->setTableNames('lm_tree', 'lm_data');
33  $this->setTreeTablePK("lm_id");
34  $this->useCache(true);
35  if ($read_root_id) {
36  $this->readRootId();
37  }
38  }
useCache(bool $a_use=true)
Use Cache (usually activated)
setTreeTablePK(string $a_column_name)
set column containing primary key in tree table
setTableNames(string $a_table_tree, string $a_table_obj_data, string $a_table_obj_reference="")
set table names The primary key of the table containing your object_data must be 'obj_id' You may use...
__construct(VocabulariesInterface $vocabularies)
+ Here is the call graph for this function:

Member Function Documentation

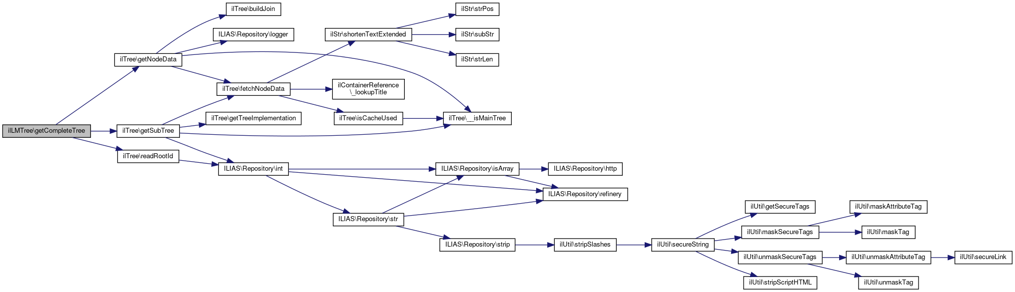
◆ getCompleteTree()

ilLMTree::getCompleteTree ( )

Get complete tree.

Definition at line 79 of file class.ilLMTree.php.

References $complete_tree, ilTree\getNodeData(), ilTree\getSubTree(), and ilTree\readRootId().

79  : array
80  {
81  if (is_null($this->complete_tree)) {
82  $this->complete_tree = $this->getSubTree($this->getNodeData($this->readRootId()));
83  }
84  return $this->complete_tree;
85  }
getNodeData(int $a_node_id, ?int $a_tree_pk=null)
get all information of a node.
getSubTree(array $a_node, bool $a_with_data=true, array $a_type=[])
get all nodes in the subtree under specified node
array $complete_tree
+ Here is the call graph for this function:

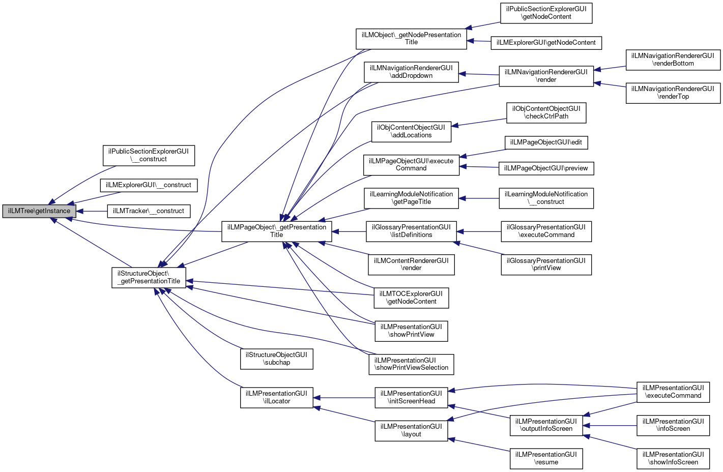
◆ getInstance()

static ilLMTree::getInstance ( int  $a_tree_id)
static

Definition at line 40 of file class.ilLMTree.php.

Referenced by ilPublicSectionExplorerGUI\__construct(), ilLMExplorerGUI\__construct(), ilLMTracker\__construct(), ilStructureObject\_getPresentationTitle(), and ilLMPageObject\_getPresentationTitle().

42  : self {
43  if (isset(self::$instances[$a_tree_id])) {
44  return self::$instances[$a_tree_id];
45  }
46  $tree = new ilLMTree($a_tree_id);
47  self::$instances[$a_tree_id] = $tree;
48 
49  return $tree;
50  }
This file is part of ILIAS, a powerful learning management system published by ILIAS open source e-Le...
+ Here is the caller graph for this function:

◆ getLastActivePage()

ilLMTree::getLastActivePage ( )

Definition at line 57 of file class.ilLMTree.php.

References ilTree\$db, and $ilDB.

57  : int
58  {
59  $ilDB = $this->db;
60 
61  $ilDB->setLimit(1, 0);
62 
63  $sql = "SELECT lm_data.obj_id" .
64  " FROM lm_data" .
65  " JOIN lm_tree ON (lm_tree.child = lm_data.obj_id)" .
66  " JOIN page_object ON (page_object.page_id = lm_data.obj_id AND page_object.parent_type = " . $ilDB->quote("lm", "text") . ")" .
67  " WHERE lm_tree.lm_id = " . $ilDB->quote($this->tree_id, "integer") .
68  " AND lm_data.type = " . $ilDB->quote("pg", "text") .
69  " AND page_object.active = " . $ilDB->quote(1, "integer") .
70  " ORDER BY lm_tree.rgt DESC";
71  $set = $ilDB->query($sql);
72  $row = $ilDB->fetchAssoc($set);
73  return (int) ($row["obj_id"] ?? 0);
74  }
ilDBInterface $db

◆ isCacheUsed()

ilLMTree::isCacheUsed ( )

Definition at line 52 of file class.ilLMTree.php.

References ilTree\$use_cache.

52  : bool
53  {
54  return $this->use_cache;
55  }
bool $use_cache

Field Documentation

◆ $complete_tree

array ilLMTree::$complete_tree = null
protected

Definition at line 25 of file class.ilLMTree.php.

Referenced by getCompleteTree().

◆ $instances

array ilLMTree::$instances = []
static

Definition at line 24 of file class.ilLMTree.php.


The documentation for this class was generated from the following file: