Stud.IP  jlu_4.1 Revision
FileController Class Reference
Inheritance diagram for FileController:
Inheritance graph
Collaboration diagram for FileController:
Collaboration graph

Public Member Functions

 validate_args (&$args, $types=NULL)
 
 upload_window_action ()
 
 upload_action ($folder_id)
 
 unzipquestion_action ()
 
 details_action ($file_area_object_id=null)
 
 edit_action ($file_ref_id)
 
 update_action ($file_ref_id)
 
 copy_action ($file_ref_id)
 
 move_action ($file_ref_id)
 
 choose_destination_action ($copymode, $fileref_id=null)
 
 download_folder_action ($folder_id)
 
 choose_folder_from_course_action ()
 
 choose_folder_from_institute_action ()
 
 choose_folder_action ($folder_id=null)
 
 getFolders_action ()
 
 delete_action ($file_ref_id)
 
 add_files_window_action ($folder_id)
 
 choose_file_from_course_action ($folder_id)
 
 choose_file_action ($folder_id=null)
 
 edit_license_action ()
 
 add_url_action ($folder_id)
 
 new_folder_action ($folder_id)
 
 edit_folder_action ($folder_id)
 
 delete_folder_action ($folder_id)
 
 bulk_action ($folder_id)
 
 open_folder_action ($folder_id)
 
- Public Member Functions inherited from StudipController
 before_filter (&$action, &$args)
 
 perform ($unconsumed_path)
 
 after_filter ($action, $args)
 
 validate_args (&$args, $types=NULL)
 
 url_for ($to='')
 
 link_for ($to='')
 
 relocate ($to)
 
 rescue ($exception)
 
 render_json ($data)
 
 relay ($to_uri)
 
 perform_relayed ($unconsumed)
 
 render_template_as_string ($template, $layout=null)
 

Protected Attributes

 $allow_nobody = true
 
- Protected Attributes inherited from AuthenticatedController
 $with_session = true
 
 $allow_nobody = false
 
- Protected Attributes inherited from StudipController
 $with_session = false
 
 $allow_nobody = true
 

Member Function Documentation

◆ add_files_window_action()

add_files_window_action (   $folder_id)
Here is the call graph for this function:

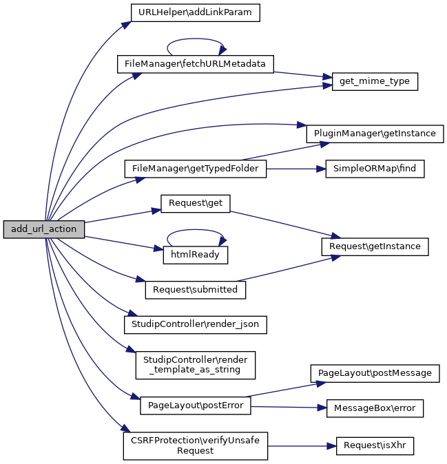
◆ add_url_action()

add_url_action (   $folder_id)
Here is the call graph for this function:

◆ bulk_action()

bulk_action (   $folder_id)

This action allows downloading, copying, moving and deleting files and folders in bulk.

Here is the call graph for this function:

◆ choose_destination_action()

choose_destination_action (   $copymode,
  $fileref_id = null 
)
Here is the call graph for this function:

◆ choose_file_action()

choose_file_action (   $folder_id = null)
Here is the call graph for this function:

◆ choose_file_from_course_action()

choose_file_from_course_action (   $folder_id)
Here is the call graph for this function:

◆ choose_folder_action()

choose_folder_action (   $folder_id = null)
Here is the call graph for this function:

◆ choose_folder_from_course_action()

choose_folder_from_course_action ( )
Here is the call graph for this function:

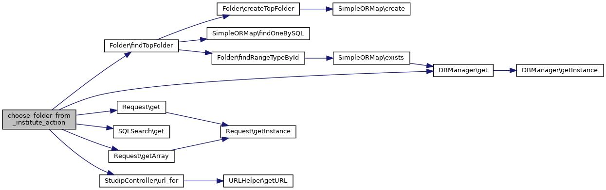
◆ choose_folder_from_institute_action()

choose_folder_from_institute_action ( )
Here is the call graph for this function:

◆ copy_action()

copy_action (   $file_ref_id)

This action handles copying file references to another folder.

Here is the call graph for this function:

◆ delete_action()

delete_action (   $file_ref_id)

The action for deleting a file reference.

Here is the call graph for this function:

◆ delete_folder_action()

delete_folder_action (   $folder_id)
Here is the call graph for this function:

◆ details_action()

details_action (   $file_area_object_id = null)

Displays details about a file or a folder.

Parameters
string$file_area_object_idA file area object like a Folder or a FileRef.
Here is the call graph for this function:

◆ download_folder_action()

download_folder_action (   $folder_id)
Here is the call graph for this function:

◆ edit_action()

edit_action (   $file_ref_id)

The action for editing a file reference.

Here is the call graph for this function:

◆ edit_folder_action()

edit_folder_action (   $folder_id)

Action for editing an existing folder, referenced by its ID.

Parameters
$folder_idstring The ID of the folder that shall be edited.
Here is the call graph for this function:

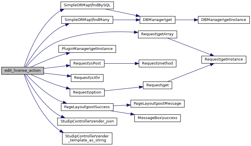
◆ edit_license_action()

edit_license_action ( )
Here is the call graph for this function:

◆ getFolders_action()

getFolders_action ( )
Here is the call graph for this function:

◆ move_action()

move_action (   $file_ref_id)

The action for moving a file reference.

Here is the call graph for this function:

◆ new_folder_action()

new_folder_action (   $folder_id)

Action for creating a new folder.

Here is the call graph for this function:

◆ open_folder_action()

open_folder_action (   $folder_id)
Here is the call graph for this function:

◆ unzipquestion_action()

unzipquestion_action ( )
Here is the call graph for this function:

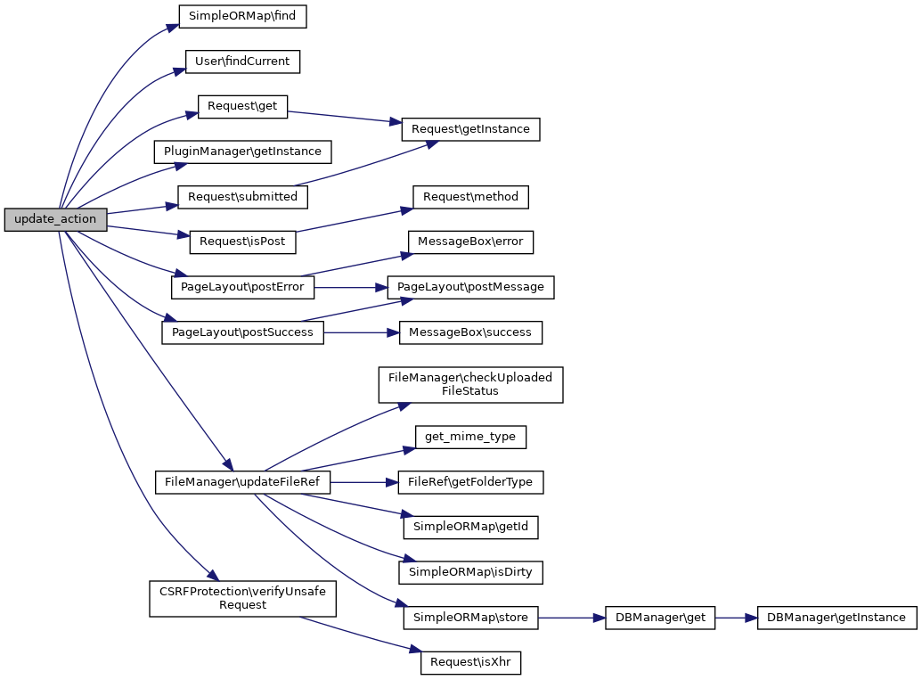
◆ update_action()

update_action (   $file_ref_id)

This action is responsible for updating a file reference.

Here is the call graph for this function:

◆ upload_action()

upload_action (   $folder_id)
Here is the call graph for this function:

◆ upload_window_action()

upload_window_action ( )

◆ validate_args()

validate_args ( $args,
  $types = NULL 
)

Validate arguments based on a list of given types. The types are: 'int', 'float', 'option' and 'string'. If the list of types is NULL or shorter than the argument list, 'option' is assumed for all remaining arguments. 'option' differs from Request::option() in that it also accepts the charaters '-' and ',' in addition to all word charaters.

Parameters
arrayan array of arguments to the action
arraylist of argument types (optional)

Reimplemented from StudipController.

Field Documentation

◆ $allow_nobody

$allow_nobody = true
protected

The documentation for this class was generated from the following file: