Public Member Functions

ilObjExerciseGUI Class Reference
[Modules/Exercise]

Class ilObjExerciseGUI. More...

Inheritance diagram for ilObjExerciseGUI:
Collaboration diagram for ilObjExerciseGUI:

Public Member Functions

 ilObjExerciseGUI ($a_data, $a_id, $a_call_by_reference, $a_prepare_output=true)
 Constructor public.
 getFiles ()
 setFiles ($a_files)
 createObject ()
 create new object form
 viewObject ()
 list childs of current object
 deliverObject ()
 Displays a form which allows members to deliver their solutions.
 deliverFileObject ()
 downloadFileObject ()
 saveObject ()
 save object public
 editObject ()
 edit object
 updateObject ()
 updates object entry in object_data
 cancelEditObject ()
 uploadZipObject ()
 uploadFileObject ()
 updateMembersObject ()
 update data of members table
 downloadReturnedObject ()
 Download submitted files of user.
 downloadNewReturnedObject ()
 Download newly submitted files of user.
 addMembersObject ()
 membersObject ()
 redirectFeedbackMailObject ()
 set feedback status for member and redirect to mail screen
 downloadAllObject ()
 Download all submitted files (of all members).
 newMembersObject ()
 __getMembersOfObject ($a_result, $a_type)
 __showObjectSelect ($a_result, $a_type)
 __showMembersSelect ($a_result)
 __searchMembers ($a_search_str, $a_search_for)
 __deassignMembers ()
 saveCommentsObject ()
 getComments ($member_id)
 __saveStatus ()
 __getDateSelect ($a_type, $a_selected)
 __filterAssignedUsers ($a_result)
 getTabs (&$tabs_gui)
 adds tabs to tab gui object
executeCommand ()
 execute command
 infoScreenObject ()
 this one is called from the info button in the repository not very nice to set cmdClass/Cmd manually, if everything works through ilCtrl in the future this may be changed
 infoScreen ()
 show information screen
 _goto ($a_target)
 redirect script
 addLocatorItems ()
 Add locator item.

Detailed Description

Class ilObjExerciseGUI.

Author:
Stefan Meyer <smeyer@databay.de>
Id:
class.ilObjExerciseGUI.php 20459 2009-07-07 14:00:31Z smeyer

ilObjExerciseGUI: ilPermissionGUI, ilLearningProgressGUI, ilInfoScreenGUI, ilRepositorySearchGUI

Definition at line 37 of file class.ilObjExerciseGUI.php.


Member Function Documentation

ilObjExerciseGUI::__deassignMembers (  ) 

Definition at line 1286 of file class.ilObjExerciseGUI.php.

References ilUtil::sendInfo().

Referenced by updateMembersObject().

        {
                if(is_array($_POST["member"]))
                {
                        foreach($_POST["member"] as $usr_id => $member)
                        {
                                $this->object->members_obj->deassignMember($usr_id);
                        }
                        return true;
                }
                else
                {
                        ilUtil::sendInfo($this->lng->txt("select_one"),true);
                        return false;
                }
        }

Here is the call graph for this function:

Here is the caller graph for this function:

ilObjExerciseGUI::__filterAssignedUsers ( a_result  ) 

Definition at line 1414 of file class.ilObjExerciseGUI.php.

References $user.

        {
                foreach($a_result as $user)
                {
                        if(!$this->object->members_obj->isAssigned($user["id"]))
                        {
                                $filtered[] = $user;
                        }
                }
        
                return $filtered ? $filtered : array();
        }

ilObjExerciseGUI::__getDateSelect ( a_type,
a_selected 
)

Definition at line 1373 of file class.ilObjExerciseGUI.php.

References formSelect().

Referenced by createObject(), and editObject().

        {
                switch($a_type)
                {
                        case "hour":
                                for($i=0; $i<24; $i++)
                                {
                                        $hours[$i] = $i < 10 ? "0".$i : $i;
                                }
                                return ilUtil::formSelect($a_selected,"d_hour",$hours,false,true);
        
                        case "minutes":
                                for($i=0;$i<60;$i++)
                                {
                                        $minutes[$i] = $i < 10 ? "0".$i : $i;
                                }
                                return ilUtil::formSelect($a_selected,"d_minutes",$minutes,false,true);
        
                        case "day":
                                for($i=1; $i<32; $i++)
                                {
                                        $days[$i] = $i < 10 ? "0".$i : $i;
                                }
                                return ilUtil::formSelect($a_selected,"d_day",$days,false,true);
        
                        case "month":
                                for($i=1; $i<13; $i++)
                                {
                                        $month[$i] = $i < 10 ? "0".$i : $i;
                                }
                                return ilUtil::formSelect($a_selected,"d_month",$month,false,true);
        
                        case "year":
                                for($i = date("Y",time());$i < date("Y",time()) + 3;++$i)
                                {
                                        $year[$i] = $i;
                                }
                                return ilUtil::formSelect($a_selected,"d_year",$year,false,true);
                }
        }

Here is the call graph for this function:

Here is the caller graph for this function:

ilObjExerciseGUI::__getMembersOfObject ( a_result,
a_type 
)

Definition at line 1170 of file class.ilObjExerciseGUI.php.

References ilObjectFactory::getInstanceByRefId().

Referenced by newMembersObject().

        {

                switch($a_type)
                {
                        case "usr":
                                return $a_result;
                        case "grp":
                                include_once "./classes/class.ilObjGroup.php";
        
                                $all_members = array();
                                foreach($a_result as $group)
                                {
                                        $tmp_grp_obj = ilObjectFactory::getInstanceByRefId($group["id"]);
        
                                        $members = $tmp_grp_obj->getGroupMemberIds();
                                        $all_members = array_merge($all_members,$members);
                                }
                                // FORMAT ARRAY
                                $all_members = array_unique($all_members);
                                foreach($all_members as $member)
                                {
                                        $result[] = array("id" => $member);
                                }
                                return $result;
                }
                return true;
        }

Here is the call graph for this function:

Here is the caller graph for this function:

ilObjExerciseGUI::__saveStatus (  ) 

Definition at line 1323 of file class.ilObjExerciseGUI.php.

References ilLPMarks::_lookupMark(), ilObjUser::_lookupName(), ilObjectGUI::checkPermission(), ilUtil::sendInfo(), and ilUtil::stripSlashes().

Referenced by updateMembersObject().

        {
                $this->checkPermission("write");
                
                include_once 'Services/Tracking/classes/class.ilLPMarks.php';

//var_dump($_POST["member"]);
//var_dump($_POST["id"]);
                
                $saved_for = array();
                
                foreach($_POST["id"] as $key => $value)
                {
                        if (count($_POST["member"]) > 0 && $_POST["member"][$key] != "1")
                        {
                                continue;
                        }
                        else
                        {
                                if (count($_POST["member"]) > 0)
                                {
                                        $uname = ilObjUser::_lookupName($key);
                                        $saved_for[] = $uname["lastname"].", ".$uname["firstname"];
                                }
                        }
                        
                        $this->object->members_obj->setStatusForMember($key, $_POST["status"][$key]);
                        //$this->object->members_obj->setStatusFeedbackForMember($key, $_POST["feedback"][$key] ? 1 : 0);
                        $this->object->members_obj->setNoticeForMember($key,ilUtil::stripSlashes($_POST["notice"][$key]));

                        if (ilUtil::stripSlashes($_POST['mark'][$key]) != 
                                ilLPMarks::_lookupMark($key, $this->object->getId()))
                        {
                                $this->object->members_obj->updateStatusTimeForMember($key);
                        }
                                
                        // save mark and comment
                        $marks_obj = new ilLPMarks($this->object->getId(),$key);
                        $marks_obj->setMark(ilUtil::stripSlashes($_POST['mark'][$key]));
                        $marks_obj->setComment(ilUtil::stripSlashes($_POST['lcomment'][$key]));
                        $marks_obj->update();
                }
                if (count($saved_for) > 0)
                {
                        $save_for_str = "(".implode($saved_for, " - ").")";
                }
                ilUtil::sendInfo($this->lng->txt("exc_status_saved")." ".$save_for_str,true);
                return true;
        }

Here is the call graph for this function:

Here is the caller graph for this function:

ilObjExerciseGUI::__searchMembers ( a_search_str,
a_search_for 
)

Definition at line 1260 of file class.ilObjExerciseGUI.php.

References $_SESSION, ilUtil::sendInfo(), and ilUtil::stripSlashes().

Referenced by newMembersObject().

        {
                include_once("./classes/class.ilSearch.php");
  
                $this->lng->loadLanguageModule("content");
  
                $search =& new ilSearch($_SESSION["AccountId"]);
                $search->setPerformUpdate(false);
                $search->setSearchString(ilUtil::stripSlashes($_POST["search_str"]));
                $search->setCombination("and");
                $search->setSearchFor(array(0 => $a_search_for));
                $search->setSearchType('new');
  
                $message = '';
                if($search->validate($message))
                {
                        $search->performSearch();
                }
                else
                {
                        ilUtil::sendInfo($message,true);
                        $this->ctrl->redirect($this, "newMembers");
                }
                return $search->getResultByType($a_search_for);
        }

Here is the call graph for this function:

Here is the caller graph for this function:

ilObjExerciseGUI::__showMembersSelect ( a_result  ) 

Definition at line 1223 of file class.ilObjExerciseGUI.php.

References $user, ilUtil::array_php2js(), and ilObjectFactory::getInstanceByObjId().

Referenced by newMembersObject().

        {
                include_once "./classes/class.ilObjectFactory.php";
                include_once "./Services/Utilities/classes/class.ilUtil.php";
  
                $ids = array();
                foreach($a_result as $user)
                {
                        array_push($ids, $user["id"]);
        
                        $tmp_obj =& ilObjectFactory::getInstanceByObjId($user["id"]);

                        $this->tpl->setCurrentBlock("USR_SELECT_ROW");
                        $this->tpl->setVariable("ROW_LOGIN",$tmp_obj->getLogin());
                        $this->tpl->setVariable("NAME_ID","id_".$tmp_obj->getId());
                        $this->tpl->setVariable("ROW_ID",$tmp_obj->getId());
                        $this->tpl->setVariable("ROW_FIRSTNAME",$tmp_obj->getFirstname());
                        $this->tpl->setVariable("ROW_LASTNAME",$tmp_obj->getLastname());
                        $this->tpl->parseCurrentBlock();
        
                        unset($tmp_obj);
                }
  
                $this->tpl->setCurrentBlock("USR_SELECT");
                $this->tpl->setVariable("SELECT_LOGIN",$this->lng->txt("login"));
                $this->tpl->setVariable("SELECT_FIRSTNAME",$this->lng->txt("firstname"));
                $this->tpl->setVariable("SELECT_LASTNAME",$this->lng->txt("lastname"));
  
                $this->tpl->setVariable("BTN1_VALUE",$this->lng->txt("assign"));
                $this->tpl->setVariable("BTN2_VALUE",$this->lng->txt("cancel"));
                $this->tpl->setVariable("JS_VARNAME","id");
                $this->tpl->setVariable("JS_ONCLICK",ilUtil::array_php2js($ids));
                $this->tpl->setVariable("TXT_CHECKALL",$this->lng->txt("check_all"));
                $this->tpl->setVariable("TXT_UNCHECKALL",$this->lng->txt("uncheck_all"));
  
                $this->tpl->parseCurrentBlock();
        }

Here is the call graph for this function:

Here is the caller graph for this function:

ilObjExerciseGUI::__showObjectSelect ( a_result,
a_type 
)

Definition at line 1199 of file class.ilObjExerciseGUI.php.

References ilObjectFactory::getInstanceByRefId().

Referenced by newMembersObject().

        {
                include_once "./classes/class.ilObjectFactory.php";
  
                foreach($a_result as $obj)
                {
                        $tmp_obj =& ilObjectFactory::getInstanceByRefId($obj["id"]);
                        $this->tpl->setCurrentBlock("OBJ_SELECT_ROW");
                        $this->tpl->setVariable("OBJ_ROW_TITLE",$tmp_obj->getTitle());
                        $this->tpl->setVariable("OBJ_ROW_ID",$tmp_obj->getRefId());
                        $this->tpl->setVariable("OBJ_ROW_DESCRIPTION",$tmp_obj->getDescription());
                        $this->tpl->parseCurrentBlock();
        
                        unset($tmp_obj);
                }
                $this->tpl->setCurrentBlock("OBJ_SELECT");
                $this->tpl->setVariable("OBJ_SELECT_TITLE",$this->lng->txt("title"));
                $this->tpl->setVariable("OBJ_SELECT_DESCRIPTION",$this->lng->txt("description"));
  
                $this->tpl->setVariable("OBJ_BTN1_VALUE",$this->lng->txt("select"));
                $this->tpl->setVariable("OBJ_BTN2_VALUE",$this->lng->txt("cancel"));
                $this->tpl->parseCurrentBlock();
        }

Here is the call graph for this function:

Here is the caller graph for this function:

ilObjExerciseGUI::_goto ( a_target  ) 

redirect script

Parameters:
string $a_target

Definition at line 1708 of file class.ilObjExerciseGUI.php.

References $_GET, $ilErr, ilObjectGUI::$lng, ilObject::_lookupObjId(), ilObject::_lookupTitle(), exit, and ilUtil::sendInfo().

        {
                global $rbacsystem, $ilErr, $lng, $ilAccess;

                if ($ilAccess->checkAccess("visible", "", $a_target))
                {
                        $_GET["ref_id"] = $a_target;
                        $_GET["cmd"] = "infoScreen";
                        $_GET["baseClass"] = "ilExerciseHandlerGUI";
                        include("ilias.php");
                        exit;
                }
                else if ($ilAccess->checkAccess("read", "", ROOT_FOLDER_ID))
                {
                        $_GET["cmd"] = "frameset";
                        $_GET["target"] = "";
                        $_GET["ref_id"] = ROOT_FOLDER_ID;
                        ilUtil::sendInfo(sprintf($lng->txt("msg_no_perm_read_item"),
                                ilObject::_lookupTitle(ilObject::_lookupObjId($a_target))), true);
                        include("repository.php");
                        exit;
                }
                
                $ilErr->raiseError($lng->txt("msg_no_perm_read"), $ilErr->FATAL);
        }               

Here is the call graph for this function:

ilObjExerciseGUI::addLocatorItems (  ) 

Add locator item.

Reimplemented from ilObjectGUI.

Definition at line 1737 of file class.ilObjExerciseGUI.php.

References $_GET.

        {
                global $ilLocator;
                
                if (is_object($this->object))
                {
                        $ilLocator->addItem($this->object->getTitle(), $this->ctrl->getLinkTarget($this, "infoScreen"), "", $_GET["ref_id"]);
                }
        }

ilObjExerciseGUI::addMembersObject (  ) 

Definition at line 619 of file class.ilObjExerciseGUI.php.

References $ilErr, ilObjectGUI::checkPermission(), and ilUtil::sendInfo().

        {
                global $ilAccess,$ilErr;

                $this->checkPermission("write");
                if(!count($_POST['user']))
                {
                        ilUtil::sendInfo($this->lng->txt("no_checkbox"));
                        return false;
                }

                if(!$this->object->members_obj->assignMembers($_POST["user"]))
                {
                        ilUtil::sendInfo($this->lng->txt("exc_members_already_assigned"));
                        return false;
                }
                else
                {
                        ilUtil::sendInfo($this->lng->txt("exc_members_assigned"),true);
                }
                $this->ctrl->redirect($this, "members");
                return false;
        }

Here is the call graph for this function:

ilObjExerciseGUI::cancelEditObject (  ) 

Definition at line 493 of file class.ilObjExerciseGUI.php.

References ilUtil::sendInfo().

        {
                ilUtil::sendInfo($this->lng->txt("msg_cancel"),true);
                $this->ctrl->redirect($this, "view");
        }

Here is the call graph for this function:

ilObjExerciseGUI::createObject (  ) 

create new object form

public

Reimplemented from ilObjectGUI.

Definition at line 64 of file class.ilObjExerciseGUI.php.

References $_SESSION, __getDateSelect(), ilObjectGUI::fillCloneTemplate(), and ilUtil::prepareFormOutput().

        {
                parent::createObject();

                $this->tpl->setVariable("INSTRUCTION",
                        ilUtil::prepareFormOutput($_SESSION["error_post_vars"]["Fobject"]["instruction"], true));

                // SET ADDITIONAL TEMPLATE VARIABLES
                $this->tpl->setVariable("TXT_INSTRUCTION",$this->lng->txt("exc_instruction"));
                $this->tpl->setVariable("TXT_EDIT_UNTIL",$this->lng->txt("exc_edit_until"));
                $this->tpl->setVariable("TXT_HOUR",$this->lng->txt("time_h"));
                $this->tpl->setVariable("TXT_DAY",$this->lng->txt("time_d"));
                $this->tpl->setVariable("SELECT_HOUR",$this->__getDateSelect("hour",(int) date("H",time())));
                $this->tpl->setVariable("SELECT_MINUTES",$this->__getDateSelect("minutes",(int) date("i",time())));
                $this->tpl->setVariable("SELECT_DAY",$this->__getDateSelect("day",(int) date("d",time())));
                $this->tpl->setVariable("SELECT_MONTH",$this->__getDateSelect("month",(int) date("m",time())));
                $this->tpl->setVariable("SELECT_YEAR",$this->__getDateSelect("year",1));
                $this->tpl->setVariable("CMD_CANCEL", "cancel");
        
                $this->fillCloneTemplate('DUPLICATE','exc');
        
                return true;
        }

Here is the call graph for this function:

ilObjExerciseGUI::deliverFileObject (  ) 

Definition at line 273 of file class.ilObjExerciseGUI.php.

References ilObjectGUI::$lng, ilObjectGUI::checkPermission(), deliverObject(), and ilUtil::sendInfo().

        {
                global $ilUser, $lng;
                
                $this->checkPermission("read");

                $this->tabs_gui->setTabActive("view");
                $this->tabs_gui->setTabActive("exc_your_submission");

                if (!empty($_POST["cmd"][deliverUnzip]) && preg_match("/zip/",$_FILES["deliver"]["type"]) == 1)
                {
                        $this->object->processUploadedFile($_FILES["deliver"]["tmp_name"], "deliverFile", false);
                        
                }
                else
                {
                        if(!$this->object->deliverFile($_FILES["deliver"], $ilUser->id))
                        {
                                ilUtil::sendInfo($this->lng->txt("exc_upload_error"),true);
                        }
                }
                
                
                $this->deliverObject();
        }

Here is the call graph for this function:

ilObjExerciseGUI::deliverObject (  ) 

Displays a form which allows members to deliver their solutions.

public

Definition at line 172 of file class.ilObjExerciseGUI.php.

References $file, ilObjectGUI::checkPermission(), ilUtil::getImagePath(), ilObjectGUI::getTemplateFile(), and ilUtil::sendInfo().

Referenced by deliverFileObject().

        {
                global $ilUser;
                require_once "./Services/Utilities/classes/class.ilUtil.php";
                
                $this->checkPermission("read");
                
                $this->tabs_gui->setTabActive("exc_your_submission");
                
                if (mktime() > $this->object->getTimestamp())
                {
                        ilUtil::sendInfo($this->lng->txt("exercise_time_over"));
                }


                if ($_POST["cmd"]["delete"] && mktime() < $this->object->getTimestamp())
                {
                        if (count($_POST["delivered"]))
                        {
                                $this->object->deleteDeliveredFiles($_POST["delivered"], $ilUser->id);
                        }
                        else
                        {
                                ilUtil::sendInfo($this->lng->txt("please_select_a_delivered_file_to_delete"));
                        }
                }

                if ($_POST["cmd"]["download"])
                {
                        if (count($_POST["delivered"]))
                        {
                                $this->object->members_obj->downloadSelectedFiles($_POST["delivered"],$ilUser->getId());
                        }
                        else
                        {
                                ilUtil::sendInfo($this->lng->txt("please_select_a_delivered_file_to_download"));
                        }
                }


                if (mktime() > $this->object->getTimestamp())
                {
                        $this->getTemplateFile("delivered_files", "exc");
                }
                else
                {
                        $this->getTemplateFile("deliver_file", "exc");
                }

                $delivered_files = $this->object->getDeliveredFiles($ilUser->id);
                $color_class = array("tblrow1", "tblrow2");
                $counter = 0;
                foreach ($delivered_files as $index => $file)
                {
                        $this->tpl->setCurrentBlock("delivered_row");
                        $this->tpl->setVariable("COLOR_CLASS", $color_class[$counter % 2]);
                        $this->tpl->setVariable("FILE_ID", $file["returned_id"]);
                        $this->tpl->setVariable("DELIVERED_FILE", $file["filetitle"]);
                        preg_match("/(\d{4})(\d{2})(\d{2})(\d{2})(\d{2})(\d{2})/", $file["TIMESTAMP14"], $matches);
                        $stamp = strtotime(sprintf("%04d-%02d-%02d %02d:%02d:%02d", 
                                $matches[1], $matches[2], $matches[3], 
                                $matches[4], $matches[5], $matches[6]));
                        $date = date($this->lng->text["lang_dateformat"] . " " . $this->lng->text["lang_timeformat"], $stamp);
                        $this->tpl->setVariable("DELIVERED_DATE", $date);
                        $this->tpl->parseCurrentBlock();
                        $counter++;
                }
                if (count($delivered_files))
                {
                        $this->tpl->setCurrentBlock("footer_content");
                        $this->tpl->setVariable("ARROW_SIGN", ilUtil::getImagePath("arrow_downright.gif"));
                        $this->tpl->setVariable("BUTTON_DELETE", $this->lng->txt("delete"));
                        $this->tpl->setVariable("BUTTON_DOWNLOAD", $this->lng->txt("download"));
                        $this->tpl->parseCurrentBlock();
                }
                else
                {
                        $this->tpl->setCurrentBlock("footer_empty");
                        $this->tpl->setVariable("TEXT_NO_DELIVERED_FILES", 
                                $this->lng->txt("message_no_delivered_files"));
                        $this->tpl->parseCurrentBlock();
                }
                
                $this->tpl->setCurrentBlock("delivered_files");
                $this->tpl->setVariable("DELIVER_FORMACTION", 
                        $this->ctrl->getLinkTarget($this, "deliver"));
                $this->tpl->setVariable("TEXT_DATE", $this->lng->txt("date"));
                $this->tpl->setVariable("TEXT_DELIVERED_FILENAME", $this->lng->txt("filename"));
                $this->tpl->setVariable("TEXT_HEADING_DELIVERED_FILES", $this->lng->txt("already_delivered_files"));
                $this->tpl->parseCurrentBlock();
                $this->tpl->setCurrentBlock("adm_content");
                $this->tpl->setVariable("FORMACTION", 
                        $this->ctrl->getLinkTarget($this, "deliverFile"));
                $this->tpl->setVariable("BUTTON_DELIVER", $this->lng->txt("upload"));
                $this->tpl->setVariable("TEXT_FILENAME", $this->lng->txt("enter_filename_deliver"));
                $this->tpl->setVariable("TXT_UPLOAD_FILE", $this->lng->txt("file_add"));
                $this->tpl->setVariable("TXT_UPLOAD_ZIPFILE", $this->lng->txt("header_zip"));
                $this->tpl->parseCurrentBlock();
                
        }

Here is the call graph for this function:

Here is the caller graph for this function:

ilObjExerciseGUI::downloadAllObject (  ) 

Download all submitted files (of all members).

Definition at line 1048 of file class.ilObjExerciseGUI.php.

References ilObject::_exists(), ilObjectGUI::checkPermission(), and ilObjectFactory::getInstanceByObjId().

        {
                $this->checkPermission("write");
                
                $members = array();

                foreach($this->object->members_obj->getMembers() as $member_id)
                {
                        // update download time
                        $this->object->members_obj->updateTutorDownloadTime($member_id);

                        // get member object (ilObjUser)
                        if (ilObject::_exists($member_id))
                        {
                                $tmp_obj =& ilObjectFactory::getInstanceByObjId($member_id);
                                $members[$member_id] = $tmp_obj->getFirstname() . " " . $tmp_obj->getLastname();
                                unset($tmp_obj);
                        }
                }
        
                $this->object->file_obj->downloadAllDeliveredFiles($members);
        }

Here is the call graph for this function:

ilObjExerciseGUI::downloadFileObject (  ) 

Definition at line 299 of file class.ilObjExerciseGUI.php.

References $_GET, $file, $files, ilObjectGUI::checkPermission(), ilUtil::deliverFile(), exit, and ilUtil::sendInfo().

        {
                global $rbacsystem;
                
                $file = ($_POST["file"])
                        ? $_POST["file"]
                        : $_GET["file"];

                $this->checkPermission("read");
                
                if (!isset($file))
                {
                        ilUtil::sendInfo($this->lng->txt("exc_select_one_file"),true);
                        $this->ctrl->redirect($this, "view");
                }
                $files = $this->object->getFiles();
                $file_exist = false;
        
                foreach($this->object->getFiles() as $lfile)
                {
                        if($lfile["name"] == urldecode($file))
                        {
                                $file_exist = true;
                                break;
                        }
                }
                if(!$file_exist)
                {
                        echo "FILE DOES NOT EXIST";
                        exit;
                }
                ilUtil::deliverFile($this->object->file_obj->getAbsolutePath(urldecode($file)),
                                urldecode($file));
        
                return true;
        }

Here is the call graph for this function:

ilObjExerciseGUI::downloadNewReturnedObject (  ) 

Download newly submitted files of user.

Definition at line 608 of file class.ilObjExerciseGUI.php.

References $_GET, ilObjectGUI::checkPermission(), and exit.

        {
                $this->checkPermission("write");
                
                if (!$this->object->members_obj->deliverReturnedFiles($_GET["member_id"], true))
                {
                        $this->ctrl->redirect($this, "members");
                }
                exit;
        }

Here is the call graph for this function:

ilObjExerciseGUI::downloadReturnedObject (  ) 

Download submitted files of user.

Definition at line 594 of file class.ilObjExerciseGUI.php.

References $_GET, ilObjectGUI::checkPermission(), and exit.

        {
                $this->checkPermission("write");

                if (!$this->object->members_obj->deliverReturnedFiles($_GET["member_id"]))
                {
                        $this->ctrl->redirect($this, "members");
                }
                exit;
        }

Here is the call graph for this function:

ilObjExerciseGUI::editObject (  ) 

edit object

public

Reimplemented from ilObjectGUI.

Definition at line 374 of file class.ilObjExerciseGUI.php.

References $_SESSION, $file, $files, $title, __getDateSelect(), ilObjectGUI::checkPermission(), ilUtil::formCheckbox(), ilObjectGUI::getTemplateFile(), and ilUtil::prepareFormOutput().

        {
                global $rbacsystem;
        
                $this->checkPermission("write");
                
                // LOAD SAVED DATA IN CASE OF ERROR
                $title = $_SESSION["error_post_vars"]["Fobject"]["title"] ?
                ilUtil::prepareFormOutput($_SESSION["error_post_vars"]["Fobject"]["title"],true) :
                ilUtil::prepareFormOutput($this->object->getTitle());
                $desc  = $_SESSION["error_post_vars"]["Fobject"]["desc"] ?
                $_SESSION["error_post_vars"]["Fobject"]["desc"] :
                $this->object->getLongDescription();
        
                $instruction  = $_SESSION["error_post_vars"]["Fobject"]["instruction"] ?
                $_SESSION["error_post_vars"]["Fobject"]["instruction"] :
                $this->object->getInstruction();
        
                $hour  = $_SESSION["error_post_vars"]["Fobject"]["d_hour"] ?
                $_SESSION["error_post_vars"]["Fobject"]["d_hour"] :
                date("H",$this->object->getTimestamp());
        
                $minutes  = $_SESSION["error_post_vars"]["Fobject"]["d_minutes"] ?
                $_SESSION["error_post_vars"]["Fobject"]["d_minutes"] :
                date("i",$this->object->getTimestamp());
        
                $day  = $_SESSION["error_post_vars"]["Fobject"]["d_day"] ?
                $_SESSION["error_post_vars"]["Fobject"]["d_day"] :
                date("d",$this->object->getTimestamp());
        
                $month  = $_SESSION["error_post_vars"]["Fobject"]["d_month"] ?
                $_SESSION["error_post_vars"]["Fobject"]["d_month"] :
                date("m",$this->object->getTimestamp());
        
                $year  = $_SESSION["error_post_vars"]["Fobject"]["year"] ?
                $_SESSION["error_post_vars"]["Fobject"]["year"] :
                date("Y",$this->object->getTimestamp());
        
                // SET TPL VARIABLES
                $this->getTemplateFile("edit","exc");
        
                // TEXT VAIRABLES
                $this->tpl->setVariable("TXT_TITLE", $this->lng->txt("title"));
                $this->tpl->setVariable("TXT_DESC", $this->lng->txt("desc"));
                $this->tpl->setVariable("TXT_INSTRUCTION", $this->lng->txt("exc_instruction"));
                $this->tpl->setVariable("TXT_HEADER",$this->lng->txt("exc_edit_exercise"));
                $this->tpl->setVariable("FORMACTION", $this->ctrl->getFormAction($this, "update"));
                $this->tpl->setVariable("TXT_SAVE", $this->lng->txt("save"));
                $this->tpl->setVariable("TXT_REQUIRED_FLD", $this->lng->txt("required_field"));
                $this->tpl->setVariable("TXT_CANCEL",$this->lng->txt("cancel"));
                $this->tpl->setVariable("TXT_SUBMIT",$this->lng->txt("save"));
                $this->tpl->setVariable("TXT_EDIT_UNTIL",$this->lng->txt("exc_edit_until"));
        
                // SHOW INPUT
                $this->tpl->setVariable("TITLE",$title);
                $this->tpl->setVariable("DESC",$desc);
                $this->tpl->setVariable("INSTRUCTION",$instruction);
                         
                // SHOW DATE SELECTS
                $this->tpl->setVariable("TXT_HOUR",$this->lng->txt("time_h"));
                $this->tpl->setVariable("TXT_DAY",$this->lng->txt("time_d"));
                $this->tpl->setVariable("SELECT_HOUR",$this->__getDateSelect("hour",$hour));    
                $this->tpl->setVariable("SELECT_MINUTES",$this->__getDateSelect("minutes",$minutes));
                $this->tpl->setVariable("SELECT_DAY",$this->__getDateSelect("day",$day));
                $this->tpl->setVariable("SELECT_MONTH",$this->__getDateSelect("month",$month));
                $this->tpl->setVariable("SELECT_YEAR",$this->__getDateSelect("year",$year));
        
                $this->tpl->setVariable("CMD_SUBMIT","update");
                $this->tpl->setVariable("CMD_CANCEL","cancelEdit");
        
                // SHOW FILES
                if(count($files = $this->object->getFiles()))
                {
                        foreach($files as $file)
                        {
                                $this->tpl->setCurrentBlock("FILE_ROW");
                                $this->tpl->setVariable("ROW_FILE",$file["name"]);
                                $this->tpl->setVariable("ROW_CHECKBOX",$this->lng->txt("exc_ask_delete")."&nbsp".
                                                ilUtil::formCheckbox(0,"delete_file[]",$file["name"]));
                                $this->tpl->parseCurrentBlock();
                        }
                        $this->tpl->setCurrentBlock("FILE_DATA");
                        $this->tpl->setVariable("TXT_FILES",$this->lng->txt("exc_files").":");
                        $this->tpl->parseCurrentBlock();
                }
        
                $this->tpl->setCurrentBlock("FILES");
                $this->tpl->setVariable("TXT_HEADER_FILE",$this->lng->txt("file_add"));
                $this->tpl->setVariable("TXT_FILE",$this->lng->txt("file"));
                $this->tpl->setVariable("TXT_UPLOAD",$this->lng->txt("upload"));
                $this->tpl->setVariable("FORMACTION_FILE", $this->ctrl->getFormAction($this));
                $this->tpl->setVariable("TXT_HEADER_ZIP", $this->lng->txt("header_zip"));
                $this->tpl->setVariable("CMD_FILE_SUBMIT","uploadFile");
                $this->tpl->parseCurrentBlock();
        }

Here is the call graph for this function:

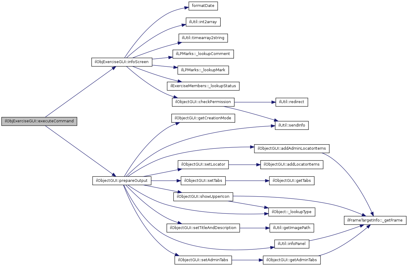
& ilObjExerciseGUI::executeCommand (  ) 

execute command

Reimplemented from ilObjectGUI.

Definition at line 1497 of file class.ilObjExerciseGUI.php.

References $_GET, $cmd, $ret, infoScreen(), and ilObjectGUI::prepareOutput().

        {
                global $ilUser;
  
                $next_class = $this->ctrl->getNextClass($this);
                $cmd = $this->ctrl->getCmd();
                $this->prepareOutput();
  
//echo "-".$next_class."-".$cmd."-"; exit;
                switch($next_class)
                {
                        case "ilinfoscreengui":
                                $this->infoScreen();    // forwards command
                                break;

                        case 'ilpermissiongui':
                                include_once("./classes/class.ilPermissionGUI.php");
                                $perm_gui =& new ilPermissionGUI($this);
                                $ret =& $this->ctrl->forwardCommand($perm_gui);
                        break;
        
                        case "illearningprogressgui":
                                include_once './Services/Tracking/classes/class.ilLearningProgressGUI.php';
        
                                $new_gui =& new ilLearningProgressGUI(LP_MODE_REPOSITORY,
                                        $this->object->getRefId(),
                                        $_GET['user_id'] ? $_GET['user_id'] : $ilUser->getId());
                                $this->ctrl->forwardCommand($new_gui);
                                $this->tabs_gui->setTabActive('learning_progress');
                        break;

                        case 'ilrepositorysearchgui':
                                include_once('./Services/Search/classes/class.ilRepositorySearchGUI.php');
                                $rep_search =& new ilRepositorySearchGUI();
                                $rep_search->setCallback($this,'addMembersObject');

                                // Set tabs
                                $this->tabs_gui->setTabActive('members');
                                $this->ctrl->setReturn($this,'members');
                                $ret =& $this->ctrl->forwardCommand($rep_search);
                                #$this->__setSubTabs('members');
                                #$this->tabs_gui->setSubTabActive('members');
                                break;

        
                        default:
                                if(!$cmd)
                                {
                                        $cmd = "infoScreen";
                                }
        
                                $cmd .= "Object";
        
                                $this->$cmd();
        
                        break;
                }
  
                return true;
        }

Here is the call graph for this function:

ilObjExerciseGUI::getComments ( member_id  ) 

Definition at line 1318 of file class.ilObjExerciseGUI.php.

        {
                return $this->object->members_obj->getNoticeByMember($member_id);
        }

ilObjExerciseGUI::getFiles (  ) 

Definition at line 54 of file class.ilObjExerciseGUI.php.

        {
                return $this->files ? $this->files : array();
        }

ilObjExerciseGUI::getTabs ( &$  tabs_gui  ) 

adds tabs to tab gui object

Parameters:
object $tabs_gui ilTabsGUI object

Reimplemented from ilObjectGUI.

Definition at line 1432 of file class.ilObjExerciseGUI.php.

References $_GET, and ilObjUserTracking::_enabledLearningProgress().

        {
                global $ilAccess,$ilUser;
  
                $next_class = strtolower($this->ctrl->getNextClass());
                if ($ilAccess->checkAccess("visible", "", $this->object->getRefId()))
                {
                        $force_active = ($next_class == "ilinfoscreengui")
                                ? true
                                : false;
                        $tabs_gui->addTarget("info_short",
                                 $this->ctrl->getLinkTargetByClass("ilinfoscreengui", "showSummary"),
                                 "showSummary",
                                 "ilinfoscreengui", "", $force_active);
                }

                /*
                $tabs_gui->addTarget("view",
                        $this->ctrl->getLinkTarget($this, 'view'),
                        array("view",""), "");*/
                        
                if ($ilAccess->checkAccess("read", "", $this->object->getRefId()))
                {
                        $tabs_gui->addTarget("exc_your_submission",
                                $this->ctrl->getLinkTarget($this, "deliver"),
                                "deliver", "");
                }

                // edit properties
                if ($ilAccess->checkAccess("write", "", $this->ref_id))
                {
                        $tabs_gui->addTarget("edit_properties",
                                $this->ctrl->getLinkTarget($this, 'edit'),
                                "edit", "");
                        
                        $tabs_gui->addTarget("members",
                        $this->ctrl->getLinkTarget($this, 'members'),
                        array("members", "newMembers", "newmembers"), "");
                }

                // learning progress
                $save_sort_order = $_GET["sort_order"];         // hack, because exercise sort parameters
                $save_sort_by = $_GET["sort_by"];                       // must not be forwarded to learning progress
                $save_offset = $_GET["offset"];
                $_GET["offset"] = $_GET["sort_by"] = $_GET["sort_order"] = ""; 
                include_once("Services/Tracking/classes/class.ilObjUserTracking.php");
                if($ilAccess->checkAccess("read", "", $this->ref_id) and ilObjUserTracking::_enabledLearningProgress() and $ilUser->getId() != ANONYMOUS_USER_ID)
                {
                        $tabs_gui->addTarget('learning_progress',
                        $this->ctrl->getLinkTargetByClass(array('ilobjexercisegui','illearningprogressgui'),''),
                 '',array('illplistofobjectsgui','illplistofsettingsgui','illearningprogressgui','illplistofprogressgui'));
                }
                $_GET["sort_order"] = $save_sort_order;         // hack, part ii
                $_GET["sort_by"] = $save_sort_by;
                $_GET["offset"] = $save_offset;
                
                // permissions
                if ($ilAccess->checkAccess("edit_permission", "", $this->ref_id))
                {
                        $tabs_gui->addTarget("perm_settings",
                        $this->ctrl->getLinkTargetByClass(array(get_class($this),'ilpermissiongui'), "perm"), 
                        array("perm","info","owner"), 'ilpermissiongui');
                }
        }

Here is the call graph for this function:

ilObjExerciseGUI::ilObjExerciseGUI ( a_data,
a_id,
a_call_by_reference,
a_prepare_output = true 
)

Constructor public.

Definition at line 43 of file class.ilObjExerciseGUI.php.

References ilObjectGUI::$lng, and ilObjectGUI::ilObjectGUI().

        {
                global $lng;
                
                $this->type = "exc";
                $this->ilObjectGUI($a_data,$a_id,$a_call_by_reference,false);
                
                $lng->loadLanguageModule("exercise");
                $this->ctrl->saveParameter($this, array("sort_by", "sort_order", "offset"));
        }

Here is the call graph for this function:

ilObjExerciseGUI::infoScreen (  ) 

show information screen

Definition at line 1573 of file class.ilObjExerciseGUI.php.

References $_GET, $file, $files, ilLPMarks::_lookupComment(), ilLPMarks::_lookupMark(), ilExerciseMembers::_lookupStatus(), ilObjectGUI::checkPermission(), formatDate(), ilUtil::int2array(), and ilUtil::timearray2string().

Referenced by executeCommand(), and infoScreenObject().

        {
                global $ilAccess, $ilUser;

                $this->checkPermission("visible");

                include_once("./Services/InfoScreen/classes/class.ilInfoScreenGUI.php");
                $info = new ilInfoScreenGUI($this);
                
                $info->enablePrivateNotes();
                
                $info->enableNews();
                if ($ilAccess->checkAccess("write", "", $_GET["ref_id"]))
                {
                        $info->enableNewsEditing();
                        $info->setBlockProperty("news", "settings", true);
                }
                
                // standard meta data
                //$info->addMetaDataSections($this->object->getId(),0, $this->object->getType());
                
                // instructions
                $info->addSection($this->lng->txt("exc_instruction"));
                $info->addProperty("",
                        nl2br($this->object->getInstruction()));
                
                // schedule
                $info->addSection($this->lng->txt("exc_schedule"));
                $info->addProperty($this->lng->txt("exc_edit_until"),
                        date("H:i, d.m.Y",$this->object->getTimestamp()));
                
                if ($this->object->getTimestamp()-time() <= 0)
                {
                        $time_str = $this->lng->txt("exc_time_over_short");
                }
                else
                {
                        $time_diff = ilUtil::int2array($this->object->getTimestamp()-time(),null);
                        $time_str = ilUtil::timearray2string($time_diff);
                }
                $info->addProperty($this->lng->txt("exc_time_to_send"),
                        "<b>".$time_str."</b>");
                        
                // download files
                if ($ilAccess->checkAccess("read", "", $this->ref_id))
                {
                        $files = $this->object->getFiles();
                        if (count($files) > 0)
                        {
                                $info->addSection($this->lng->txt("exc_files"));
                                foreach($files as $file)
                                {
                                        $this->ctrl->setParameter($this, "file", urlencode($file["name"]));
                                        $info->addProperty($file["name"],
                                                $this->lng->txt("download"),
                                                $this->ctrl->getLinkTarget($this, "downloadFile"));
                                        $this->ctrl->setParameter($this, "file", "");
                                }
                        }
                }

                // submission and feedback info only if read permission given
                if ($ilAccess->checkAccess("read", "", $this->ref_id))
                {
                        // submission
                        $info->addSection($this->lng->txt("exc_your_submission"));
                        $delivered_files = $this->object->getDeliveredFiles($ilUser->id);
                        $titles = array();
                        foreach($delivered_files as $file)
                        {
                                $titles[] = $file["filetitle"];
                        }
                        $files_str = implode($titles, ", ");
                        if ($files_str == "")
                        {
                                $files_str = $this->lng->txt("message_no_delivered_files");
                        }
                        $info->addProperty($this->lng->txt("exc_files_returned"),
                                $files_str);
                        $last_sub = $this->object->getLastSubmission($ilUser->getId());
                        if ($last_sub)
                        {
                                $last_sub = ilFormat::formatDate($last_sub, "datetime", true);
                        }
                        else
                        {
                                $last_sub = "---";
                        }

                        $info->addProperty($this->lng->txt("exc_last_submission"),
                                $last_sub);
                        
                        // feedback from tutor
                        include_once("Services/Tracking/classes/class.ilLPMarks.php");
                        $lpcomment = ilLPMarks::_lookupComment($ilUser->getId(), $this->object->getId());
                        $mark = ilLPMarks::_lookupMark($ilUser->getId(), $this->object->getId());
                        $status = ilExerciseMembers::_lookupStatus($this->object->getId(), $ilUser->getId());
                        if ($lpcomment != "" || $mark != "" || $status != "notgraded")
                        {
                                $info->addSection($this->lng->txt("exc_feedback_from_tutor"));
                                if ($lpcomment != "")
                                {
                                        $info->addProperty($this->lng->txt("exc_comment"),
                                                $lpcomment);
                                }
                                if ($mark != "")
                                {
                                        $info->addProperty($this->lng->txt("exc_mark"),
                                                $mark);
                                }

                                if ($status == "") 
                                {
                                  $info->addProperty($this->lng->txt("status"),
                                                $this->lng->txt("message_no_delivered_files"));                         
                                }
                                else
                                        if ($status != "notgraded")
                                        {
                                          $info->addProperty($this->lng->txt("status"),
                                                        $this->lng->txt("exc_".$status));
                                        }
                        }
                }

                // forward the command
                $this->ctrl->forwardCommand($info);
        }

Here is the call graph for this function:

Here is the caller graph for this function:

ilObjExerciseGUI::infoScreenObject (  ) 

this one is called from the info button in the repository not very nice to set cmdClass/Cmd manually, if everything works through ilCtrl in the future this may be changed

Definition at line 1563 of file class.ilObjExerciseGUI.php.

References infoScreen().

Referenced by viewObject().

        {
                $this->ctrl->setCmd("showSummary");
                $this->ctrl->setCmdClass("ilinfoscreengui");
                $this->infoScreen();
        }

Here is the call graph for this function:

Here is the caller graph for this function:

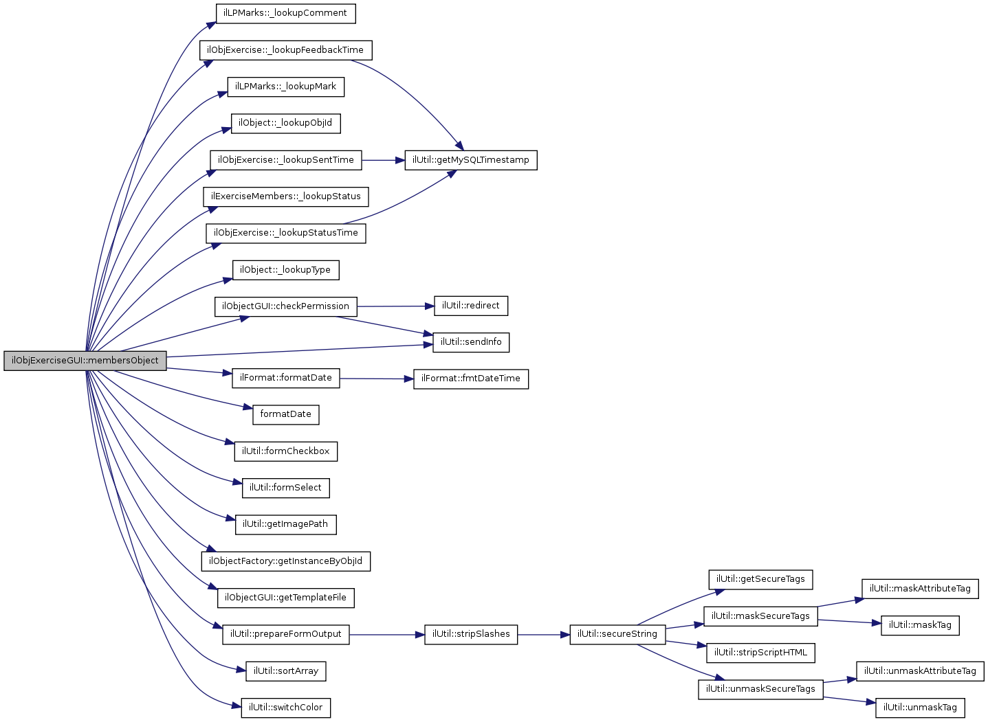
ilObjExerciseGUI::membersObject (  ) 

Definition at line 644 of file class.ilObjExerciseGUI.php.

References $_GET, $_SESSION, ilObjectGUI::$actions, $tbl, ilObjectGUI::$tree, ilLPMarks::_lookupComment(), ilObjExercise::_lookupFeedbackTime(), ilLPMarks::_lookupMark(), ilObject::_lookupObjId(), ilObjExercise::_lookupSentTime(), ilExerciseMembers::_lookupStatus(), ilObjExercise::_lookupStatusTime(), ilObject::_lookupType(), ilObjectGUI::checkPermission(), ilFormat::formatDate(), formatDate(), ilUtil::formCheckbox(), ilUtil::formSelect(), ilUtil::getImagePath(), ilObjectFactory::getInstanceByObjId(), ilObjectGUI::getTemplateFile(), ilUtil::prepareFormOutput(), ilUtil::sendInfo(), ilUtil::sortArray(), and ilUtil::switchColor().

Referenced by saveCommentsObject().

        {
                global $rbacsystem, $tree;

                include_once 'Services/Tracking/classes/class.ilLPMarks.php';
        
                $this->checkPermission("write");
                
                //add template for buttons      
                $this->tpl->addBlockfile("BUTTONS", "buttons", "tpl.buttons.html");
        
                // add member button
                $this->tpl->setCurrentBlock("btn_cell");
                $this->tpl->setVariable("BTN_LINK",$this->ctrl->getLinkTargetByClass('ilRepositorySearchGUI','start'));
                $this->tpl->setVariable("BTN_TXT",$this->lng->txt("add_member"));
                $this->tpl->parseCurrentBlock();
                
                // add course members button, in case the exercise is inside a course
                $parent_id = $tree->getParentId($_GET["ref_id"]);
                $parent_obj_id = ilObject::_lookupObjId($parent_id);
                $type = ilObject::_lookupType($parent_obj_id);
                //$obj = new ilObject($parent_id, true);
                //$type = $obj->getType();

                // search for a parent course
                while ($parent_id != 1 && $type != "crs")
                {
                        $parent_id = $tree->getParentId($parent_id);
                        $parent_obj_id = ilObject::_lookupObjId($parent_id);
                        $type = ilObject::_lookupType($parent_obj_id);

                        //$obj = new ilObject($parent_id, true);
                        //$type = $obj->getType();
                }

                if ($type == "crs") 
                {
                        $search_for_role = "il_crs_member_" . $parent_id;
                        $this->tpl->setCurrentBlock("btn_cell");
                
                        $_SESSION['rep_query']['role']['title'] = $search_for_role;
                        $_SESSION['rep_search_type'] = 'role';
                        
                        $this->tpl->setVariable("BTN_LINK",$this->ctrl->getLinkTargetByClass('ilRepositorySearchGUI','performSearch'));
                        $this->lng->loadLanguageModule("exercise");
                        $this->tpl->setVariable("BTN_TXT",$this->lng->txt("exc_crs_add_members"));
                        $this->tpl->parseCurrentBlock();
                }
                
                
                $this->getTemplateFile("members","exc");
        
                if(!count($this->object->members_obj->getMembers()))
                {
                        ilUtil::sendInfo($this->lng->txt("exc_no_members_assigned"));
                }
                else    
                {
                        // if we come from edit_comments action button
                        /*
                        if (!empty($_GET["comment_id"])) 
                        {
                                //$tmp_obj = ilObjectFactory::getInstanceByObjId($_GET["comment_id"],false);
                                $tmp_obj = new ilObjUser($_GET["comment_id"]);
                                $this->tpl->setCurrentBlock("comments");
                                $this->tpl->setVariable("COMMENTS_FORMACTION",
                                $this->ctrl->setParameter();
                                $this->getFormAction("saveComments",
                                        $this->ctrl->getLinkTarget($this, "saveComments")
                                        "exercise.php?ref_id=".$_GET["ref_id"]."&member_id=".$_GET["comment_id"]."&cmd=saveComments&cmdClass=ilobjexercisegui&cmdNode=1&baseClass="));
                                $this->tpl->setVariable("NOTICE_VALUE", $this->getComments($_GET["comment_id"]));
                                $this->tpl->setVariable("MEMBER_PICTURE", $tmp_obj->getPersonalPicturePath("xsmall"));
                                $this->tpl->setVariable("MEMBER_ID", $_GET["comment_id"]);
                                $this->tpl->setVariable("SAVE_COMMENTS", $this->lng->txt("save"));
                                $this->tpl->setVariable("EDIT_COMMENTS", $this->lng->txt("edit_comments"));
                                $this->tpl->setVariable("MEMBER_LOGIN", $tmp_obj->getLastName().", ".$tmp_obj->getFirstName());

                                $this->tpl->parseCurrentBlock();
                        }*/

                        $counter = 0;
                        $members = $this->object->getMemberListData();

                        include_once("./Services/Table/classes/class.ilTableGUI.php");
                        $tbl = new ilTableGUI();
                        $this->tpl->addBlockfile("MEMBER_TABLE", "term_table", "tpl.table.html");
                        $this->tpl->addBlockfile("TBL_CONTENT", "member_row", "tpl.exc_members_row.html", "Modules/Exercise");
                        
                        $sent_col = $this->object->_lookupAnyExerciseSent($this->object->getId());
                        
                        // SET FORMAACTION
                        $this->tpl->setCurrentBlock("tbl_form_header");
                        
                        $this->tpl->setVariable("FORMACTION", $this->ctrl->getLinkTarget($this, "updateMembers"));
                        $this->tpl->parseCurrentBlock();
        
                        // SET FOOTER BUTTONS
                        $this->tpl->setCurrentBlock("tbl_action_row");

                        $this->tpl->setVariable("COLUMN_COUNTS",6);
                        $this->tpl->setVariable("IMG_ARROW", ilUtil::getImagePath("arrow_downright.gif"));

                        $actions = array("save_status"          => $this->lng->txt("exc_save_changes"),
                                "redirectFeedbackMail"  => $this->lng->txt("exc_send_mail"),
                                "send_member"           => $this->lng->txt("exc_send_exercise"),
                                "delete_member" => $this->lng->txt("exc_deassign_members"));

                        $this->tpl->setCurrentBlock("tbl_action_select");
                        $this->tpl->setVariable("SELECT_ACTION",ilUtil::formSelect(1,"action",$actions,false,true));
                        $this->tpl->setVariable("BTN_NAME","execute");
                        $this->tpl->setVariable("BTN_VALUE",$this->lng->txt("execute"));
                        $this->tpl->parseCurrentBlock();
        
                        $this->tpl->setCurrentBlock("tbl_action_row");
                        $this->tpl->setVariable("COLUMN_COUNTS",10);
                        $this->tpl->setVariable("TPLPATH",$this->tpl->tplPath);
                        $this->tpl->parseCurrentBlock();

                        // title & header columns
                        if ($sent_col)
                        {
                                $sent_str = $this->lng->txt("exc_exercise_sent");
                        }
                        else
                        {
                                $sent_str = "&nbsp;";
                        }
                        $tbl->setTitle($this->lng->txt("members"),"icon_usr.gif",
                                $this->lng->txt("exc_header_members"));
                        $tbl->setHeaderNames(array("", "", $this->lng->txt("name"),
                                $this->lng->txt("login"),
                                $sent_str,
                                $this->lng->txt("exc_submission"),
                                $this->lng->txt("exc_grading"),
                                $this->lng->txt("mail")
                                ));

                        $tbl->setColumnWidth(array("1%", "1%", "", "", "", "", "", ""));
                        $cols = array("", "", "name", "login", "sent_time", "submission",
                                "solved_time", "feedback_time");
                        
                        if (!$_GET["sort_by"])
                        {
                                $_GET["sort_by"] = "name";
                        }
                        if (!$_GET["sort_order"])
                        {
                                $_GET["sort_order"] = "asc";
                        }
                        
                        $header_params = $this->ctrl->getParameterArray($this);
                        unset($header_params["sort_by"]);
                        unset($header_params["sort_order"]);
                        unset($header_params["offset"]);
                        $header_params["cmd"] = "members";
                        $tbl->setHeaderVars($cols, $header_params);
                        $members = ilUtil::sortArray($members, $_GET["sort_by"], $_GET["sort_order"]);
                        $tbl->setOrderColumn($_GET["sort_by"]);
                        $tbl->setOrderDirection($_GET["sort_order"]);
                        $tbl->setOffset($_GET["offset"]);
                        $tbl->setLimit($_GET["limit"]);
                        $tbl->setMaxCount(count($members));
                        $tbl->setFooter("tblfooter",$this->lng->txt("previous"),$this->lng->txt("next"));
                        $members = array_slice($members, $_GET["offset"], $_GET["limit"]);
                        $tbl->render();

                        
                        // new table
                        foreach ($members as $member)
                        {
                                include_once "./classes/class.ilObjectFactory.php";
                
                                $member_id = $member["usr_id"];
                                if(!($mem_obj = ilObjectFactory::getInstanceByObjId($member_id,false)))
                                {
                                        continue;
                                }
                                
                                // checkbox
                                $this->tpl->setCurrentBlock("member_row");
                                $this->tpl->setVariable("ROW_CSS",
                                        ilUtil::switchColor($counter++,"tblrow1","tblrow2"));
                                $this->tpl->setVariable("VAL_CHKBOX",
                                        ilUtil::formCheckbox(0,"member[$member_id]",1));
                                $this->tpl->setVariable("VAL_ID",
                                        $member_id);
                                        
                                // name and login
                                $this->tpl->setVariable("TXT_NAME",
                                        $member["name"]);
                                $this->tpl->setVariable("TXT_LOGIN",
                                        "[".$member["login"]."]");
                                        
                                // image
                                $this->tpl->setVariable("USR_IMAGE",
                                        $mem_obj->getPersonalPicturePath("xxsmall"));
                                $this->tpl->setVariable("USR_ALT", $this->lng->txt("personal_picture"));

                                // mail sent
                                if ($this->object->members_obj->getStatusSentByMember($member_id))
                                {
                                        if (($st = ilObjExercise::_lookupSentTime($this->object->getId(),
                                                $member_id)) > 0)
                                        {
                                                $this->tpl->setVariable("TXT_MAIL_SENT",
                                                        sprintf($this->lng->txt("exc_sent_at"),
                                                        ilFormat::formatDate($st, "datetime", true)
                                                        ));
                                        }
                                        else
                                        {
                                                $this->tpl->setVariable("TXT_MAIL_SENT",
                                                        $this->lng->txt("sent"));
                                        }
                                }

                                // submission:
                                // see if files have been resubmmited after solved
                                $last_sub =
                                        $this->object->getLastSubmission($member_id);
                                if ($last_sub)
                                {
                                        $last_sub = ilFormat::formatDate($last_sub, "datetime", true);
                                }
                                else
                                {
                                        $last_sub = "---";
                                }
                                if ($this->object->_lookupUpdatedSubmission($this->object->getId(), $member_id) == 1) 
                                {
                                        $last_sub = "<b>".$last_sub."</b>";
                                }
                                $this->tpl->setVariable("VAL_LAST_SUBMISSION", $last_sub);
                                $this->tpl->setVariable("TXT_LAST_SUBMISSION",
                                        $this->lng->txt("exc_last_submission"));

                                // nr of submitted files
                                $this->tpl->setVariable("TXT_SUBMITTED_FILES",
                                        $this->lng->txt("exc_files_returned"));
                                $sub_cnt = count($this->object->getDeliveredFiles($member_id));
                                $new = $this->object->_lookupNewFiles($this->object->getId(), $member_id);
                                if (count($new) > 0)
                                {
                                        $sub_cnt.= " ".sprintf($this->lng->txt("cnt_new"),count($new));
                                }
                                $this->tpl->setVariable("VAL_SUBMITTED_FILES",
                                        $sub_cnt);
                                
                                // download command
                                $this->ctrl->setParameter($this, "member_id", $member_id);
                                if ($sub_cnt > 0)
                                {
                                        $this->tpl->setCurrentBlock("download_link");
                                        $this->tpl->setVariable("LINK_DOWNLOAD",
                                                $this->ctrl->getLinkTarget($this, "downloadReturned"));
                                        if (count($new) <= 0)
                                        {
                                                $this->tpl->setVariable("TXT_DOWNLOAD",
                                                        $this->lng->txt("exc_download_files"));
                                        }
                                        else
                                        {
                                                $this->tpl->setVariable("TXT_DOWNLOAD",
                                                        $this->lng->txt("exc_download_all"));
                                        }
                                        $this->tpl->parseCurrentBlock();
                                        
                                        // download new files only
                                        if (count($new) > 0)
                                        {
                                                $this->tpl->setCurrentBlock("download_link");
                                                $this->tpl->setVariable("LINK_NEW_DOWNLOAD",
                                                        $this->ctrl->getLinkTarget($this, "downloadNewReturned"));
                                                $this->tpl->setVariable("TXT_NEW_DOWNLOAD",
                                                        $this->lng->txt("exc_download_new"));
                                                $this->tpl->parseCurrentBlock();
                                        }
                                        
                                        $this->tpl->setCurrentBlock("member_row");
                                }
                                
                                // note
                                $this->tpl->setVariable("TXT_NOTE", $this->lng->txt("note"));
                                $this->tpl->setVariable("NAME_NOTE",
                                        "notice[$member_id]");
                                $this->tpl->setVariable("VAL_NOTE",
                                        ilUtil::prepareFormOutput($this->object->members_obj->getNoticeByMember($member_id)));
                                        
                                // comment for learner
                                $this->tpl->setVariable("TXT_LCOMMENT", $this->lng->txt("exc_comment_for_learner"));
                                $this->tpl->setVariable("NAME_LCOMMENT",
                                        "lcomment[$member_id]");
                                $lpcomment = ilLPMarks::_lookupComment($member_id,$this->object->getId());
                                $this->tpl->setVariable("VAL_LCOMMENT",
                                        ilUtil::prepareFormOutput($lpcomment));

                                // solved
                                //$this->tpl->setVariable("CHKBOX_SOLVED",
                                //      ilUtil::formCheckbox($this->object->members_obj->getStatusByMember($member_id),"solved[$member_id]",1));
                                $status = ilExerciseMembers::_lookupStatus($this->object->getId(), $member_id);
                                $this->tpl->setVariable("SEL_".strtoupper($status), ' selected="selected" ');
                                $this->tpl->setVariable("TXT_NOTGRADED", $this->lng->txt("exc_notgraded"));
                                $this->tpl->setVariable("TXT_PASSED", $this->lng->txt("exc_passed"));
                                $this->tpl->setVariable("TXT_FAILED", $this->lng->txt("exc_failed"));
                                if (($sd = ilObjExercise::_lookupStatusTime($this->object->getId(), $member_id)) > 0)
                                {
                                        $this->tpl->setCurrentBlock("status_date");
                                        $this->tpl->setVariable("TXT_LAST_CHANGE", $this->lng->txt("last_change"));
                                        $this->tpl->setVariable("VAL_STATUS_DATE",
                                                ilFormat::formatDate($sd, "datetime", true));
                                        $this->tpl->parseCurrentBlock();
                                        $this->tpl->setCurrentBlock("member_row");
                                }
                                switch($status)
                                {
                                        case "passed":  $pic = "scorm/passed.gif"; break;
                                        case "failed":  $pic = "scorm/failed.gif"; break;
                                        default:                $pic = "scorm/not_attempted.gif"; break;
                                }
                                $this->tpl->setVariable("IMG_STATUS", ilUtil::getImagePath($pic));
                                $this->tpl->setVariable("ALT_STATUS", $this->lng->txt("exc_".$status));
                                
                                // mark
                                $this->tpl->setVariable("TXT_MARK", $this->lng->txt("exc_mark"));
                                $this->tpl->setVariable("NAME_MARK",
                                        "mark[$member_id]");
                                $mark = ilLPMarks::_lookupMark($member_id,$this->object->getId());
                                $this->tpl->setVariable("VAL_MARK",
                                        ilUtil::prepareFormOutput($mark));
                                        
                                // feedback
                                $this->ctrl->setParameter($this, "member_id", $member_id);
                                $this->tpl->setVariable("CHKBOX_FEEDBACK",
                                        ilUtil::formCheckbox($this->object->members_obj->getStatusFeedbackByMember($member_id),"feedback[$member_id]",1));
                                if (($ft = ilObjExercise::_lookupFeedbackTime($this->object->getId(), $member_id)) > 0)
                                {
                                        $this->tpl->setCurrentBlock("feedback_date");
                                        $this->tpl->setVariable("TXT_FEEDBACK_MAIL_SENT",
                                                sprintf($this->lng->txt("exc_sent_at"),
                                                ilFormat::formatDate($ft, "datetime", true)));
                                        $this->tpl->parseCurrentBlock();
                                        $this->tpl->setCurrentBlock("member_row");
                                }
                                $this->ctrl->setParameter($this, "rcp_to", $mem_obj->getLogin());
                                $this->tpl->setVariable("LINK_FEEDBACK",
                                        $this->ctrl->getLinkTarget($this, "redirectFeedbackMail"));
                                        //"ilias.php?baseClass=ilMailGUI&type=new&rcp_to=".$mem_obj->getLogin());
                                $this->tpl->setVariable("TXT_FEEDBACK",
                                        $this->lng->txt("exc_send_mail"));
                                $this->ctrl->setParameter($this, "rcp_to", "");

                                $this->tpl->parseCurrentBlock();
                        }
                        $this->tpl->setCurrentBlock("tbl_content");
                        $this->tpl->parseCurrentBlock();

                        
                        //$this->__showMembersTableContent($this->__showMembersTable($f_result,$member_ids));

                        if(count($this->object->members_obj->getAllDeliveredFiles()))
                        {
                                $this->tpl->addBlockFile("SPECIAL_BUTTONS", "special_buttons", "tpl.exc_download_all.html",
                                        "Modules/Exercise");
                                $this->tpl->setCurrentBlock("download_all");
                                $this->tpl->setVariable("BUTTON_DOWNLOAD_ALL", $this->lng->txt("download_all_returned_files"));
                                $this->tpl->setVariable("FORMACTION", 
                                        $this->ctrl->getLinkTarget($this, "downloadAll"));
                                $this->tpl->parseCurrentBlock();
                        }
                }
        }

Here is the call graph for this function:

Here is the caller graph for this function:

ilObjExerciseGUI::newMembersObject (  ) 

Definition at line 1071 of file class.ilObjExerciseGUI.php.

References __getMembersOfObject(), __searchMembers(), __showMembersSelect(), __showObjectSelect(), ilObjectGUI::checkPermission(), ilUtil::formRadioButton(), ilObjectGUI::getTemplateFile(), ilUtil::sendInfo(), and ilUtil::stripSlashes().

        {
                global $rbacsystem;
        
                $this->checkPermission("write");
        
                // SEARCH CANCELED
                if(isset($_POST["cancel"]))
                {
                        $this->ctrl->redirect($this, "members");
                }
        
                if(isset($_POST["select"]))
                {
                        if(is_array($_POST["id"]))
                        {
                                if(!$this->object->members_obj->assignMembers($_POST["id"]))
                                {
                                        ilUtil::sendInfo($this->lng->txt("exc_members_already_assigned"),true);
                                }
                                else
                                {
                                        ilUtil::sendInfo($this->lng->txt("exc_members_assigned"),true);
                                }
                                $this->ctrl->redirect($this, "members");
                        }
                }
                $show_search = true;
        
                $this->getTemplateFile("add_member","exc");
                $this->tpl->setVariable("F_ACTION",$this->ctrl->getLinkTarget($this, "newMembers"));

                if($_POST["search_str"])
                {
                        $result = $this->__searchMembers(ilUtil::stripSlashes($_POST["search_str"]),$_POST["search_for"]);
        
                        switch(count($result))
                        {
                        case 0:
                                // SHOW ERROR MESSAGE
                                ilUtil::sendInfo($this->lng->txt("cont_no_object_found"));
                        break;
                
                        case 1:
                                $result = $this->__getMembersOfObject($result,$_POST["search_for"]);
                                $this->__showMembersSelect($result);
                                $show_search = false;
                        break;
                
                        default:
                                if($_POST["search_for"] == 'usr')
                                {
                                        $this->__showMembersSelect($result);
                                }
                                else
                                {
                                        $this->__showObjectSelect($result,$_POST["search_for"]);
                                }
                                $show_search = false;
                                break;
                        }
                }
                if($_POST["obj_select"])
                {
                        if(count($_POST["obj"]))
                        {
                                $result = $this->__getMembersOfObject($_POST["obj"],"grp");
                                $this->__showMembersSelect($result);
                                $show_search = false;
                        }
                }
        
        
                if($show_search)
                {
                        $this->lng->loadLanguageModule("content");
                        $this->lng->loadLanguageModule("search");
        
                        $search_for = array("usr" => $this->lng->txt("exc_users"),
                        "grp"   => $this->lng->txt("exc_groups"));
                        #"role" => $this->lng->txt("!!Rollen"));
        
                        $counter = 0;
                        foreach($search_for as $key => $value)
                        {
                                $this->tpl->setCurrentBlock("USR_SEARCH_ROW");
                                $this->tpl->setVariable("SEARCH_ROW_CHECK",
                                        ilUtil::formRadioButton(++$counter == 1 ? 1 : 0,"search_for",$key));
                                $this->tpl->setVariable("SEARCH_ROW_TXT",$value);
                                $this->tpl->parseCurrentBlock();
                        }
                        $this->tpl->setVariable("SEARCH_ASSIGN_USR",$this->lng->txt("add_member"));
                        $this->tpl->setVariable("SEARCH_SEARCH_TERM",$this->lng->txt("search_search_term"));
                        $this->tpl->setVariable("SEARCH_FOR",$this->lng->txt("exc_search_for"));
                        $this->tpl->setVariable("BTN1_VALUE",$this->lng->txt("search"));
                        $this->tpl->setVariable("BTN2_VALUE",$this->lng->txt("cancel"));
                }
        }

Here is the call graph for this function:

ilObjExerciseGUI::redirectFeedbackMailObject (  ) 

set feedback status for member and redirect to mail screen

Definition at line 1019 of file class.ilObjExerciseGUI.php.

References $_GET, ilObjUser::_lookupLogin(), ilObjectGUI::checkPermission(), ilUtil::redirect(), and ilUtil::sendInfo().

Referenced by updateMembersObject().

        {
                $this->checkPermission("write");
                
                if ($_GET["member_id"] != "")
                {
                        $this->object->members_obj->setStatusFeedbackForMember($_GET["member_id"], 1);
                        ilUtil::redirect("ilias.php?baseClass=ilMailGUI&type=new&rcp_to=".urlencode($_GET["rcp_to"]));
                }
                else if(count($_POST["member"]) > 0)
                {
                        include_once('./Services/User/classes/class.ilObjUser.php');
                        $logins = array();
                        foreach($_POST["member"] as $member => $val)
                        {
                                $logins[] = ilObjUser::_lookupLogin($member);
                                $this->object->members_obj->setStatusFeedbackForMember($member, 1);
                        }
                        $logins = implode($logins, ",");
                        ilUtil::redirect("ilias.php?baseClass=ilMailGUI&type=new&rcp_to=".$logins);
                }

                ilUtil::sendInfo($this->lng->txt("select_one"),true);
                $this->ctrl->redirect($this, "members");
        }

Here is the call graph for this function:

Here is the caller graph for this function:

ilObjExerciseGUI::saveCommentsObject (  ) 

Definition at line 1303 of file class.ilObjExerciseGUI.php.

References $_GET, ilObjectGUI::checkPermission(), membersObject(), ilUtil::sendInfo(), and ilUtil::stripSlashes().

        {
                $this->checkPermission("write");
                
                if(!isset($_POST['comments_value']))
                {
                        continue;
                }
  
                $this->object->members_obj->setNoticeForMember($_GET["member_id"],
                        ilUtil::stripSlashes($_POST["comments_value"]));
                ilUtil::sendInfo($this->lng->txt("exc_members_comments_saved"));
                $this->membersObject();
        }

Here is the call graph for this function:

ilObjExerciseGUI::saveObject (  ) 

save object public

Reimplemented from ilObjectGUI.

Definition at line 340 of file class.ilObjExerciseGUI.php.

References ilUtil::redirect(), ilUtil::sendInfo(), and ilUtil::stripSlashes().

        {
                global $rbacadmin;
        
                // CHECK INPUT
                include_once("./Modules/Exercise/classes/class.ilObjExercise.php");
                $tmp_obj =& new ilObjExercise();
        
                $tmp_obj->setDate($_POST["d_hour"],$_POST["d_minutes"],$_POST["d_day"],$_POST["d_month"],$_POST["d_year"]);
                if(!$tmp_obj->checkDate())
                {
                        $this->ilias->raiseError($this->lng->txt("exc_date_not_valid"), $this->ilias->error_obj->MESSAGE);
                }
                unset($tmp_obj);
                // END INPUT CHECK
                
                // always call parent method first to create an object_data entry & a reference
                $newObj = parent::saveObject();
        
                // setup rolefolder & default local roles if needed (see ilObjForum & ilObjForumGUI for an example)
                //$roles = $newObj->initDefaultRoles();
        
                // put here your object specific stuff  
        
                $newObj->setDate($_POST["d_hour"],$_POST["d_minutes"],$_POST["d_day"],$_POST["d_month"],$_POST["d_year"]);
        
                $newObj->setInstruction(ilUtil::stripSlashes($_POST["Fobject"]["instruction"]));
                $newObj->saveData();
        
                // always send a message
                ilUtil::sendInfo($this->lng->txt("exc_added"),true);
                ilUtil::redirect("ilias.php?baseClass=ilExerciseHandlerGUI&ref_id=".$newObj->getRefId()."&cmd=edit");
        }

Here is the call graph for this function:

ilObjExerciseGUI::setFiles ( a_files  ) 

Definition at line 59 of file class.ilObjExerciseGUI.php.

        {
                $this->files = $a_files;
        }

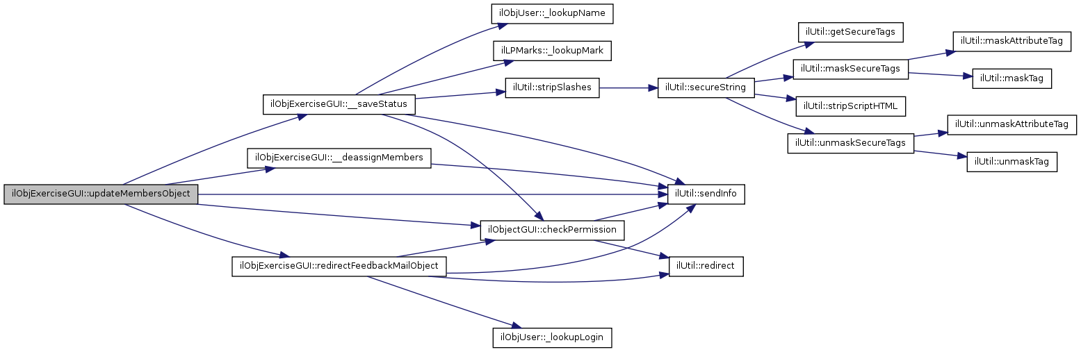
ilObjExerciseGUI::updateMembersObject (  ) 

update data of members table

Definition at line 530 of file class.ilObjExerciseGUI.php.

References __deassignMembers(), __saveStatus(), ilObjectGUI::checkPermission(), exit, redirectFeedbackMailObject(), and ilUtil::sendInfo().

        {
                global $rbacsystem;
        
                $this->checkPermission("write");
        
                if ($_POST["downloadReturned"])
                {
                        $this->object->members_obj->deliverReturnedFiles(key($_POST["downloadReturned"]));
                        exit;
                }
                else
                {
                        switch($_POST["action"])
                        {
                                case "save_status":
                                        $users = $this->__saveStatus();
                                        break;
                                        
                                case "send_member":
                                        if(!count($_POST["member"]))
                                        {
                                                ilUtil::sendInfo($this->lng->txt("select_one"),true);
                                        }
                                        else
                                        {
                                                $this->object->send($_POST["member"]);
                                                ilUtil::sendInfo($this->lng->txt("exc_sent"),true);
                                        }
                                break;
                                
                                case "redirectFeedbackMail":
                                        $this->redirectFeedbackMailObject();
                                        /*
                                        include_once('./Services/User/classes/class.ilObjUser.php');

                                        if (!count($_POST["member"]))
                                        {
                                                ilUtil::sendInfo($this->lng->txt("select_one"),true);
                                        }
                                        else 
                                        {
                                                $recipients = "";
                                                foreach($_POST["member"] as $rcpt => $value) 
                                                {
                                                        $user = new ilObjUser($rcpt,false);
                                                        $recipients = $recipients.$user->getLogin().",";
                                                }
                
                                                ilUtil::redirect("ilias.php?baseClass=ilMailGUI&type=new&rcp_to=".$recipients);
                                        }*/
                                        break;
                                        
                                case "delete_member":
                                                $this->__deassignMembers();
                                        break;
                        }
                }
                $this->ctrl->redirect($this, "members");
        }

Here is the call graph for this function:

ilObjExerciseGUI::updateObject (  ) 

updates object entry in object_data

public

Reimplemented from ilObjectGUI.

Definition at line 470 of file class.ilObjExerciseGUI.php.

References ilObjectGUI::checkPermission(), ilUtil::sendInfo(), and ilUtil::stripSlashes().

        {
                global $rbacsystem;
        
                $this->checkPermission("write");
        
                $this->object->setInstruction(ilUtil::stripSlashes($_POST["Fobject"]["instruction"]));
                $this->object->setDate($_POST["d_hour"],$_POST["d_minutes"],$_POST["d_day"],
                                $_POST["d_month"],$_POST["d_year"]);
                if($_POST["delete_file"])
                {
                        $this->object->deleteFiles($_POST["delete_file"]);
                }
                        
                $this->object->setTitle(ilUtil::stripSlashes($_POST["Fobject"]["title"]));
                $this->object->setDescription(ilUtil::stripSlashes($_POST["Fobject"]["desc"]));
                $this->update = $this->object->update();
        
                ilUtil::sendInfo($this->lng->txt("msg_obj_modified"),true);
        
                $this->ctrl->redirect($this, "edit");   
        }

Here is the call graph for this function:

ilObjExerciseGUI::uploadFileObject (  ) 

Definition at line 513 of file class.ilObjExerciseGUI.php.

References ilObjectGUI::checkPermission(), and ilUtil::sendInfo().

        {
                global $rbacsystem;

                $this->checkPermission("write");

                if(!$this->object->addUploadedFile($_FILES["file"]))
                {
                        ilUtil::sendInfo($this->lng->txt("exc_upload_error"),true);
                }
                $this->ctrl->redirect($this, "edit");
        }

Here is the call graph for this function:

ilObjExerciseGUI::uploadZipObject (  ) 

Definition at line 499 of file class.ilObjExerciseGUI.php.

References ilObjectGUI::checkPermission(), and ilUtil::sendInfo().

        {
                global $rbacsystem;
                
                $this->checkPermission("write");

                if(!$this->object->addUploadedFile($_FILES["zipfile"], true))
                {
                        ilUtil::sendInfo($this->lng->txt("exc_upload_error"),true);
                }
                $this->ctrl->redirect($this, "edit");
        
        }

Here is the call graph for this function:

ilObjExerciseGUI::viewObject (  ) 

list childs of current object

public

Reimplemented from ilObjectGUI.

Definition at line 88 of file class.ilObjExerciseGUI.php.

References $_GET, $file, ilLearningProgress::_tracProgress(), ilUtil::formRadioButton(), ilUtil::getImagePath(), ilObjectGUI::getTemplateFile(), infoScreenObject(), ilUtil::int2array(), and ilUtil::timearray2string().

        {
                $this->infoScreenObject();
                return;
                global $rbacsystem,$ilUser;
        
                include_once 'Services/Tracking/classes/class.ilLearningProgress.php';
                ilLearningProgress::_tracProgress($ilUser->getId(),$this->object->getId(),'exc');
        
        
                if (strtolower($_GET["baseClass"]) == "iladministrationgui")
                {
                        parent::viewObject();
                        return;
                }

                if (!$rbacsystem->checkAccess("read", $this->ref_id))
                {
                        $this->ilias->raiseError($this->lng->txt("msg_no_perm_read"),$this->ilias->error_obj->MESSAGE);
                }
                $this->getTemplateFile("view", "exc");
        
                $this->tpl->setVariable("FORM_DOWNLOAD_ACTION", $this->ctrl->getFormAction($this, "downloadFile"));
                $this->tpl->setVariable("TITLE_TXT",$this->lng->txt("title"));
                $this->tpl->setVariable("TITLE",$this->object->getTitle());
                $this->tpl->setVariable("TXT_HEADER",$this->lng->txt("exc_details"));
                $this->tpl->setVariable("DESCRIPTION_TXT",$this->lng->txt("description"));
                $this->tpl->setVariable("DESCRIPTION",$this->object->getDescription());
                $this->tpl->setVariable("INSTRUCTION_TXT",$this->lng->txt("exc_instruction"));
                $this->tpl->setVariable("INSTRUCTION",nl2br($this->object->getInstruction()));
                $this->tpl->setVariable("EDIT_UNTIL_TXT",$this->lng->txt("exc_edit_until"));
                $this->tpl->setVariable("EDIT_UNTIL",date("H:i, d.m.Y",$this->object->getTimestamp()));
                $this->tpl->setVariable("TIME_TO_SEND_TXT",$this->lng->txt("exc_time_to_send"));
        
                if ($this->object->getTimestamp()-time() <= 0)
                {
                        $this->tpl->setCurrentBlock("TIME_REACHED");
                        $this->tpl->setVariable("TIME_TO_SEND",$this->lng->txt("exc_time_over_short"));
                        $this->tpl->parseCurrentBlock();                
                }
                else {
                        $timediff = ilUtil::int2array($this->object->getTimestamp()-time(),null);
                        $timestr = ilUtil::timearray2string($timediff);
                        $this->tpl->setCurrentBlock("TIME_NOT_REACHED");
                        $this->tpl->setVariable("TIME_TO_SEND",$timestr);
                        $this->tpl->parseCurrentBlock();
                }
        
                $anyfiles = false;
                foreach($this->object->getFiles() as $file)
                {
                        $this->tpl->setCurrentBlock("FILES_ROW");
                        $this->tpl->setVariable("FILE_DATA",$file["name"]);
                        $this->tpl->setVariable("FILE_CHECK",ilUtil::formRadioButton(0,"file",urlencode($file["name"])));
                        $this->tpl->parseCurrentBlock();
                        $anyfiles = true;
                }
        
                if ($anyfiles)
                {
                        $this->tpl->setCurrentBlock("FILES");
                        $this->tpl->setVariable("FILES_TXT",$this->lng->txt("exc_files"));
                        $this->tpl->setVariable("TXT_DOWNLOAD",$this->lng->txt("download"));
                        $this->tpl->setVariable("IMG",ilUtil::getImagePath("arrow_downright.gif"));
                        $this->tpl->parseCurrentBlock();
                }
        
                $this->tpl->setCurrentBlock("perma_link");
                $this->tpl->setVariable("PERMA_LINK", ILIAS_HTTP_PATH.
                        "/goto.php?target=".
                        $this->object->getType().
                        "_".$this->object->getRefId()."&client_id=".CLIENT_ID);
                $this->tpl->setVariable("TXT_PERMA_LINK", $this->lng->txt("perma_link"));
                $this->tpl->setVariable("PERMA_TARGET", "_top");
                $this->tpl->parseCurrentBlock();
        
                return true;
        }

Here is the call graph for this function:


The documentation for this class was generated from the following file: