Public Member Functions | Private Member Functions | Private Attributes

ilObjForumGUI Class Reference
[Modules/Forum]

Class ilObjForumGUI. More...

Inheritance diagram for ilObjForumGUI:
Collaboration diagram for ilObjForumGUI:

Public Member Functions

 ilObjForumGUI ($a_data, $a_id, $a_call_by_reference, $a_prepare_output=true)
executeCommand ()
 Execute Command.
 updateObject ()
 updates object entry in object_data
 editObject ()
 edit object
 markAllReadObject ()
 showThreadsObject ()
 list threads of forum
 getContent ()
 createObject ()
 creation form
 cancelObject ($in_rep=false)
 cancel action and go back to previous page public
 performImportObject ()
 saveObject ($a_prevent_redirect=false)
 save object public
 getTabs (&$tabs_gui)
 get tabs abstract method.
 showStatisticsObject ()
 called from GUI
 _goto ($a_target, $a_thread=0, $a_posting=0)
 redirect script
 showThreadFramesetObject ()
 Output forum frameset.
 showExplorerObject ()
 Show Forum Explorer.
 prepareThreadScreen ($a_forum_obj)
 performPostAndChildPostsActivationObject ()
 performPostActivationObject ()
 cancelPostActivationObject ()
 askForPostActivationObject ()
 setDisplayConfirmPostActivation ($status=false)
 displayConfirmPostActivation ()
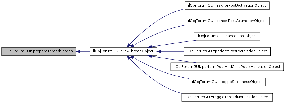
 toggleThreadNotificationObject ()
 Toggle thread notification for current user in notification tab view.
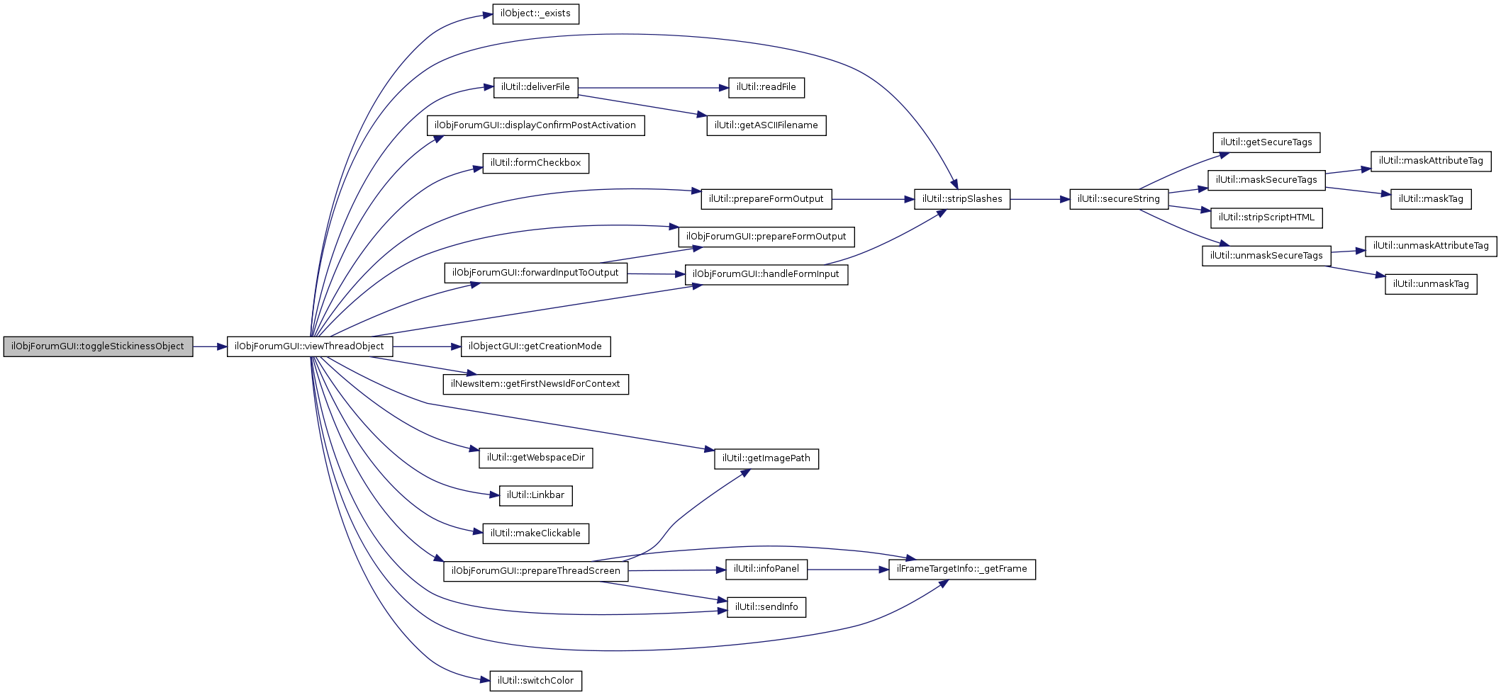
 toggleStickinessObject ()
 Toggle sticky attribute of a thread.
 cancelPostObject ()
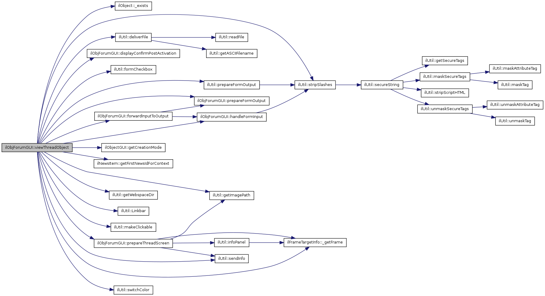
 viewThreadObject ()
 View single thread.
 showUserObject ()
 Show user profile.
 performThreadsActionObject ()
 Perform form action in threads list.
 performMoveThreadsObject ()
 cancelMoveThreadsObject ()
 confirmMoveThreadsObject ()
 searchForumsObject ()
 moveThreadsObject ($confirm=false)
 createThreadObject ($errors= '')
 New Thread form.
 addThreadObject ($a_prevent_redirect=false)
 Add New Thread.
 enableForumNotificationObject ()
 Show Notification Tab.
 disableForumNotificationObject ()
 Disable forum notification.
 checkEnableColumnEdit ()
 No editing allowd in forums.
 setColumnSettings ($column_gui)
 Set column settings.
 copyWizardHasOptions ($a_mode)
 public
 cloneWizardPageObject ()
 Show selection of starting threads.
 addLocatorItems ()
 should be overwritten to add object specific items (repository items are preloaded)
 handleFormInput ($a_text)
 Handle subject and message text input.
 prepareFormOutput ($a_text)
 forwardInputToOutput ($a_text)

Private Member Functions

 __initFileObject ()
 __initParserObject ($a_xml_file)

Private Attributes

 $objProperties = null
 $objCurrentTopic = null
 $objCurrentPost = null
 $display_confirm_post_deactivation = false
 $display_confirm_post_activation = false
 $is_moderator = false

Detailed Description

Class ilObjForumGUI.

Author:
Stefan Meyer <smeyer@databay.de>
Id:
class.ilObjForumGUI.php 20447 2009-07-07 09:37:44Z mjansen

ilObjForumGUI: ilPermissionGUI, ilForumExportGUI ilObjForumGUI: ilColumnGUI

Definition at line 42 of file class.ilObjForumGUI.php.


Member Function Documentation

ilObjForumGUI::__initFileObject (  )  [private]

Definition at line 936 of file class.ilObjForumGUI.php.

Referenced by performImportObject().

        {
                include_once './Modules/Forum/classes/class.ilFileDataImportForum.php';

                $this->file_obj =& new ilFileDataImportForum();

                return true;
        }

Here is the caller graph for this function:

ilObjForumGUI::__initParserObject ( a_xml_file  )  [private]

Definition at line 945 of file class.ilObjForumGUI.php.

Referenced by performImportObject().

        {
                include_once './Modules/Forum/classes/class.ilForumImportParser.php';

                $this->parser_obj =& new ilForumImportParser($a_xml_file, $this->ref_id);

                return true;
        }

Here is the caller graph for this function:

ilObjForumGUI::_goto ( a_target,
a_thread = 0,
a_posting = 0 
)

redirect script

Parameters:
string $a_target

Definition at line 959 of file class.ilObjForumGUI.php.

References $_GET, $ilErr, ilObjectGUI::$lng, ilObjectGUI::$ref_id, ilObject::_getAllReferences(), ilObject::_lookupObjectId(), ilObject::_lookupObjId(), ilObject::_lookupTitle(), exit, ilUtil::redirect(), and ilUtil::sendInfo().

        {
                global $ilAccess, $ilErr, $lng;

                if ($ilAccess->checkAccess('read', '', $a_target))
                {
                        if ($a_thread != 0)
                        {                               
                                $objTopic = new ilForumTopic($a_thread);
                                if ($objTopic->getFrmObjId() && 
                                        $objTopic->getFrmObjId() != ilObject::_lookupObjectId($a_target))
                                {                                       
                                        $ref_ids = ilObject::_getAllReferences($objTopic->getFrmObjId());
                                        foreach ($ref_ids as $ref_id)
                                        {
                                                if ($ilAccess->checkAccess('read,visible', '', $ref_id))
                                                {
                                                        $new_ref_id = $ref_id;                                                  
                                                        break;
                                                }
                                        }
                                        
                                        if (isset($new_ref_id) && $new_ref_id != $a_target)
                                        {
                                                ilUtil::redirect(ILIAS_HTTP_PATH."/goto.php?target=frm_".$new_ref_id."_".$a_thread."_".$a_posting);     
                                        }
                                }                       
                                
                                $_GET['ref_id'] = $a_target;
                                $_GET['pos_pk'] = $a_posting;
                                $_GET['thr_pk'] = $a_thread;                            
                                $_GET['cmdClass'] = 'ilObjForumGUI';
                                $_GET['cmd'] = 'showThreadFrameset';
                                //include_once('forums_frameset.php');
                                include_once('repository.php');
                                exit();
                        }
                        else
                        {
                                $_GET['ref_id'] = $a_target;
                                include_once('repository.php');
                                exit();
                        }
                }
                else if ($ilAccess->checkAccess('read', '', ROOT_FOLDER_ID))
                {
                        $_GET['cmd'] = 'frameset';
                        $_GET['target'] = '';
                        $_GET['ref_id'] = ROOT_FOLDER_ID;
                        ilUtil::sendInfo(sprintf($lng->txt('msg_no_perm_read_item'),
                                ilObject::_lookupTitle(ilObject::_lookupObjId($a_target))), true);
                        include('repository.php');
                        exit();
                }

                $ilErr->raiseError($lng->txt("msg_no_perm_read_lm"), $ilErr->FATAL);
        }

Here is the call graph for this function:

ilObjForumGUI::addLocatorItems (  ) 

should be overwritten to add object specific items (repository items are preloaded)

Reimplemented from ilObjectGUI.

Definition at line 3375 of file class.ilObjForumGUI.php.

References $_GET.

        {
                global $ilLocator;
                
                if (is_object($this->object))
                {
                        $ilLocator->addItem($this->object->getTitle(), $this->ctrl->getLinkTarget($this, ''), '', $_GET['ref_id']);
                }
        }

ilObjForumGUI::addThreadObject ( a_prevent_redirect = false  ) 

Add New Thread.

Definition at line 3081 of file class.ilObjForumGUI.php.

References $_GET, $errors, ilObjectGUI::$lng, ilObjectGUI::$tpl, createThreadObject(), handleFormInput(), ilUtil::redirect(), and ilUtil::stripSlashes().

        {
                global $lng, $tpl, $ilDB, $ilUser;
                
                $forumObj = new ilObjForum($_GET['ref_id']);
                $frm =& $forumObj->Forum;
                $frm->setForumId($forumObj->getId());
                $frm->setForumRefId($forumObj->getRefId());

                $frm->setWhereCondition('top_frm_fk = '.$ilDB->quote($frm->getForumId()));
                $topicData = $frm->getOneTopic();

                $formData = $_POST['formData'];
        
                // check form-dates
                $errors = '';

                if (trim($formData['subject']) == '') $errors .= $lng->txt('forums_thread').', ';
                if (trim($formData['message']) == '') $errors .= $lng->txt('forums_the_post').', ';
                if ($errors != '') $errors = substr($errors, 0, strlen($errors) - 2);
                if ($errors != '')
                {
                        $this->createThreadObject($errors);
                }
                else
                {                       
                        // build new thread
                        if ($this->objProperties->isAnonymized())
                        {                       
                                $newPost = $frm->generateThread(
                                                                $topicData['top_pk'],
                                                                0,
                                                                $this->handleFormInput($formData['subject']),
                                                                $this->handleFormInput($formData['message']),
                                                                $formData['notify'],
                                                                $formData['notify_posts'],
                                                                ilUtil::stripSlashes($formData['alias'])
                                );
                        }
                        else
                        {
                                $newPost = $frm->generateThread(
                                                                $topicData['top_pk'],
                                                                $ilUser->getId(),
                                                                $this->handleFormInput($formData['subject']),
                                                                $this->handleFormInput($formData['message']),
                                                                $formData['notify'],
                                                                $formData['notify_posts']
                                );
                        }
                        
                        // file upload
                        if (isset($_FILES['userfile']))
                        {
                                $tmp_file_obj =& new ilFileDataForum($forumObj->getId(), $newPost);
                                $tmp_file_obj->storeUploadedFile($_FILES['userfile']);
                        }
                        // Visit-Counter
                        $frm->setDbTable('frm_data');
                        $frm->setWhereCondition('top_pk = '.$ilDB->quote($topicData['top_pk']));
                        $frm->updateVisits($topicData['top_pk']);
                        // on success: change location
                        $frm->setWhereCondition('thr_top_fk = '.$ilDB->quote($topicData['top_pk']).' AND thr_subject = '.
                                                                        $ilDB->quote(ilUtil::stripSlashes($formData['subject'])).' AND thr_num_posts = 1');             
        
                        if (!$a_prevent_redirect)
                        {
                                ilUtil::redirect('repository.php?ref_id='.$forumObj->getRefId());
                        }
                        else
                        {
                                return $newPost;
                        }
                }
        }       

Here is the call graph for this function:

ilObjForumGUI::askForPostActivationObject (  ) 

Definition at line 1279 of file class.ilObjForumGUI.php.

References $_GET, setDisplayConfirmPostActivation(), and viewThreadObject().

        {
                global $ilAccess;               

                if ($ilAccess->checkAccess('moderate_frm', '', $_GET['ref_id']))
                {               
                        $this->setDisplayConfirmPostActivation(true);           
                }
                
                $this->viewThreadObject();
                
                return true;
        }

Here is the call graph for this function:

ilObjForumGUI::cancelMoveThreadsObject (  ) 

Definition at line 2714 of file class.ilObjForumGUI.php.

References $_SESSION, and ilObjectGUI::$lng.

        {
                global $ilAccess;
                
                if (!$ilAccess->checkAccess('moderate_frm', '', $this->object->getRefId()))
                {
                        $this->ilias->raiseError($lng->txt('permission_denied'), $this->ilias->error_obj->MESSAGE);
                }
                
                unset($_SESSION['threads2move']);
                unset($_SESSION['forums_search_submitted']);
                $this->ctrl->redirect($this, 'showThreads');
                
                return true;
        }

ilObjForumGUI::cancelObject ( in_rep = false  ) 

cancel action and go back to previous page public

Reimplemented from ilObjectGUI.

Definition at line 697 of file class.ilObjForumGUI.php.

References $_GET, ilUtil::redirect(), and ilUtil::sendInfo().

        {
                ilUtil::sendInfo($this->lng->txt('msg_cancel'), true);

                ilUtil::redirect('repository.php?cmd=frameset&ref_id='.$_GET['ref_id']);

        }

Here is the call graph for this function:

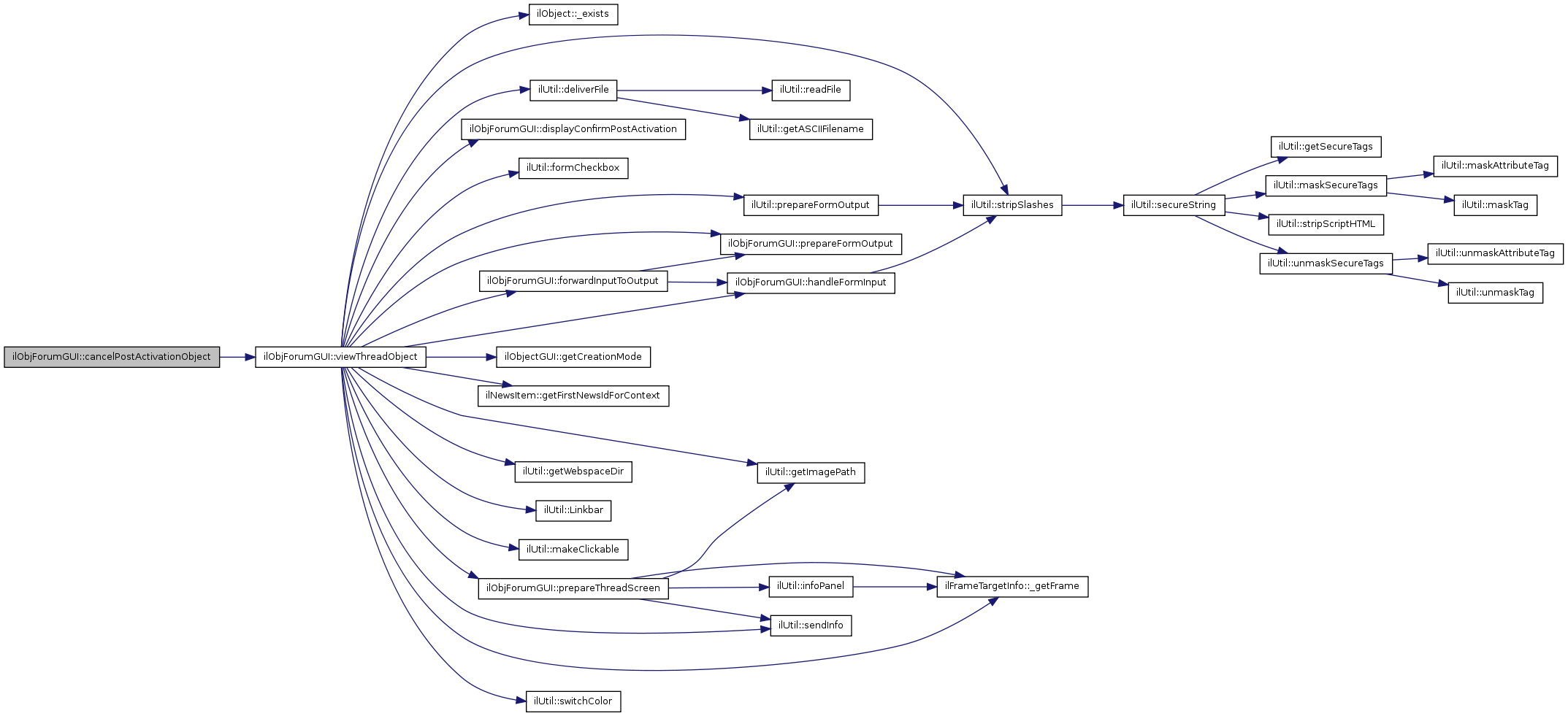
ilObjForumGUI::cancelPostActivationObject (  ) 

Definition at line 1272 of file class.ilObjForumGUI.php.

References viewThreadObject().

        {
                $this->viewThreadObject();
                
                return true;
        }

Here is the call graph for this function:

ilObjForumGUI::cancelPostObject (  ) 

Definition at line 1403 of file class.ilObjForumGUI.php.

References $_GET, and viewThreadObject().

        {
                $_GET['action'] = '';
                
                $this->viewThreadObject();
                
                return true;
        }

Here is the call graph for this function:

ilObjForumGUI::checkEnableColumnEdit (  ) 

No editing allowd in forums.

Notifications only.

Definition at line 3264 of file class.ilObjForumGUI.php.

        {
                return false;
        }

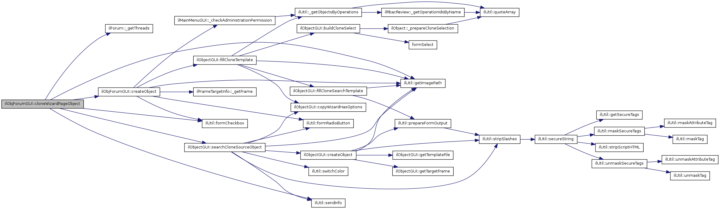
ilObjForumGUI::cloneWizardPageObject (  ) 

Show selection of starting threads.

public

Definition at line 3319 of file class.ilObjForumGUI.php.

References $_REQUEST, $_SESSION, $title, ilForum::_getThreads(), createObject(), ilUtil::formCheckbox(), ilUtil::getImagePath(), ilObjectGUI::searchCloneSourceObject(), ilUtil::sendInfo(), and ilForum::SORT_TITLE.

        {
                global $ilObjDataCache;
                
                if (!$_POST['clone_source'])
                {
                        ilUtil::sendInfo($this->lng->txt('select_one'));
                        if (isset($_SESSION['wizard_search_title']))
                        {
                                $this->searchCloneSourceObject();
                        }
                        else
                        {
                                $this->createObject();
                        }
                        return false;
                }
                $source_id = $_POST['clone_source'];
                $this->lng->loadLanguageModule('frm');

                $new_type = $_REQUEST['new_type'];
                $this->ctrl->setParameter($this, 'clone_source', (int) $_POST['clone_source']);
                $this->ctrl->setParameter($this, 'new_type', $new_type);
                
                $this->tpl->addBlockFile('ADM_CONTENT', 'adm_content', 'tpl.frm_wizard_page.html', 'Modules/Forum');
                $this->tpl->setVariable('FORMACTION', $this->ctrl->getFormAction($this));
                $this->tpl->setVariable('TYPE_IMG', ilUtil::getImagePath('icon_'.$new_type.'.gif'));
                $this->tpl->setVariable('ALT_IMG', $this->lng->txt('obj_'.$new_type));
                $this->tpl->setVariable('TXT_DUPLICATE', $this->lng->txt('frm_wizard_page'));
                $this->tpl->setVariable('INFO_THREADS', $this->lng->txt('fmr_copy_threads_info'));
                $this->tpl->setVariable('THREADS', $this->lng->txt('forums_threads'));
                
                $forum_id = $ilObjDataCache->lookupObjId((int) $_POST['clone_source']);
                include_once('Modules/Forum/classes/class.ilForum.php');
                $threads = ilForum::_getThreads($forum_id, ilForum::SORT_TITLE);
                foreach ($threads as $thread_id => $title)
                {
                        $this->tpl->setCurrentBlock('thread_row');
                        $this->tpl->setVariable('CHECK_THREAD', ilUtil::formCheckbox(0, 'cp_options['.$source_id.'][threads][]', $thread_id));
                        $this->tpl->setVariable('NAME_THREAD', $title);
                        $this->tpl->parseCurrentBlock();
                }
                $this->tpl->setVariable('SELECT_ALL', $this->lng->txt('select_all'));
                $this->tpl->setVariable('JS_FIELD', 'cp_options['.$source_id.'][threads]');
                $this->tpl->setVariable('BTN_COPY', $this->lng->txt('obj_'.$new_type.'_duplicate'));
                if (isset($_SESSION['wizard_search_title']))
                {
                        $this->tpl->setVariable('BACK_CMD', 'searchCloneSource');
                }
                else
                {
                        $this->tpl->setVariable('BACK_CMD', 'create');
                }
                $this->tpl->setVariable('BTN_BACK', $this->lng->txt('btn_back'));
        }

Here is the call graph for this function:

ilObjForumGUI::confirmMoveThreadsObject (  ) 

Definition at line 2730 of file class.ilObjForumGUI.php.

References ilObjectGUI::$lng, moveThreadsObject(), and ilUtil::sendInfo().

        {
                global $lng, $ilAccess;
                
                if (!$ilAccess->checkAccess('moderate_frm', '', $this->object->getRefId()))
                {
                        $this->ilias->raiseError($lng->txt('permission_denied'), $this->ilias->error_obj->MESSAGE);
                }
                
                if (! (is_numeric($_POST['frm_ref_id']) && $_POST['frm_ref_id'] > 0))
                {
                        ilUtil::sendInfo($lng->txt('no_forum_selected'));               
                        $this->moveThreadsObject();
                        return true;
                }
                
                $this->moveThreadsObject(true);
        
                return true;    
        }

Here is the call graph for this function:

ilObjForumGUI::copyWizardHasOptions ( a_mode  ) 

public

Parameters:
 

Reimplemented from ilObjectGUI.

Definition at line 3302 of file class.ilObjForumGUI.php.

        {
                switch($a_mode)
                {
                        case self::COPY_WIZARD_NEEDS_PAGE:
                                return true;
                        
                        default:
                                return false;
                }
        }

ilObjForumGUI::createObject (  ) 

creation form

Reimplemented from ilObjectGUI.

Definition at line 607 of file class.ilObjForumGUI.php.

References $_GET, ilMainMenuGUI::_checkAdministrationPermission(), ilFrameTargetInfo::_getFrame(), ilObjectGUI::fillCloneTemplate(), ilUtil::formCheckbox(), ilUtil::formRadioButton(), and ilUtil::getImagePath().

Referenced by cloneWizardPageObject(), and performImportObject().

        {
                global $rbacsystem;

                $new_type = $_POST["new_type"] ? $_POST["new_type"] : $_GET["new_type"];

                if (!$rbacsystem->checkAccess("create", $_GET["ref_id"], $new_type))
                {
                        $this->ilias->raiseError($this->lng->txt("permission_denied"),$this->ilias->error_obj->MESSAGE);
                }

                $this->tpl->addBlockFile("ADM_CONTENT", "adm_content", "tpl.frm_create.html", "Modules/Forum");

                $this->tpl->setVariable("TYPE_IMG",ilUtil::getImagePath('icon_frm.gif'));
                $this->tpl->setVariable("ALT_IMG", $this->lng->txt('edit_properties'));

                $this->tpl->setVariable("TXT_TITLE", $this->lng->txt("title"));
                $this->tpl->setVariable("TXT_DESC", $this->lng->txt("desc"));
                $this->tpl->setVariable("TITLE",$_POST['title']);
                $this->tpl->setVariable("DESC",$_POST['description']);

                $this->ctrl->setParameter($this, "new_type", $new_type);
                $this->tpl->setVariable("FORMACTION",$this->ctrl->getFormAction($this));

                $this->tpl->setVariable("TARGET", ' target="'.
                        ilFrameTargetInfo::_getFrame("MainContent").'" ');

                $this->tpl->setVariable("TXT_HEADER", $this->lng->txt('frm_new'));
                $this->tpl->setVariable("TXT_CANCEL", $this->lng->txt("cancel"));
                $this->tpl->setVariable("TXT_SUBMIT", $this->lng->txt("save"));
                $this->tpl->setVariable("CMD_SUBMIT", "save");
                $this->tpl->setVariable("TXT_REQUIRED_FLD", $this->lng->txt("required_field"));

                // DEFAULT ORDER
                $this->tpl->setVariable("TXT_VIEW",$this->lng->txt('frm_default_view'));
                $this->tpl->setVariable("TXT_ANSWER",$this->lng->txt('order_by').' '.$this->lng->txt('answers'));
                $this->tpl->setVariable("TXT_DATE",$this->lng->txt('order_by').' '.$this->lng->txt('date'));

                $default_sort = $_POST['sort'] ? $_POST['sort'] : 1;

                $this->tpl->setVariable("CHECK_ANSWER",ilUtil::formRadioButton($default_sort == 1 ? 1 : 0,'sort',1));
                $this->tpl->setVariable("CHECK_DATE",ilUtil::formRadioButton($default_sort == 2 ? 1 : 0,'sort',2));

                // ANONYMIZED OR NOT
                $this->tpl->setVariable("TXT_ANONYMIZED",$this->lng->txt('frm_anonymous_posting'));
                $this->tpl->setVariable("TXT_ANONYMIZED_DESC",$this->lng->txt('frm_anonymous_posting_desc'));

                $anonymized = $_POST['anonymized'] ? $_POST['anonymized'] : 0;

                $this->tpl->setVariable("CHECK_ANONYMIZED",ilUtil::formCheckbox($anonymized == 1 ? 1 : 0,'anonymized',1));

                // Statistics enabled or not
                
                $statisticsEnabled  = $_POST['statistics_enabled'] ? $_POST['statistics_enabled'] : 1;
                
                $this->tpl->setVariable("TXT_STATISTICS_ENABLED", $this->lng->txt("frm_statistics_enabled"));   
                $this->tpl->setVariable("TXT_STATISTICS_ENABLED_DESC", $this->lng->txt("frm_statistics_enabled_desc"));
                
                
                $this->tpl->setVariable("CHECK_STATISTICS_ENABLED", 
                        ilUtil::formCheckbox(
                                $statisticsEnabled == 1 && $this->ilias->getSetting("enable_fora_statistics", true)? 1 : 0,
                                'statistics_enabled', 1,
                                $this->ilias->getSetting("enable_fora_statistics", true)?false:true));

                // show ilias 2 forum import for administrators only
                include_once("classes/class.ilMainMenuGUI.php");
                if(ilMainMenuGUI::_checkAdministrationPermission())
                {
                        $this->tpl->setCurrentBlock("forum_import");
                        $this->tpl->setVariable("FORMACTION_IMPORT",
                                $this->ctrl->getFormAction($this));
                        $this->tpl->setVariable("TXT_IMPORT_FORUM", $this->lng->txt("forum_import")." (ILIAS 2)");
                        $this->tpl->setVariable("TXT_IMPORT_FILE", $this->lng->txt("forum_import_file"));
                        $this->tpl->setVariable("BTN2_CANCEL", $this->lng->txt("cancel"));
                        $this->tpl->setVariable("BTN_IMPORT", $this->lng->txt("import"));
                        $this->tpl->setVariable("TYPE_IMG2",ilUtil::getImagePath('icon_frm.gif'));
                        $this->tpl->setVariable("ALT_IMG2", $this->lng->txt("forum_import"));
                        $this->tpl->parseCurrentBlock();
                }
                
                $this->fillCloneTemplate('DUPLICATE','frm');
                return true;
        }

Here is the call graph for this function:

Here is the caller graph for this function:

ilObjForumGUI::createThreadObject ( errors = ''  ) 

New Thread form.

Definition at line 2999 of file class.ilObjForumGUI.php.

References $_GET, $_SESSION, $errors, ilObjectGUI::$ilias, ilObjectGUI::$lng, ilObjectGUI::$tpl, forwardInputToOutput(), and ilUtil::sendInfo().

Referenced by addThreadObject().

        {
                global $lng, $tpl, $rbacsystem, $ilias, $ilDB, $ilAccess;
                
                require_once './Modules/Forum/classes/class.ilObjForum.php';
                
                $lng->loadLanguageModule('forum');
                
                $forumObj = new ilObjForum($_GET['ref_id']);
                $frm =& $forumObj->Forum;
                
                $frm->setForumId($forumObj->getId());
                $frm->setForumRefId($forumObj->getRefId());
                
                $frm->setWhereCondition('top_frm_fk = '.$ilDB->quote($frm->getForumId()));
                $topicData = $frm->getOneTopic();               
                
                $tpl->addBlockFile('ADM_CONTENT', 'adm_content', 'tpl.forums_threads_new.html', 'Modules/Forum');
                                
                if ($errors != '')
                {
                        ilUtil::sendInfo($lng->txt('form_empty_fields').' '.$errors);
                }

                if (!$ilAccess->checkAccess('add_thread,add_post', '', $forumObj->getRefId()))
                {
                        $ilias->raiseError($lng->txt('permission_denied'), $ilias->error_obj->MESSAGE);
                }               
                
                $tpl->setCurrentBlock('new_thread');
                $tpl->setVariable('TXT_REQUIRED_FIELDS', $lng->txt('required_field'));
                $tpl->setVariable('TXT_SUBJECT', $lng->txt('forums_thread'));
                $tpl->setVariable('SUBJECT_VALUE', $this->forwardInputToOutput($_POST['formData']['subject']));
                $tpl->setVariable('TXT_MESSAGE', $lng->txt('forums_the_post'));
                $tpl->setVariable('MESSAGE_VALUE', $this->forwardInputToOutput($_POST['formData']['message']));
                if ($this->objProperties->isAnonymized())
                {
                        $tpl->setVariable('TXT_ALIAS', $lng->txt('forums_your_name'));
                        $tpl->setVariable('ALIAS_VALUE', $_POST['formData']['alias']);
                        $tpl->setVariable('TXT_ALIAS_INFO', $lng->txt('forums_use_alias'));
                }               
                
                include_once 'Services/Mail/classes/class.ilMail.php';
                $umail = new ilMail($_SESSION['AccountId']);
                // catch hack attempts
                if ($rbacsystem->checkAccess('mail_visible', $umail->getMailObjectReferenceId()) &&
                        !$this->objProperties->isAnonymized())
                {
                        $tpl->setCurrentBlock('notify');
                        $tpl->setVariable('TXT_NOTIFY', $lng->txt('forum_direct_notification'));
                        $tpl->setVariable('NOTIFY', $lng->txt('forum_notify_me_directly'));
                        if ($_POST['formData']['notify'] == 1) $tpl->setVariable('NOTIFY_CHECKED', 'checked');
                        $tpl->parseCurrentBlock();
                        if ($ilias->getSetting('forum_notification') != 0)
                        {
                                $tpl->setCurrentBlock('notify_posts');
                                $tpl->setVariable('TXT_NOTIFY_POSTS', $lng->txt('forum_general_notification'));
                                $tpl->setVariable('NOTIFY_POSTS', $lng->txt('forum_notify_me_generally'));
                                if ($_POST['formData']['notify_posts'] == 1) $tpl->setVariable('NOTIFY_POSTS_CHECKED', "checked=\"checked\"");
                                $tpl->parseCurrentBlock();
                        }
                }

                $tpl->setVariable('SUBMIT', $lng->txt('submit'));
                $tpl->setVariable('CANCEL', $lng->txt('cancel'));
                $tpl->setVariable('FORMACTION', $this->ctrl->getFormAction($this, 'addThread'));
                $tpl->setVariable('TXT_NEW_TOPIC', $lng->txt('forums_new_thread'));
                
                $tpl->setCurrentBlock('attachment');
                $tpl->setVariable('TXT_ATTACHMENTS_ADD', $lng->txt('forums_attachments_add'));
                $tpl->parseCurrentBlock('attachment');
                
                $tpl->parseCurrentBlock('new_thread');
                
                $tpl->setVariable('TPLPATH', $tpl->vars['TPLPATH']);
                
                return true;
        }       

Here is the call graph for this function:

Here is the caller graph for this function:

ilObjForumGUI::disableForumNotificationObject (  ) 

Disable forum notification.

Definition at line 3246 of file class.ilObjForumGUI.php.

References $_GET, and showThreadsObject().

        {
                global $ilUser;
                
                $forumObj = new ilObjForum($_GET['ref_id']);
                $frm =& $forumObj->Forum;
                $frm->setForumId($forumObj->getId());

                $frm->disableForumNotification($ilUser->getId());
                
                $this->showThreadsObject();
                
                return true;
        }       

Here is the call graph for this function:

ilObjForumGUI::displayConfirmPostActivation (  ) 

Definition at line 1318 of file class.ilObjForumGUI.php.

Referenced by viewThreadObject().

        {
                return $this->display_confirm_post_activation;
        }

Here is the caller graph for this function:

ilObjForumGUI::editObject (  ) 

edit object

public

Reimplemented from ilObjectGUI.

Definition at line 186 of file class.ilObjForumGUI.php.

References $_GET, and $ilSetting.

        {
                global $ilAccess, $ilSetting;

                if (!$ilAccess->checkAccess('write', '', $_GET['ref_id']))
                {
                        $this->ilias->raiseError($this->lng->txt('permission_denied'), $this->ilias->error_obj->MESSAGE);
                }               

                $form = new ilPropertyFormGUI();
                $form->setFormAction($this->ctrl->getFormAction($this, 'update'));              
                $form->setTitle($this->lng->txt('edit_properties'));
                
                $ti_prop = new ilTextInputGUI($this->lng->txt('title'), 'title');
                $ti_prop->setValue($this->object->getTitle());
                $form->addItem($ti_prop);
                
                $tai_prop = new ilTextAreaInputGUI($this->lng->txt('desc'), 'desc');
                $tai_prop->setValue($this->object->getLongDescription());
                $tai_prop->setRows(5);
                $tai_prop->setCols(50);
                $form->addItem($tai_prop);

                $rg_pro = new ilRadioGroupInputGUI($this->lng->txt('frm_default_view'), 'default_view');
                $rg_pro->addOption(new ilRadioOption($this->lng->txt('order_by').' '.$this->lng->txt('answers'), '1'));
                $rg_pro->addOption(new ilRadioOption($this->lng->txt('order_by').' '.$this->lng->txt('date'), '2'));
                $rg_pro->setValue($this->objProperties->getDefaultView());              
                $form->addItem($rg_pro);        
                
                $cb_prop = new ilCheckboxInputGUI($this->lng->txt('frm_anonymous_posting'),     'anonymized');
                $cb_prop->setValue('1');
                $cb_prop->setInfo($this->lng->txt('frm_anonymous_posting_desc'));
                $cb_prop->setChecked($this->objProperties->isAnonymized() ? 1 : 0);
                $form->addItem($cb_prop);
                
                if ($ilSetting->get('enable_fora_statistics'))
                {
                        $cb_prop = new ilCheckboxInputGUI($this->lng->txt('frm_statistics_enabled'), 'statistics_enabled');
                        $cb_prop->setValue('1');
                        $cb_prop->setInfo($this->lng->txt('frm_statistics_enabled_desc'));
                        $cb_prop->setChecked($this->objProperties->isStatisticEnabled() ? 1 : 0);
                        $form->addItem($cb_prop);
                }       
                
                $cb_prop = new ilCheckboxInputGUI($this->lng->txt('activate_new_posts'), 'post_activation');
                $cb_prop->setValue('1');
                $cb_prop->setInfo($this->lng->txt('post_activation_desc'));
                $cb_prop->setChecked($this->objProperties->isPostActivationEnabled() ? 1 : 0);
                $form->addItem($cb_prop);               
                
                $form->addCommandButton('update', $this->lng->txt('save'));
                
                $this->tpl->setVariable('ADM_CONTENT', $form->getHTML());
        }       

ilObjForumGUI::enableForumNotificationObject (  ) 

Show Notification Tab.

Enable forum notification.

Definition at line 3226 of file class.ilObjForumGUI.php.

References $_GET, ilUtil::sendInfo(), and showThreadsObject().

        {
                global $ilUser;

                $forumObj = new ilObjForum($_GET['ref_id']);
                $frm =& $forumObj->Forum;
                $frm->setForumId($forumObj->getId());
                
                $frm->enableForumNotification($ilUser->getId());
                
                ilUtil::sendInfo($this->lng->txt('forums_forum_notification_enabled'));
                
                $this->showThreadsObject();
                
                return true;
        }

Here is the call graph for this function:

& ilObjForumGUI::executeCommand (  ) 

Execute Command.

Reimplemented from ilObjectGUI.

Definition at line 81 of file class.ilObjForumGUI.php.

References $_GET, $cmd, $ret, exit, ilObjectGUI::getCreationMode(), ilObjectGUI::prepareOutput(), and showThreadsObject().

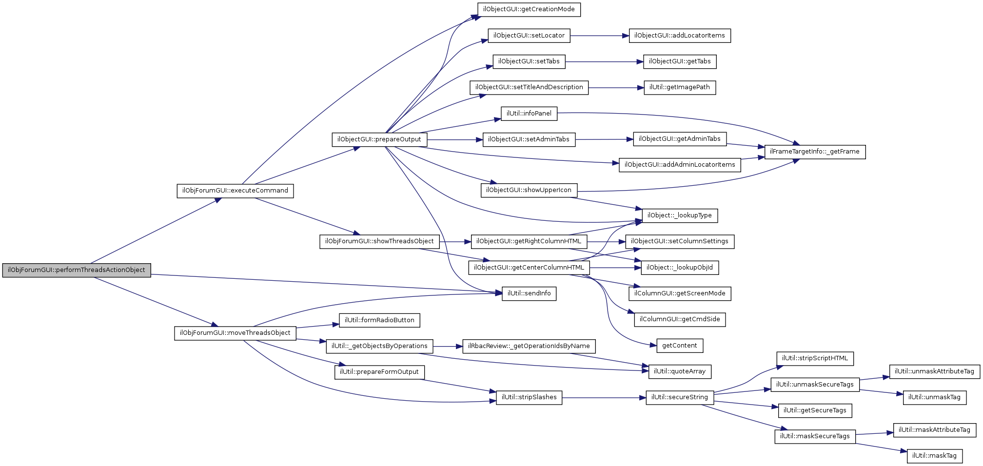
Referenced by performThreadsActionObject().

        {
                global $ilNavigationHistory, $ilAccess;
                
                $next_class = $this->ctrl->getNextClass($this);
                $cmd = $this->ctrl->getCmd();
                
                // workaround for new cancel button in edit/reply-post view, because form action does not "support" cmd=post
                if ($_POST['cmd']['cancelPost'] != '')
                {
                        $cmd = key($_POST['cmd']);
                }

                $exclude_cmds = array('showExplorer', 'viewThread',
                                                          'showThreadNotification',
                                                  'cancelPostActivation', 'cancelPostDeactivation',
                                                  'performPostActivation', 'performPostDeactivation', 'performPostAndChildPostsActivation',
                                                  'askForPostActivation', 'askForPostDeactivation',
                                                  'toggleThreadNotification', 'toggleThreadNotificationTab',
                                                  'toggleStickiness', 'cancelPost'
                                                  );

                if (!is_array($exclude_cmds) || !in_array($cmd, $exclude_cmds))
                {
                        $this->prepareOutput();
                }

                // add entry to navigation history
                if (!$this->getCreationMode() &&
                        $ilAccess->checkAccess('read', '', $_GET['ref_id']))
                {
                        $ilNavigationHistory->addItem($_GET['ref_id'], 'repository.php?cmd=showThreads&ref_id='.$_GET['ref_id'], 'frm');
                }
                
                switch ($next_class)
                {
                        case 'ilpermissiongui':
                                require_once('./classes/class.ilPermissionGUI.php');
                                $perm_gui =& new ilPermissionGUI($this);
                                $ret =& $this->ctrl->forwardCommand($perm_gui);
                                break;

                        case 'ilforumexportgui':
                                require_once('./Modules/Forum/classes/class.ilForumExportGUI.php');
                                $fex_gui =& new ilForumExportGUI($this);
                                $ret =& $this->ctrl->forwardCommand($fex_gui);
                                exit();
                                break;

                        case 'ilcolumngui':
                                $this->showThreadsObject();
                                break;

                        default:
                                if (!$cmd)
                                {
                                        $cmd = 'showThreads';
                                }
                                $cmd .= 'Object';
                                $this->$cmd();

                                break;
                }

                return true;
        }

Here is the call graph for this function:

Here is the caller graph for this function:

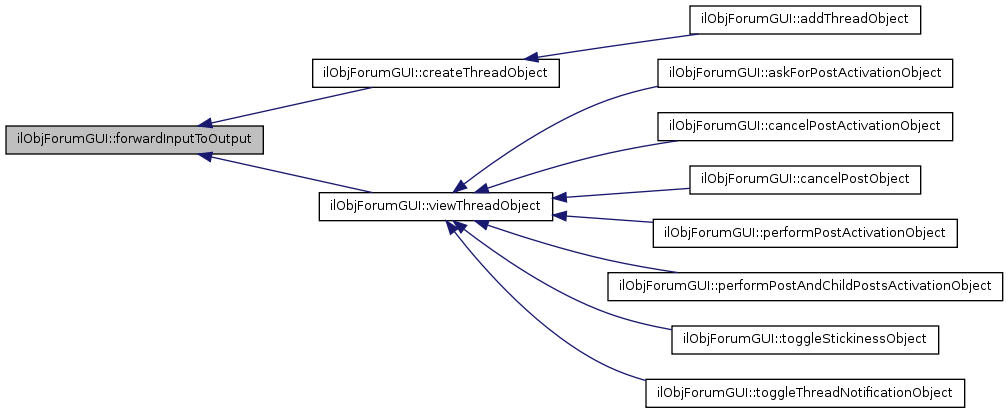
ilObjForumGUI::forwardInputToOutput ( a_text  ) 

Definition at line 3411 of file class.ilObjForumGUI.php.

References handleFormInput(), and prepareFormOutput().

Referenced by createThreadObject(), and viewThreadObject().

        {
                $a_text = $this->handleFormInput($a_text);
                $a_text = $this->prepareFormOutput($a_text);
                return $a_text;
        }

Here is the call graph for this function:

Here is the caller graph for this function:

ilObjForumGUI::getContent (  ) 

Definition at line 262 of file class.ilObjForumGUI.php.

References $_GET, ilObjectGUI::$lng, ilUtil::Linkbar(), and ilUtil::switchColor().

        {
                global $ilUser, $ilDB, $ilAccess;               

                if (!$ilAccess->checkAccess('read,visible', '', $this->object->getRefId()))
                {
                        $this->ilias->raiseError($lng->txt('permission_denied'), $this->ilias->error_obj->MESSAGE);
                }
                
                $frm =& $this->object->Forum;
                $frm->setForumId($this->object->getId());
                $frm->setForumRefId($this->object->getRefId());
                $frm->setWhereCondition('top_frm_fk = '.$ilDB->quote($frm->getForumId()));                              

                $this->tpl->addBlockFile('ADM_CONTENT', 'adm_content', 'tpl.forums_threads_liste.html', 'Modules/Forum');
                
                $this->tpl->addBlockfile('BUTTONS', 'buttons', 'tpl.buttons.html');
                        
                if ($ilAccess->checkAccess('add_post', '', $this->object->getRefId()) &&
                        $ilAccess->checkAccess('add_thread', '', $this->object->getRefId()))
                {       
                        // button: new topic
                        $this->tpl->setCurrentBlock('btn_cell');
                        $this->tpl->setVariable('BTN_LINK',     $this->ctrl->getLinkTarget($this, 'createThread'));
                        $this->tpl->setVariable('BTN_TXT', $this->lng->txt('forums_new_thread'));
                        $this->tpl->parseCurrentBlock();
                }               

                // button: enable/disable forum notification
                if ($this->ilias->getSetting('forum_notification') != 0)
                {
                        $this->tpl->setCurrentBlock('btn_cell');                        
                        if ($frm->isForumNotificationEnabled($ilUser->getId()))
                        {
                                $this->tpl->setVariable('BTN_LINK', $this->ctrl->getLinkTarget($this, 'disableForumNotification'));
                                $this->tpl->setVariable('BTN_TXT', $this->lng->txt('forums_disable_forum_notification'));
                        }
                        else
                        {
                                $this->tpl->setVariable('BTN_LINK', $this->ctrl->getLinkTarget($this,'enableForumNotification'));
                                $this->tpl->setVariable('BTN_TXT', $this->lng->txt('forums_enable_forum_notification'));
                        }
                        $this->tpl->parseCurrentBlock();
                }
                
                $this->tpl->setVariable('TXT_HEADLINE', $this->lng->txt('forums_topics_overview'));

                $topicData = $frm->getOneTopic();
                if ($topicData)
                {
                        // Visit-Counter
                        $frm->setDbTable('frm_data');
                        $frm->setWhereCondition('top_pk = '.$ilDB->quote($topicData['top_pk']));
                        $frm->updateVisits($topicData['top_pk']);
                                                
                        // get list of threads
                        $threads = $frm->getAllThreads($topicData['top_pk'], $ilAccess->checkAccess('moderate_frm', '', $_GET['ref_id']));
                        $thrNum = count($threads);              
                        
                        // check number of threads
                        if ($thrNum != $topicData['top_num_threads'])
                        {
                                #$frm->fixThreadNumber($topicData['top_pk'], $thrNum);
                        }
                        
                        $pageHits = $frm->getPageHits();
                        $pageHits = $ilUser->getPref('hits_per_page');

                        if ($thrNum > 0)
                        {
                                $z = 0;
                
                                // navigation to browse
                                if ($thrNum > $pageHits)
                                {
                                        if (!$_GET['offset'])
                                        {
                                                $Start = 0;
                                        }
                                        else
                                        {
                                                $Start = $_GET['offset'];
                                        }
                                        
                                        $linkbar = ilUtil::Linkbar($this->ctrl->getLinkTarget($this), $thrNum, $pageHits, $Start, array());
                        
                                        if ($linkbar != '')
                                        {
                                                $this->tpl->setVariable('LINKBAR', $linkbar);
                                        }
                                }
                                
                                // display thread list                                                          
                                foreach ($threads as $thread)
                                {                               
                                        $rowCol = ilUtil::switchColor($z,'tblrow1','tblrow2');
                                        
                                        if ($thrNum > $pageHits && $z >= ($Start + $pageHits))
                                        {
                                                break;
                                        }
                
                                        if (($thrNum > $pageHits && $z >= $Start) || $thrNum <= $pageHits)
                                        {
                                                if ($this->objProperties->isAnonymized())
                                                {
                                                        $usr_data = array(
                                                                'usr_id' => 0,
                                                                'login' => $thread->getUserAlias(),
                                                                'firstname' => '',
                                                                'lastname' => '',
                                                                'public_profile' => 'n'
                                                        );
                                                }                                               
                                                else
                                                {
                                                        // get user data, used for imported users
                                                        $usr_data = $frm->getUserData($thread->getUserId(), $thread->getImportName());
                                                }

                                                $this->tpl->setCurrentBlock('threads_row');
                                                $this->tpl->setVariable('ROWCOL', $rowCol);
                                
                                                $thread->setCreateDate($frm->convertDate($thread->getCreateDate()));
                                                $this->tpl->setVariable('DATE', $thread->getCreateDate());
                                                $this->ctrl->setParameter($this, 'thr_pk', $thread->getId());
                                                $this->tpl->setVariable('TH_TITLE', $thread->getSubject());
                                                
                                                if ($thread->isSticky())
                                                {
                                                        $this->tpl->setVariable('TXT_IS_STICKY', $this->lng->txt('sticky'));
                                                }
                                                
                                                if ($thread->isClosed())
                                                {
                                                        $this->tpl->setVariable('TXT_IS_CLOSED', $this->lng->txt('topic_close'));
                                                }                                       
                                                
                                                if ($this->ilias->getSetting('forum_notification') != 0 &&
                                                        $thread->isNotificationEnabled($ilUser->getId()))
                                                {
                                                        $this->tpl->setVariable('NOTIFICATION_ENABLED', $this->lng->txt('forums_notification_enabled'));
                                                }
                                                
                                                if ($ilAccess->checkAccess('moderate_frm', '', $this->object->getRefId()))
                                                {
                                                        $num_posts =  $thread->countPosts();                            
                                                        $num_unread = $num_posts - $thread->countReadPosts($ilUser->getId());
                                                        $num_new = $thread->countNewPosts($ilUser->getId());    
                                                }
                                                else
                                                {                                                       
                                                        $num_posts = $thread->countActivePosts();
                                                        $num_unread = $num_posts - $thread->countReadActivePosts($ilUser->getId());
                                                        $num_new = $thread->countNewActivePosts($ilUser->getId());
                                                }                                               
                                                
                                                if ($num_posts > 0)
                                                {
                                                        $this->tpl->setVariable('TH_HREF', $this->ctrl->getLinkTarget($this, 'showThreadFrameset'));
                                                        $this->tpl->touchBlock('linked_title_b');
                                                }
                                                
                                                $this->tpl->setVariable('NUM_POSTS', $num_posts.' ('.$num_unread.')');                                          
                                                $this->tpl->setVariable('NEW_POSTS', $num_new);
                                                
                                                $this->tpl->setVariable('NUM_VISITS', $thread->getVisits());    
                                
                                                // get author data
                                                if ($this->objProperties->isAnonymized())
                                                {
                                                        if ($usr_data['login'] != '')
                                                        {
                                                                $this->tpl->setVariable('AUTHOR', $usr_data['login']);
                                                        }
                                                        else
                                                        {
                                                                $this->tpl->setVariable('AUTHOR', $this->lng->txt('forums_anonymous'));
                                                        }                                                       
                                                }
                                                else
                                                {
                                                        if ($thread->getUserId() && $usr_data['usr_id'] != 0)
                                                        {
                                                                $this->ctrl->setParameter($this, 'backurl', urlencode('repository.php?ref_id='.$_GET['ref_id'].'&offset='.$Start));
                                                                $this->ctrl->setParameter($this, 'user', $usr_data['usr_id']);
                                                                if ($usr_data['public_profile'] == 'n')
                                                                {
                                                                        $this->tpl->setVariable('AUTHOR', $usr_data['login']);
                                                                }
                                                                else
                                                                {
                                                                        $this->tpl->setVariable('AUTHOR',
                                                                                "<a href=\"".
                                                                                $this->ctrl->getLinkTarget($this, 'showUser').
                                                                                "\">".$usr_data['login']."</a>");
                                                                }
                                                                $this->ctrl->clearParameters($this);
                                                        }
                                                        else
                                                        {
                                                                $this->tpl->setVariable('AUTHOR', $usr_data['login']);
                                                        }
                                                }                               
                                                
                                                if ($num_posts > 0)
                                                {
                                                        if ($ilAccess->checkAccess('moderate_frm', '', $this->object->getRefId()))
                                                        {
                                                                $objLastPost = $thread->getLastPost();
                                                        }
                                                        else
                                                        {
                                                                $objLastPost = $thread->getLastActivePost();
                                                        }
                                                        
                                                        if (is_object($objLastPost))
                                                        {                                       
                                                                if ($this->objProperties->isAnonymized())
                                                                {
                                                                        $last_usr_data = array(
                                                                                'usr_id' => 0,
                                                                                'login' => $objLastPost->getUserAlias(),
                                                                                'firstname' => '',
                                                                                'lastname' => '',
                                                                                'public_profile' => 'n'
                                                                        );
                                                                }
                                                                else
                                                                {
                                                                        $last_usr_data = $frm->getUserData($objLastPost->getUserId(), $objLastPost->getImportName());
                                                                }                                       
                                                                                
                                                                $this->ctrl->setParameter($this, 'thr_pk', $objLastPost->getThreadId());
                                                                $this->tpl->setCurrentBlock('last_post');
                                                                $this->tpl->setVariable('LP_DATE', $frm->convertDate($objLastPost->getCreateDate()));
                                                                $this->tpl->setVariable('LP_FROM', $this->lng->txt('from'));
                                                                $this->tpl->setVariable('LP_HREF',
                                                                $this->ctrl->getLinkTarget($this, 'showThreadFrameset').'#'.$objLastPost->getId());
                                                                if ($this->objProperties->isAnonymized())
                                                                {
                                                                        if ($last_usr_data['login'] != '')
                                                                        {
                                                                                $this->tpl->setVariable('LP_TITLE', $last_usr_data['login']);
                                                                        }
                                                                        else
                                                                        {
                                                                                $this->tpl->setVariable('LP_TITLE', $this->lng->txt('forums_anonymous'));
                                                                        }
                                                                }
                                                                else
                                                                {
                                                                        $this->tpl->setVariable('LP_TITLE', $last_usr_data['login']);
                                                                }
                                                                $this->tpl->parseCurrentBlock();
                                                        }
                                                        
                                                        $this->tpl->setVariable('FORUM_ID', $thread->getId());
                                                }                                                                               
                                                                
                                                $this->tpl->setVariable('THR_TOP_FK', $thread->getForumId());                           
                                                $this->tpl->setVariable('TXT_PRINT', $this->lng->txt('print'));                         
                                                $this->tpl->setVariable('THR_IMGPATH',$this->tpl->tplPath);                             
                                                $this->tpl->setCurrentBlock('threads_row');
                                                $this->tpl->parseCurrentBlock();                                
                                        } // if (($thrNum > $pageHits && $z >= $Start) || $thrNum <= $pageHits)
                        
                                        $z++;
                        
                                } // foreach
                
                                $this->tpl->setVariable('TXT_SELECT_ALL', $this->lng->txt('select_all'));               
                                $this->tpl->setVariable('FORMACTION', $this->ctrl->getFormAction($this));
                                
                                $this->tpl->setVariable('TXT_OK', $this->lng->txt('ok'));
                                
                                // options: please choose
                                $this->tpl->setVariable('TXT_PLEASE_CHOOSE', $this->lng->txt('please_choose'));
                                
                                // options: export html                                                 
                                $this->tpl->setVariable('TXT_EXPORT_HTML', $this->lng->txt('export_html'));
                                
                                // options: enable/disable notification
                                if ($this->ilias->getSetting('forum_notification') != 0)
                                {
                                        $this->tpl->setVariable('TXT_DISABLE_NOTIFICATION', $this->lng->txt('forums_disable_notification'));
                                        $this->tpl->setVariable('TXT_ENABLE_NOTIFICATION', $this->lng->txt('forums_enable_notification'));
                                }
                                
                                // options: sticky
                                if ($ilAccess->checkAccess('moderate_frm', '', $this->object->getRefId()))
                                {
                                        $this->tpl->setVariable('TXT_MAKE_STICKY', $this->lng->txt('make_topics_sticky'));
                                        $this->tpl->setVariable('TXT_UNMAKE_STICKY', $this->lng->txt('make_topics_non_sticky'));
                                }
                                
                                // options: close/reopen
                                if ($ilAccess->checkAccess('moderate_frm', '', $this->object->getRefId()))
                                {                                       
                                        $this->tpl->setVariable('TXT_CLOSE_THREADS', $this->lng->txt('close_topics'));
                                        $this->tpl->setVariable('TXT_REOPEN_THREADS', $this->lng->txt('reopen_topics'));
                                }
                                
                                // options: move
                                if ($ilAccess->checkAccess('moderate_frm', '', $this->object->getRefId()))
                                {
                                        $this->tpl->setVariable('TXT_MOVE_THREADS', $this->lng->txt('move'));
                                }
                                
                                
                                $this->tpl->setVariable('IMGPATH', $this->tpl->tplPath);
                                
                                // button: mark all read
                                $this->tpl->setCurrentBlock('btn_cell');
                                $this->tpl->setVariable('BTN_LINK', $this->ctrl->getLinkTarget($this, 'markAllRead'));
                                $this->tpl->setVariable('BTN_TXT', $this->lng->txt('forums_mark_read'));
                                $this->tpl->parseCurrentBlock();
                                
                                $this->tpl->setVariable('TXT_DATE', $this->lng->txt('date'));
                                $this->tpl->setVariable('TXT_TITLE', $this->lng->txt('title'));
                                $this->tpl->setVariable('TXT_TOPIC', $this->lng->txt('forums_thread'));
                                $this->tpl->setVariable('TXT_AUTHOR', $this->lng->txt('forums_created_by'));
                                $this->tpl->setVariable('TXT_NUM_POSTS', $this->lng->txt('forums_articles').' ('.$this->lng->txt('unread').')');
                                $this->tpl->setVariable('TXT_NEW_POSTS',$this->lng->txt('forums_new_articles'));
                                $this->tpl->setVariable('TXT_NUM_VISITS', $this->lng->txt('visits'));
                                $this->tpl->setVariable('TXT_LAST_POST', $this->lng->txt('forums_last_post'));          
                        } // if ($thrNum > 0)
                        else
                        {
                                $this->tpl->setVariable('TXT_NO_THREADS', $this->lng->txt('forums_threads_not_available'));
                        }
                } // if (is_array($topicData = $frm->getOneTopic()))            
                
                $this->tpl->setCurrentBlock('perma_link');
                $this->tpl->setVariable('PERMA_LINK', ILIAS_HTTP_PATH.'/goto.php?target='.$this->object->getType().'_'.$this->object->getRefId().'&client_id='.CLIENT_ID);
                $this->tpl->setVariable('TXT_PERMA_LINK', $this->lng->txt('perma_link'));
                $this->tpl->setVariable('PERMA_TARGET', '_top');
                $this->tpl->parseCurrentBlock();
                
                return true;
        }

Here is the call graph for this function:

ilObjForumGUI::getTabs ( &$  tabs_gui  ) 

get tabs abstract method.

overwrite in derived GUI class of your object type public

Parameters:
object instance of ilTabsGUI

Reimplemented from ilObjectGUI.

Definition at line 816 of file class.ilObjForumGUI.php.

References $_GET, and ilRepositoryExplorer::buildLinkTarget().

        {
                global $ilAccess;

                $this->ctrl->setParameter($this, 'ref_id', $this->ref_id);
                
                #if ($ilAccess->checkAccess('write', '', $this->ref_id))
                #{
                include_once './classes/class.ilRepositoryExplorer.php';
                $active = array('',
                                                'showThreads', 
                                                'view', 
                                                'markAllRead', 
                                                'enableForumNotification',
                                                'disableForumNotification',
                                                'moveThreads',
                                                'performMoveThreads',
                                                'confirmMoveThreads',
                                                'ancelMoveThreads',
                                                'performThreadsAction',
                                                'searchForums',
                                                'createThread',
                                                'addThread',
                                                'showUser'
                                                );
                $tabs_gui->addTarget('forums_threads', ilRepositoryExplorer::buildLinkTarget($this->ref_id, 'frm'),     $active, '');
                #}
                
                if ($ilAccess->checkAccess('write', '', $this->ref_id))
                {
                        $force_active = ($_GET['cmd'] == 'edit') ? true : false;
                        $tabs_gui->addTarget('edit_properties', $this->ctrl->getLinkTarget($this, 'edit'), 'edit', get_class($this), '', $force_active);
                }

                if ($this->ilias->getSetting('enable_fora_statistics', true) &&
                        ($this->objProperties->isStatisticEnabled() || $ilAccess->checkAccess('write', '', $this->ref_id))) 
                {
                        $tabs_gui->addTarget('statistic', $this->ctrl->getLinkTarget($this, 'showStatistics'), 'showStatistics', get_class($this), '', false);                          
                }

                if ($ilAccess->checkAccess('edit_permission', '', $this->ref_id))
                {
                        $tabs_gui->addTarget('perm_settings', $this->ctrl->getLinkTargetByClass(array(get_class($this),'ilpermissiongui'), 'perm'), array('perm', 'info', 'owner'), 'ilpermissiongui');                                                 
                }
                
                return true;
        }

Here is the call graph for this function:

ilObjForumGUI::handleFormInput ( a_text  ) 

Handle subject and message text input.

< and > are escaped because HTML is not allowed.

Parameters:
string $a_text input text

Definition at line 3391 of file class.ilObjForumGUI.php.

References ilUtil::stripSlashes().

Referenced by addThreadObject(), forwardInputToOutput(), and viewThreadObject().

        {
                $a_text = str_replace("<", "&lt;", $a_text);
                $a_text = str_replace(">", "&gt;", $a_text);
                $a_text = ilUtil::stripSlashes($a_text);
                
                return $a_text;
        }

Here is the call graph for this function:

Here is the caller graph for this function:

ilObjForumGUI::ilObjForumGUI ( a_data,
a_id,
a_call_by_reference,
a_prepare_output = true 
)

Definition at line 53 of file class.ilObjForumGUI.php.

References $_GET, $ilCtrl, ilForumProperties::getInstance(), ilObjectGUI::ilObjectGUI(), and ilUtil::stripSlashes().

        {
                global $ilCtrl, $ilUser, $ilAccess;

                // CONTROL OPTIONS
                $this->ctrl =& $ilCtrl;
                $this->ctrl->saveParameter($this, array('ref_id', 'cmdClass'));

                $this->type = 'frm';
                $this->ilObjectGUI($a_data, $a_id, $a_call_by_reference, false);

                $this->lng->loadLanguageModule('forum');
                
                $properties_obj_id = is_object($this->object) ? $this->object->getId() : 0;
                
                // forum properties
                $this->objProperties = ilForumProperties::getInstance($properties_obj_id);

                // data of current post
                $this->objCurrentTopic = new ilForumTopic(ilUtil::stripSlashes($_GET['thr_pk']), $ilAccess->checkAccess('moderate_frm', '', $_GET['ref_id']));

                // data of current topic/thread
                $this->objCurrentPost = new ilForumPost(ilUtil::stripSlashes($_GET['pos_pk']), $ilAccess->checkAccess('moderate_frm', '', $_GET['ref_id']));
        }

Here is the call graph for this function:

ilObjForumGUI::markAllReadObject (  ) 

Definition at line 241 of file class.ilObjForumGUI.php.

References ilUtil::sendInfo(), and showThreadsObject().

        {
                global $ilUser;

                $this->object->markAllThreadsRead($ilUser->getId());

                ilUtil::sendInfo($this->lng->txt('forums_all_threads_marked_read'));

                $this->showThreadsObject();
                return true;
        }

Here is the call graph for this function:

ilObjForumGUI::moveThreadsObject ( confirm = false  ) 

Definition at line 2768 of file class.ilObjForumGUI.php.

References $_GET, $_SESSION, ilObjectGUI::$data, ilObjectGUI::$lng, $objCurrentTopic, ilObjectGUI::$ref_id, $res, $tbl, ilObjectGUI::$tree, ilUtil::_getObjectsByOperations(), ilUtil::formRadioButton(), ilUtil::prepareFormOutput(), ilUtil::sendInfo(), and ilUtil::stripSlashes().

Referenced by confirmMoveThreadsObject(), performMoveThreadsObject(), performThreadsActionObject(), and searchForumsObject().

        {
                global $ilAccess, $lng, $ilDB, $tree, $ilObjDataCache;
                
                if (!$ilAccess->checkAccess('moderate_frm', '', $this->object->getRefId()))
                {
                        $this->ilias->raiseError($lng->txt('permission_denied'), $this->ilias->error_obj->MESSAGE);
                }
                                
                $threads2move = $_SESSION['threads2move'];
                
                if (empty($threads2move))
                {
                        ilUtil::sendInfo($this->lng->txt('select_at_least_one_thread'), true);
                        $this->ctrl->redirect($this, 'showThreads');
                }               
                
                require_once 'Services/Table/classes/class.ilTable2GUI.php';
                
                $this->tpl->addBlockfile('BUTTONS', 'buttons', 'tpl.buttons.html');                     
        
                // button: back
                $this->tpl->setCurrentBlock('btn_cell');
                $this->tpl->setVariable('BTN_LINK',     $this->ctrl->getLinkTarget($this));
                $this->tpl->setVariable('BTN_TXT', $this->lng->txt('back'));
                $this->tpl->parseCurrentBlock();
                
                $this->tpl->addBlockFile('ADM_CONTENT', 'adm_content', 'tpl.forums_threads_move.html', 'Modules/Forum');

                if ($confirm)
                {
                        include_once('Services/Utilities/classes/class.ilConfirmationGUI.php');
                        $c_gui = new ilConfirmationGUI();
                        
                        $c_gui->setFormAction($this->ctrl->getFormAction($this, 'performMoveThreads'));
                        $c_gui->setHeaderText($this->lng->txt('sure_move_threads'));
                        $c_gui->setCancel($this->lng->txt('cancel'), 'cancelMoveThreads');
                        $c_gui->setConfirm($this->lng->txt('confirm'), 'performMoveThreads');   
                        
                        foreach($threads2move as $thr_pk)
                        {                       
                                $c_gui->addHiddenItem('thr_id[]', $thr_pk);
                        }                       
                        
                        $c_gui->addHiddenItem('frm_ref_id', $_POST['frm_ref_id']);
                                                
                        $this->tpl->setVariable('CONFIRM_TABLE', $c_gui->getHTML());
                }       

                $tblThr = new ilTable2GUI($this);               
                $tblThr->setTitle($this->lng->txt('move_chosen_topics'));
                $tblThr->addColumn($this->lng->txt('subject'), 'top_name', '100%');
                $tblThr->disable('header');
                $tblThr->disable('footer');
                $tblThr->disable('linkbar');
                $tblThr->disable('sort');
                $tblThr->disable('linkbar');            
                $tblThr->setLimit(0);
                $tblThr->setRowTemplate('tpl.forums_threads_move_thr_row.html', 'Modules/Forum');                               
                $tblThr->setDefaultOrderField('is_sticky');     
                $counter = 0;
                foreach ($threads2move as $thr_pk)
                {
                        $objCurrentTopic = new ilForumTopic($thr_pk, $ilAccess->checkAccess('moderate_frm', '', $_GET['ref_id']));

                        $result[$counter]['thr_subject'] = $objCurrentTopic->getSubject();
                        $result[$counter]['thr_pk'] = $thr_pk;
                        
                        unset($objCurrentTopic);
                        
                        ++$counter;                     
                }                               
                $tblThr->setData($result);              
                $this->tpl->setVariable('THREADS_TABLE', $tblThr->getHTML());                   
                
                
                if (!$_SESSION['forums_search_submitted'])
                {
                        $forums_ref_ids = ilUtil::_getObjectsByOperations('frm', 'moderate_frm', 0, -1);
                }
                else
                {
                        $this->lng->loadLanguageModule('search');
                        include_once './Services/Search/classes/class.ilQueryParser.php';
                        $query_parser = new ilQueryParser(ilUtil::stripSlashes($_POST['title']));
                        $query_parser->setMinWordLength(1);
                        $query_parser->setCombination(QP_COMBINATION_AND);
                        $query_parser->parse();
                        if (!$query_parser->validate())
                        {
                                ilUtil::sendInfo($query_parser->getMessage());
                        }
                        else
                        {                       
                                include_once 'Services/Search/classes/Like/class.ilLikeObjectSearch.php';
                                $object_search = new ilLikeObjectSearch($query_parser);
                
                                $object_search->setFilter(array('frm'));
                                $res = $object_search->performSearch();
                                $res->setRequiredPermission('moderate_frm');    
                                
                                $res->filter(ROOT_FOLDER_ID, true);
                                
                                if (!count($forums = $res->getResults()))
                                {
                                        ilUtil::sendInfo($this->lng->txt('search_no_match'));
                                }
                        }
                }
                
                if ($_SESSION['forums_search_submitted'] || 
                        count($forums_ref_ids) >= $this->ilias->getSetting('search_max_hits', 100)) 
                {
                        $this->tpl->setVariable('FORMACTION', $this->ctrl->getFormAction($this, 'searchForums'));
                        $this->tpl->setVariable('SEARCH_COMMAND', 'searchForums');
                        
                        $this->tpl->setVariable('TXT_SEARCH_TITLE', $this->lng->txt('search'));
                        $this->tpl->setVariable('TXT_TITLE', $this->lng->txt('title'));
                        $this->tpl->setVariable('TXT_SEARCH_COMMAND', $this->lng->txt('search'));
                        $this->tpl->setVariable('VAL_TITLE', ilUtil::prepareFormOutput($_POST['title'], true));
                }
                
                if (($_SESSION['forums_search_submitted'] && is_object($query_parser) && $query_parser->validate()) || 
                        (!$_SESSION['forums_search_submitted'] && count($forums_ref_ids) < $this->ilias->getSetting('search_max_hits', 100)))
                {
                        $this->tpl->setVariable('FORMACTION', $this->ctrl->getFormAction($this, 'confirmMoveThreads'));
                        
                        $tbl = new ilTable2GUI($this);
                        $tbl->setTitle($this->lng->txt('to_forum'));
                        $tbl->setLimit(0);              
                        $tbl->setRowTemplate('tpl.forums_threads_move_frm_row.html', 'Modules/Forum');
                        $tbl->addColumn('', 'radio', '1%');
                        $tbl->addColumn($this->lng->txt('title'), 'top_name', '10%');
                        $tbl->addColumn($this->lng->txt('path'), 'path', '89%');                        
                        $tbl->disable('footer');
                        $tbl->disable('sort');
                        $tbl->disable('linkbar');
                        
                        $tbl->setColumnWidth(2);                
                        $tbl->setDefaultOrderField('top_name');
                        
                        $result = array();      
                        
                        $counter = 0;
                        if (is_array($forums_ref_ids))
                        {
                                foreach ($forums_ref_ids as $ref_id)
                                {
                                        if ($ilObjDataCache->lookupObjId($_GET['ref_id']) != $ilObjDataCache->lookupObjId($ref_id))
                                        {
                                                $this->object->Forum->setWhereCondition(" top_frm_fk = '".$ilObjDataCache->lookupObjId($ref_id)."' ");
                                                        
                                                if(!is_null($frmData = $this->object->Forum->getOneTopic()))
                                                {
                                                        $check = 0;                     
                                                        if (isset($_POST['frm_ref_id']) && $_POST['frm_ref_id'] == $ref_id) $check = 1;  
                                                                                
                                                        $result[$counter]['radio'] = ilUtil::formRadioButton($check, 'frm_ref_id', $ref_id);
                                                        $result[$counter]['top_name'] = $frmData['top_name'];
                                                        
                                                        $path_arr = $tree->getPathFull($ref_id, ROOT_FOLDER_ID);
                                                        $path_counter = 0;
                                                        $path = '';
                                                        foreach($path_arr as $data)
                                                        {
                                                                if($path_counter++)
                                                                {
                                                                        $path .= " -> ";
                                                                }
                                                                $path .= $data['title'];
                                                        }
                                                        $result[$counter]['path'] = $this->lng->txt('path').': '.$path;
                                                        
                                                        ++$counter;
                                                }
                                        }       
                                }               
                        }
                        if (is_array($forums))
                        {
                                foreach ($forums as $ref_id => $val)
                                {
                                        if ($ilObjDataCache->lookupObjId($_GET['ref_id']) != $val['obj_id'])
                                        {       
                                                $this->object->Forum->setWhereCondition(" top_frm_fk = '".$val['obj_id']."' ");         
                                                if(!is_null($frmData = $this->object->Forum->getOneTopic()))                            
                                                {
                                                        $check = 0;                     
                                                        if (isset($_POST['frm_ref_id']) && $_POST['frm_ref_id'] == $ref_id) $check = 1;  
                                                                                
                                                        $result[$counter]['radio'] = ilUtil::formRadioButton($check, 'frm_ref_id', $ref_id);
                                                        $result[$counter]['top_name'] = $frmData['top_name'];
                                                        $path_arr = $tree->getPathFull($ref_id, ROOT_FOLDER_ID);
                                                        $path_counter = 0;
                                                        $path = '';
                                                        foreach($path_arr as $data)
                                                        {
                                                                if($path_counter++)
                                                                {
                                                                        $path .= " -> ";
                                                                }
                                                                $path .= $data['title'];
                                                        }
                                                        $result[$counter]['path'] = $this->lng->txt('path').': '.$path;
                                                        
                                                        ++$counter;
                                                }
                                        }
                                }
                        }
                        
                        $tbl->setData($result);
                        
                        if (empty($result))
                        {
                                $tbl->setNoEntriesText($lng->txt('no_forum_available_for_moving_threads'));
                        }
                        else
                        {               
                                $tbl->addCommandButton('confirmMoveThreads', $this->lng->txt('move'));
                        }
                        
                        $this->tpl->setVariable('FORUMS_TABLE', $tbl->getHTML());
                }                               

                return true;
        }

Here is the call graph for this function:

Here is the caller graph for this function:

ilObjForumGUI::performImportObject (  ) 

Definition at line 705 of file class.ilObjForumGUI.php.

References $_GET, ilObjectGUI::$ref_id, __initFileObject(), __initParserObject(), createObject(), ilObjectGUI::getReturnLocation(), ilUtil::redirect(), and ilUtil::sendInfo().

        {
                $this->__initFileObject();

                if(!$this->file_obj->storeUploadedFile($_FILES["importFile"]))  // STEP 1 save file in ...import/mail
                {
                        $this->message = $this->lng->txt("import_file_not_valid"); 
                        $this->file_obj->unlinkLast();
                }
                else if(!$this->file_obj->unzip())
                {
                        $this->message = $this->lng->txt("cannot_unzip_file");                  // STEP 2 unzip uplaoded file
                        $this->file_obj->unlinkLast();
                }
                else if(!$this->file_obj->findXMLFile())                                                // STEP 3 getXMLFile
                {
                        $this->message = $this->lng->txt("cannot_find_xml");
                        $this->file_obj->unlinkLast();
                }
                else if(!$this->__initParserObject($this->file_obj->getXMLFile()) or !$this->parser_obj->startParsing())
                {
                        $this->message = $this->lng->txt("import_parse_error").":<br/>"; // STEP 5 start parsing
                }

                // FINALLY CHECK ERROR
                if(!$this->message)
                {
                        ilUtil::sendInfo($this->lng->txt("import_forum_finished"),true);
                        $ref_id = $this->parser_obj->getRefId();
                        if ($ref_id > 0)
                        {
                                $this->ctrl->setParameter($this, "ref_id", $ref_id);
                                ilUtil::redirect($this->getReturnLocation("save",
                                        $this->ctrl->getLinkTarget($this, "showThreads")));
                        }
                        else
                        {
                                ilUtil::redirect("repository.php?cmd=frameset&ref_id=".$_GET["ref_id"]);
                        }
                }
                else
                {
                        ilUtil::sendInfo($this->message);
                        $this->createObject();
                }
        }

Here is the call graph for this function:

ilObjForumGUI::performMoveThreadsObject (  ) 

Definition at line 2685 of file class.ilObjForumGUI.php.

References $_GET, $_SESSION, ilObjectGUI::$lng, moveThreadsObject(), and ilUtil::sendInfo().

        {
                global $lng, $ilAccess, $ilObjDataCache;
                
                if (!$ilAccess->checkAccess('moderate_frm', '', $this->object->getRefId()))
                {
                        $this->ilias->raiseError($lng->txt('permission_denied'), $this->ilias->error_obj->MESSAGE);
                }
                
                if (is_numeric($_POST['frm_ref_id']) && $_POST['frm_ref_id'] > 0)
                {                       
                        $this->object->Forum->moveThreads($_SESSION['threads2move'], $_GET['ref_id'], $ilObjDataCache->lookupObjId($_POST['frm_ref_id']));
                                                
                        unset($_SESSION['threads2move']);
                        unset($_SESSION['forums_search_submitted']);
                        ilUtil::sendInfo($lng->txt('threads_moved_successfully'), true);                        
                        $this->ctrl->redirect($this, 'showThreads');            
                        
                        return true;
                }
                else
                {
                        ilUtil::sendInfo($lng->txt('no_forum_selected'));               
                        $this->moveThreadsObject();
                }
                
                return true;    
        }

Here is the call graph for this function:

ilObjForumGUI::performPostActivationObject (  ) 

Definition at line 1257 of file class.ilObjForumGUI.php.

References $_GET, ilUtil::sendInfo(), and viewThreadObject().

        {
                global $ilAccess;
                
                if ($ilAccess->checkAccess('moderate_frm', '', $_GET['ref_id']))
                {
                        $this->objCurrentPost->activatePost();
                        ilUtil::sendInfo($this->lng->txt('forums_post_was_activated'), true);
                }
                
                $this->viewThreadObject();
                
                return true;
        }

Here is the call graph for this function:

ilObjForumGUI::performPostAndChildPostsActivationObject (  ) 

Definition at line 1242 of file class.ilObjForumGUI.php.

References $_GET, ilUtil::sendInfo(), and viewThreadObject().

        {
                global $ilAccess;
                
                if ($ilAccess->checkAccess('moderate_frm', '', $_GET['ref_id']))
                {
                        $this->objCurrentPost->activatePostAndChildPosts();
                        ilUtil::sendInfo($this->lng->txt('forums_post_and_children_were_activated'), true);
                }
                
                $this->viewThreadObject();
                
                return true;
        }

Here is the call graph for this function:

ilObjForumGUI::performThreadsActionObject (  ) 

Perform form action in threads list.

Definition at line 2571 of file class.ilObjForumGUI.php.

References $_GET, $_SESSION, executeCommand(), moveThreadsObject(), and ilUtil::sendInfo().

        {
                global $ilUser, $ilAccess;
                
                unset($_SESSION['threads2move']);
                unset($_SESSION['forums_search_submitted']);
                
                if (is_array($_POST['forum_id']))
                {
                        if ($_POST['action'] == 'move')
                        {
                                if ($ilAccess->checkAccess('moderate_frm', '', $_GET['ref_id']))
                                {
                                        $_SESSION['threads2move'] = $_POST['forum_id'];
                                        $this->moveThreadsObject();
                                }
                        }
                        else if ($_POST['action'] == 'enable_notifications' && $this->ilias->getSetting('forum_notification') != 0)
                        {
                                for ($i = 0; $i < count($_POST['forum_id']); $i++)
                                {
                                        $tmp_obj = new ilForumTopic($_POST['forum_id'][$i]);
                                        $tmp_obj->enableNotification($ilUser->getId());
                                        unset($tmp_obj);
                                }
        
                                $this->ctrl->redirect($this, 'showThreads');
                        }
                        else if ($_POST['action'] == 'disable_notifications' && $this->ilias->getSetting('forum_notification') != 0)
                        {
                                for ($i = 0; $i < count($_POST['forum_id']); $i++)
                                {
                                        $tmp_obj = new ilForumTopic($_POST['forum_id'][$i]);
                                        $tmp_obj->disableNotification($ilUser->getId());
                                        unset($tmp_obj);
                                }
        
                                $this->ctrl->redirect($this, 'showThreads');
                        }
                        else if ($_POST['action'] == 'close')
                        {
                                if ($ilAccess->checkAccess('moderate_frm', '', $_GET['ref_id']))
                                {
                                        for ($i = 0; $i < count($_POST['forum_id']); $i++)
                                        {
                                                $tmp_obj = new ilForumTopic($_POST['forum_id'][$i]);
                                                $tmp_obj->close();
                                                unset($tmp_obj);
                                        }
                                }
        
                                $this->ctrl->redirect($this, 'showThreads');
                        }
                        else if ($_POST['action'] == 'reopen')
                        {
                                if ($ilAccess->checkAccess('moderate_frm', '', $_GET['ref_id']))
                                {
                                        for ($i = 0; $i < count($_POST['forum_id']); $i++)
                                        {
                                                $tmp_obj = new ilForumTopic($_POST['forum_id'][$i]);
                                                $tmp_obj->reopen();
                                                unset($tmp_obj);
                                        }
                                }
        
                                $this->ctrl->redirect($this, 'showThreads');
                        }
                        else if ($_POST['action'] == 'makesticky')
                        {
                                if ($ilAccess->checkAccess('moderate_frm', '', $_GET['ref_id']))
                                {
                                        for ($i = 0; $i < count($_POST['forum_id']); $i++)
                                        {
                                                $tmp_obj = new ilForumTopic($_POST['forum_id'][$i]);
                                                $tmp_obj->makeSticky();
                                                unset($tmp_obj);
                                        }
                                }
        
                                $this->ctrl->redirect($this, 'showThreads');
                        }
                        else if ($_POST['action'] == 'unmakesticky')
                        {
                                if ($ilAccess->checkAccess('moderate_frm', '', $_GET['ref_id']))
                                {
                                        for ($i = 0; $i < count($_POST['forum_id']); $i++)
                                        {
                                                $tmp_obj = new ilForumTopic($_POST['forum_id'][$i]);
                                                $tmp_obj->unmakeSticky();
                                                unset($tmp_obj);
                                        }
                                }
        
                                $this->ctrl->redirect($this, 'showThreads');
                        }
                        else if ($_POST['action'] == 'html')
                        {
                                $this->ctrl->setCmd('exportHTML');
                                $this->ctrl->setCmdClass('ilForumExportGUI');
                                $this->executeCommand();
                        }
                        else
                        {
                                ilUtil::sendInfo($this->lng->txt('topics_please_select_one_action'), true);
                                $this->ctrl->redirect($this, 'showThreads');
                        }
                }
                else
                {
                        ilUtil::sendInfo($this->lng->txt('select_at_least_one_thread'), true);
                        $this->ctrl->redirect($this, 'showThreads');
                }
        }

Here is the call graph for this function:

ilObjForumGUI::prepareFormOutput ( a_text  ) 

Definition at line 3403 of file class.ilObjForumGUI.php.

Referenced by forwardInputToOutput(), and viewThreadObject().

        {
                $a_text = str_replace("&lt;", "<", $a_text);
                $a_text = str_replace("&gt;", ">", $a_text);
                $a_text = ilUtil::prepareFormOutput($a_text);
                return $a_text;
        }

Here is the caller graph for this function:

ilObjForumGUI::prepareThreadScreen ( a_forum_obj  ) 

Definition at line 1168 of file class.ilObjForumGUI.php.

References $_SESSION, ilObjectGUI::$ilias, ilObjectGUI::$lng, ilObjectGUI::$tpl, ilFrameTargetInfo::_getFrame(), ilUtil::getImagePath(), ilUtil::infoPanel(), and ilUtil::sendInfo().

Referenced by viewThreadObject().

        {
                global $tpl, $lng, $ilTabs, $ilias, $ilUser;
                
                $session_name = 'viewmode_'.$a_forum_obj->getId();
                $t_frame = ilFrameTargetInfo::_getFrame('MainContent');

                $tpl->getStandardTemplate();
                ilUtil::sendInfo();     
                ilUtil::infoPanel();
                
                $tpl->setTitleIcon(ilUtil::getImagePath('icon_frm_b.gif'));

                $ilTabs->setBackTarget($lng->txt('all_topics'), 'repository.php?ref_id='.$_GET['ref_id'], $t_frame);
        
                // by answer view
                $this->ctrl->setParameter($this, 'thr_pk', $this->objCurrentTopic->getId());
                $this->ctrl->setParameter($this, 'viewmode', 'tree');
                $ilTabs->addTarget('order_by_answers', $this->ctrl->getLinkTarget($this, 'showThreadFrameset'), '', '', $t_frame);
        
                // by date view
                $this->ctrl->setParameter($this, 'viewmode', 'flat');
                $ilTabs->addTarget('order_by_date',     $this->ctrl->getLinkTarget($this, 'showThreadFrameset'), '', '', $t_frame);
                $this->ctrl->clearParameters($this);
        
                if (!isset($_SESSION[$session_name]) or $_SESSION[$session_name] == 'flat')
                {
                        $ilTabs->setTabActive('order_by_date');
                }
                else
                {
                        $ilTabs->setTabActive('order_by_answers');
                }
        
                $frm =& $a_forum_obj->Forum;
                $frm->setForumId($a_forum_obj->getId());
                
                /*
                if ($ilias->getSetting('forum_notification') != 0 &&
                        !$frm->isForumNotificationEnabled($ilUser->getId()))
                {
                        $this->ctrl->setParameter($this, 'thr_pk', $this->objCurrentTopic->getId());
                        $ilTabs->addTarget('forums_notification', $this->ctrl->getLinkTarget($this, 'showThreadNotification'), '','');
                        $this->ctrl->clearParameters($this);
                }
                */
        }

Here is the call graph for this function:

Here is the caller graph for this function:

ilObjForumGUI::saveObject ( a_prevent_redirect = false  ) 

save object public

Definition at line 757 of file class.ilObjForumGUI.php.

References ilUtil::redirect(), ilObjectGUI::saveObject(), and ilUtil::sendInfo().

        {
                global $rbacadmin, $ilDB, $ilUser;

                $_POST['Fobject']['title'] = $_POST['title'];
                $_POST['Fobject']['desc'] = $_POST['desc'];

                // create and insert forum in objecttree
                $forumObj = parent::saveObject();               
                
                // save settings
                $this->objProperties->setObjId($forumObj->getId());
                $this->objProperties->setDefaultView(((int) $_POST['sort']));
                $this->objProperties->setAnonymisation(((int) $_POST['anonymized'] == 1) ? true : false);
                $this->objProperties->setStatisticsStatus(((int) $_POST['statistics_enabled'] == 1) ? true : false);
                $this->objProperties->insert();         
                        
                $forumObj->createSettings();

                // setup rolefolder & default local roles (moderator)
                $roles = $forumObj->initDefaultRoles();

                // ...finally assign moderator role to creator of forum object
                $rbacadmin->assignUser($roles[0], $forumObj->getOwner(), "n");
                        
                // insert new forum as new topic into frm_data
                $top_data = array(
            'top_frm_fk'                => $forumObj->getId(),
                        'top_name'              => $forumObj->getTitle(),
            'top_description'   => $forumObj->getDescription(),
            'top_num_posts'     => 0,
            'top_num_threads'   => 0,
            'top_last_post'     => '',
                        'top_mods'              => $roles[0],
                        'top_usr_id'            => $ilUser->getId(),
            'top_date'                  => date("Y-m-d H:i:s")
        );
        
                $q = "INSERT INTO frm_data ";
                $q .= "(top_frm_fk,top_name,top_description,top_num_posts,top_num_threads,top_last_post,top_mods,top_date,top_usr_id) ";
                $q .= "VALUES ";
                $q .= "(".$ilDB->quote($top_data["top_frm_fk"]).",".$ilDB->quote($top_data["top_name"]).",".$ilDB->quote($top_data["top_description"]).",".
                        $ilDB->quote($top_data["top_num_posts"]).",".$ilDB->quote($top_data["top_num_threads"]).",".$ilDB->quote($top_data["top_last_post"]).",".
                        $ilDB->quote($top_data["top_mods"]).",'".$top_data["top_date"]."',".$ilDB->quote($top_data["top_usr_id"]).")";
                $this->ilias->db->query($q);

                $this->object = $forumObj;
                
                // always send a message
                ilUtil::sendInfo($this->lng->txt('frm_added'), true);
                
                $this->ctrl->setParameter($this, 'ref_id', $forumObj->getRefId());

                if (!$a_prevent_redirect)
                {
                        ilUtil::redirect($this->ctrl->getLinkTarget($this, 'createThread'));
                }
        }

Here is the call graph for this function:

ilObjForumGUI::searchForumsObject (  ) 

Definition at line 2751 of file class.ilObjForumGUI.php.

References $_SESSION, ilObjectGUI::$lng, and moveThreadsObject().

        {
                global $ilAccess;
                
                if (!$ilAccess->checkAccess('moderate_frm', '', $this->object->getRefId()))
                {
                        $this->ilias->raiseError($lng->txt('permission_denied'), $this->ilias->error_obj->MESSAGE);
                }
                
                $this->search_forums_for_moving_threads = true;
                $_SESSION['forums_search_submitted'] = true;
                
                $this->moveThreadsObject();

                return true;
        }

Here is the call graph for this function:

ilObjForumGUI::setColumnSettings ( column_gui  ) 

Set column settings.

Reimplemented from ilObjectGUI.

Definition at line 3272 of file class.ilObjForumGUI.php.

References ilObjectGUI::$lng.

        {
                global $lng, $ilAccess;
                
                $lng->loadLanguageModule('frm');
                $column_gui->setBlockProperty('news', 'title', $lng->txt('frm_latest_postings'));
                $column_gui->setBlockProperty("news", "prevent_aggregation", true);
                
                $column_gui->setRepositoryMode(true);
                if ($ilAccess->checkAccess('write', '', $this->object->getRefId()))
                {
                        $news_set = new ilSetting('news');
                        $enable_internal_rss = $news_set->get('enable_rss_for_internal');
                        
                        if ($enable_internal_rss)
                        {
                                $column_gui->setBlockProperty('news', 'settings', true);
                                $column_gui->setBlockProperty('news', 'public_notifications_option', true);
                        }
                }
        }

ilObjForumGUI::setDisplayConfirmPostActivation ( status = false  ) 

Definition at line 1308 of file class.ilObjForumGUI.php.

Referenced by askForPostActivationObject().

        {
                $this->display_confirm_post_activation = $status;
        }       

Here is the caller graph for this function:

ilObjForumGUI::showExplorerObject (  ) 

Show Forum Explorer.

Definition at line 1128 of file class.ilObjForumGUI.php.

References $_GET, ilObjectGUI::$lng, ilObjectGUI::$tpl, exit, and ilUtil::getImagePath().

        {
                global $tpl, $lng;
                
                require_once './Modules/Forum/classes/class.ilForumExplorer.php';

                $tpl->addBlockFile('CONTENT', 'content', 'tpl.explorer.html');
                $tpl->setVariable('IMG_SPACE', ilUtil::getImagePath('spacer.gif', false));
        
                $exp = new ilForumExplorer("./repository.php?cmd=viewThread&cmdClass=ilobjforumgui&thr_pk=".$this->objCurrentTopic->getId()."&ref_id=".$_GET['ref_id'], $this->objCurrentTopic, (int) $_GET['ref_id']);
                $exp->setTargetGet('pos_pk');
                
                if ($_GET['fexpand'] == '')
                {
                        $expanded = $this->objCurrentTopic->getFirstPostNode()->getId();
                }
                else
                {
                        $expanded = $_GET['fexpand'];
                }
                        
                $exp->setExpand($expanded);
                
                //build html-output
                $exp->setOutput(0);
                $output = $exp->getOutput();
                
                $tpl->setCurrentBlock('content');
                //$tpl->setVariable('TXT_EXPLORER_HEADER', $lng->txt('forums_posts'));
                $tpl->setVariable('EXP_REFRESH', $lng->txt('refresh'));
                $tpl->setVariable('EXPLORER', $output);
                $this->ctrl->setParameter($this, 'fexpand', $_GET['fexpand']);
                $this->ctrl->setParameter($this, 'thr_pk', $this->objCurrentTopic->getId());
                $tpl->setVariable('ACTION', $this->ctrl->getLinkTarget($this, 'showExplorer'));
                $tpl->parseCurrentBlock();
                
                $tpl->show(false);
                exit();
        }       

Here is the call graph for this function:

ilObjForumGUI::showStatisticsObject (  ) 

called from GUI

if globally deactivated, skip!!! intrusion detected

Definition at line 867 of file class.ilObjForumGUI.php.

References $_GET, ilObjectGUI::$data, $tbl, and ilUtil::sendInfo().

        {
                global $ilUser, $ilAccess, $ilDB;
                
                if (!$this->ilias->getSetting('enable_fora_statistics', true))
                {
                        $this->ilias->raiseError($this->lng->txt('permission_denied'), $this->ilias->error_obj->MESSAGE);
                }
                
                // if no read access -> intrusion detected
                if (!$ilAccess->checkAccess('read', '', $_GET['ref_id']))
                {
                        $this->ilias->raiseError($this->lng->txt('permission_denied'), $this->ilias->error_obj->MESSAGE);
                }

                // if read access and statistics disabled -> intrusion detected                 
                if (!$ilAccess->checkAccess('read', '',  $_GET['ref_id']) && !$this->objProperties->isStatisticEnabled())
                {
                        $this->ilias->raiseError($this->lng->txt('permission_denied'), $this->ilias->error_obj->MESSAGE);
                }               

                $tbl = new ilTableGUI();
                $this->tpl->addBlockFile('ADM_CONTENT', 'adm_content', 'tpl.forums_statistics_view.html', 'Modules/Forum');             
        $this->tpl->addBlockfile('TBL_CONTENT', 'tbl_content', 'tpl.table.html');               
                
                // if write access and statistics disabled -> ok, for forum admin               
                if ($ilAccess->checkAccess('write', '', $_GET['ref_id']) && 
                        !$this->objProperties->isStatisticEnabled())
                {
                        ilUtil::sendInfo($this->lng->txt('frm_statistics_disabled_for_participants'));
                }
                
                // get sort variables from get vars
                $sort_order = isset($_GET['sort_order']) ? $_GET['sort_order']: 'desc';
                $sort_by  = isset($_GET['sort_by']) ? $_GET['sort_by'] : 'ranking';

                if ($sort_by == 'title') $sort_by = 'ranking';
                
                $this->object->Forum->setForumId($this->object->getId());               
                $data = $this->object->Forum->getUserStatistic($ilAccess->checkAccess('moderate_frm', '', $_GET['ref_id']));            

                // title & header columns
                $tbl->setTitle($this->lng->txt('statistic'), 'icon_usr_b.gif', $this->lng->txt('obj_'.$this->object->getType()));
                                
                $header_names = array ($this->lng->txt('frm_statistics_ranking'), $this->lng->txt('login'), $this->lng->txt('lastname'), $this->lng->txt('firstname'));
                         
                $tbl->setHeaderNames($header_names);

                $header_params = array('ref_id' => $this->ref_id, 'cmd' => 'showStatistics');
                $header_fields = array('ranking', 'login', 'lastname', 'firstname');            

                $tbl->setHeaderVars($header_fields,$header_params);
                $tbl->setColumnWidth(array('', '25%', '25%', '25%'));

                // table properties
        $tbl->enable('hits');
        $tbl->enable('sort');
                $tbl->setOrderColumn($sort_by);
                $tbl->setOrderDirection($sort_order);
                $tbl->setLimit(0);
                $tbl->setOffset(0);
                $tbl->setData($data);

                $tbl->render();
                                
                $this->tpl->parseCurrentBlock();                        
        }

Here is the call graph for this function:

ilObjForumGUI::showThreadFramesetObject (  ) 

Output forum frameset.

Definition at line 1020 of file class.ilObjForumGUI.php.

References $_GET, $_SESSION, $ilCtrl, ilObjectGUI::$lng, exit, and ilUtil::sendInfo().

        {
                global $ilUser, $lng, $ilDB, $ilAccess, $ilNavigationHistory, $ilCtrl;
                
                require_once './Modules/Forum/classes/class.ilForum.php';
                require_once './Modules/Forum/classes/class.ilObjForum.php';
                
                $lng->loadLanguageModule('forum');
                
                $forumObj = new ilObjForum($_GET['ref_id']);
                $this->objProperties->setObjId($forumObj->getId());

                if ($_GET['mark_read'])
                {
                        $forumObj->markThreadRead($ilUser->getId(),(int) $this->objCurrentTopic->getId());
                        ilUtil::sendInfo($lng->txt('forums_thread_marked'), true);
                }               
                
                // delete post and its sub-posts
                if ($_GET['action'] == 'ready_delete' && $_POST['confirm'] != '')
                {
                        if(!$this->objCurrentTopic->isClosed() &&
                           ($ilAccess->checkAccess('moderate_frm', '', (int) $_GET['ref_id']) ||
                            ($this->objCurrentPost->isOwner($ilUser->getId()) && !$this->objCurrentPost->hasReplies())))
                        {
                                $frm = new ilForum();
                        
                                $frm->setForumId($forumObj->getId());
                                $frm->setForumRefId($forumObj->getRefId());
                        
                                $dead_thr = $frm->deletePost($this->objCurrentPost->getId());
                                        
                                // if complete thread was deleted ...
                                if ($dead_thr == $this->objCurrentTopic->getId())
                                {
                                        $frm->setWhereCondition('top_frm_fk = '.$ilDB->quote($forumObj->getId()));
                                        $topicData = $frm->getOneTopic();
                        
                                        ilUtil::sendInfo($lng->txt('forums_post_deleted'), true);
                                        
                                        if ($topicData['top_num_threads'] > 0)
                                        {
                                                $this->ctrl->redirect($this, 'showThreads');
                                        }
                                        else
                                        {
                                                $this->ctrl->redirect($this, 'createThread');
                                        }
                                }
                                ilUtil::sendInfo($lng->txt('forums_post_deleted'));
                        }
                }
                
                
                $session_name = 'viewmode_'.$forumObj->getId();
                
                if (isset($_GET['viewmode']))
                {
                        $_SESSION[$session_name] = $_GET['viewmode'];
                }
                if (!$_SESSION[$session_name])
                {
                        $_SESSION[$session_name] = $this->objProperties->getDefaultView() == 1 ? 'tree' : 'flat';
                }
                
                if ($_SESSION[$session_name] == 'tree')
                {
                        include_once('Services/Frameset/classes/class.ilFramesetGUI.php');
                        $fs_gui = new ilFramesetGUI();
                        $fs_gui->setMainFrameName('content');
                        $fs_gui->setSideFrameName('tree');
                        $fs_gui->setFramesetTitle($forumObj->getTitle());
                
                        if (isset($_GET['target']))
                        {
                                $this->ctrl->setParameter($this, 'thr_pk', $this->objCurrentTopic->getId());
                                $fs_gui->setSideFrameSource($this->ctrl->getLinkTarget($this, 'showExplorer'));
                                $this->ctrl->setParameter($this, 'pos_pk', $this->objCurrentPost->getId());
                                $fs_gui->setMainFrameSource($this->ctrl->getLinkTarget($this, 'viewThread').'#'.$this->objCurrentPost->getId());
                        }
                        else
                        {
                                $this->ctrl->setParameter($this, 'thr_pk', $this->objCurrentTopic->getId());
                                $fs_gui->setSideFrameSource($this->ctrl->getLinkTarget($this, 'showExplorer'));
                                $fs_gui->setMainFrameSource($this->ctrl->getLinkTarget($this, 'viewThread'));
                        }
                        $fs_gui->show();
                        exit();
                }
                else
                {
                        if (isset($_GET['target']))
                        {
                                $this->ctrl->setParameter($this, 'thr_pk', $this->objCurrentTopic->getId());
                                $this->ctrl->setParameter($this, 'pos_pk', $this->objCurrentPost->getId());
                                $this->ctrl->redirect($this, 'viewThread', $this->objCurrentPost->getId());
                        }
                        else
                        {
                                $this->ctrl->setParameter($this, 'thr_pk', $this->objCurrentTopic->getId());
                                $this->ctrl->redirect($this, 'viewThread');
                        }
                }
        }

Here is the call graph for this function:

ilObjForumGUI::showThreadsObject (  ) 

list threads of forum

Definition at line 256 of file class.ilObjForumGUI.php.

References ilObjectGUI::getCenterColumnHTML(), and ilObjectGUI::getRightColumnHTML().

Referenced by disableForumNotificationObject(), enableForumNotificationObject(), executeCommand(), and markAllReadObject().

        {
                $this->tpl->setRightContent($this->getRightColumnHTML());
                $this->getCenterColumnHTML();
        }       

Here is the call graph for this function:

Here is the caller graph for this function:

ilObjForumGUI::showUserObject (  ) 

Show user profile.

Definition at line 2510 of file class.ilObjForumGUI.php.

References $_GET, ilObjectGUI::$lng, ilObjectGUI::$tpl, and ilObjectFactory::getInstanceByRefId().

        {
                global $lng, $tpl, $ilAccess, $ilDB;

                if (!$ilAccess->checkAccess('read', '', $_GET['ref_id']))
                {
                        $this->ilias->raiseError($lng->txt('permission_denied'), $this->ilias->error_obj->MESSAGE);
                }
                
                require_once './Modules/Forum/classes/class.ilForum.php';
                require_once ('./Services/User/classes/class.ilObjUserGUI.php');
                
                $lng->loadLanguageModule('forum');
                
                $ref_obj =& ilObjectFactory::getInstanceByRefId($_GET['ref_id']);
                if ($ref_obj->getType() == 'frm')
                {
                        $forumObj = new ilObjForum($_GET['ref_id']);
                        $frm =& $forumObj->Forum;
                        $frm->setForumId($forumObj->getId());
                        $frm->setForumRefId($forumObj->getRefId());
                }
                else
                {
                        $frm =& new ilForum();
                }
                
                $tpl->addBlockFile('ADM_CONTENT', 'adm_content', 'tpl.forums_user_view.html',   'Modules/Forum');               
                
                $_GET['obj_id'] = $_GET['user'];
                $user_gui = new ilObjUserGUI('', $_GET['user'], false, false);
                
                // count articles of user
                if ($ilAccess->checkAccess('moderate_frm', '', $_GET['ref_id']))
                {
                        $numPosts = $frm->countUserArticles(addslashes($_GET['user']));
                }
                else
                {
                        $numPosts = $frm->countActiveUserArticles(addslashes($_GET['user']));   
                }
                $add = array($lng->txt('forums_posts') => $numPosts);
                $user_gui->insertPublicProfile('USR_PROFILE', 'usr_profile', $add);
                
                if ($_GET['backurl'])
                {
                        $tpl->addBlockFile('BUTTONS', 'buttons', 'tpl.buttons.html');
                        $tpl->setCurrentBlock('btn_cell');
                        $tpl->setVariable('BTN_LINK', urldecode($_GET['backurl']));
                        $tpl->setVariable('BTN_TXT', $lng->txt('back'));
                        $tpl->parseCurrentBlock();
                }
                                
                $tpl->setVariable('TPLPATH', $tpl->vars['TPLPATH']);
                
                return true;
        }

Here is the call graph for this function:

ilObjForumGUI::toggleStickinessObject (  ) 

Toggle sticky attribute of a thread.

Definition at line 1382 of file class.ilObjForumGUI.php.

References $_GET, and viewThreadObject().

        {
                global $ilAccess;
                
                if ($ilAccess->checkAccess('moderate_frm', '', $_GET['ref_id']))
                {
                        if ($this->objCurrentTopic->isSticky())
                        {
                                $this->objCurrentTopic->unmakeSticky(); 
                        }
                        else
                        {
                                $this->objCurrentTopic->makeSticky();
                        }
                }
                
                $this->viewThreadObject();
                
                return true;
        }

Here is the call graph for this function:

ilObjForumGUI::toggleThreadNotificationObject (  ) 

Toggle thread notification for current user in notification tab view.

/*

/* public function toggleThreadNotificationTabObject() { global $ilUser;

if ($this->objCurrentTopic->isNotificationEnabled($ilUser->getId())) { $this->objCurrentTopic->disableNotification($ilUser->getId()); ilUtil::sendInfo($this->lng->txt('forums_notification_disabled'), true); } else { $this->objCurrentTopic->enableNotification($ilUser->getId()); ilUtil::sendInfo($this->lng->txt('forums_notification_enabled'), true); }

$this->showThreadNotificationObject();

return true; } Toggle thread notification for current user

Definition at line 1359 of file class.ilObjForumGUI.php.

References ilUtil::sendInfo(), and viewThreadObject().

        {
                global $ilUser;
                
                if ($this->objCurrentTopic->isNotificationEnabled($ilUser->getId()))
                {
                        $this->objCurrentTopic->disableNotification($ilUser->getId());
                        ilUtil::sendInfo($this->lng->txt('forums_notification_disabled'), true);
                }
                else
                {
                        $this->objCurrentTopic->enableNotification($ilUser->getId());
                        ilUtil::sendInfo($this->lng->txt('forums_notification_enabled'), true);
                }
                
                $this->viewThreadObject();
                
                return true;
        }

Here is the call graph for this function:

ilObjForumGUI::updateObject (  ) 

updates object entry in object_data

public

Reimplemented from ilObjectGUI.

Definition at line 148 of file class.ilObjForumGUI.php.

References $_GET, $ilSetting, ilUtil::redirect(), ilUtil::sendInfo(), and ilUtil::stripSlashes().

        {
                global $ilAccess, $ilSetting;

                if (!$ilAccess->checkAccess('write', '', $_GET['ref_id']))
                {
                        $this->ilias->raiseError($this->lng->txt('permission_denied'), $this->ilias->error_obj->MESSAGE);
                }
                
                $this->object->setTitle(ilUtil::stripSlashes(trim($_POST["title"])));
                $this->object->setDescription(ilUtil::stripSlashes(trim($_POST["desc"])));

                $this->objProperties->setDefaultView(((int) $_POST['default_view']));
                $this->objProperties->setAnonymisation(((int) $_POST['anonymized'] == 1) ? true : false);
                if ($ilSetting->get('enable_fora_statistics'))
                {
                        $this->objProperties->setStatisticsStatus(((int) $_POST['statistics_enabled'] == 1) ? true : false);
                }
                $this->objProperties->setPostActivation(((int) $_POST['post_activation'] == 1) ? true : false);
                                
                if (strlen(trim($_POST['title'])))
                {                       
                        $this->objProperties->update();
                        $this->object->update();

                        ilUtil::sendInfo($this->lng->txt('msg_obj_modified'), true);
                        ilUtil::redirect($this->ctrl->getLinkTarget($this, 'edit'));
                }
                else
                {
                        ilUtil::sendInfo($this->lng->txt('frm_title_required'));
                }
                
                $this->showForumProperties();           
        
                return true;
        }

Here is the call graph for this function:

ilObjForumGUI::viewThreadObject (  ) 

View single thread.

Definition at line 1415 of file class.ilObjForumGUI.php.

References $_GET, $_SESSION, $errors, $file, $ilCtrl, ilObjectGUI::$lng, ilObjectGUI::$tpl, ilObject::_exists(), ilFrameTargetInfo::_getFrame(), ilUtil::deliverFile(), displayConfirmPostActivation(), exit, ilUtil::formCheckbox(), forwardInputToOutput(), ilObjectGUI::getCreationMode(), ilNewsItem::getFirstNewsIdForContext(), ilUtil::getImagePath(), ilUtil::getWebspaceDir(), handleFormInput(), ilUtil::Linkbar(), ilUtil::makeClickable(), prepareFormOutput(), ilUtil::prepareFormOutput(), prepareThreadScreen(), ilUtil::sendInfo(), ilUtil::stripSlashes(), and ilUtil::switchColor().

Referenced by askForPostActivationObject(), cancelPostActivationObject(), cancelPostObject(), performPostActivationObject(), performPostAndChildPostsActivationObject(), toggleStickinessObject(), and toggleThreadNotificationObject().

        {
                global $tpl, $lng, $ilUser, $ilAccess, $ilTabs, $rbacsystem,
                        $rbacreview, $ilDB, $ilNavigationHistory, $ilCtrl;
                        
                if (!$ilAccess->checkAccess('read,visible', '', $this->object->getRefId()))
                {
                        $this->ilias->raiseError($lng->txt('permission_denied'), $this->ilias->error_obj->MESSAGE);
                }
                
                require_once './Modules/Forum/classes/class.ilObjForum.php';
                require_once './Modules/Forum/classes/class.ilFileDataForum.php';
                
                $lng->loadLanguageModule('forum');
                
                if (!empty($_POST['addQuote']))
                {
                        $_GET['action'] = 'showreply';
                }

                // add entry to navigation history
                if (!$this->getCreationMode() &&
                        $ilAccess->checkAccess('read', '', $this->object->getRefId()))
                {
                        $ilCtrl->setParameter($this, 'thr_pk', $this->objCurrentTopic->getId());
                        $ilNavigationHistory->addItem($this->object->getRefId(), $ilCtrl->getLinkTarget($this, 'showThreadFrameset'), 'frm');
                }
                
                $forumObj = new ilObjForum($_GET['ref_id']);
                $frm =& $forumObj->Forum;
                
                // save last access
                $forumObj->updateLastAccess($ilUser->getId(), (int) $this->objCurrentTopic->getId());
                
                // mark post read if explorer link was clicked
                if ($this->objCurrentTopic->getId() && $this->objCurrentPost->getId())
                {
                        $forumObj->markPostRead($ilUser->getId(), (int) $this->objCurrentTopic->getId(), (int) $this->objCurrentPost->getId());
                }

                $file_obj = new ilFileDataForum($forumObj->getId(), $this->objCurrentPost->getId());

                $frm->setForumId($forumObj->getId());
                $frm->setForumRefId($forumObj->getRefId());             
                
                
                $this->prepareThreadScreen($forumObj);
                
                $tpl->addBlockFile('ADM_CONTENT', 'adm_content', 'tpl.forums_threads_view.html', 'Modules/Forum');

                $formData = $_POST['formData'];
                // form processing (edit & reply)
                if ($_GET['action'] == 'ready_showreply' || $_GET['action'] == 'ready_showedit')
                {
                        // check form-dates
                        $errors = '';

                        if (trim($formData['message']) == '') $errors .= $lng->txt('forums_the_post').', ';
                        if ($errors != '') $errors = substr($errors, 0, strlen($errors)-2);

                        if ($errors != '')
                        {
                                ilUtil::sendInfo($lng->txt('form_empty_fields').' '.$errors);
                                $_GET['action'] = substr($_GET['action'], 6);
                                $_GET['show_post'] = 1;
                        }
                }

                // delete file
                if (isset($_POST['cmd']['delete_file']))
                {
                        $file_obj->unlinkFiles($_POST['del_file']);
                        ilUtil::sendInfo('File deleted');
                }
                // download file
                if ($_GET['file'])
                {
                        if(!$path = $file_obj->getAbsolutePath(urldecode($_GET['file'])))
                        {
                                ilUtil::sendInfo('Error reading file!');
                        }
                        else
                        {
                                ilUtil::deliverFile($path, urldecode($_GET['file']));
                        }
                }               

                $session_name = 'viewmode_'.$forumObj->getId();
                if ($_SESSION[$session_name] == 'flat')
                {
                        $new_order = 'answers';
                        $orderField = 'frm_posts_tree.date';
                }
                else
                {
                        $new_order = 'date';
                        $orderField = 'frm_posts_tree.rgt';
                }
                                
                // get forum- and thread-data
                $frm->setWhereCondition('top_frm_fk = '.$ilDB->quote($frm->getForumId()));              
                if (is_array($topicData = $frm->getOneTopic()))
                {
                        // Visit-Counter for topic
                        $this->objCurrentTopic->updateVisits();
                        
                        $tpl->setTitle($lng->txt('forums_thread')." \"".$this->objCurrentTopic->getSubject()."\"");                     
                
                        // ********************************************************************************
                        // build location-links
                        include_once('./Modules/Forum/classes/class.ilForumLocatorGUI.php');
                        $frm_loc =& new ilForumLocatorGUI();
                        $frm_loc->setRefId($_GET['ref_id']);
                        $frm_loc->setForum($frm);
                        $frm_loc->setThread($this->objCurrentTopic->getId(), $this->objCurrentTopic->getSubject());
                        $frm_loc->display();
                                                                                                                                                 
                        // set tabs                                     
                        // menu template (contains linkbar, new topic and print thread button)
                        $menutpl =& new ilTemplate('tpl.forums_threads_menu.html', true, true, 'Modules/Forum');
                        
                        // make/unmake sticky                   
                        /*if ($ilAccess->checkAccess('moderate_frm', '', $this->object->getRefId()))
                        {
                                $menutpl->setCurrentBlock('btn_cell');
                                $this->ctrl->setParameter($this, 'thr_pk',  $this->objCurrentTopic->getId());
                                $menutpl->setVariable('BTN_LINK', $this->ctrl->getLinkTarget($this, 'toggleStickiness'));
                                $this->ctrl->clearParameters($this);
                                if ($this->objCurrentTopic->isSticky())
                                {
                                        $menutpl->setVariable('BTN_TXT', $lng->txt('make_topic_non_sticky'));   
                                }
                                else
                                {
                                        $menutpl->setVariable('BTN_TXT', $lng->txt('make_topic_sticky'));
                                }
                                
                                $menutpl->parseCurrentBlock();
                        }*/
                
                        // mark read
                        if ($forumObj->getCountUnread($ilUser->getId(), (int) $this->objCurrentTopic->getId()))
                        {
                                $menutpl->setCurrentBlock('btn_cell');
                                $this->ctrl->setParameter($this, 'mark_read', '1');
                                $this->ctrl->setParameter($this, 'thr_pk',  $this->objCurrentTopic->getId());
                                $menutpl->setVariable('BTN_LINK', $this->ctrl->getLinkTarget($this, 'showThreadFrameset'));
                                $this->ctrl->clearParameters($this);
                                $t_frame = ilFrameTargetInfo::_getFrame('MainContent');
                                $menutpl->setVariable('BTN_TARGET', "target=\"$t_frame\"");
                                $menutpl->setVariable('BTN_TXT', $lng->txt('forums_mark_read'));
                                $menutpl->parseCurrentBlock();
                        }

                        // print thread
                        $menutpl->setCurrentBlock('btn_cell');
                        $this->ctrl->setParameterByClass('ilforumexportgui', 'print_thread', $this->objCurrentTopic->getId());
                        $this->ctrl->setParameterByClass('ilforumexportgui', 'thr_top_fk', $this->objCurrentTopic->getForumId());
                        $menutpl->setVariable('BTN_LINK', $this->ctrl->getLinkTargetByClass('ilforumexportgui', 'printThread'));
                        $menutpl->setVariable('BTN_TARGET', "target=\"_new\"");
                        $menutpl->setVariable('BTN_TXT', $lng->txt('forums_print_thread'));
                        $menutpl->parseCurrentBlock();
                
                        // enable/disable notification
                        if ($this->ilias->getSetting('forum_notification') != 0)
                        {
                                $menutpl->setCurrentBlock('btn_cell');
                                if ($this->objCurrentTopic->isNotificationEnabled($ilUser->getId()))
                                {
                                        $menutpl->setVariable('BTN_TXT', $lng->txt('forums_disable_notification'));
                                }
                                else
                                {
                                        $menutpl->setVariable('BTN_TXT', $lng->txt('forums_enable_notification'));
                                }
                                $this->ctrl->setParameter($this, 'thr_pk', $this->objCurrentTopic->getId());
                                $menutpl->setVariable('BTN_LINK', $this->ctrl->getLinkTarget($this, 'toggleThreadNotification'));
                                $this->ctrl->clearParameters($this);
                                $menutpl->parseCurrentBlock();
                        }
                
                        // ********************************************************************************
                
                        // form processing (edit & reply)
                        if (!$this->objCurrentTopic->isClosed() && ($_GET['action'] == 'ready_showreply' || $_GET['action'] == 'ready_showedit' || $_GET['action'] == 'ready_censor'))
                        {
                                if ($_GET['action'] != 'ready_censor')
                                {
                                        $_GET['show_post'] = 0;
                                                
                                        // Generating new posting
                                        if ($_GET['action'] == 'ready_showreply')
                                        {
                                                // reply: new post                                              
                                                
                                                $status = 1;
                                                $send_activation_mail = false;
                                                
                                                if ($this->objProperties->isPostActivationEnabled())
                                                {
                                                        if (!$ilAccess->checkAccess('moderate_frm', '', (int) $this->object->getRefId()))                                                               
                                                        {
                                                                $status = 0;
                                                                $send_activation_mail = true;                                                           
                                                        }
                                                        else if ($this->objCurrentPost->isAnyParentDeactivated())
                                                        {
                                                                $status = 0;
                                                        }
                                                }                                               

                                                $newPost = $frm->generatePost($topicData['top_pk'], $this->objCurrentTopic->getId(),
                                                                                                          ($this->objProperties->isAnonymized() ? 0 : $ilUser->getId()), $this->handleFormInput($formData['message']),
                                                                                                          $_GET['pos_pk'], $_POST['notify'],
                                                                                                          $formData['subject']
                                                                                                                ? $this->handleFormInput($formData['subject'])
                                                                                                                :  $this->objCurrentTopic->getSubject(),
                                                                                                          ilUtil::stripSlashes($formData['alias']),
                                                                                                          '',
                                                                                                          $status,
                                                                                                          $send_activation_mail);
                                                        
                                                
                                                if (!$ilAccess->checkAccess('moderate_frm', '', (int) $this->object->getRefId())
                                                        && $status == 0)                                                                
                                                {
                                                        ilUtil::sendInfo($lng->txt('forums_post_needs_to_be_activated'));
                                                }
                                                else
                                                {
                                                        ilUtil::sendInfo($lng->txt('forums_post_new_entry'));
                                                }
                                                
                                                if (isset($_FILES['userfile']))
                                                {
                                                        $tmp_file_obj =& new ilFileDataForum($forumObj->getId(), $newPost);
                                                        $tmp_file_obj->storeUploadedFile($_FILES['userfile']);
                                                }               
                                        }
                                        else
                                        {
                                                if((!$ilAccess->checkAccess('moderate_frm', '', (int) $_GET['ref_id']) &&
                                                   !$this->objCurrentPost->isOwner($ilUser->getId())) || $this->objCurrentPost->isCensored())
                                                {
                                                        $this->ilias->raiseError($lng->txt('permission_denied'), $this->ilias->error_obj->MESSAGE);
                                                }
                                                
                                                $this->objCurrentPost->setSubject($formData['subject'] ? $this->handleFormInput($formData['subject']) :  $this->objCurrentPost->getSubject());
                                                $this->objCurrentPost->setMessage($this->handleFormInput($formData['message']));
                                                $this->objCurrentPost->setNotification($_POST['notify'] ? 1 : 0);
                                                $this->objCurrentPost->setChangeDate(date("Y-m-d H:i:s"));
                                                $this->objCurrentPost->setUpdateUserId($ilUser->getId());
                                                
                                                // edit: update post
                                                if ($this->objCurrentPost->update())
                                                {
                                                        $this->objCurrentPost->reload();
                                                        
                                                        // Change news item accordingly
                                                        include_once("./Services/News/classes/class.ilNewsItem.php");
                                                        // note: $this->objCurrentPost->getForumId() does not give us the forum ID here (why?)
                                                        $news_id = ilNewsItem::getFirstNewsIdForContext($forumObj->getId(),
                                                                "frm", $this->objCurrentPost->getId(), "pos");
                                                        if ($news_id > 0)
                                                        {
                                                                $news_item = new ilNewsItem($news_id);
                                                                $news_item->setTitle($this->objCurrentPost->getSubject());
                                                                $news_item->setContent($frm->prepareText(
                                                                        $this->objCurrentPost->getMessage(), 0));
                                                                $news_item->update();
                                                        }
                                                        
                                                        ilUtil::sendInfo($lng->txt('forums_post_modified'));
                                                }
                                                if (isset($_FILES['userfile']))
                                                {
                                                        $file_obj->storeUploadedFile($_FILES['userfile']);
                                                }
                                        }
                
                                        if ($_SESSION['viewmode_'.$forumObj->getId()] == 'tree')
                                        {
                                                $this->ctrl->setParameter($this, 'thr_pk', $this->objCurrentTopic->getId());
                                                $tpl->setVariable('JAVASCRIPT', $this->ctrl->getLinkTarget($this, 'showExplorer'));
                                                $this->ctrl->clearParameters($this);
                                        }

                                } // if ($_GET["cmd"] != "ready_censor")
                                // insert censorship
                                elseif ($_POST['confirm'] != '' && $_GET['action'] == 'ready_censor')
                                {
                                        $frm->postCensorship($this->handleFormInput($formData['cens_message']), $this->objCurrentPost->getId(), 1);
                                }
                                elseif ($_POST['cancel'] != '' && $_GET['action'] == 'ready_censor')
                                {
                                        $frm->postCensorship($this->handleFormInput($formData['cens_message']), $this->objCurrentPost->getId());
                                }
                        }                       

                        // get complete tree of thread  
                        $first_node = $this->objCurrentTopic->getFirstPostNode();
                        $this->objCurrentTopic->setOrderField($orderField);
                        $subtree_nodes = $this->objCurrentTopic->getPostTree($first_node);
                                
                        // no posts
                        if (!$posNum = count($subtree_nodes))
                        {
                                ilUtil::sendInfo($this->lng->txt('forums_no_posts_available')); 
                        }                       
                                        
                        $pageHits = $frm->getPageHits();

                        $z = 0;
                
                        // navigation to browse
                        if ($posNum > $pageHits)
                        {
                                $params = array(
                                        'ref_id'                => $_GET['ref_id'],
                                        'thr_pk'                => $this->objCurrentTopic->getId(),
                                        'orderby'               => $_GET['orderby']
                                );
                
                                if (!$_GET['offset'])
                                {
                                        $Start = 0;
                                }
                                else
                                {
                                        $Start = $_GET['offset'];
                                }
                
                                $linkbar = ilUtil::Linkbar($ilCtrl->getLinkTarget($this, 'viewThread'),
                                        $posNum, $pageHits, $Start, $params);

                                if ($linkbar != '')
                                {
                                        $menutpl->setCurrentBlock('linkbar');
                                        $menutpl->setVariable('LINKBAR', $linkbar);
                                        $menutpl->parseCurrentBlock();
                                }
                        }
                
                        $menutpl->setCurrentBlock('btn_row');
                        $menutpl->parseCurrentBlock();
                        $tpl->setVariable('THREAD_MENU', $menutpl->get());              
                
                        // assistance val for anchor-links
                        $jump = 0;

                        // generate post-dates
                        foreach ($subtree_nodes as $node)
                        {
                                $this->ctrl->clearParameters($this);
                                
                                if ($this->objCurrentPost->getId() && $this->objCurrentPost->getId() == $node->getId())
                                {
                                        $jump++;
                                }
                
                                if ($posNum > $pageHits && $z >= ($Start + $pageHits))
                                {
                                        // if anchor-link was not found ...
                                        if ($this->objCurrentPost->getId() && $jump < 1)
                                        {
                                                $this->ctrl->setParameter($this, 'thr_pk', $this->objCurrentTopic->getId());
                                                $this->ctrl->setParameter($this, 'pos_pk', $this->objCurrentPost->getId());
                                                $this->ctrl->setParameter($this, 'offset', ($Start + $pageHits));
                                                $this->ctrl->setParameter($this, 'orderby', $_GET['orderby']);
                                                $this->ctrl->redirect($this, 'viewThread', $this->objCurrentPost->getId());
                                                exit();
                                        }
                                        else
                                        {
                                                break;
                                        }
                                }
                
                                if (($posNum > $pageHits && $z >= $Start) || $posNum <= $pageHits)
                                {                               
                                        if ($this->objCurrentPost->getId() == $node->getId())
                                        {
                                                # actions for "active" post                                             
                                                if($ilAccess->checkAccess('moderate_frm', '', (int) $_GET['ref_id']) ||
                                                   (!$ilAccess->checkAccess('moderate_frm', '', (int) $_GET['ref_id']) && $node->isActivated()))
                                                {
                                                        if($_GET['action'] == 'showedit' &&
                                                          ((!$ilAccess->checkAccess('moderate_frm', '', (int) $_GET['ref_id']) &&
                                                           !$node->isOwner($ilUser->getId())) || $node->isCensored()))
                                                        {
                                                                $this->ilias->raiseError($lng->txt('permission_denied'), $this->ilias->error_obj->MESSAGE);
                                                        }
                                                        
                                                        // reply/edit
                                                        if (!$this->objCurrentTopic->isClosed() && ($_GET['action'] == 'showreply' || $_GET['action'] == 'showedit'))
                                                        {
                                                                // edit attachments
                                                                if (count($file_obj->getFilesOfPost()) && $_GET['action'] == 'showedit')
                                                                {
                                                                        foreach ($file_obj->getFilesOfPost() as $file)
                                                                        {
                                                                                $tpl->setCurrentBlock('ATTACHMENT_EDIT_ROW');
                                                                                $tpl->setVariable('FILENAME', $file['name']);
                                                                                $tpl->setVariable('CHECK_FILE', ilUtil::formCheckbox(0, 'del_file[]', $file['name']));
                                                                                $tpl->parseCurrentBlock();
                                                                        }
                        
                                                                        $tpl->setCurrentBlock('reply_attachment_edit');
                                                                        $tpl->setVariable('TXT_ATTACHMENTS_EDIT', $lng->txt('forums_attachments_edit'));
                                                                        $tpl->setVariable('ATTACHMENT_EDIT_DELETE', $lng->txt('forums_delete_file'));
                                                                        $tpl->parseCurrentBlock();
                                                                }
                        
                                                                // add attachments
                                                                $tpl->setCurrentBlock('reply_attachment');
                                                                $tpl->setVariable('TXT_ATTACHMENTS_ADD', $lng->txt('forums_attachments_add'));
                                                                $tpl->setVariable('BUTTON_UPLOAD', $lng->txt('upload'));
                                                                $tpl->parseCurrentBlock();
                                                                $tpl->setCurrentBlock('reply_post');
                                                                $tpl->setVariable('REPLY_ANKER', $node->getId());
                        
                                                                if ($this->objProperties->isAnonymized() && $_GET['action'] == 'showreply')
                                                                {
                                                                        $tpl->setVariable('TXT_FORM_ALIAS', $lng->txt('forums_your_name'));
                                                                        $tpl->setVariable('TXT_ALIAS_INFO', $lng->txt('forums_use_alias'));
                                                                }
        
                                                                $tpl->setVariable('TXT_FORM_SUBJECT', $lng->txt('forums_subject'));
                                                                if ($_GET['action'] == 'showreply')
                                                                {
                                                                        $tpl->setVariable('TXT_FORM_MESSAGE', $lng->txt('forums_your_reply'));
                                                                }
                                                                else
                                                                {
                                                                        $tpl->setVariable('TXT_FORM_MESSAGE', $lng->txt('forums_edit_post'));
                                                                }
        
                                                                if ($_GET['action'] == 'showreply')
                                                                {
                                                                        if ($this->objProperties->isAnonymized())
                                                                        {
                                                                                $tpl->setVariable('ALIAS_VALUE',
                                                                                        ($_GET['show_post'] == 1 ?
                                                                                                ilUtil::prepareFormOutput($_POST['formData']['alias'], true) :
                                                                                                ''));
                                                                        }
        
                                                                        $tpl->setVariable('SUBJECT_VALUE',
                                                                                ($_GET['show_post'] == 1 ?
                                                                                        $this->forwardInputToOutput($_POST['formData']['subject']) :
                                                                                        $this->prepareFormOutput($this->objCurrentTopic->getSubject())));
        
                                                                        if (!empty($_POST['addQuote']))
                                                                        {
                                                                                $tpl->setVariable('MESSAGE_VALUE',
                                                                                        ($_GET['show_post'] == 1 ?
                                                                                                ilUtil::prepareFormOutput($_POST['formData']['message'], true) :
                                                                                                $frm->prepareText($node->getMessage(), 1, $node->getLoginName())."\n".
                                                                                                ilUtil::prepareFormOutput($_POST['formData']['message'], true)
                                                                                                ));
                                                                        }
                                                                        else
                                                                        {
                                                                                $tpl->setVariable('MESSAGE_VALUE',
                                                                                        ($_GET['show_post'] == 1 ?
                                                                                                ilUtil::prepareFormOutput($_POST['formData']['message'], true) :
                                                                                                ''));
                                                                        }
                                                                }
                                                                else
                                                                {
                                                                        $tpl->setVariable('SUBJECT_VALUE',
                                                                                ($_GET['show_post'] == 1 ?
                                                                                        $this->forwardInputToOutput($_POST['formData']['subject']) :
                                                                                        $this->prepareFormOutput($node->getSubject())));
                                                                        $tpl->setVariable('MESSAGE_VALUE',
                                                                                ($_GET['show_post'] == 1 ?
                                                                                        ilUtil::prepareFormOutput($_POST['formData']['message'], true) :
                                                                                        $frm->prepareText($node->getMessage(), 2)));
                                                                }
                                                                
                                                                // NOTIFY
                                                                include_once 'Services/Mail/classes/class.ilMail.php';
                                                                $umail = new ilMail($_SESSION['AccountId']);
        
                                                                if ($rbacsystem->checkAccess('mail_visible', $umail->getMailObjectReferenceId()))
                                                                {
                                                                        global $ilUser;
        
                                                                        // only if gen. notification is disabled and forum isn't anonymous
                                                                        if (!$frm->isThreadNotificationEnabled($ilUser->getId(), $node->getThreadId()) &&
                                                                                !$this->objProperties->isAnonymized())
                                                                        {
                                                                                $tpl->setCurrentBlock('notify');
                                                                                $tpl->setVariable('NOTIFY', $lng->txt('forum_notify_me'));
        
                                                                                if($_GET['action'] == 'showreply')
                                                                                {
                                                                                        $tpl->setVariable('NOTIFY_CHECKED', $_POST['notify'] ? ' checked="checked"' : '');
                                                                                }
                                                                                else if($_GET['action'] == 'showedit')
                                                                                {
                                                                                        if(isset($_POST['SUB']))
                                                                                        {
                                                                                                $tpl->setVariable('NOTIFY_CHECKED', $_POST['notify'] ? ' checked="checked"' : '');      
                                                                                        }
                                                                                        else
                                                                                        {
                                                                                                $tpl->setVariable('NOTIFY_CHECKED', $node->isNotificationEnabled() ? "checked=\"checked\"" : '');       
                                                                                        }                                                               
                                                                                }
                                                                                
                                                                                $tpl->parseCurrentBlock();
                                                                        }
                                                                }
                                                                
                                                                if ($_GET['action'] == 'showreply' || !empty($_POST['addQuote']))
                                                                {
                                                                        $tpl->setCurrentBlock('quotation');
                                                                        $tpl->setVariable('TXT_ADD_QUOTE', $lng->txt('forum_add_quote'));
                                                                        $tpl->parseCurrentBlock();
                                                                }
        
                                                                $tpl->setVariable('SUBMIT', $lng->txt('submit'));                                                       
                                                                $tpl->setVariable('CANCEL_FORM_TXT', $lng->txt('cancel'));
                                                                                                                        
                                                                $tpl->setVariable('RESET', $lng->txt('reset'));
                                                                $this->ctrl->setParameter($this, 'action', 'ready_'.$_GET['action']);
                                                                $this->ctrl->setParameter($this, 'pos_pk', $node->getId());
                                                                $this->ctrl->setParameter($this, 'thr_pk', $node->getThreadId());
                                                                $this->ctrl->setParameter($this, 'offset', $Start);
                                                                $this->ctrl->setParameter($this, 'orderby', $_GET['orderby']);
                                                                $tpl->setVariable('FORMACTION', $this->ctrl->getLinkTarget($this, 'viewThread', $node->getId()));
                                                                $this->ctrl->clearParameters($this);
                                                                $tpl->parseCurrentBlock('reply_post');
                        
                                                        } // if ($_GET['action'] == 'showreply' || $_GET['action'] == 'showedit')
                                                        else if (!$this->objCurrentTopic->isClosed() && $_GET['action'] == 'delete')
                                                        {
                                                                if ($ilAccess->checkAccess('moderate_frm', '', (int) $_GET['ref_id']) ||
                                                                   ($node->isOwner($ilUser->getId()) && !$node->hasReplies()))
                                                                {
                                                                        // confirmation: delete                                                 
                                                                        $tpl->setCurrentBlock('kill_cell');
                                                                        $tpl->setVariable('KILL_ANKER', $node->getId());
                                                                        $tpl->setVariable('KILL_SPACER', "<hr noshade=\"noshade\" width=\"100%\" size=\"1\" align=\"center\" />");
                                                                        $tpl->setVariable('TXT_KILL', $lng->txt('forums_info_delete_post'));
                                                                        $this->ctrl->setParameter($this, 'action', 'ready_delete');
                                                                        $this->ctrl->setParameter($this, 'pos_pk', $node->getId());
                                                                        $this->ctrl->setParameter($this, 'thr_pk', $node->getThreadId());
                                                                        $this->ctrl->setParameter($this, 'offset', $Start);
                                                                        $this->ctrl->setParameter($this, 'orderby', $_GET['orderby']);
                                                                        $tpl->setVariable('DEL_FORMACTION', $this->ctrl->getLinkTarget($this, 'showThreadFrameset'));
                                                                        $this->ctrl->clearParameters($this);
                                                                        $t_frame = ilFrameTargetInfo::_getFrame('MainContent');
                                                                        $tpl->setVariable('DEL_FORM_TARGET', $t_frame);
                                                                        $tpl->setVariable('CANCEL_BUTTON', $lng->txt('cancel'));
                                                                        $tpl->setVariable('CONFIRM_BUTTON', $lng->txt('confirm'));
                                                                        $tpl->parseCurrentBlock('kill_cell');
                                                                }
                                                        } // else if ($_GET['action'] == 'delete')
                                                        else if (!$this->objCurrentTopic->isClosed() && $_GET['action'] == 'censor')
                                                        {
                                                                if ($ilAccess->checkAccess('moderate_frm', '', (int) $_GET['ref_id']))
                                                                {
                                                                        // confirmation: censor / remove censorship                                                             
                                                                        $tpl->setCurrentBlock('censorship_cell');
                                                                        $tpl->setVariable('CENS_ANKER', $node->getId());
                                                                        $tpl->setVariable('CENS_SPACER',"<hr noshade=\"noshade\" width=\"100%\" size=\"1\" align=\"center\">");
                                                                        $this->ctrl->setParameter($this, 'action', 'ready_censor');
                                                                        $this->ctrl->setParameter($this, 'pos_pk', $node->getId());
                                                                        $this->ctrl->setParameter($this, 'thr_pk', $node->getThreadId());
                                                                        $this->ctrl->setParameter($this, 'offset', $Start);
                                                                        $this->ctrl->setParameter($this, 'orderby', $_GET['orderby']);
                                                                        $tpl->setVariable('CENS_FORMACTION', $this->ctrl->getLinkTarget($this, 'viewThread'));
                                                                        $this->ctrl->clearParameters($this);
                                                                        $tpl->setVariable('TXT_CENS_MESSAGE', $lng->txt('forums_the_post'));
                                                                        $tpl->setVariable('TXT_CENS_COMMENT', $lng->txt('forums_censor_comment').':');
                                                                        $tpl->setVariable('CENS_MESSAGE', $frm->prepareText($node->getCensorshipComment(), 2));
                                                                        $tpl->setVariable('CANCEL_BUTTON', $lng->txt('cancel'));
                                                                        $tpl->setVariable('CONFIRM_BUTTON', $lng->txt('confirm'));
                
                                                                        if ($node->isCensored())
                                                                        {
                                                                                $tpl->setVariable('TXT_CENS', $lng->txt('forums_info_censor2_post'));
                                                                                $tpl->setVariable('CANCEL_BUTTON', $lng->txt('yes'));
                                                                                $tpl->setVariable('CONFIRM_BUTTON', $lng->txt('no'));
                                                                        }
                                                                        else
                                                                        {
                                                                                $tpl->setVariable('TXT_CENS', $lng->txt('forums_info_censor_post'));
                                                                        }
                
                                                                        $tpl->parseCurrentBlock('censorship_cell');
                                                                }
                                                        }
                                                        else if (!$this->objCurrentTopic->isClosed() && $this->displayConfirmPostActivation())
                                                        {
                                                                if ($ilAccess->checkAccess('moderate_frm', '', (int) $_GET['ref_id']))
                                                                {
                                                                        // confirmation: activate                                                                                                                       
                                                                        $tpl->setCurrentBlock('confirm_activation');
                                                                        $this->ctrl->setParameter($this, 'pos_pk', $node->getId());
                                                                        $this->ctrl->setParameter($this, 'thr_pk', $node->getThreadId());
                                                                        $this->ctrl->setParameter($this, 'offset', $Start);
                                                                        $this->ctrl->setParameter($this, 'orderby', $_GET['orderby']);
                                                                        $tpl->setVariable('ACT_FORMACTION', $this->ctrl->getFormAction($this, 'performPostActivation'));
                                                                        $tpl->setVariable('ACT_SPACER', "<hr noshade=\"noshade\" width=\"100%\" size=\"1\" align=\"center\">");
                                                                        $tpl->setVariable('ACT_ANKER', $node->getId());
                                                                        $tpl->setVariable('TXT_ACT', $lng->txt('activate_post_txt'));                                                           
                                                                        $tpl->setVariable('CONFIRM_BUTTON', $lng->txt('activate_only_current'));
                                                                        $tpl->setVariable('CMD_CONFIRM', 'performPostActivation');
                                                                        $tpl->setVariable('CONFIRM_BRANCH_BUTTON', $lng->txt('activate_current_and_childs'));
                                                                        $tpl->setVariable('CMD_CONFIRM_BRANCH', 'performPostAndChildPostsActivation');
                                                                        $tpl->setVariable('CANCEL_BUTTON',$lng->txt('cancel'));
                                                                        $tpl->setVariable('CMD_CANCEL', 'cancelPostActivation');
                                                                        $this->ctrl->clearParameters($this);
                                                                        $tpl->parseCurrentBlock('confirm_activation');
                                                                }
                                                        } // else if ($this->displayConfirmPostActivation())
                                                        /*else if ($this->displayConfirmPostDeactivation())
                                                        {
                                                                if ($ilAccess->checkAccess('moderate_frm', '', (int) $_GET['ref_id']))
                                                                {
                                                                        // confirmation: deactivate     
                                                                        $tpl->setCurrentBlock('confirm_deactivation');
                                                                        $this->ctrl->setParameter($this, 'pos_pk', $node->getId());
                                                                        $this->ctrl->setParameter($this, 'thr_pk', $node->getThreadId());
                                                                        $this->ctrl->setParameter($this, 'offset', $Start);
                                                                        $this->ctrl->setParameter($this, 'orderby', $_GET['orderby']);
                                                                        $tpl->setVariable('DEACT_FORMACTION', $this->ctrl->getFormAction($this, 'performPostDeactivation'));
                                                                        $tpl->setVariable('DEACT_SPACER', "<hr noshade=\"noshade\" width=\"100%\" size=\"1\" align=\"center\">");
                                                                        $tpl->setVariable('DEACT_ANKER', $node->getId());
                                                                        $tpl->setVariable('TXT_DEACT', $lng->txt('deactivate_post_txt'));
                                                                        $tpl->setVariable('CONFIRM_BUTTON', $lng->txt('deactivate_current_and_childs'));
                                                                        $tpl->setVariable('CMD_CONFIRM', 'performPostDeactivation');
                                                                        $tpl->setVariable('CANCEL_BUTTON',$lng->txt('cancel'));
                                                                        $tpl->setVariable('CMD_CANCEL', 'cancelPostDeactivation');
                                                                        $this->ctrl->clearParameters($this);
                                                                        $tpl->parseCurrentBlock('confirm_deactivation');
                                                                }
                                                        } // else if ($this->displayConfirmPostDeactivation())
                                                        */
                                                }
                                        } // if ($this->objCurrentPost->getId() == $node->getId())                              
                                        
                                        if ($this->objCurrentPost->getId() != $node->getId() ||
                                                ($_GET['action'] != 'showreply' &&
                                                 $_GET['action'] != 'showedit' &&
                                                 $_GET['action'] != 'censor' &&
                                                 $_GET['action'] != 'delete' &&
                                                 #!$this->displayConfirmPostDeactivation() &&
                                                 !$this->displayConfirmPostActivation()
                                                ))
                                        {
                                                if($ilAccess->checkAccess('moderate_frm', '', (int) $_GET['ref_id']) ||
                                                   (!$ilAccess->checkAccess('moderate_frm', '', (int) $_GET['ref_id']) && $node->isActivated()))
                                                {
                                                        # buttons for every post except the "active"                                            
                                                        if (!$this->objCurrentTopic->isClosed() &&
                                                           ($ilAccess->checkAccess('moderate_frm', '', (int) $_GET['ref_id']) ||
                                                           ($node->isOwner($ilUser->getId()) && !$node->hasReplies())))
                                                        {
                                                                // button: delete                                                       
                                                                $tpl->setCurrentBlock('del_cell');                                                      
                                                                $this->ctrl->setParameter($this, 'action', 'delete');
                                                                $this->ctrl->setParameter($this, 'pos_pk', $node->getId());
                                                                $this->ctrl->setParameter($this, 'thr_pk', $node->getThreadId());
                                                                $this->ctrl->setParameter($this, 'offset', $Start);
                                                                $this->ctrl->setParameter($this, 'orderby', $_GET['orderby']);
                                                                $tpl->setVariable('DEL_LINK', $this->ctrl->getLinkTarget($this, 'viewThread', $node->getId()));                                                 
                                                                $tpl->setVariable('DEL_BUTTON', $lng->txt('delete'));
                                                                $this->ctrl->clearParameters($this);
                                                                $tpl->parseCurrentBlock('del_cell');
                                                        }
                                                        
                                                        if (!$this->objCurrentTopic->isClosed() &&
                                                                $ilAccess->checkAccess('moderate_frm', '', (int) $_GET['ref_id']))
                                                        {       
                                                                // button: censor                                                       
                                                                $tpl->setCurrentBlock('cens_cell');
                                                                $this->ctrl->setParameter($this, 'action', 'censor');
                                                                $this->ctrl->setParameter($this, 'pos_pk', $node->getId());
                                                                $this->ctrl->setParameter($this, 'thr_pk', $node->getThreadId());
                                                                $this->ctrl->setParameter($this, 'offset', $Start);
                                                                $this->ctrl->setParameter($this, 'orderby', $_GET['orderby']);                                                                  
                                                                $tpl->setVariable('CENS_LINK', $this->ctrl->getLinkTarget($this, 'viewThread', $node->getId()));                                                        
                                                                $tpl->setVariable('CENS_BUTTON', $lng->txt('censorship'));
                                                                $this->ctrl->clearParameters($this);
                                                                $tpl->parseCurrentBlock('cens_cell');
                                                                
                                                                // button: activation/deactivation                                                      
                                                                $tpl->setCurrentBlock('activate_deactivate_cell');
                                                                $this->ctrl->setParameter($this, 'pos_pk', $node->getId());
                                                                $this->ctrl->setParameter($this, 'thr_pk', $node->getThreadId());
                                                                $this->ctrl->setParameter($this, 'offset', $Start);
                                                                $this->ctrl->setParameter($this, 'orderby', $_GET['orderby']);
                                                                /*if ($node->isActivated())
                                                                {
                                                                        $tpl->setVariable('ACTIVATE_DEACTIVATE_BUTTON', $lng->txt('deactivate_post'));
                                                                        $tpl->setVariable('ACTIVATE_DEACTIVATE_LINK', $this->ctrl->getLinkTarget($this, 'askForPostDeactivation', $node->getId()));
                                                                }
                                                                else
                                                                */
                                                                if (!$node->isActivated())
                                                                {
                                                                        $tpl->setVariable('ACTIVATE_DEACTIVATE_BUTTON', $lng->txt('activate_post'));
                                                                        $tpl->setVariable('ACTIVATE_DEACTIVATE_LINK', $this->ctrl->getLinkTarget($this, 'askForPostActivation', $node->getId()));
                                                                }                       
                                                                $this->ctrl->clearParameters($this);                    
                                                                $tpl->parseCurrentBlock('activate_deactivate_cell');
                                                        }
                                                        
                                                        // button: edit article
                                                        if (!$this->objCurrentTopic->isClosed() &&
                                                                ($node->isOwner($ilUser->getId()) ||
                                                                 $ilAccess->checkAccess('moderate_frm', '', (int) $_GET['ref_id'])) &&                                                                  
                                                                 !$node->isCensored())
                                                        {
                                                                $tpl->setCurrentBlock('edit_cell');
                                                                $this->ctrl->setParameter($this, 'action', 'showedit');
                                                                $this->ctrl->setParameter($this, 'pos_pk', $node->getId());
                                                                $this->ctrl->setParameter($this, 'thr_pk', $node->getThreadId());
                                                                $this->ctrl->setParameter($this, 'offset', $Start);
                                                                $this->ctrl->setParameter($this, 'orderby', $_GET['orderby']);
                                                                $tpl->setVariable('EDIT_LINK', $this->ctrl->getLinkTarget($this, 'viewThread', $node->getId()));
                                                                $tpl->setVariable('EDIT_BUTTON', $lng->txt('edit'));
                                                                $this->ctrl->clearParameters($this);
                                                                $tpl->parseCurrentBlock('edit_cell');
                                                        }                       
                                                        
                                                        // button: reply
                                                        if (!$this->objCurrentTopic->isClosed() &&
                                                                $ilAccess->checkAccess('add_post', '', (int) $_GET['ref_id']) && 
                                                                !$node->isCensored())
                                                        {                                               
                                                                $tpl->setCurrentBlock('reply_cell');
                                                                $this->ctrl->setParameter($this, 'action', 'showreply');
                                                                $this->ctrl->setParameter($this, 'pos_pk', $node->getId());
                                                                $this->ctrl->setParameter($this, 'offset', $Start);
                                                                $this->ctrl->setParameter($this, 'orderby', $_GET['orderby']);
                                                                $this->ctrl->setParameter($this, 'thr_pk', $node->getThreadId());
                                                                $tpl->setVariable('REPLY_LINK', $this->ctrl->getLinkTarget($this, 'viewThread', $node->getId()));
                                                                $tpl->setVariable('REPLY_BUTTON', $lng->txt('reply'));
                                                                $this->ctrl->clearParameters($this);
                                                                $tpl->parseCurrentBlock('reply_cell');                                                  
                                                        }
                                                        
                                                        // button: mark read
                                                        if (!$node->isRead($ilUser->getId()))
                                                        {       
                                                                $tpl->setCurrentBlock('read_cell');
                                                                $this->ctrl->setParameter($this, 'pos_pk', $node->getId());
                                                                $this->ctrl->setParameter($this, 'thr_pk', $node->getThreadId());
                                                                $this->ctrl->setParameter($this, 'offset', $Start);
                                                                $this->ctrl->setParameter($this, 'orderby', $_GET['orderby']);
                                                                $tpl->setVariable('READ_LINK', $this->ctrl->getLinkTarget($this, 'viewThread', $node->getId()));
                                                                $tpl->setVariable('READ_BUTTON', $lng->txt('is_read'));
                                                                $this->ctrl->clearParameters($this);
                                                                $tpl->parseCurrentBlock();
                                                        }                                                                               
                                                        
                                                        // button: print
                                                        if (!$node->isCensored())
                                                        {                                                       
                                                                $tpl->setCurrentBlock('print_cell');
                                                                $this->ctrl->setParameterByClass('ilforumexportgui', 'print_post', $node->getId());
                                                                $this->ctrl->setParameterByClass('ilforumexportgui', 'top_pk', $node->getForumId());
                                                                $this->ctrl->setParameterByClass('ilforumexportgui', 'thr_pk', $node->getThreadId());
                                                                $tpl->setVariable('PRINT_LINK', $this->ctrl->getLinkTargetByClass('ilforumexportgui', 'printPost'));
                                                                $tpl->setVariable('PRINT_BUTTON', $lng->txt('print'));
                                                                $this->ctrl->clearParameters($this);
                                                                $tpl->parseCurrentBlock();                                                                      
                                                        }
                                                }
                                        } // if ($this->objCurrentPost->getId() != $node->getId())      
                                        
                                        // anker for every post                                 
                                        $tpl->setVariable('POST_ANKER', $node->getId());                                        
                                        
                                        //permanent link for every post                                                                                                                         
                                        $tpl->setVariable('PERMA_LINK', ILIAS_HTTP_PATH."/goto.php?target="."frm"."_".$this->object->getRefId()."_".$node->getThreadId()."_".$node->getId()."&client_id=".CLIENT_ID);
                                        $tpl->setVariable('TXT_PERMA_LINK', $lng->txt('perma_link'));
                                        $tpl->setVariable('PERMA_TARGET', '_top');
                                        $tpl->setVariable('IMG_POSTING', ilUtil::getImagePath('icon_posting_s.gif'));                                   
                                                                                
                                        // download post attachments
                                        $tmp_file_obj =& new ilFileDataForum($forumObj->getId(), $node->getId());
                                        if (count($tmp_file_obj->getFilesOfPost()))
                                        {
                                                if ($node->getId() != $this->objCurrentPost->getId() || $_GET['action'] != 'showedit')
                                                {
                                                        foreach ($tmp_file_obj->getFilesOfPost() as $file)
                                                        {
                                                                $tpl->setCurrentBlock('attachment_download_row');
                                                                $this->ctrl->setParameter($this, 'pos_pk', $node->getId());
                                                                $this->ctrl->setParameter($this, 'file', urlencode($file['name']));
                                                                $tpl->setVariable('HREF_DOWNLOAD', $this->ctrl->getLinkTarget($this, 'viewThread'));
                                                                $tpl->setVariable('TXT_FILENAME', $file['name']);
                                                                $this->ctrl->clearParameters($this);
                                                                $tpl->parseCurrentBlock();
                                                        }
                                                        $tpl->setCurrentBlock('attachments');
                                                        $tpl->setVariable('TXT_ATTACHMENTS_DOWNLOAD',$lng->txt('forums_attachments'));
                                                        $tpl->setVariable('DOWNLOAD_IMG', ilUtil::getImagePath('icon_attachment.gif'));
                                                        $tpl->setVariable('TXT_DOWNLOAD_ATTACHMENT', $lng->txt('forums_download_attachment'));
                                                        $tpl->parseCurrentBlock();
                                                }
                                        }
                
                                        $tpl->setCurrentBlock('posts_row');
                                        $rowCol = ilUtil::switchColor($z, 'tblrow1', 'tblrow2');
                                        if ((  $_GET['action'] != 'delete' && $_GET['action'] != 'censor' && 
                                                   #!$this->displayConfirmPostDeactivation() &&                                             
                                                   !$this->displayConfirmPostActivation()
                                                ) 
                                                || $this->objCurrentPost->getId() != $node->getId())
                                        {
                                                $tpl->setVariable('ROWCOL', $rowCol);
                                        }
                                        else
                                        {
                                                // highlight censored posts
                                                $rowCol = 'tblrowmarked';
                                        }
                                        
                                        // post is censored
                                        if ($node->isCensored())
                                        {
                                                // display censorship advice
                                                if ($_GET['action'] != 'censor')
                                                {
                                                        $tpl->setVariable('TXT_CENSORSHIP_ADVICE', $this->lng->txt('post_censored_comment_by_moderator'));
                                                }
                                                
                                                // highlight censored posts
                                                $rowCol = 'tblrowmarked';
                                        }                               
                                        
                                        // set row color
                                        $tpl->setVariable('ROWCOL', $rowCol);                                   
                
                                        // get author data
                                        unset($author);
                                        if (ilObject::_exists($node->getUserId()))
                                        {
                                                $author = $frm->getUser($node->getUserId());
                                        }
                                        else
                                        {
                                                $node->setUserId(0);
                                        }
                
                                        if ($this->objProperties->isAnonymized())
                                        {
                                                $usr_data = array(
                                                        'usr_id' => 0,
                                                        'login' => $node->getUserAlias(),
                                                        'public_profile' => 'n'
                                                );
                                        }                                       
                                        else
                                        {
                                                // GET USER DATA, USED FOR IMPORTED USERS                                                                                       
                                                $usr_data = $frm->getUserData($node->getUserId(), $node->getImportName());
                                        }
                
                                        $this->ctrl->setParameter($this, 'pos_pk', $node->getId());
                                        $this->ctrl->setParameter($this, 'thr_pk', $node->getThreadId());
                                        $backurl = urlencode($this->ctrl->getLinkTarget($this, 'viewThread', $node->getId()));

                                        // get create- and update-dates
                                        if ($node->getUpdateUserId() > 0)
                                        {
                                                $span_class = '';
                
                                                // last update from moderator?
                                                $posMod = $frm->getModeratorFromPost($node->getId());
                
                                                if (is_array($posMod) && $posMod['top_mods'] > 0)
                                                {
                                                        $MODS = $rbacreview->assignedUsers($posMod['top_mods']);
                                                        
                                                        if (is_array($MODS))
                                                        {
                                                                if (in_array($node->getUpdateUserId(), $MODS))
                                                                        $span_class = 'moderator_small';
                                                        }
                                                }
                
                                                $node->setChangeDate($frm->convertDate($node->getChangeDate()));

                                                $last_user_data = $frm->getUserData($node->getUpdateUserId());
                                                if ($span_class == '')
                                                        $span_class = 'small';
                
                
                                                if($last_user_data['usr_id'])
                                                {
                                                        if ($last_user_data['public_profile'] == 'n')
                                                        {
                                                                $edited_author = $last_user_data['login'];
                                                        }
                                                        else
                                                        {
                                                                $this->ctrl->setParameter($this, 'backurl', $backurl);
                                                                $this->ctrl->setParameter($this, 'thr_pk', $node->getThreadId());
                                                                $this->ctrl->setParameter($this, 'user', $last_user_data['usr_id']);
                                                                $edited_author =  $this->ctrl->getLinkTarget($this, 'showUser');
                                                                $edited_author = "<a href=\"".$edited_author."\">".$last_user_data['login']."</a>";
                                                                $this->ctrl->clearParameters($this);
                                                        }
                                                }
                                                else
                                                {
                                                        $edited_author = $last_user_data['login'];
                                                }

                                                $tpl->setVariable('POST_UPDATE', $lng->txt('edited_at').': '.
                                                        $node->getChangeDate().' - '.strtolower($lng->txt('by')).' '.$edited_author);

                                        } // if ($node->getUpdateUserId() > 0)
                                        
                                        // if post is not activated display message for the owner
                                        if(!$node->isActivated() && $node->isOwner($ilUser->getId()))
                                        {
                                                $tpl->setVariable('POST_NOT_ACTIVATED_YET', $this->lng->txt('frm_post_not_activated_yet'));
                                        }                               
                                        
                                        if ($this->objProperties->isAnonymized())
                                        {
                                                if ($usr_data['login'] != '') $tpl->setVariable('AUTHOR', $usr_data['login']);
                                                else $tpl->setVariable('AUTHOR', $lng->txt('forums_anonymous'));
                                        }
                                        else
                                        {
                                                if ($node->getUserId())
                                                {
                                                        $user_obj = new ilObjUser($usr_data['usr_id']);
                                                        // user image
                                                        $webspace_dir = ilUtil::getWebspaceDir();
                                                        $image_dir = $webspace_dir.'/usr_images';
                                                        $xthumb_file = $image_dir.'/usr_'.$user_obj->getID().'_xsmall.jpg';
                                                        if ($user_obj->getPref('public_upload') == 'y' &&
                                                                $user_obj->getPref('public_profile') == 'y' &&
                                                                @is_file($xthumb_file))
                                                        {
                                                                $tpl->setCurrentBlock('usr_image');
                                                                $tpl->setVariable('USR_IMAGE', $xthumb_file.'?t='.rand(1, 99999));
                                                                $tpl->parseCurrentBlock();
                                                                //$tpl->setCurrentBlock('posts_row');
                                                        }
                                                        $tpl->setCurrentBlock('posts_row');

                                                        if ($usr_data['public_profile'] == 'n')
                                                        {
                                                                $tpl->setVariable('AUTHOR',     $usr_data['login']);
                                                        }
                                                        else
                                                        {
                                                                $tpl->setVariable('TXT_REGISTERED', $lng->txt('registered_since').':');
                                                                $tpl->setVariable('REGISTERED_SINCE',$frm->convertDate($author->getCreateDate()));              
                                                                $this->ctrl->setParameter($this, 'backurl', $backurl);
                                                                $this->ctrl->setParameter($this, 'thr_pk', $node->getThreadId());
                                                                $this->ctrl->setParameter($this, 'user', $usr_data['usr_id']);
                                                                $href = $this->ctrl->getLinkTarget($this, 'showUser');
                                                                $tpl->setVariable('AUTHOR',     "<a href=\"".$href."\">".$usr_data['login']."</a>");
                                                        }                       
                                                        
                                                        if ($ilAccess->checkAccess('moderate_frm', '', $_GET['ref_id']))
                                                        {
                                                                $numPosts = $frm->countUserArticles($author->id);
                                                        }
                                                        else
                                                        {
                                                                $numPosts = $frm->countActiveUserArticles($author->id); 
                                                        }
                                                        
                                                        $tpl->setVariable('TXT_NUM_POSTS', $lng->txt('forums_posts').':');
                                                        $tpl->setVariable('NUM_POSTS', $numPosts);

                                                        if ($ilAccess->checkAccess('moderate_frm', '', $_GET['ref_id']) && $usr_data['public_profile'] != 'n')
                                                        {
                                                                $tpl->setVariable('USR_NAME', $usr_data['firstname'].' '.$usr_data['lastname']);
                                                        }
                                                }
                                                else
                                                {
                                                        $tpl->setCurrentBlock('posts_row');
                                                        $tpl->setVariable('AUTHOR', $usr_data['login']);
                                                }
                                        }

                                        // make links in post usable
                                        $node->setMessage(ilUtil::makeClickable($node->getMessage()));
                
                                        // prepare post
                                        $node->setMessage($frm->prepareText($node->getMessage()));
                
                                        $tpl->setVariable('TXT_CREATE_DATE', $lng->txt('forums_thread_create_date'));
                
                                        if ($node->isRead($ilUser->getId()))
                                        {
                                                $tpl->setVariable('SUBJECT', $node->getSubject());
                                        }
                                        else
                                        {
                                                if ($forumObj->isNew($ilUser->getId(), $node->getThreadId(), $node->getId()))
                                                {
                                                        $tpl->setVariable('SUBJECT', '<i><b>'.$node->getSubject().'</b></i>');
                                                        $tpl->setVariable('TXT_MARK_ICON', $this->lng->txt('new'));
                                                        $tpl->setVariable('IMG_MARK_ICON', ilUtil::getImagePath('icon_new.gif'));
                                                }
                                                else
                                                {
                                                        
                                                        $tpl->setVariable('SUBJECT', '<b>'.$node->getSubject().'</b>');
                                                        $tpl->setVariable('TXT_MARK_ICON', $this->lng->txt('unread'));
                                                        $tpl->setVariable('IMG_MARK_ICON', ilUtil::getImagePath('icon_unread.gif'));
                                                }
                                        }
                
                                        $tpl->setVariable('POST_DATE', $frm->convertDate($node->getCreateDate()));
                                        $tpl->setVariable('SPACER', "<hr noshade width=100% size=1 align='center' />");
                                                
                                        if (!$node->isCensored() ||
                                                ($this->objCurrentPost->getId() == $node->getId() && $_GET['action'] == 'censor'))
                                        {
                                                // post from moderator?
                                                $modAuthor = $frm->getModeratorFromPost($node->getId());
                
                                                $spanClass = "";
                
                                                if (is_array($modAuthor) && $modAuthor['top_mods'] > 0)
                                                {
                                                        unset($MODS);
                
                                                        $MODS = $rbacreview->assignedUsers($modAuthor['top_mods']);
                
                                                        if (is_array($MODS))
                                                        {
                                                                if (in_array($node->getUserId(), $MODS))
                                                                        $spanClass = 'moderator';
                                                        }
                                                }

                                                if ($spanClass != "")
                                                {
                                                        $tpl->setVariable('POST', "<span class=\"".$spanClass."\">".nl2br($node->getMessage())."</span>");
                                                }
                                                else
                                                {
                                                        $tpl->setVariable('POST', nl2br($node->getMessage()));
                                                }
                                        }
                                        else
                                        {
                                                $tpl->setVariable('POST', "<span class=\"moderator\">".nl2br($node->getCensorshipComment())."</span>");
                                        }
                
                                        $tpl->parseCurrentBlock('posts_row');
                
                                } // if (($posNum > $pageHits && $z >= $Start) || $posNum <= $pageHits)
                
                                $z++;
                
                        } // foreach($subtree_nodes as $node)
                }
                else
                {
                        $tpl->setCurrentBlock('posts_no');
                        $tpl->setVAriable('TXT_MSG_NO_POSTS_AVAILABLE', $lng->txt('forums_posts_not_available'));
                        $tpl->parseCurrentBlock('posts_no');
                }
                
                $tpl->setCurrentBlock('posttable');
                $tpl->setVariable('COUNT_POST', $lng->txt('forums_count_art').': '.$posNum);
                $tpl->setVariable('TXT_AUTHOR', $lng->txt('author'));
                $tpl->setVariable('TXT_POST', $lng->txt('forums_thread').': '.$this->objCurrentTopic->getSubject());            
                $tpl->parseCurrentBlock('posttable');
                
                $tpl->setVariable('TPLPATH', $tpl->vars['TPLPATH']);
                
                $tpl->setCurrentBlock('perma_link');
                $tpl->setVariable('PERMA_LINK', ILIAS_HTTP_PATH."/goto.php?target="."frm"."_".$_GET["ref_id"]."_".$this->objCurrentTopic->getId()."&client_id=".CLIENT_ID);
                $tpl->setVariable('TXT_PERMA_LINK', $lng->txt('perma_link'));
                $tpl->setVariable('PERMA_TARGET', '_top');
                $tpl->parseCurrentBlock();
                
                return true;
        }

Here is the call graph for this function:

Here is the caller graph for this function:


Field Documentation

ilObjForumGUI::$display_confirm_post_activation = false [private]

Definition at line 49 of file class.ilObjForumGUI.php.

ilObjForumGUI::$display_confirm_post_deactivation = false [private]

Definition at line 48 of file class.ilObjForumGUI.php.

ilObjForumGUI::$is_moderator = false [private]

Definition at line 51 of file class.ilObjForumGUI.php.

ilObjForumGUI::$objCurrentPost = null [private]

Definition at line 47 of file class.ilObjForumGUI.php.

ilObjForumGUI::$objCurrentTopic = null [private]

Definition at line 46 of file class.ilObjForumGUI.php.

Referenced by moveThreadsObject().

ilObjForumGUI::$objProperties = null [private]

Definition at line 44 of file class.ilObjForumGUI.php.


The documentation for this class was generated from the following file: