ILIAS  release_10 Revision v10.1-43-ga1241a92c2f
ilExerciseDataSet Class Reference

Exercise data set class. More...

+ Inheritance diagram for ilExerciseDataSet:
+ Collaboration diagram for ilExerciseDataSet:

Public Member Functions

 __construct ()
 
 getSupportedVersions ()
 
 readData (string $a_entity, string $a_version, array $a_ids)
 
 getXmlRecord (string $a_entity, string $a_version, array $a_set)
 
 importRecord (string $a_entity, array $a_types, array $a_rec, ilImportMapping $a_mapping, string $a_schema_version)
 
 getCollection (array $record, string $entity, string $schema_version, string $field, string $value)
 
- Public Member Functions inherited from ilDataSet
 __construct ()
 
 init (string $a_entity, string $a_schema_version)
 Init. More...
 
 getSupportedVersions ()
 
 readData (string $a_entity, string $a_version, array $a_ids)
 Read data from DB. More...
 
 initByExporter (ilXmlExporter $xml_exporter)
 
 setImportDirectory (string $a_val)
 
 getImportDirectory ()
 
 setDSPrefix (string $a_val)
 
 getDSPrefix ()
 
 getDSPrefixString ()
 
 getDirectDataFromQuery (string $a_query, bool $a_convert_to_leading_upper=true, bool $a_set=true)
 Get data from query.This is a standard procedure, all db field names are directly mapped to abstract fields. More...
 
 convertToLeadingUpper (string $a_str)
 Make xyz_abc a XyzAbc string. More...
 
 getXmlRepresentation (string $a_entity, string $a_schema_version, ?array $a_ids, string $a_field="", bool $a_omit_header=false, bool $a_omit_types=false)
 Get xml representation <dataset install_id="123" install_url="..."> <types entity="table_name" version="4.0.1"> <ftype name="field_1" type="text"> <ftype name="field_2" type="date"> <ftype name="field_3" type="integer"> </types> <types ...> ... More...
 
 addRecordsXml (ilXmlWriter $a_writer, array $a_prefixes, string $a_entity, string $a_schema_version, array $a_ids, ?string $a_field="")
 
 afterXmlRecordWriting (string $a_entity, string $a_version, array $a_set)
 
 getNamespaces (array &$namespaces, string $a_entity, string $a_schema_version)
 
 getXmlRecord (string $a_entity, string $a_version, array $a_set)
 Get xml record for version. More...
 
 getXmlTypes (string $a_entity, string $a_version)
 Get xml types. More...
 
 getXMLEntityName (string $a_entity, string $a_version)
 Get entity name for xml (may be overwritten) More...
 
 getXMLEntityTag (string $a_entity, string $a_schema_version)
 Get entity tag. More...
 
 setImport (ilSurveyImporter $a_val)
 
 getImport ()
 
 setCurrentInstallationId (string $a_val)
 
 getCurrentInstallationId ()
 
 importRecord (string $a_entity, array $a_types, array $a_rec, ilImportMapping $a_mapping, string $a_schema_version)
 Needs to be overwritten for import use case. More...
 
 getCollection (array $record, string $entity, string $schema_version, string $field, string $value)
 
 getContainerExportConfig (array $record, string $entity, string $schema_version, string $field, string $value)
 

Protected Member Functions

 getXmlNamespace (string $a_entity, string $a_schema_version)
 
 getTypes (string $a_entity, string $a_version)
 
 getDependencies (string $a_entity, string $a_version, ?array $a_rec=null, ?array $a_ids=null)
 
- Protected Member Functions inherited from ilDataSet
 getTypes (string $a_entity, string $a_version)
 Get (abstract) types for (abstract) field names. More...
 
 getXmlNamespace (string $a_entity, string $a_schema_version)
 
 getExportDirInContainer (string $exp_dir)
 
 getIRSSContainerExportConfig (StorableResource $source_container, string $source_path, string $target_path="")
 
 getDependencies (string $a_entity, string $a_version, ?array $a_rec=null, ?array $a_ids=null)
 
 createObjectExportId (string $a_type, string $a_id)
 Build ilias export id. More...
 
 parseObjectExportId (string $a_id, ?string $a_fallback_id=null)
 Parse export id. More...
 
 stripTags (array $rec, array $omit_keys=[])
 

Protected Attributes

DomainService $ass_domain
 
ilObjExercise $current_exc
 
- Protected Attributes inherited from ilDataSet
ILIAS ResourceStorage Services $irss
 
string $current_installation_id = ""
 
array $data = []
 
ilDBInterface $db
 
ilLogger $ds_log
 
string $import_directory = ""
 
string $entity = ""
 
string $schema_version = ""
 
string $component_export_dir = ""
 
string $ds_prefix = "ds"
 
string $version = ""
 
ilSurveyImporter $import
 
ilExport $export
 

Additional Inherited Members

- Data Fields inherited from ilDataSet
const DATASET_NS = 'http://www.ilias.de/Services/DataSet/ds/4_3'
 
const DATASET_NS_PREFIX = 'ds'
 
const EXPORT_NO_INST_ID = 1
 
const EXPORT_ID_ILIAS_LOCAL = 2
 
const EXPORT_ID_ILIAS_LOCAL_INVALID = 3
 
const EXPORT_ID_ILIAS_REMOTE = 4
 
const EXPORT_ID_ILIAS_REMOTE_INVALID = 5
 
const EXPORT_ID = 6
 
const EXPORT_ID_INVALID = 7
 
int $dircnt = 0
 

Detailed Description

Exercise data set class.

Entities:

  • exc: Exercise data
  • exc_assignment: Assignment data
  • exc_crit_cat: criteria category
  • exc_crit: criteria
  • exc_ass_file_order: Order of instruction files
  • exc_ass_reminders: Assingment reminder data
Author
Alex Killing alex..nosp@m.kill.nosp@m.ing@g.nosp@m.mx.d.nosp@m.e

Definition at line 39 of file class.ilExerciseDataSet.php.

Constructor & Destructor Documentation

◆ __construct()

ilExerciseDataSet::__construct ( )

Definition at line 44 of file class.ilExerciseDataSet.php.

References $DIC, and ILIAS\GlobalScreen\Provider\__construct().

45  {
46  global $DIC;
47 
49  $this->ass_domain = $DIC->exercise()->internal()->domain()->assignment();
50  }
global $DIC
Definition: shib_login.php:25
__construct(Container $dic, ilPlugin $plugin)
+ Here is the call graph for this function:

Member Function Documentation

◆ getCollection()

ilExerciseDataSet::getCollection ( array  $record,
string  $entity,
string  $schema_version,
string  $field,
string  $value 
)

Definition at line 770 of file class.ilExerciseDataSet.php.

776  : ?ResourceCollection {
777  if ($entity === "exc_assignment" && $field === "InstructionCollection") {
778  return $this->ass_domain->instructionFiles((int) $record["Id"])->getCollection();
779  }
780  return null;
781  }
string $entity

◆ getDependencies()

ilExerciseDataSet::getDependencies ( string  $a_entity,
string  $a_version,
?array  $a_rec = null,
?array  $a_ids = null 
)
protected

Definition at line 519 of file class.ilExerciseDataSet.php.

524  : array {
525  switch ($a_entity) {
526  case "exc":
527  switch ($a_version) {
528  case "4.1.0":
529  case "4.4.0":
530  case "5.0.0":
531  return array(
532  "exc_assignment" => array("ids" => $a_rec["Id"] ?? null)
533  );
534 
535  case "5.1.0":
536  case "5.2.0":
537  case "5.3.0":
538  case "9.0":
539  return array(
540  "exc_crit_cat" => array("ids" => $a_rec["Id"] ?? null),
541  "exc_assignment" => array("ids" => $a_rec["Id"] ?? null)
542  );
543  }
544  break;
545 
546  case "exc_crit_cat":
547  return array(
548  "exc_crit" => array("ids" => $a_rec["Id"] ?? null)
549  );
550 
551  case "exc_assignment":
552  switch ($a_version) {
553  case "5.3.0":
554  case "9.0":
555  return array(
556  "exc_ass_file_order" => array("ids" => $a_rec["Id"] ?? null),
557  "exc_ass_reminders" => array("ids" => $a_rec["Id"] ?? null)
558  );
559  }
560  break;
561  }
562  return [];
563  }

◆ getSupportedVersions()

ilExerciseDataSet::getSupportedVersions ( )

Definition at line 53 of file class.ilExerciseDataSet.php.

53  : array
54  {
55  return array("4.1.0", "4.4.0", "5.0.0", "5.1.0", "5.2.0", "5.3.0", "9.0");
56  }

◆ getTypes()

ilExerciseDataSet::getTypes ( string  $a_entity,
string  $a_version 
)
protected

Definition at line 63 of file class.ilExerciseDataSet.php.

63  : array
64  {
65  if ($a_entity == "exc") {
66  switch ($a_version) {
67  case "4.1.0":
68  return array(
69  "Id" => "integer",
70  "Title" => "text",
71  "Description" => "text",
72  "PassMode" => "text",
73  "PassNr" => "integer",
74  "ShowSubmissions" => "integer"
75  );
76 
77  case "4.4.0":
78  case "5.0.0":
79  case "5.1.0":
80  return array(
81  "Id" => "integer",
82  "Title" => "text",
83  "Description" => "text",
84  "PassMode" => "text",
85  "PassNr" => "integer",
86  "ShowSubmissions" => "integer",
87  "ComplBySubmission" => "integer"
88  );
89 
90  case "5.2.0":
91  case "5.3.0":
92  case "9.0":
93  return array(
94  "Id" => "integer",
95  "Title" => "text",
96  "Description" => "text",
97  "PassMode" => "text",
98  "PassNr" => "integer",
99  "NrMandatoryRandom" => "integer",
100  "ShowSubmissions" => "integer",
101  "ComplBySubmission" => "integer",
102  "Tfeedback" => "integer"
103  );
104  }
105  }
106 
107  if ($a_entity == "exc_assignment") {
108  switch ($a_version) {
109  case "4.1.0":
110  return array(
111  "Id" => "integer",
112  "ExerciseId" => "integer",
113  "Deadline" => "text",
114  "Instruction" => "text",
115  "Title" => "text",
116  "Mandatory" => "integer",
117  "OrderNr" => "integer",
118  "Dir" => "directory");
119 
120  case "4.4.0":
121  return array(
122  "Id" => "integer",
123  "ExerciseId" => "integer",
124  "Type" => "integer",
125  "Deadline" => "integer",
126  "Instruction" => "text",
127  "Title" => "text",
128  "Mandatory" => "integer",
129  "OrderNr" => "integer",
130  "Dir" => "directory"
131  // peer
132  ,"Peer" => "integer"
133  ,"PeerMin" => "integer"
134  ,"PeerDeadline" => "integer"
135  // global feedback
136  ,"FeedbackFile" => "integer"
137  ,"FeedbackCron" => "integer"
138  ,"FeedbackDate" => "integer"
139  ,"FeedbackDir" => "directory"
140  );
141 
142  case "5.0.0":
143  return array(
144  "Id" => "integer",
145  "ExerciseId" => "integer",
146  "Type" => "integer",
147  "Deadline" => "integer",
148  "Instruction" => "text",
149  "Title" => "text",
150  "Mandatory" => "integer",
151  "OrderNr" => "integer",
152  "Dir" => "directory"
153  // peer
154  ,"Peer" => "integer"
155  ,"PeerMin" => "integer"
156  ,"PeerDeadline" => "integer"
157  ,"PeerFile" => "integer"
158  ,"PeerPersonal" => "integer"
159  // global feedback
160  ,"FeedbackFile" => "integer"
161  ,"FeedbackCron" => "integer"
162  ,"FeedbackDate" => "integer"
163  ,"FeedbackDir" => "directory"
164  );
165 
166  case "5.1.0":
167  case "5.2.0":
168  return array(
169  "Id" => "integer",
170  "ExerciseId" => "integer",
171  "Type" => "integer",
172  "Deadline" => "integer",
173  "Deadline2" => "integer",
174  "Instruction" => "text",
175  "Title" => "text",
176  "Mandatory" => "integer",
177  "OrderNr" => "integer",
178  "TeamTutor" => "integer",
179  "MaxFile" => "integer",
180  "Dir" => "directory"
181  // peer
182  ,"Peer" => "integer"
183  ,"PeerMin" => "integer"
184  ,"PeerDeadline" => "integer"
185  ,"PeerFile" => "integer"
186  ,"PeerPersonal" => "integer"
187  ,"PeerChar" => "integer"
188  ,"PeerUnlock" => "integer"
189  ,"PeerValid" => "integer"
190  ,"PeerText" => "integer"
191  ,"PeerRating" => "integer"
192  ,"PeerCritCat" => "integer"
193  // global feedback
194  ,"FeedbackFile" => "integer"
195  ,"FeedbackCron" => "integer"
196  ,"FeedbackDate" => "integer"
197  ,"FeedbackDir" => "directory"
198  );
199  case "5.3.0":
200  return array(
201  "Id" => "integer",
202  "ExerciseId" => "integer",
203  "Type" => "integer",
204  "Deadline" => "integer",
205  "Deadline2" => "integer",
206  "Instruction" => "text",
207  "Title" => "text",
208  "Mandatory" => "integer",
209  "OrderNr" => "integer",
210  "TeamTutor" => "integer",
211  "MaxFile" => "integer",
212  "Dir" => "directory",
213  //web data directory
214  "WebDataDir" => "directory"
215  // peer
216  ,"Peer" => "integer"
217  ,"PeerMin" => "integer"
218  ,"PeerDeadline" => "integer"
219  ,"PeerFile" => "integer"
220  ,"PeerPersonal" => "integer"
221  ,"PeerChar" => "integer"
222  ,"PeerUnlock" => "integer"
223  ,"PeerValid" => "integer"
224  ,"PeerText" => "integer"
225  ,"PeerRating" => "integer"
226  ,"PeerCritCat" => "integer"
227  // global feedback
228  ,"FeedbackFile" => "integer"
229  ,"FeedbackCron" => "integer"
230  ,"FeedbackDate" => "integer"
231  ,"FeedbackDir" => "directory"
232  ,"FbDateCustom" => "integer"
233  ,"DeadlineMode" => "integer"
234  ,"RelativeDeadline" => "integer"
235  ,"RelDeadlineLastSubm" => "integer"
236  );
237  case "9.0":
238  return array(
239  "Id" => "integer",
240  "ExerciseId" => "integer",
241  "Type" => "integer",
242  "Deadline" => "integer",
243  "Deadline2" => "integer",
244  "Instruction" => "text",
245  "Title" => "text",
246  "Mandatory" => "integer",
247  "OrderNr" => "integer",
248  "TeamTutor" => "integer",
249  "MaxFile" => "integer",
250  "InstructionCollection" => "rscollection",
251  //web data directory
252  "WebDataDir" => "directory"
253  // peer
254  ,"Peer" => "integer"
255  ,"PeerMin" => "integer"
256  ,"PeerDeadline" => "integer"
257  ,"PeerFile" => "integer"
258  ,"PeerPersonal" => "integer"
259  ,"PeerChar" => "integer"
260  ,"PeerUnlock" => "integer"
261  ,"PeerValid" => "integer"
262  ,"PeerText" => "integer"
263  ,"PeerRating" => "integer"
264  ,"PeerCritCat" => "integer"
265  // global feedback
266  ,"FeedbackFile" => "integer"
267  ,"FeedbackCron" => "integer"
268  ,"FeedbackDate" => "integer"
269  ,"FeedbackDir" => "directory"
270  ,"FbDateCustom" => "integer"
271  ,"DeadlineMode" => "integer"
272  ,"RelativeDeadline" => "integer"
273  ,"RelDeadlineLastSubm" => "integer"
274  );
275  }
276  }
277 
278  if ($a_entity == "exc_cit_cat") {
279  switch ($a_version) {
280  case "5.1.0":
281  case "5.2.0":
282  case "5.3.0":
283  case "9.0":
284  return array(
285  "Id" => "integer"
286  ,"Parent" => "integer"
287  ,"Title" => "text"
288  ,"Pos" => "integer"
289  );
290  }
291  }
292 
293  if ($a_entity == "exc_cit") {
294  switch ($a_version) {
295  case "5.1.0":
296  case "5.2.0":
297  case "5.3.0":
298  case "9.0":
299  return array(
300  "Id" => "integer"
301  ,"Parent" => "integer"
302  ,"Type" => "text"
303  ,"Title" => "text"
304  ,"Descr" => "text"
305  ,"Pos" => "integer"
306  ,"Required" => "integer"
307  ,"Def" => "text"
308  ,"DefJson" => "text"
309  );
310  }
311  }
312 
313  if ($a_entity == "exc_ass_file_order") {
314  switch ($a_version) {
315  case "5.3.0":
316  case "9.0":
317  return array(
318  "Id" => "integer"
319  , "AssignmentId" => "integer"
320  , "Filename" => "text"
321  , "OrderNr" => "integer"
322  );
323  }
324  }
325 
326  if ($a_entity == "exc_ass_reminders") {
327  switch ($a_version) {
328  case "5.3.0":
329  case "9.0":
330  return array(
331  "Type" => "text",
332  "AssignmentId" => "integer",
333  "ExerciseId" => "integer",
334  "Status" => "integer",
335  "Start" => "integer",
336  "End" => "integer",
337  "Frequency" => "integer",
338  "LastSend" => "integer",
339  "TemplateId" => "integer"
340  );
341  }
342  }
343  return [];
344  }

◆ getXmlNamespace()

ilExerciseDataSet::getXmlNamespace ( string  $a_entity,
string  $a_schema_version 
)
protected

Definition at line 58 of file class.ilExerciseDataSet.php.

58  : string
59  {
60  return "https://www.ilias.de/xml/Modules/Exercise/" . $a_entity;
61  }

◆ getXmlRecord()

ilExerciseDataSet::getXmlRecord ( string  $a_entity,
string  $a_version,
array  $a_set 
)
Exceptions
ilDateTimeException

Definition at line 482 of file class.ilExerciseDataSet.php.

References IL_CAL_DATETIME, and IL_CAL_UNIX.

482  : array
483  {
484  if ($a_entity == "exc_assignment") {
485  // convert server dates to utc
486  if ($a_set["StartTime"] != "") {
487  $start = new ilDateTime($a_set["StartTime"], IL_CAL_UNIX);
488  $a_set["StartTime"] = $start->get(IL_CAL_DATETIME, '', 'UTC');
489  }
490  if ($a_set["Deadline"] != "") {
491  $deadline = new ilDateTime($a_set["Deadline"], IL_CAL_UNIX);
492  $a_set["Deadline"] = $deadline->get(IL_CAL_DATETIME, '', 'UTC');
493  }
494  if ($a_set["Deadline2"] != "") {
495  $deadline = new ilDateTime($a_set["Deadline2"], IL_CAL_UNIX);
496  $a_set["Deadline2"] = $deadline->get(IL_CAL_DATETIME, '', 'UTC');
497  }
498 
499  $if = $this->ass_domain->instructionFiles((int) $a_set["Id"]);
500  $a_set["InstructionCollection"] = $if->getCollectionIdString();
501 
502  }
503 
504  //Discuss if necessary when working with timestamps.
505  if ($a_entity == "exc_ass_reminders") {
506  if ($a_set["End"] != "") {
507  $end = new ilDateTime($a_set["End"], IL_CAL_UNIX);
508  $a_set["End"] = $end->get(IL_CAL_DATETIME, '', 'UTC');
509  }
510  if ($a_set["LastSend"] != "") {
511  $last = new ilDateTime($a_set["LastSend"], IL_CAL_UNIX);
512  $a_set["LastSend"] = $last->get(IL_CAL_DATETIME, '', 'UTC');
513  }
514  }
515 
516  return $a_set;
517  }
const IL_CAL_DATETIME
const IL_CAL_UNIX

◆ importRecord()

ilExerciseDataSet::importRecord ( string  $a_entity,
array  $a_types,
array  $a_rec,
ilImportMapping  $a_mapping,
string  $a_schema_version 
)
Exceptions
FileNotFoundException
DirectoryNotFoundException
ilDatabaseException
ilExcUnknownAssignmentTypeException
ilDateTimeException
ilObjectNotFoundException
IOException

Definition at line 574 of file class.ilExerciseDataSet.php.

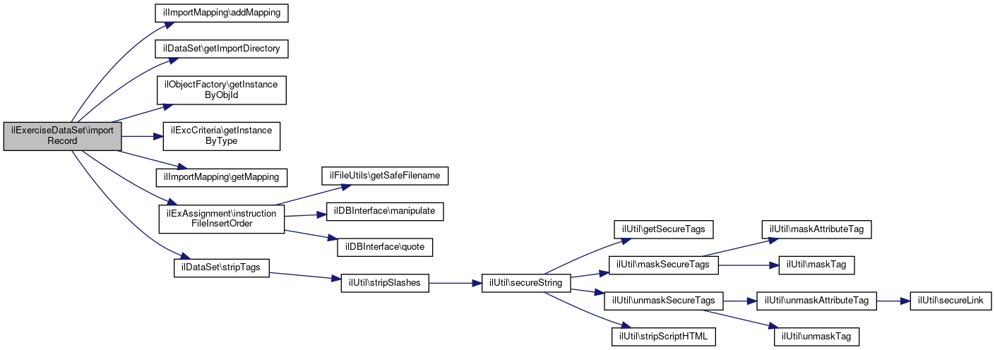
References $ass_id, $current_exc, ilImportMapping\addMapping(), ilDataSet\getImportDirectory(), ilObjectFactory\getInstanceByObjId(), ilExcCriteria\getInstanceByType(), ilImportMapping\getMapping(), IL_CAL_DATETIME, IL_CAL_UNIX, ilExAssignment\instructionFileInsertOrder(), ilDataSet\stripTags(), and ilExAssignment\TYPE_WIKI_TEAM.

580  : void {
581  $a_rec = $this->stripTags($a_rec, ["Instruction"]);
582  $purifier = new ilExcInstructionPurifier();
583  $a_rec["Instruction"] = $purifier->purify((string) ($a_rec["Instruction"] ?? ""));
584 
585  switch ($a_entity) {
586  case "exc":
587  if ($new_id = $a_mapping->getMapping('components/ILIAS/Container', 'objs', $a_rec['Id'])) {
588  $newObj = ilObjectFactory::getInstanceByObjId($new_id, false);
589  } else {
590  $newObj = new ilObjExercise();
591  $newObj->setType("exc");
592  $newObj->create();
593  }
594 
595  $newObj->setTitle($a_rec["Title"]);
596  $newObj->setDescription($a_rec["Description"]);
597  $newObj->setPassMode($a_rec["PassMode"]);
598  $newObj->setPassNr((int) $a_rec["PassNr"]);
599  $newObj->setNrMandatoryRandom((int) $a_rec["NrMandatoryRandom"]);
600  $newObj->setShowSubmissions((bool) (int) $a_rec["ShowSubmissions"]);
601  $newObj->setCompletionBySubmission((bool) (int) $a_rec["ComplBySubmission"]);
602  $newObj->setTutorFeedback((int) $a_rec["Tfeedback"]);
603  $newObj->update();
604  $newObj->saveData();
605  $this->current_exc = $newObj;
606 
607  $a_mapping->addMapping("components/ILIAS/Exercise", "exc", $a_rec["Id"], $newObj->getId());
608  $a_mapping->addMapping('components/ILIAS/ILIASObject', 'objs', $a_rec['Id'], $newObj->getId());
609  $a_mapping->addMapping('components/ILIAS/AdvancedMetaData', 'parent', $a_rec['Id'], $newObj->getId());
610  $a_mapping->addMapping(
611  "components/ILIAS/MetaData",
612  "md",
613  $a_rec["Id"] . ":0:exc",
614  $newObj->getId() . ":0:exc"
615  );
616  break;
617 
618  case "exc_assignment":
619  $exc_id = $a_mapping->getMapping("components/ILIAS/Exercise", "exc", $a_rec["ExerciseId"]);
620  if ($exc_id > 0) {
621  if (is_object($this->current_exc) && $this->current_exc->getId() == $exc_id) {
622  $exc = $this->current_exc;
623  } else {
624  $exc = new ilObjExercise($exc_id, false);
625  }
626 
627  $ass = new ilExAssignment();
628  $ass->setExerciseId($exc_id);
629 
630  if ($a_rec["StartTime"] != "") {
631  $start = new ilDateTime($a_rec["StartTime"], IL_CAL_DATETIME, "UTC");
632  $ass->setStartTime($start->get(IL_CAL_UNIX));
633  }
634 
635  if ($a_rec["Deadline"] != "") {
636  $deadline = new ilDateTime($a_rec["Deadline"], IL_CAL_DATETIME, "UTC");
637  $ass->setDeadline($deadline->get(IL_CAL_UNIX));
638  }
639 
640  $ass->setInstruction($a_rec["Instruction"] ?? "");
641  $ass->setTitle($a_rec["Title"] ?? "");
642  $ass->setMandatory((bool) ($a_rec["Mandatory"] ?? false));
643  $ass->setOrderNr((int) ($a_rec["OrderNr"] ?? 0));
644 
645  // 4.2
646  $ass->setType((int) ($a_rec["Type"] ?? 0));
647 
648  // 4.4
649  $ass->setPeerReview((bool) ($a_rec["Peer"] ?? false));
650  $ass->setPeerReviewMin((int) ($a_rec["PeerMin"] ?? 0));
651  $ass->setPeerReviewDeadline((int) $a_rec["PeerDeadline"]);
652  $ass->setFeedbackFile($a_rec["FeedbackFile"] ?? "");
653  $ass->setFeedbackCron((bool) ($a_rec["FeedbackCron"] ?? false));
654  $ass->setFeedbackDate((int) ($a_rec["FeedbackDate"] ?? 0));
655 
656  // 5.0
657  $ass->setPeerReviewFileUpload((bool) ($a_rec["PeerFile"] ?? false));
658  $ass->setPeerReviewPersonalized((bool) ($a_rec["PeerPersonal"] ?? false));
659 
660  // 5.1
661  if (($a_rec["Deadline2"] ?? "") !== "") {
662  $deadline = new ilDateTime($a_rec["Deadline2"], IL_CAL_DATETIME, "UTC");
663  $ass->setExtendedDeadline($deadline->get(IL_CAL_UNIX));
664  }
665  $ass->setMaxFile((int) ($a_rec["MaxFile"] ?? 0));
666  $ass->setTeamTutor((bool) ($a_rec["TeamTutor"] ?? false));
667  $ass->setPeerReviewChars((int) ($a_rec["PeerChar"] ?? null));
668  $ass->setPeerReviewSimpleUnlock((int) ($a_rec["PeerUnlock"] ?? 0));
669  $ass->setPeerReviewValid((int) ($a_rec["PeerValid"] ?? 0));
670  $ass->setPeerReviewText((bool) ($a_rec["PeerText"] ?? false));
671  $ass->setPeerReviewRating((bool) ($a_rec["PeerRating"] ?? false));
672 
673  // 5.3
674  $ass->setFeedbackDateCustom((int) ($a_rec["FbDateCustom"] ?? 0));
675  $ass->setRelDeadlineLastSubmission((int) ($a_rec["RelDeadlineLastSubm"] ?? 0));
676  $ass->setDeadlineMode((int) ($a_rec["DeadlineMode"] ?? 0));
677  $ass->setRelativeDeadline((int) ($a_rec["RelativeDeadline"] ?? 0));
678 
679  // criteria catalogue
680  if ($a_rec["PeerCritCat"]) {
681  $ass->setPeerReviewCriteriaCatalogue((int) $a_mapping->getMapping("components/ILIAS/Exercise", "exc_crit_cat", $a_rec["PeerCritCat"]));
682  }
683 
684  $ass->save();
685 
686  // instruction files
687  $dir = str_replace("..", "", ($a_rec["InstructionCollection"] ?? ""));
688  if ($dir != "" && $this->getImportDirectory() != "") {
689  $if = $this->ass_domain->instructionFiles($ass->getId());
690  $if->importFromDirectory($this->getImportDirectory() . "/" . $dir);
691  } else {
692  $dir = str_replace("..", "", ($a_rec["Dir"] ?? "")); // legacy Dir
693  if ($dir != "" && $this->getImportDirectory() != "") {
694  $if = $this->ass_domain->instructionFiles($ass->getId());
695  $if->importFromDirectory($this->getImportDirectory() . "/" . $dir);
696  }
697  $dir = str_replace("..", "", ($a_rec["WebDataDir"] ?? "")); // legacy WebDataDir
698  if ($dir != "" && $this->getImportDirectory() != "") {
699  $if = $this->ass_domain->instructionFiles($ass->getId());
700  $if->importFromDirectory($this->getImportDirectory() . "/" . $dir);
701  }
702  }
703 
704  // 5.4 Team wiki assignment AR
705  if ($a_rec["Type"] == ilExAssignment::TYPE_WIKI_TEAM) {
706  $ar = new ilExAssWikiTeamAR();
707  $ar->setId($ass->getId());
708  $ar->setTemplateRefId(0);
709  $ar->setContainerRefId(0);
710  $ar->save();
711  }
712 
713  $a_mapping->addMapping("components/ILIAS/Exercise", "exc_assignment", $a_rec["Id"], $ass->getId());
714  }
715 
716  break;
717 
718  case "exc_crit_cat":
719  $exc_id = $a_mapping->getMapping("components/ILIAS/Exercise", "exc", $a_rec["Parent"]);
720  if ($exc_id > 0) {
721  $crit_cat = new ilExcCriteriaCatalogue();
722  $crit_cat->setParent($exc_id);
723  $crit_cat->setTitle($a_rec["Title"]);
724  $crit_cat->setPosition($a_rec["Pos"]);
725  $crit_cat->save();
726 
727  $a_mapping->addMapping("components/ILIAS/Exercise", "exc_crit_cat", $a_rec["Id"], $crit_cat->getId());
728  }
729  break;
730 
731  case "exc_crit":
732  $crit_cat_id = $a_mapping->getMapping("components/ILIAS/Exercise", "exc_crit_cat", $a_rec["Parent"]);
733  if ($crit_cat_id > 0) {
734  $crit = ilExcCriteria::getInstanceByType($a_rec["Type"]);
735  $crit->setParent($crit_cat_id);
736  $crit->setTitle($a_rec["Title"]);
737  $crit->setDescription($a_rec["Descr"]);
738  $crit->setPosition($a_rec["Pos"]);
739  $crit->setRequired($a_rec["Required"]);
740  $crit->importDefinition($a_rec["Def"], $a_rec["DefJson"]);
741  $crit->save();
742  }
743  break;
744 
745  case "exc_ass_file_order":
746 
747  $ass_id = $a_mapping->getMapping("components/ILIAS/Exercise", "exc_assignment", $a_rec["AssignmentId"]);
748  if ($ass_id > 0) {
749  ilExAssignment::instructionFileInsertOrder($a_rec["Filename"], $ass_id, $a_rec["OrderNr"]);
750  }
751  break;
752 
753  case "exc_ass_reminders":
754  // (5.3) reminders
755  $new_ass_id = $a_mapping->getMapping("components/ILIAS/Exercise", "exc_assignment", $a_rec["AssId"]);
756  $new_exc_id = $a_mapping->getMapping('components/ILIAS/Exercise', 'exc', $a_rec['ExcId']);
757  //always UTC timestamp in db.
758  $end = new ilDateTime($a_rec["End"], IL_CAL_DATETIME, "UTC");
759  $rmd = new ilExAssignmentReminder($new_exc_id, $new_ass_id, $a_rec["Type"]);
760  $rmd->setReminderStatus($a_rec["Status"]);
761  $rmd->setReminderStart((int) ($a_rec["Start"] ?? 0));
762  $rmd->setReminderEnd((int) $end->get(IL_CAL_UNIX));
763  $rmd->setReminderFrequency((int) ($a_rec["Freq"] ?? 0));
764  $rmd->setReminderLastSend((int) ($a_rec["LastSend"] ?? 0));
765  $rmd->setReminderMailTemplate((int) ($a_rec["TemplateId"] ?? 0));
766  $rmd->save();
767  }
768  }
This file is part of ILIAS, a powerful learning management system published by ILIAS open source e-Le...
Exercise assignment.
const IL_CAL_DATETIME
static getInstanceByType(string $a_type)
const IL_CAL_UNIX
addMapping(string $a_comp, string $a_entity, string $a_old_id, string $a_new_id)
This file is part of ILIAS, a powerful learning management system published by ILIAS open source e-Le...
Class ilObjExercise.
getMapping(string $a_comp, string $a_entity, string $a_old_id)
This file is part of ILIAS, a powerful learning management system published by ILIAS open source e-Le...
static instructionFileInsertOrder(string $a_filename, int $a_ass_id, int $a_order_nr=0)
static getInstanceByObjId(?int $obj_id, bool $stop_on_error=true)
get an instance of an Ilias object by object id
stripTags(array $rec, array $omit_keys=[])
+ Here is the call graph for this function:

◆ readData()

ilExerciseDataSet::readData ( string  $a_entity,
string  $a_version,
array  $a_ids 
)

Definition at line 346 of file class.ilExerciseDataSet.php.

References ilDataSet\$db, $ilDB, and ilDataSet\getDirectDataFromQuery().

346  : void
347  {
348  $ilDB = $this->db;
349 
350  if (!is_array($a_ids)) {
351  $a_ids = array($a_ids);
352  }
353 
354  if ($a_entity == "exc") {
355  switch ($a_version) {
356  case "4.1.0":
357  $this->getDirectDataFromQuery("SELECT exc_data.obj_id id, title, description," .
358  " pass_mode, pass_nr, show_submissions" .
359  " FROM exc_data JOIN object_data ON (exc_data.obj_id = object_data.obj_id)" .
360  " WHERE " . $ilDB->in("exc_data.obj_id", $a_ids, false, "integer"));
361  break;
362 
363  case "4.4.0":
364  case "5.0.0":
365  case "5.1.0":
366  $this->getDirectDataFromQuery("SELECT exc_data.obj_id id, title, description," .
367  " pass_mode, pass_nr, show_submissions, compl_by_submission" .
368  " FROM exc_data JOIN object_data ON (exc_data.obj_id = object_data.obj_id)" .
369  " WHERE " . $ilDB->in("exc_data.obj_id", $a_ids, false, "integer"));
370  break;
371 
372  case "5.2.0":
373  case "5.3.0":
374  case "9.0":
375  $this->getDirectDataFromQuery("SELECT exc_data.obj_id id, title, description," .
376  " pass_mode, pass_nr, show_submissions, compl_by_submission, tfeedback,nr_mandatory_random" .
377  " FROM exc_data JOIN object_data ON (exc_data.obj_id = object_data.obj_id)" .
378  " WHERE " . $ilDB->in("exc_data.obj_id", $a_ids, false, "integer"));
379  break;
380  }
381  }
382 
383  if ($a_entity == "exc_assignment") {
384  switch ($a_version) {
385  case "4.1.0":
386  $this->getDirectDataFromQuery("SELECT id, exc_id exercise_id, time_stamp deadline, " .
387  " instruction, title, start_time, mandatory, order_nr" .
388  " FROM exc_assignment" .
389  " WHERE " . $ilDB->in("exc_id", $a_ids, false, "integer"));
390  break;
391 
392  case "4.4.0":
393  $this->getDirectDataFromQuery("SELECT id, exc_id exercise_id, type, time_stamp deadline," .
394  " instruction, title, start_time, mandatory, order_nr, peer, peer_min, peer_dl peer_deadline," .
395  " fb_file feedback_file, fb_cron feedback_cron, fb_date feedback_date" .
396  " FROM exc_assignment" .
397  " WHERE " . $ilDB->in("exc_id", $a_ids, false, "integer"));
398  break;
399 
400  case "5.0.0":
401  $this->getDirectDataFromQuery("SELECT id, exc_id exercise_id, type, time_stamp deadline," .
402  " instruction, title, start_time, mandatory, order_nr, peer, peer_min, peer_dl peer_deadline," .
403  " peer_file, peer_prsl peer_personal, fb_file feedback_file, fb_cron feedback_cron, fb_date feedback_date" .
404  " FROM exc_assignment" .
405  " WHERE " . $ilDB->in("exc_id", $a_ids, false, "integer"));
406  break;
407 
408  case "5.1.0":
409  case "5.2.0":
410  case "5.3.0":
411  case "9.0":
412  $this->getDirectDataFromQuery("SELECT id, exc_id exercise_id, type, time_stamp deadline, deadline2," .
413  " instruction, title, start_time, mandatory, order_nr, team_tutor, max_file, peer, peer_min," .
414  " peer_dl peer_deadline, peer_file, peer_prsl peer_personal, peer_char, peer_unlock, peer_valid," .
415  " peer_text, peer_rating, peer_crit_cat, fb_file feedback_file, fb_cron feedback_cron, fb_date feedback_date," .
416  " fb_date_custom, rel_deadline_last_subm, deadline_mode, relative_deadline" .
417  " FROM exc_assignment" .
418  " WHERE " . $ilDB->in("exc_id", $a_ids, false, "integer"));
419  break;
420  }
421  }
422 
423  if ($a_entity == "exc_crit_cat") {
424  switch ($a_version) {
425  case "5.1.0":
426  case "5.2.0":
427  case "5.3.0":
428  case "9.0":
429  $this->getDirectDataFromQuery("SELECT id, parent, title, pos" .
430  " FROM exc_crit_cat" .
431  " WHERE " . $ilDB->in("parent", $a_ids, false, "integer"));
432  break;
433  }
434  }
435 
436  if ($a_entity == "exc_crit") {
437  switch ($a_version) {
438  case "5.1.0":
439  case "5.2.0":
440  case "5.3.0":
441  case "9.0":
442  $this->getDirectDataFromQuery("SELECT id, parent, type, title" .
443  ", descr, pos, required, def" .
444  " FROM exc_crit" .
445  " WHERE " . $ilDB->in("parent", $a_ids, false, "integer"));
446  foreach ($this->data as $k => $v) {
447  $this->data[$k]["DefJson"] = "";
448  if ($v["Def"] != "") {
449  $this->data[$k]["DefJson"] = json_encode(unserialize($v["Def"], ['allowed_classes' => false]));
450  }
451  }
452  break;
453  }
454  }
455 
456  if ($a_entity == "exc_ass_file_order") {
457  switch ($a_version) {
458  case "5.3.0":
459  case "9.0":
460  $this->getDirectDataFromQuery("SELECT id, assignment_id, filename, order_nr" .
461  " FROM exc_ass_file_order" .
462  " WHERE " . $ilDB->in("assignment_id", $a_ids, false, "integer"));
463  break;
464  }
465  }
466 
467  if ($a_entity == "exc_ass_reminders") {
468  switch ($a_version) {
469  case "5.3.0":
470  case "9.0":
471  $this->getDirectDataFromQuery("SELECT type, ass_id, exc_id, status, start, end, freq, last_send, template_id" .
472  " FROM exc_ass_reminders" .
473  " WHERE " . $ilDB->in("ass_id", $a_ids, false, "integer"));
474  break;
475  }
476  }
477  }
ilDBInterface $db
getDirectDataFromQuery(string $a_query, bool $a_convert_to_leading_upper=true, bool $a_set=true)
Get data from query.This is a standard procedure, all db field names are directly mapped to abstract ...
+ Here is the call graph for this function:

Field Documentation

◆ $ass_domain

DomainService ilExerciseDataSet::$ass_domain
protected

Definition at line 41 of file class.ilExerciseDataSet.php.

◆ $current_exc

ilObjExercise ilExerciseDataSet::$current_exc
protected

Definition at line 42 of file class.ilExerciseDataSet.php.

Referenced by importRecord().


The documentation for this class was generated from the following file: