ILIAS  release_10 Revision v10.1-43-ga1241a92c2f
ilSoapAdministration Class Reference
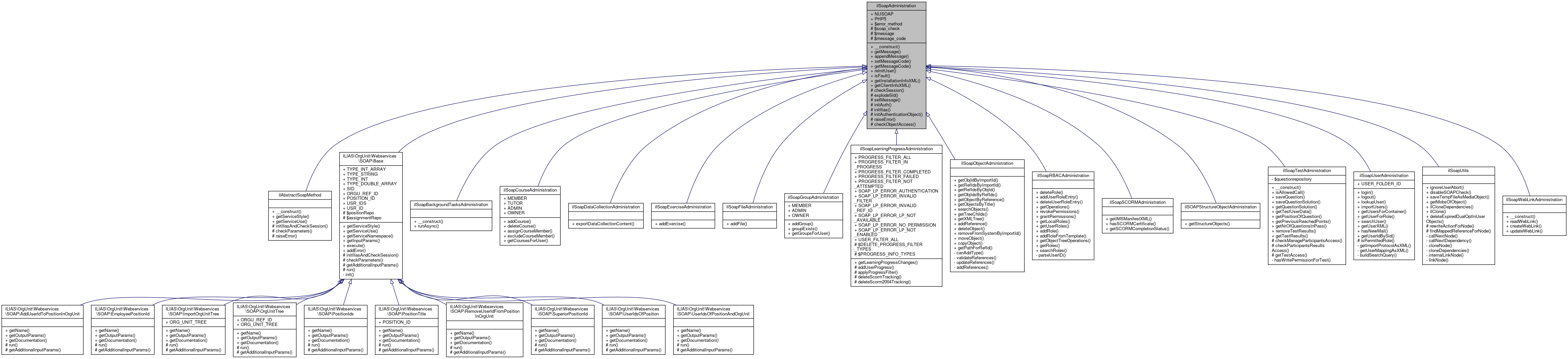
+ Inheritance diagram for ilSoapAdministration:
+ Collaboration diagram for ilSoapAdministration:

Public Member Functions

 __construct (bool $use_nusoap=true)
 
 getMessage ()
 
 appendMessage (string $a_str)
 
 setMessageCode (string $a_code)
 
 getMessageCode ()
 
 reInitUser ()
 
 isFault ($object)
 
 getInstallationInfoXML ()
 
 getClientInfoXML (string $clientid)
 

Data Fields

const NUSOAP = 1
 
const PHP5 = 2
 
int $error_method
 Defines type of error handling (PHP5 || NUSOAP) More...
 

Protected Member Functions

 checkSession (string $sid)
 
 explodeSid (string $sid)
 
 setMessage (string $a_str)
 
 initAuth (string $sid)
 
 initIlias ()
 
 initAuthenticationObject ()
 
 raiseError (string $a_message, $a_code)
 
 checkObjectAccess (int $ref_id, array $expected_type, string $permission, bool $returnObject=false)
 check access for ref id: expected type, permission, return object instance if returnobject is true More...
 

Protected Attributes

bool $soap_check = true
 
string $message = ''
 
string $message_code = ''
 

Detailed Description

Definition at line 30 of file class.ilSoapAdministration.php.

Constructor & Destructor Documentation

◆ __construct()

ilSoapAdministration::__construct ( bool  $use_nusoap = true)

Definition at line 44 of file class.ilSoapAdministration.php.

References IL_SOAPMODE, IL_SOAPMODE_NUSOAP, and initAuthenticationObject().

45  {
46  if (
47  defined('IL_SOAPMODE') &&
48  defined('IL_SOAPMODE_NUSOAP') &&
50  ) {
51  $this->error_method = self::NUSOAP;
52  } else {
53  $this->error_method = self::PHP5;
54  }
55 
56  $this->initAuthenticationObject();
57  }
const IL_SOAPMODE
Definition: server.php:23
const IL_SOAPMODE_NUSOAP
Definition: server.php:21
+ Here is the call graph for this function:

Member Function Documentation

◆ appendMessage()

ilSoapAdministration::appendMessage ( string  $a_str)

Definition at line 120 of file class.ilSoapAdministration.php.

120  : void
121  {
122  $this->message .= isset($this->message) ? ' ' : '';
123  $this->message .= $a_str;
124  }

◆ checkObjectAccess()

ilSoapAdministration::checkObjectAccess ( int  $ref_id,
array  $expected_type,
string  $permission,
bool  $returnObject = false 
)
protected

check access for ref id: expected type, permission, return object instance if returnobject is true

Definition at line 213 of file class.ilSoapAdministration.php.

References $DIC, Vendor\Package\$e, ilObject\_exists(), ilObject\_isInTrash(), ilObject\_lookupObjId(), ilObject\_lookupType(), ilObjectFactory\getInstanceByRefId(), and raiseError().

Referenced by ilSoapCourseAdministration\excludeCourseMember(), ilSoapCourseAdministration\getCoursesForUser(), ilSoapGroupAdministration\getGroupsForUser(), and ilSoapUserAdministration\getUsersForContainer().

218  {
219  global $DIC;
220 
221  $rbacsystem = $DIC->rbac()->system();
222 
223  if (!ilObject::_exists($ref_id, true)) {
224  return $this->raiseError(
225  'No object for id.',
226  'CLIENT_OBJECT_NOT_FOUND'
227  );
228  }
229 
231  return $this->raiseError(
232  'Object is already trashed.',
233  'CLIENT_OBJECT_DELETED'
234  );
235  }
236 
238  if (!in_array($type, $expected_type, true)) {
239  return $this->raiseError(
240  "Wrong type $type for id. Expected: " . implode(',', $expected_type),
241  'CLIENT_OBJECT_WRONG_TYPE'
242  );
243  }
244  if (!$rbacsystem->checkAccess($permission, $ref_id, $type)) {
245  return $this->raiseError(
246  'Missing permission $permission for type $type.',
247  'CLIENT_OBJECT_WRONG_PERMISSION'
248  );
249  }
250  if ($returnObject) {
251  try {
253  } catch (ilObjectNotFoundException $e) {
254  return $this->raiseError('No valid ref_id given', 'Client');
255  }
256  }
257  return $type;
258  }
raiseError(string $a_message, $a_code)
static _lookupObjId(int $ref_id)
static _exists(int $id, bool $reference=false, ?string $type=null)
checks if an object exists in object_data
$ref_id
Definition: ltiauth.php:66
static _isInTrash(int $ref_id)
static getInstanceByRefId(int $ref_id, bool $stop_on_error=true)
get an instance of an Ilias object by reference id
global $DIC
Definition: shib_login.php:25
static _lookupType(int $id, bool $reference=false)
+ Here is the call graph for this function:
+ Here is the caller graph for this function:

◆ checkSession()

ilSoapAdministration::checkSession ( string  $sid)
protected

Definition at line 59 of file class.ilSoapAdministration.php.

References $client, $DIC, $GLOBALS, explodeSid(), setMessage(), and setMessageCode().

Referenced by ilSoapCourseAdministration\addCourse(), ilSoapExerciseAdministration\addExercise(), ilSoapFileAdministration\addFile(), ilSoapGroupAdministration\addGroup(), ilSoapObjectAdministration\addReference(), ilSoapRBACAdministration\addRole(), ilSoapRBACAdministration\addRoleFromTemplate(), ilSoapRBACAdministration\addUserRoleEntry(), ilSoapCourseAdministration\assignCourseMember(), ilSoapObjectAdministration\copyObject(), ilSoapWebLinkAdministration\createWebLink(), ilSoapCourseAdministration\deleteCourse(), ilSoapObjectAdministration\deleteObject(), ilSoapRBACAdministration\deleteRole(), ilSoapRBACAdministration\deleteUserRoleEntry(), ilSoapCourseAdministration\excludeCourseMember(), ilSoapDataCollectionAdministration\exportDataCollectionContent(), ilSoapCourseAdministration\getCoursesForUser(), ilSoapGroupAdministration\getGroupsForUser(), ilSoapSCORMAdministration\getIMSManifestXML(), ilSoapLearningProgressAdministration\getLearningProgressChanges(), ilSoapRBACAdministration\getLocalRoles(), ilSoapUtils\getMobsOfObject(), ilSoapTestAdministration\getNrOfQuestionsInPass(), ilSoapObjectAdministration\getObjectByReference(), ilSoapObjectAdministration\getObjectsByTitle(), ilSoapRBACAdministration\getObjectTreeOperations(), ilSoapObjectAdministration\getObjIdByImportId(), ilSoapObjectAdministration\getObjIdsByRefIds(), ilSoapRBACAdministration\getOperations(), ilSoapObjectAdministration\getPathForRefId(), ilSoapTestAdministration\getPositionOfQuestion(), ilSoapTestAdministration\getPreviousReachedPoints(), ilSoapTestAdministration\getQuestionSolution(), ilSoapObjectAdministration\getRefIdsByImportId(), ilSoapObjectAdministration\getRefIdsByObjId(), ilSoapRBACAdministration\getRoles(), ilSoapSCORMAdministration\getSCORMCompletionStatus(), ilSOAPStructureObjectAdministration\getStructureObjects(), ilSoapTestAdministration\getTestResults(), ilSoapTestAdministration\getTestUserData(), ilSoapObjectAdministration\getTreeChilds(), ilSoapUserAdministration\getUserForRole(), ilSoapUserAdministration\getUserIdBySid(), ilSoapRBACAdministration\getUserRoles(), ilSoapUserAdministration\getUsersForContainer(), ilSoapUserAdministration\getUserXML(), ilSoapObjectAdministration\getXMLTree(), ilSoapRBACAdministration\grantPermissions(), ilSoapGroupAdministration\groupExists(), ilSoapUserAdministration\hasNewMail(), ilSoapSCORMAdministration\hasSCORMCertificate(), ilSoapUtils\ilClone(), ilSoapUtils\ilCloneDependencies(), ilSoapUserAdministration\importUsers(), ilAbstractSoapMethod\initIliasAndCheckSession(), ILIAS\OrgUnit\Webservices\SOAP\Base\initIliasAndCheckSession(), ilSoapUserAdministration\logout(), ilSoapUserAdministration\lookupUser(), ilSoapObjectAdministration\moveObject(), ilSoapWebLinkAdministration\readWebLink(), ilSoapObjectAdministration\removeFromSystemByImportId(), ilSoapTestAdministration\removeTestResults(), ilSoapRBACAdministration\revokePermissions(), ilSoapBackgroundTasksAdministration\runAsync(), ilSoapTestAdministration\saveQuestion(), ilSoapTestAdministration\saveQuestionSolution(), ilSoapUtils\saveTempFileAsMediaObject(), ilSoapObjectAdministration\searchObjects(), ilSoapRBACAdministration\searchRoles(), ilSoapUserAdministration\searchUser(), and ilSoapWebLinkAdministration\updateWebLink().

59  : bool
60  {
61  global $DIC;
62 
63  $ilUser = $DIC->user();
64 
65  [$sid, $client] = $this->explodeSid($sid);
66 
67  if ($sid === '') {
68  $this->setMessage('No session id given');
69  $this->setMessageCode('Client');
70  return false;
71  }
72  if (!$client) {
73  $this->setMessage('No client given');
74  $this->setMessageCode('Client');
75  return false;
76  }
77 
78  if (!$GLOBALS['DIC']['ilAuthSession']->isAuthenticated()) {
79  $this->setMessage('Session invalid');
80  $this->setMessageCode('Client');
81  return false;
82  }
83 
84  $can = $DIC['legalDocuments']->canUseSoapApi()->applyTo(new Ok($ilUser))->except(
85  fn($error) => new Error(is_string($error) ? $error : $error->getMessage())
86  );
87  if (!$can->isOk()) {
88  $this->setMessage($can->error());
89  $this->setMessageCode('Server');
90  return false;
91  }
92 
93  if ($this->soap_check) {
94  $set = new ilSetting();
95  $this->setMessage('SOAP is not enabled in ILIAS administration for this client');
96  $this->setMessageCode('Server');
97  return ((int) $set->get('soap_user_administration', '0')) === 1;
98  }
99 
100  return true;
101  }
$client
$GLOBALS["DIC"]
Definition: wac.php:30
A result encapsulates a value or an error and simplifies the handling of those.
Definition: Ok.php:16
global $DIC
Definition: shib_login.php:25
+ Here is the call graph for this function:
+ Here is the caller graph for this function:

◆ explodeSid()

ilSoapAdministration::explodeSid ( string  $sid)
protected

Definition at line 103 of file class.ilSoapAdministration.php.

Referenced by checkSession(), and initAuth().

103  : array
104  {
105  $exploded = explode('::', $sid);
106 
107  return is_array($exploded) ? $exploded : array('sid' => '', 'client' => '');
108  }
+ Here is the caller graph for this function:

◆ getClientInfoXML()

ilSoapAdministration::getClientInfoXML ( string  $clientid)
Returns
soap_fault|SoapFault|string|null

Definition at line 281 of file class.ilSoapAdministration.php.

References ilContext\CONTEXT_SOAP_WITHOUT_CLIENT, ILIAS_WEB_DIR, ilContext\init(), ilInitialisation\initILIAS(), and raiseError().

282  {
284 
286 
287  $clientdir = ILIAS_WEB_DIR . '/' . $clientid;
288  $writer = new ilSoapInstallationInfoXMLWriter();
289  $writer->start();
290  if (!$writer->addClient($clientdir)) {
291  return $this->raiseError(
292  'Client ID ' . $clientid . 'does not exist!',
293  'Client'
294  );
295  }
296  $writer->end();
297  return $writer->getXML();
298  }
raiseError(string $a_message, $a_code)
static initILIAS()
ilias initialisation
const CONTEXT_SOAP_WITHOUT_CLIENT
static init(string $a_type)
Init context by type.
const ILIAS_WEB_DIR
Definition: constants.php:45
+ Here is the call graph for this function:

◆ getInstallationInfoXML()

ilSoapAdministration::getInstallationInfoXML ( )

Definition at line 260 of file class.ilSoapAdministration.php.

References ilContext\CONTEXT_SOAP_WITHOUT_CLIENT, ILIAS_WEB_DIR, ilContext\init(), and ilInitialisation\initILIAS().

260  : string
261  {
263 
265 
266  $clientdirs = glob(ILIAS_WEB_DIR . '/*', GLOB_ONLYDIR);
267  $writer = new ilSoapInstallationInfoXMLWriter();
268  $writer->start();
269  if (is_array($clientdirs)) {
270  foreach ($clientdirs as $clientdir) {
271  $writer->addClient($clientdir);
272  }
273  }
274  $writer->end();
275  return $writer->getXML();
276  }
static initILIAS()
ilias initialisation
const CONTEXT_SOAP_WITHOUT_CLIENT
static init(string $a_type)
Init context by type.
const ILIAS_WEB_DIR
Definition: constants.php:45
+ Here is the call graph for this function:

◆ getMessage()

ilSoapAdministration::getMessage ( )

Definition at line 115 of file class.ilSoapAdministration.php.

References $message.

Referenced by ilSoapCourseAdministration\addCourse(), ilSoapExerciseAdministration\addExercise(), ilSoapFileAdministration\addFile(), ilSoapGroupAdministration\addGroup(), ilSoapObjectAdministration\addReference(), ilSoapRBACAdministration\addRole(), ilSoapRBACAdministration\addRoleFromTemplate(), ilSoapRBACAdministration\addUserRoleEntry(), ilSoapCourseAdministration\assignCourseMember(), ilSoapObjectAdministration\copyObject(), ilSoapWebLinkAdministration\createWebLink(), ilSoapCourseAdministration\deleteCourse(), ilSoapObjectAdministration\deleteObject(), ilSoapRBACAdministration\deleteRole(), ilSoapRBACAdministration\deleteUserRoleEntry(), ilSoapCourseAdministration\excludeCourseMember(), ilSoapDataCollectionAdministration\exportDataCollectionContent(), ilSoapCourseAdministration\getCoursesForUser(), ilSoapGroupAdministration\getGroupsForUser(), ilSoapSCORMAdministration\getIMSManifestXML(), ilSoapLearningProgressAdministration\getLearningProgressChanges(), ilSoapRBACAdministration\getLocalRoles(), ilSoapUtils\getMobsOfObject(), ilSoapTestAdministration\getNrOfQuestionsInPass(), ilSoapObjectAdministration\getObjectByReference(), ilSoapObjectAdministration\getObjectsByTitle(), ilSoapRBACAdministration\getObjectTreeOperations(), ilSoapObjectAdministration\getObjIdByImportId(), ilSoapObjectAdministration\getObjIdsByRefIds(), ilSoapRBACAdministration\getOperations(), ilSoapObjectAdministration\getPathForRefId(), ilSoapTestAdministration\getPositionOfQuestion(), ilSoapTestAdministration\getPreviousReachedPoints(), ilSoapTestAdministration\getQuestionSolution(), ilSoapObjectAdministration\getRefIdsByImportId(), ilSoapObjectAdministration\getRefIdsByObjId(), ilSoapRBACAdministration\getRoles(), ilSoapSCORMAdministration\getSCORMCompletionStatus(), ilSOAPStructureObjectAdministration\getStructureObjects(), ilSoapTestAdministration\getTestResults(), ilSoapTestAdministration\getTestUserData(), ilSoapObjectAdministration\getTreeChilds(), ilSoapUserAdministration\getUserForRole(), ilSoapUserAdministration\getUserIdBySid(), ilSoapRBACAdministration\getUserRoles(), ilSoapUserAdministration\getUsersForContainer(), ilSoapUserAdministration\getUserXML(), ilSoapObjectAdministration\getXMLTree(), ilSoapRBACAdministration\grantPermissions(), ilSoapGroupAdministration\groupExists(), ilSoapUserAdministration\hasNewMail(), ilSoapSCORMAdministration\hasSCORMCertificate(), ilSoapUtils\ilClone(), ilSoapUtils\ilCloneDependencies(), ilSoapUserAdministration\importUsers(), ilAbstractSoapMethod\initIliasAndCheckSession(), ILIAS\OrgUnit\Webservices\SOAP\Base\initIliasAndCheckSession(), ilSoapUserAdministration\logout(), ilSoapUserAdministration\lookupUser(), ilSoapObjectAdministration\moveObject(), ilSoapWebLinkAdministration\readWebLink(), ilSoapObjectAdministration\removeFromSystemByImportId(), ilSoapTestAdministration\removeTestResults(), ilSoapRBACAdministration\revokePermissions(), ilSoapBackgroundTasksAdministration\runAsync(), ilSoapTestAdministration\saveQuestion(), ilSoapTestAdministration\saveQuestionSolution(), ilSoapUtils\saveTempFileAsMediaObject(), ilSoapObjectAdministration\searchObjects(), ilSoapRBACAdministration\searchRoles(), ilSoapUserAdministration\searchUser(), and ilSoapWebLinkAdministration\updateWebLink().

115  : string
116  {
117  return $this->message;
118  }
+ Here is the caller graph for this function:

◆ getMessageCode()

ilSoapAdministration::getMessageCode ( )

Definition at line 131 of file class.ilSoapAdministration.php.

References $message_code.

Referenced by ilSoapCourseAdministration\addCourse(), ilSoapExerciseAdministration\addExercise(), ilSoapFileAdministration\addFile(), ilSoapGroupAdministration\addGroup(), ilSoapObjectAdministration\addReference(), ilSoapRBACAdministration\addRole(), ilSoapRBACAdministration\addRoleFromTemplate(), ilSoapRBACAdministration\addUserRoleEntry(), ilSoapCourseAdministration\assignCourseMember(), ilSoapObjectAdministration\copyObject(), ilSoapWebLinkAdministration\createWebLink(), ilSoapCourseAdministration\deleteCourse(), ilSoapObjectAdministration\deleteObject(), ilSoapRBACAdministration\deleteRole(), ilSoapRBACAdministration\deleteUserRoleEntry(), ilSoapCourseAdministration\excludeCourseMember(), ilSoapDataCollectionAdministration\exportDataCollectionContent(), ilSoapCourseAdministration\getCoursesForUser(), ilSoapGroupAdministration\getGroupsForUser(), ilSoapSCORMAdministration\getIMSManifestXML(), ilSoapLearningProgressAdministration\getLearningProgressChanges(), ilSoapRBACAdministration\getLocalRoles(), ilSoapUtils\getMobsOfObject(), ilSoapTestAdministration\getNrOfQuestionsInPass(), ilSoapObjectAdministration\getObjectByReference(), ilSoapObjectAdministration\getObjectsByTitle(), ilSoapRBACAdministration\getObjectTreeOperations(), ilSoapObjectAdministration\getObjIdByImportId(), ilSoapObjectAdministration\getObjIdsByRefIds(), ilSoapRBACAdministration\getOperations(), ilSoapObjectAdministration\getPathForRefId(), ilSoapTestAdministration\getPositionOfQuestion(), ilSoapTestAdministration\getPreviousReachedPoints(), ilSoapTestAdministration\getQuestionSolution(), ilSoapObjectAdministration\getRefIdsByImportId(), ilSoapObjectAdministration\getRefIdsByObjId(), ilSoapRBACAdministration\getRoles(), ilSoapSCORMAdministration\getSCORMCompletionStatus(), ilSOAPStructureObjectAdministration\getStructureObjects(), ilSoapTestAdministration\getTestResults(), ilSoapTestAdministration\getTestUserData(), ilSoapObjectAdministration\getTreeChilds(), ilSoapUserAdministration\getUserForRole(), ilSoapUserAdministration\getUserIdBySid(), ilSoapRBACAdministration\getUserRoles(), ilSoapUserAdministration\getUsersForContainer(), ilSoapUserAdministration\getUserXML(), ilSoapObjectAdministration\getXMLTree(), ilSoapRBACAdministration\grantPermissions(), ilSoapGroupAdministration\groupExists(), ilSoapUserAdministration\hasNewMail(), ilSoapSCORMAdministration\hasSCORMCertificate(), ilSoapUtils\ilCloneDependencies(), ilSoapUserAdministration\importUsers(), ilSoapUserAdministration\logout(), ilSoapUserAdministration\lookupUser(), ilSoapObjectAdministration\moveObject(), ilSoapWebLinkAdministration\readWebLink(), ilSoapObjectAdministration\removeFromSystemByImportId(), ilSoapTestAdministration\removeTestResults(), ilSoapRBACAdministration\revokePermissions(), ilSoapBackgroundTasksAdministration\runAsync(), ilSoapTestAdministration\saveQuestion(), ilSoapTestAdministration\saveQuestionSolution(), ilSoapUtils\saveTempFileAsMediaObject(), ilSoapObjectAdministration\searchObjects(), ilSoapRBACAdministration\searchRoles(), ilSoapUserAdministration\searchUser(), and ilSoapWebLinkAdministration\updateWebLink().

131  : string
132  {
133  return $this->message_code;
134  }
+ Here is the caller graph for this function:

◆ initAuth()

ilSoapAdministration::initAuth ( string  $sid)
protected

Definition at line 136 of file class.ilSoapAdministration.php.

References $client, ilContext\CONTEXT_SOAP, explodeSid(), ilContext\getType(), ilInitialisation\reInitUser(), and ilUtil\setCookie().

Referenced by ilSoapCourseAdministration\addCourse(), ilSoapExerciseAdministration\addExercise(), ilSoapFileAdministration\addFile(), ilSoapGroupAdministration\addGroup(), ilSoapObjectAdministration\addReference(), ilSoapRBACAdministration\addRole(), ilSoapRBACAdministration\addRoleFromTemplate(), ilSoapRBACAdministration\addUserRoleEntry(), ilSoapCourseAdministration\assignCourseMember(), ilSoapObjectAdministration\copyObject(), ilSoapWebLinkAdministration\createWebLink(), ilSoapCourseAdministration\deleteCourse(), ilSoapUtils\deleteExpiredDualOptInUserObjects(), ilSoapObjectAdministration\deleteObject(), ilSoapRBACAdministration\deleteRole(), ilSoapRBACAdministration\deleteUserRoleEntry(), ilSoapCourseAdministration\excludeCourseMember(), ilSoapDataCollectionAdministration\exportDataCollectionContent(), ilSoapCourseAdministration\getCoursesForUser(), ilSoapGroupAdministration\getGroupsForUser(), ilSoapSCORMAdministration\getIMSManifestXML(), ilSoapLearningProgressAdministration\getLearningProgressChanges(), ilSoapRBACAdministration\getLocalRoles(), ilSoapUtils\getMobsOfObject(), ilSoapTestAdministration\getNrOfQuestionsInPass(), ilSoapObjectAdministration\getObjectByReference(), ilSoapObjectAdministration\getObjectsByTitle(), ilSoapRBACAdministration\getObjectTreeOperations(), ilSoapObjectAdministration\getObjIdByImportId(), ilSoapObjectAdministration\getObjIdsByRefIds(), ilSoapRBACAdministration\getOperations(), ilSoapObjectAdministration\getPathForRefId(), ilSoapTestAdministration\getPositionOfQuestion(), ilSoapTestAdministration\getPreviousReachedPoints(), ilSoapTestAdministration\getQuestionSolution(), ilSoapObjectAdministration\getRefIdsByImportId(), ilSoapObjectAdministration\getRefIdsByObjId(), ilSoapRBACAdministration\getRoles(), ilSoapSCORMAdministration\getSCORMCompletionStatus(), ilSOAPStructureObjectAdministration\getStructureObjects(), ilSoapTestAdministration\getTestResults(), ilSoapTestAdministration\getTestUserData(), ilSoapObjectAdministration\getTreeChilds(), ilSoapUserAdministration\getUserForRole(), ilSoapUserAdministration\getUserIdBySid(), ilSoapRBACAdministration\getUserRoles(), ilSoapUserAdministration\getUsersForContainer(), ilSoapUserAdministration\getUserXML(), ilSoapObjectAdministration\getXMLTree(), ilSoapRBACAdministration\grantPermissions(), ilSoapGroupAdministration\groupExists(), ilSoapUserAdministration\hasNewMail(), ilSoapSCORMAdministration\hasSCORMCertificate(), ilSoapUtils\ilClone(), ilSoapUtils\ilCloneDependencies(), ilSoapUserAdministration\importUsers(), ilAbstractSoapMethod\initIliasAndCheckSession(), ILIAS\OrgUnit\Webservices\SOAP\Base\initIliasAndCheckSession(), ilSoapUserAdministration\logout(), ilSoapUserAdministration\lookupUser(), ilSoapObjectAdministration\moveObject(), ilSoapWebLinkAdministration\readWebLink(), ilSoapObjectAdministration\removeFromSystemByImportId(), ilSoapTestAdministration\removeTestResults(), ilSoapRBACAdministration\revokePermissions(), ilSoapBackgroundTasksAdministration\runAsync(), ilSoapTestAdministration\saveQuestion(), ilSoapTestAdministration\saveQuestionSolution(), ilSoapUtils\saveTempFileAsMediaObject(), ilSoapObjectAdministration\searchObjects(), ilSoapRBACAdministration\searchRoles(), ilSoapUserAdministration\searchUser(), and ilSoapWebLinkAdministration\updateWebLink().

136  : void
137  {
138  [$sid, $client] = $this->explodeSid($sid);
139 
140  if (session_status() === PHP_SESSION_ACTIVE && $sid === session_id()) {
141  return;
142  }
143 
144  if (session_status() === PHP_SESSION_ACTIVE) {
145  session_destroy();
146  }
147 
148  session_id($sid);
149 
152  ilUtil::setCookie(session_name(), $sid);
153  }
154  }
$client
static setCookie(string $a_cookie_name, string $a_cookie_value='', bool $a_also_set_super_global=true, bool $a_set_cookie_invalid=false)
static getType()
Get context type.
const CONTEXT_SOAP
+ Here is the call graph for this function:
+ Here is the caller graph for this function:

◆ initAuthenticationObject()

ilSoapAdministration::initAuthenticationObject ( )
protected

Definition at line 176 of file class.ilSoapAdministration.php.

References ilAuthFactory\CONTEXT_SOAP, and ilAuthFactory\setContext().

Referenced by __construct().

176  : void
177  {
179  }
const CONTEXT_SOAP
SOAP based authentication.
static setContext(int $a_context)
set context
+ Here is the call graph for this function:
+ Here is the caller graph for this function:

◆ initIlias()

ilSoapAdministration::initIlias ( )
protected

Definition at line 156 of file class.ilSoapAdministration.php.

References Vendor\Package\$e, ilContext\CONTEXT_SOAP, ilContext\getType(), and ilInitialisation\reinitILIAS().

Referenced by ilSoapCourseAdministration\addCourse(), ilSoapExerciseAdministration\addExercise(), ilSoapFileAdministration\addFile(), ilSoapGroupAdministration\addGroup(), ilSoapObjectAdministration\addReference(), ilSoapRBACAdministration\addRole(), ilSoapRBACAdministration\addRoleFromTemplate(), ilSoapRBACAdministration\addUserRoleEntry(), ilSoapCourseAdministration\assignCourseMember(), ilSoapObjectAdministration\copyObject(), ilSoapWebLinkAdministration\createWebLink(), ilSoapCourseAdministration\deleteCourse(), ilSoapUtils\deleteExpiredDualOptInUserObjects(), ilSoapObjectAdministration\deleteObject(), ilSoapRBACAdministration\deleteRole(), ilSoapRBACAdministration\deleteUserRoleEntry(), ilSoapCourseAdministration\excludeCourseMember(), ilSoapDataCollectionAdministration\exportDataCollectionContent(), ilSoapCourseAdministration\getCoursesForUser(), ilSoapGroupAdministration\getGroupsForUser(), ilSoapSCORMAdministration\getIMSManifestXML(), ilSoapLearningProgressAdministration\getLearningProgressChanges(), ilSoapRBACAdministration\getLocalRoles(), ilSoapUtils\getMobsOfObject(), ilSoapTestAdministration\getNrOfQuestionsInPass(), ilSoapObjectAdministration\getObjectByReference(), ilSoapObjectAdministration\getObjectsByTitle(), ilSoapRBACAdministration\getObjectTreeOperations(), ilSoapObjectAdministration\getObjIdByImportId(), ilSoapObjectAdministration\getObjIdsByRefIds(), ilSoapRBACAdministration\getOperations(), ilSoapObjectAdministration\getPathForRefId(), ilSoapTestAdministration\getPositionOfQuestion(), ilSoapTestAdministration\getPreviousReachedPoints(), ilSoapTestAdministration\getQuestionSolution(), ilSoapObjectAdministration\getRefIdsByImportId(), ilSoapObjectAdministration\getRefIdsByObjId(), ilSoapRBACAdministration\getRoles(), ilSoapSCORMAdministration\getSCORMCompletionStatus(), ilSOAPStructureObjectAdministration\getStructureObjects(), ilSoapTestAdministration\getTestResults(), ilSoapTestAdministration\getTestUserData(), ilSoapObjectAdministration\getTreeChilds(), ilSoapUserAdministration\getUserForRole(), ilSoapUserAdministration\getUserIdBySid(), ilSoapRBACAdministration\getUserRoles(), ilSoapUserAdministration\getUsersForContainer(), ilSoapUserAdministration\getUserXML(), ilSoapObjectAdministration\getXMLTree(), ilSoapRBACAdministration\grantPermissions(), ilSoapGroupAdministration\groupExists(), ilSoapUserAdministration\hasNewMail(), ilSoapSCORMAdministration\hasSCORMCertificate(), ilSoapUtils\ilClone(), ilSoapUtils\ilCloneDependencies(), ilSoapUserAdministration\importUsers(), ILIAS\OrgUnit\Webservices\SOAP\Base\initIliasAndCheckSession(), ilSoapUserAdministration\login(), ilSoapUserAdministration\logout(), ilSoapUserAdministration\lookupUser(), ilSoapObjectAdministration\moveObject(), ilSoapWebLinkAdministration\readWebLink(), ilSoapObjectAdministration\removeFromSystemByImportId(), ilSoapTestAdministration\removeTestResults(), ilSoapRBACAdministration\revokePermissions(), ilSoapBackgroundTasksAdministration\runAsync(), ilSoapTestAdministration\saveQuestion(), ilSoapTestAdministration\saveQuestionSolution(), ilSoapUtils\saveTempFileAsMediaObject(), ilSoapObjectAdministration\searchObjects(), ilSoapRBACAdministration\searchRoles(), ilSoapUserAdministration\searchUser(), and ilSoapWebLinkAdministration\updateWebLink().

156  : void
157  {
159  try {
161  } catch (Exception $e) {
162  }
163  }
164  }
static getType()
Get context type.
const CONTEXT_SOAP
+ Here is the call graph for this function:
+ Here is the caller graph for this function:

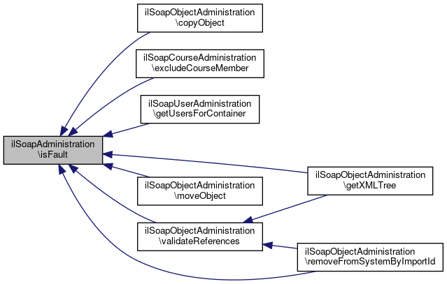
◆ isFault()

ilSoapAdministration::isFault (   $object)

Definition at line 198 of file class.ilSoapAdministration.php.

Referenced by ilSoapObjectAdministration\copyObject(), ilSoapCourseAdministration\excludeCourseMember(), ilSoapUserAdministration\getUsersForContainer(), ilSoapObjectAdministration\getXMLTree(), ilSoapObjectAdministration\moveObject(), ilSoapObjectAdministration\removeFromSystemByImportId(), and ilSoapObjectAdministration\validateReferences().

198  : bool
199  {
200  switch ($this->error_method) {
201  case self::NUSOAP:
202  require_once __DIR__ . '/../lib/nusoap.php';
203  return $object instanceof soap_fault;
204  case self::PHP5:
205  return $object instanceof SoapFault;
206  }
207  return true;
208  }
Backward compatibility.
Definition: nusoap.php:1108
+ Here is the caller graph for this function:

◆ raiseError()

ilSoapAdministration::raiseError ( string  $a_message,
  $a_code 
)
protected
Parameters
string$a_message
string | int$a_code
Returns
soap_fault|SoapFault|null

Definition at line 186 of file class.ilSoapAdministration.php.

Referenced by ilSoapCourseAdministration\addCourse(), ILIAS\OrgUnit\Webservices\SOAP\Base\addError(), ilSoapExerciseAdministration\addExercise(), ilSoapFileAdministration\addFile(), ilSoapGroupAdministration\addGroup(), ilSoapObjectAdministration\addReference(), ilSoapRBACAdministration\addRole(), ilSoapRBACAdministration\addRoleFromTemplate(), ilSoapRBACAdministration\addUserRoleEntry(), ilSoapCourseAdministration\assignCourseMember(), ilSoapObjectAdministration\canAddType(), checkObjectAccess(), ilSoapObjectAdministration\copyObject(), ilSoapWebLinkAdministration\createWebLink(), ilSoapCourseAdministration\deleteCourse(), ilSoapObjectAdministration\deleteObject(), ilSoapRBACAdministration\deleteRole(), ilSoapRBACAdministration\deleteUserRoleEntry(), ilSoapCourseAdministration\excludeCourseMember(), ilSoapDataCollectionAdministration\exportDataCollectionContent(), getClientInfoXML(), ilSoapCourseAdministration\getCoursesForUser(), ilSoapGroupAdministration\getGroupsForUser(), ilSoapUserAdministration\getImportProtocolAsXML(), ilSoapSCORMAdministration\getIMSManifestXML(), ilSoapLearningProgressAdministration\getLearningProgressChanges(), ilSoapRBACAdministration\getLocalRoles(), ilSoapUtils\getMobsOfObject(), ilSoapTestAdministration\getNrOfQuestionsInPass(), ilSoapObjectAdministration\getObjectByReference(), ilSoapObjectAdministration\getObjectsByTitle(), ilSoapRBACAdministration\getObjectTreeOperations(), ilSoapObjectAdministration\getObjIdByImportId(), ilSoapObjectAdministration\getObjIdsByRefIds(), ilSoapRBACAdministration\getOperations(), ilSoapObjectAdministration\getPathForRefId(), ilSoapTestAdministration\getPositionOfQuestion(), ilSoapTestAdministration\getPreviousReachedPoints(), ilSoapTestAdministration\getQuestionSolution(), ilSoapObjectAdministration\getRefIdsByImportId(), ilSoapObjectAdministration\getRefIdsByObjId(), ilSoapRBACAdministration\getRoles(), ilSoapSCORMAdministration\getSCORMCompletionStatus(), ilSOAPStructureObjectAdministration\getStructureObjects(), ilSoapTestAdministration\getTestResults(), ilSoapTestAdministration\getTestUserData(), ilSoapObjectAdministration\getTreeChilds(), ilSoapUserAdministration\getUserForRole(), ilSoapUserAdministration\getUserIdBySid(), ilSoapUserAdministration\getUserMappingAsXML(), ilSoapRBACAdministration\getUserRoles(), ilSoapUserAdministration\getUsersForContainer(), ilSoapUserAdministration\getUserXML(), ilSoapObjectAdministration\getXMLTree(), ilSoapRBACAdministration\grantPermissions(), ilSoapGroupAdministration\groupExists(), ilSoapUserAdministration\hasNewMail(), ilSoapSCORMAdministration\hasSCORMCertificate(), ilSoapUtils\ilCloneDependencies(), ilSoapUserAdministration\importUsers(), ilSoapUserAdministration\login(), ilSoapUserAdministration\logout(), ilSoapUserAdministration\lookupUser(), ilSoapObjectAdministration\moveObject(), ilSoapRBACAdministration\parseUserID(), ilSoapWebLinkAdministration\readWebLink(), ilSoapObjectAdministration\removeFromSystemByImportId(), ilSoapTestAdministration\removeTestResults(), ilSoapRBACAdministration\revokePermissions(), ilSoapBackgroundTasksAdministration\runAsync(), ilSoapTestAdministration\saveQuestion(), ilSoapTestAdministration\saveQuestionSolution(), ilSoapUtils\saveTempFileAsMediaObject(), ilSoapObjectAdministration\searchObjects(), ilSoapRBACAdministration\searchRoles(), ilSoapUserAdministration\searchUser(), ilSoapWebLinkAdministration\updateWebLink(), and ilSoapObjectAdministration\validateReferences().

187  {
188  switch ($this->error_method) {
189  case self::NUSOAP:
190  require_once __DIR__ . '/../lib/nusoap.php';
191  return new soap_fault($a_code, '', $a_message);
192  case self::PHP5:
193  return new SoapFault((string) $a_code, $a_message);
194  }
195  return null;
196  }
Backward compatibility.
Definition: nusoap.php:1108
+ Here is the caller graph for this function:

◆ reInitUser()

ilSoapAdministration::reInitUser ( )

Definition at line 166 of file class.ilSoapAdministration.php.

References Vendor\Package\$e, ilContext\CONTEXT_SOAP, ilContext\getType(), and ilInitialisation\reInitUser().

Referenced by ilAbstractSoapMethod\initIliasAndCheckSession().

166  : void
167  {
169  try {
171  } catch (Exception $e) {
172  }
173  }
174  }
static getType()
Get context type.
const CONTEXT_SOAP
+ Here is the call graph for this function:
+ Here is the caller graph for this function:

◆ setMessage()

ilSoapAdministration::setMessage ( string  $a_str)
protected

Definition at line 110 of file class.ilSoapAdministration.php.

Referenced by checkSession().

110  : void
111  {
112  $this->message = $a_str;
113  }
+ Here is the caller graph for this function:

◆ setMessageCode()

ilSoapAdministration::setMessageCode ( string  $a_code)

Definition at line 126 of file class.ilSoapAdministration.php.

Referenced by checkSession().

126  : void
127  {
128  $this->message_code = $a_code;
129  }
+ Here is the caller graph for this function:

Field Documentation

◆ $error_method

int ilSoapAdministration::$error_method

Defines type of error handling (PHP5 || NUSOAP)

Definition at line 42 of file class.ilSoapAdministration.php.

◆ $message

string ilSoapAdministration::$message = ''
protected

◆ $message_code

string ilSoapAdministration::$message_code = ''
protected

Definition at line 37 of file class.ilSoapAdministration.php.

Referenced by getMessageCode().

◆ $soap_check

bool ilSoapAdministration::$soap_check = true
protected

Definition at line 35 of file class.ilSoapAdministration.php.

◆ NUSOAP

const ilSoapAdministration::NUSOAP = 1

Definition at line 32 of file class.ilSoapAdministration.php.

◆ PHP5

const ilSoapAdministration::PHP5 = 2

Definition at line 33 of file class.ilSoapAdministration.php.


The documentation for this class was generated from the following file: