ILIAS  release_10 Revision v10.1-43-ga1241a92c2f
ilInitialisation Class Reference

ILIAS Initialisation Utility Class perform basic setup: init database handler, load configuration file, init user authentification & error handler, load object type definitions. More...

+ Inheritance diagram for ilInitialisation:
+ Collaboration diagram for ilInitialisation:

Static Public Member Functions

static initFileUploadService (\ILIAS\DI\Container $dic)
 Initializes the file upload service. More...
 
static setSessionHandler ()
 set session handler to db Used in Soap/CAS More...
 
static initUserAccount ()
 Init user with current account id. More...
 
static goToPublicSection ()
 go to public section More...
 
static reinitILIAS ()
 
static reInitUser ()
 
static initILIAS ()
 ilias initialisation More...
 
static handleErrorReporting ()
 Set error reporting level. More...
 
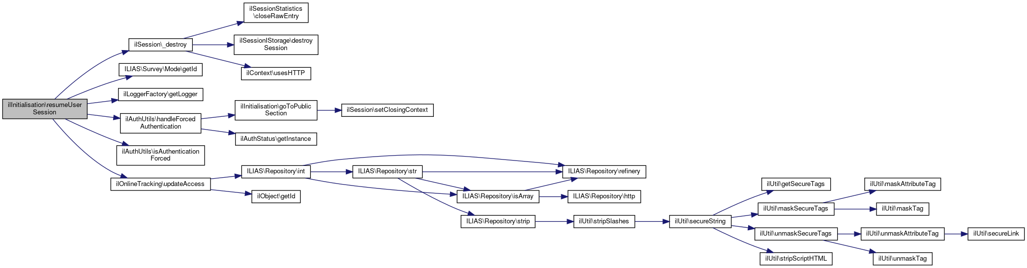
static resumeUserSession ()
 Resume an existing user session. More...
 
static initUIFramework (\ILIAS\DI\Container $c)
 init the ILIAS UI framework. More...
 
static redirectToStartingPage (string $target='')
 

Static Protected Member Functions

static removeUnsafeCharacters ()
 Remove unsafe characters from GET. More...
 
static recursivelyRemoveUnsafeCharacters ($var)
 
static requireCommonIncludes ()
 get common include code files More...
 
static initIliasIniFile ()
 This method provides a global instance of class ilIniFile for the ilias.ini.php file in variable $ilIliasIniFile. More...
 
static initResourceStorage ()
 
static initUploadPolicies (\ILIAS\DI\Container $dic)
 
static buildHTTPPath ()
 
static determineClient ()
 This method determines the current client and sets the constant CLIENT_ID. More...
 
static initClientIniFile ()
 This method provides a global instance of class ilIniFile for the client.ini.php file in variable $ilClientIniFile. More...
 
static handleMaintenanceMode ()
 handle maintenance mode More...
 
static initDatabase ()
 initialise database object $ilDB More...
 
static initGlobalCache ()
 
static setCookieConstants ()
 
static setSessionCookieParams ()
 set session cookie params More...
 
static initCron (\ILIAS\DI\Container $c)
 
static initCustomObjectIcons (\ILIAS\DI\Container $c)
 
static initAvatar (\ILIAS\DI\Container $c)
 
static initLegalDocuments (Container $c)
 
static initAccessibilityControlConcept (\ILIAS\DI\Container $c)
 
static initSettings ()
 initialise $ilSettings object and define constants Used in Soap More...
 
static initStyle ()
 provide $styleDefinition object More...
 
static initLocale ()
 Init Locale. More...
 
static goToLogin ()
 go to login More...
 
static initAccessHandling ()
 $ilAccess and $rbac... More...
 
static initLog ()
 Init log instance. More...
 
static initGlobal (string $a_name, $a_class, ?string $a_source_file=null, ?bool $destroy_existing=false)
 
static abortAndDie (string $a_message)
 
static handleDevMode ()
 Prepare developer tools. More...
 
static initSession ()
 Init auth session. More...
 
static initCore ()
 Init core objects (level 0) More...
 
static initClient ()
 Init client-based objects (level 1) More...
 
static initUser ()
 Init user / authentification (level 2) More...
 
static handleAuthenticationFail ()
 
static initHTTPServices (\ILIAS\DI\Container $container)
 
static initRefinery (\ILIAS\DI\Container $container)
 
static initComponentService (\ILIAS\DI\Container $container)
 
static initHTML ()
 init HTML output (level 3) More...
 
static blockedAuthentication (string $a_current_script)
 Block authentication based on current request. More...
 
static translateMessage (string $a_message_id, array $a_message_static=null)
 Translate message if possible. More...
 
static redirect (string $a_target, string $a_message_id='', array $a_message_static=null)
 Redirects to target url if context supports it. More...
 

Static Protected Attributes

static bool $already_initialized = false
 

Static Private Member Functions

static getClientIdTransformation ()
 Refinery is not initialized early enough to provide a transformation to be used with the implementation to retrieve the parameters. More...
 
static setClientIdCookie ()
 
static initGlobalScreen (\ILIAS\DI\Container $c)
 
static initBackgroundTasks (\ILIAS\DI\Container $c)
 
static initInjector (\ILIAS\DI\Container $c)
 
static initKioskMode (\ILIAS\DI\Container $c)
 
static initLearningObjectMetadata (\ILIAS\DI\Container $c)
 

Detailed Description

ILIAS Initialisation Utility Class perform basic setup: init database handler, load configuration file, init user authentification & error handler, load object type definitions.

Author
Alex Killing alex..nosp@m.kill.nosp@m.ing@g.nosp@m.mx.d.nosp@m.e
Sascha Hofmann shofm.nosp@m.ann@.nosp@m.datab.nosp@m.ay.d.nosp@m.e
Version
$Id$

Definition at line 57 of file class.ilInitialisation.php.

Member Function Documentation

◆ abortAndDie()

static ilInitialisation::abortAndDie ( string  $a_message)
staticprotected

Definition at line 1113 of file class.ilInitialisation.php.

References $GLOBALS.

1113  : void
1114  {
1115  if (isset($GLOBALS['ilLog'])) {
1116  $GLOBALS['ilLog']->write("Fatal Error: ilInitialisation - " . $a_message);
1117  $GLOBALS['ilLog']->logStack();
1118  }
1119  die($a_message);
1120  }
$GLOBALS["DIC"]
Definition: wac.php:30

◆ blockedAuthentication()

static ilInitialisation::blockedAuthentication ( string  $a_current_script)
staticprotected

Block authentication based on current request.

Definition at line 1658 of file class.ilInitialisation.php.

References $_GET, $DIC, ANONYMOUS_USER_ID, ilContext\CONTEXT_APACHE_SSO, ilContext\CONTEXT_LTI_PROVIDER, ilContext\CONTEXT_SAML, ilContext\CONTEXT_SHIBBOLETH, ilContext\CONTEXT_WAC, ilContext\CONTEXT_WEBDAV, ilLoggerFactory\getLogger(), and ilContext\getType().

1658  : bool
1659  {
1660  global $DIC;
1661 
1663  ilLoggerFactory::getLogger('init')->debug('Blocked authentication for WAC request.');
1664  return true;
1665  }
1667  ilLoggerFactory::getLogger('init')->debug('Blocked authentication for sso request.');
1668  return true;
1669  }
1671  ilLoggerFactory::getLogger('init')->debug('Blocked authentication for webdav request');
1672  return true;
1673  }
1675  ilLoggerFactory::getLogger('init')->debug('Blocked authentication for shibboleth request.');
1676  return true;
1677  }
1679  ilLoggerFactory::getLogger('init')->debug('Blocked authentication for lti provider requests.');
1680  return true;
1681  }
1683  ilLoggerFactory::getLogger('init')->debug('Blocked authentication for SAML request.');
1684  return true;
1685  }
1686  if (
1687  $a_current_script == "register.php" ||
1688  $a_current_script == "pwassist.php" ||
1689  $a_current_script == "confirmReg.php" ||
1690  $a_current_script == "il_securimage_play.php" ||
1691  $a_current_script == "il_securimage_show.php" ||
1692  $a_current_script == 'login.php'
1693  ) {
1694  ilLoggerFactory::getLogger('auth')->debug('Blocked authentication for script: ' . $a_current_script);
1695  return true;
1696  }
1697 
1698  // @todo refinery undefined
1699  $requestBaseClass = strtolower((string) ($_GET['baseClass'] ?? ''));
1700  if ($requestBaseClass == strtolower(ilStartUpGUI::class)) {
1701  $requestCmdClass = strtolower((string) ($_GET['cmdClass'] ?? ''));
1702  if (
1703  $requestCmdClass == strtolower(ilAccountRegistrationGUI::class) ||
1704  $requestCmdClass == strtolower(ilPasswordAssistanceGUI::class)
1705  ) {
1706  ilLoggerFactory::getLogger('auth')->debug('Blocked authentication for cmdClass: ' . $requestCmdClass);
1707  return true;
1708  }
1709  $cmd = $DIC->ctrl()->getCmd();
1710 
1711  if (in_array($cmd, [
1712  'showLegalDocuments',
1713  'showAccountMigration',
1714  'migrateAccount',
1715  'processCode',
1716  'showLoginPage',
1717  'showLogout',
1718  'doStandardAuthentication',
1719  'doCasAuthentication',
1720  ], true)) {
1721  ilLoggerFactory::getLogger('auth')->debug('Blocked authentication for cmd: ' . $cmd);
1722  return true;
1723  }
1724  }
1725 
1726  $target = '';
1727  if ($DIC->http()->wrapper()->query()->has('target')) {
1728  // @todo refinery undefined
1729  $target = $_GET['target'];
1730  }
1731 
1732  // #12884
1733  if (
1734  ($a_current_script == "goto.php" && $target == "impr_0") ||
1735  $requestBaseClass == strtolower(ilImprintGUI::class)
1736  ) {
1737  // @todo refinery undefind
1738  ilLoggerFactory::getLogger('auth')->debug('Blocked authentication for baseClass: ' . ($_GET['baseClass'] ?? ""));
1739  return true;
1740  }
1741 
1742  if (
1743  (strtolower($requestCmdClass ?? "") === strtolower(ilAccessibilityControlConceptGUI::class))
1744  ) {
1745  ilLoggerFactory::getLogger('auth')->debug('Blocked authentication for cmdClass: ' . $requestCmdClass);
1746  return true;
1747  }
1748 
1749  if ($a_current_script == 'goto.php' && in_array($target, array(
1750  'usr_registration',
1751  'usr_nameassist',
1752  'usr_pwassist',
1753  'usr_agreement'
1754  ))) {
1755  ilLoggerFactory::getLogger('auth')->debug('Blocked authentication for goto target: ' . $target);
1756  return true;
1757  }
1758 
1759 
1760  $current_ref_id = $DIC->http()->wrapper()->query()->has('ref_id')
1761  ? $DIC->http()->wrapper()->query()->retrieve('ref_id', $DIC->refinery()->kindlyTo()->int())
1762  : null;
1763 
1764  if (null !== $current_ref_id
1765  && $DIC->user()->getId() === 0
1766  && $DIC->access()->checkAccessOfUser(
1768  'visible',
1769  '',
1770  $current_ref_id
1771  )) {
1772  return true;
1773  }
1774 
1775 
1776  ilLoggerFactory::getLogger('auth')->debug('Authentication required');
1777  return false;
1778  }
const CONTEXT_WAC
const ANONYMOUS_USER_ID
Definition: constants.php:27
static getLogger(string $a_component_id)
Get component logger.
const CONTEXT_WEBDAV
const CONTEXT_LTI_PROVIDER
const CONTEXT_SHIBBOLETH
const CONTEXT_SAML
$_GET['cmd']
Definition: lti.php:26
if(!isset($GLOBALS['ilGlobalStartTime'])||! $GLOBALS['ilGlobalStartTime']) global $DIC
static getType()
Get context type.
const CONTEXT_APACHE_SSO
+ Here is the call graph for this function:

◆ buildHTTPPath()

static ilInitialisation::buildHTTPPath ( )
staticprotected

Definition at line 366 of file class.ilInitialisation.php.

References $_SERVER, and $DIC.

366  : bool
367  {
368  global $DIC;
369 
370  return define(
371  'ILIAS_HTTP_PATH',
372  (new \ILIAS\Init\Environment\HttpPathBuilder(
373  new \ILIAS\Data\Factory(),
374  $DIC->settings(),
375  $DIC['https'],
376  $DIC['ilIliasIniFile'],
377  $_SERVER
378  ))->build()->getBaseURI()
379  );
380  }
Interface Observer Contains several chained tasks and infos about them.
$_SERVER['HTTP_HOST']
Definition: raiseError.php:10
Builds data types.
Definition: Factory.php:35
if(!isset($GLOBALS['ilGlobalStartTime'])||! $GLOBALS['ilGlobalStartTime']) global $DIC

◆ determineClient()

static ilInitialisation::determineClient ( )
staticprotected

This method determines the current client and sets the constant CLIENT_ID.

Definition at line 386 of file class.ilInitialisation.php.

References $_COOKIE, $_GET, $DIC, ilUtil\setCookie(), and ilContext\supportsPersistentSessions().

386  : void
387  {
388  if (defined('CLIENT_ID')) {
389  return;
390  }
391  global $DIC;
392  $df = new \ILIAS\Data\Factory();
393 
394  // check whether ini file object exists
395  if (!$DIC->isDependencyAvailable('iliasIni')) {
396  self::abortAndDie('Fatal Error: ilInitialisation::determineClient called without initialisation of ILIAS ini file object.');
397  }
398 
399  $in_unit_tests = defined('IL_PHPUNIT_TEST');
400  $context_supports_persitent_session = ilContext::supportsPersistentSessions();
401  $can_set_cookie = !$in_unit_tests && $context_supports_persitent_session;
402  $has_request_client_id = $DIC->http()->wrapper()->query()->has('client_id');
403  $has_cookie_client_id = $DIC->http()->cookieJar()->has('ilClientId');
404 
405  // determine the available clientIds (default, request, cookie)
406  $default_client_id = $DIC->iliasIni()->readVariable('clients', 'default');
407 
408  if ($DIC->http()->wrapper()->query()->has('client_id')) {
409  $client_id_from_get = $DIC->http()->wrapper()->query()->retrieve(
410  'client_id',
411  self::getClientIdTransformation()
412  );
413  }
414  if ($DIC->http()->wrapper()->cookie()->has('ilClientId')) {
415  $client_id_from_cookie = $DIC->http()->wrapper()->cookie()->retrieve(
416  'ilClientId',
417  self::getClientIdTransformation()
418  );
419  }
420 
421  // set the clientId by availability: 1. request, 2. cookie, fallback to defined default
422  $client_id_to_use = '';
423  if (isset($client_id_from_get) && $client_id_from_get !== '') {
424  $client_id_to_use = $client_id_from_get;
425  }
426  // we found a client_id in $GET
427  if (isset($client_id_from_get) && strlen($client_id_from_get) > 0) {
428  // @todo refinery undefined
429  $client_id_to_use = $_GET['client_id'] = $df->clientId($client_id_from_get)->toString();
430  if ($can_set_cookie) {
431  ilUtil::setCookie('ilClientId', $client_id_to_use);
432  }
433  } else {
434  $client_id_to_use = $default_client_id;
435  if (!isset($_COOKIE['ilClientId'])) {
436  ilUtil::setCookie('ilClientId', $client_id_to_use);
437  }
438  }
439 
440  $client_id_to_use = $client_id_to_use ?: $default_client_id;
441 
442  define('CLIENT_ID', $df->clientId($client_id_to_use)->toString());
443  }
static setCookie(string $a_cookie_name, string $a_cookie_value='', bool $a_also_set_super_global=true, bool $a_set_cookie_invalid=false)
$_GET['cmd']
Definition: lti.php:26
if(!isset($GLOBALS['ilGlobalStartTime'])||! $GLOBALS['ilGlobalStartTime']) global $DIC
static supportsPersistentSessions()
Check if context supports persistent session handling.
$_COOKIE[session_name()]
Definition: xapitoken.php:52
+ Here is the call graph for this function:

◆ getClientIdTransformation()

static ilInitialisation::getClientIdTransformation ( )
staticprivate

Refinery is not initialized early enough to provide a transformation to be used with the implementation to retrieve the parameters.

Instead, this implementation here will be used.

Returns
Transformation implementation of a transformation to get the clientId.

Definition at line 452 of file class.ilInitialisation.php.

References ILIAS\Refinery\__invoke(), ILIAS\Refinery\applyTo(), ILIAS\Data\Result\then(), and ILIAS\Refinery\transform().

453  {
454  return new class () implements Transformation {
458  public function transform($from): string
459  {
460  if (!is_string($from)) {
461  throw new InvalidArgumentException(__METHOD__ . " the argument is not a string.");
462  }
463  return strip_tags($from);
464  }
465 
469  public function applyTo(Result $result): Result
470  {
471  return $result->then(function ($value): Result {
472  try {
473  return new Ok($this->transform($value));
474  } catch (Exception $exception) {
475  return new Error($exception);
476  }
477  });
478  }
479 
483  public function __invoke($from): string
484  {
485  return $this->transform($from);
486  }
487  };
488  }
then(callable $f)
Get a new result from the callable or do nothing if this is an error.
A result encapsulates a value or an error and simplifies the handling of those.
Definition: Ok.php:16
A transformation is a function from one datatype to another.
+ Here is the call graph for this function:

◆ goToLogin()

static ilInitialisation::goToLogin ( )
staticprotected

go to login

Definition at line 969 of file class.ilInitialisation.php.

References $client_id, $DIC, ilLanguage\getFallbackInstance(), ilLanguage\getGlobalInstance(), ilLoggerFactory\getLogger(), ilSession\SESSION_CLOSE_EXPIRE, ilSession\SESSION_CLOSE_LOGIN, and ilSession\setClosingContext().

969  : void
970  {
971  global $DIC;
972 
973  $session_expired = false;
974  ilLoggerFactory::getLogger('init')->debug('Redirecting to login page.');
975 
976  if ($DIC['ilAuthSession']->isExpired()) {
978  $session_expired = true;
979  }
980  if (!$DIC['ilAuthSession']->isAuthenticated()) {
982  }
983 
984  $target = $DIC->http()->wrapper()->query()->has('target')
985  ? $DIC->http()->wrapper()->query()->retrieve(
986  'target',
987  $DIC->refinery()->kindlyTo()->string()
988  )
989  : '';
990 
991  if (strlen($target)) {
992  $target = "target=" . $target . "&";
993  }
994 
995  $client_id = $DIC->http()->wrapper()->cookie()->retrieve(
996  'ilClientId',
997  $DIC->refinery()->byTrying([
998  $DIC->refinery()->kindlyTo()->string(),
999  $DIC->refinery()->always('')
1000  ])
1001  );
1002 
1003  $script = "login.php?" . $target . "client_id=" . $client_id;
1004  $script .= $session_expired ? "&session_expired=1" : "";
1005 
1006  self::redirect(
1007  $script,
1008  "init_error_authentication_fail",
1009  array(
1010  "en" => "Authentication failed.",
1011  "de" => "Authentifizierung fehlgeschlagen."
1012  )
1013  );
1014  }
static getLogger(string $a_component_id)
Get component logger.
const SESSION_CLOSE_LOGIN
const SESSION_CLOSE_EXPIRE
if(!isset($GLOBALS['ilGlobalStartTime'])||! $GLOBALS['ilGlobalStartTime']) global $DIC
static setClosingContext(int $a_context)
set closing context (for statistics)
$client_id
Definition: ltiauth.php:67
+ Here is the call graph for this function:

◆ goToPublicSection()

static ilInitialisation::goToPublicSection ( )
static

go to public section

Definition at line 915 of file class.ilInitialisation.php.

References $_SERVER, $DIC, $GLOBALS, ANONYMOUS_USER_ID, ROOT_FOLDER_ID, ilSession\SESSION_CLOSE_EXPIRE, ilSession\SESSION_CLOSE_PUBLIC, and ilSession\setClosingContext().

Referenced by ilAuthUtils\handleForcedAuthentication(), and ilStartUpGUI\processIndexPHP().

915  : void
916  {
917  global $DIC;
918 
919  if (ANONYMOUS_USER_ID == "") {
920  self::abortAndDie("Public Section enabled, but no Anonymous user found.");
921  }
922 
923  $session_destroyed = false;
924  if ($DIC['ilAuthSession']->isExpired()) {
925  $session_destroyed = true;
927  }
928  if (!$DIC['ilAuthSession']->isAuthenticated()) {
929  $session_destroyed = true;
931  }
932 
933  if ($session_destroyed) {
934  $GLOBALS['DIC']['ilAuthSession']->setAuthenticated(true, ANONYMOUS_USER_ID);
935  }
936 
937  self::initUserAccount();
938 
939  $target = '';
940  if ($DIC->http()->wrapper()->query()->has('target')) {
941  $target = $DIC->http()->wrapper()->query()->retrieve(
942  'target',
943  $DIC->refinery()->kindlyTo()->string()
944  );
945  }
946 
947  // if target given, try to go there
948  if (strlen($target)) {
949  // when we are already "inside" goto.php no redirect is needed
950  $current_script = substr(strrchr($_SERVER["PHP_SELF"], "/"), 1);
951  if ($current_script == "goto.php") {
952  return;
953  }
954  // goto will check if target is accessible or redirect to login
955  self::redirect("goto.php?target=" . $target);
956  }
957 
958  // we do not know if ref_id of request is accesible, so redirecting to root
959  self::redirect(
960  "ilias.php?baseClass=ilrepositorygui&reloadpublic=1&cmd=&ref_id=" . (defined(
961  'ROOT_FOLDER_ID'
962  ) ? (string) ROOT_FOLDER_ID : '0')
963  );
964  }
const ANONYMOUS_USER_ID
Definition: constants.php:27
const ROOT_FOLDER_ID
Definition: constants.php:32
const SESSION_CLOSE_EXPIRE
$GLOBALS["DIC"]
Definition: wac.php:30
$_SERVER['HTTP_HOST']
Definition: raiseError.php:10
if(!isset($GLOBALS['ilGlobalStartTime'])||! $GLOBALS['ilGlobalStartTime']) global $DIC
const SESSION_CLOSE_PUBLIC
static setClosingContext(int $a_context)
set closing context (for statistics)
+ Here is the call graph for this function:
+ Here is the caller graph for this function:

◆ handleAuthenticationFail()

static ilInitialisation::handleAuthenticationFail ( )
staticprotected

Definition at line 1438 of file class.ilInitialisation.php.

References $_SERVER, $DIC, ilObjUser\_isAnonymous(), ANONYMOUS_USER_ID, ilContext\CONTEXT_SOAP, ilContext\CONTEXT_WAC, ilPublicSectionSettings\getInstance(), ilLoggerFactory\getLogger(), ilContext\getType(), and ROOT_FOLDER_ID.

1438  : void
1439  {
1440  global $DIC;
1441 
1442  ilLoggerFactory::getLogger('init')->debug('Handling of failed authentication.');
1443 
1444  // #10608
1445  if (
1448  throw new Exception("Authentication failed.");
1449  }
1450 
1451  if (($DIC->http()->request()->getQueryParams()['cmdMode'] ?? 0) === 'asynch') {
1452  $DIC->language()->loadLanguageModule('init');
1453  $DIC->http()->saveResponse(
1454  $DIC->http()->response()
1455  ->withStatus(403)
1456  ->withBody(Streams::ofString($DIC->language()->txt('init_error_authentication_fail')))
1457  );
1458  $DIC->http()->sendResponse();
1459  $DIC->http()->close();
1460  }
1461  if (
1462  $DIC['ilAuthSession']->isExpired() &&
1463  !\ilObjUser::_isAnonymous($DIC['ilAuthSession']->getUserId())
1464  ) {
1465  ilLoggerFactory::getLogger('init')->debug('Expired session found -> redirect to login page');
1466  self::goToLogin();
1467  return;
1468  }
1469  if (ilPublicSectionSettings::getInstance()->isEnabledForDomain($_SERVER['SERVER_NAME']) &&
1470  $DIC->access()->checkAccessOfUser(ANONYMOUS_USER_ID, 'read', '', ROOT_FOLDER_ID)) {
1471  ilLoggerFactory::getLogger('init')->debug('Redirect to public section.');
1472  self::goToPublicSection();
1473  return;
1474  }
1475  ilLoggerFactory::getLogger('init')->debug('Redirect to login page.');
1476  self::goToLogin();
1477  }
const CONTEXT_WAC
const ANONYMOUS_USER_ID
Definition: constants.php:27
static getLogger(string $a_component_id)
Get component logger.
const ROOT_FOLDER_ID
Definition: constants.php:32
$_SERVER['HTTP_HOST']
Definition: raiseError.php:10
if(!isset($GLOBALS['ilGlobalStartTime'])||! $GLOBALS['ilGlobalStartTime']) global $DIC
static _isAnonymous(int $usr_id)
static getType()
Get context type.
const CONTEXT_SOAP
+ Here is the call graph for this function:

◆ handleDevMode()

static ilInitialisation::handleDevMode ( )
staticprotected

Prepare developer tools.

Definition at line 1125 of file class.ilInitialisation.php.

1125  : void
1126  {
1127  error_reporting(-1);
1128  }

◆ handleErrorReporting()

static ilInitialisation::handleErrorReporting ( )
static

Set error reporting level.

Definition at line 1222 of file class.ilInitialisation.php.

Referenced by ilWebAccessCheckerDelivery\handleRequest().

1222  : void
1223  {
1224  // push the error level as high as possible / sane
1225  error_reporting(E_ALL & ~E_NOTICE & ~E_DEPRECATED);
1226 
1227  // see handleDevMode() - error reporting might be overwritten again
1228  // but we need the client ini first
1229  }
+ Here is the caller graph for this function:

◆ handleMaintenanceMode()

static ilInitialisation::handleMaintenanceMode ( )
staticprotected

handle maintenance mode

Definition at line 580 of file class.ilInitialisation.php.

References ilContext\hasHTML().

580  : void
581  {
582  global $ilClientIniFile;
583 
584  if (!$ilClientIniFile->readVariable("client", "access")) {
585  $mess = array(
586  "en" => "The server is not available due to maintenance." .
587  " We apologise for any inconvenience.",
588  "de" => "Der Server ist aufgrund von Wartungsarbeiten aktuell nicht verfügbar." .
589  " Wir bitten um Verständnis. Versuchen Sie es später noch einmal."
590  );
591  $mess_id = "init_error_maintenance";
592 
593  if (ilContext::hasHTML() && is_file("./maintenance.html")) {
594  self::redirect("./maintenance.html", $mess_id, $mess);
595  } else {
596  $mess = self::translateMessage($mess_id, $mess);
597  self::abortAndDie($mess);
598  }
599  }
600  }
static hasHTML()
Has HTML output.
+ Here is the call graph for this function:

◆ initAccessHandling()

static ilInitialisation::initAccessHandling ( )
staticprotected

$ilAccess and $rbac...

initialisation

Definition at line 1047 of file class.ilInitialisation.php.

References ilRbacSystem\getInstance().

1047  : void
1048  {
1049  self::initGlobal(
1050  "rbacreview",
1051  "ilRbacReview",
1052  "./components/ILIAS/AccessControl/classes/class.ilRbacReview.php",
1053  true
1054  );
1055 
1056  $rbacsystem = ilRbacSystem::getInstance();
1057  self::initGlobal('rbacsystem', $rbacsystem, null, true);
1058 
1059  self::initGlobal(
1060  "rbacadmin",
1061  "ilRbacAdmin",
1062  "./components/ILIAS/AccessControl/classes/class.ilRbacAdmin.php",
1063  true
1064  );
1065 
1066  self::initGlobal(
1067  "ilAccess",
1068  "ilAccess",
1069  "./components/ILIAS/AccessControl/classes/class.ilAccess.php",
1070  true
1071  );
1072  }
+ Here is the call graph for this function:

◆ initAccessibilityControlConcept()

static ilInitialisation::initAccessibilityControlConcept ( \ILIAS\DI\Container  $c)
staticprotected

Definition at line 772 of file class.ilInitialisation.php.

References $c, and ActiveRecord\orderBy().

772  : void
773  {
774  $c['acc.criteria.type.factory'] = function (\ILIAS\DI\Container $c) {
775  return new ilAccessibilityCriterionTypeFactory($c->rbac()->review(), $c['ilObjDataCache']);
776  };
777 
778  $c['acc.document.evaluator'] = function (\ILIAS\DI\Container $c) {
781  $c['acc.criteria.type.factory'],
782  $c->user(),
783  $c->logger()->acc()
784  ),
785  $c->user(),
786  $c->logger()->acc(),
787  \ilAccessibilityDocument::orderBy('sorting')->get()
788  );
789  };
790  }
static orderBy(string $orderBy, string $orderDirection='ASC')
This file is part of ILIAS, a powerful learning management system published by ILIAS open source e-Le...
$c
Definition: deliver.php:9
Customizing of pimple-DIC for ILIAS.
Definition: Container.php:35
This file is part of ILIAS, a powerful learning management system published by ILIAS open source e-Le...
This file is part of ILIAS, a powerful learning management system published by ILIAS open source e-Le...
+ Here is the call graph for this function:

◆ initAvatar()

static ilInitialisation::initAvatar ( \ILIAS\DI\Container  $c)
staticprotected

Definition at line 760 of file class.ilInitialisation.php.

References $c.

760  : void
761  {
762  $c["user.avatar.factory"] = function ($c) {
763  return new \ilUserAvatarFactory($c);
764  };
765  }
$c
Definition: deliver.php:9

◆ initBackgroundTasks()

static ilInitialisation::initBackgroundTasks ( \ILIAS\DI\Container  $c)
staticprivate

Definition at line 1911 of file class.ilInitialisation.php.

References $c, and $ilIliasIniFile.

1911  : void
1912  {
1913  global $ilIliasIniFile;
1914 
1915  $n_of_tasks = $ilIliasIniFile->readVariable("background_tasks", "number_of_concurrent_tasks");
1916  $sync = $ilIliasIniFile->readVariable("background_tasks", "concurrency");
1917 
1918  $n_of_tasks = $n_of_tasks ?: 5;
1919  $sync = $sync ?: 'sync'; // The default value is sync.
1920 
1921  $c["bt.task_factory"] = function ($c) {
1922  return new \ILIAS\BackgroundTasks\Implementation\Tasks\BasicTaskFactory($c["di.injector"]);
1923  };
1924 
1925  $c["bt.persistence"] = function ($c) {
1926  return \ILIAS\BackgroundTasks\Implementation\Persistence\BasicPersistence::instance($c->database());
1927  };
1928 
1929  $c["bt.injector"] = function ($c) {
1930  return new \ILIAS\BackgroundTasks\Dependencies\Injector($c, new BaseDependencyMap());
1931  };
1932 
1933  $c["bt.task_manager"] = function ($c) use ($sync) {
1934  if ($sync == 'sync') {
1935  return new \ILIAS\BackgroundTasks\Implementation\TaskManager\SyncTaskManager($c["bt.persistence"]);
1936  } elseif ($sync == 'async') {
1937  return new \ILIAS\BackgroundTasks\Implementation\TaskManager\AsyncTaskManager($c["bt.persistence"]);
1938  } else {
1939  throw new ilException("The supported Background Task Managers are sync and async. $sync given.");
1940  }
1941  };
1942  }
$c
Definition: deliver.php:9
$ilIliasIniFile
Definition: server.php:35

◆ initClient()

static ilInitialisation::initClient ( )
staticprotected

Init client-based objects (level 1)

Definition at line 1265 of file class.ilInitialisation.php.

References $DIC, $GLOBALS, CLIENT_ID, init(), ROOT_FOLDER_ID, and ilContext\usesHTTP().

1265  : void
1266  {
1267  global $https, $ilias, $DIC;
1268 
1269  self::setCookieConstants();
1270 
1271  self::determineClient();
1272 
1273  self::bootstrapFilesystems();
1274 
1275  self::initResourceStorage();
1276 
1277  self::initClientIniFile();
1278 
1279  // --- needs client ini
1280 
1281  $ilias->client_id = (string) CLIENT_ID;
1282 
1283  if (DEVMODE) {
1284  self::handleDevMode();
1285  }
1286 
1287  self::handleMaintenanceMode();
1288 
1289  self::initDatabase();
1290 
1291  self::initGlobalCache();
1292 
1293  self::initComponentService($DIC);
1294 
1295  // init dafault language
1296  self::initLanguage(false);
1297 
1298  // moved after databases
1299  self::initLog();
1300 
1301  self::initGlobal(
1302  "ilAppEventHandler",
1303  "ilAppEventHandler",
1304  "./components/ILIAS/EventHandling/classes/class.ilAppEventHandler.php"
1305  );
1306 
1307  // there are rare cases where initILIAS is called twice for a request
1308  // example goto.php is called and includes ilias.php later
1309  // we must prevent that ilPluginAdmin is initialized twice in
1310  // this case, since this won't get the values out of plugin.php the
1311  // second time properly
1312  if (!isset($DIC["ilPluginAdmin"]) || !$DIC["ilPluginAdmin"] instanceof ilPluginAdmin) {
1313  self::initGlobal(
1314  "ilPluginAdmin",
1315  new ilPluginAdmin($DIC["component.repository"]),
1316  "./components/ILIAS/Component/classes/class.ilPluginAdmin.php"
1317  );
1318  }
1319  self::initGlobal("https", "ilHTTPS", "./components/ILIAS/Http/classes/class.ilHTTPS.php");
1320  self::initSettings();
1321  self::setSessionHandler();
1322  self::initCron($GLOBALS['DIC']);
1323  self::initAvatar($GLOBALS['DIC']);
1324  self::initCustomObjectIcons($GLOBALS['DIC']);
1325  self::initLegalDocuments($GLOBALS['DIC']);
1326  self::initAccessibilityControlConcept($GLOBALS['DIC']);
1327  self::initLearningObjectMetadata($GLOBALS['DIC']);
1328 
1329  // --- needs settings
1330 
1331  self::initLocale();
1332 
1333  if (ilContext::usesHTTP()) {
1334  $https->enableSecureCookies();
1335  $https->checkProtocolAndRedirectIfNeeded();
1336  }
1337 
1338  // --- object handling
1339 
1340  self::initGlobal(
1341  "ilObjDataCache",
1342  "ilObjectDataCache",
1343  "./components/ILIAS/Object/classes/class.ilObjectDataCache.php"
1344  );
1345 
1346  self::initGlobal(
1347  "objDefinition",
1348  "ilObjectDefinition",
1349  "./components/ILIAS/Object/classes/class.ilObjectDefinition.php"
1350  );
1351 
1352  // $tree
1353  $tree = new ilTree(ROOT_FOLDER_ID);
1354  self::initGlobal("tree", $tree);
1355  unset($tree);
1356 
1357  self::setSessionCookieParams();
1358  self::setClientIdCookie();
1359 
1360  self::initRefinery($DIC);
1361 
1362  (new InitCtrlService())->init($DIC);
1363 
1364  // Init GlobalScreen
1365  self::initGlobalScreen($DIC);
1366  }
Class InitCtrlService wraps the initialization of ilCtrl.
static usesHTTP()
Uses HTTP aka browser.
const ROOT_FOLDER_ID
Definition: constants.php:32
This file is part of ILIAS, a powerful learning management system published by ILIAS open source e-Le...
$GLOBALS["DIC"]
Definition: wac.php:30
const CLIENT_ID
Definition: constants.php:41
if(!isset($GLOBALS['ilGlobalStartTime'])||! $GLOBALS['ilGlobalStartTime']) global $DIC
+ Here is the call graph for this function:

◆ initClientIniFile()

static ilInitialisation::initClientIniFile ( )
staticprotected

This method provides a global instance of class ilIniFile for the client.ini.php file in variable $ilClientIniFile.

It initializes a lot of constants accordingly to the settings in the client.ini.php file. Preconditions: ILIAS_WEB_DIR and CLIENT_ID must be set.

Returns
void true, if no error occured with client init file otherwise false

Definition at line 499 of file class.ilInitialisation.php.

References $ilIliasIniFile, CLIENT_ID, CLIENT_WEB_DIR, ILIAS_DATA_DIR, ILIAS_WEB_DIR, and ilDBConstants\TYPE_INNODB.

499  : void
500  {
501  global $ilIliasIniFile;
502 
503  // check whether ILIAS_WEB_DIR is set.
504  if (!defined('ILIAS_WEB_DIR') || empty(ILIAS_WEB_DIR)) {
505  self::abortAndDie("Fatal Error: ilInitialisation::initClientIniFile called without ILIAS_WEB_DIR.");
506  }
507 
508  // check whether CLIENT_ID is set.
509  if (CLIENT_ID == "") {
510  self::abortAndDie("Fatal Error: ilInitialisation::initClientIniFile called without CLIENT_ID.");
511  }
512 
513  $ini_file = "/client.ini.php";
514  if (defined('CLIENT_WEB_DIR')) {
515  $ini_file = CLIENT_WEB_DIR . $ini_file;
516  } else {
517  $ini_file = __DIR__ . '/../../../../public/' . ILIAS_WEB_DIR . '/' . CLIENT_ID . '/client.ini.php';
518  }
519 
520  $ilClientIniFile = new ilIniFile($ini_file);
521  $ilClientIniFile->read();
522 
523  // invalid client id / client ini
524  if ($ilClientIniFile->ERROR != "") {
525  $default_client = $ilIliasIniFile->readVariable("clients", "default");
526  if (CLIENT_ID !== "") {
527  $mess = array("en" => "Client does not exist.",
528  "de" => "Mandant ist ungültig."
529  );
530  self::redirect("index.php?client_id=" . $default_client, '', $mess);
531  } else {
532  self::abortAndDie("Fatal Error: ilInitialisation::initClientIniFile initializing client ini file abborted with: " . $ilClientIniFile->ERROR);
533  }
534  }
535 
536  self::initGlobal("ilClientIniFile", $ilClientIniFile);
537  // set constants
538  define("DEVMODE", (int) $ilClientIniFile->readVariable("system", "DEVMODE"));
539  define("SHOWNOTICES", (int) $ilClientIniFile->readVariable("system", "SHOWNOTICES"));
540  if (!defined("ROOT_FOLDER_ID")) {
541  define("ROOT_FOLDER_ID", (int) $ilClientIniFile->readVariable('system', 'ROOT_FOLDER_ID'));
542  }
543  if (!defined("SYSTEM_FOLDER_ID")) {
544  define("SYSTEM_FOLDER_ID", (int) $ilClientIniFile->readVariable('system', 'SYSTEM_FOLDER_ID'));
545  }
546  if (!defined("ROLE_FOLDER_ID")) {
547  define("ROLE_FOLDER_ID", (int) $ilClientIniFile->readVariable('system', 'ROLE_FOLDER_ID'));
548  }
549  define("MAIL_SETTINGS_ID", (int) $ilClientIniFile->readVariable('system', 'MAIL_SETTINGS_ID'));
550  $error_handler = $ilClientIniFile->readVariable('system', 'ERROR_HANDLER');
551  define("ERROR_HANDLER", $error_handler ?: "PRETTY_PAGE");
552 
553  // this is for the online help installation, which sets OH_REF_ID to the
554  // ref id of the online module
555  define("OH_REF_ID", (int) $ilClientIniFile->readVariable("system", "OH_REF_ID"));
556 
557  // see ilObject::TITLE_LENGTH, ilObject::DESC_LENGTH
558  // define ("MAXLENGTH_OBJ_TITLE",125);#$ilClientIniFile->readVariable('system','MAXLENGTH_OBJ_TITLE'));
559  // define ("MAXLENGTH_OBJ_DESC",$ilClientIniFile->readVariable('system','MAXLENGTH_OBJ_DESC'));
560 
561  if (!defined("CLIENT_DATA_DIR")) {
562  define("CLIENT_DATA_DIR", ILIAS_DATA_DIR . "/" . CLIENT_ID);
563  }
564  if (!defined("CLIENT_WEB_DIR")) {
565  define("CLIENT_WEB_DIR", ILIAS_ABSOLUTE_PATH . "/public/" . ILIAS_WEB_DIR . "/" . CLIENT_ID);
566  }
567  define("CLIENT_NAME", $ilClientIniFile->readVariable('client', 'name')); // Change SS
568 
569  $db_type = $ilClientIniFile->readVariable("db", "type");
570  if ($db_type === "") {
571  define("IL_DB_TYPE", ilDBConstants::TYPE_INNODB);
572  } else {
573  define("IL_DB_TYPE", $db_type);
574  }
575  }
$ilIliasIniFile
Definition: server.php:35
const CLIENT_ID
Definition: constants.php:41
const CLIENT_WEB_DIR
Definition: constants.php:47
const ILIAS_DATA_DIR
Definition: constants.php:44
const ILIAS_WEB_DIR
Definition: constants.php:45

◆ initComponentService()

static ilInitialisation::initComponentService ( \ILIAS\DI\Container  $container)
staticprotected

Definition at line 1571 of file class.ilInitialisation.php.

1571  : void
1572  {
1573  $init = new InitComponentService();
1574  $init->init($container);
1575  }
$container
Definition: wac.php:13
This file is part of ILIAS, a powerful learning management system published by ILIAS open source e-Le...

◆ initCore()

static ilInitialisation::initCore ( )
staticprotected

Init core objects (level 0)

Definition at line 1234 of file class.ilInitialisation.php.

References $GLOBALS, $ilErr, and ILIAS_VERSION_NUMERIC.

1234  : void
1235  {
1236  global $ilErr;
1237 
1238  self::handleErrorReporting();
1239 
1240  // breaks CAS: must be included after CAS context isset in AuthUtils
1241 
1242  self::requireCommonIncludes();
1243  $GLOBALS["DIC"]["ilias.version"] = (new ILIAS\Data\Factory())->version(ILIAS_VERSION_NUMERIC);
1244 
1245  // error handler
1246  self::initGlobal(
1247  "ilErr",
1248  "ilErrorHandling",
1249  "./components/ILIAS/Init/classes/class.ilErrorHandling.php"
1250  );
1251 
1252  self::removeUnsafeCharacters();
1253 
1254  self::initIliasIniFile();
1255 
1256  define('IL_INITIAL_WD', getcwd());
1257 
1258  // deprecated
1259  self::initGlobal("ilias", "ILIAS", "./components/ILIAS/Init/classes/class.ilias.php");
1260  }
$ilErr
Definition: raiseError.php:17
const ILIAS_VERSION_NUMERIC
$GLOBALS["DIC"]
Definition: wac.php:30
This file is part of ILIAS, a powerful learning management system published by ILIAS open source e-Le...

◆ initCron()

static ilInitialisation::initCron ( \ILIAS\DI\Container  $c)
staticprotected

Definition at line 723 of file class.ilInitialisation.php.

References $c.

723  : void
724  {
725  $c['cron.repository'] = static function (\ILIAS\DI\Container $c): ilCronJobRepository {
726  return new ilCronJobRepositoryImpl(
727  $c->database(),
728  $c->settings(),
729  $c->logger()->cron(),
730  $c['component.repository'],
731  $c['component.factory']
732  );
733  };
734 
735  $c['cron.manager'] = static function (\ILIAS\DI\Container $c): ilCronManager {
736  return new ilCronManagerImpl(
737  $c['cron.repository'],
738  $c->database(),
739  $c->settings(),
740  $c->logger()->cron(),
741  (new \ILIAS\Data\Factory())->clock()
742  );
743  };
744  }
$c
Definition: deliver.php:9
Customizing of pimple-DIC for ILIAS.
Definition: Container.php:35

◆ initCustomObjectIcons()

static ilInitialisation::initCustomObjectIcons ( \ILIAS\DI\Container  $c)
staticprotected
Parameters
\ILIAS\DI\Container$c

Definition at line 749 of file class.ilInitialisation.php.

References $c.

749  : void
750  {
751  $c["object.customicons.factory"] = function ($c) {
752  return new ilObjectCustomIconFactory(
753  $c->filesystem()->web(),
754  $c->upload(),
755  $c['ilObjDataCache']
756  );
757  };
758  }
$c
Definition: deliver.php:9

◆ initDatabase()

static ilInitialisation::initDatabase ( )
staticprotected

initialise database object $ilDB

Definition at line 605 of file class.ilInitialisation.php.

References $ilDB, and ilDBWrapperFactory\getWrapper().

605  : void
606  {
607  // build dsn of database connection and connect
609  $ilDB->initFromIniFile();
610  $ilDB->connect();
611 
612  self::initGlobal("ilDB", $ilDB);
613  }
static getWrapper(string $a_type)
+ Here is the call graph for this function:

◆ initFileUploadService()

static ilInitialisation::initFileUploadService ( \ILIAS\DI\Container  $dic)
static

Initializes the file upload service.

This service requires the http and filesystem service.

Parameters
\ILIAS\DI\Container$dicThe dependency container which should be used to load the file upload service.
Returns
void

Definition at line 316 of file class.ilInitialisation.php.

References $c, and ilVirusScannerFactory\_getInstance().

316  : void
317  {
318  $dic['upload.processor-manager'] = function ($c) {
319  return new PreProcessorManagerImpl();
320  };
321 
322  $dic['upload'] = function (\ILIAS\DI\Container $c) {
323  $fileUploadImpl = new \ILIAS\FileUpload\FileUploadImpl(
324  $c['upload.processor-manager'],
325  $c['filesystem'],
326  $c['http']
327  );
328  if ((defined('IL_VIRUS_SCANNER') && IL_VIRUS_SCANNER != "None") || (defined('IL_SCANNER_TYPE') && IL_SCANNER_TYPE == "1")) {
329  $fileUploadImpl->register(new ilVirusScannerPreProcessor(ilVirusScannerFactory::_getInstance()));
330  }
331 
332  $fileUploadImpl->register(new FilenameSanitizerPreProcessor());
333  $fileUploadImpl->register(
335  $c->fileServiceSettings(),
336  $c->language()->txt("msg_info_blacklisted")
337  )
338  );
339  $fileUploadImpl->register(new InsecureFilenameSanitizerPreProcessor());
340  $fileUploadImpl->register(new SVGBlacklistPreProcessor(
341  $c->language()->txt("upload_svg_rejection_message"),
342  $c->language()->txt("upload_svg_rejection_message_script"),
343  $c->language()->txt("upload_svg_rejection_message_base64"),
344  $c->language()->txt("upload_svg_rejection_message_elements")
345  ));
346 
347  return $fileUploadImpl;
348  };
349  }
$c
Definition: deliver.php:9
Customizing of pimple-DIC for ILIAS.
Definition: Container.php:35
$dic
Definition: ltiresult.php:33
+ Here is the call graph for this function:

◆ initGlobal()

static ilInitialisation::initGlobal ( string  $a_name,
  $a_class,
?string  $a_source_file = null,
?bool  $destroy_existing = false 
)
staticprotected
Parameters
object | string$a_class

Definition at line 1089 of file class.ilInitialisation.php.

References $c, $DIC, and $GLOBALS.

1094  : void {
1095  global $DIC;
1096 
1097  if ($destroy_existing) {
1098  if (isset($GLOBALS[$a_name])) {
1099  unset($GLOBALS[$a_name]);
1100  }
1101  if (isset($DIC[$a_name])) {
1102  unset($DIC[$a_name]);
1103  }
1104  }
1105 
1106  $GLOBALS[$a_name] = is_object($a_class) ? $a_class : new $a_class();
1107 
1108  $DIC[$a_name] = static function (Container $c) use ($a_name) {
1109  return $GLOBALS[$a_name];
1110  };
1111  }
$c
Definition: deliver.php:9
Customizing of pimple-DIC for ILIAS.
Definition: Container.php:35
$GLOBALS["DIC"]
Definition: wac.php:30
if(!isset($GLOBALS['ilGlobalStartTime'])||! $GLOBALS['ilGlobalStartTime']) global $DIC

◆ initGlobalCache()

static ilInitialisation::initGlobalCache ( )
staticprotected

Definition at line 615 of file class.ilInitialisation.php.

References $DIC.

615  : void
616  {
617  global $DIC;
618  $legacy_settings = new ilGlobalCacheSettingsAdapter(
619  $DIC->clientIni(),
620  $DIC->database(),
621  );
622  $DIC['global_cache'] = new \ILIAS\Cache\Services(
623  $legacy_settings->getConfig()
624  );
625  }
if(!isset($GLOBALS['ilGlobalStartTime'])||! $GLOBALS['ilGlobalStartTime']) global $DIC

◆ initGlobalScreen()

static ilInitialisation::initGlobalScreen ( \ILIAS\DI\Container  $c)
staticprivate
Parameters
\ILIAS\DI\Container$c

Definition at line 1493 of file class.ilInitialisation.php.

References ILIAS_VERSION_NUMERIC.

1493  : void
1494  {
1495  $c['global_screen'] = function () use ($c) {
1496  return new Services(
1497  new ilGSProviderFactory($c),
1498  $c->ui(),
1499  htmlentities(str_replace([" ", ".", "-"], "_", ILIAS_VERSION_NUMERIC))
1500  );
1501  };
1502  $c->globalScreen()->tool()->context()->stack()->clear();
1503  $c->globalScreen()->tool()->context()->claim()->main();
1504  }
$c
Definition: deliver.php:9
const ILIAS_VERSION_NUMERIC

◆ initHTML()

static ilInitialisation::initHTML ( )
staticprotected

init HTML output (level 3)

Definition at line 1580 of file class.ilInitialisation.php.

References $_GET, $DIC, $GLOBALS, ilContext\hasUser(), and ILIAS\Repository\int().

1580  : void
1581  {
1582  global $ilUser, $DIC;
1583 
1584  if (ilContext::hasUser()) {
1585  // load style definitions
1586  // use the init function with plugin hook here, too
1587  self::initStyle();
1588 
1589  self::initUploadPolicies($DIC);
1590  }
1591 
1592  self::initUIFramework($GLOBALS["DIC"]);
1593  $tpl = new ilGlobalPageTemplate($DIC->globalScreen(), $DIC->ui(), $DIC->http());
1594  self::initGlobal("tpl", $tpl);
1595 
1596  if (ilContext::hasUser()) {
1597  $dispatcher = new \ILIAS\Init\StartupSequence\StartUpSequenceDispatcher($DIC);
1598  $dispatcher->dispatch();
1599  }
1600 
1601  self::initGlobal(
1602  "ilNavigationHistory",
1603  "ilNavigationHistory",
1604  "components/ILIAS/Navigation/classes/class.ilNavigationHistory.php"
1605  );
1606 
1607  self::initGlobal(
1608  "ilHelp",
1609  "ilHelpGUI",
1610  "components/ILIAS/Help/classes/class.ilHelpGUI.php"
1611  );
1612 
1613  if (DEVMODE) {
1614  $DIC["help.text_retriever"] = new ILIAS\UI\Help\TextRetriever\Echoing();
1615  } else {
1616  $DIC["help.text_retriever"] = new ilHelpUITextRetriever();
1617  }
1618 
1619  self::initGlobal(
1620  "ilToolbar",
1621  "ilToolbarGUI",
1622  "./components/ILIAS/UIComponent/Toolbar/classes/class.ilToolbarGUI.php"
1623  );
1624 
1625  self::initGlobal(
1626  "ilLocator",
1627  "ilLocatorGUI",
1628  "./components/ILIAS/Locator/classes/class.ilLocatorGUI.php"
1629  );
1630 
1631  self::initGlobal(
1632  "ilTabs",
1633  "ilTabsGUI",
1634  "./components/ILIAS/UIComponent/Tabs/classes/class.ilTabsGUI.php"
1635  );
1636 
1637  if (ilContext::hasUser()) {
1638  // the next line makes it impossible to save the offset somehow in a session for
1639  // a specific table (I tried it for the user administration).
1640  // its not posssible to distinguish whether it has been set to page 1 (=offset = 0)
1641  // or not set at all (then we want the last offset, e.g. being used from a session var).
1642  // So I added the wrapping if statement. Seems to work (hopefully).
1643  // Alex April 14th 2006
1644  // @todo not replaced by refinery due to unknown sideeffects
1645  if (isset($_GET['offset']) && $_GET['offset'] != "") {
1646  $_GET['offset'] = (int) $_GET['offset']; // old code
1647  }
1648 
1649  self::initGlobal("lti", "ilLTIViewGUI", "./components/ILIAS/LTIProvider/classes/class.ilLTIViewGUI.php");
1650  $GLOBALS["DIC"]["lti"]->init();
1651  self::initKioskMode($GLOBALS["DIC"]);
1652  }
1653  }
static hasUser()
Based on user authentication?
This describes a facility that the UI framework can use to retrieve some help text.
$GLOBALS["DIC"]
Definition: wac.php:30
$_GET['cmd']
Definition: lti.php:26
if(!isset($GLOBALS['ilGlobalStartTime'])||! $GLOBALS['ilGlobalStartTime']) global $DIC
+ Here is the call graph for this function:

◆ initHTTPServices()

static ilInitialisation::initHTTPServices ( \ILIAS\DI\Container  $container)
staticprotected
Parameters
\ILIAS\DI\Container$container

Definition at line 1482 of file class.ilInitialisation.php.

References ILIAS\StaticURL\Init\init().

1482  : void
1483  {
1484  $init_http = new InitHttpServices();
1485  $init_http->init($container);
1486 
1488  }
static init(Container $c)
Definition: Init.php:36
$container
Definition: wac.php:13
Responsible for loading the HTTP Service into the dependency injection container of ILIAS...
+ Here is the call graph for this function:

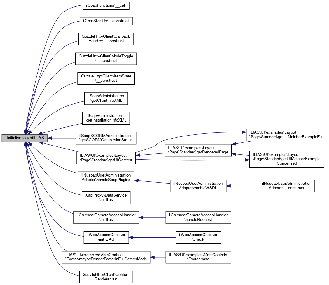
◆ initILIAS()

static ilInitialisation::initILIAS ( )
static

ilias initialisation

Definition at line 1153 of file class.ilInitialisation.php.

References $c, $GLOBALS, ilLoggerFactory\getInstance(), ilContext\hasHTML(), ilContext\hasUser(), init(), ilContext\initClient(), and ilContext\supportsPersistentSessions().

Referenced by ilSoapFunctions\__call(), ilCronStartUp\__construct(), GuzzleHttp\Client\CallbackHandler\__construct(), GuzzleHttp\Client\ModeToggle\__construct(), GuzzleHttp\Client\ItemState\__construct(), ilSoapAdministration\getClientInfoXML(), ilSoapAdministration\getInstallationInfoXML(), ilSoapSCORMAdministration\getSCORMCompletionStatus(), ILIAS\UI\examples\Layout\Page\Standard\getUIContent(), ilNusoapUserAdministrationAdapter\handleSoapPlugins(), XapiProxy\DataService\initIlias(), ilCalendarRemoteAccessHandler\initIlias(), ilWebAccessChecker\initILIAS(), ILIAS\UI\examples\MainControls\Footer\maybeRenderFooterInFullScreenMode(), and GuzzleHttp\Client\ContentRenderer\run().

1153  : void
1154  {
1155  if (self::$already_initialized) {
1156  return;
1157  }
1158 
1159  $GLOBALS["DIC"] = new Container();
1160  $GLOBALS["DIC"]["ilLoggerFactory"] = function ($c) {
1162  };
1163 
1164  self::$already_initialized = true;
1165 
1166  self::initCore();
1167  self::initHTTPServices($GLOBALS["DIC"]);
1168  if (ilContext::initClient()) {
1169  self::initFileUploadService($GLOBALS["DIC"]);
1170  Init::init($GLOBALS["DIC"]);
1171  self::initClient();
1172  self::initSession();
1173 
1174  if (ilContext::hasUser()) {
1175  self::initUser();
1176 
1178  self::resumeUserSession();
1179  }
1180  }
1181 
1182  // language may depend on user setting
1183  self::initLanguage(true);
1184  $GLOBALS['DIC']['tree']->initLangCode();
1185 
1186  self::initInjector($GLOBALS['DIC']);
1187  self::initBackgroundTasks($GLOBALS['DIC']);
1188  self::initKioskMode($GLOBALS['DIC']);
1189 
1190  if (ilContext::hasHTML()) {
1191  self::initHTML();
1192  }
1193  }
1194 
1195  // this MUST happen after everything else is initialized,
1196  // because this leads to rather unexpected behaviour which
1197  // is super hard to track down to this.
1198  self::replaceSuperGlobals($GLOBALS['DIC']);
1199  }
static hasUser()
Based on user authentication?
$c
Definition: deliver.php:9
Customizing of pimple-DIC for ILIAS.
Definition: Container.php:35
$GLOBALS["DIC"]
Definition: wac.php:30
static hasHTML()
Has HTML output.
static supportsPersistentSessions()
Check if context supports persistent session handling.
static initClient()
Init client.
+ Here is the call graph for this function:
+ Here is the caller graph for this function:

◆ initIliasIniFile()

static ilInitialisation::initIliasIniFile ( )
staticprotected

This method provides a global instance of class ilIniFile for the ilias.ini.php file in variable $ilIliasIniFile.

It initializes a lot of constants accordingly to the settings in the ilias.ini.php file.

Definition at line 110 of file class.ilInitialisation.php.

References $ilIliasIniFile, and ilTimeZone\initDefaultTimeZone().

110  : void
111  {
112  $ilIliasIniFile = new ilIniFile(__DIR__ . "/../../../../ilias.ini.php");
113  $ilIliasIniFile->read();
114  self::initGlobal('ilIliasIniFile', $ilIliasIniFile);
115 
116  // initialize constants
117  // aka internal data directory
118  if (!defined('ILIAS_DATA_DIR')) {
119  define("ILIAS_DATA_DIR", $ilIliasIniFile->readVariable("clients", "datadir"));
120  }
121  // aka Public Web Directory in Web, relative path to the webroot (public).
122  if (!defined('ILIAS_WEB_DIR')) {
123  $from_ilias_ini = $ilIliasIniFile->readVariable("clients", "path");
124  $from_ilias_ini = str_replace('public/', '', $from_ilias_ini);
125  define("ILIAS_WEB_DIR", $from_ilias_ini);
126  }
127  if (!defined("ILIAS_ABSOLUTE_PATH")) {
128  define("ILIAS_ABSOLUTE_PATH", $ilIliasIniFile->readVariable('server', 'absolute_path'));
129  }
130 
131  // logging
132  define("ILIAS_LOG_DIR", $ilIliasIniFile->readVariable("log", "path"));
133  define("ILIAS_LOG_FILE", $ilIliasIniFile->readVariable("log", "file"));
134  if (!defined("ILIAS_LOG_ENABLED")) {
135  define("ILIAS_LOG_ENABLED", $ilIliasIniFile->readVariable("log", "enabled"));
136  }
137  define("ILIAS_LOG_LEVEL", $ilIliasIniFile->readVariable("log", "level"));
138 
139  // read path + command for third party tools from ilias.ini
140  define("PATH_TO_CONVERT", $ilIliasIniFile->readVariable("tools", "convert"));
141  define("PATH_TO_FFMPEG", $ilIliasIniFile->readVariable("tools", "ffmpeg"));
142  define("PATH_TO_ZIP", $ilIliasIniFile->readVariable("tools", "zip"));
143  define("PATH_TO_MKISOFS", $ilIliasIniFile->readVariable("tools", "mkisofs"));
144  define("PATH_TO_UNZIP", $ilIliasIniFile->readVariable("tools", "unzip"));
145  define("PATH_TO_GHOSTSCRIPT", $ilIliasIniFile->readVariable("tools", "ghostscript"));
146  define("PATH_TO_JAVA", $ilIliasIniFile->readVariable("tools", "java"));
147  define("URL_TO_LATEX", $ilIliasIniFile->readVariable("tools", "latex"));
148  define("PATH_TO_FOP", $ilIliasIniFile->readVariable("tools", "fop"));
149  define("PATH_TO_SCSS", $ilIliasIniFile->readVariable("tools", "scss"));
150  define("PATH_TO_PHANTOMJS", $ilIliasIniFile->readVariable("tools", "phantomjs"));
151 
152  if ($ilIliasIniFile->groupExists('error')) {
153  if ($ilIliasIniFile->variableExists('error', 'editor_url')) {
154  define("ERROR_EDITOR_URL", $ilIliasIniFile->readVariable('error', 'editor_url'));
155  }
156 
157  if ($ilIliasIniFile->variableExists('error', 'editor_path_translations')) {
158  define(
159  "ERROR_EDITOR_PATH_TRANSLATIONS",
160  $ilIliasIniFile->readVariable('error', 'editor_path_translations')
161  );
162  }
163  }
164 
165  // read virus scanner settings
166  switch ($ilIliasIniFile->readVariable("tools", "vscantype")) {
167  case "sophos":
168  define("IL_VIRUS_SCANNER", "Sophos");
169  define("IL_VIRUS_SCAN_COMMAND", $ilIliasIniFile->readVariable("tools", "scancommand"));
170  define("IL_VIRUS_CLEAN_COMMAND", $ilIliasIniFile->readVariable("tools", "cleancommand"));
171  break;
172 
173  case "antivir":
174  define("IL_VIRUS_SCANNER", "AntiVir");
175  define("IL_VIRUS_SCAN_COMMAND", $ilIliasIniFile->readVariable("tools", "scancommand"));
176  define("IL_VIRUS_CLEAN_COMMAND", $ilIliasIniFile->readVariable("tools", "cleancommand"));
177  break;
178 
179  case "clamav":
180  define("IL_VIRUS_SCANNER", "ClamAV");
181  define("IL_VIRUS_SCAN_COMMAND", $ilIliasIniFile->readVariable("tools", "scancommand"));
182  define("IL_VIRUS_CLEAN_COMMAND", $ilIliasIniFile->readVariable("tools", "cleancommand"));
183  break;
184  case "icap":
185  define("IL_VIRUS_SCANNER", "icap");
186  define("IL_ICAP_HOST", $ilIliasIniFile->readVariable("tools", "icap_host"));
187  define("IL_ICAP_PORT", $ilIliasIniFile->readVariable("tools", "icap_port"));
188  define("IL_ICAP_AV_COMMAND", $ilIliasIniFile->readVariable("tools", "icap_service_name"));
189  define("IL_ICAP_CLIENT", $ilIliasIniFile->readVariable("tools", "icap_client_path"));
190  break;
191 
192  default:
193  define("IL_VIRUS_SCANNER", "None");
194  define("IL_VIRUS_CLEAN_COMMAND", '');
195  break;
196  }
197 
199  define("IL_TIMEZONE", $tz);
200  }
static initDefaultTimeZone(ilIniFile $ini)
Initialize default timezone from system settings.
$ilIliasIniFile
Definition: server.php:35
+ Here is the call graph for this function:

◆ initInjector()

static ilInitialisation::initInjector ( \ILIAS\DI\Container  $c)
staticprivate

Definition at line 1944 of file class.ilInitialisation.php.

References $c.

1944  : void
1945  {
1946  $c["di.dependency_map"] = function ($c) {
1947  return new \ILIAS\BackgroundTasks\Dependencies\DependencyMap\BaseDependencyMap();
1948  };
1949 
1950  $c["di.injector"] = function ($c) {
1951  return new \ILIAS\BackgroundTasks\Dependencies\Injector($c, $c["di.dependency_map"]);
1952  };
1953  }
$c
Definition: deliver.php:9

◆ initKioskMode()

static ilInitialisation::initKioskMode ( \ILIAS\DI\Container  $c)
staticprivate

Definition at line 1955 of file class.ilInitialisation.php.

References $c.

1955  : void
1956  {
1957  $c["service.kiosk_mode"] = function ($c) {
1958  return new ilKioskModeService(
1959  $c['ilCtrl'],
1960  $c['lng'],
1961  $c['ilAccess'],
1962  $c['objDefinition']
1963  );
1964  };
1965  }
$c
Definition: deliver.php:9
Central entry point for users of the service.

◆ initLearningObjectMetadata()

static ilInitialisation::initLearningObjectMetadata ( \ILIAS\DI\Container  $c)
staticprivate

Definition at line 1967 of file class.ilInitialisation.php.

References $c.

1967  : void
1968  {
1969  $c['learning_object_metadata'] = function ($c) {
1970  return new \ILIAS\MetaData\Services\Services($c);
1971  };
1972  }
$c
Definition: deliver.php:9

◆ initLegalDocuments()

static ilInitialisation::initLegalDocuments ( Container  $c)
staticprotected

Definition at line 767 of file class.ilInitialisation.php.

767  : void
768  {
769  $c['legalDocuments'] = static fn(Container $c) => new Conductor($c);
770  }
Customizing of pimple-DIC for ILIAS.
Definition: Container.php:35

◆ initLocale()

static ilInitialisation::initLocale ( )
staticprotected

Init Locale.

Definition at line 890 of file class.ilInitialisation.php.

References $ilSetting.

890  : void
891  {
892  global $ilSetting;
893 
894  if ($ilSetting->get("locale") && trim($ilSetting->get("locale")) !== "") {
895  $larr = explode(",", trim($ilSetting->get("locale")));
896  $ls = array();
897  $first = $larr[0];
898  foreach ($larr as $l) {
899  if (trim($l) != "") {
900  $ls[] = $l;
901  }
902  }
903  if (count($ls) > 0) {
904  setlocale(LC_ALL, $ls);
905 
906  // #15347 - making sure that floats are not changed
907  setlocale(LC_NUMERIC, "C");
908  }
909  }
910  }
global $ilSetting
Definition: privfeed.php:32

◆ initLog()

static ilInitialisation::initLog ( )
staticprotected

Init log instance.

Definition at line 1077 of file class.ilInitialisation.php.

References $log, and ilLoggerFactory\getRootLogger().

1077  : void
1078  {
1080 
1081  self::initGlobal("ilLog", $log);
1082  // deprecated
1083  self::initGlobal("log", $log);
1084  }
$log
Definition: ltiresult.php:34
static getRootLogger()
The unique root logger has a fixed error level.
+ Here is the call graph for this function:

◆ initRefinery()

static ilInitialisation::initRefinery ( \ILIAS\DI\Container  $container)
staticprotected
Parameters
\ILIAS\DI\Container$container

Definition at line 1534 of file class.ilInitialisation.php.

References $_COOKIE, $_GET, $_POST, $container, and ilContext\initClient().

1534  : void
1535  {
1536  $container['refinery'] = function ($container) {
1537  $dataFactory = new \ILIAS\Data\Factory();
1538  $language = $container['lng'];
1539 
1540  return new \ILIAS\Refinery\Factory($dataFactory, $language);
1541  };
1542  }
$container
Definition: wac.php:13
+ Here is the call graph for this function:

◆ initResourceStorage()

static ilInitialisation::initResourceStorage ( )
staticprotected

Definition at line 202 of file class.ilInitialisation.php.

References $c, $DIC, CLIENT_ID, ILIAS_DATA_DIR, ILIAS_WEB_DIR, and init().

202  : void
203  {
204  global $DIC;
205  (new InitResourceStorage())->init($DIC);
206  }
Responsible for loading the Resource Storage into the dependency injection container of ILIAS...
if(!isset($GLOBALS['ilGlobalStartTime'])||! $GLOBALS['ilGlobalStartTime']) global $DIC
+ Here is the call graph for this function:

◆ initSession()

static ilInitialisation::initSession ( )
staticprotected

Init auth session.

Definition at line 1204 of file class.ilInitialisation.php.

References $c, $GLOBALS, and ilAuthSession\getInstance().

1204  : void
1205  {
1206  if (isset($GLOBALS['DIC']['ilAuthSession'])) {
1207  unset($GLOBALS['DIC']['ilAuthSession']);
1208  }
1209 
1210  $GLOBALS['DIC']['ilAuthSession'] = static function (Container $c): ilAuthSession {
1211  $auth_session = ilAuthSession::getInstance(
1212  $c['ilLoggerFactory']->getLogger('auth')
1213  );
1214  $auth_session->init();
1215  return $auth_session;
1216  };
1217  }
$c
Definition: deliver.php:9
Customizing of pimple-DIC for ILIAS.
Definition: Container.php:35
$GLOBALS["DIC"]
Definition: wac.php:30
static getInstance(\ilLogger $logger)
Get instance.
+ Here is the call graph for this function:

◆ initSettings()

static ilInitialisation::initSettings ( )
staticprotected

initialise $ilSettings object and define constants Used in Soap

Definition at line 796 of file class.ilInitialisation.php.

References $ilSetting, and ilContext\usesHTTP().

796  : void
797  {
798  global $ilSetting;
799 
800  self::initGlobal(
801  "ilSetting",
802  "ilSetting",
803  "components/ILIAS/Administration/classes/class.ilSetting.php"
804  );
805 
806  // check correct setup
807  if (!$ilSetting->get("setup_ok")) {
808  self::abortAndDie("Setup is not completed. Please run setup routine again.");
809  }
810 
811  // set anonymous user & role id and system role id
812  define("ANONYMOUS_USER_ID", (int) $ilSetting->get("anonymous_user_id"));
813  define("ANONYMOUS_ROLE_ID", (int) $ilSetting->get("anonymous_role_id"));
814  define("SYSTEM_USER_ID", (int) $ilSetting->get("system_user_id"));
815  define("SYSTEM_ROLE_ID", (int) $ilSetting->get("system_role_id"));
816  define("USER_FOLDER_ID", 7);
817 
818  // recovery folder
819  define("RECOVERY_FOLDER_ID", (int) $ilSetting->get("recovery_folder_id"));
820 
821  // installation id
822  define("IL_INST_ID", $ilSetting->get("inst_id", '0'));
823 
824  // define default suffix replacements
825  define("SUFFIX_REPL_DEFAULT", "php,php3,php4,inc,lang,phtml,htaccess");
826  define("SUFFIX_REPL_ADDITIONAL", $ilSetting->get("suffix_repl_additional", ""));
827 
828  if (ilContext::usesHTTP()) {
829  self::buildHTTPPath();
830  }
831  }
static usesHTTP()
Uses HTTP aka browser.
global $ilSetting
Definition: privfeed.php:32
+ Here is the call graph for this function:

◆ initStyle()

static ilInitialisation::initStyle ( )
staticprotected

provide $styleDefinition object

Definition at line 836 of file class.ilInitialisation.php.

References $DIC.

836  : void
837  {
838  global $DIC;
839  $component_factory = $DIC["component.factory"];
840 
841  // load style definitions
842  self::initGlobal(
843  "styleDefinition",
844  "ilStyleDefinition",
845  "./components/ILIAS/Style/System/classes/class.ilStyleDefinition.php"
846  );
847 
848  // add user interface hook for style initialisation
849  foreach ($component_factory->getActivePluginsInSlot("uihk") as $ui_plugin) {
850  $gui_class = $ui_plugin->getUIClassInstance();
851  $gui_class->modifyGUI("components/ILIAS/Init", "init_style", array("styleDefinition" => $DIC->systemStyle()));
852  }
853  }
if(!isset($GLOBALS['ilGlobalStartTime'])||! $GLOBALS['ilGlobalStartTime']) global $DIC

◆ initUIFramework()

static ilInitialisation::initUIFramework ( \ILIAS\DI\Container  $c)
static

init the ILIAS UI framework.

Definition at line 1509 of file class.ilInitialisation.php.

References XapiProxy\$plugin.

1509  : void
1510  {
1511  $init_ui = new InitUIFramework();
1512  $init_ui->init($c);
1513 
1514  $component_repository = $c["component.repository"];
1515  $component_factory = $c["component.factory"];
1516  foreach ($component_repository->getPlugins() as $pl) {
1517  if (!$pl->isActive()) {
1518  continue;
1519  }
1520  $plugin = $component_factory->getPlugin($pl->getId());
1521  $c['ui.renderer'] = $plugin->exchangeUIRendererAfterInitialization($c);
1522 
1523  foreach ($c->keys() as $key) {
1524  if (strpos($key, "ui.factory") === 0) {
1525  $c[$key] = $plugin->exchangeUIFactoryAfterInitialization($key, $c);
1526  }
1527  }
1528  }
1529  }
$c
Definition: deliver.php:9
Responsible for loading the UI Framework into the dependency injection container of ILIAS...

◆ initUploadPolicies()

static ilInitialisation::initUploadPolicies ( \ILIAS\DI\Container  $dic)
staticprotected

Definition at line 351 of file class.ilInitialisation.php.

References $dic.

351  : void
352  {
353  $dic['upload_policy_repository'] = static function ($dic) {
354  return new UploadPolicyDBRepository($dic->database());
355  };
356 
357  $dic['upload_policy_resolver'] = static function ($dic): UploadPolicyResolver {
358  return new UploadPolicyResolver(
359  $dic->rbac()->review(),
360  $dic->user(),
361  $dic['upload_policy_repository']->getAll(),
362  );
363  };
364  }
$dic
Definition: ltiresult.php:33

◆ initUser()

static ilInitialisation::initUser ( )
staticprotected

Init user / authentification (level 2)

Definition at line 1371 of file class.ilInitialisation.php.

References ANONYMOUS_USER_ID.

1371  : void
1372  {
1373  global $ilias, $ilUser;
1374 
1375  // $ilUser
1376  self::initGlobal(
1377  "ilUser",
1379  "./components/ILIAS/User/classes/class.ilObjUser.php",
1380  true
1381  );
1382  $ilias->account = $ilUser;
1383 
1384  self::initAccessHandling();
1385  }
const ANONYMOUS_USER_ID
Definition: constants.php:27

◆ initUserAccount()

static ilInitialisation::initUserAccount ( )
static

Init user with current account id.

Definition at line 858 of file class.ilInitialisation.php.

References $DIC, $GLOBALS, ilLoggerFactory\getInstance(), and ilOnlineTracking\updateAccess().

Referenced by ilAuthFrontend\handleAuthenticationSuccess(), and ilCalendarRemoteAccessHandler\initUser().

858  : void
859  {
860  global $DIC;
861 
862  static $context_init;
863 
864  $uid = $GLOBALS['DIC']['ilAuthSession']->getUserId();
865  if ($uid) {
866  $DIC->user()->setId($uid);
867  $DIC->user()->read();
868  if (!isset($context_init)) {
869  if ($DIC->user()->isAnonymous()) {
870  $DIC->globalScreen()->tool()->context()->claim()->external();
871  } else {
872  $DIC->globalScreen()->tool()->context()->claim()->internal();
873  }
874  $context_init = true;
875  }
876  // init console log handler
877  ilLoggerFactory::getInstance()->initUser($DIC->user()->getLogin());
878  \ilOnlineTracking::updateAccess($DIC->user());
879  } else {
880  if (is_object($GLOBALS['ilLog'])) {
881  $GLOBALS['ilLog']->logStack();
882  }
883  self::abortAndDie("Init user account failed");
884  }
885  }
static updateAccess(ilObjUser $user)
$GLOBALS["DIC"]
Definition: wac.php:30
if(!isset($GLOBALS['ilGlobalStartTime'])||! $GLOBALS['ilGlobalStartTime']) global $DIC
+ Here is the call graph for this function:
+ Here is the caller graph for this function:

◆ recursivelyRemoveUnsafeCharacters()

static ilInitialisation::recursivelyRemoveUnsafeCharacters (   $var)
staticprotected
Parameters
array | string$var
Returns
array|string

Definition at line 75 of file class.ilInitialisation.php.

76  {
77  if (is_array($var)) {
78  $mod = [];
79  foreach ($var as $k => $v) {
80  $k = self::recursivelyRemoveUnsafeCharacters($k);
81  $mod[$k] = self::recursivelyRemoveUnsafeCharacters($v);
82  }
83  return $mod;
84  }
85  return strip_tags(
86  str_replace(
87  array("\x00", "\n", "\r", "\\", "'", '"', "\x1a"),
88  "",
89  $var
90  )
91  );
92  }

◆ redirect()

static ilInitialisation::redirect ( string  $a_target,
string  $a_message_id = '',
array  $a_message_static = null 
)
staticprotected

Redirects to target url if context supports it.

Definition at line 1823 of file class.ilInitialisation.php.

References $GLOBALS, $param, ilUtil\appendUrlParameterString(), ilContext\hasHTML(), ILIAS\FileDelivery\http(), ilUtil\redirect(), ilUtil\stripSlashes(), ilContext\supportsRedirects(), and ilContext\usesHTTP().

1827  : void {
1828  // #12739
1829  if (defined("ILIAS_HTTP_PATH") &&
1830  !stristr($a_target, ILIAS_HTTP_PATH)) {
1831  $a_target = ILIAS_HTTP_PATH . "/" . $a_target;
1832  }
1833 
1834  foreach (['ext_uid', 'soap_pw'] as $param) {
1835  if (false === strpos(
1836  $a_target,
1837  $param . '='
1838  ) && isset($GLOBALS['DIC']->http()->request()->getQueryParams()[$param])) {
1839  $a_target = \ilUtil::appendUrlParameterString($a_target, $param . '=' . \ilUtil::stripSlashes(
1840  $GLOBALS['DIC']->http()->request()->getQueryParams()[$param]
1841  ));
1842  }
1843  }
1844 
1846  ilUtil::redirect($a_target);
1847  } else {
1848  $message = self::translateMessage($a_message_id, $a_message_static);
1849 
1850  // user-directed linked message
1852  $link = self::translateMessage(
1853  "init_error_redirect_click",
1854  array("en" => 'Please click to continue.',
1855  "de" => 'Bitte klicken um fortzufahren.'
1856  )
1857  );
1858  $mess = $message .
1859  '<br /><a href="' . $a_target . '">' . $link . '</a>';
1860  } // plain text
1861  else {
1862  // not much we can do here
1863  $mess = $message;
1864 
1865  if (!trim($mess)) {
1866  $mess = self::translateMessage(
1867  "init_error_redirect_info",
1868  array("en" => 'Redirect not supported by context.',
1869  "de" => 'Weiterleitungen werden durch Kontext nicht unterstützt.'
1870  )
1871  ) .
1872  ' (' . $a_target . ')';
1873  }
1874  }
1875 
1876  self::abortAndDie($mess);
1877  }
1878  }
static appendUrlParameterString(string $a_url, string $a_par, bool $xml_style=false)
static usesHTTP()
Uses HTTP aka browser.
static stripSlashes(string $a_str, bool $a_strip_html=true, string $a_allow="")
static http()
Fetches the global http state from ILIAS.
$GLOBALS["DIC"]
Definition: wac.php:30
static hasHTML()
Has HTML output.
$param
Definition: xapitoken.php:44
static redirect(string $a_script)
static supportsRedirects()
Are redirects supported?
+ Here is the call graph for this function:

◆ redirectToStartingPage()

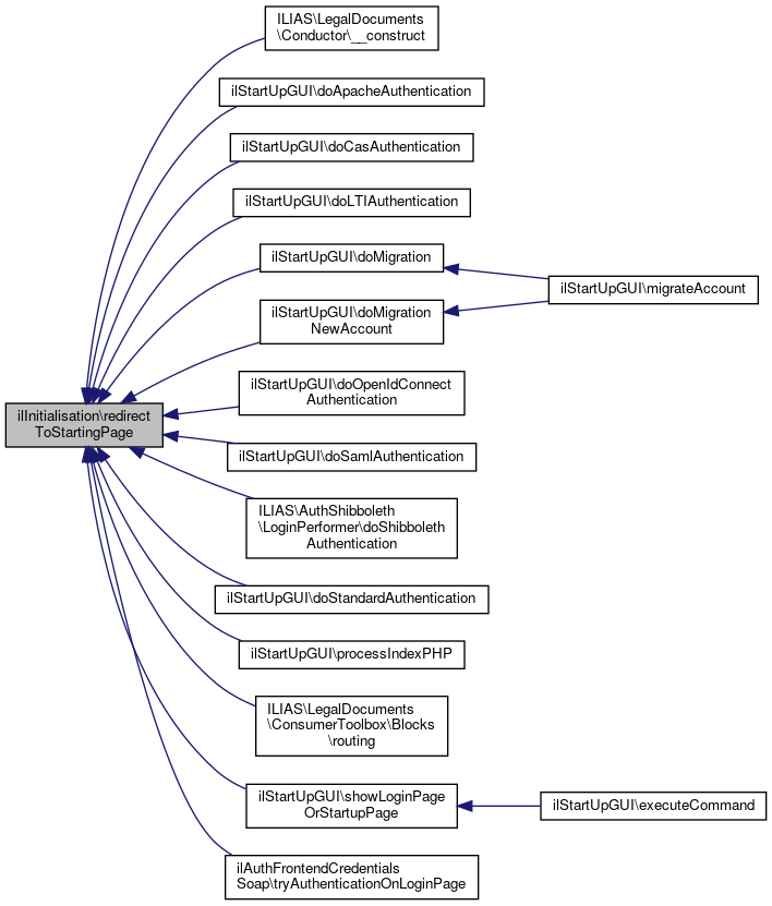
static ilInitialisation::redirectToStartingPage ( string  $target = '')
static

Definition at line 1880 of file class.ilInitialisation.php.

References $DIC, ANONYMOUS_USER_ID, and ilLoggerFactory\getLogger().

Referenced by ILIAS\LegalDocuments\Conductor\__construct(), ilStartUpGUI\doApacheAuthentication(), ilStartUpGUI\doCasAuthentication(), ilStartUpGUI\doLTIAuthentication(), ilStartUpGUI\doMigration(), ilStartUpGUI\doMigrationNewAccount(), ilStartUpGUI\doOpenIdConnectAuthentication(), ilStartUpGUI\doSamlAuthentication(), ILIAS\AuthShibboleth\LoginPerformer\doShibbolethAuthentication(), ilStartUpGUI\doStandardAuthentication(), ilStartUpGUI\processIndexPHP(), ILIAS\LegalDocuments\ConsumerToolbox\Blocks\routing(), ilStartUpGUI\showLoginPageOrStartupPage(), and ilAuthFrontendCredentialsSoap\tryAuthenticationOnLoginPage().

1880  : void
1881  {
1882  global $DIC;
1883 
1884  // fallback, should never happen
1885  if ($DIC->user()->getId() === ANONYMOUS_USER_ID) {
1886  self::goToPublicSection();
1887  return;
1888  }
1889 
1890  if (
1891  $target === '' &&
1892  $DIC->http()->wrapper()->query()->has('target')
1893  ) {
1894  $target = $DIC->http()->wrapper()->query()->retrieve(
1895  'target',
1896  $DIC->refinery()->kindlyTo()->string()
1897  );
1898  }
1899 
1900  // for password change and incomplete profile
1901  // see ilDashboardGUI
1902  if ($target === '') {
1903  ilLoggerFactory::getLogger('init')->debug('Redirect to default starting page');
1904  $DIC->ctrl()->redirectToURL(ilUserUtil::getStartingPointAsUrl());
1905  } else {
1906  ilLoggerFactory::getLogger('init')->debug('Redirect to target: ' . $target);
1907  $DIC->ctrl()->redirectToURL("goto.php?target=" . $target);
1908  }
1909  }
const ANONYMOUS_USER_ID
Definition: constants.php:27
static getLogger(string $a_component_id)
Get component logger.
if(!isset($GLOBALS['ilGlobalStartTime'])||! $GLOBALS['ilGlobalStartTime']) global $DIC
+ Here is the call graph for this function:
+ Here is the caller graph for this function:

◆ reinitILIAS()

static ilInitialisation::reinitILIAS ( )
static

Definition at line 1132 of file class.ilInitialisation.php.

Referenced by ilSoapAdministration\initIlias().

1132  : void
1133  {
1134  self::$already_initialized = false;
1135  self::initILIAS();
1136  }
+ Here is the caller graph for this function:

◆ reInitUser()

static ilInitialisation::reInitUser ( )
static

Definition at line 1138 of file class.ilInitialisation.php.

References ilContext\hasUser(), ilContext\initClient(), and ilContext\supportsPersistentSessions().

Referenced by ilWebAccessChecker\addAppliedCheckingMethod(), ilSoapAdministration\initAuth(), and ilSoapAdministration\reInitUser().

1138  : void
1139  {
1141  self::initSession();
1142  self::initUser();
1143 
1145  self::resumeUserSession();
1146  }
1147  }
1148  }
static hasUser()
Based on user authentication?
static supportsPersistentSessions()
Check if context supports persistent session handling.
static initClient()
Init client.
+ Here is the call graph for this function:
+ Here is the caller graph for this function:

◆ removeUnsafeCharacters()

static ilInitialisation::removeUnsafeCharacters ( )
staticprotected

Remove unsafe characters from GET.

Definition at line 62 of file class.ilInitialisation.php.

References $_GET.

62  : void
63  {
64  // Remove unsafe characters from GET parameters.
65  // We do not need this characters in any case, so it is
66  // feasible to filter them everytime. POST parameters
67  // need attention through ilUtil::stripSlashes() and similar functions)
68  $_GET = self::recursivelyRemoveUnsafeCharacters($_GET);
69  }
$_GET['cmd']
Definition: lti.php:26

◆ requireCommonIncludes()

static ilInitialisation::requireCommonIncludes ( )
staticprotected

get common include code files

Definition at line 97 of file class.ilInitialisation.php.

97  : void
98  {
100  require_once(__DIR__ . "/../../../../ilias_version.php");
101  self::initGlobal("ilBench", "ilBenchmark", "./components/ILIAS/Utilities/classes/class.ilBenchmark.php");
102  }

◆ resumeUserSession()

static ilInitialisation::resumeUserSession ( )
static

Resume an existing user session.

Definition at line 1390 of file class.ilInitialisation.php.

References $_COOKIE, $_SERVER, $DIC, $GLOBALS, ilSession\_destroy(), ILIAS\Survey\Mode\getId(), ilLoggerFactory\getLogger(), ilAuthUtils\handleForcedAuthentication(), ilAuthUtils\isAuthenticationForced(), ilSession\SESSION_CLOSE_EXPIRE, and ilOnlineTracking\updateAccess().

1390  : void
1391  {
1392  global $DIC;
1393 
1396  }
1397 
1398  if (
1399  !$DIC['ilAuthSession']->isAuthenticated() ||
1400  $DIC['ilAuthSession']->isExpired()
1401  ) {
1402  if ($GLOBALS['DIC']['ilAuthSession']->isExpired()) {
1404  }
1405 
1406  ilLoggerFactory::getLogger('init')->debug('Current session is invalid: ' . $GLOBALS['DIC']['ilAuthSession']->getId());
1407  $current_script = substr(strrchr($_SERVER["PHP_SELF"], "/"), 1);
1408  if (self::blockedAuthentication($current_script)) {
1409  ilLoggerFactory::getLogger('init')->debug('Authentication is started in current script.');
1410  // nothing todo: authentication is done in current script
1411  return;
1412  }
1413 
1414  self::handleAuthenticationFail();
1415  return;
1416  }
1417  // valid session
1418 
1419  self::initUserAccount();
1420  }
static getLogger(string $a_component_id)
Get component logger.
static isAuthenticationForced()
Check if authentication is should be forced.
const SESSION_CLOSE_EXPIRE
static handleForcedAuthentication()
$GLOBALS["DIC"]
Definition: wac.php:30
$_SERVER['HTTP_HOST']
Definition: raiseError.php:10
if(!isset($GLOBALS['ilGlobalStartTime'])||! $GLOBALS['ilGlobalStartTime']) global $DIC
static _destroy($a_session_id, ?int $a_closing_context=null, $a_expired_at=null)
Destroy session.
$_COOKIE[session_name()]
Definition: xapitoken.php:52
+ Here is the call graph for this function:

◆ setClientIdCookie()

static ilInitialisation::setClientIdCookie ( )
staticprivate

Definition at line 681 of file class.ilInitialisation.php.

References CLIENT_ID, ilUtil\setCookie(), and ilContext\supportsPersistentSessions().

681  : void
682  {
683  if (defined('CLIENT_ID') &&
684  !defined('IL_PHPUNIT_TEST') &&
686  ilUtil::setCookie('ilClientId', CLIENT_ID);
687  }
688  }
static setCookie(string $a_cookie_name, string $a_cookie_value='', bool $a_also_set_super_global=true, bool $a_set_cookie_invalid=false)
const CLIENT_ID
Definition: constants.php:41
static supportsPersistentSessions()
Check if context supports persistent session handling.
+ Here is the call graph for this function:

◆ setCookieConstants()

static ilInitialisation::setCookieConstants ( )
staticprotected

Definition at line 650 of file class.ilInitialisation.php.

References $_SERVER, $cookie_path, $GLOBALS, ilAuthFactory\CONTEXT_HTTP, and ilAuthFactory\getContext().

650  : void
651  {
653  $cookie_path = '/';
654  } elseif (isset($GLOBALS['COOKIE_PATH'])) {
655  // use a predefined cookie path from WebAccessChecker
656  $cookie_path = $GLOBALS['COOKIE_PATH'];
657  } else {
658  $cookie_path = dirname($_SERVER['SCRIPT_NAME']);
659  }
660 
661  /* if ilias is called directly within the docroot $cookie_path
662  is set to '/' expecting on servers running under windows..
663  here it is set to '\'.
664  in both cases a further '/' won't be appended due to the following regex
665  */
666  $cookie_path .= (!preg_match("/[\/|\\\\]$/", $cookie_path)) ? "/" : "";
667 
668  if ($cookie_path == "\\") {
669  $cookie_path = '/';
670  }
671 
672  define('IL_COOKIE_HTTPONLY', true); // Default Value
673  define('IL_COOKIE_EXPIRE', 0);
674  define('IL_COOKIE_DOMAIN', '');
675  if (!defined('IL_COOKIE_PATH')) {
676  // Might be already defined by ./public/sso/index.php or other scripts (like those in ./components/ILIAS/SAML/lib/*)
677  define('IL_COOKIE_PATH', $cookie_path);
678  }
679  }
const CONTEXT_HTTP
HTTP Auth used for WebDAV and CalDAV If a special handling for WebDAV or CalDAV is required overwrite...
$GLOBALS["DIC"]
Definition: wac.php:30
$_SERVER['HTTP_HOST']
Definition: raiseError.php:10
$cookie_path
Definition: index.php:29
+ Here is the call graph for this function:

◆ setSessionCookieParams()

static ilInitialisation::setSessionCookieParams ( )
staticprotected

set session cookie params

Definition at line 693 of file class.ilInitialisation.php.

References $DIC, $ilSetting, and IL_COOKIE_PATH.

693  : void
694  {
695  global $ilSetting, $DIC;
696 
697  if (!defined('IL_COOKIE_SECURE')) {
698  // If this code is executed, we can assume that \ilHTTPS::enableSecureCookies was NOT called before
699  // \ilHTTPS::enableSecureCookies already executes session_set_cookie_params()
700 
701  $cookie_secure = !$ilSetting->get('https', '0') && $DIC['https']->isDetected();
702  define('IL_COOKIE_SECURE', $cookie_secure); // Default Value
703 
704  $cookie_parameters = [
705  'lifetime' => IL_COOKIE_EXPIRE,
706  'path' => IL_COOKIE_PATH,
707  'domain' => IL_COOKIE_DOMAIN,
708  'secure' => IL_COOKIE_SECURE,
709  'httponly' => IL_COOKIE_HTTPONLY,
710  ];
711 
712  if (
713  $cookie_secure &&
714  (!isset(session_get_cookie_params()['samesite']) || strtolower(session_get_cookie_params()['samesite']) !== 'strict')
715  ) {
716  $cookie_parameters['samesite'] = 'Lax';
717  }
718 
719  session_set_cookie_params($cookie_parameters);
720  }
721  }
if(!isset($GLOBALS['ilGlobalStartTime'])||! $GLOBALS['ilGlobalStartTime']) global $DIC
global $ilSetting
Definition: privfeed.php:32
const IL_COOKIE_PATH(isset($_GET['client_id']))
Definition: index.php:47

◆ setSessionHandler()

static ilInitialisation::setSessionHandler ( )
static

set session handler to db Used in Soap/CAS

Definition at line 631 of file class.ilInitialisation.php.

References ilSession\_exists().

631  : void
632  {
633  $db_session_handler = new ilSessionDBHandler();
634  if (!$db_session_handler->setSaveHandler()) {
635  self::abortAndDie("Cannot start session handling.");
636  }
637 
638  // Do not accept external session ids
639  if (!ilSession::_exists(session_id()) && !defined('IL_PHPUNIT_TEST')) {
640  // php7-todo, correct-with-php5-removal : alex, 1.3.2016: added if, please check
641  if (function_exists("session_status") && session_status() == PHP_SESSION_ACTIVE) {
642  session_regenerate_id();
643  }
644  }
645  }
static _exists(string $a_session_id)
Check whether session exists.
Database Session Handling.
+ Here is the call graph for this function:

◆ translateMessage()

static ilInitialisation::translateMessage ( string  $a_message_id,
array  $a_message_static = null 
)
staticprotected

Translate message if possible.

Definition at line 1783 of file class.ilInitialisation.php.

References $ilDB, $ilSetting, and $lng.

1783  : string
1784  {
1785  global $ilDB, $lng, $ilSetting, $ilClientIniFile, $ilUser;
1786 
1787  // current language
1788  if (!$lng) {
1789  $lang = "en";
1790  if ($ilUser) {
1791  $lang = $ilUser->getLanguage();
1792  } elseif (isset($_REQUEST["lang"])) {
1793  $lang = (string) $_REQUEST["lang"];
1794  } elseif ($ilSetting) {
1795  $lang = $ilSetting->get("language", '');
1796  } elseif ($ilClientIniFile) {
1797  $lang = $ilClientIniFile->readVariable("language", "default");
1798  }
1799  } else {
1800  $lang = $lng->getLangKey();
1801  }
1802 
1803  $message = "";
1804  if ($ilDB && $a_message_id) {
1805  if (!$lng) {
1806  $lng = new ilLanguage($lang);
1807  }
1808 
1809  $lng->loadLanguageModule("init");
1810  $message = $lng->txt($a_message_id);
1811  } elseif (is_array($a_message_static)) {
1812  if (!isset($a_message_static[$lang])) {
1813  $lang = "en";
1814  }
1815  $message = $a_message_static[$lang];
1816  }
1817  return $message;
1818  }
global $ilSetting
Definition: privfeed.php:32
global $lng
Definition: privfeed.php:32

Field Documentation

◆ $already_initialized

bool ilInitialisation::$already_initialized = false
staticprotected

Definition at line 1130 of file class.ilInitialisation.php.


The documentation for this class was generated from the following file: