ILIAS  release_10 Revision v10.1-43-ga1241a92c2f
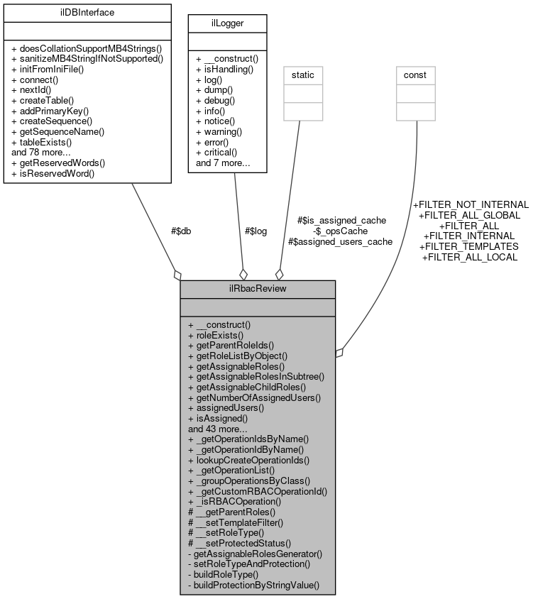
ilRbacReview Class Reference

class ilRbacReview Contains Review functions of core Rbac. More...

+ Collaboration diagram for ilRbacReview:

Public Member Functions

 __construct ()
 Constructor public. More...
 
 roleExists (string $a_title, int $a_id=0)
 Checks if a role already exists. More...
 
 getParentRoleIds (int $a_endnode_id, bool $a_templates=false)
 Get an array of parent role ids of all parent roles, if last parameter is set true you get also all parent templates. More...
 
 getRoleListByObject (int $a_ref_id, bool $a_templates=false)
 Returns a list of roles in an container. More...
 
 getAssignableRoles (bool $a_templates=false, bool $a_internal_roles=false, string $title_filter='')
 Returns a list of all assignable roles. More...
 
 getAssignableRolesInSubtree (int $ref_id)
 Returns a list of assignable roles in a subtree of the repository. More...
 
 getAssignableChildRoles (int $a_ref_id)
 Get all assignable roles directly under a specific node. More...
 
 getNumberOfAssignedUsers (array $a_roles)
 Get the number of assigned users to roles (not properly deleted user accounts are not counted) More...
 
 assignedUsers (int $a_rol_id)
 get all assigned users to a given role More...
 
 isAssigned (int $a_usr_id, int $a_role_id)
 check if a specific user is assigned to specific role More...
 
 isAssignedToAtLeastOneGivenRole (int $a_usr_id, array $a_role_ids)
 check if a specific user is assigned to at least one of the given role ids. More...
 
 assignedRoles (int $a_usr_id)
 get all assigned roles to a given user More...
 
 assignedGlobalRoles (int $a_usr_id)
 Get assigned global roles for an user. More...
 
 isAssignable (int $a_rol_id, int $a_ref_id)
 Check if its possible to assign users. More...
 
 hasMultipleAssignments (int $a_role_id)
 
 getFoldersAssignedToRole (int $a_rol_id, bool $a_assignable=false)
 Returns an array of objects assigned to a role. More...
 
 getRolesOfObject (int $a_ref_id, bool $a_assignable_only=false)
 Get roles of object. More...
 
 getRolesOfRoleFolder (int $a_ref_id, bool $a_nonassignable=true)
 get all roles of a role folder including linked local roles that are created due to stopped inheritance returns an array with role ids More...
 
 getGlobalRoles ()
 get only 'global' roles More...
 
 getLocalRoles (int $a_ref_id)
 Get local roles of object. More...
 
 getLocalPolicies (int $a_ref_id)
 Get all roles with local policies. More...
 
 getGlobalRolesArray ()
 get only 'global' roles More...
 
 getGlobalAssignableRoles ()
 get only 'global' roles (with flag 'assign_users') More...
 
 isRoleAssignedToObject (int $a_role_id, int $a_parent_id)
 Check if role is assigned to an object. More...
 
 getOperations ()
 get all possible operations More...
 
 getOperation (int $ops_id)
 get one operation by operation id More...
 
 getAllOperationsOfRole (int $a_rol_id, int $a_parent=0)
 get all possible operations of a specific role The ref_id of the role folder (parent object) is necessary to distinguish local roles More...
 
 getActiveOperationsOfRole (int $a_ref_id, int $a_role_id)
 
 getOperationsOfRole (int $a_rol_id, string $a_type, int $a_parent=0)
 get all possible operations of a specific role The ref_id of the role folder (parent object) is necessary to distinguish local roles More...
 
 getRoleOperationsOnObject (int $a_role_id, int $a_ref_id)
 
 getOperationsOnType (int $a_typ_id)
 all possible operations of a type More...
 
 getOperationsOnTypeString (string $a_type)
 all possible operations of a type More...
 
 getOperationsByTypeAndClass (string $a_type, string $a_class)
 Get operations by type and class. More...
 
 getObjectsWithStopedInheritance (int $a_rol_id, array $a_filter=[])
 get all objects in which the inheritance of role with role_id was stopped the function returns all reference ids of objects containing a role folder. More...
 
 isDeleted (int $a_node_id)
 Checks if a rolefolder is set as deleted (negative tree_id) More...
 
 isGlobalRole (int $a_role_id)
 Check if role is a global role. More...
 
 getRolesByFilter (int $a_filter=0, int $a_user_id=0, string $title_filter='')
 
 getTypeId (string $a_type)
 
 isProtected (int $a_ref_id, int $a_role_id)
 ref_id not used yet. More...
 
 isBlockedAtPosition (int $a_role_id, int $a_ref_id)
 
 isBlockedInUpperContext (int $a_role_id, int $a_ref_id)
 Check if role is blocked in upper context. More...
 
 getObjectOfRole (int $a_role_id)
 Get object id of objects a role is assigned to. More...
 
 getObjectReferenceOfRole (int $a_role_id)
 
 isRoleDeleted (int $a_role_id)
 return if role is only attached to deleted role folders More...
 
 getRolesForIDs (array $role_ids, bool $use_templates)
 
 getOperationAssignment ()
 get operation assignments More...
 
 isDeleteable (int $a_role_id, int $a_rolf_id)
 Check if role is deleteable at a specific position. More...
 
 isSystemGeneratedRole (int $a_role_id)
 Check if the role is system generate role or role template. More...
 
 getRoleFolderOfRole (int $a_role_id)
 
 getUserPermissionsOnObject (int $a_user_id, int $a_ref_id)
 Get all user permissions on an object. More...
 
 setAssignedCacheEntry (int $a_role_id, int $a_user_id, bool $a_value)
 set entry of assigned_chache More...
 
 getAssignedCacheEntry (int $a_role_id, int $a_user_id)
 
 clearCaches ()
 Clear assigned users caches. More...
 

Static Public Member Functions

static _getOperationIdsByName (array $operations)
 get ops_id's by name. More...
 
static _getOperationIdByName (string $a_operation)
 get operation id by name of operation More...
 
static lookupCreateOperationIds (array $a_type_arr)
 Lookup operation ids. More...
 
static _getOperationList (string $a_type='')
 get operation list by object type More...
 
static _groupOperationsByClass (array $a_ops_arr)
 
static _getCustomRBACOperationId (string $operation, \ilDBInterface $ilDB=null)
 
static _isRBACOperation (int $type_id, int $ops_id, \ilDBInterface $ilDB=null)
 

Data Fields

const FILTER_ALL = 1
 
const FILTER_ALL_GLOBAL = 2
 
const FILTER_ALL_LOCAL = 3
 
const FILTER_INTERNAL = 4
 
const FILTER_NOT_INTERNAL = 5
 
const FILTER_TEMPLATES = 6
 

Protected Member Functions

 __getParentRoles (array $a_path, bool $a_templates)
 Note: This function performs faster than the new getParentRoles function, because it uses database indexes whereas getParentRoles needs a full table space scan. More...
 
 __setTemplateFilter (bool $a_templates)
 get roles and templates or only roles; returns string for where clause More...
 
 __setRoleType (array $a_role_list)
 computes role type in role list array: global: roles in ROLE_FOLDER_ID local: assignable roles in other role folders linked: roles with stoppped inheritance template: role templates More...
 
 __setProtectedStatus (array $a_parent_roles, array $a_role_hierarchy, int $a_ref_id)
 

Protected Attributes

ilLogger $log
 
ilDBInterface $db
 

Static Protected Attributes

static array $assigned_users_cache = []
 
static array $is_assigned_cache = []
 

Private Member Functions

 getAssignableRolesGenerator (bool $a_templates=false, bool $a_internal_roles=false, string $title_filter='')
 
 setRoleTypeAndProtection (array $role_list_entry)
 
 buildRoleType (array $role_list_entry)
 
 buildProtectionByStringValue (string $value)
 

Static Private Attributes

static array $_opsCache = null
 

Detailed Description

class ilRbacReview Contains Review functions of core Rbac.

This class offers the possibility to view the contents of the user <-> role (UR) relation and the permission <-> role (PR) relation. For example, from the UA relation the administrator should have the facility to view all user assigned to a given role.

Author
Stefan Meyer meyer.nosp@m.@lei.nosp@m.fos.c.nosp@m.om
Sascha Hofmann sasch.nosp@m.ahof.nosp@m.mann@.nosp@m.gmx..nosp@m.de
Version
$Id$

-type RoleListEntry array{obj_id: int, rol_id: int, parent: int, user_id: int, owner: int, title: ?string, desc: string, description: string, create_date: ?string, last_update: ?string, import_id: ?string, tile_image_rid: ?string, role_type: string, offline: ?int, type: string, assign: string, protected: bool, blocked: int, rol_id: int}

Definition at line 33 of file class.ilRbacReview.php.

Constructor & Destructor Documentation

◆ __construct()

ilRbacReview::__construct ( )

Constructor public.

Definition at line 55 of file class.ilRbacReview.php.

References $DIC, and ilLoggerFactory\getLogger().

56  {
57  global $DIC;
58 
59  $this->log = ilLoggerFactory::getLogger('ac');
60  $this->db = $DIC->database();
61  }
static getLogger(string $a_component_id)
Get component logger.
global $DIC
Definition: shib_login.php:25
+ Here is the call graph for this function:

Member Function Documentation

◆ __getParentRoles()

ilRbacReview::__getParentRoles ( array  $a_path,
bool  $a_templates 
)
protected

Note: This function performs faster than the new getParentRoles function, because it uses database indexes whereas getParentRoles needs a full table space scan.

Get parent roles in a path. If last parameter is set 'true' it delivers also all templates in the path

Parameters
arrayarray with path_ids
booltrue for role templates (default: false)
Returns
array array with all parent roles (obj_ids)

Definition at line 95 of file class.ilRbacReview.php.

References $id, $ref_id, __setProtectedStatus(), getRoleListByObject(), and ILIAS\Repository\int().

Referenced by getParentRoleIds().

95  : array
96  {
97  $parent_roles = [];
98  $role_hierarchy = [];
99  foreach ($a_path as $ref_id) {
100  $roles = $this->getRoleListByObject($ref_id, $a_templates);
101  foreach ($roles as $role) {
102  $id = (int) $role["obj_id"];
103  $role["parent"] = (int) $ref_id;
104  $parent_roles[$id] = $role;
105 
106  if (!array_key_exists($role['obj_id'], $role_hierarchy)) {
107  $role_hierarchy[$id] = $ref_id;
108  }
109  }
110  }
111  return $this->__setProtectedStatus($parent_roles, $role_hierarchy, (int) reset($a_path));
112  }
getRoleListByObject(int $a_ref_id, bool $a_templates=false)
Returns a list of roles in an container.
$ref_id
Definition: ltiauth.php:66
__setProtectedStatus(array $a_parent_roles, array $a_role_hierarchy, int $a_ref_id)
$id
plugin.php for ilComponentBuildPluginInfoObjectiveTest::testAddPlugins
Definition: plugin.php:24
+ Here is the call graph for this function:
+ Here is the caller graph for this function:

◆ __setProtectedStatus()

ilRbacReview::__setProtectedStatus ( array  $a_parent_roles,
array  $a_role_hierarchy,
int  $a_ref_id 
)
protected

Definition at line 1101 of file class.ilRbacReview.php.

References $DIC, assignedRoles(), and SYSTEM_ROLE_ID.

Referenced by __getParentRoles().

1101  : array
1102  {
1103  global $DIC;
1104 
1105  $rbacsystem = $DIC->rbac()->system();
1106  $ilUser = $DIC->user();
1107  if (in_array(SYSTEM_ROLE_ID, $this->assignedRoles($ilUser->getId()))) {
1108  $leveladmin = true;
1109  } else {
1110  $leveladmin = false;
1111  }
1112  foreach ($a_role_hierarchy as $role_id => $rolf_id) {
1113  if ($leveladmin == true) {
1114  $a_parent_roles[$role_id]['protected'] = false;
1115  continue;
1116  }
1117 
1118  if ($a_parent_roles[$role_id]['protected'] == true) {
1119  $arr_lvl_roles_user = array_intersect(
1120  $this->assignedRoles($ilUser->getId()),
1121  array_keys($a_role_hierarchy, $rolf_id)
1122  );
1123 
1124  foreach ($arr_lvl_roles_user as $lvl_role_id) {
1125  // check if role grants 'edit_permission' to parent
1126  $rolf = $a_parent_roles[$role_id]['parent'];
1127  if ($rbacsystem->checkPermission($rolf, $lvl_role_id, 'edit_permission')) {
1128  $a_parent_roles[$role_id]['protected'] = false;
1129  }
1130  }
1131  }
1132  }
1133  return $a_parent_roles;
1134  }
const SYSTEM_ROLE_ID
Definition: constants.php:29
global $DIC
Definition: shib_login.php:25
assignedRoles(int $a_usr_id)
get all assigned roles to a given user
+ Here is the call graph for this function:
+ Here is the caller graph for this function:

◆ __setRoleType()

ilRbacReview::__setRoleType ( array  $a_role_list)
protected

computes role type in role list array: global: roles in ROLE_FOLDER_ID local: assignable roles in other role folders linked: roles with stoppped inheritance template: role templates

Definition at line 286 of file class.ilRbacReview.php.

References setRoleTypeAndProtection().

Referenced by getRoleListByObject(), and getRolesForIDs().

286  : array
287  {
288  foreach ($a_role_list as $key => $val) {
289  $a_role_list[$key] = $this->setRoleTypeAndProtection($val);
290  }
291  return $a_role_list;
292  }
setRoleTypeAndProtection(array $role_list_entry)
+ Here is the call graph for this function:
+ Here is the caller graph for this function:

◆ __setTemplateFilter()

ilRbacReview::__setTemplateFilter ( bool  $a_templates)
protected

get roles and templates or only roles; returns string for where clause

Definition at line 269 of file class.ilRbacReview.php.

Referenced by getAssignableRolesGenerator(), getRoleListByObject(), and getRolesForIDs().

269  : string
270  {
271  if ($a_templates) {
272  $where = "WHERE " . $this->db->in('object_data.type', ['role', 'rolt'], false, 'text') . " ";
273  } else {
274  $where = "WHERE " . $this->db->in('object_data.type', ['role'], false, 'text') . " ";
275  }
276  return $where;
277  }
+ Here is the caller graph for this function:

◆ _getCustomRBACOperationId()

static ilRbacReview::_getCustomRBACOperationId ( string  $operation,
\ilDBInterface  $ilDB = null 
)
static

Definition at line 1415 of file class.ilRbacReview.php.

References $DIC, $ilDB, and $res.

Referenced by ILIAS\Wiki\Setup\AccessRBACOperationClonedObjective\achieve(), ILIAS\Setup\AccessRBACOperationClonedObjective\achieve(), ilAccessRolePermissionSetObjective\achieve(), ilAccessCustomRBACOperationAddedObjective\achieve(), ilAccessRbacStandardOperationsAddedObjective\achieve(), ilAccessInitialPermissionGuidelineAppliedObjective\achieve(), ilDBUpdateNewObjectType\addCustomRBACOperation(), ilDBUpdateNewObjectType\addRBACOperations(), ilDBUpdateNewObjectType\applyInitialPermissionGuideline(), ilAccessRbacStandardOperationsAddedObjective\isApplicable(), ilAccessCustomRBACOperationAddedObjective\isApplicable(), ilAccessInitialPermissionGuidelineAppliedObjective\isApplicable(), and ilDBUpdateNewObjectType\setRolePermission().

1415  : ?int
1416  {
1417  if (!$ilDB) {
1418  global $DIC;
1419  $ilDB = $DIC->database();
1420  }
1421 
1422  $sql =
1423  "SELECT ops_id" . PHP_EOL
1424  . "FROM rbac_operations" . PHP_EOL
1425  . "WHERE operation = " . $ilDB->quote($operation, "text") . PHP_EOL
1426  ;
1427 
1428  $res = $ilDB->query($sql);
1429  if ($ilDB->numRows($res) == 0) {
1430  return null;
1431  }
1432 
1433  $row = $ilDB->fetchAssoc($res);
1434  return (int) $row["ops_id"] ?? null;
1435  }
$res
Definition: ltiservices.php:69
global $DIC
Definition: shib_login.php:25
+ Here is the caller graph for this function:

◆ _getOperationIdByName()

static ilRbacReview::_getOperationIdByName ( string  $a_operation)
static

get operation id by name of operation

Definition at line 981 of file class.ilRbacReview.php.

References $DIC, $ilDB, $q, $r, ilDBConstants\FETCHMODE_OBJECT, and ILIAS\Repository\int().

Referenced by ilRepositoryObjectPlugin\beforeActivation(), ilRbacSystem\checkAccessOfUser(), and ilObjBlog\getRolesWithContributeOrRedact().

981  : int
982  {
983  global $DIC;
984 
985  $ilDB = $DIC->database();
986 
987  // Cache operation ids
988  if (!is_array(self::$_opsCache)) {
989  self::$_opsCache = [];
990 
991  $q = "SELECT ops_id, operation FROM rbac_operations";
992  $r = $ilDB->query($q);
993  while ($row = $r->fetchRow(ilDBConstants::FETCHMODE_OBJECT)) {
994  self::$_opsCache[$row->operation] = (int) $row->ops_id;
995  }
996  }
997 
998  // Get operation ID by name from cache
999  if (array_key_exists($a_operation, self::$_opsCache)) {
1000  return self::$_opsCache[$a_operation];
1001  }
1002  return 0;
1003  }
global $DIC
Definition: shib_login.php:25
$q
Definition: shib_logout.php:18
$r
+ Here is the call graph for this function:
+ Here is the caller graph for this function:

◆ _getOperationIdsByName()

static ilRbacReview::_getOperationIdsByName ( array  $operations)
static

get ops_id's by name.

Example usage: $rbacadmin->grantPermission($roles,ilRbacReview::_getOperationIdsByName(array('visible','read'),$ref_id));

Parameters
list<string>$operations
Returns
list<int>

Definition at line 958 of file class.ilRbacReview.php.

References $DIC, $ilDB, $res, and ILIAS\Repository\int().

Referenced by ilUtil\_getObjectsByOperations(), ilLTIProviderObjectSettingGUI\checkLocalRole(), and ilECSObjectSettings\handlePermissionUpdate().

958  : array
959  {
960  global $DIC;
961 
962  $ilDB = $DIC->database();
963  if ($operations === []) {
964  return [];
965  }
966 
967  $query = 'SELECT ops_id FROM rbac_operations ' .
968  'WHERE ' . $ilDB->in('operation', $operations, false, 'text');
969 
970  $res = $ilDB->query($query);
971  $ops_ids = [];
972  while ($row = $ilDB->fetchObject($res)) {
973  $ops_ids[] = (int) $row->ops_id;
974  }
975  return $ops_ids;
976  }
$res
Definition: ltiservices.php:69
global $DIC
Definition: shib_login.php:25
+ Here is the call graph for this function:
+ Here is the caller graph for this function:

◆ _getOperationList()

static ilRbacReview::_getOperationList ( string  $a_type = '')
static

get operation list by object type

Returns
list<array{obj_id: int, operation: ?string, desc: ?string, class: ?string, op_order: int}>

Definition at line 1140 of file class.ilRbacReview.php.

References $DIC, $ilDB, $res, and ILIAS\Repository\int().

Referenced by ilSettingsPermissionGUI\__construct(), ilObjTypeDefinitionGUI\editObject(), ilObjectPermissionStatusGUI\getAccessPermissionTableData(), ilObjectPermissionStatusGUI\getAssignedValidRoles(), and ilObjTypeDefinitionGUI\viewObject().

1140  : array
1141  {
1142  global $DIC;
1143 
1144  $ilDB = $DIC->database();
1145  $arr = [];
1146  if ($a_type) {
1147  $query = sprintf(
1148  'SELECT * FROM rbac_operations ' .
1149  'JOIN rbac_ta ON rbac_operations.ops_id = rbac_ta.ops_id ' .
1150  'JOIN object_data ON rbac_ta.typ_id = object_data.obj_id ' .
1151  'WHERE object_data.title = %s ' .
1152  'AND object_data.type = %s ' .
1153  'ORDER BY op_order ASC',
1154  $ilDB->quote($a_type, 'text'),
1155  $ilDB->quote('typ', 'text')
1156  );
1157  } else {
1158  $query = 'SELECT * FROM rbac_operations ORDER BY op_order ASC';
1159  }
1160  $res = $ilDB->query($query);
1161  while ($row = $ilDB->fetchAssoc($res)) {
1162  $arr[] = [
1163  "ops_id" => (int) $row['ops_id'],
1164  "operation" => $row['operation'],
1165  "desc" => $row['description'],
1166  "class" => $row['class'],
1167  "order" => (int) $row['op_order']
1168  ];
1169  }
1170  return $arr;
1171  }
$res
Definition: ltiservices.php:69
global $DIC
Definition: shib_login.php:25
+ Here is the call graph for this function:
+ Here is the caller graph for this function:

◆ _groupOperationsByClass()

static ilRbacReview::_groupOperationsByClass ( array  $a_ops_arr)
static
Returns
array<string, list<array{ops_id: int, name: ?string}>>

Definition at line 1176 of file class.ilRbacReview.php.

References ILIAS\Repository\int().

1176  : array
1177  {
1178  $arr = [];
1179  foreach ($a_ops_arr as $ops) {
1180  $arr[$ops['class']][] = ['ops_id' => (int) $ops['ops_id'],
1181  'name' => $ops['operation']
1182  ];
1183  }
1184  return $arr;
1185  }
+ Here is the call graph for this function:

◆ _isRBACOperation()

static ilRbacReview::_isRBACOperation ( int  $type_id,
int  $ops_id,
\ilDBInterface  $ilDB = null 
)
static

Definition at line 1437 of file class.ilRbacReview.php.

References $DIC, and $ilDB.

Referenced by ilAccessRbacStandardOperationsAddedObjective\achieve(), ilTreeAdminNodeAddedObjective\achieve(), and ilAccessRbacStandardOperationsAddedObjective\isApplicable().

1437  : bool
1438  {
1439  if (!$ilDB) {
1440  global $DIC;
1441  $ilDB = $DIC->database();
1442  }
1443 
1444  $sql =
1445  "SELECT typ_id" . PHP_EOL
1446  . "FROM rbac_ta" . PHP_EOL
1447  . "WHERE typ_id = " . $ilDB->quote($type_id, "integer") . PHP_EOL
1448  . "AND ops_id = " . $ilDB->quote($ops_id, "integer") . PHP_EOL
1449  ;
1450 
1451  return (bool) $ilDB->numRows($ilDB->query($sql));
1452  }
global $DIC
Definition: shib_login.php:25
+ Here is the caller graph for this function:

◆ assignedGlobalRoles()

ilRbacReview::assignedGlobalRoles ( int  $a_usr_id)

Get assigned global roles for an user.

Returns
list<int>

Definition at line 427 of file class.ilRbacReview.php.

References $res, ILIAS\Repository\int(), ROLE_FOLDER_ID, and ilDBConstants\T_INTEGER.

Referenced by ilObjLTIConsumer\determineLTIRole().

427  : array
428  {
429  $query = "SELECT ua.rol_id FROM rbac_ua ua " .
430  "JOIN rbac_fa fa ON ua.rol_id = fa.rol_id " .
431  "WHERE usr_id = " . $this->db->quote($a_usr_id, 'integer') . ' ' .
432  "AND parent = " . $this->db->quote(ROLE_FOLDER_ID, ilDBConstants::T_INTEGER) . " " .
433  "AND assign = 'y' ";
434 
435  $res = $this->db->query($query);
436  $role_arr = [];
437  while ($row = $this->db->fetchObject($res)) {
438  $role_arr[] = (int) $row->rol_id;
439  }
440 
441  return $role_arr;
442  }
$res
Definition: ltiservices.php:69
const ROLE_FOLDER_ID
Definition: constants.php:34
+ Here is the call graph for this function:
+ Here is the caller graph for this function:

◆ assignedRoles()

ilRbacReview::assignedRoles ( int  $a_usr_id)

get all assigned roles to a given user

Returns
list<int> all roles (id) the user is assigned to

Definition at line 411 of file class.ilRbacReview.php.

References $res, and ILIAS\Repository\int().

Referenced by __setProtectedStatus(), ILIAS\Portfolio\Administration\PortfolioRoleAssignmentManager\assignPortfoliosOnLogin(), ilObjCategoryGUI\assignRolesObject(), ilObjCategoryGUI\assignSaveObject(), ilObjCategoryGUI\checkGlobalRoles(), ilObjLTIConsumer\determineLTIRole(), ilObjCategoryGUI\getAssignableRoles(), getRolesByFilter(), ilCalendarShared\getSharedCalendarsForUser(), ilCalendarShared\isSharedWithUser(), and ilObjCategoryGUI\listUsersObject().

411  : array
412  {
413  $query = "SELECT rol_id FROM rbac_ua WHERE usr_id = " . $this->db->quote($a_usr_id, 'integer');
414 
415  $res = $this->db->query($query);
416  $role_arr = [];
417  while ($row = $this->db->fetchObject($res)) {
418  $role_arr[] = (int) $row->rol_id;
419  }
420  return $role_arr;
421  }
$res
Definition: ltiservices.php:69
+ Here is the call graph for this function:
+ Here is the caller graph for this function:

◆ assignedUsers()

ilRbacReview::assignedUsers ( int  $a_rol_id)

get all assigned users to a given role

Returns
list<int> all users (id) assigned to role

Definition at line 349 of file class.ilRbacReview.php.

References $res, and ILIAS\Repository\int().

Referenced by ilContributorTableGUI\getItems().

349  : array
350  {
351  if (isset(self::$assigned_users_cache[$a_rol_id])) {
352  return self::$assigned_users_cache[$a_rol_id];
353  }
354 
355  $result_arr = [];
356  $query = "SELECT usr_id FROM rbac_ua WHERE rol_id= " . $this->db->quote($a_rol_id, 'integer');
357  $res = $this->db->query($query);
358  while ($row = $this->db->fetchAssoc($res)) {
359  $result_arr[] = (int) $row["usr_id"];
360  }
361  self::$assigned_users_cache[$a_rol_id] = $result_arr;
362  return $result_arr;
363  }
$res
Definition: ltiservices.php:69
+ Here is the call graph for this function:
+ Here is the caller graph for this function:

◆ buildProtectionByStringValue()

ilRbacReview::buildProtectionByStringValue ( string  $value)
private

Definition at line 318 of file class.ilRbacReview.php.

Referenced by setRoleTypeAndProtection().

318  : bool
319  {
320  if ($value === 'y') {
321  return true;
322  }
323  return false;
324  }
+ Here is the caller graph for this function:

◆ buildRoleType()

ilRbacReview::buildRoleType ( array  $role_list_entry)
private

Definition at line 301 of file class.ilRbacReview.php.

References ROLE_FOLDER_ID.

Referenced by setRoleTypeAndProtection().

301  : string
302  {
303  if ($role_list_entry['type'] === 'rolt') {
304  return 'template';
305  }
306 
307  if ($role_list_entry['assign'] !== 'y') {
308  return 'linked';
309  }
310 
311  if ($role_list_entry['parent'] === ROLE_FOLDER_ID) {
312  return 'global';
313  }
314 
315  return 'local';
316  }
const ROLE_FOLDER_ID
Definition: constants.php:34
+ Here is the caller graph for this function:

◆ clearCaches()

ilRbacReview::clearCaches ( )

Clear assigned users caches.

Definition at line 1409 of file class.ilRbacReview.php.

1409  : void
1410  {
1411  self::$is_assigned_cache = [];
1412  self::$assigned_users_cache = [];
1413  }

◆ getActiveOperationsOfRole()

ilRbacReview::getActiveOperationsOfRole ( int  $a_ref_id,
int  $a_role_id 
)
Returns
list<int|numeric-string>

Definition at line 692 of file class.ilRbacReview.php.

References $res, and ilDBConstants\FETCHMODE_ASSOC.

692  : array
693  {
694  $query = 'SELECT * FROM rbac_pa ' .
695  'WHERE ref_id = ' . $this->db->quote($a_ref_id, 'integer') . ' ' .
696  'AND rol_id = ' . $this->db->quote($a_role_id, 'integer') . ' ';
697 
698  $res = $this->db->query($query);
699  while ($row = $res->fetchRow(ilDBConstants::FETCHMODE_ASSOC)) {
700  return $row['ops_id'] === ':' ? [] : unserialize($row['ops_id'], ['allowed_classes' => false]);
701  }
702  return [];
703  }
$res
Definition: ltiservices.php:69

◆ getAllOperationsOfRole()

ilRbacReview::getAllOperationsOfRole ( int  $a_rol_id,
int  $a_parent = 0 
)

get all possible operations of a specific role The ref_id of the role folder (parent object) is necessary to distinguish local roles

Returns
array<string, list<int>>

Definition at line 672 of file class.ilRbacReview.php.

References $res, ILIAS\Repository\int(), and ROLE_FOLDER_ID.

672  : array
673  {
674  if (!$a_parent) {
675  $a_parent = ROLE_FOLDER_ID;
676  }
677  $query = "SELECT ops_id,type FROM rbac_templates " .
678  "WHERE rol_id = " . $this->db->quote($a_rol_id, 'integer') . " " .
679  "AND parent = " . $this->db->quote($a_parent, 'integer');
680  $res = $this->db->query($query);
681 
682  $ops_arr = [];
683  while ($row = $this->db->fetchObject($res)) {
684  $ops_arr[$row->type][] = (int) $row->ops_id;
685  }
686  return $ops_arr;
687  }
$res
Definition: ltiservices.php:69
const ROLE_FOLDER_ID
Definition: constants.php:34
+ Here is the call graph for this function:

◆ getAssignableChildRoles()

ilRbacReview::getAssignableChildRoles ( int  $a_ref_id)

Get all assignable roles directly under a specific node.

Definition at line 246 of file class.ilRbacReview.php.

References $res, and ILIAS\Repository\int().

Referenced by ilObjCategoryGUI\getAssignableRoles().

246  : array
247  {
248  $query = "SELECT fa.*, rd.* " .
249  "FROM object_data rd " .
250  "JOIN rbac_fa fa ON rd.obj_id = fa.rol_id " .
251  "WHERE fa.assign = 'y' " .
252  "AND fa.parent = " . $this->db->quote($a_ref_id, 'integer') . " ";
253 
254  $res = $this->db->query($query);
255  $roles_data = [];
256  while ($row = $this->db->fetchAssoc($res)) {
257  $row['rol_id'] = (int) $row['rol_id'];
258  $row['obj_id'] = (int) $row['obj_id'];
259 
260  $roles_data[] = $row;
261  }
262 
263  return $roles_data;
264  }
$res
Definition: ltiservices.php:69
+ Here is the call graph for this function:
+ Here is the caller graph for this function:

◆ getAssignableRoles()

ilRbacReview::getAssignableRoles ( bool  $a_templates = false,
bool  $a_internal_roles = false,
string  $title_filter = '' 
)

Returns a list of all assignable roles.

Returns
list<RoleListEntry>

Definition at line 168 of file class.ilRbacReview.php.

References getAssignableRolesGenerator().

172  : array {
173  return iterator_to_array(
175  $a_templates,
176  $a_internal_roles,
177  $title_filter
178  )
179  );
180  }
getAssignableRolesGenerator(bool $a_templates=false, bool $a_internal_roles=false, string $title_filter='')
+ Here is the call graph for this function:

◆ getAssignableRolesGenerator()

ilRbacReview::getAssignableRolesGenerator ( bool  $a_templates = false,
bool  $a_internal_roles = false,
string  $title_filter = '' 
)
private
Returns
Generator<RoleListEntry>

Definition at line 185 of file class.ilRbacReview.php.

References $res, __setTemplateFilter(), ILIAS\Repository\int(), and setRoleTypeAndProtection().

Referenced by getAssignableRoles(), and getRolesByFilter().

189  : Generator {
190  $where = $this->__setTemplateFilter($a_templates);
191  $query = "SELECT * FROM object_data " .
192  "JOIN rbac_fa ON obj_id = rol_id " .
193  $where .
194  "AND rbac_fa.assign = 'y' ";
195 
196  if (strlen($title_filter)) {
197  $query .= (' AND ' . $this->db->like(
198  'title',
199  'text',
200  $title_filter . '%'
201  ));
202  }
203  $res = $this->db->query($query);
204 
205  while ($row = $this->db->fetchAssoc($res)) {
206  $row["description"] = (string) $row["description"];
207  $row["desc"] = $row["description"];
208  $row["user_id"] = (int) $row["owner"];
209  $row['obj_id'] = (int) $row['obj_id'];
210  $row['parent'] = (int) $row['parent'];
211  yield $this->setRoleTypeAndProtection($row);
212  }
213  }
$res
Definition: ltiservices.php:69
setRoleTypeAndProtection(array $role_list_entry)
__setTemplateFilter(bool $a_templates)
get roles and templates or only roles; returns string for where clause
+ Here is the call graph for this function:
+ Here is the caller graph for this function:

◆ getAssignableRolesInSubtree()

ilRbacReview::getAssignableRolesInSubtree ( int  $ref_id)

Returns a list of assignable roles in a subtree of the repository.

Todo:
move tree to construct.

Currently this is not possible due to init sequence

Returns
list<int>

Definition at line 220 of file class.ilRbacReview.php.

References $DIC, $res, ilDBConstants\FETCHMODE_OBJECT, and ILIAS\Repository\int().

220  : array
221  {
222  global $DIC;
223 
224  $tree = $DIC->repositoryTree();
225  $query = 'SELECT rol_id FROM rbac_fa fa ' .
226  'JOIN tree t1 ON t1.child = fa.parent ' .
227  'JOIN object_data obd ON fa.rol_id = obd.obj_id ' .
228  'WHERE assign = ' . $this->db->quote('y', 'text') . ' ' .
229  'AND obd.type = ' . $this->db->quote('role', 'text') . ' ' .
230  'AND t1.child IN (' .
231  $tree->getSubTreeQuery($ref_id, ['child']) . ' ' .
232  ') ';
233 
234  $res = $this->db->query($query);
235 
236  $role_list = [];
237  while ($row = $res->fetchRow(ilDBConstants::FETCHMODE_OBJECT)) {
238  $role_list[] = (int) $row->rol_id;
239  }
240  return $role_list;
241  }
$res
Definition: ltiservices.php:69
$ref_id
Definition: ltiauth.php:66
global $DIC
Definition: shib_login.php:25
+ Here is the call graph for this function:

◆ getAssignedCacheEntry()

ilRbacReview::getAssignedCacheEntry ( int  $a_role_id,
int  $a_user_id 
)

Definition at line 1401 of file class.ilRbacReview.php.

1401  : bool
1402  {
1403  return self::$is_assigned_cache[$a_role_id][$a_user_id];
1404  }

◆ getFoldersAssignedToRole()

ilRbacReview::getFoldersAssignedToRole ( int  $a_rol_id,
bool  $a_assignable = false 
)

Returns an array of objects assigned to a role.

A role with stopped inheritance may be assigned to more than one objects. To get only the original location of a role, set the second parameter to true public

Parameters
introle id
boolget only rolefolders where role is assignable (true)
Returns
list<int> reference IDs of role folders

Definition at line 481 of file class.ilRbacReview.php.

References $res, and ILIAS\Repository\int().

Referenced by isRoleDeleted().

481  : array
482  {
483  $where = '';
484  if ($a_assignable) {
485  $where = " AND assign ='y'";
486  }
487 
488  $query = "SELECT DISTINCT parent FROM rbac_fa " .
489  "WHERE rol_id = " . $this->db->quote($a_rol_id, 'integer') . " " . $where . " ";
490 
491  $res = $this->db->query($query);
492  $folders = [];
493  while ($row = $this->db->fetchObject($res)) {
494  $folders[] = (int) $row->parent;
495  }
496  return $folders;
497  }
$res
Definition: ltiservices.php:69
+ Here is the call graph for this function:
+ Here is the caller graph for this function:

◆ getGlobalAssignableRoles()

ilRbacReview::getGlobalAssignableRoles ( )

get only 'global' roles (with flag 'assign_users')

Returns
list<array{obj_id: int, role_type: string}>

Definition at line 606 of file class.ilRbacReview.php.

References ilObjRole\_getAssignUsersStatus(), and getGlobalRoles().

Referenced by ilObjCategoryGUI\checkGlobalRoles(), ilObjCategoryGUI\getAssignableRoles(), and ilObjCategoryGUI\listUsersObject().

606  : array
607  {
608  $ga = [];
609  foreach ($this->getGlobalRoles() as $role_id) {
610  if (ilObjRole::_getAssignUsersStatus($role_id)) {
611  $ga[] = ['obj_id' => $role_id,
612  'role_type' => 'global'
613  ];
614  }
615  }
616  return $ga;
617  }
getGlobalRoles()
get only &#39;global&#39; roles
static _getAssignUsersStatus(int $a_role_id)
+ Here is the call graph for this function:
+ Here is the caller graph for this function:

◆ getGlobalRoles()

ilRbacReview::getGlobalRoles ( )

get only 'global' roles

Returns
list<int> Array with rol_ids
Todo:
refactor rolf => DONE

Definition at line 554 of file class.ilRbacReview.php.

References getRolesOfRoleFolder(), and ROLE_FOLDER_ID.

Referenced by ilObjCategoryGUI\checkGlobalRoles(), ILIAS\Portfolio\Administration\PortfolioRoleAssignmentManager\getAvailableRoles(), getGlobalAssignableRoles(), getRolesByFilter(), and isGlobalRole().

554  : array
555  {
556  return $this->getRolesOfRoleFolder(ROLE_FOLDER_ID, false);
557  }
const ROLE_FOLDER_ID
Definition: constants.php:34
getRolesOfRoleFolder(int $a_ref_id, bool $a_nonassignable=true)
get all roles of a role folder including linked local roles that are created due to stopped inheritan...
+ Here is the call graph for this function:
+ Here is the caller graph for this function:

◆ getGlobalRolesArray()

ilRbacReview::getGlobalRolesArray ( )

get only 'global' roles

Returns
list<array{obj_id: int, role_type: string}>

Definition at line 591 of file class.ilRbacReview.php.

References getRolesOfRoleFolder(), and ROLE_FOLDER_ID.

Referenced by ilObjCategoryGUI\checkGlobalRoles(), and ilObjCategoryGUI\getAssignableRoles().

591  : array
592  {
593  $ga = [];
594  foreach ($this->getRolesOfRoleFolder(ROLE_FOLDER_ID, false) as $role_id) {
595  $ga[] = ['obj_id' => $role_id,
596  'role_type' => 'global'
597  ];
598  }
599  return $ga;
600  }
const ROLE_FOLDER_ID
Definition: constants.php:34
getRolesOfRoleFolder(int $a_ref_id, bool $a_nonassignable=true)
get all roles of a role folder including linked local roles that are created due to stopped inheritan...
+ Here is the call graph for this function:
+ Here is the caller graph for this function:

◆ getLocalPolicies()

ilRbacReview::getLocalPolicies ( int  $a_ref_id)

Get all roles with local policies.

Returns
list<int>

Definition at line 578 of file class.ilRbacReview.php.

References getRolesOfRoleFolder().

578  : array
579  {
580  $lroles = [];
581  foreach ($this->getRolesOfRoleFolder($a_ref_id) as $role_id) {
582  $lroles[] = $role_id;
583  }
584  return $lroles;
585  }
getRolesOfRoleFolder(int $a_ref_id, bool $a_nonassignable=true)
get all roles of a role folder including linked local roles that are created due to stopped inheritan...
+ Here is the call graph for this function:

◆ getLocalRoles()

ilRbacReview::getLocalRoles ( int  $a_ref_id)

Get local roles of object.

Returns
list<int>

Definition at line 563 of file class.ilRbacReview.php.

References getRolesOfRoleFolder(), and isAssignable().

563  : array
564  {
565  $lroles = [];
566  foreach ($this->getRolesOfRoleFolder($a_ref_id) as $role_id) {
567  if ($this->isAssignable($role_id, $a_ref_id)) {
568  $lroles[] = $role_id;
569  }
570  }
571  return $lroles;
572  }
getRolesOfRoleFolder(int $a_ref_id, bool $a_nonassignable=true)
get all roles of a role folder including linked local roles that are created due to stopped inheritan...
isAssignable(int $a_rol_id, int $a_ref_id)
Check if its possible to assign users.
+ Here is the call graph for this function:

◆ getNumberOfAssignedUsers()

ilRbacReview::getNumberOfAssignedUsers ( array  $a_roles)

Get the number of assigned users to roles (not properly deleted user accounts are not counted)

Parameters
int[]$a_roles

Definition at line 330 of file class.ilRbacReview.php.

References $res, ilDBConstants\FETCHMODE_OBJECT, and ILIAS\Repository\int().

330  : int
331  {
332  $query = 'select count(distinct(ua.usr_id)) as num from rbac_ua ua ' .
333  'join object_data on ua.usr_id = obj_id ' .
334  'join usr_data ud on ua.usr_id = ud.usr_id ' .
335  'where ' . $this->db->in('rol_id', $a_roles, false, 'integer');
336 
337  $res = $this->db->query($query);
338  if ($res->numRows() > 0) {
339  $row = $res->fetchRow(\ilDBConstants::FETCHMODE_OBJECT);
340  return isset($row->num) && is_numeric($row->num) ? (int) $row->num : 0;
341  }
342  return 0;
343  }
$res
Definition: ltiservices.php:69
+ Here is the call graph for this function:

◆ getObjectOfRole()

ilRbacReview::getObjectOfRole ( int  $a_role_id)

Get object id of objects a role is assigned to.

Todo:
refactor rolf (due to performance reasons the new version does not check for deleted roles only in object reference)

Definition at line 1191 of file class.ilRbacReview.php.

References $res, and ILIAS\Repository\int().

Referenced by ilLDAPRoleGroupMappingSettings\_deleteByServerId().

1191  : int
1192  {
1193  // internal cache
1194  static $obj_cache = [];
1195 
1196  if (isset($obj_cache[$a_role_id]) && $obj_cache[$a_role_id]) {
1197  return $obj_cache[$a_role_id];
1198  }
1199 
1200  $query = 'SELECT obr.obj_id FROM rbac_fa rfa ' .
1201  'JOIN object_reference obr ON rfa.parent = obr.ref_id ' .
1202  'WHERE assign = ' . $this->db->quote('y', 'text') . ' ' .
1203  'AND rol_id = ' . $this->db->quote($a_role_id, 'integer') . ' ' .
1204  'AND deleted IS NULL';
1205 
1206  $res = $this->db->query($query);
1207  $obj_cache[$a_role_id] = 0;
1208  while ($row = $this->db->fetchObject($res)) {
1209  $obj_cache[$a_role_id] = (int) $row->obj_id;
1210  }
1211  return $obj_cache[$a_role_id];
1212  }
$res
Definition: ltiservices.php:69
+ Here is the call graph for this function:
+ Here is the caller graph for this function:

◆ getObjectReferenceOfRole()

ilRbacReview::getObjectReferenceOfRole ( int  $a_role_id)

Definition at line 1214 of file class.ilRbacReview.php.

References $res, and ilDBConstants\FETCHMODE_OBJECT.

1214  : int
1215  {
1216  $query = 'SELECT parent p_ref FROM rbac_fa ' .
1217  'WHERE rol_id = ' . $this->db->quote($a_role_id, 'integer') . ' ' .
1218  'AND assign = ' . $this->db->quote('y', 'text');
1219 
1220  $res = $this->db->query($query);
1221  while ($row = $res->fetchRow(ilDBConstants::FETCHMODE_OBJECT)) {
1222  return (int) $row->p_ref;
1223  }
1224  return 0;
1225  }
$res
Definition: ltiservices.php:69

◆ getObjectsWithStopedInheritance()

ilRbacReview::getObjectsWithStopedInheritance ( int  $a_rol_id,
array  $a_filter = [] 
)

get all objects in which the inheritance of role with role_id was stopped the function returns all reference ids of objects containing a role folder.

Returns
list<int>

Definition at line 814 of file class.ilRbacReview.php.

References $res, ilDBConstants\FETCHMODE_OBJECT, and ILIAS\Repository\int().

814  : array
815  {
816  $query = 'SELECT parent p FROM rbac_fa ' .
817  'WHERE assign = ' . $this->db->quote('n', 'text') . ' ' .
818  'AND rol_id = ' . $this->db->quote($a_rol_id, 'integer') . ' ';
819 
820  if ($a_filter !== []) {
821  $query .= ('AND ' . $this->db->in('parent', (array) $a_filter, false, 'integer'));
822  }
823 
824  $res = $this->db->query($query);
825  $parent = [];
826  while ($row = $res->fetchRow(ilDBConstants::FETCHMODE_OBJECT)) {
827  $parent[] = (int) $row->p;
828  }
829  return $parent;
830  }
$res
Definition: ltiservices.php:69
+ Here is the call graph for this function:

◆ getOperation()

ilRbacReview::getOperation ( int  $ops_id)

get one operation by operation id

Returns
array{}|array{ops_id: int, operation: ?string, description: ?string}

Definition at line 653 of file class.ilRbacReview.php.

References $res, and ILIAS\Repository\int().

653  : array
654  {
655  $query = 'SELECT * FROM rbac_operations WHERE ops_id = ' . $this->db->quote($ops_id, 'integer');
656  $res = $this->db->query($query);
657  $ops = [];
658  while ($row = $this->db->fetchObject($res)) {
659  $ops = ['ops_id' => (int) $row->ops_id,
660  'operation' => $row->operation,
661  'description' => $row->description
662  ];
663  }
664  return $ops;
665  }
$res
Definition: ltiservices.php:69
+ Here is the call graph for this function:

◆ getOperationAssignment()

ilRbacReview::getOperationAssignment ( )

get operation assignments

Returns
list<array{typ_id: int, type: ?string, ops_id: int, operation: ?string}>

Definition at line 1269 of file class.ilRbacReview.php.

References $DIC, $res, and ILIAS\Repository\int().

1269  : array
1270  {
1271  global $DIC;
1272 
1273  $this->db = $DIC['ilDB'];
1274 
1275  $query = 'SELECT ta.typ_id, obj.title, ops.ops_id, ops.operation FROM rbac_ta ta ' .
1276  'JOIN object_data obj ON obj.obj_id = ta.typ_id ' .
1277  'JOIN rbac_operations ops ON ops.ops_id = ta.ops_id ';
1278  $res = $this->db->query($query);
1279 
1280  $counter = 0;
1281  $info = [];
1282  while ($row = $this->db->fetchObject($res)) {
1283  $info[$counter]['typ_id'] = (int) $row->typ_id;
1284  $info[$counter]['type'] = $row->title;
1285  $info[$counter]['ops_id'] = (int) $row->ops_id;
1286  $info[$counter]['operation'] = $row->operation;
1287  $counter++;
1288  }
1289 
1290  return array_values($info);
1291  }
$res
Definition: ltiservices.php:69
global $DIC
Definition: shib_login.php:25
+ Here is the call graph for this function:

◆ getOperations()

ilRbacReview::getOperations ( )

get all possible operations

Returns
list<array{ops_id: int, operation: ?string, description: ?string}>

Definition at line 635 of file class.ilRbacReview.php.

References $res, and ILIAS\Repository\int().

Referenced by ILIAS\AccessControl\Log\Table\__construct().

635  : array
636  {
637  $query = 'SELECT * FROM rbac_operations ORDER BY ops_id ';
638  $res = $this->db->query($query);
639  $ops = [];
640  while ($row = $this->db->fetchObject($res)) {
641  $ops[] = ['ops_id' => (int) $row->ops_id,
642  'operation' => $row->operation,
643  'description' => $row->description
644  ];
645  }
646  return $ops;
647  }
$res
Definition: ltiservices.php:69
+ Here is the call graph for this function:
+ Here is the caller graph for this function:

◆ getOperationsByTypeAndClass()

ilRbacReview::getOperationsByTypeAndClass ( string  $a_type,
string  $a_class 
)

Get operations by type and class.

Returns
list<int>

Definition at line 785 of file class.ilRbacReview.php.

References $res, ilDBConstants\FETCHMODE_OBJECT, and ILIAS\Repository\int().

785  : array
786  {
787  if ($a_class != 'create') {
788  $condition = "AND class != " . $this->db->quote('create', 'text');
789  } else {
790  $condition = "AND class = " . $this->db->quote('create', 'text');
791  }
792 
793  $query = "SELECT ro.ops_id FROM rbac_operations ro " .
794  "JOIN rbac_ta rt ON ro.ops_id = rt.ops_id " .
795  "JOIN object_data od ON rt.typ_id = od.obj_id " .
796  "WHERE type = " . $this->db->quote('typ', 'text') . " " .
797  "AND title = " . $this->db->quote($a_type, 'text') . " " .
798  $condition . " " .
799  "ORDER BY op_order ";
800 
801  $res = $this->db->query($query);
802  $ops = [];
803  while ($row = $res->fetchRow(ilDBConstants::FETCHMODE_OBJECT)) {
804  $ops[] = (int) $row->ops_id;
805  }
806  return $ops;
807  }
$res
Definition: ltiservices.php:69
+ Here is the call graph for this function:

◆ getOperationsOfRole()

ilRbacReview::getOperationsOfRole ( int  $a_rol_id,
string  $a_type,
int  $a_parent = 0 
)

get all possible operations of a specific role The ref_id of the role folder (parent object) is necessary to distinguish local roles

Returns
list<int>

Definition at line 710 of file class.ilRbacReview.php.

References $res, and ROLE_FOLDER_ID.

710  : array
711  {
712  $ops_arr = [];
713  // if no rolefolder id is given, assume global role folder as target
714  if ($a_parent == 0) {
715  $a_parent = ROLE_FOLDER_ID;
716  }
717 
718  $query = "SELECT ops_id FROM rbac_templates " .
719  "WHERE type =" . $this->db->quote($a_type, 'text') . " " .
720  "AND rol_id = " . $this->db->quote($a_rol_id, 'integer') . " " .
721  "AND parent = " . $this->db->quote($a_parent, 'integer');
722  $res = $this->db->query($query);
723  while ($row = $this->db->fetchObject($res)) {
724  $ops_arr[] = $row->ops_id;
725  }
726  return $ops_arr;
727  }
$res
Definition: ltiservices.php:69
const ROLE_FOLDER_ID
Definition: constants.php:34

◆ getOperationsOnType()

ilRbacReview::getOperationsOnType ( int  $a_typ_id)

all possible operations of a type

Returns
list<int>

Definition at line 753 of file class.ilRbacReview.php.

References $res, and ILIAS\Repository\int().

Referenced by getOperationsOnTypeString().

753  : array
754  {
755  $query = 'SELECT ta.ops_id FROM rbac_ta ta JOIN rbac_operations o ON ta.ops_id = o.ops_id ' .
756  'WHERE typ_id = ' . $this->db->quote($a_typ_id, 'integer') . ' ' .
757  'ORDER BY op_order';
758 
759  $res = $this->db->query($query);
760  $ops_id = [];
761  while ($row = $this->db->fetchObject($res)) {
762  $ops_id[] = (int) $row->ops_id;
763  }
764  return $ops_id;
765  }
$res
Definition: ltiservices.php:69
+ Here is the call graph for this function:
+ Here is the caller graph for this function:

◆ getOperationsOnTypeString()

ilRbacReview::getOperationsOnTypeString ( string  $a_type)

all possible operations of a type

Returns
list<int>

Definition at line 771 of file class.ilRbacReview.php.

References $res, ilDBConstants\FETCHMODE_OBJECT, and getOperationsOnType().

771  : array
772  {
773  $query = "SELECT * FROM object_data WHERE type = 'typ' AND title = " . $this->db->quote($a_type, 'text') . " ";
774  $res = $this->db->query($query);
775  while ($row = $res->fetchRow(ilDBConstants::FETCHMODE_OBJECT)) {
776  return $this->getOperationsOnType((int) $row->obj_id);
777  }
778  return [];
779  }
getOperationsOnType(int $a_typ_id)
all possible operations of a type
$res
Definition: ltiservices.php:69
+ Here is the call graph for this function:

◆ getParentRoleIds()

ilRbacReview::getParentRoleIds ( int  $a_endnode_id,
bool  $a_templates = false 
)

Get an array of parent role ids of all parent roles, if last parameter is set true you get also all parent templates.

Parameters
intref_id of an object which is end node
booltrue for role templates (default: false)
Returns
array array(role_ids => role_data)
Todo:
move tree to construct. Currently this is not possible due to init sequence

Definition at line 122 of file class.ilRbacReview.php.

References $DIC, __getParentRoles(), and ROLE_FOLDER_ID.

Referenced by ilObjLTIConsumer\determineLTIRole(), and ilContainerGUI\performPasteIntoMultipleObjectsObject().

122  : array
123  {
124  global $DIC;
125 
126  $tree = $DIC->repositoryTree();
127 
128  $pathIds = $tree->getPathId($a_endnode_id);
129 
130  // add system folder since it may not in the path
131  //$pathIds[0] = SYSTEM_FOLDER_ID;
132  $pathIds[0] = ROLE_FOLDER_ID;
133  return $this->__getParentRoles($pathIds, $a_templates);
134  }
__getParentRoles(array $a_path, bool $a_templates)
Note: This function performs faster than the new getParentRoles function, because it uses database in...
global $DIC
Definition: shib_login.php:25
const ROLE_FOLDER_ID
Definition: constants.php:34
+ Here is the call graph for this function:
+ Here is the caller graph for this function:

◆ getRoleFolderOfRole()

ilRbacReview::getRoleFolderOfRole ( int  $a_role_id)

Definition at line 1346 of file class.ilRbacReview.php.

References $res, ilObject\_lookupType(), and ilDBConstants\FETCHMODE_OBJECT.

Referenced by isSystemGeneratedRole().

1346  : int
1347  {
1348  if (ilObject::_lookupType($a_role_id) == 'role') {
1349  $and = ('AND assign = ' . $this->db->quote('y', 'text'));
1350  } else {
1351  $and = '';
1352  }
1353 
1354  $query = 'SELECT * FROM rbac_fa ' .
1355  'WHERE rol_id = ' . $this->db->quote($a_role_id, 'integer') . ' ' .
1356  $and;
1357  $res = $this->db->query($query);
1358  while ($row = $res->fetchRow(ilDBConstants::FETCHMODE_OBJECT)) {
1359  return (int) $row->parent;
1360  }
1361  return 0;
1362  }
$res
Definition: ltiservices.php:69
static _lookupType(int $id, bool $reference=false)
+ Here is the call graph for this function:
+ Here is the caller graph for this function:

◆ getRoleListByObject()

ilRbacReview::getRoleListByObject ( int  $a_ref_id,
bool  $a_templates = false 
)

Returns a list of roles in an container.

Returns
list<RoleListEntry>

Definition at line 140 of file class.ilRbacReview.php.

References $res, __setRoleType(), __setTemplateFilter(), and ILIAS\Repository\int().

Referenced by __getParentRoles(), and isSystemGeneratedRole().

140  : array
141  {
142  $role_list = [];
143  $where = $this->__setTemplateFilter($a_templates);
144 
145  $query = "SELECT * FROM object_data " .
146  "JOIN rbac_fa ON obj_id = rol_id " .
147  $where .
148  "AND object_data.obj_id = rbac_fa.rol_id " .
149  "AND rbac_fa.parent = " . $this->db->quote($a_ref_id, 'integer') . " ";
150 
151  $res = $this->db->query($query);
152  while ($row = $this->db->fetchAssoc($res)) {
153  $row["desc"] = $row["description"];
154  $row["user_id"] = (int) $row["owner"];
155  $row['obj_id'] = (int) $row['obj_id'];
156  $row['rol_id'] = (int) $row['rol_id'];
157  $row['parent'] = (int) $row['parent'];
158  $role_list[] = $row;
159  }
160 
161  return $this->__setRoleType($role_list);
162  }
$res
Definition: ltiservices.php:69
__setTemplateFilter(bool $a_templates)
get roles and templates or only roles; returns string for where clause
__setRoleType(array $a_role_list)
computes role type in role list array: global: roles in ROLE_FOLDER_ID local: assignable roles in oth...
+ Here is the call graph for this function:
+ Here is the caller graph for this function:

◆ getRoleOperationsOnObject()

ilRbacReview::getRoleOperationsOnObject ( int  $a_role_id,
int  $a_ref_id 
)
Returns
list<int|numeric-string>

Definition at line 732 of file class.ilRbacReview.php.

References $res.

732  : array
733  {
734  $query = "SELECT ops_id FROM rbac_pa " .
735  "WHERE rol_id = " . $this->db->quote($a_role_id, 'integer') . " " .
736  "AND ref_id = " . $this->db->quote($a_ref_id, 'integer') . " ";
737 
738  $res = $this->db->query($query);
739  $ops = [];
740  while ($row = $this->db->fetchObject($res)) {
741  if ($row->ops_id !== ':') {
742  $ops = unserialize($row->ops_id, ['allowed_classes' => false]);
743  }
744  }
745 
746  return $ops;
747  }
$res
Definition: ltiservices.php:69

◆ getRolesByFilter()

ilRbacReview::getRolesByFilter ( int  $a_filter = 0,
int  $a_user_id = 0,
string  $title_filter = '' 
)
Returns
Generator<RoleListEntry>

Definition at line 865 of file class.ilRbacReview.php.

References $res, assignedRoles(), ILIAS\ResourceStorage\Flavour\Machine\DefaultMachines\from(), getAssignableRolesGenerator(), getGlobalRoles(), ILIAS\Repository\int(), and setRoleTypeAndProtection().

865  : Generator
866  {
867  $assign = "y";
868  switch ($a_filter) {
869  case self::FILTER_ALL:
870  return yield from $this->getAssignableRolesGenerator(true, true, $title_filter);
871 
872  case self::FILTER_ALL_GLOBAL:
873  $where = 'WHERE ' . $this->db->in('rbac_fa.rol_id', $this->getGlobalRoles(), false, 'integer') . ' ';
874  break;
875 
876  case self::FILTER_ALL_LOCAL:
877  case self::FILTER_INTERNAL:
878  case self::FILTER_NOT_INTERNAL:
879  $where = 'WHERE ' . $this->db->in('rbac_fa.rol_id', $this->getGlobalRoles(), true, 'integer');
880  break;
881 
882  case self::FILTER_TEMPLATES:
883  $where = "WHERE object_data.type = 'rolt'";
884  $assign = "n";
885  break;
886 
887  case 0:
888  default:
889  if (!$a_user_id) {
890  return;
891  }
892 
893  $where = 'WHERE ' . $this->db->in(
894  'rbac_fa.rol_id',
895  $this->assignedRoles($a_user_id),
896  false,
897  'integer'
898  ) . ' ';
899  break;
900  }
901 
902  $query = "SELECT * FROM object_data " .
903  "JOIN rbac_fa ON obj_id = rol_id " .
904  $where .
905  "AND rbac_fa.assign = " . $this->db->quote($assign, 'text') . " ";
906 
907  if (strlen($title_filter)) {
908  $query .= (' AND ' . $this->db->like(
909  'title',
910  'text',
911  '%' . $title_filter . '%'
912  ));
913  }
914 
915  $res = $this->db->query($query);
916  while ($row = $this->db->fetchAssoc($res)) {
917  $row['title'] = $row['title'] ?? '';
918  $prefix = str_starts_with($row['title'], "il_");
919 
920  // all (assignable) internal local roles only
921  if ($a_filter == 4 && !$prefix) {
922  continue;
923  }
924 
925  // all (assignable) non internal local roles only
926  if ($a_filter == 5 && $prefix) {
927  continue;
928  }
929 
930  $row['description'] = $row['description'] ?? '';
931  $row["desc"] = $row["description"];
932  $row["user_id"] = (int) $row["owner"];
933  $row['obj_id'] = (int) $row['obj_id'];
934  $row['rol_id'] = (int) $row['rol_id'];
935  $row['parent'] = (int) $row['parent'];
936 
937  yield $this->setRoleTypeAndProtection($row);
938  }
939  }
$res
Definition: ltiservices.php:69
setRoleTypeAndProtection(array $role_list_entry)
getGlobalRoles()
get only &#39;global&#39; roles
getAssignableRolesGenerator(bool $a_templates=false, bool $a_internal_roles=false, string $title_filter='')
assignedRoles(int $a_usr_id)
get all assigned roles to a given user
+ Here is the call graph for this function:

◆ getRolesForIDs()

ilRbacReview::getRolesForIDs ( array  $role_ids,
bool  $use_templates 
)

Definition at line 1246 of file class.ilRbacReview.php.

References $res, __setRoleType(), __setTemplateFilter(), and ILIAS\Repository\int().

1246  : array
1247  {
1248  $where = $this->__setTemplateFilter($use_templates);
1249  $query = "SELECT * FROM object_data " .
1250  "JOIN rbac_fa ON object_data.obj_id = rbac_fa.rol_id " .
1251  $where .
1252  "AND rbac_fa.assign = 'y' " .
1253  'AND ' . $this->db->in('object_data.obj_id', $role_ids, false, 'integer');
1254 
1255  $res = $this->db->query($query);
1256  $role_list = [];
1257  while ($row = $this->db->fetchAssoc($res)) {
1258  $row["desc"] = $row["description"];
1259  $row["user_id"] = (int) $row["owner"];
1260  $role_list[] = $row;
1261  }
1262  return $this->__setRoleType($role_list);
1263  }
$res
Definition: ltiservices.php:69
__setTemplateFilter(bool $a_templates)
get roles and templates or only roles; returns string for where clause
__setRoleType(array $a_role_list)
computes role type in role list array: global: roles in ROLE_FOLDER_ID local: assignable roles in oth...
+ Here is the call graph for this function:

◆ getRolesOfObject()

ilRbacReview::getRolesOfObject ( int  $a_ref_id,
bool  $a_assignable_only = false 
)

Get roles of object.

Returns
list<int>

Definition at line 503 of file class.ilRbacReview.php.

References $res, and ILIAS\Repository\int().

503  : array
504  {
505  $and = '';
506  if ($a_assignable_only === true) {
507  $and = 'AND assign = ' . $this->db->quote('y', 'text');
508  }
509  $query = "SELECT rol_id FROM rbac_fa " .
510  "WHERE parent = " . $this->db->quote($a_ref_id, 'integer') . " " .
511  $and;
512 
513  $res = $this->db->query($query);
514 
515  $role_ids = [];
516  while ($row = $this->db->fetchObject($res)) {
517  $role_ids[] = (int) $row->rol_id;
518  }
519  return $role_ids;
520  }
$res
Definition: ltiservices.php:69
+ Here is the call graph for this function:

◆ getRolesOfRoleFolder()

ilRbacReview::getRolesOfRoleFolder ( int  $a_ref_id,
bool  $a_nonassignable = true 
)

get all roles of a role folder including linked local roles that are created due to stopped inheritance returns an array with role ids

Returns
list<int> Array with rol_ids
Deprecated:
since version 4.5.0
Todo:
refactor rolf => RENAME

Definition at line 529 of file class.ilRbacReview.php.

References $res, and ILIAS\Repository\int().

Referenced by ilObjSessionGUI\getDefaultMemberRole(), getGlobalRoles(), getGlobalRolesArray(), getLocalPolicies(), getLocalRoles(), and ilObjSessionGUI\getLocalRoles().

529  : array
530  {
531  $and = '';
532  if ($a_nonassignable === false) {
533  $and = " AND assign='y'";
534  }
535 
536  $query = "SELECT rol_id FROM rbac_fa " .
537  "WHERE parent = " . $this->db->quote($a_ref_id, 'integer') . " " .
538  $and;
539 
540  $res = $this->db->query($query);
541  $rol_id = [];
542  while ($row = $this->db->fetchObject($res)) {
543  $rol_id[] = (int) $row->rol_id;
544  }
545 
546  return $rol_id;
547  }
$res
Definition: ltiservices.php:69
+ Here is the call graph for this function:
+ Here is the caller graph for this function:

◆ getTypeId()

ilRbacReview::getTypeId ( string  $a_type)

Definition at line 941 of file class.ilRbacReview.php.

References $q, $r, and ilDBConstants\FETCHMODE_OBJECT.

941  : int
942  {
943  $q = "SELECT obj_id FROM object_data " .
944  "WHERE title=" . $this->db->quote($a_type, 'text') . " AND type='typ'";
945  $r = $this->db->query($q);
946  while ($row = $r->fetchRow(ilDBConstants::FETCHMODE_OBJECT)) {
947  return (int) $row->obj_id;
948  }
949  return 0;
950  }
$q
Definition: shib_logout.php:18
$r

◆ getUserPermissionsOnObject()

ilRbacReview::getUserPermissionsOnObject ( int  $a_user_id,
int  $a_ref_id 
)

Get all user permissions on an object.

Returns
list<string>

Definition at line 1368 of file class.ilRbacReview.php.

References $res.

1368  : array
1369  {
1370  $query = "SELECT ops_id FROM rbac_pa JOIN rbac_ua " .
1371  "ON (rbac_pa.rol_id = rbac_ua.rol_id) " .
1372  "WHERE rbac_ua.usr_id = " . $this->db->quote($a_user_id, 'integer') . " " .
1373  "AND rbac_pa.ref_id = " . $this->db->quote($a_ref_id, 'integer') . " ";
1374 
1375  $res = $this->db->query($query);
1376  $all_ops = [];
1377  while ($row = $this->db->fetchObject($res)) {
1378  $ops = unserialize($row->ops_id, ['allowed_classes' => false]);
1379  $all_ops = array_merge($all_ops, $ops);
1380  }
1381  $all_ops = array_unique($all_ops);
1382 
1383  $set = $this->db->query("SELECT operation FROM rbac_operations " .
1384  " WHERE " . $this->db->in("ops_id", $all_ops, false, "integer"));
1385  $perms = [];
1386  while ($rec = $this->db->fetchAssoc($set)) {
1387  $perms[] = $rec["operation"];
1388  }
1389 
1390  return array_values(array_filter($perms));
1391  }
$res
Definition: ltiservices.php:69

◆ hasMultipleAssignments()

ilRbacReview::hasMultipleAssignments ( int  $a_role_id)

Definition at line 464 of file class.ilRbacReview.php.

References $res.

464  : bool
465  {
466  $query = "SELECT * FROM rbac_fa WHERE rol_id = " . $this->db->quote($a_role_id, 'integer') . ' ' .
467  "AND assign = " . $this->db->quote('y', 'text');
468  $res = $this->db->query($query);
469  return $res->numRows() > 1;
470  }
$res
Definition: ltiservices.php:69

◆ isAssignable()

ilRbacReview::isAssignable ( int  $a_rol_id,
int  $a_ref_id 
)

Check if its possible to assign users.

Definition at line 447 of file class.ilRbacReview.php.

References $res, and SYSTEM_ROLE_ID.

Referenced by getLocalRoles(), isDeleteable(), and ilRecommendedContentRoleConfigGUI\listItems().

447  : bool
448  {
449  // exclude system role from rbac
450  if ($a_rol_id == SYSTEM_ROLE_ID) {
451  return true;
452  }
453 
454  $query = "SELECT * FROM rbac_fa " .
455  "WHERE rol_id = " . $this->db->quote($a_rol_id, 'integer') . " " .
456  "AND parent = " . $this->db->quote($a_ref_id, 'integer') . " ";
457  $res = $this->db->query($query);
458  while ($row = $this->db->fetchObject($res)) {
459  return $row->assign == 'y';
460  }
461  return false;
462  }
$res
Definition: ltiservices.php:69
const SYSTEM_ROLE_ID
Definition: constants.php:29
+ Here is the caller graph for this function:

◆ isAssigned()

ilRbacReview::isAssigned ( int  $a_usr_id,
int  $a_role_id 
)

check if a specific user is assigned to specific role

Definition at line 368 of file class.ilRbacReview.php.

References $res, and ilDBConstants\T_INTEGER.

Referenced by ilPortfolioAccessHandler\checkAccessOfUser(), and ilWorkspaceAccessHandler\checkAccessOfUser().

368  : bool
369  {
370  if (isset(self::$is_assigned_cache[$a_role_id][$a_usr_id])) {
371  return self::$is_assigned_cache[$a_role_id][$a_usr_id];
372  }
373  // Quickly determine if user is assigned to a role
374  $this->db->setLimit(1, 0);
375  $query = "SELECT usr_id FROM rbac_ua WHERE " .
376  "rol_id= " . $this->db->quote($a_role_id, 'integer') . " " .
377  "AND usr_id= " . $this->db->quote($a_usr_id, ilDBConstants::T_INTEGER);
378  $res = $this->db->query($query);
379  $is_assigned = $res->numRows() == 1;
380  self::$is_assigned_cache[$a_role_id][$a_usr_id] = $is_assigned;
381  return $is_assigned;
382  }
$res
Definition: ltiservices.php:69
+ Here is the caller graph for this function:

◆ isAssignedToAtLeastOneGivenRole()

ilRbacReview::isAssignedToAtLeastOneGivenRole ( int  $a_usr_id,
array  $a_role_ids 
)

check if a specific user is assigned to at least one of the given role ids.

This function is used to quickly check whether a user is member of a course or a group.

Parameters
intusr_id
int[]role_ids

Definition at line 392 of file class.ilRbacReview.php.

References $DIC, $res, and ilDBConstants\T_INTEGER.

392  : bool
393  {
394  global $DIC;
395 
396  $this->db = $DIC['ilDB'];
397 
398  $this->db->setLimit(1, 0);
399  $query = "SELECT usr_id FROM rbac_ua WHERE " .
400  $this->db->in('rol_id', $a_role_ids, false, 'integer') .
401  " AND usr_id= " . $this->db->quote($a_usr_id, ilDBConstants::T_INTEGER);
402  $res = $this->db->query($query);
403 
404  return $this->db->numRows($res) == 1;
405  }
$res
Definition: ltiservices.php:69
global $DIC
Definition: shib_login.php:25

◆ isBlockedAtPosition()

ilRbacReview::isBlockedAtPosition ( int  $a_role_id,
int  $a_ref_id 
)

Definition at line 1056 of file class.ilRbacReview.php.

References $res, and ilDBConstants\FETCHMODE_OBJECT.

Referenced by isBlockedInUpperContext().

1056  : bool
1057  {
1058  $query = 'SELECT blocked from rbac_fa ' .
1059  'WHERE rol_id = ' . $this->db->quote($a_role_id, 'integer') . ' ' .
1060  'AND parent = ' . $this->db->quote($a_ref_id, 'integer');
1061  $res = $this->db->query($query);
1062  while ($row = $res->fetchRow(ilDBConstants::FETCHMODE_OBJECT)) {
1063  return (bool) $row->blocked;
1064  }
1065  return false;
1066  }
$res
Definition: ltiservices.php:69
+ Here is the caller graph for this function:

◆ isBlockedInUpperContext()

ilRbacReview::isBlockedInUpperContext ( int  $a_role_id,
int  $a_ref_id 
)

Check if role is blocked in upper context.

Todo:
move tree to construct.

Currently this is not possible due to init sequence

Definition at line 1072 of file class.ilRbacReview.php.

References $DIC, $res, ilDBConstants\FETCHMODE_OBJECT, ILIAS\Repository\int(), and isBlockedAtPosition().

1072  : bool
1073  {
1074  global $DIC;
1075 
1076  $tree = $DIC['tree'];
1077 
1078  if ($this->isBlockedAtPosition($a_role_id, $a_ref_id)) {
1079  return false;
1080  }
1081  $query = 'SELECT parent from rbac_fa ' .
1082  'WHERE rol_id = ' . $this->db->quote($a_role_id, 'integer') . ' ' .
1083  'AND blocked = ' . $this->db->quote(1, 'integer');
1084  $res = $this->db->query($query);
1085 
1086  $parent_ids = [];
1087  while ($row = $res->fetchRow(ilDBConstants::FETCHMODE_OBJECT)) {
1088  $parent_ids[] = (int) $row->parent;
1089  }
1090 
1091  foreach ($parent_ids as $parent_id) {
1092  if ($tree->isGrandChild($parent_id, $a_ref_id)) {
1093  return true;
1094  }
1095  }
1096  return false;
1097  }
$res
Definition: ltiservices.php:69
isBlockedAtPosition(int $a_role_id, int $a_ref_id)
global $DIC
Definition: shib_login.php:25
+ Here is the call graph for this function:

◆ isDeleteable()

ilRbacReview::isDeleteable ( int  $a_role_id,
int  $a_rolf_id 
)

Check if role is deleteable at a specific position.

Definition at line 1296 of file class.ilRbacReview.php.

References ilObject\_lookupTitle(), ANONYMOUS_ROLE_ID, isAssignable(), and SYSTEM_ROLE_ID.

1296  : bool
1297  {
1298  if (!$this->isAssignable($a_role_id, $a_rolf_id)) {
1299  return false;
1300  }
1301  if ($a_role_id == SYSTEM_ROLE_ID or $a_role_id == ANONYMOUS_ROLE_ID) {
1302  return false;
1303  }
1304  if (str_starts_with(ilObject::_lookupTitle($a_role_id), 'il_')) {
1305  return false;
1306  }
1307  return true;
1308  }
const SYSTEM_ROLE_ID
Definition: constants.php:29
static _lookupTitle(int $obj_id)
const ANONYMOUS_ROLE_ID
Definition: constants.php:28
isAssignable(int $a_rol_id, int $a_ref_id)
Check if its possible to assign users.
+ Here is the call graph for this function:

◆ isDeleted()

ilRbacReview::isDeleted ( int  $a_node_id)

Checks if a rolefolder is set as deleted (negative tree_id)

Todo:
delete this method

Definition at line 836 of file class.ilRbacReview.php.

References $q, $r, ilDBConstants\FETCHMODE_OBJECT, and ilDBConstants\T_INTEGER.

Referenced by isRoleDeleted().

836  : bool
837  {
838  $q = "SELECT tree FROM tree WHERE child =" . $this->db->quote($a_node_id, ilDBConstants::T_INTEGER) . " ";
839  $r = $this->db->query($q);
840  $row = $r->fetchRow(ilDBConstants::FETCHMODE_OBJECT);
841 
842  if (!$row) {
843  $message = sprintf(
844  '%s::isDeleted(): Role folder with ref_id %s not found!',
845  get_class($this),
846  $a_node_id
847  );
848  $this->log->warning($message);
849  return true;
850  }
851  return $row->tree < 0;
852  }
$q
Definition: shib_logout.php:18
$r
+ Here is the caller graph for this function:

◆ isGlobalRole()

ilRbacReview::isGlobalRole ( int  $a_role_id)

Check if role is a global role.

Definition at line 857 of file class.ilRbacReview.php.

References getGlobalRoles().

857  : bool
858  {
859  return in_array($a_role_id, $this->getGlobalRoles());
860  }
getGlobalRoles()
get only &#39;global&#39; roles
+ Here is the call graph for this function:

◆ isProtected()

ilRbacReview::isProtected ( int  $a_ref_id,
int  $a_role_id 
)

ref_id not used yet.

Protected permission acts 'global' for each role,

Definition at line 1043 of file class.ilRbacReview.php.

References $res, ilDBConstants\FETCHMODE_OBJECT, and ilDBConstants\T_INTEGER.

1043  : bool
1044  {
1045  $query = 'SELECT protected FROM rbac_fa ' .
1046  'WHERE rol_id = ' . $this->db->quote($a_role_id, ilDBConstants::T_INTEGER);
1047  $res = $this->db->query($query);
1048  while ($row = $res->fetchRow(ilDBConstants::FETCHMODE_OBJECT)) {
1049  if ($row->protected === 'y') {
1050  return true;
1051  }
1052  }
1053  return false;
1054  }
$res
Definition: ltiservices.php:69

◆ isRoleAssignedToObject()

ilRbacReview::isRoleAssignedToObject ( int  $a_role_id,
int  $a_parent_id 
)

Check if role is assigned to an object.

Definition at line 622 of file class.ilRbacReview.php.

References $res.

622  : bool
623  {
624  $query = 'SELECT * FROM rbac_fa ' .
625  'WHERE rol_id = ' . $this->db->quote($a_role_id, 'integer') . ' ' .
626  'AND parent = ' . $this->db->quote($a_parent_id, 'integer');
627  $res = $this->db->query($query);
628  return (bool) $res->numRows();
629  }
$res
Definition: ltiservices.php:69

◆ isRoleDeleted()

ilRbacReview::isRoleDeleted ( int  $a_role_id)

return if role is only attached to deleted role folders

Definition at line 1230 of file class.ilRbacReview.php.

References getFoldersAssignedToRole(), and isDeleted().

1230  : bool
1231  {
1232  $rolf_list = $this->getFoldersAssignedToRole($a_role_id, false);
1233  $deleted = true;
1234  if ($rolf_list !== []) {
1235  foreach ($rolf_list as $rolf) {
1236  // only list roles that are not set to status "deleted"
1237  if (!$this->isDeleted($rolf)) {
1238  $deleted = false;
1239  break;
1240  }
1241  }
1242  }
1243  return $deleted;
1244  }
isDeleted(int $a_node_id)
Checks if a rolefolder is set as deleted (negative tree_id)
getFoldersAssignedToRole(int $a_rol_id, bool $a_assignable=false)
Returns an array of objects assigned to a role.
+ Here is the call graph for this function:

◆ isSystemGeneratedRole()

ilRbacReview::isSystemGeneratedRole ( int  $a_role_id)

Check if the role is system generate role or role template.

Definition at line 1313 of file class.ilRbacReview.php.

References $DIC, $ref_id, ilObject\_lookupTitle(), getRoleFolderOfRole(), getRoleListByObject(), and ROLE_FOLDER_ID.

1313  : bool
1314  {
1315  $title = ilObject::_lookupTitle($a_role_id);
1316  return substr($title, 0, 3) == 'il_';
1317  }
static _lookupTitle(int $obj_id)
+ Here is the call graph for this function:

◆ lookupCreateOperationIds()

static ilRbacReview::lookupCreateOperationIds ( array  $a_type_arr)
static

Lookup operation ids.

Parameters
list<string>$a_type_arr e.g array('cat','crs','grp'). The operation name (e.g. 'create_cat') is generated automatically
Returns
array<string, int> Array with operation ids

Definition at line 1010 of file class.ilRbacReview.php.

References $DIC, $ilDB, $res, and ILIAS\Repository\int().

Referenced by ilObjectXMLWriter\appendOperations(), ilObjectRoleTemplatePermissionTableGUI\parse(), ilObjectRolePermissionTableGUI\parse(), and ilPermissionGUI\savePermissions().

1010  : array
1011  {
1012  global $DIC;
1013 
1014  $ilDB = $DIC->database();
1015 
1016  $operations = [];
1017  foreach ($a_type_arr as $type) {
1018  $operations[] = ('create_' . $type);
1019  }
1020 
1021  if ($operations === []) {
1022  return [];
1023  }
1024 
1025  $query = 'SELECT ops_id, operation FROM rbac_operations ' .
1026  'WHERE ' . $ilDB->in('operation', $operations, false, 'text');
1027 
1028  $res = $ilDB->query($query);
1029 
1030  $ops_ids = [];
1031  while ($row = $ilDB->fetchObject($res)) {
1032  $type_arr = explode('_', $row->operation);
1033  $type = $type_arr[1];
1034 
1035  $ops_ids[$type] = (int) $row->ops_id;
1036  }
1037  return $ops_ids;
1038  }
$res
Definition: ltiservices.php:69
global $DIC
Definition: shib_login.php:25
+ Here is the call graph for this function:
+ Here is the caller graph for this function:

◆ roleExists()

ilRbacReview::roleExists ( string  $a_title,
int  $a_id = 0 
)

Checks if a role already exists.

Role title should be unique public

Parameters
stringrole title
?intobj_id of role to exclude in the check. Commonly this is the current role you want to edit
Returns
bool

Definition at line 70 of file class.ilRbacReview.php.

References $q, $r, ilDBConstants\FETCHMODE_OBJECT, and ilDBConstants\T_TEXT.

70  : ?int
71  {
72  $clause = ($a_id) ? " AND obj_id != " . $this->db->quote($a_id, ilDBConstants::T_TEXT) . " " : "";
73 
74  $q = "SELECT DISTINCT(obj_id) obj_id FROM object_data " .
75  "WHERE title =" . $this->db->quote($a_title, ilDBConstants::T_TEXT) . " " .
76  "AND type IN('role','rolt')" .
77  $clause . " ";
78  $r = $this->db->query($q);
79  while ($row = $r->fetchRow(ilDBConstants::FETCHMODE_OBJECT)) {
80  return (int) $row->obj_id;
81  }
82  return null;
83  }
$q
Definition: shib_logout.php:18
$r

◆ setAssignedCacheEntry()

ilRbacReview::setAssignedCacheEntry ( int  $a_role_id,
int  $a_user_id,
bool  $a_value 
)

set entry of assigned_chache

Definition at line 1396 of file class.ilRbacReview.php.

1396  : void
1397  {
1398  self::$is_assigned_cache[$a_role_id][$a_user_id] = $a_value;
1399  }

◆ setRoleTypeAndProtection()

ilRbacReview::setRoleTypeAndProtection ( array  $role_list_entry)
private

Definition at line 294 of file class.ilRbacReview.php.

References buildProtectionByStringValue(), and buildRoleType().

Referenced by __setRoleType(), getAssignableRolesGenerator(), and getRolesByFilter().

294  : array
295  {
296  $role_list_entry['role_type'] = $this->buildRoleType($role_list_entry);
297  $role_list_entry['protected'] = $this->buildProtectionByStringValue($role_list_entry['protected']);
298  return $role_list_entry;
299  }
buildRoleType(array $role_list_entry)
buildProtectionByStringValue(string $value)
+ Here is the call graph for this function:
+ Here is the caller graph for this function:

Field Documentation

◆ $_opsCache

array ilRbacReview::$_opsCache = null
staticprivate

Definition at line 43 of file class.ilRbacReview.php.

◆ $assigned_users_cache

array ilRbacReview::$assigned_users_cache = []
staticprotected

Definition at line 45 of file class.ilRbacReview.php.

◆ $db

ilDBInterface ilRbacReview::$db
protected

Definition at line 49 of file class.ilRbacReview.php.

◆ $is_assigned_cache

array ilRbacReview::$is_assigned_cache = []
staticprotected

Definition at line 46 of file class.ilRbacReview.php.

◆ $log

ilLogger ilRbacReview::$log
protected

Definition at line 48 of file class.ilRbacReview.php.

◆ FILTER_ALL

const ilRbacReview::FILTER_ALL = 1

Definition at line 35 of file class.ilRbacReview.php.

Referenced by ilRoleTableGUI\initFilter(), and ilRoleTableGUI\parse().

◆ FILTER_ALL_GLOBAL

const ilRbacReview::FILTER_ALL_GLOBAL = 2

◆ FILTER_ALL_LOCAL

const ilRbacReview::FILTER_ALL_LOCAL = 3

Definition at line 37 of file class.ilRbacReview.php.

Referenced by ilRoleTableGUI\initFilter().

◆ FILTER_INTERNAL

const ilRbacReview::FILTER_INTERNAL = 4

Definition at line 38 of file class.ilRbacReview.php.

Referenced by ilRoleTableGUI\initFilter().

◆ FILTER_NOT_INTERNAL

const ilRbacReview::FILTER_NOT_INTERNAL = 5

Definition at line 39 of file class.ilRbacReview.php.

Referenced by ilRoleTableGUI\initFilter().

◆ FILTER_TEMPLATES

const ilRbacReview::FILTER_TEMPLATES = 6

Definition at line 40 of file class.ilRbacReview.php.

Referenced by ilRoleTableGUI\initFilter().


The documentation for this class was generated from the following file: