ILIAS  release_10 Revision v10.1-43-ga1241a92c2f
ilForumProperties Class Reference
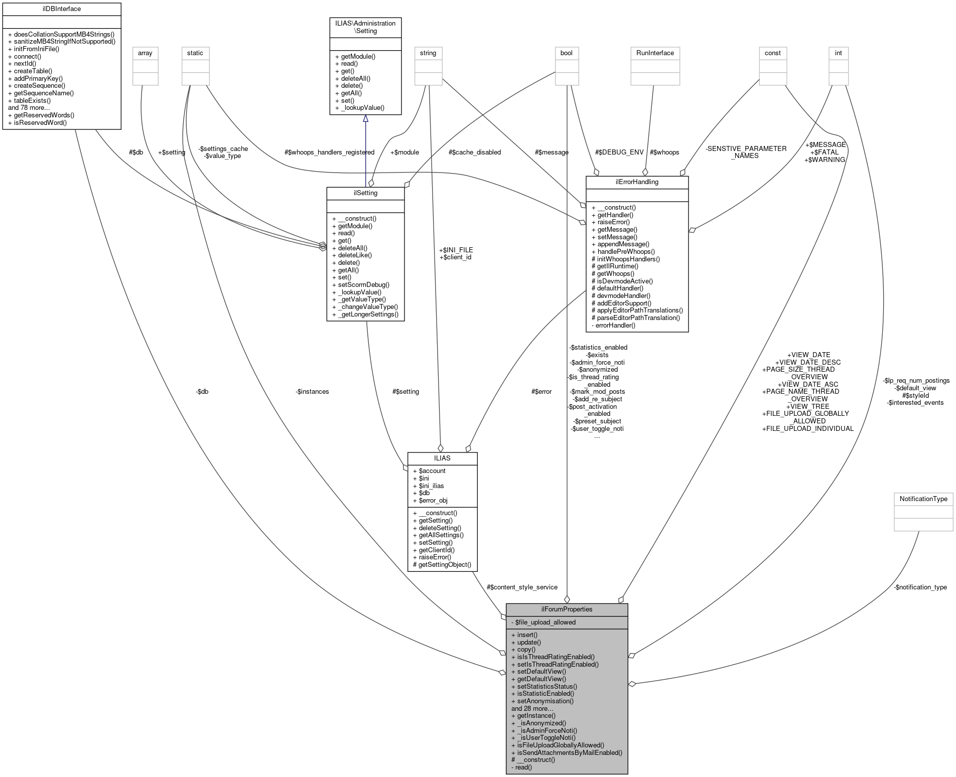
+ Collaboration diagram for ilForumProperties:

Public Member Functions

 insert ()
 
 update ()
 
 copy (int $a_new_obj_id)
 
 isIsThreadRatingEnabled ()
 
 setIsThreadRatingEnabled (bool $is_thread_rating_enabled)
 
 setDefaultView (int $a_default_view)
 
 getDefaultView ()
 
 setStatisticsStatus (bool $a_statistic_status)
 
 isStatisticEnabled ()
 
 setAnonymisation (bool $a_anonymized)
 
 isAnonymized ()
 
 setPostActivation (bool $a_post_activation)
 
 isPostActivationEnabled ()
 
 setObjId (int $a_obj_id)
 
 getObjId ()
 
 setAdminForceNoti (bool $a_admin_force)
 
 isAdminForceNoti ()
 
 setUserToggleNoti (bool $a_user_toggle)
 
 isUserToggleNoti ()
 
 setPresetSubject (bool $a_preset_subject)
 
 isSubjectPreset ()
 
 setAddReSubject (bool $a_add_re_subject)
 
 isSubjectAdded ()
 
 setNotificationType (NotificationType $a_notification_type)
 
 getNotificationType ()
 
 getSubjectSetting ()
 
 setSubjectSetting ($a_subject_setting)
 
 setMarkModeratorPosts (bool $a_mod_post)
 
 getMarkModeratorPosts ()
 
 getUserToggleNoti ()
 
 getAdminForceNoti ()
 
 setFileUploadAllowed (bool $allowed)
 
 getFileUploadAllowed ()
 
 isFileUploadAllowed ()
 
 getInterestedEvents ()
 
 setInterestedEvents (int $interested_events)
 
 getLpReqNumPostings ()
 
 setLpReqNumPostings (?int $lp_req_num_postings)
 

Static Public Member Functions

static getInstance (int $a_obj_id=0)
 
static _isAnonymized (int $a_obj_id)
 
static _isAdminForceNoti (int $a_obj_id)
 
static _isUserToggleNoti (int $a_obj_id)
 
static isFileUploadGloballyAllowed ()
 
static isSendAttachmentsByMailEnabled ()
 

Data Fields

const VIEW_TREE = 1
 
const VIEW_DATE = 2
 
const VIEW_DATE_ASC = 2
 
const VIEW_DATE_DESC = 3
 
const FILE_UPLOAD_GLOBALLY_ALLOWED = 0
 
const FILE_UPLOAD_INDIVIDUAL = 1
 
const PAGE_SIZE_THREAD_OVERVIEW = 10
 
const PAGE_NAME_THREAD_OVERVIEW = 'page'
 

Protected Member Functions

 __construct (private int $obj_id=0)
 

Protected Attributes

int $styleId = 0
 
ILIAS Style Content Object ObjectFacade $content_style_service
 

Private Member Functions

 read ()
 

Private Attributes

readonly ilDBInterface $db
 
int $default_view = self::VIEW_DATE_ASC
 
bool $anonymized = false
 
bool $statistics_enabled = false
 
bool $post_activation_enabled = false
 
NotificationType $notification_type = NotificationType::DEFAULT
 
bool $admin_force_noti = false
 Activation of (CRS/GRP) forum notification by mod/admin. More...
 
bool $user_toggle_noti = false
 Activation of allowing members to deactivate (CRS/GRP)forum notification. More...
 
bool $preset_subject = true
 If deactivated, user is forced to enter a new subject on repliees. More...
 
int $interested_events = ilForumNotificationEvents::DEACTIVATED
 Preset notification events for forced notification. More...
 
bool $add_re_subject = false
 Add 'Re: ' to subject on reply. More...
 
bool $mark_mod_posts = false
 
bool $is_thread_rating_enabled = false
 
bool $file_upload_allowed = false
 
bool $exists = false
 
int $lp_req_num_postings = null
 

Static Private Attributes

static array $instances = []
 

Detailed Description

Author
Michael Jansen mjans.nosp@m.en@d.nosp@m.ataba.nosp@m.y.de \

Definition at line 27 of file class.ilForumProperties.php.

Constructor & Destructor Documentation

◆ __construct()

ilForumProperties::__construct ( private int  $obj_id = 0)
protected

Definition at line 65 of file class.ilForumProperties.php.

References $DIC, and read().

66  {
67  global $DIC;
68 
69  $this->db = $DIC->database();
70  $this->read();
71  $this->content_style_service = $DIC
72  ->contentStyle()
73  ->domain()
74  ->styleForObjId($obj_id);
75  }
global $DIC
Definition: shib_login.php:25
+ Here is the call graph for this function:

Member Function Documentation

◆ _isAdminForceNoti()

static ilForumProperties::_isAdminForceNoti ( int  $a_obj_id)
static

Definition at line 315 of file class.ilForumProperties.php.

References $DIC, $ilDB, and $res.

Referenced by ilForumNotification\checkForumsExistsInsert().

315  : bool
316  {
317  global $DIC;
318 
319  $ilDB = $DIC->database();
320 
321  $res = $ilDB->queryF(
322  'SELECT admin_force_noti FROM frm_settings WHERE obj_id = %s',
323  ['integer'],
324  [$a_obj_id]
325  );
326  if ($record = $ilDB->fetchAssoc($res)) {
327  return (bool) $record['admin_force_noti'];
328  }
329 
330  return false;
331  }
$res
Definition: ltiservices.php:69
global $DIC
Definition: shib_login.php:25
+ Here is the caller graph for this function:

◆ _isAnonymized()

static ilForumProperties::_isAnonymized ( int  $a_obj_id)
static

Definition at line 256 of file class.ilForumProperties.php.

References $DIC, and $ilDB.

Referenced by ilPDNewsTableGUI\fillRow().

256  : bool
257  {
258  global $DIC;
259  $ilDB = $DIC->database();
260 
261  $result = $ilDB->queryF(
262  'SELECT anonymized FROM frm_settings WHERE obj_id = %s',
263  ['integer'],
264  [$a_obj_id]
265  );
266 
267  while ($record = $ilDB->fetchAssoc($result)) {
268  return (bool) $record['anonymized'];
269  }
270 
271  return false;
272  }
global $DIC
Definition: shib_login.php:25
+ Here is the caller graph for this function:

◆ _isUserToggleNoti()

static ilForumProperties::_isUserToggleNoti ( int  $a_obj_id)
static

Definition at line 333 of file class.ilForumProperties.php.

References $DIC, $ilDB, and $res.

Referenced by ilForumNotification\checkForumsExistsInsert().

333  : bool
334  {
335  global $DIC;
336 
337  $ilDB = $DIC->database();
338 
339  $res = $ilDB->queryF(
340  'SELECT user_toggle_noti FROM frm_settings WHERE obj_id = %s',
341  ['integer'],
342  [$a_obj_id]
343  );
344  while ($record = $ilDB->fetchAssoc($res)) {
345  return (bool) $record['user_toggle_noti'];
346  }
347 
348  return false;
349  }
$res
Definition: ltiservices.php:69
global $DIC
Definition: shib_login.php:25
+ Here is the caller graph for this function:

◆ copy()

ilForumProperties::copy ( int  $a_new_obj_id)

Definition at line 182 of file class.ilForumProperties.php.

182  : bool
183  {
184  if ($a_new_obj_id !== 0) {
185  $this->content_style_service->cloneTo($a_new_obj_id);
186 
187  $this->db->update(
188  'frm_settings',
189  [
190  'default_view' => ['integer', $this->default_view],
191  'anonymized' => ['integer', (int) $this->anonymized],
192  'statistics_enabled' => ['integer', (int) $this->statistics_enabled],
193  'post_activation' => ['integer', (int) $this->post_activation_enabled],
194  'admin_force_noti' => ['integer', (int) $this->admin_force_noti],
195  'user_toggle_noti' => ['integer', (int) $this->user_toggle_noti],
196  'preset_subject' => ['integer', (int) $this->preset_subject],
197  'add_re_subject' => ['integer', (int) $this->add_re_subject],
198  'notification_type' => ['text', $this->notification_type->value],
199  'mark_mod_posts' => ['integer', (int) $this->mark_mod_posts],
200  'thread_rating' => ['integer', (int) $this->is_thread_rating_enabled],
201  'file_upload_allowed' => ['integer', (int) $this->file_upload_allowed],
202  'lp_req_num_postings' => ['integer', $this->lp_req_num_postings],
203  'interested_events' => ['integer', $this->interested_events]
204  ],
205  [
206  'obj_id' => ['integer', $a_new_obj_id]
207  ]
208  );
209 
210  return true;
211  }
212 
213  return false;
214  }

◆ getAdminForceNoti()

ilForumProperties::getAdminForceNoti ( )

Definition at line 427 of file class.ilForumProperties.php.

References $admin_force_noti.

427  : bool
428  {
430  }
bool $admin_force_noti
Activation of (CRS/GRP) forum notification by mod/admin.

◆ getDefaultView()

ilForumProperties::getDefaultView ( )

Definition at line 231 of file class.ilForumProperties.php.

References $default_view.

231  : int
232  {
233  return $this->default_view;
234  }

◆ getFileUploadAllowed()

ilForumProperties::getFileUploadAllowed ( )

Definition at line 437 of file class.ilForumProperties.php.

References $file_upload_allowed.

Referenced by isFileUploadAllowed().

437  : bool
438  {
440  }
+ Here is the caller graph for this function:

◆ getInstance()

◆ getInterestedEvents()

ilForumProperties::getInterestedEvents ( )

Definition at line 467 of file class.ilForumProperties.php.

References $interested_events.

Referenced by ilForumNotification\updateUserNotifications().

467  : int
468  {
470  }
int $interested_events
Preset notification events for forced notification.
+ Here is the caller graph for this function:

◆ getLpReqNumPostings()

ilForumProperties::getLpReqNumPostings ( )

Definition at line 477 of file class.ilForumProperties.php.

References $lp_req_num_postings.

477  : ?int
478  {
480  }

◆ getMarkModeratorPosts()

ilForumProperties::getMarkModeratorPosts ( )

Definition at line 417 of file class.ilForumProperties.php.

References $mark_mod_posts.

417  : bool
418  {
419  return $this->mark_mod_posts;
420  }

◆ getNotificationType()

ilForumProperties::getNotificationType ( )

Definition at line 376 of file class.ilForumProperties.php.

References $notification_type.

Referenced by ilForumNotification\updateUserNotifications().

+ Here is the caller graph for this function:

◆ getObjId()

ilForumProperties::getObjId ( )

Definition at line 290 of file class.ilForumProperties.php.

290  : int
291  {
292  return $this->obj_id;
293  }

◆ getSubjectSetting()

ilForumProperties::getSubjectSetting ( )

Definition at line 381 of file class.ilForumProperties.php.

References isSubjectAdded(), and isSubjectPreset().

381  : string
382  {
383  if (!$this->isSubjectPreset() && !$this->isSubjectAdded()) {
384  return "empty_subject";
385  }
386 
387  if ($this->isSubjectPreset()) {
388  return "preset_subject";
389  }
390 
391  if ($this->isSubjectAdded()) {
392  return "add_re_to_subject";
393  }
394 
395  return "preset_subject";
396  }
+ Here is the call graph for this function:

◆ getUserToggleNoti()

ilForumProperties::getUserToggleNoti ( )

Definition at line 422 of file class.ilForumProperties.php.

References $user_toggle_noti.

422  : bool
423  {
425  }
bool $user_toggle_noti
Activation of allowing members to deactivate (CRS/GRP)forum notification.

◆ insert()

ilForumProperties::insert ( )

Definition at line 122 of file class.ilForumProperties.php.

Referenced by update().

122  : void
123  {
124  if ($this->obj_id && !$this->exists) {
125  $this->db->insert(
126  'frm_settings',
127  [
128  'obj_id' => ['integer', $this->obj_id],
129  'default_view' => ['integer', $this->default_view],
130  'anonymized' => ['integer', (int) $this->anonymized],
131  'statistics_enabled' => ['integer', (int) $this->statistics_enabled],
132  'post_activation' => ['integer', (int) $this->post_activation_enabled],
133  'admin_force_noti' => ['integer', (int) $this->admin_force_noti],
134  'user_toggle_noti' => ['integer', (int) $this->user_toggle_noti],
135  'preset_subject' => ['integer', (int) $this->preset_subject],
136  'add_re_subject' => ['integer', (int) $this->add_re_subject],
137  'notification_type' => ['text', $this->notification_type->value],
138  'mark_mod_posts' => ['integer', (int) $this->mark_mod_posts],
139  'thread_rating' => ['integer', (int) $this->is_thread_rating_enabled],
140  'file_upload_allowed' => ['integer', (int) $this->file_upload_allowed],
141  'lp_req_num_postings' => ['integer', $this->lp_req_num_postings],
142  'interested_events' => ['integer', $this->interested_events]
143  ]
144  );
145  $this->exists = true;
146  }
147  }
+ Here is the caller graph for this function:

◆ isAdminForceNoti()

ilForumProperties::isAdminForceNoti ( )

Definition at line 300 of file class.ilForumProperties.php.

References $admin_force_noti.

300  : bool
301  {
303  }
bool $admin_force_noti
Activation of (CRS/GRP) forum notification by mod/admin.

◆ isAnonymized()

ilForumProperties::isAnonymized ( )

Definition at line 251 of file class.ilForumProperties.php.

References $anonymized.

251  : bool
252  {
253  return $this->anonymized;
254  }

◆ isFileUploadAllowed()

ilForumProperties::isFileUploadAllowed ( )

Definition at line 442 of file class.ilForumProperties.php.

References getFileUploadAllowed().

442  : bool
443  {
444  if (self::isFileUploadGloballyAllowed()) {
445  return true;
446  }
447 
448  return $this->getFileUploadAllowed();
449  }
+ Here is the call graph for this function:

◆ isFileUploadGloballyAllowed()

static ilForumProperties::isFileUploadGloballyAllowed ( )
static

Definition at line 451 of file class.ilForumProperties.php.

References $DIC.

Referenced by ilForumSettingsGUI\getCustomForm(), and ilForumSettingsGUI\updateCustomValues().

451  : bool
452  {
453  global $DIC;
454 
455  return (
456  (int) $DIC->settings()->get('file_upload_allowed_fora') === self::FILE_UPLOAD_GLOBALLY_ALLOWED
457  );
458  }
global $DIC
Definition: shib_login.php:25
+ Here is the caller graph for this function:

◆ isIsThreadRatingEnabled()

ilForumProperties::isIsThreadRatingEnabled ( )

Definition at line 216 of file class.ilForumProperties.php.

References $is_thread_rating_enabled.

216  : bool
217  {
219  }

◆ isPostActivationEnabled()

ilForumProperties::isPostActivationEnabled ( )

Definition at line 279 of file class.ilForumProperties.php.

References $post_activation_enabled.

279  : bool
280  {
282  }

◆ isSendAttachmentsByMailEnabled()

static ilForumProperties::isSendAttachmentsByMailEnabled ( )
static

Definition at line 460 of file class.ilForumProperties.php.

References $DIC.

Referenced by ilForumCronNotificationDataProvider\readAttachments(), and ilForumNotificationDataProvider\readAttachments().

460  : bool
461  {
462  global $DIC;
463 
464  return (bool) $DIC->settings()->get('send_attachments_by_mail');
465  }
global $DIC
Definition: shib_login.php:25
+ Here is the caller graph for this function:

◆ isStatisticEnabled()

ilForumProperties::isStatisticEnabled ( )

Definition at line 241 of file class.ilForumProperties.php.

References $statistics_enabled.

241  : bool
242  {
244  }

◆ isSubjectAdded()

ilForumProperties::isSubjectAdded ( )

Definition at line 366 of file class.ilForumProperties.php.

References $add_re_subject.

Referenced by getSubjectSetting().

366  : bool
367  {
368  return $this->add_re_subject;
369  }
bool $add_re_subject
Add 'Re: ' to subject on reply.
+ Here is the caller graph for this function:

◆ isSubjectPreset()

ilForumProperties::isSubjectPreset ( )

Definition at line 356 of file class.ilForumProperties.php.

References $preset_subject.

Referenced by getSubjectSetting().

356  : bool
357  {
358  return $this->preset_subject;
359  }
bool $preset_subject
If deactivated, user is forced to enter a new subject on repliees.
+ Here is the caller graph for this function:

◆ isUserToggleNoti()

ilForumProperties::isUserToggleNoti ( )

Definition at line 310 of file class.ilForumProperties.php.

References $user_toggle_noti.

Referenced by ilForumNotification\updateUserNotifications().

310  : bool
311  {
313  }
bool $user_toggle_noti
Activation of allowing members to deactivate (CRS/GRP)forum notification.
+ Here is the caller graph for this function:

◆ read()

ilForumProperties::read ( )
private

Definition at line 86 of file class.ilForumProperties.php.

References $res, ILIAS\Forum\Notification\DEFAULT, if, and ILIAS\Repository\int().

Referenced by __construct(), and setObjId().

86  : void
87  {
88  if ($this->obj_id !== 0) {
89  $res = $this->db->queryF(
90  'SELECT * FROM frm_settings WHERE obj_id = %s',
91  ['integer'],
92  [$this->obj_id]
93  );
94 
95  $row = $this->db->fetchObject($res);
96  if (is_object($row)) {
97  $this->exists = true;
98 
99  $this->default_view = (int) $row->default_view;
100  $this->anonymized = (bool) $row->anonymized;
101  $this->statistics_enabled = (bool) $row->statistics_enabled;
102  $this->post_activation_enabled = (bool) $row->post_activation;
103  $this->admin_force_noti = (bool) $row->admin_force_noti;
104  $this->user_toggle_noti = (bool) $row->user_toggle_noti;
105  $this->preset_subject = (bool) $row->preset_subject;
106  $this->add_re_subject = (bool) $row->add_re_subject;
107  $this->interested_events = (int) $row->interested_events;
108 
109  $this->notification_type =
110  NotificationType::tryFrom($row->notification_type ?? NotificationType::DEFAULT->value) ??
112  $this->mark_mod_posts = (bool) $row->mark_mod_posts;
113  $this->is_thread_rating_enabled = (bool) $row->thread_rating;
114  $this->file_upload_allowed = (bool) $row->file_upload_allowed;
115  if (is_numeric($row->lp_req_num_postings)) {
116  $this->lp_req_num_postings = (int) $row->lp_req_num_postings;
117  }
118  }
119  }
120  }
$res
Definition: ltiservices.php:69
if(!file_exists('../ilias.ini.php'))
+ Here is the call graph for this function:
+ Here is the caller graph for this function:

◆ setAddReSubject()

ilForumProperties::setAddReSubject ( bool  $a_add_re_subject)

Definition at line 361 of file class.ilForumProperties.php.

Referenced by setSubjectSetting().

361  : void
362  {
363  $this->add_re_subject = $a_add_re_subject;
364  }
+ Here is the caller graph for this function:

◆ setAdminForceNoti()

ilForumProperties::setAdminForceNoti ( bool  $a_admin_force)

Definition at line 295 of file class.ilForumProperties.php.

295  : void
296  {
297  $this->admin_force_noti = $a_admin_force;
298  }

◆ setAnonymisation()

ilForumProperties::setAnonymisation ( bool  $a_anonymized)

Definition at line 246 of file class.ilForumProperties.php.

246  : void
247  {
248  $this->anonymized = $a_anonymized;
249  }

◆ setDefaultView()

ilForumProperties::setDefaultView ( int  $a_default_view)

Definition at line 226 of file class.ilForumProperties.php.

226  : void
227  {
228  $this->default_view = $a_default_view;
229  }

◆ setFileUploadAllowed()

ilForumProperties::setFileUploadAllowed ( bool  $allowed)

Definition at line 432 of file class.ilForumProperties.php.

432  : void
433  {
434  $this->file_upload_allowed = $allowed;
435  }

◆ setInterestedEvents()

ilForumProperties::setInterestedEvents ( int  $interested_events)

Definition at line 472 of file class.ilForumProperties.php.

References $interested_events.

472  : void
473  {
474  $this->interested_events = $interested_events;
475  }
int $interested_events
Preset notification events for forced notification.

◆ setIsThreadRatingEnabled()

ilForumProperties::setIsThreadRatingEnabled ( bool  $is_thread_rating_enabled)

Definition at line 221 of file class.ilForumProperties.php.

References $is_thread_rating_enabled.

221  : void
222  {
223  $this->is_thread_rating_enabled = $is_thread_rating_enabled;
224  }

◆ setLpReqNumPostings()

ilForumProperties::setLpReqNumPostings ( ?int  $lp_req_num_postings)

Definition at line 482 of file class.ilForumProperties.php.

References $lp_req_num_postings.

482  : void
483  {
484  $this->lp_req_num_postings = $lp_req_num_postings;
485  }

◆ setMarkModeratorPosts()

ilForumProperties::setMarkModeratorPosts ( bool  $a_mod_post)

Definition at line 412 of file class.ilForumProperties.php.

412  : void
413  {
414  $this->mark_mod_posts = $a_mod_post;
415  }

◆ setNotificationType()

ilForumProperties::setNotificationType ( NotificationType  $a_notification_type)

Definition at line 371 of file class.ilForumProperties.php.

371  : void
372  {
373  $this->notification_type = $a_notification_type;
374  }

◆ setObjId()

ilForumProperties::setObjId ( int  $a_obj_id)

Definition at line 284 of file class.ilForumProperties.php.

References read().

284  : void
285  {
286  $this->obj_id = $a_obj_id;
287  $this->read();
288  }
+ Here is the call graph for this function:

◆ setPostActivation()

ilForumProperties::setPostActivation ( bool  $a_post_activation)

Definition at line 274 of file class.ilForumProperties.php.

274  : void
275  {
276  $this->post_activation_enabled = $a_post_activation;
277  }

◆ setPresetSubject()

ilForumProperties::setPresetSubject ( bool  $a_preset_subject)

Definition at line 351 of file class.ilForumProperties.php.

Referenced by setSubjectSetting().

351  : void
352  {
353  $this->preset_subject = $a_preset_subject;
354  }
+ Here is the caller graph for this function:

◆ setStatisticsStatus()

ilForumProperties::setStatisticsStatus ( bool  $a_statistic_status)

Definition at line 236 of file class.ilForumProperties.php.

236  : void
237  {
238  $this->statistics_enabled = $a_statistic_status;
239  }

◆ setSubjectSetting()

ilForumProperties::setSubjectSetting (   $a_subject_setting)

Definition at line 398 of file class.ilForumProperties.php.

References setAddReSubject(), and setPresetSubject().

398  : void
399  {
400  if ($a_subject_setting === 'empty_subject') {
401  $this->setPresetSubject(false);
402  $this->setAddReSubject(false);
403  } elseif ($a_subject_setting === 'preset_subject') {
404  $this->setPresetSubject(true);
405  $this->setAddReSubject(false);
406  } elseif ($a_subject_setting === 'add_re_to_subject') {
407  $this->setPresetSubject(false);
408  $this->setAddReSubject(true);
409  }
410  }
setAddReSubject(bool $a_add_re_subject)
setPresetSubject(bool $a_preset_subject)
+ Here is the call graph for this function:

◆ setUserToggleNoti()

ilForumProperties::setUserToggleNoti ( bool  $a_user_toggle)

Definition at line 305 of file class.ilForumProperties.php.

305  : void
306  {
307  $this->user_toggle_noti = $a_user_toggle;
308  }

◆ update()

ilForumProperties::update ( )

Definition at line 149 of file class.ilForumProperties.php.

References insert().

149  : void
150  {
151  if ($this->obj_id !== 0) {
152  if (!$this->exists) {
153  $this->insert();
154  return;
155  }
156 
157  $this->db->update(
158  'frm_settings',
159  [
160  'default_view' => ['integer', $this->default_view],
161  'anonymized' => ['integer', (int) $this->anonymized],
162  'statistics_enabled' => ['integer', (int) $this->statistics_enabled],
163  'post_activation' => ['integer', (int) $this->post_activation_enabled],
164  'admin_force_noti' => ['integer', (int) $this->admin_force_noti],
165  'user_toggle_noti' => ['integer', (int) $this->user_toggle_noti],
166  'preset_subject' => ['integer', (int) $this->preset_subject],
167  'add_re_subject' => ['integer', (int) $this->add_re_subject],
168  'notification_type' => ['text', $this->notification_type->value],
169  'mark_mod_posts' => ['integer', (int) $this->mark_mod_posts],
170  'thread_rating' => ['integer', (int) $this->is_thread_rating_enabled],
171  'file_upload_allowed' => ['integer', (int) $this->file_upload_allowed],
172  'lp_req_num_postings' => ['integer', (int) $this->lp_req_num_postings],
173  'interested_events' => ['integer', $this->interested_events]
174  ],
175  [
176  'obj_id' => ['integer', $this->obj_id]
177  ]
178  );
179  }
180  }
+ Here is the call graph for this function:

Field Documentation

◆ $add_re_subject

bool ilForumProperties::$add_re_subject = false
private

Add 'Re: ' to subject on reply.

Definition at line 56 of file class.ilForumProperties.php.

Referenced by isSubjectAdded().

◆ $admin_force_noti

bool ilForumProperties::$admin_force_noti = false
private

Activation of (CRS/GRP) forum notification by mod/admin.

Definition at line 48 of file class.ilForumProperties.php.

Referenced by getAdminForceNoti(), and isAdminForceNoti().

◆ $anonymized

bool ilForumProperties::$anonymized = false
private

Definition at line 43 of file class.ilForumProperties.php.

Referenced by isAnonymized().

◆ $content_style_service

ILIAS Style Content Object ObjectFacade ilForumProperties::$content_style_service
protected

Definition at line 63 of file class.ilForumProperties.php.

◆ $db

readonly ilDBInterface ilForumProperties::$db
private

Definition at line 41 of file class.ilForumProperties.php.

◆ $default_view

int ilForumProperties::$default_view = self::VIEW_DATE_ASC
private

Definition at line 42 of file class.ilForumProperties.php.

Referenced by getDefaultView().

◆ $exists

bool ilForumProperties::$exists = false
private

Definition at line 61 of file class.ilForumProperties.php.

◆ $file_upload_allowed

bool ilForumProperties::$file_upload_allowed = false
private

Definition at line 59 of file class.ilForumProperties.php.

Referenced by getFileUploadAllowed().

◆ $instances

array ilForumProperties::$instances = []
staticprivate

Definition at line 39 of file class.ilForumProperties.php.

◆ $interested_events

int ilForumProperties::$interested_events = ilForumNotificationEvents::DEACTIVATED
private

Preset notification events for forced notification.

Definition at line 54 of file class.ilForumProperties.php.

Referenced by getInterestedEvents(), and setInterestedEvents().

◆ $is_thread_rating_enabled

bool ilForumProperties::$is_thread_rating_enabled = false
private

◆ $lp_req_num_postings

int ilForumProperties::$lp_req_num_postings = null
private

Definition at line 62 of file class.ilForumProperties.php.

Referenced by getLpReqNumPostings(), and setLpReqNumPostings().

◆ $mark_mod_posts

bool ilForumProperties::$mark_mod_posts = false
private

Definition at line 57 of file class.ilForumProperties.php.

Referenced by getMarkModeratorPosts().

◆ $notification_type

NotificationType ilForumProperties::$notification_type = NotificationType::DEFAULT
private

Definition at line 46 of file class.ilForumProperties.php.

Referenced by getNotificationType().

◆ $post_activation_enabled

bool ilForumProperties::$post_activation_enabled = false
private

Definition at line 45 of file class.ilForumProperties.php.

Referenced by isPostActivationEnabled().

◆ $preset_subject

bool ilForumProperties::$preset_subject = true
private

If deactivated, user is forced to enter a new subject on repliees.

Definition at line 52 of file class.ilForumProperties.php.

Referenced by isSubjectPreset().

◆ $statistics_enabled

bool ilForumProperties::$statistics_enabled = false
private

Definition at line 44 of file class.ilForumProperties.php.

Referenced by isStatisticEnabled().

◆ $styleId

int ilForumProperties::$styleId = 0
protected

Definition at line 60 of file class.ilForumProperties.php.

◆ $user_toggle_noti

bool ilForumProperties::$user_toggle_noti = false
private

Activation of allowing members to deactivate (CRS/GRP)forum notification.

Definition at line 50 of file class.ilForumProperties.php.

Referenced by getUserToggleNoti(), and isUserToggleNoti().

◆ FILE_UPLOAD_GLOBALLY_ALLOWED

const ilForumProperties::FILE_UPLOAD_GLOBALLY_ALLOWED = 0

◆ FILE_UPLOAD_INDIVIDUAL

const ilForumProperties::FILE_UPLOAD_INDIVIDUAL = 1

◆ PAGE_NAME_THREAD_OVERVIEW

const ilForumProperties::PAGE_NAME_THREAD_OVERVIEW = 'page'

Definition at line 36 of file class.ilForumProperties.php.

Referenced by ilObjForumGUI\getContent().

◆ PAGE_SIZE_THREAD_OVERVIEW

const ilForumProperties::PAGE_SIZE_THREAD_OVERVIEW = 10

◆ VIEW_DATE

const ilForumProperties::VIEW_DATE = 2

◆ VIEW_DATE_ASC

◆ VIEW_DATE_DESC

◆ VIEW_TREE


The documentation for this class was generated from the following file: