ILIAS  release_10 Revision v10.1-43-ga1241a92c2f
ilMobStakeholder Class Reference
+ Inheritance diagram for ilMobStakeholder:
+ Collaboration diagram for ilMobStakeholder:

Public Member Functions

 getId ()
 
 getOwnerOfNewResources ()
 
 canBeAccessedByCurrentUser (ResourceIdentification $identification)
 
 resourceHasBeenDeleted (ResourceIdentification $identification)
 
 getLocationURIForResourceUsage (ResourceIdentification $identification)
 
- Public Member Functions inherited from ILIAS\ResourceStorage\Stakeholder\AbstractResourceStakeholder
 __construct (?int $user_id_of_owner=null)
 
 setOwner (int $user_id_of_owner)
 
 getFullyQualifiedClassName ()
 
 isResourceInUse (ResourceIdentification $identification)
 
 canBeAccessedByCurrentUser (ResourceIdentification $identification)
 
 resourceHasBeenDeleted (ResourceIdentification $identification)
 
 getOwnerOfResource (ResourceIdentification $identification)
 
 getConsumerNameForPresentation ()
 
 getLocationURIForResourceUsage (ResourceIdentification $identification)
 
- Public Member Functions inherited from ILIAS\ResourceStorage\Stakeholder\ResourceStakeholder
 __construct ()
 Constructor must not have any parameters. More...
 

Protected Member Functions

 checkAccessMobUsage (array $usage, int $oid)
 
 checkAccessObject (int $obj_id, string $obj_type='')
 Check access rights for an object by its object id. More...
 
 checkAccessTestQuestion (int $obj_id, int $usage_id=0)
 Check access rights for a test question This checks also tests with random selection of questions. More...
 
 checkAccessGlossaryTerm (int $obj_id, int $page_id)
 Check access rights for glossary terms This checks also learning modules linking the term. More...
 
 checkAccessPortfolioPage (int $obj_id, int $page_id)
 Check access rights for portfolio pages. More...
 
 checkAccessBlogPage (int $obj_id)
 Check access rights for blog pages. More...
 
 checkAccessLearningObjectivePage (int $obj_id, int $page_id)
 

Protected Attributes

ilAccessHandler $access
 
ilDBInterface $database = null
 
- Protected Attributes inherited from ILIAS\ResourceStorage\Stakeholder\AbstractResourceStakeholder
int $default_owner
 
int $current_user
 

Private Member Functions

 resolveObjectId (ResourceIdentification $identification)
 
 initDB ()
 

Detailed Description

Definition at line 22 of file class.ilMobStakeholder.php.

Member Function Documentation

◆ canBeAccessedByCurrentUser()

ilMobStakeholder::canBeAccessedByCurrentUser ( ResourceIdentification  $identification)

Implements ILIAS\ResourceStorage\Stakeholder\ResourceStakeholder.

Definition at line 37 of file class.ilMobStakeholder.php.

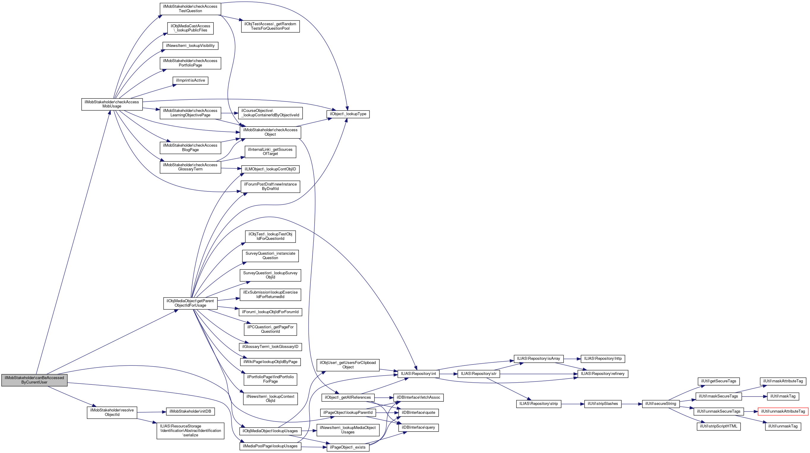
References checkAccessMobUsage(), ilObjMediaObject\getParentObjectIdForUsage(), ilMediaPoolPage\lookupUsages(), ilObjMediaObject\lookupUsages(), and resolveObjectId().

37  : bool
38  {
39  $mob_id = $this->resolveObjectId($identification);
40  if ($mob_id === null) {
41  return true;
42  }
43 
44  foreach (\ilObjMediaObject::lookupUsages($mob_id) as $usage) {
46  // for content snippets we must get their usages and check them
47  switch ($usage["type"]) {
48  case "auth:pg":
49  // Mobs on the Loginpage should always be delivered
50  return true;
51  case "mep:pg":
52  $usages2 = ilMediaPoolPage::lookupUsages($usage["id"]);
53  foreach ($usages2 as $usage2) {
54  $oid2 = ilObjMediaObject::getParentObjectIdForUsage($usage2, true);
55  if ($this->checkAccessMobUsage($usage2, $oid2)) {
56  return true;
57  }
58  }
59  break;
60 
61  case "clip":
62  if ($usage["id"] == $this->current_user) {
63  return true;
64  }
65  break;
66 
67  default:
68  if ($oid !== null && $this->checkAccessMobUsage($usage, $oid)) {
69  return true;
70  }
71 
72  if ($oid === null) {
73  /*
74  $this->logger->error(
75  sprintf(
76  "Could not determine parent obj_id for usage: %s",
77  json_encode($usage, JSON_THROW_ON_ERROR | JSON_PRETTY_PRINT)
78  )
79  );*/
80  }
81  break;
82  }
83  }
84 
85  return false;
86  }
static lookupUsages(int $a_id, bool $a_include_history=true)
Lookup usages of media object.
checkAccessMobUsage(array $usage, int $oid)
static getParentObjectIdForUsage(array $a_usage, bool $a_include_all_access_obj_ids=false)
Get's the repository object ID of a parent object, if possible see ilWebAccessChecker.
static lookupUsages(int $a_id, bool $a_incl_hist=true)
Lookup usages of media object.
resolveObjectId(ResourceIdentification $identification)
+ Here is the call graph for this function:

◆ checkAccessBlogPage()

ilMobStakeholder::checkAccessBlogPage ( int  $obj_id)
protected

Check access rights for blog pages.

Parameters
int$obj_idblog page id

Definition at line 326 of file class.ilMobStakeholder.php.

References checkAccessObject().

Referenced by checkAccessMobUsage().

328  : bool {
329  $tree = new ilWorkspaceTree(0);
330  $node_id = $tree->lookupNodeId($obj_id);
331  if (!$node_id) {
332  return $this->checkAccessObject($obj_id);
333  } else {
334  $access_handler = new ilWorkspaceAccessHandler($tree);
335  if ($access_handler->checkAccessOfUser($tree, $this->current_user, "read", "view", $node_id, "blog")) {
336  return true;
337  }
338  }
339 
340  return false;
341  }
This file is part of ILIAS, a powerful learning management system published by ILIAS open source e-Le...
This file is part of ILIAS, a powerful learning management system published by ILIAS open source e-Le...
checkAccessObject(int $obj_id, string $obj_type='')
Check access rights for an object by its object id.
+ Here is the call graph for this function:
+ Here is the caller graph for this function:

◆ checkAccessGlossaryTerm()

ilMobStakeholder::checkAccessGlossaryTerm ( int  $obj_id,
int  $page_id 
)
protected

Check access rights for glossary terms This checks also learning modules linking the term.

Parameters
int$obj_idobject id (glossary)
int$page_idpage id (definition)
Returns
bool access given (true/false)

Definition at line 260 of file class.ilMobStakeholder.php.

References ilInternalLink\_getSourcesOfTarget(), ilLMObject\_lookupContObjID(), and checkAccessObject().

Referenced by checkAccessMobUsage().

263  : bool {
264  // give access if glossary is readable
265  if ($this->checkAccessObject($obj_id)) {
266  return true;
267  }
268 
269  $term_id = $page_id;
270 
271  $sources = ilInternalLink::_getSourcesOfTarget('git', $term_id, 0);
272 
273  if ($sources) {
274  foreach ($sources as $src) {
275  switch ($src['type']) {
276  // Give access if term is linked by a learning module with read access.
277  // The term including media is shown by the learning module presentation!
278  case 'lm:pg':
279  $src_obj_id = ilLMObject::_lookupContObjID($src['id']);
280  if ($this->checkAccessObject($src_obj_id, 'lm')) {
281  return true;
282  }
283  break;
284 
285  // Don't yet give access if the term is linked by another glossary
286  // The link will lead to the origin glossary which is already checked
287  /*
288  case 'gdf:pg':
289  $src_term_id = ilGlossaryDefinition::_lookupTermId($src['id']);
290  $src_obj_id = ilGlossaryTerm::_lookGlossaryID($src_term_id);
291  if ($this->checkAccessObject($src_obj_id, 'glo'))
292  {
293  return true;
294  }
295  break;
296  */
297  }
298  }
299  }
300  return false;
301  }
static _lookupContObjID(int $a_id)
get learning module id for lm object
checkAccessObject(int $obj_id, string $obj_type='')
Check access rights for an object by its object id.
+ Here is the call graph for this function:
+ Here is the caller graph for this function:

◆ checkAccessLearningObjectivePage()

ilMobStakeholder::checkAccessLearningObjectivePage ( int  $obj_id,
int  $page_id 
)
protected

Definition at line 344 of file class.ilMobStakeholder.php.

References ilCourseObjective\_lookupContainerIdByObjectiveId(), and checkAccessObject().

Referenced by checkAccessMobUsage().

347  : bool {
349 
350  return $this->checkAccessObject($crs_obj_id, 'crs');
351  }
static _lookupContainerIdByObjectiveId(int $a_objective_id)
checkAccessObject(int $obj_id, string $obj_type='')
Check access rights for an object by its object id.
+ Here is the call graph for this function:
+ Here is the caller graph for this function:

◆ checkAccessMobUsage()

ilMobStakeholder::checkAccessMobUsage ( array  $usage,
int  $oid 
)
protected

Definition at line 88 of file class.ilMobStakeholder.php.

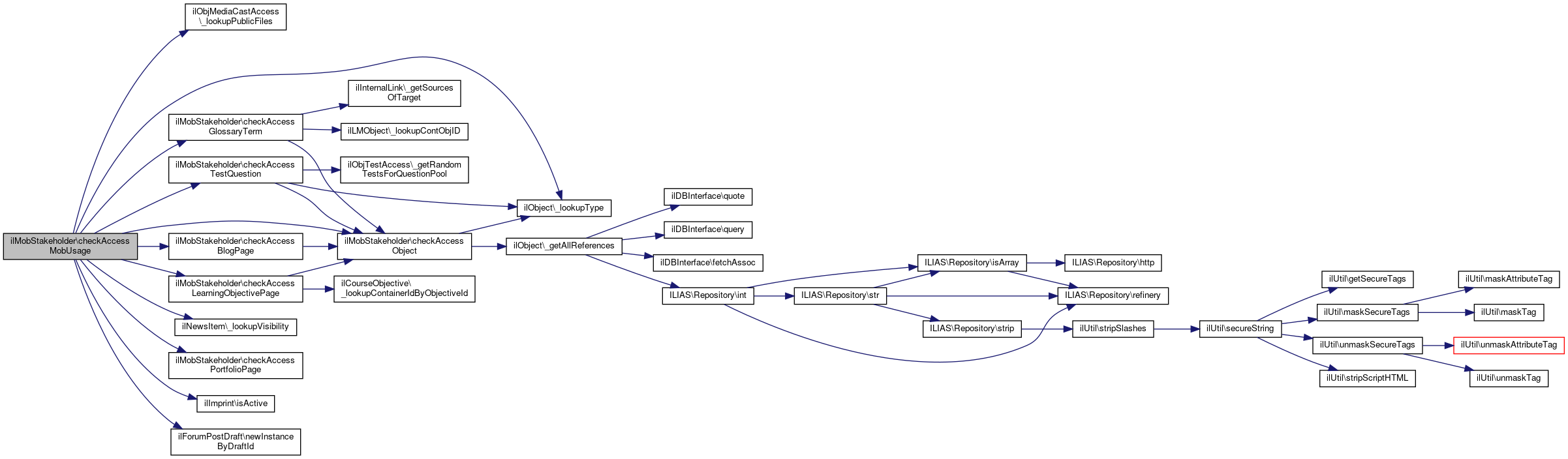
References ILIAS\ResourceStorage\Stakeholder\AbstractResourceStakeholder\$current_user, $user_id, ilObjMediaCastAccess\_lookupPublicFiles(), ilObject\_lookupType(), ilNewsItem\_lookupVisibility(), checkAccessBlogPage(), checkAccessGlossaryTerm(), checkAccessLearningObjectivePage(), checkAccessObject(), checkAccessPortfolioPage(), checkAccessTestQuestion(), ilImprint\isActive(), ilForumPostDraft\newInstanceByDraftId(), NEWS_PUBLIC, and SYSTEM_FOLDER_ID.

Referenced by canBeAccessedByCurrentUser().

91  : bool {
93 
94  switch ($usage['type']) {
95  case 'lm:pg':
96  if ($this->checkAccessObject($oid, 'lm')) {
97  return true;
98  }
99  break;
100 
101  case 'news':
102  // media objects in news (media casts)
103  if ($this->checkAccessObject($oid)) {
104  return true;
106  return true;
107  }
108  break;
109 
110  case 'frm~:html':
111  case 'exca~:html':
112  // $oid = userid
113  // foreach ($this->check_users as $user_id) {
114  if (ilObject::_lookupType($oid) === 'usr' && $oid == $user_id) {
115  return true;
116  }
117  // }
118  break;
119 
120  case 'frm~d:html':
121  $draft_id = $usage['id'];
122 
123  $oDraft = ilForumPostDraft::newInstanceByDraftId($draft_id);
124  if ($user_id == $oDraft->getPostAuthorId()) {
125  return true;
126  }
127  break;
128  case 'frm~h:html':
129  $history_id = $usage['id'];
130  $oHistoryDraft = new ilForumDraftsHistory($history_id);
131  $oDraft = ilForumPostDraft::newInstanceByDraftId($oHistoryDraft->getDraftId());
132  if ($user_id == $oDraft->getPostAuthorId()) {
133  return true;
134  }
135  break;
136  case 'qpl:pg':
137  case 'qpl:html':
138  // test questions
139  if ($this->checkAccessTestQuestion($oid, $usage['id'])) {
140  return true;
141  }
142  break;
143 
144  case 'term:pg':
145  // special check for glossary terms
146  if ($this->checkAccessGlossaryTerm($oid, $usage['id'])) {
147  return true;
148  }
149  break;
150 
151  case 'sahs:pg':
152  // check for scorm pages
153  if ($this->checkAccessObject($oid, 'sahs')) {
154  return true;
155  }
156  break;
157 
158  case 'prtf:pg':
159  // special check for portfolio pages
160  if ($this->checkAccessPortfolioPage($oid, $usage['id'])) {
161  return true;
162  }
163  break;
164 
165  case 'blp:pg':
166  // special check for blog pages
167  if ($this->checkAccessBlogPage($oid)) {
168  return true;
169  }
170  break;
171 
172  case 'lobj:pg':
173  // special check for learning objective pages
174  if ($this->checkAccessLearningObjectivePage($oid, $usage['id'])) {
175  return true;
176  }
177  break;
178 
179  case 'impr:pg':
180  return (ilImprint::isActive() || $this->checkAccessObject(SYSTEM_FOLDER_ID, 'adm'));
181 
182  case 'cstr:pg':
183  default:
184  // standard object check
185  if ($this->checkAccessObject($oid)) {
186  return true;
187  }
188  break;
189  }
190 
191  return false;
192  }
checkAccessPortfolioPage(int $obj_id, int $page_id)
Check access rights for portfolio pages.
checkAccessGlossaryTerm(int $obj_id, int $page_id)
Check access rights for glossary terms This checks also learning modules linking the term...
const SYSTEM_FOLDER_ID
Definition: constants.php:35
checkAccessBlogPage(int $obj_id)
Check access rights for blog pages.
checkAccessLearningObjectivePage(int $obj_id, int $page_id)
Class ilForumDraftHistory.
checkAccessTestQuestion(int $obj_id, int $usage_id=0)
Check access rights for a test question This checks also tests with random selection of questions...
const NEWS_PUBLIC
static _lookupVisibility(int $a_news_id)
Lookup News Visibility.
static newInstanceByDraftId(int $draft_id)
static _lookupType(int $id, bool $reference=false)
checkAccessObject(int $obj_id, string $obj_type='')
Check access rights for an object by its object id.
static isActive()
+ Here is the call graph for this function:
+ Here is the caller graph for this function:

◆ checkAccessObject()

ilMobStakeholder::checkAccessObject ( int  $obj_id,
string  $obj_type = '' 
)
protected

Check access rights for an object by its object id.

Definition at line 197 of file class.ilMobStakeholder.php.

References ILIAS\ResourceStorage\Stakeholder\AbstractResourceStakeholder\$current_user, $DIC, $ref_id, $user_id, ilObject\_getAllReferences(), and ilObject\_lookupType().

Referenced by checkAccessBlogPage(), checkAccessGlossaryTerm(), checkAccessLearningObjectivePage(), checkAccessMobUsage(), and checkAccessTestQuestion().

200  : bool {
201  global $DIC;
202 
203  $ilAccess = $DIC->access();
205 
206  if (!$obj_type) {
207  $obj_type = ilObject::_lookupType($obj_id);
208  }
209  $ref_ids = ilObject::_getAllReferences($obj_id);
210 
211  foreach ($ref_ids as $ref_id) {
212  // foreach ($this->check_users as $user_id) {
213  if ($ilAccess->checkAccessOfUser($user_id, "read", "view", $ref_id, $obj_type, $obj_id)) {
214  return true;
215  }
216  // }
217  }
218 
219  return false;
220  }
static _getAllReferences(int $id)
get all reference ids for object ID
$ref_id
Definition: ltiauth.php:66
global $DIC
Definition: shib_login.php:25
static _lookupType(int $id, bool $reference=false)
+ Here is the call graph for this function:
+ Here is the caller graph for this function:

◆ checkAccessPortfolioPage()

ilMobStakeholder::checkAccessPortfolioPage ( int  $obj_id,
int  $page_id 
)
protected

Check access rights for portfolio pages.

Parameters
int$obj_idobject id (glossary)
int$page_idpage id (definition)

Definition at line 309 of file class.ilMobStakeholder.php.

Referenced by checkAccessMobUsage().

312  : bool {
313  $access_handler = new ilPortfolioAccessHandler();
314  if ($access_handler->checkAccessOfUser($this->current_user, "read", "view", $obj_id, "prtf")) {
315  return true;
316  }
317 
318  return false;
319  }
Access handler for portfolio NOTE: This file needs to stay in the classes directory, WAC will be confused otherwise.
+ Here is the caller graph for this function:

◆ checkAccessTestQuestion()

ilMobStakeholder::checkAccessTestQuestion ( int  $obj_id,
int  $usage_id = 0 
)
protected

Check access rights for a test question This checks also tests with random selection of questions.

Parameters
int$obj_idobject id (question pool or test)

Definition at line 228 of file class.ilMobStakeholder.php.

References ilObjTestAccess\_getRandomTestsForQuestionPool(), ilObject\_lookupType(), and checkAccessObject().

Referenced by checkAccessMobUsage().

231  : bool {
232  // give access if direct usage is readable
233  if ($this->checkAccessObject($obj_id)) {
234  return true;
235  }
236 
237  $obj_type = ilObject::_lookupType($obj_id);
238  if ($obj_type == 'qpl') {
239  // give access if question pool is used by readable test
240  // for random selection of questions
242  foreach ($tests as $test_id) {
243  if ($this->checkAccessObject($test_id, 'tst')) {
244  return true;
245  }
246  }
247  }
248 
249  return false;
250  }
static _getRandomTestsForQuestionPool($qpl_id)
Get all tests using a question pool for random selection.
static _lookupType(int $id, bool $reference=false)
checkAccessObject(int $obj_id, string $obj_type='')
Check access rights for an object by its object id.
+ Here is the call graph for this function:
+ Here is the caller graph for this function:

◆ getId()

ilMobStakeholder::getId ( )
Returns
string not longer than 64 characters

Implements ILIAS\ResourceStorage\Stakeholder\ResourceStakeholder.

Definition at line 27 of file class.ilMobStakeholder.php.

27  : string
28  {
29  return 'mob';
30  }

◆ getLocationURIForResourceUsage()

ilMobStakeholder::getLocationURIForResourceUsage ( ResourceIdentification  $identification)

Implements ILIAS\ResourceStorage\Stakeholder\ResourceStakeholder.

Definition at line 360 of file class.ilMobStakeholder.php.

References $ref_id, ilObject\_getAllReferences(), initDB(), and resolveObjectId().

360  : ?string
361  {
362  $this->initDB();
363  $object_id = $this->resolveObjectId($identification);
364  if ($object_id !== null) {
365  $references = ilObject::_getAllReferences($object_id);
366  $ref_id = array_shift($references);
367 
368  return ilLink::_getLink($ref_id);
369  }
370  return null;
371  }
static _getAllReferences(int $id)
get all reference ids for object ID
$ref_id
Definition: ltiauth.php:66
resolveObjectId(ResourceIdentification $identification)
+ Here is the call graph for this function:

◆ getOwnerOfNewResources()

◆ initDB()

ilMobStakeholder::initDB ( )
private

Definition at line 386 of file class.ilMobStakeholder.php.

References $DIC.

Referenced by getLocationURIForResourceUsage(), and resolveObjectId().

386  : void
387  {
388  global $DIC;
389  if ($this->database === null) {
390  $this->database = $DIC->database();
391  }
392  }
global $DIC
Definition: shib_login.php:25
+ Here is the caller graph for this function:

◆ resolveObjectId()

ilMobStakeholder::resolveObjectId ( ResourceIdentification  $identification)
private

Definition at line 373 of file class.ilMobStakeholder.php.

References Vendor\Package\$d, $r, initDB(), and ILIAS\ResourceStorage\Identification\AbstractIdentification\serialize().

Referenced by canBeAccessedByCurrentUser(), and getLocationURIForResourceUsage().

373  : ?int
374  {
375  $this->initDB();
376  $r = $this->database->queryF(
377  "SELECT id FROM mob_data WHERE rid = %s;",
378  ['text'],
379  [$identification->serialize()]
380  );
381  $d = $this->database->fetchObject($r);
382 
383  return (isset($d->id) ? (int) $d->id : null);
384  }
$r
+ Here is the call graph for this function:
+ Here is the caller graph for this function:

◆ resourceHasBeenDeleted()

ilMobStakeholder::resourceHasBeenDeleted ( ResourceIdentification  $identification)
Returns
bool true: if the Stakeholder could handle the deletion; false: if the Stakeholder could not handle the deletion of the resource.

Implements ILIAS\ResourceStorage\Stakeholder\ResourceStakeholder.

Definition at line 353 of file class.ilMobStakeholder.php.

353  : bool
354  {
355  // at this place we could handle de deletion of a resource. not needed for instruction files IMO.
356 
357  return true;
358  }

Field Documentation

◆ $access

ilAccessHandler ilMobStakeholder::$access
protected

Definition at line 24 of file class.ilMobStakeholder.php.

◆ $database

ilDBInterface ilMobStakeholder::$database = null
protected

Definition at line 25 of file class.ilMobStakeholder.php.


The documentation for this class was generated from the following file: