ILIAS  release_10 Revision v10.1-43-ga1241a92c2f
ilObjMediaObject Class Reference
+ Inheritance diagram for ilObjMediaObject:
+ Collaboration diagram for ilObjMediaObject:

Public Member Functions

 __construct (int $a_id=0)
 
 delete ()
 
 addMediaItem (ilMediaItem $a_item)
 
getMediaItems ()
 
 getMediaItem (string $a_purpose)
 get item for media purpose More...
 
 removeMediaItem (string $a_purpose)
 
 removeAllMediaItems ()
 
 hasFullscreenItem ()
 
 hasPurposeItem (string $purpose)
 returns whether object has media item with specific purpose More...
 
 read ()
 
 setAlias (bool $a_is_alias)
 
 isAlias ()
 
 setOriginID (string $a_id)
 
 getOriginID ()
 
 create (bool $a_create_meta_data=false, bool $a_save_media_items=true, int $from_mob_id=0)
 
 update (bool $a_upload=false)
 
 createDirectory ()
 Create file directory of media object. More...
 
 getFilesOfDirectory (string $dir_path="")
 
 getXML (int $a_mode=IL_MODE_FULL, int $a_inst=0, bool $a_sign_locals=false, bool $offline=false)
 get MediaObject XLM Tag More...
 
 handleAmps (string $a_str)
 Replace "&" (if not an "&") with "&". More...
 
 exportXML (ilXmlWriter $a_xml_writer, int $a_inst=0)
 
 exportFiles (string $a_target_dir)
 export all media files of object to target directory note: target directory must be the export target directory, "/objects/il_<inst>_mob_<mob_id>/..." will be appended to this directory More...
 
 modifyExportIdentifier (string $a_tag, string $a_param, string $a_value)
 
 setContainsIntLink (bool $a_contains_link)
 content parser set this flag to true, if the media object contains internal links (this method should only be called by the import parser) More...
 
 containsIntLink ()
 returns true, if mob was marked as containing an intern link (via setContainsIntLink) (this method should only be called by the import parser) More...
 
 getUsages (bool $a_include_history=true)
 get all usages of current media object More...
 
 getDataDirectory ()
 
 addMediaItemFromLegacyUpload (string $purpose, string $tmp_name, string $name, int $resize_width=0, int $resize_height=0, bool $constrain_proportions=true, bool $deduce_size=false)
 
 addMediaItemFromUpload (string $purpose, UploadResult $result, string $upload_hash="",)
 
 addMediaItemFromLocalFile (string $purpose, string $tmp_name, string $name)
 
 replaceMediaItemFromUpload (string $purpose, UploadResult $result, string $upload_hash="",)
 
 uploadAdditionalFile (string $a_name, string $tmp_name, string $a_subdir="", string $a_mode="move_uploaded")
 Create new media object and update page in db and return new media object. More...
 
 addAdditionalFileFromUpload (UploadResult $result, string $subdir)
 
 uploadSrtFile (string $a_tmp_name, string $a_language, string $a_mode="move_uploaded")
 
 getSrtFiles (bool $vtt_only=false)
 
 makeThumbnail (string $source, string $thumbname,)
 Make thumbnail. More...
 
 removeAdditionalFile (string $a_file)
 
 getLinkedMediaObjects (array $a_ignore=[])
 Get all media objects linked in map areas of this media object. More...
 
 duplicate ()
 Duplicate media object, return new media object. More...
 
 uploadVideoPreviewPic (array $a_prevpic)
 
 getVideoPreviewPic (bool $a_filename_only=false)
 
 getMultiSrtUploadDir ()
 Get directory for multi srt upload. More...
 
 uploadMultipleSubtitleFile (array $a_file)
 Upload multi srt file. More...
 
 clearMultiSrtDirectory ()
 Clear multi srt directory. More...
 
 getMultiSrtFiles ()
 Get all srt files of srt multi upload. More...
 
 getExternalMetadata ()
 
 getStandardSrc ()
 
 getFullscreenSrc ()
 
- Public Member Functions inherited from ilObject
 getObjectProperties ()
 
 flushObjectProperties ()
 
 withReferences ()
 determines whether objects are referenced or not (got ref ids or not) More...
 
 processAutoRating ()
 
 read ()
 
 getId ()
 
 setId (int $id)
 
 setRefId (int $ref_id)
 
 getRefId ()
 
 getType ()
 
 setType (string $type)
 
 getPresentationTitle ()
 get presentation title Normally same as title Overwritten for sessions More...
 
 getTitle ()
 
 getUntranslatedTitle ()
 Get untranslated object title WebDAV needs to access the untranslated title of an object. More...
 
 setTitle (string $title)
 
 getDescription ()
 
 setDescription (string $description)
 
 getLongDescription ()
 get object long description (stored in object_description) More...
 
 getImportId ()
 
 setImportId (string $import_id)
 
 setOfflineStatus (bool $status)
 
 getOfflineStatus ()
 
 supportsOfflineHandling ()
 
 getOwner ()
 
 getOwnerName ()
 get full name of object owner More...
 
 setOwner (int $usr_id)
 
 getCreateDate ()
 Get create date in YYYY-MM-DD HH-MM-SS format. More...
 
 getLastUpdateDate ()
 Get last update date in YYYY-MM-DD HH-MM-SS format. More...
 
 create ()
 note: title, description and type should be set when this function is called More...
 
 update ()
 
 MDUpdateListener (string $element)
 Metadata update listener. More...
 
 createMetaData ()
 
 updateMetaData ()
 
 deleteMetaData ()
 
 updateOwner ()
 update owner of object in db More...
 
 putInTree (int $parent_ref_id)
 maybe this method should be in tree object!? More...
 
 setPermissions (int $parent_ref_id)
 
 setParentRolePermissions (int $parent_ref_id)
 Initialize the permissions of parent roles (local roles of categories, global roles...) This method is overwritten in e.g. More...
 
 createReference ()
 creates reference for object More...
 
 countReferences ()
 
 delete ()
 delete object or referenced object (in the case of a referenced object, object data is only deleted if last reference is deleted) This function removes an object entirely from system!! More...
 
 initDefaultRoles ()
 init default roles settings Purpose of this function is to create a local role folder and local roles, that are needed depending on the object type. More...
 
 applyDidacticTemplate (int $tpl_id)
 
 getXMLZip ()
 
 getHTMLDirectory ()
 
 appendCopyInfo (int $target_id, int $copy_id)
 Prepend Copy info if object with same name exists in that container. More...
 
 cloneDependencies (int $target_id, int $copy_id)
 Clone object dependencies. More...
 
 cloneMetaData (ilObject $target_obj)
 Copy meta data. More...
 
 selfOrParentWithRatingEnabled ()
 
 getPossibleSubObjects (bool $filter=true)
 get all possible sub objects of this type the object can decide which types of sub objects are possible jut in time overwrite if the decision distinguish from standard model More...
 

Static Public Member Functions

static _exists (int $id, bool $reference=false, ?string $type=null)
 
static _getDirectory (int $a_mob_id)
 Get absolute directory. More...
 
static _getRelativeDirectory (int $a_mob_id)
 Get relative (to webspace dir) directory. More...
 
static _getURL (int $a_mob_id)
 get directory for files of media object More...
 
static _lookupItemPath (int $a_mob_id, bool $a_url_encode=false, bool $a_web=true, string $a_purpose="")
 Get path for item with specific purpose. More...
 
static _deleteAllUsages (string $a_type, int $a_id, ?int $a_usage_hist_nr=0, string $a_lang="-")
 
static _getMobsOfObject (string $a_type, int $a_id, int $a_usage_hist_nr=0, string $a_lang="-")
 
static _saveUsage (int $a_mob_id, string $a_type, int $a_id, int $a_usage_hist_nr=0, string $a_lang="-")
 Save usage of mob within another container (e.g. More...
 
static _removeUsage (int $a_mob_id, string $a_type, int $a_id, int $a_usage_hist_nr=0, string $a_lang="-")
 Remove usage of mob in another container. More...
 
static lookupUsages (int $a_id, bool $a_include_history=true)
 Lookup usages of media object. More...
 
static getParentObjectIdForUsage (array $a_usage, bool $a_include_all_access_obj_ids=false)
 Get's the repository object ID of a parent object, if possible see ilWebAccessChecker. More...
 
static _resizeImage (string $a_file, int $a_width, int $a_height, bool $a_constrain_prop=false)
 Resize image and return new image file ("_width_height" string appended) More...
 
static getMimeType (string $a_file, bool $a_external=false)
 get mime type for file More...
 
static _determineWidthHeight (string $a_format, string $a_type, string $a_file, string $a_reference, bool $a_constrain_proportions, bool $a_use_original, ?int $a_user_width=null, ?int $a_user_height=null)
 
static _saveTempFileAsMediaObject (string $name, string $tmp_name, bool $upload=true)
 
static isTypeAllowed (string $a_type)
 
static fixFilename (string $a_name)
 Fix filename of uploaded file. More...
 
static renameExecutables (string $a_dir)
 
- Static Public Member Functions inherited from ilObject
static _lookupObjIdByImportId (string $import_id)
 Get (latest) object id for an import id. More...
 
static _lookupImportId (int $obj_id)
 
static _lookupOwnerName (int $owner_id)
 Lookup owner name for owner id. More...
 
static _getIdForImportId (string $import_id)
 
static _getAllReferences (int $id)
 get all reference ids for object ID More...
 
static _lookupTitle (int $obj_id)
 
static lookupOfflineStatus (int $obj_id)
 Lookup offline status using objectDataCache. More...
 
static _lookupOwner (int $obj_id)
 Lookup owner user ID for object ID. More...
 
static _getIdsForTitle (string $title, string $type='', bool $partial_match=false)
 
static _lookupDescription (int $obj_id)
 
static _lookupLastUpdate (int $obj_id, bool $formatted=false)
 
static _getLastUpdateOfObjects (array $obj_ids)
 
static _lookupObjId (int $ref_id)
 
static _setDeletedDate (int $ref_id, int $deleted_by)
 
static setDeletedDates (array $ref_ids, int $user_id)
 
static _resetDeletedDate (int $ref_id)
 
static _lookupDeletedDate (int $ref_id)
 
static _writeTitle (int $obj_id, string $title)
 write title to db (static) More...
 
static _writeDescription (int $obj_id, string $desc)
 write description to db (static) More...
 
static _writeImportId (int $obj_id, string $import_id)
 write import id to db (static) More...
 
static _lookupType (int $id, bool $reference=false)
 
static _isInTrash (int $ref_id)
 
static _hasUntrashedReference (int $obj_id)
 checks whether an object has at least one reference that is not in trash More...
 
static _lookupObjectId (int $ref_id)
 
static _getObjectsDataForType (string $type, bool $omit_trash=false)
 get all objects of a certain type More...
 
static _exists (int $id, bool $reference=false, ?string $type=null)
 checks if an object exists in object_data More...
 
static _getObjectsByType (string $obj_type="", int $owner=null)
 
static _prepareCloneSelection (array $ref_ids, string $new_type, bool $show_path=true)
 Prepare copy wizard object selection. More...
 
static getIconForType (string $type)
 
static _getIcon (int $obj_id=0, string $size="big", string $type="", bool $offline=false)
 Get icon for repository item. More...
 
static collectDeletionDependencies (array &$deps, int $ref_id, int $obj_id, string $type, int $depth=0)
 Collect deletion dependencies. More...
 
static getDeletionDependencies (int $obj_id)
 Get deletion dependencies. More...
 
static getLongDescriptions (array $obj_ids)
 
static getAllOwnedRepositoryObjects (int $user_id)
 
static fixMissingTitles ($type, array &$obj_title_map)
 Try to fix missing object titles. More...
 
static _lookupCreationDate (int $obj_id)
 
static _getObjectTypeIdByTitle (string $type, \ilDBInterface $ilDB=null)
 

Data Fields

const DEFAULT_PREVIEW_SIZE = 80
 
bool $is_alias
 
string $origin_id
 
array $media_items
 
bool $contains_int_link
 
- Data Fields inherited from ilObject
const TITLE_LENGTH = 255
 
const DESC_LENGTH = 128
 
const LONG_DESC_LENGTH = 4000
 
const TABLE_OBJECT_DATA = "object_data"
 
array $objectList
 
string $untranslatedTitle
 

Protected Member Functions

 beforeMDUpdateListener (string $a_element)
 
 beforeCreateMetaData ()
 
 beforeUpdateMetaData ()
 
 beforeDeleteMetaData ()
 
 escapeProperty (string $a_value)
 Escape property (e.g. More...
 
 getLocationSrc (string $purpose)
 
- Protected Member Functions inherited from ilObject
 doMDUpdateListener (string $a_element)
 
 beforeMDUpdateListener (string $a_element)
 
 doCreateMetaData ()
 
 beforeCreateMetaData ()
 
 doUpdateMetaData ()
 
 beforeUpdateMetaData ()
 
 doDeleteMetaData ()
 
 beforeDeleteMetaData ()
 
 handleAutoRating ()
 
 hasAutoRating ()
 

Static Protected Member Functions

static handleQuotaUpdate (ilObjMediaObject $a_mob)
 

Protected Attributes

ThumbsManager $thumbs
 
MediaObjectManager $manager
 
InternalDomainService $domain
 
ilObjUser $user
 
- Protected Attributes inherited from ilObject
ilLogger $obj_log
 
ILIAS $ilias
 
ilObjectDefinition $obj_definition
 
ilDBInterface $db
 
ilLogger $log
 
ilErrorHandling $error
 
ilTree $tree
 
ilAppEventHandler $app_event_handler
 
ilRbacAdmin $rbac_admin
 
ilRbacReview $rbac_review
 
ilObjUser $user
 
ilLanguage $lng
 
LOMServices $lom_services
 
bool $call_by_reference
 
int $max_title = self::TITLE_LENGTH
 
int $max_desc = self::DESC_LENGTH
 
bool $add_dots = true
 
int $ref_id = null
 
string $type = ""
 
string $title = ""
 
string $desc = ""
 
string $long_desc = ""
 
int $owner = 0
 
string $create_date = ""
 
string $last_update = ""
 
string $import_id = ""
 
bool $register = false
 

Private Attributes

LegacyImages $image_converter
 

Detailed Description

Author
Alexander Killing killi.nosp@m.ng@l.nosp@m.eifos.nosp@m..de

Definition at line 36 of file class.ilObjMediaObject.php.

Constructor & Destructor Documentation

◆ __construct()

ilObjMediaObject::__construct ( int  $a_id = 0)

Definition at line 49 of file class.ilObjMediaObject.php.

References $DIC, ILIAS\GlobalScreen\Provider\__construct(), ILIAS\Repository\lng(), and ILIAS\Repository\user().

51  {
52  global $DIC;
53 
54  $this->user = $DIC->user();
55  $this->app_event_handler = $DIC["ilAppEventHandler"];
56  $this->lng = $DIC->language();
57  $this->is_alias = false;
58  $this->media_items = array();
59  $this->contains_int_link = false;
60  $this->type = "mob";
61  parent::__construct($a_id, false);
62  $this->image_converter = $DIC->fileConverters()->legacyImages();
63  $this->domain = $DIC->mediaObjects()->internal()->domain();
64  $this->manager = $this->domain->mediaObject();
65  $this->thumbs = $this->domain->thumbs();
66  }
global $DIC
Definition: shib_login.php:25
__construct(Container $dic, ilPlugin $plugin)
+ Here is the call graph for this function:

Member Function Documentation

◆ _deleteAllUsages()

static ilObjMediaObject::_deleteAllUsages ( string  $a_type,
int  $a_id,
?int  $a_usage_hist_nr = 0,
string  $a_lang = "-" 
)
static

Definition at line 772 of file class.ilObjMediaObject.php.

References $DIC, $ilDB, and $q.

Referenced by ilPCMediaObject\beforePageDelete(), ilPageObject\delete(), and ilPCMediaObject\saveMobUsage().

777  : void {
778  global $DIC;
779 
780  $ilDB = $DIC->database();
781 
782  $and_hist = "";
783  if (!is_null($a_usage_hist_nr)) {
784  $and_hist = " AND usage_hist_nr = " . $ilDB->quote($a_usage_hist_nr, "integer");
785  }
786 
787  $mob_ids = array();
788  $set = $ilDB->query("SELECT id FROM mob_usage" .
789  " WHERE usage_type = " . $ilDB->quote($a_type, "text") .
790  " AND usage_id = " . $ilDB->quote($a_id, "integer") .
791  " AND usage_lang = " . $ilDB->quote($a_lang, "text") .
792  $and_hist);
793  while ($row = $ilDB->fetchAssoc($set)) {
794  $mob_ids[] = $row["id"];
795  }
796 
797  $q = "DELETE FROM mob_usage WHERE usage_type = " .
798  $ilDB->quote($a_type, "text") .
799  " AND usage_id= " . $ilDB->quote($a_id, "integer") .
800  " AND usage_lang = " . $ilDB->quote($a_lang, "text") .
801  $and_hist;
802  $ilDB->manipulate($q);
803 
804  foreach ($mob_ids as $mob_id) {
805  self::handleQuotaUpdate(new self($mob_id));
806  }
807  }
global $DIC
Definition: shib_login.php:25
$q
Definition: shib_logout.php:18
+ Here is the caller graph for this function:

◆ _determineWidthHeight()

static ilObjMediaObject::_determineWidthHeight ( string  $a_format,
string  $a_type,
string  $a_file,
string  $a_reference,
bool  $a_constrain_proportions,
bool  $a_use_original,
?int  $a_user_width = null,
?int  $a_user_height = null 
)
static

Definition at line 1242 of file class.ilObjMediaObject.php.

References $DIC, ilObject\$lng, $r, ilUtil\deducibleSize(), ilMediaImageUtil\getImageSize(), ILIAS\Repository\int(), and ilLanguage\txt().

Referenced by ilObjMediaObjectGUI\savePropertiesObject().

1251  : array {
1252  global $DIC;
1253 
1254  $lng = $DIC->language();
1255  $size = [];
1256  $wr = 0;
1257  $hr = 0;
1258  $width = 0;
1259  $height = 0;
1260 
1261  // determine width and height of known image types
1262  //$width = 640;
1263  //$height = 360;
1264  $info = "";
1265 
1266  /*
1267  if ($a_format == "audio/mpeg") {
1268  $width = 300;
1269  $height = 20;
1270  }*/
1271 
1272  if (ilUtil::deducibleSize($a_format)) {
1273  if ($a_type == "File") {
1274  $size = ilMediaImageUtil::getImageSize($a_file);
1275  } else {
1276  $size = ilMediaImageUtil::getImageSize($a_reference);
1277  }
1278  }
1279 
1280  if (!isset($size[0])) {
1281  $size[0] = 0;
1282  }
1283  if (!isset($size[1])) {
1284  $size[1] = 0;
1285  }
1286 
1287  if ($a_use_original) {
1288  if ($size[0] > 0 && $size[1] > 0) {
1289  //$width = $size[0];
1290  //$height = $size[1];
1291  $width = "";
1292  $height = "";
1293  } else {
1294  $info = $lng->txt("cont_could_not_determine_resource_size");
1295  }
1296  } else {
1297  $w = $a_user_width;
1298  $h = $a_user_height;
1299  $width = $w;
1300  $height = $h;
1301  //echo "<br>C-$width-$height-";
1302  if (ilUtil::deducibleSize($a_format) && $a_constrain_proportions) {
1303  if ($size[0] > 0 && $size[1] > 0) {
1304  if ($w > 0) {
1305  $wr = $size[0] / $w;
1306  }
1307  if ($h > 0) {
1308  $hr = $size[1] / $h;
1309  }
1310  //echo "<br>+".$wr."+".$size[0]."+".$w."+";
1311  //echo "<br>+".$hr."+".$size[1]."+".$h."+";
1312  $r = max($wr, $hr);
1313  if ($r > 0) {
1314  $width = (int) round($size[0] / $r);
1315  $height = (int) round($size[1] / $r);
1316  }
1317  }
1318  }
1319  //echo "<br>D-$width-$height-";
1320  }
1321  //echo "<br>E-$width-$height-";
1322 
1323  if ($width == 0 && is_null($a_user_width)) {
1324  $width = "";
1325  }
1326  if ($height == 0 && is_null($a_user_height)) {
1327  $height = "";
1328  }
1329  return array("width" => $width, "height" => $height, "info" => $info);
1330  }
txt(string $a_topic, string $a_default_lang_fallback_mod="")
gets the text for a given topic if the topic is not in the list, the topic itself with "-" will be re...
ilLanguage $lng
global $DIC
Definition: shib_login.php:25
static deducibleSize(string $a_mime)
checks if mime type is provided by getimagesize()
static getImageSize(string $a_location)
Get image size from location.
$r
+ Here is the call graph for this function:
+ Here is the caller graph for this function:

◆ _exists()

static ilObjMediaObject::_exists ( int  $id,
bool  $reference = false,
?string  $type = null 
)
static

Definition at line 68 of file class.ilObjMediaObject.php.

References ilInternalLink\_extractObjIdOfTarget(), and ilObject\_lookupType().

Referenced by ilRTE\_cleanupMediaObjectUsage(), ilInternalLink\_exists(), ilRTE\_getMediaObjects(), assQuestionExport\addQTIMaterial(), ilObjTest\addQTIMaterial(), ilObjForumGUI\createThread(), assQuestion\delete(), ilForumDraftsHistory\deleteMobs(), ilForumPostDraft\deleteMobsOfDraft(), ilObjForumGUI\deleteMobsOfDraft(), ilForum\deletePost(), ilObjTest\deleteTest(), ilQuestionpoolExport\exportXHTMLMediaObjects(), ILIAS\Test\ExportImport\Export\exportXHTMLMediaObjects(), ilObjQuestionPool\exportXMLMediaObjects(), ilObjTest\exportXMLMediaObjects(), ilObjForumGUI\savePostObject(), ilForumXMLWriter\start(), ilExSubmissionTextGUI\updateAssignmentTextObject(), and ilObjForumGUI\viewThreadObject().

72  : bool {
73  if (is_int(strpos($id, "_"))) {
75  }
76 
77  if (parent::_exists($id) && ilObject::_lookupType($id) === "mob") {
78  return true;
79  }
80  return false;
81  }
$id
plugin.php for ilComponentBuildPluginInfoObjectiveTest::testAddPlugins
Definition: plugin.php:24
static _lookupType(int $id, bool $reference=false)
+ Here is the call graph for this function:
+ Here is the caller graph for this function:

◆ _getDirectory()

◆ _getMobsOfObject()

static ilObjMediaObject::_getMobsOfObject ( string  $a_type,
int  $a_id,
int  $a_usage_hist_nr = 0,
string  $a_lang = "-" 
)
static
Returns
int[]

Definition at line 812 of file class.ilObjMediaObject.php.

References $DIC, $ilDB, $q, ilObject\_lookupType(), and ILIAS\Repository\int().

Referenced by ilRTE\_cleanupMediaObjectUsage(), SurveyQuestion\addMaterialTag(), ilObjSurvey\addMaterialTag(), assQuestionExport\addQTIMaterial(), ilObjTest\addQTIMaterial(), ilPCMediaObject\afterPageUpdate(), ilPCMediaObject\beforePageDelete(), assQuestion\cloneXHTMLMediaObjectsOfQuestion(), ilCOPageHTMLExport\collectPageElements(), SurveyQuestion\copyXHTMLMediaObjectsOfQuestion(), ilObjForumGUI\createThread(), SurveyQuestion\delete(), assQuestion\delete(), ilPageObject\delete(), ilForumDraftsHistory\deleteMobs(), ilForumPostDraft\deleteMobsOfDraft(), ilObjForumGUI\deleteMobsOfDraft(), ilForum\deletePost(), ilObjSurvey\deleteSurveyRecord(), ilObjTest\deleteTest(), ilForumAutoSaveAsyncDraftAction\executeAndGetResponseObject(), ilSurveyExport\exportXHTMLMediaObjects(), ilQuestionpoolExport\exportXHTMLMediaObjects(), ILIAS\Test\ExportImport\Export\exportXHTMLMediaObjects(), ilPageObject\getLastUpdateOfIncludedElements(), ilLMMultiSrt\getMobIds(), ilMepMultiSrt\getMobIds(), ilSoapUtils\getMobsOfObject(), ilCOPageExporter\getXmlExportHeadDependencies(), ilTestExporter\getXmlExportHeadDependencies(), ilPCMediaObject\modifyPageContentPostXsl(), ilForumUtil\moveMediaObjects(), ilObjForumGUI\publishDraftObject(), ILIAS\COPage\PC\MediaObject\MediaObjectManager\resolveMediaAliases(), ilObjForumGUI\savePostObject(), ilForumXMLWriter\start(), assOrderingHorizontal\toJSON(), assTextSubset\toJSON(), assMultipleChoice\toJSON(), assSingleChoice\toJSON(), assLongMenu\toJSON(), assKprimChoice\toJSON(), assErrorText\toJSON(), assOrderingQuestion\toJSON(), assMatchingQuestion\toJSON(), assClozeTest\toJSON(), ilObjForumGUI\updateDraftObject(), and ilObjForumGUI\viewThreadObject().

817  : array {
818  global $DIC;
819 
820  $ilDB = $DIC->database();
821 
822  $lstr = "";
823  if ($a_lang != "") {
824  $lstr = " AND usage_lang = " . $ilDB->quote($a_lang, "text");
825  }
826  $hist_str = "";
827  if ($a_usage_hist_nr > 0) {
828  $hist_str = " AND usage_hist_nr = " . $ilDB->quote($a_usage_hist_nr, "integer");
829  }
830 
831  $q = "SELECT * FROM mob_usage WHERE " .
832  "usage_type = " . $ilDB->quote($a_type, "text") . " AND " .
833  "usage_id = " . $ilDB->quote($a_id, "integer") .
834  $lstr . $hist_str;
835  $mobs = array();
836  $mob_set = $ilDB->query($q);
837  while ($mob_rec = $ilDB->fetchAssoc($mob_set)) {
838  $mob_id = (int) $mob_rec['id'];
839  if (ilObject::_lookupType($mob_id) === "mob") {
840  $mobs[$mob_id] = $mob_id;
841  }
842  }
843 
844  return $mobs;
845  }
global $DIC
Definition: shib_login.php:25
$q
Definition: shib_logout.php:18
static _lookupType(int $id, bool $reference=false)
+ Here is the call graph for this function:
+ Here is the caller graph for this function:

◆ _getRelativeDirectory()

static ilObjMediaObject::_getRelativeDirectory ( int  $a_mob_id)
static

Get relative (to webspace dir) directory.

Definition at line 385 of file class.ilObjMediaObject.php.

385  : string
386  {
387  return "mobs/mm_" . $a_mob_id;
388  }

◆ _getURL()

static ilObjMediaObject::_getURL ( int  $a_mob_id)
static

get directory for files of media object

Definition at line 393 of file class.ilObjMediaObject.php.

References ilUtil\getHtmlPath(), and ilFileUtils\getWebspaceDir().

Referenced by ilDclMobRecordRepresentation\getHTML(), and ILIAS\MediaObjects\MediaObjectManager\getLocalSrc().

395  : string {
396  return ilUtil::getHtmlPath(ilFileUtils::getWebspaceDir() . "/mobs/mm_" . $a_mob_id);
397  }
static getWebspaceDir(string $mode="filesystem")
get webspace directory
static getHtmlPath(string $relative_path)
get url of path
+ Here is the call graph for this function:
+ Here is the caller graph for this function:

◆ _lookupItemPath()

static ilObjMediaObject::_lookupItemPath ( int  $a_mob_id,
bool  $a_url_encode = false,
bool  $a_web = true,
string  $a_purpose = "" 
)
static

Get path for item with specific purpose.

Definition at line 402 of file class.ilObjMediaObject.php.

References $location, $path, ilMediaItem\_lookupLocationForMobId(), and CLIENT_ID.

Referenced by ilObjectFeedWriter\__construct(), ilMediaCastTableGUI\fillRow(), ilMediaCastManageTableGUI\fillRow(), and ilMediaCastManageTableGUI\getRows().

407  : string {
408  if ($a_purpose == "") {
409  $a_purpose = "Standard";
410  }
411  $location = ilMediaItem::_lookupLocationForMobId($a_mob_id, $a_purpose);
412  if (preg_match("/https?\:/i", $location)) {
413  return $location;
414  }
415 
416  if ($a_url_encode) {
417  $location = rawurlencode($location);
418  }
419 
420  $path = ($a_web)
421  ? ILIAS_HTTP_PATH
422  : ".";
423 
424  return $path . "/public/data/" . CLIENT_ID . "/mobs/mm_" . $a_mob_id . "/" . $location;
425  }
static _lookupLocationForMobId(int $a_mob_id, string $a_purpose)
$location
This file is part of ILIAS, a powerful learning management system published by ILIAS open source e-Le...
Definition: buildRTE.php:22
$path
Definition: ltiservices.php:30
const CLIENT_ID
Definition: constants.php:41
+ Here is the call graph for this function:
+ Here is the caller graph for this function:

◆ _removeUsage()

static ilObjMediaObject::_removeUsage ( int  $a_mob_id,
string  $a_type,
int  $a_id,
int  $a_usage_hist_nr = 0,
string  $a_lang = "-" 
)
static

Remove usage of mob in another container.

Definition at line 879 of file class.ilObjMediaObject.php.

References $DIC, $ilDB, and $q.

Referenced by ilRTE\_cleanupMediaObjectUsage(), ilObjForumGUI\createThread(), SurveyQuestion\delete(), assQuestion\delete(), ilForumDraftsHistory\deleteMobs(), ilForumPostDraft\deleteMobsOfDraft(), ilObjForumGUI\deleteMobsOfDraft(), ilForum\deletePost(), ilObjSurvey\deleteSurveyRecord(), ilObjTest\deleteTest(), ilForumAutoSaveAsyncDraftAction\handleMedia(), ilForumUtil\moveMediaObjects(), ilObjForumGUI\publishDraftObject(), ilDclMobRecordFieldModel\removeData(), ilObjForumGUI\savePostObject(), ilExSubmissionTextGUI\updateAssignmentTextObject(), ilObjForumGUI\updateDraftObject(), and ilObjForumGUI\viewThreadObject().

885  : void {
886  global $DIC;
887 
888  $ilDB = $DIC->database();
889 
890  $q = "DELETE FROM mob_usage WHERE " .
891  " id = " . $ilDB->quote($a_mob_id, "integer") . " AND " .
892  " usage_type = " . $ilDB->quote($a_type, "text") . " AND " .
893  " usage_id = " . $ilDB->quote($a_id, "integer") . " AND " .
894  " usage_lang = " . $ilDB->quote($a_lang, "text") . " AND " .
895  " usage_hist_nr = " . $ilDB->quote($a_usage_hist_nr, "integer");
896  $ilDB->manipulate($q);
897 
898  self::handleQuotaUpdate(new self($a_mob_id));
899  }
global $DIC
Definition: shib_login.php:25
$q
Definition: shib_logout.php:18
+ Here is the caller graph for this function:

◆ _resizeImage()

static ilObjMediaObject::_resizeImage ( string  $a_file,
int  $a_width,
int  $a_height,
bool  $a_constrain_prop = false 
)
static

Resize image and return new image file ("_width_height" string appended)

Definition at line 1199 of file class.ilObjMediaObject.php.

References $DIC, and $location.

Referenced by ilObjMediaObjectGUI\resizeImagesObject(), ilObjMediaObjectGUI\savePropertiesObject(), and ilObjMediaObjectGUI\setObjectPerCreationForm().

1204  : string {
1205  global $DIC;
1206  $file_path = pathinfo($a_file);
1207  $location = substr($file_path["basename"], 0, strlen($file_path["basename"]) -
1208  strlen($file_path["extension"]) - 1) . "_" .
1209  $a_width . "_" .
1210  $a_height . "." . $file_path["extension"];
1211  $target_file = $file_path["dirname"] . "/" .
1212  $location;
1213 
1214  $returned_target_file = $DIC->fileConverters()
1215  ->legacyImages()
1216  ->resizeToFixedSize(
1217  $a_file,
1218  $target_file,
1219  $a_width,
1220  $a_height,
1221  $a_constrain_prop
1222  );
1223 
1224  if ($returned_target_file !== $target_file) {
1225  throw new RuntimeException('Could not resize image');
1226  }
1227 
1228  return $location;
1229  }
$location
This file is part of ILIAS, a powerful learning management system published by ILIAS open source e-Le...
Definition: buildRTE.php:22
global $DIC
Definition: shib_login.php:25
+ Here is the caller graph for this function:

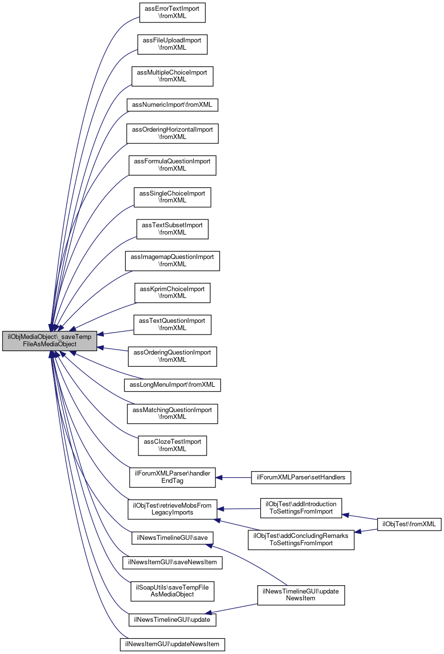
◆ _saveTempFileAsMediaObject()

static ilObjMediaObject::_saveTempFileAsMediaObject ( string  $name,
string  $tmp_name,
bool  $upload = true 
)
static
Deprecated:
  • for upload cases use $media_object->addMediaItemFrom(Legacy)Upload
  • imports must use the dependency mechanism

Definition at line 1342 of file class.ilObjMediaObject.php.

References _getDirectory().

Referenced by assErrorTextImport\fromXML(), assFileUploadImport\fromXML(), assMultipleChoiceImport\fromXML(), assNumericImport\fromXML(), assOrderingHorizontalImport\fromXML(), assFormulaQuestionImport\fromXML(), assSingleChoiceImport\fromXML(), assTextSubsetImport\fromXML(), assImagemapQuestionImport\fromXML(), assKprimChoiceImport\fromXML(), assTextQuestionImport\fromXML(), assOrderingQuestionImport\fromXML(), assLongMenuImport\fromXML(), assMatchingQuestionImport\fromXML(), assClozeTestImport\fromXML(), ilForumXMLParser\handlerEndTag(), ilObjTest\retrieveMobsFromLegacyImports(), ilNewsTimelineGUI\save(), ilNewsItemGUI\saveNewsItem(), ilSoapUtils\saveTempFileAsMediaObject(), ilNewsTimelineGUI\update(), and ilNewsItemGUI\updateNewsItem().

1346  : ilObjMediaObject {
1347  // create dummy object in db (we need an id)
1348  $media_object = new ilObjMediaObject();
1349  $media_object->setTitle($name);
1350  $media_object->setDescription("");
1351  $media_object->create();
1352 
1353  // determine and create mob directory, move uploaded file to directory
1354  $media_object->createDirectory();
1355  $mob_dir = ilObjMediaObject::_getDirectory($media_object->getId());
1356 
1357  $file = $mob_dir . "/" . $name;
1358  if ($upload) {
1359  $media_item = $media_object->addMediaItemFromLegacyUpload(
1360  "Standard",
1361  $tmp_name,
1362  $name,
1363  0,
1364  0,
1365  true,
1366  true
1367  );
1368  } else {
1369  $media_item = $media_object->addMediaItemFromLocalFile(
1370  "Standard",
1371  $tmp_name,
1372  $name
1373  );
1374  /*
1375  $media_item = new ilMediaItem();
1376  $media_object->addMediaItem($media_item);
1377  $media_item->setPurpose("Standard");
1378 
1379  copy($tmp_name, $file);
1380  // get mime type
1381  $format = ilObjMediaObject::getMimeType($file);
1382  $media_item->setFormat($format);
1383  $location = $name;
1384  $media_item->setLocation($location);
1385  $media_item->setLocationType("LocalFile");*/
1386  }
1387 
1388  // set real meta and object data
1389  $media_object->setTitle($name);
1390  $media_object->setDescription($media_item->getFormat());
1391  $media_item->setHAlign("Left");
1392 
1393  /*
1394  self::renameExecutables($mob_dir);
1395  ilMediaSvgSanitizer::sanitizeDir($mob_dir); // see #20339
1396  */
1397 
1398  $media_object->update();
1399 
1400  return $media_object;
1401  }
static _getDirectory(int $a_mob_id)
Get absolute directory.
+ Here is the call graph for this function:
+ Here is the caller graph for this function:

◆ _saveUsage()

static ilObjMediaObject::_saveUsage ( int  $a_mob_id,
string  $a_type,
int  $a_id,
int  $a_usage_hist_nr = 0,
string  $a_lang = "-" 
)
static

Save usage of mob within another container (e.g.

page)

Definition at line 850 of file class.ilObjMediaObject.php.

References $DIC, and $ilDB.

Referenced by ilRTE\_cleanupMediaObjectUsage(), assQuestion\cloneXHTMLMediaObjectsOfQuestion(), SurveyQuestion\copyXHTMLMediaObjectsOfQuestion(), ilObjForumGUI\createThread(), ilDataCollectionDataSet\escapeArray(), assErrorTextImport\fromXML(), assFileUploadImport\fromXML(), assFormulaQuestionImport\fromXML(), assImagemapQuestionImport\fromXML(), assMultipleChoiceImport\fromXML(), assNumericImport\fromXML(), assOrderingHorizontalImport\fromXML(), assSingleChoiceImport\fromXML(), assTextSubsetImport\fromXML(), assKprimChoiceImport\fromXML(), assOrderingQuestionImport\fromXML(), assTextQuestionImport\fromXML(), assLongMenuImport\fromXML(), assMatchingQuestionImport\fromXML(), ilForumAutoSaveAsyncDraftAction\handleMedia(), ilForumXMLParser\handlerEndTag(), ilForumUtil\moveMediaObjects(), ilDclMobRecordFieldModel\parseValue(), ilObjForumGUI\publishDraftObject(), ilObjTest\replaceMobsInPageImports(), ilObjTest\retrieveMobsFromLegacyImports(), ilForumUtil\saveMediaObjects(), ilPCMediaObject\saveMobUsage(), ilExSubmissionTextGUI\updateAssignmentTextObject(), and ilObjForumGUI\updateDraftObject().

856  : void {
857  global $DIC;
858 
859  $ilDB = $DIC->database();
860 
861  $ilDB->replace(
862  "mob_usage",
863  array(
864  "id" => array("integer", $a_mob_id),
865  "usage_type" => array("text", $a_type),
866  "usage_id" => array("integer", $a_id),
867  "usage_lang" => array("text", $a_lang),
868  "usage_hist_nr" => array("integer", $a_usage_hist_nr)
869  ),
870  array()
871  );
872 
873  self::handleQuotaUpdate(new self($a_mob_id));
874  }
global $DIC
Definition: shib_login.php:25
+ Here is the caller graph for this function:

◆ addAdditionalFileFromUpload()

ilObjMediaObject::addAdditionalFileFromUpload ( UploadResult  $result,
string  $subdir 
)

Definition at line 1552 of file class.ilObjMediaObject.php.

References ilObject\getId().

Referenced by ILIAS\COPage\PC\InteractiveImage\IIMManager\handleOverlayUpload().

1555  : void {
1556  $this->manager->addFileFromUpload(
1557  $this->getId(),
1558  $result,
1559  $subdir
1560  );
1561  }
+ Here is the call graph for this function:
+ Here is the caller graph for this function:

◆ addMediaItem()

ilObjMediaObject::addMediaItem ( ilMediaItem  $a_item)

Definition at line 185 of file class.ilObjMediaObject.php.

Referenced by ilMediaItem\_getMediaItemsOfMOb(), addMediaItemFromLegacyUpload(), addMediaItemFromLocalFile(), addMediaItemFromUpload(), ilObjMediaCastGUI\createMediaItemForPurpose(), and ilObjMediaObjectGUI\setObjectPerCreationForm().

187  : void {
188  $this->media_items[] = $a_item;
189  }
+ Here is the caller graph for this function:

◆ addMediaItemFromLegacyUpload()

ilObjMediaObject::addMediaItemFromLegacyUpload ( string  $purpose,
string  $tmp_name,
string  $name,
int  $resize_width = 0,
int  $resize_height = 0,
bool  $constrain_proportions = true,
bool  $deduce_size = false 
)

Definition at line 1403 of file class.ilObjMediaObject.php.

References $location, addMediaItem(), and ilObject\getId().

Referenced by ilObjMediaObjectGUI\setObjectPerCreationForm().

1411  : \ilMediaItem {
1412  $media_item = new ilMediaItem();
1413  $this->addMediaItem($media_item);
1414  $media_item->setPurpose($purpose);
1415  //$location = self::fixFilename($_FILES[$upload_name]['name']);
1416  $location = $name;
1417  $this->manager->addFileFromLegacyUpload($this->getId(), $tmp_name);
1418 
1419  // get mime type
1420  $format = self::getMimeType($location, true);
1421 
1422  // resize standard images
1423  if ($resize_width > 0 && $resize_height > 0 && is_int(strpos($format, "image"))) {
1424  /*
1425  $location = ilObjMediaObject::_resizeImage(
1426  $file,
1427  $resize_width,
1428  $resize_height,
1429  $constrain_proportions
1430  );*/
1431  }
1432 
1433  if ($deduce_size) {
1434  /*
1435  if (ilUtil::deducibleSize($format)) {
1436  $size = ilMediaImageUtil::getImageSize($file);
1437  $media_item->setWidth($size[0]);
1438  $media_item->setHeight($size[1]);
1439  }*/
1440  }
1441 
1442  // set real meta and object data
1443  $media_item->setFormat($format);
1444  $media_item->setLocation($location);
1445  $media_item->setLocationType("LocalFile");
1446  if ($purpose === "Standard") {
1447  $this->generatePreviewPic(320, 240);
1448  }
1449  return $media_item;
1450  }
$location
This file is part of ILIAS, a powerful learning management system published by ILIAS open source e-Le...
Definition: buildRTE.php:22
addMediaItem(ilMediaItem $a_item)
Class ilMediaItem Media Item, component of a media object (file or reference)
+ Here is the call graph for this function:
+ Here is the caller graph for this function:

◆ addMediaItemFromLocalFile()

ilObjMediaObject::addMediaItemFromLocalFile ( string  $purpose,
string  $tmp_name,
string  $name 
)

Definition at line 1478 of file class.ilObjMediaObject.php.

References $location, addMediaItem(), and ilObject\getId().

1482  : \ilMediaItem {
1483  $media_item = new ilMediaItem();
1484  $this->addMediaItem($media_item);
1485  $media_item->setPurpose($purpose);
1486  $location = $name;
1487  $this->manager->addFileFromLocal($this->getId(), $tmp_name, $name);
1488 
1489  // get mime type
1490  $format = self::getMimeType($location, true);
1491 
1492  // set real meta and object data
1493  $media_item->setFormat($format);
1494  $media_item->setLocation($location);
1495  $media_item->setLocationType("LocalFile");
1496  if ($purpose === "Standard") {
1497  $this->generatePreviewPic(320, 240);
1498  }
1499  return $media_item;
1500  }
$location
This file is part of ILIAS, a powerful learning management system published by ILIAS open source e-Le...
Definition: buildRTE.php:22
addMediaItem(ilMediaItem $a_item)
Class ilMediaItem Media Item, component of a media object (file or reference)
+ Here is the call graph for this function:

◆ addMediaItemFromUpload()

ilObjMediaObject::addMediaItemFromUpload ( string  $purpose,
UploadResult  $result,
string  $upload_hash = "" 
)

Definition at line 1452 of file class.ilObjMediaObject.php.

References addMediaItem(), ilObject\getId(), and ILIAS\FileUpload\DTO\UploadResult\getName().

1456  : \ilMediaItem {
1457  $media_item = new ilMediaItem();
1458  $this->addMediaItem($media_item);
1459  $media_item->setPurpose($purpose);
1460  $this->manager->addFileFromUpload($this->getId(), $result);
1461 
1462  // get mime type
1463  $format = self::getMimeType($result->getName(), true);
1464 
1465  // set real meta and object data
1466  $media_item->setFormat($format);
1467  $media_item->setLocation($result->getName());
1468  $media_item->setLocationType("LocalFile");
1469  if ($upload_hash !== "") {
1470  $media_item->setUploadHash($upload_hash);
1471  }
1472  if ($purpose === "Standard") {
1473  $this->generatePreviewPic(320, 240);
1474  }
1475  return $media_item;
1476  }
addMediaItem(ilMediaItem $a_item)
Class ilMediaItem Media Item, component of a media object (file or reference)
+ Here is the call graph for this function:

◆ beforeCreateMetaData()

ilObjMediaObject::beforeCreateMetaData ( )
protected

Definition at line 143 of file class.ilObjMediaObject.php.

References $user, ilObject\getId(), ilObject\getLongDescription(), ilObject\getTitle(), and ilObject\getType().

143  : bool
144  {
145  $ilUser = $this->user;
146 
147  $this->domain->metadata()->learningObjectMetadata()->derive()->fromBasicProperties(
148  $this->getTitle(),
149  $this->getLongDescription(),
150  $ilUser->getPref('language')
151  )->forObject(0, $this->getId(), $this->getType());
152 
153  return false; // avoid parent to create md
154  }
getLongDescription()
get object long description (stored in object_description)
+ Here is the call graph for this function:

◆ beforeDeleteMetaData()

ilObjMediaObject::beforeDeleteMetaData ( )
protected

Definition at line 175 of file class.ilObjMediaObject.php.

References ilObject\getId(), and ilObject\getType().

175  : bool
176  {
177  // Delete meta data
178  $this->domain->metadata()->learningObjectMetadata()
179  ->deleteAll(0, $this->getId(), $this->getType());
180 
181  return false;
182  }
+ Here is the call graph for this function:

◆ beforeMDUpdateListener()

ilObjMediaObject::beforeMDUpdateListener ( string  $a_element)
protected

Definition at line 123 of file class.ilObjMediaObject.php.

References ilObject\_writeDescription(), ilObject\_writeTitle(), ilObject\getId(), and ilObject\getType().

123  : bool
124  {
125  switch ($a_element) {
126  case 'General':
127  // Update Title and description
128  $paths = $this->domain->metadata()->learningObjectMetadata()->paths();
129  $reader = $this->domain->metadata()->learningObjectMetadata()->read(
130  0,
131  $this->getId(),
132  $this->getType(),
133  $paths->custom()->withNextStep('general')->get()
134  );
135 
136  ilObject::_writeTitle($this->getId(), $reader->firstData($paths->title())->value());
137  ilObject::_writeDescription($this->getId(), $reader->firstData($paths->descriptions())->value());
138  break;
139  }
140  return false; // prevent parent from creating ilMD
141  }
static _writeTitle(int $obj_id, string $title)
write title to db (static)
static _writeDescription(int $obj_id, string $desc)
write description to db (static)
+ Here is the call graph for this function:

◆ beforeUpdateMetaData()

ilObjMediaObject::beforeUpdateMetaData ( )
protected

Definition at line 156 of file class.ilObjMediaObject.php.

References ilObject\getDescription(), ilObject\getId(), ilObject\getTitle(), and ilObject\getType().

156  : bool
157  {
158  $paths = $this->domain->metadata()->learningObjectMetadata()->paths();
159 
160  $manipulator = $this->domain->metadata()->learningObjectMetadata()
161  ->manipulate(0, $this->getId(), $this->getType())
162  ->prepareCreateOrUpdate($paths->title(), $this->getTitle());
163 
164  if ($this->getDescription() !== '') {
165  $manipulator = $manipulator->prepareCreateOrUpdate($paths->firstDescription(), $this->getDescription());
166  } else {
167  $manipulator = $manipulator->prepareDelete($paths->firstDescription());
168  }
169 
170  $manipulator->execute();
171 
172  return false;
173  }
+ Here is the call graph for this function:

◆ clearMultiSrtDirectory()

ilObjMediaObject::clearMultiSrtDirectory ( )

Clear multi srt directory.

Definition at line 1794 of file class.ilObjMediaObject.php.

References ilFileUtils\delDir(), and getMultiSrtUploadDir().

1794  : void
1795  {
1797  }
static delDir(string $a_dir, bool $a_clean_only=false)
removes a dir and all its content (subdirs and files) recursively
getMultiSrtUploadDir()
Get directory for multi srt upload.
+ Here is the call graph for this function:

◆ containsIntLink()

ilObjMediaObject::containsIntLink ( )

returns true, if mob was marked as containing an intern link (via setContainsIntLink) (this method should only be called by the import parser)

Definition at line 767 of file class.ilObjMediaObject.php.

References $contains_int_link.

767  : bool
768  {
770  }

◆ create()

ilObjMediaObject::create ( bool  $a_create_meta_data = false,
bool  $a_save_media_items = true,
int  $from_mob_id = 0 
)

Definition at line 285 of file class.ilObjMediaObject.php.

References ilObject\$app_event_handler, $id, ilObject\createMetaData(), ilObject\getId(), getMediaItems(), ilObject\getTitle(), and ilAppEventHandler\raise().

Referenced by ilObjMediaObjectGUI\setObjectPerCreationForm().

289  : int
290  {
291  $id = parent::create();
292 
293  if (!$a_create_meta_data) {
294  $this->createMetaData();
295  }
296  $this->manager->create(
297  $id,
298  $this->getTitle(),
299  $from_mob_id
300  );
301 
302  if ($a_save_media_items) {
303  $media_items = $this->getMediaItems();
304  for ($i = 0; $i < count($media_items); $i++) {
305  $item = $media_items[$i];
306  $item->setMobId($this->getId());
307  $item->setNr($i + 1);
308  $item->create();
309  }
310  }
311 
312  self::handleQuotaUpdate($this);
313 
314  $ilAppEventHandler = $this->app_event_handler;
315  $ilAppEventHandler->raise(
316  'components/ILIAS/MediaObjects',
317  'create',
318  array('object' => $this,
319  'obj_type' => 'mob',
320  'obj_id' => $this->getId())
321  );
322 
323  return $id;
324  }
ilAppEventHandler $app_event_handler
$id
plugin.php for ilComponentBuildPluginInfoObjectiveTest::testAddPlugins
Definition: plugin.php:24
raise(string $a_component, string $a_event, array $a_parameter=[])
Raise an event.
+ Here is the call graph for this function:
+ Here is the caller graph for this function:

◆ createDirectory()

ilObjMediaObject::createDirectory ( )

Create file directory of media object.

Exceptions
ilMediaObjectsException

Definition at line 431 of file class.ilObjMediaObject.php.

References $path, _getDirectory(), ilObject\getId(), and ilFileUtils\makeDirParents().

Referenced by ilObjMediaCastGUI\updateMediaItem().

431  : void
432  {
435  if (!is_dir($path)) {
436  throw new ilMediaObjectsException("Failed to create directory $path.");
437  }
438  }
This file is part of ILIAS, a powerful learning management system published by ILIAS open source e-Le...
static makeDirParents(string $a_dir)
Create a new directory and all parent directories.
$path
Definition: ltiservices.php:30
static _getDirectory(int $a_mob_id)
Get absolute directory.
+ Here is the call graph for this function:
+ Here is the caller graph for this function:

◆ delete()

ilObjMediaObject::delete ( )

Definition at line 83 of file class.ilObjMediaObject.php.

References ilMediaItem\deleteAllItemsOfMob(), ilObject\deleteMetaData(), ilObject\getId(), ilLoggerFactory\getLogger(), and getUsages().

83  : bool
84  {
85  $mob_logger = ilLoggerFactory::getLogger('mob');
86  $mob_logger->debug("ilObjMediaObject: Delete called for media object ID '" . $this->getId() . "'.");
87 
88  if (!($this->getId() > 0)) {
89  return false;
90  }
91 
92  $usages = $this->getUsages();
93 
94  $mob_logger->debug("ilObjMediaObject: ... Found " . count($usages) . " usages.");
95 
96  if (count($usages) == 0) {
97  // delete meta data of mob
98  $this->deleteMetaData();
99 
100  // delete media items
102 
103  // this is just to make sure, there should be no entries left at
104  // this point as they depend on the usage
105  self::handleQuotaUpdate($this);
106 
107  // delete object
108  parent::delete();
109 
110  $mob_logger->debug("ilObjMediaObject: ... deleted.");
111  } else {
112  foreach ($usages as $u) {
113  $mob_logger->debug("ilObjMediaObject: ... usage type:" . $u["type"] .
114  ", id:" . $u["id"] .
115  ", lang:" . ($u["lang"] ?? "") .
116  ", hist_nr:" . ($u["hist_nr"] ?? "") . ".");
117  }
118  $mob_logger->debug("ilObjMediaObject: ... not deleted.");
119  }
120  return true;
121  }
static getLogger(string $a_component_id)
Get component logger.
static deleteAllItemsOfMob(int $a_mob_id)
getUsages(bool $a_include_history=true)
get all usages of current media object
+ Here is the call graph for this function:

◆ duplicate()

ilObjMediaObject::duplicate ( )

Duplicate media object, return new media object.

Definition at line 1650 of file class.ilObjMediaObject.php.

References ilObject\getDescription(), ilObject\getId(), getMediaItems(), and ilObject\getTitle().

Referenced by ilDclMobRecordFieldModel\afterClone().

1651  {
1652  $new_obj = new ilObjMediaObject();
1653  $new_obj->setTitle($this->getTitle());
1654  $new_obj->setDescription($this->getDescription());
1655 
1656  // media items
1657  foreach ($this->getMediaItems() as $key => $val) {
1658  $new_obj->addMediaItem($val);
1659  }
1660 
1661  $new_obj->create(
1662  false,
1663  true,
1664  $this->getId() // "from" id
1665  );
1666 
1667 
1668  // meta data
1669  $this->domain->metadata()->learningObjectMetadata()
1670  ->derive()
1671  ->fromObject(0, $this->getId(), "mob")
1672  ->forObject(0, $new_obj->getId(), "mob");
1673 
1674  return $new_obj;
1675  }
+ Here is the call graph for this function:
+ Here is the caller graph for this function:

◆ escapeProperty()

ilObjMediaObject::escapeProperty ( string  $a_value)
protected

Escape property (e.g.

title, caption) to XSLT -> HTML output

Definition at line 692 of file class.ilObjMediaObject.php.

Referenced by getXML().

694  : string {
695  return htmlspecialchars($a_value);
696  }
+ Here is the caller graph for this function:

◆ exportFiles()

ilObjMediaObject::exportFiles ( string  $a_target_dir)

export all media files of object to target directory note: target directory must be the export target directory, "/objects/il_<inst>_mob_<mob_id>/..." will be appended to this directory

Exceptions

Definition at line 726 of file class.ilObjMediaObject.php.

References ilObject\getId(), ilFileUtils\getWebspaceDir(), IL_INST_ID, ilFileUtils\makeDir(), and ilFileUtils\rCopy().

728  : void {
729  $subdir = "il_" . IL_INST_ID . "_mob_" . $this->getId();
730  ilFileUtils::makeDir($a_target_dir . "/objects/" . $subdir);
731 
732  $mobdir = ilFileUtils::getWebspaceDir() . "/mobs/mm_" . $this->getId();
733  ilFileUtils::rCopy($mobdir, $a_target_dir . "/objects/" . $subdir);
734  }
static getWebspaceDir(string $mode="filesystem")
get webspace directory
const IL_INST_ID
Definition: constants.php:40
static rCopy(string $a_sdir, string $a_tdir, bool $preserveTimeAttributes=false)
Copies content of a directory $a_sdir recursively to a directory $a_tdir.
static makeDir(string $a_dir)
creates a new directory and inherits all filesystem permissions of the parent directory You may pass ...
+ Here is the call graph for this function:

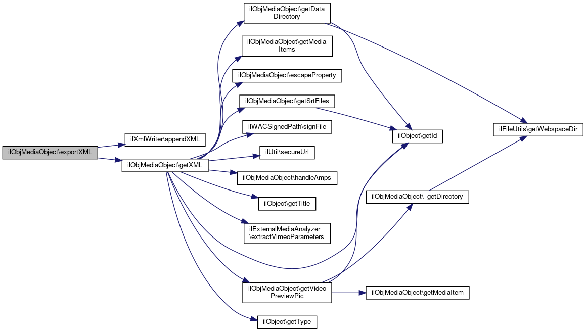
◆ exportXML()

ilObjMediaObject::exportXML ( ilXmlWriter  $a_xml_writer,
int  $a_inst = 0 
)

Definition at line 710 of file class.ilObjMediaObject.php.

References ilXmlWriter\appendXML(), getXML(), and IL_MODE_FULL.

713  : void {
714  $a_xml_writer->appendXML($this->getXML(IL_MODE_FULL, $a_inst));
715  }
const IL_MODE_FULL
appendXML(string $a_str)
append xml string to document
getXML(int $a_mode=IL_MODE_FULL, int $a_inst=0, bool $a_sign_locals=false, bool $offline=false)
get MediaObject XLM Tag
+ Here is the call graph for this function:

◆ fixFilename()

static ilObjMediaObject::fixFilename ( string  $a_name)
static

Fix filename of uploaded file.

Definition at line 1751 of file class.ilObjMediaObject.php.

References ilFileUtils\getASCIIFilename().

Referenced by ilObjMediaObjectGUI\setObjectPerCreationForm().

1753  : string {
1754  $a_name = ilFileUtils::getASCIIFilename($a_name);
1755 
1756  $rchars = array("`", "=", "$", "{", "}", "'", ";", " ", "(", ")");
1757  $a_name = str_replace($rchars, "_", $a_name);
1758  $a_name = str_replace("__", "_", $a_name);
1759  return $a_name;
1760  }
static getASCIIFilename(string $a_filename)
+ Here is the call graph for this function:
+ Here is the caller graph for this function:

◆ getDataDirectory()

ilObjMediaObject::getDataDirectory ( )

Definition at line 1332 of file class.ilObjMediaObject.php.

References ilObject\getId(), and ilFileUtils\getWebspaceDir().

Referenced by getXML().

1332  : string
1333  {
1334  return ilFileUtils::getWebspaceDir() . "/mobs/mm_" . $this->getId();
1335  }
static getWebspaceDir(string $mode="filesystem")
get webspace directory
+ Here is the call graph for this function:
+ Here is the caller graph for this function:

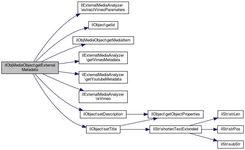
◆ getExternalMetadata()

ilObjMediaObject::getExternalMetadata ( )

Definition at line 1837 of file class.ilObjMediaObject.php.

References Vendor\Package\$e, $url, ilExternalMediaAnalyzer\extractVimeoParameters(), ilObject\getId(), getMediaItem(), ilExternalMediaAnalyzer\getVimeoMetadata(), ilExternalMediaAnalyzer\getYoutubeMetadata(), ilExternalMediaAnalyzer\isVimeo(), ilObject\setDescription(), and ilObject\setTitle().

Referenced by ilObjMediaObjectGUI\setObjectPerCreationForm().

1837  : void
1838  {
1839  // see https://oembed.com/
1840  $st_item = $this->getMediaItem("Standard");
1841  if ($st_item->getLocationType() == "Reference") {
1842  if (ilExternalMediaAnalyzer::isVimeo($st_item->getLocation())) {
1843  $st_item->setFormat("video/vimeo");
1844  $par = ilExternalMediaAnalyzer::extractVimeoParameters($st_item->getLocation());
1845  $meta = ilExternalMediaAnalyzer::getVimeoMetadata($par["id"]);
1846  $this->setTitle($meta["title"] ?? "");
1847  $description = str_replace("\n", "", $meta["description"] ?? "");
1848  $description = str_replace(["<br>", "<br />"], ["\n", "\n"], $description);
1849  $description = strip_tags($description);
1850  $this->setDescription($description);
1851  $st_item->setDuration((int) ($meta["duration"] ?? 0));
1852  $url = parse_url($meta["thumbnail_url"] ?? "");
1853  $file = basename($url["path"]);
1854  $ext = pathinfo($file, PATHINFO_EXTENSION);
1855  if ($ext == "") {
1856  $ext = "jpg";
1857  }
1858  $this->manager->addPreviewFromUrl(
1859  $this->getId(),
1860  $meta["thumbnail_url"],
1861  "/mob_vpreview." . $ext
1862  );
1863  }
1864  if (ilExternalMediaAnalyzer::isYoutube($st_item->getLocation())) {
1865  $st_item->setFormat("video/youtube");
1866  $par = ilExternalMediaAnalyzer::extractYoutubeParameters($st_item->getLocation());
1867  try {
1869  $this->setTitle($meta["title"] ?? "");
1870  $description = str_replace("\n", "", $meta["description"] ?? "");
1871  } catch (Exception $e) {
1872  $this->setTitle($st_item->getLocation());
1873  $description = "";
1874  }
1875  $description = str_replace(["<br>", "<br />"], ["\n", "\n"], $description);
1876  $description = strip_tags($description);
1877  $this->setDescription($description);
1878  $st_item->setDuration((int) ($meta["duration"] ?? 0));
1879  $thumbnail_url = $meta["thumbnail_url"] ?? "";
1880  $url = parse_url($thumbnail_url);
1881  if ($thumbnail_url !== "") {
1882  $file = basename($url["path"]);
1883  $this->manager->addPreviewFromUrl(
1884  $this->getId(),
1885  $meta["thumbnail_url"],
1886  "/mob_vpreview." .
1887  pathinfo($file, PATHINFO_EXTENSION)
1888  );
1889  }
1890  }
1891  }
1892  }
setTitle(string $title)
$url
Definition: shib_logout.php:63
static isVimeo(string $a_location)
Identify Vimeo links.
getMediaItem(string $a_purpose)
get item for media purpose
static extractVimeoParameters(string $a_location)
Extract Vimeo Parameter.
setDescription(string $description)
+ Here is the call graph for this function:
+ Here is the caller graph for this function:

◆ getFilesOfDirectory()

ilObjMediaObject::getFilesOfDirectory ( string  $dir_path = "")

Definition at line 440 of file class.ilObjMediaObject.php.

References ilObject\getId().

Referenced by ILIAS\COPage\PC\InteractiveImage\IIMManager\getOverlays().

442  : array {
443  return $this->manager->getFilesOfPath(
444  $this->getId(),
445  $dir_path
446  );
447  }
+ Here is the call graph for this function:
+ Here is the caller graph for this function:

◆ getFullscreenSrc()

ilObjMediaObject::getFullscreenSrc ( )

Definition at line 1899 of file class.ilObjMediaObject.php.

References getLocationSrc().

1899  : string
1900  {
1901  return $this->getLocationSrc("Fullscreen");
1902  }
getLocationSrc(string $purpose)
+ Here is the call graph for this function:

◆ getLinkedMediaObjects()

ilObjMediaObject::getLinkedMediaObjects ( array  $a_ignore = [])

Get all media objects linked in map areas of this media object.

Parameters
int[]$a_ignore array of IDs that should be ignored

Definition at line 1612 of file class.ilObjMediaObject.php.

References ilObject\_exists(), ilInternalLink\_extractObjIdOfTarget(), ilMapArea\_getIntLinks(), and getMediaItems().

1614  : array {
1615  $linked = array();
1616 
1617  // get linked media objects (map areas)
1618  $med_items = $this->getMediaItems();
1619 
1620  foreach ($med_items as $med_item) {
1621  $int_links = ilMapArea::_getIntLinks($med_item->getId());
1622  foreach ($int_links as $k => $int_link) {
1623  if ($int_link["Type"] == "MediaObject") {
1624  $l_id = ilInternalLink::_extractObjIdOfTarget($int_link["Target"]);
1625  if (ilObject::_exists($l_id)) {
1626  if (!in_array($l_id, $linked) &&
1627  !in_array($l_id, $a_ignore)) {
1628  $linked[] = $l_id;
1629  }
1630  }
1631  }
1632  }
1633  }
1634  //var_dump($linked);
1635  return $linked;
1636  }
static _getIntLinks(int $a_item_id)
get all internal links of a media items map areas
static _exists(int $id, bool $reference=false, ?string $type=null)
checks if an object exists in object_data
+ Here is the call graph for this function:

◆ getLocationSrc()

ilObjMediaObject::getLocationSrc ( string  $purpose)
protected

Definition at line 1904 of file class.ilObjMediaObject.php.

References getMediaItem().

Referenced by getFullscreenSrc(), and getStandardSrc().

1904  : string
1905  {
1906  return (string) $this->getMediaItem($purpose)?->getLocationSrc();
1907  }
getMediaItem(string $a_purpose)
get item for media purpose
+ Here is the call graph for this function:
+ Here is the caller graph for this function:

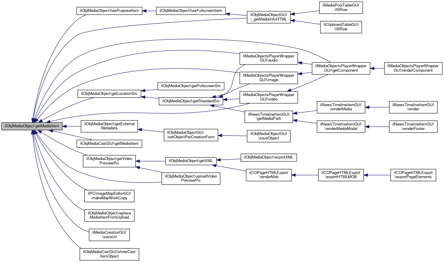
◆ getMediaItem()

ilObjMediaObject::getMediaItem ( string  $a_purpose)

get item for media purpose

Definition at line 199 of file class.ilObjMediaObject.php.

Referenced by ilObjMediaObjectGUI\_getMediaInfoHTML(), ilMediaObjectsPlayerWrapperGUI\audio(), ilMediaObjectsPlayerWrapperGUI\getComponent(), getExternalMetadata(), getLocationSrc(), ilObjMediaCastGUI\getMediaItem(), getVideoPreviewPic(), hasPurposeItem(), ilMediaObjectsPlayerWrapperGUI\image(), ilPCImageMapEditorGUI\makeMapWorkCopy(), replaceMediaItemFromUpload(), ilMediaCreationGUI\saveUrl(), ilObjMediaCastGUI\showCastItemObject(), uploadVideoPreviewPic(), and ilMediaObjectsPlayerWrapperGUI\video().

201  : ?ilMediaItem {
202  foreach ($this->media_items as $media_item) {
203  if ($media_item->getPurpose() == $a_purpose) {
204  return $media_item;
205  }
206  }
207  return null;
208  }
Class ilMediaItem Media Item, component of a media object (file or reference)
+ Here is the caller graph for this function:

◆ getMediaItems()

& ilObjMediaObject::getMediaItems ( )

Definition at line 191 of file class.ilObjMediaObject.php.

References $media_items.

Referenced by create(), duplicate(), getLinkedMediaObjects(), ilObjMediaCastGUI\getMediaItems(), getXML(), and update().

191  : array
192  {
193  return $this->media_items;
194  }
+ Here is the caller graph for this function:

◆ getMimeType()

static ilObjMediaObject::getMimeType ( string  $a_file,
bool  $a_external = false 
)
static

◆ getMultiSrtFiles()

ilObjMediaObject::getMultiSrtFiles ( )

Get all srt files of srt multi upload.

Definition at line 1802 of file class.ilObjMediaObject.php.

References ilFileUtils\getDir(), and getMultiSrtUploadDir().

1802  : array
1803  {
1804  $items = array();
1805 
1806  $lang_codes = $this->domain->metadata()->getLOMLanguageCodes();
1807 
1808  $dir = $this->getMultiSrtUploadDir();
1809  $files = ilFileUtils::getDir($dir);
1810  foreach ($files as $k => $i) {
1811  // check directory
1812  if ($i["type"] == "file" && !in_array($k, array(".", ".."))) {
1813  if (pathinfo($k, PATHINFO_EXTENSION) == "vtt") {
1814  $lang = "";
1815  if (substr($k, strlen($k) - 7, 1) == "_") {
1816  $lang = substr($k, strlen($k) - 6, 2);
1817  if (!in_array($lang, $lang_codes)) {
1818  $lang = "";
1819  }
1820  }
1821  $items[] = array("filename" => $k, "lang" => $lang);
1822  }
1823  }
1824  }
1825  return $items;
1826  }
static getDir(string $a_dir, bool $a_rec=false, ?string $a_sub_dir="")
get directory
getMultiSrtUploadDir()
Get directory for multi srt upload.
+ Here is the call graph for this function:

◆ getMultiSrtUploadDir()

ilObjMediaObject::getMultiSrtUploadDir ( )

Get directory for multi srt upload.

Definition at line 1766 of file class.ilObjMediaObject.php.

References _getDirectory(), and ilObject\getId().

Referenced by clearMultiSrtDirectory(), getMultiSrtFiles(), and uploadMultipleSubtitleFile().

1766  : string
1767  {
1768  return ilObjMediaObject::_getDirectory($this->getId()) . "/srt/tmp";
1769  }
static _getDirectory(int $a_mob_id)
Get absolute directory.
+ Here is the call graph for this function:
+ Here is the caller graph for this function:

◆ getOriginID()

ilObjMediaObject::getOriginID ( )

Definition at line 280 of file class.ilObjMediaObject.php.

References $origin_id.

280  : string
281  {
282  return $this->origin_id;
283  }

◆ getParentObjectIdForUsage()

static ilObjMediaObject::getParentObjectIdForUsage ( array  $a_usage,
bool  $a_include_all_access_obj_ids = false 
)
static

Get's the repository object ID of a parent object, if possible see ilWebAccessChecker.

Definition at line 1006 of file class.ilObjMediaObject.php.

References $DIC, $id, ilObject\$type, ilPCQuestion\_getPageForQuestionId(), SurveyQuestion\_instanciateQuestion(), ilGlossaryTerm\_lookGlossaryID(), ilNewsItem\_lookupContextObjId(), ilLMObject\_lookupContObjID(), ilForum\_lookupObjIdForForumId(), SurveyQuestion\_lookupSurveyObjId(), ilObjTest\_lookupTestObjIdForQuestionId(), ilObject\_lookupType(), ilPortfolioPage\findPortfolioForPage(), ILIAS\Repository\int(), ilExSubmission\lookupExerciseIdForReturnedId(), ilWikiPage\lookupObjIdByPage(), ilPageObject\lookupParentId(), and ilForumPostDraft\newInstanceByDraftId().

Referenced by ilMobStakeholder\canBeAccessedByCurrentUser(), ilObjMediaObjectAccess\checkAccessMob(), and ilMediaObjectUsagesTableGUI\fillRow().

1009  : ?int {
1010  $cont_type = "";
1011  if (is_int(strpos($a_usage["type"], ":"))) {
1012  $us_arr = explode(":", $a_usage["type"]);
1013  $type = $us_arr[1];
1014  $cont_type = $us_arr[0];
1015  } else {
1016  $type = $a_usage["type"];
1017  }
1018 
1019  $id = $a_usage["id"];
1020  $obj_id = null;
1021 
1022  switch ($type) {
1023  // RTE / tiny mce
1024  case "html":
1025 
1026  switch ($cont_type) {
1027  case "qpl":
1028  // Question Pool *Question* Text (Test)
1029  global $DIC;
1030  $qinfo = $DIC->testQuestion()->getGeneralQuestionProperties($id);
1031  if ($qinfo->getOriginalId() > 0) {
1032  $obj_id = ilObjTest::_lookupTestObjIdForQuestionId($id); // usage in test
1033  } else {
1034  $obj_id = (int) ($qinfo["obj_fi"] ?? 0); // usage in pool
1035  }
1036  break;
1037 
1038  case "spl":
1039  // Question Pool *Question* Text (Survey)
1041  if ($quest) {
1042  $parent_id = $quest->getObjId();
1043 
1044  // pool question copy - find survey, do not use pool itself
1045  if ($quest->getOriginalId() &&
1046  ilObject::_lookupType($parent_id) == "spl") {
1048  }
1049  // original question (in pool or survey)
1050  else {
1051  $obj_id = (int) $parent_id;
1052  }
1053 
1054  unset($quest);
1055  }
1056  break;
1057 
1058  case "exca":
1059  // Exercise assignment
1060  $returned_pk = $a_usage['id'];
1061  // #15995 - we are just checking against exercise object
1062  $obj_id = ilExSubmission::lookupExerciseIdForReturnedId($returned_pk);
1063  break;
1064 
1065  case "frm":
1066  // Forum
1067  $post_pk = $a_usage['id'];
1068  $oPost = new ilForumPost($post_pk);
1069  $frm_pk = $oPost->getForumId();
1070  $obj_id = ilForum::_lookupObjIdForForumId($frm_pk);
1071  break;
1072 
1073 
1074  case "frm~d":
1075  $draft_id = $a_usage['id'];
1076  $oDraft = ilForumPostDraft::newInstanceByDraftId($draft_id);
1077 
1078  $frm_pk = $oDraft->getForumId();
1079  $obj_id = ilForum::_lookupObjIdForForumId($frm_pk);
1080  break;
1081  case "frm~h":
1082  $history_id = $a_usage['id'];
1083  $oHistoryDraft = new ilForumDraftsHistory($history_id);
1084  $oDraft = ilForumPostDraft::newInstanceByDraftId($oHistoryDraft->getDraftId());
1085 
1086  $frm_pk = $oDraft->getForumId();
1087  $obj_id = ilForum::_lookupObjIdForForumId($frm_pk);
1088  break;
1089  // temporary items (per user)
1090  case "frm~":
1091  case "exca~":
1092  $obj_id = (int) $a_usage['id'];
1093  break;
1094 
1095  // "old" category pages
1096  case "cat":
1097  // InfoScreen Text
1098  case "tst":
1099  case "svy":
1100  // data collection
1101  case "dcl":
1102  $obj_id = (int) $id;
1103  break;
1104  }
1105  break;
1106 
1107  // page editor
1108  case "pg":
1109 
1110  switch ($cont_type) {
1111  // question feedback // parent obj id is q id
1112  case "qfbg":
1113  case "qpl":
1114 
1115  if ($cont_type == "qfbg") {
1117  }
1118 
1119  // Question Pool Question Pages
1120  global $DIC;
1121  $qinfo = $DIC->testQuestion()->getGeneralQuestionProperties($id);
1122  if ($qinfo->getOriginalId() > 0) {
1123  $obj_id = ilObjTest::_lookupTestObjIdForQuestionId($id); // usage in test
1124  } else {
1125  $obj_id = $qinfo["obj_fi"]; // usage in pool
1126  }
1127  if ($obj_id == 0) { // this is the case, if question is in learning module -> get lm id
1128  $pinfo = ilPCQuestion::_getPageForQuestionId($id, "lm");
1129  if ($pinfo && $pinfo["parent_type"] == "lm") {
1130  $obj_id = ilLMObject::_lookupContObjID($pinfo["page_id"]);
1131  }
1132  }
1133  break;
1134 
1135  case "lm":
1136  // learning modules
1137  $obj_id = ilLMObject::_lookupContObjID($id);
1138  break;
1139 
1140  case "term":
1141  $term_id = $id;
1142  $obj_id = ilGlossaryTerm::_lookGlossaryID($term_id);
1143  break;
1144 
1145  case "wpg":
1146  // wiki page
1147  $obj_id = (int) ilWikiPage::lookupObjIdByPage($id);
1148  break;
1149 
1150  case "sahs":
1151  // sahs page
1152  // can this implementation be used for other content types, too?
1153  $obj_id = ilPageObject::lookupParentId($id, 'sahs');
1154  break;
1155 
1156  case "prtf":
1157  // portfolio
1159  break;
1160 
1161  case "prtt":
1162  // portfolio template
1164  break;
1165 
1166 
1167  case "impr":
1168  // imprint page - always id 1
1169  // fallthrough
1170 
1171  case "copa":
1172  case "cstr":
1173  $obj_id = $id;
1174  break;
1175 
1176  default:
1177  $obj_id = ilPageObject::lookupParentId($id, $cont_type);
1178  break;
1179  }
1180  break;
1181 
1182  // Media Pool
1183  case "mep":
1184  $obj_id = $id;
1185  break;
1186 
1187  // News Context Object (e.g. MediaCast)
1188  case "news":
1190  break;
1191  }
1192 
1193  return $obj_id;
1194  }
string $type
static _getPageForQuestionId(int $a_q_id, string $a_parent_type="")
static _lookupTestObjIdForQuestionId(int $q_id)
Get test Object ID for question ID.
Class ilForumDraftHistory.
static _lookupObjIdForForumId(int $a_for_id)
global $DIC
Definition: shib_login.php:25
static lookupExerciseIdForReturnedId(int $a_returned_id)
Get exercise from submission id (used in ilObjMediaObject)
static lookupParentId(int $a_id, string $a_type)
static _lookupSurveyObjId(int $a_question_id)
$id
plugin.php for ilComponentBuildPluginInfoObjectiveTest::testAddPlugins
Definition: plugin.php:24
static lookupObjIdByPage(int $a_page_id)
returns the wiki/object id to a given page id
static findPortfolioForPage(int $a_page_id)
Get portfolio id of page id.
static _lookupContObjID(int $a_id)
get learning module id for lm object
static newInstanceByDraftId(int $draft_id)
static _lookupType(int $id, bool $reference=false)
static _instanciateQuestion(int $question_id)
Get question object.
static _lookupContextObjId(int $a_news_id)
Context Object ID.
static _lookGlossaryID(int $term_id)
get glossary id form term id
+ Here is the call graph for this function:
+ Here is the caller graph for this function:

◆ getSrtFiles()

ilObjMediaObject::getSrtFiles ( bool  $vtt_only = false)

Definition at line 1575 of file class.ilObjMediaObject.php.

References ilObject\getId().

Referenced by ilMobSubtitleTableGUI\__construct(), and getXML().

1575  : array
1576  {
1577  return $this->manager->getSrtFiles($this->getId(), $vtt_only);
1578  }
+ Here is the call graph for this function:
+ Here is the caller graph for this function:

◆ getStandardSrc()

ilObjMediaObject::getStandardSrc ( )

Definition at line 1894 of file class.ilObjMediaObject.php.

References getLocationSrc().

Referenced by ilMediaObjectsPlayerWrapperGUI\audio(), ilNewsTimelineItemGUI\getMediaPath(), ilMediaObjectsPlayerWrapperGUI\image(), and ilMediaObjectsPlayerWrapperGUI\video().

1894  : string
1895  {
1896  return $this->getLocationSrc("Standard");
1897  }
getLocationSrc(string $purpose)
+ Here is the call graph for this function:
+ Here is the caller graph for this function:

◆ getUsages()

ilObjMediaObject::getUsages ( bool  $a_include_history = true)

get all usages of current media object

Definition at line 904 of file class.ilObjMediaObject.php.

References ilObject\getId().

Referenced by delete().

906  : array {
907  return self::lookupUsages($this->getId(), $a_include_history);
908  }
+ Here is the call graph for this function:
+ Here is the caller graph for this function:

◆ getVideoPreviewPic()

ilObjMediaObject::getVideoPreviewPic ( bool  $a_filename_only = false)

Definition at line 1717 of file class.ilObjMediaObject.php.

References _getDirectory(), ilObject\getId(), and getMediaItem().

Referenced by getXML(), and uploadVideoPreviewPic().

1719  : string {
1720 
1721  if (!$a_filename_only) {
1722  $src = $this->thumbs->getPreviewSrc($this->getId());
1723  if ($src !== "") {
1724  return $src;
1725  }
1726  }
1727 
1728  $dir = ilObjMediaObject::_getDirectory($this->getId());
1729  $ppics = array("mob_vpreview.jpg",
1730  "mob_vpreview.jpeg",
1731  "mob_vpreview.png");
1732  $med = $this->getMediaItem("Standard");
1733  if ($med && $med->getFormat() === "image/svg+xml" && $med->getLocationType() === "LocalFile") {
1734  $ppics[] = $med->getLocation();
1735  }
1736  foreach ($ppics as $p) {
1737  if (is_file($dir . "/" . $p)) {
1738  if ($a_filename_only) {
1739  return $p;
1740  } else {
1741  return $dir . "/" . $p;
1742  }
1743  }
1744  }
1745  return "";
1746  }
static _getDirectory(int $a_mob_id)
Get absolute directory.
getMediaItem(string $a_purpose)
get item for media purpose
+ Here is the call graph for this function:
+ Here is the caller graph for this function:

◆ getXML()

ilObjMediaObject::getXML ( int  $a_mode = IL_MODE_FULL,
int  $a_inst = 0,
bool  $a_sign_locals = false,
bool  $offline = false 
)

get MediaObject XLM Tag

Parameters
int$a_modeIL_MODE_ALIAS | IL_MODE_OUTPUT | IL_MODE_FULL
int$a_inst
bool$a_sign_locals
Returns
string
Exceptions
ilWACException

Definition at line 457 of file class.ilObjMediaObject.php.

References $location, $user, escapeProperty(), ilExternalMediaAnalyzer\extractVimeoParameters(), getDataDirectory(), ilObject\getId(), getMediaItems(), getSrtFiles(), ilObject\getTitle(), ilObject\getType(), getVideoPreviewPic(), handleAmps(), IL_MODE_ALIAS, IL_MODE_FULL, IL_MODE_OUTPUT, ilUtil\secureUrl(), and ilWACSignedPath\signFile().

Referenced by exportXML(), and ilCOPageHTMLExport\renderMob().

462  : string {
463  $ilUser = $this->user;
464  $xml = "";
465  switch ($a_mode) {
466  case IL_MODE_ALIAS:
467  $xml = "<MediaObject>";
468  $xml .= "<MediaAlias OriginId=\"il__mob_" . $this->getId() . "\"/>";
469  $media_items = $this->getMediaItems();
470  for ($i = 0; $i < count($media_items); $i++) {
471  $item = $media_items[$i];
472  $xml .= "<MediaAliasItem Purpose=\"" . $item->getPurpose() . "\">";
473 
474  // Layout
475  $width = ($item->getWidth() != "")
476  ? "Width=\"" . $item->getWidth() . "\""
477  : "";
478  $height = ($item->getHeight() != "")
479  ? "Height=\"" . $item->getHeight() . "\""
480  : "";
481  $halign = ($item->getHAlign() != "")
482  ? "HorizontalAlign=\"" . $item->getHAlign() . "\""
483  : "";
484  $xml .= "<Layout $width $height $halign />";
485 
486  // Caption
487  if ($item->getCaption() != "") {
488  $xml .= "<Caption Align=\"bottom\">" .
489  $this->escapeProperty($item->getCaption()) . "</Caption>";
490  }
491 
492  // Text Representation
493  if ($item->getTextRepresentation() != "") {
494  $xml .= "<TextRepresentation>" .
495  $this->escapeProperty($item->getTextRepresentation()) . "</TextRepresentation>";
496  }
497 
498  // Parameter
499  $parameters = $item->getParameters();
500  foreach ($parameters as $name => $value) {
501  $xml .= "<Parameter Name=\"$name\" Value=\"" . $this->escapeProperty($value) . "\"/>";
502  }
503  $xml .= $item->getMapAreasXML();
504  $xml .= "</MediaAliasItem>";
505  }
506  break;
507 
508  // for output we need technical sections of meta data
509  case IL_MODE_OUTPUT:
510 
511  // get first technical section
512  // $meta = $this->getMetaData();
513  $xml = "<MediaObject Id=\"il__mob_" . $this->getId() . "\">";
514 
515  $media_items = $this->getMediaItems();
516  for ($i = 0; $i < count($media_items); $i++) {
517  $item = $media_items[$i];
518 
519  $xml .= "<MediaItem Purpose=\"" . $item->getPurpose() . "\">";
520  if ($a_sign_locals && $item->getLocationType() == "LocalFile") {
521  // pre irss file
522  if (is_file($this->getDataDirectory() . "/" . $item->getLocation())) {
523  $location = ilWACSignedPath::signFile($this->getDataDirectory() . "/" . $item->getLocation());
524  $location = substr($location, strrpos($location, "/") + 1);
525  } else {
526  if ($offline) {
527  $location = $item->getLocation();
528  } else {
529  $location = $this->manager->getLocalSrc(
530  $this->getId(),
531  $item->getLocation()
532  );
533  }
534  }
535  } else {
536  $location = $item->getLocation();
537  // irss
538  if ($item->getLocationType() === "LocalFile" &&
539  !is_file($this->getDataDirectory() . "/" . $item->getLocation())) {
540  $location = $this->manager->getLocalSrc(
541  $this->getId(),
542  $item->getLocation()
543  );
544  }
545  if ($item->getLocationType() != "LocalFile") { //#25941
546  $location = ilUtil::secureUrl($location); //#23518
547  }
548  }
549 
550  $xml .= "<Location Type=\"" . $item->getLocationType() . "\">" .
551  $this->handleAmps($location) . "</Location>";
552 
553  // Format
554  $xml .= "<Format>" . $item->getFormat() . "</Format>";
555 
556  // Layout
557  $width = ($item->getWidth() != "")
558  ? "Width=\"" . $item->getWidth() . "\""
559  : "";
560  $height = ($item->getHeight() != "")
561  ? "Height=\"" . $item->getHeight() . "\""
562  : "";
563  $halign = ($item->getHAlign() != "")
564  ? "HorizontalAlign=\"" . $item->getHAlign() . "\""
565  : "";
566  $xml .= "<Layout $width $height $halign />";
567 
568  // Caption
569  if ($item->getCaption() != "") {
570  $xml .= "<Caption Align=\"bottom\">" .
571  $this->escapeProperty($item->getCaption()) . "</Caption>";
572  }
573 
574  // Text Representation
575  if ($item->getTextRepresentation() != "") {
576  $xml .= "<TextRepresentation>" .
577  $this->escapeProperty($item->getTextRepresentation()) . "</TextRepresentation>";
578  }
579 
580  // Title
581  if ($this->getTitle() != "") {
582  $xml .= "<Title>" .
583  $this->escapeProperty($this->getTitle()) . "</Title>";
584  }
585 
586  // Parameter
587  $parameters = $item->getParameters();
588  if ($item->getFormat() === "video/vimeo") {
589  $parameters = ilExternalMediaAnalyzer::extractVimeoParameters($item->getLocation());
590  }
591  foreach ($parameters as $name => $value) {
592  $xml .= "<Parameter Name=\"$name\" Value=\"" . $this->escapeProperty($value) . "\"/>";
593  }
594  $xml .= $item->getMapAreasXML();
595 
596  // Subtitles
597  if ($item->getPurpose() == "Standard") {
598  $this->manager->generateMissingVTT($this->getId());
599  $srts = $this->getSrtFiles(true);
600  foreach ($srts as $srt) {
601  $def = "";
602  $meta_lang = "";
603  if ($ilUser->getLanguage() != $meta_lang &&
604  $ilUser->getLanguage() == $srt["language"]) {
605  $def = ' Default="true" ';
606  }
607  $xml .= "<Subtitle File=\"" . $srt["src"] .
608  "\" Language=\"" . $srt["language"] . "\" " . $def . "/>";
609  }
610  }
611  if ($this->getVideoPreviewPic(true)) {
612  $xml .= "<PreviewPic File=\"" . $this->getVideoPreviewPic(true) .
613  "\" />";
614  }
615  if ($item->getLocationType() == "LocalFile") {
616  $lpos = strrpos($location, "/");
617  $base_url = substr($location, 0, $lpos);
618  $xml .= "<Url Base=\"" . $base_url .
619  "\" />";
620  }
621  $xml .= "</MediaItem>";
622  }
623  break;
624 
625  // full xml for export
626  case IL_MODE_FULL:
627 
628  // $meta = $this->getMetaData();
629  $xml = "<MediaObject>";
630 
631  // meta data
632  $md2xml = new ilMD2XML(0, $this->getId(), $this->getType());
633  $md2xml->setExportMode(true);
634  $md2xml->startExport();
635  $xml .= $md2xml->getXML();
636 
637  $media_items = $this->getMediaItems();
638  for ($i = 0; $i < count($media_items); $i++) {
639  $item = $media_items[$i];
640 
641  // highlight mode
642  $xml .= "<MediaItem Purpose=\"" . $item->getPurpose() . "\">";
643 
644  // Location
645  $xml .= "<Location Type=\"" . $item->getLocationType() . "\">" .
646  $this->handleAmps($item->getLocation()) . "</Location>";
647 
648  // Format
649  $xml .= "<Format>" . $item->getFormat() . "</Format>";
650 
651  // Layout
652  $width = ($item->getWidth() != "")
653  ? "Width=\"" . $item->getWidth() . "\""
654  : "";
655  $height = ($item->getHeight() != "")
656  ? "Height=\"" . $item->getHeight() . "\""
657  : "";
658  $halign = ($item->getHAlign() != "")
659  ? "HorizontalAlign=\"" . $item->getHAlign() . "\""
660  : "";
661  $xml .= "<Layout $width $height $halign />";
662 
663  // Caption
664  if ($item->getCaption() != "") {
665  $xml .= "<Caption Align=\"bottom\">" .
666  str_replace("&", "&amp;", $item->getCaption()) . "</Caption>";
667  }
668 
669  // Text Representation
670  if ($item->getTextRepresentation() != "") {
671  $xml .= "<TextRepresentation>" .
672  str_replace("&", "&amp;", $item->getTextRepresentation()) . "</TextRepresentation>";
673  }
674 
675  // Parameter
676  $parameters = $item->getParameters();
677  foreach ($parameters as $name => $value) {
678  $xml .= "<Parameter Name=\"$name\" Value=\"$value\"/>";
679  }
680  $xml .= $item->getMapAreasXML(true, $a_inst);
681  $xml .= "</MediaItem>";
682  }
683  break;
684  }
685  $xml .= "</MediaObject>";
686  return $xml;
687  }
const IL_MODE_FULL
$location
This file is part of ILIAS, a powerful learning management system published by ILIAS open source e-Le...
Definition: buildRTE.php:22
getSrtFiles(bool $vtt_only=false)
static secureUrl(string $url)
escapeProperty(string $a_value)
Escape property (e.g.
getVideoPreviewPic(bool $a_filename_only=false)
const IL_MODE_ALIAS
handleAmps(string $a_str)
Replace "&" (if not an "&amp;") with "&amp;".
static signFile(string $path_to_file)
const IL_MODE_OUTPUT
static extractVimeoParameters(string $a_location)
Extract Vimeo Parameter.
+ Here is the call graph for this function:
+ Here is the caller graph for this function:

◆ handleAmps()

ilObjMediaObject::handleAmps ( string  $a_str)

Replace "&" (if not an "&amp;") with "&amp;".

Definition at line 702 of file class.ilObjMediaObject.php.

Referenced by getXML().

704  : string {
705  $a_str = str_replace("&amp;", "&", $a_str);
706  $a_str = str_replace("&", "&amp;", $a_str);
707  return $a_str;
708  }
+ Here is the caller graph for this function:

◆ handleQuotaUpdate()

static ilObjMediaObject::handleQuotaUpdate ( ilObjMediaObject  $a_mob)
staticprotected
Deprecated:

Definition at line 368 of file class.ilObjMediaObject.php.

370  : void {
371  }

◆ hasFullscreenItem()

ilObjMediaObject::hasFullscreenItem ( )

Definition at line 235 of file class.ilObjMediaObject.php.

References hasPurposeItem().

Referenced by ilObjMediaObjectGUI\_getMediaInfoHTML().

235  : bool
236  {
237  return $this->hasPurposeItem("Fullscreen");
238  }
hasPurposeItem(string $purpose)
returns whether object has media item with specific purpose
+ Here is the call graph for this function:
+ Here is the caller graph for this function:

◆ hasPurposeItem()

ilObjMediaObject::hasPurposeItem ( string  $purpose)

returns whether object has media item with specific purpose

Definition at line 243 of file class.ilObjMediaObject.php.

References getMediaItem().

Referenced by hasFullscreenItem().

243  : bool
244  {
245  if (is_object($this->getMediaItem($purpose))) {
246  return true;
247  } else {
248  return false;
249  }
250  }
getMediaItem(string $a_purpose)
get item for media purpose
+ Here is the call graph for this function:
+ Here is the caller graph for this function:

◆ isAlias()

ilObjMediaObject::isAlias ( )

Definition at line 267 of file class.ilObjMediaObject.php.

References $is_alias.

267  : bool
268  {
269  return $this->is_alias;
270  }

◆ isTypeAllowed()

static ilObjMediaObject::isTypeAllowed ( string  $a_type)
static

Definition at line 1638 of file class.ilObjMediaObject.php.

References $DIC.

Referenced by ilPageObjectGUI\displayMedia(), ilCOPageHTMLExport\exportHTMLMOB(), ilLMPresentationGUI\ilMedia(), ilGlossaryPresentationGUI\media(), ilObjMediaPoolGUI\showMedia(), ilPageObjectGUI\showMediaFullscreen(), and ilPageObjectGUI\showPage().

1640  : bool {
1641  global $DIC;
1642  return in_array($a_type, iterator_to_array(
1643  $DIC->mediaObjects()->internal()->domain()->mediaType()->getAllowedSuffixes()
1644  ), true);
1645  }
global $DIC
Definition: shib_login.php:25
+ Here is the caller graph for this function:

◆ lookupUsages()

static ilObjMediaObject::lookupUsages ( int  $a_id,
bool  $a_include_history = true 
)
static

Lookup usages of media object.

Todo:
: This should be all in one context -> mob id table

Definition at line 915 of file class.ilObjMediaObject.php.

References $DIC, $ilDB, $q, ilPageObject\_exists(), ilObjUser\_getUsersForClipboadObject(), and ilNewsItem\_lookupMediaObjectUsages().

Referenced by ilMobStakeholder\canBeAccessedByCurrentUser(), ilObjMediaObjectAccess\checkAccessMob(), ilPCMediaObject\deleteHistoryLowerEqualThan(), and ilLMObject\updateInternalLinks().

918  : array {
919  global $DIC;
920 
921  $ilDB = $DIC->database();
922 
923  $hist_str = "";
924  if ($a_include_history) {
925  $hist_str = ", usage_hist_nr";
926  }
927 
928  // get usages in pages
929  $q = "SELECT DISTINCT usage_type, usage_id, usage_lang" . $hist_str . " FROM mob_usage WHERE id = " .
930  $ilDB->quote($a_id, "integer");
931 
932  if (!$a_include_history) {
933  $q .= " AND usage_hist_nr = " . $ilDB->quote(0, "integer");
934  }
935 
936  $us_set = $ilDB->query($q);
937  $ret = array();
938  while ($us_rec = $ilDB->fetchAssoc($us_set)) {
939  $ut = "";
940  $ct = 0;
941  if (is_int(strpos($us_rec["usage_type"], ":"))) {
942  $us_arr = explode(":", $us_rec["usage_type"]);
943  $ut = $us_arr[1];
944  $ct = $us_arr[0];
945  }
946 
947  // check whether page exists
948  $skip = false;
949  if ($ut == "pg") {
950  if (!ilPageObject::_exists($ct, $us_rec["usage_id"])) {
951  $skip = true;
952  }
953  }
954 
955  if (!$skip) {
956  $ret[] = array(
957  "type" => $us_rec["usage_type"],
958  "id" => $us_rec["usage_id"],
959  "lang" => $us_rec["usage_lang"],
960  "hist_nr" => ($us_rec["usage_hist_nr"] ?? 0)
961  );
962  }
963  }
964 
965  // get usages in media pools
966  $q = "SELECT DISTINCT mep_id FROM mep_tree JOIN mep_item ON (child = obj_id) WHERE mep_item.foreign_id = " .
967  $ilDB->quote($a_id, "integer") . " AND mep_item.type = " . $ilDB->quote("mob", "text");
968  $us_set = $ilDB->query($q);
969  while ($us_rec = $ilDB->fetchAssoc($us_set)) {
970  $ret[] = array("type" => "mep",
971  "id" => $us_rec["mep_id"]);
972  }
973 
974  // get usages in news items (media casts)
975  $news_usages = ilNewsItem::_lookupMediaObjectUsages($a_id);
976  foreach ($news_usages as $nu) {
977  $ret[] = $nu;
978  }
979 
980 
981  // get usages in map areas
982  $q = "SELECT DISTINCT mob_id FROM media_item it, map_area area " .
983  " WHERE area.item_id = it.id " .
984  " AND area.link_type = " . $ilDB->quote("int", "text") . " " .
985  " AND area.target = " . $ilDB->quote("il__mob_" . $a_id, "text");
986  $us_set = $ilDB->query($q);
987  while ($us_rec = $ilDB->fetchAssoc($us_set)) {
988  $ret[] = array("type" => "map",
989  "id" => $us_rec["mob_id"]);
990  }
991 
992  // get usages in personal clipboards
993  $users = ilObjUser::_getUsersForClipboadObject("mob", $a_id);
994  foreach ($users as $user) {
995  $ret[] = array("type" => "clip",
996  "id" => $user);
997  }
998 
999  return $ret;
1000  }
static _exists(string $a_parent_type, int $a_id, string $a_lang="", bool $a_no_cache=false)
Checks whether page exists.
global $DIC
Definition: shib_login.php:25
static _getUsersForClipboadObject(string $a_type, int $a_id)
get all users, that have a certain object within their clipboard
$q
Definition: shib_logout.php:18
static _lookupMediaObjectUsages(int $a_mob_id)
Lookup media object usage(s)
+ Here is the call graph for this function:
+ Here is the caller graph for this function:

◆ makeThumbnail()

ilObjMediaObject::makeThumbnail ( string  $source,
string  $thumbname 
)

Make thumbnail.

Definition at line 1583 of file class.ilObjMediaObject.php.

References ilObject\getId().

Referenced by ILIAS\COPage\PC\InteractiveImage\IIMManager\handleOverlayUpload().

1586  : void {
1587  $format = self::getMimeType($source, true);
1588  $this->manager->generatePreview(
1589  $this->getId(),
1590  $source,
1591  true,
1592  $format,
1593  1,
1594  $thumbname
1595  );
1596  }
+ Here is the call graph for this function:
+ Here is the caller graph for this function:

◆ modifyExportIdentifier()

ilObjMediaObject::modifyExportIdentifier ( string  $a_tag,
string  $a_param,
string  $a_value 
)

Definition at line 736 of file class.ilObjMediaObject.php.

References ilUtil\insertInstIntoID().

740  : string {
741  if ($a_tag == "Identifier" && $a_param == "Entry") {
742  $a_value = ilUtil::insertInstIntoID($a_value);
743  }
744 
745  return $a_value;
746  }
static insertInstIntoID(string $a_value)
inserts installation id into ILIAS id
+ Here is the call graph for this function:

◆ read()

ilObjMediaObject::read ( )
Exceptions
ilObjectNotFoundException
ilObjectTypeMismatchException

Definition at line 256 of file class.ilObjMediaObject.php.

References ilMediaItem\_getMediaItemsOfMOb().

256  : void
257  {
258  parent::read();
260  }
static _getMediaItemsOfMOb(ilObjMediaObject $a_mob)
Read media items into(!) media object (static)
+ Here is the call graph for this function:

◆ removeAdditionalFile()

ilObjMediaObject::removeAdditionalFile ( string  $a_file)

Definition at line 1598 of file class.ilObjMediaObject.php.

References ilObject\getId().

Referenced by uploadVideoPreviewPic().

1600  : void {
1601  $this->manager->removeLocation(
1602  $this->getId(),
1603  $a_file
1604  );
1605  }
+ Here is the call graph for this function:
+ Here is the caller graph for this function:

◆ removeAllMediaItems()

ilObjMediaObject::removeAllMediaItems ( )

Definition at line 230 of file class.ilObjMediaObject.php.

230  : void
231  {
232  $this->media_items = array();
233  }

◆ removeMediaItem()

ilObjMediaObject::removeMediaItem ( string  $a_purpose)

Definition at line 210 of file class.ilObjMediaObject.php.

References $media_items, and ilObject\getId().

212  : void {
213  foreach ($this->media_items as $key => $media_item) {
214  if ($media_item->getPurpose() == $a_purpose) {
215  unset($this->media_items[$key]);
216  }
217  }
218  // update numbers and keys
219  $i = 1;
220  $media_items = array();
221  foreach ($this->media_items as $media_item) {
222  $media_items [$i] = $media_item;
223  $media_item->setMobId($this->getId());
224  $media_item->setNr($i);
225  $i++;
226  }
227  $this->media_items = $media_items;
228  }
+ Here is the call graph for this function:

◆ renameExecutables()

static ilObjMediaObject::renameExecutables ( string  $a_dir)
static

Definition at line 1828 of file class.ilObjMediaObject.php.

References ilFileUtils\renameExecutables(), and ilFileUtils\rRenameSuffix().

1830  : void {
1832  if (!self::isTypeAllowed("html")) {
1833  ilFileUtils::rRenameSuffix($a_dir, "html", "sec"); // see #20187
1834  }
1835  }
static rRenameSuffix(string $a_dir, string $a_old_suffix, string $a_new_suffix)
Renames all files with certain suffix and gives them a new suffix.
static renameExecutables(string $a_dir)
+ Here is the call graph for this function:

◆ replaceMediaItemFromUpload()

ilObjMediaObject::replaceMediaItemFromUpload ( string  $purpose,
UploadResult  $result,
string  $upload_hash = "" 
)

Definition at line 1502 of file class.ilObjMediaObject.php.

References ilObject\getId(), getMediaItem(), and ILIAS\FileUpload\DTO\UploadResult\getName().

1506  : \ilMediaItem {
1507  $media_item = $this->getMediaItem($purpose);
1508  $this->manager->removeLocation($this->getId(), $media_item->getLocation());
1509  $this->manager->addFileFromUpload($this->getId(), $result);
1510 
1511  // get mime type
1512  $format = self::getMimeType($result->getName(), true);
1513 
1514  // set real meta and object data
1515  $media_item->setFormat($format);
1516  $media_item->setLocation($result->getName());
1517  $media_item->setLocationType("LocalFile");
1518  if ($upload_hash !== "") {
1519  $media_item->setUploadHash($upload_hash);
1520  }
1521  if ($purpose === "Standard") {
1522  $this->generatePreviewPic(320, 240);
1523  }
1524  return $media_item;
1525  }
getMediaItem(string $a_purpose)
get item for media purpose
Class ilMediaItem Media Item, component of a media object (file or reference)
+ Here is the call graph for this function:

◆ setAlias()

ilObjMediaObject::setAlias ( bool  $a_is_alias)

Definition at line 262 of file class.ilObjMediaObject.php.

262  : void
263  {
264  $this->is_alias = $a_is_alias;
265  }

◆ setContainsIntLink()

ilObjMediaObject::setContainsIntLink ( bool  $a_contains_link)

content parser set this flag to true, if the media object contains internal links (this method should only be called by the import parser)

Definition at line 757 of file class.ilObjMediaObject.php.

759  : void {
760  $this->contains_int_link = $a_contains_link;
761  }

◆ setOriginID()

ilObjMediaObject::setOriginID ( string  $a_id)
Deprecated:
(seems to be obsolete)

Definition at line 275 of file class.ilObjMediaObject.php.

275  : void
276  {
277  $this->origin_id = $a_id;
278  }

◆ update()

ilObjMediaObject::update ( bool  $a_upload = false)

Definition at line 326 of file class.ilObjMediaObject.php.

References ilObject\$app_event_handler, ilMediaItem\deleteAllItemsOfMob(), ilObject\getId(), getMediaItems(), ilAppEventHandler\raise(), and ilObject\updateMetaData().

Referenced by ilObjMediaObjectGUI\setObjectPerCreationForm().

326  : bool
327  {
328  parent::update();
329 
330  if (!$a_upload) {
331  $this->updateMetaData();
332  }
333 
334  // iterate all items
335  $media_items = $this->getMediaItems();
337 
338  $j = 1;
339  foreach ($media_items as $key => $val) {
340  $item = $val;
341  if (is_object($item)) {
342  $item->setMobId($this->getId());
343  $item->setNr($j);
344  if ($item->getLocationType() == "Reference") {
345  $item->extractUrlParameters();
346  }
347  $item->create();
348  $j++;
349  }
350  }
351 
352  self::handleQuotaUpdate($this);
353  $ilAppEventHandler = $this->app_event_handler;
354  $ilAppEventHandler->raise(
355  'components/ILIAS/MediaObjects',
356  'update',
357  array('object' => $this,
358  'obj_type' => 'mob',
359  'obj_id' => $this->getId())
360  );
361 
362  return true;
363  }
static deleteAllItemsOfMob(int $a_mob_id)
ilAppEventHandler $app_event_handler
raise(string $a_component, string $a_event, array $a_parameter=[])
Raise an event.
+ Here is the call graph for this function:
+ Here is the caller graph for this function:

◆ uploadAdditionalFile()

ilObjMediaObject::uploadAdditionalFile ( string  $a_name,
string  $tmp_name,
string  $a_subdir = "",
string  $a_mode = "move_uploaded" 
)

Create new media object and update page in db and return new media object.

Definition at line 1530 of file class.ilObjMediaObject.php.

References ilObject\getId().

Referenced by uploadSrtFile(), and uploadVideoPreviewPic().

1535  : void {
1536  $a_subdir = str_replace("..", "", $a_subdir);
1537  if ($a_mode == "rename") {
1538  $this->manager->addFileFromLocal(
1539  $this->getId(),
1540  $tmp_name,
1541  $a_subdir . "/" . $a_name
1542  );
1543  } else {
1544  $this->manager->addFileFromLegacyUpload(
1545  $this->getId(),
1546  $tmp_name,
1547  $a_subdir . "/" . $a_name
1548  );
1549  }
1550  }
+ Here is the call graph for this function:
+ Here is the caller graph for this function:

◆ uploadMultipleSubtitleFile()

ilObjMediaObject::uploadMultipleSubtitleFile ( array  $a_file)

Upload multi srt file.

Definition at line 1775 of file class.ilObjMediaObject.php.

References ilObject\$lng, ilFileUtils\delDir(), getMultiSrtUploadDir(), ilFileUtils\makeDirParents(), ilFileUtils\moveUploadedFile(), and ilLanguage\txt().

1777  : void {
1778  $lng = $this->lng;
1779 
1780  if (!is_file($a_file["tmp_name"])) {
1781  throw new ilMediaObjectsException($lng->txt("mob_file_could_not_be_uploaded"));
1782  }
1783 
1784  $dir = $this->getMultiSrtUploadDir();
1785  ilFileUtils::delDir($dir, true);
1787  ilFileUtils::moveUploadedFile($a_file["tmp_name"], "multi_vtt.zip", $dir . "/" . "multi_vtt.zip");
1788  $this->domain->resources()->zip()->unzipFile($dir . "/multi_vtt.zip");
1789  }
txt(string $a_topic, string $a_default_lang_fallback_mod="")
gets the text for a given topic if the topic is not in the list, the topic itself with "-" will be re...
This file is part of ILIAS, a powerful learning management system published by ILIAS open source e-Le...
static makeDirParents(string $a_dir)
Create a new directory and all parent directories.
ilLanguage $lng
static delDir(string $a_dir, bool $a_clean_only=false)
removes a dir and all its content (subdirs and files) recursively
static moveUploadedFile(string $a_file, string $a_name, string $a_target, bool $a_raise_errors=true, string $a_mode="move_uploaded")
move uploaded file
getMultiSrtUploadDir()
Get directory for multi srt upload.
+ Here is the call graph for this function:

◆ uploadSrtFile()

ilObjMediaObject::uploadSrtFile ( string  $a_tmp_name,
string  $a_language,
string  $a_mode = "move_uploaded" 
)

Definition at line 1563 of file class.ilObjMediaObject.php.

References uploadAdditionalFile().

1567  : bool {
1568  if (is_file($a_tmp_name) && $a_language != "") {
1569  $this->uploadAdditionalFile("subtitle_" . $a_language . ".vtt", $a_tmp_name, "srt", $a_mode);
1570  return true;
1571  }
1572  return false;
1573  }
uploadAdditionalFile(string $a_name, string $tmp_name, string $a_subdir="", string $a_mode="move_uploaded")
Create new media object and update page in db and return new media object.
+ Here is the call graph for this function:

◆ uploadVideoPreviewPic()

ilObjMediaObject::uploadVideoPreviewPic ( array  $a_prevpic)

Definition at line 1677 of file class.ilObjMediaObject.php.

References $GLOBALS, ilObject\getId(), getMediaItem(), getVideoPreviewPic(), removeAdditionalFile(), and uploadAdditionalFile().

1679  : void {
1680  // remove old one
1681  if ($this->getVideoPreviewPic(true) != "") {
1682  $this->removeAdditionalFile($this->getVideoPreviewPic(true));
1683  }
1684 
1685  $pi = pathinfo($a_prevpic["name"]);
1686  $ext = $pi["extension"];
1687  if (in_array($ext, array("jpg", "jpeg", "png"))) {
1688  $this->uploadAdditionalFile("mob_vpreview." . $ext, $a_prevpic["tmp_name"]);
1689  }
1690  }
getVideoPreviewPic(bool $a_filename_only=false)
uploadAdditionalFile(string $a_name, string $tmp_name, string $a_subdir="", string $a_mode="move_uploaded")
Create new media object and update page in db and return new media object.
removeAdditionalFile(string $a_file)
+ Here is the call graph for this function:

Field Documentation

◆ $contains_int_link

bool ilObjMediaObject::$contains_int_link

Definition at line 46 of file class.ilObjMediaObject.php.

Referenced by containsIntLink().

◆ $domain

InternalDomainService ilObjMediaObject::$domain
protected

Definition at line 41 of file class.ilObjMediaObject.php.

◆ $image_converter

LegacyImages ilObjMediaObject::$image_converter
private

Definition at line 47 of file class.ilObjMediaObject.php.

◆ $is_alias

bool ilObjMediaObject::$is_alias

Definition at line 43 of file class.ilObjMediaObject.php.

Referenced by isAlias().

◆ $manager

MediaObjectManager ilObjMediaObject::$manager
protected

Definition at line 40 of file class.ilObjMediaObject.php.

◆ $media_items

array ilObjMediaObject::$media_items

Definition at line 45 of file class.ilObjMediaObject.php.

Referenced by getMediaItems(), and removeMediaItem().

◆ $origin_id

string ilObjMediaObject::$origin_id

Definition at line 44 of file class.ilObjMediaObject.php.

Referenced by getOriginID().

◆ $thumbs

ThumbsManager ilObjMediaObject::$thumbs
protected

Definition at line 39 of file class.ilObjMediaObject.php.

◆ $user

ilObjUser ilObjMediaObject::$user
protected

Definition at line 42 of file class.ilObjMediaObject.php.

Referenced by beforeCreateMetaData(), and getXML().

◆ DEFAULT_PREVIEW_SIZE

const ilObjMediaObject::DEFAULT_PREVIEW_SIZE = 80

The documentation for this class was generated from the following file: