ILIAS  release_10 Revision v10.1-43-ga1241a92c2f
ilAccessibilitySupportFooterProvider Class Reference

Class ilAccessibilitySupportFooterProvider. More...

+ Inheritance diagram for ilAccessibilitySupportFooterProvider:
+ Collaboration diagram for ilAccessibilitySupportFooterProvider:

Public Member Functions

 __construct (Container $dic)
 
 getGroups ()
 
 getEntries ()
 
- Public Member Functions inherited from ILIAS\GlobalScreen\Scope\MetaBar\Provider\AbstractStaticFooterProvider
 __construct (Container $dic)
 
 getAdditionalTexts ()
 
 getPermanentURI ()
 
- Public Member Functions inherited from ILIAS\GlobalScreen\Provider\AbstractProvider
 __construct (protected Container $dic)
 
 getFullyQualifiedClassName ()
 
 getProviderNameForPresentation ()
 

Private Attributes

ilLanguage $lng
 

Additional Inherited Members

- Protected Member Functions inherited from ILIAS\GlobalScreen\Provider\AbstractProvider
 globalScreen ()
 
- Protected Attributes inherited from ILIAS\GlobalScreen\Scope\MetaBar\Provider\AbstractStaticFooterProvider
IdentificationProviderInterface $id_factory
 
FooterItemFactory $item_factory
 

Detailed Description

Constructor & Destructor Documentation

◆ __construct()

ilAccessibilitySupportFooterProvider::__construct ( Container  $dic)

Definition at line 29 of file class.ilAccessibilitySupportFooterProvider.php.

References ILIAS\GlobalScreen\Provider\__construct(), ILIAS\DI\Container\language(), and ILIAS\Repository\lng().

30  {
31  parent::__construct($dic);
32  $this->lng = $dic->language();
33  $this->lng->loadLanguageModule('gsfo');
34  }
language()
Get interface to the i18n service.
Definition: Container.php:95
__construct(Container $dic, ilPlugin $plugin)
+ Here is the call graph for this function:

Member Function Documentation

◆ getEntries()

ilAccessibilitySupportFooterProvider::getEntries ( )
Returns
isItem[] These are Entries which will be available for configuration.

Implements ILIAS\GlobalScreen\Scope\Footer\Provider\StaticFooterProvider.

Definition at line 46 of file class.ilAccessibilitySupportFooterProvider.php.

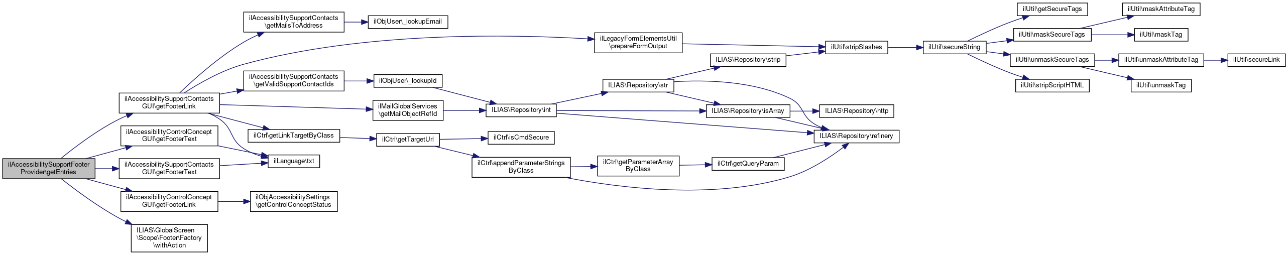
References ilAccessibilitySupportContactsGUI\getFooterLink(), ilAccessibilityControlConceptGUI\getFooterLink(), ilAccessibilitySupportContactsGUI\getFooterText(), ilAccessibilityControlConceptGUI\getFooterText(), and ILIAS\GlobalScreen\Scope\Footer\Factory\withAction().

46  : array
47  {
48  $entries = [];
49  // Accessibility Items
50  // accessibility control concept
51  if (($accessibility_control_url = \ilAccessibilityControlConceptGUI::getFooterLink()) !== '') {
52  $accessibility_control_title = \ilAccessibilityControlConceptGUI::getFooterText();
53  $entries[] = $this->item_factory
54  ->link(
55  $this->id_factory->identifier('accessibility_control'),
56  $accessibility_control_title
57  )
58  ->withAction($accessibility_control_url)
59  ->withParent($this->id_factory->identifier(ilFooterStandardGroups::ACCESSIBILITY->value));
60  }
61 
62  // report accessibility issue
63  if (($accessibility_report_url = \ilAccessibilitySupportContactsGUI::getFooterLink()) !== '') {
64  $accessibility_report_title = \ilAccessibilitySupportContactsGUI::getFooterText();
65  $entries[] = $this->item_factory
66  ->link(
67  $this->id_factory->identifier('accessibility_report'),
68  $accessibility_report_title
69  )
70  ->withAction($accessibility_report_url)
71  ->withParent($this->id_factory->identifier(ilFooterStandardGroups::ACCESSIBILITY->value));
72  }
73 
74  return $entries;
75  }
withAction(URI|Signal|string $action)
+ Here is the call graph for this function:

◆ getGroups()

ilAccessibilitySupportFooterProvider::getGroups ( )
Returns
TopParentItem[] These are Slates which will be available for configuration.

Implements ILIAS\GlobalScreen\Scope\Footer\Provider\StaticFooterProvider.

Definition at line 36 of file class.ilAccessibilitySupportFooterProvider.php.

References ILIAS\Repository\lng().

36  : array
37  {
38  return [
39  $this->item_factory->group(
40  $this->id_factory->identifier(ilFooterStandardGroups::ACCESSIBILITY->value),
41  $this->lng->txt('accessibility')
42  )->withPosition(10),
43  ];
44  }
+ Here is the call graph for this function:

Field Documentation

◆ $lng

ilLanguage ilAccessibilitySupportFooterProvider::$lng
private

The documentation for this class was generated from the following file: