ILIAS  release_10 Revision v10.1-43-ga1241a92c2f
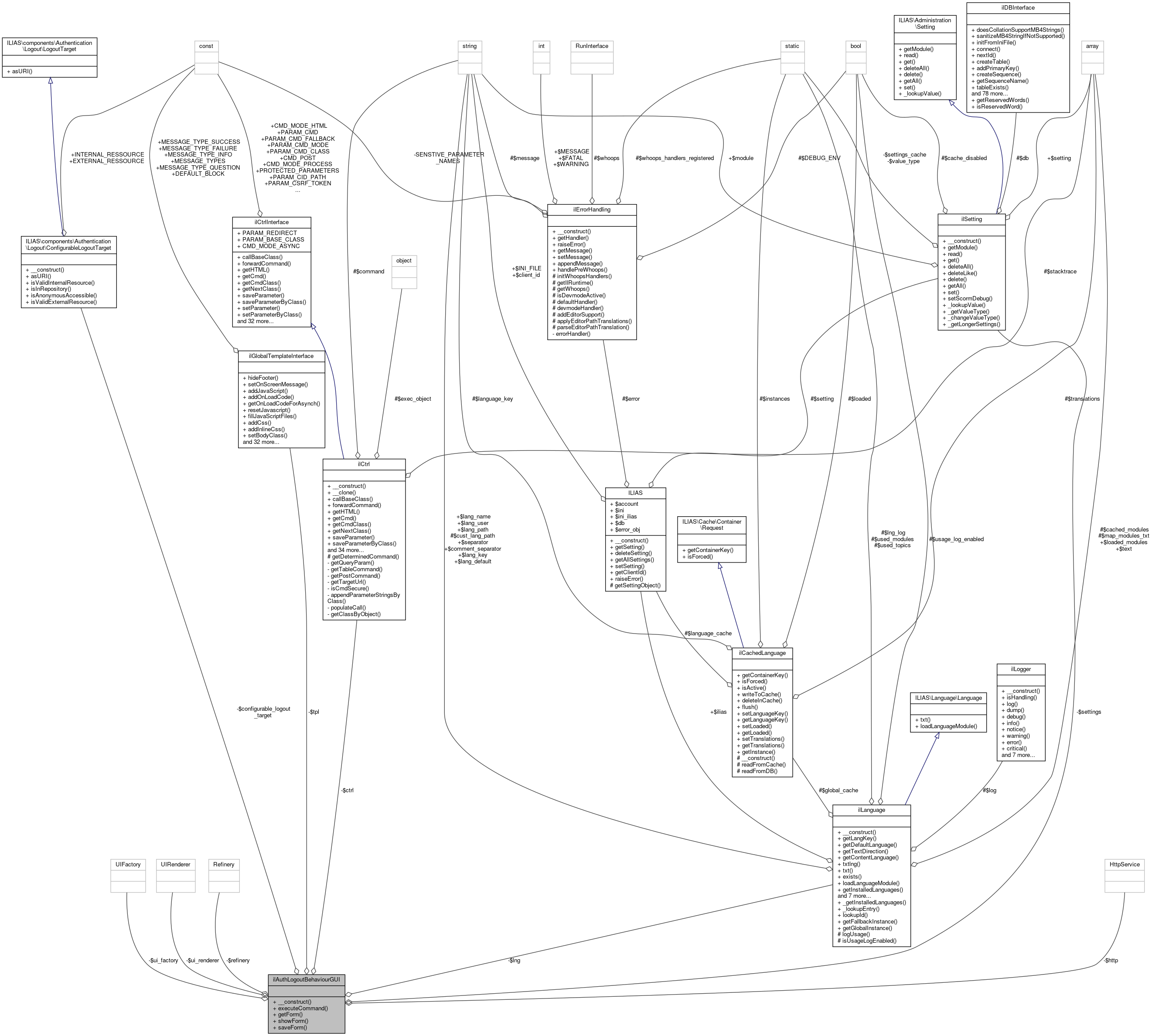
ilAuthLogoutBehaviourGUI Class Reference

ilAuthLogoutBehaviourGUI: ilObjAuthSettingsGUI ilAuthLogoutBehaviourGUI: ilLoginPageGUI More...

+ Collaboration diagram for ilAuthLogoutBehaviourGUI:

Public Member Functions

 __construct ()
 
 executeCommand ()
 
 getForm (ServerRequestInterface $request=null, array $errors=[])
 
 showForm ()
 
 saveForm ()
 

Private Attributes

ilCtrl $ctrl
 
ilLanguage $lng
 
HttpService $http
 
Refinery $refinery
 
ilSetting $settings
 
UIFactory $ui_factory
 
UIRenderer $ui_renderer
 
ilGlobalTemplateInterface $tpl
 
ConfigurableLogoutTarget $configurable_logout_target
 

Detailed Description

Constructor & Destructor Documentation

◆ __construct()

ilAuthLogoutBehaviourGUI::__construct ( )

Definition at line 46 of file class.ilAuthLogoutBehaviourGUI.php.

References $DIC, ILIAS\Repository\ctrl(), ILIAS\FileDelivery\http(), ILIAS\Repository\lng(), ILIAS\Repository\refinery(), and ILIAS\Repository\settings().

47  {
48  global $DIC;
49  $this->ctrl = $DIC->ctrl();
50  $this->http = $DIC->http();
51  $this->lng = $DIC->language();
52  $this->refinery = $DIC->refinery();
53  $this->tpl = $DIC->ui()->mainTemplate();
54  $this->ui_factory = $DIC->ui()->factory();
55  $this->ui_renderer = $DIC->ui()->renderer();
56  $this->lng->loadLanguageModule('auth');
57  $this->settings = new ilSetting('auth');
58  $this->configurable_logout_target = new ConfigurableLogoutTarget(
59  $this->ctrl,
60  $this->settings,
61  $DIC->access()
62  );
63  }
static http()
Fetches the global http state from ILIAS.
global $DIC
Definition: shib_login.php:25
+ Here is the call graph for this function:

Member Function Documentation

◆ executeCommand()

ilAuthLogoutBehaviourGUI::executeCommand ( )

Definition at line 65 of file class.ilAuthLogoutBehaviourGUI.php.

References ILIAS\Repository\ctrl(), and showForm().

65  : void
66  {
67  $cmd = $this->ctrl->getCmd();
68  if (method_exists($this, $cmd)) {
69  $this->$cmd();
70  }
71  $this->showForm();
72  }
+ Here is the call graph for this function:

◆ getForm()

ilAuthLogoutBehaviourGUI::getForm ( ServerRequestInterface  $request = null,
array  $errors = [] 
)

Definition at line 74 of file class.ilAuthLogoutBehaviourGUI.php.

References $ref_id, $txt, $url, ILIAS\Repository\ctrl(), ILIAS\Repository\lng(), ILIAS\Repository\refinery(), ILIAS\Repository\settings(), ILIAS\UI\Implementation\Component\Input\ViewControl\withAdditionalTransformation(), and ILIAS\UI\Implementation\Component\Input\withValue().

Referenced by saveForm(), and showForm().

77  : StandardForm {
78  $logout_group = $this->ui_factory->input()->field()
79  ->group(
80  [],
81  $this->lng->txt('destination_logout_screen')
82  );
83 
84  $login_group = $this->ui_factory->input()->field()
85  ->group(
86  [],
87  $this->lng->txt('destination_login_screen'),
88  $this->lng->txt('destination_login_screen_info')
89  );
90 
91  $ref_id = $this->ui_factory->input()->field()
92  ->numeric($this->lng->txt('destination_internal_ressource_ref_id'))
94  $this->refinery->custom()->constraint(
95  fn($value) => $this->configurable_logout_target->isInRepository($value),
96  fn(callable $txt, $value) => $txt('logout_behaviour_invalid_ref_id', $value)
97  )
98  )
99  ->withAdditionalTransformation(
100  $this->refinery->custom()->constraint(
101  fn($value) => $this->configurable_logout_target->isAnonymousAccessible(
102  $value
103  ),
104  fn(callable $txt, $value) => $txt(
105  'logout_behaviour_ref_id_no_access',
106  $value
107  )
108  )
109  )
110  ->withValue($this->settings->get('logout_behaviour_ref_id', ''));
111  if (isset($errors['ref_id'])) {
112  $ref_id = $ref_id->withError($errors['ref_id']);
113  }
114 
115  $internal_group = $this->ui_factory->input()->field()
116  ->group(
117  ['ref_id' => $ref_id],
118  $this->lng->txt('destination_internal_ressource')
119  );
120 
121  $url = $this->settings->get('logout_behaviour_url', '');
122  $html = $this->ui_factory->input()->field()
123  ->url($this->lng->txt('destination_external_ressource_url'))
125  $this->refinery->custom()->constraint(
126  fn($value) => $this->configurable_logout_target->isValidExternalResource(
127  (string) $value
128  ),
129  fn(callable $txt, $value) => $txt('logout_behaviour_invalid_url', $value)
130  )
131  )
132  ->withValue($url);
133  if (isset($errors['url'])) {
134  $html = $html->withError($errors['url']);
135  }
136 
137  $external_group = $this->ui_factory->input()->field()
138  ->group(
139  ['url' => $html],
140  $this->lng->txt('destination_external_ressource')
141  );
142 
143  $logout_behaviour_switchable_group = $this->ui_factory->input()->field()
144  ->switchableGroup(
145  [
146  LogoutDestinations::LOGOUT_SCREEN->value => $logout_group,
147  LogoutDestinations::LOGIN_SCREEN->value => $login_group,
148  ConfigurableLogoutTarget::INTERNAL_RESSOURCE => $internal_group,
149  ConfigurableLogoutTarget::EXTERNAL_RESSOURCE => $external_group
150  ],
151  $this->lng->txt('destination_after_logout')
152  )
153  ->withValue(
154  $this->settings->get(
155  'logout_behaviour',
156  LogoutDestinations::LOGOUT_SCREEN->value
157  )
158  );
159 
160  $section = $this->ui_factory->input()->field()
161  ->section(
162  ['logout_behaviour_settings' => $logout_behaviour_switchable_group],
163  $this->lng->txt('logout_behaviour_settings')
164  );
165 
166  $form = $this->ui_factory->input()->container()->form()
167  ->standard(
168  $this->ctrl->getFormAction($this, 'saveForm'),
169  ['logout_behaviour' => $section]
170  );
171  if ($request) {
172  $form = $form->withRequest($request);
173  }
174 
175  return $form;
176  }
$url
Definition: shib_logout.php:63
$ref_id
Definition: ltiauth.php:66
$txt
Definition: error.php:30
withValue($value)
Get an input like this with another value displayed on the client side.
Definition: Group.php:59
+ Here is the call graph for this function:
+ Here is the caller graph for this function:

◆ saveForm()

ilAuthLogoutBehaviourGUI::saveForm ( )

Definition at line 196 of file class.ilAuthLogoutBehaviourGUI.php.

References $data, $ref_id, $url, ILIAS\Repository\ctrl(), getForm(), ILIAS\FileDelivery\http(), and ILIAS\Repository\settings().

196  : void
197  {
198  $form = $this->getForm();
199  $form = $form->withRequest($this->http->request());
200  $section = $form->getInputs()['logout_behaviour'];
201  $group = $section->getInputs()['logout_behaviour_settings'];
202  $ref_id = $group->getInputs()[ConfigurableLogoutTarget::INTERNAL_RESSOURCE]->getInputs()['ref_id'];
203  $url = $group->getInputs()[ConfigurableLogoutTarget::EXTERNAL_RESSOURCE]->getInputs()['url'];
204 
205  $data = $form->getData();
206  if (!$data || $form->getError() || $ref_id->getError() || $url->getError()) {
207  $errors = [];
208  if ($ref_id->getError()) {
209  $errors['ref_id'] = $ref_id->getError();
210  }
211  if ($url->getError()) {
212  $errors['url'] = $url->getError();
213  }
214  $this->tpl->setContent($this->ui_renderer->render($this->getForm($this->http->request(), $errors)));
215  $this->tpl->printToStdout();
216 
217  $this->http->close();
218  }
219  if (isset($data['logout_behaviour']['logout_behaviour_settings'][0])) {
220  $mode = $data['logout_behaviour']['logout_behaviour_settings'][0];
221 
222  switch ($mode) {
223  case LogoutDestinations::LOGIN_SCREEN->value:
224  case LogoutDestinations::LOGOUT_SCREEN->value:
225  break;
226 
227  case ConfigurableLogoutTarget::INTERNAL_RESSOURCE:
228  $this->settings->set(
229  'logout_behaviour_ref_id',
230  (string) ($data['logout_behaviour']['logout_behaviour_settings'][1]['ref_id'] ?? '')
231  );
232  break;
233  case ConfigurableLogoutTarget::EXTERNAL_RESSOURCE:
234 
235  $url = $data['logout_behaviour']['logout_behaviour_settings'][1]['url'] ?? '';
236  $this->settings->set('logout_behaviour_url', (string) $url);
237  break;
238  }
239  $this->settings->set('logout_behaviour', $mode);
240  }
241  $this->ctrl->redirect($this, 'showForm');
242  }
$url
Definition: shib_logout.php:63
$ref_id
Definition: ltiauth.php:66
static http()
Fetches the global http state from ILIAS.
getForm(ServerRequestInterface $request=null, array $errors=[])
+ Here is the call graph for this function:

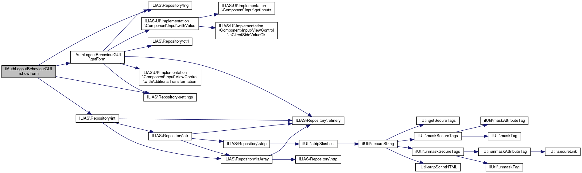
◆ showForm()

ilAuthLogoutBehaviourGUI::showForm ( )

Definition at line 178 of file class.ilAuthLogoutBehaviourGUI.php.

References $ref_id, getForm(), ILIAS\Repository\int(), ILIAS\Repository\lng(), and ILIAS\Repository\settings().

Referenced by executeCommand().

178  : void
179  {
180  $mode = $this->settings->get('logout_behaviour', LogoutDestinations::LOGOUT_SCREEN->value);
181  $ref_id = (int) $this->settings->get('logout_behaviour_ref_id', '');
182  $content = '';
183  if ($mode === ConfigurableLogoutTarget::INTERNAL_RESSOURCE &&
184  !$this->configurable_logout_target->isValidInternalResource($ref_id)) {
185  $content .= $this->ui_renderer->render(
186  $this->ui_factory->messageBox()->failure(
187  $this->lng->txt('logout_behaviour_ref_id_valid_status_changed')
188  )
189  );
190  }
191  $content .= $this->ui_renderer->render($this->getForm());
192 
193  $this->tpl->setContent($content);
194  }
$ref_id
Definition: ltiauth.php:66
getForm(ServerRequestInterface $request=null, array $errors=[])
+ Here is the call graph for this function:
+ Here is the caller graph for this function:

Field Documentation

◆ $configurable_logout_target

ConfigurableLogoutTarget ilAuthLogoutBehaviourGUI::$configurable_logout_target
private

Definition at line 44 of file class.ilAuthLogoutBehaviourGUI.php.

◆ $ctrl

ilCtrl ilAuthLogoutBehaviourGUI::$ctrl
private

Definition at line 36 of file class.ilAuthLogoutBehaviourGUI.php.

◆ $http

HttpService ilAuthLogoutBehaviourGUI::$http
private

Definition at line 38 of file class.ilAuthLogoutBehaviourGUI.php.

◆ $lng

ilLanguage ilAuthLogoutBehaviourGUI::$lng
private

Definition at line 37 of file class.ilAuthLogoutBehaviourGUI.php.

◆ $refinery

Refinery ilAuthLogoutBehaviourGUI::$refinery
private

Definition at line 39 of file class.ilAuthLogoutBehaviourGUI.php.

◆ $settings

ilSetting ilAuthLogoutBehaviourGUI::$settings
private

Definition at line 40 of file class.ilAuthLogoutBehaviourGUI.php.

◆ $tpl

ilGlobalTemplateInterface ilAuthLogoutBehaviourGUI::$tpl
private

Definition at line 43 of file class.ilAuthLogoutBehaviourGUI.php.

◆ $ui_factory

UIFactory ilAuthLogoutBehaviourGUI::$ui_factory
private

Definition at line 41 of file class.ilAuthLogoutBehaviourGUI.php.

◆ $ui_renderer

UIRenderer ilAuthLogoutBehaviourGUI::$ui_renderer
private

Definition at line 42 of file class.ilAuthLogoutBehaviourGUI.php.


The documentation for this class was generated from the following file: