ILIAS  release_10 Revision v10.1-43-ga1241a92c2f
ilLearningModuleNotification Class Reference

This file is part of ILIAS, a powerful learning management system published by ILIAS open source e-Learning e.V. More...

+ Collaboration diagram for ilLearningModuleNotification:

Public Member Functions

 __construct (string $a_action, int $a_type, ilObjLearningModule $a_learning_module, int $a_page_id, string $a_comment="")
 
 send ()
 

Data Fields

const ACTION_COMMENT = "comment"
 
const ACTION_UPDATE = "update"
 

Protected Member Functions

 getLink ()
 
 getPageTitle ()
 
 getMailSubject (ilLanguage $ulng)
 
 getMailBody (ilLanguage $a_ulng, int $a_user_id)
 
 getPreviewText (ilLanguage $a_ulng)
 

Protected Attributes

ilObjUser $ilUser
 
ilAccessHandler $ilAccess
 
ilLanguage $lng
 
ilSetting $lm_set
 
string $action
 
int $type
 
ilObjLearningModule $learning_module
 
int $page_id
 
string $comment
 
string $link
 
int $lm_ref_id
 
string $pg_title
 

Detailed Description

This file is part of ILIAS, a powerful learning management system published by ILIAS open source e-Learning e.V.

ILIAS is licensed with the GPL-3.0, see https://www.gnu.org/licenses/gpl-3.0.en.html You should have received a copy of said license along with the source code, too.

If this is not the case or you just want to try ILIAS, you'll find us at: https://www.ilias.de https://github.com/ILIAS-eLearning Class ilLearningModuleNotification class

//TODO create an interface for notifications contract.(ilnotification?).Similar code in ilwikipage, ilblogposting

Author
Jesús López lopez.nosp@m.@lei.nosp@m.fos.c.nosp@m.om

Definition at line 26 of file class.ilLearningModuleNotification.php.

Constructor & Destructor Documentation

◆ __construct()

ilLearningModuleNotification::__construct ( string  $a_action,
int  $a_type,
ilObjLearningModule  $a_learning_module,
int  $a_page_id,
string  $a_comment = "" 
)
Parameters
int$a_typeNotification type e.g. ilNotification::TYPE_LM_PAGE

Definition at line 47 of file class.ilLearningModuleNotification.php.

References $DIC, ILIAS\UI\examples\Symbol\Glyph\Comment\comment(), getLink(), getPageTitle(), ILIAS\Repository\link(), and ILIAS\Repository\lng().

53  {
54  global $DIC;
55 
56  $this->ilUser = $DIC->user();
57  $this->ilAccess = $DIC->access();
58  $this->lng = $DIC->language();
59  $this->lng->loadLanguageModule("content");
60  $this->lm_set = new ilSetting("lm");
61  $this->action = $a_action;
62  $this->type = $a_type;
63  $this->learning_module = $a_learning_module;
64  $this->page_id = $a_page_id;
65  $this->comment = $a_comment;
66  $this->lm_ref_id = $this->learning_module->getRefId();
67  $this->link = $this->getLink();
68  $this->pg_title = $this->getPageTitle();
69  }
global $DIC
Definition: shib_login.php:25
link(string $caption, string $href, bool $new_viewport=false)
comment()
description: > Example for rendring a comment glyph.
Definition: comment.php:25
+ Here is the call graph for this function:

Member Function Documentation

◆ getLink()

ilLearningModuleNotification::getLink ( )
protected

Definition at line 118 of file class.ilLearningModuleNotification.php.

Referenced by __construct().

118  : string
119  {
120  // #15192 - should always be present
121  if ($this->page_id) {
122  // #18804 - see ilWikiPageGUI::preview()
123  return ilLink::_getLink(null, "pg", [], $this->page_id . "_" . $this->lm_ref_id);
124  }
125 
126  return ilLink::_getLink($this->lm_ref_id);
127  }
+ Here is the caller graph for this function:

◆ getMailBody()

ilLearningModuleNotification::getMailBody ( ilLanguage  $a_ulng,
int  $a_user_id 
)
protected

Definition at line 151 of file class.ilLearningModuleNotification.php.

References $link, ilObjUser\_lookupFullname(), ILIAS\UI\examples\Symbol\Glyph\Comment\comment(), ilUserUtil\getNamePresentation(), getPreviewText(), and ilLanguage\txt().

Referenced by send().

151  : string
152  {
153  $message = sprintf($a_ulng->txt('cont_change_notification_salutation'), ilObjUser::_lookupFullname($a_user_id)) . "\n\n";
154  $message .= $a_ulng->txt('cont_notification_' . $this->action . "_lm") . ":\n\n";
155  $message .= $a_ulng->txt('learning module') . ": " . $this->learning_module->getTitle() . "\n";
156  $message .= $a_ulng->txt('page') . ": " . $this->pg_title . "\n";
157  if ($this->action == self::ACTION_COMMENT) {
158  // include comment/note text
159  $message .= $a_ulng->txt('cont_commented_by') . ": " . ilUserUtil::getNamePresentation($this->ilUser->getId()) . "\n";
160  $message .= "\n" . $a_ulng->txt('comment') . ":\n\"" . trim($this->comment) . "\"\n";
161  } else {
162  $message .= $this->getPreviewText($a_ulng);
163  }
164 
165  $message .= "\n" . $a_ulng->txt('url') . ": " . $this->link;
166 
167  return $message;
168  }
txt(string $a_topic, string $a_default_lang_fallback_mod="")
gets the text for a given topic if the topic is not in the list, the topic itself with "-" will be re...
static _lookupFullname(int $a_user_id)
static getNamePresentation( $a_user_id, bool $a_user_image=false, bool $a_profile_link=false, string $a_profile_back_link='', bool $a_force_first_lastname=false, bool $a_omit_login=false, bool $a_sortable=true, bool $a_return_data_array=false, $a_ctrl_path='ilpublicuserprofilegui')
Default behaviour is:
comment()
description: > Example for rendring a comment glyph.
Definition: comment.php:25
+ Here is the call graph for this function:
+ Here is the caller graph for this function:

◆ getMailSubject()

ilLearningModuleNotification::getMailSubject ( ilLanguage  $ulng)
protected

Definition at line 142 of file class.ilLearningModuleNotification.php.

References $pg_title, and ilLanguage\txt().

Referenced by send().

142  : string
143  {
144  if ($this->action == self::ACTION_COMMENT) {
145  return sprintf($ulng->txt('cont_notification_comment_subject_lm'), $this->learning_module->getTitle(), $this->pg_title);
146  }
147 
148  return sprintf($ulng->txt('cont_change_notification_subject_lm'), $this->learning_module->getTitle(), $this->pg_title);
149  }
txt(string $a_topic, string $a_default_lang_fallback_mod="")
gets the text for a given topic if the topic is not in the list, the topic itself with "-" will be re...
+ Here is the call graph for this function:
+ Here is the caller graph for this function:

◆ getPageTitle()

ilLearningModuleNotification::getPageTitle ( )
protected

Definition at line 129 of file class.ilLearningModuleNotification.php.

References ilLMPageObject\_getPresentationTitle(), and ILIAS\Repository\lng().

Referenced by __construct().

129  : string
130  {
132  $this->page_id,
133  $this->learning_module->getPageHeader(),
134  $this->learning_module->isActiveNumbering(),
135  $this->lm_set->get("time_scheduled_page_activation"),
136  false,
137  0,
138  $this->lng->getLangKey()
139  );
140  }
static _getPresentationTitle(int $a_pg_id, string $a_mode=self::CHAPTER_TITLE, bool $a_include_numbers=false, bool $a_time_scheduled_activation=false, bool $a_force_content=false, int $a_lm_id=0, string $a_lang="-", bool $a_include_short=false)
presentation title doesn't have to be page title, it may be chapter title + page title or chapter tit...
+ Here is the call graph for this function:
+ Here is the caller graph for this function:

◆ getPreviewText()

ilLearningModuleNotification::getPreviewText ( ilLanguage  $a_ulng)
protected

Definition at line 170 of file class.ilLearningModuleNotification.php.

References ilPageObject\truncateHTML(), and ilLanguage\txt().

Referenced by getMailBody().

170  : string
171  {
172  $page = new ilLMPageGUI($this->page_id);
173  $page->setRawPageContent(true);
174  $page->setAbstractOnly(true);
175  $page->setFileDownloadLink(".");
176  $page->setFullscreenLink(".");
177  $page->setSourcecodeDownloadScript(".");
178  $str = $page->showPage();
179  $str = ilPageObject::truncateHTML($str, 500, "...");
180  // making things more readable
181  $str = str_replace('<br/>', "\n", $str);
182  $str = str_replace('<br />', "\n", $str);
183  $str = str_replace('</p>', "\n", $str);
184  $str = str_replace('</div>', "\n", $str);
185  $str = trim(strip_tags($str));
186 
187  $content = "\n" . $a_ulng->txt('content') . "\n" .
188  "----------------------------------------\n" .
189  $str . "\n" .
190  "----------------------------------------\n";
191 
192  return $content;
193  }
txt(string $a_topic, string $a_default_lang_fallback_mod="")
gets the text for a given topic if the topic is not in the list, the topic itself with "-" will be re...
static truncateHTML(string $a_text, int $a_length=100, string $a_ending='...', bool $a_exact=false, bool $a_consider_html=true)
Truncate (html) string.
Extension of ilPageObjectGUI for learning modules.
+ Here is the call graph for this function:
+ Here is the caller graph for this function:

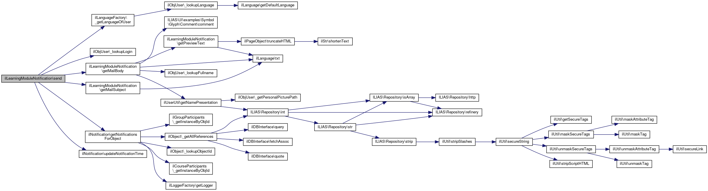
◆ send()

ilLearningModuleNotification::send ( )

Definition at line 72 of file class.ilLearningModuleNotification.php.

References $user_id, ilLanguageFactory\_getLanguageOfUser(), ilObjUser\_lookupLogin(), ANONYMOUS_USER_ID, getMailBody(), getMailSubject(), ilNotification\getNotificationsForObject(), ilNotification\TYPE_LM, ilNotification\TYPE_LM_PAGE, and ilNotification\updateNotificationTime().

72  : void
73  {
74  $lm_id = $this->learning_module->getId();
75 
76  // #11138 //only comment implemented so always true.
77  $ignore_threshold = ($this->action == self::ACTION_COMMENT);
78 
79  $users = ilNotification::getNotificationsForObject(ilNotification::TYPE_LM, $lm_id, null, $ignore_threshold);
80 
81  if ($this->type == ilNotification::TYPE_LM_PAGE) {
82  $page_users = ilNotification::getNotificationsForObject($this->type, $this->page_id, null, $ignore_threshold);
83  $users = array_merge($users, $page_users);
85  }
86 
87  if (!sizeof($users)) {
88  return;
89  }
90 
91  ilNotification::updateNotificationTime(ilNotification::TYPE_LM, $lm_id, $users, $this->page_id);
92 
93 
94  foreach (array_unique($users) as $idx => $user_id) {
95  if ($user_id != $this->ilUser->getId() &&
96  $this->ilAccess->checkAccessOfUser($user_id, 'read', '', $this->lm_ref_id)) {
97  // use language of recipient to compose message
99  $ulng->loadLanguageModule('content');
100 
101  $subject = $this->getMailSubject($ulng);
102  $message = $this->getMailBody($ulng, $user_id);
103 
104  $mail_obj = new ilMail(ANONYMOUS_USER_ID);
105  $mail_obj->appendInstallationSignature(true);
106  $mail_obj->enqueue(
108  "",
109  "",
110  $subject,
111  $message,
112  []
113  );
114  }
115  }
116  }
const ANONYMOUS_USER_ID
Definition: constants.php:27
static getNotificationsForObject(int $type, int $id, ?int $page_id=null, bool $ignore_threshold=false)
Get all users/recipients for given object.
static _getLanguageOfUser(int $a_usr_id)
Get language object of user.
static updateNotificationTime(int $type, int $id, array $user_ids, ?int $page_id=null, bool $activate_new_entries=true)
Update the last mail timestamp for given object and users.
static _lookupLogin(int $a_user_id)
getMailBody(ilLanguage $a_ulng, int $a_user_id)
+ Here is the call graph for this function:

Field Documentation

◆ $action

string ilLearningModuleNotification::$action
protected

Definition at line 35 of file class.ilLearningModuleNotification.php.

◆ $comment

string ilLearningModuleNotification::$comment
protected

Definition at line 39 of file class.ilLearningModuleNotification.php.

◆ $ilAccess

ilAccessHandler ilLearningModuleNotification::$ilAccess
protected

Definition at line 32 of file class.ilLearningModuleNotification.php.

◆ $ilUser

ilObjUser ilLearningModuleNotification::$ilUser
protected

Definition at line 31 of file class.ilLearningModuleNotification.php.

◆ $learning_module

ilObjLearningModule ilLearningModuleNotification::$learning_module
protected

Definition at line 37 of file class.ilLearningModuleNotification.php.

◆ $link

string ilLearningModuleNotification::$link
protected

Definition at line 40 of file class.ilLearningModuleNotification.php.

Referenced by getMailBody().

◆ $lm_ref_id

int ilLearningModuleNotification::$lm_ref_id
protected

Definition at line 41 of file class.ilLearningModuleNotification.php.

◆ $lm_set

ilSetting ilLearningModuleNotification::$lm_set
protected

Definition at line 34 of file class.ilLearningModuleNotification.php.

◆ $lng

ilLanguage ilLearningModuleNotification::$lng
protected

Definition at line 33 of file class.ilLearningModuleNotification.php.

◆ $page_id

int ilLearningModuleNotification::$page_id
protected

Definition at line 38 of file class.ilLearningModuleNotification.php.

◆ $pg_title

string ilLearningModuleNotification::$pg_title
protected

Definition at line 42 of file class.ilLearningModuleNotification.php.

Referenced by getMailSubject().

◆ $type

int ilLearningModuleNotification::$type
protected

Definition at line 36 of file class.ilLearningModuleNotification.php.

◆ ACTION_COMMENT

const ilLearningModuleNotification::ACTION_COMMENT = "comment"

◆ ACTION_UPDATE

const ilLearningModuleNotification::ACTION_UPDATE = "update"

Definition at line 29 of file class.ilLearningModuleNotification.php.

Referenced by ilLMPage\afterUpdate().


The documentation for this class was generated from the following file: