ILIAS  release_10 Revision v10.1-43-ga1241a92c2f
ilPageConfig Class Reference

This file is part of ILIAS, a powerful learning management system published by ILIAS open source e-Learning e.V. More...

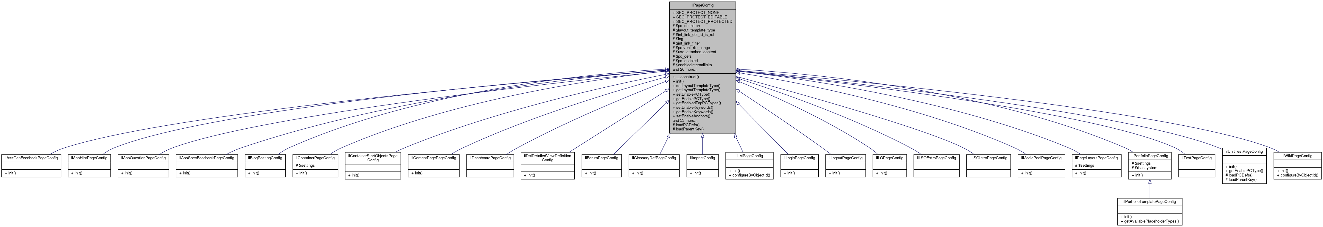
+ Inheritance diagram for ilPageConfig:
+ Collaboration diagram for ilPageConfig:

Public Member Functions

 __construct ()
 
 init ()
 
 setLayoutTemplateType (int $type)
 
 getLayoutTemplateType ()
 
 setEnablePCType (string $a_pc_type, bool $a_val)
 
 getEnablePCType (string $a_pc_type)
 
 getEnabledTopPCTypes ()
 
 setEnableKeywords (bool $a_val)
 
 getEnableKeywords ()
 
 setEnableAnchors (bool $a_val)
 
 getEnableAnchors ()
 
 setEnableInternalLinks (bool $a_enabledinternallinks)
 
 getEnableInternalLinks ()
 
 getEnableUserLinks ()
 
 setEnableWikiLinks (bool $a_enablewikilinks)
 
 getEnableWikiLinks ()
 
 addIntLinkFilter (string $a_val)
 Add internal links filter. More...
 
 removeIntLinkFilter (string $a_val)
 
 getIntLinkFilters ()
 
 setIntLinkFilterWhiteList (bool $a_white_list)
 Set internal links filter type list to white list. More...
 
 getIntLinkFilterWhiteList ()
 
 setPreventRteUsage (bool $a_val)
 
 getPreventRteUsage ()
 
 setLocalizationLanguage (string $a_val)
 
 getLocalizationLanguage ()
 
 setUseAttachedContent (bool $a_val)
 
 getUseAttachedContent ()
 
 setIntLinkHelpDefaultType (string $a_val)
 
 getIntLinkHelpDefaultType ()
 
 setIntLinkHelpDefaultId (int $a_val, bool $a_is_ref=true)
 Set internal link default id. More...
 
 getIntLinkHelpDefaultId ()
 
 getIntLinkHelpDefaultIdIsRef ()
 
 setEnableActivation (bool $a_val)
 Set enabled page activation. More...
 
 getEnableActivation ()
 
 setEnableScheduledActivation (bool $a_val)
 
 getEnableScheduledActivation ()
 
 setEnablePageToc (bool $a_val)
 
 getEnablePageToc ()
 
 setPreventHTMLUnmasking (bool $a_preventhtmlunmasking)
 
 getPreventHTMLUnmasking ()
 
 setEnableSelfAssessment (bool $a_enabledselfassessment, bool $a_scorm=true)
 
 getEnableSelfAssessment ()
 
 getEnableSelfAssessmentScorm ()
 Is self assessment used in SCORM mode? More...
 
 setDisableDefaultQuestionFeedback (bool $a_val)
 Set disable default question feedback. More...
 
 getDisableDefaultQuestionFeedback ()
 
 setMultiLangSupport (bool $a_val)
 
 getMultiLangSupport ()
 
 setSinglePageMode (bool $a_val)
 Set single page mode. More...
 
 getSinglePageMode ()
 
 setQuestionHTML (array $question_html)
 
 getQuestionHTML ()
 
 setUseStoredQuestionTries (bool $a_val)
 Set use stored answers/tries. More...
 
 getUseStoredQuestionTries ()
 
 setEnablePermissionChecks (bool $a_val)
 
 getEnablePermissionChecks ()
 
 setEditLockSupport (bool $a_val)
 
 getEditLockSupport ()
 
 setUsePageContainer (bool $a_val)
 Set if page container css class should be used. More...
 
 getUsePageContainer ()
 
 setSectionProtection (int $a_val)
 
 getSectionProtection ()
 
 setSectionProtectionInfo (string $a_val)
 
 getSectionProtectionInfo ()
 

Data Fields

const SEC_PROTECT_NONE = 0
 
const SEC_PROTECT_EDITABLE = 1
 
const SEC_PROTECT_PROTECTED = 2
 

Protected Member Functions

 loadPCDefs ()
 
 loadParentKey ()
 

Protected Attributes

ILIAS COPage PC PCDefinition $pc_definition
 
int $layout_template_type = 0
 
bool $int_link_def_id_is_ref = false
 
ilLanguage $lng
 
array $int_link_filter = array("File", "PortfolioPage", "PortfolioTemplatePage")
 
bool $prevent_rte_usage = false
 
bool $use_attached_content = false
 
array $pc_defs = array()
 
array $pc_enabled = array()
 
bool $enabledinternallinks = false
 
bool $enable_keywords = false
 
bool $enable_anchors = false
 
bool $enablewikilinks = false
 
bool $page_toc = false
 
bool $activation = false
 
bool $scheduled_activation = false
 
bool $preventhtmlunmasking = false
 
bool $enabledselfassessment = false
 
bool $enabledselfassessment_scorm = false
 
string $int_link_def_type = ""
 
int $int_link_def_id = 0
 
bool $multi_lang_support = false
 
bool $single_page_mode = false
 
bool $disable_default_qfeedback = false
 
array $question_html = array()
 
bool $use_stored_tries = false
 
bool $enable_user_links = false
 
bool $edit_lock_support = true
 
bool $use_page_container = true
 
bool $enable_permission_checks = false
 
ilSetting $adve_set
 
string $page_obj_key = ""
 
bool $link_filter_white_list = false
 
string $localization_lang = ""
 
int $section_protection = self::SEC_PROTECT_NONE
 
string $section_protection_info = ""
 

Detailed Description

This file is part of ILIAS, a powerful learning management system published by ILIAS open source e-Learning e.V.

ILIAS is licensed with the GPL-3.0, see https://www.gnu.org/licenses/gpl-3.0.en.html You should have received a copy of said license along with the source code, too.

If this is not the case or you just want to try ILIAS, you'll find us at: https://www.ilias.de https://github.com/ILIAS-eLearning Config class for page editing

Author
Alexander Killing killi.nosp@m.ng@l.nosp@m.eifos.nosp@m..de

Definition at line 24 of file class.ilPageConfig.php.

Constructor & Destructor Documentation

◆ __construct()

ilPageConfig::__construct ( )
final

Definition at line 73 of file class.ilPageConfig.php.

References $DIC, init(), ILIAS\Repository\lng(), loadParentKey(), and loadPCDefs().

74  {
75  global $DIC;
76 
77  $this->pc_definition = $DIC
78  ->copage()
79  ->internal()
80  ->domain()
81  ->pc()
82  ->definition();
83  $this->lng = $DIC->language();
84  $this->loadPCDefs();
85  $this->adve_set = new ilSetting("adve");
86  $this->loadParentKey();
87  $this->init();
88  }
global $DIC
Definition: shib_login.php:25
+ Here is the call graph for this function:

Member Function Documentation

◆ addIntLinkFilter()

ilPageConfig::addIntLinkFilter ( string  $a_val)

Add internal links filter.

Parameters
stringinternal links filter

Definition at line 210 of file class.ilPageConfig.php.

References $lng, ilLanguage\getLangKey(), and setLocalizationLanguage().

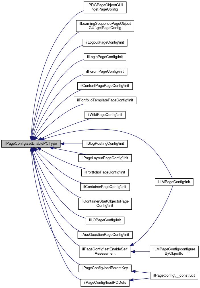
Referenced by ilPortfolioTemplatePageConfig\init(), ilWikiPageConfig\init(), and ilPortfolioPageConfig\init().

210  : void
211  {
212  $lng = $this->lng;
213 
215  $this->int_link_filter[] = $a_val;
216  }
getLangKey()
Return lang key.
setLocalizationLanguage(string $a_val)
+ Here is the call graph for this function:
+ Here is the caller graph for this function:

◆ getDisableDefaultQuestionFeedback()

ilPageConfig::getDisableDefaultQuestionFeedback ( )

Definition at line 387 of file class.ilPageConfig.php.

References $disable_default_qfeedback.

387  : bool
388  {
390  }
bool $disable_default_qfeedback

◆ getEditLockSupport()

ilPageConfig::getEditLockSupport ( )

Definition at line 458 of file class.ilPageConfig.php.

References $edit_lock_support.

458  : bool
459  {
461  }

◆ getEnableActivation()

ilPageConfig::getEnableActivation ( )

Definition at line 321 of file class.ilPageConfig.php.

References $activation.

321  : bool
322  {
323  return $this->activation;
324  }

◆ getEnableAnchors()

ilPageConfig::getEnableAnchors ( )

Definition at line 166 of file class.ilPageConfig.php.

References $enable_anchors.

166  : bool
167  {
168  return $this->enable_anchors;
169  }

◆ getEnabledTopPCTypes()

ilPageConfig::getEnabledTopPCTypes ( )

Definition at line 140 of file class.ilPageConfig.php.

References getEnablePCType().

140  : array
141  {
142  $types = [];
143  foreach ($this->pc_defs as $def) {
144  if ($def["top_item"] && $this->getEnablePCType($def["name"])) {
145  $types[] = $def;
146  }
147  }
148  return $types;
149  }
getEnablePCType(string $a_pc_type)
+ Here is the call graph for this function:

◆ getEnableInternalLinks()

ilPageConfig::getEnableInternalLinks ( )

Definition at line 176 of file class.ilPageConfig.php.

References $enabledinternallinks.

Referenced by getEnableUserLinks().

176  : bool
177  {
179  }
+ Here is the caller graph for this function:

◆ getEnableKeywords()

ilPageConfig::getEnableKeywords ( )

Definition at line 156 of file class.ilPageConfig.php.

References $enable_keywords.

156  : bool
157  {
158  return $this->enable_keywords;
159  }

◆ getEnablePageToc()

ilPageConfig::getEnablePageToc ( )

Definition at line 341 of file class.ilPageConfig.php.

References $page_toc.

341  : bool
342  {
343  return $this->page_toc;
344  }

◆ getEnablePCType()

ilPageConfig::getEnablePCType ( string  $a_pc_type)

Definition at line 135 of file class.ilPageConfig.php.

Referenced by getEnabledTopPCTypes().

135  : bool
136  {
137  return $this->pc_enabled[$a_pc_type];
138  }
+ Here is the caller graph for this function:

◆ getEnablePermissionChecks()

ilPageConfig::getEnablePermissionChecks ( )

Definition at line 445 of file class.ilPageConfig.php.

References $enable_permission_checks.

445  : bool
446  {
448  }
bool $enable_permission_checks

◆ getEnableScheduledActivation()

ilPageConfig::getEnableScheduledActivation ( )

Definition at line 331 of file class.ilPageConfig.php.

References $scheduled_activation.

331  : bool
332  {
334  }

◆ getEnableSelfAssessment()

ilPageConfig::getEnableSelfAssessment ( )

Definition at line 366 of file class.ilPageConfig.php.

References $enabledselfassessment.

366  : bool
367  {
369  }

◆ getEnableSelfAssessmentScorm()

ilPageConfig::getEnableSelfAssessmentScorm ( )

Is self assessment used in SCORM mode?

Definition at line 374 of file class.ilPageConfig.php.

References $enabledselfassessment_scorm.

374  : bool
375  {
377  }
bool $enabledselfassessment_scorm

◆ getEnableUserLinks()

ilPageConfig::getEnableUserLinks ( )

Definition at line 181 of file class.ilPageConfig.php.

References getEnableInternalLinks(), and getIntLinkFilterWhiteList().

181  : bool
182  {
183  if (!$this->getEnableInternalLinks()) {
184  return false;
185  }
186  if ($this->getIntLinkFilterWhiteList() && in_array("User", $this->int_link_filter)) {
187  return true;
188  }
189  if (!$this->getIntLinkFilterWhiteList() && !in_array("User", $this->int_link_filter)) {
190  return true;
191  }
192 
193  return false;
194  }
+ Here is the call graph for this function:

◆ getEnableWikiLinks()

ilPageConfig::getEnableWikiLinks ( )

Definition at line 201 of file class.ilPageConfig.php.

References $enablewikilinks.

201  : bool
202  {
203  return $this->enablewikilinks;
204  }

◆ getIntLinkFilters()

ilPageConfig::getIntLinkFilters ( )

Definition at line 227 of file class.ilPageConfig.php.

References $int_link_filter.

227  : array
228  {
229  return $this->int_link_filter;
230  }

◆ getIntLinkFilterWhiteList()

ilPageConfig::getIntLinkFilterWhiteList ( )

Definition at line 243 of file class.ilPageConfig.php.

References $link_filter_white_list.

Referenced by getEnableUserLinks().

243  : bool
244  {
246  }
+ Here is the caller graph for this function:

◆ getIntLinkHelpDefaultId()

ilPageConfig::getIntLinkHelpDefaultId ( )

Definition at line 303 of file class.ilPageConfig.php.

References $int_link_def_id.

303  : int
304  {
305  return $this->int_link_def_id;
306  }

◆ getIntLinkHelpDefaultIdIsRef()

ilPageConfig::getIntLinkHelpDefaultIdIsRef ( )

Definition at line 308 of file class.ilPageConfig.php.

References $int_link_def_id_is_ref.

308  : bool
309  {
311  }

◆ getIntLinkHelpDefaultType()

ilPageConfig::getIntLinkHelpDefaultType ( )

Definition at line 286 of file class.ilPageConfig.php.

References $int_link_def_type.

286  : string
287  {
289  }

◆ getLayoutTemplateType()

ilPageConfig::getLayoutTemplateType ( )

Definition at line 125 of file class.ilPageConfig.php.

References $layout_template_type.

Referenced by loadParentKey().

125  : int
126  {
128  }
+ Here is the caller graph for this function:

◆ getLocalizationLanguage()

ilPageConfig::getLocalizationLanguage ( )

Definition at line 266 of file class.ilPageConfig.php.

References $localization_lang.

266  : string
267  {
269  }

◆ getMultiLangSupport()

ilPageConfig::getMultiLangSupport ( )

Definition at line 397 of file class.ilPageConfig.php.

References $multi_lang_support.

397  : bool
398  {
400  }

◆ getPreventHTMLUnmasking()

ilPageConfig::getPreventHTMLUnmasking ( )

Definition at line 352 of file class.ilPageConfig.php.

352  : bool
353  {
354  return true;
355  }

◆ getPreventRteUsage()

ilPageConfig::getPreventRteUsage ( )

Definition at line 253 of file class.ilPageConfig.php.

References $prevent_rte_usage.

253  : bool
254  {
256  }

◆ getQuestionHTML()

ilPageConfig::getQuestionHTML ( )

Definition at line 421 of file class.ilPageConfig.php.

References $question_html.

421  : array
422  {
423  return $this->question_html;
424  }

◆ getSectionProtection()

ilPageConfig::getSectionProtection ( )

Definition at line 481 of file class.ilPageConfig.php.

References $section_protection.

481  : int
482  {
484  }

◆ getSectionProtectionInfo()

ilPageConfig::getSectionProtectionInfo ( )

Definition at line 491 of file class.ilPageConfig.php.

References $section_protection_info.

491  : string
492  {
494  }
string $section_protection_info

◆ getSinglePageMode()

ilPageConfig::getSinglePageMode ( )

Definition at line 411 of file class.ilPageConfig.php.

References $single_page_mode.

411  : bool
412  {
414  }

◆ getUseAttachedContent()

ilPageConfig::getUseAttachedContent ( )

Definition at line 276 of file class.ilPageConfig.php.

References $use_attached_content.

276  : bool
277  {
279  }

◆ getUsePageContainer()

ilPageConfig::getUsePageContainer ( )

Definition at line 471 of file class.ilPageConfig.php.

References $use_page_container.

471  : bool
472  {
474  }

◆ getUseStoredQuestionTries()

ilPageConfig::getUseStoredQuestionTries ( )

Definition at line 435 of file class.ilPageConfig.php.

References $use_stored_tries.

435  : bool
436  {
438  }

◆ init()

ilPageConfig::init ( )

Definition at line 116 of file class.ilPageConfig.php.

Referenced by __construct(), and loadParentKey().

116  : void
117  {
118  }
+ Here is the caller graph for this function:

◆ loadParentKey()

ilPageConfig::loadParentKey ( )
protected

Definition at line 99 of file class.ilPageConfig.php.

References ilPageLayout\activeLayouts(), getLayoutTemplateType(), init(), and setEnablePCType().

Referenced by __construct().

99  : void
100  {
101  $def = new ilCOPageObjDef();
102  foreach ($def->getDefinitions() as $key => $def) {
103  if (strtolower(get_class($this)) == strtolower($def["class_name"] . "Config")) {
104  $this->page_obj_key = $key;
105  }
106  }
107  $this->init();
108  if ($this->getLayoutTemplateType() > 0) {
109  $templates = ilPageLayout::activeLayouts($this->getLayoutTemplateType());
110  if (count($templates) > 0) {
111  $this->setEnablePCType("LayoutTemplate", true);
112  }
113  }
114  }
This file is part of ILIAS, a powerful learning management system published by ILIAS open source e-Le...
static activeLayouts(int $a_module=0)
Get active layouts.
setEnablePCType(string $a_pc_type, bool $a_val)
+ Here is the call graph for this function:
+ Here is the caller graph for this function:

◆ loadPCDefs()

ilPageConfig::loadPCDefs ( )
protected

Definition at line 90 of file class.ilPageConfig.php.

References setEnablePCType().

Referenced by __construct().

90  : void
91  {
92  // load pc_defs
93  $this->pc_defs = $this->pc_definition->getPCDefinitions();
94  foreach ($this->pc_defs as $def) {
95  $this->setEnablePCType($def["name"], (bool) $def["def_enabled"]);
96  }
97  }
setEnablePCType(string $a_pc_type, bool $a_val)
+ Here is the call graph for this function:
+ Here is the caller graph for this function:

◆ removeIntLinkFilter()

ilPageConfig::removeIntLinkFilter ( string  $a_val)

Definition at line 218 of file class.ilPageConfig.php.

Referenced by ilPortfolioTemplatePageConfig\init(), ilLMPageConfig\init(), and ilPortfolioPageConfig\init().

218  : void
219  {
220  foreach ($this->int_link_filter as $k => $v) {
221  if ($v == $a_val) {
222  unset($this->int_link_filter[$k]);
223  }
224  }
225  }
+ Here is the caller graph for this function:

◆ setDisableDefaultQuestionFeedback()

ilPageConfig::setDisableDefaultQuestionFeedback ( bool  $a_val)

Set disable default question feedback.

Definition at line 382 of file class.ilPageConfig.php.

Referenced by ilLMPageConfig\configureByObjectId().

382  : void
383  {
384  $this->disable_default_qfeedback = $a_val;
385  }
+ Here is the caller graph for this function:

◆ setEditLockSupport()

ilPageConfig::setEditLockSupport ( bool  $a_val)
Parameters
$a_valbool set edit lock support for pages

Definition at line 453 of file class.ilPageConfig.php.

Referenced by ilPortfolioPageConfig\init().

453  : void
454  {
455  $this->edit_lock_support = $a_val;
456  }
+ Here is the caller graph for this function:

◆ setEnableActivation()

ilPageConfig::setEnableActivation ( bool  $a_val)

Set enabled page activation.

Definition at line 316 of file class.ilPageConfig.php.

Referenced by ilDclDetailedViewDefinitionConfig\init(), ilLMPageConfig\init(), ilBlogPostingConfig\init(), and ilImprintConfig\init().

316  : void
317  {
318  $this->activation = $a_val;
319  }
+ Here is the caller graph for this function:

◆ setEnableAnchors()

ilPageConfig::setEnableAnchors ( bool  $a_val)

Definition at line 161 of file class.ilPageConfig.php.

Referenced by ilContentPagePageConfig\init(), ilWikiPageConfig\init(), and ilLMPageConfig\init().

161  : void
162  {
163  $this->enable_anchors = $a_val;
164  }
+ Here is the caller graph for this function:

◆ setEnableInternalLinks()

◆ setEnableKeywords()

ilPageConfig::setEnableKeywords ( bool  $a_val)

Definition at line 151 of file class.ilPageConfig.php.

Referenced by ilGlossaryDefPageConfig\init(), and ilLMPageConfig\init().

151  : void
152  {
153  $this->enable_keywords = $a_val;
154  }
+ Here is the caller graph for this function:

◆ setEnablePageToc()

ilPageConfig::setEnablePageToc ( bool  $a_val)

Definition at line 336 of file class.ilPageConfig.php.

Referenced by ilWikiPageConfig\configureByObjectId().

336  : void
337  {
338  $this->page_toc = $a_val;
339  }
+ Here is the caller graph for this function:

◆ setEnablePCType()

◆ setEnablePermissionChecks()

ilPageConfig::setEnablePermissionChecks ( bool  $a_val)

Definition at line 440 of file class.ilPageConfig.php.

Referenced by ilContentPagePageConfig\init(), ilForumPageConfig\init(), and ilContainerPageConfig\init().

440  : void
441  {
442  $this->enable_permission_checks = $a_val;
443  }
+ Here is the caller graph for this function:

◆ setEnableScheduledActivation()

ilPageConfig::setEnableScheduledActivation ( bool  $a_val)

Definition at line 326 of file class.ilPageConfig.php.

Referenced by ilLMPageConfig\init().

326  : void
327  {
328  $this->scheduled_activation = $a_val;
329  }
+ Here is the caller graph for this function:

◆ setEnableSelfAssessment()

ilPageConfig::setEnableSelfAssessment ( bool  $a_enabledselfassessment,
bool  $a_scorm = true 
)

Definition at line 357 of file class.ilPageConfig.php.

References setEnablePCType().

Referenced by ilLMPageConfig\configureByObjectId(), and ilLMPageConfig\init().

360  : void {
361  $this->setEnablePCType("Question", $a_enabledselfassessment);
362  $this->enabledselfassessment = $a_enabledselfassessment;
363  $this->enabledselfassessment_scorm = $a_scorm;
364  }
setEnablePCType(string $a_pc_type, bool $a_val)
+ Here is the call graph for this function:
+ Here is the caller graph for this function:

◆ setEnableWikiLinks()

ilPageConfig::setEnableWikiLinks ( bool  $a_enablewikilinks)

Definition at line 196 of file class.ilPageConfig.php.

Referenced by ilDclDetailedViewDefinitionConfig\init(), ilWikiPageConfig\init(), and ilImprintConfig\init().

196  : void
197  {
198  $this->enablewikilinks = $a_enablewikilinks;
199  }
+ Here is the caller graph for this function:

◆ setIntLinkFilterWhiteList()

ilPageConfig::setIntLinkFilterWhiteList ( bool  $a_white_list)

Set internal links filter type list to white list.

Definition at line 235 of file class.ilPageConfig.php.

Referenced by ilWikiPageConfig\init(), and ilPortfolioPageConfig\init().

235  : void
236  {
237  $this->link_filter_white_list = $a_white_list;
238  if ($a_white_list) {
239  $this->int_link_filter = array();
240  }
241  }
+ Here is the caller graph for this function:

◆ setIntLinkHelpDefaultId()

ilPageConfig::setIntLinkHelpDefaultId ( int  $a_val,
bool  $a_is_ref = true 
)

Set internal link default id.

Parameters
int$a_valdefault object id

Definition at line 295 of file class.ilPageConfig.php.

Referenced by ilGlossaryDefPageConfig\init(), ilPortfolioTemplatePageConfig\init(), ilLMPageConfig\init(), and ilPortfolioPageConfig\init().

298  : void {
299  $this->int_link_def_id = $a_val;
300  $this->int_link_def_id_is_ref = $a_is_ref;
301  }
+ Here is the caller graph for this function:

◆ setIntLinkHelpDefaultType()

ilPageConfig::setIntLinkHelpDefaultType ( string  $a_val)

◆ setLayoutTemplateType()

ilPageConfig::setLayoutTemplateType ( int  $type)

Definition at line 120 of file class.ilPageConfig.php.

Referenced by ilLMPageConfig\init().

120  : void
121  {
122  $this->layout_template_type = $type;
123  }
+ Here is the caller graph for this function:

◆ setLocalizationLanguage()

ilPageConfig::setLocalizationLanguage ( string  $a_val)
Parameters
string$a_vallang key

Definition at line 261 of file class.ilPageConfig.php.

Referenced by addIntLinkFilter().

261  : void
262  {
263  $this->localization_lang = $a_val;
264  }
+ Here is the caller graph for this function:

◆ setMultiLangSupport()

ilPageConfig::setMultiLangSupport ( bool  $a_val)

Definition at line 392 of file class.ilPageConfig.php.

Referenced by ilContentPagePageConfig\init(), ilForumPageConfig\init(), ilMediaPoolPageConfig\init(), ilWikiPageConfig\init(), ilLMPageConfig\init(), ilContainerPageConfig\init(), ilContainerStartObjectsPageConfig\init(), and ilLOPageConfig\init().

392  : void
393  {
394  $this->multi_lang_support = $a_val;
395  }
+ Here is the caller graph for this function:

◆ setPreventHTMLUnmasking()

ilPageConfig::setPreventHTMLUnmasking ( bool  $a_preventhtmlunmasking)

Definition at line 346 of file class.ilPageConfig.php.

Referenced by ilDclDetailedViewDefinitionConfig\init(), ilLMPageConfig\init(), ilWikiPageConfig\init(), ilMediaPoolPageConfig\init(), ilBlogPostingConfig\init(), ilImprintConfig\init(), ilPageLayoutPageConfig\init(), and ilPortfolioPageConfig\init().

348  : void {
349  $this->preventhtmlunmasking = $a_preventhtmlunmasking;
350  }
+ Here is the caller graph for this function:

◆ setPreventRteUsage()

ilPageConfig::setPreventRteUsage ( bool  $a_val)

Definition at line 248 of file class.ilPageConfig.php.

Referenced by ilLMPageConfig\init().

248  : void
249  {
250  $this->prevent_rte_usage = $a_val;
251  }
+ Here is the caller graph for this function:

◆ setQuestionHTML()

ilPageConfig::setQuestionHTML ( array  $question_html)

Definition at line 416 of file class.ilPageConfig.php.

References $question_html.

416  : void
417  {
418  $this->question_html = $question_html;
419  }

◆ setSectionProtection()

ilPageConfig::setSectionProtection ( int  $a_val)

Definition at line 476 of file class.ilPageConfig.php.

Referenced by ilWikiPageConfig\configureByObjectId(), ilPortfolioTemplatePageConfig\init(), and ilPortfolioPageConfig\init().

476  : void
477  {
478  $this->section_protection = $a_val;
479  }
+ Here is the caller graph for this function:

◆ setSectionProtectionInfo()

ilPageConfig::setSectionProtectionInfo ( string  $a_val)

Definition at line 486 of file class.ilPageConfig.php.

Referenced by ilWikiPageConfig\configureByObjectId(), and ilPortfolioTemplatePageConfig\init().

486  : void
487  {
488  $this->section_protection_info = $a_val;
489  }
+ Here is the caller graph for this function:

◆ setSinglePageMode()

ilPageConfig::setSinglePageMode ( bool  $a_val)

Set single page mode.

Parameters
bool$a_valsingle page mode (only one page per parent_id)

Definition at line 406 of file class.ilPageConfig.php.

Referenced by ilContentPagePageConfig\init(), ilForumPageConfig\init(), ilContainerPageConfig\init(), ilLOPageConfig\init(), and ilContainerStartObjectsPageConfig\init().

406  : void
407  {
408  $this->single_page_mode = $a_val;
409  }
+ Here is the caller graph for this function:

◆ setUseAttachedContent()

ilPageConfig::setUseAttachedContent ( bool  $a_val)

Definition at line 271 of file class.ilPageConfig.php.

Referenced by ilLMPageConfig\init().

271  : void
272  {
273  $this->use_attached_content = $a_val;
274  }
+ Here is the caller graph for this function:

◆ setUsePageContainer()

ilPageConfig::setUsePageContainer ( bool  $a_val)

Set if page container css class should be used.

Definition at line 466 of file class.ilPageConfig.php.

Referenced by ilContentPagePageConfig\init(), ilForumPageConfig\init(), and ilContainerPageConfig\init().

466  : void
467  {
468  $this->use_page_container = $a_val;
469  }
+ Here is the caller graph for this function:

◆ setUseStoredQuestionTries()

ilPageConfig::setUseStoredQuestionTries ( bool  $a_val)

Set use stored answers/tries.

Parameters
bool$a_valuse stored number of tries and given (correct) answers

Definition at line 430 of file class.ilPageConfig.php.

430  : void
431  {
432  $this->use_stored_tries = $a_val;
433  }

Field Documentation

◆ $activation

bool ilPageConfig::$activation = false
protected

Definition at line 45 of file class.ilPageConfig.php.

Referenced by getEnableActivation().

◆ $adve_set

ilSetting ilPageConfig::$adve_set
protected

Definition at line 62 of file class.ilPageConfig.php.

◆ $disable_default_qfeedback

bool ilPageConfig::$disable_default_qfeedback = false
protected

Definition at line 55 of file class.ilPageConfig.php.

Referenced by getDisableDefaultQuestionFeedback().

◆ $edit_lock_support

bool ilPageConfig::$edit_lock_support = true
protected

Definition at line 59 of file class.ilPageConfig.php.

Referenced by getEditLockSupport().

◆ $enable_anchors

bool ilPageConfig::$enable_anchors = false
protected

Definition at line 42 of file class.ilPageConfig.php.

Referenced by getEnableAnchors().

◆ $enable_keywords

bool ilPageConfig::$enable_keywords = false
protected

Definition at line 41 of file class.ilPageConfig.php.

Referenced by getEnableKeywords().

◆ $enable_permission_checks

bool ilPageConfig::$enable_permission_checks = false
protected

Definition at line 61 of file class.ilPageConfig.php.

Referenced by getEnablePermissionChecks().

◆ $enable_user_links

bool ilPageConfig::$enable_user_links = false
protected

Definition at line 58 of file class.ilPageConfig.php.

◆ $enabledinternallinks

bool ilPageConfig::$enabledinternallinks = false
protected

Definition at line 40 of file class.ilPageConfig.php.

Referenced by getEnableInternalLinks().

◆ $enabledselfassessment

bool ilPageConfig::$enabledselfassessment = false
protected

Definition at line 48 of file class.ilPageConfig.php.

Referenced by getEnableSelfAssessment().

◆ $enabledselfassessment_scorm

bool ilPageConfig::$enabledselfassessment_scorm = false
protected

Definition at line 49 of file class.ilPageConfig.php.

Referenced by getEnableSelfAssessmentScorm().

◆ $enablewikilinks

bool ilPageConfig::$enablewikilinks = false
protected

Definition at line 43 of file class.ilPageConfig.php.

Referenced by getEnableWikiLinks().

◆ $int_link_def_id

int ilPageConfig::$int_link_def_id = 0
protected

Definition at line 51 of file class.ilPageConfig.php.

Referenced by getIntLinkHelpDefaultId().

◆ $int_link_def_id_is_ref

bool ilPageConfig::$int_link_def_id_is_ref = false
protected

Definition at line 33 of file class.ilPageConfig.php.

Referenced by getIntLinkHelpDefaultIdIsRef().

◆ $int_link_def_type

string ilPageConfig::$int_link_def_type = ""
protected

Definition at line 50 of file class.ilPageConfig.php.

Referenced by getIntLinkHelpDefaultType().

◆ $int_link_filter

array ilPageConfig::$int_link_filter = array("File", "PortfolioPage", "PortfolioTemplatePage")
protected

Definition at line 35 of file class.ilPageConfig.php.

Referenced by getIntLinkFilters().

◆ $layout_template_type

int ilPageConfig::$layout_template_type = 0
protected

Definition at line 31 of file class.ilPageConfig.php.

Referenced by getLayoutTemplateType().

◆ $link_filter_white_list

bool ilPageConfig::$link_filter_white_list = false
protected

Definition at line 68 of file class.ilPageConfig.php.

Referenced by getIntLinkFilterWhiteList().

◆ $lng

ilLanguage ilPageConfig::$lng
protected

◆ $localization_lang

string ilPageConfig::$localization_lang = ""
protected

Definition at line 69 of file class.ilPageConfig.php.

Referenced by getLocalizationLanguage().

◆ $multi_lang_support

bool ilPageConfig::$multi_lang_support = false
protected

Definition at line 52 of file class.ilPageConfig.php.

Referenced by getMultiLangSupport().

◆ $page_obj_key

string ilPageConfig::$page_obj_key = ""
protected

Definition at line 67 of file class.ilPageConfig.php.

◆ $page_toc

bool ilPageConfig::$page_toc = false
protected

Definition at line 44 of file class.ilPageConfig.php.

Referenced by getEnablePageToc().

◆ $pc_definition

ILIAS COPage PC PCDefinition ilPageConfig::$pc_definition
protected

Definition at line 30 of file class.ilPageConfig.php.

◆ $pc_defs

array ilPageConfig::$pc_defs = array()
protected

Definition at line 38 of file class.ilPageConfig.php.

◆ $pc_enabled

array ilPageConfig::$pc_enabled = array()
protected

Definition at line 39 of file class.ilPageConfig.php.

◆ $prevent_rte_usage

bool ilPageConfig::$prevent_rte_usage = false
protected

Definition at line 36 of file class.ilPageConfig.php.

Referenced by getPreventRteUsage().

◆ $preventhtmlunmasking

bool ilPageConfig::$preventhtmlunmasking = false
protected

Definition at line 47 of file class.ilPageConfig.php.

◆ $question_html

array ilPageConfig::$question_html = array()
protected

Definition at line 56 of file class.ilPageConfig.php.

Referenced by getQuestionHTML(), and setQuestionHTML().

◆ $scheduled_activation

bool ilPageConfig::$scheduled_activation = false
protected

Definition at line 46 of file class.ilPageConfig.php.

Referenced by getEnableScheduledActivation().

◆ $section_protection

int ilPageConfig::$section_protection = self::SEC_PROTECT_NONE
protected

Definition at line 70 of file class.ilPageConfig.php.

Referenced by getSectionProtection().

◆ $section_protection_info

string ilPageConfig::$section_protection_info = ""
protected

Definition at line 71 of file class.ilPageConfig.php.

Referenced by getSectionProtectionInfo().

◆ $single_page_mode

bool ilPageConfig::$single_page_mode = false
protected

Definition at line 53 of file class.ilPageConfig.php.

Referenced by getSinglePageMode().

◆ $use_attached_content

bool ilPageConfig::$use_attached_content = false
protected

Definition at line 37 of file class.ilPageConfig.php.

Referenced by getUseAttachedContent().

◆ $use_page_container

bool ilPageConfig::$use_page_container = true
protected

Definition at line 60 of file class.ilPageConfig.php.

Referenced by getUsePageContainer().

◆ $use_stored_tries

bool ilPageConfig::$use_stored_tries = false
protected

Definition at line 57 of file class.ilPageConfig.php.

Referenced by getUseStoredQuestionTries().

◆ SEC_PROTECT_EDITABLE

◆ SEC_PROTECT_NONE

const ilPageConfig::SEC_PROTECT_NONE = 0

Definition at line 27 of file class.ilPageConfig.php.

◆ SEC_PROTECT_PROTECTED


The documentation for this class was generated from the following file: