ILIAS  release_10 Revision v10.1-43-ga1241a92c2f
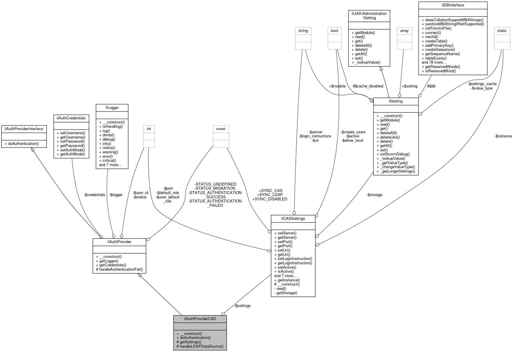
ilAuthProviderCAS Class Reference

CAS authentication provider. More...

+ Inheritance diagram for ilAuthProviderCAS:
+ Collaboration diagram for ilAuthProviderCAS:

Public Member Functions

 __construct (ilAuthCredentials $credentials)
 
 doAuthentication (ilAuthStatus $status)
 
- Public Member Functions inherited from ilAuthProvider
 __construct (ilAuthCredentials $credentials)
 Constructor. More...
 
 getLogger ()
 Get logger. More...
 
 getCredentials ()
 
- Public Member Functions inherited from ilAuthProviderInterface
 doAuthentication (\ilAuthStatus $status)
 Do authentication. More...
 

Protected Member Functions

 getSettings ()
 
 handleLDAPDataSource (ilAuthStatus $status)
 
- Protected Member Functions inherited from ilAuthProvider
 handleAuthenticationFail (ilAuthStatus $status, string $a_reason)
 Handle failed authentication. More...
 

Private Attributes

ilCASSettings $settings
 

Detailed Description

CAS authentication provider.

Author
Stefan Meyer smeye.nosp@m.r.il.nosp@m.ias@g.nosp@m.mx.d.nosp@m.e

Definition at line 25 of file class.ilAuthProviderCAS.php.

Constructor & Destructor Documentation

◆ __construct()

ilAuthProviderCAS::__construct ( ilAuthCredentials  $credentials)

Definition at line 29 of file class.ilAuthProviderCAS.php.

References ILIAS\GlobalScreen\Provider\__construct(), ilCASSettings\getInstance(), and ILIAS\Repository\settings().

30  {
31  parent::__construct($credentials);
33  }
__construct(Container $dic, ilPlugin $plugin)
static getInstance()
Get singleton instance.
+ Here is the call graph for this function:

Member Function Documentation

◆ doAuthentication()

ilAuthProviderCAS::doAuthentication ( ilAuthStatus  $status)

Definition at line 40 of file class.ilAuthProviderCAS.php.

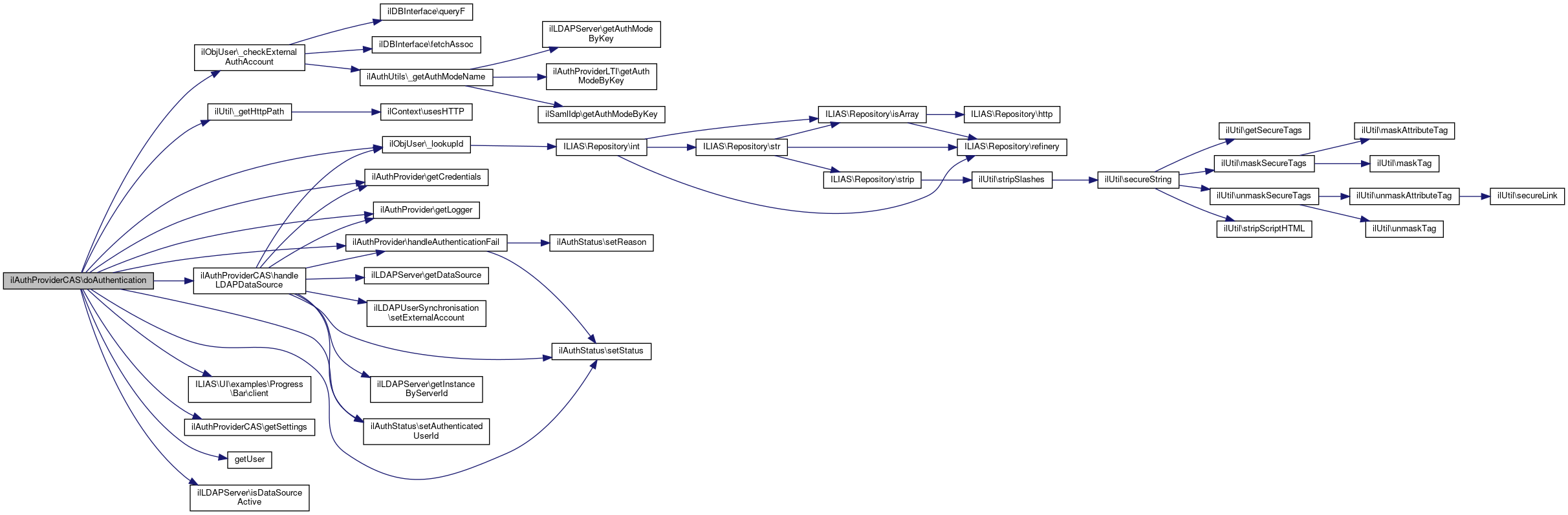
References Vendor\Package\$e, ilObjUser\_checkExternalAuthAccount(), ilUtil\_getHttpPath(), ilObjUser\_lookupId(), ilAuthUtils\AUTH_CAS, ILIAS\UI\examples\Progress\Bar\client(), ilAuthProvider\getCredentials(), ilAuthProvider\getLogger(), getSettings(), getUser(), ilAuthProvider\handleAuthenticationFail(), handleLDAPDataSource(), ilLDAPServer\isDataSourceActive(), ilAuthStatus\setAuthenticatedUserId(), ilAuthStatus\setStatus(), and ilAuthStatus\STATUS_AUTHENTICATED.

40  : bool
41  {
42  $this->getLogger()->debug('Starting cas authentication attempt... ');
43 
44  try {
45  // Uncomment the following line to get trace-level loggin by CAS
46  //phpCAS::setLogger($this->getLogger());
47  // Caution: If you set this to "true", there might be output
48  // and the redirect won't work and you get an ILIAS Whoopsy
49  // Though, you may need to for debugging other issues.
50  phpCAS::setVerbose(false);
51  $this->getLogger()->debug('Create client... ');
53  CAS_VERSION_2_0,
54  $this->getSettings()->getServer(),
55  $this->getSettings()->getPort(),
56  $this->getSettings()->getUri(),
58  );
59 
60  phpCAS::setNoCasServerValidation();
61  $this->getLogger()->debug('Fore CAS auth... ');
62  phpCAS::forceAuthentication();
63  $this->getLogger()->debug('Fore CAS auth done.');
64  } catch (Exception $e) {
65  $this->getLogger()->error('Cas authentication failed with message: ' . $e->getMessage());
66  $this->handleAuthenticationFail($status, 'err_wrong_login');
67  return false;
68  }
69 
70  if (phpCAS::getUser() === '') {
71  $this->getLogger()->debug('CAS user is empty.');
72  return $this->handleAuthenticationFail($status, 'err_wrong_login');
73  }
74  $this->getCredentials()->setUsername(phpCAS::getUser());
75  $this->getLogger()->debug('user name set to CAS user.');
76 
77  // check and handle ldap data sources
79  return $this->handleLDAPDataSource($status);
80  }
81 
82  // Check account available
83  $local_user = ilObjUser::_checkExternalAuthAccount("cas", $this->getCredentials()->getUsername());
84  if ($local_user !== '' && $local_user !== null) {
85  $this->getLogger()->debug('CAS authentication successful.');
87  $status->setAuthenticatedUserId(ilObjUser::_lookupId($local_user));
88  return true;
89  }
90 
91  if (!$this->getSettings()->isUserCreationEnabled()) {
92  $this->getLogger()->debug('User creation disabled. No valid local account found');
93  $this->handleAuthenticationFail($status, 'err_auth_cas_no_ilias_user');
94  return false;
95  }
96 
97  $importer = new ilCASAttributeToUser($this->getSettings());
98  $new_name = $importer->create($this->getCredentials()->getUsername());
99 
100  if ($new_name === '') {
101  $this->getLogger()->debug('User creation failed.');
102  $this->handleAuthenticationFail($status, 'err_auth_cas_no_ilias_user');
103  return false;
104  }
105 
107  $status->setAuthenticatedUserId(ilObjUser::_lookupId($new_name));
108  return true;
109  }
static _lookupId($a_user_str)
static _checkExternalAuthAccount(string $a_auth, string $a_account, bool $tryFallback=true)
check whether external account and authentication method matches with a user
CAS user creation helper.
handleAuthenticationFail(ilAuthStatus $status, string $a_reason)
Handle failed authentication.
static isDataSourceActive(int $a_auth_mode)
Check if a data source is active for a specific auth mode.
setStatus(int $a_status)
Set auth status.
getUser()
getLogger()
Get logger.
handleLDAPDataSource(ilAuthStatus $status)
client()
description: > This example shows how a Progress Bar can be rendered and used on the client...
Definition: client.php:21
static _getHttpPath()
setAuthenticatedUserId(int $a_id)
+ Here is the call graph for this function:

◆ getSettings()

ilAuthProviderCAS::getSettings ( )
protected

Definition at line 35 of file class.ilAuthProviderCAS.php.

References $settings.

Referenced by doAuthentication().

36  {
37  return $this->settings;
38  }
+ Here is the caller graph for this function:

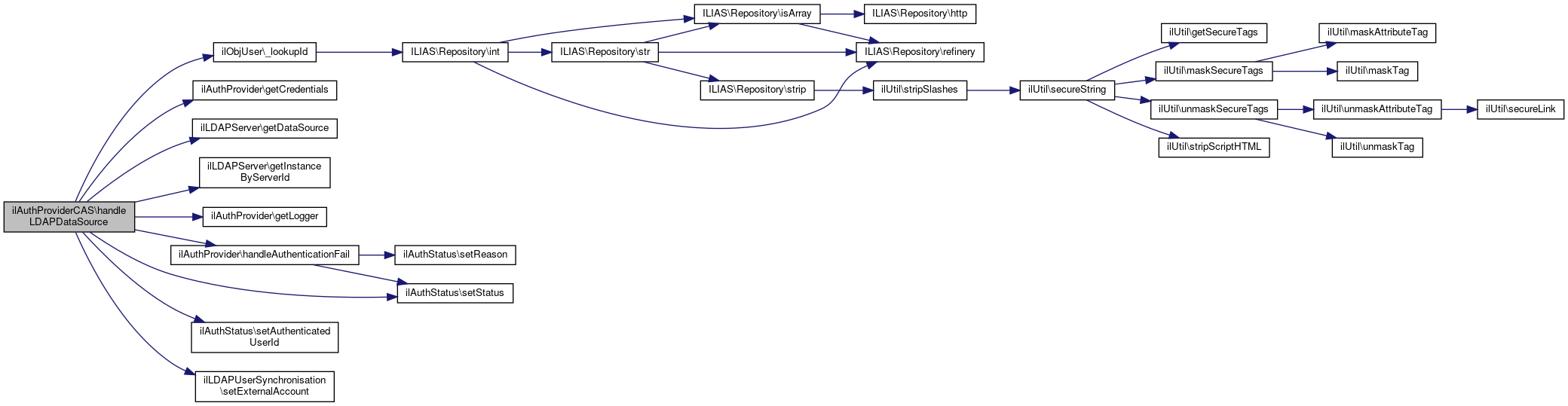
◆ handleLDAPDataSource()

ilAuthProviderCAS::handleLDAPDataSource ( ilAuthStatus  $status)
protected

Definition at line 111 of file class.ilAuthProviderCAS.php.

References Vendor\Package\$e, $server, ilObjUser\_lookupId(), ilAuthUtils\AUTH_CAS, ilAuthProvider\getCredentials(), ilLDAPServer\getDataSource(), ilLDAPServer\getInstanceByServerId(), ilAuthProvider\getLogger(), ilAuthProvider\handleAuthenticationFail(), ilAuthStatus\setAuthenticatedUserId(), ilLDAPUserSynchronisation\setExternalAccount(), ilAuthStatus\setStatus(), and ilAuthStatus\STATUS_AUTHENTICATED.

Referenced by doAuthentication().

111  : bool
112  {
115  );
116 
117  $this->getLogger()->debug('Using ldap data source for user: ' . $this->getCredentials()->getUsername());
118 
119  $sync = new ilLDAPUserSynchronisation('cas', $server->getServerId());
120  $sync->setExternalAccount($this->getCredentials()->getUsername());
121  $sync->setUserData(array());
122  $sync->forceCreation(true);
123 
124  try {
125  $internal_account = $sync->sync();
126  } catch (UnexpectedValueException $e) {
127  $this->getLogger()->warning('Authentication failed with message: ' . $e->getMessage());
128  $this->handleAuthenticationFail($status, 'err_wrong_login');
129  return false;
131  $this->handleAuthenticationFail($status, 'err_auth_ldap_failed');
132  return false;
134  // No syncronisation allowed => create Error
135  $this->getLogger()->warning('User creation disabled. No valid local account found');
136  $this->handleAuthenticationFail($status, 'err_auth_cas_no_ilias_user');
137  return false;
138  }
140  $status->setAuthenticatedUserId(ilObjUser::_lookupId($internal_account));
141  return true;
142  }
static getDataSource(int $a_auth_mode)
static getInstanceByServerId(int $a_server_id)
Get instance by server id.
Thrown in case of failed synchronisation settings.
Synchronization of user accounts used in auth container ldap, cas,...
static _lookupId($a_user_str)
handleAuthenticationFail(ilAuthStatus $status, string $a_reason)
Handle failed authentication.
setExternalAccount(string $a_ext)
Set external account (unique for each auth mode)
setStatus(int $a_status)
Set auth status.
getLogger()
Get logger.
setAuthenticatedUserId(int $a_id)
$server
Definition: shib_login.php:27
+ Here is the call graph for this function:
+ Here is the caller graph for this function:

Field Documentation

◆ $settings

ilCASSettings ilAuthProviderCAS::$settings
private

Definition at line 27 of file class.ilAuthProviderCAS.php.

Referenced by getSettings().


The documentation for this class was generated from the following file: