ILIAS  release_10 Revision v10.1-43-ga1241a92c2f
ilTestRandomQuestionSetBuilderWithAmountPerTest Class Reference
+ Inheritance diagram for ilTestRandomQuestionSetBuilderWithAmountPerTest:
+ Collaboration diagram for ilTestRandomQuestionSetBuilderWithAmountPerTest:

Public Member Functions

 checkBuildable ()
 
 performBuild (ilTestSession $testSession)
 
- Public Member Functions inherited from ilTestRandomQuestionSetBuilder
 checkBuildable ()
 
 performBuild (ilTestSession $testSession)
 
 getSrcPoolDefListRelatedQuestCombinationCollection (ilTestRandomQuestionSetSourcePoolDefinitionList $sourcePoolDefinitionList)
 
 getSrcPoolDefRelatedQuestCollection (ilTestRandomQuestionSetSourcePoolDefinition $definition)
 
 getSrcPoolDefListRelatedQuestUniqueCollection (ilTestRandomQuestionSetSourcePoolDefinitionList $sourcePoolDefinitionList)
 
 getCheckMessages ()
 

Additional Inherited Members

- Static Public Member Functions inherited from ilTestRandomQuestionSetBuilder
static getInstance (ilDBInterface $db, ilLanguage $lng, TestLogger $logger, ilObjTest $testOBJ, ilTestRandomQuestionSetConfig $questionSetConfig, ilTestRandomQuestionSetSourcePoolDefinitionList $sourcePoolDefinitionList, ilTestRandomQuestionSetStagingPoolQuestionList $stagingPoolQuestionList)
 
- Protected Member Functions inherited from ilTestRandomQuestionSetBuilder
 __construct (protected ilDBInterface $db, protected ilLanguage $lng, protected TestLogger $logger, protected ilObjTest $testOBJ, protected ilTestRandomQuestionSetConfig $questionSetConfig, protected ilTestRandomQuestionSetSourcePoolDefinitionList $sourcePoolDefinitionList, protected ilTestRandomQuestionSetStagingPoolQuestionList $stagingPoolQuestionList)
 
 storeQuestionSet (ilTestSession $test_session, ilTestRandomQuestionSetQuestionCollection $question_set)
 
 fetchQuestionsFromStageRandomly (ilTestRandomQuestionSetQuestionCollection $questionStage, int $requiredQuestionAmount)
 
 handleQuestionOrdering (ilTestRandomQuestionSetQuestionCollection $question_set)
 
- Protected Attributes inherited from ilTestRandomQuestionSetBuilder
 $checkMessages = []
 

Detailed Description

Member Function Documentation

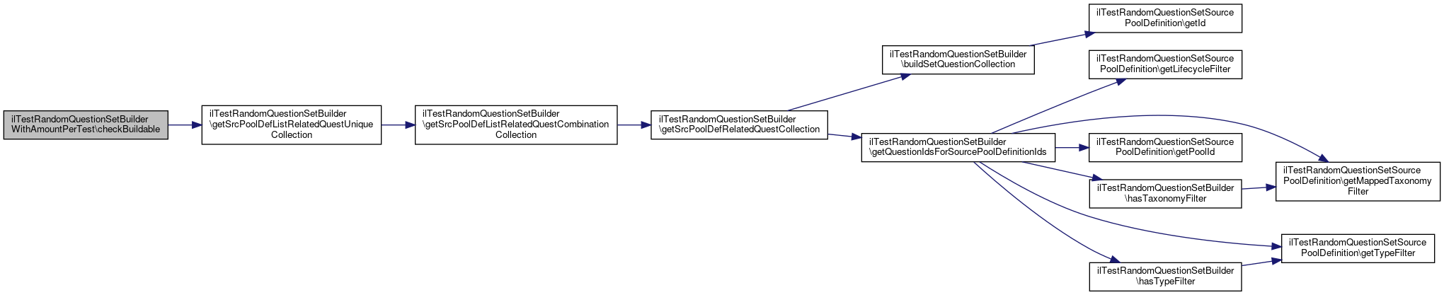
◆ checkBuildable()

ilTestRandomQuestionSetBuilderWithAmountPerTest::checkBuildable ( )
Returns
bool

Definition at line 32 of file class.ilTestRandomQuestionSetBuilderWithAmountPerTest.php.

References ilTestRandomQuestionSetBuilder\getSrcPoolDefListRelatedQuestUniqueCollection().

32  : bool
33  {
34  $questionStage = $this->getSrcPoolDefListRelatedQuestUniqueCollection($this->sourcePoolDefinitionList);
35 
36  if ($questionStage->isSmallerThan($this->questionSetConfig->getQuestionAmountPerTest())) {
37  return false;
38  }
39 
40  return true;
41  }
getSrcPoolDefListRelatedQuestUniqueCollection(ilTestRandomQuestionSetSourcePoolDefinitionList $sourcePoolDefinitionList)
+ Here is the call graph for this function:

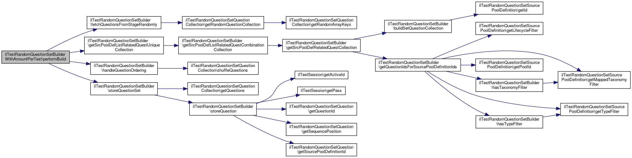
◆ performBuild()

ilTestRandomQuestionSetBuilderWithAmountPerTest::performBuild ( ilTestSession  $testSession)
Parameters
ilTestSession$testSession

Definition at line 46 of file class.ilTestRandomQuestionSetBuilderWithAmountPerTest.php.

References ilTestRandomQuestionSetBuilder\fetchQuestionsFromStageRandomly(), ilTestRandomQuestionSetBuilder\getSrcPoolDefListRelatedQuestUniqueCollection(), ilTestRandomQuestionSetBuilder\handleQuestionOrdering(), and ilTestRandomQuestionSetBuilder\storeQuestionSet().

47  {
48  $questionStage = $this->getSrcPoolDefListRelatedQuestUniqueCollection($this->sourcePoolDefinitionList);
49 
50  $questionSet = $this->fetchQuestionsFromStageRandomly(
51  $questionStage,
52  $this->questionSetConfig->getQuestionAmountPerTest()
53  );
54 
55  $this->handleQuestionOrdering($questionSet);
56 
57  $this->storeQuestionSet($testSession, $questionSet);
58  }
getSrcPoolDefListRelatedQuestUniqueCollection(ilTestRandomQuestionSetSourcePoolDefinitionList $sourcePoolDefinitionList)
storeQuestionSet(ilTestSession $test_session, ilTestRandomQuestionSetQuestionCollection $question_set)
fetchQuestionsFromStageRandomly(ilTestRandomQuestionSetQuestionCollection $questionStage, int $requiredQuestionAmount)
handleQuestionOrdering(ilTestRandomQuestionSetQuestionCollection $question_set)
+ Here is the call graph for this function:

The documentation for this class was generated from the following file: