ILIAS  release_10 Revision v10.1-43-ga1241a92c2f
ilObjTest Class Reference
+ Inheritance diagram for ilObjTest:
+ Collaboration diagram for ilObjTest:

Public Member Functions

 getLocalDIC ()
 
 getTestLogger ()
 
 getTestLogViewer ()
 
 getQuestionSetConfig ()
 
 getTitleFilenameCompliant ()
 returns the object title prepared to be used as a filename More...
 
 getTmpCopyWizardCopyId ()
 
 setTmpCopyWizardCopyId (int $tmpCopyWizardCopyId)
 
 create ()
 
 update ()
 
 read ()
 
 delete ()
 
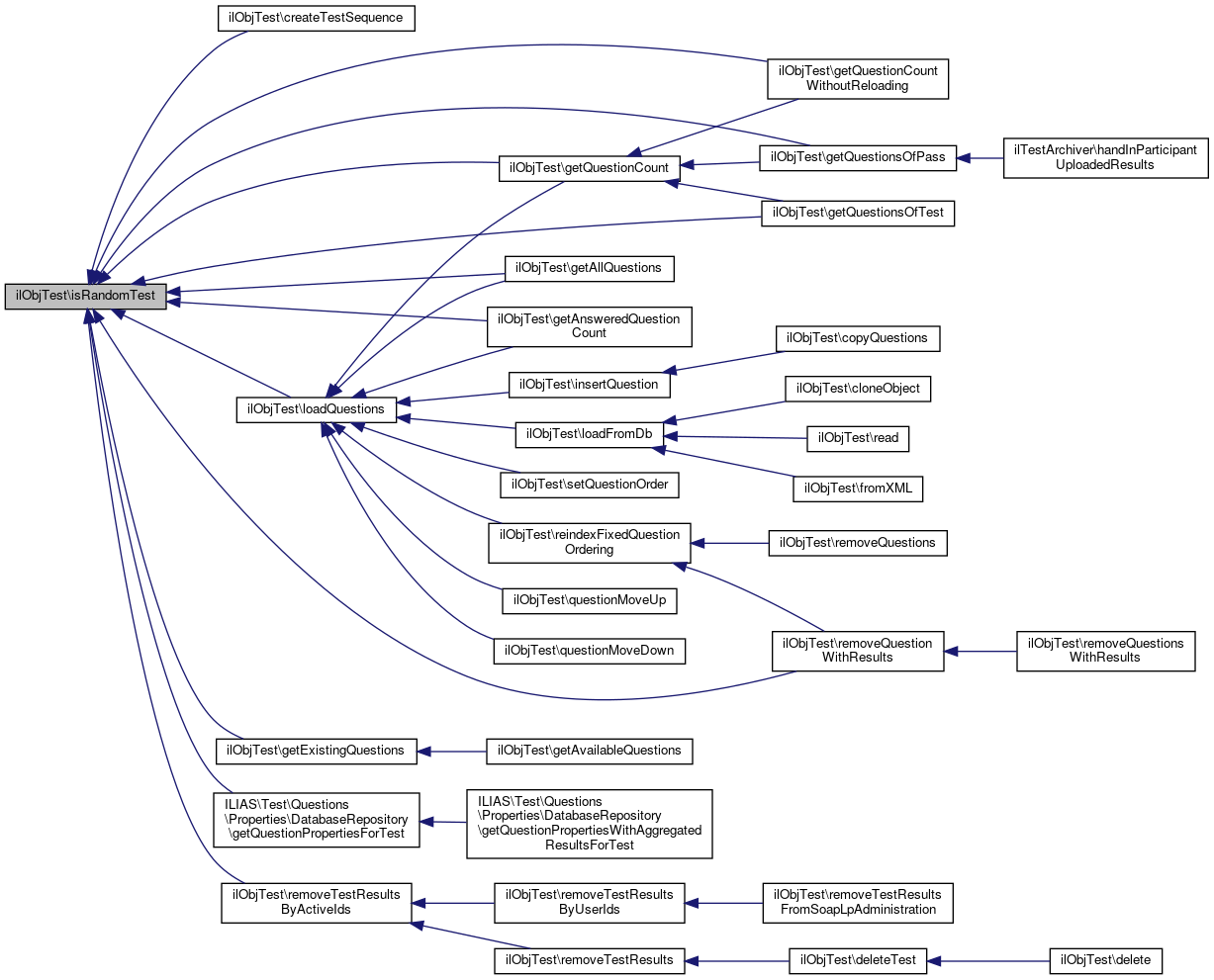
 deleteTest ()
 
 createExportDirectory ()
 creates data directory for export files (data_dir/tst_data/tst_<id>/export, depending on data directory that is set in ILIAS setup/ini) More...
 
 getExportDirectory ()
 
 isComplete (ilTestQuestionSetConfig $test_question_set_config)
 
 saveCompleteStatus (ilTestQuestionSetConfig $test_question_set_config)
 
 saveToDb (bool $properties_only=false)
 
 saveQuestionsToDb ()
 
 copyQuestions (array $question_ids)
 
 getNrOfResultsForPass ($active_id, $pass)
 Calculates the number of user results for a specific test pass. More...
 
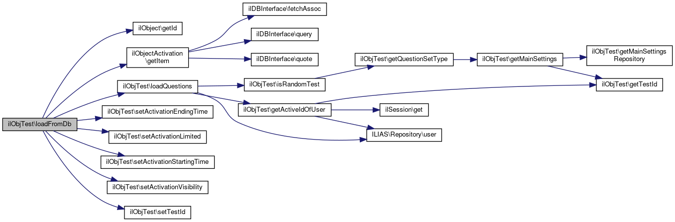
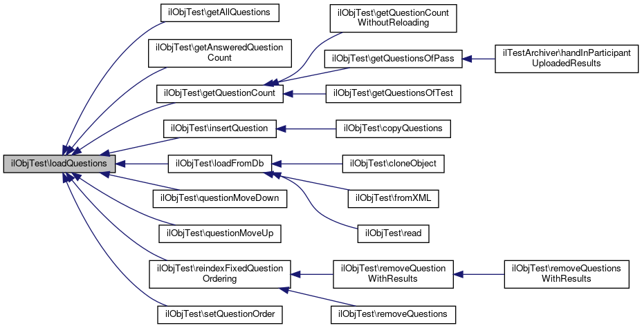
 loadFromDb ()
 
 loadQuestions (int $active_id=0, ?int $pass=null)
 Load the test question id's from the database. More...
 
 getIntroduction ()
 
 getFinalStatement ()
 
 getTestId ()
 Gets the database id of the additional test data. More...
 
 isPostponingEnabled ()
 
 isScoreReportingEnabled ()
 
 getAnswerFeedbackPoints ()
 
 getGenericAnswerFeedback ()
 
 getInstantFeedbackSolution ()
 
 getCountSystem ()
 
 getScoreCutting ()
 Determines if the score of a question should be cut at 0 points or the score of the whole test. More...
 
 getPassScoring ()
 Gets the pass scoring type. More...
 
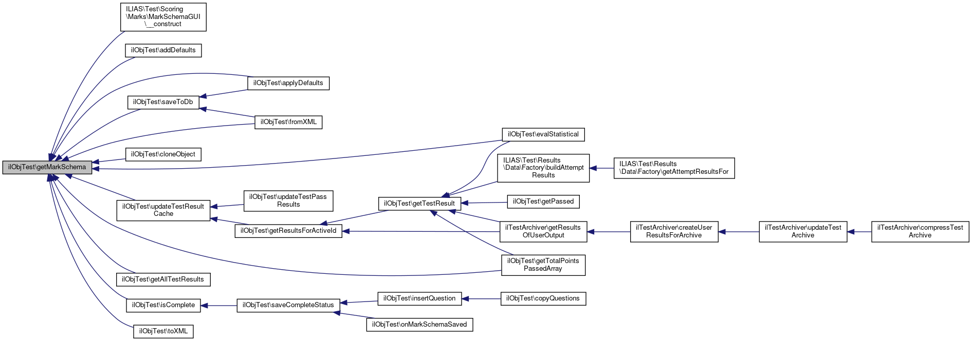
 getMarkSchema ()
 
 storeMarkSchema (MarkSchema $mark_schema)
 
 getNrOfTries ()
 
 isBlockPassesAfterPassedEnabled ()
 
 getKioskMode ()
 
 getShowKioskModeTitle ()
 
 getShowKioskModeParticipant ()
 
 getUsePreviousAnswers ()
 
 getTitleOutput ()
 
 isPreviousSolutionReuseEnabled ($active_id)
 
 getProcessingTime ()
 
 getProcessingTimeInSeconds (int $active_id=0)
 
 getEnableProcessingTime ()
 
 getResetProcessingTime ()
 
 isStartingTimeEnabled ()
 
 getStartingTime ()
 
 isEndingTimeEnabled ()
 
 getEndingTime ()
 
 getRedirectionMode ()
 
 isRedirectModeKiosk ()
 
 isRedirectModeNone ()
 
 getRedirectionUrl ()
 
 isPasswordEnabled ()
 
 getPassword ()
 
 removeQuestionsWithResults (array $question_ids)
 
 removeQuestionFromSequences (int $question_id, array $active_ids, ilTestReindexedSequencePositionMap $reindexed_sequence_position_map)
 
 removeQuestions (array $question_ids)
 
 removeQuestion (int $question_id)
 
 removeTestResultsFromSoapLpAdministration (array $user_ids)
 
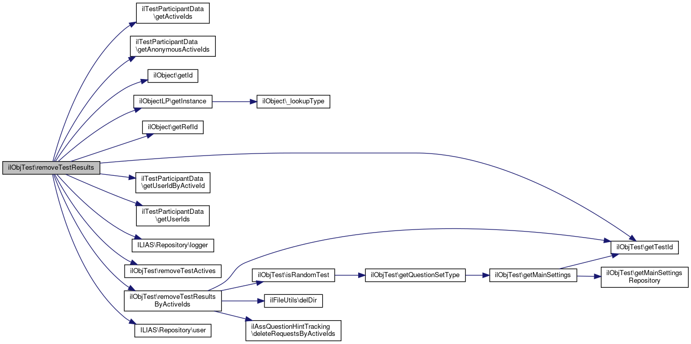
 removeTestResults (ilTestParticipantData $participant_data)
 
 removeTestResultsByUserIds (array $user_ids)
 
 removeTestActives (array $active_ids)
 
 questionMoveUp ($question_id)
 Moves a question up in order. More...
 
 questionMoveDown ($question_id)
 Moves a question down in order. More...
 
 duplicateQuestionForTest ($question_id)
 Takes a question and creates a copy of the question for use in the test. More...
 
 insertQuestion (int $question_id, bool $link_only=false)
 
 getQuestionTitlesAndIndexes ()
 Returns the titles of the test questions in question sequence. More...
 
 getQuestionTitle ($title, $nr=null, $points=null)
 Returns the title of a test question and checks if the title output is allowed. More...
 
 getQuestionDataset ($question_id)
 Returns the dataset for a given question id. More...
 
getExistingQuestions ($pass=null)
 Get the id's of the questions which are already part of the test. More...
 
 getQuestionType ($question_id)
 Returns the question type of a question with a given id. More...
 
 startWorkingTime ($active_id, $pass)
 Write the initial entry for the tests working time to the database. More...
 
 updateWorkingTime ($times_id)
 Update the working time of a test when a question is answered. More...
 
getWorkedQuestions ($active_id, $pass=null)
 Gets the id's of all questions a user already worked through. More...
 
 isTestFinishedToViewResults ($active_id, $currentpass)
 Returns true if an active user completed a test pass and did not start a new pass. More...
 
 getAllQuestions ($pass=null)
 Returns all questions of a test in test order. More...
 
 getActiveIdOfUser ($user_id="", $anonymous_id="")
 Gets the active id of a given user. More...
 
 pcArrayShuffle ($array)
 Shuffles the values of a given array. More...
 
 getTestResult (int $active_id, ?int $pass=null, bool $ordered_sequence=false, bool $consider_hidden_questions=true, bool $consider_optional_questions=true)
 Calculates the results of a test for a given user and returns an array with all test results. More...
 
 evalTotalPersons ()
 Returns the number of persons who started the test. More...
 
 getCompleteWorkingTime ($user_id)
 Returns the complete working time in seconds a user worked on the test. More...
 
getCompleteWorkingTimeOfParticipants ()
 Returns the complete working time in seconds for all test participants. More...
 
_getCompleteWorkingTimeOfParticipants ($test_id)
 Returns the complete working time in seconds for all test participants. More...
 
 getCompleteWorkingTimeOfParticipant ($active_id)
 Returns the complete working time in seconds for a test participant. More...
 
 getWorkingTimeOfParticipantForPass (int $active_id, int $pass)
 
 evalStatistical ($active_id)
 Returns the statistical evaluation of the test for a specified user. More...
 
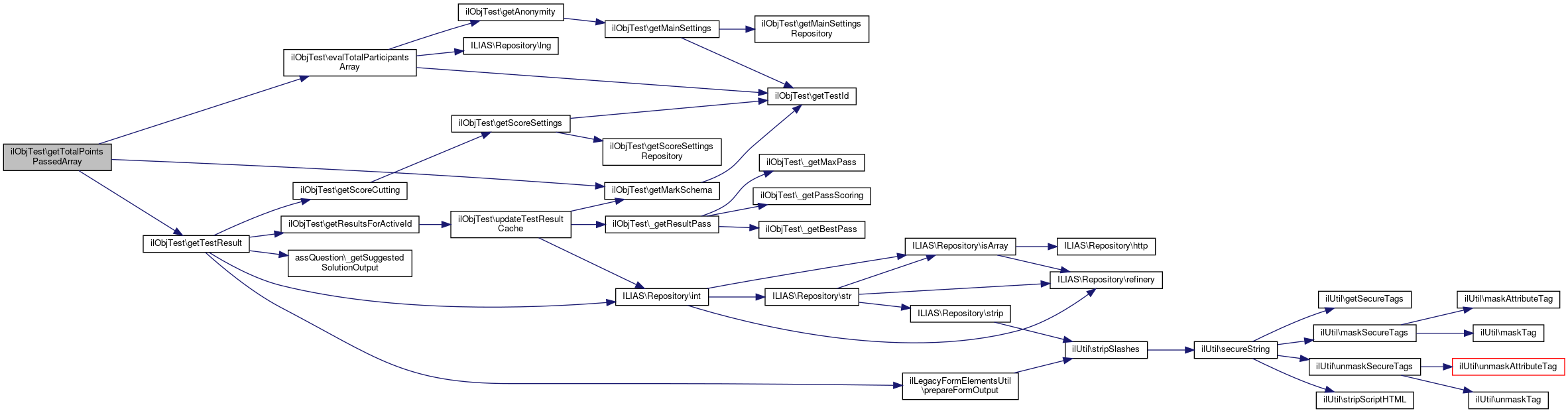
 getTotalPointsPassedArray ()
 Returns an array with the total points of all users who passed the test This array could be used for statistics. More...
 
 getParticipants ()
 Returns all persons who started the test. More...
 
 evalTotalPersonsArray (string $name_sort_order='asc')
 
 evalTotalParticipantsArray (string $name_sort_order='asc')
 
 getQuestionsOfTest (int $active_id)
 
 getQuestionsOfPass (int $active_id, int $pass)
 
 getAccessFilteredParticipantList ()
 
 setAccessFilteredParticipantList (ilTestParticipantList $access_filtered_participant_list)
 
 buildStatisticsAccessFilteredParticipantList ()
 
 getUnfilteredEvaluationData ()
 
 getQuestionCountAndPointsForPassOfParticipant (int $active_id, int $pass)
 
 getCompleteEvaluationData ($filterby='', $filtertext='')
 
 buildName (?int $user_id, ?string $firstname, ?string $lastname)
 Builds a user name for the output depending on test type and existence of the user. More...
 
 evalTotalStartedAverageTime (?array $active_ids_to_filter=null)
 
 getAvailableQuestionpools (bool $use_object_id=false, ?bool $equal_points=false, bool $could_be_offline=false, bool $show_path=false, bool $with_questioncount=false, string $permission='read')
 Returns the available question pools for the active user. More...
 
 getImagePath ()
 Returns the image path for web accessable images of a test The image path is under the CLIENT_WEB_DIR in assessment/REFERENCE_ID_OF_TEST/images. More...
 
 getImagePathWeb ()
 Returns the web image path for web accessable images of a test The image path is under the web accessable data dir in assessment/REFERENCE_ID_OF_TEST/images. More...
 
 createQuestionGUI ($question_type, $question_id=-1)
 Creates a question GUI instance of a given question type. More...
 
 moveQuestions (array $move_questions, int $target_index, int $insert_mode)
 
 startingTimeReached ()
 Returns true if the starting time of a test is reached A starting time is not available for self assessment tests. More...
 
 endingTimeReached ()
 Returns true if the ending time of a test is reached An ending time is not available for self assessment tests. More...
 
 getAvailableQuestions ($arr_filter, $completeonly=0)
 Calculates the available questions for a test. More...
 
 fromXML (ilQTIAssessment $assessment, array $mappings)
 Receives parameters from a QTI parser and creates a valid ILIAS test object. More...
 
 toXML ()
 Returns a QTI xml representation of the test. More...
 
 exportPagesXML (&$a_xml_writer, $a_inst, $a_target_dir, &$expLog)
 export pages of test to xml (see ilias_co.dtd) More...
 
 modifyExportIdentifier ($a_tag, $a_param, $a_value)
 Returns the installation id for a given identifier. More...
 
 exportXMLPageObjects (&$a_xml_writer, $inst, &$expLog)
 export page objects to xml (see ilias_co.dtd) More...
 
 exportXMLMediaObjects (&$a_xml_writer, $a_inst, $a_target_dir, &$expLog)
 export media objects to xml (see ilias_co.dtd) More...
 
 exportFileItems ($target_dir, &$expLog)
 export files of file itmes More...
 
 getImportMapping ()
 get array of (two) new created questions for import id More...
 
 onMarkSchemaSaved ()
 
 marksEditable ()
 
 saveAuthorToMetadata ($author="")
 Saves an authors name into the lifecycle metadata if no lifecycle metadata exists This will only be called for conversion of "old" tests where the author hasn't been stored in the lifecycle metadata. More...
 
 getAuthor ()
 Gets the authors name of the ilObjTest object. More...
 
 cloneObject (int $target_id, int $copy_id=0, bool $omit_tree=false)
 Clone object. More...
 
 getQuestionCount ()
 
 getQuestionCountWithoutReloading ()
 
 getTextAnswer ($active_id, $question_id, $pass=null)
 Returns the text answer of a given user for a given question. More...
 
 getQuestiontext ($question_id)
 Returns the question text for a given question. More...
 
 getActiveParticipantList ()
 
getInvitedUsers (int $user_id=0, $order="login, lastname, firstname")
 Returns a list of all invited users in a test. More...
 
 getTestParticipants ()
 
 getTestParticipantsForManualScoring ($filter=null)
 
 getUserData ($ids)
 Returns a data of all users specified by id list. More...
 
 getGroupData ($ids)
 
 getRoleData ($ids)
 
 inviteUser ($user_id, $client_ip="")
 Invites a user to a test. More...
 
 setQuestionSetSolved ($value, $question_id, $user_id)
 sets question solved state to value for given user_id More...
 
 isTestFinished ($active_id)
 returns if the active for user_id has been submitted More...
 
 isActiveTestSubmitted ($user_id=null)
 returns if the active for user_id has been submitted More...
 
 hasNrOfTriesRestriction ()
 returns if the numbers of tries have to be checked More...
 
 isNrOfTriesReached ($tries)
 returns if number of tries are reached More...
 
 getAllTestResults ($participants)
 returns all test results for all participants More...
 
 getAnsweredQuestionCount ($active_id, $pass=null)
 Retrieves the number of answered questions for a given user in a given test. More...
 
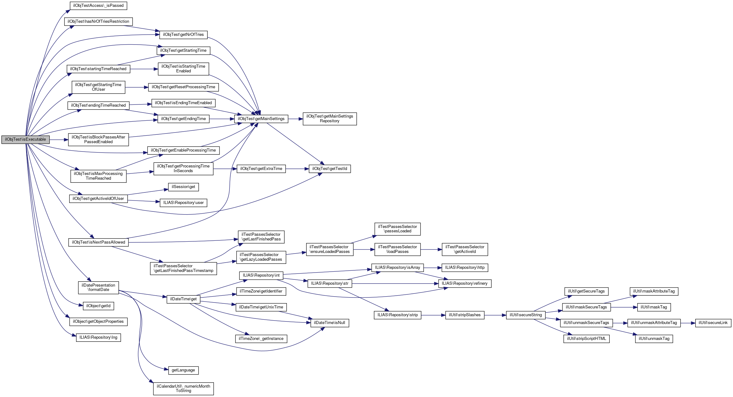
 isExecutable ($test_session, $user_id, $allow_pass_increase=false)
 Checks if the test is executable by the given user. More...
 
 isNextPassAllowed (ilTestPassesSelector $testPassesSelector, int &$next_pass_allowed_timestamp)
 
 canShowTestResults (ilTestSession $test_session)
 
 hasAnyTestResult (ilTestSession $test_session)
 
 getStartingTimeOfUser ($active_id, $pass=null)
 Returns the unix timestamp of the time a user started a test. More...
 
 isMaxProcessingTimeReached (int $starting_time, int $active_id)
 Returns whether the maximum processing time for a test is reached or not. More...
 
 getTestQuestions ()
 
 isTestQuestion (int $question_id)
 
 checkQuestionParent (int $question_id)
 
 getFixedQuestionSetTotalPoints ()
 
 getPotentialRandomTestQuestions ()
 
 getShuffleQuestions ()
 
 getListOfQuestionsSettings ()
 Returns the settings for the list of questions options in the test properties This could contain one of the following values: 0 = No list of questions offered 1 = A list of questions is offered 3 = A list of questions is offered and the list of questions is shown as first page of the test 5 = A list of questions is offered and the list of questions is shown as last page of the test 7 = A list of questions is offered and the list of questions is shown as first and last page of the test. More...
 
 getListOfQuestions ()
 
 getUsrPassOverviewEnabled ()
 
 getListOfQuestionsStart ()
 
 getListOfQuestionsEnd ()
 
 getListOfQuestionsDescription ()
 
 getShowPassDetails ()
 Returns if the pass details should be shown when a test is not finished. More...
 
 getShowSolutionPrintview ()
 Returns if the solution printview should be presented to the user or not. More...
 
 canShowSolutionPrintview ($user_id=null)
 
 getShowSolutionFeedback ()
 Returns if the feedback should be presented to the solution or not. More...
 
 getShowSolutionAnswersOnly ()
 Returns if the full solution (including ILIAS content) should be presented to the solution or not. More...
 
 getShowSolutionSignature ()
 Returns if the signature field should be shown in the test results. More...
 
 getShowSolutionSuggested ()
 
 getShowSolutionListComparison ()
 
 getShowSolutionListOwnAnswers ()
 
 _getLastAccess (int $active_id)
 
 isHTML ($a_text)
 Checks if a given string contains HTML or not. More...
 
 qtiMaterialToArray ($a_material)
 Reads an QTI material tag and creates a text string. More...
 
 addQTIMaterial (ilXmlWriter &$xml_writer, ?int $page_id, string $material='')
 
 prepareTextareaOutput ($txt_output, $prepare_for_latex_output=false, $omitNl2BrWhenTextArea=false)
 Prepares a string for a text area output in tests. More...
 
 getAnonymity ()
 
 getShowCancel ()
 
 getShowMarker ()
 
 getFixedParticipants ()
 
 lookupQuestionSetTypeByActiveId (int $active_id)
 
 userLookupFullName ($user_id, $overwrite_anonymity=false, $sorted_order=false, $suffix="")
 Returns the full name of a test user according to the anonymity status. More...
 
 getAvailableDefaults ()
 Returns the available test defaults for the active user. More...
 
 getTestDefaults ($test_defaults_id)
 
 deleteDefaults ($test_default_id)
 
 addDefaults ($a_name)
 Adds the defaults of this test to the test defaults. More...
 
 applyDefaults (array $test_defaults)
 
 processPrintoutput2FO ($print_output)
 Convert a print output to XSL-FO. More...
 
 deliverPDFfromHTML ($content, $title=null)
 Delivers a PDF file from XHTML. More...
 
 deliverPDFfromFO ($fo, $title=null)
 Delivers a PDF file from a XSL-FO string. More...
 
 getCompleteManualFeedback (int $question_id)
 Retrieves the manual feedback for a question in a test. More...
 
 saveManualFeedback (int $active_id, int $question_id, int $pass, ?string $feedback, bool $finalized=false)
 
 getJavaScriptOutput ()
 Returns if Javascript should be chosen for drag & drop actions for the active user. More...
 
createTestSequence ($active_id, $pass, $shuffle)
 
 setTestId ($a_id)
 Sets the test ID. More...
 
 getDetailedTestResults ($participants)
 returns all test results for all participants More...
 
 isPluginActive ($a_pname)
 Checks wheather or not a question plugin with a given name is active. More...
 
 getPassed ($active_id)
 
 getParticipantsForTestAndQuestion ($test_id, $question_id)
 Creates an associated array with all active id's for a given test and original question id. More...
 
 getAggregatedResultsData ()
 
 getXMLZip ()
 Get zipped xml file for test. More...
 
 getMailNotification ()
 
 sendSimpleNotification ($active_id)
 
 sendAdvancedNotification (int $active_id)
 
 getResultsForActiveId (int $active_id)
 
 getMailNotificationType ()
 
 getExportSettings ()
 
 setTemplate (int $template_id)
 
 getTemplate ()
 
 reindexFixedQuestionOrdering ()
 
 setQuestionOrder (array $order)
 
 hasQuestionsWithoutQuestionpool ()
 
 getQuestions ()
 
 isOnline ()
 
 isOfferingQuestionHintsEnabled ()
 
 setActivationVisibility ($a_value)
 
 getActivationVisibility ()
 
 isActivationLimited ()
 
 setActivationLimited ($a_value)
 
 storeActivationSettings (?bool $is_activation_limited=false, ?int $activation_starting_time=null, ?int $activation_ending_time=null, bool $activation_visibility=false,)
 
 getIntroductionPageId ()
 
 getConcludingRemarksPageId ()
 
 getHighscoreEnabled ()
 
 getHighscoreAnon ()
 Gets if the highscores should be anonymized per setting. More...
 
 isHighscoreAnon ()
 Gets if the highscores should be displayed anonymized. More...
 
 getHighscoreAchievedTS ()
 Returns if date and time of the scores achievement should be displayed. More...
 
 getHighscoreScore ()
 Gets if the score column should be shown. More...
 
 getHighscorePercentage ()
 Gets if the percentage column should be shown. More...
 
 getHighscoreHints ()
 Gets, if the column with the number of requested hints should be shown. More...
 
 getHighscoreWTime ()
 Gets if the column with the workingtime should be shown. More...
 
 getHighscoreOwnTable ()
 Gets if the own rankings table should be shown. More...
 
 getHighscoreTopTable ()
 Gets, if the top-rankings table should be shown. More...
 
 getHighscoreTopNum (int $a_retval=10)
 Gets the number of entries which are to be shown in the top-rankings table. More...
 
 getHighscoreMode ()
 
 getSpecificAnswerFeedback ()
 
 getAutosave ()
 
 isPassDeletionAllowed ()
 
 getEnableExamview ()
 
 setActivationStartingTime (?int $starting_time=null)
 
 setActivationEndingTime (?int $ending_time=null)
 
 getActivationStartingTime ()
 
 getActivationEndingTime ()
 
 getStartingTimeOfParticipants ()
 Note, this function should only be used if absolutely necessary, since it perform joins on tables that tend to grow huge and returns vast amount of data. More...
 
 getTimeExtensionsOfParticipants ()
 
 getMaxPassOfTest ()
 
 isShowExamIdInTestPassEnabled ()
 
 isShowExamIdInTestResultsEnabled ()
 
 setQuestionSetType (string $question_set_type)
 
 getQuestionSetType ()
 
 isFixedTest ()
 Returns the fact wether this test is a fixed question set test or not. More...
 
 isRandomTest ()
 Returns the fact wether this test is a random questions test or not. More...
 
 getQuestionSetTypeTranslation (ilLanguage $lng, $questionSetType)
 
 participantDataExist ()
 
 recalculateScores ($preserve_manscoring=false)
 
 isSkillServiceEnabled ()
 
 isSkillServiceToBeConsidered ()
 Returns whether this test must consider skills, usually by providing appropriate extensions in the user interface components. More...
 
 isShowGradingStatusEnabled ()
 
 isShowGradingMarkEnabled ()
 
 isFollowupQuestionAnswerFixationEnabled ()
 
 isInstantFeedbackAnswerFixationEnabled ()
 
 isForceInstantFeedbackEnabled ()
 
 adjustTestSequence ()
 
 getGeneralQuestionPropertiesRepository ()
 
 getGlobalSettings ()
 
 getMainSettings ()
 
 getMainSettingsRepository ()
 
 getScoreSettings ()
 
 getScoreSettingsRepository ()
 
 updateTestResultCache (int $active_id, ilAssQuestionProcessLocker $process_locker=null)
 
 updateTestPassResults (int $active_id, int $pass, ilAssQuestionProcessLocker $process_locker=null, int $test_obj_id=null)
 
 addToNewsOnOnline (bool $old_online_status, bool $new_online_status)
 
 getVisitingTimeOfParticipant (int $active_id)
 
- Public Member Functions inherited from ilObject
 getObjectProperties ()
 
 flushObjectProperties ()
 
 withReferences ()
 determines whether objects are referenced or not (got ref ids or not) More...
 
 processAutoRating ()
 
 read ()
 
 getId ()
 
 setId (int $id)
 
 setRefId (int $ref_id)
 
 getRefId ()
 
 getType ()
 
 setType (string $type)
 
 getPresentationTitle ()
 get presentation title Normally same as title Overwritten for sessions More...
 
 getTitle ()
 
 getUntranslatedTitle ()
 Get untranslated object title WebDAV needs to access the untranslated title of an object. More...
 
 setTitle (string $title)
 
 getDescription ()
 
 setDescription (string $description)
 
 getLongDescription ()
 get object long description (stored in object_description) More...
 
 getImportId ()
 
 setImportId (string $import_id)
 
 setOfflineStatus (bool $status)
 
 getOfflineStatus ()
 
 supportsOfflineHandling ()
 
 getOwner ()
 
 getOwnerName ()
 get full name of object owner More...
 
 setOwner (int $usr_id)
 
 getCreateDate ()
 Get create date in YYYY-MM-DD HH-MM-SS format. More...
 
 getLastUpdateDate ()
 Get last update date in YYYY-MM-DD HH-MM-SS format. More...
 
 create ()
 note: title, description and type should be set when this function is called More...
 
 update ()
 
 MDUpdateListener (string $element)
 Metadata update listener. More...
 
 createMetaData ()
 
 updateMetaData ()
 
 deleteMetaData ()
 
 updateOwner ()
 update owner of object in db More...
 
 putInTree (int $parent_ref_id)
 maybe this method should be in tree object!? More...
 
 setPermissions (int $parent_ref_id)
 
 setParentRolePermissions (int $parent_ref_id)
 Initialize the permissions of parent roles (local roles of categories, global roles...) This method is overwritten in e.g. More...
 
 createReference ()
 creates reference for object More...
 
 countReferences ()
 
 delete ()
 delete object or referenced object (in the case of a referenced object, object data is only deleted if last reference is deleted) This function removes an object entirely from system!! More...
 
 initDefaultRoles ()
 init default roles settings Purpose of this function is to create a local role folder and local roles, that are needed depending on the object type. More...
 
 applyDidacticTemplate (int $tpl_id)
 
 getXMLZip ()
 
 getHTMLDirectory ()
 
 appendCopyInfo (int $target_id, int $copy_id)
 Prepend Copy info if object with same name exists in that container. More...
 
 cloneDependencies (int $target_id, int $copy_id)
 Clone object dependencies. More...
 
 cloneMetaData (ilObject $target_obj)
 Copy meta data. More...
 
 selfOrParentWithRatingEnabled ()
 
 getPossibleSubObjects (bool $filter=true)
 get all possible sub objects of this type the object can decide which types of sub objects are possible jut in time overwrite if the decision distinguish from standard model More...
 

Static Public Member Functions

static _createImportDirectory ()
 creates data directory for import files (data_dir/tst_data/tst_<id>/import, depending on data directory that is set in ILIAS setup/ini) More...
 
static _getCountSystem ($active_id)
 
static _getPassScoring (int $active_id)
 Gets the pass scoring type. More...
 
static _getScoreCutting (int $active_id)
 Determines if the score of a question should be cut at 0 points or the score of the whole test. More...
 
static _getActiveIdOfUser ($user_id="", $test_id="")
 
static _instanciateQuestion ($question_id)
 Creates an instance of a question with a given question id. More...
 
static _lookupAuthor ($obj_id)
 Gets the authors name of the ilObjTest object. More...
 
static _getAvailableTests ($use_object_id=false)
 Returns the available tests for the active user. More...
 
static _getObjectIDFromTestID ($test_id)
 Returns the ILIAS test object id for a given test id. More...
 
static _getObjectIDFromActiveID ($active_id)
 Returns the ILIAS test object id for a given active id. More...
 
static _getTestIDFromObjectID ($object_id)
 Returns the ILIAS test id for a given object id. More...
 
static _getSolvedQuestions ($active_id, $question_fi=null)
 get solved questions More...
 
static _getPass ($active_id)
 Retrieves the actual pass of a given user for a given test. More...
 
static _getMaxPass ($active_id)
 Retrieves the maximum pass of a given user for a given test in which the user answered at least one question. More...
 
static _getBestPass ($active_id)
 Retrieves the best pass of a given user for a given test. More...
 
static _getResultPass ($active_id)
 Retrieves the pass number that should be counted for a given user. More...
 
static lookupPassResultsUpdateTimestamp ($active_id, $pass)
 
static _getUserIdFromActiveId (int $active_id)
 
static _lookupAnonymity ($a_obj_id)
 
static getManualFeedback (int $active_id, int $question_id, ?int $pass)
 Retrieves the feedback comment for a question in a test if it is finalized. More...
 
static getSingleManualFeedback (int $active_id, int $question_id, int $pass)
 
static _lookupTestObjIdForQuestionId (int $q_id)
 Get test Object ID for question ID. More...
 
static _lookupFinishedUserTests ($a_user_id)
 Gather all finished tests for user. More...
 
static lookupExamId ($active_id, $pass)
 
static buildExamId ($active_id, $pass, $test_obj_id=null)
 
static getTestObjIdsWithActiveForUserId ($userId)
 
static isSkillManagementGloballyActivated ()
 
static isParticipantsLastPassActive (int $test_ref_id, int $user_id)
 
static _lookupRandomTest (int $obj_id)
 
- Static Public Member Functions inherited from ilObject
static _lookupObjIdByImportId (string $import_id)
 Get (latest) object id for an import id. More...
 
static _lookupImportId (int $obj_id)
 
static _lookupOwnerName (int $owner_id)
 Lookup owner name for owner id. More...
 
static _getIdForImportId (string $import_id)
 
static _getAllReferences (int $id)
 get all reference ids for object ID More...
 
static _lookupTitle (int $obj_id)
 
static lookupOfflineStatus (int $obj_id)
 Lookup offline status using objectDataCache. More...
 
static _lookupOwner (int $obj_id)
 Lookup owner user ID for object ID. More...
 
static _getIdsForTitle (string $title, string $type='', bool $partial_match=false)
 
static _lookupDescription (int $obj_id)
 
static _lookupLastUpdate (int $obj_id, bool $formatted=false)
 
static _getLastUpdateOfObjects (array $obj_ids)
 
static _lookupObjId (int $ref_id)
 
static _setDeletedDate (int $ref_id, int $deleted_by)
 
static setDeletedDates (array $ref_ids, int $user_id)
 
static _resetDeletedDate (int $ref_id)
 
static _lookupDeletedDate (int $ref_id)
 
static _writeTitle (int $obj_id, string $title)
 write title to db (static) More...
 
static _writeDescription (int $obj_id, string $desc)
 write description to db (static) More...
 
static _writeImportId (int $obj_id, string $import_id)
 write import id to db (static) More...
 
static _lookupType (int $id, bool $reference=false)
 
static _isInTrash (int $ref_id)
 
static _hasUntrashedReference (int $obj_id)
 checks whether an object has at least one reference that is not in trash More...
 
static _lookupObjectId (int $ref_id)
 
static _getObjectsDataForType (string $type, bool $omit_trash=false)
 get all objects of a certain type More...
 
static _exists (int $id, bool $reference=false, ?string $type=null)
 checks if an object exists in object_data More...
 
static _getObjectsByType (string $obj_type="", int $owner=null)
 
static _prepareCloneSelection (array $ref_ids, string $new_type, bool $show_path=true)
 Prepare copy wizard object selection. More...
 
static getIconForType (string $type)
 
static _getIcon (int $obj_id=0, string $size="big", string $type="", bool $offline=false)
 Get icon for repository item. More...
 
static collectDeletionDependencies (array &$deps, int $ref_id, int $obj_id, string $type, int $depth=0)
 Collect deletion dependencies. More...
 
static getDeletionDependencies (int $obj_id)
 Get deletion dependencies. More...
 
static getLongDescriptions (array $obj_ids)
 
static getAllOwnedRepositoryObjects (int $user_id)
 
static fixMissingTitles ($type, array &$obj_title_map)
 Try to fix missing object titles. More...
 
static _lookupCreationDate (int $obj_id)
 
static _getObjectTypeIdByTitle (string $type, \ilDBInterface $ilDB=null)
 

Data Fields

const QUESTION_SET_TYPE_FIXED = 'FIXED_QUEST_SET'
 
const QUESTION_SET_TYPE_RANDOM = 'RANDOM_QUEST_SET'
 
const INVITATION_OFF = 0
 
const INVITATION_ON = 1
 
const SCORE_LAST_PASS = 0
 
const SCORE_BEST_PASS = 1
 
const REDIRECT_NONE = 0
 
const REDIRECT_ALWAYS = 1
 
const REDIRECT_KIOSK = 2
 
int $test_id = -1
 
int $invitation = self::INVITATION_OFF
 
string $author
 
 $metadata
 A reference to an IMS compatible matadata set. More...
 
array $questions = []
 
 $evaluation_data
 Contains the evaluation data settings the tutor defines for the user. More...
 
 $test_sequence = false
 contains the test sequence data More...
 
- Data Fields inherited from ilObject
const TITLE_LENGTH = 255
 
const DESC_LENGTH = 128
 
const LONG_DESC_LENGTH = 4000
 
const TABLE_OBJECT_DATA = "object_data"
 
array $objectList
 
string $untranslatedTitle
 

Protected Member Functions

 buildIso8601PeriodForExportCompatibility (DateTimeImmutable $date_time)
 
 buildDateTimeImmutableFromPeriod (?string $period)
 
 doCreateMetaData ()
 
 secondsToHoursMinutesSecondsString (int $seconds)
 
 getHtmlQuestionContentPurifier ()
 
- Protected Member Functions inherited from ilObject
 doMDUpdateListener (string $a_element)
 
 beforeMDUpdateListener (string $a_element)
 
 doCreateMetaData ()
 
 beforeCreateMetaData ()
 
 doUpdateMetaData ()
 
 beforeUpdateMetaData ()
 
 doDeleteMetaData ()
 
 beforeDeleteMetaData ()
 
 handleAutoRating ()
 
 hasAutoRating ()
 

Protected Attributes

GeneralQuestionPropertiesRepository $questionrepository
 
bool $print_best_solution_with_result = true
 
bool $activation_visibility = false
 
int $activation_starting_time = null
 
int $activation_ending_time = null
 
ilCtrlInterface $ctrl
 
Refinery $refinery
 
ilSetting $settings
 
ilBenchmark $bench
 
ilTestParticipantAccessFilterFactory $participant_access_filter
 
GlobalSettingsRepository $global_settings_repo
 
MainSettings $main_settings = null
 
MainSettingsRepository $main_settings_repo = null
 
ScoreSettings $score_settings = null
 
ScoreSettingsRepository $score_settings_repo = null
 
TestLogger $logger
 
TestLogViewer $log_viewer
 
ilTestQuestionSetConfigFactory $question_set_config_factory
 
ExportImportFactory $export_factory
 
ilTestParticipantList $access_filtered_participant_list = null
 
ParticipantRepository $participant_repository
 
LOMetadata $lo_metadata
 
- Protected Attributes inherited from ilObject
ilLogger $obj_log
 
ILIAS $ilias
 
ilObjectDefinition $obj_definition
 
ilDBInterface $db
 
ilLogger $log
 
ilErrorHandling $error
 
ilTree $tree
 
ilAppEventHandler $app_event_handler
 
ilRbacAdmin $rbac_admin
 
ilRbacReview $rbac_review
 
ilObjUser $user
 
ilLanguage $lng
 
LOMServices $lom_services
 
bool $call_by_reference
 
int $max_title = self::TITLE_LENGTH
 
int $max_desc = self::DESC_LENGTH
 
bool $add_dots = true
 
int $ref_id = null
 
string $type = ""
 
string $title = ""
 
string $desc = ""
 
string $long_desc = ""
 
int $owner = 0
 
string $create_date = ""
 
string $last_update = ""
 
string $import_id = ""
 
bool $register = false
 

Private Member Functions

 cloneIntroduction ()
 
 cloneConcludingRemarks ()
 
 clonePage (int $source_page_id)
 
 getProcessingTimeForXML ()
 
 removeQuestionWithResults (int $question_id, TestScoring $scoring)
 
 removeTestResultsByActiveIds (array $active_ids)
 
 getQuestionTitles ()
 
 addIntroductionToSettingsFromImport (SettingsIntroduction $settings, array $material, string $importdir, array $mappings)
 
 addConcludingRemarksToSettingsFromImport (SettingsFinishing $settings, array $material, string $importdir, array $mappings)
 
 replaceMobsInPageImports (string $text, array $mappings)
 
 replaceFilesInPageImports (string $text, array $mappings)
 
 retrieveMobsFromLegacyImports (string $text, array $mobs, string $importdir)
 
 convertTimeToDateTimeImmutableIfNecessary (DateTimeImmutable|int|null $date_time)
 
 insertManualFeedback (int $active_id, int $question_id, int $pass, ?string $feedback, bool $finalized, array $feedback_old)
 
 getExtraTime (int $active_id)
 

Private Attributes

bool $activation_limited = null
 
array $mob_ids
 
array $file_ids = []
 
bool $online
 
RequestDataCollector $testrequest
 
MarksRepository $marks_repository
 
MarkSchema $mark_schema = null
 
int $template_id = 0
 
 $participantDataExist = null
 holds the fact wether participant data exists or not DO NOT USE TIS PROPERTY DRIRECTLY ALWAYS USE ilObjTest::paricipantDataExist() since this method initialises this property More...
 
int $tmpCopyWizardCopyId = null
 
TestManScoringDoneHelper $test_man_scoring_done_helper
 
ilComponentRepository $component_repository
 
ilComponentFactory $component_factory
 
Filesystem $filesystem_web
 

Static Private Attributes

static $isSkillManagementGloballyActivated = null
 

Detailed Description

Definition at line 63 of file class.ilObjTest.php.

Member Function Documentation

◆ _createImportDirectory()

static ilObjTest::_createImportDirectory ( )
static

creates data directory for import files (data_dir/tst_data/tst_<id>/import, depending on data directory that is set in ILIAS setup/ini)

Definition at line 399 of file class.ilObjTest.php.

References $DIC, ilObject\$ilias, ilFileUtils\delDir(), ilFileUtils\getDataDir(), ilFileUtils\makeDir(), and ILIAS\raiseError().

399  : string
400  {
401  global $DIC;
402  $ilias = $DIC['ilias'];
403  $tst_data_dir = ilFileUtils::getDataDir() . "/tst_data";
404  ilFileUtils::makeDir($tst_data_dir);
405 
406  if (!is_writable($tst_data_dir)) {
407  $ilias->raiseError("Test Data Directory (" . $tst_data_dir
408  . ") not writeable.", $ilias->error_obj->FATAL);
409  }
410 
411  // create test directory (data_dir/tst_data/tst_import)
412  $tst_dir = $tst_data_dir . "/tst_import";
413  ilFileUtils::makeDir($tst_dir);
414  if (!@is_dir($tst_dir)) {
415  $ilias->raiseError("Creation of test import directory failed.", $ilias->error_obj->FATAL);
416  }
417 
418  // assert that this is empty and does not contain old data
419  ilFileUtils::delDir($tst_dir, true);
420 
421  return $tst_dir;
422  }
raiseError(string $a_msg, int $a_err_obj)
wrapper for downward compability
ILIAS $ilias
static delDir(string $a_dir, bool $a_clean_only=false)
removes a dir and all its content (subdirs and files) recursively
global $DIC
Definition: shib_login.php:25
static getDataDir()
get data directory (outside webspace)
static makeDir(string $a_dir)
creates a new directory and inherits all filesystem permissions of the parent directory You may pass ...
+ Here is the call graph for this function:

◆ _getActiveIdOfUser()

static ilObjTest::_getActiveIdOfUser (   $user_id = "",
  $test_id = "" 
)
static

Definition at line 1739 of file class.ilObjTest.php.

References $DIC, $ilDB, and $user_id.

Referenced by ilLOUtils\getTestResultLinkForUser().

1740  {
1741  global $DIC;
1742  $ilDB = $DIC['ilDB'];
1743  $ilUser = $DIC['ilUser'];
1744 
1745  if (!$user_id) {
1746  $user_id = $ilUser->id;
1747  }
1748  if (!$test_id) {
1749  return "";
1750  }
1751  $result = $ilDB->queryF(
1752  "SELECT tst_active.active_id FROM tst_active WHERE user_fi = %s AND test_fi = %s",
1753  ['integer', 'integer'],
1754  [$user_id, $test_id]
1755  );
1756  if ($result->numRows()) {
1757  $row = $ilDB->fetchAssoc($result);
1758  return $row["active_id"];
1759  } else {
1760  return "";
1761  }
1762  }
global $DIC
Definition: shib_login.php:25
+ Here is the caller graph for this function:

◆ _getAvailableTests()

static ilObjTest::_getAvailableTests (   $use_object_id = false)
static

Returns the available tests for the active user.

Returns
array The available tests public

Definition at line 4110 of file class.ilObjTest.php.

References $DIC, ilObject\$ref_id, ilUtil\_getObjectsByOperations(), ilObject\_lookupObjId(), and ilObject\_prepareCloneSelection().

4110  : array
4111  {
4112  global $DIC;
4113  $ilUser = $DIC['ilUser'];
4114 
4115  $result_array = [];
4116  $tests = array_slice(
4117  array_reverse(
4118  ilUtil::_getObjectsByOperations("tst", "write", $ilUser->getId(), PHP_INT_MAX)
4119  ),
4120  0,
4121  10000
4122  );
4123 
4124  if (count($tests)) {
4125  $titles = ilObject::_prepareCloneSelection($tests, "tst");
4126  foreach ($tests as $ref_id) {
4127  if ($use_object_id) {
4128  $obj_id = ilObject::_lookupObjId($ref_id);
4129  $result_array[$obj_id] = $titles[$ref_id];
4130  } else {
4131  $result_array[$ref_id] = $titles[$ref_id];
4132  }
4133  }
4134  }
4135  return $result_array;
4136  }
static _lookupObjId(int $ref_id)
static _prepareCloneSelection(array $ref_ids, string $new_type, bool $show_path=true)
Prepare copy wizard object selection.
global $DIC
Definition: shib_login.php:25
static _getObjectsByOperations( $a_obj_type, string $a_operation, int $a_usr_id=0, int $limit=0)
Get all objects of a specific type and check access This function is not recursive, instead it parses the serialized rbac_pa entries.
+ Here is the call graph for this function:

◆ _getBestPass()

static ilObjTest::_getBestPass (   $active_id)
static

Retrieves the best pass of a given user for a given test.

Parameters
int$active_id
Returns
int|mixed

Definition at line 4854 of file class.ilObjTest.php.

References $DIC, and $ilDB.

Referenced by _getResultPass().

4854  : ?int
4855  {
4856  global $DIC;
4857  $ilDB = $DIC['ilDB'];
4858 
4859  $result = $ilDB->queryF(
4860  "SELECT * FROM tst_pass_result WHERE active_fi = %s",
4861  ['integer'],
4862  [$active_id]
4863  );
4864 
4865  if (!$result->numRows()) {
4866  return null;
4867  }
4868 
4869  $bestrow = null;
4870  $bestfactor = 0.0;
4871  while ($row = $ilDB->fetchAssoc($result)) {
4872  if ($row["maxpoints"] > 0.0) {
4873  $factor = (float) ($row["points"] / $row["maxpoints"]);
4874  } else {
4875  $factor = 0.0;
4876  }
4877  if ($factor === 0.0 && $bestfactor === 0.0
4878  || $factor > $bestfactor) {
4879  $bestrow = $row;
4880  $bestfactor = $factor;
4881  }
4882  }
4883 
4884  if (is_array($bestrow)) {
4885  return $bestrow["pass"];
4886  }
4887 
4888  return null;
4889  }
global $DIC
Definition: shib_login.php:25
+ Here is the caller graph for this function:

◆ _getCompleteWorkingTimeOfParticipants()

& ilObjTest::_getCompleteWorkingTimeOfParticipants (   $test_id)

Returns the complete working time in seconds for all test participants.

Parameters
integer$test_idThe database ID of the test
Returns
array An array containing the working time in seconds for all test participants public

Definition at line 2039 of file class.ilObjTest.php.

Referenced by getCompleteWorkingTimeOfParticipants().

2039  : array
2040  {
2041  $result = $this->db->queryF(
2042  "SELECT tst_times.* FROM tst_active, tst_times WHERE tst_active.test_fi = %s AND tst_active.active_id = tst_times.active_fi ORDER BY tst_times.active_fi, tst_times.started",
2043  ['integer'],
2044  [$test_id]
2045  );
2046  $time = 0;
2047  $times = [];
2048  while ($row = $this->db->fetchAssoc($result)) {
2049  if (!array_key_exists($row["active_fi"], $times)) {
2050  $times[$row["active_fi"]] = 0;
2051  }
2052  preg_match("/(\d{4})-(\d{2})-(\d{2}) (\d{2}):(\d{2}):(\d{2})/", $row["started"], $matches);
2053  $epoch_1 = mktime(
2054  (int) $matches[4],
2055  (int) $matches[5],
2056  (int) $matches[6],
2057  (int) $matches[2],
2058  (int) $matches[3],
2059  (int) $matches[1]
2060  );
2061  preg_match("/(\d{4})-(\d{2})-(\d{2}) (\d{2}):(\d{2}):(\d{2})/", $row["finished"], $matches);
2062  $epoch_2 = mktime(
2063  (int) $matches[4],
2064  (int) $matches[5],
2065  (int) $matches[6],
2066  (int) $matches[2],
2067  (int) $matches[3],
2068  (int) $matches[1]
2069  );
2070  $times[$row["active_fi"]] += ($epoch_2 - $epoch_1);
2071  }
2072  return $times;
2073  }
+ Here is the caller graph for this function:

◆ _getCountSystem()

static ilObjTest::_getCountSystem (   $active_id)
static

Definition at line 765 of file class.ilObjTest.php.

References $DIC, and $ilDB.

Referenced by assQuestion\adjustReachedPointsByScoringOptions().

766  {
767  global $DIC;
768  $ilDB = $DIC['ilDB'];
769  $result = $ilDB->queryF(
770  "SELECT tst_tests.count_system FROM tst_tests, tst_active WHERE tst_active.active_id = %s AND tst_active.test_fi = tst_tests.test_id",
771  ['integer'],
772  [$active_id]
773  );
774  if ($result->numRows()) {
775  $row = $ilDB->fetchAssoc($result);
776  return $row["count_system"];
777  }
778  return false;
779  }
global $DIC
Definition: shib_login.php:25
+ Here is the caller graph for this function:

◆ _getLastAccess()

ilObjTest::_getLastAccess ( int  $active_id)

Definition at line 5404 of file class.ilObjTest.php.

References $DIC, $ilDB, and $res.

5404  : string
5405  {
5406  $result = $this->db->queryF(
5407  "SELECT finished FROM tst_times WHERE active_fi = %s ORDER BY finished DESC",
5408  ['integer'],
5409  [$active_id]
5410  );
5411  if ($result->numRows()) {
5412  $row = $this->db->fetchAssoc($result);
5413  return $row["finished"];
5414  }
5415  return "";
5416  }

◆ _getMaxPass()

static ilObjTest::_getMaxPass (   $active_id)
static

Retrieves the maximum pass of a given user for a given test in which the user answered at least one question.

Parameters
integer$user_idThe user id
integer$test_idThe test id
Returns
integer The pass of the user for the given test public

Definition at line 4831 of file class.ilObjTest.php.

References $DIC, and $ilDB.

Referenced by _getResultPass(), and ilTestParticipantList\lookupNrOfTries().

4831  : ?int
4832  {
4833  global $DIC;
4834  $ilDB = $DIC['ilDB'];
4835  $result = $ilDB->queryF(
4836  "SELECT MAX(pass) maxpass FROM tst_pass_result WHERE active_fi = %s",
4837  ['integer'],
4838  [$active_id]
4839  );
4840 
4841  if ($result->numRows()) {
4842  $row = $ilDB->fetchAssoc($result);
4843  return $row["maxpass"];
4844  }
4845 
4846  return null;
4847  }
global $DIC
Definition: shib_login.php:25
+ Here is the caller graph for this function:

◆ _getObjectIDFromActiveID()

static ilObjTest::_getObjectIDFromActiveID (   $active_id)
static

Returns the ILIAS test object id for a given active id.

Parameters
integer$active_idThe active id
Returns
mixed The ILIAS test object id or FALSE if the query was not successful public

Definition at line 4294 of file class.ilObjTest.php.

References $DIC, and $ilDB.

4295  {
4296  global $DIC;
4297  $ilDB = $DIC['ilDB'];
4298  $object_id = false;
4299  $result = $ilDB->queryF(
4300  "SELECT tst_tests.obj_fi FROM tst_tests, tst_active WHERE tst_tests.test_id = tst_active.test_fi AND tst_active.active_id = %s",
4301  ['integer'],
4302  [$active_id]
4303  );
4304  if ($result->numRows()) {
4305  $row = $ilDB->fetchAssoc($result);
4306  $object_id = $row["obj_fi"];
4307  }
4308  return $object_id;
4309  }
global $DIC
Definition: shib_login.php:25

◆ _getObjectIDFromTestID()

static ilObjTest::_getObjectIDFromTestID (   $test_id)
static

Returns the ILIAS test object id for a given test id.

Parameters
integer$test_idThe test id
Returns
mixed The ILIAS test object id or FALSE if the query was not successful public

Definition at line 4270 of file class.ilObjTest.php.

References $DIC, and $ilDB.

4271  {
4272  global $DIC;
4273  $ilDB = $DIC['ilDB'];
4274  $object_id = false;
4275  $result = $ilDB->queryF(
4276  "SELECT obj_fi FROM tst_tests WHERE test_id = %s",
4277  ['integer'],
4278  [$test_id]
4279  );
4280  if ($result->numRows()) {
4281  $row = $ilDB->fetchAssoc($result);
4282  $object_id = $row["obj_fi"];
4283  }
4284  return $object_id;
4285  }
global $DIC
Definition: shib_login.php:25

◆ _getPass()

static ilObjTest::_getPass (   $active_id)
static

Retrieves the actual pass of a given user for a given test.

Parameters
integer$user_idThe user id
integer$test_idThe test id
Returns
integer The pass of the user for the given test public

Definition at line 4805 of file class.ilObjTest.php.

References $DIC, and $ilDB.

Referenced by ilTestService\getPassOverviewData(), assFormulaQuestionGUI\getTestOutput(), assQuestion\persistWorkingState(), ilTestPlayerAbstractGUI\populateInstantResponseBlocks(), ilTestPlayerAbstractGUI\save(), assOrderingHorizontal\saveWorkingData(), assNumeric\saveWorkingData(), assErrorText\saveWorkingData(), assSingleChoice\saveWorkingData(), assTextSubset\saveWorkingData(), assKprimChoice\saveWorkingData(), assTextQuestion\saveWorkingData(), assMultipleChoice\saveWorkingData(), assFileUpload\saveWorkingData(), assLongMenu\saveWorkingData(), assOrderingQuestion\saveWorkingData(), assFormulaQuestion\saveWorkingData(), assMatchingQuestion\saveWorkingData(), and assClozeTest\saveWorkingData().

4805  : int
4806  {
4807  global $DIC;
4808  $ilDB = $DIC['ilDB'];
4809  $result = $ilDB->queryF(
4810  "SELECT tries FROM tst_active WHERE active_id = %s",
4811  ['integer'],
4812  [$active_id]
4813  );
4814  if ($result->numRows()) {
4815  $row = $ilDB->fetchAssoc($result);
4816  return $row["tries"];
4817  } else {
4818  return 0;
4819  }
4820  }
global $DIC
Definition: shib_login.php:25
+ Here is the caller graph for this function:

◆ _getPassScoring()

static ilObjTest::_getPassScoring ( int  $active_id)
static

Gets the pass scoring type.

Definition at line 800 of file class.ilObjTest.php.

References $DIC, and $ilDB.

Referenced by _getResultPass().

800  : int
801  {
802  global $DIC;
803  $ilDB = $DIC['ilDB'];
804  $result = $ilDB->queryF(
805  "SELECT tst_tests.pass_scoring FROM tst_tests, tst_active WHERE tst_tests.test_id = tst_active.test_fi AND tst_active.active_id = %s",
806  ['integer'],
807  [$active_id]
808  );
809  if ($result->numRows()) {
810  $row = $ilDB->fetchAssoc($result);
811  return (int) $row["pass_scoring"];
812  }
813  return 0;
814  }
global $DIC
Definition: shib_login.php:25
+ Here is the caller graph for this function:

◆ _getResultPass()

static ilObjTest::_getResultPass (   $active_id)
static

Retrieves the pass number that should be counted for a given user.

Parameters
integer$user_idThe user id
integer$test_idThe test id
Returns
integer The result pass of the user for the given test public

Definition at line 4899 of file class.ilObjTest.php.

References _getBestPass(), _getMaxPass(), and _getPassScoring().

Referenced by ILIAS\Test\Questions\Presentation\Printer\addQuestionResultForTestUsersToTemplate(), ilTestArchiver\createUserResultsForArchive(), evalStatistical(), getAllTestResults(), getDetailedTestResults(), getPassed(), ilTestServiceGUI\getPassOverviewTableData(), ilTestEvaluationGUI\outUserListOfAnswerPasses(), ilTestEvaluationGUI\performDeletePass(), ilTestEvaluationGUI\printResults(), ilTestEvaluationGUI\showResults(), and updateTestResultCache().

4899  : ?int
4900  {
4901  $counted_pass = null;
4902  if (ilObjTest::_getPassScoring($active_id) == self::SCORE_BEST_PASS) {
4903  $counted_pass = ilObjTest::_getBestPass($active_id);
4904  } else {
4905  $counted_pass = ilObjTest::_getMaxPass($active_id);
4906  }
4907  return $counted_pass;
4908  }
static _getBestPass($active_id)
Retrieves the best pass of a given user for a given test.
static _getMaxPass($active_id)
Retrieves the maximum pass of a given user for a given test in which the user answered at least one q...
static _getPassScoring(int $active_id)
Gets the pass scoring type.
+ Here is the call graph for this function:
+ Here is the caller graph for this function:

◆ _getScoreCutting()

static ilObjTest::_getScoreCutting ( int  $active_id)
static

Determines if the score of a question should be cut at 0 points or the score of the whole test.

Definition at line 819 of file class.ilObjTest.php.

References $DIC, and $ilDB.

Referenced by assQuestion\adjustReachedPointsByScoringOptions().

819  : bool
820  {
821  global $DIC;
822  $ilDB = $DIC['ilDB'];
823  $result = $ilDB->queryF(
824  "SELECT tst_tests.score_cutting FROM tst_tests, tst_active WHERE tst_active.active_id = %s AND tst_tests.test_id = tst_active.test_fi",
825  ['integer'],
826  [$active_id]
827  );
828  if ($result->numRows()) {
829  $row = $ilDB->fetchAssoc($result);
830  return (bool) $row["score_cutting"];
831  }
832  return false;
833  }
global $DIC
Definition: shib_login.php:25
+ Here is the caller graph for this function:

◆ _getSolvedQuestions()

static ilObjTest::_getSolvedQuestions (   $active_id,
  $question_fi = null 
)
static

get solved questions

Returns
array of int containing all question ids which have been set solved for the given user and test

Definition at line 4629 of file class.ilObjTest.php.

References $DIC, and $ilDB.

Referenced by ilTestPlayerAbstractGUI\buildEditableStateQuestionNavigationGUI(), ilTestPlayerAbstractGUI\buildReadOnlyStateQuestionNavigationGUI(), ilTestService\getQuestionSummaryData(), and ilTestSequence\getSequenceSummary().

4629  : array
4630  {
4631  global $DIC;
4632  $ilDB = $DIC['ilDB'];
4633  if (is_numeric($question_fi)) {
4634  $result = $ilDB->queryF(
4635  "SELECT question_fi, solved FROM tst_qst_solved WHERE active_fi = %s AND question_fi=%s",
4636  ['integer', 'integer'],
4637  [$active_id, $question_fi]
4638  );
4639  } else {
4640  $result = $ilDB->queryF(
4641  "SELECT question_fi, solved FROM tst_qst_solved WHERE active_fi = %s",
4642  ['integer'],
4643  [$active_id]
4644  );
4645  }
4646  $result_array = [];
4647  while ($row = $ilDB->fetchAssoc($result)) {
4648  $result_array[$row["question_fi"]] = $row;
4649  }
4650  return $result_array;
4651  }
global $DIC
Definition: shib_login.php:25
+ Here is the caller graph for this function:

◆ _getTestIDFromObjectID()

static ilObjTest::_getTestIDFromObjectID (   $object_id)
static

Returns the ILIAS test id for a given object id.

Parameters
integer$object_idThe object id
Returns
mixed The ILIAS test id or FALSE if the query was not successful public

Definition at line 4318 of file class.ilObjTest.php.

References $DIC, $ilDB, and $test_id.

Referenced by ilLOUtils\getTestResultLinkForUser(), and ilTestAccess\isParticipantAllowed().

4319  {
4320  global $DIC;
4321  $ilDB = $DIC['ilDB'];
4322  $test_id = false;
4323  $result = $ilDB->queryF(
4324  "SELECT test_id FROM tst_tests WHERE obj_fi = %s",
4325  ['integer'],
4326  [$object_id]
4327  );
4328  if ($result->numRows()) {
4329  $row = $ilDB->fetchAssoc($result);
4330  $test_id = $row["test_id"];
4331  }
4332  return $test_id;
4333  }
global $DIC
Definition: shib_login.php:25
+ Here is the caller graph for this function:

◆ _getUserIdFromActiveId()

static ilObjTest::_getUserIdFromActiveId ( int  $active_id)
static
Deprecated:
: use ilTestParticipantData instead

Definition at line 5387 of file class.ilObjTest.php.

References $DIC, and $ilDB.

Referenced by assQuestion\buildHashedImageFilename(), sendAdvancedNotification(), sendSimpleNotification(), and ILIAS\Test\ExportImport\CertificateExport\write().

5387  : int
5388  {
5389  global $DIC;
5390  $ilDB = $DIC['ilDB'];
5391  $result = $ilDB->queryF(
5392  "SELECT user_fi FROM tst_active WHERE active_id = %s",
5393  ['integer'],
5394  [$active_id]
5395  );
5396  if ($result->numRows()) {
5397  $row = $ilDB->fetchAssoc($result);
5398  return $row["user_fi"];
5399  } else {
5400  return -1;
5401  }
5402  }
global $DIC
Definition: shib_login.php:25
+ Here is the caller graph for this function:

◆ _instanciateQuestion()

static ilObjTest::_instanciateQuestion (   $question_id)
static

Creates an instance of a question with a given question id.

Parameters
int$question_idThe question id
Exceptions
InvalidArgumentException
Deprecated:
use assQuestion::_instanciateQuestion($question_id) instead

Definition at line 2714 of file class.ilObjTest.php.

References assQuestion\instantiateQuestion().

Referenced by ilCourseObjectiveQuestion\__read(), duplicateQuestionForTest(), getAllTestResults(), getDetailedTestResults(), ilCourseObjectiveQuestion\getMaxPointsByObjective(), ilCourseObjectiveQuestion\getMaxPointsByTest(), and ilCourseObjectiveQuestionAssignmentTableGUI\parse().

2714  : ?assQuestion
2715  {
2716  if (strcmp((string) $question_id, "") !== 0) {
2717  return assQuestion::instantiateQuestion((int) $question_id);
2718  }
2719 
2720  return null;
2721  }
static instantiateQuestion(int $question_id)
+ Here is the call graph for this function:
+ Here is the caller graph for this function:

◆ _lookupAnonymity()

static ilObjTest::_lookupAnonymity (   $a_obj_id)
static

Definition at line 5566 of file class.ilObjTest.php.

References $DIC, and $ilDB.

Referenced by ilObjTestAccess\_getParticipantData().

5566  : int
5567  {
5568  global $DIC;
5569  $ilDB = $DIC['ilDB'];
5570 
5571  $result = $ilDB->queryF(
5572  "SELECT anonymity FROM tst_tests WHERE obj_fi = %s",
5573  ['integer'],
5574  [$a_obj_id]
5575  );
5576  while ($row = $ilDB->fetchAssoc($result)) {
5577  return (int) $row['anonymity'];
5578  }
5579  return 0;
5580  }
global $DIC
Definition: shib_login.php:25
+ Here is the caller graph for this function:

◆ _lookupAuthor()

static ilObjTest::_lookupAuthor (   $obj_id)
static

Gets the authors name of the ilObjTest object.

Returns
string The string containing the name of the test author public
See also
$author

Definition at line 4091 of file class.ilObjTest.php.

References $DIC.

Referenced by assQuestion\getInstances().

4091  : string
4092  {
4093  global $DIC;
4094 
4095  $lo_metadata = $DIC->learningObjectMetadata();
4096 
4097  $path_to_authors = $lo_metadata->paths()->authors();
4098  $author_data = $lo_metadata->read($obj_id, 0, "tst", $path_to_authors)
4099  ->allData($path_to_authors);
4100 
4101  return $lo_metadata->dataHelper()->makePresentableAsList(',', ...$author_data);
4102  }
global $DIC
Definition: shib_login.php:25
LOMetadata $lo_metadata
+ Here is the caller graph for this function:

◆ _lookupFinishedUserTests()

static ilObjTest::_lookupFinishedUserTests (   $a_user_id)
static

Gather all finished tests for user.

Parameters
int$a_user_id
Returns
array(test id => passed)

Definition at line 6761 of file class.ilObjTest.php.

References $DIC, and $ilDB.

6761  : array
6762  {
6763  global $DIC;
6764  $ilDB = $DIC['ilDB'];
6765 
6766  $result = $ilDB->queryF(
6767  "SELECT test_fi,MAX(pass) AS pass FROM tst_active" .
6768  " JOIN tst_pass_result ON (tst_pass_result.active_fi = tst_active.active_id)" .
6769  " WHERE user_fi=%s" .
6770  " GROUP BY test_fi",
6771  ['integer', 'integer'],
6772  [$a_user_id, 1]
6773  );
6774  $all = [];
6775  while ($row = $ilDB->fetchAssoc($result)) {
6776  $obj_id = self::_getObjectIDFromTestID($row["test_fi"]);
6777  $all[$obj_id] = (bool) $row["pass"];
6778  }
6779  return $all;
6780  }
global $DIC
Definition: shib_login.php:25

◆ _lookupRandomTest()

static ilObjTest::_lookupRandomTest ( int  $obj_id)
static
Deprecated:
There is no reason for this to be interesting for other objects

Definition at line 7662 of file class.ilObjTest.php.

References $DIC, and $res.

Referenced by ilLOSettings\isRandomTestType(), ilCourseObjectivesGUI\isRandomTestType(), and ilLOUtils\lookupRandomTest().

7662  : bool
7663  {
7664  global $DIC;
7665 
7666  $query = 'SELECT question_set_type FROM tst_tests WHERE obj_fi = %s';
7667 
7668  $res = $DIC['ilDB']->queryF($query, ['integer'], [$obj_id]);
7669 
7670  $question_set_type = null;
7671 
7672  while ($row = $DIC['ilDB']->fetchAssoc($res)) {
7673  $question_set_type = $row['question_set_type'];
7674  }
7675 
7676  return $question_set_type === self::QUESTION_SET_TYPE_RANDOM;
7677  }
$res
Definition: ltiservices.php:69
global $DIC
Definition: shib_login.php:25
+ Here is the caller graph for this function:

◆ _lookupTestObjIdForQuestionId()

static ilObjTest::_lookupTestObjIdForQuestionId ( int  $q_id)
static

Get test Object ID for question ID.

Definition at line 6409 of file class.ilObjTest.php.

References $DIC, and $ilDB.

Referenced by ilObjMediaObject\getParentObjectIdForUsage().

6409  : ?int
6410  {
6411  global $DIC;
6412  $ilDB = $DIC['ilDB'];
6413 
6414  $result = $ilDB->queryF(
6415  'SELECT t.obj_fi obj_id FROM tst_test_question q, tst_tests t WHERE q.test_fi = t.test_id AND q.question_fi = %s',
6416  ['integer'],
6417  [$q_id]
6418  );
6419  $rec = $ilDB->fetchAssoc($result);
6420  return $rec['obj_id'] ?? null;
6421  }
global $DIC
Definition: shib_login.php:25
+ Here is the caller graph for this function:

◆ addConcludingRemarksToSettingsFromImport()

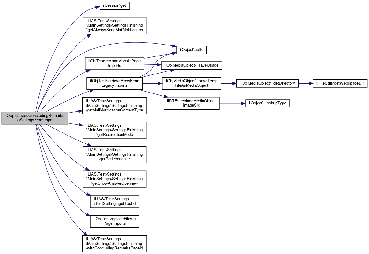
ilObjTest::addConcludingRemarksToSettingsFromImport ( SettingsFinishing  $settings,
array  $material,
string  $importdir,
array  $mappings 
)
private

Definition at line 3277 of file class.ilObjTest.php.

References $text, ilSession\get(), ILIAS\Test\Settings\MainSettings\SettingsFinishing\getAlwaysSendMailNotification(), ilObject\getId(), ILIAS\Test\Settings\MainSettings\SettingsFinishing\getMailNotificationContentType(), ILIAS\Test\Settings\MainSettings\SettingsFinishing\getRedirectionMode(), ILIAS\Test\Settings\MainSettings\SettingsFinishing\getRedirectionUrl(), ILIAS\Test\Settings\MainSettings\SettingsFinishing\getShowAnswerOverview(), ILIAS\Test\Settings\TestSettings\getTestId(), replaceFilesInPageImports(), replaceMobsInPageImports(), retrieveMobsFromLegacyImports(), and ILIAS\Test\Settings\MainSettings\SettingsFinishing\withConcludingRemarksPageId().

Referenced by fromXML().

3282  : SettingsFinishing {
3283  $file_to_import = ilSession::get('path_to_import_file');
3284  $text = $material['text'];
3285  $mobs = $material['mobs'];
3286  if (str_starts_with($text, '<PageObject>')) {
3288  $text,
3289  $mappings['components/ILIAS/MediaObjects']['mob'] ?? []
3290  );
3292  $text,
3293  $mappings['components/ILIAS/File']['file'] ?? []
3294  );
3295  $page_object = new ilTestPage();
3296  $page_object->setParentId($this->getId());
3297  $page_object->setXMLContent($text);
3298  $new_page_id = $page_object->createPageWithNextId();
3299  return $settings->withConcludingRemarksPageId($new_page_id);
3300  }
3301 
3302  $text = $this->retrieveMobsFromLegacyImports($text, $mobs, $importdir);
3303 
3304  return new SettingsFinishing(
3305  $settings->getTestId(),
3306  $settings->getShowAnswerOverview(),
3307  strlen($text) > 0,
3308  $text,
3309  null,
3310  $settings->getRedirectionMode(),
3311  $settings->getRedirectionUrl(),
3312  $settings->getMailNotificationContentType(),
3313  $settings->getAlwaysSendMailNotification()
3314  );
3315  }
replaceFilesInPageImports(string $text, array $mappings)
static get(string $a_var)
replaceMobsInPageImports(string $text, array $mappings)
retrieveMobsFromLegacyImports(string $text, array $mobs, string $importdir)
$text
Definition: xapiexit.php:21
ilTestEditPageGUI: ilPageEditorGUI, ilEditClipboardGUI, ilMDEditorGUI ilTestEditPageGUI: ilPublicUse...
withConcludingRemarksPageId(?int $concluding_remarks_page_id)
+ Here is the call graph for this function:
+ Here is the caller graph for this function:

◆ addDefaults()

ilObjTest::addDefaults (   $a_name)

Adds the defaults of this test to the test defaults.

Parameters
string$a_nameThe name of the test defaults public

Definition at line 5692 of file class.ilObjTest.php.

References ILIAS\Test\Settings\MainSettings\MainSettings\getAccessSettings(), getActivationEndingTime(), getActivationStartingTime(), getActivationVisibility(), ILIAS\Test\Settings\MainSettings\MainSettings\getAdditionalSettings(), ILIAS\Test\Settings\MainSettings\MainSettings\getFinishingSettings(), ILIAS\Test\Settings\ScoreReporting\ScoreSettings\getGamificationSettings(), ILIAS\Test\Settings\MainSettings\MainSettings\getGeneralSettings(), ILIAS\Test\Settings\MainSettings\MainSettings\getIntroductionSettings(), getMainSettings(), getMarkSchema(), ILIAS\Test\Scoring\Marks\Mark\getMinimumLevel(), ILIAS\Test\Scoring\Marks\Mark\getOfficialName(), ILIAS\Test\Settings\MainSettings\MainSettings\getParticipantFunctionalitySettings(), ILIAS\Test\Scoring\Marks\Mark\getPassed(), ILIAS\Test\Settings\MainSettings\MainSettings\getQuestionBehaviourSettings(), ILIAS\Test\Settings\ScoreReporting\ScoreSettings\getResultDetailsSettings(), ILIAS\Test\Settings\ScoreReporting\ScoreSettings\getResultSummarySettings(), getScoreSettings(), ILIAS\Test\Settings\ScoreReporting\ScoreSettings\getScoringSettings(), ILIAS\Test\Scoring\Marks\Mark\getShortName(), ILIAS\Test\Settings\MainSettings\MainSettings\getTestBehaviourSettings(), ILIAS\Repository\int(), isActivationLimited(), and ILIAS\Repository\user().

5693  {
5694  $main_settings = $this->getMainSettings();
5695  $score_settings = $this->getScoreSettings();
5696  $testsettings = [
5697  'questionSetType' => $main_settings->getGeneralSettings()->getQuestionSetType(),
5698  'Anonymity' => (int) $main_settings->getGeneralSettings()->getAnonymity(),
5699 
5700  'activation_limited' => $this->isActivationLimited(),
5701  'activation_start_time' => $this->getActivationStartingTime(),
5702  'activation_end_time' => $this->getActivationEndingTime(),
5703  'activation_visibility' => $this->getActivationVisibility(),
5704 
5705  'IntroEnabled' => (int) $main_settings->getIntroductionSettings()->getIntroductionEnabled(),
5706  'ExamConditionsCheckboxEnabled' => (int) $main_settings->getIntroductionSettings()->getExamConditionsCheckboxEnabled(),
5707 
5708  'StartingTimeEnabled' => (int) $main_settings->getAccessSettings()->getStartTimeEnabled(),
5709  'StartingTime' => $main_settings->getAccessSettings()->getStartTime(),
5710  'EndingTimeEnabled' => (int) $main_settings->getAccessSettings()->getEndTimeEnabled(),
5711  'EndingTime' => $main_settings->getAccessSettings()->getEndTime(),
5712  'password_enabled' => (int) $main_settings->getAccessSettings()->getPasswordEnabled(),
5713  'password' => $main_settings->getAccessSettings()->getPassword(),
5714  'fixed_participants' => (int) $main_settings->getAccessSettings()->getFixedParticipants(),
5715 
5716  'NrOfTries' => $main_settings->getTestBehaviourSettings()->getNumberOfTries(),
5717  'BlockAfterPassed' => (int) $main_settings->getTestBehaviourSettings()->getBlockAfterPassedEnabled(),
5718  'pass_waiting' => $main_settings->getTestBehaviourSettings()->getPassWaiting(),
5719  'EnableProcessingTime' => (int) $main_settings->getTestBehaviourSettings()->getProcessingTimeEnabled(),
5720  'ProcessingTime' => $main_settings->getTestBehaviourSettings()->getProcessingTime(),
5721  'ResetProcessingTime' => $main_settings->getTestBehaviourSettings()->getResetProcessingTime(),
5722  'Kiosk' => $main_settings->getTestBehaviourSettings()->getKioskMode(),
5723  'examid_in_test_pass' => (int) $main_settings->getTestBehaviourSettings()->getExamIdInTestAttemptEnabled(),
5724 
5725  'TitleOutput' => $main_settings->getQuestionBehaviourSettings()->getQuestionTitleOutputMode(),
5726  'autosave' => (int) $main_settings->getQuestionBehaviourSettings()->getAutosaveEnabled(),
5727  'autosave_ival' => $main_settings->getQuestionBehaviourSettings()->getAutosaveInterval(),
5728  'Shuffle' => (int) $main_settings->getQuestionBehaviourSettings()->getShuffleQuestions(),
5729  'offer_question_hints' => (int) $main_settings->getQuestionBehaviourSettings()->getQuestionHintsEnabled(),
5730  'AnswerFeedbackPoints' => (int) $main_settings->getQuestionBehaviourSettings()->getInstantFeedbackPointsEnabled(),
5731  'AnswerFeedback' => (int) $main_settings->getQuestionBehaviourSettings()->getInstantFeedbackGenericEnabled(),
5732  'SpecificAnswerFeedback' => (int) $main_settings->getQuestionBehaviourSettings()->getInstantFeedbackSpecificEnabled(),
5733  'InstantFeedbackSolution' => (int) $main_settings->getQuestionBehaviourSettings()->getInstantFeedbackSolutionEnabled(),
5734  'force_inst_fb' => (int) $main_settings->getQuestionBehaviourSettings()->getForceInstantFeedbackOnNextQuestion(),
5735  'follow_qst_answer_fixation' => (int) $main_settings->getQuestionBehaviourSettings()->getLockAnswerOnNextQuestionEnabled(),
5736  'inst_fb_answer_fixation' => (int) $main_settings->getQuestionBehaviourSettings()->getLockAnswerOnInstantFeedbackEnabled(),
5737 
5738  'use_previous_answers' => (int) $main_settings->getParticipantFunctionalitySettings()->getUsePreviousAnswerAllowed(),
5739  'ShowCancel' => (int) $main_settings->getParticipantFunctionalitySettings()->getSuspendTestAllowed(),
5740  'SequenceSettings' => (int) $main_settings->getParticipantFunctionalitySettings()->getPostponedQuestionsMoveToEnd(),
5741  'ListOfQuestionsSettings' => $main_settings->getParticipantFunctionalitySettings()->getUsrPassOverviewMode(),
5742  'ShowMarker' => (int) $main_settings->getParticipantFunctionalitySettings()->getQuestionMarkingEnabled(),
5743 
5744  'enable_examview' => $main_settings->getFinishingSettings()->getShowAnswerOverview(),
5745  'ShowFinalStatement' => (int) $main_settings->getFinishingSettings()->getConcludingRemarksEnabled(),
5746  'redirection_mode' => $main_settings->getFinishingSettings()->getRedirectionMode(),
5747  'redirection_url' => $main_settings->getFinishingSettings()->getRedirectionUrl(),
5748  'mailnotification' => $main_settings->getFinishingSettings()->getMailNotificationContentType(),
5749  'mailnottype' => (int) $main_settings->getFinishingSettings()->getAlwaysSendMailNotification(),
5750 
5751  'skill_service' => (int) $main_settings->getAdditionalSettings()->getSkillsServiceEnabled(),
5752 
5753  'PassScoring' => $score_settings->getScoringSettings()->getPassScoring(),
5754  'ScoreCutting' => $score_settings->getScoringSettings()->getScoreCutting(),
5755  'CountSystem' => $score_settings->getScoringSettings()->getCountSystem(),
5756 
5757  'ScoreReporting' => $score_settings->getResultSummarySettings()->getScoreReporting()->value,
5758  'ReportingDate' => $score_settings->getResultSummarySettings()->getReportingDate(),
5759  'pass_deletion_allowed' => (int) $score_settings->getResultSummarySettings()->getPassDeletionAllowed(),
5760  'show_grading_status' => (int) $score_settings->getResultSummarySettings()->getShowGradingStatusEnabled(),
5761  'show_grading_mark' => (int) $score_settings->getResultSummarySettings()->getShowGradingMarkEnabled(),
5762 
5763  'ResultsPresentation' => $score_settings->getResultDetailsSettings()->getResultsPresentation(),
5764  'show_solution_list_comparison' => (int) $score_settings->getResultDetailsSettings()->getShowSolutionListComparison(),
5765  'examid_in_test_res' => (int) $score_settings->getResultDetailsSettings()->getShowExamIdInTestResults(),
5766 
5767  'highscore_enabled' => (int) $score_settings->getGamificationSettings()->getHighscoreEnabled(),
5768  'highscore_anon' => (int) $score_settings->getGamificationSettings()->getHighscoreAnon(),
5769  'highscore_achieved_ts' => $score_settings->getGamificationSettings()->getHighscoreAchievedTS(),
5770  'highscore_score' => $score_settings->getGamificationSettings()->getHighscoreScore(),
5771  'highscore_percentage' => $score_settings->getGamificationSettings()->getHighscorePercentage(),
5772  'highscore_hints' => $score_settings->getGamificationSettings()->getHighscoreHints(),
5773  'highscore_wtime' => $score_settings->getGamificationSettings()->getHighscoreWTime(),
5774  'highscore_own_table' => $score_settings->getGamificationSettings()->getHighscoreOwnTable(),
5775  'highscore_top_table' => $score_settings->getGamificationSettings()->getHighscoreTopTable(),
5776  'highscore_top_num' => $score_settings->getGamificationSettings()->getHighscoreTopNum(),
5777 
5778  'HideInfoTab' => (int) $main_settings->getAdditionalSettings()->getHideInfoTab(),
5779  ];
5780 
5781  $marks = array_map(
5782  fn(Mark $v): array => [
5783  'short_name' => $v->getShortName(),
5784  'official_name' => $v->getOfficialName(),
5785  'minimum_level' => $v->getMinimumLevel(),
5786  'passed' => $v->getPassed()
5787  ],
5788  $this->getMarkSchema()->getMarkSteps()
5789  );
5790 
5791  $next_id = $this->db->nextId('tst_test_defaults');
5792  $this->db->insert(
5793  'tst_test_defaults',
5794  [
5795  'test_defaults_id' => ['integer', $next_id],
5796  'name' => ['text', $a_name],
5797  'user_fi' => ['integer', $this->user->getId()],
5798  'defaults' => ['clob', serialize($testsettings)],
5799  'marks' => ['clob', json_encode($marks)],
5800  'tstamp' => ['integer', time()]
5801  ]
5802  );
5803  }
A class defining marks for assessment test objects.
Definition: Mark.php:35
MainSettings $main_settings
ScoreSettings $score_settings
+ Here is the call graph for this function:

◆ addIntroductionToSettingsFromImport()

ilObjTest::addIntroductionToSettingsFromImport ( SettingsIntroduction  $settings,
array  $material,
string  $importdir,
array  $mappings 
)
private

Definition at line 3244 of file class.ilObjTest.php.

References $text, ilObject\getId(), ILIAS\Test\Settings\TestSettings\getTestId(), replaceFilesInPageImports(), replaceMobsInPageImports(), retrieveMobsFromLegacyImports(), and ILIAS\Test\Settings\MainSettings\SettingsIntroduction\withIntroductionPageId().

Referenced by fromXML().

3250  $text = $material['text'];
3251  $mobs = $material['mobs'];
3252  if (str_starts_with($text, '<PageObject>')) {
3254  $text,
3255  $mappings['components/ILIAS/MediaObjects']['mob'] ?? []
3256  );
3258  $text,
3259  $mappings['components/ILIAS/File']['file'] ?? []
3260  );
3261  $page_object = new ilTestPage();
3262  $page_object->setParentId($this->getId());
3263  $page_object->setXMLContent($text);
3264  $new_page_id = $page_object->createPageWithNextId();
3265  return $settings->withIntroductionPageId($new_page_id);
3266  }
3267 
3268  $text = $this->retrieveMobsFromLegacyImports($text, $mobs, $importdir);
3269 
3270  return new SettingsIntroduction(
3271  $settings->getTestId(),
3272  $text !== '',
3273  $text
3274  );
3275  }
replaceFilesInPageImports(string $text, array $mappings)
replaceMobsInPageImports(string $text, array $mappings)
retrieveMobsFromLegacyImports(string $text, array $mobs, string $importdir)
$text
Definition: xapiexit.php:21
ilTestEditPageGUI: ilPageEditorGUI, ilEditClipboardGUI, ilMDEditorGUI ilTestEditPageGUI: ilPublicUse...
+ Here is the call graph for this function:
+ Here is the caller graph for this function:

◆ addQTIMaterial()

ilObjTest::addQTIMaterial ( ilXmlWriter $xml_writer,
?int  $page_id,
string  $material = '' 
)

Definition at line 5498 of file class.ilObjTest.php.

References ilObjMediaObject\_exists(), ilObjMediaObject\_getMobsOfObject(), ilPCFileList\collectFileItems(), ilObject\getId(), IL_INST_ID, ILIAS\Repository\int(), isHTML(), ilXmlWriter\xmlElement(), ilXmlWriter\xmlEndTag(), and ilXmlWriter\xmlStartTag().

Referenced by toXML().

5498  : void
5499  {
5500  $xml_writer->xmlStartTag('material');
5501  $attrs = [
5502  'texttype' => 'text/plain'
5503  ];
5504  $file_ids = [];
5505  $mobs = [];
5506  if ($page_id !== null) {
5507  $attrs['texttype'] = 'text/xml';
5508  $mobs = ilObjMediaObject::_getMobsOfObject('tst:pg', $page_id);
5509  $page_object = new ilTestPage($page_id);
5510  $page_object->buildDom();
5511  $page_object->insertInstIntoIDs((string) IL_INST_ID);
5512  $material = base64_encode($page_object->getXMLFromDom());
5513  $file_ids = ilPCFileList::collectFileItems($page_object, $page_object->getDomDoc());
5514  foreach ($file_ids as $file_id) {
5515  $this->file_ids[] = (int) $file_id;
5516  };
5517  $mob_string = 'il_' . IL_INST_ID . '_mob_';
5518  } elseif ($this->isHTML($material)) {
5519  $attrs['texttype'] = 'text/xhtml';
5520  $mobs = ilObjMediaObject::_getMobsOfObject('tst:html', $this->getId());
5521  $mob_string = 'mm_';
5522  }
5523 
5524  $xml_writer->xmlElement('mattext', $attrs, $material);
5525  foreach ($mobs as $mob) {
5526  $mob_id_string = (string) $mob;
5527  $moblabel = 'il_' . IL_INST_ID . '_mob_' . $mob_id_string;
5528  if (strpos($material, $mob_string . $mob_id_string) !== false) {
5529  if (ilObjMediaObject::_exists($mob)) {
5530  $mob_obj = new ilObjMediaObject($mob);
5531  $imgattrs = [
5532  'label' => $moblabel,
5533  'uri' => 'objects/' . 'il_' . IL_INST_ID . '_mob_' . $mob_id_string . '/' . $mob_obj->getTitle()
5534  ];
5535  }
5536  $xml_writer->xmlElement('matimage', $imgattrs, null);
5537  }
5538  }
5539  $xml_writer->xmlEndTag('material');
5540  }
isHTML($a_text)
Checks if a given string contains HTML or not.
const IL_INST_ID
Definition: constants.php:40
xmlEndTag(string $tag)
Writes an endtag.
static collectFileItems(ilPageObject $a_page, DOMDocument $a_domdoc)
Get all file items that are used within the page.
ilTestEditPageGUI: ilPageEditorGUI, ilEditClipboardGUI, ilMDEditorGUI ilTestEditPageGUI: ilPublicUse...
static _exists(int $id, bool $reference=false, ?string $type=null)
static _getMobsOfObject(string $a_type, int $a_id, int $a_usage_hist_nr=0, string $a_lang="-")
xmlStartTag(string $tag, ?array $attrs=null, bool $empty=false, bool $encode=true, bool $escape=true)
Writes a starttag.
xmlElement(string $tag, $attrs=null, $data=null, $encode=true, $escape=true)
Writes a basic element (no children, just textual content)
+ Here is the call graph for this function:
+ Here is the caller graph for this function:

◆ addToNewsOnOnline()

ilObjTest::addToNewsOnOnline ( bool  $old_online_status,
bool  $new_online_status 
)

Definition at line 7627 of file class.ilObjTest.php.

References ilNewsItem\deleteNewsOfContext(), ilNewsItem\getFirstNewsIdForContext(), ilObject\getId(), NEWS_NOTICE, NEWS_USERS, and ILIAS\Repository\user().

Referenced by fromXML().

7630  : void {
7631  if (!$old_online_status && $new_online_status) {
7632  $newsItem = new ilNewsItem();
7633  $newsItem->setContext($this->getId(), 'tst');
7634  $newsItem->setPriority(NEWS_NOTICE);
7635  $newsItem->setTitle('new_test_online');
7636  $newsItem->setContentIsLangVar(true);
7637  $newsItem->setContent('');
7638  $newsItem->setUserId($this->user->getId());
7639  $newsItem->setVisibility(NEWS_USERS);
7640  $newsItem->create();
7641  return;
7642  }
7643 
7644  if ($old_online_status && !$new_online_status) {
7645  ilNewsItem::deleteNewsOfContext($this->getId(), 'tst');
7646  return;
7647  }
7648 
7649  $newsId = ilNewsItem::getFirstNewsIdForContext($this->getId(), 'tst');
7650  if (!$new_online_status && $newsId > 0) {
7651  $newsItem = new ilNewsItem($newsId);
7652  $newsItem->setTitle('new_test_online');
7653  $newsItem->setContentIsLangVar(true);
7654  $newsItem->setContent('');
7655  $newsItem->update();
7656  }
7657  }
static deleteNewsOfContext(int $a_context_obj_id, string $a_context_obj_type, int $a_context_sub_obj_id=0, string $a_context_sub_obj_type="")
Delete all news of a context.
const NEWS_NOTICE
A news item can be created by different sources.
static getFirstNewsIdForContext(int $a_context_obj_id, string $a_context_obj_type, int $a_context_sub_obj_id=0, string $a_context_sub_obj_type="")
Get first new id of news set related to a certain context.
const NEWS_USERS
+ Here is the call graph for this function:
+ Here is the caller graph for this function:

◆ adjustTestSequence()

ilObjTest::adjustTestSequence ( )

Definition at line 7307 of file class.ilObjTest.php.

References getShuffleQuestions(), and getTestId().

7308  {
7309  $query = "
7310  SELECT COUNT(test_question_id) cnt
7311  FROM tst_test_question
7312  WHERE test_fi = %s
7313  ORDER BY sequence
7314  ";
7315 
7316  $questRes = $this->db->queryF($query, ['integer'], [$this->getTestId()]);
7317 
7318  $row = $this->db->fetchAssoc($questRes);
7319  $questCount = $row['cnt'];
7320 
7321  if ($this->getShuffleQuestions()) {
7322  $query = "
7323  SELECT tseq.*
7324  FROM tst_active tac
7325  INNER JOIN tst_sequence tseq
7326  ON tseq.active_fi = tac.active_id
7327  WHERE tac.test_fi = %s
7328  ";
7329 
7330  $partRes = $this->db->queryF(
7331  $query,
7332  ['integer'],
7333  [$this->getTestId()]
7334  );
7335 
7336  while ($row = $this->db->fetchAssoc($partRes)) {
7337  $sequence = @unserialize($row['sequence']);
7338 
7339  if (!$sequence) {
7340  $sequence = [];
7341  }
7342 
7343  $sequence = array_filter($sequence, function ($value) use ($questCount) {
7344  return $value <= $questCount;
7345  });
7346 
7347  $num_seq = count($sequence);
7348  if ($questCount > $num_seq) {
7349  $diff = $questCount - $num_seq;
7350  for ($i = 1; $i <= $diff; $i++) {
7351  $sequence[$num_seq + $i - 1] = $num_seq + $i;
7352  }
7353  }
7354 
7355  $new_sequence = serialize($sequence);
7356 
7357  $this->db->update('tst_sequence', [
7358  'sequence' => ['clob', $new_sequence]
7359  ], [
7360  'active_fi' => ['integer', $row['active_fi']],
7361  'pass' => ['integer', $row['pass']]
7362  ]);
7363  }
7364  } else {
7365  $new_sequence = serialize($questCount > 0 ? range(1, $questCount) : []);
7366 
7367  $query = "
7368  SELECT tseq.*
7369  FROM tst_active tac
7370  INNER JOIN tst_sequence tseq
7371  ON tseq.active_fi = tac.active_id
7372  WHERE tac.test_fi = %s
7373  ";
7374 
7375  $part_rest = $this->db->queryF(
7376  $query,
7377  ['integer'],
7378  [$this->getTestId()]
7379  );
7380 
7381  while ($row = $this->db->fetchAssoc($part_rest)) {
7382  $this->db->update('tst_sequence', [
7383  'sequence' => ['clob', $new_sequence]
7384  ], [
7385  'active_fi' => ['integer', $row['active_fi']],
7386  'pass' => ['integer', $row['pass']]
7387  ]);
7388  }
7389  }
7390  }
getTestId()
Gets the database id of the additional test data.
+ Here is the call graph for this function:

◆ applyDefaults()

ilObjTest::applyDefaults ( array  $test_defaults)

Definition at line 5805 of file class.ilObjTest.php.

References convertTimeToDateTimeImmutableIfNecessary(), ILIAS\Test\Settings\MainSettings\MainSettings\getAccessSettings(), ILIAS\Test\Settings\MainSettings\MainSettings\getAdditionalSettings(), ILIAS\Test\Settings\MainSettings\MainSettings\getFinishingSettings(), ILIAS\Test\Settings\ScoreReporting\ScoreSettings\getGamificationSettings(), ILIAS\Test\Settings\MainSettings\MainSettings\getGeneralSettings(), ILIAS\Test\Settings\MainSettings\MainSettings\getIntroductionSettings(), getMainSettings(), getMainSettingsRepository(), getMarkSchema(), ILIAS\Test\Settings\MainSettings\MainSettings\getParticipantFunctionalitySettings(), ILIAS\Test\Settings\MainSettings\MainSettings\getQuestionBehaviourSettings(), ILIAS\Test\Settings\ScoreReporting\ScoreSettings\getResultDetailsSettings(), ILIAS\Test\Settings\ScoreReporting\ScoreSettings\getResultSummarySettings(), getScoreSettings(), getScoreSettingsRepository(), ILIAS\Test\Settings\ScoreReporting\ScoreSettings\getScoringSettings(), ILIAS\Test\Settings\MainSettings\MainSettings\getTestBehaviourSettings(), ILIAS\Repository\int(), saveToDb(), storeActivationSettings(), ILIAS\Test\Settings\MainSettings\MainSettings\withGeneralSettings(), and ILIAS\Test\Settings\ScoreReporting\ScoreSettings\withScoringSettings().

5805  : string
5806  {
5807  $testsettings = unserialize($test_defaults['defaults'], ['allowed_classes' => [DateTimeImmutable::class]]);
5808  $activation_starting_time = is_numeric($testsettings['activation_starting_time'] ?? false)
5809  ? (int) $testsettings['activation_starting_time']
5810  : null;
5811  $activation_ending_time = is_numeric($testsettings['activation_ending_time'] ?? false)
5812  ? (int) $testsettings['activation_ending_time']
5813  : null;
5814  $unserialized_marks = json_decode($test_defaults['marks'], true);
5815 
5816  $info = '';
5817  if (is_array($unserialized_marks)
5818  && is_array($unserialized_marks[0])) {
5819  $this->mark_schema = $this->getMarkSchema()->withMarkSteps(
5820  array_map(
5821  fn(array $v): Mark => new Mark(
5822  $v['short_name'],
5823  $v['official_name'],
5824  $v['minimum_level'],
5825  $v['passed']
5826  ),
5827  $unserialized_marks
5828  )
5829  );
5830  } else {
5831  $info = 'old_mark_default_not_applied';
5832  }
5833 
5834 
5835  $this->storeActivationSettings(
5836  (bool) ($testsettings['is_activation_limited'] ?? false),
5839  (bool) ($testsettings['activation_visibility'] ?? false),
5840  );
5841 
5842  $main_settings = $this->getMainSettings();
5843 
5844  $general_settings = $main_settings->getGeneralSettings();
5845  $introduction_settings = $main_settings->getIntroductionSettings();
5846  $access_settings = $main_settings->getAccessSettings();
5847  $test_behavior_settings = $main_settings->getTestBehaviourSettings();
5848  $question_behavior_settings = $main_settings->getQuestionBehaviourSettings();
5849  $participant_functionality_settings = $main_settings->getParticipantFunctionalitySettings();
5850  $finishing_settings = $main_settings->getFinishingSettings();
5851  $additional_settings = $main_settings->getAdditionalSettings();
5852 
5855  $general_settings
5856  ->withQuestionSetType(
5857  $testsettings['questionSetType'] ?? $general_settings->getQuestionSetType()
5858  )->withAnonymity(
5859  (bool) ($testsettings['Anonymity'] ?? $general_settings->getAnonymity())
5860  )
5861  )->withIntroductionSettings(
5862  $introduction_settings
5863  ->withIntroductionEnabled(
5864  (bool) $testsettings['IntroEnabled'] ?? $introduction_settings->getIntroductionEnabled()
5865  )->withExamConditionsCheckboxEnabled(
5866  (bool) ($testsettings['ExamConditionsCheckboxEnabled'] ?? $introduction_settings->getExamConditionsCheckboxEnabled())
5867  )
5868  )->withAccessSettings(
5869  $access_settings
5870  ->withStartTimeEnabled(
5871  (bool) ($testsettings['StartingTimeEnabled'] ?? $access_settings->getStartTimeEnabled())
5872  )->withStartTime(
5874  $testsettings['StartingTime'] ?? $access_settings->getStartTime()
5875  )
5876  )->withEndTimeEnabled(
5877  (bool) $testsettings['EndingTimeEnabled'] ?? $access_settings->getEndTimeEnabled()
5878  )->withEndTime(
5880  $testsettings['EndingTime'] ?? $access_settings->getEndTime()
5881  )
5882  )->withPasswordEnabled(
5883  (bool) ($testsettings['password_enabled'] ?? $access_settings->getPasswordEnabled())
5884  )->withPassword(
5885  $testsettings['password'] ?? $access_settings->getPassword()
5886  )->withFixedParticipants(
5887  (bool) ($testsettings['fixed_participants'] ?? $access_settings->getFixedParticipants())
5888  )
5889  )->withTestBehaviourSettings(
5890  $test_behavior_settings
5891  ->withNumberOfTries(
5892  (int) ($testsettings['NrOfTries'] ?? $test_behavior_settings->getNumberOfTries())
5893  )->withBlockAfterPassedEnabled(
5894  (bool) ($testsettings['BlockAfterPassed'] ?? $test_behavior_settings->getBlockAfterPassedEnabled())
5895  )->withPassWaiting(
5896  $testsettings['pass_waiting'] ?? $test_behavior_settings->getPassWaiting()
5897  )->withKioskMode(
5898  $testsettings['Kiosk'] ?? $test_behavior_settings->getKioskMode()
5899  )->withProcessingTimeEnabled(
5900  (bool) ($testsettings['EnableProcessingTime'] ?? $test_behavior_settings->getProcessingTimeEnabled())
5901  )->withProcessingTime(
5902  $testsettings['ProcessingTime'] ?? $test_behavior_settings->getProcessingTime()
5903  )->withResetProcessingTime(
5904  (bool) ($testsettings['ResetProcessingTime'] ?? $test_behavior_settings->getResetProcessingTime())
5905  )->withExamIdInTestAttemptEnabled(
5906  (bool) ($testsettings['examid_in_test_pass'] ?? $test_behavior_settings->getExamIdInTestAttemptEnabled())
5907  )
5908  )->withQuestionBehaviourSettings(
5909  $question_behavior_settings
5910  ->withQuestionTitleOutputMode(
5911  $testsettings['TitleOutput'] ?? $question_behavior_settings->getQuestionTitleOutputMode()
5912  )->withAutosaveEnabled(
5913  (bool) ($testsettings['autosave'] ?? $question_behavior_settings->getAutosaveEnabled())
5914  )->withAutosaveInterval(
5915  $testsettings['autosave_ival'] ?? $question_behavior_settings->getAutosaveInterval()
5916  )->withShuffleQuestions(
5917  (bool) ($testsettings['Shuffle'] ?? $question_behavior_settings->getShuffleQuestions())
5918  )->withQuestionHintsEnabled(
5919  (bool) ($testsettings['offer_question_hints'] ?? $question_behavior_settings->getQuestionHintsEnabled())
5920  )->withInstantFeedbackPointsEnabled(
5921  (bool) ($testsettings['AnswerFeedbackPoints'] ?? $question_behavior_settings->getInstantFeedbackPointsEnabled())
5922  )->withInstantFeedbackGenericEnabled(
5923  (bool) ($testsettings['AnswerFeedback'] ?? $question_behavior_settings->getInstantFeedbackGenericEnabled())
5924  )->withInstantFeedbackSpecificEnabled(
5925  (bool) ($testsettings['SpecificAnswerFeedback'] ?? $question_behavior_settings->getInstantFeedbackSpecificEnabled())
5926  )->withInstantFeedbackSolutionEnabled(
5927  (bool) ($testsettings['InstantFeedbackSolution'] ?? $question_behavior_settings->getInstantFeedbackSolutionEnabled())
5928  )->withForceInstantFeedbackOnNextQuestion(
5929  (bool) ($testsettings['force_inst_fb'] ?? $question_behavior_settings->getForceInstantFeedbackOnNextQuestion())
5930  )->withLockAnswerOnInstantFeedbackEnabled(
5931  (bool) ($testsettings['inst_fb_answer_fixation'] ?? $question_behavior_settings->getLockAnswerOnInstantFeedbackEnabled())
5932  )->withLockAnswerOnNextQuestionEnabled(
5933  (bool) ($testsettings['follow_qst_answer_fixation'] ?? $question_behavior_settings->getLockAnswerOnNextQuestionEnabled())
5934  )
5935  )->withParticipantFunctionalitySettings(
5936  $participant_functionality_settings
5937  ->withUsePreviousAnswerAllowed(
5938  (bool) ($testsettings['use_previous_answers'] ?? $participant_functionality_settings->getUsePreviousAnswerAllowed())
5939  )->withSuspendTestAllowed(
5940  (bool) ($testsettings['ShowCancel'] ?? $participant_functionality_settings->getSuspendTestAllowed())
5941  )->withPostponedQuestionsMoveToEnd(
5942  (bool) ($testsettings['SequenceSettings'] ?? $participant_functionality_settings->getPostponedQuestionsMoveToEnd())
5943  )->withUsrPassOverviewMode(
5944  (int) ($testsettings['ListOfQuestionsSettings'] ?? $participant_functionality_settings->getUsrPassOverviewMode())
5945  )->withQuestionMarkingEnabled(
5946  (bool) ($testsettings['ShowMarker'] ?? $participant_functionality_settings->getQuestionMarkingEnabled())
5947  )
5948  )->withFinishingSettings(
5949  $finishing_settings
5950  ->withShowAnswerOverview(
5951  (bool) ($testsettings['enable_examview'] ?? $finishing_settings->getShowAnswerOverview())
5952  )->withConcludingRemarksEnabled(
5953  (bool) ($testsettings['ShowFinalStatement'] ?? $finishing_settings->getConcludingRemarksEnabled())
5954  )->withRedirectionMode(
5955  (int) ($testsettings['redirection_mode'] ?? $finishing_settings->getRedirectionMode())
5956  )->withRedirectionUrl(
5957  $testsettings['redirection_url'] ?? $finishing_settings->getRedirectionUrl()
5958  )->withMailNotificationContentType(
5959  (int) ($testsettings['mailnotification'] ?? $finishing_settings->getMailNotificationContentType())
5960  )->withAlwaysSendMailNotification(
5961  (bool) ($testsettings['mailnottype'] ?? $finishing_settings->getAlwaysSendMailNotification())
5962  )
5963  )->withAdditionalSettings(
5964  $additional_settings
5965  ->withSkillsServiceEnabled(
5966  (bool) ($testsettings['skill_service'] ?? $additional_settings->getSkillsServiceEnabled())
5967  )->withHideInfoTab(
5968  (bool) ($testsettings['HideInfoTab'] ?? $additional_settings->getHideInfoTab())
5969  )
5970  );
5971 
5972  $this->getMainSettingsRepository()->store($main_settings);
5973 
5974  $score_reporting = ScoreReportingTypes::SCORE_REPORTING_DISABLED;
5975  if ($testsettings['ScoreReporting'] !== null) {
5976  $score_reporting = ScoreReportingTypes::tryFrom($testsettings['ScoreReporting'])
5977  ?? ScoreReportingTypes::SCORE_REPORTING_DISABLED;
5978  }
5979 
5980  $reporting_date = $testsettings['ReportingDate'];
5981  if (is_string($reporting_date)) {
5982  $reporting_date = new DateTimeImmutable($testsettings['ReportingDate'], new DateTimeZone('UTC'));
5983  }
5984 
5985  $score_settings = $this->getScoreSettings();
5986 
5987  $scoring_settings = $score_settings->getScoringSettings();
5988  $result_summary_settings = $score_settings->getResultSummarySettings();
5989  $result_details_settings = $score_settings->getResultDetailsSettings();
5990  $gamification_settings = $score_settings->getGamificationSettings();
5991 
5994  $scoring_settings
5995  ->withPassScoring(
5996  $testsettings['PassScoring'] ?? $scoring_settings->getPassScoring()
5997  )->withScoreCutting(
5998  $testsettings['ScoreCutting'] ?? $scoring_settings->getScoreCutting()
5999  )->withCountSystem(
6000  $testsettings['CountSystem'] ?? $scoring_settings->getCountSystem()
6001  )
6002  )->withResultSummarySettings(
6003  $result_summary_settings
6004  ->withPassDeletionAllowed(
6005  (bool) ($testsettings['pass_deletion_allowed'] ?? $result_summary_settings->getPassDeletionAllowed())
6006  )->withShowGradingStatusEnabled(
6007  (bool) ($testsettings['show_grading_status'] ?? $result_summary_settings->getShowGradingStatusEnabled())
6008  )->withShowGradingMarkEnabled(
6009  (bool) ($testsettings['show_grading_mark'] ?? $result_summary_settings->getShowGradingMarkEnabled())
6010  )->withScoreReporting(
6011  $score_reporting
6012  )->withReportingDate(
6013  $reporting_date
6014  )
6015  )->withResultDetailsSettings(
6016  $result_details_settings
6017  ->withResultsPresentation(
6018  (int) ($testsettings['ResultsPresentation'] ?? $result_details_settings->getResultsPresentation())
6019  )->withShowSolutionListComparison(
6020  (bool) ($testsettings['show_solution_list_comparison'] ?? $result_details_settings->getShowSolutionListComparison())
6021  )->withShowExamIdInTestResults(
6022  (bool) ($testsettings['examid_in_test_res'] ?? $result_details_settings->getShowExamIdInTestResults())
6023  )
6024  )->withGamificationSettings(
6025  $gamification_settings
6026  ->withHighscoreEnabled(
6027  (bool) ($testsettings['highscore_enabled'] ?? $gamification_settings->getHighscoreEnabled())
6028  )->withHighscoreAnon(
6029  (bool) ($testsettings['highscore_anon'] ?? $gamification_settings->getHighscoreAnon())
6030  )->withHighscoreAchievedTS(
6031  $testsettings['highscore_achieved_ts'] ?? $gamification_settings->getHighscoreAchievedTS()
6032  )->withHighscoreScore(
6033  (bool) ($testsettings['highscore_score'] ?? $gamification_settings->getHighscoreScore())
6034  )->withHighscorePercentage(
6035  $testsettings['highscore_percentage'] ?? $gamification_settings->getHighscorePercentage()
6036  )->withHighscoreHints(
6037  (bool) ($testsettings['highscore_hints'] ?? $gamification_settings->getHighscoreHints())
6038  )->withHighscoreWTime(
6039  (bool) ($testsettings['highscore_wtime'] ?? $gamification_settings->getHighscoreWTime())
6040  )->withHighscoreOwnTable(
6041  (bool) ($testsettings['highscore_own_table'] ?? $gamification_settings->getHighscoreOwnTable())
6042  )->withHighscoreTopTable(
6043  (bool) ($testsettings['highscore_top_table'] ?? $gamification_settings->getHighscoreTopTable())
6044  )->withHighscoreTopNum(
6045  $testsettings['highscore_top_num'] ?? $gamification_settings->getHighscoreTopNum()
6046  )
6047  )
6048  ;
6050  $this->saveToDb();
6051 
6052  return $info;
6053  }
int $activation_starting_time
A class defining marks for assessment test objects.
Definition: Mark.php:35
saveToDb(bool $properties_only=false)
withGeneralSettings(SettingsGeneral $settings)
MainSettings $main_settings
convertTimeToDateTimeImmutableIfNecessary(DateTimeImmutable|int|null $date_time)
storeActivationSettings(?bool $is_activation_limited=false, ?int $activation_starting_time=null, ?int $activation_ending_time=null, bool $activation_visibility=false,)
int $activation_ending_time
ScoreSettings $score_settings
getScoreSettingsRepository()
+ Here is the call graph for this function:

◆ buildDateTimeImmutableFromPeriod()

ilObjTest::buildDateTimeImmutableFromPeriod ( ?string  $period)
protected

Definition at line 3825 of file class.ilObjTest.php.

Referenced by fromXML().

3826  {
3827  if ($period === null) {
3828  return null;
3829  }
3830  if (preg_match("/P(\d+)Y(\d+)M(\d+)DT(\d+)H(\d+)M(\d+)S/", $period, $matches)) {
3831  return new DateTimeImmutable(
3832  sprintf(
3833  "%02d-%02d-%02d %02d:%02d:%02d",
3834  $matches[1],
3835  $matches[2],
3836  $matches[3],
3837  $matches[4],
3838  $matches[5],
3839  $matches[6]
3840  ),
3841  new \DateTimeZone('UTC')
3842  );
3843  }
3844  return null;
3845  }
+ Here is the caller graph for this function:

◆ buildExamId()

static ilObjTest::buildExamId (   $active_id,
  $pass,
  $test_obj_id = null 
)
static

Definition at line 7100 of file class.ilObjTest.php.

References $DIC, and $ilSetting.

Referenced by ilTestPlayerAbstractGUI\getTestPlayerTitle(), and updateTestPassResults().

7100  : string
7101  {
7102  global $DIC;
7103  $ilSetting = $DIC['ilSetting'];
7104 
7105  $inst_id = $ilSetting->get('inst_id', null);
7106 
7107  if ($test_obj_id === null) {
7108  $obj_id = self::_getObjectIDFromActiveID($active_id);
7109  } else {
7110  $obj_id = $test_obj_id;
7111  }
7112 
7113  $examId = 'I' . $inst_id . '_T' . $obj_id . '_A' . $active_id . '_P' . $pass;
7114 
7115  return $examId;
7116  }
global $DIC
Definition: shib_login.php:25
global $ilSetting
Definition: privfeed.php:32
+ Here is the caller graph for this function:

◆ buildIso8601PeriodForExportCompatibility()

ilObjTest::buildIso8601PeriodForExportCompatibility ( DateTimeImmutable  $date_time)
protected

Definition at line 3820 of file class.ilObjTest.php.

Referenced by toXML().

3820  : string
3821  {
3822  return $date_time->setTimezone(new DateTimeZone('UTC'))->format('\PY\Yn\Mj\D\TG\Hi\Ms\S');
3823  }
+ Here is the caller graph for this function:

◆ buildName()

ilObjTest::buildName ( ?int  $user_id,
?string  $firstname,
?string  $lastname 
)

Builds a user name for the output depending on test type and existence of the user.

Parameters
int$user_idThe database ID of the user
string$firstnameThe first name of the user
string$lastnameThe last name of the user
string$titleThe title of the user
Returns
string The output name of the user public

Definition at line 2561 of file class.ilObjTest.php.

References ANONYMOUS_USER_ID, getAnonymity(), and ILIAS\Repository\lng().

2565  : string {
2566  if ($user_id === null
2567  || $firstname . $lastname === '') {
2568  return $this->lng->txt('deleted_user');
2569  }
2570 
2571  if ($this->getAnonymity()) {
2572  return $this->lng->txt('anonymous');
2573  }
2574 
2575  if ($user_id == ANONYMOUS_USER_ID) {
2576  return $lastname;
2577  }
2578 
2579  return trim($lastname . ', ' . $firstname);
2580  }
const ANONYMOUS_USER_ID
Definition: constants.php:27
+ Here is the call graph for this function:

◆ buildStatisticsAccessFilteredParticipantList()

ilObjTest::buildStatisticsAccessFilteredParticipantList ( )

Definition at line 2466 of file class.ilObjTest.php.

References getTestParticipants(), ILIAS\Repository\lng(), and ILIAS\Repository\user().

2467  {
2468  $list = new ilTestParticipantList($this, $this->user, $this->lng, $this->db);
2469  $list->initializeFromDbRows($this->getTestParticipants());
2470 
2471  return $list->getAccessFilteredList(
2472  $this->participant_access_filter->getAccessStatisticsUserFilter($this->getRefId())
2473  );
2474  }
+ Here is the call graph for this function:

◆ canShowSolutionPrintview()

ilObjTest::canShowSolutionPrintview (   $user_id = null)
Deprecated:

Definition at line 5333 of file class.ilObjTest.php.

References getShowSolutionPrintview().

5333  : bool
5334  {
5335  return $this->getShowSolutionPrintview();
5336  }
getShowSolutionPrintview()
Returns if the solution printview should be presented to the user or not.
+ Here is the call graph for this function:

◆ canShowTestResults()

ilObjTest::canShowTestResults ( ilTestSession  $test_session)

Definition at line 5076 of file class.ilObjTest.php.

References ilTestSession\getActiveId(), and ilTestSession\getLastFinishedPass().

Referenced by ilTestSession\reportableResultsAvailable().

5076  : bool
5077  {
5078  $pass_selector = new ilTestPassesSelector($this->db, $this);
5079 
5080  $pass_selector->setActiveId($test_session->getActiveId());
5081  $pass_selector->setLastFinishedPass($test_session->getLastFinishedPass());
5082 
5083  return $pass_selector->hasReportablePasses();
5084  }
+ Here is the call graph for this function:
+ Here is the caller graph for this function:

◆ checkQuestionParent()

ilObjTest::checkQuestionParent ( int  $question_id)

Definition at line 5214 of file class.ilObjTest.php.

5214  : bool
5215  {
5216  $row = $this->db->fetchAssoc($this->db->queryF(
5217  "SELECT COUNT(question_id) cnt FROM qpl_questions WHERE question_id = %s AND obj_fi = %s",
5218  ['integer', 'integer'],
5219  [$question_id, $this->getId()]
5220  ));
5221 
5222  return (bool) $row['cnt'];
5223  }

◆ cloneConcludingRemarks()

ilObjTest::cloneConcludingRemarks ( )
private

Definition at line 709 of file class.ilObjTest.php.

References clonePage(), and getMainSettings().

Referenced by cloneObject().

709  : ?int
710  {
711  $page_id = $this->getMainSettings()->getFinishingSettings()->getConcludingRemarksPageId();
712  if ($page_id === null) {
713  return null;
714  }
715  return $this->clonePage($page_id);
716  }
clonePage(int $source_page_id)
+ Here is the call graph for this function:
+ Here is the caller graph for this function:

◆ cloneIntroduction()

ilObjTest::cloneIntroduction ( )
private

Definition at line 691 of file class.ilObjTest.php.

References clonePage(), and getMainSettings().

Referenced by cloneObject().

691  : ?int
692  {
693  $page_id = $this->getMainSettings()->getIntroductionSettings()->getIntroductionPageId();
694  if ($page_id === null) {
695  return null;
696  }
697  return $this->clonePage($page_id);
698  }
clonePage(int $source_page_id)
+ Here is the call graph for this function:
+ Here is the caller graph for this function:

◆ cloneObject()

ilObjTest::cloneObject ( int  $target_id,
int  $copy_id = 0,
bool  $omit_tree = false 
)

Clone object.

public

Parameters
intref id of parent container
intcopy id
Returns
object new test object

Definition at line 4146 of file class.ilObjTest.php.

References cloneConcludingRemarks(), cloneIntroduction(), ilObject\cloneMetaData(), ilObject\getId(), getMainSettings(), getMainSettingsRepository(), getMarkSchema(), getScoreSettings(), getScoreSettingsRepository(), getTemplate(), getTestId(), loadFromDb(), and ILIAS\Repository\user().

4146  : ?ilObject
4147  {
4148  $this->loadFromDb();
4149 
4150  $new_obj = parent::cloneObject($target_id, $copy_id, $omit_tree);
4151  $new_obj->setTmpCopyWizardCopyId($copy_id);
4152  $this->cloneMetaData($new_obj);
4153 
4154  $new_obj->saveToDb();
4155  $new_obj->addToNewsOnOnline(false, $new_obj->getObjectProperties()->getPropertyIsOnline()->getIsOnline());
4156  $this->getMainSettingsRepository()->store(
4157  $this->getMainSettings()->withTestId($new_obj->getTestId())
4158  ->withIntroductionSettings(
4159  $this->getMainSettings()->getIntroductionSettings()->withIntroductionPageId(
4160  $this->cloneIntroduction()
4161  )->withTestId($new_obj->getTestId())
4162  )->withFinishingSettings(
4163  $this->getMainSettings()->getFinishingSettings()->withConcludingRemarksPageId(
4164  $this->cloneConcludingRemarks()
4165  )->withTestId($new_obj->getTestId())
4166  )
4167  );
4168  $this->getScoreSettingsRepository()->store(
4169  $this->getScoreSettings()->withTestId($new_obj->getTestId())
4170  );
4171  $this->marks_repository->storeMarkSchema(
4172  $this->getMarkSchema()->withTestId($new_obj->getTestId())
4173  );
4174 
4175  $new_obj->setTemplate($this->getTemplate());
4176 
4177  // clone certificate
4178  $pathFactory = new ilCertificatePathFactory();
4179  $templateRepository = new ilCertificateTemplateDatabaseRepository($this->db);
4180 
4181  $cloneAction = new ilCertificateCloneAction(
4182  $this->db,
4183  $pathFactory,
4184  $templateRepository,
4186  );
4187 
4188  $cloneAction->cloneCertificate($this, $new_obj);
4189 
4190  $this->question_set_config_factory->getQuestionSetConfig()->cloneQuestionSetRelatedData($new_obj);
4191  $new_obj->saveQuestionsToDb();
4192 
4193  $skillLevelThresholdList = new ilTestSkillLevelThresholdList($this->db);
4194  $skillLevelThresholdList->setTestId($this->getTestId());
4195  $skillLevelThresholdList->loadFromDb();
4196  $skillLevelThresholdList->cloneListForTest($new_obj->getTestId());
4197 
4198  $obj_settings = new ilLPObjSettings($this->getId());
4199  $obj_settings->cloneSettings($new_obj->getId());
4200 
4201  if ($new_obj->getTestLogger()->isLoggingEnabled()) {
4202  $new_obj->getTestLogger()->logTestAdministrationInteraction(
4203  $new_obj->getTestLogger()->getInteractionFactory()->buildTestAdministrationInteraction(
4204  $new_obj->getRefId(),
4205  $this->user->getId(),
4206  TestAdministrationInteractionTypes::NEW_TEST_CREATED,
4207  []
4208  )
4209  );
4210  }
4211 
4212  return $new_obj;
4213  }
getTestId()
Gets the database id of the additional test data.
cloneMetaData(ilObject $target_obj)
Copy meta data.
getScoreSettingsRepository()
+ Here is the call graph for this function:

◆ clonePage()

ilObjTest::clonePage ( int  $source_page_id)
private

Definition at line 718 of file class.ilObjTest.php.

References ilObject\getId().

Referenced by cloneConcludingRemarks(), and cloneIntroduction().

718  : int
719  {
720  $page_object = new ilTestPage();
721  $page_object->setParentId($this->getId());
722  $new_page_id = $page_object->createPageWithNextId();
723  (new ilTestPage($source_page_id))->copy($new_page_id);
724  return $new_page_id;
725  }
ilTestEditPageGUI: ilPageEditorGUI, ilEditClipboardGUI, ilMDEditorGUI ilTestEditPageGUI: ilPublicUse...
+ Here is the call graph for this function:
+ Here is the caller graph for this function:

◆ convertTimeToDateTimeImmutableIfNecessary()

ilObjTest::convertTimeToDateTimeImmutableIfNecessary ( DateTimeImmutable|int|null  $date_time)
private

Definition at line 6055 of file class.ilObjTest.php.

Referenced by applyDefaults().

6057  : ?DateTimeImmutable {
6058  if ($date_time === null || $date_time instanceof DateTimeImmutable) {
6059  return $date_time;
6060  }
6061 
6062  return DateTimeImmutable::createFromFormat('U', (string) $date_time);
6063  }
+ Here is the caller graph for this function:

◆ copyQuestions()

ilObjTest::copyQuestions ( array  $question_ids)
Parameters
array<int>$question_ids

Definition at line 560 of file class.ilObjTest.php.

References $id, ilObject\$title, ilObject\getId(), getQuestionTitles(), and insertQuestion().

560  : void
561  {
562  $copy_count = 0;
563  $question_titles = $this->getQuestionTitles();
564 
565  foreach ($question_ids as $id) {
566  $question = assQuestion::instantiateQuestionGUI($id);
567  if ($question) {
568  $title = $question->getObject()->getTitle();
569  $i = 2;
570  while (in_array($title . ' (' . $i . ')', $question_titles)) {
571  $i++;
572  }
573 
574  $title .= ' (' . $i . ')';
575 
576  $question_titles[] = $title;
577 
578  $new_id = $question->getObject()->duplicate(false, $title);
579 
580  $clone = assQuestion::instantiateQuestionGUI($new_id);
581  $question = $clone->getObject();
582  $question->setObjId($this->getId());
583  $clone->setObject($question);
584  $clone->getObject()->saveToDb();
585 
586  $this->insertQuestion($new_id, true);
587 
588  $copy_count++;
589  }
590  }
591  }
string $title
$id
plugin.php for ilComponentBuildPluginInfoObjectiveTest::testAddPlugins
Definition: plugin.php:24
insertQuestion(int $question_id, bool $link_only=false)
+ Here is the call graph for this function:

◆ create()

ilObjTest::create ( )

Definition at line 238 of file class.ilObjTest.php.

References $id, and ilObject\createMetaData().

238  : int
239  {
240  $id = parent::create();
241  $this->createMetaData();
242  return $id;
243  }
$id
plugin.php for ilComponentBuildPluginInfoObjectiveTest::testAddPlugins
Definition: plugin.php:24
+ Here is the call graph for this function:

◆ createExportDirectory()

ilObjTest::createExportDirectory ( )

creates data directory for export files (data_dir/tst_data/tst_<id>/export, depending on data directory that is set in ILIAS setup/ini)

Definition at line 341 of file class.ilObjTest.php.

References ilFileUtils\getDataDir(), ilObject\getId(), and ilFileUtils\makeDir().

341  : void
342  {
343  $tst_data_dir = ilFileUtils::getDataDir() . "/tst_data";
344  ilFileUtils::makeDir($tst_data_dir);
345  if (!is_writable($tst_data_dir)) {
346  $this->ilias->raiseError("Test Data Directory (" . $tst_data_dir
347  . ") not writeable.", $this->ilias->error_obj->MESSAGE);
348  }
349 
350  // create learning module directory (data_dir/lm_data/lm_<id>)
351  $tst_dir = $tst_data_dir . "/tst_" . $this->getId();
352  ilFileUtils::makeDir($tst_dir);
353  if (!@is_dir($tst_dir)) {
354  $this->ilias->raiseError("Creation of Test Directory failed.", $this->ilias->error_obj->MESSAGE);
355  }
356  // create Export subdirectory (data_dir/lm_data/lm_<id>/Export)
357  $export_dir = $tst_dir . "/export";
358  ilFileUtils::makeDir($export_dir);
359  if (!@is_dir($export_dir)) {
360  $this->ilias->raiseError("Creation of Export Directory failed.", $this->ilias->error_obj->MESSAGE);
361  }
362  }
Class ilObjForumAdministration.
static getDataDir()
get data directory (outside webspace)
static makeDir(string $a_dir)
creates a new directory and inherits all filesystem permissions of the parent directory You may pass ...
+ Here is the call graph for this function:

◆ createQuestionGUI()

ilObjTest::createQuestionGUI (   $question_type,
  $question_id = -1 
)

Creates a question GUI instance of a given question type.

Parameters
integer$question_typeThe question type of the question
integer$question_idThe question id of the question, if available
Returns
assQuestionGUI $questionGUI The question GUI instance public

Definition at line 2688 of file class.ilObjTest.php.

References getQuestionType().

Referenced by ILIAS\Test\Results\Data\Factory\buildAttemptResults().

2688  : ?assQuestionGUI
2689  {
2690  if ((!$question_type) and ($question_id > 0)) {
2691  $question_type = $this->getQuestionType($question_id);
2692  }
2693 
2694  if (!strlen($question_type)) {
2695  return null;
2696  }
2697 
2698  if ($question_id > 0) {
2699  $question_gui = assQuestion::instantiateQuestionGUI($question_id);
2700  } else {
2701  $question_type_gui = $question_type . 'GUI';
2702  $question_gui = new $question_type_gui();
2703  }
2704 
2705  return $question_gui;
2706  }
getQuestionType($question_id)
Returns the question type of a question with a given id.
+ Here is the call graph for this function:
+ Here is the caller graph for this function:

◆ createTestSequence()

& ilObjTest::createTestSequence (   $active_id,
  $pass,
  $shuffle 
)

Definition at line 6339 of file class.ilObjTest.php.

References isRandomTest().

6340  {
6341  $this->test_sequence = new ilTestSequence($active_id, $pass, $this->isRandomTest(), $this->questionrepository);
6342  }
Test sequence handler.
isRandomTest()
Returns the fact wether this test is a random questions test or not.
+ Here is the call graph for this function:

◆ delete()

ilObjTest::delete ( )

Definition at line 265 of file class.ilObjTest.php.

References ilObject\$title, ilObject\deleteMetaData(), deleteTest(), ilObject\getId(), ilObject\getRefId(), ILIAS\Repository\logger(), ILIAS\Test\Logging\TEST_DELETED, and ILIAS\Repository\user().

265  : bool
266  {
267  // always call parent delete function first!!
268  if (!parent::delete()) {
269  return false;
270  }
271 
272  // delet meta data
273  $this->deleteMetaData();
274 
275  //put here your module specific stuff
276  $this->deleteTest();
277 
278  $qsaImportFails = new ilAssQuestionSkillAssignmentImportFails($this->getId());
279  $qsaImportFails->deleteRegisteredImportFails();
280  $sltImportFails = new ilTestSkillLevelThresholdImportFails($this->getId());
281  $sltImportFails->deleteRegisteredImportFails();
282 
283  if ($this->logger->isLoggingEnabled()) {
284  $this->logger->logTestAdministrationInteraction(
285  $this->logger->getInteractionFactory()->buildTestAdministrationInteraction(
286  $this->getRefId(),
287  $this->user->getId(),
289  [
290  AdditionalInformationGenerator::KEY_TEST_TITLE => $test_title = $this->title
291  ]
292  )
293  );
294  }
295 
296  return true;
297  }
string $title
+ Here is the call graph for this function:

◆ deleteDefaults()

ilObjTest::deleteDefaults (   $test_default_id)

Definition at line 5677 of file class.ilObjTest.php.

5678  {
5679  $this->db->manipulateF(
5680  "DELETE FROM tst_test_defaults WHERE test_defaults_id = %s",
5681  ['integer'],
5682  [$test_default_id]
5683  );
5684  }

◆ deleteTest()

ilObjTest::deleteTest ( )

Definition at line 299 of file class.ilObjTest.php.

References ilObjMediaObject\_exists(), ilObjMediaObject\_getMobsOfObject(), ilObjMediaObject\_removeUsage(), ilFileUtils\delDir(), ilFileUtils\getDataDir(), ilObject\getId(), getTestId(), ILIAS\Repository\lng(), and removeTestResults().

Referenced by delete().

299  : void
300  {
301  $participantData = new ilTestParticipantData($this->db, $this->lng);
302  $participantData->load($this->getTestId());
303  $this->removeTestResults($participantData);
304 
305  $this->db->manipulateF(
306  "DELETE FROM tst_mark WHERE test_fi = %s",
307  ['integer'],
308  [$this->getTestId()]
309  );
310 
311  $this->db->manipulateF(
312  "DELETE FROM tst_tests WHERE test_id = %s",
313  ['integer'],
314  [$this->getTestId()]
315  );
316 
317  $tst_data_dir = ilFileUtils::getDataDir() . "/tst_data";
318  $directory = $tst_data_dir . "/tst_" . $this->getId();
319  if (is_dir($directory)) {
320  ilFileUtils::delDir($directory);
321  }
322  $mobs = ilObjMediaObject::_getMobsOfObject("tst:html", $this->getId());
323  // remaining usages are not in text anymore -> delete them
324  // and media objects (note: delete method of ilObjMediaObject
325  // checks whether object is used in another context; if yes,
326  // the object is not deleted!)
327  foreach ($mobs as $mob) {
328  ilObjMediaObject::_removeUsage($mob, "tst:html", $this->getId());
329  if (ilObjMediaObject::_exists($mob)) {
330  $mob_obj = new ilObjMediaObject($mob);
331  $mob_obj->delete();
332  }
333  }
334  }
removeTestResults(ilTestParticipantData $participant_data)
getTestId()
Gets the database id of the additional test data.
static delDir(string $a_dir, bool $a_clean_only=false)
removes a dir and all its content (subdirs and files) recursively
static getDataDir()
get data directory (outside webspace)
static _exists(int $id, bool $reference=false, ?string $type=null)
static _getMobsOfObject(string $a_type, int $a_id, int $a_usage_hist_nr=0, string $a_lang="-")
static _removeUsage(int $a_mob_id, string $a_type, int $a_id, int $a_usage_hist_nr=0, string $a_lang="-")
Remove usage of mob in another container.
+ Here is the call graph for this function:
+ Here is the caller graph for this function:

◆ deliverPDFfromFO()

ilObjTest::deliverPDFfromFO (   $fo,
  $title = null 
)

Delivers a PDF file from a XSL-FO string.

Parameters
string$foThe XSL-FO string public

PhpUndefinedFieldInspection

Definition at line 6150 of file class.ilObjTest.php.

References Vendor\Package\$e, $filename, ilObject\$title, ilUtil\deliverData(), ilRpcClientFactory\factory(), ilFileUtils\getASCIIFilename(), ilObject\getTitle(), ilFileUtils\ilTempnam(), and ILIAS\Repository\logger().

Referenced by deliverPDFfromHTML().

6150  : bool
6151  {
6152  $fo_file = ilFileUtils::ilTempnam() . ".fo";
6153  $fp = fopen($fo_file, "w");
6154  fwrite($fp, $fo);
6155  fclose($fp);
6156 
6157  try {
6158  $pdf_base64 = ilRpcClientFactory::factory('RPCTransformationHandler')->ilFO2PDF($fo);
6159  $filename = (strlen($title)) ? $title : $this->getTitle();
6162  $pdf_base64->scalar,
6164  "application/pdf"
6165  );
6166  return true;
6167  } catch (Exception $e) {
6168  $this->logger->info(__METHOD__ . ': ' . $e->getMessage());
6169  return false;
6170  }
6171  }
string $title
static factory(string $a_package, int $a_timeout=0)
Creates an ilRpcClient instance to our ilServer.
static deliverData(string $a_data, string $a_filename, string $mime="application/octet-stream")
static getASCIIFilename(string $a_filename)
$filename
Definition: buildRTE.php:78
static ilTempnam(?string $a_temp_path=null)
Returns a unique and non existing Path for e temporary file or directory.
+ Here is the call graph for this function:
+ Here is the caller graph for this function:

◆ deliverPDFfromHTML()

ilObjTest::deliverPDFfromHTML (   $content,
  $title = null 
)

Delivers a PDF file from XHTML.

Parameters
string$htmlThe XHTML string public

Definition at line 6114 of file class.ilObjTest.php.

References ilObject\$title, deliverPDFfromFO(), ilUtil\getStyleSheetLocation(), ilObject\getTitle(), ilLegacyFormElementsUtil\prepareFormOutput(), and processPrintoutput2FO().

6115  {
6116  $content = preg_replace("/href=\".*?\"/", "", $content);
6117  $printbody = new ilTemplate("tpl.il_as_tst_print_body.html", true, true, "components/ILIAS/Test");
6118  $printbody->setVariable("TITLE", ilLegacyFormElementsUtil::prepareFormOutput($this->getTitle()));
6119  $printbody->setVariable("ADM_CONTENT", $content);
6120  $printbody->setCurrentBlock("css_file");
6121  $printbody->setVariable("CSS_FILE", ilUtil::getStyleSheetLocation("filesystem", "delos.css"));
6122  $printbody->parseCurrentBlock();
6123  $printoutput = $printbody->get();
6124  $html = str_replace("href=\"./", "href=\"" . ILIAS_HTTP_PATH . "/", $printoutput);
6125  $html = preg_replace("/<div id=\"dontprint\">.*?<\\/div>/ims", "", $html);
6126  if (extension_loaded("tidy")) {
6127  $config = [
6128  "indent" => false,
6129  "output-xml" => true,
6130  "numeric-entities" => true
6131  ];
6132  $tidy = new tidy();
6133  $tidy->parseString($html, $config, 'utf8');
6134  $tidy->cleanRepair();
6135  $html = tidy_get_output($tidy);
6136  $html = preg_replace("/^.*?(<html)/", "\\1", $html);
6137  } else {
6138  $html = str_replace("&nbsp;", "&#160;", $html);
6139  $html = str_replace("&otimes;", "X", $html);
6140  }
6141  $html = preg_replace("/src=\".\\//ims", "src=\"" . ILIAS_HTTP_PATH . "/", $html);
6142  $this->deliverPDFfromFO($this->processPrintoutput2FO($html), $title);
6143  }
string $title
static getStyleSheetLocation(string $mode="output", string $a_css_name="")
get full style sheet file name (path inclusive) of current user
deliverPDFfromFO($fo, $title=null)
Delivers a PDF file from a XSL-FO string.
processPrintoutput2FO($print_output)
Convert a print output to XSL-FO.
static prepareFormOutput($a_str, bool $a_strip=false)
+ Here is the call graph for this function:

◆ doCreateMetaData()

ilObjTest::doCreateMetaData ( )
protected

Definition at line 4063 of file class.ilObjTest.php.

References saveAuthorToMetadata().

4063  : void
4064  {
4065  $this->saveAuthorToMetadata();
4066  }
saveAuthorToMetadata($author="")
Saves an authors name into the lifecycle metadata if no lifecycle metadata exists This will only be c...
+ Here is the call graph for this function:

◆ duplicateQuestionForTest()

ilObjTest::duplicateQuestionForTest (   $question_id)

Takes a question and creates a copy of the question for use in the test.

Parameters
integer$question_idThe database id of the question
Returns
integer The database id of the copied question

Definition at line 1350 of file class.ilObjTest.php.

References _instanciateQuestion(), and ilObject\getId().

Referenced by insertQuestion().

1350  : int
1351  {
1352  $question = ilObjTest::_instanciateQuestion($question_id);
1353  $duplicate_id = $question->duplicate(true, '', '', -1, $this->getId());
1354  return $duplicate_id;
1355  }
static _instanciateQuestion($question_id)
Creates an instance of a question with a given question id.
+ Here is the call graph for this function:
+ Here is the caller graph for this function:

◆ endingTimeReached()

ilObjTest::endingTimeReached ( )

Returns true if the ending time of a test is reached An ending time is not available for self assessment tests.

Returns
boolean true if the ending time is reached, otherwise false public

Definition at line 2797 of file class.ilObjTest.php.

References getEndingTime(), and isEndingTimeEnabled().

Referenced by isExecutable().

2797  : bool
2798  {
2799  if ($this->isEndingTimeEnabled() && $this->getEndingTime() != 0) {
2800  $now = time();
2801  if ($now > $this->getEndingTime()) {
2802  return true;
2803  }
2804  }
2805  return false;
2806  }
+ Here is the call graph for this function:
+ Here is the caller graph for this function:

◆ evalStatistical()

ilObjTest::evalStatistical (   $active_id)

Returns the statistical evaluation of the test for a specified user.

Definition at line 2148 of file class.ilObjTest.php.

References _getResultPass(), getMarkSchema(), and getTestResult().

2148  : array
2149  {
2150  $pass = ilObjTest::_getResultPass($active_id);
2151  $test_result = &$this->getTestResult($active_id, $pass);
2152  $result = $this->db->queryF(
2153  "SELECT tst_times.* FROM tst_active, tst_times WHERE tst_active.active_id = %s AND tst_active.active_id = tst_times.active_fi",
2154  ['integer'],
2155  [$active_id]
2156  );
2157  $times = [];
2158  $first_visit = 0;
2159  $last_visit = 0;
2160  while ($row = $this->db->fetchObject($result)) {
2161  preg_match("/(\d{4})-(\d{2})-(\d{2}) (\d{2}):(\d{2}):(\d{2})/", $row->started, $matches);
2162  $epoch_1 = mktime(
2163  (int) $matches[4],
2164  (int) $matches[5],
2165  (int) $matches[6],
2166  (int) $matches[2],
2167  (int) $matches[3],
2168  (int) $matches[1]
2169  );
2170  if (!$first_visit) {
2171  $first_visit = $epoch_1;
2172  }
2173  if ($epoch_1 < $first_visit) {
2174  $first_visit = $epoch_1;
2175  }
2176  preg_match("/(\d{4})-(\d{2})-(\d{2}) (\d{2}):(\d{2}):(\d{2})/", $row->finished, $matches);
2177  $epoch_2 = mktime(
2178  (int) $matches[4],
2179  (int) $matches[5],
2180  (int) $matches[6],
2181  (int) $matches[2],
2182  (int) $matches[3],
2183  (int) $matches[1]
2184  );
2185  if (!$last_visit) {
2186  $last_visit = $epoch_2;
2187  }
2188  if ($epoch_2 > $last_visit) {
2189  $last_visit = $epoch_2;
2190  }
2191  $times[$row->active_fi] += ($epoch_2 - $epoch_1);
2192  }
2193  $max_time = 0;
2194  foreach ($times as $key => $value) {
2195  $max_time += $value;
2196  }
2197  if ((!$test_result["test"]["total_reached_points"]) or (!$test_result["test"]["total_max_points"])) {
2198  $percentage = 0.0;
2199  } else {
2200  $percentage = ($test_result["test"]["total_reached_points"] / $test_result["test"]["total_max_points"]) * 100.0;
2201  if ($percentage < 0) {
2202  $percentage = 0.0;
2203  }
2204  }
2205  $mark_obj = $this->getMarkSchema()->getMatchingMark($percentage);
2206  $first_date = getdate($first_visit);
2207  $last_date = getdate($last_visit);
2208  $qworkedthrough = 0;
2209  foreach ($test_result as $key => $value) {
2210  if (preg_match("/\d+/", $key)) {
2211  $qworkedthrough += $value["workedthrough"];
2212  }
2213  }
2214  if (!$qworkedthrough) {
2215  $atimeofwork = 0;
2216  } else {
2217  $atimeofwork = $max_time / $qworkedthrough;
2218  }
2219 
2220  $result_mark = "";
2221  $passed = "";
2222 
2223  if ($mark_obj !== null) {
2224  $result_mark = $mark_obj->getShortName();
2225 
2226  if ($mark_obj->getPassed()) {
2227  $passed = 1;
2228  } else {
2229  $passed = 0;
2230  }
2231  }
2232  $percent_worked_through = 0;
2233  if (count($this->questions)) {
2234  $percent_worked_through = $qworkedthrough / count($this->questions);
2235  }
2236  $result_array = [
2237  "qworkedthrough" => $qworkedthrough,
2238  "qmax" => count($this->questions),
2239  "pworkedthrough" => $percent_worked_through,
2240  "timeofwork" => $max_time,
2241  "atimeofwork" => $atimeofwork,
2242  "firstvisit" => $first_date,
2243  "lastvisit" => $last_date,
2244  "resultspoints" => $test_result["test"]["total_reached_points"],
2245  "maxpoints" => $test_result["test"]["total_max_points"],
2246  "resultsmarks" => $result_mark,
2247  "passed" => $passed,
2248  "distancemedian" => "0"
2249  ];
2250  foreach ($test_result as $key => $value) {
2251  if (preg_match("/\d+/", $key)) {
2252  $result_array[$key] = $value;
2253  }
2254  }
2255  return $result_array;
2256  }
getTestResult(int $active_id, ?int $pass=null, bool $ordered_sequence=false, bool $consider_hidden_questions=true, bool $consider_optional_questions=true)
Calculates the results of a test for a given user and returns an array with all test results...
static _getResultPass($active_id)
Retrieves the pass number that should be counted for a given user.
+ Here is the call graph for this function:

◆ evalTotalParticipantsArray()

ilObjTest::evalTotalParticipantsArray ( string  $name_sort_order = 'asc')

Definition at line 2355 of file class.ilObjTest.php.

References ANONYMOUS_USER_ID, getAnonymity(), getTestId(), and ILIAS\Repository\lng().

Referenced by getTotalPointsPassedArray().

2355  : array
2356  {
2357  $result = $this->db->queryF(
2358  'SELECT tst_active.user_fi, tst_active.active_id, usr_data.login, '
2359  . 'usr_data.firstname, usr_data.lastname, usr_data.title FROM tst_active '
2360  . 'LEFT JOIN usr_data ON tst_active.user_fi = usr_data.usr_id '
2361  . 'WHERE tst_active.test_fi = %s '
2362  . 'ORDER BY usr_data.lastname ' . strtoupper($name_sort_order),
2363  ['integer'],
2364  [$this->getTestId()]
2365  );
2366  $persons_array = [];
2367  while ($row = $this->db->fetchAssoc($result)) {
2368  if ($this->getAnonymity()) {
2369  $persons_array[$row['active_id']] = ['name' => $this->lng->txt("anonymous")];
2370  } else {
2371  if (strlen($row['firstname'] . $row['lastname'] . $row["title"]) == 0) {
2372  $persons_array[$row['active_id']] = ['name' => $this->lng->txt('deleted_user')];
2373  } else {
2374  if ($row['user_fi'] == ANONYMOUS_USER_ID) {
2375  $persons_array[$row['active_id']] = ['name' => $row['lastname']];
2376  } else {
2377  $persons_array[$row['active_id']] = [
2378  'name' => trim($row['lastname'] . ', ' . $row['firstname']
2379  . ' ' . $row['title']),
2380  'login' => $row['login']
2381  ];
2382  }
2383  }
2384  }
2385  }
2386  return $persons_array;
2387  }
const ANONYMOUS_USER_ID
Definition: constants.php:27
getTestId()
Gets the database id of the additional test data.
+ Here is the call graph for this function:
+ Here is the caller graph for this function:

◆ evalTotalPersons()

ilObjTest::evalTotalPersons ( )

Returns the number of persons who started the test.

Returns
integer The number of persons who started the test public

Definition at line 1972 of file class.ilObjTest.php.

References getTestId().

Referenced by marksEditable(), participantDataExist(), and saveToDb().

1972  : int
1973  {
1974  $result = $this->db->queryF(
1975  'SELECT COUNT(active_id) total FROM tst_active WHERE test_fi = %s',
1976  ['integer'],
1977  [$this->getTestId()]
1978  );
1979  $row = $this->db->fetchAssoc($result);
1980  return $row['total'];
1981  }
getTestId()
Gets the database id of the additional test data.
+ Here is the call graph for this function:
+ Here is the caller graph for this function:

◆ evalTotalPersonsArray()

ilObjTest::evalTotalPersonsArray ( string  $name_sort_order = 'asc')

Definition at line 2325 of file class.ilObjTest.php.

References ANONYMOUS_USER_ID, getAccessFilteredParticipantList(), getAnonymity(), getTestId(), and ILIAS\Repository\lng().

2325  : array
2326  {
2327  $result = $this->db->queryF(
2328  "SELECT tst_active.user_fi, tst_active.active_id, usr_data.firstname, usr_data.lastname, usr_data.title FROM tst_active LEFT JOIN usr_data ON tst_active.user_fi = usr_data.usr_id WHERE tst_active.test_fi = %s ORDER BY usr_data.lastname " . strtoupper($name_sort_order),
2329  ['integer'],
2330  [$this->getTestId()]
2331  );
2332  $persons_array = [];
2333  while ($row = $this->db->fetchAssoc($result)) {
2334  if ($this->getAccessFilteredParticipantList() && !$this->getAccessFilteredParticipantList()->isActiveIdInList($row["active_id"])) {
2335  continue;
2336  }
2337 
2338  if ($this->getAnonymity()) {
2339  $persons_array[$row["active_id"]] = $this->lng->txt("anonymous");
2340  } else {
2341  if (strlen($row["firstname"] . $row["lastname"] . $row["title"]) == 0) {
2342  $persons_array[$row["active_id"]] = $this->lng->txt("deleted_user");
2343  } else {
2344  if ($row["user_fi"] == ANONYMOUS_USER_ID) {
2345  $persons_array[$row["active_id"]] = $row["lastname"];
2346  } else {
2347  $persons_array[$row["active_id"]] = trim($row["lastname"] . ", " . $row["firstname"] . " " . $row["title"]);
2348  }
2349  }
2350  }
2351  }
2352  return $persons_array;
2353  }
const ANONYMOUS_USER_ID
Definition: constants.php:27
getTestId()
Gets the database id of the additional test data.
getAccessFilteredParticipantList()
+ Here is the call graph for this function:

◆ evalTotalStartedAverageTime()

ilObjTest::evalTotalStartedAverageTime ( ?array  $active_ids_to_filter = null)

Definition at line 2582 of file class.ilObjTest.php.

References getTestId().

Referenced by getAggregatedResultsData(), and ILIAS\Test\Results\Data\Factory\getOverviewDataForTest().

2582  : int
2583  {
2584  $query = "SELECT tst_times.* FROM tst_active, tst_times WHERE tst_active.test_fi = %s AND tst_active.active_id = tst_times.active_fi";
2585 
2586  if ($active_ids_to_filter !== null && $active_ids_to_filter !== []) {
2587  $query .= " AND " . $this->db->in('active_id', $active_ids_to_filter, false, 'integer');
2588  }
2589 
2590  $result = $this->db->queryF($query, ['integer'], [$this->getTestId()]);
2591  $times = [];
2592  while ($row = $this->db->fetchObject($result)) {
2593  preg_match("/(\d{4})-(\d{2})-(\d{2}) (\d{2}):(\d{2}):(\d{2})/", $row->started, $matches);
2594  $epoch_1 = mktime(
2595  (int) $matches[4],
2596  (int) $matches[5],
2597  (int) $matches[6],
2598  (int) $matches[2],
2599  (int) $matches[3],
2600  (int) $matches[1]
2601  );
2602  preg_match("/(\d{4})-(\d{2})-(\d{2}) (\d{2}):(\d{2}):(\d{2})/", $row->finished, $matches);
2603  $epoch_2 = mktime(
2604  (int) $matches[4],
2605  (int) $matches[5],
2606  (int) $matches[6],
2607  (int) $matches[2],
2608  (int) $matches[3],
2609  (int) $matches[1]
2610  );
2611  if (isset($times[$row->active_fi])) {
2612  $times[$row->active_fi] += ($epoch_2 - $epoch_1);
2613  } else {
2614  $times[$row->active_fi] = ($epoch_2 - $epoch_1);
2615  }
2616  }
2617  $max_time = 0;
2618  $counter = 0;
2619  foreach ($times as $value) {
2620  $max_time += $value;
2621  $counter++;
2622  }
2623  if ($counter === 0) {
2624  return 0;
2625  }
2626  return (int) round($max_time / $counter);
2627  }
getTestId()
Gets the database id of the additional test data.
+ Here is the call graph for this function:
+ Here is the caller graph for this function:

◆ exportFileItems()

ilObjTest::exportFileItems (   $target_dir,
$expLog 
)

export files of file itmes

Definition at line 3975 of file class.ilObjTest.php.

References IL_INST_ID, and ilFileUtils\makeDir().

Referenced by exportPagesXML().

3976  {
3977  foreach ($this->file_ids as $file_id) {
3978  $expLog->write(date("[y-m-d H:i:s] ") . "File Item " . $file_id);
3979  $file_dir = $target_dir . '/objects/il_' . IL_INST_ID . '_file_' . $file_id;
3980  ilFileUtils::makeDir($file_dir);
3981  $file_obj = new ilObjFile((int) $file_id, false);
3982  $source_file = $file_obj->getFile($file_obj->getVersion());
3983  if (!is_file($source_file)) {
3984  $source_file = $file_obj->getFile();
3985  }
3986  if (is_file($source_file)) {
3987  copy($source_file, $file_dir . '/' . $file_obj->getFileName());
3988  }
3989  unset($file_obj);
3990  }
3991  }
const IL_INST_ID
Definition: constants.php:40
Class ilObjFile.
static makeDir(string $a_dir)
creates a new directory and inherits all filesystem permissions of the parent directory You may pass ...
+ Here is the call graph for this function:
+ Here is the caller graph for this function:

◆ exportPagesXML()

ilObjTest::exportPagesXML ( $a_xml_writer,
  $a_inst,
  $a_target_dir,
$expLog 
)

export pages of test to xml (see ilias_co.dtd)

Parameters
object$a_xml_writerilXmlWriter object that receives the xml data

Definition at line 3853 of file class.ilObjTest.php.

References exportFileItems(), exportXMLMediaObjects(), and exportXMLPageObjects().

3853  : void
3854  {
3855  $this->mob_ids = [];
3856 
3857  // PageObjects
3858  $expLog->write(date("[y-m-d H:i:s] ") . "Start Export Page Objects");
3859  $this->bench->start("ContentObjectExport", "exportPageObjects");
3860  $this->exportXMLPageObjects($a_xml_writer, $a_inst, $expLog);
3861  $this->bench->stop("ContentObjectExport", "exportPageObjects");
3862  $expLog->write(date("[y-m-d H:i:s] ") . "Finished Export Page Objects");
3863 
3864  // MediaObjects
3865  $expLog->write(date("[y-m-d H:i:s] ") . "Start Export Media Objects");
3866  $this->bench->start("ContentObjectExport", "exportMediaObjects");
3867  $this->exportXMLMediaObjects($a_xml_writer, $a_inst, $a_target_dir, $expLog);
3868  $this->bench->stop("ContentObjectExport", "exportMediaObjects");
3869  $expLog->write(date("[y-m-d H:i:s] ") . "Finished Export Media Objects");
3870 
3871  // FileItems
3872  $expLog->write(date("[y-m-d H:i:s] ") . "Start Export File Items");
3873  $this->bench->start("ContentObjectExport", "exportFileItems");
3874  $this->exportFileItems($a_target_dir, $expLog);
3875  $this->bench->stop("ContentObjectExport", "exportFileItems");
3876  $expLog->write(date("[y-m-d H:i:s] ") . "Finished Export File Items");
3877  }
exportFileItems($target_dir, &$expLog)
export files of file itmes
exportXMLPageObjects(&$a_xml_writer, $inst, &$expLog)
export page objects to xml (see ilias_co.dtd)
exportXMLMediaObjects(&$a_xml_writer, $a_inst, $a_target_dir, &$expLog)
export media objects to xml (see ilias_co.dtd)
+ Here is the call graph for this function:

◆ exportXMLMediaObjects()

ilObjTest::exportXMLMediaObjects ( $a_xml_writer,
  $a_inst,
  $a_target_dir,
$expLog 
)

export media objects to xml (see ilias_co.dtd)

Definition at line 3951 of file class.ilObjTest.php.

References ilObjMediaObject\_exists(), ilFileUtils\createDirectory(), and IL_INST_ID.

Referenced by exportPagesXML().

3952  {
3953  foreach ($this->mob_ids as $mob_id) {
3954  $expLog->write(date("[y-m-d H:i:s] ") . "Media Object " . $mob_id);
3955  if (ilObjMediaObject::_exists((int) $mob_id)) {
3956  $target_dir = $a_target_dir . DIRECTORY_SEPARATOR . 'objects'
3957  . DIRECTORY_SEPARATOR . 'il_' . IL_INST_ID . '_mob_' . $mob_id;
3958  ilFileUtils::createDirectory($target_dir);
3959  $media_obj = new ilObjMediaObject((int) $mob_id);
3960  $media_obj->exportXML($a_xml_writer, (int) $a_inst);
3961  foreach ($media_obj->getMediaItems() as $item) {
3962  $stream = $item->getLocationStream();
3963  file_put_contents($target_dir . DIRECTORY_SEPARATOR . $item->getLocation(), $stream);
3964  $stream->close();
3965  }
3966  unset($media_obj);
3967  }
3968  }
3969  }
const IL_INST_ID
Definition: constants.php:40
static createDirectory(string $a_dir, int $a_mod=0755)
create directory
static _exists(int $id, bool $reference=false, ?string $type=null)
+ Here is the call graph for this function:
+ Here is the caller graph for this function:

◆ exportXMLPageObjects()

ilObjTest::exportXMLPageObjects ( $a_xml_writer,
  $inst,
$expLog 
)

export page objects to xml (see ilias_co.dtd)

Parameters
object$a_xml_writerilXmlWriter object that receives the xml data

Definition at line 3900 of file class.ilObjTest.php.

References ilPCFileList\collectFileItems().

Referenced by exportPagesXML().

3901  {
3902  foreach ($this->questions as $question_id) {
3903  $this->bench->start("ContentObjectExport", "exportPageObject");
3904  $expLog->write(date("[y-m-d H:i:s] ") . "Page Object " . $question_id);
3905 
3906  $attrs = [];
3907  $a_xml_writer->xmlStartTag("PageObject", $attrs);
3908 
3909 
3910  // export xml to writer object
3911  $this->bench->start("ContentObjectExport", "exportPageObject_XML");
3912  $page_object = new ilAssQuestionPage($question_id);
3913  $page_object->buildDom();
3914  $page_object->insertInstIntoIDs((string) $inst);
3915  $mob_ids = $page_object->collectMediaObjects(false);
3916  $file_ids = ilPCFileList::collectFileItems($page_object, $page_object->getDomDoc());
3917  $xml = $page_object->getXMLFromDom(false, false, false, "", true);
3918  $xml = str_replace("&", "&amp;", $xml);
3919  $a_xml_writer->appendXML($xml);
3920  $page_object->freeDom();
3921  unset($page_object);
3922 
3923  $this->bench->stop("ContentObjectExport", "exportPageObject_XML");
3924 
3925  // collect media objects
3926  $this->bench->start("ContentObjectExport", "exportPageObject_CollectMedia");
3927  //$mob_ids = $page_obj->getMediaObjectIDs();
3928  foreach ($mob_ids as $mob_id) {
3929  $this->mob_ids[$mob_id] = $mob_id;
3930  }
3931  $this->bench->stop("ContentObjectExport", "exportPageObject_CollectMedia");
3932 
3933  // collect all file items
3934  $this->bench->start("ContentObjectExport", "exportPageObject_CollectFileItems");
3935  //$file_ids = $page_obj->getFileItemIds();
3936  foreach ($file_ids as $file_id) {
3937  $this->file_ids[$file_id] = $file_id;
3938  }
3939  $this->bench->stop("ContentObjectExport", "exportPageObject_CollectFileItems");
3940 
3941  $a_xml_writer->xmlEndTag("PageObject");
3942  //unset($page_obj);
3943 
3944  $this->bench->stop("ContentObjectExport", "exportPageObject");
3945  }
3946  }
This file is part of ILIAS, a powerful learning management system published by ILIAS open source e-Le...
static collectFileItems(ilPageObject $a_page, DOMDocument $a_domdoc)
Get all file items that are used within the page.
+ Here is the call graph for this function:
+ Here is the caller graph for this function:

◆ fromXML()

ilObjTest::fromXML ( ilQTIAssessment  $assessment,
array  $mappings 
)

Receives parameters from a QTI parser and creates a valid ILIAS test object.

Parameters
ilQTIAssessment$assessment

Definition at line 2893 of file class.ilObjTest.php.

References $main_settings, $metadata, $objectives, $score_settings, addConcludingRemarksToSettingsFromImport(), addIntroductionToSettingsFromImport(), addToNewsOnOnline(), buildDateTimeImmutableFromPeriod(), ILIAS\TestQuestionPool\Import\buildImportDirectoryFromImportFile(), ilSession\clear(), ilSession\get(), ILIAS\Test\Settings\MainSettings\MainSettings\getAccessSettings(), ILIAS\Test\Settings\MainSettings\MainSettings\getAdditionalSettings(), ilQTIAssessment\getComment(), ILIAS\Test\Settings\MainSettings\MainSettings\getFinishingSettings(), ILIAS\Test\Settings\ScoreReporting\ScoreSettings\getGamificationSettings(), ILIAS\Test\Settings\MainSettings\MainSettings\getGeneralSettings(), ILIAS\Test\Settings\MainSettings\MainSettings\getIntroductionSettings(), getMainSettings(), getMainSettingsRepository(), getMarkSchema(), ilObject\getObjectProperties(), ILIAS\Test\Settings\MainSettings\MainSettings\getParticipantFunctionalitySettings(), ilQTIAssessment\getPresentationMaterial(), ILIAS\Test\Settings\MainSettings\MainSettings\getQuestionBehaviourSettings(), ILIAS\Test\Settings\ScoreReporting\ScoreSettings\getResultDetailsSettings(), ILIAS\Test\Settings\ScoreReporting\ScoreSettings\getResultSummarySettings(), getScoreSettings(), getScoreSettingsRepository(), ILIAS\Test\Settings\ScoreReporting\ScoreSettings\getScoringSettings(), ILIAS\Test\Settings\MainSettings\MainSettings\getTestBehaviourSettings(), ilQTIAssessment\getTitle(), loadFromDb(), qtiMaterialToArray(), saveAuthorToMetadata(), saveToDb(), setActivationEndingTime(), setActivationLimited(), setActivationStartingTime(), setActivationVisibility(), ILIAS\Test\Settings\ScoreReporting\ScoreSettings\withGamificationSettings(), ILIAS\Test\Settings\MainSettings\MainSettings\withGeneralSettings(), and ILIAS\GlobalScreen\Scope\Footer\Factory\withTitle().

2893  : void
2894  {
2895  if (($importdir = ilSession::get('path_to_container_import_file')) === null) {
2896  $importdir = $this->buildImportDirectoryFromImportFile(ilSession::get('path_to_import_file'));
2897  }
2898  ilSession::clear('path_to_container_import_file');
2899  ilSession::clear('import_mob_xhtml');
2900 
2901  $this->saveToDb(true);
2902 
2903  $main_settings = $this->getMainSettings();
2904  $general_settings = $main_settings->getGeneralSettings();
2905  $introduction_settings = $main_settings->getIntroductionSettings();
2906  $access_settings = $main_settings->getAccessSettings();
2907  $test_behaviour_settings = $main_settings->getTestBehaviourSettings();
2908  $question_behaviour_settings = $main_settings->getQuestionBehaviourSettings();
2909  $participant_functionality_settings = $main_settings->getParticipantFunctionalitySettings();
2910  $finishing_settings = $main_settings->getFinishingSettings();
2911  $additional_settings = $main_settings->getAdditionalSettings();
2912 
2913  $introduction_settings = $introduction_settings->withIntroductionEnabled(false);
2914  foreach ($assessment->objectives as $objectives) {
2915  foreach ($objectives->materials as $material) {
2916  $introduction_settings = $this->addIntroductionToSettingsFromImport(
2917  $introduction_settings,
2918  $this->qtiMaterialToArray($material),
2919  $importdir,
2920  $mappings
2921  );
2922  }
2923  }
2924 
2925  if ($assessment->getPresentationMaterial()
2926  && $assessment->getPresentationMaterial()->getFlowMat(0)
2927  && $assessment->getPresentationMaterial()->getFlowMat(0)->getMaterial(0)) {
2928  $finishing_settings = $this->addConcludingRemarksToSettingsFromImport(
2929  $finishing_settings,
2930  $this->qtiMaterialToArray(
2931  $assessment->getPresentationMaterial()->getFlowMat(0)->getMaterial(0)
2932  ),
2933  $importdir,
2934  $mappings
2935  );
2936  }
2937 
2938  $score_settings = $this->getScoreSettings();
2939  $scoring_settings = $score_settings->getScoringSettings();
2940  $gamification_settings = $score_settings->getGamificationSettings();
2941  $result_summary_settings = $score_settings->getResultSummarySettings();
2942  $result_details_settings = $score_settings->getResultDetailsSettings();
2943 
2944  $mark_steps = [];
2945  foreach ($assessment->qtimetadata as $metadata) {
2946  switch ($metadata["label"]) {
2947  case "solution_details":
2948  $result_details_settings = $result_details_settings->withShowPassDetails((bool) $metadata["entry"]);
2949  break;
2950  case "show_solution_list_comparison":
2951  $result_details_settings = $result_details_settings->withShowSolutionListComparison((bool) $metadata["entry"]);
2952  break;
2953  case "print_bs_with_res":
2954  $result_details_settings = $result_details_settings->withShowSolutionListComparison((bool) $metadata["entry"]);
2955  break;
2956  case "author":
2957  $this->saveAuthorToMetadata($metadata["entry"]);
2958  break;
2959  case "nr_of_tries":
2960  $test_behaviour_settings = $test_behaviour_settings->withNumberOfTries((int) $metadata["entry"]);
2961  break;
2962  case 'block_after_passed':
2963  $test_behaviour_settings = $test_behaviour_settings->withBlockAfterPassedEnabled((bool) $metadata['entry']);
2964  break;
2965  case "pass_waiting":
2966  $test_behaviour_settings = $test_behaviour_settings->withPassWaiting($metadata["entry"]);
2967  break;
2968  case "kiosk":
2969  $test_behaviour_settings = $test_behaviour_settings->withKioskMode((int) $metadata["entry"]);
2970  break;
2971  case 'show_introduction':
2972  $introduction_settings = $introduction_settings->withIntroductionEnabled((bool) $metadata['entry']);
2973  break;
2974  case "showfinalstatement":
2975  case 'show_concluding_remarks':
2976  $finishing_settings = $finishing_settings->withConcludingRemarksEnabled((bool) $metadata["entry"]);
2977  break;
2978  case 'exam_conditions':
2979  $introduction_settings = $introduction_settings->withExamConditionsCheckboxEnabled($metadata['entry'] === '1');
2980  break;
2981  case "highscore_enabled":
2982  $gamification_settings = $gamification_settings->withHighscoreEnabled((bool) $metadata["entry"]);
2983  break;
2984  case "highscore_anon":
2985  $gamification_settings = $gamification_settings->withHighscoreAnon((bool) $metadata["entry"]);
2986  break;
2987  case "highscore_achieved_ts":
2988  $gamification_settings = $gamification_settings->withHighscoreAchievedTS((bool) $metadata["entry"]);
2989  break;
2990  case "highscore_score":
2991  $gamification_settings = $gamification_settings->withHighscoreScore((bool) $metadata["entry"]);
2992  break;
2993  case "highscore_percentage":
2994  $gamification_settings = $gamification_settings->withHighscorePercentage((bool) $metadata["entry"]);
2995  break;
2996  case "highscore_hints":
2997  $gamification_settings = $gamification_settings->withHighscoreHints((bool) $metadata["entry"]);
2998  break;
2999  case "highscore_wtime":
3000  $gamification_settings = $gamification_settings->withHighscoreWTime((bool) $metadata["entry"]);
3001  break;
3002  case "highscore_own_table":
3003  $gamification_settings = $gamification_settings->withHighscoreOwnTable((bool) $metadata["entry"]);
3004  break;
3005  case "highscore_top_table":
3006  $gamification_settings = $gamification_settings->withHighscoreTopTable((bool) $metadata["entry"]);
3007  break;
3008  case "highscore_top_num":
3009  $gamification_settings = $gamification_settings->withHighscoreTopNum((int) $metadata["entry"]);
3010  break;
3011  case "use_previous_answers":
3012  $participant_functionality_settings = $participant_functionality_settings->withUsePreviousAnswerAllowed((bool) $metadata["entry"]);
3013  break;
3014  case 'question_list_enabled':
3015  $participant_functionality_settings = $participant_functionality_settings->withQuestionListEnabled((bool) $metadata['entry']);
3016  // no break
3017  case "title_output":
3018  $question_behaviour_settings = $question_behaviour_settings->withQuestionTitleOutputMode((int) $metadata["entry"]);
3019  break;
3020  case "question_set_type":
3021  if ($metadata['entry'] === self::QUESTION_SET_TYPE_RANDOM) {
3022  $this->questions = [];
3023  }
3024  $general_settings = $general_settings->withQuestionSetType($metadata["entry"]);
3025  break;
3026  case "anonymity":
3027  $general_settings = $general_settings->withAnonymity((bool) $metadata["entry"]);
3028  break;
3029  case "results_presentation":
3030  $result_details_settings = $result_details_settings->withResultsPresentation((int) $metadata["entry"]);
3031  break;
3032  case "reset_processing_time":
3033  $test_behaviour_settings = $test_behaviour_settings->withResetProcessingTime($metadata["entry"] === '1');
3034  break;
3035  case "answer_feedback_points":
3036  $question_behaviour_settings = $question_behaviour_settings->withInstantFeedbackPointsEnabled((bool) $metadata["entry"]);
3037  break;
3038  case "answer_feedback":
3039  $question_behaviour_settings = $question_behaviour_settings->withInstantFeedbackGenericEnabled((bool) $metadata["entry"]);
3040  break;
3041  case 'instant_feedback_specific':
3042  $question_behaviour_settings = $question_behaviour_settings->withInstantFeedbackSpecificEnabled((bool) $metadata['entry']);
3043  break;
3044  case "instant_verification":
3045  $question_behaviour_settings = $question_behaviour_settings->withInstantFeedbackSolutionEnabled((bool) $metadata["entry"]);
3046  break;
3047  case "force_instant_feedback":
3048  $question_behaviour_settings = $question_behaviour_settings->withForceInstantFeedbackOnNextQuestion((bool) $metadata["entry"]);
3049  break;
3050  case "follow_qst_answer_fixation":
3051  $question_behaviour_settings = $question_behaviour_settings->withLockAnswerOnNextQuestionEnabled((bool) $metadata["entry"]);
3052  break;
3053  case "instant_feedback_answer_fixation":
3054  $question_behaviour_settings = $question_behaviour_settings->withLockAnswerOnInstantFeedbackEnabled((bool) $metadata["entry"]);
3055  break;
3056  case "show_cancel":
3057  case "suspend_test_allowed":
3058  $participant_functionality_settings = $participant_functionality_settings->withSuspendTestAllowed((bool) $metadata["entry"]);
3059  break;
3060  case "sequence_settings":
3061  $participant_functionality_settings = $participant_functionality_settings->withPostponedQuestionsMoveToEnd((bool) $metadata["entry"]);
3062  break;
3063  case "show_marker":
3064  $participant_functionality_settings = $participant_functionality_settings->withQuestionMarkingEnabled((bool) $metadata["entry"]);
3065  break;
3066  case "fixed_participants":
3067  $access_settings = $access_settings->withFixedParticipants((bool) $metadata["entry"]);
3068  break;
3069  case "score_reporting":
3070  if ($metadata['entry'] !== null) {
3071  $result_summary_settings = $result_summary_settings->withScoreReporting(
3072  ScoreReportingTypes::tryFrom((int) $metadata['entry']) ?? ScoreReportingTypes::SCORE_REPORTING_DISABLED
3073  );
3074  }
3075  break;
3076  case "shuffle_questions":
3077  $question_behaviour_settings = $question_behaviour_settings->withShuffleQuestions((bool) $metadata["entry"]);
3078  break;
3079  case "count_system":
3080  $scoring_settings = $scoring_settings->withCountSystem((int) $metadata["entry"]);
3081  break;
3082  case "mailnotification":
3083  $finishing_settings = $finishing_settings->withMailNotificationContentType((int) $metadata["entry"]);
3084  break;
3085  case "mailnottype":
3086  $finishing_settings = $finishing_settings->withAlwaysSendMailNotification((bool) $metadata["entry"]);
3087  break;
3088  case "exportsettings":
3089  $result_details_settings = $result_details_settings->withExportSettings((int) $metadata["entry"]);
3090  break;
3091  case "score_cutting":
3092  $scoring_settings = $scoring_settings->withScoreCutting((int) $metadata["entry"]);
3093  break;
3094  case "password":
3095  $access_settings = $access_settings->withPasswordEnabled(
3096  $metadata["entry"] !== null && $metadata["entry"] !== ''
3097  )->withPassword($metadata["entry"]);
3098  break;
3099  case 'ip_range_from':
3100  if ($metadata['entry'] !== '') {
3101  $access_settings = $access_settings->withIpRangeFrom($metadata['entry']);
3102  }
3103  break;
3104  case 'ip_range_to':
3105  if ($metadata['entry'] !== '') {
3106  $access_settings = $access_settings->withIpRangeTo($metadata['entry']);
3107  }
3108  break;
3109  case "pass_scoring":
3110  $scoring_settings = $scoring_settings->withPassScoring((int) $metadata["entry"]);
3111  break;
3112  case 'pass_deletion_allowed':
3113  $result_summary_settings = $result_summary_settings->withPassDeletionAllowed((bool) $metadata["entry"]);
3114  break;
3115  case "usr_pass_overview_mode":
3116  $participant_functionality_settings = $participant_functionality_settings->withUsrPassOverviewMode((int) $metadata["entry"]);
3117  break;
3118  case "question_list":
3119  $participant_functionality_settings = $participant_functionality_settings->withQuestionListEnabled((bool) $metadata["entry"]);
3120  break;
3121 
3122  case "reporting_date":
3123  $reporting_date = $this->buildDateTimeImmutableFromPeriod($metadata['entry']);
3124  if ($reporting_date !== null) {
3125  $result_summary_settings = $result_summary_settings->withReportingDate($reporting_date);
3126  }
3127  break;
3128  case 'enable_processing_time':
3129  $test_behaviour_settings = $test_behaviour_settings->withProcessingTimeEnabled((bool) $metadata['entry']);
3130  break;
3131  case "processing_time":
3132  $test_behaviour_settings = $test_behaviour_settings->withProcessingTime($metadata['entry']);
3133  break;
3134  case "starting_time":
3135  $starting_time = $this->buildDateTimeImmutableFromPeriod($metadata['entry']);
3136  if ($starting_time !== null) {
3137  $access_settings = $access_settings->withStartTime($starting_time)
3138  ->withStartTimeEnabled(true);
3139  }
3140  break;
3141  case "ending_time":
3142  $ending_time = $this->buildDateTimeImmutableFromPeriod($metadata['entry']);
3143  if ($ending_time !== null) {
3144  $access_settings = $access_settings->withEndTime($ending_time)
3145  ->withStartTimeEnabled(true);
3146  }
3147  break;
3148  case "enable_examview":
3149  $finishing_settings = $finishing_settings->withShowAnswerOverview((bool) $metadata["entry"]);
3150  break;
3151  case 'redirection_mode':
3152  $finishing_settings = $finishing_settings->withRedirectionMode((int) $metadata['entry']);
3153  break;
3154  case 'redirection_url':
3155  $finishing_settings = $finishing_settings->withRedirectionUrl($metadata['entry']);
3156  break;
3157  case 'examid_in_test_pass':
3158  $test_behaviour_settings = $test_behaviour_settings->withExamIdInTestAttemptEnabled((bool) $metadata['entry']);
3159  break;
3160  case 'examid_in_test_res':
3161  $result_details_settings = $result_details_settings->withShowExamIdInTestResults((bool) $metadata["entry"]);
3162  break;
3163  case 'skill_service':
3164  $additional_settings = $additional_settings->withSkillsServiceEnabled((bool) $metadata['entry']);
3165  break;
3166  case 'show_grading_status':
3167  $result_summary_settings = $result_summary_settings->withShowGradingStatusEnabled((bool) $metadata["entry"]);
3168  break;
3169  case 'show_grading_mark':
3170  $result_summary_settings = $result_summary_settings->withShowGradingMarkEnabled((bool) $metadata["entry"]);
3171  break;
3172  case 'activation_limited':
3173  $this->setActivationLimited((bool) $metadata['entry']);
3174  break;
3175  case 'activation_start_time':
3176  $this->setActivationStartingTime($metadata['entry'] !== 'null' ? (int) $metadata['entry'] : null);
3177  break;
3178  case 'activation_end_time':
3179  $this->setActivationEndingTime($metadata['entry'] !== 'null' ? (int) $metadata['entry'] : null);
3180  break;
3181  case 'activation_visibility':
3182  $this->setActivationVisibility($metadata['entry']);
3183  break;
3184  case 'autosave':
3185  $question_behaviour_settings = $question_behaviour_settings->withAutosaveEnabled((bool) $metadata['entry']);
3186  break;
3187  case 'autosave_ival':
3188  $question_behaviour_settings = $question_behaviour_settings->withAutosaveInterval((int) $metadata['entry']);
3189  break;
3190  case 'offer_question_hints':
3191  $question_behaviour_settings = $question_behaviour_settings->withQuestionHintsEnabled((bool) $metadata['entry']);
3192  break;
3193  case 'show_summary':
3194  $participant_functionality_settings = $participant_functionality_settings->withQuestionListEnabled(($metadata['entry'] & 1) > 0)
3195  ->withUsrPassOverviewMode((int) $metadata['entry']);
3196 
3197  // no break
3198  case 'hide_info_tab':
3199  $additional_settings = $additional_settings->withHideInfoTab($metadata['entry'] === '1');
3200  }
3201  if (preg_match("/mark_step_\d+/", $metadata["label"])) {
3202  $xmlmark = $metadata["entry"];
3203  preg_match("/<short>(.*?)<\/short>/", $xmlmark, $matches);
3204  $mark_short = $matches[1];
3205  preg_match("/<official>(.*?)<\/official>/", $xmlmark, $matches);
3206  $mark_official = $matches[1];
3207  preg_match("/<percentage>(.*?)<\/percentage>/", $xmlmark, $matches);
3208  $mark_percentage = (float) $matches[1];
3209  preg_match("/<passed>(.*?)<\/passed>/", $xmlmark, $matches);
3210  $mark_passed = (bool) $matches[1];
3211  $mark_steps[] = new Mark($mark_short, $mark_official, $mark_percentage, $mark_passed);
3212  }
3213  }
3214  $this->mark_schema = $this->getMarkSchema()->withMarkSteps($mark_steps);
3215  $this->saveToDb();
3216  $this->getObjectProperties()->storePropertyTitleAndDescription(
3217  $this->getObjectProperties()->getPropertyTitleAndDescription()
3218  ->withTitle($assessment->getTitle())
3219  ->withDescription($assessment->getComment())
3220  );
3221  $this->addToNewsOnOnline(false, $this->getObjectProperties()->getPropertyIsOnline()->getIsOnline());
3223  ->withGeneralSettings($general_settings)
3224  ->withIntroductionSettings($introduction_settings)
3225  ->withAccessSettings($access_settings)
3226  ->withParticipantFunctionalitySettings($participant_functionality_settings)
3227  ->withTestBehaviourSettings($test_behaviour_settings)
3228  ->withQuestionBehaviourSettings($question_behaviour_settings)
3229  ->withFinishingSettings($finishing_settings)
3230  ->withAdditionalSettings($additional_settings);
3231  $this->getMainSettingsRepository()->store($main_settings);
3232  $this->main_settings = $main_settings;
3233 
3235  ->withGamificationSettings($gamification_settings)
3236  ->withScoringSettings($scoring_settings)
3237  ->withResultDetailsSettings($result_details_settings)
3238  ->withResultSummarySettings($result_summary_settings);
3240  $this->score_settings = $score_settings;
3241  $this->loadFromDb();
3242  }
addConcludingRemarksToSettingsFromImport(SettingsFinishing $settings, array $material, string $importdir, array $mappings)
withGamificationSettings(SettingsGamification $settings)
static get(string $a_var)
A class defining marks for assessment test objects.
Definition: Mark.php:35
setActivationStartingTime(?int $starting_time=null)
qtiMaterialToArray($a_material)
Reads an QTI material tag and creates a text string.
buildDateTimeImmutableFromPeriod(?string $period)
setActivationLimited($a_value)
setActivationEndingTime(?int $ending_time=null)
saveToDb(bool $properties_only=false)
withGeneralSettings(SettingsGeneral $settings)
$objectives
$metadata
A reference to an IMS compatible matadata set.
setActivationVisibility($a_value)
MainSettings $main_settings
buildImportDirectoryFromImportFile(string $file_to_import)
addIntroductionToSettingsFromImport(SettingsIntroduction $settings, array $material, string $importdir, array $mappings)
addToNewsOnOnline(bool $old_online_status, bool $new_online_status)
ScoreSettings $score_settings
saveAuthorToMetadata($author="")
Saves an authors name into the lifecycle metadata if no lifecycle metadata exists This will only be c...
getScoreSettingsRepository()
static clear(string $a_var)
+ Here is the call graph for this function:

◆ getAccessFilteredParticipantList()

ilObjTest::getAccessFilteredParticipantList ( )

Definition at line 2456 of file class.ilObjTest.php.

References $access_filtered_participant_list.

Referenced by evalTotalPersonsArray(), and getParticipantsForTestAndQuestion().

2457  {
2459  }
ilTestParticipantList $access_filtered_participant_list
+ Here is the caller graph for this function:

◆ getActivationEndingTime()

ilObjTest::getActivationEndingTime ( )

Definition at line 7020 of file class.ilObjTest.php.

References $activation_ending_time.

Referenced by addDefaults(), saveToDb(), and toXML().

7020  : ?int
7021  {
7023  }
int $activation_ending_time
+ Here is the caller graph for this function:

◆ getActivationStartingTime()

ilObjTest::getActivationStartingTime ( )

Definition at line 7015 of file class.ilObjTest.php.

References $activation_starting_time.

Referenced by addDefaults(), saveToDb(), and toXML().

7015  : ?int
7016  {
7018  }
int $activation_starting_time
+ Here is the caller graph for this function:

◆ getActivationVisibility()

ilObjTest::getActivationVisibility ( )

Definition at line 6802 of file class.ilObjTest.php.

References $activation_visibility.

Referenced by addDefaults(), saveToDb(), and toXML().

6802  : bool
6803  {
6805  }
bool $activation_visibility
+ Here is the caller graph for this function:

◆ getActiveIdOfUser()

ilObjTest::getActiveIdOfUser (   $user_id = "",
  $anonymous_id = "" 
)

Gets the active id of a given user.

Parameters
integer$user_idThe database id of the user
string$anonymous_idThe anonymous id if the test is an anonymized test
Returns
integer The active ID public

Definition at line 1698 of file class.ilObjTest.php.

References $user_id, ANONYMOUS_USER_ID, ilSession\get(), getTestId(), and ILIAS\Repository\user().

Referenced by getAllQuestions(), getExistingQuestions(), isExecutable(), loadQuestions(), ilCourseObjectiveResult\resetTestForUser(), and setQuestionSetSolved().

1698  : ?int
1699  {
1700  if (!$user_id) {
1701  $user_id = $this->user->getId();
1702  }
1703 
1704  $tst_access_code = ilSession::get('tst_access_code');
1705  if (is_array($tst_access_code) &&
1706  $this->user->getId() === ANONYMOUS_USER_ID &&
1707  isset($tst_access_code[$this->getTestId()]) &&
1708  $tst_access_code[$this->getTestId()] !== '') {
1709  $result = $this->db->queryF(
1710  'SELECT active_id FROM tst_active WHERE user_fi = %s AND test_fi = %s AND anonymous_id = %s',
1711  ['integer', 'integer', 'text'],
1712  [$user_id, $this->test_id, $tst_access_code[$this->getTestId()]]
1713  );
1714  } elseif ((string) $anonymous_id !== '') {
1715  $result = $this->db->queryF(
1716  'SELECT active_id FROM tst_active WHERE user_fi = %s AND test_fi = %s AND anonymous_id = %s',
1717  ['integer', 'integer', 'text'],
1718  [$user_id, $this->test_id, $anonymous_id]
1719  );
1720  } else {
1721  if ((int) $user_id === ANONYMOUS_USER_ID) {
1722  return null;
1723  }
1724  $result = $this->db->queryF(
1725  'SELECT active_id FROM tst_active WHERE user_fi = %s AND test_fi = %s',
1726  ['integer', 'integer'],
1727  [$user_id, $this->test_id]
1728  );
1729  }
1730 
1731  if ($result->numRows()) {
1732  $row = $this->db->fetchAssoc($result);
1733  return (int) $row['active_id'];
1734  }
1735 
1736  return null;
1737  }
static get(string $a_var)
const ANONYMOUS_USER_ID
Definition: constants.php:27
getTestId()
Gets the database id of the additional test data.
+ Here is the call graph for this function:
+ Here is the caller graph for this function:

◆ getActiveParticipantList()

ilObjTest::getActiveParticipantList ( )

Definition at line 4389 of file class.ilObjTest.php.

References getTestParticipants(), ILIAS\Repository\lng(), and ILIAS\Repository\user().

4390  {
4391  $participant_list = new ilTestParticipantList($this, $this->user, $this->lng, $this->db);
4392  $participant_list->initializeFromDbRows($this->getTestParticipants());
4393 
4394  return $participant_list;
4395  }
+ Here is the call graph for this function:

◆ getAggregatedResultsData()

ilObjTest::getAggregatedResultsData ( )

Definition at line 6503 of file class.ilObjTest.php.

References $data, $results, evalTotalStartedAverageTime(), getCompleteEvaluationData(), ILIAS\Repository\lng(), and secondsToHoursMinutesSecondsString().

6503  : array
6504  {
6505  $data = $this->getCompleteEvaluationData();
6506  $found_participants = $data->getParticipants();
6507  $results = ['overview' => [], 'questions' => []];
6508  if ($found_participants !== []) {
6509  $results['overview']['tst_stat_result_mark_median'] = $data->getStatistics()->getEvaluationDataOfMedianUser()?->getMark()?->getShortName() ?? '';
6510  $results['overview']['tst_stat_result_rank_median'] = $data->getStatistics()->rankMedian();
6511  $results['overview']['tst_stat_result_total_participants'] = $data->getStatistics()->count();
6512  $results['overview']['tst_stat_result_median'] = $data->getStatistics()->median();
6513  $results['overview']['tst_eval_total_persons'] = count($found_participants);
6514  $total_finished = $data->getTotalFinishedParticipants();
6515  $results['overview']['tst_eval_total_finished'] = $total_finished;
6516  $results['overview']['tst_eval_total_finished_average_time'] =
6518  $this->evalTotalStartedAverageTime($data->getParticipantIds())
6519  );
6520  $total_passed = 0;
6521  $total_passed_reached = 0;
6522  $total_passed_max = 0;
6523  $total_passed_time = 0;
6524  foreach ($found_participants as $userdata) {
6525  if ($userdata->getMark()?->getPassed()) {
6526  $total_passed++;
6527  $total_passed_reached += $userdata->getReached();
6528  $total_passed_max += $userdata->getMaxpoints();
6529  $total_passed_time += $userdata->getTimeOnTask();
6530  }
6531  }
6532  $average_passed_reached = $total_passed ? $total_passed_reached / $total_passed : 0;
6533  $average_passed_max = $total_passed ? $total_passed_max / $total_passed : 0;
6534  $average_passed_time = $total_passed ? $total_passed_time / $total_passed : 0;
6535  $results['overview']['tst_eval_total_passed'] = $total_passed;
6536  $results['overview']['tst_eval_total_passed_average_points'] = sprintf('%2.2f', $average_passed_reached)
6537  . ' ' . strtolower('of') . ' ' . sprintf('%2.2f', $average_passed_max);
6538  $results['overview']['tst_eval_total_passed_average_time'] =
6539  $this->secondsToHoursMinutesSecondsString($average_passed_time);
6540  }
6541 
6542  foreach ($data->getQuestionTitles() as $question_id => $question_title) {
6543  $answered = 0;
6544  $reached = 0;
6545  $max = 0;
6546  foreach ($found_participants as $userdata) {
6547  for ($i = 0; $i <= $userdata->getLastPass(); $i++) {
6548  if (is_object($userdata->getPass($i))) {
6549  $question = $userdata->getPass($i)->getAnsweredQuestionByQuestionId($question_id);
6550  if (is_array($question)) {
6551  $answered++;
6552  $reached += $question['reached'];
6553  $max += $question['points'];
6554  }
6555  }
6556  }
6557  }
6558  $percent = $max ? $reached / $max * 100.0 : 0;
6559  $results['questions'][$question_id] = [
6560  $question_title,
6561  sprintf('%.2f', $answered ? $reached / $answered : 0) . ' ' . strtolower($this->lng->txt('of')) . ' ' . sprintf('%.2f', $answered ? $max / $answered : 0),
6562  sprintf('%.2f', $percent) . '%',
6563  $answered,
6564  sprintf('%.2f', $answered ? $reached / $answered : 0),
6565  sprintf('%.2f', $answered ? $max / $answered : 0),
6566  $percent / 100.0
6567  ];
6568  }
6569  return $results;
6570  }
evalTotalStartedAverageTime(?array $active_ids_to_filter=null)
secondsToHoursMinutesSecondsString(int $seconds)
$results
getCompleteEvaluationData($filterby='', $filtertext='')
+ Here is the call graph for this function:

◆ getAllQuestions()

ilObjTest::getAllQuestions (   $pass = null)

Returns all questions of a test in test order.

Returns
array An array containing the id's as keys and the database row objects as values public

Definition at line 1658 of file class.ilObjTest.php.

References getActiveIdOfUser(), isRandomTest(), loadQuestions(), and ILIAS\Repository\user().

1658  : array
1659  {
1660  if ($this->isRandomTest()) {
1661  $active_id = $this->getActiveIdOfUser($this->user->getId());
1662  if ($active_id === null) {
1663  return [];
1664  }
1665  $this->loadQuestions($active_id, $pass);
1666  if (count($this->questions) === 0) {
1667  return [];
1668  }
1669  if (is_null($pass)) {
1670  $pass = self::_getPass($active_id);
1671  }
1672  $result = $this->db->queryF(
1673  "SELECT qpl_questions.* FROM qpl_questions, tst_test_rnd_qst WHERE tst_test_rnd_qst.question_fi = qpl_questions.question_id AND tst_test_rnd_qst.active_fi = %s AND tst_test_rnd_qst.pass = %s AND " . $this->db->in('qpl_questions.question_id', $this->questions, false, 'integer'),
1674  ['integer','integer'],
1675  [$active_id, $pass]
1676  );
1677  } else {
1678  if (count($this->questions) === 0) {
1679  return [];
1680  }
1681  $result = $this->db->query("SELECT qpl_questions.* FROM qpl_questions, tst_test_question WHERE tst_test_question.question_fi = qpl_questions.question_id AND " . $this->db->in('qpl_questions.question_id', $this->questions, false, 'integer'));
1682  }
1683  $result_array = [];
1684  while ($row = $this->db->fetchAssoc($result)) {
1685  $result_array[$row["question_id"]] = $row;
1686  }
1687  return $result_array;
1688  }
loadQuestions(int $active_id=0, ?int $pass=null)
Load the test question id&#39;s from the database.
getActiveIdOfUser($user_id="", $anonymous_id="")
Gets the active id of a given user.
isRandomTest()
Returns the fact wether this test is a random questions test or not.
+ Here is the call graph for this function:

◆ getAllTestResults()

ilObjTest::getAllTestResults (   $participants)

returns all test results for all participants

Parameters
array$partipantsarray of user ids
Returns
array of fields, see code for column titles

Definition at line 4729 of file class.ilObjTest.php.

References $results, _getResultPass(), _instanciateQuestion(), getAnonymity(), getMarkSchema(), and ILIAS\Repository\lng().

4729  : array
4730  {
4731  $results = [];
4732  $row = [
4733  "user_id" => $this->lng->txt("user_id"),
4734  "matriculation" => $this->lng->txt("matriculation"),
4735  "lastname" => $this->lng->txt("lastname"),
4736  "firstname" => $this->lng->txt("firstname"),
4737  "login" => $this->lng->txt("login"),
4738  "reached_points" => $this->lng->txt("tst_reached_points"),
4739  "max_points" => $this->lng->txt("tst_maximum_points"),
4740  "percent_value" => $this->lng->txt("tst_percent_solved"),
4741  "mark" => $this->lng->txt("tst_mark"),
4742  "passed" => $this->lng->txt("tst_mark_passed"),
4743  ];
4744  $results[] = $row;
4745  if (count($participants)) {
4746  foreach ($participants as $active_id => $user_rec) {
4747  $mark = '';
4748  $row = [];
4749  $reached_points = 0;
4750  $max_points = 0;
4751  $pass = ilObjTest::_getResultPass($active_id);
4752  // abort if no valid pass can be found
4753  if (!is_int($pass)) {
4754  continue;
4755  }
4756  foreach ($this->questions as $value) {
4757  $question = ilObjTest::_instanciateQuestion($value);
4758  if (is_object($question)) {
4759  $max_points += $question->getMaximumPoints();
4760  $reached_points += $question->getReachedPoints($active_id, $pass);
4761  }
4762  }
4763  if ($max_points > 0) {
4764  $percentvalue = $reached_points / $max_points;
4765  if ($percentvalue < 0) {
4766  $percentvalue = 0.0;
4767  }
4768  } else {
4769  $percentvalue = 0;
4770  }
4771  $mark_obj = $this->getMarkSchema()->getMatchingMark($percentvalue * 100);
4772  $passed = "";
4773  if ($mark_obj !== null) {
4774  $mark = $mark_obj->getOfficialName();
4775  }
4776  if ($this->getAnonymity()) {
4777  $user_rec['firstname'] = "";
4778  $user_rec['lastname'] = $this->lng->txt("anonymous");
4779  }
4780  $results[] = [
4781  "user_id" => $user_rec['usr_id'],
4782  "matriculation" => $user_rec['matriculation'],
4783  "lastname" => $user_rec['lastname'],
4784  "firstname" => $user_rec['firstname'],
4785  "login" => $user_rec['login'],
4786  "reached_points" => $reached_points,
4787  "max_points" => $max_points,
4788  "percent_value" => $percentvalue,
4789  "mark" => $mark,
4790  "passed" => $user_rec['passed'] ? '1' : '0',
4791  ];
4792  }
4793  }
4794  return $results;
4795  }
static _instanciateQuestion($question_id)
Creates an instance of a question with a given question id.
static _getResultPass($active_id)
Retrieves the pass number that should be counted for a given user.
$results
+ Here is the call graph for this function:

◆ getAnonymity()

ilObjTest::getAnonymity ( )

Definition at line 5560 of file class.ilObjTest.php.

References getMainSettings().

Referenced by buildName(), evalTotalParticipantsArray(), evalTotalPersonsArray(), getAllTestResults(), getDetailedTestResults(), getInvitedUsers(), getParticipants(), ilTestArchiver\getResultsOfUserOutput(), getTestParticipants(), getUserData(), isHighscoreAnon(), and userLookupFullName().

5560  : bool
5561  {
5562  return $this->getMainSettings()->getGeneralSettings()->getAnonymity();
5563  }
+ Here is the call graph for this function:
+ Here is the caller graph for this function:

◆ getAnsweredQuestionCount()

ilObjTest::getAnsweredQuestionCount (   $active_id,
  $pass = null 
)

Retrieves the number of answered questions for a given user in a given test.

Parameters
integer$user_idThe user id
integer$test_idThe test id
integer$passThe pass of the test (optional)
Returns
integer The number of answered questions public

Definition at line 4919 of file class.ilObjTest.php.

References isRandomTest(), and loadQuestions().

4919  : int
4920  {
4921  if ($this->isRandomTest()) {
4922  $this->loadQuestions($active_id, $pass);
4923  }
4924  $workedthrough = 0;
4925  foreach ($this->questions as $value) {
4926  if ($this->questionrepository->lookupResultRecordExist($active_id, $value, $pass)) {
4927  $workedthrough += 1;
4928  }
4929  }
4930  return $workedthrough;
4931  }
loadQuestions(int $active_id=0, ?int $pass=null)
Load the test question id&#39;s from the database.
isRandomTest()
Returns the fact wether this test is a random questions test or not.
+ Here is the call graph for this function:

◆ getAnswerFeedbackPoints()

ilObjTest::getAnswerFeedbackPoints ( )

Definition at line 745 of file class.ilObjTest.php.

References getMainSettings().

745  : bool
746  {
747  return $this->getMainSettings()->getQuestionBehaviourSettings()->getInstantFeedbackPointsEnabled();
748  }
+ Here is the call graph for this function:

◆ getAuthor()

ilObjTest::getAuthor ( )

Gets the authors name of the ilObjTest object.

Returns
string The string containing the name of the test author public
See also
$author

Definition at line 4075 of file class.ilObjTest.php.

References ilObject\getId(), and ilObject\getType().

Referenced by toXML().

4075  : string
4076  {
4077  $path_to_authors = $this->lo_metadata->paths()->authors();
4078  $author_data = $this->lo_metadata->read($this->getId(), 0, $this->getType(), $path_to_authors)
4079  ->allData($path_to_authors);
4080 
4081  return $this->lo_metadata->dataHelper()->makePresentableAsList(', ', ...$author_data);
4082  }
+ Here is the call graph for this function:
+ Here is the caller graph for this function:

◆ getAutosave()

ilObjTest::getAutosave ( )

Definition at line 6990 of file class.ilObjTest.php.

References getMainSettings().

Referenced by ILIAS\Test\Results\Data\Factory\buildAttemptResults().

6990  : bool
6991  {
6992  return $this->getMainSettings()->getQuestionBehaviourSettings()->getAutosaveEnabled();
6993  }
+ Here is the call graph for this function:
+ Here is the caller graph for this function:

◆ getAvailableDefaults()

ilObjTest::getAvailableDefaults ( )

Returns the available test defaults for the active user.

Returns
array An array containing the defaults public

Definition at line 5648 of file class.ilObjTest.php.

References ILIAS\Repository\user().

5648  : array
5649  {
5650  $result = $this->db->queryF(
5651  "SELECT * FROM tst_test_defaults WHERE user_fi = %s ORDER BY name ASC",
5652  ['integer'],
5653  [$this->user->getId()]
5654  );
5655  $defaults = [];
5656  while ($row = $this->db->fetchAssoc($result)) {
5657  $defaults[$row["test_defaults_id"]] = $row;
5658  }
5659  return $defaults;
5660  }
+ Here is the call graph for this function:

◆ getAvailableQuestionpools()

ilObjTest::getAvailableQuestionpools ( bool  $use_object_id = false,
?bool  $equal_points = false,
bool  $could_be_offline = false,
bool  $show_path = false,
bool  $with_questioncount = false,
string  $permission = 'read' 
)

Returns the available question pools for the active user.

Returns
array The available question pools public

Definition at line 2635 of file class.ilObjTest.php.

References ilObjQuestionPool\_getAvailableQuestionpools().

2642  : array {
2644  $use_object_id,
2645  $equal_points ?? false,
2646  $could_be_offline,
2647  $show_path,
2648  $with_questioncount,
2649  $permission
2650  );
2651  }
static _getAvailableQuestionpools(bool $use_object_id=false, bool $equal_points=false, bool $could_be_offline=false, bool $showPath=false, bool $with_questioncount=false, string $permission='read', int $usr_id=0)
Returns the available question pools for the active user.
+ Here is the call graph for this function:

◆ getAvailableQuestions()

ilObjTest::getAvailableQuestions (   $arr_filter,
  $completeonly = 0 
)

Calculates the available questions for a test.

public

Definition at line 2813 of file class.ilObjTest.php.

References XapiProxy\$plugin, ilObjQuestionPool\_getAvailableQuestionpools(), ilAssQuestionType\completeMissingPluginName(), getExistingQuestions(), and ILIAS\Repository\lng().

2813  : array
2814  {
2815  $available_pools = array_keys(ilObjQuestionPool::_getAvailableQuestionpools(true, false, false, false, false));
2816  $available = "";
2817  if (count($available_pools)) {
2818  $available = " AND " . $this->db->in('qpl_questions.obj_fi', $available_pools, false, 'integer');
2819  } else {
2820  return [];
2821  }
2822  if ($completeonly) {
2823  $available .= " AND qpl_questions.complete = " . $this->db->quote("1", 'text');
2824  }
2825 
2826  $where = "";
2827  if (is_array($arr_filter)) {
2828  if (array_key_exists('title', $arr_filter) && strlen($arr_filter['title'])) {
2829  $where .= " AND " . $this->db->like('qpl_questions.title', 'text', "%%" . $arr_filter['title'] . "%%");
2830  }
2831  if (array_key_exists('description', $arr_filter) && strlen($arr_filter['description'])) {
2832  $where .= " AND " . $this->db->like('qpl_questions.description', 'text', "%%" . $arr_filter['description'] . "%%");
2833  }
2834  if (array_key_exists('author', $arr_filter) && strlen($arr_filter['author'])) {
2835  $where .= " AND " . $this->db->like('qpl_questions.author', 'text', "%%" . $arr_filter['author'] . "%%");
2836  }
2837  if (array_key_exists('type', $arr_filter) && strlen($arr_filter['type'])) {
2838  $where .= " AND qpl_qst_type.type_tag = " . $this->db->quote($arr_filter['type'], 'text');
2839  }
2840  if (array_key_exists('qpl', $arr_filter) && strlen($arr_filter['qpl'])) {
2841  $where .= " AND " . $this->db->like('object_data.title', 'text', "%%" . $arr_filter['qpl'] . "%%");
2842  }
2843  }
2844 
2845  $original_ids = &$this->getExistingQuestions();
2846  $original_clause = " qpl_questions.original_id IS NULL";
2847  if (count($original_ids)) {
2848  $original_clause = " qpl_questions.original_id IS NULL AND " . $this->db->in('qpl_questions.question_id', $original_ids, true, 'integer');
2849  }
2850 
2851  $query_result = $this->db->query("
2852  SELECT qpl_questions.*, qpl_questions.tstamp,
2853  qpl_qst_type.type_tag, qpl_qst_type.plugin, qpl_qst_type.plugin_name,
2854  object_data.title parent_title
2855  FROM qpl_questions, qpl_qst_type, object_data
2856  WHERE $original_clause $available
2857  AND object_data.obj_id = qpl_questions.obj_fi
2858  AND qpl_questions.tstamp > 0
2859  AND qpl_questions.question_type_fi = qpl_qst_type.question_type_id
2860  $where
2861  ");
2862  $rows = [];
2863 
2864  if ($query_result->numRows()) {
2865  while ($row = $this->db->fetchAssoc($query_result)) {
2867 
2868  if (!$row['plugin']) {
2869  $row[ 'ttype' ] = $this->lng->txt($row[ "type_tag" ]);
2870 
2871  $rows[] = $row;
2872  continue;
2873  }
2874 
2875  $plugin = $this->component_repository->getPluginByName($row['plugin_name']);
2876  if (!$plugin->isActive()) {
2877  continue;
2878  }
2879 
2880  $pl = $this->component_factory->getPlugin($plugin->getId());
2881  $row[ 'ttype' ] = $pl->getQuestionTypeTranslation();
2882 
2883  $rows[] = $row;
2884  }
2885  }
2886  return $rows;
2887  }
static completeMissingPluginName(array $question_type_data)
& getExistingQuestions($pass=null)
Get the id&#39;s of the questions which are already part of the test.
static _getAvailableQuestionpools(bool $use_object_id=false, bool $equal_points=false, bool $could_be_offline=false, bool $showPath=false, bool $with_questioncount=false, string $permission='read', int $usr_id=0)
Returns the available question pools for the active user.
+ Here is the call graph for this function:

◆ getCompleteEvaluationData()

ilObjTest::getCompleteEvaluationData (   $filterby = '',
  $filtertext = '' 
)

Definition at line 2543 of file class.ilObjTest.php.

References $data, and getUnfilteredEvaluationData().

Referenced by getAggregatedResultsData(), and ILIAS\Test\Results\Data\Factory\retrieveResultData().

2544  {
2546  $data->setFilter($filterby, $filtertext);
2547  return $data;
2548  }
getUnfilteredEvaluationData()
+ Here is the call graph for this function:
+ Here is the caller graph for this function:

◆ getCompleteManualFeedback()

ilObjTest::getCompleteManualFeedback ( int  $question_id)

Retrieves the manual feedback for a question in a test.

Parameters
integer$question_idQuestion ID
Returns
array The feedback text public

Definition at line 6228 of file class.ilObjTest.php.

References $DIC, $ilDB, and ilRTE\_replaceMediaObjectImageSrc().

6228  : array
6229  {
6230  global $DIC;
6231  $ilDB = $DIC['ilDB'];
6232 
6233  $feedback = [];
6234  $result = $ilDB->queryF(
6235  "SELECT * FROM tst_manual_fb WHERE question_fi = %s",
6236  ['integer'],
6237  [$question_id]
6238  );
6239 
6240  while ($row = $ilDB->fetchAssoc($result)) {
6241  $active = $row['active_fi'];
6242  $pass = $row['pass'];
6243  $question = $row['question_fi'];
6244 
6245  $row['feedback'] = ilRTE::_replaceMediaObjectImageSrc($row['feedback'] ?? '', 1);
6246 
6247  $feedback[$active][$pass][$question] = $row;
6248  }
6249 
6250  return $feedback;
6251  }
static _replaceMediaObjectImageSrc(string $a_text, int $a_direction=0, string $nic='')
Replaces image source from mob image urls with the mob id or replaces mob id with the correct image s...
global $DIC
Definition: shib_login.php:25
+ Here is the call graph for this function:

◆ getCompleteWorkingTime()

ilObjTest::getCompleteWorkingTime (   $user_id)

Returns the complete working time in seconds a user worked on the test.

Returns
integer The working time in seconds public

Definition at line 1989 of file class.ilObjTest.php.

References $user_id, and getTestId().

1989  : int
1990  {
1991  $result = $this->db->queryF(
1992  "SELECT tst_times.* FROM tst_active, tst_times WHERE tst_active.test_fi = %s AND tst_active.active_id = tst_times.active_fi AND tst_active.user_fi = %s",
1993  ['integer','integer'],
1994  [$this->getTestId(), $user_id]
1995  );
1996  $time = 0;
1997  while ($row = $this->db->fetchAssoc($result)) {
1998  preg_match("/(\d{4})-(\d{2})-(\d{2}) (\d{2}):(\d{2}):(\d{2})/", $row["started"], $matches);
1999  $epoch_1 = mktime(
2000  (int) $matches[4],
2001  (int) $matches[5],
2002  (int) $matches[6],
2003  (int) $matches[2],
2004  (int) $matches[3],
2005  (int) $matches[1]
2006  );
2007  preg_match("/(\d{4})-(\d{2})-(\d{2}) (\d{2}):(\d{2}):(\d{2})/", $row["finished"], $matches);
2008  $epoch_2 = mktime(
2009  (int) $matches[4],
2010  (int) $matches[5],
2011  (int) $matches[6],
2012  (int) $matches[2],
2013  (int) $matches[3],
2014  (int) $matches[1]
2015  );
2016  $time += ($epoch_2 - $epoch_1);
2017  }
2018  return $time;
2019  }
getTestId()
Gets the database id of the additional test data.
+ Here is the call graph for this function:

◆ getCompleteWorkingTimeOfParticipant()

ilObjTest::getCompleteWorkingTimeOfParticipant (   $active_id)

Returns the complete working time in seconds for a test participant.

Returns
integer The working time in seconds for the test participant public

Definition at line 2081 of file class.ilObjTest.php.

References getTestId().

2081  : int
2082  {
2083  $result = $this->db->queryF(
2084  "SELECT tst_times.* FROM tst_active, tst_times WHERE tst_active.test_fi = %s AND tst_active.active_id = tst_times.active_fi AND tst_active.active_id = %s ORDER BY tst_times.active_fi, tst_times.started",
2085  ['integer','integer'],
2086  [$this->getTestId(), $active_id]
2087  );
2088  $time = 0;
2089  while ($row = $this->db->fetchAssoc($result)) {
2090  preg_match("/(\d{4})-(\d{2})-(\d{2}) (\d{2}):(\d{2}):(\d{2})/", $row["started"], $matches);
2091  $epoch_1 = mktime(
2092  (int) $matches[4],
2093  (int) $matches[5],
2094  (int) $matches[6],
2095  (int) $matches[2],
2096  (int) $matches[3],
2097  (int) $matches[1]
2098  );
2099  preg_match("/(\d{4})-(\d{2})-(\d{2}) (\d{2}):(\d{2}):(\d{2})/", $row["finished"], $matches);
2100  $epoch_2 = mktime(
2101  (int) $matches[4],
2102  (int) $matches[5],
2103  (int) $matches[6],
2104  (int) $matches[2],
2105  (int) $matches[3],
2106  (int) $matches[1]
2107  );
2108  $time += ($epoch_2 - $epoch_1);
2109  }
2110  return $time;
2111  }
getTestId()
Gets the database id of the additional test data.
+ Here is the call graph for this function:

◆ getCompleteWorkingTimeOfParticipants()

& ilObjTest::getCompleteWorkingTimeOfParticipants ( )

Returns the complete working time in seconds for all test participants.

Returns
array An array containing the working time in seconds for all test participants public

Definition at line 2027 of file class.ilObjTest.php.

References _getCompleteWorkingTimeOfParticipants(), and getTestId().

2027  : array
2028  {
2029  return $this->_getCompleteWorkingTimeOfParticipants($this->getTestId());
2030  }
getTestId()
Gets the database id of the additional test data.
& _getCompleteWorkingTimeOfParticipants($test_id)
Returns the complete working time in seconds for all test participants.
+ Here is the call graph for this function:

◆ getConcludingRemarksPageId()

ilObjTest::getConcludingRemarksPageId ( )

Definition at line 6865 of file class.ilObjTest.php.

References ilObject\getId(), getMainSettings(), and getMainSettingsRepository().

6865  : int
6866  {
6867  $page_id = $this->getMainSettings()->getFinishingSettings()->getConcludingRemarksPageId();
6868  if ($page_id !== null) {
6869  return $page_id;
6870  }
6871 
6872  $page_object = new ilTestPage();
6873  $page_object->setParentId($this->getId());
6874  $new_page_id = $page_object->createPageWithNextId();
6875  $settings = $this->getMainSettings()->getFinishingSettings()
6876  ->withConcludingRemarksPageId($new_page_id);
6877  $this->getMainSettingsRepository()->store(
6878  $this->getMainSettings()->withFinishingSettings($settings)
6879  );
6880  return $new_page_id;
6881  }
ilSetting $settings
ilTestEditPageGUI: ilPageEditorGUI, ilEditClipboardGUI, ilMDEditorGUI ilTestEditPageGUI: ilPublicUse...
+ Here is the call graph for this function:

◆ getCountSystem()

ilObjTest::getCountSystem ( )

Definition at line 760 of file class.ilObjTest.php.

References getScoreSettings().

Referenced by toXML().

760  : int
761  {
762  return $this->getScoreSettings()->getScoringSettings()->getCountSystem();
763  }
+ Here is the call graph for this function:
+ Here is the caller graph for this function:

◆ getDetailedTestResults()

ilObjTest::getDetailedTestResults (   $participants)

returns all test results for all participants

Parameters
array$partipantsarray of user ids
Returns
array of fields, see code for column titles

Definition at line 6361 of file class.ilObjTest.php.

References $results, _getResultPass(), _instanciateQuestion(), getAnonymity(), and ILIAS\Repository\lng().

6361  : array
6362  {
6363  $results = [];
6364  if (count($participants)) {
6365  foreach ($participants as $active_id => $user_rec) {
6366  $row = [];
6367  $reached_points = 0;
6368  $max_points = 0;
6369  $pass = ilObjTest::_getResultPass($active_id);
6370  foreach ($this->questions as $value) {
6371  $question = ilObjTest::_instanciateQuestion($value);
6372  if (is_object($question)) {
6373  $max_points += $question->getMaximumPoints();
6374  $reached_points += $question->getReachedPoints($active_id, $pass);
6375  if ($max_points > 0) {
6376  $percentvalue = $reached_points / $max_points;
6377  if ($percentvalue < 0) {
6378  $percentvalue = 0.0;
6379  }
6380  } else {
6381  $percentvalue = 0;
6382  }
6383  if ($this->getAnonymity()) {
6384  $user_rec['firstname'] = "";
6385  $user_rec['lastname'] = $this->lng->txt("anonymous");
6386  }
6387  $results[] = [
6388  "user_id" => $user_rec['usr_id'],
6389  "matriculation" => $user_rec['matriculation'],
6390  "lastname" => $user_rec['lastname'],
6391  "firstname" => $user_rec['firstname'],
6392  "login" => $user_rec['login'],
6393  "question_id" => $question->getId(),
6394  "question_title" => $question->getTitle(),
6395  "reached_points" => $reached_points,
6396  "max_points" => $max_points,
6397  "passed" => $user_rec['passed'] ? '1' : '0',
6398  ];
6399  }
6400  }
6401  }
6402  }
6403  return $results;
6404  }
static _instanciateQuestion($question_id)
Creates an instance of a question with a given question id.
static _getResultPass($active_id)
Retrieves the pass number that should be counted for a given user.
$results
+ Here is the call graph for this function:

◆ getEnableExamview()

ilObjTest::getEnableExamview ( )

Definition at line 7000 of file class.ilObjTest.php.

References getMainSettings().

7000  : bool
7001  {
7002  return $this->getMainSettings()->getFinishingSettings()->getShowAnswerOverview();
7003  }
+ Here is the call graph for this function:

◆ getEnableProcessingTime()

ilObjTest::getEnableProcessingTime ( )

Definition at line 939 of file class.ilObjTest.php.

References getMainSettings().

Referenced by isExecutable(), and isMaxProcessingTimeReached().

939  : bool
940  {
941  return $this->getMainSettings()->getTestBehaviourSettings()->getProcessingTimeEnabled();
942  }
+ Here is the call graph for this function:
+ Here is the caller graph for this function:

◆ getEndingTime()

ilObjTest::getEndingTime ( )

Definition at line 965 of file class.ilObjTest.php.

References getMainSettings().

Referenced by endingTimeReached(), isExecutable(), ILIAS\Test\Presentation\WorkingTime\prepareWorkingTimeJsTemplate(), and toXML().

965  : int
966  {
967  $end_time = $this->getMainSettings()->getAccessSettings()->getEndTime();
968  return $end_time !== null ? $end_time->getTimestamp() : 0;
969  }
+ Here is the call graph for this function:
+ Here is the caller graph for this function:

◆ getExistingQuestions()

& ilObjTest::getExistingQuestions (   $pass = null)

Get the id's of the questions which are already part of the test.

Returns
array An array containing the already existing questions public

Definition at line 1523 of file class.ilObjTest.php.

References $data, getActiveIdOfUser(), getTestId(), isRandomTest(), and ILIAS\Repository\user().

Referenced by getAvailableQuestions().

1523  : array
1524  {
1525  $existing_questions = [];
1526  $active_id = $this->getActiveIdOfUser($this->user->getId());
1527  if ($this->isRandomTest()) {
1528  if (is_null($pass)) {
1529  $pass = 0;
1530  }
1531  $result = $this->db->queryF(
1532  "SELECT qpl_questions.original_id FROM qpl_questions, tst_test_rnd_qst WHERE tst_test_rnd_qst.active_fi = %s AND tst_test_rnd_qst.question_fi = qpl_questions.question_id AND tst_test_rnd_qst.pass = %s",
1533  ['integer','integer'],
1534  [$active_id, $pass]
1535  );
1536  } else {
1537  $result = $this->db->queryF(
1538  "SELECT qpl_questions.original_id FROM qpl_questions, tst_test_question WHERE tst_test_question.test_fi = %s AND tst_test_question.question_fi = qpl_questions.question_id",
1539  ['integer'],
1540  [$this->getTestId()]
1541  );
1542  }
1543  while ($data = $this->db->fetchObject($result)) {
1544  if ($data->original_id === null) {
1545  continue;
1546  }
1547 
1548  array_push($existing_questions, $data->original_id);
1549  }
1550  return $existing_questions;
1551  }
getTestId()
Gets the database id of the additional test data.
getActiveIdOfUser($user_id="", $anonymous_id="")
Gets the active id of a given user.
isRandomTest()
Returns the fact wether this test is a random questions test or not.
+ Here is the call graph for this function:
+ Here is the caller graph for this function:

◆ getExportDirectory()

ilObjTest::getExportDirectory ( )

Definition at line 364 of file class.ilObjTest.php.

References ilFileUtils\getDataDir(), ilObject\getId(), and ILIAS\UI\examples\Symbol\Glyph\Sort\sort().

364  : string
365  {
366  $export_dir = ilFileUtils::getDataDir() . "/tst_data" . "/tst_" . $this->getId() . "/export";
367  return $export_dir;
368  }
static getDataDir()
get data directory (outside webspace)
+ Here is the call graph for this function:

◆ getExportSettings()

ilObjTest::getExportSettings ( )

Definition at line 6669 of file class.ilObjTest.php.

References getScoreSettings().

Referenced by toXML().

6669  : int
6670  {
6671  return $this->getScoreSettings()->getResultDetailsSettings()->getExportSettings();
6672  }
+ Here is the call graph for this function:
+ Here is the caller graph for this function:

◆ getExtraTime()

ilObjTest::getExtraTime ( int  $active_id)
private

Definition at line 7059 of file class.ilObjTest.php.

References getTestId().

Referenced by getProcessingTimeInSeconds().

7059  : int
7060  {
7061  if ($active_id === 0) {
7062  return 0;
7063  }
7064  return $this->participant_repository
7065  ->getParticipantByActiveId($this->getTestId(), $active_id)
7066  ?->getExtraTime() ?? 0;
7067  }
getTestId()
Gets the database id of the additional test data.
+ Here is the call graph for this function:
+ Here is the caller graph for this function:

◆ getFinalStatement()

ilObjTest::getFinalStatement ( )

Definition at line 700 of file class.ilObjTest.php.

References getMainSettings().

Referenced by toXML().

700  : string
701  {
702  $page_id = $this->getMainSettings()->getFinishingSettings()->getConcludingRemarksPageId();
703  if ($page_id !== null) {
704  return (new ilTestPageGUI('tst', $page_id))->showPage();
705  }
706  return $this->getMainSettings()->getFinishingSettings()->getConcludingRemarksText();
707  }
ilTestPageGUI: ilPageEditorGUI, ilEditClipboardGUI, ilMDEditorGUI ilTestPageGUI: ilPublicUserProfile...
+ Here is the call graph for this function:
+ Here is the caller graph for this function:

◆ getFixedParticipants()

ilObjTest::getFixedParticipants ( )

Definition at line 5592 of file class.ilObjTest.php.

References getMainSettings().

5592  : bool
5593  {
5594  return $this->getMainSettings()->getAccessSettings()->getFixedParticipants();
5595  }
+ Here is the call graph for this function:

◆ getFixedQuestionSetTotalPoints()

ilObjTest::getFixedQuestionSetTotalPoints ( )

Definition at line 5225 of file class.ilObjTest.php.

References getTestQuestions().

5225  : float
5226  {
5227  $points = 0;
5228 
5229  foreach ($this->getTestQuestions() as $question_data) {
5230  $points += $question_data['points'];
5231  }
5232 
5233  return $points;
5234  }
+ Here is the call graph for this function:

◆ getGeneralQuestionPropertiesRepository()

ilObjTest::getGeneralQuestionPropertiesRepository ( )

◆ getGenericAnswerFeedback()

ilObjTest::getGenericAnswerFeedback ( )

Definition at line 750 of file class.ilObjTest.php.

References getMainSettings().

750  : bool
751  {
752  return $this->getMainSettings()->getQuestionBehaviourSettings()->getInstantFeedbackGenericEnabled();
753  }
+ Here is the call graph for this function:

◆ getGlobalSettings()

ilObjTest::getGlobalSettings ( )

Definition at line 7405 of file class.ilObjTest.php.

Referenced by getTestParticipantsForManualScoring().

7406  {
7407  return $this->global_settings_repo->getGlobalSettings();
7408  }
+ Here is the caller graph for this function:

◆ getGroupData()

ilObjTest::getGroupData (   $ids)

Definition at line 4579 of file class.ilObjTest.php.

References ilObject\$ref_id, ilObject\_lookupDescription(), ilObject\_lookupObjId(), and ilObject\_lookupTitle().

4579  : array
4580  {
4581  if (!is_array($ids) || count($ids) == 0) {
4582  return [];
4583  }
4584  $result = [];
4585  foreach ($ids as $ref_id) {
4586  $obj_id = ilObject::_lookupObjId($ref_id);
4587  $result[$ref_id] = ["ref_id" => $ref_id, "title" => ilObject::_lookupTitle($obj_id), "description" => ilObject::_lookupDescription($obj_id)];
4588  }
4589  return $result;
4590  }
static _lookupObjId(int $ref_id)
static _lookupTitle(int $obj_id)
static _lookupDescription(int $obj_id)
+ Here is the call graph for this function:

◆ getHighscoreAchievedTS()

ilObjTest::getHighscoreAchievedTS ( )

Returns if date and time of the scores achievement should be displayed.

Definition at line 6918 of file class.ilObjTest.php.

References getScoreSettings().

Referenced by toXML().

6918  : bool
6919  {
6920  return $this->getScoreSettings()->getGamificationSettings()->getHighscoreAchievedTS();
6921  }
+ Here is the call graph for this function:
+ Here is the caller graph for this function:

◆ getHighscoreAnon()

ilObjTest::getHighscoreAnon ( )

Gets if the highscores should be anonymized per setting.

Note: This method will retrieve the setting as set by the user. If you want to figure out, if the highscore is to be shown anonymized or not, with consideration of the global anon switch you should

See also
isHighscoreAnon().
Returns
bool True, if setting is to anonymize highscores.

Definition at line 6897 of file class.ilObjTest.php.

References getScoreSettings().

Referenced by isHighscoreAnon(), and toXML().

6897  : bool
6898  {
6899  return $this->getScoreSettings()->getGamificationSettings()->getHighscoreAnon();
6900  }
+ Here is the call graph for this function:
+ Here is the caller graph for this function:

◆ getHighscoreEnabled()

ilObjTest::getHighscoreEnabled ( )

Definition at line 6883 of file class.ilObjTest.php.

References getScoreSettings().

Referenced by toXML().

6883  : bool
6884  {
6885  return $this->getScoreSettings()->getGamificationSettings()->getHighscoreEnabled();
6886  }
+ Here is the call graph for this function:
+ Here is the caller graph for this function:

◆ getHighscoreHints()

ilObjTest::getHighscoreHints ( )

Gets, if the column with the number of requested hints should be shown.

Definition at line 6942 of file class.ilObjTest.php.

References getScoreSettings().

Referenced by toXML().

6942  : bool
6943  {
6944  return $this->getScoreSettings()->getGamificationSettings()->getHighscoreHints();
6945  }
+ Here is the call graph for this function:
+ Here is the caller graph for this function:

◆ getHighscoreMode()

ilObjTest::getHighscoreMode ( )

Definition at line 6980 of file class.ilObjTest.php.

References getScoreSettings().

6980  : int
6981  {
6982  return $this->getScoreSettings()->getGamificationSettings()->getHighScoreMode();
6983  }
+ Here is the call graph for this function:

◆ getHighscoreOwnTable()

ilObjTest::getHighscoreOwnTable ( )

Gets if the own rankings table should be shown.

Definition at line 6958 of file class.ilObjTest.php.

References getScoreSettings().

Referenced by toXML().

6958  : bool
6959  {
6960  return $this->getScoreSettings()->getGamificationSettings()->getHighscoreOwnTable();
6961  }
+ Here is the call graph for this function:
+ Here is the caller graph for this function:

◆ getHighscorePercentage()

ilObjTest::getHighscorePercentage ( )

Gets if the percentage column should be shown.

Definition at line 6934 of file class.ilObjTest.php.

References getScoreSettings().

Referenced by toXML().

6934  : bool
6935  {
6936  return $this->getScoreSettings()->getGamificationSettings()->getHighscorePercentage();
6937  }
+ Here is the call graph for this function:
+ Here is the caller graph for this function:

◆ getHighscoreScore()

ilObjTest::getHighscoreScore ( )

Gets if the score column should be shown.

Definition at line 6926 of file class.ilObjTest.php.

References getScoreSettings().

Referenced by toXML().

6926  : bool
6927  {
6928  return $this->getScoreSettings()->getGamificationSettings()->getHighscoreScore();
6929  }
+ Here is the call graph for this function:
+ Here is the caller graph for this function:

◆ getHighscoreTopNum()

ilObjTest::getHighscoreTopNum ( int  $a_retval = 10)

Gets the number of entries which are to be shown in the top-rankings table.

Returns
integer Number of entries to be shown in the top-rankings table.

Definition at line 6975 of file class.ilObjTest.php.

References getScoreSettings().

Referenced by ILIAS\Test\Results\Toplist\TestTopListRepository\getGeneralToplist(), ILIAS\Test\Results\Toplist\TestTopListRepository\getUserToplistByPercentage(), ILIAS\Test\Results\Toplist\TestTopListRepository\getUserToplistByWorkingtime(), and toXML().

6975  : int
6976  {
6977  return $this->getScoreSettings()->getGamificationSettings()->getHighscoreTopNum();
6978  }
+ Here is the call graph for this function:
+ Here is the caller graph for this function:

◆ getHighscoreTopTable()

ilObjTest::getHighscoreTopTable ( )

Gets, if the top-rankings table should be shown.

Definition at line 6966 of file class.ilObjTest.php.

References getScoreSettings().

Referenced by toXML().

6966  : bool
6967  {
6968  return $this->getScoreSettings()->getGamificationSettings()->getHighscoreTopTable();
6969  }
+ Here is the call graph for this function:
+ Here is the caller graph for this function:

◆ getHighscoreWTime()

ilObjTest::getHighscoreWTime ( )

Gets if the column with the workingtime should be shown.

Definition at line 6950 of file class.ilObjTest.php.

References getScoreSettings().

Referenced by toXML().

6950  : bool
6951  {
6952  return $this->getScoreSettings()->getGamificationSettings()->getHighscoreWTime();
6953  }
+ Here is the call graph for this function:
+ Here is the caller graph for this function:

◆ getHtmlQuestionContentPurifier()

ilObjTest::getHtmlQuestionContentPurifier ( )
protected
Returns
ilHtmlPurifierInterface|ilAssHtmlUserSolutionPurifier

Definition at line 7395 of file class.ilObjTest.php.

References ilHtmlPurifierFactory\getInstanceByType().

7396  {
7397  return ilHtmlPurifierFactory::getInstanceByType('qpl_usersolution');
7398  }
Interface for html sanitizing functionality.
static getInstanceByType(string $type)
+ Here is the call graph for this function:

◆ getImagePath()

ilObjTest::getImagePath ( )

Returns the image path for web accessable images of a test The image path is under the CLIENT_WEB_DIR in assessment/REFERENCE_ID_OF_TEST/images.

public

Definition at line 2659 of file class.ilObjTest.php.

References CLIENT_WEB_DIR, and ilObject\getId().

2659  : string
2660  {
2661  return CLIENT_WEB_DIR . "/assessment/" . $this->getId() . "/images/";
2662  }
const CLIENT_WEB_DIR
Definition: constants.php:47
+ Here is the call graph for this function:

◆ getImagePathWeb()

ilObjTest::getImagePathWeb ( )

Returns the web image path for web accessable images of a test The image path is under the web accessable data dir in assessment/REFERENCE_ID_OF_TEST/images.

public

Definition at line 2670 of file class.ilObjTest.php.

References CLIENT_WEB_DIR, ilObject\getId(), and ilFileUtils\removeTrailingPathSeparators().

2671  {
2672  $webdir = ilFileUtils::removeTrailingPathSeparators(CLIENT_WEB_DIR) . "/assessment/" . $this->getId() . "/images/";
2673  return str_replace(
2674  ilFileUtils::removeTrailingPathSeparators(ILIAS_ABSOLUTE_PATH),
2676  $webdir
2677  );
2678  }
static removeTrailingPathSeparators(string $path)
const CLIENT_WEB_DIR
Definition: constants.php:47
+ Here is the call graph for this function:

◆ getImportMapping()

ilObjTest::getImportMapping ( )

get array of (two) new created questions for import id

Definition at line 3997 of file class.ilObjTest.php.

3997  : array
3998  {
3999  return [];
4000  }

◆ getInstantFeedbackSolution()

ilObjTest::getInstantFeedbackSolution ( )

Definition at line 755 of file class.ilObjTest.php.

References getMainSettings().

Referenced by toXML().

755  : bool
756  {
757  return $this->getMainSettings()->getQuestionBehaviourSettings()->getInstantFeedbackSolutionEnabled();
758  }
+ Here is the call graph for this function:
+ Here is the caller graph for this function:

◆ getIntroduction()

ilObjTest::getIntroduction ( )

Definition at line 681 of file class.ilObjTest.php.

References getMainSettings().

Referenced by toXML().

681  : string
682  {
683  $page_id = $this->getMainSettings()->getIntroductionSettings()->getIntroductionPageId();
684  if ($page_id !== null) {
685  return (new ilTestPageGUI('tst', $page_id))->showPage();
686  }
687 
688  return $this->getMainSettings()->getIntroductionSettings()->getIntroductionText();
689  }
ilTestPageGUI: ilPageEditorGUI, ilEditClipboardGUI, ilMDEditorGUI ilTestPageGUI: ilPublicUserProfile...
+ Here is the call graph for this function:
+ Here is the caller graph for this function:

◆ getIntroductionPageId()

ilObjTest::getIntroductionPageId ( )

Definition at line 6847 of file class.ilObjTest.php.

References ilObject\getId(), getMainSettings(), and getMainSettingsRepository().

6847  : int
6848  {
6849  $page_id = $this->getMainSettings()->getIntroductionSettings()->getIntroductionPageId();
6850  if ($page_id !== null) {
6851  return $page_id;
6852  }
6853 
6854  $page_object = new ilTestPage();
6855  $page_object->setParentId($this->getId());
6856  $new_page_id = $page_object->createPageWithNextId();
6857  $settings = $this->getMainSettings()->getIntroductionSettings()
6858  ->withIntroductionPageId($new_page_id);
6859  $this->getMainSettingsRepository()->store(
6860  $this->getMainSettings()->withIntroductionSettings($settings)
6861  );
6862  return $new_page_id;
6863  }
ilSetting $settings
ilTestEditPageGUI: ilPageEditorGUI, ilEditClipboardGUI, ilMDEditorGUI ilTestEditPageGUI: ilPublicUse...
+ Here is the call graph for this function:

◆ getInvitedUsers()

& ilObjTest::getInvitedUsers ( int  $user_id = 0,
  $order = "login, lastname, firstname" 
)

Returns a list of all invited users in a test.

Returns
array array of invited users public

Definition at line 4403 of file class.ilObjTest.php.

References $user_id, getAnonymity(), getTestId(), and ILIAS\Repository\lng().

4403  : array
4404  {
4405  $result_array = [];
4406 
4407  if ($this->getAnonymity()) {
4408  if ($user_id !== 0) {
4409  $result = $this->db->queryF(
4410  "SELECT tst_active.active_id, tst_active.tries, usr_id, %s login, %s lastname, %s firstname, " .
4411  "tst_active.submitted test_finished, matriculation, COALESCE(tst_active.last_finished_pass, -1) <> tst_active.last_started_pass unfinished_passes FROM usr_data, tst_invited_user " .
4412  "LEFT JOIN tst_active ON tst_active.user_fi = tst_invited_user.user_fi AND tst_active.test_fi = tst_invited_user.test_fi " .
4413  "WHERE tst_invited_user.test_fi = %s and tst_invited_user.user_fi=usr_data.usr_id AND usr_data.usr_id=%s " .
4414  "ORDER BY $order",
4415  ['text', 'text', 'text', 'integer', 'integer'],
4416  ['', $this->lng->txt('anonymous'), '', $this->getTestId(), $user_id]
4417  );
4418  } else {
4419  $result = $this->db->queryF(
4420  "SELECT tst_active.active_id, tst_active.tries, usr_id, %s login, %s lastname, %s firstname, " .
4421  "tst_active.submitted test_finished, matriculation, COALESCE(tst_active.last_finished_pass, -1) <> tst_active.last_started_pass unfinished_passes FROM usr_data, tst_invited_user " .
4422  "LEFT JOIN tst_active ON tst_active.user_fi = tst_invited_user.user_fi AND tst_active.test_fi = tst_invited_user.test_fi " .
4423  "WHERE tst_invited_user.test_fi = %s and tst_invited_user.user_fi=usr_data.usr_id " .
4424  "ORDER BY $order",
4425  ['text', 'text', 'text', 'integer'],
4426  ['', $this->lng->txt('anonymous'), '', $this->getTestId()]
4427  );
4428  }
4429  } else {
4430  if ($user_id !== 0) {
4431  $result = $this->db->queryF(
4432  "SELECT tst_active.active_id, tst_active.tries, usr_id, login, lastname, firstname, " .
4433  "tst_active.submitted test_finished, matriculation, COALESCE(tst_active.last_finished_pass, -1) <> tst_active.last_started_pass unfinished_passes FROM usr_data, tst_invited_user " .
4434  "LEFT JOIN tst_active ON tst_active.user_fi = tst_invited_user.user_fi AND tst_active.test_fi = tst_invited_user.test_fi " .
4435  "WHERE tst_invited_user.test_fi = %s and tst_invited_user.user_fi=usr_data.usr_id AND usr_data.usr_id=%s " .
4436  "ORDER BY $order",
4437  ['integer', 'integer'],
4438  [$this->getTestId(), $user_id]
4439  );
4440  } else {
4441  $result = $this->db->queryF(
4442  "SELECT tst_active.active_id, tst_active.tries, usr_id, login, lastname, firstname, " .
4443  "tst_active.submitted test_finished, matriculation, COALESCE(tst_active.last_finished_pass, -1) <> tst_active.last_started_pass unfinished_passes FROM usr_data, tst_invited_user " .
4444  "LEFT JOIN tst_active ON tst_active.user_fi = tst_invited_user.user_fi AND tst_active.test_fi = tst_invited_user.test_fi " .
4445  "WHERE tst_invited_user.test_fi = %s and tst_invited_user.user_fi=usr_data.usr_id " .
4446  "ORDER BY $order",
4447  ['integer'],
4448  [$this->getTestId()]
4449  );
4450  }
4451  }
4452  $result_array = [];
4453  while ($row = $this->db->fetchAssoc($result)) {
4454  $result_array[$row['usr_id']] = $row;
4455  }
4456  return $result_array;
4457  }
getTestId()
Gets the database id of the additional test data.
+ Here is the call graph for this function:

◆ getJavaScriptOutput()

ilObjTest::getJavaScriptOutput ( )

Returns if Javascript should be chosen for drag & drop actions for the active user.

Returns
boolean TRUE if Javascript should be chosen, FALSE otherwise public

Definition at line 6334 of file class.ilObjTest.php.

6334  : bool
6335  {
6336  return true;
6337  }

◆ getKioskMode()

ilObjTest::getKioskMode ( )

Definition at line 860 of file class.ilObjTest.php.

References getMainSettings().

860  : bool
861  {
862  return $this->getMainSettings()->getTestBehaviourSettings()->getKioskModeEnabled();
863  }
+ Here is the call graph for this function:

◆ getListOfQuestions()

ilObjTest::getListOfQuestions ( )

Definition at line 5290 of file class.ilObjTest.php.

References getMainSettings().

5290  : bool
5291  {
5292  return $this->getMainSettings()->getParticipantFunctionalitySettings()->getQuestionListEnabled();
5293  }
+ Here is the call graph for this function:

◆ getListOfQuestionsDescription()

ilObjTest::getListOfQuestionsDescription ( )

Definition at line 5310 of file class.ilObjTest.php.

References getMainSettings().

5310  : bool
5311  {
5312  return $this->getMainSettings()->getParticipantFunctionalitySettings()->getShowDescriptionInQuestionList();
5313  }
+ Here is the call graph for this function:

◆ getListOfQuestionsEnd()

ilObjTest::getListOfQuestionsEnd ( )

Definition at line 5305 of file class.ilObjTest.php.

References getMainSettings().

5305  : bool
5306  {
5307  return $this->getMainSettings()->getParticipantFunctionalitySettings()->getShownQuestionListAtEnd();
5308  }
+ Here is the call graph for this function:

◆ getListOfQuestionsSettings()

ilObjTest::getListOfQuestionsSettings ( )

Returns the settings for the list of questions options in the test properties This could contain one of the following values: 0 = No list of questions offered 1 = A list of questions is offered 3 = A list of questions is offered and the list of questions is shown as first page of the test 5 = A list of questions is offered and the list of questions is shown as last page of the test 7 = A list of questions is offered and the list of questions is shown as first and last page of the test.

Returns
integer

Definition at line 5285 of file class.ilObjTest.php.

References getMainSettings().

5286  {
5287  return $this->getMainSettings()->getParticipantFunctionalitySettings()->getUsrPassOverviewMode();
5288  }
+ Here is the call graph for this function:

◆ getListOfQuestionsStart()

ilObjTest::getListOfQuestionsStart ( )

Definition at line 5300 of file class.ilObjTest.php.

References getMainSettings().

5300  : bool
5301  {
5302  return $this->getMainSettings()->getParticipantFunctionalitySettings()->getShownQuestionListAtBeginning();
5303  }
+ Here is the call graph for this function:

◆ getLocalDIC()

ilObjTest::getLocalDIC ( )

Definition at line 200 of file class.ilObjTest.php.

Referenced by ilTestServiceGUI\setContextResultPresentation().

200  : TestDIC
201  {
202  return TestDIC::dic();
203  }
+ Here is the caller graph for this function:

◆ getMailNotification()

ilObjTest::getMailNotification ( )

Definition at line 6590 of file class.ilObjTest.php.

References getMainSettings().

6590  : int
6591  {
6592  return $this->getMainSettings()->getFinishingSettings()->getMailNotificationContentType();
6593  }
+ Here is the call graph for this function:

◆ getMailNotificationType()

ilObjTest::getMailNotificationType ( )

Definition at line 6664 of file class.ilObjTest.php.

References getMainSettings().

6664  : bool
6665  {
6666  return $this->getMainSettings()->getFinishingSettings()->getAlwaysSendMailNotification();
6667  }
+ Here is the call graph for this function:

◆ getMainSettings()

ilObjTest::getMainSettings ( )

Definition at line 7410 of file class.ilObjTest.php.

References $main_settings, getMainSettingsRepository(), and getTestId().

Referenced by addDefaults(), applyDefaults(), cloneConcludingRemarks(), cloneIntroduction(), cloneObject(), fromXML(), getAnonymity(), getAnswerFeedbackPoints(), ILIAS\Test\Results\Presentation\Factory\getAttemptResultsSettings(), getAutosave(), getConcludingRemarksPageId(), getEnableExamview(), getEnableProcessingTime(), getEndingTime(), getFinalStatement(), getFixedParticipants(), getGenericAnswerFeedback(), getInstantFeedbackSolution(), getIntroduction(), getIntroductionPageId(), getKioskMode(), getListOfQuestions(), getListOfQuestionsDescription(), getListOfQuestionsEnd(), getListOfQuestionsSettings(), getListOfQuestionsStart(), getMailNotification(), getMailNotificationType(), getNrOfTries(), getPassword(), getProcessingTime(), getProcessingTimeForXML(), getProcessingTimeInSeconds(), getQuestionSetType(), getRedirectionMode(), getRedirectionUrl(), getResetProcessingTime(), getShowCancel(), getShowKioskModeParticipant(), getShowKioskModeTitle(), getShowMarker(), getShuffleQuestions(), getSpecificAnswerFeedback(), getStartingTime(), getTestParticipants(), getTitleOutput(), getUsePreviousAnswers(), getUsrPassOverviewEnabled(), isBlockPassesAfterPassedEnabled(), isEndingTimeEnabled(), isFollowupQuestionAnswerFixationEnabled(), isForceInstantFeedbackEnabled(), isInstantFeedbackAnswerFixationEnabled(), isNextPassAllowed(), isOfferingQuestionHintsEnabled(), isPasswordEnabled(), isPostponingEnabled(), isRedirectModeKiosk(), isRedirectModeNone(), isShowExamIdInTestPassEnabled(), isSkillServiceEnabled(), isSkillServiceToBeConsidered(), isStartingTimeEnabled(), setQuestionSetType(), and toXML().

7410  : MainSettings
7411  {
7412  if (!$this->main_settings) {
7413  $this->main_settings = $this->getMainSettingsRepository()
7414  ->getFor($this->getTestId());
7415  }
7416  return $this->main_settings;
7417  }
getTestId()
Gets the database id of the additional test data.
MainSettings $main_settings
+ Here is the call graph for this function:
+ Here is the caller graph for this function:

◆ getMainSettingsRepository()

ilObjTest::getMainSettingsRepository ( )

Definition at line 7419 of file class.ilObjTest.php.

References $main_settings_repo.

Referenced by applyDefaults(), cloneObject(), fromXML(), getConcludingRemarksPageId(), getIntroductionPageId(), and getMainSettings().

7420  {
7421  if (!$this->main_settings_repo) {
7422  $this->main_settings_repo = new MainSettingsDatabaseRepository($this->db);
7423  }
7425  }
MainSettingsRepository $main_settings_repo
+ Here is the caller graph for this function:

◆ getManualFeedback()

static ilObjTest::getManualFeedback ( int  $active_id,
int  $question_id,
?int  $pass 
)
static

Retrieves the feedback comment for a question in a test if it is finalized.

Parameters
integer$active_idActive ID of the user
integer$question_idQuestion ID
integer$passPass number
Returns
string The feedback text public

Definition at line 6182 of file class.ilObjTest.php.

References ilTestService\isManScoringDone().

Referenced by assQuestionGUI\getGenericFeedbackOutput(), and assClozeTestGUI\getGenericFeedbackOutput().

6182  : string
6183  {
6184  if ($pass === null) {
6185  return '';
6186  }
6187  $feedback = '';
6188  $row = self::getSingleManualFeedback((int) $active_id, (int) $question_id, (int) $pass);
6189 
6190  if ($row !== [] && ($row['finalized_evaluation'] || \ilTestService::isManScoringDone((int) $active_id))) {
6191  $feedback = $row['feedback'] ?? '';
6192  }
6193 
6194  return $feedback;
6195  }
static isManScoringDone(int $active_id)
+ Here is the call graph for this function:
+ Here is the caller graph for this function:

◆ getMarkSchema()

ilObjTest::getMarkSchema ( )

Definition at line 835 of file class.ilObjTest.php.

References $mark_schema, and getTestId().

Referenced by ILIAS\Test\Scoring\Marks\MarkSchemaGUI\__construct(), addDefaults(), applyDefaults(), cloneObject(), evalStatistical(), fromXML(), getAllTestResults(), getTotalPointsPassedArray(), isComplete(), saveToDb(), toXML(), and updateTestResultCache().

835  : MarkSchema
836  {
837  if ($this->mark_schema === null) {
838  $this->mark_schema = $this->marks_repository->getMarkSchemaFor($this->getTestId());
839  }
840 
841  return $this->mark_schema;
842  }
A class defining mark schemas for assessment test objects.
Definition: MarkSchema.php:35
getTestId()
Gets the database id of the additional test data.
MarkSchema $mark_schema
+ Here is the call graph for this function:
+ Here is the caller graph for this function:

◆ getMaxPassOfTest()

ilObjTest::getMaxPassOfTest ( )

Definition at line 7069 of file class.ilObjTest.php.

References $data, $res, and getTestId().

7069  : int
7070  {
7071  $query = '
7072  SELECT MAX(tst_pass_result.pass) + 1 max_res
7073  FROM tst_pass_result
7074  INNER JOIN tst_active ON tst_active.active_id = tst_pass_result.active_fi
7075  WHERE test_fi = ' . $this->db->quote($this->getTestId(), 'integer') . '
7076  ';
7077  $res = $this->db->query($query);
7078  $data = $this->db->fetchAssoc($res);
7079  return (int) $data['max_res'];
7080  }
$res
Definition: ltiservices.php:69
getTestId()
Gets the database id of the additional test data.
+ Here is the call graph for this function:

◆ getNrOfResultsForPass()

ilObjTest::getNrOfResultsForPass (   $active_id,
  $pass 
)

Calculates the number of user results for a specific test pass.

Definition at line 596 of file class.ilObjTest.php.

596  : int
597  {
598  $result = $this->db->queryF(
599  "SELECT test_result_id FROM tst_test_result WHERE active_fi = %s AND pass = %s",
600  ['integer','integer'],
601  [$active_id, $pass]
602  );
603  return $result->numRows();
604  }

◆ getNrOfTries()

ilObjTest::getNrOfTries ( )

Definition at line 850 of file class.ilObjTest.php.

References getMainSettings().

Referenced by hasNrOfTriesRestriction(), isExecutable(), isNrOfTriesReached(), and saveToDb().

850  : int
851  {
852  return $this->getMainSettings()->getTestBehaviourSettings()->getNumberOfTries();
853  }
+ Here is the call graph for this function:
+ Here is the caller graph for this function:

◆ getParticipants()

ilObjTest::getParticipants ( )

Returns all persons who started the test.

Returns
array The active ids, names and logins of the persons who started the test

Definition at line 2288 of file class.ilObjTest.php.

References ANONYMOUS_USER_ID, getAnonymity(), getTestId(), and ILIAS\Repository\lng().

2288  : array
2289  {
2290  $result = $this->db->queryF(
2291  "SELECT tst_active.active_id, usr_data.usr_id, usr_data.firstname, usr_data.lastname, usr_data.title, usr_data.login FROM tst_active LEFT JOIN usr_data ON tst_active.user_fi = usr_data.usr_id WHERE tst_active.test_fi = %s ORDER BY usr_data.lastname ASC",
2292  ['integer'],
2293  [$this->getTestId()]
2294  );
2295  $persons_array = [];
2296  while ($row = $this->db->fetchAssoc($result)) {
2297  $name = $this->lng->txt("anonymous");
2298  $fullname = $this->lng->txt("anonymous");
2299  $login = "";
2300  if (!$this->getAnonymity()) {
2301  if (strlen($row["firstname"] . $row["lastname"] . $row["title"]) == 0) {
2302  $name = $this->lng->txt("deleted_user");
2303  $fullname = $this->lng->txt("deleted_user");
2304  $login = $this->lng->txt("unknown");
2305  } else {
2306  $login = $row["login"];
2307  if ($row["usr_id"] == ANONYMOUS_USER_ID) {
2308  $name = $this->lng->txt("anonymous");
2309  $fullname = $this->lng->txt("anonymous");
2310  } else {
2311  $name = trim($row["lastname"] . ", " . $row["firstname"] . " " . $row["title"]);
2312  $fullname = trim($row["title"] . " " . $row["firstname"] . " " . $row["lastname"]);
2313  }
2314  }
2315  }
2316  $persons_array[$row["active_id"]] = [
2317  "name" => $name,
2318  "fullname" => $fullname,
2319  "login" => $login
2320  ];
2321  }
2322  return $persons_array;
2323  }
const ANONYMOUS_USER_ID
Definition: constants.php:27
getTestId()
Gets the database id of the additional test data.
+ Here is the call graph for this function:

◆ getParticipantsForTestAndQuestion()

ilObjTest::getParticipantsForTestAndQuestion (   $test_id,
  $question_id 
)

Creates an associated array with all active id's for a given test and original question id.

PhpAssignmentInConditionInspection

Definition at line 6471 of file class.ilObjTest.php.

References getAccessFilteredParticipantList().

6471  : array
6472  {
6473  $query = "
6474  SELECT tst_test_result.active_fi, tst_test_result.question_fi, tst_test_result.pass
6475  FROM tst_test_result
6476  INNER JOIN tst_active ON tst_active.active_id = tst_test_result.active_fi AND tst_active.test_fi = %s
6477  INNER JOIN qpl_questions ON qpl_questions.question_id = tst_test_result.question_fi
6478  LEFT JOIN usr_data ON usr_data.usr_id = tst_active.user_fi
6479  WHERE tst_test_result.question_fi = %s
6480  ORDER BY usr_data.lastname ASC, usr_data.firstname ASC
6481  ";
6482 
6483  $result = $this->db->queryF(
6484  $query,
6485  ['integer', 'integer'],
6486  [$test_id, $question_id]
6487  );
6488  $foundusers = [];
6490  while ($row = $this->db->fetchAssoc($result)) {
6491  if ($this->getAccessFilteredParticipantList() && !$this->getAccessFilteredParticipantList()->isActiveIdInList($row["active_fi"])) {
6492  continue;
6493  }
6494 
6495  if (!array_key_exists($row["active_fi"], $foundusers)) {
6496  $foundusers[$row["active_fi"]] = [];
6497  }
6498  array_push($foundusers[$row["active_fi"]], ["pass" => $row["pass"], "qid" => $row["question_fi"]]);
6499  }
6500  return $foundusers;
6501  }
getAccessFilteredParticipantList()
+ Here is the call graph for this function:

◆ getPassed()

ilObjTest::getPassed (   $active_id)

Definition at line 6451 of file class.ilObjTest.php.

References _getResultPass(), and getTestResult().

6452  {
6453  $result = $this->db->queryF(
6454  "SELECT passed FROM tst_result_cache WHERE active_fi = %s",
6455  ['integer'],
6456  [$active_id]
6457  );
6458  if ($result->numRows()) {
6459  $row = $this->db->fetchAssoc($result);
6460  return $row['passed'];
6461  } else {
6462  $counted_pass = ilObjTest::_getResultPass($active_id);
6463  $result_array = &$this->getTestResult($active_id, $counted_pass);
6464  return $result_array["test"]["passed"];
6465  }
6466  }
getTestResult(int $active_id, ?int $pass=null, bool $ordered_sequence=false, bool $consider_hidden_questions=true, bool $consider_optional_questions=true)
Calculates the results of a test for a given user and returns an array with all test results...
static _getResultPass($active_id)
Retrieves the pass number that should be counted for a given user.
+ Here is the call graph for this function:

◆ getPassScoring()

ilObjTest::getPassScoring ( )

Gets the pass scoring type.

Definition at line 792 of file class.ilObjTest.php.

References getScoreSettings().

Referenced by toXML().

792  : int
793  {
794  return $this->getScoreSettings()->getScoringSettings()->getPassScoring();
795  }
+ Here is the call graph for this function:
+ Here is the caller graph for this function:

◆ getPassword()

ilObjTest::getPassword ( )

Definition at line 996 of file class.ilObjTest.php.

References getMainSettings().

996  : ?string
997  {
998  return $this->getMainSettings()->getAccessSettings()->getPassword();
999  }
+ Here is the call graph for this function:

◆ getPotentialRandomTestQuestions()

ilObjTest::getPotentialRandomTestQuestions ( )
Returns
array

Definition at line 5239 of file class.ilObjTest.php.

References getTestId().

5239  : array
5240  {
5241  $query = "
5242  SELECT questions.*,
5243  questtypes.type_tag,
5244  origquest.obj_fi orig_obj_fi
5245 
5246  FROM qpl_questions questions
5247 
5248  INNER JOIN qpl_qst_type questtypes
5249  ON questtypes.question_type_id = questions.question_type_fi
5250 
5251  INNER JOIN tst_rnd_cpy tstquest
5252  ON tstquest.qst_fi = questions.question_id
5253 
5254  LEFT JOIN qpl_questions origquest
5255  ON origquest.question_id = questions.original_id
5256 
5257  WHERE tstquest.tst_fi = %s
5258  ";
5259 
5260  $query_result = $this->db->queryF(
5261  $query,
5262  ['integer'],
5263  [$this->getTestId()]
5264  );
5265 
5266  return $this->db->fetchAll($query_result);
5267  }
getTestId()
Gets the database id of the additional test data.
+ Here is the call graph for this function:

◆ getProcessingTime()

ilObjTest::getProcessingTime ( )

Definition at line 905 of file class.ilObjTest.php.

References getMainSettings().

905  : ?string
906  {
907  return $this->getMainSettings()->getTestBehaviourSettings()->getProcessingTime();
908  }
+ Here is the call graph for this function:

◆ getProcessingTimeForXML()

ilObjTest::getProcessingTimeForXML ( )
private

Definition at line 910 of file class.ilObjTest.php.

References getMainSettings().

Referenced by toXML().

910  : string
911  {
912  $processing_time = $this->getMainSettings()->getTestBehaviourSettings()->getProcessingTime();
913  if ($processing_time === null
914  || $processing_time === ''
915  || !preg_match('/(\d{2}):(\d{2}):(\d{2})/is', $processing_time, $matches)
916  ) {
917  return '';
918  }
919 
920  return sprintf(
921  "P0Y0M0DT%dH%dM%dS",
922  $matches[1],
923  $matches[2],
924  $matches[3]
925  );
926  }
+ Here is the call graph for this function:
+ Here is the caller graph for this function:

◆ getProcessingTimeInSeconds()

ilObjTest::getProcessingTimeInSeconds ( int  $active_id = 0)

Definition at line 928 of file class.ilObjTest.php.

References getExtraTime(), and getMainSettings().

Referenced by isMaxProcessingTimeReached().

928  : int
929  {
930  $processing_time = $this->getMainSettings()->getTestBehaviourSettings()->getProcessingTime() ?? '';
931  if (preg_match("/(\d{2}):(\d{2}):(\d{2})/", (string) $processing_time, $matches)) {
932  $extratime = $this->getExtraTime($active_id) * 60;
933  return ($matches[1] * 3600) + ($matches[2] * 60) + $matches[3] + $extratime;
934  } else {
935  return 0;
936  }
937  }
getExtraTime(int $active_id)
+ Here is the call graph for this function:
+ Here is the caller graph for this function:

◆ getQuestionCount()

ilObjTest::getQuestionCount ( )

Definition at line 4215 of file class.ilObjTest.php.

References isRandomTest(), ILIAS\Repository\lng(), loadQuestions(), and ILIAS\Repository\logger().

Referenced by getQuestionCountWithoutReloading(), getQuestionsOfPass(), and getQuestionsOfTest().

4215  : int
4216  {
4217  $num = 0;
4218 
4219  if ($this->isRandomTest()) {
4220  $questionSetConfig = new ilTestRandomQuestionSetConfig(
4221  $this->tree,
4222  $this->db,
4223  $this->lng,
4224  $this->logger,
4225  $this->component_repository,
4226  $this,
4227  $this->questionrepository
4228  );
4229 
4230  $questionSetConfig->loadFromDb();
4231 
4232  if ($questionSetConfig->isQuestionAmountConfigurationModePerPool()) {
4233  $sourcePoolDefinitionList = new ilTestRandomQuestionSetSourcePoolDefinitionList(
4234  $this->db,
4235  $this,
4237  );
4238 
4239  $sourcePoolDefinitionList->loadDefinitions();
4240 
4241  if (is_int($sourcePoolDefinitionList->getQuestionAmount())) {
4242  $num = $sourcePoolDefinitionList->getQuestionAmount();
4243  }
4244  } elseif (is_int($questionSetConfig->getQuestionAmountPerTest())) {
4245  $num = $questionSetConfig->getQuestionAmountPerTest();
4246  }
4247  } else {
4248  $this->loadQuestions();
4249  $num = count($this->questions);
4250  }
4251 
4252  return $num;
4253  }
loadQuestions(int $active_id=0, ?int $pass=null)
Load the test question id&#39;s from the database.
isRandomTest()
Returns the fact wether this test is a random questions test or not.
+ Here is the call graph for this function:
+ Here is the caller graph for this function:

◆ getQuestionCountAndPointsForPassOfParticipant()

ilObjTest::getQuestionCountAndPointsForPassOfParticipant ( int  $active_id,
int  $pass 
)

Definition at line 2482 of file class.ilObjTest.php.

References $res, lookupQuestionSetTypeByActiveId(), QUESTION_SET_TYPE_FIXED, and QUESTION_SET_TYPE_RANDOM.

Referenced by updateTestPassResults().

2482  : array
2483  {
2484  $question_set_type = $this->lookupQuestionSetTypeByActiveId($active_id);
2485 
2486  switch ($question_set_type) {
2488  $res = $this->db->queryF(
2489  "
2490  SELECT tst_test_rnd_qst.pass,
2491  COUNT(tst_test_rnd_qst.question_fi) qcount,
2492  SUM(qpl_questions.points) qsum
2493 
2494  FROM tst_test_rnd_qst,
2495  qpl_questions
2496 
2497  WHERE tst_test_rnd_qst.question_fi = qpl_questions.question_id
2498  AND tst_test_rnd_qst.active_fi = %s
2499  AND pass = %s
2500 
2501  GROUP BY tst_test_rnd_qst.active_fi,
2502  tst_test_rnd_qst.pass
2503  ",
2504  ['integer', 'integer'],
2505  [$active_id, $pass]
2506  );
2507  break;
2508 
2510  $res = $this->db->queryF(
2511  "
2512  SELECT COUNT(tst_test_question.question_fi) qcount,
2513  SUM(qpl_questions.points) qsum
2514 
2515  FROM tst_test_question,
2516  qpl_questions,
2517  tst_active
2518 
2519  WHERE tst_test_question.question_fi = qpl_questions.question_id
2520  AND tst_test_question.test_fi = tst_active.test_fi
2521  AND tst_active.active_id = %s
2522 
2523  GROUP BY tst_test_question.test_fi
2524  ",
2525  ['integer'],
2526  [$active_id]
2527  );
2528  break;
2529 
2530  default:
2531  throw new ilTestException("not supported question set type: $question_set_type");
2532  }
2533 
2534  $row = $this->db->fetchAssoc($res);
2535 
2536  if (is_array($row)) {
2537  return ["count" => $row["qcount"], "points" => $row["qsum"]];
2538  }
2539 
2540  return ["count" => 0, "points" => 0];
2541  }
$res
Definition: ltiservices.php:69
const QUESTION_SET_TYPE_RANDOM
Base Exception for all Exceptions relating to Modules/Test.
lookupQuestionSetTypeByActiveId(int $active_id)
const QUESTION_SET_TYPE_FIXED
+ Here is the call graph for this function:
+ Here is the caller graph for this function:

◆ getQuestionCountWithoutReloading()

ilObjTest::getQuestionCountWithoutReloading ( )

Definition at line 4255 of file class.ilObjTest.php.

References getQuestionCount(), and isRandomTest().

4255  : int
4256  {
4257  if ($this->isRandomTest()) {
4258  return $this->getQuestionCount();
4259  }
4260  return count($this->questions);
4261  }
isRandomTest()
Returns the fact wether this test is a random questions test or not.
+ Here is the call graph for this function:

◆ getQuestionDataset()

ilObjTest::getQuestionDataset (   $question_id)

Returns the dataset for a given question id.

Parameters
integer$question_idThe database id of the question
Returns
object Question dataset public
See also
$questions

Definition at line 1506 of file class.ilObjTest.php.

Referenced by ilTestArchiver\handInParticipantUploadedResults().

1506  : object
1507  {
1508  $result = $this->db->queryF(
1509  "SELECT qpl_questions.*, qpl_qst_type.type_tag FROM qpl_questions, qpl_qst_type WHERE qpl_questions.question_id = %s AND qpl_questions.question_type_fi = qpl_qst_type.question_type_id",
1510  ['integer'],
1511  [$question_id]
1512  );
1513  $row = $this->db->fetchObject($result);
1514  return $row;
1515  }
+ Here is the caller graph for this function:

◆ getQuestions()

ilObjTest::getQuestions ( )

Definition at line 6782 of file class.ilObjTest.php.

References $questions.

6782  : array
6783  {
6784  return $this->questions;
6785  }
array $questions

◆ getQuestionSetConfig()

ilObjTest::getQuestionSetConfig ( )

Definition at line 215 of file class.ilObjTest.php.

Referenced by ILIAS\Test\Questions\Properties\DatabaseRepository\buildQuestionPropertiesForRandomTest().

216  {
217  return $this->question_set_config_factory->getQuestionSetConfig();
218  }
+ Here is the caller graph for this function:

◆ getQuestionSetType()

ilObjTest::getQuestionSetType ( )

Definition at line 7137 of file class.ilObjTest.php.

References getMainSettings().

Referenced by getQuestionTitles(), getQuestionTitlesAndIndexes(), isFixedTest(), isRandomTest(), and saveToDb().

7137  : string
7138  {
7139  return $this->getMainSettings()->getGeneralSettings()->getQuestionSetType();
7140  }
+ Here is the call graph for this function:
+ Here is the caller graph for this function:

◆ getQuestionSetTypeTranslation()

ilObjTest::getQuestionSetTypeTranslation ( ilLanguage  $lng,
  $questionSetType 
)

Definition at line 7162 of file class.ilObjTest.php.

References QUESTION_SET_TYPE_FIXED, QUESTION_SET_TYPE_RANDOM, and ilLanguage\txt().

7162  : string
7163  {
7164  switch ($questionSetType) {
7166  return $lng->txt('tst_question_set_type_fixed');
7167 
7169  return $lng->txt('tst_question_set_type_random');
7170  }
7171 
7172  throw new ilTestException('invalid question set type value given: ' . $questionSetType);
7173  }
txt(string $a_topic, string $a_default_lang_fallback_mod="")
gets the text for a given topic if the topic is not in the list, the topic itself with "-" will be re...
const QUESTION_SET_TYPE_RANDOM
Base Exception for all Exceptions relating to Modules/Test.
const QUESTION_SET_TYPE_FIXED
+ Here is the call graph for this function:

◆ getQuestionsOfPass()

ilObjTest::getQuestionsOfPass ( int  $active_id,
int  $pass 
)

Definition at line 2422 of file class.ilObjTest.php.

References getQuestionCount(), and isRandomTest().

Referenced by ilTestArchiver\handInParticipantUploadedResults().

2422  : array
2423  {
2424  if ($this->isRandomTest()) {
2425  $this->db->setLimit($this->getQuestionCount(), 0);
2426  $result = $this->db->queryF(
2427  'SELECT tst_test_rnd_qst.sequence, tst_test_rnd_qst.question_fi, '
2428  . 'qpl_questions.points '
2429  . 'FROM tst_test_rnd_qst, qpl_questions '
2430  . 'WHERE tst_test_rnd_qst.question_fi = qpl_questions.question_id '
2431  . 'AND tst_test_rnd_qst.active_fi = %s AND tst_test_rnd_qst.pass = %s '
2432  . 'ORDER BY tst_test_rnd_qst.sequence',
2433  ['integer', 'integer'],
2434  [$active_id, $pass]
2435  );
2436  } else {
2437  $result = $this->db->queryF(
2438  'SELECT tst_test_question.sequence, tst_test_question.question_fi, '
2439  . 'qpl_questions.points '
2440  . 'FROM tst_test_question, tst_active, qpl_questions '
2441  . 'WHERE tst_test_question.question_fi = qpl_questions.question_id '
2442  . 'AND tst_active.active_id = %s AND tst_active.test_fi = tst_test_question.test_fi',
2443  ['integer'],
2444  [$active_id]
2445  );
2446  }
2447  $qpass = [];
2448  if ($result->numRows()) {
2449  while ($row = $this->db->fetchAssoc($result)) {
2450  array_push($qpass, $row);
2451  }
2452  }
2453  return $qpass;
2454  }
isRandomTest()
Returns the fact wether this test is a random questions test or not.
+ Here is the call graph for this function:
+ Here is the caller graph for this function:

◆ getQuestionsOfTest()

ilObjTest::getQuestionsOfTest ( int  $active_id)

Definition at line 2389 of file class.ilObjTest.php.

References getQuestionCount(), and isRandomTest().

2389  : array
2390  {
2391  if ($this->isRandomTest()) {
2392  $this->db->setLimit($this->getQuestionCount(), 0);
2393  $result = $this->db->queryF(
2394  'SELECT tst_test_rnd_qst.sequence, tst_test_rnd_qst.question_fi, '
2395  . 'tst_test_rnd_qst.pass, qpl_questions.points '
2396  . 'FROM tst_test_rnd_qst, qpl_questions '
2397  . 'WHERE tst_test_rnd_qst.question_fi = qpl_questions.question_id '
2398  . 'AND tst_test_rnd_qst.active_fi = %s ORDER BY tst_test_rnd_qst.sequence',
2399  ['integer'],
2400  [$active_id]
2401  );
2402  } else {
2403  $result = $this->db->queryF(
2404  'SELECT tst_test_question.sequence, tst_test_question.question_fi, '
2405  . 'qpl_questions.points '
2406  . 'FROM tst_test_question, tst_active, qpl_questions '
2407  . 'WHERE tst_test_question.question_fi = qpl_questions.question_id '
2408  . 'AND tst_active.active_id = %s AND tst_active.test_fi = tst_test_question.test_fi',
2409  ['integer'],
2410  [$active_id]
2411  );
2412  }
2413  $qtest = [];
2414  if ($result->numRows()) {
2415  while ($row = $this->db->fetchAssoc($result)) {
2416  array_push($qtest, $row);
2417  }
2418  }
2419  return $qtest;
2420  }
isRandomTest()
Returns the fact wether this test is a random questions test or not.
+ Here is the call graph for this function:

◆ getQuestiontext()

ilObjTest::getQuestiontext (   $question_id)

Returns the question text for a given question.

Parameters
integer$question_idThe question id
Returns
string The question text public

Definition at line 4372 of file class.ilObjTest.php.

References $res.

4372  : string
4373  {
4374  $res = "";
4375  if ($question_id) {
4376  $result = $this->db->queryF(
4377  "SELECT question_text FROM qpl_questions WHERE question_id = %s",
4378  ['integer'],
4379  [$question_id]
4380  );
4381  if ($result->numRows() == 1) {
4382  $row = $this->db->fetchAssoc($result);
4383  $res = $row["question_text"];
4384  }
4385  }
4386  return $res;
4387  }
$res
Definition: ltiservices.php:69

◆ getQuestionTitle()

ilObjTest::getQuestionTitle (   $title,
  $nr = null,
  $points = null 
)

Returns the title of a test question and checks if the title output is allowed.

If not, the localized text "question" will be returned.

Parameters
string$titleThe original title of the question
integer$nrThe number of the question in the sequence
Returns
string The title for the question title output public

Definition at line 1464 of file class.ilObjTest.php.

References ilObject\$title, $txt, getTitleOutput(), and ILIAS\Repository\lng().

1464  : string
1465  {
1466  switch ($this->getTitleOutput()) {
1467  case '0':
1468  case '1':
1469  return $title;
1470  break;
1471  case '2':
1472  if (isset($nr)) {
1473  return $this->lng->txt("ass_question") . ' ' . $nr;
1474  }
1475  return $this->lng->txt("ass_question");
1476  break;
1477  case 3:
1478  if (isset($nr)) {
1479  $txt = $this->lng->txt("ass_question") . ' ' . $nr;
1480  } else {
1481  $txt = $this->lng->txt("ass_question");
1482  }
1483  if ($points != '') {
1484  $lngv = $this->lng->txt('points');
1485  if ($points == 1) {
1486  $lngv = $this->lng->txt('point');
1487  }
1488  $txt .= ' - ' . $points . ' ' . $lngv;
1489  }
1490  return $txt;
1491  break;
1492 
1493  }
1494  return $this->lng->txt("ass_question");
1495  }
string $title
$txt
Definition: error.php:30
+ Here is the call graph for this function:

◆ getQuestionTitles()

ilObjTest::getQuestionTitles ( )
private

Definition at line 1410 of file class.ilObjTest.php.

References getQuestionSetType(), and getTestId().

Referenced by copyQuestions().

1410  : array
1411  {
1412  $titles = [];
1413  if ($this->getQuestionSetType() === self::QUESTION_SET_TYPE_FIXED) {
1414  $result = $this->db->queryF(
1415  'SELECT qpl_questions.title FROM tst_test_question, qpl_questions '
1416  . 'WHERE tst_test_question.test_fi = %s AND tst_test_question.question_fi = qpl_questions.question_id '
1417  . 'ORDER BY tst_test_question.sequence',
1418  ['integer'],
1419  [$this->getTestId()]
1420  );
1421  while ($row = $this->db->fetchAssoc($result)) {
1422  array_push($titles, $row['title']);
1423  }
1424  }
1425  return $titles;
1426  }
getTestId()
Gets the database id of the additional test data.
+ Here is the call graph for this function:
+ Here is the caller graph for this function:

◆ getQuestionTitlesAndIndexes()

ilObjTest::getQuestionTitlesAndIndexes ( )

Returns the titles of the test questions in question sequence.

Returns
array The question titles public
See also
$questions

Definition at line 1435 of file class.ilObjTest.php.

References getQuestionSetType(), and getTestId().

Referenced by hasQuestionsWithoutQuestionpool().

1435  : array
1436  {
1437  $titles = [];
1438  if ($this->getQuestionSetType() == self::QUESTION_SET_TYPE_FIXED) {
1439  $result = $this->db->queryF(
1440  'SELECT qpl_questions.title, qpl_questions.question_id '
1441  . 'FROM tst_test_question, qpl_questions '
1442  . 'WHERE tst_test_question.test_fi = %s AND tst_test_question.question_fi = qpl_questions.question_id '
1443  . 'ORDER BY tst_test_question.sequence',
1444  ['integer'],
1445  [$this->getTestId()]
1446  );
1447  while ($row = $this->db->fetchAssoc($result)) {
1448  $titles[$row['question_id']] = $row["title"];
1449  }
1450  }
1451  return $titles;
1452  }
getTestId()
Gets the database id of the additional test data.
+ Here is the call graph for this function:
+ Here is the caller graph for this function:

◆ getQuestionType()

ilObjTest::getQuestionType (   $question_id)

Returns the question type of a question with a given id.

Parameters
integer$question_idThe database id of the question
Returns
string The question type string private

Definition at line 1560 of file class.ilObjTest.php.

References $data.

Referenced by createQuestionGUI().

1561  {
1562  if ($question_id < 1) {
1563  return -1;
1564  }
1565  $result = $this->db->queryF(
1566  "SELECT type_tag FROM qpl_questions, qpl_qst_type WHERE qpl_questions.question_id = %s AND qpl_questions.question_type_fi = qpl_qst_type.question_type_id",
1567  ['integer'],
1568  [$question_id]
1569  );
1570  if ($result->numRows() == 1) {
1571  $data = $this->db->fetchObject($result);
1572  return $data->type_tag;
1573  } else {
1574  return "";
1575  }
1576  }
+ Here is the caller graph for this function:

◆ getRedirectionMode()

ilObjTest::getRedirectionMode ( )

Definition at line 971 of file class.ilObjTest.php.

References getMainSettings().

971  : int
972  {
973  return $this->getMainSettings()->getFinishingSettings()->getRedirectionMode();
974  }
+ Here is the call graph for this function:

◆ getRedirectionUrl()

ilObjTest::getRedirectionUrl ( )

Definition at line 986 of file class.ilObjTest.php.

References getMainSettings().

986  : string
987  {
988  return $this->getMainSettings()->getFinishingSettings()->getRedirectionUrl() ?? '';
989  }
+ Here is the call graph for this function:

◆ getResetProcessingTime()

ilObjTest::getResetProcessingTime ( )

Definition at line 944 of file class.ilObjTest.php.

References getMainSettings().

Referenced by getStartingTimeOfUser().

944  : bool
945  {
946  return $this->getMainSettings()->getTestBehaviourSettings()->getResetProcessingTime();
947  }
+ Here is the call graph for this function:
+ Here is the caller graph for this function:

◆ getResultsForActiveId()

ilObjTest::getResultsForActiveId ( int  $active_id)

Definition at line 6629 of file class.ilObjTest.php.

References updateTestResultCache().

Referenced by ilTestArchiver\getResultsOfUserOutput(), and getTestResult().

6629  : array
6630  {
6631  $query = "
6632  SELECT *
6633  FROM tst_result_cache
6634  WHERE active_fi = %s
6635  ";
6636 
6637  $result = $this->db->queryF(
6638  $query,
6639  ['integer'],
6640  [$active_id]
6641  );
6642 
6643  if (!$result->numRows()) {
6644  $this->updateTestResultCache($active_id);
6645 
6646  $query = "
6647  SELECT *
6648  FROM tst_result_cache
6649  WHERE active_fi = %s
6650  ";
6651 
6652  $result = $this->db->queryF(
6653  $query,
6654  ['integer'],
6655  [$active_id]
6656  );
6657  }
6658 
6659  $row = $this->db->fetchAssoc($result);
6660 
6661  return $row;
6662  }
updateTestResultCache(int $active_id, ilAssQuestionProcessLocker $process_locker=null)
+ Here is the call graph for this function:
+ Here is the caller graph for this function:

◆ getRoleData()

ilObjTest::getRoleData (   $ids)

Definition at line 4592 of file class.ilObjTest.php.

References ilObject\_lookupDescription(), and ilObject\_lookupTitle().

4592  : array
4593  {
4594  if (!is_array($ids) || count($ids) == 0) {
4595  return [];
4596  }
4597  $result = [];
4598  foreach ($ids as $obj_id) {
4599  $result[$obj_id] = ["obj_id" => $obj_id, "title" => ilObject::_lookupTitle($obj_id), "description" => ilObject::_lookupDescription($obj_id)];
4600  }
4601  return $result;
4602  }
static _lookupTitle(int $obj_id)
static _lookupDescription(int $obj_id)
+ Here is the call graph for this function:

◆ getScoreCutting()

ilObjTest::getScoreCutting ( )

Determines if the score of a question should be cut at 0 points or the score of the whole test.

Definition at line 784 of file class.ilObjTest.php.

References getScoreSettings().

Referenced by getTestResult(), and toXML().

784  : int
785  {
786  return $this->getScoreSettings()->getScoringSettings()->getScoreCutting();
787  }
+ Here is the call graph for this function:
+ Here is the caller graph for this function:

◆ getScoreSettings()

ilObjTest::getScoreSettings ( )

Definition at line 7427 of file class.ilObjTest.php.

References $score_settings, getScoreSettingsRepository(), and getTestId().

Referenced by addDefaults(), applyDefaults(), cloneObject(), fromXML(), ILIAS\Test\Results\Presentation\Factory\getAttemptResultsSettings(), getCountSystem(), getExportSettings(), getHighscoreAchievedTS(), getHighscoreAnon(), getHighscoreEnabled(), getHighscoreHints(), getHighscoreMode(), getHighscoreOwnTable(), getHighscorePercentage(), getHighscoreScore(), getHighscoreTopNum(), getHighscoreTopTable(), getHighscoreWTime(), getPassScoring(), getScoreCutting(), getShowPassDetails(), getShowSolutionAnswersOnly(), getShowSolutionFeedback(), getShowSolutionListComparison(), getShowSolutionListOwnAnswers(), getShowSolutionPrintview(), getShowSolutionSignature(), getShowSolutionSuggested(), isPassDeletionAllowed(), isScoreReportingEnabled(), isShowExamIdInTestResultsEnabled(), isShowGradingMarkEnabled(), isShowGradingStatusEnabled(), marksEditable(), and toXML().

7427  : ScoreSettings
7428  {
7429  if (!$this->score_settings) {
7430  $this->score_settings = $this->getScoreSettingsRepository()
7431  ->getFor($this->getTestId());
7432  }
7433  return $this->score_settings;
7434  }
getTestId()
Gets the database id of the additional test data.
ScoreSettings $score_settings
getScoreSettingsRepository()
+ Here is the call graph for this function:
+ Here is the caller graph for this function:

◆ getScoreSettingsRepository()

ilObjTest::getScoreSettingsRepository ( )

Definition at line 7436 of file class.ilObjTest.php.

References $score_settings_repo.

Referenced by applyDefaults(), cloneObject(), fromXML(), and getScoreSettings().

7437  {
7438  if (!$this->score_settings_repo) {
7439  $this->score_settings_repo = new ScoreSettingsDatabaseRepository($this->db);
7440  }
7442  }
ScoreSettingsRepository $score_settings_repo
+ Here is the caller graph for this function:

◆ getShowCancel()

ilObjTest::getShowCancel ( )

Definition at line 5582 of file class.ilObjTest.php.

References getMainSettings().

5582  : bool
5583  {
5584  return $this->getMainSettings()->getParticipantFunctionalitySettings()->getSuspendTestAllowed();
5585  }
+ Here is the call graph for this function:

◆ getShowKioskModeParticipant()

ilObjTest::getShowKioskModeParticipant ( )

Definition at line 869 of file class.ilObjTest.php.

References getMainSettings().

869  : bool
870  {
871  return $this->getMainSettings()->getTestBehaviourSettings()->getShowParticipantNameInKioskMode();
872  }
+ Here is the call graph for this function:

◆ getShowKioskModeTitle()

ilObjTest::getShowKioskModeTitle ( )

Definition at line 865 of file class.ilObjTest.php.

References getMainSettings().

865  : bool
866  {
867  return $this->getMainSettings()->getTestBehaviourSettings()->getShowTitleInKioskMode();
868  }
+ Here is the call graph for this function:

◆ getShowMarker()

ilObjTest::getShowMarker ( )

Definition at line 5587 of file class.ilObjTest.php.

References getMainSettings().

5587  : bool
5588  {
5589  return $this->getMainSettings()->getParticipantFunctionalitySettings()->getQuestionMarkingEnabled();
5590  }
+ Here is the call graph for this function:

◆ getShowPassDetails()

ilObjTest::getShowPassDetails ( )

Returns if the pass details should be shown when a test is not finished.

Definition at line 5318 of file class.ilObjTest.php.

References getScoreSettings().

5318  : bool
5319  {
5320  return $this->getScoreSettings()->getResultDetailsSettings()->getShowPassDetails();
5321  }
+ Here is the call graph for this function:

◆ getShowSolutionAnswersOnly()

ilObjTest::getShowSolutionAnswersOnly ( )

Returns if the full solution (including ILIAS content) should be presented to the solution or not.

Definition at line 5349 of file class.ilObjTest.php.

References getScoreSettings().

5349  : bool
5350  {
5351  return $this->getScoreSettings()->getResultDetailsSettings()->getShowSolutionAnswersOnly();
5352  }
+ Here is the call graph for this function:

◆ getShowSolutionFeedback()

ilObjTest::getShowSolutionFeedback ( )

Returns if the feedback should be presented to the solution or not.

Definition at line 5341 of file class.ilObjTest.php.

References getScoreSettings().

5341  : bool
5342  {
5343  return $this->getScoreSettings()->getResultDetailsSettings()->getShowSolutionFeedback();
5344  }
+ Here is the call graph for this function:

◆ getShowSolutionListComparison()

ilObjTest::getShowSolutionListComparison ( )
Returns
boolean TRUE if the results should be compared with the correct results in the list of answers, FALSE otherwise public

Definition at line 5374 of file class.ilObjTest.php.

References getScoreSettings().

5374  : bool
5375  {
5376  return $this->getScoreSettings()->getResultDetailsSettings()->getShowSolutionListComparison();
5377  }
+ Here is the call graph for this function:

◆ getShowSolutionListOwnAnswers()

ilObjTest::getShowSolutionListOwnAnswers ( )

Definition at line 5379 of file class.ilObjTest.php.

References getScoreSettings().

5379  : bool
5380  {
5381  return $this->getScoreSettings()->getResultDetailsSettings()->getShowSolutionListOwnAnswers();
5382  }
+ Here is the call graph for this function:

◆ getShowSolutionPrintview()

ilObjTest::getShowSolutionPrintview ( )

Returns if the solution printview should be presented to the user or not.

Definition at line 5326 of file class.ilObjTest.php.

References getScoreSettings().

Referenced by canShowSolutionPrintview().

5326  : bool
5327  {
5328  return $this->getScoreSettings()->getResultDetailsSettings()->getShowSolutionPrintview();
5329  }
+ Here is the call graph for this function:
+ Here is the caller graph for this function:

◆ getShowSolutionSignature()

ilObjTest::getShowSolutionSignature ( )

Returns if the signature field should be shown in the test results.

Definition at line 5357 of file class.ilObjTest.php.

References getScoreSettings().

5357  : bool
5358  {
5359  return $this->getScoreSettings()->getResultDetailsSettings()->getShowSolutionSignature();
5360  }
+ Here is the call graph for this function:

◆ getShowSolutionSuggested()

ilObjTest::getShowSolutionSuggested ( )
Returns
boolean TRUE if the suggested solutions should be shown, FALSE otherwise

Definition at line 5365 of file class.ilObjTest.php.

References getScoreSettings().

5365  : bool
5366  {
5367  return $this->getScoreSettings()->getResultDetailsSettings()->getShowSolutionSuggested();
5368  }
+ Here is the call graph for this function:

◆ getShuffleQuestions()

ilObjTest::getShuffleQuestions ( )

Definition at line 5269 of file class.ilObjTest.php.

References getMainSettings().

Referenced by adjustTestSequence().

5269  : bool
5270  {
5271  return $this->getMainSettings()->getQuestionBehaviourSettings()->getShuffleQuestions();
5272  }
+ Here is the call graph for this function:
+ Here is the caller graph for this function:

◆ getSingleManualFeedback()

static ilObjTest::getSingleManualFeedback ( int  $active_id,
int  $question_id,
int  $pass 
)
static

Definition at line 6197 of file class.ilObjTest.php.

References $DIC, $ilDB, and ilRTE\_replaceMediaObjectImageSrc().

Referenced by ILIAS\Test\Scoring\Manual\TestScoringByQuestionGUI\buildForm(), ILIAS\Test\Scoring\Manual\TestScoringByParticipantGUI\buildManScoringParticipantForm(), and ILIAS\Test\Scoring\Manual\TestScoringByQuestionGUI\saveManScoringByQuestion().

6197  : array
6198  {
6199  global $DIC;
6200  $ilDB = $DIC['ilDB'];
6201  $row = [];
6202  $result = $ilDB->queryF(
6203  "SELECT * FROM tst_manual_fb WHERE active_fi = %s AND question_fi = %s AND pass = %s",
6204  ['integer', 'integer', 'integer'],
6205  [$active_id, $question_id, $pass]
6206  );
6207 
6208  if ($ilDB->numRows($result) === 1) {
6209  $row = $ilDB->fetchAssoc($result);
6210  $row['feedback'] = ilRTE::_replaceMediaObjectImageSrc($row['feedback'] ?? '', 1);
6211  } elseif ($ilDB->numRows($result) > 1) {
6212  $DIC->logger()->root()->warning(
6213  "WARNING: Multiple feedback entries on tst_manual_fb for " .
6214  "active_fi = $active_id , question_fi = $question_id and pass = $pass"
6215  );
6216  }
6217 
6218  return $row;
6219  }
static _replaceMediaObjectImageSrc(string $a_text, int $a_direction=0, string $nic='')
Replaces image source from mob image urls with the mob id or replaces mob id with the correct image s...
global $DIC
Definition: shib_login.php:25
+ Here is the call graph for this function:
+ Here is the caller graph for this function:

◆ getSpecificAnswerFeedback()

ilObjTest::getSpecificAnswerFeedback ( )

Definition at line 6985 of file class.ilObjTest.php.

References getMainSettings().

6985  : bool
6986  {
6987  return $this->getMainSettings()->getQuestionBehaviourSettings()->getInstantFeedbackSpecificEnabled();
6988  }
+ Here is the call graph for this function:

◆ getStartingTime()

ilObjTest::getStartingTime ( )

Definition at line 954 of file class.ilObjTest.php.

References getMainSettings().

Referenced by isExecutable(), startingTimeReached(), and toXML().

954  : int
955  {
956  $start_time = $this->getMainSettings()->getAccessSettings()->getStartTime();
957  return $start_time !== null ? $start_time->getTimestamp() : 0;
958  }
+ Here is the call graph for this function:
+ Here is the caller graph for this function:

◆ getStartingTimeOfParticipants()

ilObjTest::getStartingTimeOfParticipants ( )

Note, this function should only be used if absolutely necessary, since it perform joins on tables that tend to grow huge and returns vast amount of data.

If possible, use getStartingTimeOfUser($active_id) instead

Returns
array

Definition at line 7031 of file class.ilObjTest.php.

References getTestId().

7031  : array
7032  {
7033  $times = [];
7034  $result = $this->db->queryF(
7035  "SELECT tst_times.active_fi, tst_times.started FROM tst_times, tst_active WHERE tst_times.active_fi = tst_active.active_id AND tst_active.test_fi = %s ORDER BY tst_times.tstamp DESC",
7036  ['integer'],
7037  [$this->getTestId()]
7038  );
7039  while ($row = $this->db->fetchAssoc($result)) {
7040  $times[$row['active_fi']] = $row['started'];
7041  }
7042  return $times;
7043  }
getTestId()
Gets the database id of the additional test data.
+ Here is the call graph for this function:

◆ getStartingTimeOfUser()

ilObjTest::getStartingTimeOfUser (   $active_id,
  $pass = null 
)

Returns the unix timestamp of the time a user started a test.

Parameters
integer$active_idThe active id of the user
Returns
false|int The unix timestamp if the user started the test, FALSE otherwise public

Definition at line 5103 of file class.ilObjTest.php.

References getResetProcessingTime().

Referenced by isExecutable().

5104  {
5105  if ($active_id < 1) {
5106  return false;
5107  }
5108  if ($pass === null) {
5109  $pass = ($this->getResetProcessingTime()) ? self::_getPass($active_id) : 0;
5110  }
5111  $result = $this->db->queryF(
5112  "SELECT tst_times.started FROM tst_times WHERE tst_times.active_fi = %s AND tst_times.pass = %s ORDER BY tst_times.started",
5113  ['integer', 'integer'],
5114  [$active_id, $pass]
5115  );
5116  if ($result->numRows()) {
5117  $row = $this->db->fetchAssoc($result);
5118  if (preg_match("/(\d{4})-(\d{2})-(\d{2}) (\d{2}):(\d{2}):(\d{2})/", $row["started"], $matches)) {
5119  return mktime(
5120  (int) $matches[4],
5121  (int) $matches[5],
5122  (int) $matches[6],
5123  (int) $matches[2],
5124  (int) $matches[3],
5125  (int) $matches[1]
5126  );
5127  } else {
5128  return time();
5129  }
5130  } else {
5131  return time();
5132  }
5133  }
+ Here is the call graph for this function:
+ Here is the caller graph for this function:

◆ getTemplate()

ilObjTest::getTemplate ( )

Definition at line 6679 of file class.ilObjTest.php.

References $template_id.

Referenced by cloneObject(), and saveToDb().

6679  : int
6680  {
6681  return $this->template_id;
6682  }
+ Here is the caller graph for this function:

◆ getTestDefaults()

ilObjTest::getTestDefaults (   $test_defaults_id)

Definition at line 5662 of file class.ilObjTest.php.

5662  : ?array
5663  {
5664  $result = $this->db->queryF(
5665  "SELECT * FROM tst_test_defaults WHERE test_defaults_id = %s",
5666  ['integer'],
5667  [$test_defaults_id]
5668  );
5669  if ($result->numRows() == 1) {
5670  $row = $this->db->fetchAssoc($result);
5671  return $row;
5672  } else {
5673  return null;
5674  }
5675  }

◆ getTestId()

◆ getTestLogger()

ilObjTest::getTestLogger ( )

Definition at line 205 of file class.ilObjTest.php.

References $logger.

205  : TestLogger
206  {
207  return $this->logger;
208  }
TestLogger $logger

◆ getTestLogViewer()

ilObjTest::getTestLogViewer ( )

Definition at line 210 of file class.ilObjTest.php.

References $log_viewer.

210  : TestLogViewer
211  {
212  return $this->log_viewer;
213  }
TestLogViewer $log_viewer

◆ getTestObjIdsWithActiveForUserId()

static ilObjTest::getTestObjIdsWithActiveForUserId (   $userId)
static

Definition at line 7191 of file class.ilObjTest.php.

References $DIC, $ilDB, $res, and ILIAS\Repository\int().

7191  : array
7192  {
7193  global $DIC;
7194  $ilDB = $DIC['ilDB'];
7195 
7196  $query = "
7197  SELECT obj_fi
7198  FROM tst_active
7199  INNER JOIN tst_tests
7200  ON test_id = test_fi
7201  WHERE user_fi = %s
7202  ";
7203 
7204  $res = $ilDB->queryF($query, ['integer'], [$userId]);
7205 
7206  $objIds = [];
7207 
7208  while ($row = $ilDB->fetchAssoc($res)) {
7209  $objIds[] = (int) $row['obj_fi'];
7210  }
7211 
7212  return $objIds;
7213  }
$res
Definition: ltiservices.php:69
global $DIC
Definition: shib_login.php:25
+ Here is the call graph for this function:

◆ getTestParticipants()

ilObjTest::getTestParticipants ( )

Definition at line 4459 of file class.ilObjTest.php.

References $data, getAnonymity(), getGeneralSettings(), getMainSettings(), getTestId(), and ILIAS\Repository\lng().

Referenced by buildStatisticsAccessFilteredParticipantList(), getActiveParticipantList(), and getTestParticipantsForManualScoring().

4459  : array
4460  {
4461  if ($this->getMainSettings()->getGeneralSettings()->getAnonymity()) {
4462  $query = "
4463  SELECT tst_active.active_id,
4464  tst_active.tries,
4465  tst_active.user_fi usr_id,
4466  %s login,
4467  %s lastname,
4468  %s firstname,
4469  tst_active.submitted test_finished,
4470  usr_data.matriculation,
4471  usr_data.active,
4472  tst_active.lastindex,
4473  COALESCE(tst_active.last_finished_pass, -1) <> tst_active.last_started_pass unfinished_passes
4474  FROM tst_active
4475  LEFT JOIN usr_data
4476  ON tst_active.user_fi = usr_data.usr_id
4477  WHERE tst_active.test_fi = %s
4478  ORDER BY usr_data.lastname
4479  ";
4480  $result = $this->db->queryF(
4481  $query,
4482  ['text', 'text', 'text', 'integer'],
4483  ['', $this->lng->txt("anonymous"), "", $this->getTestId()]
4484  );
4485  } else {
4486  $query = "
4487  SELECT tst_active.active_id,
4488  tst_active.tries,
4489  tst_active.user_fi usr_id,
4490  usr_data.login,
4491  usr_data.lastname,
4492  usr_data.firstname,
4493  tst_active.submitted test_finished,
4494  usr_data.matriculation,
4495  usr_data.active,
4496  tst_active.lastindex,
4497  COALESCE(tst_active.last_finished_pass, -1) <> tst_active.last_started_pass unfinished_passes
4498  FROM tst_active
4499  LEFT JOIN usr_data
4500  ON tst_active.user_fi = usr_data.usr_id
4501  WHERE tst_active.test_fi = %s
4502  ORDER BY usr_data.lastname
4503  ";
4504  $result = $this->db->queryF(
4505  $query,
4506  ['integer'],
4507  [$this->getTestId()]
4508  );
4509  }
4510  $data = [];
4511  while ($row = $this->db->fetchAssoc($result)) {
4512  $data[$row['active_id']] = $row;
4513  }
4514  foreach ($data as $index => $participant) {
4515  if (strlen(trim($participant["firstname"] . $participant["lastname"])) == 0) {
4516  $data[$index]["lastname"] = $this->lng->txt("deleted_user");
4517  }
4518  }
4519  return $data;
4520  }
getTestId()
Gets the database id of the additional test data.
getGeneralSettings()
+ Here is the call graph for this function:
+ Here is the caller graph for this function:

◆ getTestParticipantsForManualScoring()

ilObjTest::getTestParticipantsForManualScoring (   $filter = null)

Definition at line 4522 of file class.ilObjTest.php.

References getGlobalSettings(), and getTestParticipants().

4522  : array
4523  {
4524  if (!$this->getGlobalSettings()->isManualScoringEnabled()) {
4525  return [];
4526  }
4527 
4528  $filtered_participants = [];
4529  foreach ($this->getTestParticipants() as $active_id => $participant) {
4530  if ($participant['tries'] > 0) {
4531  switch ($filter) {
4532  case 4:
4533  if ($this->test_man_scoring_done_helper->isDone((int) $active_id)) {
4534  $filtered_participants[$active_id] = $participant;
4535  }
4536  break;
4537  case 5:
4538  if (!$this->test_man_scoring_done_helper->isDone((int) $active_id)) {
4539  $filtered_participants[$active_id] = $participant;
4540  }
4541  break;
4542  default:
4543  $filtered_participants[$active_id] = $participant;
4544  }
4545  }
4546  }
4547  return $filtered_participants;
4548  }
+ Here is the call graph for this function:

◆ getTestQuestions()

ilObjTest::getTestQuestions ( )

Definition at line 5156 of file class.ilObjTest.php.

References $questions, getTestId(), and ILIAS\Repository\refinery().

Referenced by getFixedQuestionSetTotalPoints(), ILIAS\Test\Questions\Presentation\QuestionsTableQuery\getRowIds(), isTestQuestion(), and removeQuestionWithResults().

5156  : array
5157  {
5158  $tags_trafo = $this->refinery->string()->stripTags();
5159 
5160  $query = "
5161  SELECT questions.*,
5162  questtypes.type_tag,
5163  tstquest.sequence,
5164  origquest.obj_fi orig_obj_fi
5165 
5166  FROM qpl_questions questions
5167 
5168  INNER JOIN qpl_qst_type questtypes
5169  ON questtypes.question_type_id = questions.question_type_fi
5170 
5171  INNER JOIN tst_test_question tstquest
5172  ON tstquest.question_fi = questions.question_id
5173 
5174  LEFT JOIN qpl_questions origquest
5175  ON origquest.question_id = questions.original_id
5176 
5177  WHERE tstquest.test_fi = %s
5178 
5179  ORDER BY tstquest.sequence
5180  ";
5181 
5182  $query_result = $this->db->queryF(
5183  $query,
5184  ['integer'],
5185  [$this->getTestId()]
5186  );
5187 
5188  $questions = [];
5189 
5190  while ($row = $this->db->fetchAssoc($query_result)) {
5191  $row['title'] = $tags_trafo->transform($row['title']);
5192  $row['description'] = $tags_trafo->transform($row['description'] !== '' && $row['description'] !== null ? $row['description'] : '&nbsp;');
5193  $row['author'] = $tags_trafo->transform($row['author']);
5194 
5195  $questions[] = $row;
5196  }
5197 
5198  return $questions;
5199  }
getTestId()
Gets the database id of the additional test data.
array $questions
+ Here is the call graph for this function:
+ Here is the caller graph for this function:

◆ getTestResult()

ilObjTest::getTestResult ( int  $active_id,
?int  $pass = null,
bool  $ordered_sequence = false,
bool  $consider_hidden_questions = true,
bool  $consider_optional_questions = true 
)

Calculates the results of a test for a given user and returns an array with all test results.

Returns
array An array containing the test results for the given user

Definition at line 1787 of file class.ilObjTest.php.

References $data, $results, $test_sequence, assQuestion\_getSuggestedSolutionOutput(), getResultsForActiveId(), getScoreCutting(), ILIAS\Repository\int(), and ilLegacyFormElementsUtil\prepareFormOutput().

Referenced by ILIAS\Test\Results\Data\Factory\buildAttemptResults(), evalStatistical(), getPassed(), ilTestArchiver\getResultsOfUserOutput(), and getTotalPointsPassedArray().

1793  : array {
1794  $results = $this->getResultsForActiveId($active_id);
1795 
1796  if ($pass === null) {
1797  $pass = (int) $results['pass'];
1798  }
1799 
1800  $test_sequence_factory = new ilTestSequenceFactory($this, $this->db, $this->questionrepository);
1801  $test_sequence = $test_sequence_factory->getSequenceByActiveIdAndPass($active_id, $pass);
1802 
1803  $test_sequence->setConsiderHiddenQuestionsEnabled($consider_hidden_questions);
1804  $test_sequence->setConsiderOptionalQuestionsEnabled($consider_optional_questions);
1805 
1806  $test_sequence->loadFromDb();
1807  $test_sequence->loadQuestions();
1808 
1809  if ($ordered_sequence) {
1810  $sequence = $test_sequence->getOrderedSequenceQuestions();
1811  } else {
1812  $sequence = $test_sequence->getUserSequenceQuestions();
1813  }
1814 
1815  $arr_results = [];
1816 
1817  $query = "
1818  SELECT
1819  tst_test_result.question_fi,
1820  tst_test_result.points reached,
1821  tst_test_result.hint_count requested_hints,
1822  tst_test_result.hint_points hint_points,
1823  tst_test_result.answered answered,
1824  tst_manual_fb.finalized_evaluation finalized_evaluation
1825 
1826  FROM tst_test_result
1827 
1828  LEFT JOIN tst_solutions
1829  ON tst_solutions.active_fi = tst_test_result.active_fi
1830  AND tst_solutions.question_fi = tst_test_result.question_fi
1831 
1832  LEFT JOIN tst_manual_fb
1833  ON tst_test_result.active_fi = tst_manual_fb.active_fi
1834  AND tst_test_result.question_fi = tst_manual_fb.question_fi
1835 
1836  WHERE tst_test_result.active_fi = %s
1837  AND tst_test_result.pass = %s
1838  ";
1839 
1840  $solutionresult = $this->db->queryF(
1841  $query,
1842  ['integer', 'integer'],
1843  [$active_id, $pass]
1844  );
1845 
1846  while ($row = $this->db->fetchAssoc($solutionresult)) {
1847  $arr_results[ $row['question_fi'] ] = $row;
1848  }
1849 
1850  $num_worked_through = count($arr_results);
1851 
1852  $IN_question_ids = $this->db->in('qpl_questions.question_id', $sequence, false, 'integer');
1853 
1854  $query = "
1855  SELECT qpl_questions.*,
1856  qpl_qst_type.type_tag,
1857  qpl_sol_sug.question_fi has_sug_sol
1858 
1859  FROM qpl_qst_type,
1860  qpl_questions
1861 
1862  LEFT JOIN qpl_sol_sug
1863  ON qpl_sol_sug.question_fi = qpl_questions.question_id
1864 
1865  WHERE qpl_qst_type.question_type_id = qpl_questions.question_type_fi
1866  AND $IN_question_ids
1867  ";
1868 
1869  $result = $this->db->query($query);
1870  $unordered = [];
1871  $key = 1;
1872  while ($row = $this->db->fetchAssoc($result)) {
1873  if (!isset($arr_results[ $row['question_id'] ])) {
1874  $percentvalue = 0.0;
1875  } else {
1876  $percentvalue = (
1877  $row['points'] ? $arr_results[$row['question_id']]['reached'] / $row['points'] : 0
1878  );
1879  }
1880  if ($percentvalue < 0) {
1881  $percentvalue = 0.0;
1882  }
1883 
1884  $data = [
1885  "nr" => "$key",
1886  "title" => ilLegacyFormElementsUtil::prepareFormOutput($row['title']),
1887  "max" => round($row['points'], 2),
1888  "reached" => round($arr_results[$row['question_id']]['reached'] ?? 0, 2),
1889  'requested_hints' => $arr_results[$row['question_id']]['requested_hints'] ?? 0,
1890  'hint_points' => $arr_results[$row['question_id']]['hint_points'] ?? 0,
1891  "percent" => sprintf("%2.2f ", ($percentvalue) * 100) . "%",
1892  "solution" => ($row['has_sug_sol']) ? assQuestion::_getSuggestedSolutionOutput($row['question_id']) : '',
1893  "type" => $row["type_tag"],
1894  "qid" => $row['question_id'],
1895  "original_id" => $row["original_id"],
1896  "workedthrough" => isset($arr_results[$row['question_id']]) ? 1 : 0,
1897  'answered' => $arr_results[$row['question_id']]['answered'] ?? 0,
1898  'finalized_evaluation' => $arr_results[$row['question_id']]['finalized_evaluation'] ?? 0,
1899  ];
1900 
1901  $unordered[ $row['question_id'] ] = $data;
1902  $key++;
1903  }
1904 
1905  $numQuestionsTotal = count($unordered);
1906 
1907  $pass_max = 0;
1908  $pass_reached = 0;
1909  $pass_requested_hints = 0;
1910  $pass_hint_points = 0;
1911 
1912  $found = [];
1913 
1914  foreach ($sequence as $qid) {
1915  // building pass point sums based on prepared data
1916  // for question that exists in users qst sequence
1917  $pass_max += round($unordered[$qid]['max'], 2);
1918  $pass_reached += round($unordered[$qid]['reached'], 2);
1919  $pass_requested_hints += $unordered[$qid]['requested_hints'];
1920  $pass_hint_points += $unordered[$qid]['hint_points'];
1921  $found[] = $unordered[$qid];
1922  }
1923 
1924  $unordered = null;
1925 
1926  if ($this->getScoreCutting() == 1) {
1927  if ($results['reached_points'] < 0) {
1928  $results['reached_points'] = 0;
1929  }
1930 
1931  if ($pass_reached < 0) {
1932  $pass_reached = 0;
1933  }
1934  }
1935 
1936  $found['pass']['total_max_points'] = $pass_max;
1937  $found['pass']['total_reached_points'] = $pass_reached;
1938  $found['pass']['total_requested_hints'] = $pass_requested_hints;
1939  $found['pass']['total_hint_points'] = $pass_hint_points;
1940  $found['pass']['percent'] = ($pass_max > 0) ? $pass_reached / $pass_max : 0;
1941  $found['pass']['num_workedthrough'] = $num_worked_through;
1942  $found['pass']['num_questions_total'] = $numQuestionsTotal;
1943 
1944  $found["test"]["total_max_points"] = $results['max_points'];
1945  $found["test"]["total_reached_points"] = $results['reached_points'];
1946  $found["test"]["total_requested_hints"] = $results['hint_count'];
1947  $found["test"]["total_hint_points"] = $results['hint_points'];
1948  $found["test"]["result_pass"] = $results['pass'];
1949  $found['test']['result_tstamp'] = $results['tstamp'];
1950 
1951  if ((!$found['pass']['total_reached_points']) or (!$found['pass']['total_max_points'])) {
1952  $percentage = 0.0;
1953  } else {
1954  $percentage = ($found['pass']['total_reached_points'] / $found['pass']['total_max_points']) * 100.0;
1955 
1956  if ($percentage < 0) {
1957  $percentage = 0.0;
1958  }
1959  }
1960 
1961  $found["test"]["passed"] = $results['passed'];
1962 
1963  return $found;
1964  }
static _getSuggestedSolutionOutput(int $question_id)
$test_sequence
contains the test sequence data
static prepareFormOutput($a_str, bool $a_strip=false)
getResultsForActiveId(int $active_id)
$results
getScoreCutting()
Determines if the score of a question should be cut at 0 points or the score of the whole test...
+ Here is the call graph for this function:
+ Here is the caller graph for this function:

◆ getTextAnswer()

ilObjTest::getTextAnswer (   $active_id,
  $question_id,
  $pass = null 
)

Returns the text answer of a given user for a given question.

Parameters
integer$active_id
integer$question_id
Returns
string The answer text public

Definition at line 4343 of file class.ilObjTest.php.

References assQuestion\_getSolutionMaxPass().

Referenced by ilTestArchiver\handInParticipantUploadedResults().

4343  : string
4344  {
4345  if (($active_id) && ($question_id)) {
4346  if ($pass === null) {
4347  $pass = assQuestion::_getSolutionMaxPass($question_id, $active_id);
4348  }
4349  if ($pass === null) {
4350  return '';
4351  }
4352  $query = $this->db->queryF(
4353  "SELECT value1 FROM tst_solutions WHERE active_fi = %s AND question_fi = %s AND pass = %s",
4354  ['integer', 'integer', 'integer'],
4355  [$active_id, $question_id, $pass]
4356  );
4357  $result = $this->db->fetchAll($query);
4358  if (count($result) == 1) {
4359  return $result[0]["value1"];
4360  }
4361  }
4362  return '';
4363  }
static _getSolutionMaxPass(int $question_id, int $active_id)
Returns the maximum pass a users question solution.
+ Here is the call graph for this function:
+ Here is the caller graph for this function:

◆ getTimeExtensionsOfParticipants()

ilObjTest::getTimeExtensionsOfParticipants ( )

Definition at line 7045 of file class.ilObjTest.php.

References getTestId().

7045  : array
7046  {
7047  $times = [];
7048  $result = $this->db->queryF(
7049  "SELECT tst_addtime.active_fi, tst_addtime.additionaltime FROM tst_addtime, tst_active WHERE tst_addtime.active_fi = tst_active.active_id AND tst_active.test_fi = %s",
7050  ['integer'],
7051  [$this->getTestId()]
7052  );
7053  while ($row = $this->db->fetchAssoc($result)) {
7054  $times[$row['active_fi']] = $row['additionaltime'];
7055  }
7056  return $times;
7057  }
getTestId()
Gets the database id of the additional test data.
+ Here is the call graph for this function:

◆ getTitleFilenameCompliant()

ilObjTest::getTitleFilenameCompliant ( )

returns the object title prepared to be used as a filename

Definition at line 223 of file class.ilObjTest.php.

References ilFileUtils\getASCIIFilename(), and ilObject\getTitle().

223  : string
224  {
225  return ilFileUtils::getASCIIFilename($this->getTitle());
226  }
static getASCIIFilename(string $a_filename)
+ Here is the call graph for this function:

◆ getTitleOutput()

ilObjTest::getTitleOutput ( )

Definition at line 879 of file class.ilObjTest.php.

References getMainSettings().

Referenced by getQuestionTitle().

879  : int
880  {
881  return $this->getMainSettings()->getQuestionBehaviourSettings()->getQuestionTitleOutputMode();
882  }
+ Here is the call graph for this function:
+ Here is the caller graph for this function:

◆ getTmpCopyWizardCopyId()

ilObjTest::getTmpCopyWizardCopyId ( )

Definition at line 228 of file class.ilObjTest.php.

References $tmpCopyWizardCopyId.

Referenced by ilTestFixedQuestionSetConfig\cloneQuestionSetRelatedData(), and ilTestRandomQuestionSetConfig\registerClonedSourcePoolDefinitionIdMapping().

228  : ?int
229  {
231  }
int $tmpCopyWizardCopyId
+ Here is the caller graph for this function:

◆ getTotalPointsPassedArray()

ilObjTest::getTotalPointsPassedArray ( )

Returns an array with the total points of all users who passed the test This array could be used for statistics.

Returns
array The total point values public

Definition at line 2265 of file class.ilObjTest.php.

References evalTotalParticipantsArray(), getMarkSchema(), and getTestResult().

2265  : array
2266  {
2267  $totalpoints_array = [];
2268  $all_users = $this->evalTotalParticipantsArray();
2269  foreach ($all_users as $active_id => $user_name) {
2270  $test_result = &$this->getTestResult($active_id);
2271  $reached = $test_result["test"]["total_reached_points"];
2272  $total = $test_result["test"]["total_max_points"];
2273  $percentage = $total != 0 ? $reached / $total : 0;
2274  $mark = $this->getMarkSchema()->getMatchingMark($percentage * 100.0);
2275 
2276  if ($mark !== null && $mark->getPassed()) {
2277  array_push($totalpoints_array, $test_result["test"]["total_reached_points"]);
2278  }
2279  }
2280  return $totalpoints_array;
2281  }
getTestResult(int $active_id, ?int $pass=null, bool $ordered_sequence=false, bool $consider_hidden_questions=true, bool $consider_optional_questions=true)
Calculates the results of a test for a given user and returns an array with all test results...
evalTotalParticipantsArray(string $name_sort_order='asc')
+ Here is the call graph for this function:

◆ getUnfilteredEvaluationData()

ilObjTest::getUnfilteredEvaluationData ( )

Definition at line 2476 of file class.ilObjTest.php.

Referenced by getCompleteEvaluationData().

2477  {
2478  return (new ilTestEvaluationFactory($this->db, $this))
2479  ->getEvaluationData();
2480  }
+ Here is the caller graph for this function:

◆ getUsePreviousAnswers()

ilObjTest::getUsePreviousAnswers ( )

Definition at line 874 of file class.ilObjTest.php.

References getMainSettings().

874  : bool
875  {
876  return $this->getMainSettings()->getParticipantFunctionalitySettings()->getUsePreviousAnswerAllowed();
877  }
+ Here is the call graph for this function:

◆ getUserData()

ilObjTest::getUserData (   $ids)

Returns a data of all users specified by id list.

Returns
array The user data "usr_id, login, lastname, firstname, clientip" of the users with id as key public

Definition at line 4556 of file class.ilObjTest.php.

References getAnonymity(), and ILIAS\Repository\lng().

4556  : array
4557  {
4558  if (!is_array($ids) || count($ids) == 0) {
4559  return [];
4560  }
4561 
4562  if ($this->getAnonymity()) {
4563  $result = $this->db->queryF(
4564  "SELECT usr_id, %s login, %s lastname, %s firstname, client_ip clientip FROM usr_data WHERE " . $this->db->in('usr_id', $ids, false, 'integer') . " ORDER BY login",
4565  ['text', 'text', 'text'],
4566  ["", $this->lng->txt("anonymous"), ""]
4567  );
4568  } else {
4569  $result = $this->db->query("SELECT usr_id, login, lastname, firstname, client_ip clientip FROM usr_data WHERE " . $this->db->in('usr_id', $ids, false, 'integer') . " ORDER BY login");
4570  }
4571 
4572  $result_array = [];
4573  while ($row = $this->db->fetchAssoc($result)) {
4574  $result_array[$row["usr_id"]] = $row;
4575  }
4576  return $result_array;
4577  }
+ Here is the call graph for this function:

◆ getUsrPassOverviewEnabled()

ilObjTest::getUsrPassOverviewEnabled ( )

Definition at line 5295 of file class.ilObjTest.php.

References getMainSettings().

5295  : bool
5296  {
5297  return $this->getMainSettings()->getParticipantFunctionalitySettings()->getUsrPassOverviewEnabled();
5298  }
+ Here is the call graph for this function:

◆ getVisitingTimeOfParticipant()

ilObjTest::getVisitingTimeOfParticipant ( int  $active_id)

Definition at line 7679 of file class.ilObjTest.php.

7679  : array
7680  {
7681  return $this->participant_repository->getFirstAndLastVisitForActiveId($active_id);
7682  }

◆ getWorkedQuestions()

& ilObjTest::getWorkedQuestions (   $active_id,
  $pass = null 
)

Gets the id's of all questions a user already worked through.

Returns
array The question id's of the questions already worked through public

Definition at line 1616 of file class.ilObjTest.php.

1616  : array
1617  {
1618  if (is_null($pass)) {
1619  $result = $this->db->queryF(
1620  "SELECT question_fi FROM tst_solutions WHERE active_fi = %s AND pass = %s GROUP BY question_fi",
1621  ['integer','integer'],
1622  [$active_id, 0]
1623  );
1624  } else {
1625  $result = $this->db->queryF(
1626  "SELECT question_fi FROM tst_solutions WHERE active_fi = %s AND pass = %s GROUP BY question_fi",
1627  ['integer','integer'],
1628  [$active_id, $pass]
1629  );
1630  }
1631  $result_array = [];
1632  while ($row = $this->db->fetchAssoc($result)) {
1633  array_push($result_array, $row["question_fi"]);
1634  }
1635  return $result_array;
1636  }

◆ getWorkingTimeOfParticipantForPass()

ilObjTest::getWorkingTimeOfParticipantForPass ( int  $active_id,
int  $pass 
)

Definition at line 2113 of file class.ilObjTest.php.

Referenced by updateTestPassResults().

2113  : int
2114  {
2115  $result = $this->db->queryF(
2116  "SELECT * FROM tst_times WHERE active_fi = %s AND pass = %s ORDER BY started",
2117  ['integer','integer'],
2118  [$active_id, $pass]
2119  );
2120  $time = 0;
2121  while ($row = $this->db->fetchAssoc($result)) {
2122  preg_match("/(\d{4})-(\d{2})-(\d{2}) (\d{2}):(\d{2}):(\d{2})/", $row["started"], $matches);
2123  $epoch_1 = mktime(
2124  (int) $matches[4],
2125  (int) $matches[5],
2126  (int) $matches[6],
2127  (int) $matches[2],
2128  (int) $matches[3],
2129  (int) $matches[1]
2130  );
2131  preg_match("/(\d{4})-(\d{2})-(\d{2}) (\d{2}):(\d{2}):(\d{2})/", $row["finished"], $matches);
2132  $epoch_2 = mktime(
2133  (int) $matches[4],
2134  (int) $matches[5],
2135  (int) $matches[6],
2136  (int) $matches[2],
2137  (int) $matches[3],
2138  (int) $matches[1]
2139  );
2140  $time += ($epoch_2 - $epoch_1);
2141  }
2142  return $time;
2143  }
+ Here is the caller graph for this function:

◆ getXMLZip()

ilObjTest::getXMLZip ( )

Get zipped xml file for test.

Definition at line 6584 of file class.ilObjTest.php.

6584  : string
6585  {
6586  return $this->export_factory->getExporter($this, 'xml')
6587  ->write();
6588  }

◆ hasAnyTestResult()

ilObjTest::hasAnyTestResult ( ilTestSession  $test_session)

Definition at line 5086 of file class.ilObjTest.php.

References ilTestSession\getActiveId(), and ilTestSession\getLastFinishedPass().

5086  : bool
5087  {
5088  $pass_selector = new ilTestPassesSelector($this->db, $this);
5089 
5090  $pass_selector->setActiveId($test_session->getActiveId());
5091  $pass_selector->setLastFinishedPass($test_session->getLastFinishedPass());
5092 
5093  return $pass_selector->hasExistingPasses();
5094  }
+ Here is the call graph for this function:

◆ hasNrOfTriesRestriction()

ilObjTest::hasNrOfTriesRestriction ( )

returns if the numbers of tries have to be checked

Definition at line 4705 of file class.ilObjTest.php.

References getNrOfTries().

Referenced by isExecutable().

4705  : bool
4706  {
4707  return $this->getNrOfTries() != 0;
4708  }
+ Here is the call graph for this function:
+ Here is the caller graph for this function:

◆ hasQuestionsWithoutQuestionpool()

ilObjTest::hasQuestionsWithoutQuestionpool ( )

Definition at line 6732 of file class.ilObjTest.php.

References getQuestionTitlesAndIndexes().

6732  : bool
6733  {
6735 
6736  $IN_questions = $this->db->in('q1.question_id', array_keys($questions), false, 'integer');
6737 
6738  $query = "
6739  SELECT count(q1.question_id) cnt
6740 
6741  FROM qpl_questions q1
6742 
6743  INNER JOIN qpl_questions q2
6744  ON q2.question_id = q1.original_id
6745 
6746  WHERE $IN_questions
6747  AND q1.obj_fi = q2.obj_fi
6748  ";
6749  $rset = $this->db->query($query);
6750  $row = $this->db->fetchAssoc($rset);
6751 
6752  return $row['cnt'] > 0;
6753  }
array $questions
getQuestionTitlesAndIndexes()
Returns the titles of the test questions in question sequence.
+ Here is the call graph for this function:

◆ insertManualFeedback()

ilObjTest::insertManualFeedback ( int  $active_id,
int  $question_id,
int  $pass,
?string  $feedback,
bool  $finalized,
array  $feedback_old 
)
private

Definition at line 6271 of file class.ilObjTest.php.

References ilObject\$user, ilRTE\_replaceMediaObjectImageSrc(), ilObject\getRefId(), ILIAS\Repository\logger(), and ILIAS\Repository\user().

Referenced by saveManualFeedback().

6278  : void {
6279  $next_id = $this->db->nextId('tst_manual_fb');
6280  $user = $this->user->getId();
6281  $finalized_time = time();
6282 
6283  $update_default = [
6284  'manual_feedback_id' => [ 'integer', $next_id],
6285  'active_fi' => [ 'integer', $active_id],
6286  'question_fi' => [ 'integer', $question_id],
6287  'pass' => [ 'integer', $pass],
6288  'feedback' => [ 'clob', $feedback ? ilRTE::_replaceMediaObjectImageSrc($feedback, 0) : null],
6289  'tstamp' => [ 'integer', time()]
6290  ];
6291 
6292  if ($feedback_old !== [] && (int) $feedback_old['finalized_evaluation'] === 1) {
6293  $user = $feedback_old['finalized_by_usr_id'];
6294  $finalized_time = $feedback_old['finalized_tstamp'];
6295  }
6296 
6297  if ($finalized === false) {
6298  $update_default['finalized_evaluation'] = ['integer', 0];
6299  $update_default['finalized_by_usr_id'] = ['integer', 0];
6300  $update_default['finalized_tstamp'] = ['integer', 0];
6301  } elseif ($finalized === true) {
6302  $update_default['finalized_evaluation'] = ['integer', 1];
6303  $update_default['finalized_by_usr_id'] = ['integer', $user];
6304  $update_default['finalized_tstamp'] = ['integer', $finalized_time];
6305  }
6306 
6307  $this->db->insert('tst_manual_fb', $update_default);
6308 
6309  if ($this->logger->isLoggingEnabled()) {
6310  $this->logger->logScoringInteraction(
6311  $this->logger->getInteractionFactory()->buildScoringInteraction(
6312  $this->getRefId(),
6313  $question_id,
6314  $this->user->getId(),
6315  self::_getUserIdFromActiveId($active_id),
6316  TestScoringInteractionTypes::QUESTION_GRADED,
6317  [
6318  AdditionalInformationGenerator::KEY_EVAL_FINALIZED => $this->logger
6319  ->getAdditionalInformationGenerator()->getTrueFalseTagForBool($finalized),
6320  AdditionalInformationGenerator::KEY_FEEDBACK => $feedback ? ilRTE::_replaceMediaObjectImageSrc($feedback, 0) : ''
6321  ]
6322  )
6323  );
6324  }
6325  }
static _replaceMediaObjectImageSrc(string $a_text, int $a_direction=0, string $nic='')
Replaces image source from mob image urls with the mob id or replaces mob id with the correct image s...
ilObjUser $user
+ Here is the call graph for this function:
+ Here is the caller graph for this function:

◆ insertQuestion()

ilObjTest::insertQuestion ( int  $question_id,
bool  $link_only = false 
)

Definition at line 1357 of file class.ilObjTest.php.

References $data, duplicateQuestionForTest(), ilObject\getRefId(), getTestId(), assQuestion\instantiateQuestion(), loadQuestions(), ILIAS\Repository\logger(), saveCompleteStatus(), and ILIAS\Repository\user().

Referenced by copyQuestions().

1357  : int
1358  {
1359  if ($link_only) {
1360  $duplicate_id = $question_id;
1361  } else {
1362  $duplicate_id = $this->duplicateQuestionForTest($question_id);
1363  }
1364 
1365  // get maximum sequence index in test
1366  $result = $this->db->queryF(
1367  "SELECT MAX(sequence) seq FROM tst_test_question WHERE test_fi=%s",
1368  ['integer'],
1369  [$this->getTestId()]
1370  );
1371  $sequence = 1;
1372 
1373  if ($result->numRows() == 1) {
1374  $data = $this->db->fetchObject($result);
1375  $sequence = $data->seq + 1;
1376  }
1377 
1378  $next_id = $this->db->nextId('tst_test_question');
1379  $this->db->manipulateF(
1380  "INSERT INTO tst_test_question (test_question_id, test_fi, question_fi, sequence, tstamp) VALUES (%s, %s, %s, %s, %s)",
1381  ['integer', 'integer','integer','integer','integer'],
1382  [$next_id, $this->getTestId(), $duplicate_id, $sequence, time()]
1383  );
1384  // remove test_active entries, because test has changed
1385  $this->db->manipulateF(
1386  "DELETE FROM tst_active WHERE test_fi = %s",
1387  ['integer'],
1388  [$this->getTestId()]
1389  );
1390  $this->loadQuestions();
1391  $this->saveCompleteStatus($this->question_set_config_factory->getQuestionSetConfig());
1392 
1393  if ($this->logger->isLoggingEnabled()) {
1394  $this->logger->logTestAdministrationInteraction(
1395  $this->logger->getInteractionFactory()->buildTestAdministrationInteraction(
1396  $this->getRefId(),
1397  $this->user->getId(),
1398  TestAdministrationInteractionTypes::QUESTION_ADDED,
1399  [
1400  AdditionalInformationGenerator::KEY_QUESTION_ID => $question_id
1401  ] + (assQuestion::instantiateQuestion($question_id))
1402  ->toLog($this->logger->getAdditionalInformationGenerator())
1403  )
1404  );
1405  }
1406 
1407  return $duplicate_id;
1408  }
loadQuestions(int $active_id=0, ?int $pass=null)
Load the test question id&#39;s from the database.
saveCompleteStatus(ilTestQuestionSetConfig $test_question_set_config)
getTestId()
Gets the database id of the additional test data.
static instantiateQuestion(int $question_id)
duplicateQuestionForTest($question_id)
Takes a question and creates a copy of the question for use in the test.
+ Here is the call graph for this function:
+ Here is the caller graph for this function:

◆ inviteUser()

ilObjTest::inviteUser (   $user_id,
  $client_ip = "" 
)

Invites a user to a test.

Parameters
integer$user_idThe database id of the invited user public

Definition at line 4610 of file class.ilObjTest.php.

References $user_id, and getTestId().

4611  {
4612  $this->db->manipulateF(
4613  "DELETE FROM tst_invited_user WHERE test_fi = %s AND user_fi = %s",
4614  ['integer', 'integer'],
4615  [$this->getTestId(), $user_id]
4616  );
4617  $this->db->manipulateF(
4618  "INSERT INTO tst_invited_user (test_fi, user_fi, ip_range_from, ip_range_to, tstamp) VALUES (%s, %s, %s, %s, %s)",
4619  ['integer', 'integer', 'text', 'text', 'integer'],
4620  [$this->getTestId(), $user_id, (strlen($client_ip)) ? $client_ip : null, (strlen($client_ip)) ? $client_ip : null,time()]
4621  );
4622  }
getTestId()
Gets the database id of the additional test data.
+ Here is the call graph for this function:

◆ isActivationLimited()

ilObjTest::isActivationLimited ( )

Definition at line 6807 of file class.ilObjTest.php.

References $activation_limited.

Referenced by addDefaults(), saveToDb(), and toXML().

6807  : ?bool
6808  {
6810  }
bool $activation_limited
+ Here is the caller graph for this function:

◆ isActiveTestSubmitted()

ilObjTest::isActiveTestSubmitted (   $user_id = null)

returns if the active for user_id has been submitted

Definition at line 4688 of file class.ilObjTest.php.

References $user_id, getTestId(), and ILIAS\Repository\user().

4688  : bool
4689  {
4690  if (!is_numeric($user_id)) {
4691  $user_id = $this->user->getId();
4692  }
4693 
4694  $result = $this->db->queryF(
4695  "SELECT submitted FROM tst_active WHERE test_fi=%s AND user_fi=%s AND submitted=%s",
4696  ['integer', 'integer', 'integer'],
4697  [$this->getTestId(), $user_id, 1]
4698  );
4699  return $result->numRows() == 1;
4700  }
getTestId()
Gets the database id of the additional test data.
+ Here is the call graph for this function:

◆ isBlockPassesAfterPassedEnabled()

ilObjTest::isBlockPassesAfterPassedEnabled ( )

Definition at line 855 of file class.ilObjTest.php.

References getMainSettings().

Referenced by isExecutable().

855  : bool
856  {
857  return $this->getMainSettings()->getTestBehaviourSettings()->getBlockAfterPassedEnabled();
858  }
+ Here is the call graph for this function:
+ Here is the caller graph for this function:

◆ isComplete()

ilObjTest::isComplete ( ilTestQuestionSetConfig  $test_question_set_config)
final

Definition at line 424 of file class.ilObjTest.php.

References getMarkSchema(), and ilTestQuestionSetConfig\isQuestionSetConfigured().

Referenced by saveCompleteStatus().

424  : bool
425  {
426  if ($this->getMarkSchema() === null
427  || $this->getMarkSchema()->getMarkSteps() === []) {
428  return false;
429  }
430 
431  if (!$test_question_set_config->isQuestionSetConfigured()) {
432  return false;
433  }
434 
435  return true;
436  }
+ Here is the call graph for this function:
+ Here is the caller graph for this function:

◆ isEndingTimeEnabled()

ilObjTest::isEndingTimeEnabled ( )

Definition at line 960 of file class.ilObjTest.php.

References getMainSettings().

Referenced by endingTimeReached(), and ILIAS\Test\Presentation\WorkingTime\prepareWorkingTimeJsTemplate().

960  : bool
961  {
962  return $this->getMainSettings()->getAccessSettings()->getEndTimeEnabled();
963  }
+ Here is the call graph for this function:
+ Here is the caller graph for this function:

◆ isExecutable()

ilObjTest::isExecutable (   $test_session,
  $user_id,
  $allow_pass_increase = false 
)

Checks if the test is executable by the given user.

Parameters
$test_session
integer$user_idThe user id
bool$allowPassIncrease
Returns
array Result array
Exceptions
ilDateTimeException

Definition at line 4989 of file class.ilObjTest.php.

References $user_id, ilObjTestAccess\_isPassed(), endingTimeReached(), ilDatePresentation\formatDate(), getActiveIdOfUser(), getEnableProcessingTime(), getEndingTime(), ilObject\getId(), getNrOfTries(), ilObject\getObjectProperties(), getStartingTime(), getStartingTimeOfUser(), hasNrOfTriesRestriction(), IL_CAL_UNIX, isBlockPassesAfterPassedEnabled(), isMaxProcessingTimeReached(), isNextPassAllowed(), ILIAS\Repository\lng(), and startingTimeReached().

4989  : array
4990  {
4991  $result = [
4992  "executable" => true,
4993  "errormessage" => ""
4994  ];
4995 
4996  if (!$this->getObjectProperties()->getPropertyIsOnline()->getIsOnline()) {
4997  $result["executable"] = false;
4998  $result["errormessage"] = $this->lng->txt('autosave_failed') . ': ' . $this->lng->txt('offline');
4999  return $result;
5000  }
5001 
5002  if (!$this->startingTimeReached()) {
5003  $result["executable"] = false;
5004  $result["errormessage"] = sprintf($this->lng->txt("detail_starting_time_not_reached"), ilDatePresentation::formatDate(new ilDateTime($this->getStartingTime(), IL_CAL_UNIX)));
5005  return $result;
5006  }
5007  if ($this->endingTimeReached()) {
5008  $result["executable"] = false;
5009  $result["errormessage"] = sprintf($this->lng->txt("detail_ending_time_reached"), ilDatePresentation::formatDate(new ilDateTime($this->getEndingTime(), IL_CAL_UNIX)));
5010  return $result;
5011  }
5012 
5013  $active_id = $this->getActiveIdOfUser($user_id);
5014 
5015  if ($this->getEnableProcessingTime()
5016  && $active_id > 0
5017  && ($starting_time = $this->getStartingTimeOfUser($active_id)) !== false
5018  && $this->isMaxProcessingTimeReached($starting_time, $active_id)) {
5019  $result["executable"] = false;
5020  $result["errormessage"] = $this->lng->txt("detail_max_processing_time_reached");
5021  return $result;
5022  }
5023 
5024  $testPassesSelector = new ilTestPassesSelector($this->db, $this);
5025  $testPassesSelector->setActiveId($active_id);
5026  $testPassesSelector->setLastFinishedPass($test_session->getLastFinishedPass());
5027 
5028  if ($this->hasNrOfTriesRestriction() && ($active_id > 0)) {
5029  $closedPasses = $testPassesSelector->getClosedPasses();
5030 
5031  if (count($closedPasses) >= $this->getNrOfTries()) {
5032  $result["executable"] = false;
5033  $result["errormessage"] = $this->lng->txt("maximum_nr_of_tries_reached");
5034  return $result;
5035  }
5036 
5037  if ($this->isBlockPassesAfterPassedEnabled() && !$testPassesSelector->openPassExists()) {
5038  if (ilObjTestAccess::_isPassed($user_id, $this->getId())) {
5039  $result['executable'] = false;
5040  $result['errormessage'] = $this->lng->txt("tst_addit_passes_blocked_after_passed_msg");
5041  return $result;
5042  }
5043  }
5044  }
5045 
5046  $next_pass_allowed_timestamp = 0;
5047  if (!$this->isNextPassAllowed($testPassesSelector, $next_pass_allowed_timestamp)) {
5048  $date = ilDatePresentation::formatDate(new ilDateTime($next_pass_allowed_timestamp, IL_CAL_UNIX));
5049 
5050  $result['executable'] = false;
5051  $result['errormessage'] = sprintf($this->lng->txt('wait_for_next_pass_hint_msg'), $date);
5052  return $result;
5053  }
5054  return $result;
5055  }
isNextPassAllowed(ilTestPassesSelector $testPassesSelector, int &$next_pass_allowed_timestamp)
isBlockPassesAfterPassedEnabled()
static formatDate(ilDateTime $date, bool $a_skip_day=false, bool $a_include_wd=false, bool $include_seconds=false, ilObjUser $user=null,)
const IL_CAL_UNIX
startingTimeReached()
Returns true if the starting time of a test is reached A starting time is not available for self asse...
getActiveIdOfUser($user_id="", $anonymous_id="")
Gets the active id of a given user.
static _isPassed($user_id, $a_obj_id)
Returns TRUE if the user with the user id $user_id passed the test with the object id $a_obj_id...
getStartingTimeOfUser($active_id, $pass=null)
Returns the unix timestamp of the time a user started a test.
hasNrOfTriesRestriction()
returns if the numbers of tries have to be checked
endingTimeReached()
Returns true if the ending time of a test is reached An ending time is not available for self assessm...
isMaxProcessingTimeReached(int $starting_time, int $active_id)
Returns whether the maximum processing time for a test is reached or not.
+ Here is the call graph for this function:

◆ isFixedTest()

ilObjTest::isFixedTest ( )

Returns the fact wether this test is a fixed question set test or not.

Returns
boolean $isFixedTest

Definition at line 7147 of file class.ilObjTest.php.

References getQuestionSetType().

Referenced by ILIAS\Test\ExportImport\Factory\getExporter(), and ILIAS\Test\Questions\Properties\DatabaseRepository\getQuestionPropertiesForTest().

7147  : bool
7148  {
7149  return $this->getQuestionSetType() == self::QUESTION_SET_TYPE_FIXED;
7150  }
+ Here is the call graph for this function:
+ Here is the caller graph for this function:

◆ isFollowupQuestionAnswerFixationEnabled()

ilObjTest::isFollowupQuestionAnswerFixationEnabled ( )

Definition at line 7267 of file class.ilObjTest.php.

References getMainSettings().

7267  : bool
7268  {
7269  return $this->getMainSettings()->getQuestionBehaviourSettings()->getLockAnswerOnNextQuestionEnabled();
7270  }
+ Here is the call graph for this function:

◆ isForceInstantFeedbackEnabled()

ilObjTest::isForceInstantFeedbackEnabled ( )

Definition at line 7277 of file class.ilObjTest.php.

References getMainSettings().

7277  : ?bool
7278  {
7279  return $this->getMainSettings()->getQuestionBehaviourSettings()->getForceInstantFeedbackOnNextQuestion();
7280  }
+ Here is the call graph for this function:

◆ isHighscoreAnon()

ilObjTest::isHighscoreAnon ( )

Gets if the highscores should be displayed anonymized.

Note: This method considers the global anonymity switch. If you need access to the users setting,

See also
getHighscoreAnon()
Returns
boolean True, if output is anonymized.

Definition at line 6910 of file class.ilObjTest.php.

References getAnonymity(), and getHighscoreAnon().

6910  : bool
6911  {
6912  return $this->getAnonymity() == 1 || $this->getHighscoreAnon();
6913  }
getHighscoreAnon()
Gets if the highscores should be anonymized per setting.
+ Here is the call graph for this function:

◆ isHTML()

ilObjTest::isHTML (   $a_text)

Checks if a given string contains HTML or not.

Parameters
string$a_textText which should be checked
Returns
boolean public

Definition at line 5451 of file class.ilObjTest.php.

Referenced by addQTIMaterial().

5451  : bool
5452  {
5453  if (preg_match("/<[^>]*?>/", $a_text)) {
5454  return true;
5455  } else {
5456  return false;
5457  }
5458  }
+ Here is the caller graph for this function:

◆ isInstantFeedbackAnswerFixationEnabled()

ilObjTest::isInstantFeedbackAnswerFixationEnabled ( )

Definition at line 7272 of file class.ilObjTest.php.

References getMainSettings().

7272  : bool
7273  {
7274  return $this->getMainSettings()->getQuestionBehaviourSettings()->getLockAnswerOnInstantFeedbackEnabled();
7275  }
+ Here is the call graph for this function:

◆ isMaxProcessingTimeReached()

ilObjTest::isMaxProcessingTimeReached ( int  $starting_time,
int  $active_id 
)

Returns whether the maximum processing time for a test is reached or not.

Returns
bool TRUE if the maxium processing time is reached, FALSE if the maximum processing time is not reached or no maximum processing time is given

Definition at line 5141 of file class.ilObjTest.php.

References getEnableProcessingTime(), and getProcessingTimeInSeconds().

Referenced by isExecutable().

5141  : bool
5142  {
5143  if (!$this->getEnableProcessingTime()) {
5144  return false;
5145  }
5146 
5147  $processing_time = $this->getProcessingTimeInSeconds($active_id);
5148  $now = time();
5149  if ($now > ($starting_time + $processing_time)) {
5150  return true;
5151  }
5152 
5153  return false;
5154  }
getProcessingTimeInSeconds(int $active_id=0)
+ Here is the call graph for this function:
+ Here is the caller graph for this function:

◆ isNextPassAllowed()

ilObjTest::isNextPassAllowed ( ilTestPassesSelector  $testPassesSelector,
int &  $next_pass_allowed_timestamp 
)

Definition at line 5057 of file class.ilObjTest.php.

References ilTestPassesSelector\getLastFinishedPass(), ilTestPassesSelector\getLastFinishedPassTimestamp(), and getMainSettings().

Referenced by isExecutable().

5057  : bool
5058  {
5059  $waiting_between_passes = $this->getMainSettings()->getTestBehaviourSettings()->getPassWaiting();
5060  $last_finished_pass_timestamp = $testPassesSelector->getLastFinishedPassTimestamp();
5061 
5062  if (
5063  $this->getMainSettings()->getTestBehaviourSettings()->getPassWaitingEnabled()
5064  && ($waiting_between_passes !== '')
5065  && ($testPassesSelector->getLastFinishedPass() !== null)
5066  && ($last_finished_pass_timestamp !== null)
5067  ) {
5068  $time_values = explode(':', $waiting_between_passes);
5069  $next_pass_allowed_timestamp = strtotime('+ ' . $time_values[0] . ' Days + ' . $time_values[1] . ' Hours' . $time_values[2] . ' Minutes', $last_finished_pass_timestamp);
5070  return (time() > $next_pass_allowed_timestamp);
5071  }
5072 
5073  return true;
5074  }
+ Here is the call graph for this function:
+ Here is the caller graph for this function:

◆ isNrOfTriesReached()

ilObjTest::isNrOfTriesReached (   $tries)

returns if number of tries are reached

Deprecated:
: tries field differs per situation, outside a pass it's the number of tries, inside a pass it's the current pass number.

Definition at line 4716 of file class.ilObjTest.php.

References getNrOfTries().

4716  : bool
4717  {
4718  return $tries >= $this->getNrOfTries();
4719  }
+ Here is the call graph for this function:

◆ isOfferingQuestionHintsEnabled()

ilObjTest::isOfferingQuestionHintsEnabled ( )

Definition at line 6792 of file class.ilObjTest.php.

References getMainSettings().

Referenced by ilTestArchiver\getResultsOfUserOutput().

6792  : bool
6793  {
6794  return $this->getMainSettings()->getQuestionBehaviourSettings()->getQuestionHintsEnabled();
6795  }
+ Here is the call graph for this function:
+ Here is the caller graph for this function:

◆ isOnline()

ilObjTest::isOnline ( )

Definition at line 6787 of file class.ilObjTest.php.

References $online.

6787  : bool
6788  {
6789  return $this->online;
6790  }

◆ isParticipantsLastPassActive()

static ilObjTest::isParticipantsLastPassActive ( int  $test_ref_id,
int  $user_id 
)
static

Definition at line 7283 of file class.ilObjTest.php.

References $DIC, $ilDB, $test_sequence, and ilObjectFactory\getInstanceByRefId().

7283  : bool
7284  {
7285  global $DIC;
7286  $ilDB = $DIC['ilDB'];
7287  $ilUser = $DIC['ilUser'];
7288 
7289  $test_obj = ilObjectFactory::getInstanceByRefId($test_ref_id, false);
7290 
7291  $active_id = $test_obj->getActiveIdOfUser($user_id);
7292 
7293  $test_session_factory = new ilTestSessionFactory($test_obj, $ilDB, $ilUser);
7294 
7295  // Added temporarily bugfix smeyer
7296  $test_session_factory->reset();
7297 
7298  $test_sequence_factory = new ilTestSequenceFactory($test_obj, $ilDB, TestDIC::dic()['question.general_properties.repository']);
7299 
7300  $test_session = $test_session_factory->getSession($active_id);
7301  $test_sequence = $test_sequence_factory->getSequenceByActiveIdAndPass($active_id, $test_session->getPass());
7302  $test_sequence->loadFromDb();
7303 
7304  return $test_sequence->hasSequence();
7305  }
$test_sequence
contains the test sequence data
static getInstanceByRefId(int $ref_id, bool $stop_on_error=true)
get an instance of an Ilias object by reference id
global $DIC
Definition: shib_login.php:25
+ Here is the call graph for this function:

◆ isPassDeletionAllowed()

ilObjTest::isPassDeletionAllowed ( )

Definition at line 6995 of file class.ilObjTest.php.

References getScoreSettings().

Referenced by toXML().

6995  : bool
6996  {
6997  return $this->getScoreSettings()->getResultSummarySettings()->getPassDeletionAllowed();
6998  }
+ Here is the call graph for this function:
+ Here is the caller graph for this function:

◆ isPasswordEnabled()

ilObjTest::isPasswordEnabled ( )

Definition at line 991 of file class.ilObjTest.php.

References getMainSettings().

991  : bool
992  {
993  return $this->getMainSettings()->getAccessSettings()->getPasswordEnabled();
994  }
+ Here is the call graph for this function:

◆ isPluginActive()

ilObjTest::isPluginActive (   $a_pname)

Checks wheather or not a question plugin with a given name is active.

Parameters
string$a_pnameThe plugin name public

Definition at line 6429 of file class.ilObjTest.php.

References ilComponentInfo\TYPE_COMPONENT.

6429  : bool
6430  {
6431  if (!$this->component_repository->getComponentByTypeAndName(
6433  'TestQuestionPool'
6434  )->getPluginSlotById('qst')->hasPluginName($a_pname)) {
6435  return false;
6436  }
6437 
6438  return $this->component_repository
6439  ->getComponentByTypeAndName(
6441  'TestQuestionPool'
6442  )
6443  ->getPluginSlotById(
6444  'qst'
6445  )
6446  ->getPluginByName(
6447  $a_pname
6448  )->isActive();
6449  }

◆ isPostponingEnabled()

ilObjTest::isPostponingEnabled ( )

Definition at line 735 of file class.ilObjTest.php.

References getMainSettings().

735  : bool
736  {
737  return $this->getMainSettings()->getParticipantFunctionalitySettings()->getPostponedQuestionsMoveToEnd();
738  }
+ Here is the call graph for this function:

◆ isPreviousSolutionReuseEnabled()

ilObjTest::isPreviousSolutionReuseEnabled (   $active_id)

Definition at line 884 of file class.ilObjTest.php.

References $res, and ILIAS\Repository\user().

884  : bool
885  {
886  $result = $this->db->queryF(
887  "SELECT tst_tests.use_previous_answers FROM tst_tests, tst_active WHERE tst_tests.test_id = tst_active.test_fi AND tst_active.active_id = %s",
888  ["integer"],
889  [$active_id]
890  );
891  if ($result->numRows()) {
892  $row = $this->db->fetchAssoc($result);
893  $test_allows_reuse = $row["use_previous_answers"];
894  }
895 
896  if ($test_allows_reuse === '1') {
897  $res = $this->user->getPref("tst_use_previous_answers");
898  if ($res === '1') {
899  return true;
900  }
901  }
902  return false;
903  }
$res
Definition: ltiservices.php:69
+ Here is the call graph for this function:

◆ isRandomTest()

ilObjTest::isRandomTest ( )

Returns the fact wether this test is a random questions test or not.

Returns
boolean $isRandomTest

Definition at line 7157 of file class.ilObjTest.php.

References getQuestionSetType().

Referenced by createTestSequence(), getAllQuestions(), getAnsweredQuestionCount(), getExistingQuestions(), getQuestionCount(), getQuestionCountWithoutReloading(), ILIAS\Test\Questions\Properties\DatabaseRepository\getQuestionPropertiesForTest(), getQuestionsOfPass(), getQuestionsOfTest(), loadQuestions(), removeQuestionWithResults(), and removeTestResultsByActiveIds().

7157  : bool
7158  {
7159  return $this->getQuestionSetType() == self::QUESTION_SET_TYPE_RANDOM;
7160  }
+ Here is the call graph for this function:
+ Here is the caller graph for this function:

◆ isRedirectModeKiosk()

ilObjTest::isRedirectModeKiosk ( )

Definition at line 976 of file class.ilObjTest.php.

References getMainSettings().

976  : bool
977  {
978  return $this->getMainSettings()->getFinishingSettings()->getRedirectionMode() === self::REDIRECT_KIOSK;
979  }
+ Here is the call graph for this function:

◆ isRedirectModeNone()

ilObjTest::isRedirectModeNone ( )

Definition at line 981 of file class.ilObjTest.php.

References getMainSettings().

981  : bool
982  {
983  return $this->getMainSettings()->getFinishingSettings()->getRedirectionMode() === self::REDIRECT_NONE;
984  }
+ Here is the call graph for this function:

◆ isScoreReportingEnabled()

ilObjTest::isScoreReportingEnabled ( )

Definition at line 740 of file class.ilObjTest.php.

References getScoreSettings().

740  : bool
741  {
742  return $this->getScoreSettings()->getResultSummarySettings()->getScoreReporting()->isReportingEnabled();
743  }
+ Here is the call graph for this function:

◆ isShowExamIdInTestPassEnabled()

ilObjTest::isShowExamIdInTestPassEnabled ( )

Definition at line 7118 of file class.ilObjTest.php.

References getMainSettings().

7118  : bool
7119  {
7120  return $this->getMainSettings()->getTestBehaviourSettings()->getExamIdInTestAttemptEnabled();
7121  }
+ Here is the call graph for this function:

◆ isShowExamIdInTestResultsEnabled()

ilObjTest::isShowExamIdInTestResultsEnabled ( )

Definition at line 7123 of file class.ilObjTest.php.

References getScoreSettings().

Referenced by ilTestArchiver\getResultsOfUserOutput().

7123  : bool
7124  {
7125  return $this->getScoreSettings()->getResultDetailsSettings()->getShowExamIdInTestResults();
7126  }
+ Here is the call graph for this function:
+ Here is the caller graph for this function:

◆ isShowGradingMarkEnabled()

ilObjTest::isShowGradingMarkEnabled ( )

Definition at line 7262 of file class.ilObjTest.php.

References getScoreSettings().

Referenced by toXML().

7262  : bool
7263  {
7264  return $this->getScoreSettings()->getResultSummarySettings()->getShowGradingMarkEnabled();
7265  }
+ Here is the call graph for this function:
+ Here is the caller graph for this function:

◆ isShowGradingStatusEnabled()

ilObjTest::isShowGradingStatusEnabled ( )

Definition at line 7257 of file class.ilObjTest.php.

References getScoreSettings().

Referenced by toXML().

7257  : bool
7258  {
7259  return $this->getScoreSettings()->getResultSummarySettings()->getShowGradingStatusEnabled();
7260  }
+ Here is the call graph for this function:
+ Here is the caller graph for this function:

◆ isSkillManagementGloballyActivated()

static ilObjTest::isSkillManagementGloballyActivated ( )
static

Definition at line 7246 of file class.ilObjTest.php.

Referenced by ilTestSkillAdministrationGUI\isAccessDenied().

7246  : ?bool
7247  {
7248  if (self::$isSkillManagementGloballyActivated === null) {
7249  $skmgSet = new ilSkillManagementSettings();
7250 
7251  self::$isSkillManagementGloballyActivated = $skmgSet->isActivated();
7252  }
7253 
7254  return self::$isSkillManagementGloballyActivated;
7255  }
This file is part of ILIAS, a powerful learning management system published by ILIAS open source e-Le...
+ Here is the caller graph for this function:

◆ isSkillServiceEnabled()

ilObjTest::isSkillServiceEnabled ( )

Definition at line 7215 of file class.ilObjTest.php.

References getMainSettings().

7215  : bool
7216  {
7217  return $this->getMainSettings()->getAdditionalSettings()->getSkillsServiceEnabled();
7218  }
+ Here is the call graph for this function:

◆ isSkillServiceToBeConsidered()

ilObjTest::isSkillServiceToBeConsidered ( )

Returns whether this test must consider skills, usually by providing appropriate extensions in the user interface components.

Skills must be considered if skill management is globally enabled and this object has the skill service enabled as well.

See also
isSkillServiceEnabled()
isSkillManagementGloballyActivated()
Returns
boolean whether this test takes skills into account.

Definition at line 7231 of file class.ilObjTest.php.

References getMainSettings().

7231  : bool
7232  {
7233  if (!$this->getMainSettings()->getAdditionalSettings()->getSkillsServiceEnabled()) {
7234  return false;
7235  }
7236 
7237  if (!self::isSkillManagementGloballyActivated()) {
7238  return false;
7239  }
7240 
7241  return true;
7242  }
+ Here is the call graph for this function:

◆ isStartingTimeEnabled()

ilObjTest::isStartingTimeEnabled ( )

Definition at line 949 of file class.ilObjTest.php.

References getMainSettings().

Referenced by startingTimeReached().

949  : bool
950  {
951  return $this->getMainSettings()->getAccessSettings()->getStartTimeEnabled();
952  }
+ Here is the call graph for this function:
+ Here is the caller graph for this function:

◆ isTestFinished()

ilObjTest::isTestFinished (   $active_id)

returns if the active for user_id has been submitted

Definition at line 4675 of file class.ilObjTest.php.

Referenced by isTestFinishedToViewResults().

4675  : bool
4676  {
4677  $result = $this->db->queryF(
4678  "SELECT submitted FROM tst_active WHERE active_id=%s AND submitted=%s",
4679  ['integer', 'integer'],
4680  [$active_id, 1]
4681  );
4682  return $result->numRows() == 1;
4683  }
+ Here is the caller graph for this function:

◆ isTestFinishedToViewResults()

ilObjTest::isTestFinishedToViewResults (   $active_id,
  $currentpass 
)

Returns true if an active user completed a test pass and did not start a new pass.

Parameters
integer$active_idThe active id of the user
integer$currentpassThe current test pass of the user
Returns
boolean true if an active user completed a test pass and did not start a new pass, false otherwise public

Definition at line 1646 of file class.ilObjTest.php.

References isTestFinished(), and lookupPassResultsUpdateTimestamp().

1646  : bool
1647  {
1648  $num = ilObjTest::lookupPassResultsUpdateTimestamp($active_id, $currentpass);
1649  return ((($currentpass > 0) && ($num == 0)) || $this->isTestFinished($active_id)) ? true : false;
1650  }
isTestFinished($active_id)
returns if the active for user_id has been submitted
static lookupPassResultsUpdateTimestamp($active_id, $pass)
+ Here is the call graph for this function:

◆ isTestQuestion()

ilObjTest::isTestQuestion ( int  $question_id)

Definition at line 5201 of file class.ilObjTest.php.

References getTestQuestions().

5201  : bool
5202  {
5203  foreach ($this->getTestQuestions() as $questionData) {
5204  if ($questionData['question_id'] != $question_id) {
5205  continue;
5206  }
5207 
5208  return true;
5209  }
5210 
5211  return false;
5212  }
+ Here is the call graph for this function:

◆ loadFromDb()

ilObjTest::loadFromDb ( )

Definition at line 606 of file class.ilObjTest.php.

References $data, ilObject\getId(), ilObjectActivation\getItem(), loadQuestions(), setActivationEndingTime(), setActivationLimited(), setActivationStartingTime(), setActivationVisibility(), setTestId(), and ilObjectActivation\TIMINGS_ACTIVATION.

Referenced by cloneObject(), fromXML(), and read().

606  : void
607  {
608  $result = $this->db->queryF(
609  "SELECT test_id FROM tst_tests WHERE obj_fi = %s",
610  ['integer'],
611  [$this->getId()]
612  );
613  if ($result->numRows() === 1) {
614  $data = $this->db->fetchObject($result);
615  $this->setTestId($data->test_id);
616  $this->loadQuestions();
617  }
618 
619  // moved activation to ilObjectActivation
620  if (isset($this->ref_id)) {
621  $activation = ilObjectActivation::getItem($this->ref_id);
622  switch ($activation["timing_type"]) {
624  $this->setActivationLimited(true);
625  $this->setActivationStartingTime($activation["timing_start"]);
626  $this->setActivationEndingTime($activation["timing_end"]);
627  $this->setActivationVisibility($activation["visible"]);
628  break;
629 
630  default:
631  $this->setActivationLimited(false);
632  break;
633  }
634  }
635  }
setActivationStartingTime(?int $starting_time=null)
loadQuestions(int $active_id=0, ?int $pass=null)
Load the test question id&#39;s from the database.
setActivationLimited($a_value)
setActivationEndingTime(?int $ending_time=null)
setTestId($a_id)
Sets the test ID.
setActivationVisibility($a_value)
static getItem(int $ref_id)
+ Here is the call graph for this function:
+ Here is the caller graph for this function:

◆ loadQuestions()

ilObjTest::loadQuestions ( int  $active_id = 0,
?int  $pass = null 
)

Load the test question id's from the database.

Definition at line 641 of file class.ilObjTest.php.

References $data, getActiveIdOfUser(), isRandomTest(), and ILIAS\Repository\user().

Referenced by getAllQuestions(), getAnsweredQuestionCount(), getQuestionCount(), insertQuestion(), loadFromDb(), questionMoveDown(), questionMoveUp(), reindexFixedQuestionOrdering(), and setQuestionOrder().

641  : void
642  {
643  $this->questions = [];
644  if ($this->isRandomTest()) {
645  if ($active_id === 0) {
646  $active_id = $this->getActiveIdOfUser($this->user->getId());
647  }
648  if (is_null($pass)) {
649  $pass = self::_getPass($active_id);
650  }
651  $result = $this->db->queryF(
652  'SELECT tst_test_rnd_qst.* '
653  . 'FROM tst_test_rnd_qst, qpl_questions '
654  . 'WHERE tst_test_rnd_qst.active_fi = %s '
655  . 'AND qpl_questions.question_id = tst_test_rnd_qst.question_fi '
656  . 'AND tst_test_rnd_qst.pass = %s '
657  . 'ORDER BY sequence',
658  ['integer', 'integer'],
659  [$active_id, $pass]
660  );
661  } else {
662  $result = $this->db->queryF(
663  'SELECT tst_test_question.* '
664  . 'FROM tst_test_question, qpl_questions '
665  . 'WHERE tst_test_question.test_fi = %s '
666  . 'AND qpl_questions.question_id = tst_test_question.question_fi '
667  . 'ORDER BY sequence',
668  ['integer'],
669  [$this->test_id]
670  );
671  }
672  $index = 1;
673  if ($this->test_id !== -1) {
674  //Omit loading of questions for non-id'ed test
675  while ($data = $this->db->fetchAssoc($result)) {
676  $this->questions[$index++] = $data["question_fi"];
677  }
678  }
679  }
getActiveIdOfUser($user_id="", $anonymous_id="")
Gets the active id of a given user.
isRandomTest()
Returns the fact wether this test is a random questions test or not.
+ Here is the call graph for this function:
+ Here is the caller graph for this function:

◆ lookupExamId()

static ilObjTest::lookupExamId (   $active_id,
  $pass 
)
static

Definition at line 7082 of file class.ilObjTest.php.

References $DIC, and $ilDB.

Referenced by ilTestArchiver\getResultsOfUserOutput(), ilTestPlayerAbstractGUI\outQuestionSummaryCmd(), ilTestEvaluationGUI\outUserListOfAnswerPasses(), ilTestEvaluationGUI\outUserPassDetails(), ilTestServiceGUI\populateExamId(), ilTestPlayerAbstractGUI\prepareTestPage(), and ilTestSubmissionReviewGUI\show().

7083  {
7084  global $DIC;
7085  $ilDB = $DIC['ilDB'];
7086 
7087  $exam_id_query = 'SELECT exam_id FROM tst_pass_result WHERE active_fi = %s AND pass = %s';
7088  $exam_id_result = $ilDB->queryF($exam_id_query, [ 'integer', 'integer' ], [ $active_id, $pass ]);
7089  if ($ilDB->numRows($exam_id_result) == 1) {
7090  $exam_id_row = $ilDB->fetchAssoc($exam_id_result);
7091 
7092  if ($exam_id_row['exam_id'] != null) {
7093  return $exam_id_row['exam_id'];
7094  }
7095  }
7096 
7097  return null;
7098  }
global $DIC
Definition: shib_login.php:25
+ Here is the caller graph for this function:

◆ lookupPassResultsUpdateTimestamp()

static ilObjTest::lookupPassResultsUpdateTimestamp (   $active_id,
  $pass 
)
static
Parameters
int$active_id
int$pass
Returns
int

Definition at line 4939 of file class.ilObjTest.php.

References $DIC, and $ilDB.

Referenced by ILIAS\Test\ExportImport\ResultsExportExcel\addResultsHeader(), ilTestService\getPassOverviewData(), and isTestFinishedToViewResults().

4939  : int
4940  {
4941  global $DIC;
4942  $ilDB = $DIC['ilDB'];
4943 
4944  if (is_null($pass)) {
4945  $pass = 0;
4946  }
4947 
4948  $query = "
4949  SELECT tst_pass_result.tstamp pass_res_tstamp,
4950  tst_test_result.tstamp quest_res_tstamp
4951 
4952  FROM tst_pass_result
4953 
4954  LEFT JOIN tst_test_result
4955  ON tst_test_result.active_fi = tst_pass_result.active_fi
4956  AND tst_test_result.pass = tst_pass_result.pass
4957 
4958  WHERE tst_pass_result.active_fi = %s
4959  AND tst_pass_result.pass = %s
4960 
4961  ORDER BY tst_test_result.tstamp DESC
4962  ";
4963 
4964  $result = $ilDB->queryF(
4965  $query,
4966  ['integer', 'integer'],
4967  [$active_id, $pass]
4968  );
4969 
4970  while ($row = $ilDB->fetchAssoc($result)) {
4971  if ($row['quest_res_tstamp']) {
4972  return $row['quest_res_tstamp'];
4973  }
4974 
4975  return $row['pass_res_tstamp'];
4976  }
4977 
4978  return 0;
4979  }
global $DIC
Definition: shib_login.php:25
+ Here is the caller graph for this function:

◆ lookupQuestionSetTypeByActiveId()

ilObjTest::lookupQuestionSetTypeByActiveId ( int  $active_id)

Definition at line 5597 of file class.ilObjTest.php.

References $res.

Referenced by getQuestionCountAndPointsForPassOfParticipant().

5597  : ?string
5598  {
5599  $query = "
5600  SELECT tst_tests.question_set_type
5601  FROM tst_active
5602  INNER JOIN tst_tests
5603  ON tst_active.test_fi = tst_tests.test_id
5604  WHERE tst_active.active_id = %s
5605  ";
5606 
5607  $res = $this->db->queryF($query, ['integer'], [$active_id]);
5608 
5609  while ($row = $this->db->fetchAssoc($res)) {
5610  return $row['question_set_type'];
5611  }
5612 
5613  return null;
5614  }
$res
Definition: ltiservices.php:69
+ Here is the caller graph for this function:

◆ marksEditable()

ilObjTest::marksEditable ( )
Returns
{}

Definition at line 4016 of file class.ilObjTest.php.

References evalTotalPersons(), and getScoreSettings().

Referenced by ILIAS\Test\Scoring\Marks\MarkSchemaGUI\__construct().

4016  : bool
4017  {
4018  $total = $this->evalTotalPersons();
4019  $results_summary_settings = $this->getScoreSettings()->getResultSummarySettings();
4020  if ($total === 0
4021  || $results_summary_settings->getScoreReporting()->isReportingEnabled() === false) {
4022  return true;
4023  }
4024 
4025  if ($results_summary_settings->getScoreReporting() === ScoreReportingTypes::SCORE_REPORTING_DATE) {
4026  return $results_summary_settings->getReportingDate()
4027  >= new DateTimeImmutable('now', new DateTimeZone('UTC'));
4028  }
4029 
4030  return false;
4031  }
evalTotalPersons()
Returns the number of persons who started the test.
+ Here is the call graph for this function:
+ Here is the caller graph for this function:

◆ modifyExportIdentifier()

ilObjTest::modifyExportIdentifier (   $a_tag,
  $a_param,
  $a_value 
)

Returns the installation id for a given identifier.

private

Definition at line 3884 of file class.ilObjTest.php.

References ilUtil\insertInstIntoID().

3885  {
3886  if ($a_tag == "Identifier" && $a_param == "Entry") {
3887  $a_value = ilUtil::insertInstIntoID($a_value);
3888  }
3889 
3890  return $a_value;
3891  }
static insertInstIntoID(string $a_value)
inserts installation id into ILIAS id
+ Here is the call graph for this function:

◆ moveQuestions()

ilObjTest::moveQuestions ( array  $move_questions,
int  $target_index,
int  $insert_mode 
)
Parameters
array<int>$move_questions
integer$insert_mode0, if insert before the target position, 1 if insert after the target position

Definition at line 2727 of file class.ilObjTest.php.

References $questions, ilObject\getRefId(), ILIAS\Repository\logger(), saveQuestionsToDb(), and ILIAS\Repository\user().

2727  : void
2728  {
2729  $this->questions = array_values($this->questions);
2730  $array_pos = array_search($target_index, $this->questions);
2731  if ($insert_mode == 0) {
2732  $part1 = array_slice($this->questions, 0, $array_pos);
2733  $part2 = array_slice($this->questions, $array_pos);
2734  } elseif ($insert_mode == 1) {
2735  $part1 = array_slice($this->questions, 0, $array_pos + 1);
2736  $part2 = array_slice($this->questions, $array_pos + 1);
2737  }
2738  foreach ($move_questions as $question_id) {
2739  if (!(array_search($question_id, $part1) === false)) {
2740  unset($part1[array_search($question_id, $part1)]);
2741  }
2742  if (!(array_search($question_id, $part2) === false)) {
2743  unset($part2[array_search($question_id, $part2)]);
2744  }
2745  }
2746  $part1 = array_values($part1);
2747  $part2 = array_values($part2);
2748  $new_array = array_values(array_merge($part1, $move_questions, $part2));
2749  $this->questions = [];
2750  $counter = 1;
2751  foreach ($new_array as $question_id) {
2752  $this->questions[$counter] = $question_id;
2753  $counter++;
2754  }
2755  $this->saveQuestionsToDb();
2756 
2757  if ($this->logger->isLoggingEnabled()) {
2758  $this->logger->logTestAdministrationInteraction(
2759  $this->logger->getInteractionFactory()->buildTestAdministrationInteraction(
2760  $this->getRefId(),
2761  $this->user->getId(),
2762  TestAdministrationInteractionTypes::QUESTION_MOVED,
2763  [
2764  AdditionalInformationGenerator::KEY_QUESTION_ORDER => $this->questions
2765  ]
2766  )
2767  );
2768  }
2769  }
array $questions
+ Here is the call graph for this function:

◆ onMarkSchemaSaved()

ilObjTest::onMarkSchemaSaved ( )

Definition at line 4004 of file class.ilObjTest.php.

References participantDataExist(), recalculateScores(), and saveCompleteStatus().

4004  : void
4005  {
4006  $this->saveCompleteStatus($this->question_set_config_factory->getQuestionSetConfig());
4007 
4008  if ($this->participantDataExist()) {
4009  $this->recalculateScores(true);
4010  }
4011  }
saveCompleteStatus(ilTestQuestionSetConfig $test_question_set_config)
recalculateScores($preserve_manscoring=false)
+ Here is the call graph for this function:

◆ participantDataExist()

ilObjTest::participantDataExist ( )

Definition at line 7175 of file class.ilObjTest.php.

References $participantDataExist, and evalTotalPersons().

Referenced by onMarkSchemaSaved().

7175  : bool
7176  {
7177  if ($this->participantDataExist === null) {
7178  $this->participantDataExist = (bool) $this->evalTotalPersons();
7179  }
7180 
7182  }
$participantDataExist
holds the fact wether participant data exists or not DO NOT USE TIS PROPERTY DRIRECTLY ALWAYS USE ilO...
evalTotalPersons()
Returns the number of persons who started the test.
+ Here is the call graph for this function:
+ Here is the caller graph for this function:

◆ pcArrayShuffle()

ilObjTest::pcArrayShuffle (   $array)

Shuffles the values of a given array.

Parameters
array$arrayAn array which should be shuffled public

Definition at line 1770 of file class.ilObjTest.php.

1770  : array
1771  {
1772  $keys = array_keys($array);
1773  shuffle($keys);
1774  $result = [];
1775  foreach ($keys as $key) {
1776  $result[$key] = $array[$key];
1777  }
1778  return $result;
1779  }

◆ prepareTextareaOutput()

ilObjTest::prepareTextareaOutput (   $txt_output,
  $prepare_for_latex_output = false,
  $omitNl2BrWhenTextArea = false 
)

Prepares a string for a text area output in tests.

Parameters
string$txt_outputString which should be prepared for output public

Definition at line 5548 of file class.ilObjTest.php.

References ilLegacyFormElementsUtil\prepareTextareaOutput().

5549  {
5550  if ($txt_output == null) {
5551  $txt_output = '';
5552  }
5554  $txt_output,
5555  $prepare_for_latex_output,
5556  $omitNl2BrWhenTextArea
5557  );
5558  }
static prepareTextareaOutput(string $txt_output, bool $prepare_for_latex_output=false, bool $omitNl2BrWhenTextArea=false)
Prepares a string for a text area output where latex code may be in it If the text is HTML-free...
+ Here is the call graph for this function:

◆ processPrintoutput2FO()

ilObjTest::processPrintoutput2FO (   $print_output)

Convert a print output to XSL-FO.

Parameters
string$print_outputThe print output
Returns
string XSL-FO code public

Definition at line 6072 of file class.ilObjTest.php.

References $params, and ILIAS\Repository\settings().

Referenced by deliverPDFfromHTML().

6072  : string
6073  {
6074  if (extension_loaded("tidy")) {
6075  $config = [
6076  "indent" => false,
6077  "output-xml" => true,
6078  "numeric-entities" => true
6079  ];
6080  $tidy = new tidy();
6081  $tidy->parseString($print_output, $config, 'utf8');
6082  $tidy->cleanRepair();
6083  $print_output = tidy_get_output($tidy);
6084  $print_output = preg_replace("/^.*?(<html)/", "\\1", $print_output);
6085  } else {
6086  $print_output = str_replace("&nbsp;", "&#160;", $print_output);
6087  $print_output = str_replace("&otimes;", "X", $print_output);
6088  }
6089  $xsl = file_get_contents("./components/ILIAS/Test/xml/question2fo.xsl");
6090 
6091  // additional font support
6092 
6093  $xsl = str_replace(
6094  'font-family="Helvetica, unifont"',
6095  'font-family="' . $this->settings->get('rpc_pdf_font', 'Helvetica, unifont') . '"',
6096  $xsl
6097  );
6098 
6099  $args = [ '/_xml' => $print_output, '/_xsl' => $xsl ];
6100  $xh = xslt_create();
6101  $params = [];
6102  $output = xslt_process($xh, "arg:/_xml", "arg:/_xsl", null, $args, $params);
6103  xslt_error($xh);
6104  xslt_free($xh);
6105  return $output;
6106  }
if(! $DIC->user() ->getId()||!ilLTIConsumerAccess::hasCustomProviderCreationAccess()) $params
Definition: ltiregstart.php:31
+ Here is the call graph for this function:
+ Here is the caller graph for this function:

◆ qtiMaterialToArray()

ilObjTest::qtiMaterialToArray (   $a_material)

Reads an QTI material tag and creates a text string.

Returns
string text or xhtml string public

Definition at line 5466 of file class.ilObjTest.php.

References ilSession\get(), and ILIAS\Repository\logger().

Referenced by fromXML().

5466  : array
5467  {
5468  $result = '';
5469  $mobs = [];
5470  for ($i = 0; $i < $a_material->getMaterialCount(); $i++) {
5471  $material = $a_material->getMaterial($i);
5472  if ($material['type'] === 'mattext') {
5473  $result .= $material['material']->getContent();
5474  }
5475  if ($material['type'] === 'matimage') {
5476  $matimage = $material['material'];
5477  if (preg_match('/(il_([0-9]+)_mob_([0-9]+))/', $matimage->getLabel(), $matches)) {
5478  $mobs[] = [
5479  'mob' => $matimage->getLabel(),
5480  'uri' => $matimage->getUri()
5481  ];
5482  }
5483  }
5484  }
5485 
5486  $decoded_result = base64_decode($result);
5487  if (str_starts_with($decoded_result, '<PageObject>')) {
5488  $result = $decoded_result;
5489  }
5490 
5491  $this->logger->info(print_r(ilSession::get('import_mob_xhtml'), true));
5492  return [
5493  'text' => $result,
5494  'mobs' => $mobs
5495  ];
5496  }
static get(string $a_var)
+ Here is the call graph for this function:
+ Here is the caller graph for this function:

◆ questionMoveDown()

ilObjTest::questionMoveDown (   $question_id)

Moves a question down in order.

Parameters
integer$question_idThe database id of the question to be moved down public
See also
$test_id

Definition at line 1312 of file class.ilObjTest.php.

References getTestId(), and loadQuestions().

1313  {
1314  $current_question_result = $this->db->queryF(
1315  "SELECT * FROM tst_test_question WHERE test_fi=%s AND question_fi=%s",
1316  ['integer','integer'],
1317  [$this->getTestId(), $question_id]
1318  );
1319  $current_question_data = $this->db->fetchObject($current_question_result);
1320  $next_question_result = $this->db->queryF(
1321  "SELECT * FROM tst_test_question WHERE test_fi=%s AND sequence=%s",
1322  ['integer','integer'],
1323  [$this->getTestId(), $current_question_data->sequence + 1]
1324  );
1325  if ($this->db->numRows($next_question_result) === 1) {
1326  // OK, it's not the last question, so move it down
1327  $next_question_data = $this->db->fetchObject($next_question_result);
1328  // change next dataset
1329  $this->db->manipulateF(
1330  "UPDATE tst_test_question SET sequence=%s WHERE test_question_id=%s",
1331  ['integer','integer'],
1332  [$current_question_data->sequence, $next_question_data->test_question_id]
1333  );
1334  // move actual dataset down
1335  $this->db->manipulateF(
1336  "UPDATE tst_test_question SET sequence=%s WHERE test_question_id=%s",
1337  ['integer','integer'],
1338  [$current_question_data->sequence + 1, $current_question_data->test_question_id]
1339  );
1340  }
1341  $this->loadQuestions();
1342  }
loadQuestions(int $active_id=0, ?int $pass=null)
Load the test question id&#39;s from the database.
getTestId()
Gets the database id of the additional test data.
+ Here is the call graph for this function:

◆ questionMoveUp()

ilObjTest::questionMoveUp (   $question_id)

Moves a question up in order.

Parameters
integer$question_idThe database id of the question to be moved up public
See also
$test_id

Definition at line 1272 of file class.ilObjTest.php.

References $data, getTestId(), and loadQuestions().

1273  {
1274  // Move a question up in sequence
1275  $result = $this->db->queryF(
1276  "SELECT * FROM tst_test_question WHERE test_fi=%s AND question_fi=%s",
1277  ['integer', 'integer'],
1278  [$this->getTestId(), $question_id]
1279  );
1280  $data = $this->db->fetchObject($result);
1281  if ($data->sequence > 1) {
1282  // OK, it's not the top question, so move it up
1283  $result = $this->db->queryF(
1284  "SELECT * FROM tst_test_question WHERE test_fi=%s AND sequence=%s",
1285  ['integer','integer'],
1286  [$this->getTestId(), $data->sequence - 1]
1287  );
1288  $data_previous = $this->db->fetchObject($result);
1289  // change previous dataset
1290  $this->db->manipulateF(
1291  "UPDATE tst_test_question SET sequence=%s WHERE test_question_id=%s",
1292  ['integer','integer'],
1293  [$data->sequence, $data_previous->test_question_id]
1294  );
1295  // move actual dataset up
1296  $this->db->manipulateF(
1297  "UPDATE tst_test_question SET sequence=%s WHERE test_question_id=%s",
1298  ['integer','integer'],
1299  [$data->sequence - 1, $data->test_question_id]
1300  );
1301  }
1302  $this->loadQuestions();
1303  }
loadQuestions(int $active_id=0, ?int $pass=null)
Load the test question id&#39;s from the database.
getTestId()
Gets the database id of the additional test data.
+ Here is the call graph for this function:

◆ read()

ilObjTest::read ( )

Definition at line 256 of file class.ilObjTest.php.

References loadFromDb().

256  : void
257  {
258  parent::read();
259  $this->main_settings = null;
260  $this->score_settings = null;
261  $this->mark_schema = null;
262  $this->loadFromDb();
263  }
+ Here is the call graph for this function:

◆ recalculateScores()

ilObjTest::recalculateScores (   $preserve_manscoring = false)

Definition at line 7184 of file class.ilObjTest.php.

References ILIAS\Repository\lng(), and ILIAS\Repository\user().

Referenced by onMarkSchemaSaved().

7185  {
7186  $scoring = new TestScoring($this, $this->user, $this->db, $this->lng);
7187  $scoring->setPreserveManualScores($preserve_manscoring);
7188  $scoring->recalculateSolutions();
7189  }
+ Here is the call graph for this function:
+ Here is the caller graph for this function:

◆ reindexFixedQuestionOrdering()

ilObjTest::reindexFixedQuestionOrdering ( )

Definition at line 6684 of file class.ilObjTest.php.

References loadQuestions().

Referenced by removeQuestions(), and removeQuestionWithResults().

6685  {
6686  $question_set_config = $this->question_set_config_factory->getQuestionSetConfig();
6687  $reindexed_sequence_position_map = $question_set_config->reindexQuestionOrdering();
6688 
6689  $this->loadQuestions();
6690 
6691  return $reindexed_sequence_position_map;
6692  }
loadQuestions(int $active_id=0, ?int $pass=null)
Load the test question id&#39;s from the database.
+ Here is the call graph for this function:
+ Here is the caller graph for this function:

◆ removeQuestion()

ilObjTest::removeQuestion ( int  $question_id)

Definition at line 1103 of file class.ilObjTest.php.

References Vendor\Package\$e, ilObject\getRefId(), ILIAS\Repository\logger(), and ILIAS\Repository\user().

Referenced by removeQuestions(), and removeQuestionWithResults().

1103  : void
1104  {
1105  try {
1106  $question = self::_instanciateQuestion($question_id);
1107  $question_title = $question->getTitleForHTMLOutput();
1108  $question->delete($question_id);
1109  if ($this->logger->isLoggingEnabled()) {
1110  $this->logger->logTestAdministrationInteraction(
1111  $this->logger->getInteractionFactory()->buildTestAdministrationInteraction(
1112  $this->getRefId(),
1113  $this->user->getId(),
1114  TestAdministrationInteractionTypes::QUESTION_REMOVED,
1115  [
1116  AdditionalInformationGenerator::KEY_QUESTION_TITLE => $question_title
1117  ]
1118  )
1119  );
1120  }
1121  } catch (InvalidArgumentException $e) {
1122  $this->logger->error($e->getMessage());
1123  $this->logger->error($e->getTraceAsString());
1124  }
1125  }
+ Here is the call graph for this function:
+ Here is the caller graph for this function:

◆ removeQuestionFromSequences()

ilObjTest::removeQuestionFromSequences ( int  $question_id,
array  $active_ids,
ilTestReindexedSequencePositionMap  $reindexed_sequence_position_map 
)
Parameters
array<int>$active_ids

Definition at line 1066 of file class.ilObjTest.php.

References $test_sequence.

Referenced by removeQuestionWithResults().

1070  : void {
1071  $test_sequence_factory = new ilTestSequenceFactory(
1072  $this,
1073  $this->db,
1074  $this->questionrepository
1075  );
1076 
1077  foreach ($active_ids as $active_id) {
1078  $passSelector = new ilTestPassesSelector($this->db, $this);
1079  $passSelector->setActiveId($active_id);
1080 
1081  foreach ($passSelector->getExistingPasses() as $pass) {
1082  $test_sequence = $test_sequence_factory->getSequenceByActiveIdAndPass($active_id, $pass);
1083  $test_sequence->loadFromDb();
1084 
1085  $test_sequence->removeQuestion($question_id, $reindexed_sequence_position_map);
1086  $test_sequence->saveToDb();
1087  }
1088  }
1089  }
$test_sequence
contains the test sequence data
+ Here is the caller graph for this function:

◆ removeQuestions()

ilObjTest::removeQuestions ( array  $question_ids)
Parameters
array<int>$question_ids

Definition at line 1094 of file class.ilObjTest.php.

References reindexFixedQuestionOrdering(), and removeQuestion().

1094  : void
1095  {
1096  foreach ($question_ids as $question_id) {
1097  $this->removeQuestion((int) $question_id);
1098  }
1099 
1101  }
removeQuestion(int $question_id)
reindexFixedQuestionOrdering()
+ Here is the call graph for this function:

◆ removeQuestionsWithResults()

ilObjTest::removeQuestionsWithResults ( array  $question_ids)

Definition at line 1001 of file class.ilObjTest.php.

References ILIAS\Repository\lng(), removeQuestionWithResults(), and ILIAS\Repository\user().

1001  : void
1002  {
1003  $scoring = new TestScoring(
1004  $this,
1005  $this->user,
1006  $this->db,
1007  $this->lng
1008  );
1009 
1010  array_walk(
1011  $question_ids,
1012  fn(int $v, int $k) => $this->removeQuestionWithResults($v, $scoring)
1013  );
1014  }
removeQuestionWithResults(int $question_id, TestScoring $scoring)
+ Here is the call graph for this function:

◆ removeQuestionWithResults()

ilObjTest::removeQuestionWithResults ( int  $question_id,
TestScoring  $scoring 
)
private

Definition at line 1016 of file class.ilObjTest.php.

References ilObject\$object_properties, ilLPStatusWrapper\_refreshStatus(), ilObject\getId(), ilObject\getObjectProperties(), ilObjectProperties\getPropertyIsOnline(), ilObject\getRefId(), getTestQuestions(), assQuestion\instantiateQuestion(), isRandomTest(), ILIAS\Repository\lng(), ILIAS\Repository\logger(), reindexFixedQuestionOrdering(), ILIAS\Test\Scoring\Manual\TestScoring\removeAllQuestionResults(), removeQuestion(), removeQuestionFromSequences(), ilObjectProperties\storePropertyIsOnline(), ILIAS\Test\Scoring\Manual\TestScoring\updatePassAndTestResults(), and ILIAS\Repository\user().

Referenced by removeQuestionsWithResults().

1016  : void
1017  {
1018  $question = \assQuestion::instantiateQuestion($question_id);
1019 
1020  $participant_data = new ilTestParticipantData($this->db, $this->lng);
1021  $participant_data->load($this->test_id);
1022 
1023  $question->removeAllExistingSolutions();
1024  $scoring->removeAllQuestionResults($question_id);
1025 
1026  $this->removeQuestion($question_id);
1027  if (!$this->isRandomTest()) {
1029  $question_id,
1030  $participant_data->getActiveIds(),
1032  );
1033  }
1034 
1035  $scoring->updatePassAndTestResults($participant_data->getActiveIds());
1036  ilLPStatusWrapper::_refreshStatus($this->getId(), $participant_data->getUserIds());
1037  $question->delete($question_id);
1038 
1039  if ($this->getTestQuestions() === []) {
1042  $object_properties->getPropertyIsOnline()->withOffline()
1043  );
1044  }
1045 
1046  if ($this->logger->isLoggingEnabled()) {
1047  $this->logger->logTestAdministrationInteraction(
1048  $this->logger->getInteractionFactory()->buildTestAdministrationInteraction(
1049  $this->getRefId(),
1050  $this->user->getId(),
1051  TestAdministrationInteractionTypes::QUESTION_REMOVED_IN_CORRECTIONS,
1052  [
1053  AdditionalInformationGenerator::KEY_QUESTION_TITLE => $question->getTitleForHTMLOutput(),
1054  AdditionalInformationGenerator::KEY_QUESTION_TEXT => $question->getQuestion(),
1055  AdditionalInformationGenerator::KEY_QUESTION_ID => $question->getId(),
1056  AdditionalInformationGenerator::KEY_QUESTION_TYPE => $question->getQuestionType()
1057  ]
1058  )
1059  );
1060  }
1061  }
storePropertyIsOnline(ilObjectPropertyIsOnline $property_is_online)
isRandomTest()
Returns the fact wether this test is a random questions test or not.
static instantiateQuestion(int $question_id)
removeQuestion(int $question_id)
static _refreshStatus(int $a_obj_id, ?array $a_users=null)
updatePassAndTestResults(array $active_ids)
ilObjectProperties $object_properties
removeQuestionFromSequences(int $question_id, array $active_ids, ilTestReindexedSequencePositionMap $reindexed_sequence_position_map)
reindexFixedQuestionOrdering()
+ Here is the call graph for this function:
+ Here is the caller graph for this function:

◆ removeTestActives()

ilObjTest::removeTestActives ( array  $active_ids)
Parameters
array<int>$active_ids

Definition at line 1259 of file class.ilObjTest.php.

Referenced by removeTestResults(), removeTestResultsFromSoapLpAdministration(), and ilCourseObjectiveResult\resetTestForUser().

1259  : void
1260  {
1261  $IN_activeIds = $this->db->in('active_id', $active_ids, false, 'integer');
1262  $this->db->manipulate("DELETE FROM tst_active WHERE $IN_activeIds");
1263  }
+ Here is the caller graph for this function:

◆ removeTestResults()

ilObjTest::removeTestResults ( ilTestParticipantData  $participant_data)

Definition at line 1160 of file class.ilObjTest.php.

References ilTestParticipantData\getActiveIds(), ilTestParticipantData\getAnonymousActiveIds(), ilObject\getId(), ilObjectLP\getInstance(), ilObject\getRefId(), getTestId(), ilTestParticipantData\getUserIdByActiveId(), ilTestParticipantData\getUserIds(), ILIAS\Repository\logger(), removeTestActives(), removeTestResultsByActiveIds(), and ILIAS\Repository\user().

Referenced by deleteTest().

1160  : void
1161  {
1162  if ($participant_data->getAnonymousActiveIds() !== []) {
1163  $this->removeTestResultsByActiveIds($participant_data->getAnonymousActiveIds());
1164 
1165  $user_ids = array_map(
1166  static fn($active_id) => $participant_data->getUserIdByActiveId($active_id),
1167  $participant_data->getAnonymousActiveIds(),
1168  );
1169  $this->participant_repository->removeExtraTimeByUserId($this->getTestId(), $user_ids);
1170  }
1171 
1172  if ($participant_data->getUserIds() !== []) {
1173  /* @var ilTestLP $testLP */
1174  $test_lp = ilObjectLP::getInstance($this->getId());
1175  if ($test_lp instanceof ilTestLP) {
1176  $test_lp->setTestObject($this);
1177  $test_lp->resetLPDataForUserIds($participant_data->getUserIds(), false);
1178  }
1179 
1180  $this->participant_repository->removeExtraTimeByUserId($this->getTestId(), $participant_data->getUserIds());
1181  }
1182 
1183  if ($participant_data->getActiveIds() !== []) {
1184  $this->removeTestActives($participant_data->getActiveIds());
1185 
1186  $user_ids = array_map(
1187  static fn($active_id) => $participant_data->getUserIdByActiveId($active_id),
1188  $participant_data->getActiveIds(),
1189  );
1190  $this->participant_repository->removeExtraTimeByUserId($this->getTestId(), $user_ids);
1191  }
1192 
1193  if ($this->logger->isLoggingEnabled()) {
1194  $this->logger->logTestAdministrationInteraction(
1195  $this->logger->getInteractionFactory()->buildTestAdministrationInteraction(
1196  $this->getRefId(),
1197  $this->user->getId(),
1198  TestAdministrationInteractionTypes::PARTICIPANT_DATA_REMOVED,
1199  [
1200  AdditionalInformationGenerator::KEY_USERS => $participant_data->getUserIds(),
1201  AdditionalInformationGenerator::KEY_ANON_IDS => $participant_data->getAnonymousActiveIds()
1202  ]
1203  )
1204  );
1205  }
1206  }
getTestId()
Gets the database id of the additional test data.
removeTestActives(array $active_ids)
removeTestResultsByActiveIds(array $active_ids)
static getInstance(int $obj_id)
+ Here is the call graph for this function:
+ Here is the caller graph for this function:

◆ removeTestResultsByActiveIds()

ilObjTest::removeTestResultsByActiveIds ( array  $active_ids)
private

Definition at line 1226 of file class.ilObjTest.php.

References CLIENT_WEB_DIR, ilFileUtils\delDir(), ilAssQuestionHintTracking\deleteRequestsByActiveIds(), getTestId(), isRandomTest(), and PassPresentedVariablesRepo\TABLE_NAME.

Referenced by removeTestResults(), and removeTestResultsByUserIds().

1226  : void
1227  {
1228  $in_active_ids = $this->db->in('active_fi', $active_ids, false, 'integer');
1229 
1230  $this->db->manipulate("DELETE FROM tst_solutions WHERE {$in_active_ids}");
1231  $this->db->manipulate("DELETE FROM tst_qst_solved WHERE {$in_active_ids}");
1232  $this->db->manipulate("DELETE FROM tst_test_result WHERE {$in_active_ids}");
1233  $this->db->manipulate("DELETE FROM tst_pass_result WHERE {$in_active_ids}");
1234  $this->db->manipulate("DELETE FROM tst_result_cache WHERE {$in_active_ids}");
1235  $this->db->manipulate("DELETE FROM tst_sequence WHERE {$in_active_ids}");
1236  $this->db->manipulate("DELETE FROM tst_times WHERE {$in_active_ids}");
1237  $this->db->manipulate(
1239  . ' WHERE ' . $this->db->in('active_id', $active_ids, false, 'integer')
1240  );
1241 
1242  if ($this->isRandomTest()) {
1243  $this->db->manipulate("DELETE FROM tst_test_rnd_qst WHERE {$in_active_ids}");
1244  }
1245 
1246  foreach ($active_ids as $active_id) {
1247  // remove file uploads
1248  if (is_dir(CLIENT_WEB_DIR . "/assessment/tst_" . $this->getTestId() . "/$active_id")) {
1249  ilFileUtils::delDir(CLIENT_WEB_DIR . "/assessment/tst_" . $this->getTestId() . "/$active_id");
1250  }
1251  }
1252 
1254  }
getTestId()
Gets the database id of the additional test data.
isRandomTest()
Returns the fact wether this test is a random questions test or not.
static delDir(string $a_dir, bool $a_clean_only=false)
removes a dir and all its content (subdirs and files) recursively
const CLIENT_WEB_DIR
Definition: constants.php:47
static deleteRequestsByActiveIds($activeIds)
Deletes all hint requests relating to a testactive included in given active ids.
+ Here is the call graph for this function:
+ Here is the caller graph for this function:

◆ removeTestResultsByUserIds()

ilObjTest::removeTestResultsByUserIds ( array  $user_ids)

Definition at line 1208 of file class.ilObjTest.php.

References getTestId(), ILIAS\Repository\lng(), and removeTestResultsByActiveIds().

Referenced by removeTestResultsFromSoapLpAdministration().

1208  : void
1209  {
1210  $participantData = new ilTestParticipantData($this->db, $this->lng);
1211  $participantData->setUserIdsFilter($user_ids);
1212  $participantData->load($this->getTestId());
1213 
1214  $in_user_ids = $this->db->in('usr_id', $participantData->getUserIds(), false, 'integer');
1215  $this->db->manipulateF(
1216  "DELETE FROM usr_pref WHERE {$in_user_ids} AND keyword = %s",
1217  ['text'],
1218  ['tst_password_' . $this->getTestId()]
1219  );
1220 
1221  if ($participantData->getActiveIds() !== []) {
1222  $this->removeTestResultsByActiveIds($participantData->getActiveIds());
1223  }
1224  }
getTestId()
Gets the database id of the additional test data.
removeTestResultsByActiveIds(array $active_ids)
+ Here is the call graph for this function:
+ Here is the caller graph for this function:

◆ removeTestResultsFromSoapLpAdministration()

ilObjTest::removeTestResultsFromSoapLpAdministration ( array  $user_ids)

this method should only be used from non refactored soap context i think

Parameters
$userIds

Definition at line 1135 of file class.ilObjTest.php.

References ilObject\getRefId(), getTestId(), ILIAS\Repository\lng(), ILIAS\Repository\logger(), removeTestActives(), removeTestResultsByUserIds(), and ILIAS\Repository\user().

1136  {
1137  $this->removeTestResultsByUserIds($user_ids);
1138 
1139  $participantData = new ilTestParticipantData($this->db, $this->lng);
1140  $participantData->setUserIdsFilter($user_ids);
1141  $participantData->load($this->getTestId());
1142 
1143  $this->removeTestActives($participantData->getActiveIds());
1144 
1145 
1146  if ($this->logger->isLoggingEnabled()) {
1147  $this->logger->logTestAdministrationInteraction(
1148  $this->logger->getInteractionFactory()->buildTestAdministrationInteraction(
1149  $this->getRefId(),
1150  $this->user->getId(),
1151  TestAdministrationInteractionTypes::PARTICIPANT_DATA_REMOVED,
1152  [
1153  AdditionalInformationGenerator::KEY_USERS => $participantData->getUserIds()
1154  ]
1155  )
1156  );
1157  }
1158  }
getTestId()
Gets the database id of the additional test data.
removeTestResultsByUserIds(array $user_ids)
removeTestActives(array $active_ids)
+ Here is the call graph for this function:

◆ replaceFilesInPageImports()

ilObjTest::replaceFilesInPageImports ( string  $text,
array  $mappings 
)
private

Definition at line 3330 of file class.ilObjTest.php.

References $text.

Referenced by addConcludingRemarksToSettingsFromImport(), and addIntroductionToSettingsFromImport().

3330  : string
3331  {
3332  preg_match_all('/il_(\d+)_file_(\d+)/', $text, $matches);
3333  foreach ($matches[0] as $index => $match) {
3334  if (empty($mappings[$matches[2][$index]])) {
3335  continue;
3336  }
3337  $text = str_replace($match, "il__file_{$mappings[$matches[2][$index]]}", $text);
3338  }
3339  return $text;
3340  }
$text
Definition: xapiexit.php:21
+ Here is the caller graph for this function:

◆ replaceMobsInPageImports()

ilObjTest::replaceMobsInPageImports ( string  $text,
array  $mappings 
)
private

Definition at line 3317 of file class.ilObjTest.php.

References $text, ilObjMediaObject\_saveUsage(), and ilObject\getId().

Referenced by addConcludingRemarksToSettingsFromImport(), and addIntroductionToSettingsFromImport().

3317  : string
3318  {
3319  preg_match_all('/il_(\d+)_mob_(\d+)/', $text, $matches);
3320  foreach ($matches[0] as $index => $match) {
3321  if (empty($mappings[$matches[2][$index]])) {
3322  continue;
3323  }
3324  $text = str_replace($match, "il__mob_{$mappings[$matches[2][$index]]}", $text);
3325  ilObjMediaObject::_saveUsage((int) $mappings[$matches[2][$index]], 'tst', $this->getId());
3326  }
3327  return $text;
3328  }
static _saveUsage(int $a_mob_id, string $a_type, int $a_id, int $a_usage_hist_nr=0, string $a_lang="-")
Save usage of mob within another container (e.g.
$text
Definition: xapiexit.php:21
+ Here is the call graph for this function:
+ Here is the caller graph for this function:

◆ retrieveMobsFromLegacyImports()

ilObjTest::retrieveMobsFromLegacyImports ( string  $text,
array  $mobs,
string  $importdir 
)
private

Definition at line 3342 of file class.ilObjTest.php.

References $text, ilRTE\_replaceMediaObjectImageSrc(), ilObjMediaObject\_saveTempFileAsMediaObject(), ilObjMediaObject\_saveUsage(), ilObject\getId(), and IL_INST_ID.

Referenced by addConcludingRemarksToSettingsFromImport(), and addIntroductionToSettingsFromImport().

3342  : string
3343  {
3344  foreach ($mobs as $mob) {
3345  $importfile = $importdir . DIRECTORY_SEPARATOR . $mob['uri'];
3346  if (file_exists($importfile)) {
3347  $media_object = ilObjMediaObject::_saveTempFileAsMediaObject(basename($importfile), $importfile, false);
3348  ilObjMediaObject::_saveUsage($media_object->getId(), 'tst:html', $this->getId());
3350  str_replace(
3351  'src="' . $mob['mob'] . '"',
3352  'src="' . 'il_' . IL_INST_ID . '_mob_' . $media_object->getId() . '"',
3353  $text
3354  ),
3355  1
3356  );
3357  }
3358  }
3359  return $text;
3360  }
static _replaceMediaObjectImageSrc(string $a_text, int $a_direction=0, string $nic='')
Replaces image source from mob image urls with the mob id or replaces mob id with the correct image s...
const IL_INST_ID
Definition: constants.php:40
static _saveUsage(int $a_mob_id, string $a_type, int $a_id, int $a_usage_hist_nr=0, string $a_lang="-")
Save usage of mob within another container (e.g.
$text
Definition: xapiexit.php:21
static _saveTempFileAsMediaObject(string $name, string $tmp_name, bool $upload=true)
+ Here is the call graph for this function:
+ Here is the caller graph for this function:

◆ saveAuthorToMetadata()

ilObjTest::saveAuthorToMetadata (   $author = "")

Saves an authors name into the lifecycle metadata if no lifecycle metadata exists This will only be called for conversion of "old" tests where the author hasn't been stored in the lifecycle metadata.

Parameters
string$a_authorA string containing the name of the test author private
See also
$author

Definition at line 4042 of file class.ilObjTest.php.

References ilObject\getId(), ilObject\getType(), and ILIAS\Repository\user().

Referenced by doCreateMetaData(), and fromXML().

4043  {
4044  $path_to_lifecycle = $this->lo_metadata->paths()->custom()->withNextStep('lifeCycle')->get();
4045  $path_to_authors = $this->lo_metadata->paths()->authors();
4046 
4047  $reader = $this->lo_metadata->read($this->getId(), 0, $this->getType(), $path_to_lifecycle);
4048  if (!is_null($reader->allData($path_to_lifecycle)->current())) {
4049  return;
4050  }
4051 
4052  if ($author === '') {
4053  $author = $this->user->getFullname();
4054  }
4055  $this->lo_metadata->manipulate($this->getId(), 0, $this->getType())
4056  ->prepareCreateOrUpdate($path_to_authors, $author)
4057  ->execute();
4058  }
string $author
+ Here is the call graph for this function:
+ Here is the caller graph for this function:

◆ saveCompleteStatus()

ilObjTest::saveCompleteStatus ( ilTestQuestionSetConfig  $test_question_set_config)

Definition at line 438 of file class.ilObjTest.php.

References getTestId(), and isComplete().

Referenced by insertQuestion(), and onMarkSchemaSaved().

438  : void
439  {
440  $complete = 0;
441  if ($this->isComplete($test_question_set_config)) {
442  $complete = 1;
443  }
444  if ($this->getTestId() > 0) {
445  $this->db->manipulateF(
446  'UPDATE tst_tests SET complete = %s WHERE test_id = %s',
447  ['text', 'integer'],
448  [$complete, $this->test_id]
449  );
450  }
451  }
isComplete(ilTestQuestionSetConfig $test_question_set_config)
getTestId()
Gets the database id of the additional test data.
+ Here is the call graph for this function:
+ Here is the caller graph for this function:

◆ saveManualFeedback()

ilObjTest::saveManualFeedback ( int  $active_id,
int  $question_id,
int  $pass,
?string  $feedback,
bool  $finalized = false 
)

Definition at line 6253 of file class.ilObjTest.php.

References insertManualFeedback().

6259  : void {
6260  $feedback_old = self::getSingleManualFeedback($active_id, $question_id, $pass);
6261  $this->db->manipulateF(
6262  'DELETE FROM tst_manual_fb WHERE active_fi = %s AND question_fi = %s AND pass = %s',
6263  ['integer', 'integer', 'integer'],
6264  [$active_id, $question_id, $pass]
6265  );
6266 
6267  $this->insertManualFeedback($active_id, $question_id, $pass, $feedback, $finalized, $feedback_old);
6268 
6269  }
insertManualFeedback(int $active_id, int $question_id, int $pass, ?string $feedback, bool $finalized, array $feedback_old)
+ Here is the call graph for this function:

◆ saveQuestionsToDb()

ilObjTest::saveQuestionsToDb ( )

Definition at line 538 of file class.ilObjTest.php.

References getTestId().

Referenced by moveQuestions(), and saveToDb().

538  : void
539  {
540  $this->db->manipulateF(
541  'DELETE FROM tst_test_question WHERE test_fi = %s',
542  ['integer'],
543  [$this->getTestId()]
544  );
545  foreach ($this->questions as $key => $value) {
546  $next_id = $this->db->nextId('tst_test_question');
547  $this->db->insert('tst_test_question', [
548  'test_question_id' => ['integer', $next_id],
549  'test_fi' => ['integer', $this->getTestId()],
550  'question_fi' => ['integer', $value],
551  'sequence' => ['integer', $key],
552  'tstamp' => ['integer', time()]
553  ]);
554  }
555  }
getTestId()
Gets the database id of the additional test data.
+ Here is the call graph for this function:
+ Here is the caller graph for this function:

◆ saveToDb()

ilObjTest::saveToDb ( bool  $properties_only = false)

Definition at line 453 of file class.ilObjTest.php.

References evalTotalPersons(), getActivationEndingTime(), getActivationStartingTime(), getActivationVisibility(), ilObject\getId(), getMarkSchema(), getNrOfTries(), getQuestionSetType(), getTemplate(), getTestId(), isActivationLimited(), saveQuestionsToDb(), and storeActivationSettings().

Referenced by applyDefaults(), and fromXML().

453  : void
454  {
455  if ($this->test_id === -1) {
456  // Create new dataset
457  $next_id = $this->db->nextId('tst_tests');
458 
459  $this->db->insert(
460  'tst_tests',
461  [
462  'test_id' => ['integer', $next_id],
463  'obj_fi' => ['integer', $this->getId()],
464  'created' => ['integer', time()],
465  'tstamp' => ['integer', time()],
466  'template_id' => ['integer', $this->getTemplate()]
467  ]
468  );
469 
470  $this->test_id = $next_id;
471  } else {
472  if ($this->evalTotalPersons() > 0) {
473  // reset the finished status of participants if the nr of test passes did change
474  if ($this->getNrOfTries() > 0) {
475  // set all unfinished tests with nr of passes >= allowed passes finished
476  $aresult = $this->db->queryF(
477  "SELECT active_id FROM tst_active WHERE test_fi = %s AND tries >= %s AND submitted = %s",
478  ['integer', 'integer', 'integer'],
479  [$this->getTestId(), $this->getNrOfTries(), 0]
480  );
481  while ($row = $this->db->fetchAssoc($aresult)) {
482  $this->db->manipulateF(
483  "UPDATE tst_active SET submitted = %s, submittimestamp = %s WHERE active_id = %s",
484  ['integer', 'timestamp', 'integer'],
485  [1, date('Y-m-d H:i:s'), $row["active_id"]]
486  );
487  }
488 
489  // set all finished tests with nr of passes < allowed passes not finished
490  $aresult = $this->db->queryF(
491  "SELECT active_id FROM tst_active WHERE test_fi = %s AND tries < %s AND submitted = %s",
492  ['integer', 'integer', 'integer'],
493  [$this->getTestId(), $this->getNrOfTries() - 1, 1]
494  );
495  while ($row = $this->db->fetchAssoc($aresult)) {
496  $this->db->manipulateF(
497  "UPDATE tst_active SET submitted = %s, submittimestamp = %s WHERE active_id = %s",
498  ['integer', 'timestamp', 'integer'],
499  [0, null, $row["active_id"]]
500  );
501  }
502  } else {
503  // set all finished tests with nr of passes >= allowed passes not finished
504  $aresult = $this->db->queryF(
505  "SELECT active_id FROM tst_active WHERE test_fi = %s AND submitted = %s",
506  ['integer', 'integer'],
507  [$this->getTestId(), 1]
508  );
509  while ($row = $this->db->fetchAssoc($aresult)) {
510  $this->db->manipulateF(
511  "UPDATE tst_active SET submitted = %s, submittimestamp = %s WHERE active_id = %s",
512  ['integer', 'timestamp', 'integer'],
513  [0, null, $row["active_id"]]
514  );
515  }
516  }
517  }
518  }
519 
521  $this->isActivationLimited(),
522  $this->getActivationStartingTime(),
523  $this->getActivationEndingTime(),
524  $this->getActivationVisibility(),
525  );
526 
527  if ($properties_only) {
528  return;
529  }
530 
531  if ($this->getQuestionSetType() == self::QUESTION_SET_TYPE_FIXED) {
532  $this->saveQuestionsToDb();
533  }
534 
535  $this->marks_repository->storeMarkSchema($this->getMarkSchema());
536  }
getTestId()
Gets the database id of the additional test data.
evalTotalPersons()
Returns the number of persons who started the test.
storeActivationSettings(?bool $is_activation_limited=false, ?int $activation_starting_time=null, ?int $activation_ending_time=null, bool $activation_visibility=false,)
+ Here is the call graph for this function:
+ Here is the caller graph for this function:

◆ secondsToHoursMinutesSecondsString()

ilObjTest::secondsToHoursMinutesSecondsString ( int  $seconds)
protected

Definition at line 6572 of file class.ilObjTest.php.

Referenced by getAggregatedResultsData().

6572  : string
6573  {
6574  $diff_hours = floor($seconds / 3600);
6575  $seconds -= $diff_hours * 3600;
6576  $diff_minutes = floor($seconds / 60);
6577  $seconds -= $diff_minutes * 60;
6578  return sprintf('%02d:%02d:%02d', $diff_hours, $diff_minutes, $seconds);
6579  }
+ Here is the caller graph for this function:

◆ sendAdvancedNotification()

ilObjTest::sendAdvancedNotification ( int  $active_id)

Definition at line 6603 of file class.ilObjTest.php.

References $path, _getUserIdFromActiveId(), ANONYMOUS_USER_ID, ilObject\getOwner(), ilObject\getTitle(), and userLookupFullName().

6603  : void
6604  {
6605  $mail = new ilTestMailNotification();
6606  $owner_id = $this->getOwner();
6607  $usr_data = $this->userLookupFullName(ilObjTest::_getUserIdFromActiveId($active_id));
6608 
6609  $path = $this->export_factory->getExporter(
6610  $this,
6611  ExportImportTypes::SCORED_ATTEMPT
6612  )->withFilterByActiveId($active_id)
6613  ->write();
6614 
6615  $delivered_file_name = 'result_' . $active_id . '.xlsx';
6616  $fd = new ilFileDataMail(ANONYMOUS_USER_ID);
6617  $fd->copyAttachmentFile($path, $delivered_file_name);
6618  $file_names[] = $delivered_file_name;
6619 
6620  $mail->sendAdvancedNotification($owner_id, $this->getTitle(), $usr_data, $file_names);
6621 
6622  if (count($file_names)) {
6623  $fd->unlinkFiles($file_names);
6624  unset($fd);
6625  @unlink($path);
6626  }
6627  }
const ANONYMOUS_USER_ID
Definition: constants.php:27
This class handles all operations on files (attachments) in directory ilias_data/mail.
Class ilTestMailNotification.
$path
Definition: ltiservices.php:30
static _getUserIdFromActiveId(int $active_id)
userLookupFullName($user_id, $overwrite_anonymity=false, $sorted_order=false, $suffix="")
Returns the full name of a test user according to the anonymity status.
+ Here is the call graph for this function:

◆ sendSimpleNotification()

ilObjTest::sendSimpleNotification (   $active_id)

Definition at line 6595 of file class.ilObjTest.php.

References _getUserIdFromActiveId(), ilObject\getOwner(), ilObject\getTitle(), and userLookupFullName().

6596  {
6597  $mail = new ilTestMailNotification();
6598  $owner_id = $this->getOwner();
6599  $usr_data = $this->userLookupFullName(ilObjTest::_getUserIdFromActiveId($active_id));
6600  $mail->sendSimpleNotification($owner_id, $this->getTitle(), $usr_data);
6601  }
Class ilTestMailNotification.
static _getUserIdFromActiveId(int $active_id)
userLookupFullName($user_id, $overwrite_anonymity=false, $sorted_order=false, $suffix="")
Returns the full name of a test user according to the anonymity status.
+ Here is the call graph for this function:

◆ setAccessFilteredParticipantList()

ilObjTest::setAccessFilteredParticipantList ( ilTestParticipantList  $access_filtered_participant_list)

Definition at line 2461 of file class.ilObjTest.php.

References $access_filtered_participant_list.

2461  : void
2462  {
2463  $this->access_filtered_participant_list = $access_filtered_participant_list;
2464  }
ilTestParticipantList $access_filtered_participant_list

◆ setActivationEndingTime()

ilObjTest::setActivationEndingTime ( ?int  $ending_time = null)

Definition at line 7010 of file class.ilObjTest.php.

Referenced by fromXML(), and loadFromDb().

7011  {
7012  $this->activation_ending_time = $ending_time;
7013  }
+ Here is the caller graph for this function:

◆ setActivationLimited()

ilObjTest::setActivationLimited (   $a_value)

Definition at line 6812 of file class.ilObjTest.php.

Referenced by fromXML(), loadFromDb(), and storeActivationSettings().

6813  {
6814  $this->activation_limited = (bool) $a_value;
6815  }
+ Here is the caller graph for this function:

◆ setActivationStartingTime()

ilObjTest::setActivationStartingTime ( ?int  $starting_time = null)

Definition at line 7005 of file class.ilObjTest.php.

Referenced by fromXML(), loadFromDb(), and storeActivationSettings().

7006  {
7007  $this->activation_starting_time = $starting_time;
7008  }
+ Here is the caller graph for this function:

◆ setActivationVisibility()

ilObjTest::setActivationVisibility (   $a_value)

Definition at line 6797 of file class.ilObjTest.php.

Referenced by fromXML(), loadFromDb(), and storeActivationSettings().

6798  {
6799  $this->activation_visibility = (bool) $a_value;
6800  }
+ Here is the caller graph for this function:

◆ setQuestionOrder()

ilObjTest::setQuestionOrder ( array  $order)

Definition at line 6694 of file class.ilObjTest.php.

References $id, ilObject\getRefId(), loadQuestions(), ILIAS\Repository\logger(), and ILIAS\Repository\user().

6695  {
6696  asort($order);
6697 
6698  $i = 0;
6699 
6700  foreach (array_keys($order) as $id) {
6701  $i++;
6702 
6703  $query = "
6704  UPDATE tst_test_question
6705  SET sequence = %s
6706  WHERE question_fi = %s
6707  ";
6708 
6709  $this->db->manipulateF(
6710  $query,
6711  ['integer', 'integer'],
6712  [$i, $id]
6713  );
6714  }
6715 
6716  if ($this->logger->isLoggingEnabled()) {
6717  $this->logger->logTestAdministrationInteraction(
6718  $this->logger->getInteractionFactory()->buildTestAdministrationInteraction(
6719  $this->getRefId(),
6720  $this->user->getId(),
6721  TestAdministrationInteractionTypes::QUESTION_MOVED,
6722  [
6723  AdditionalInformationGenerator::KEY_QUESTION_ORDER => $order
6724  ]
6725  )
6726  );
6727  }
6728 
6729  $this->loadQuestions();
6730  }
loadQuestions(int $active_id=0, ?int $pass=null)
Load the test question id&#39;s from the database.
$id
plugin.php for ilComponentBuildPluginInfoObjectiveTest::testAddPlugins
Definition: plugin.php:24
+ Here is the call graph for this function:

◆ setQuestionSetSolved()

ilObjTest::setQuestionSetSolved (   $value,
  $question_id,
  $user_id 
)

sets question solved state to value for given user_id

Definition at line 4657 of file class.ilObjTest.php.

References $user_id, and getActiveIdOfUser().

4658  {
4659  $active_id = $this->getActiveIdOfUser($user_id);
4660  $this->db->manipulateF(
4661  "DELETE FROM tst_qst_solved WHERE active_fi = %s AND question_fi = %s",
4662  ['integer', 'integer'],
4663  [$active_id, $question_id]
4664  );
4665  $this->db->manipulateF(
4666  "INSERT INTO tst_qst_solved (solved, question_fi, active_fi) VALUES (%s, %s, %s)",
4667  ['integer', 'integer', 'integer'],
4668  [$value, $question_id, $active_id]
4669  );
4670  }
getActiveIdOfUser($user_id="", $anonymous_id="")
Gets the active id of a given user.
+ Here is the call graph for this function:

◆ setQuestionSetType()

ilObjTest::setQuestionSetType ( string  $question_set_type)

Definition at line 7129 of file class.ilObjTest.php.

References getGeneralSettings(), and getMainSettings().

7130  {
7131  $this->main_settings = $this->getMainSettings()->withGeneralSettings(
7133  ->withQuestionSetType($question_set_type)
7134  );
7135  }
getGeneralSettings()
+ Here is the call graph for this function:

◆ setTemplate()

ilObjTest::setTemplate ( int  $template_id)

Definition at line 6674 of file class.ilObjTest.php.

References $template_id.

6675  {
6676  $this->template_id = $template_id;
6677  }

◆ setTestId()

ilObjTest::setTestId (   $a_id)

Sets the test ID.

Parameters
integer$a_idTest ID

Definition at line 6349 of file class.ilObjTest.php.

Referenced by loadFromDb().

6350  {
6351  $this->test_id = $a_id;
6352  }
+ Here is the caller graph for this function:

◆ setTmpCopyWizardCopyId()

ilObjTest::setTmpCopyWizardCopyId ( int  $tmpCopyWizardCopyId)

Definition at line 233 of file class.ilObjTest.php.

References $tmpCopyWizardCopyId.

233  : void
234  {
235  $this->tmpCopyWizardCopyId = $tmpCopyWizardCopyId;
236  }
int $tmpCopyWizardCopyId

◆ startingTimeReached()

ilObjTest::startingTimeReached ( )

Returns true if the starting time of a test is reached A starting time is not available for self assessment tests.

Returns
boolean true if the starting time is reached, otherwise false public

Definition at line 2779 of file class.ilObjTest.php.

References getStartingTime(), and isStartingTimeEnabled().

Referenced by isExecutable().

2779  : bool
2780  {
2781  if ($this->isStartingTimeEnabled() && $this->getStartingTime() != 0) {
2782  $now = time();
2783  if ($now < $this->getStartingTime()) {
2784  return false;
2785  }
2786  }
2787  return true;
2788  }
+ Here is the call graph for this function:
+ Here is the caller graph for this function:

◆ startWorkingTime()

ilObjTest::startWorkingTime (   $active_id,
  $pass 
)

Write the initial entry for the tests working time to the database.

Parameters
integer$user_idThe database id of the user working with the test public

Definition at line 1584 of file class.ilObjTest.php.

1585  {
1586  $next_id = $this->db->nextId('tst_times');
1587  $affectedRows = $this->db->manipulateF(
1588  "INSERT INTO tst_times (times_id, active_fi, started, finished, pass, tstamp) VALUES (%s, %s, %s, %s, %s, %s)",
1589  ['integer', 'integer', 'timestamp', 'timestamp', 'integer', 'integer'],
1590  [$next_id, $active_id, date("Y-m-d H:i:s"), date("Y-m-d H:i:s"), $pass, time()]
1591  );
1592  return $next_id;
1593  }

◆ storeActivationSettings()

ilObjTest::storeActivationSettings ( ?bool  $is_activation_limited = false,
?int  $activation_starting_time = null,
?int  $activation_ending_time = null,
bool  $activation_visibility = false 
)

Definition at line 6817 of file class.ilObjTest.php.

References setActivationLimited(), setActivationStartingTime(), setActivationVisibility(), ilObjectActivation\TIMINGS_ACTIVATION, and ilObjectActivation\TIMINGS_DEACTIVATED.

Referenced by applyDefaults(), and saveToDb().

6822  : void {
6823  if (!$this->ref_id) {
6824  return;
6825  }
6826 
6827  $item = new ilObjectActivation();
6828  $is_activation_limited ??= false;
6829 
6830  if (!$is_activation_limited) {
6831  $item->setTimingType(ilObjectActivation::TIMINGS_DEACTIVATED);
6832  } else {
6833  $item->setTimingType(ilObjectActivation::TIMINGS_ACTIVATION);
6834  $item->setTimingStart($activation_starting_time);
6835  $item->setTimingEnd($activation_ending_time);
6836  $item->toggleVisible($activation_visibility);
6837  }
6838 
6839  $item->update($this->ref_id);
6840 
6841  $this->setActivationLimited($is_activation_limited);
6845  }
int $activation_starting_time
setActivationStartingTime(?int $starting_time=null)
setActivationLimited($a_value)
setActivationVisibility($a_value)
int $activation_ending_time
bool $activation_visibility
Class ilObjectActivation.
+ Here is the call graph for this function:
+ Here is the caller graph for this function:

◆ storeMarkSchema()

ilObjTest::storeMarkSchema ( MarkSchema  $mark_schema)

Definition at line 844 of file class.ilObjTest.php.

844  : void
845  {
846  $this->marks_repository->storeMarkSchema($mark_schema);
847  $this->mark_schema = null;
848  }

◆ toXML()

ilObjTest::toXML ( )

Returns a QTI xml representation of the test.

Returns
string The QTI xml representation of the test

Definition at line 3367 of file class.ilObjTest.php.

References $data, ilRTE\_replaceMediaObjectImageSrc(), addQTIMaterial(), buildIso8601PeriodForExportCompatibility(), ILIAS\Test\Settings\MainSettings\MainSettings\getAccessSettings(), getActivationEndingTime(), getActivationStartingTime(), getActivationVisibility(), ILIAS\Test\Settings\MainSettings\MainSettings\getAdditionalSettings(), getAuthor(), getCountSystem(), ilObject\getDescription(), getEndingTime(), getExportSettings(), getFinalStatement(), ILIAS\Test\Settings\MainSettings\MainSettings\getFinishingSettings(), ILIAS\Test\Settings\MainSettings\MainSettings\getGeneralSettings(), getHighscoreAchievedTS(), getHighscoreAnon(), getHighscoreEnabled(), getHighscoreHints(), getHighscoreOwnTable(), getHighscorePercentage(), getHighscoreScore(), getHighscoreTopNum(), getHighscoreTopTable(), getHighscoreWTime(), getInstantFeedbackSolution(), getIntroduction(), ILIAS\Test\Settings\MainSettings\MainSettings\getIntroductionSettings(), getMainSettings(), getMarkSchema(), ILIAS\Test\Settings\MainSettings\MainSettings\getParticipantFunctionalitySettings(), getPassScoring(), getProcessingTimeForXML(), ILIAS\Test\Settings\MainSettings\MainSettings\getQuestionBehaviourSettings(), getScoreCutting(), getScoreSettings(), getStartingTime(), ILIAS\Test\Settings\MainSettings\MainSettings\getTestBehaviourSettings(), getTestId(), ilObject\getTitle(), IL_INST_ID, ILIAS_VERSION, isActivationLimited(), isPassDeletionAllowed(), isShowGradingMarkEnabled(), and isShowGradingStatusEnabled().

3367  : string
3368  {
3369  $main_settings = $this->getMainSettings();
3370  $a_xml_writer = new ilXmlWriter();
3371  // set xml header
3372  $a_xml_writer->xmlHeader();
3373  $a_xml_writer->xmlSetDtdDef("<!DOCTYPE questestinterop SYSTEM \"ims_qtiasiv1p2p1.dtd\">");
3374  $a_xml_writer->xmlStartTag("questestinterop");
3375 
3376  $attrs = [
3377  "ident" => "il_" . IL_INST_ID . "_tst_" . $this->getTestId(),
3378  "title" => $this->getTitle()
3379  ];
3380  $a_xml_writer->xmlStartTag("assessment", $attrs);
3381  $a_xml_writer->xmlElement("qticomment", null, $this->getDescription());
3382 
3383  if ($main_settings->getTestBehaviourSettings()->getProcessingTimeEnabled()) {
3384  $a_xml_writer->xmlElement(
3385  "duration",
3386  null,
3387  $this->getProcessingTimeForXML()
3388  );
3389  }
3390 
3391  $a_xml_writer->xmlStartTag("qtimetadata");
3392  $a_xml_writer->xmlStartTag("qtimetadatafield");
3393  $a_xml_writer->xmlElement("fieldlabel", null, "ILIAS_VERSION");
3394  $a_xml_writer->xmlElement("fieldentry", null, ILIAS_VERSION);
3395  $a_xml_writer->xmlEndTag("qtimetadatafield");
3396 
3397  $a_xml_writer->xmlStartTag("qtimetadatafield");
3398  $a_xml_writer->xmlElement("fieldlabel", null, "anonymity");
3399  $a_xml_writer->xmlElement("fieldentry", null, sprintf("%d", $main_settings->getGeneralSettings()->getAnonymity()));
3400  $a_xml_writer->xmlEndTag("qtimetadatafield");
3401 
3402  $a_xml_writer->xmlStartTag("qtimetadatafield");
3403  $a_xml_writer->xmlElement("fieldlabel", null, "question_set_type");
3404  $a_xml_writer->xmlElement("fieldentry", null, $main_settings->getGeneralSettings()->getQuestionSetType());
3405  $a_xml_writer->xmlEndTag("qtimetadatafield");
3406 
3407  $a_xml_writer->xmlStartTag("qtimetadatafield");
3408  $a_xml_writer->xmlElement("fieldlabel", null, "sequence_settings");
3409  $a_xml_writer->xmlElement("fieldentry", null, $main_settings->getParticipantFunctionalitySettings()->getPostponedQuestionsMoveToEnd());
3410  $a_xml_writer->xmlEndTag("qtimetadatafield");
3411 
3412  $a_xml_writer->xmlStartTag("qtimetadatafield");
3413  $a_xml_writer->xmlElement("fieldlabel", null, "author");
3414  $a_xml_writer->xmlElement("fieldentry", null, $this->getAuthor());
3415  $a_xml_writer->xmlEndTag("qtimetadatafield");
3416 
3417  $a_xml_writer->xmlStartTag("qtimetadatafield");
3418  $a_xml_writer->xmlElement("fieldlabel", null, "reset_processing_time");
3419  $a_xml_writer->xmlElement("fieldentry", null, (int) $main_settings->getTestBehaviourSettings()->getResetProcessingTime());
3420  $a_xml_writer->xmlEndTag("qtimetadatafield");
3421 
3422  $a_xml_writer->xmlStartTag("qtimetadatafield");
3423  $a_xml_writer->xmlElement("fieldlabel", null, "count_system");
3424  $a_xml_writer->xmlElement("fieldentry", null, $this->getCountSystem());
3425  $a_xml_writer->xmlEndTag("qtimetadatafield");
3426 
3427  $a_xml_writer->xmlStartTag("qtimetadatafield");
3428  $a_xml_writer->xmlElement("fieldlabel", null, "score_cutting");
3429  $a_xml_writer->xmlElement("fieldentry", null, $this->getScoreCutting());
3430  $a_xml_writer->xmlEndTag("qtimetadatafield");
3431 
3432  $a_xml_writer->xmlStartTag("qtimetadatafield");
3433  $a_xml_writer->xmlElement("fieldlabel", null, "password");
3434  $a_xml_writer->xmlElement("fieldentry", null, $main_settings->getAccessSettings()->getPassword() ?? '');
3435  $a_xml_writer->xmlEndTag("qtimetadatafield");
3436 
3437  $a_xml_writer->xmlStartTag("qtimetadatafield");
3438  $a_xml_writer->xmlElement("fieldlabel", null, "ip_range_from");
3439  $a_xml_writer->xmlElement("fieldentry", null, $main_settings->getAccessSettings()->getIpRangeFrom());
3440  $a_xml_writer->xmlEndTag("qtimetadatafield");
3441 
3442  $a_xml_writer->xmlStartTag("qtimetadatafield");
3443  $a_xml_writer->xmlElement("fieldlabel", null, "ip_range_to");
3444  $a_xml_writer->xmlElement("fieldentry", null, $main_settings->getAccessSettings()->getIpRangeTo());
3445  $a_xml_writer->xmlEndTag("qtimetadatafield");
3446 
3447  $a_xml_writer->xmlStartTag("qtimetadatafield");
3448  $a_xml_writer->xmlElement("fieldlabel", null, "pass_scoring");
3449  $a_xml_writer->xmlElement("fieldentry", null, $this->getPassScoring());
3450  $a_xml_writer->xmlEndTag("qtimetadatafield");
3451 
3452  $a_xml_writer->xmlStartTag('qtimetadatafield');
3453  $a_xml_writer->xmlElement('fieldlabel', null, 'pass_deletion_allowed');
3454  $a_xml_writer->xmlElement('fieldentry', null, (int) $this->isPassDeletionAllowed());
3455  $a_xml_writer->xmlEndTag('qtimetadatafield');
3456 
3457  if ($this->getScoreSettings()->getResultSummarySettings()->getReportingDate() !== null) {
3458  $a_xml_writer->xmlStartTag("qtimetadatafield");
3459  $a_xml_writer->xmlElement("fieldlabel", null, "reporting_date");
3460  $a_xml_writer->xmlElement(
3461  "fieldentry",
3462  null,
3464  $this->getScoreSettings()->getResultSummarySettings()->getReportingDate(),
3465  ),
3466  );
3467  $a_xml_writer->xmlEndTag("qtimetadatafield");
3468  }
3469 
3470  $a_xml_writer->xmlStartTag("qtimetadatafield");
3471  $a_xml_writer->xmlElement("fieldlabel", null, "nr_of_tries");
3472  $a_xml_writer->xmlElement("fieldentry", null, sprintf("%d", $main_settings->getTestBehaviourSettings()->getNumberOfTries()));
3473  $a_xml_writer->xmlEndTag("qtimetadatafield");
3474 
3475  $a_xml_writer->xmlStartTag('qtimetadatafield');
3476  $a_xml_writer->xmlElement('fieldlabel', null, 'block_after_passed');
3477  $a_xml_writer->xmlElement('fieldentry', null, (int) $main_settings->getTestBehaviourSettings()->getBlockAfterPassedEnabled());
3478  $a_xml_writer->xmlEndTag('qtimetadatafield');
3479 
3480  $a_xml_writer->xmlStartTag("qtimetadatafield");
3481  $a_xml_writer->xmlElement("fieldlabel", null, "pass_waiting");
3482  $a_xml_writer->xmlElement("fieldentry", null, $main_settings->getTestBehaviourSettings()->getPassWaiting());
3483  $a_xml_writer->xmlEndTag("qtimetadatafield");
3484 
3485  $a_xml_writer->xmlStartTag("qtimetadatafield");
3486  $a_xml_writer->xmlElement("fieldlabel", null, "kiosk");
3487  $a_xml_writer->xmlElement("fieldentry", null, sprintf("%d", $main_settings->getTestBehaviourSettings()->getKioskMode()));
3488  $a_xml_writer->xmlEndTag("qtimetadatafield");
3489 
3490  $a_xml_writer->xmlStartTag('qtimetadatafield');
3491  $a_xml_writer->xmlElement("fieldlabel", null, "redirection_mode");
3492  $a_xml_writer->xmlElement("fieldentry", null, $main_settings->getFinishingSettings()->getRedirectionMode());
3493  $a_xml_writer->xmlEndTag("qtimetadatafield");
3494 
3495  $a_xml_writer->xmlStartTag('qtimetadatafield');
3496  $a_xml_writer->xmlElement("fieldlabel", null, "redirection_url");
3497  $a_xml_writer->xmlElement("fieldentry", null, $main_settings->getFinishingSettings()->getRedirectionUrl());
3498  $a_xml_writer->xmlEndTag("qtimetadatafield");
3499 
3500  $a_xml_writer->xmlStartTag("qtimetadatafield");
3501  $a_xml_writer->xmlElement("fieldlabel", null, "use_previous_answers");
3502  $a_xml_writer->xmlElement("fieldentry", null, (int) $main_settings->getParticipantFunctionalitySettings()->getUsePreviousAnswerAllowed());
3503  $a_xml_writer->xmlEndTag("qtimetadatafield");
3504 
3505  $a_xml_writer->xmlStartTag('qtimetadatafield');
3506  $a_xml_writer->xmlElement('fieldlabel', null, 'question_list_enabled');
3507  $a_xml_writer->xmlElement('fieldentry', null, (int) $main_settings->getParticipantFunctionalitySettings()->getQuestionListEnabled());
3508  $a_xml_writer->xmlEndTag('qtimetadatafield');
3509 
3510  $a_xml_writer->xmlStartTag("qtimetadatafield");
3511  $a_xml_writer->xmlElement("fieldlabel", null, "title_output");
3512  $a_xml_writer->xmlElement("fieldentry", null, sprintf("%d", $main_settings->getQuestionBehaviourSettings()->getQuestionTitleOutputMode()));
3513  $a_xml_writer->xmlEndTag("qtimetadatafield");
3514 
3515  $a_xml_writer->xmlStartTag("qtimetadatafield");
3516  $a_xml_writer->xmlElement("fieldlabel", null, "results_presentation");
3517  $a_xml_writer->xmlElement("fieldentry", null, sprintf("%d", $this->getScoreSettings()->getResultDetailsSettings()->getResultsPresentation()));
3518  $a_xml_writer->xmlEndTag("qtimetadatafield");
3519 
3520  $a_xml_writer->xmlStartTag("qtimetadatafield");
3521  $a_xml_writer->xmlElement("fieldlabel", null, "examid_in_test_pass");
3522  $a_xml_writer->xmlElement("fieldentry", null, sprintf("%d", $main_settings->getTestBehaviourSettings()->getExamIdInTestAttemptEnabled()));
3523  $a_xml_writer->xmlEndTag("qtimetadatafield");
3524 
3525  $a_xml_writer->xmlStartTag("qtimetadatafield");
3526  $a_xml_writer->xmlElement("fieldlabel", null, "examid_in_test_res");
3527  $a_xml_writer->xmlElement("fieldentry", null, sprintf("%d", $this->getScoreSettings()->getResultDetailsSettings()->getShowExamIdInTestResults()));
3528  $a_xml_writer->xmlEndTag("qtimetadatafield");
3529 
3530  $a_xml_writer->xmlStartTag("qtimetadatafield");
3531  $a_xml_writer->xmlElement("fieldlabel", null, "usr_pass_overview_mode");
3532  $a_xml_writer->xmlElement("fieldentry", null, sprintf("%d", $main_settings->getParticipantFunctionalitySettings()->getUsrPassOverviewMode()));
3533  $a_xml_writer->xmlEndTag("qtimetadatafield");
3534 
3535  $a_xml_writer->xmlStartTag("qtimetadatafield");
3536  $a_xml_writer->xmlElement("fieldlabel", null, "score_reporting");
3537  $a_xml_writer->xmlElement("fieldentry", null, sprintf("%d", $this->getScoreSettings()->getResultSummarySettings()->getScoreReporting()->value));
3538  $a_xml_writer->xmlEndTag("qtimetadatafield");
3539 
3540  $a_xml_writer->xmlStartTag("qtimetadatafield");
3541  $a_xml_writer->xmlElement("fieldlabel", null, "show_solution_list_comparison");
3542  $a_xml_writer->xmlElement("fieldentry", null, (int) $this->score_settings->getResultDetailsSettings()->getShowSolutionListComparison());
3543  $a_xml_writer->xmlEndTag("qtimetadatafield");
3544 
3545  $a_xml_writer->xmlStartTag("qtimetadatafield");
3546  $a_xml_writer->xmlElement("fieldlabel", null, "instant_verification");
3547  $a_xml_writer->xmlElement("fieldentry", null, sprintf("%d", (int) $main_settings->getQuestionBehaviourSettings()->getInstantFeedbackSolutionEnabled()));
3548  $a_xml_writer->xmlEndTag("qtimetadatafield");
3549 
3550  $a_xml_writer->xmlStartTag("qtimetadatafield");
3551  $a_xml_writer->xmlElement("fieldlabel", null, "answer_feedback");
3552  $a_xml_writer->xmlElement("fieldentry", null, sprintf("%d", (int) $main_settings->getQuestionBehaviourSettings()->getInstantFeedbackGenericEnabled()));
3553  $a_xml_writer->xmlEndTag("qtimetadatafield");
3554 
3555  $a_xml_writer->xmlStartTag("qtimetadatafield");
3556  $a_xml_writer->xmlElement("fieldlabel", null, "instant_feedback_specific");
3557  $a_xml_writer->xmlElement("fieldentry", null, sprintf("%d", (int) $main_settings->getQuestionBehaviourSettings()->getInstantFeedbackSpecificEnabled()));
3558  $a_xml_writer->xmlEndTag("qtimetadatafield");
3559 
3560  $a_xml_writer->xmlStartTag("qtimetadatafield");
3561  $a_xml_writer->xmlElement("fieldlabel", null, "answer_feedback_points");
3562  $a_xml_writer->xmlElement("fieldentry", null, sprintf("%d", (int) $main_settings->getQuestionBehaviourSettings()->getInstantFeedbackPointsEnabled()));
3563  $a_xml_writer->xmlEndTag("qtimetadatafield");
3564 
3565  $a_xml_writer->xmlStartTag("qtimetadatafield");
3566  $a_xml_writer->xmlElement("fieldlabel", null, "follow_qst_answer_fixation");
3567  $a_xml_writer->xmlElement("fieldentry", null, (int) $main_settings->getQuestionBehaviourSettings()->getLockAnswerOnNextQuestionEnabled());
3568  $a_xml_writer->xmlEndTag("qtimetadatafield");
3569 
3570  $a_xml_writer->xmlStartTag("qtimetadatafield");
3571  $a_xml_writer->xmlElement("fieldlabel", null, "instant_feedback_answer_fixation");
3572  $a_xml_writer->xmlElement("fieldentry", null, (int) $main_settings->getQuestionBehaviourSettings()->getLockAnswerOnInstantFeedbackEnabled());
3573  $a_xml_writer->xmlEndTag("qtimetadatafield");
3574 
3575  $a_xml_writer->xmlStartTag("qtimetadatafield");
3576  $a_xml_writer->xmlElement("fieldlabel", null, "force_instant_feedback");
3577  $a_xml_writer->xmlElement("fieldentry", null, (int) $main_settings->getQuestionBehaviourSettings()->getForceInstantFeedbackOnNextQuestion());
3578  $a_xml_writer->xmlEndTag("qtimetadatafield");
3579 
3580  $highscore_metadata = [
3581  'highscore_enabled' => ['value' => $this->getHighscoreEnabled()],
3582  'highscore_anon' => ['value' => $this->getHighscoreAnon()],
3583  'highscore_achieved_ts' => ['value' => $this->getHighscoreAchievedTS()],
3584  'highscore_score' => ['value' => $this->getHighscoreScore()],
3585  'highscore_percentage' => ['value' => $this->getHighscorePercentage()],
3586  'highscore_hints' => ['value' => $this->getHighscoreHints()],
3587  'highscore_wtime' => ['value' => $this->getHighscoreWTime()],
3588  'highscore_own_table' => ['value' => $this->getHighscoreOwnTable()],
3589  'highscore_top_table' => ['value' => $this->getHighscoreTopTable()],
3590  'highscore_top_num' => ['value' => $this->getHighscoreTopNum()],
3591  ];
3592  foreach ($highscore_metadata as $label => $data) {
3593  $a_xml_writer->xmlStartTag("qtimetadatafield");
3594  $a_xml_writer->xmlElement("fieldlabel", null, $label);
3595  $a_xml_writer->xmlElement("fieldentry", null, sprintf("%d", $data['value']));
3596  $a_xml_writer->xmlEndTag("qtimetadatafield");
3597  }
3598 
3599  $a_xml_writer->xmlStartTag("qtimetadatafield");
3600  $a_xml_writer->xmlElement("fieldlabel", null, "suspend_test_allowed");
3601  $a_xml_writer->xmlElement("fieldentry", null, sprintf("%d", (int) $main_settings->getParticipantFunctionalitySettings()->getSuspendTestAllowed()));
3602  $a_xml_writer->xmlEndTag("qtimetadatafield");
3603 
3604  $a_xml_writer->xmlStartTag("qtimetadatafield");
3605  $a_xml_writer->xmlElement("fieldlabel", null, "show_marker");
3606  $a_xml_writer->xmlElement("fieldentry", null, sprintf("%d", (int) $main_settings->getParticipantFunctionalitySettings()->getQuestionMarkingEnabled()));
3607  $a_xml_writer->xmlEndTag("qtimetadatafield");
3608 
3609  $a_xml_writer->xmlStartTag("qtimetadatafield");
3610  $a_xml_writer->xmlElement("fieldlabel", null, "fixed_participants");
3611  $a_xml_writer->xmlElement("fieldentry", null, sprintf("%d", (int) $main_settings->getAccessSettings()->getFixedParticipants()));
3612  $a_xml_writer->xmlEndTag("qtimetadatafield");
3613 
3614  $a_xml_writer->xmlStartTag("qtimetadatafield");
3615  $a_xml_writer->xmlElement("fieldlabel", null, "show_introduction");
3616  $a_xml_writer->xmlElement("fieldentry", null, sprintf("%d", (int) $main_settings->getIntroductionSettings()->getIntroductionEnabled()));
3617  $a_xml_writer->xmlEndTag("qtimetadatafield");
3618 
3619  $a_xml_writer->xmlStartTag("qtimetadatafield");
3620  $a_xml_writer->xmlElement("fieldlabel", null, 'exam_conditions');
3621  $a_xml_writer->xmlElement("fieldentry", null, sprintf("%d", (int) $main_settings->getIntroductionSettings()->getExamConditionsCheckboxEnabled()));
3622  $a_xml_writer->xmlEndTag("qtimetadatafield");
3623 
3624  $a_xml_writer->xmlStartTag("qtimetadatafield");
3625  $a_xml_writer->xmlElement("fieldlabel", null, "show_concluding_remarks");
3626  $a_xml_writer->xmlElement("fieldentry", null, sprintf("%d", (int) $main_settings->getFinishingSettings()->getConcludingRemarksEnabled()));
3627  $a_xml_writer->xmlEndTag("qtimetadatafield");
3628 
3629  $a_xml_writer->xmlStartTag("qtimetadatafield");
3630  $a_xml_writer->xmlElement("fieldlabel", null, "mailnotification");
3631  $a_xml_writer->xmlElement("fieldentry", null, $main_settings->getFinishingSettings()->getMailNotificationContentType());
3632  $a_xml_writer->xmlEndTag("qtimetadatafield");
3633 
3634  $a_xml_writer->xmlStartTag("qtimetadatafield");
3635  $a_xml_writer->xmlElement("fieldlabel", null, "mailnottype");
3636  $a_xml_writer->xmlElement("fieldentry", null, (int) $main_settings->getFinishingSettings()->getAlwaysSendMailNotification());
3637  $a_xml_writer->xmlEndTag("qtimetadatafield");
3638 
3639  $a_xml_writer->xmlStartTag("qtimetadatafield");
3640  $a_xml_writer->xmlElement("fieldlabel", null, "exportsettings");
3641  $a_xml_writer->xmlElement("fieldentry", null, $this->getExportSettings());
3642  $a_xml_writer->xmlEndTag("qtimetadatafield");
3643 
3644  $a_xml_writer->xmlStartTag("qtimetadatafield");
3645  $a_xml_writer->xmlElement("fieldlabel", null, "shuffle_questions");
3646  $a_xml_writer->xmlElement("fieldentry", null, sprintf("%d", (int) $main_settings->getQuestionBehaviourSettings()->getShuffleQuestions()));
3647  $a_xml_writer->xmlEndTag("qtimetadatafield");
3648 
3649  $a_xml_writer->xmlStartTag("qtimetadatafield");
3650  $a_xml_writer->xmlElement("fieldlabel", null, "processing_time");
3651  $a_xml_writer->xmlElement("fieldentry", null, $main_settings->getTestBehaviourSettings()->getProcessingTime());
3652  $a_xml_writer->xmlEndTag("qtimetadatafield");
3653 
3654  $a_xml_writer->xmlStartTag("qtimetadatafield");
3655  $a_xml_writer->xmlElement("fieldlabel", null, "enable_examview");
3656  $a_xml_writer->xmlElement("fieldentry", null, (int) $main_settings->getFinishingSettings()->getShowAnswerOverview());
3657  $a_xml_writer->xmlEndTag("qtimetadatafield");
3658 
3659  $a_xml_writer->xmlStartTag("qtimetadatafield");
3660  $a_xml_writer->xmlElement("fieldlabel", null, "skill_service");
3661  $a_xml_writer->xmlElement("fieldentry", null, (int) $main_settings->getAdditionalSettings()->getSkillsServiceEnabled());
3662  $a_xml_writer->xmlEndTag("qtimetadatafield");
3663 
3664  if ($this->getInstantFeedbackSolution() == 1) {
3665  $attrs = [
3666  "solutionswitch" => "Yes"
3667  ];
3668  } else {
3669  $attrs = null;
3670  }
3671  $a_xml_writer->xmlElement("assessmentcontrol", $attrs, null);
3672 
3673  $a_xml_writer->xmlStartTag("qtimetadatafield");
3674  $a_xml_writer->xmlElement("fieldlabel", null, "show_grading_status");
3675  $a_xml_writer->xmlElement("fieldentry", null, (int) $this->isShowGradingStatusEnabled());
3676  $a_xml_writer->xmlEndTag("qtimetadatafield");
3677 
3678  $a_xml_writer->xmlStartTag("qtimetadatafield");
3679  $a_xml_writer->xmlElement("fieldlabel", null, "show_grading_mark");
3680  $a_xml_writer->xmlElement("fieldentry", null, (int) $this->isShowGradingMarkEnabled());
3681  $a_xml_writer->xmlEndTag("qtimetadatafield");
3682 
3683  $a_xml_writer->xmlStartTag('qtimetadatafield');
3684  $a_xml_writer->xmlElement('fieldlabel', null, 'hide_info_tab');
3685  $a_xml_writer->xmlElement('fieldentry', null, (int) $this->getMainSettings()->getAdditionalSettings()->getHideInfoTab());
3686  $a_xml_writer->xmlEndTag("qtimetadatafield");
3687 
3688  if ($this->getStartingTime() > 0) {
3689  $a_xml_writer->xmlStartTag("qtimetadatafield");
3690  $a_xml_writer->xmlElement("fieldlabel", null, "starting_time");
3691  $a_xml_writer->xmlElement(
3692  "fieldentry",
3693  null,
3695  (new DateTimeImmutable())->setTimestamp($this->getStartingTime()),
3696  ),
3697  );
3698  $a_xml_writer->xmlEndTag("qtimetadatafield");
3699  }
3700 
3701  if ($this->getEndingTime() > 0) {
3702  $a_xml_writer->xmlStartTag("qtimetadatafield");
3703  $a_xml_writer->xmlElement("fieldlabel", null, "ending_time");
3704  $a_xml_writer->xmlElement(
3705  "fieldentry",
3706  null,
3708  (new DateTimeImmutable())->setTimestamp($this->getEndingTime()),
3709  ),
3710  );
3711  $a_xml_writer->xmlEndTag("qtimetadatafield");
3712  }
3713 
3714  $a_xml_writer->xmlStartTag("qtimetadatafield");
3715  $a_xml_writer->xmlElement("fieldlabel", null, "activation_limited");
3716  $a_xml_writer->xmlElement("fieldentry", null, (int) $this->isActivationLimited());
3717  $a_xml_writer->xmlEndTag("qtimetadatafield");
3718 
3719  $a_xml_writer->xmlStartTag("qtimetadatafield");
3720  $a_xml_writer->xmlElement("fieldlabel", null, "activation_start_time");
3721  $a_xml_writer->xmlElement("fieldentry", null, (int) $this->getActivationStartingTime());
3722  $a_xml_writer->xmlEndTag("qtimetadatafield");
3723 
3724  $a_xml_writer->xmlStartTag("qtimetadatafield");
3725  $a_xml_writer->xmlElement("fieldlabel", null, "activation_end_time");
3726  $a_xml_writer->xmlElement("fieldentry", null, (int) $this->getActivationEndingTime());
3727  $a_xml_writer->xmlEndTag("qtimetadatafield");
3728 
3729  $a_xml_writer->xmlStartTag("qtimetadatafield");
3730  $a_xml_writer->xmlElement("fieldlabel", null, "activation_visibility");
3731  $a_xml_writer->xmlElement("fieldentry", null, (int) $this->getActivationVisibility());
3732  $a_xml_writer->xmlEndTag("qtimetadatafield");
3733 
3734  $a_xml_writer->xmlStartTag("qtimetadatafield");
3735  $a_xml_writer->xmlElement("fieldlabel", null, "autosave");
3736  $a_xml_writer->xmlElement("fieldentry", null, (int) $main_settings->getQuestionBehaviourSettings()->getAutosaveEnabled());
3737  $a_xml_writer->xmlEndTag("qtimetadatafield");
3738 
3739  $a_xml_writer->xmlStartTag("qtimetadatafield");
3740  $a_xml_writer->xmlElement("fieldlabel", null, "autosave_ival");
3741  $a_xml_writer->xmlElement("fieldentry", null, $main_settings->getQuestionBehaviourSettings()->getAutosaveInterval());
3742  $a_xml_writer->xmlEndTag("qtimetadatafield");
3743 
3744  $a_xml_writer->xmlStartTag("qtimetadatafield");
3745  $a_xml_writer->xmlElement("fieldlabel", null, "offer_question_hints");
3746  $a_xml_writer->xmlElement("fieldentry", null, (int) $main_settings->getQuestionBehaviourSettings()->getQuestionHintsEnabled());
3747  $a_xml_writer->xmlEndTag("qtimetadatafield");
3748 
3749  $a_xml_writer->xmlStartTag("qtimetadatafield");
3750  $a_xml_writer->xmlElement("fieldlabel", null, "instant_feedback_specific");
3751  $a_xml_writer->xmlElement("fieldentry", null, (int) $main_settings->getQuestionBehaviourSettings()->getInstantFeedbackSpecificEnabled());
3752  $a_xml_writer->xmlEndTag("qtimetadatafield");
3753 
3754  $a_xml_writer->xmlStartTag("qtimetadatafield");
3755  $a_xml_writer->xmlElement("fieldlabel", null, "instant_feedback_answer_fixation");
3756  $a_xml_writer->xmlElement("fieldentry", null, (int) $main_settings->getQuestionBehaviourSettings()->getLockAnswerOnInstantFeedbackEnabled());
3757  $a_xml_writer->xmlEndTag("qtimetadatafield");
3758 
3759  $a_xml_writer->xmlStartTag("qtimetadatafield");
3760  $a_xml_writer->xmlElement("fieldlabel", null, "enable_processing_time");
3761  $a_xml_writer->xmlElement("fieldentry", null, (int) $main_settings->getTestBehaviourSettings()->getProcessingTimeEnabled());
3762  $a_xml_writer->xmlEndTag("qtimetadatafield");
3763 
3764  foreach ($this->getMarkSchema()->getMarkSteps() as $index => $mark) {
3765  $a_xml_writer->xmlStartTag("qtimetadatafield");
3766  $a_xml_writer->xmlElement("fieldlabel", null, "mark_step_$index");
3767  $a_xml_writer->xmlElement("fieldentry", null, sprintf(
3768  "<short>%s</short><official>%s</official><percentage>%.2f</percentage><passed>%d</passed>",
3769  $mark->getShortName(),
3770  $mark->getOfficialName(),
3771  $mark->getMinimumLevel(),
3772  $mark->getPassed()
3773  ));
3774  $a_xml_writer->xmlEndTag("qtimetadatafield");
3775  }
3776  $a_xml_writer->xmlEndTag("qtimetadata");
3777 
3778  $page_id = $main_settings->getIntroductionSettings()->getIntroductionPageId();
3779  $introduction = $page_id !== null
3780  ? (new ilTestPage($page_id))->getXMLContent()
3781  : ilRTE::_replaceMediaObjectImageSrc($this->getIntroduction(), 0);
3782 
3783  $a_xml_writer->xmlStartTag("objectives");
3784  $this->addQTIMaterial($a_xml_writer, $page_id, $introduction);
3785  $a_xml_writer->xmlEndTag("objectives");
3786 
3787  if ($this->getInstantFeedbackSolution() == 1) {
3788  $attrs = [
3789  "solutionswitch" => "Yes"
3790  ];
3791  } else {
3792  $attrs = null;
3793  }
3794  $a_xml_writer->xmlElement("assessmentcontrol", $attrs, null);
3795 
3796  if (strlen($this->getFinalStatement())) {
3797  $page_id = $main_settings->getFinishingSettings()->getConcludingRemarksPageId();
3798  $concluding_remarks = $page_id !== null
3799  ? (new ilTestPage($page_id))->getXMLContent()
3800  : ilRTE::_replaceMediaObjectImageSrc($this->getFinalStatement());
3801  // add qti presentation_material
3802  $a_xml_writer->xmlStartTag("presentation_material");
3803  $a_xml_writer->xmlStartTag("flow_mat");
3804  $this->addQTIMaterial($a_xml_writer, $page_id, $concluding_remarks);
3805  $a_xml_writer->xmlEndTag("flow_mat");
3806  $a_xml_writer->xmlEndTag("presentation_material");
3807  }
3808 
3809  $attrs = [
3810  "ident" => "1"
3811  ];
3812  $a_xml_writer->xmlElement("section", $attrs, null);
3813  $a_xml_writer->xmlEndTag("assessment");
3814  $a_xml_writer->xmlEndTag("questestinterop");
3815 
3816  $xml = $a_xml_writer->xmlDumpMem(false);
3817  return $xml;
3818  }
getHighscoreOwnTable()
Gets if the own rankings table should be shown.
getHighscoreTopNum(int $a_retval=10)
Gets the number of entries which are to be shown in the top-rankings table.
const IL_INST_ID
Definition: constants.php:40
getHighscoreAchievedTS()
Returns if date and time of the scores achievement should be displayed.
getTestId()
Gets the database id of the additional test data.
getHighscoreWTime()
Gets if the column with the workingtime should be shown.
getHighscoreTopTable()
Gets, if the top-rankings table should be shown.
getHighscorePercentage()
Gets if the percentage column should be shown.
const ILIAS_VERSION
getHighscoreHints()
Gets, if the column with the number of requested hints should be shown.
Rich Text Editor base class This class provides access methods to a Rich Text Editor (RTE) integrated...
Definition: class.ilRTE.php:29
getHighscoreAnon()
Gets if the highscores should be anonymized per setting.
getAuthor()
Gets the authors name of the ilObjTest object.
MainSettings $main_settings
ilTestEditPageGUI: ilPageEditorGUI, ilEditClipboardGUI, ilMDEditorGUI ilTestEditPageGUI: ilPublicUse...
getInstantFeedbackSolution()
buildIso8601PeriodForExportCompatibility(DateTimeImmutable $date_time)
getScoreCutting()
Determines if the score of a question should be cut at 0 points or the score of the whole test...
addQTIMaterial(ilXmlWriter &$xml_writer, ?int $page_id, string $material='')
isShowGradingStatusEnabled()
getHighscoreScore()
Gets if the score column should be shown.
getPassScoring()
Gets the pass scoring type.
+ Here is the call graph for this function:

◆ update()

ilObjTest::update ( )

Definition at line 245 of file class.ilObjTest.php.

References ilObject\updateMetaData().

245  : bool
246  {
247  if (!parent::update()) {
248  return false;
249  }
250 
251  // put here object specific stuff
252  $this->updateMetaData();
253  return true;
254  }
+ Here is the call graph for this function:

◆ updateTestPassResults()

ilObjTest::updateTestPassResults ( int  $active_id,
int  $pass,
ilAssQuestionProcessLocker  $process_locker = null,
int  $test_obj_id = null 
)

Definition at line 7539 of file class.ilObjTest.php.

References $data, buildExamId(), getQuestionCountAndPointsForPassOfParticipant(), getWorkingTimeOfParticipantForPass(), and updateTestResultCache().

7544  : array {
7545  $data = $this->getQuestionCountAndPointsForPassOfParticipant($active_id, $pass);
7546  $time = $this->getWorkingTimeOfParticipantForPass($active_id, $pass);
7547 
7548  $result = $this->db->queryF(
7549  '
7550  SELECT SUM(r.points) reachedpoints,
7551  SUM(r.hint_count) hint_count,
7552  SUM(r.hint_points) hint_points,
7553  COUNT(DISTINCT(r.question_fi)) answeredquestions,
7554  pr.finalized_by finalized_by
7555  FROM tst_test_result r
7556  INNER JOIN tst_pass_result pr
7557  ON r.active_fi = pr.active_fi AND r.pass = pr.pass
7558  WHERE r.active_fi = %s
7559  AND r.pass = %s
7560  ',
7561  ['integer','integer'],
7562  [$active_id, $pass]
7563  );
7564 
7565  if ($result->numRows() > 0) {
7566  $row = $this->db->fetchAssoc($result);
7567 
7568  if ($row['reachedpoints'] === null
7569  || $row['reachedpoints'] < 0.0) {
7570  $row['reachedpoints'] = 0.0;
7571  }
7572  if ($row['hint_count'] === null) {
7573  $row['hint_count'] = 0;
7574  }
7575  if ($row['hint_points'] === null) {
7576  $row['hint_points'] = 0.0;
7577  }
7578 
7579  $exam_identifier = ilObjTest::buildExamId($active_id, $pass, $test_obj_id);
7580 
7581  $update_pass_result_callback = function () use ($data, $active_id, $pass, $row, $time, $exam_identifier) {
7582  $this->db->replace(
7583  'tst_pass_result',
7584  [
7585  'active_fi' => ['integer', $active_id],
7586  'pass' => ['integer', $pass]
7587  ],
7588  [
7589  'points' => ['float', $row['reachedpoints']],
7590  'maxpoints' => ['float', $data['points']],
7591  'questioncount' => ['integer', $data['count']],
7592  'answeredquestions' => ['integer', $row['answeredquestions']],
7593  'workingtime' => ['integer', $time],
7594  'tstamp' => ['integer', time()],
7595  'hint_count' => ['integer', $row['hint_count']],
7596  'hint_points' => ['float', $row['hint_points']],
7597  'exam_id' => ['text', $exam_identifier],
7598  'finalized_by' => ['text', $row['finalized_by']]
7599  ]
7600  );
7601  };
7602 
7603  if (is_object($process_locker) && $process_locker instanceof ilAssQuestionProcessLocker) {
7604  $process_locker->executeUserPassResultUpdateLockOperation($update_pass_result_callback);
7605  } else {
7606  $update_pass_result_callback();
7607  }
7608  }
7609 
7610  $this->updateTestResultCache($active_id, $process_locker);
7611 
7612  return [
7613  'active_fi' => $active_id,
7614  'pass' => $pass,
7615  'points' => $row['reachedpoints'],
7616  'maxpoints' => $data['points'],
7617  'questioncount' => $data['count'],
7618  'answeredquestions' => $row['answeredquestions'],
7619  'workingtime' => $time,
7620  'tstamp' => time(),
7621  'hint_count' => $row['hint_count'],
7622  'hint_points' => $row['hint_points'],
7623  'exam_id' => $exam_identifier
7624  ];
7625  }
executeUserPassResultUpdateLockOperation(callable $operation)
updateTestResultCache(int $active_id, ilAssQuestionProcessLocker $process_locker=null)
getQuestionCountAndPointsForPassOfParticipant(int $active_id, int $pass)
static buildExamId($active_id, $pass, $test_obj_id=null)
getWorkingTimeOfParticipantForPass(int $active_id, int $pass)
+ Here is the call graph for this function:

◆ updateTestResultCache()

ilObjTest::updateTestResultCache ( int  $active_id,
ilAssQuestionProcessLocker  $process_locker = null 
)

Definition at line 7444 of file class.ilObjTest.php.

References $res, _getResultPass(), getMarkSchema(), and ILIAS\Repository\int().

Referenced by getResultsForActiveId(), and updateTestPassResults().

7444  : void
7445  {
7446  $pass = ilObjTest::_getResultPass($active_id);
7447 
7448  if ($pass !== null) {
7449  $query = '
7450  SELECT tst_pass_result.*,
7451  tst_active.last_finished_pass
7452  FROM tst_pass_result
7453  INNER JOIN tst_active
7454  on tst_pass_result.active_fi = tst_active.active_id
7455  WHERE active_fi = %s
7456  AND pass = %s
7457  ';
7458 
7459  $result = $this->db->queryF(
7460  $query,
7461  ['integer','integer'],
7462  [$active_id, $pass]
7463  );
7464 
7465  $test_pass_result_row = $this->db->fetchAssoc($result);
7466 
7467  if (!is_array($test_pass_result_row)) {
7468  $test_pass_result_row = [];
7469  }
7470  $max = (float) ($test_pass_result_row['maxpoints'] ?? 0);
7471  $reached = (float) ($test_pass_result_row['points'] ?? 0);
7472  $percentage = ($max <= 0.0 || $reached <= 0.0) ? 0 : ($reached / $max) * 100.0;
7473 
7474  $mark = $this->getMarkSchema()->getMatchingMark($percentage);
7475  $is_passed = $test_pass_result_row['last_finished_pass'] !== null
7476  && $pass <= $test_pass_result_row['last_finished_pass']
7477  && $mark->getPassed();
7478 
7479  $hint_count = $test_pass_result_row['hint_count'] ?? 0;
7480  $hint_points = $test_pass_result_row['hint_points'] ?? 0.0;
7481 
7482  $user_test_result_update_callback = function () use ($active_id, $pass, $max, $reached, $is_passed, $hint_count, $hint_points, $mark) {
7483  $passed_once_before = 0;
7484  $query = 'SELECT passed_once FROM tst_result_cache WHERE active_fi = %s';
7485  $res = $this->db->queryF($query, ['integer'], [$active_id]);
7486  while ($passed_once_result_row = $this->db->fetchAssoc($res)) {
7487  $passed_once_before = (int) $passed_once_result_row['passed_once'];
7488  }
7489 
7490  $passed_once = (int) ($is_passed || $passed_once_before);
7491 
7492  $this->db->manipulateF(
7493  'DELETE FROM tst_result_cache WHERE active_fi = %s',
7494  ['integer'],
7495  [$active_id]
7496  );
7497 
7498  if ($reached < 0.0) {
7499  $reached = 0.0;
7500  }
7501 
7502  $mark_short_name = $mark->getShortName();
7503  if ($mark_short_name === '') {
7504  $mark_short_name = ' ';
7505  }
7506 
7507  $mark_official_name = $mark->getOfficialName();
7508  if ($mark_official_name === '') {
7509  $mark_official_name = ' ';
7510  }
7511 
7512  $this->db->insert(
7513  'tst_result_cache',
7514  [
7515  'active_fi' => ['integer', $active_id],
7516  'pass' => ['integer', $pass ?? 0],
7517  'max_points' => ['float', $max],
7518  'reached_points' => ['float', $reached],
7519  'mark_short' => ['text', $mark_short_name],
7520  'mark_official' => ['text', $mark_official_name],
7521  'passed_once' => ['integer', $passed_once],
7522  'passed' => ['integer', (int) $is_passed],
7523  'failed' => ['integer', (int) !$is_passed],
7524  'tstamp' => ['integer', time()],
7525  'hint_count' => ['integer', $hint_count],
7526  'hint_points' => ['float', $hint_points]
7527  ]
7528  );
7529  };
7530 
7531  if (is_object($process_locker)) {
7532  $process_locker->executeUserTestResultUpdateLockOperation($user_test_result_update_callback);
7533  } else {
7534  $user_test_result_update_callback();
7535  }
7536  }
7537  }
$res
Definition: ltiservices.php:69
executeUserTestResultUpdateLockOperation(callable $operation)
static _getResultPass($active_id)
Retrieves the pass number that should be counted for a given user.
+ Here is the call graph for this function:
+ Here is the caller graph for this function:

◆ updateWorkingTime()

ilObjTest::updateWorkingTime (   $times_id)

Update the working time of a test when a question is answered.

Parameters
integer$times_idThe database id of a working time entry public

Definition at line 1601 of file class.ilObjTest.php.

1602  {
1603  $affectedRows = $this->db->manipulateF(
1604  "UPDATE tst_times SET finished = %s, tstamp = %s WHERE times_id = %s",
1605  ['timestamp', 'integer', 'integer'],
1606  [date('Y-m-d H:i:s'), time(), $times_id]
1607  );
1608  }

◆ userLookupFullName()

ilObjTest::userLookupFullName (   $user_id,
  $overwrite_anonymity = false,
  $sorted_order = false,
  $suffix = "" 
)

Returns the full name of a test user according to the anonymity status.

Parameters
int$user_idThe database ID of the user
boolean$overwrite_anonymityIndicates if the anonymity status should be ignored
Returns
string The full name of the user or UNKNOWN if the anonymity status is affected public
Deprecated:
: use ilTestParticipantData instead

Definition at line 5626 of file class.ilObjTest.php.

References $user_id, ilObjUser\_lookupName(), getAnonymity(), and ILIAS\Repository\lng().

Referenced by sendAdvancedNotification(), and sendSimpleNotification().

5626  : string
5627  {
5628  if ($this->getAnonymity() && !$overwrite_anonymity) {
5629  return $this->lng->txt("anonymous") . $suffix;
5630  } else {
5631  $uname = ilObjUser::_lookupName($user_id);
5632  if (strlen($uname["firstname"] . $uname["lastname"]) == 0) {
5633  $uname["firstname"] = $this->lng->txt("deleted_user");
5634  }
5635  if ($sorted_order) {
5636  return trim($uname["lastname"] . ", " . $uname["firstname"]) . $suffix;
5637  } else {
5638  return trim($uname["firstname"] . " " . $uname["lastname"]) . $suffix;
5639  }
5640  }
5641  }
static _lookupName(int $a_user_id)
lookup user name
+ Here is the call graph for this function:
+ Here is the caller graph for this function:

Field Documentation

◆ $access_filtered_participant_list

ilTestParticipantList ilObjTest::$access_filtered_participant_list = null
protected

◆ $activation_ending_time

int ilObjTest::$activation_ending_time = null
protected

Definition at line 112 of file class.ilObjTest.php.

Referenced by getActivationEndingTime().

◆ $activation_limited

bool ilObjTest::$activation_limited = null
private

Definition at line 78 of file class.ilObjTest.php.

Referenced by isActivationLimited().

◆ $activation_starting_time

int ilObjTest::$activation_starting_time = null
protected

Definition at line 111 of file class.ilObjTest.php.

Referenced by getActivationStartingTime().

◆ $activation_visibility

bool ilObjTest::$activation_visibility = false
protected

Definition at line 110 of file class.ilObjTest.php.

Referenced by getActivationVisibility().

◆ $author

string ilObjTest::$author

Definition at line 88 of file class.ilObjTest.php.

◆ $bench

ilBenchmark ilObjTest::$bench
protected

Definition at line 127 of file class.ilObjTest.php.

◆ $component_factory

ilComponentFactory ilObjTest::$component_factory
private

Definition at line 143 of file class.ilObjTest.php.

◆ $component_repository

ilComponentRepository ilObjTest::$component_repository
private

Definition at line 142 of file class.ilObjTest.php.

◆ $ctrl

ilCtrlInterface ilObjTest::$ctrl
protected

Definition at line 124 of file class.ilObjTest.php.

◆ $evaluation_data

ilObjTest::$evaluation_data

Contains the evaluation data settings the tutor defines for the user.

Definition at line 99 of file class.ilObjTest.php.

◆ $export_factory

ExportImportFactory ilObjTest::$export_factory
protected

Definition at line 140 of file class.ilObjTest.php.

◆ $file_ids

array ilObjTest::$file_ids = []
private

Definition at line 80 of file class.ilObjTest.php.

◆ $filesystem_web

Filesystem ilObjTest::$filesystem_web
private

Definition at line 144 of file class.ilObjTest.php.

◆ $global_settings_repo

GlobalSettingsRepository ilObjTest::$global_settings_repo
protected

Definition at line 130 of file class.ilObjTest.php.

◆ $invitation

int ilObjTest::$invitation = self::INVITATION_OFF

Definition at line 87 of file class.ilObjTest.php.

◆ $isSkillManagementGloballyActivated

ilObjTest::$isSkillManagementGloballyActivated = null
staticprivate

Definition at line 7244 of file class.ilObjTest.php.

◆ $lo_metadata

LOMetadata ilObjTest::$lo_metadata
protected

Definition at line 149 of file class.ilObjTest.php.

◆ $log_viewer

TestLogViewer ilObjTest::$log_viewer
protected

Definition at line 137 of file class.ilObjTest.php.

Referenced by getTestLogViewer().

◆ $logger

TestLogger ilObjTest::$logger
protected

Definition at line 136 of file class.ilObjTest.php.

Referenced by getTestLogger().

◆ $main_settings

MainSettings ilObjTest::$main_settings = null
protected

Definition at line 131 of file class.ilObjTest.php.

Referenced by fromXML(), and getMainSettings().

◆ $main_settings_repo

MainSettingsRepository ilObjTest::$main_settings_repo = null
protected

Definition at line 132 of file class.ilObjTest.php.

Referenced by getMainSettingsRepository().

◆ $mark_schema

MarkSchema ilObjTest::$mark_schema = null
private

Definition at line 85 of file class.ilObjTest.php.

Referenced by getMarkSchema().

◆ $marks_repository

MarksRepository ilObjTest::$marks_repository
private

Definition at line 84 of file class.ilObjTest.php.

◆ $metadata

ilObjTest::$metadata

A reference to an IMS compatible matadata set.

Definition at line 93 of file class.ilObjTest.php.

Referenced by fromXML().

◆ $mob_ids

array ilObjTest::$mob_ids
private

Definition at line 79 of file class.ilObjTest.php.

◆ $online

bool ilObjTest::$online
private

Definition at line 81 of file class.ilObjTest.php.

Referenced by isOnline().

◆ $participant_access_filter

ilTestParticipantAccessFilterFactory ilObjTest::$participant_access_filter
protected

Definition at line 128 of file class.ilObjTest.php.

◆ $participant_repository

ParticipantRepository ilObjTest::$participant_repository
protected

Definition at line 147 of file class.ilObjTest.php.

◆ $participantDataExist

ilObjTest::$participantDataExist = null
private

holds the fact wether participant data exists or not DO NOT USE TIS PROPERTY DRIRECTLY ALWAYS USE ilObjTest::paricipantDataExist() since this method initialises this property

Definition at line 119 of file class.ilObjTest.php.

Referenced by participantDataExist().

◆ $print_best_solution_with_result

bool ilObjTest::$print_best_solution_with_result = true
protected

Definition at line 108 of file class.ilObjTest.php.

◆ $question_set_config_factory

ilTestQuestionSetConfigFactory ilObjTest::$question_set_config_factory
protected

Definition at line 138 of file class.ilObjTest.php.

◆ $questionrepository

GeneralQuestionPropertiesRepository ilObjTest::$questionrepository
protected

Definition at line 82 of file class.ilObjTest.php.

Referenced by getGeneralQuestionPropertiesRepository().

◆ $questions

array ilObjTest::$questions = []

Definition at line 94 of file class.ilObjTest.php.

Referenced by getQuestions(), getTestQuestions(), and moveQuestions().

◆ $refinery

Refinery ilObjTest::$refinery
protected

Definition at line 125 of file class.ilObjTest.php.

◆ $score_settings

ScoreSettings ilObjTest::$score_settings = null
protected

Definition at line 133 of file class.ilObjTest.php.

Referenced by fromXML(), and getScoreSettings().

◆ $score_settings_repo

ScoreSettingsRepository ilObjTest::$score_settings_repo = null
protected

Definition at line 134 of file class.ilObjTest.php.

Referenced by getScoreSettingsRepository().

◆ $settings

ilSetting ilObjTest::$settings
protected

Definition at line 126 of file class.ilObjTest.php.

◆ $template_id

int ilObjTest::$template_id = 0
private

Definition at line 106 of file class.ilObjTest.php.

Referenced by getTemplate(), and setTemplate().

◆ $test_id

int ilObjTest::$test_id = -1

Definition at line 86 of file class.ilObjTest.php.

Referenced by _getTestIDFromObjectID(), and getTestId().

◆ $test_man_scoring_done_helper

TestManScoringDoneHelper ilObjTest::$test_man_scoring_done_helper
private

Definition at line 123 of file class.ilObjTest.php.

◆ $test_sequence

ilObjTest::$test_sequence = false

contains the test sequence data

Definition at line 104 of file class.ilObjTest.php.

Referenced by getTestResult(), isParticipantsLastPassActive(), and removeQuestionFromSequences().

◆ $testrequest

RequestDataCollector ilObjTest::$testrequest
private

Definition at line 83 of file class.ilObjTest.php.

◆ $tmpCopyWizardCopyId

int ilObjTest::$tmpCopyWizardCopyId = null
private

Definition at line 121 of file class.ilObjTest.php.

Referenced by getTmpCopyWizardCopyId(), and setTmpCopyWizardCopyId().

◆ INVITATION_OFF

const ilObjTest::INVITATION_OFF = 0

Definition at line 69 of file class.ilObjTest.php.

◆ INVITATION_ON

const ilObjTest::INVITATION_ON = 1

Definition at line 70 of file class.ilObjTest.php.

◆ QUESTION_SET_TYPE_FIXED

◆ QUESTION_SET_TYPE_RANDOM

◆ REDIRECT_ALWAYS

const ilObjTest::REDIRECT_ALWAYS = 1

◆ REDIRECT_KIOSK

const ilObjTest::REDIRECT_KIOSK = 2

◆ REDIRECT_NONE

◆ SCORE_BEST_PASS

◆ SCORE_LAST_PASS


The documentation for this class was generated from the following file: