ILIAS  release_10 Revision v10.1-43-ga1241a92c2f
ilVirusScanner Class Reference
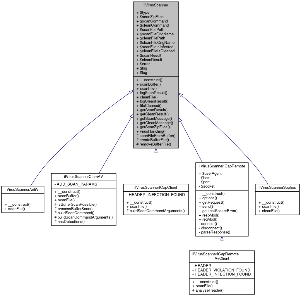
+ Inheritance diagram for ilVirusScanner:
+ Collaboration diagram for ilVirusScanner:

Public Member Functions

 __construct (string $scan_command, string $clean_command)
 
 scanBuffer (string $buffer)
 
 scanFile (string $file_path, string $org_name='')
 
 logScanResult ()
 
 cleanFile (string $file_path, string $org_name='')
 
 logCleanResult ()
 
 fileCleaned ()
 
 getScanResult ()
 
 getCleanResult ()
 
 getScanMessage ()
 
 getCleanMessage ()
 
 getScanZipFiles ()
 

Static Public Member Functions

static virusHandling (string $a_file, string $a_orig_name='', bool $a_clean=true)
 

Data Fields

string $type
 
bool $scanZipFiles
 
string $scanCommand
 
string $cleanCommand
 
string $scanFilePath
 
string $scanFileOrigName
 
string $cleanFilePath
 
string $cleanFileOrigName
 
bool $scanFileIsInfected
 
bool $cleanFileIsCleaned
 
string $scanResult
 
string $cleanResult
 
ilErrorHandling $error
 
ilLanguage $lng
 
ilLogger $log
 

Protected Member Functions

 scanFileFromBuffer (string $buffer)
 
 createBufferFile (string $buffer)
 
 removeBufferFile (string $bufferFile)
 

Detailed Description

Definition at line 21 of file class.ilVirusScanner.php.

Constructor & Destructor Documentation

◆ __construct()

ilVirusScanner::__construct ( string  $scan_command,
string  $clean_command 
)

Definition at line 53 of file class.ilVirusScanner.php.

References $DIC, $error, $lng, $log, and ILIAS\Repository\lng().

54  {
55  global $DIC;
56  $error = $DIC['ilErr'];
57  $lng = $DIC->language();
58  $log = $DIC->logger()->root();
59 
60  $this->error = $error;
61  $this->lng = $lng;
62  $this->log = $log;
63  $this->scanCommand = $scan_command;
64  $this->cleanCommand = $clean_command;
65 
66  $this->type = 'simulate';
67  $this->scanZipFiles = false;
68  }
ilErrorHandling $error
global $DIC
Definition: shib_login.php:25
+ Here is the call graph for this function:

Member Function Documentation

◆ cleanFile()

ilVirusScanner::cleanFile ( string  $file_path,
string  $org_name = '' 
)

Definition at line 163 of file class.ilVirusScanner.php.

References $cleanResult, and logCleanResult().

163  : string
164  {
165  $this->cleanFilePath = $file_path;
166  $this->cleanFileOrigName = $org_name;
167 
168  if ($org_name === 'cleanable.txt') {
169  $this->cleanFileIsCleaned = true;
170  $this->cleanResult =
171  'FILE CLEANED: [' . $file_path . '] (VIRUS: simulated)';
172  $this->logCleanResult();
173  return $this->cleanResult;
174  }
175 
176  $this->cleanFileIsCleaned = false;
177  $this->cleanResult =
178  'FILE NOT CLEANED: [' . $file_path . '] (VIRUS: simulated)';
179  $this->logCleanResult();
180  return '';
181  }
+ Here is the call graph for this function:

◆ createBufferFile()

ilVirusScanner::createBufferFile ( string  $buffer)
protected

Definition at line 122 of file class.ilVirusScanner.php.

References ilFileUtils\ilTempnam().

Referenced by scanFileFromBuffer().

122  : string
123  {
124  $bufferFile = ilFileUtils::ilTempnam();
125  file_put_contents($bufferFile, $buffer);
126  return $bufferFile;
127  }
static ilTempnam(?string $a_temp_path=null)
Returns a unique and non existing Path for e temporary file or directory.
+ Here is the call graph for this function:
+ Here is the caller graph for this function:

◆ fileCleaned()

ilVirusScanner::fileCleaned ( )

Definition at line 194 of file class.ilVirusScanner.php.

References $cleanFileIsCleaned.

194  : bool
195  {
197  }

◆ getCleanMessage()

ilVirusScanner::getCleanMessage ( )

Definition at line 229 of file class.ilVirusScanner.php.

References $cleanFileOrigName, and ILIAS\Repository\lng().

229  : string
230  {
231  if ($this->cleanFileIsCleaned) {
232  $ret = sprintf($this->lng->txt('virus_cleaned'), $this->cleanFileOrigName);
233  } else {
234  $ret = sprintf($this->lng->txt('virus_not_cleaned'), $this->cleanFileOrigName);
235  }
236 
237  if ($this->cleanResult) {
238  $ret .= ' ' . $this->lng->txt('virus_clean_message')
239  . '<br />'
240  . str_replace(
241  $this->cleanFilePath,
242  $this->cleanFileOrigName,
243  nl2br($this->cleanResult)
244  );
245  }
246  return $ret;
247  }
+ Here is the call graph for this function:

◆ getCleanResult()

ilVirusScanner::getCleanResult ( )

Definition at line 204 of file class.ilVirusScanner.php.

References $cleanResult.

204  : string
205  {
206  return $this->cleanResult;
207  }

◆ getScanMessage()

ilVirusScanner::getScanMessage ( )

Definition at line 209 of file class.ilVirusScanner.php.

References $scanFileOrigName, and ILIAS\Repository\lng().

209  : string
210  {
211  if ($this->scanFileIsInfected) {
212  $ret = sprintf($this->lng->txt('virus_infected'), $this->scanFileOrigName);
213  } else {
214  $ret = sprintf($this->lng->txt('virus_not_infected'), $this->scanFileOrigName);
215  }
216 
217  if ($this->scanResult) {
218  $ret .= ' ' . $this->lng->txt('virus_scan_message')
219  . '<br />'
220  . str_replace(
221  $this->scanFilePath,
222  $this->scanFileOrigName,
223  nl2br($this->scanResult)
224  );
225  }
226  return $ret;
227  }
+ Here is the call graph for this function:

◆ getScanResult()

ilVirusScanner::getScanResult ( )

Definition at line 199 of file class.ilVirusScanner.php.

References $scanResult.

199  : string
200  {
201  return $this->scanResult;
202  }

◆ getScanZipFiles()

ilVirusScanner::getScanZipFiles ( )

Definition at line 249 of file class.ilVirusScanner.php.

References $scanZipFiles.

249  : bool
250  {
251  return $this->scanZipFiles;
252  }

◆ logCleanResult()

ilVirusScanner::logCleanResult ( )

Definition at line 183 of file class.ilVirusScanner.php.

Referenced by ilVirusScannerSophos\cleanFile(), and cleanFile().

183  : void
184  {
185  $mess = 'Virus Cleaner (' . $this->type . ')';
186  if ($this->cleanFileOrigName) {
187  $mess .= ' (File ' . $this->cleanFileOrigName . ')';
188  }
189  $mess .= ': ' . preg_replace('/[\r\n]+/', '; ', $this->cleanResult);
190 
191  $this->log->write($mess);
192  }
+ Here is the caller graph for this function:

◆ logScanResult()

ilVirusScanner::logScanResult ( )

Definition at line 147 of file class.ilVirusScanner.php.

Referenced by ilVirusScannerAntiVir\scanFile(), ilVirusScannerSophos\scanFile(), ilVirusScannerClamAV\scanFile(), and scanFile().

147  : void
148  {
149  $mess = 'Virus Scanner (' . $this->type . ')';
150  if ($this->scanFileOrigName) {
151  $mess .= ' (File ' . $this->scanFileOrigName . ')';
152  }
153  $mess .= ': ' . preg_replace('/[\r\n]+/', '; ', $this->scanResult);
154 
155  $this->log->write($mess);
156  }
+ Here is the caller graph for this function:

◆ removeBufferFile()

ilVirusScanner::removeBufferFile ( string  $bufferFile)
protected

Definition at line 158 of file class.ilVirusScanner.php.

Referenced by scanFileFromBuffer().

158  : void
159  {
160  unlink($bufferFile);
161  }
+ Here is the caller graph for this function:

◆ scanBuffer()

ilVirusScanner::scanBuffer ( string  $buffer)

Definition at line 109 of file class.ilVirusScanner.php.

References scanFileFromBuffer().

109  : bool
110  {
111  return $this->scanFileFromBuffer($buffer);
112  }
scanFileFromBuffer(string $buffer)
+ Here is the call graph for this function:

◆ scanFile()

ilVirusScanner::scanFile ( string  $file_path,
string  $org_name = '' 
)

Definition at line 129 of file class.ilVirusScanner.php.

References $scanResult, and logScanResult().

Referenced by scanFileFromBuffer().

129  : string
130  {
131  $this->scanFilePath = $file_path;
132  $this->scanFileOrigName = $org_name;
133 
134  if ($org_name === 'infected.txt' || $org_name === 'cleanable.txt') {
135  $this->scanFileIsInfected = true;
136  $this->scanResult =
137  'FILE INFECTED: [' . $file_path . '] (VIRUS: simulated)';
138  $this->logScanResult();
139  return $this->scanResult;
140  }
141 
142  $this->scanFileIsInfected = false;
143  $this->scanResult = '';
144  return '';
145  }
+ Here is the call graph for this function:
+ Here is the caller graph for this function:

◆ scanFileFromBuffer()

ilVirusScanner::scanFileFromBuffer ( string  $buffer)
protected

Definition at line 114 of file class.ilVirusScanner.php.

References createBufferFile(), removeBufferFile(), and scanFile().

Referenced by ilVirusScannerClamAV\scanBuffer(), and scanBuffer().

114  : bool
115  {
116  $bufferFile = $this->createBufferFile($buffer);
117  $infection = $this->scanFile($bufferFile);
118  $this->removeBufferFile($bufferFile);
119  return $infection !== '';
120  }
removeBufferFile(string $bufferFile)
scanFile(string $file_path, string $org_name='')
createBufferFile(string $buffer)
+ Here is the call graph for this function:
+ Here is the caller graph for this function:

◆ virusHandling()

static ilVirusScanner::virusHandling ( string  $a_file,
string  $a_orig_name = '',
bool  $a_clean = true 
)
static
Returns
array{0: bool, 1: string}

Definition at line 73 of file class.ilVirusScanner.php.

References $DIC, ilVirusScannerFactory\_getInstance(), and ilLanguage\txt().

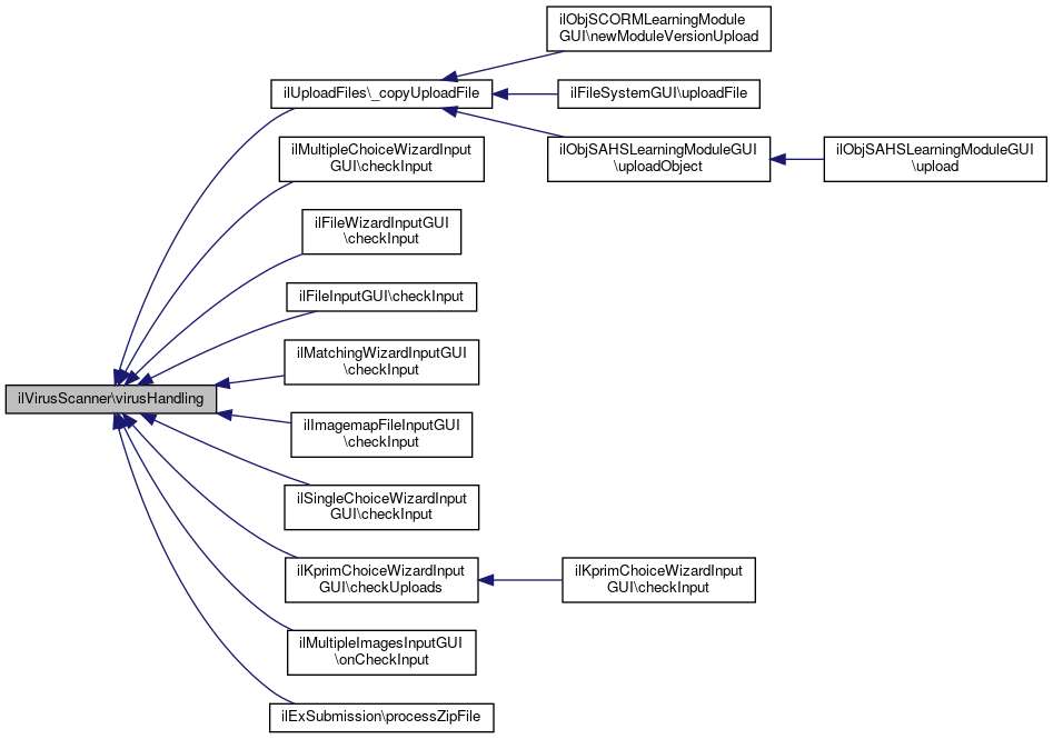
Referenced by ilUploadFiles\_copyUploadFile(), ilMultipleChoiceWizardInputGUI\checkInput(), ilFileWizardInputGUI\checkInput(), ilFileInputGUI\checkInput(), ilMatchingWizardInputGUI\checkInput(), ilImagemapFileInputGUI\checkInput(), ilSingleChoiceWizardInputGUI\checkInput(), ilKprimChoiceWizardInputGUI\checkUploads(), ilMultipleImagesInputGUI\onCheckInput(), and ilExSubmission\processZipFile().

73  : array
74  {
75  global $DIC;
76 
77  $lng = $DIC->language();
78 
79  if ((defined('IL_VIRUS_SCANNER') && IL_VIRUS_SCANNER !== 'None') || (defined(
80  'IL_ICAP_HOST'
81  ) && IL_ICAP_HOST !== '')) {
83  if (($vs_txt = $vs->scanFile($a_file, $a_orig_name)) !== '') {
84  if ($a_clean && defined('IL_VIRUS_CLEAN_COMMAND') && IL_VIRUS_CLEAN_COMMAND !== '') {
85  $clean_txt = $vs->cleanFile($a_file, $a_orig_name);
86  if ($vs->fileCleaned()) {
87  $vs_txt .= '<br />' . $lng->txt('cleaned_file') . '<br />' . $clean_txt;
88  $vs_txt .= '<br />' . $lng->txt('repeat_scan');
89  if (($vs2_txt = $vs->scanFile($a_file, $a_orig_name)) !== '') {
90  return [
91  false,
92  nl2br($vs_txt) . '<br />' . $lng->txt('repeat_scan_failed') . '<br />' . nl2br($vs2_txt)
93  ];
94  }
95 
96  return [true, nl2br($vs_txt) . '<br />' . $lng->txt('repeat_scan_succeded')];
97  }
98 
99  return [false, nl2br($vs_txt) . '<br />' . $lng->txt('cleaning_failed')];
100  }
101 
102  return [false, nl2br($vs_txt)];
103  }
104  }
105 
106  return [true, ''];
107  }
txt(string $a_topic, string $a_default_lang_fallback_mod="")
gets the text for a given topic if the topic is not in the list, the topic itself with "-" will be re...
global $DIC
Definition: shib_login.php:25
+ Here is the call graph for this function:
+ Here is the caller graph for this function:

Field Documentation

◆ $cleanCommand

string ilVirusScanner::$cleanCommand

Definition at line 29 of file class.ilVirusScanner.php.

◆ $cleanFileIsCleaned

bool ilVirusScanner::$cleanFileIsCleaned

Definition at line 41 of file class.ilVirusScanner.php.

Referenced by fileCleaned().

◆ $cleanFileOrigName

string ilVirusScanner::$cleanFileOrigName

Definition at line 37 of file class.ilVirusScanner.php.

Referenced by getCleanMessage().

◆ $cleanFilePath

string ilVirusScanner::$cleanFilePath

Definition at line 35 of file class.ilVirusScanner.php.

◆ $cleanResult

string ilVirusScanner::$cleanResult

◆ $error

ilErrorHandling ilVirusScanner::$error

Definition at line 47 of file class.ilVirusScanner.php.

Referenced by __construct().

◆ $lng

ilLanguage ilVirusScanner::$lng

Definition at line 49 of file class.ilVirusScanner.php.

Referenced by __construct().

◆ $log

ilLogger ilVirusScanner::$log

Definition at line 51 of file class.ilVirusScanner.php.

Referenced by __construct().

◆ $scanCommand

string ilVirusScanner::$scanCommand

Definition at line 27 of file class.ilVirusScanner.php.

◆ $scanFileIsInfected

bool ilVirusScanner::$scanFileIsInfected

Definition at line 39 of file class.ilVirusScanner.php.

◆ $scanFileOrigName

string ilVirusScanner::$scanFileOrigName

Definition at line 33 of file class.ilVirusScanner.php.

Referenced by getScanMessage().

◆ $scanFilePath

string ilVirusScanner::$scanFilePath

Definition at line 31 of file class.ilVirusScanner.php.

◆ $scanResult

◆ $scanZipFiles

bool ilVirusScanner::$scanZipFiles

Definition at line 25 of file class.ilVirusScanner.php.

Referenced by getScanZipFiles().

◆ $type

string ilVirusScanner::$type

Definition at line 23 of file class.ilVirusScanner.php.

Referenced by ilVirusScannerICapRemote\getRequest().


The documentation for this class was generated from the following file: