ILIAS  release_10 Revision v10.1-43-ga1241a92c2f
ilDclBaseFieldModel Class Reference
+ Inheritance diagram for ilDclBaseFieldModel:
+ Collaboration diagram for ilDclBaseFieldModel:

Public Member Functions

 __construct (int $a_id=0)
 
 setId ($a_id)
 Set field id. More...
 
 getId ()
 Get field id. More...
 
 setTableId (int $a_id)
 Set table id. More...
 
 getTableId ()
 Get table id. More...
 
 setTitle (string $a_title)
 Set title. More...
 
 getTitle ()
 Get title. More...
 
 setDescription (string $a_desc)
 Set description. More...
 
 getDescription ()
 Get description. More...
 
 setDatatypeId (int $a_id)
 Set datatype id. More...
 
 getDatatypeId ()
 Get datatype_id. More...
 
 isUnique ()
 
 setUnique (?bool $unique)
 
 getDatatype ()
 
 getDatatypeTitle ()
 
 getPresentationTitle ()
 
 getPresentationDescription ()
 
 getStorageLocation ()
 Get storage location for the model. More...
 
 getExportable ()
 
 toArray ()
 
 isStandardField ()
 
 doRead ()
 
 buildFromDBRecord (array $rec)
 Builds model from db record. More...
 
 doCreate ()
 
 doUpdate ()
 
 updateProperties ()
 Update properties of this field in Database. More...
 
 doDelete ()
 Remove field and properties. More...
 
 getViewSettings ()
 
 getViewSetting (int $tableview_id)
 
 getOrder ()
 
 setOrder (int $order)
 
 hasProperty (string $key)
 Checks if a certain property for a field is set. More...
 
 getProperty (string $key)
 
 getPropertyInstance (string $key)
 
 setProperty (string $key, $value)
 
 getValidFieldProperties ()
 Returns all valid properties for a field-type. More...
 
 checkValidityFromForm (ilPropertyFormGUI &$form, ?int $record_id=null)
 
 checkValidity ($value, ?int $record_id=null)
 Check if input is valid. More...
 
 cloneStructure (int $original_id)
 
 afterClone (array $records)
 
 cloneProperties (ilDclBaseFieldModel $originalField)
 
 setExportable (bool $exportable)
 
 allowFilterInListView ()
 
 getRecordQuerySortObject (string $direction="asc", bool $sort_by_status=false)
 Returns a query-object for building the record-loader-sql-query. More...
 
 getRecordQueryFilterObject ( $filter_value="", ?ilDclBaseFieldModel $sort_field=null)
 Returns a query-object for building the record-loader-sql-query. More...
 
 getSortField ()
 Returns the sort-field id. More...
 
 hasNumericSorting ()
 Set to true, when the sorting should be handled numerical. More...
 
 checkFieldCreationInput (ilPropertyFormGUI $form)
 Checks input of specific fields befor saving. More...
 
 getStorageLocationOverride ()
 
 setStorageLocationOverride (?int $storage_location_override)
 
 fillHeaderExcel (ilExcel $worksheet, int &$row, int &$col)
 
 checkTitlesForImport (array &$titles, array &$import_fields)
 
 storePropertiesFromForm (ilPropertyFormGUI $form)
 called when saving the 'edit field' form More...
 
 fillPropertiesForm (ilPropertyFormGUI &$form)
 called to fill the 'edit field' form More...
 
 isConfirmationRequired (ilPropertyFormGUI $form)
 called by ilDclFieldEditGUI when updating field properties if you overwrite this method, remember to also overwrite getConfirmationGUI More...
 
 getConfirmationGUI (ilPropertyFormGUI $form)
 called by ilDclFieldEditGUI if isConfirmationRequired returns true More...
 

Static Public Member Functions

static _getTitleInvalidChars (bool $a_as_regex=true)
 All valid chars for filed titles. More...
 
static _getFieldIdByTitle (string $title, int $table_id)
 

Data Fields

const PROP_LENGTH = "lenght"
 General properties. More...
 
const PROP_REGEX = "regex"
 
const PROP_REFERENCE = "table_id"
 
const PROP_URL = "url"
 
const PROP_REFERENCE_LINK = "reference_link"
 
const PROP_WIDTH = "width"
 
const PROP_HEIGHT = "height"
 
const PROP_LEARNING_PROGRESS = "learning_progress"
 
const PROP_ILIAS_REFERENCE_LINK = "ILIAS_reference_link"
 
const PROP_N_REFERENCE = "multiple_selection"
 
const PROP_FORMULA_EXPRESSION = "expression"
 
const PROP_DISPLAY_COPY_LINK_ACTION_MENU = "display_action_menu"
 
const PROP_LINK_DETAIL_PAGE_TEXT = "link_detail_page_text"
 
const PROP_LINK_DETAIL_PAGE_MOB = "link_detail_page_mob"
 
const PROP_SUPPORTED_FILE_TYPES = "supported_file_types"
 
const PROP_PLUGIN_HOOK_NAME = "plugin_hook_name"
 
const EDIT_VIEW = 2
 
const EXPORTABLE_VIEW = 4
 

Protected Member Functions

 loadDatatype ()
 Load datatype for model. More...
 
 loadTableFieldSetting ()
 loadTableFieldSetting More...
 
 addToTableViews ()
 create ilDclTableViewFieldSettings for this field in each tableview More...
 
 updateTableFieldSetting ()
 update exportable and fieldorder More...
 
 loadProperties ()
 Get all properties of a field. More...
 
 areEqual ($value_1, $value_2)
 
 normalizeValue (mixed $value)
 

Protected Attributes

string $id = ""
 
int $table_id = 0
 
string $title = ""
 
string $description = ""
 
int $datatype_id = 0
 
int $order = null
 
bool $unique = false
 
array $property = []
 
bool $exportable = false
 
ilDclDatatype $datatype = null
 
int $storage_location_override = null
 With this property the datatype-storage-location can be overwritten. More...
 
ilDBInterface $db
 
ilLanguage $lng
 

Private Member Functions

 loadExportability ()
 Load exportability. More...
 

Detailed Description

Definition at line 21 of file class.ilDclBaseFieldModel.php.

Constructor & Destructor Documentation

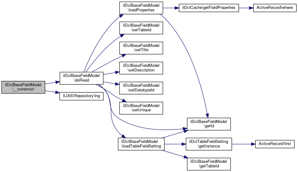
◆ __construct()

ilDclBaseFieldModel::__construct ( int  $a_id = 0)

Definition at line 64 of file class.ilDclBaseFieldModel.php.

References $DIC, doRead(), and ILIAS\Repository\lng().

65  {
66  global $DIC;
67  $this->db = $DIC->database();
68  $this->lng = $DIC->language();
69 
70  if ($a_id != 0) {
71  $this->id = (string) $a_id;
72  $this->doRead();
73  }
74  }
global $DIC
Definition: shib_login.php:25
+ Here is the call graph for this function:

Member Function Documentation

◆ _getFieldIdByTitle()

static ilDclBaseFieldModel::_getFieldIdByTitle ( string  $title,
int  $table_id 
)
static

Definition at line 88 of file class.ilDclBaseFieldModel.php.

References $DIC, $id, and $ilDB.

88  : int
89  {
90  global $DIC;
91  $ilDB = $DIC->database();
92 
93  $result = $ilDB->query(
94  'SELECT id FROM il_dcl_field WHERE title = ' . $ilDB->quote($title, 'text') . ' AND table_id = '
95  . $ilDB->quote($table_id, 'integer')
96  );
97  $id = 0;
98  while ($rec = $ilDB->fetchAssoc($result)) {
99  $id = $rec['id'];
100  }
101 
102  return $id;
103  }
global $DIC
Definition: shib_login.php:25

◆ _getTitleInvalidChars()

static ilDclBaseFieldModel::_getTitleInvalidChars ( bool  $a_as_regex = true)
static

All valid chars for filed titles.

Definition at line 79 of file class.ilDclBaseFieldModel.php.

Referenced by ilDclFieldEditGUI\initForm().

79  : string
80  {
81  if ($a_as_regex) {
82  return '/^[^<>\\\\":]*$/i';
83  } else {
84  return '\ < > " :';
85  }
86  }
+ Here is the caller graph for this function:

◆ addToTableViews()

ilDclBaseFieldModel::addToTableViews ( )
protected

create ilDclTableViewFieldSettings for this field in each tableview

Definition at line 356 of file class.ilDclBaseFieldModel.php.

References ilDclTableView\getAllForTableId().

Referenced by doCreate().

356  : void
357  {
358  foreach (ilDclTableView::getAllForTableId($this->table_id) as $tableview) {
359  $tableview->createFieldSetting($this->id);
360  }
361  }
static getAllForTableId(int $table_id)
+ Here is the call graph for this function:
+ Here is the caller graph for this function:

◆ afterClone()

ilDclBaseFieldModel::afterClone ( array  $records)

Definition at line 592 of file class.ilDclBaseFieldModel.php.

References ilDclCache\getRecordFieldCache().

Referenced by ilDclReferenceFieldModel\getFieldRef(), and ilDclCopyFieldModel\getValidFieldProperties().

593  {
594  foreach ($records as $rec) {
595  ilDclCache::getRecordFieldCache($rec, $this)->afterClone();
596  }
597  }
static getRecordFieldCache(object $record, object $field)
+ Here is the call graph for this function:
+ Here is the caller graph for this function:

◆ allowFilterInListView()

ilDclBaseFieldModel::allowFilterInListView ( )

Definition at line 634 of file class.ilDclBaseFieldModel.php.

634  : bool
635  {
636  return true;
637  }

◆ areEqual()

ilDclBaseFieldModel::areEqual (   $value_1,
  $value_2 
)
protected

Definition at line 559 of file class.ilDclBaseFieldModel.php.

References normalizeValue().

Referenced by checkValidity().

559  : bool
560  {
561  return $this->normalizeValue($value_1) === $this->normalizeValue($value_2);
562  }
+ Here is the call graph for this function:
+ Here is the caller graph for this function:

◆ buildFromDBRecord()

ilDclBaseFieldModel::buildFromDBRecord ( array  $rec)

Builds model from db record.

Definition at line 321 of file class.ilDclBaseFieldModel.php.

References setDatatypeId(), setDescription(), setId(), setTableId(), setTitle(), and setUnique().

321  : void
322  {
323  $this->setId($rec["id"]);
324  $this->setTableId($rec["table_id"]);
325  $this->setTitle($rec["title"]);
326  $this->setDescription($rec["description"]);
327  $this->setDatatypeId($rec["datatype_id"]);
328  $this->setUnique($rec["is_unique"] ?? null);
329  }
setDatatypeId(int $a_id)
Set datatype id.
setTitle(string $a_title)
Set title.
setDescription(string $a_desc)
Set description.
setTableId(int $a_id)
Set table id.
+ Here is the call graph for this function:

◆ checkFieldCreationInput()

ilDclBaseFieldModel::checkFieldCreationInput ( ilPropertyFormGUI  $form)

Checks input of specific fields befor saving.

Parameters
ilPropertyFormGUI$form
Returns
bool if checkInput was successful

Definition at line 698 of file class.ilDclBaseFieldModel.php.

698  : bool
699  {
700  return true;
701  }

◆ checkTitlesForImport()

ilDclBaseFieldModel::checkTitlesForImport ( array &  $titles,
array &  $import_fields 
)

Definition at line 725 of file class.ilDclBaseFieldModel.php.

References getTitle().

725  : void
726  {
727  foreach ($titles as $k => $title) {
728  if (!mb_detect_encoding($title, "UTF-8", true) == "UTF-8") {
729  $title = mb_convert_encoding($title, 'UTF-8', 'ISO-8859-1');
730  }
731  if ($title == $this->getTitle()) {
732  $import_fields[$k] = $this;
733  }
734  }
735  }
+ Here is the call graph for this function:

◆ checkValidity()

ilDclBaseFieldModel::checkValidity (   $value,
?int  $record_id = null 
)

Check if input is valid.

Parameters
float | int | string | array | null$value
Exceptions
ilDclInputException

Definition at line 538 of file class.ilDclBaseFieldModel.php.

References areEqual(), ilDclCache\getTableCache(), getTableId(), isUnique(), and ilDclInputException\UNIQUE_EXCEPTION.

Referenced by checkValidityFromForm().

538  : bool
539  {
540  //Don't check empty values
541  if (!isset($value)) {
542  return true;
543  }
544 
545  if ($this->isUnique()) {
546  $table = ilDclCache::getTableCache($this->getTableId());
547  foreach ($table->getRecords() as $record) {
548  if ($record->getId() !== $record_id || $record_id === 0) {
549  if ($this->areEqual($record->getRecordFieldValue($this->getId()), $value)) {
551  }
552  }
553  }
554  }
555 
556  return true;
557  }
static getTableCache(int $table_id=null)
+ Here is the call graph for this function:
+ Here is the caller graph for this function:

◆ checkValidityFromForm()

ilDclBaseFieldModel::checkValidityFromForm ( ilPropertyFormGUI $form,
?int  $record_id = null 
)

Definition at line 527 of file class.ilDclBaseFieldModel.php.

References checkValidity(), getId(), and ilPropertyFormGUI\getInput().

527  : void
528  {
529  $value = $form->getInput('field_' . $this->getId());
530  $this->checkValidity($value, $record_id);
531  }
checkValidity($value, ?int $record_id=null)
Check if input is valid.
getInput(string $a_post_var, bool $ensureValidation=true)
Returns the input of an item, if item provides getInput method and as fallback the value of the HTTP-...
+ Here is the call graph for this function:

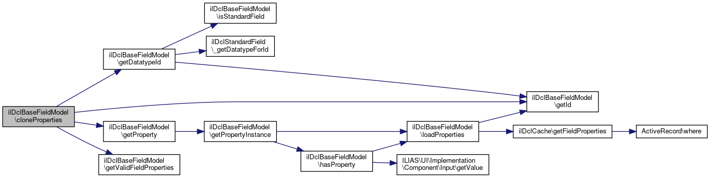
◆ cloneProperties()

ilDclBaseFieldModel::cloneProperties ( ilDclBaseFieldModel  $originalField)

Definition at line 599 of file class.ilDclBaseFieldModel.php.

References getDatatypeId(), getId(), getProperty(), getValidFieldProperties(), ilDclDatatype\INPUTFORMAT_COPY, ilDclDatatype\INPUTFORMAT_REFERENCE, and PROP_REFERENCE.

Referenced by cloneStructure().

599  : void
600  {
601  $orgProps = $originalField->getValidFieldProperties();
602  if (count($orgProps) == 0) {
603  return;
604  }
605  foreach ($orgProps as $prop_name) {
606  $fieldprop_obj = new ilDclFieldProperty();
607  $fieldprop_obj->setFieldId((int) $this->getId());
608  $fieldprop_obj->setName($prop_name);
609 
610  $value = $originalField->getProperty($prop_name);
611 
612  if (
613  $prop_name == ilDclBaseFieldModel::PROP_REFERENCE &&
614  (
617  )
618  ) {
619  $value = null;
620  }
621 
622  if ($value) {
623  $fieldprop_obj->setValue($value);
624  $fieldprop_obj->create();
625  }
626  }
627  }
getValidFieldProperties()
Returns all valid properties for a field-type.
getDatatypeId()
Get datatype_id.
+ Here is the call graph for this function:
+ Here is the caller graph for this function:

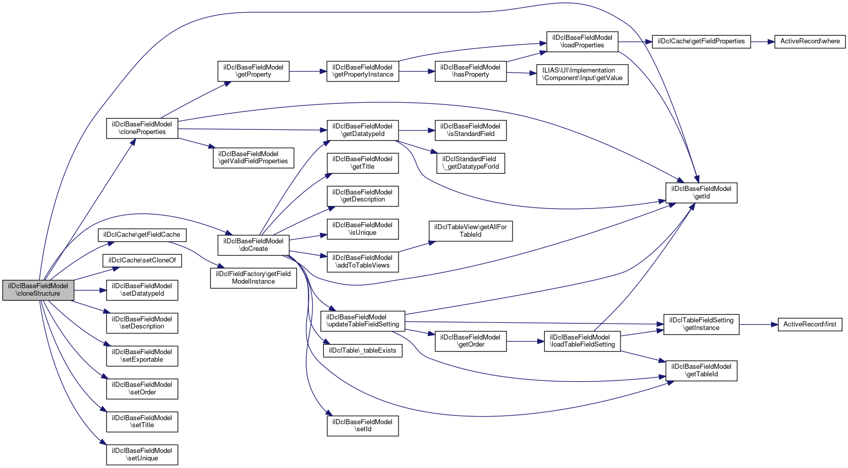
◆ cloneStructure()

ilDclBaseFieldModel::cloneStructure ( int  $original_id)
Exceptions
ilException

Definition at line 576 of file class.ilDclBaseFieldModel.php.

References cloneProperties(), doCreate(), ilDclCache\getFieldCache(), getId(), ilDclCache\setCloneOf(), setDatatypeId(), setDescription(), setExportable(), setOrder(), setTitle(), setUnique(), and ilDclCache\TYPE_FIELD.

576  : void
577  {
578  $original = ilDclCache::getFieldCache($original_id);
579  $this->setTitle($original->getTitle());
580  $this->setDatatypeId($original->getDatatypeId());
581  $this->setDescription($original->getDescription());
582  $this->setOrder($original->getOrder());
583  $this->setUnique($original->isUnique());
584  $this->setExportable($original->getExportable());
585  $this->doCreate();
586  $this->cloneProperties($original);
587 
588  // mandatory for all cloning functions
589  ilDclCache::setCloneOf($original_id, (int) $this->getId(), ilDclCache::TYPE_FIELD);
590  }
static getFieldCache(int $field_id=0)
setDatatypeId(int $a_id)
Set datatype id.
cloneProperties(ilDclBaseFieldModel $originalField)
static setCloneOf(int $old, int $new, string $type)
setTitle(string $a_title)
Set title.
setDescription(string $a_desc)
Set description.
+ Here is the call graph for this function:

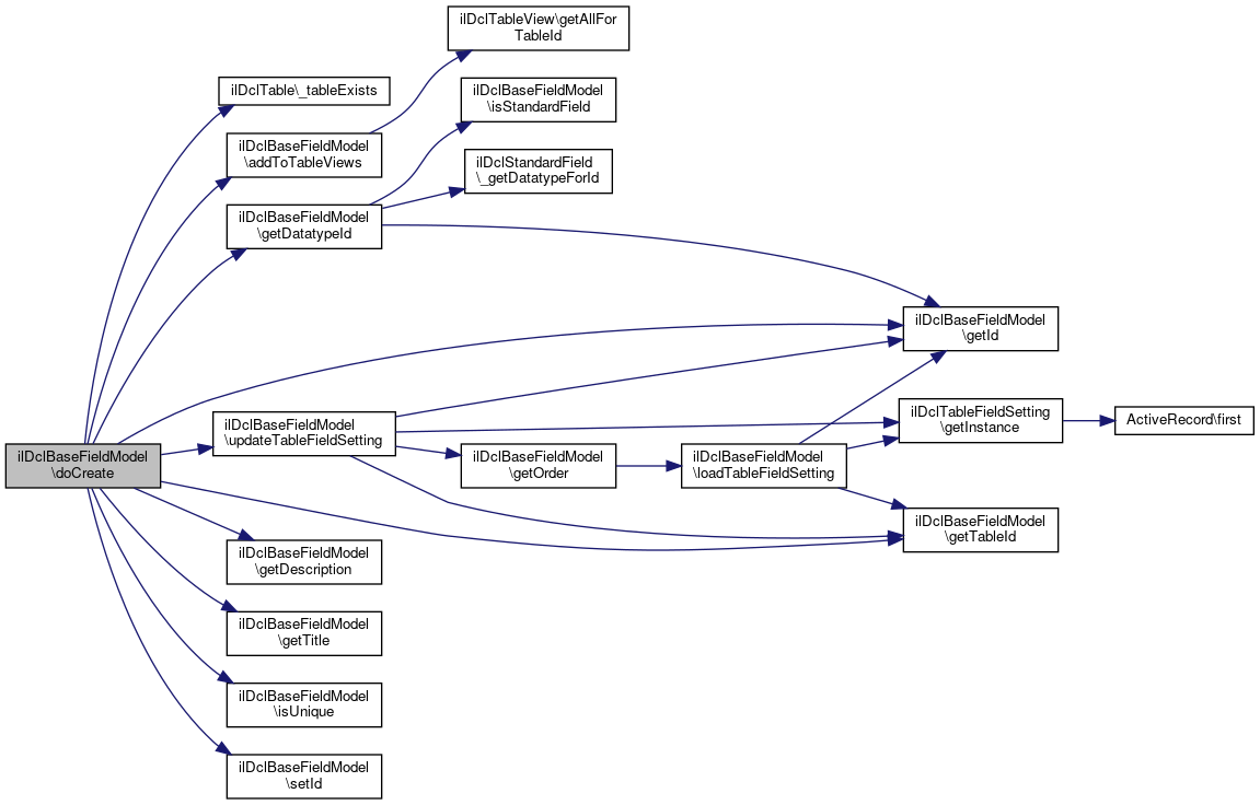
◆ doCreate()

ilDclBaseFieldModel::doCreate ( )

Definition at line 331 of file class.ilDclBaseFieldModel.php.

References ilDclTable\_tableExists(), addToTableViews(), getDatatypeId(), getDescription(), getId(), getTableId(), getTitle(), isUnique(), setId(), and updateTableFieldSetting().

Referenced by cloneStructure().

331  : void
332  {
333  if (!ilDclTable::_tableExists($this->getTableId())) {
334  throw new ilException("The field does not have a related table!");
335  }
336 
337  $id = $this->db->nextId("il_dcl_field");
338  $this->setId($id);
339  $query = "INSERT INTO il_dcl_field (" . "id" . ", table_id" . ", datatype_id" . ", title" . ", description" . ", is_unique"
340  . " ) VALUES (" . $this->db->quote($this->getId(), "integer") . "," . $this->db->quote(
341  $this->getTableId(),
342  "integer"
343  ) . ","
344  . $this->db->quote($this->getDatatypeId(), "integer") . "," . $this->db->quote($this->getTitle(), "text") . ","
345  . $this->db->quote($this->getDescription(), "text") . "," . $this->db->quote($this->isUnique(), "integer") . ")";
346  $this->db->manipulate($query);
347 
348  $this->updateTableFieldSetting();
349 
350  $this->addToTableViews();
351  }
addToTableViews()
create ilDclTableViewFieldSettings for this field in each tableview
getDescription()
Get description.
updateTableFieldSetting()
update exportable and fieldorder
static _tableExists(int $table_id)
getDatatypeId()
Get datatype_id.
+ Here is the call graph for this function:
+ Here is the caller graph for this function:

◆ doDelete()

ilDclBaseFieldModel::doDelete ( )

Remove field and properties.

Definition at line 424 of file class.ilDclBaseFieldModel.php.

References getId(), ilDclTableFieldSetting\getInstance(), getTableId(), and getViewSettings().

424  : void
425  {
426  // delete tablefield setting.
427  ilDclTableFieldSetting::getInstance($this->getTableId(), $this->getId())->delete();
428 
429  $query = "DELETE FROM il_dcl_field_prop WHERE field_id = " . $this->db->quote($this->getId(), "text");
430  $this->db->manipulate($query);
431 
432  $query = "DELETE FROM il_dcl_field WHERE id = " . $this->db->quote($this->getId(), "text");
433  $this->db->manipulate($query);
434 
435  foreach ($this->getViewSettings() as $field_setting) {
436  $field_setting->delete();
437  }
438  }
static getInstance(int $table_id, string $field)
+ Here is the call graph for this function:

◆ doRead()

ilDclBaseFieldModel::doRead ( )

Definition at line 295 of file class.ilDclBaseFieldModel.php.

References getId(), loadProperties(), loadTableFieldSetting(), setDatatypeId(), setDescription(), setTableId(), setTitle(), and setUnique().

Referenced by __construct().

295  : void
296  {
297  //THEN 1 ELSE 0 END AS has_options FROM il_dcl_field f WHERE id = ".$ilDB->quote($this->getId(),"integer");
298  $query = "SELECT * FROM il_dcl_field WHERE id = " . $this->db->quote($this->getId(), "integer");
299  $set = $this->db->query($query);
300  $rec = $this->db->fetchAssoc($set);
301 
302  if ($rec) {
303  $this->setTableId($rec["table_id"]);
304  if (null !== $rec["title"]) {
305  $this->setTitle($rec["title"]);
306  }
307  if (null !== $rec["description"]) {
308  $this->setDescription($rec["description"]);
309  }
310  $this->setDatatypeId($rec["datatype_id"]);
311  $this->setUnique((bool) $rec["is_unique"]);
312  }
313 
314  $this->loadProperties();
315  $this->loadTableFieldSetting();
316  }
loadTableFieldSetting()
loadTableFieldSetting
loadProperties()
Get all properties of a field.
setDatatypeId(int $a_id)
Set datatype id.
setTitle(string $a_title)
Set title.
setDescription(string $a_desc)
Set description.
setTableId(int $a_id)
Set table id.
+ Here is the call graph for this function:
+ Here is the caller graph for this function:

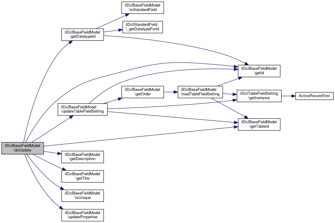
◆ doUpdate()

ilDclBaseFieldModel::doUpdate ( )

Definition at line 363 of file class.ilDclBaseFieldModel.php.

References getDatatypeId(), getDescription(), getId(), getTableId(), getTitle(), isUnique(), updateProperties(), and updateTableFieldSetting().

363  : void
364  {
365  $this->db->update(
366  "il_dcl_field",
367  [
368  "table_id" => [
369  "integer",
370  $this->getTableId(),
371  ],
372  "datatype_id" => [
373  "text",
374  $this->getDatatypeId(),
375  ],
376  "title" => [
377  "text",
378  $this->getTitle(),
379  ],
380  "description" => [
381  "text",
382  $this->getDescription(),
383  ],
384  "is_unique" => [
385  "integer",
386  $this->isUnique(),
387  ],
388  ],
389  [
390  "id" => [
391  "integer",
392  $this->getId(),
393  ],
394  ]
395  );
396  $this->updateTableFieldSetting();
397  $this->updateProperties();
398  }
updateProperties()
Update properties of this field in Database.
getDescription()
Get description.
updateTableFieldSetting()
update exportable and fieldorder
getDatatypeId()
Get datatype_id.
+ Here is the call graph for this function:

◆ fillHeaderExcel()

ilDclBaseFieldModel::fillHeaderExcel ( ilExcel  $worksheet,
int &  $row,
int &  $col 
)

Definition at line 719 of file class.ilDclBaseFieldModel.php.

References getTitle(), and ilExcel\setCell().

719  : void
720  {
721  $worksheet->setCell($row, $col, $this->getTitle());
722  $col++;
723  }
setCell(int $a_row, int $col, $value, ?string $datatype=null, bool $disable_strip_tags_for_strings=false)
Set cell value.
+ Here is the call graph for this function:

◆ fillPropertiesForm()

ilDclBaseFieldModel::fillPropertiesForm ( ilPropertyFormGUI $form)

called to fill the 'edit field' form

Definition at line 758 of file class.ilDclBaseFieldModel.php.

References getDatatypeId(), getDescription(), getId(), getProperty(), getTableId(), getTitle(), getValidFieldProperties(), isUnique(), and ilPropertyFormGUI\setValuesByArray().

758  : bool
759  {
760  $values = [
761  'table_id' => $this->getTableId(),
762  'field_id' => $this->getId(),
763  'title' => $this->getTitle(),
764  'datatype' => $this->getDatatypeId(),
765  'description' => $this->getDescription(),
766  'unique' => $this->isUnique(),
767  ];
768 
769  $properties = $this->getValidFieldProperties();
770  foreach ($properties as $prop) {
771  $values['prop_' . $prop] = $this->getProperty($prop);
772  }
773 
774  $form->setValuesByArray($values);
775 
776  return true;
777  }
setValuesByArray(array $a_values, bool $a_restrict_to_value_keys=false)
getDescription()
Get description.
getValidFieldProperties()
Returns all valid properties for a field-type.
getDatatypeId()
Get datatype_id.
+ Here is the call graph for this function:

◆ getConfirmationGUI()

ilDclBaseFieldModel::getConfirmationGUI ( ilPropertyFormGUI  $form)

called by ilDclFieldEditGUI if isConfirmationRequired returns true

Definition at line 791 of file class.ilDclBaseFieldModel.php.

References ilFormGUI\getFormAction(), ilPropertyFormGUI\getInput(), and ILIAS\Repository\lng().

792  {
793  $ilConfirmationGUI = new ilConfirmationGUI();
794  $ilConfirmationGUI->setFormAction($form->getFormAction());
795  $ilConfirmationGUI->addHiddenItem('confirmed', "1");
796  $ilConfirmationGUI->addHiddenItem('field_id', $form->getInput('field_id'));
797  $ilConfirmationGUI->addHiddenItem('title', $form->getInput('title'));
798  $ilConfirmationGUI->addHiddenItem('description', $form->getInput('description'));
799  $ilConfirmationGUI->addHiddenItem('datatype', $form->getInput('datatype'));
800  $ilConfirmationGUI->addHiddenItem('unique', $form->getInput('unique'));
801  $ilConfirmationGUI->setConfirm($this->lng->txt('dcl_update_field'), 'update');
802  $ilConfirmationGUI->setCancel($this->lng->txt('cancel'), 'edit');
803 
804  return $ilConfirmationGUI;
805  }
getInput(string $a_post_var, bool $ensureValidation=true)
Returns the input of an item, if item provides getInput method and as fallback the value of the HTTP-...
+ Here is the call graph for this function:

◆ getDatatype()

ilDclBaseFieldModel::getDatatype ( )

Definition at line 206 of file class.ilDclBaseFieldModel.php.

References $datatype, and loadDatatype().

Referenced by ilDclFieldFactory\getClassPathByInstance(), ilDclFieldFactory\getFieldTypeByInstance(), ilDclPluginFieldModel\getPresentationDescription(), and ilDclPluginFieldModel\getPresentationTitle().

206  : ilDclDatatype
207  {
208  $this->loadDatatype();
209 
210  return $this->datatype;
211  }
loadDatatype()
Load datatype for model.
+ Here is the call graph for this function:
+ Here is the caller graph for this function:

◆ getDatatypeId()

◆ getDatatypeTitle()

ilDclBaseFieldModel::getDatatypeTitle ( )

Definition at line 213 of file class.ilDclBaseFieldModel.php.

References loadDatatype().

Referenced by getPresentationDescription(), and getPresentationTitle().

213  : string
214  {
215  $this->loadDatatype();
216  return $this->datatype->getTitle();
217  }
loadDatatype()
Load datatype for model.
+ Here is the call graph for this function:
+ Here is the caller graph for this function:

◆ getDescription()

ilDclBaseFieldModel::getDescription ( )

Get description.

Definition at line 169 of file class.ilDclBaseFieldModel.php.

References $description.

Referenced by doCreate(), doUpdate(), fillPropertiesForm(), ilDclFieldListTableGUI\fillRowFromObject(), and ilDclBaseFieldRepresentation\setupInputField().

169  : string
170  {
171  return $this->description;
172  }
+ Here is the caller graph for this function:

◆ getExportable()

ilDclBaseFieldModel::getExportable ( )
Returns
bool

Definition at line 266 of file class.ilDclBaseFieldModel.php.

References $exportable, and loadExportability().

Referenced by ilDclStandardField\clone(), and ilDclFieldListTableGUI\fillRowFromObject().

266  : bool
267  {
268  if (!isset($this->exportable)) {
269  $this->loadExportability();
270  }
271 
272  return $this->exportable;
273  }
loadExportability()
Load exportability.
+ Here is the call graph for this function:
+ Here is the caller graph for this function:

◆ getId()

ilDclBaseFieldModel::getId ( )

Get field id.

Definition at line 117 of file class.ilDclBaseFieldModel.php.

References $id.

Referenced by ilDclTable\addField(), ilDclCopyFieldRepresentation\buildFieldCreationInput(), ilDclReferenceFieldRepresentation\buildFieldCreationInput(), ilDclTextFieldModel\checkValidityFromForm(), ilDclBooleanFieldModel\checkValidityFromForm(), checkValidityFromForm(), ilDclSelectionFieldModel\cloneProperties(), cloneProperties(), cloneStructure(), doCreate(), ilDclSelectionFieldModel\doDelete(), doDelete(), doRead(), doUpdate(), ilDclStandardField\fillHeaderExcel(), fillPropertiesForm(), ilDclFieldListTableGUI\fillRowFromObject(), ilDclFieldFactory\getClassPathByInstance(), getDatatypeId(), ilDclFieldFactory\getFieldModelInstanceByClass(), ilDclReferenceFieldModel\getFieldRef(), ilDclCache\getFieldRepresentation(), ilDclFieldFactory\getFieldRepresentationInstance(), ilDclSelectionFieldModel\getProperty(), ilDclBaseRecordModel\getRecordFieldValueFromExcel(), ilDclCopyFieldModel\getRecordQueryFilterObject(), ilDclTextFieldModel\getRecordQueryFilterObject(), ilDclDateFieldModel\getRecordQueryFilterObject(), ilDclNumberFieldModel\getRecordQueryFilterObject(), ilDclBooleanFieldModel\getRecordQueryFilterObject(), ilDclSelectionFieldModel\getRecordQueryFilterObject(), ilDclIliasReferenceFieldModel\getRecordQueryFilterObject(), ilDclReferenceFieldModel\getRecordQueryFilterObject(), ilDclIliasReferenceFieldModel\getRecordQuerySortObject(), ilDclReferenceFieldModel\getRecordQuerySortObject(), ilDclStandardField\getRecordQuerySortObject(), getRecordQuerySortObject(), ilDclReferenceRecordFieldModel\getReferenceFromValue(), ilDclStandardField\getSortField(), ilDclCopyFieldModel\getValidFieldProperties(), getViewSetting(), getViewSettings(), ilDclStandardField\hasNumericSorting(), loadProperties(), loadTableFieldSetting(), ilDclSelectionFieldModel\setProperty(), setProperty(), ilDclBaseRecordModel\setStandardFieldValueFromExcel(), and updateTableFieldSetting().

117  : string
118  {
119  return $this->id;
120  }
+ Here is the caller graph for this function:

◆ getOrder()

ilDclBaseFieldModel::getOrder ( )

Definition at line 453 of file class.ilDclBaseFieldModel.php.

References $order, and loadTableFieldSetting().

Referenced by ilDclStandardField\clone(), ilDclTable\compareOrder(), and updateTableFieldSetting().

453  : int
454  {
455  if ($this->order == null) {
456  $this->loadTableFieldSetting();
457  }
458 
459  return !$this->order ? 0 : $this->order;
460  }
loadTableFieldSetting()
loadTableFieldSetting
+ Here is the call graph for this function:
+ Here is the caller graph for this function:

◆ getPresentationDescription()

ilDclBaseFieldModel::getPresentationDescription ( )

Definition at line 224 of file class.ilDclBaseFieldModel.php.

References getDatatypeTitle(), and ILIAS\Repository\lng().

224  : string
225  {
226  return $this->lng->txt('dcl_' . $this->getDatatypeTitle() . '_desc');
227  }
+ Here is the call graph for this function:

◆ getPresentationTitle()

ilDclBaseFieldModel::getPresentationTitle ( )

Definition at line 219 of file class.ilDclBaseFieldModel.php.

References getDatatypeTitle(), and ILIAS\Repository\lng().

Referenced by ilDclFieldListTableGUI\fillRowFromObject().

219  : string
220  {
221  return $this->lng->txt('dcl_' . $this->getDatatypeTitle());
222  }
+ Here is the call graph for this function:
+ Here is the caller graph for this function:

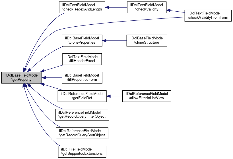
◆ getProperty()

ilDclBaseFieldModel::getProperty ( string  $key)

Definition at line 485 of file class.ilDclBaseFieldModel.php.

References getPropertyInstance().

Referenced by ilDclTextFieldModel\checkRegexAndLength(), ilDclTextFieldModel\checkValidityFromForm(), cloneProperties(), ilDclTextFieldModel\fillHeaderExcel(), fillPropertiesForm(), ilDclReferenceFieldModel\getFieldRef(), ilDclReferenceFieldModel\getRecordQueryFilterObject(), ilDclReferenceFieldModel\getRecordQuerySortObject(), and ilDclFileFieldModel\getSupportedExtensions().

485  : mixed
486  {
487  $instance = $this->getPropertyInstance($key);
488 
489  return ($instance !== null) ? $instance->getValue() : null;
490  }
+ Here is the call graph for this function:
+ Here is the caller graph for this function:

◆ getPropertyInstance()

ilDclBaseFieldModel::getPropertyInstance ( string  $key)

Definition at line 492 of file class.ilDclBaseFieldModel.php.

References hasProperty(), and loadProperties().

Referenced by getProperty(), and storePropertiesFromForm().

493  {
494  $this->loadProperties();
495  if ($this->hasProperty($key)) {
496  return $this->property[$key];
497  }
498 
499  return null;
500  }
hasProperty(string $key)
Checks if a certain property for a field is set.
loadProperties()
Get all properties of a field.
+ Here is the call graph for this function:
+ Here is the caller graph for this function:

◆ getRecordQueryFilterObject()

ilDclBaseFieldModel::getRecordQueryFilterObject (   $filter_value = "",
?ilDclBaseFieldModel  $sort_field = null 
)

Returns a query-object for building the record-loader-sql-query.

Parameters
string | int$filter_value

Definition at line 666 of file class.ilDclBaseFieldModel.php.

◆ getRecordQuerySortObject()

ilDclBaseFieldModel::getRecordQuerySortObject ( string  $direction = "asc",
bool  $sort_by_status = false 
)

Returns a query-object for building the record-loader-sql-query.

Parameters
bool$sort_by_statusThe specific sort object is a status field

Definition at line 643 of file class.ilDclBaseFieldModel.php.

References getId().

647  $sql_obj = new ilDclRecordQueryObject();
648 
649  $select_str = "sort_stloc_{$this->getId()}.value AS field_{$this->getId()}";
650  $join_str
651  = "LEFT JOIN il_dcl_record_field AS sort_record_field_{$this->getId()} ON (sort_record_field_{$this->getId()}.record_id = record.id AND sort_record_field_{$this->getId()}.field_id = "
652  . $this->db->quote($this->getId(), 'integer') . ") ";
653  $join_str .= "LEFT JOIN il_dcl_stloc{$this->getStorageLocation()}_value AS sort_stloc_{$this->getId()} ON (sort_stloc_{$this->getId()}.record_field_id = sort_record_field_{$this->getId()}.id)";
654 
655  $sql_obj->setSelectStatement($select_str);
656  $sql_obj->setJoinStatement($join_str);
657  $sql_obj->setOrderStatement("field_{$this->getId()} $direction, ID ASC");
658 
659  return $sql_obj;
660  }
+ Here is the call graph for this function:

◆ getSortField()

ilDclBaseFieldModel::getSortField ( )

Returns the sort-field id.

Definition at line 676 of file class.ilDclBaseFieldModel.php.

References getTitle().

676  : string
677  {
678  return $this->getTitle();
679  }
+ Here is the call graph for this function:

◆ getStorageLocation()

ilDclBaseFieldModel::getStorageLocation ( )

Get storage location for the model.

Definition at line 232 of file class.ilDclBaseFieldModel.php.

References getStorageLocationOverride(), and loadDatatype().

232  : ?int
233  {
234  if ($this->getStorageLocationOverride() !== null) {
235  return $this->getStorageLocationOverride();
236  }
237 
238  $this->loadDatatype();
239 
240  return $this->datatype->getStorageLocation();
241  }
loadDatatype()
Load datatype for model.
+ Here is the call graph for this function:

◆ getStorageLocationOverride()

ilDclBaseFieldModel::getStorageLocationOverride ( )
Deprecated:

Definition at line 706 of file class.ilDclBaseFieldModel.php.

References $storage_location_override.

Referenced by getStorageLocation().

706  : ?int
707  {
709  }
int $storage_location_override
With this property the datatype-storage-location can be overwritten.
+ Here is the caller graph for this function:

◆ getTableId()

◆ getTitle()

◆ getValidFieldProperties()

ilDclBaseFieldModel::getValidFieldProperties ( )

Returns all valid properties for a field-type.

Definition at line 522 of file class.ilDclBaseFieldModel.php.

Referenced by cloneProperties(), fillPropertiesForm(), and storePropertiesFromForm().

522  : array
523  {
524  return [];
525  }
+ Here is the caller graph for this function:

◆ getViewSetting()

ilDclBaseFieldModel::getViewSetting ( int  $tableview_id)

Definition at line 448 of file class.ilDclBaseFieldModel.php.

References getId(), and ilDclTableViewFieldSetting\getTableViewFieldSetting().

+ Here is the call graph for this function:

◆ getViewSettings()

ilDclBaseFieldModel::getViewSettings ( )
Returns
ilDclTableViewFieldSetting[]

Definition at line 443 of file class.ilDclBaseFieldModel.php.

References getId(), and ActiveRecord\where().

Referenced by doDelete().

443  : array
444  {
445  return ilDclTableViewFieldSetting::where(['field' => $this->getId()])->get();
446  }
static where($where, $operator=null)
+ Here is the call graph for this function:
+ Here is the caller graph for this function:

◆ hasNumericSorting()

ilDclBaseFieldModel::hasNumericSorting ( )

Set to true, when the sorting should be handled numerical.

Definition at line 684 of file class.ilDclBaseFieldModel.php.

References getDatatypeId(), and ilDclDatatype\INPUTFORMAT_NUMBER.

684  : bool
685  {
687  return true;
688  }
689 
690  return false;
691  }
getDatatypeId()
Get datatype_id.
+ Here is the call graph for this function:

◆ hasProperty()

ilDclBaseFieldModel::hasProperty ( string  $key)

Checks if a certain property for a field is set.

Definition at line 478 of file class.ilDclBaseFieldModel.php.

References ILIAS\UI\Implementation\Component\Input\getValue(), and loadProperties().

Referenced by ilDclTextFieldModel\checkTitlesForImport(), getPropertyInstance(), ilDclReferenceFieldModel\getRecordQuerySortObject(), and ilDclFileFieldModel\getSupportedExtensions().

478  : bool
479  {
480  $this->loadProperties();
481 
482  return (isset($this->property[$key]) && $this->property[$key]->getValue() != null);
483  }
getValue()
Get the value that is displayed in the input client side.
Definition: Group.php:47
loadProperties()
Get all properties of a field.
+ Here is the call graph for this function:
+ Here is the caller graph for this function:

◆ isConfirmationRequired()

ilDclBaseFieldModel::isConfirmationRequired ( ilPropertyFormGUI  $form)

called by ilDclFieldEditGUI when updating field properties if you overwrite this method, remember to also overwrite getConfirmationGUI

Definition at line 783 of file class.ilDclBaseFieldModel.php.

783  : bool
784  {
785  return false;
786  }

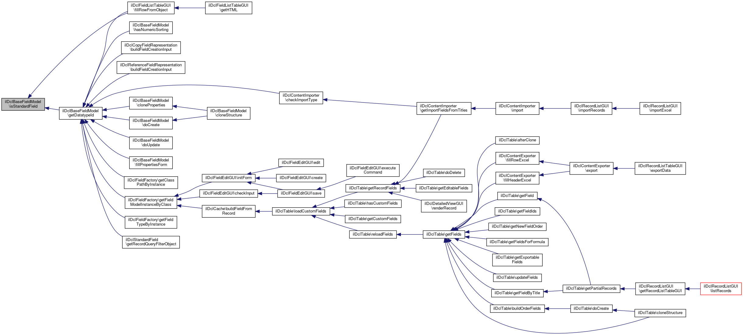
◆ isStandardField()

ilDclBaseFieldModel::isStandardField ( )

Definition at line 290 of file class.ilDclBaseFieldModel.php.

Referenced by ilDclFieldListTableGUI\fillRowFromObject(), and getDatatypeId().

290  : bool
291  {
292  return false;
293  }
+ Here is the caller graph for this function:

◆ isUnique()

ilDclBaseFieldModel::isUnique ( )

Definition at line 196 of file class.ilDclBaseFieldModel.php.

References $unique.

Referenced by checkValidity(), doCreate(), doUpdate(), fillPropertiesForm(), and ilDclFieldListTableGUI\fillRowFromObject().

196  : bool
197  {
198  return $this->unique;
199  }
+ Here is the caller graph for this function:

◆ loadDatatype()

ilDclBaseFieldModel::loadDatatype ( )
protected

Load datatype for model.

Definition at line 246 of file class.ilDclBaseFieldModel.php.

References ilDclCache\getDatatype().

Referenced by getDatatype(), getDatatypeTitle(), and getStorageLocation().

246  : void
247  {
248  if ($this->datatype == null) {
249  $this->datatype = ilDclCache::getDatatype($this->datatype_id);
250  }
251  }
static getDatatype(int $datatyp_id)
Get cached datatypes.
+ Here is the call graph for this function:
+ Here is the caller graph for this function:

◆ loadExportability()

ilDclBaseFieldModel::loadExportability ( )
private

Load exportability.

Definition at line 278 of file class.ilDclBaseFieldModel.php.

References loadTableFieldSetting().

Referenced by getExportable().

278  : void
279  {
280  if ($this->exportable == null) {
281  $this->loadTableFieldSetting();
282  }
283  }
loadTableFieldSetting()
loadTableFieldSetting
+ Here is the call graph for this function:
+ Here is the caller graph for this function:

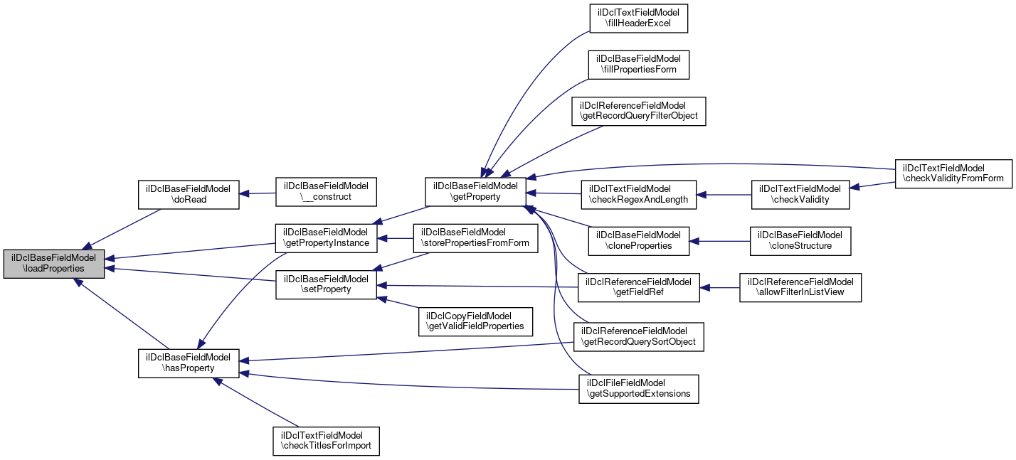
◆ loadProperties()

ilDclBaseFieldModel::loadProperties ( )
protected

Get all properties of a field.

Definition at line 470 of file class.ilDclBaseFieldModel.php.

References ilDclCache\getFieldProperties(), and getId().

Referenced by doRead(), getPropertyInstance(), hasProperty(), and setProperty().

470  : void
471  {
472  $this->property = ilDclCache::getFieldProperties($this->getId());
473  }
static getFieldProperties(string $field_id)
Cache Field properties.
+ Here is the call graph for this function:
+ Here is the caller graph for this function:

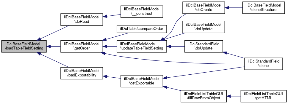
◆ loadTableFieldSetting()

ilDclBaseFieldModel::loadTableFieldSetting ( )
protected

loadTableFieldSetting

Definition at line 256 of file class.ilDclBaseFieldModel.php.

References getId(), ilDclTableFieldSetting\getInstance(), and getTableId().

Referenced by doRead(), getOrder(), and loadExportability().

256  : void
257  {
258  $tablefield_setting = ilDclTableFieldSetting::getInstance($this->getTableId(), $this->getId());
259  $this->exportable = $tablefield_setting->isExportable();
260  $this->order = $tablefield_setting->getFieldOrder();
261  }
static getInstance(int $table_id, string $field)
+ Here is the call graph for this function:
+ Here is the caller graph for this function:

◆ normalizeValue()

ilDclBaseFieldModel::normalizeValue ( mixed  $value)
protected

Definition at line 564 of file class.ilDclBaseFieldModel.php.

Referenced by areEqual().

565  {
566  if (is_string($value)) {
567  $value = trim(preg_replace("/\\s+/uism", " ", $value));
568  }
569 
570  return $value;
571  }
+ Here is the caller graph for this function:

◆ setDatatypeId()

ilDclBaseFieldModel::setDatatypeId ( int  $a_id)

Set datatype id.

Definition at line 177 of file class.ilDclBaseFieldModel.php.

Referenced by buildFromDBRecord(), cloneStructure(), and doRead().

177  : void
178  {
179  //unset the cached datatype.
180  $this->datatype = null;
181  $this->datatype_id = $a_id;
182  }
+ Here is the caller graph for this function:

◆ setDescription()

ilDclBaseFieldModel::setDescription ( string  $a_desc)

Set description.

Definition at line 161 of file class.ilDclBaseFieldModel.php.

Referenced by buildFromDBRecord(), cloneStructure(), and doRead().

161  : void
162  {
163  $this->description = $a_desc;
164  }
+ Here is the caller graph for this function:

◆ setExportable()

ilDclBaseFieldModel::setExportable ( bool  $exportable)

Definition at line 629 of file class.ilDclBaseFieldModel.php.

References $exportable.

Referenced by ilDclStandardField\clone(), and cloneStructure().

629  : void
630  {
631  $this->exportable = $exportable;
632  }
+ Here is the caller graph for this function:

◆ setId()

ilDclBaseFieldModel::setId (   $a_id)

Set field id.

Parameters
int|string

Definition at line 109 of file class.ilDclBaseFieldModel.php.

Referenced by buildFromDBRecord(), and doCreate().

109  : void
110  {
111  $this->id = (string) $a_id;
112  }
+ Here is the caller graph for this function:

◆ setOrder()

ilDclBaseFieldModel::setOrder ( int  $order)

Definition at line 462 of file class.ilDclBaseFieldModel.php.

References $order.

Referenced by ilDclStandardField\clone(), and cloneStructure().

462  : void
463  {
464  $this->order = $order;
465  }
+ Here is the caller graph for this function:

◆ setProperty()

ilDclBaseFieldModel::setProperty ( string  $key,
  $value 
)

Definition at line 502 of file class.ilDclBaseFieldModel.php.

References $property, getId(), and loadProperties().

Referenced by ilDclReferenceFieldModel\getFieldRef(), ilDclCopyFieldModel\getValidFieldProperties(), and storePropertiesFromForm().

503  {
504  $this->loadProperties();
505  if (isset($this->property[$key])) {
506  $this->property[$key]->setValue($value);
507  } else {
509  $property->setName($key);
510  $property->setFieldId((int) $this->getId());
511  $property->setValue($value);
512 
513  $this->property[$key] = $property;
514  }
515 
516  return $this->property[$key];
517  }
loadProperties()
Get all properties of a field.
+ Here is the call graph for this function:
+ Here is the caller graph for this function:

◆ setStorageLocationOverride()

ilDclBaseFieldModel::setStorageLocationOverride ( ?int  $storage_location_override)
Deprecated:
override ilDclFieldTypePlugin::getStorageLocation() instead

Definition at line 714 of file class.ilDclBaseFieldModel.php.

References $storage_location_override.

714  : void
715  {
716  $this->storage_location_override = $storage_location_override;
717  }
int $storage_location_override
With this property the datatype-storage-location can be overwritten.

◆ setTableId()

ilDclBaseFieldModel::setTableId ( int  $a_id)

Set table id.

Definition at line 125 of file class.ilDclBaseFieldModel.php.

Referenced by buildFromDBRecord(), and doRead().

125  : void
126  {
127  $this->table_id = $a_id;
128  }
+ Here is the caller graph for this function:

◆ setTitle()

ilDclBaseFieldModel::setTitle ( string  $a_title)

Set title.

Definition at line 141 of file class.ilDclBaseFieldModel.php.

Referenced by buildFromDBRecord(), cloneStructure(), and doRead().

141  : void
142  {
143  //title cannot begin with _ as this is saved for other purposes. make __ instead.
144  if (substr($a_title, 0, 1) == "_" && substr($a_title, 0, 2) != "__") {
145  $a_title = "_" . $a_title;
146  }
147  $this->title = $a_title;
148  }
+ Here is the caller graph for this function:

◆ setUnique()

ilDclBaseFieldModel::setUnique ( ?bool  $unique)

Definition at line 201 of file class.ilDclBaseFieldModel.php.

Referenced by buildFromDBRecord(), ilDclStandardField\clone(), cloneStructure(), and doRead().

201  : void
202  {
203  $this->unique = (bool) $unique;
204  }
+ Here is the caller graph for this function:

◆ storePropertiesFromForm()

ilDclBaseFieldModel::storePropertiesFromForm ( ilPropertyFormGUI  $form)

called when saving the 'edit field' form

Definition at line 740 of file class.ilDclBaseFieldModel.php.

References ilDclFieldFactory\getFieldRepresentationInstance(), ilPropertyFormGUI\getInput(), getPropertyInstance(), getValidFieldProperties(), and setProperty().

740  : void
741  {
742  $field_props = $this->getValidFieldProperties();
743  $representation = ilDclFieldFactory::getFieldRepresentationInstance($this);
744 
745  foreach ($field_props as $property) {
746  $value = $form->getInput($representation->getPropertyInputFieldId($property));
747 
748  // save non empty values and set them to null, when they already exist. Do not override plugin-hook when already set.
749  if (!empty($value) || ($this->getPropertyInstance($property) != null && $property != self::PROP_PLUGIN_HOOK_NAME)) {
750  $this->setProperty($property, $value)?->store();
751  }
752  }
753  }
static getFieldRepresentationInstance(ilDclBaseFieldModel $field)
getInput(string $a_post_var, bool $ensureValidation=true)
Returns the input of an item, if item provides getInput method and as fallback the value of the HTTP-...
getValidFieldProperties()
Returns all valid properties for a field-type.
setProperty(string $key, $value)
+ Here is the call graph for this function:

◆ toArray()

ilDclBaseFieldModel::toArray ( )

Definition at line 285 of file class.ilDclBaseFieldModel.php.

285  : array
286  {
287  return (array) $this;
288  }

◆ updateProperties()

ilDclBaseFieldModel::updateProperties ( )

Update properties of this field in Database.

Definition at line 403 of file class.ilDclBaseFieldModel.php.

Referenced by doUpdate(), ilDclReferenceFieldModel\getFieldRef(), and ilDclCopyFieldModel\getValidFieldProperties().

403  : void
404  {
405  foreach ($this->property as $prop) {
406  $prop->store();
407  }
408  }
+ Here is the caller graph for this function:

◆ updateTableFieldSetting()

ilDclBaseFieldModel::updateTableFieldSetting ( )
protected

update exportable and fieldorder

Definition at line 413 of file class.ilDclBaseFieldModel.php.

References getId(), ilDclTableFieldSetting\getInstance(), getOrder(), and getTableId().

Referenced by doCreate(), ilDclStandardField\doUpdate(), and doUpdate().

413  : void
414  {
415  $tablefield_setting = ilDclTableFieldSetting::getInstance($this->getTableId(), $this->getId());
416  $tablefield_setting->setExportable($this->exportable);
417  $tablefield_setting->setFieldOrder($this->getOrder());
418  $tablefield_setting->store();
419  }
static getInstance(int $table_id, string $field)
+ Here is the call graph for this function:
+ Here is the caller graph for this function:

Field Documentation

◆ $datatype

ilDclDatatype ilDclBaseFieldModel::$datatype = null
protected

Definition at line 33 of file class.ilDclBaseFieldModel.php.

Referenced by getDatatype().

◆ $datatype_id

int ilDclBaseFieldModel::$datatype_id = 0
protected

Definition at line 27 of file class.ilDclBaseFieldModel.php.

Referenced by getDatatypeId().

◆ $db

ilDBInterface ilDclBaseFieldModel::$db
protected

Definition at line 61 of file class.ilDclBaseFieldModel.php.

◆ $description

string ilDclBaseFieldModel::$description = ""
protected

Definition at line 26 of file class.ilDclBaseFieldModel.php.

Referenced by getDescription().

◆ $exportable

bool ilDclBaseFieldModel::$exportable = false
protected

Definition at line 32 of file class.ilDclBaseFieldModel.php.

Referenced by getExportable(), and setExportable().

◆ $id

◆ $lng

ilLanguage ilDclBaseFieldModel::$lng
protected

◆ $order

int ilDclBaseFieldModel::$order = null
protected

Definition at line 28 of file class.ilDclBaseFieldModel.php.

Referenced by getOrder(), and setOrder().

◆ $property

array ilDclBaseFieldModel::$property = []
protected

Definition at line 31 of file class.ilDclBaseFieldModel.php.

Referenced by setProperty().

◆ $storage_location_override

int ilDclBaseFieldModel::$storage_location_override = null
protected

With this property the datatype-storage-location can be overwritten.

This need to be done in plugins.

Definition at line 37 of file class.ilDclBaseFieldModel.php.

Referenced by getStorageLocationOverride(), and setStorageLocationOverride().

◆ $table_id

int ilDclBaseFieldModel::$table_id = 0
protected

◆ $title

string ilDclBaseFieldModel::$title = ""
protected

◆ $unique

bool ilDclBaseFieldModel::$unique = false
protected

Definition at line 29 of file class.ilDclBaseFieldModel.php.

Referenced by isUnique().

◆ EDIT_VIEW

const ilDclBaseFieldModel::EDIT_VIEW = 2

Definition at line 58 of file class.ilDclBaseFieldModel.php.

◆ EXPORTABLE_VIEW

const ilDclBaseFieldModel::EXPORTABLE_VIEW = 4

Definition at line 59 of file class.ilDclBaseFieldModel.php.

◆ PROP_DISPLAY_COPY_LINK_ACTION_MENU

const ilDclBaseFieldModel::PROP_DISPLAY_COPY_LINK_ACTION_MENU = "display_action_menu"

◆ PROP_FORMULA_EXPRESSION

const ilDclBaseFieldModel::PROP_FORMULA_EXPRESSION = "expression"

◆ PROP_HEIGHT

◆ PROP_ILIAS_REFERENCE_LINK

const ilDclBaseFieldModel::PROP_ILIAS_REFERENCE_LINK = "ILIAS_reference_link"

◆ PROP_LEARNING_PROGRESS

const ilDclBaseFieldModel::PROP_LEARNING_PROGRESS = "learning_progress"

◆ PROP_LENGTH

◆ PROP_LINK_DETAIL_PAGE_MOB

const ilDclBaseFieldModel::PROP_LINK_DETAIL_PAGE_MOB = "link_detail_page_mob"

◆ PROP_LINK_DETAIL_PAGE_TEXT

const ilDclBaseFieldModel::PROP_LINK_DETAIL_PAGE_TEXT = "link_detail_page_text"

◆ PROP_N_REFERENCE

◆ PROP_PLUGIN_HOOK_NAME

const ilDclBaseFieldModel::PROP_PLUGIN_HOOK_NAME = "plugin_hook_name"

◆ PROP_REFERENCE

◆ PROP_REFERENCE_LINK

◆ PROP_REGEX

◆ PROP_SUPPORTED_FILE_TYPES

const ilDclBaseFieldModel::PROP_SUPPORTED_FILE_TYPES = "supported_file_types"

◆ PROP_URL

◆ PROP_WIDTH


The documentation for this class was generated from the following file: