ILIAS  release_4-4 Revision
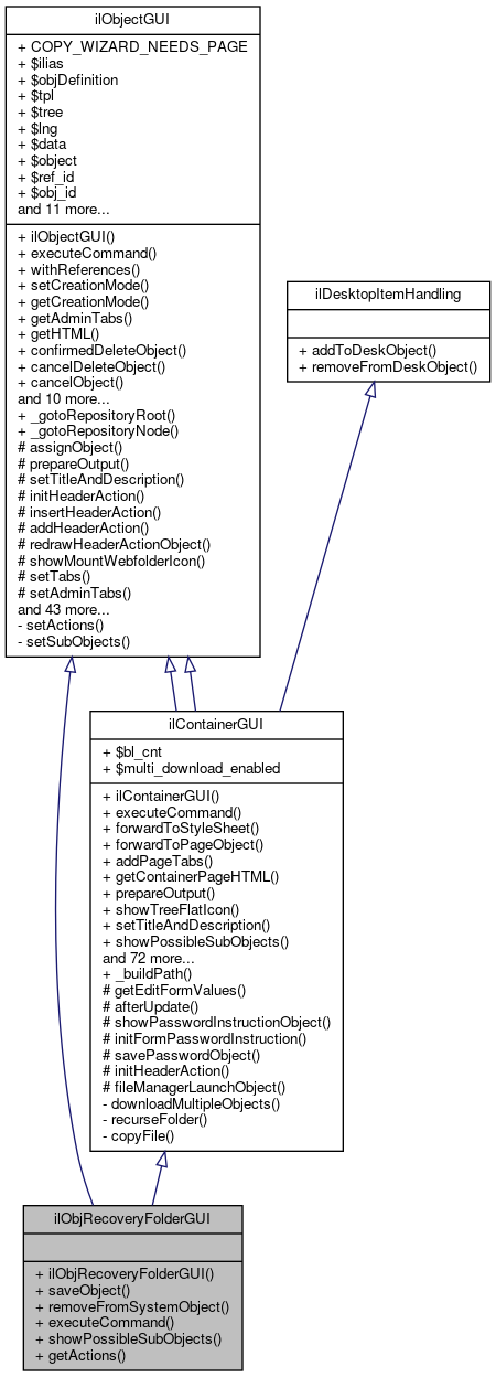
ilObjRecoveryFolderGUI Class Reference

Class ilObjRecoveryFolderGUI. More...

+ Inheritance diagram for ilObjRecoveryFolderGUI:
+ Collaboration diagram for ilObjRecoveryFolderGUI:

Public Member Functions

 ilObjRecoveryFolderGUI ($a_data, $a_id, $a_call_by_reference)
 Constructor public. More...
 
 saveObject ()
 save object public More...
 
 removeFromSystemObject ()
 
executeCommand ()
 
 showPossibleSubObjects ()
 
 getActions ()
 Get Actions. More...
 
- Public Member Functions inherited from ilObjectGUI
 ilObjectGUI ($a_data, $a_id=0, $a_call_by_reference=true, $a_prepare_output=true)
 Constructor public. More...
 
executeCommand ()
 execute command More...
 
 withReferences ()
 determines wether objects are referenced or not (got ref ids or not) More...
 
 setCreationMode ($a_mode=true)
 if true, a creation screen is displayed the current $_GET[ref_id] don't belong to the current class! the mode is determined in ilrepositorygui More...
 
 getCreationMode ()
 get creation mode More...
 
 getAdminTabs (&$tabs_gui)
 administration tabs show only permissions and trash folder More...
 
 getHTML ()
 
 confirmedDeleteObject ()
 confirmed deletion of object -> objects are moved to trash or deleted immediately, if trash is disabled More...
 
 cancelDeleteObject ()
 cancel deletion of object More...
 
 cancelObject ($in_rep=false)
 cancel action and go back to previous page public More...
 
 createObject ()
 create new object form More...
 
 cancelCreation ()
 cancel create action and go back to repository parent More...
 
 saveObject ()
 save object More...
 
 editObject ()
 edit object More...
 
 updateObject ()
 updates object entry in object_data More...
 
 getFormAction ($a_cmd, $a_formaction="")
 get form action for command (command is method name without "Object", e.g. More...
 
 isVisible ($a_ref_id, $a_type)
 
 viewObject ()
 list childs of current object More...
 
 deleteObject ($a_error=false)
 Display deletion confirmation screen. More...
 
 cloneAllObject ()
 Clone single (not container object) Method is overwritten in ilContainerGUI. More...
 
- Public Member Functions inherited from ilContainerGUI
 ilContainerGUI ($a_data, $a_id, $a_call_by_reference=true, $a_prepare_output=true)
 Constructor public. More...
 
executeCommand ()
 execute command note: this method is overwritten in all container objects More...
 
 forwardToStyleSheet ()
 Forward to style object. More...
 
forwardToPageObject ()
 forward command to page object More...
 
 addPageTabs ()
 Add page tabs. More...
 
 getContainerPageHTML ()
 Get container page HTML. More...
 
 prepareOutput ($a_show_subobjects=true)
 prepare output More...
 
 showTreeFlatIcon ()
 
 setTitleAndDescription ()
 called by prepare output More...
 
 showPossibleSubObjects ()
 show possible sub objects selection list More...
 
 getContentGUI ()
 Get content gui object. More...
 
 renderObject ()
 render the object More...
 
 setContentSubTabs ()
 Set content sub tabs. More...
 
 showAdministrationPanel (&$tpl)
 show administration panel More...
 
 __showTimingsButton (&$tpl)
 
 showPermanentLink (&$tpl)
 show permanent link More...
 
 switchToStdEditorObject ()
 Switch to standard page editor. More...
 
 switchToOldEditorObject ()
 Switch to old page editor. More...
 
 useNewEditorObject ()
 Use new editor (-> delete xhtml content page) More...
 
 editPageFrameObject ()
 show page editor frameset More...
 
 editPageContentObject ()
 edit page content (for repository root node and categories) More...
 
 savePageContentObject ()
 
 cancelPageContentObject ()
 
 renderItemList ($a_type="all")
 
 showLinkListObject ()
 
 clearAdminCommandsDetermination ()
 cleaer administration commands determination More...
 
newBlockTemplate ()
 determin admin commands More...
 
 addHeaderRow (&$a_tpl, $a_type, $a_show_image=true)
 adds a header row to a block template More...
 
 addStandardRow (&$a_tpl, $a_html, $a_item_ref_id="", $a_item_obj_id="", $a_image_type="")
 adds a standard row to a block template More...
 
 addMessageRow (&$a_tpl, $a_message, $a_type)
 add message row More...
 
 resetRowType ()
 
 setPageEditorTabs ()
 Add page editor tabs. More...
 
 addStandardContainerSubTabs ($a_include_view=true)
 Add standar container subtabs for view, manage, oderdering and text/media editor link. More...
 
 getTabs (&$tabs_gui)
 common tabs for all container objects (should be called at the end of child getTabs() method More...
 
 enableAdministrationPanelObject ()
 enable administration panel More...
 
 disableAdministrationPanelObject ()
 enable administration panel More...
 
 editOrderObject ()
 Edit order. More...
 
 isActiveOrdering ()
 Check if ordering is enabled. More...
 
 addToDeskObject ()
 
 removeFromDeskObject ()
 
 enableMultiDownloadObject ()
 
 isMultiDownloadEnabled ()
 
 lockObject ()
 
 cutObject ()
 cut object(s) out from a container and write the information to clipboard More...
 
 copyObject ()
 Copy object(s) out from a container and write the information to clipboard It is not possible to copy multiple objects at once. More...
 
 downloadObject ()
 
 linkObject ()
 create an new reference of an object in tree it's like a hard link of unix More...
 
 clearObject ()
 clear clipboard and go back to last object More...
 
 performPasteIntoMultipleObjectsObject ()
 
 initAndDisplayLinkIntoMultipleObjectsObject ()
 
 showPasteTreeObject ()
 Show paste tree. More...
 
 cancelMoveLinkObject ()
 Cancel move|link empty clipboard and return to parent. More...
 
 keepObjectsInClipboardObject ()
 Keep objects in the clipboard. More...
 
 initAndDisplayCopyIntoMultipleObjectsObject ()
 
 initAndDisplayMoveIntoObjectObject ()
 
 pasteObject ()
 paste object from clipboard to current place Depending on the chosen command the object(s) are linked, copied or moved More...
 
 clipboardObject ()
 Copy object(s) out from a container and write the information to clipboard It is not possible to copy multiple objects at once. More...
 
 showCustomIconsEditing ($a_input_colspan=1, ilPropertyFormGUI $a_form=null, $a_as_section=true)
 show edit section of custom icons for container More...
 
 isActiveAdministrationPanel ()
 
 setColumnSettings ($column_gui)
 May be overwritten in subclasses. More...
 
 allowBlocksMoving ()
 Standard is to allow blocks moving. More...
 
 allowBlocksConfigure ()
 Standard is to allow blocks configuration. More...
 
 cloneWizardPageTreeObject ()
 public More...
 
 cloneWizardPageListObject ()
 public More...
 
 cloneWizardPageObject ($a_tree_view=true)
 Show clone wizard page for container objects. More...
 
 cloneAllObject ()
 Clone all object Overwritten method for copying container objects. More...
 
 saveSortingObject ()
 Save Sorting. More...
 
 cloneNodes ($srcRef, $dstRef, &$mapping, $newName=null)
 Recursively clones all nodes of the RBAC tree. More...
 
 modifyItemGUI (&$a_item_list_gui, $a_item_data, $a_show_path)
 Modify Item ListGUI for presentation in container. More...
 
 editStylePropertiesObject ()
 Edit style properties. More...
 
 initStylePropertiesForm ()
 Init style properties form. More...
 
 createStyleObject ()
 Create Style. More...
 
 editStyleObject ()
 Edit Style. More...
 
 deleteStyleObject ()
 Delete Style. More...
 
 saveStyleSettingsObject ()
 Save style settings. More...
 
 getAsynchItemListObject ()
 Get item list command drop down asynchronously. More...
 
 redrawListItemObject ()
 Redraw a list item (ajax) More...
 
 showRepTree ($a_initial_call=false)
 Show tree. More...
 
 trashObject ()
 Show trash content of object. More...
 
 removeFromSystemObject ()
 remove objects from trash bin and all entries therefore every object needs a specific deleteObject() method More...
 
 undeleteObject ()
 Get objects back from trash. More...
 
 confirmRemoveFromSystemObject ()
 confirmation screen remove from system More...
 

Additional Inherited Members

- Static Public Member Functions inherited from ilObjectGUI
static _gotoRepositoryRoot ($a_raise_error=false)
 Goto repository root. More...
 
static _gotoRepositoryNode ($a_ref_id, $a_cmd="frameset")
 Goto repository root. More...
 
- Static Public Member Functions inherited from ilContainerGUI
static _buildPath ($a_ref_id, $a_course_ref_id)
 build path More...
 
- Data Fields inherited from ilObjectGUI
const COPY_WIZARD_NEEDS_PAGE = 1
 
 $ilias
 
 $objDefinition
 
 $tpl
 
 $tree
 
 $lng
 
 $data
 
 $object
 
 $ref_id
 
 $obj_id
 
 $maxcount
 
 $formaction
 
 $return_location
 
 $target_frame
 
 $tab_target_script
 
 $actions
 
 $sub_objects
 
 $omit_locator = false
 
const CFORM_NEW = 1
 
const CFORM_IMPORT = 2
 
const CFORM_CLONE = 3
 
- Data Fields inherited from ilContainerGUI
 $bl_cnt = 1
 
 $multi_download_enabled = false
 
- Protected Member Functions inherited from ilObjectGUI
 assignObject ()
 
 prepareOutput ()
 prepare output More...
 
 setTitleAndDescription ()
 called by prepare output More...
 
 initHeaderAction ($a_sub_type=null, $a_sub_id=null)
 Add header action menu. More...
 
 insertHeaderAction ($a_list_gui)
 Insert header action into main template. More...
 
 addHeaderAction ()
 Add header action menu. More...
 
 redrawHeaderActionObject ()
 Ajax call: redraw action header only. More...
 
 showMountWebfolderIcon ()
 
 setTabs ()
 set admin tabs public More...
 
 setAdminTabs ()
 set admin tabs public More...
 
 setLocator ()
 set Locator More...
 
 addLocatorItems ()
 should be overwritten to add object specific items (repository items are preloaded) More...
 
 omitLocator ($a_omit=true)
 
 addAdminLocatorItems ($a_do_not_add_object=false)
 should be overwritten to add object specific items (repository items are preloaded) More...
 
 initCreationForms ($a_new_type)
 Init creation froms. More...
 
 getCreationFormsHTML (array $a_forms)
 Get HTML for creation forms (accordion) More...
 
 initCreateForm ($a_new_type)
 Init object creation form. More...
 
 initDidacticTemplate (ilPropertyFormGUI $form)
 Show didactic template types. More...
 
 addDidacticTemplateOptions (array &$a_options)
 Add custom templates. More...
 
 getDidacticTemplateVar ($a_type)
 Get didactic template setting from creation screen. More...
 
 putObjectInTree (ilObject $a_obj, $a_parent_node_id=null)
 Add object to tree at given position. More...
 
 afterSave (ilObject $a_new_object)
 Post (successful) object creation hook. More...
 
 initEditForm ()
 Init object edit form. More...
 
 initEditCustomForm (ilPropertyFormGUI $a_form)
 Add custom fields to update form. More...
 
 getEditFormValues ()
 Get values for edit form. More...
 
 getEditFormCustomValues (array &$a_values)
 Add values to custom edit fields. More...
 
 updateCustom (ilPropertyFormGUI $a_form)
 Insert custom update form values into object. More...
 
 afterUpdate ()
 Post (successful) object update hook. More...
 
 initImportForm ($a_new_type)
 Init object import form. More...
 
 importFileObject ($parent_id=null)
 Import. More...
 
 afterImport (ilObject $a_new_object)
 Post (successful) object import hook. More...
 
 setFormAction ($a_cmd, $a_formaction)
 set specific form action for command More...
 
 getReturnLocation ($a_cmd, $a_location="")
 get return location for command (command is method name without "Object", e.g. More...
 
 setReturnLocation ($a_cmd, $a_location)
 set specific return location for command More...
 
 getTargetFrame ($a_cmd, $a_target_frame="")
 get target frame for command (command is method name without "Object", e.g. More...
 
 setTargetFrame ($a_cmd, $a_target_frame)
 set specific target frame for command More...
 
 showPossibleSubObjects ()
 show possible subobjects (pulldown menu) More...
 
 getTemplateFile ($a_cmd, $a_type="")
 get a template blockfile format: tpl. More...
 
 getTitlesByRefId ($a_ref_ids)
 get Titles of objects this method is used for error messages in methods cut/copy/paste More...
 
 getTabs (&$tabs_gui)
 get tabs abstract method. More...
 
 __showButton ($a_cmd, $a_text, $a_target='')
 
 hitsperpageObject ()
 
__initTableGUI ()
 
 __setTableGUIBasicData (&$tbl, &$result_set, $a_from="")
 standard implementation for tables use 'from' variable use different initial setting of table More...
 
 redirectToRefId ($a_ref_id, $a_cmd="")
 redirects to (repository) view per ref id usually to a container and usually used at the end of a save/import method where the object gui type (of the new object) doesn't match with the type of the current $_GET["ref_id"] value More...
 
 fillCloneTemplate ($a_tpl_varname, $a_type)
 Fill object clone template This method can be called from any object GUI class that wants to offer object cloning. More...
 
 getCenterColumnHTML ()
 Get center column. More...
 
 getRightColumnHTML ()
 Display right column. More...
 
 setColumnSettings ($column_gui)
 May be overwritten in subclasses. More...
 
 checkPermission ($a_perm, $a_cmd="", $a_type="", $a_ref_id=null)
 Check permission and redirect on error. More...
 
 checkPermissionBool ($a_perm, $a_cmd="", $a_type="", $a_ref_id=null)
 Check permission. More...
 
 enableDragDropFileUpload ()
 Enables the file upload into this object by dropping files. More...
 
 handleAutoRating (ilObject $a_new_obj)
 Activate rating automatically if parent container setting. More...
 
- Protected Member Functions inherited from ilContainerGUI
 getEditFormValues ()
 Get values for edit form. More...
 
 afterUpdate ()
 
 showPasswordInstructionObject ($a_init=true)
 Show webdav password instruction. More...
 
 initFormPasswordInstruction ()
 Init password form. More...
 
 savePasswordObject ()
 Save password. More...
 
 initHeaderAction ($a_sub_type=null, $a_sub_id=null)
 Add file manager link. More...
 
 fileManagerLaunchObject ()
 Launch jnlp. More...
 

Detailed Description

Member Function Documentation

◆ executeCommand()

& ilObjRecoveryFolderGUI::executeCommand ( )

Definition at line 76 of file class.ilObjRecoveryFolderGUI.php.

References $cmd, $ret, and ilObjectGUI\prepareOutput().

77  {
78  $next_class = $this->ctrl->getNextClass($this);
79  $cmd = $this->ctrl->getCmd();
80  $this->prepareOutput();
81 
82  switch($next_class)
83  {
84  case 'ilpermissiongui':
85  include_once("Services/AccessControl/classes/class.ilPermissionGUI.php");
86  $perm_gui =& new ilPermissionGUI($this);
87  $ret =& $this->ctrl->forwardCommand($perm_gui);
88  break;
89 
90  default:
91  if(!$cmd)
92  {
93  $cmd = "view";
94  }
95  $cmd .= "Object";
96  $this->$cmd();
97 
98  break;
99  }
100  return true;
101  }
$cmd
Definition: sahs_server.php:35
prepareOutput()
prepare output
New PermissionGUI (extends from old ilPermission2GUI) RBAC related output.
+ Here is the call graph for this function:

◆ getActions()

ilObjRecoveryFolderGUI::getActions ( )

Get Actions.

Definition at line 112 of file class.ilObjRecoveryFolderGUI.php.

113  {
114  // standard actions for container
115  return array(
116  "cut" => array("name" => "cut", "lng" => "cut"),
117  "clear" => array("name" => "clear", "lng" => "clear"),
118  "removeFromSystem" => array("name" => "removeFromSystem", "lng" => "btn_remove_system")
119  );
120  }

◆ ilObjRecoveryFolderGUI()

ilObjRecoveryFolderGUI::ilObjRecoveryFolderGUI (   $a_data,
  $a_id,
  $a_call_by_reference 
)

Constructor public.

Definition at line 42 of file class.ilObjRecoveryFolderGUI.php.

References ilObjectGUI\ilObjectGUI().

43  {
44  $this->type = "recf";
45  $this->ilObjectGUI($a_data,$a_id,$a_call_by_reference,false);
46  }
ilObjectGUI($a_data, $a_id=0, $a_call_by_reference=true, $a_prepare_output=true)
Constructor public.
+ Here is the call graph for this function:

◆ removeFromSystemObject()

ilObjRecoveryFolderGUI::removeFromSystemObject ( )

Definition at line 66 of file class.ilObjRecoveryFolderGUI.php.

References $_POST.

67  {
68  global $rbacsystem;
69 
70  include_once("./Services/Repository/classes/class.ilRepUtilGUI.php");
71  $ru = new ilRepUtilGUI($this);
72  $ru->removeObjectsFromSystem($_POST["id"], true);
73  $this->ctrl->redirect($this, "view");
74  }
$_POST['username']
Definition: cron.php:12
Repository GUI Utilities.

◆ saveObject()

ilObjRecoveryFolderGUI::saveObject ( )

save object public

Definition at line 52 of file class.ilObjRecoveryFolderGUI.php.

References exit, and ilUtil\sendSuccess().

53  {
54  global $rbacadmin;
55 
56  // create and insert forum in objecttree
57  $newObj = parent::saveObject();
58 
59  // put here object specific stuff
60 
61  // always send a message
62  ilUtil::sendSuccess($this->lng->txt("object_added"),true);
63  exit();
64  }
static sendSuccess($a_info="", $a_keep=false)
Send Success Message to Screen.
exit
Definition: login.php:54
+ Here is the call graph for this function:

◆ showPossibleSubObjects()

ilObjRecoveryFolderGUI::showPossibleSubObjects ( )

Definition at line 104 of file class.ilObjRecoveryFolderGUI.php.

105  {
106  $this->sub_objects = "";
107  }

The documentation for this class was generated from the following file: