ILIAS  release_4-4 Revision
ilObjSCORMTracking Class Reference

Class ilObjSCORMTracking. More...

+ Inheritance diagram for ilObjSCORMTracking:
+ Collaboration diagram for ilObjSCORMTracking:

Public Member Functions

 ilObjSCORMTracking ()
 Constructor public. More...
 
 extractData ()
 
 store ($obj_id=0, $sahs_id=0, $extractData=1)
 
 storeJsApi ($obj_id=0)
 
 storeJsApiCmi ($user_id, $obj_id, $data)
 
 syncGlobalStatus ($userId, $packageId, $data, $new_global_status)
 
 _syncReadEvent ($a_obj_id, $a_user_id, $a_type, $a_ref_id)
 Synch read event table. More...
 
 _insertTrackData ($a_sahs_id, $a_lval, $a_rval, $a_obj_id)
 
 _getTrackedUsers ($a_obj_id)
 Get all tracked users. More...
 
 _getFailed ($scorm_item_id, $a_obj_id)
 like necessary because of Oracle More...
 
 scorm12PlayerUnload ()
 

Static Public Member Functions

static _getInProgress ($scorm_item_id, $a_obj_id, $a_blocked_user_ids=null)
 
static _getCompleted ($scorm_item_id, $a_obj_id)
 like necessary because of Oracle More...
 
static _getCollectionStatus ($a_scos, $a_obj_id, $a_user_id)
 
static _hasMaxAttempts ($a_obj_id, $a_user_id)
 
static _countCompleted ($a_scos, $a_obj_id, $a_user_id)
 
static lookupLastAccessTimes ($a_obj_id)
 Lookup last acccess time for all users of a scorm module ilDB $ilDB. More...
 
static _getCountCompletedPerUser ($a_scorm_item_ids, $a_obj_id)
 Get users who have status completed or passed. More...
 
static _getProgressInfo ($sco_item_ids, $a_obj_id)
 Get info about. More...
 

Detailed Description

Member Function Documentation

◆ _countCompleted()

static ilObjSCORMTracking::_countCompleted (   $a_scos,
  $a_obj_id,
  $a_user_id 
)
static

Definition at line 567 of file class.ilObjSCORMTracking.php.

References $in, and $res.

Referenced by ilLPStatusSCORM\determinePercentage().

568  {
569  global $ilDB;
570 
571  if (is_array($a_scos))
572  {
573  $in = $ilDB->in('sco_id', $a_scos, false, 'integer');
574 
575  $res = $ilDB->queryF('SELECT sco_id, rvalue FROM scorm_tracking
576  WHERE '.$in.'
577  AND obj_id = %s
578  AND lvalue = %s
579  AND user_id = %s',
580  array('integer','text', 'integer'),
581  array($a_obj_id,'cmi.core.lesson_status', $a_user_id));
582 
583  $cnt = 0;
584  while ($rec = $ilDB->fetchAssoc($res))
585  {
586  if ($rec["rvalue"] == "completed" || $rec["rvalue"] == "passed")
587  {
588  $cnt++;
589  }
590  }
591  }
592  return $cnt;
593  }
+ Here is the caller graph for this function:

◆ _getCollectionStatus()

static ilObjSCORMTracking::_getCollectionStatus (   $a_scos,
  $a_obj_id,
  $a_user_id 
)
static

Definition at line 472 of file class.ilObjSCORMTracking.php.

References $failed, $in, and $res.

Referenced by ilLPStatusSCORM\determineStatus().

473  {
474  global $ilDB;
475 
476 
477  $status = "not_attempted";
478 
479  if (is_array($a_scos))
480  {
481  $in = $ilDB->in('sco_id', $a_scos, false, 'integer');
482 
483  $res = $ilDB->queryF('SELECT sco_id, rvalue FROM scorm_tracking
484  WHERE '.$in.'
485  AND obj_id = %s
486  AND lvalue = %s
487  AND user_id = %s',
488  array('integer','text', 'integer'),
489  array($a_obj_id,'cmi.core.lesson_status', $a_user_id));
490 
491  $cnt = 0;
492  $completed = true;
493  $failed = false;
494  while ($rec = $ilDB->fetchAssoc($res))
495  {
496  if ($rec["rvalue"] == "failed")
497  {
498  $failed = true;
499  }
500  if ($rec["rvalue"] != "completed" && $rec["rvalue"] != "passed")
501  {
502  $completed = false;
503  }
504  $cnt++;
505  }
506  if ($cnt > 0)
507  {
508  $status = "in_progress";
509  }
510  if ($completed && $cnt == count($a_scos))
511  {
512  $status = "completed";
513  }
514  if ($failed)
515  {
516  $status = "failed";
517  }
518 
519  // check max attempts
520  if ($status == "in_progress" && self::_hasMaxAttempts($a_obj_id, $a_user_id))
521  {
522  $status = "failed";
523  }
524  }
525  return $status;
526  }
$failed
Definition: Utf8Test.php:86
+ Here is the caller graph for this function:

◆ _getCompleted()

static ilObjSCORMTracking::_getCompleted (   $scorm_item_id,
  $a_obj_id 
)
static

like necessary because of Oracle

Parameters
object$scorm_item_id
object$a_obj_id
Returns

Definition at line 438 of file class.ilObjSCORMTracking.php.

References $in, $res, and $row.

Referenced by ilObjSCORMLearningModule\exportSelected().

439  {
440  global $ilDB;
441 
442  if(is_array($scorm_item_id))
443  {
444  $in = $ilDB->in('sco_id', $scorm_item_id, false, 'integer');
445 
446  $res = $ilDB->queryF('SELECT DISTINCT(user_id) FROM scorm_tracking
447  WHERE '.$in.'
448  AND obj_id = %s
449  AND lvalue = %s
450  AND ('.$ilDB->like('rvalue', 'clob', 'completed').' OR '.$ilDB->like('rvalue', 'clob', 'passed').')',
451  array('integer','text'),
452  array($a_obj_id,'cmi.core.lesson_status'));
453  }
454  else
455  {
456  $res = $ilDB->queryF('SELECT DISTINCT(user_id) FROM scorm_tracking
457  WHERE sco_id = %s
458  AND obj_id = %s
459  AND lvalue = %s
460  AND ('.$ilDB->like('rvalue', 'clob', 'completed').' OR '.$ilDB->like('rvalue', 'clob', 'passed').')',
461  array('integer','integer','text'),
462  array($scorm_item_id,$a_obj_id,'cmi.core.lesson_status'));
463  }
464 
465  while($row = $ilDB->fetchObject($res))
466  {
467  $user_ids[] = $row->user_id;
468  }
469  return $user_ids ? $user_ids : array();
470  }
+ Here is the caller graph for this function:

◆ _getCountCompletedPerUser()

static ilObjSCORMTracking::_getCountCompletedPerUser (   $a_scorm_item_ids,
  $a_obj_id 
)
static

Get users who have status completed or passed.

Parameters
object$a_scorm_item_ids
object$a_obj_id
Returns

Definition at line 692 of file class.ilObjSCORMTracking.php.

References $in, $res, and $row.

Referenced by ilLPStatusSCORM\_getStatusInfo().

693  {
694  global $ilDB;
695 
696  $in = $ilDB->in('sco_id', $a_scorm_item_ids, false, 'integer');
697 
698  // Why does this query use a like search against "passed" and "failed"
699  //because it's clob and we support Oracle
700  $res = $ilDB->queryF('
701  SELECT user_id, COUNT(user_id) completed FROM scorm_tracking
702  WHERE '.$in.'
703  AND obj_id = %s
704  AND lvalue = %s
705  AND ('.$ilDB->like('rvalue', 'clob', 'completed').' OR '.$ilDB->like('rvalue', 'clob', 'passed').')
706  GROUP BY user_id',
707  array('integer', 'text'),
708  array($a_obj_id, 'cmi.core.lesson_status')
709  );
710  while($row = $ilDB->fetchObject($res))
711  {
712  $users[$row->user_id] = $row->completed;
713  }
714  /*
715  // Avoid searches against field rvalue.
716  // This gives the possibility to reuse the obj_id,sco_id,lvalue index.
717  $query = "SELECT user_id,rvalue FROM scorm_tracking ".
718  "WHERE ".$in." ".
719  "AND obj_id = ".$ilDB->quote($a_obj_id,'integer')." ".
720  "AND lvalue = ".$ilDB->quote('cmi.core.lesson_status','text');
721 
722  $res = $ilDB->query($query);
723  while($row = $ilDB->fetchObject($res))
724  {
725  if($row->rvalue == 'passed' or $row->rvalue == 'completed')
726  {
727  ++$users[$row->user_id];
728  }
729  }*/
730  return $users ? $users : array();
731  }
+ Here is the caller graph for this function:

◆ _getFailed()

ilObjSCORMTracking::_getFailed (   $scorm_item_id,
  $a_obj_id 
)

like necessary because of Oracle

Parameters
object$scorm_item_id
object$a_obj_id
Returns

Definition at line 649 of file class.ilObjSCORMTracking.php.

References $in, $res, and $row.

650  {
651  global $ilDB;
652 
653  if(is_array($scorm_item_id))
654  {
655  $in = $ilDB->in('sco_id', $scorm_item_id, false, 'integer');
656 
657  $res = $ilDB->queryF('
658  SELECT DISTINCT(user_id) FROM scorm_tracking
659  WHERE '.$in.'
660  AND obj_id = %s
661  AND lvalue = %s
662  AND '.$ilDB->like('rvalue', 'clob', 'failed').' ',
663  array('integer','text'),
664  array($a_obj_id,'cmi.core.lesson_status'));
665  }
666  else
667  {
668 
669  $res = $ilDB->queryF('
670  SELECT DISTINCT(user_id) FROM scorm_tracking
671  WHERE sco_id = %s
672  AND obj_id = %s
673  AND lvalue = %s
674  AND '.$ilDB->like('rvalue', 'clob', 'failed').' ',
675  array('integer','integer','text'),
676  array($scorm_item_id,$a_obj_id,'cmi.core.lesson_status'));
677  }
678 
679  while($row = $ilDB->fetchObject($res))
680  {
681  $user_ids[] = $row->user_id;
682  }
683  return $user_ids ? $user_ids : array();
684  }

◆ _getInProgress()

static ilObjSCORMTracking::_getInProgress (   $scorm_item_id,
  $a_obj_id,
  $a_blocked_user_ids = null 
)
static
Parameters
object$scorm_item_id
object$a_obj_id
array$a_blocked_user_ids
Returns

Definition at line 397 of file class.ilObjSCORMTracking.php.

References $in, $res, and $row.

Referenced by _getProgressInfo().

398  {
399  global $ilDB;
400 
401  if(is_array($scorm_item_id))
402  {
403  $in = $ilDB->in('sco_id', $scorm_item_id, false, 'integer');
404 
405  $res = $ilDB->queryF('SELECT user_id,sco_id FROM scorm_tracking
406  WHERE '.$in.'
407  AND obj_id = %s
408  GROUP BY user_id, sco_id',
409  array('integer'),array($a_obj_id));
410 
411  }
412  else
413  {
414  $res = $ilDB->queryF('SELECT user_id,sco_id FROM scorm_tracking
415  WHERE sco_id = %s
416  AND obj_id = %s',
417  array('integer','integer'),array($scorm_item_id,$a_obj_id)
418  );
419  }
420 
421  while($row = $ilDB->fetchObject($res))
422  {
423  // see _getProgressInfo()
424  if(!($a_blocked_user_ids && in_array($row->user_id, $a_blocked_user_ids)))
425  {
426  $in_progress[$row->sco_id][] = $row->user_id;
427  }
428  }
429  return is_array($in_progress) ? $in_progress : array();
430  }
+ Here is the caller graph for this function:

◆ _getProgressInfo()

static ilObjSCORMTracking::_getProgressInfo (   $sco_item_ids,
  $a_obj_id 
)
static

Get info about.

Parameters
object$sco_item_ids
object$a_obj_id
Returns

Definition at line 739 of file class.ilObjSCORMTracking.php.

References $in, $res, $row, and _getInProgress().

Referenced by ilLPStatusSCORM\_getStatusInfo().

740  {
741  global $ilDB;
742 
743  $in = $ilDB->in('sco_id', $sco_item_ids, false, 'integer');
744 
745  $res = $ilDB->queryF('
746  SELECT * FROM scorm_tracking
747  WHERE '.$in.'
748  AND obj_id = %s
749  AND lvalue = %s ',
750  array('integer','text'),
751  array($a_obj_id,'cmi.core.lesson_status'));
752 
753  $info['completed'] = array();
754  $info['failed'] = array();
755 
756  $user_ids = array();
757  while($row = $ilDB->fetchObject($res))
758  {
759  switch($row->rvalue)
760  {
761  case 'completed':
762  case 'passed':
763  $info['completed'][$row->sco_id][] = $row->user_id;
764  $user_ids[] = $row->user_id;
765  break;
766 
767  case 'failed':
768  $info['failed'][$row->sco_id][] = $row->user_id;
769  $user_ids[] = $row->user_id;
770  break;
771  }
772  }
773  $info['in_progress'] = ilObjSCORMTracking::_getInProgress($sco_item_ids,$a_obj_id,$user_ids);
774 
775  return $info;
776  }
static _getInProgress($scorm_item_id, $a_obj_id, $a_blocked_user_ids=null)
+ Here is the call graph for this function:
+ Here is the caller graph for this function:

◆ _getTrackedUsers()

ilObjSCORMTracking::_getTrackedUsers (   $a_obj_id)

Get all tracked users.

Parameters
object$a_obj_id
Returns

Definition at line 625 of file class.ilObjSCORMTracking.php.

References $ilLog, $res, and $row.

Referenced by ilTrQuery\getParticipantsForObject(), and ilLPStatusSCORM\refreshStatus().

626  {
627  global $ilDB, $ilLog;
628 
629  $res = $ilDB->queryF('SELECT DISTINCT user_id FROM scorm_tracking
630  WHERE obj_id = %s
631  AND lvalue = %s',
632  array('integer','text'),
633  array($a_obj_id,'cmi.core.lesson_status'));
634 
635  $users = array();
636  while ($row = $ilDB->fetchAssoc($res))
637  {
638  $users[] = $row["user_id"];
639  }
640  return $users;
641  }
+ Here is the caller graph for this function:

◆ _hasMaxAttempts()

static ilObjSCORMTracking::_hasMaxAttempts (   $a_obj_id,
  $a_user_id 
)
static

Definition at line 528 of file class.ilObjSCORMTracking.php.

Referenced by ilLPStatusSCORM\_getFailed().

529  {
530  global $ilDB;
531 
532  // see ilSCORMPresentationGUI
533  $val_set = $ilDB->queryF('SELECT * FROM sahs_lm WHERE id = %s',
534  array('integer'), array($a_obj_id));
535  $val_rec = $ilDB->fetchAssoc($val_set);
536  $max_attempts = $val_rec["max_attempt"];
537 
538  if ($max_attempts)
539  {
540  $val_set = $ilDB->queryF('
541  SELECT * FROM scorm_tracking
542  WHERE user_id = %s
543  AND sco_id = %s
544  AND lvalue= %s
545  AND obj_id = %s',
546  array('integer','integer','text','integer'),
547  array($a_user_id,0,'package_attempts',$a_obj_id)
548  );
549  $val_rec = $ilDB->fetchAssoc($val_set);
550 
551  $val_rec["rvalue"] = str_replace("\r\n", "\n", $val_rec["rvalue"]);
552  if ($val_rec["rvalue"] == null)
553  {
554  $val_rec["rvalue"] = 0;
555  }
556  $act_attempts = $val_rec["rvalue"];
557 
558  if ($act_attempts >= $max_attempts)
559  {
560  return true;
561  }
562  }
563 
564  return false;
565  }
+ Here is the caller graph for this function:

◆ _insertTrackData()

ilObjSCORMTracking::_insertTrackData (   $a_sahs_id,
  $a_lval,
  $a_rval,
  $a_obj_id 
)

Definition at line 370 of file class.ilObjSCORMTracking.php.

References $ilUser, ilLPStatusWrapper\_updateStatus(), and ilUtil\now().

Referenced by ilSCORMItem\insertTrackData(), ilAICCUnit\insertTrackData(), and ilAICCCourse\insertTrackData().

371  {
372  global $ilDB, $ilUser;
373 
374  $ilDB->insert('scorm_tracking', array(
375  'obj_id' => array('integer', $a_obj_id),
376  'user_id' => array('integer', $ilUser->getId()),
377  'sco_id' => array('integer', $a_sahs_id),
378  'lvalue' => array('text', $a_lval),
379  'rvalue' => array('clob', $a_rval),
380  'c_timestamp' => array('timestamp', ilUtil::now())
381  ));
382 
383  if ($a_lval == "cmi.core.lesson_status")
384  {
385  include_once("./Services/Tracking/classes/class.ilLPStatusWrapper.php");
386  ilLPStatusWrapper::_updateStatus($a_obj_id, $ilUser->getId());
387  }
388  }
static _updateStatus($a_obj_id, $a_usr_id, $a_obj=null, $a_percentage=false, $a_no_raise=false, $a_force_raise=false)
Update status.
static now()
Return current timestamp in Y-m-d H:i:s format.
global $ilUser
Definition: imgupload.php:15
+ Here is the call graph for this function:
+ Here is the caller graph for this function:

◆ _syncReadEvent()

ilObjSCORMTracking::_syncReadEvent (   $a_obj_id,
  $a_user_id,
  $a_type,
  $a_ref_id 
)

Synch read event table.

Parameters

Definition at line 331 of file class.ilObjSCORMTracking.php.

References $ilLog, and ilChangeEvent\_recordReadEvent().

Referenced by scorm12PlayerUnload(), and store().

332  {
333  global $ilDB, $ilLog;
334  //TODO: use sahs_user in future!! Especially for learningTime!
335  // get attempts
336  $val_set = $ilDB->queryF('SELECT package_attempts FROM sahs_user WHERE obj_id = %s AND user_id = %s',
337  array('integer','integer'),
338  array($a_obj_id,$a_user_id));
339 
340  $val_rec = $ilDB->fetchAssoc($val_set);
341 
342  if ($val_rec["package_attempts"] == null) {
343  $val_rec["package_attempts"]="";
344  }
345  $attempts = $val_rec["package_attempts"];
346 
347  // get learning time
348  $sco_set = $ilDB->queryF('
349  SELECT sco_id, rvalue FROM scorm_tracking
350  WHERE obj_id = %s
351  AND user_id = %s
352  AND lvalue = %s
353  AND sco_id <> %s',
354  array('integer','integer','text','integer'),
355  array($a_obj_id,$a_user_id, 'cmi.core.total_time',0));
356 
357  $time = 0;
358  while($sco_rec = $ilDB->fetchAssoc($sco_set))
359  {
360  $tarr = explode(":", $sco_rec["rvalue"]);
361  $sec = (int) $tarr[2] + (int) $tarr[1] * 60 +
362  (int) substr($tarr[0], strlen($tarr[0]) - 3) * 60 * 60;
363  $time += $sec;
364  }
365 
366  include_once("./Services/Tracking/classes/class.ilChangeEvent.php");
367  ilChangeEvent::_recordReadEvent($a_type, $a_ref_id, $a_obj_id, $a_user_id, false, $attempts, $time);
368  }
_recordReadEvent($a_type, $a_ref_id, $obj_id, $usr_id, $isCatchupWriteEvents=true, $a_ext_rc=false, $a_ext_time=false)
Records a read event and catches up with write events.
+ Here is the call graph for this function:
+ Here is the caller graph for this function:

◆ extractData()

ilObjSCORMTracking::extractData ( )

Definition at line 24 of file class.ilObjSCORMTracking.php.

References $_GET, and $_POST.

Referenced by store().

25  {
26  $this->insert = array();
27  if (is_array($_GET["iL"]))
28  {
29  foreach($_GET["iL"] as $key => $value)
30  {
31  $this->insert[] = array("left" => $value, "right" => $_GET["iR"][$key]);
32  }
33  }
34  if (is_array($_POST["iL"]))
35  {
36  foreach($_POST["iL"] as $key => $value)
37  {
38  $this->insert[] = array("left" => $value, "right" => $_POST["iR"][$key]);
39  }
40  }
41 
42  $this->update = array();
43  if (is_array($_GET["uL"]))
44  {
45  foreach($_GET["uL"] as $key => $value)
46  {
47  $this->update[] = array("left" => $value, "right" => $_GET["uR"][$key]);
48  }
49  }
50  if (is_array($_POST["uL"]))
51  {
52  foreach($_POST["uL"] as $key => $value)
53  {
54  $this->update[] = array("left" => $value, "right" => $_POST["uR"][$key]);
55  }
56  }
57  }
$_POST['username']
Definition: cron.php:12
$_GET["client_id"]
+ Here is the caller graph for this function:

◆ ilObjSCORMTracking()

ilObjSCORMTracking::ilObjSCORMTracking ( )

Constructor public.

Definition at line 18 of file class.ilObjSCORMTracking.php.

19  {
20  global $ilias;
21 
22  }

◆ lookupLastAccessTimes()

static ilObjSCORMTracking::lookupLastAccessTimes (   $a_obj_id)
static

Lookup last acccess time for all users of a scorm module ilDB $ilDB.

Parameters
int$a_obj_id
Returns
array

Definition at line 601 of file class.ilObjSCORMTracking.php.

References $query, $res, $row, and DB_FETCHMODE_OBJECT.

Referenced by ilObjSCORMLearningModule\exportSelected().

602  {
603  global $ilDB;
604 
605  $query = 'SELECT user_id, MAX(c_timestamp) tst '.
606  'FROM scorm_tracking '.
607  'WHERE obj_id = '.$ilDB->quote($a_obj_id,'integer').' '.
608  'GROUP BY user_id';
609  $res = $ilDB->query($query);
610 
611  $users = array();
612  while($row = $res->fetchRow(DB_FETCHMODE_OBJECT))
613  {
614  $users[$row->user_id] = $row->tst;
615  }
616  return $users;
617  }
const DB_FETCHMODE_OBJECT
Definition: class.ilDB.php:11
+ Here is the caller graph for this function:

◆ scorm12PlayerUnload()

ilObjSCORMTracking::scorm12PlayerUnload ( )

Definition at line 778 of file class.ilObjSCORMTracking.php.

References $_GET, $_POST, $GLOBALS, $ilUser, $ref_id, ilObject\_lookupObjId(), and _syncReadEvent().

779  {
780  global $ilUser, $ilDB;
781 
782  $user_id = $ilUser->getID();
783  $ref_id = $_GET["ref_id"];
784  $obj_id = ilObject::_lookupObjId($ref_id);
785  if ($obj_id <= 1){
786  $GLOBALS['ilLog']->write(__METHOD__.' no valid obj_id');
787  } else {
788  $last_visited=$_POST['last_visited'];
789  $ilDB->manipulateF('UPDATE sahs_user
790  SET last_visited = %s, last_access = %s
791  WHERE obj_id = %s AND user_id = %s',
792  array('text', 'timestamp', 'integer', 'integer'),
793  array($last_visited, date('Y-m-d H:i:s'), $obj_id, $user_id)
794  );
795 // $data=$_POST['last_visited'];
796 // $GLOBALS['ilLog']->write(__METHOD__.' last_visited: '.$data);
797  // if($data) {
798  // $set = $ilDB->queryF('
799  // SELECT rvalue FROM scorm_tracking
800  // WHERE user_id = %s
801  // AND sco_id = %s
802  // AND lvalue = %s
803  // AND obj_id = %s',
804  // array('integer','integer','text','integer'),
805  // array($user_id,0,'last_visited',$obj_id));
806  // if ($rec = $ilDB->fetchAssoc($set)) {
807  // $ilDB->update('scorm_tracking',
808  // array(
809  // 'rvalue' => array('clob', $data),
810  // 'c_timestamp' => array('timestamp', ilUtil::now())
811  // ),
812  // array(
813  // 'user_id' => array('integer', $user_id),
814  // 'sco_id' => array('integer', 0),
815  // 'lvalue' => array('text', 'last_visited'),
816  // 'obj_id' => array('integer', $obj_id)
817  // )
818  // );
819  // }
820  // else {
821  // $ilDB->insert('scorm_tracking', array(
822  // 'obj_id' => array('integer', $obj_id),
823  // 'user_id' => array('integer', $user_id),
824  // 'sco_id' => array('integer', 0),
825  // 'lvalue' => array('text', 'last_visited'),
826  // 'rvalue' => array('clob', $data),
827  // 'c_timestamp' => array('timestamp', ilUtil::now())
828  // ));
829  // }
830  // }
831  // update time and numbers of attempts in change event
832  //NOTE: here it is correct (not count of commit with changed values); be careful to performance issues
833  ilObjSCORMTracking::_syncReadEvent($obj_id, $user_id, "sahs", $ref_id);
834  }
835  header('Content-Type: text/plain; charset=UTF-8');
836  print("");
837  }
$_POST['username']
Definition: cron.php:12
$_GET["client_id"]
$GLOBALS['ct_recipient']
static _lookupObjId($a_id)
global $ilUser
Definition: imgupload.php:15
_syncReadEvent($a_obj_id, $a_user_id, $a_type, $a_ref_id)
Synch read event table.
$ref_id
Definition: sahs_server.php:39
+ Here is the call graph for this function:

◆ store()

ilObjSCORMTracking::store (   $obj_id = 0,
  $sahs_id = 0,
  $extractData = 1 
)

Definition at line 59 of file class.ilObjSCORMTracking.php.

References $_GET, $_POST, $ilUser, $ref_id, ilObject\_lookupObjId(), _syncReadEvent(), ilLPStatusWrapper\_updateStatus(), extractData(), and ilUtil\now().

Referenced by ilObjHACPTracking\putparam().

60  {
61  global $ilDB, $ilUser;
62 
63  $ref_id = $_GET["ref_id"];
64  if (empty($obj_id))
65  {
66  $obj_id = ilObject::_lookupObjId($_GET["ref_id"]);
67  }
68 
69  // writing to scorm test log
70  $f = fopen("./Modules/ScormAicc/log/scorm.log", "a");
71  fwrite($f, "\nCALLING SCORM store()\n");
72  fwrite($f,'POST: '.print_r($_POST,true));
73 
74 
75  if (empty($sahs_id))
76  $sahs_id = ($_GET["sahs_id"] != "") ? $_GET["sahs_id"] : $_POST["sahs_id"];
77 
78  if ($extractData==1)
79  $this->extractData();
80 
81  if (is_object($ilUser))
82  {
83  $user_id = $ilUser->getId();
84  }
85 
86 
87 
88  if ($obj_id <= 1)
89  {
90  fwrite($f, "Error: No obj_id given.\n");
91  }
92  else
93  {
94  foreach($this->insert as $insert)
95  {
96  $set = $ilDB->queryF('
97  SELECT * FROM scorm_tracking
98  WHERE user_id = %s
99  AND sco_id = %s
100  AND lvalue = %s
101  AND obj_id = %s',
102  array('integer','integer','text','integer'),
103  array($user_id,$sahs_id,$insert["left"],$obj_id));
104  if ($rec = $ilDB->fetchAssoc($set))
105  {
106  fwrite($f, "Error Insert, left value already exists. L:".$insert["left"].",R:".
107  $insert["right"].",sahs_id:".$sahs_id.",user_id:".$user_id."\n");
108  }
109  else
110  {
111  $ilDB->insert('scorm_tracking', array(
112  'obj_id' => array('integer', $obj_id),
113  'user_id' => array('integer', $user_id),
114  'sco_id' => array('integer', $sahs_id),
115  'lvalue' => array('text', $insert["left"]),
116  'rvalue' => array('clob', $insert["right"]),
117  'c_timestamp' => array('timestamp', ilUtil::now())
118  ));
119 
120  fwrite($f, "Insert - L:".$insert["left"].",R:".
121  $insert["right"].",sahs_id:".$sahs_id.",user_id:".$user_id."\n");
122  }
123  }
124  foreach($this->update as $update)
125  {
126  $set = $ilDB->queryF('
127  SELECT * FROM scorm_tracking
128  WHERE user_id = %s
129  AND sco_id = %s
130  AND lvalue = %s
131  AND obj_id = %s',
132  array('integer','integer','text','integer'),
133  array($user_id,$sahs_id,$update["left"],$obj_id));
134 
135  if ($rec = $ilDB->fetchAssoc($set))
136  {
137  $ilDB->update('scorm_tracking',
138  array(
139  'rvalue' => array('clob', $update["right"]),
140  'c_timestamp' => array('timestamp', ilUtil::now())
141  ),
142  array(
143  'user_id' => array('integer', $user_id),
144  'sco_id' => array('integer', $sahs_id),
145  'lvalue' => array('text', $update["left"]),
146  'obj_id' => array('integer', $obj_id)
147  )
148  );
149  }
150  else
151  {
152  fwrite($f, "ERROR Update, left value does not exist. L:".$update["left"].",R:".
153  $update["right"].",sahs_id:".$sahs_id.",user_id:".$user_id."\n");
154  }
155 
156  }
157  }
158  fclose($f);
159 
160  // update status
161  include_once("./Services/Tracking/classes/class.ilLPStatusWrapper.php");
162  ilLPStatusWrapper::_updateStatus($obj_id, $user_id);
163 
164  // update time and numbers of attempts in change event
165  //NOTE: is possibly not correct (it is count of commit with changed values); be careful to performance issues
166  ilObjSCORMTracking::_syncReadEvent($obj_id, $user_id, "sahs", $ref_id);
167  }
$_POST['username']
Definition: cron.php:12
static _updateStatus($a_obj_id, $a_usr_id, $a_obj=null, $a_percentage=false, $a_no_raise=false, $a_force_raise=false)
Update status.
$_GET["client_id"]
static now()
Return current timestamp in Y-m-d H:i:s format.
static _lookupObjId($a_id)
global $ilUser
Definition: imgupload.php:15
_syncReadEvent($a_obj_id, $a_user_id, $a_type, $a_ref_id)
Synch read event table.
$ref_id
Definition: sahs_server.php:39
+ Here is the call graph for this function:
+ Here is the caller graph for this function:

◆ storeJsApi()

ilObjSCORMTracking::storeJsApi (   $obj_id = 0)

Definition at line 169 of file class.ilObjSCORMTracking.php.

References $_GET, $data, $ilLog, $ilUser, $in, and ilObject\_lookupObjId().

169  {
170  global $ilLog, $ilUser;
171 
172  if (is_object($ilUser)) {
173  $user_id = $ilUser->getId();
174  }
175  if (empty($obj_id)) $obj_id = ilObject::_lookupObjId($_GET["ref_id"]);
176  $in = file_get_contents("php://input");
177  $ilLog->write($in);
178  $data = json_decode($in);
179 
180  header('Content-Type: text/plain; charset=UTF-8');
181 
182  $rval=self::storeJsApiCmi($user_id,$obj_id,$data);
183  if($rval!=true) {
184  print("storeJsApiCmi failed");
185  } else {
186  $rval=self::syncGlobalStatus($user_id, $obj_id, $data, $data->now_global_status);
187  if($rval!=true) print("syncGlobalStatus failed");
188  }
189  if($rval==true) print("ok");
190  }
$_GET["client_id"]
static _lookupObjId($a_id)
while($lm_rec=$ilDB->fetchAssoc($lm_set)) $data
global $ilUser
Definition: imgupload.php:15
+ Here is the call graph for this function:

◆ storeJsApiCmi()

ilObjSCORMTracking::storeJsApiCmi (   $user_id,
  $obj_id,
  $data 
)

Definition at line 192 of file class.ilObjSCORMTracking.php.

References $_POST, $data, $ilLog, and ilUtil\now().

Referenced by ilSCORMOfflineMode\sop2il().

192  {
193  global $ilLog, $ilDB;
194 
195  $b_updateStatus=false;
196 
197  $b_messageLog=false;
198  if ($ilLog->current_log_level == 30)
199  $b_messageLog=true;
200 
201  if ($b_messageLog)
202  $ilLog->write("ScormAicc: CALLING SCORM storeJsApi() ".$_POST);
203 
204 
205  $aa_data = array();
206  // if (is_array($_POST["S"])) {
207  // foreach($_POST["S"] as $key => $value) {
208  // $aa_data[] = array("sco_id" => $value, "left" => $_POST["L"][$key], "right" => $_POST["R"][$key]);
209  // }
210  // }
211  for ($i=0;$i<count($data->cmi);$i++) {
212  $aa_data[] = array("sco_id" => (int) $data->cmi[$i][0], "left" => $data->cmi[$i][1], "right" => $data->cmi[$i][2]);
213 // $aa_data[] = array("sco_id" => (int) $data->cmi[$i][0], "left" => $data->cmi[$i][1], "right" => rawurldecode($data->cmi[$i][2]));
214  }
215 
216  if ($obj_id <= 1) {
217  $ilLog->write("ScormAicc: storeJsApi: Error: No valid obj_id given.");
218  }
219  else {
220  foreach($aa_data as $a_data) {
221  $set = $ilDB->queryF('
222  SELECT rvalue FROM scorm_tracking
223  WHERE user_id = %s
224  AND sco_id = %s
225  AND lvalue = %s
226  AND obj_id = %s',
227  array('integer','integer','text','integer'),
228  array($user_id,$a_data["sco_id"],$a_data["left"],$obj_id));
229  if ($rec = $ilDB->fetchAssoc($set)) {
230  if ($a_data["left"] == 'cmi.core.lesson_status' && $a_data["right"] != $rec["rvalue"]) {
231  $b_updateStatus = true;
232  }
233  $ilDB->update('scorm_tracking',
234  array(
235  'rvalue' => array('clob', $a_data["right"]),
236  'c_timestamp' => array('timestamp', ilUtil::now())
237  ),
238  array(
239  'user_id' => array('integer', $user_id),
240  'sco_id' => array('integer', $a_data["sco_id"]),
241  'lvalue' => array('text', $a_data["left"]),
242  'obj_id' => array('integer', $obj_id)
243  )
244  );
245  if ($b_messageLog) {
246  $ilLog->write("ScormAicc: storeJsApi Updated - L:".$a_data["left"].",R:".
247  $a_data["right"]." for obj_id:".$obj_id.",sco_id:".$a_data["sco_id"].",user_id:".$user_id);
248  }
249  }
250  else {
251  if ($a_data["left"] == 'cmi.core.lesson_status') {
252  $b_updateStatus = true;
253  }
254  $ilDB->insert('scorm_tracking', array(
255  'obj_id' => array('integer', $obj_id),
256  'user_id' => array('integer', $user_id),
257  'sco_id' => array('integer', $a_data["sco_id"]),
258  'lvalue' => array('text', $a_data["left"]),
259  'rvalue' => array('clob', $a_data["right"]),
260  'c_timestamp' => array('timestamp', ilUtil::now())
261  ));
262  if ($b_messageLog) {
263  $ilLog->write("ScormAicc: storeJsApi Inserted - L:".$a_data["left"].",R:".
264  $a_data["right"]." for obj_id:".$obj_id.",sco_id:".$$a_data["sco_id"].",user_id:".$user_id);
265  }
266  }
267  }
268  }
269 
270  // update status
271  // if ($b_updateStatus == true) {
272  // include_once("./Services/Tracking/classes/class.ilLPStatusWrapper.php");
273  // ilLPStatusWrapper::_updateStatus($obj_id, $user_id);
274  // }
275 
276  return true;
277  }
$_POST['username']
Definition: cron.php:12
static now()
Return current timestamp in Y-m-d H:i:s format.
while($lm_rec=$ilDB->fetchAssoc($lm_set)) $data
+ Here is the call graph for this function:
+ Here is the caller graph for this function:

◆ syncGlobalStatus()

ilObjSCORMTracking::syncGlobalStatus (   $userId,
  $packageId,
  $data,
  $new_global_status 
)

Definition at line 280 of file class.ilObjSCORMTracking.php.

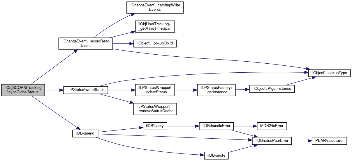
References $_GET, $data, $ilLog, $packageId, ilChangeEvent\_recordReadEvent(), ilDB\queryF(), and ilLPStatus\writeStatus().

Referenced by ilSCORMOfflineMode\sop2il().

280  {
281 
282  global $ilDB, $ilLog;
283  $saved_global_status=$data->saved_global_status;
284  $ilLog->write("saved_global_status=".$saved_global_status);
285 
286  //last_visited!
287 
288  // get attempts
289  if (!$data->packageAttempts) {
290  $val_set = $ilDB->queryF('SELECT package_attempts FROM sahs_user WHERE obj_id = %s AND user_id = %s',
291  array('integer','integer'), array($packageId,$userId));
292  $val_rec = $ilDB->fetchAssoc($val_set);
293  $attempts = $val_rec["package_attempts"];
294  } else {
295  $attempts=$data->packageAttempts;
296  }
297  if ($attempts == null) $attempts = 1;
298 
299  //update percentage_completed, sco_total_time_sec,status in sahs_user
300  $totalTime=(int)$data->totalTimeCentisec;
301  $totalTime=round($totalTime/100);
302  $ilDB->queryF('UPDATE sahs_user SET sco_total_time_sec=%s, status=%s, percentage_completed=%s, package_attempts=%s WHERE obj_id = %s AND user_id = %s',
303  array('integer', 'integer', 'integer', 'integer', 'integer', 'integer'),
304  array($totalTime, $new_global_status, $data->percentageCompleted, $attempts, $packageId, $userId));
305 
306 // self::ensureObjectDataCacheExistence();
307  global $ilObjDataCache;
308  include_once("./Services/Tracking/classes/class.ilChangeEvent.php");
309  ilChangeEvent::_recordReadEvent("sahs", (int)$_GET['ref_id'],$packageId, $userId, false, $attempts, $totalTime);
310 
311  //end sync access number and time in read event table
312 
313  // update learning progress
314  if ($new_global_status != null) {//could only happen when synchronising from SCORM Offline Player
315  include_once("./Services/Tracking/classes/class.ilObjUserTracking.php");
316  include_once("./Services/Tracking/classes/class.ilLPStatus.php");
317  ilLPStatus::writeStatus($packageId, $userId,$new_global_status,$data->percentageCompleted);
318 
319 // here put code for soap to MaxCMS e.g. when if($saved_global_status != $new_global_status)
320  }
321  return true;
322  }
$_GET["client_id"]
queryF($a_query, $a_types, $a_values)
Formatted query (for SELECTS).
_recordReadEvent($a_type, $a_ref_id, $obj_id, $usr_id, $isCatchupWriteEvents=true, $a_ext_rc=false, $a_ext_time=false)
Records a read event and catches up with write events.
static writeStatus($a_obj_id, $a_user_id, $a_status, $a_percentage=false, $a_force_per=false)
Write status for user and object.
while($lm_rec=$ilDB->fetchAssoc($lm_set)) $data
$packageId
+ Here is the call graph for this function:
+ Here is the caller graph for this function:

The documentation for this class was generated from the following file: