ILIAS  release_4-4 Revision
ilExAssignment Class Reference

Exercise assignment. More...

+ Collaboration diagram for ilExAssignment:

Public Member Functions

 __construct ($a_id=0)
 Constructor. More...
 
 setId ($a_val)
 Set assignment id. More...
 
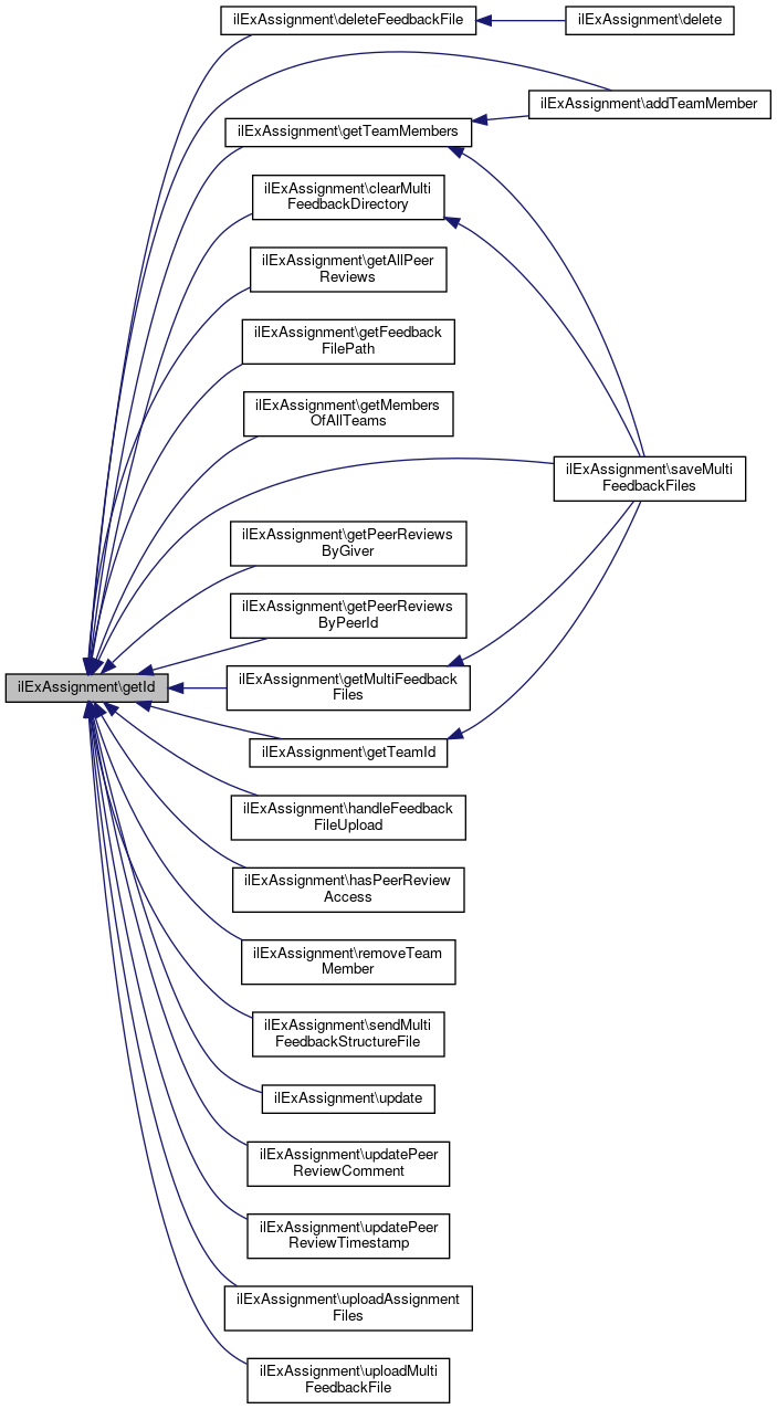
 getId ()
 Get assignment id. More...
 
 setExerciseId ($a_val)
 Set exercise id. More...
 
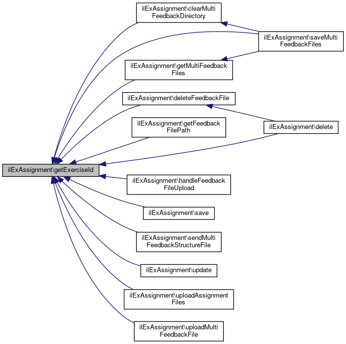
 getExerciseId ()
 Get exercise id. More...
 
 setStartTime ($a_val)
 Set start time (timestamp) More...
 
 getStartTime ()
 Get start time (timestamp) More...
 
 setDeadline ($a_val)
 Set deadline (timestamp) More...
 
 getDeadline ()
 Get deadline (timestamp) More...
 
 setInstruction ($a_val)
 Set instruction. More...
 
 getInstruction ()
 Get instruction. More...
 
 setTitle ($a_val)
 Set title. More...
 
 getTitle ()
 Get title. More...
 
 setMandatory ($a_val)
 Set mandatory. More...
 
 getMandatory ()
 Get mandatory. More...
 
 setOrderNr ($a_val)
 Set order nr. More...
 
 getOrderNr ()
 Get order nr. More...
 
 setType ($a_value)
 Set type. More...
 
 getType ()
 Get type. More...
 
 isValidType ($a_value)
 Is given type valid? More...
 
 setPeerReview ($a_value)
 Toggle peer review. More...
 
 getPeerReview ()
 Get peer review status. More...
 
 setPeerReviewMin ($a_value)
 Set peer review minimum. More...
 
 getPeerReviewMin ()
 Get peer review minimum. More...
 
 setPeerReviewDeadline ($a_val)
 Set peer review deadline (timestamp) More...
 
 getPeerReviewDeadline ()
 Get peer review deadline (timestamp) More...
 
 setFeedbackFile ($a_value)
 Set (global) feedback file. More...
 
 getFeedbackFile ()
 Get (global) feedback file. More...
 
 setFeedbackCron ($a_value)
 Toggle (global) feedback file cron. More...
 
 hasFeedbackCron ()
 Get (global) feedback file cron status. More...
 
 read ()
 Read from db. More...
 
 save ()
 Save assignment. More...
 
 update ()
 Update. More...
 
 delete ()
 Delete assignment. More...
 
 deleteFeedbackFile ()
 
 handleFeedbackFileUpload (array $a_file)
 
 getFeedbackFilePath ()
 
 cloneAssignmentsOfExercise ($a_old_exc_id, $a_new_exc_id)
 Clone assignments of exercise. More...
 
 saveAssOrderOfExercise ($a_ex_id, $a_order)
 Save ordering of all assignments of an exercise. More...
 
 orderAssByDeadline ($a_ex_id)
 Order assignments by deadline date. More...
 
 countMandatory ($a_ex_id)
 Order assignments by deadline date. More...
 
 lookupCommentForUser ($a_ass_id, $a_user_id)
 Lookup comment for the user. More...
 
 updateCommentForUser ($a_ass_id, $a_user_id, $a_value)
 Update comment. More...
 
 lookupMarkOfUser ($a_ass_id, $a_user_id)
 Lookup user mark. More...
 
 updateMarkOfUser ($a_ass_id, $a_user_id, $a_value)
 Update mark. More...
 
 lookupStatusOfUser ($a_ass_id, $a_user_id)
 was: getStatusByMember More...
 
 updateStatusOfUser ($a_ass_id, $a_user_id, $a_status)
 was: setStatusForMember($a_member_id,$a_status) More...
 
 updateStatusTimeOfUser ($a_ass_id, $a_user_id)
 was: updateStatusTimeForMember($a_user_id) More...
 
 lookupStatusSentOfUser ($a_ass_id, $a_user_id)
 was: getStatusSentByMember($a_member_id) More...
 
 updateStatusSentForUser ($a_ass_id, $a_user_id, $a_status)
 was: setStatusSentForMember($a_member_id,$a_status) More...
 
 lookupStatusReturnedOfUser ($a_ass_id, $a_user_id)
 was: getStatusReturnedByMember($a_member_id) More...
 
 updateStatusReturnedForUser ($a_ass_id, $a_user_id, $a_status)
 was: setStatusReturnedForMember($a_member_id,$a_status) More...
 
 lookupStatusFeedbackOfUser ($a_ass_id, $a_user_id)
 was: getStatusFeedbackByMember($a_member_id) More...
 
 updateStatusFeedbackForUser ($a_ass_id, $a_user_id, $a_status)
 was: setStatusFeedbackForMember($a_member_id,$a_status) More...
 
 lookupNoticeOfUser ($a_ass_id, $a_user_id)
 was: getNoticeByMember($a_member_id) More...
 
 hasReturned ($a_ass_id, $a_user_id)
 was: hasReturned($a_member_id) More...
 
 getAllDeliveredFiles ($a_exc_id, $a_ass_id)
 was: getAllDeliveredFiles() More...
 
 getDeliveredFiles ($a_exc_id, $a_ass_id, $a_user_id, $a_filter_empty_filename=false)
 was: getDeliveredFiles($a_member_id) More...
 
 deleteDeliveredFiles ($a_exc_id, $a_ass_id, $file_id_array, $a_user_id)
 was: deleteDeliveredFiles($file_id_array, $a_member_id) More...
 
 deliverReturnedFiles ($a_exc_id, $a_ass_id, $a_user_id, $a_only_new=false, $a_peer_review_mask_filename=false)
 was: deliverReturnedFiles($a_member_id, $a_only_new = false) More...
 
 updateTutorDownloadTime ($a_exc_id, $a_ass_id, $a_user_id)
 was: updateTutorDownloadTime($member_id) More...
 
 downloadSelectedFiles ($a_exc_id, $a_ass_id, $a_user_id, $array_file_id)
 was: downloadSelectedFiles($array_file_id,$a_user_id)? More...
 
 downloadSingleFile ($a_exc_id, $a_ass_id, $a_user_id, $filename, $filetitle)
 was: downloadSingleFile($filename, $filetitle) More...
 
 downloadMultipleFiles ($a_exc_id, $a_ass_id, $array_filenames, $a_user_id, $a_multi_user=false)
 was: downloadMultipleFiles($array_filenames, $pathname, $a_member_id = 0) More...
 
 downloadAllDeliveredFiles ($a_exc_id, $a_ass_id, $members)
 Download all submitted files of an assignment (all user) More...
 
 updateNoticeForUser ($a_ass_id, $a_user_id, $a_notice)
 was: setNoticeForMember($a_member_id,$a_notice) More...
 
 _getReturned ($a_ass_id)
 was: _getReturned($a_obj_id) More...
 
 getMemberListData ($a_exc_id, $a_ass_id)
 get member list data More...
 
 uploadAssignmentFiles ($a_files)
 Upload assignment files (from creation form) More...
 
 getTeamId ($a_user_id, $a_create_on_demand=false)
 Get team id for member id. More...
 
 getTeamMembers ($a_team_id)
 Get members of assignment team. More...
 
 getMembersOfAllTeams ()
 Get members for all teams of assignment. More...
 
 addTeamMember ($a_team_id, $a_user_id, $a_exc_ref_id)
 Add new member to team. More...
 
 removeTeamMember ($a_team_id, $a_user_id, $a_exc_ref_id)
 Remove member from team. More...
 
 sendNotification ($a_exc_ref_id, $a_user_id, $a_action)
 Send notification about team status. More...
 
 getPeerReviewsByGiver ($a_user_id)
 
 getPeerReviewsByPeerId ($a_user_id, $a_only_valid=false)
 
 getAllPeerReviews ()
 
 hasPeerReviewAccess ($a_peer_id)
 
 updatePeerReviewTimestamp ($a_peer_id)
 
 updatePeerReviewComment ($a_peer_id, $a_comment)
 
 sendFeedbackNotifications ($a_ass_id)
 
 sendMultiFeedbackStructureFile ()
 Create member status record for a new assignment for all participants. More...
 
 uploadMultiFeedbackFile ($a_file)
 Upload multi feedback file. More...
 
 getMultiFeedbackFiles ($a_user_id=0)
 Get multi feedback files (of uploader) More...
 
 clearMultiFeedbackDirectory ()
 Clear multi feedback directory. More...
 
 saveMultiFeedbackFiles ($a_files)
 Save multi feedback files. More...
 

Static Public Member Functions

static getAssignmentDataOfExercise ($a_exc_id)
 Get assignments data of an exercise in an array. More...
 
static getFiles ($a_exc_id, $a_ass_id)
 Get files. More...
 
static lookupMaxOrderNrForEx ($a_exc_id)
 Select the maximum order nr for an exercise. More...
 
static lookupAssignmentOnline ($a_ass_id)
 Check if assignment is online. More...
 
static lookupTitle ($a_id)
 Lookup title. More...
 
static lookupType ($a_id)
 Lookup type. More...
 
static lookupSentTimeOfUser ($a_ass_id, $a_user_id)
 Get time when exercise has been sent per e-mail to user. More...
 
static lookupFeedbackTimeOfUser ($a_ass_id, $a_user_id)
 Get time when feedback mail has been sent. More...
 
static lookupStatusTimeOfUser ($a_ass_id, $a_user_id)
 Get status time. More...
 
static deleteAllDeliveredFilesOfUser ($a_exc_id, $a_user_id)
 Delete all delivered files of user. More...
 
static getLastSubmission ($a_ass_id, $a_user_id)
 Get the date of the last submission of a user for the assignment. More...
 
static lookupAnyExerciseSent ($a_exc_id, $a_ass_id)
 Check whether exercise has been sent to any student per mail. More...
 
static lookupUpdatedSubmission ($ass_id, $member_id)
 Check whether student has upload new files after tutor has set the exercise to another than notgraded. More...
 
static lookupNewFiles ($ass_id, $member_id)
 Check how much files have been uploaded by the learner after the last download of the tutor. More...
 
static createNewUserRecords ($a_user_id, $a_exc_id)
 Create member status record for a new participant for all assignments. More...
 
static createNewAssignmentRecords ($a_ass_id, $a_exc)
 Create member status record for a new assignment for all participants. More...
 
static getTeamMembersByAssignmentId ($a_ass_id, $a_user_id)
 Find team members by assignment and team member. More...
 
static getTeamIdByAssignment ($a_ass_id, $a_user_id)
 Find team by assignment. More...
 
static getAssignmentTeamMap ($a_ass_id)
 Get team structure for assignment. More...
 
static writeTeamLog ($a_team_id, $a_action, $a_details=null)
 Add entry to team log. More...
 
static getTeamLog ($a_team_id)
 Get all log entries for team. More...
 
static getDownloadedFilesInfoForTableGUIS ($a_parent_obj, $a_exercise_id, $a_ass_type, $a_ass_id, $a_user_id, $a_parent_cmd=null)
 
static countGivenFeedback ($a_ass_id)
 
static getNumberOfMissingFeedbacks ($a_ass_id, $a_min)
 
static getPendingFeedbackNotifications ()
 

Data Fields

const TYPE_UPLOAD = 1
 
const TYPE_BLOG = 2
 
const TYPE_PORTFOLIO = 3
 
const TYPE_UPLOAD_TEAM = 4
 
const TYPE_TEXT = 5
 
const TEAM_LOG_CREATE_TEAM = 1
 
const TEAM_LOG_ADD_MEMBER = 2
 
const TEAM_LOG_REMOVE_MEMBER = 3
 
const TEAM_LOG_ADD_FILE = 4
 
const TEAM_LOG_REMOVE_FILE = 5
 

Protected Member Functions

 initPeerReviews ()
 

Protected Attributes

 $id
 
 $exc_id
 
 $type
 
 $start_time
 
 $deadline
 
 $instruction
 
 $title
 
 $mandatory
 
 $order_nr
 
 $peer
 
 $peer_min
 
 $peer_dl
 
 $feedback_file
 
 $feedback_cron
 

Private Member Functions

 lookupAssMemberField ($a_ass_id, $a_user_id, $a_field)
 Lookup a field value of ass/member table. More...
 
 updateAssMemberField ($a_ass_id, $a_user_id, $a_field, $a_value, $a_type)
 Update a field value of ass/member table. More...
 

Static Private Member Functions

static lookup ($a_id, $a_field)
 Private lookup. More...
 

Detailed Description

Exercise assignment.

Author
Alex Killing alex..nosp@m.kill.nosp@m.ing@g.nosp@m.mx.d.nosp@m.e
Version
$Id$

Definition at line 11 of file class.ilExAssignment.php.

Constructor & Destructor Documentation

◆ __construct()

ilExAssignment::__construct (   $a_id = 0)

Constructor.

Definition at line 43 of file class.ilExAssignment.php.

References read(), setId(), and setType().

44  {
45  $this->setType(self::TYPE_UPLOAD);
46 
47  if ($a_id > 0)
48  {
49  $this->setId($a_id);
50  $this->read();
51  }
52  }
setType($a_value)
Set type.
setId($a_val)
Set assignment id.
read()
Read from db.
+ Here is the call graph for this function:

Member Function Documentation

◆ _getReturned()

ilExAssignment::_getReturned (   $a_ass_id)

was: _getReturned($a_obj_id)

Definition at line 1718 of file class.ilExAssignment.php.

References $query, $res, and $row.

1719  {
1720  global $ilDB;
1721 
1722  $query = "SELECT DISTINCT(usr_id) as ud FROM exc_mem_ass_status ".
1723  "WHERE ass_id = ".$ilDB->quote($a_ass_id, "integer")." ".
1724  "AND returned = 1";
1725 
1726  $res = $ilDB->query($query);
1727  while($row = $ilDB->fetchObject($res))
1728  {
1729  $usr_ids[] = $row->ud;
1730  }
1731 
1732  return $usr_ids ? $usr_ids : array();
1733  }

◆ addTeamMember()

ilExAssignment::addTeamMember (   $a_team_id,
  $a_user_id,
  $a_exc_ref_id 
)

Add new member to team.

Parameters
int$a_team_id
int$a_user_id
int$a_exc_ref_id

Definition at line 2065 of file class.ilExAssignment.php.

References ilObjUser\_lookupFullname(), getId(), getTeamMembers(), and sendNotification().

2066  {
2067  global $ilDB;
2068 
2069  $members = $this->getTeamMembers($a_team_id);
2070  if(!in_array($a_user_id, $members))
2071  {
2072  $fields = array("id" => array("integer", $a_team_id),
2073  "ass_id" => array("integer", $this->getId()),
2074  "user_id" => array("integer", $a_user_id));
2075  $ilDB->insert("il_exc_team", $fields);
2076 
2077  $this->sendNotification($a_exc_ref_id, $a_user_id, "add");
2078 
2079  self::writeTeamLog($a_team_id, self::TEAM_LOG_ADD_MEMBER,
2080  ilObjUser::_lookupFullname($a_user_id));
2081  }
2082  }
sendNotification($a_exc_ref_id, $a_user_id, $a_action)
Send notification about team status.
getId()
Get assignment id.
_lookupFullname($a_user_id)
Lookup Full Name.
getTeamMembers($a_team_id)
Get members of assignment team.
+ Here is the call graph for this function:

◆ clearMultiFeedbackDirectory()

ilExAssignment::clearMultiFeedbackDirectory ( )

Clear multi feedback directory.

Parameters
array
Returns

Definition at line 2918 of file class.ilExAssignment.php.

References $ilUser, $lng, ilUtil\delDir(), getExerciseId(), and getId().

Referenced by saveMultiFeedbackFiles().

2919  {
2920  global $lng, $ilUser;
2921 
2922  include_once("./Modules/Exercise/classes/class.ilFSStorageExercise.php");
2923  $storage = new ilFSStorageExercise($this->getExerciseId(), $this->getId());
2924  $mfu = $storage->getMultiFeedbackUploadPath($ilUser->getId());
2925  ilUtil::delDir($mfu);
2926  }
getId()
Get assignment id.
getExerciseId()
Get exercise id.
global $ilUser
Definition: imgupload.php:15
global $lng
Definition: privfeed.php:40
static delDir($a_dir, $a_clean_only=false)
removes a dir and all its content (subdirs and files) recursively
+ Here is the call graph for this function:
+ Here is the caller graph for this function:

◆ cloneAssignmentsOfExercise()

ilExAssignment::cloneAssignmentsOfExercise (   $a_old_exc_id,
  $a_new_exc_id 
)

Clone assignments of exercise.

Parameters

Definition at line 546 of file class.ilExAssignment.php.

References $d, ilFSStorageExercise\create(), getAssignmentDataOfExercise(), and ilUtil\rCopy().

Referenced by ilObjExercise\cloneObject().

547  {
548  $ass_data = ilExAssignment::getAssignmentDataOfExercise($a_old_exc_id);
549  foreach ($ass_data as $d)
550  {
551  // clone assignment
552  $new_ass = new ilExAssignment();
553  $new_ass->setExerciseId($a_new_exc_id);
554  $new_ass->setTitle($d["title"]);
555  $new_ass->setDeadline($d["deadline"]);
556  $new_ass->setInstruction($d["instruction"]);
557  $new_ass->setMandatory($d["mandatory"]);
558  $new_ass->setOrderNr($d["order_val"]);
559  $new_ass->setStartTime($d["start_time"]);
560  $new_ass->setType($d["type"]);
561  $new_ass->setPeerReview($d["peer"]);
562  $new_ass->setPeerReviewMin($d["peer_min"]);
563  $new_ass->setPeerReviewDeadline($d["peer_dl"]);
564  $new_ass->setFeedbackFile($d["fb_file"]);
565  $new_ass->setFeedbackCron($d["fb_cron"]);
566  $new_ass->save();
567 
568  // clone assignment files
569  include_once("./Modules/Exercise/classes/class.ilFSStorageExercise.php");
570  $old_storage = new ilFSStorageExercise($a_old_exc_id, (int) $d["id"]);
571  $new_storage = new ilFSStorageExercise($a_new_exc_id, (int) $new_ass->getId());
572  $new_storage->create();
573 
574  if (is_dir($old_storage->getPath()))
575  {
576  ilUtil::rCopy($old_storage->getPath(), $new_storage->getPath());
577  }
578  }
579  }
static getAssignmentDataOfExercise($a_exc_id)
Get assignments data of an exercise in an array.
Exercise assignment.
static rCopy($a_sdir, $a_tdir, $preserveTimeAttributes=false)
Copies content of a directory $a_sdir recursively to a directory $a_tdir.
+ Here is the call graph for this function:
+ Here is the caller graph for this function:

◆ countGivenFeedback()

static ilExAssignment::countGivenFeedback (   $a_ass_id)
static

Definition at line 2631 of file class.ilExAssignment.php.

References $ilUser, $row, and ilRating\getRatingForUserAndObject().

Referenced by ilExAssignmentListTextTableGUI\__construct().

2632  {
2633  global $ilDB, $ilUser;
2634 
2635  $cnt = 0;
2636 
2637  include_once './Services/Rating/classes/class.ilRating.php';
2638 
2639  $set = $ilDB->query("SELECT *".
2640  " FROM exc_assignment_peer".
2641  " WHERE ass_id = ".$ilDB->quote($a_ass_id, "integer").
2642  " AND giver_id = ".$ilDB->quote($ilUser->getId(), "integer"));
2643  while($row = $ilDB->fetchAssoc($set))
2644  {
2645  if(trim($row["pcomment"]))
2646  {
2647  $cnt++;
2648  }
2649  else
2650  {
2651  $mark = (int)round(ilRating::getRatingForUserAndObject($a_ass_id,
2652  "ass", $row["peer_id"], "peer", $row["giver_id"]));
2653  if($mark)
2654  {
2655  $cnt++;
2656  }
2657  }
2658  }
2659 
2660  return $cnt;
2661  }
static getRatingForUserAndObject($a_obj_id, $a_obj_type, $a_sub_obj_id, $a_sub_obj_type, $a_user_id, $a_category_id=null)
Get rating for a user and an object.
global $ilUser
Definition: imgupload.php:15
+ Here is the call graph for this function:
+ Here is the caller graph for this function:

◆ countMandatory()

ilExAssignment::countMandatory (   $a_ex_id)

Order assignments by deadline date.

Definition at line 706 of file class.ilExAssignment.php.

Referenced by ilObjExerciseGUI\initEditCustomForm().

707  {
708  global $ilDB;
709 
710  $set = $ilDB->query("SELECT count(*) cntm FROM exc_assignment ".
711  " WHERE exc_id = ".$ilDB->quote($a_ex_id, "integer").
712  " AND mandatory = ".$ilDB->quote(1, "integer")
713  );
714  $rec = $ilDB->fetchAssoc($set);
715  return $rec["cntm"];
716  }
+ Here is the caller graph for this function:

◆ createNewAssignmentRecords()

static ilExAssignment::createNewAssignmentRecords (   $a_ass_id,
  $a_exc 
)
static

Create member status record for a new assignment for all participants.

Definition at line 1938 of file class.ilExAssignment.php.

Referenced by save().

1939  {
1940  global $ilDB;
1941 
1942  include_once("./Modules/Exercise/classes/class.ilExerciseMembers.php");
1943  $exmem = new ilExerciseMembers($a_exc);
1944  $mems = $exmem->getMembers();
1945 
1946  foreach ($mems as $mem)
1947  {
1948  $ilDB->replace("exc_mem_ass_status", array(
1949  "ass_id" => array("integer", $a_ass_id),
1950  "usr_id" => array("integer", $mem)
1951  ), array(
1952  "status" => array("text", "notgraded")
1953  ));
1954  }
1955  }
Class ilExerciseMembers.
+ Here is the caller graph for this function:

◆ createNewUserRecords()

static ilExAssignment::createNewUserRecords (   $a_user_id,
  $a_exc_id 
)
static

Create member status record for a new participant for all assignments.

Definition at line 1918 of file class.ilExAssignment.php.

References getAssignmentDataOfExercise().

Referenced by ilExerciseMembers\assignMember().

1919  {
1920  global $ilDB;
1921 
1922  $ass_data = ilExAssignment::getAssignmentDataOfExercise($a_exc_id);
1923  foreach ($ass_data as $ass)
1924  {
1925 //echo "-".$ass["id"]."-".$a_user_id."-";
1926  $ilDB->replace("exc_mem_ass_status", array(
1927  "ass_id" => array("integer", $ass["id"]),
1928  "usr_id" => array("integer", $a_user_id)
1929  ), array(
1930  "status" => array("text", "notgraded")
1931  ));
1932  }
1933  }
static getAssignmentDataOfExercise($a_exc_id)
Get assignments data of an exercise in an array.
+ Here is the call graph for this function:
+ Here is the caller graph for this function:

◆ delete()

ilExAssignment::delete ( )

Delete assignment.

Definition at line 456 of file class.ilExAssignment.php.

References deleteFeedbackFile(), and getExerciseId().

457  {
458  global $ilDB;
459 
460  $this->deleteFeedbackFile();
461 
462  $ilDB->manipulate("DELETE FROM exc_assignment WHERE ".
463  " id = ".$ilDB->quote($this->getId(), "integer")
464  );
465  $exc = new ilObjExercise($this->getExerciseId(), false);
466  $exc->updateAllUsersStatus();
467  }
getExerciseId()
Get exercise id.
Class ilObjExercise.
+ Here is the call graph for this function:

◆ deleteAllDeliveredFilesOfUser()

static ilExAssignment::deleteAllDeliveredFilesOfUser (   $a_exc_id,
  $a_user_id 
)
static

Delete all delivered files of user.

Parameters
int$a_exc_idexcercise id
int$a_user_iduser id

Definition at line 1163 of file class.ilExAssignment.php.

References $d, and $filename.

Referenced by ilObjExercise\deleteAllDeliveredFilesOfUser().

1164  {
1165  global $ilDB;
1166 
1167  include_once("./Modules/Exercise/classes/class.ilFSStorageExercise.php");
1168 
1169  $delete_ids = array();
1170 
1171  // get the files and...
1172  $set = $ilDB->query("SELECT * FROM exc_returned ".
1173  " WHERE obj_id = ".$ilDB->quote($a_exc_id, "integer").
1174  " AND user_id = ".$ilDB->quote($a_user_id, "integer")
1175  );
1176  while ($rec = $ilDB->fetchAssoc($set))
1177  {
1178  $ass = new self($rec["ass_id"]);
1179  if($ass->getType() == self::TYPE_UPLOAD_TEAM)
1180  {
1181  // switch upload to other team member
1182  $team = self::getTeamMembersByAssignmentId($ass->getId(), $a_user_id);
1183  if(sizeof($team) > 1)
1184  {
1185  $new_owner = array_pop($team);
1186  while($new_owner == $a_user_id && sizeof($team))
1187  {
1188  $new_owner = array_pop($team);
1189  }
1190 
1191  $ilDB->manipulate("UPDATE exc_returned".
1192  " SET user_id = ".$ilDB->quote($new_owner, "integer").
1193  " WHERE returned_id = ".$ilDB->quote($rec["returned_id"], "integer")
1194  );
1195 
1196  // no need to delete
1197  continue;
1198  }
1199  }
1200 
1201  $delete_ids[] = $rec["returned_id"];
1202 
1203  $fs = new ilFSStorageExercise($a_exc_id, $rec["ass_id"]);
1204 
1205  // ...delete files
1206  $filename = $fs->getAbsoluteSubmissionPath().
1207  "/".$a_user_id."/".basename($rec["filename"]);
1208  if (is_file($filename))
1209  {
1210  unlink($filename);
1211  }
1212  }
1213 
1214  // delete exc_returned records
1215  if($delete_ids)
1216  {
1217  $ilDB->manipulate("DELETE FROM exc_returned".
1218  " WHERE ".$ilDB->in("returned_id", $delete_ids, "", "integer"));
1219  }
1220 
1221  // delete il_exc_team records
1222  $ass_ids = array();
1223  foreach(self::getAssignmentDataOfExercise($a_exc_id) as $item)
1224  {
1225  self::updateStatusOfUser($item["id"], $a_user_id, "notgraded"); // #14900
1226 
1227  $ass_ids[] = $item["id"];
1228  }
1229  if($ass_ids)
1230  {
1231  $ilDB->manipulate($d = "DELETE FROM il_exc_team WHERE ".
1232  "user_id = ".$ilDB->quote($a_user_id, "integer").
1233  " AND ".$ilDB->in("ass_id", $ass_ids, "", "integer")
1234  );
1235  }
1236  }
$filename
Definition: buildRTE.php:89
+ Here is the caller graph for this function:

◆ deleteDeliveredFiles()

ilExAssignment::deleteDeliveredFiles (   $a_exc_id,
  $a_ass_id,
  $file_id_array,
  $a_user_id 
)

was: deleteDeliveredFiles($file_id_array, $a_member_id)

Definition at line 1095 of file class.ilExAssignment.php.

References $filename, $result, $row, TEAM_LOG_REMOVE_FILE, and writeTeamLog().

Referenced by ilObjExercise\deleteDeliveredFiles(), and ilObjExerciseGUI\removeExistingSubmissions().

1096  {
1097  global $ilDB;
1098 
1099  include_once("./Modules/Exercise/classes/class.ilFSStorageExercise.php");
1100  $fs = new ilFSStorageExercise($a_exc_id, $a_ass_id);
1101 
1102  if (count($file_id_array))
1103  {
1104  $team_id = self::getTeamIdByAssignment($a_ass_id, $a_user_id);
1105  if($team_id)
1106  {
1107  // #11733
1108  $user_ids = self::getTeamMembersByAssignmentId($a_ass_id, $a_user_id);
1109  if(!$user_ids)
1110  {
1111  return;
1112  }
1113  }
1114  else
1115  {
1116  $user_ids = array($a_user_id);
1117  }
1118 
1119  $result = $ilDB->query("SELECT * FROM exc_returned".
1120  " WHERE ".$ilDB->in("returned_id", $file_id_array, false, "integer").
1121  " AND ".$ilDB->in("user_id", $user_ids, "", "integer"));
1122 
1123  if ($ilDB->numRows($result))
1124  {
1125  $result_array = array();
1126  while ($row = $ilDB->fetchAssoc($result))
1127  {
1128  $row["timestamp"] = $row["ts"];
1129  array_push($result_array, $row);
1130  }
1131 
1132  // delete the entries in the database
1133  $ilDB->manipulate("DELETE FROM exc_returned".
1134  " WHERE ".$ilDB->in("returned_id", $file_id_array, false, "integer").
1135  " AND ".$ilDB->in("user_id", $user_ids, "", "integer"));
1136 
1137  // delete the files
1138  foreach ($result_array as $key => $value)
1139  {
1140  if($value["filename"])
1141  {
1142  if($team_id)
1143  {
1144  ilExAssignment::writeTeamLog($team_id,
1145  ilExAssignment::TEAM_LOG_REMOVE_FILE, $value["filetitle"]);
1146  }
1147 
1148  $filename = $fs->getAbsoluteSubmissionPath().
1149  "/".$value["user_id"]."/".basename($value["filename"]);
1150  unlink($filename);
1151  }
1152  }
1153  }
1154  }
1155  }
$result
$filename
Definition: buildRTE.php:89
static writeTeamLog($a_team_id, $a_action, $a_details=null)
Add entry to team log.
+ Here is the call graph for this function:
+ Here is the caller graph for this function:

◆ deleteFeedbackFile()

ilExAssignment::deleteFeedbackFile ( )

Definition at line 469 of file class.ilExAssignment.php.

References $path, ilUtil\delDir(), getExerciseId(), and getId().

Referenced by delete().

470  {
471  include_once("./Modules/Exercise/classes/class.ilFSStorageExercise.php");
472  $storage = new ilFSStorageExercise($this->getExerciseId(), $this->getId());
473  $path = $storage->getGlobalFeedbackPath();
475  }
getId()
Get assignment id.
getExerciseId()
Get exercise id.
$path
Definition: index.php:22
static delDir($a_dir, $a_clean_only=false)
removes a dir and all its content (subdirs and files) recursively
+ Here is the call graph for this function:
+ Here is the caller graph for this function:

◆ deliverReturnedFiles()

ilExAssignment::deliverReturnedFiles (   $a_exc_id,
  $a_ass_id,
  $a_user_id,
  $a_only_new = false,
  $a_peer_review_mask_filename = false 
)

was: deliverReturnedFiles($a_member_id, $a_only_new = false)

Definition at line 1242 of file class.ilExAssignment.php.

References $ilUser, $query, $result, $row, ilObjUser\_lookupName(), ilObject\_lookupTitle(), downloadMultipleFiles(), downloadSingleFile(), and updateTutorDownloadTime().

Referenced by ilObjExerciseGUI\downloadNewReturnedObject(), and ilObjExerciseGUI\downloadReturnedObject().

1243  {
1244  global $ilUser, $ilDB;
1245 
1246  // #11000 / #11785
1247  $is_team = true;
1248  $user_ids = self::getTeamMembersByAssignmentId($a_ass_id, $a_user_id);
1249  if(!$user_ids)
1250  {
1251  $is_team = false;
1252  $user_ids = array($a_user_id);
1253  }
1254 
1255  // get last download time
1256  $and_str = "";
1257  if ($a_only_new)
1258  {
1259  $q = "SELECT download_time FROM exc_usr_tutor WHERE ".
1260  " ass_id = ".$ilDB->quote($a_ass_id, "integer")." AND ".
1261  $ilDB->in("usr_id", $user_ids, "", "integer")." AND ".
1262  " tutor_id = ".$ilDB->quote($ilUser->getId(), "integer");
1263  $lu_set = $ilDB->query($q);
1264  if ($lu_rec = $ilDB->fetchAssoc($lu_set))
1265  {
1266  if ($lu_rec["download_time"] > 0)
1267  {
1268  $and_str = " AND ts > ".$ilDB->quote($lu_rec["download_time"], "timestamp");
1269  }
1270  }
1271  }
1272 
1273  foreach($user_ids as $user_id)
1274  {
1275  ilExAssignment::updateTutorDownloadTime($a_exc_id, $a_ass_id, $user_id);
1276  }
1277 
1278  if($a_peer_review_mask_filename)
1279  {
1280  // process peer review sequence id
1281  $peer_id = null;
1282  foreach($this->ass->getPeerReviewsByGiver($ilUser->getId()) as $idx => $item)
1283  {
1284  if($item["peer_id"] == $a_user_id)
1285  {
1286  $peer_id = $idx+1;
1287  break;
1288  }
1289  }
1290  }
1291 
1292  $query = "SELECT * FROM exc_returned".
1293  " WHERE ass_id = ".$ilDB->quote($a_ass_id, "integer").
1294  " AND ".$ilDB->in("user_id", $user_ids, "", "integer").
1295  $and_str;
1296 
1297  $result = $ilDB->query($query);
1298  $count = $ilDB->numRows($result);
1299  if ($count == 1)
1300  {
1301  $row = $ilDB->fetchAssoc($result);
1302 
1303  switch(self::lookupType($a_ass_id))
1304  {
1305  case self::TYPE_BLOG:
1306  case self::TYPE_PORTFOLIO:
1307  $row["filetitle"] = ilObjUser::_lookupName($row["user_id"]);
1308  $row["filetitle"] = ilObject::_lookupTitle($a_exc_id)." - ".
1309  self::lookupTitle($a_ass_id)." - ".
1310  $row["filetitle"]["firstname"]." ".
1311  $row["filetitle"]["lastname"]." (".
1312  $row["filetitle"]["login"].").zip";
1313  break;
1314 
1315  default:
1316  break;
1317  }
1318 
1319  if($a_peer_review_mask_filename)
1320  {
1321  $suffix = array_pop(explode(".", $row["filetitle"]));
1322  $row["filetitle"] = self::lookupTitle($a_ass_id)."_peer".$peer_id.".".$suffix;
1323  }
1324 
1325  ilExAssignment::downloadSingleFile($a_exc_id, $a_ass_id, $row["user_id"],
1326  $row["filename"], $row["filetitle"]);
1327  }
1328  else if ($count > 0)
1329  {
1330  $array_files = array();
1331  $seq = 0;
1332  while ($row = $ilDB->fetchAssoc($result))
1333  {
1334  $src = basename($row["filename"]);
1335  if($a_peer_review_mask_filename)
1336  {
1337  $suffix = array_pop(explode(".", $src));
1338  $tgt = self::lookupTitle($a_ass_id)."_peer".$peer_id.
1339  "_".(++$seq).".".$suffix;
1340 
1341  $array_files[$row["user_id"]][] = array($src, $tgt);
1342  }
1343  else
1344  {
1345  $array_files[$row["user_id"]][] = $src;
1346  }
1347  }
1348  ilExAssignment::downloadMultipleFiles($a_exc_id, $a_ass_id, $array_files,
1349  ($is_team ? null : $a_user_id), $is_team);
1350  }
1351  else
1352  {
1353  return false;
1354  }
1355 
1356  return true;
1357  }
static _lookupName($a_user_id)
lookup user name
$result
static _lookupTitle($a_id)
lookup object title
downloadSingleFile($a_exc_id, $a_ass_id, $a_user_id, $filename, $filetitle)
was: downloadSingleFile($filename, $filetitle)
downloadMultipleFiles($a_exc_id, $a_ass_id, $array_filenames, $a_user_id, $a_multi_user=false)
was: downloadMultipleFiles($array_filenames, $pathname, $a_member_id = 0)
updateTutorDownloadTime($a_exc_id, $a_ass_id, $a_user_id)
was: updateTutorDownloadTime($member_id)
global $ilUser
Definition: imgupload.php:15
+ Here is the call graph for this function:
+ Here is the caller graph for this function:

◆ downloadAllDeliveredFiles()

ilExAssignment::downloadAllDeliveredFiles (   $a_exc_id,
  $a_ass_id,
  $members 
)

Download all submitted files of an assignment (all user)

Parameters
$membersarray of user names, key is user id

Definition at line 1559 of file class.ilExAssignment.php.

References $id, $lng, ilObjUser\_lookupName(), ilUtil\delDir(), ilUtil\deliverFile(), ilUtil\dirsize(), ilUtil\escapeShellArg(), ilUtil\getASCIIFilename(), ilUtil\ilTempnam(), lookupTitle(), ilUtil\makeDir(), TYPE_BLOG, TYPE_PORTFOLIO, and ilUtil\unzip().

Referenced by ilObjExerciseGUI\downloadAllObject().

1560  {
1561  global $lng, $ilObjDataCache, $ilias;
1562 
1563  include_once "./Services/Utilities/classes/class.ilUtil.php";
1564  include_once("./Modules/Exercise/classes/class.ilFSStorageExercise.php");
1565 
1566  $storage = new ilFSStorageExercise($a_exc_id, $a_ass_id);
1567  $storage->create();
1568 
1569  ksort($members);
1570  //$savepath = $this->getExercisePath() . "/" . $this->obj_id . "/";
1571  $savepath = $storage->getAbsoluteSubmissionPath();
1572  $cdir = getcwd();
1573 
1574 
1575  // important check: if the directory does not exist
1576  // ILIAS stays in the current directory (echoing only a warning)
1577  // and the zip command below archives the whole ILIAS directory
1578  // (including the data directory) and sends a mega file to the user :-o
1579  if (!is_dir($savepath))
1580  {
1581  return;
1582  }
1583  // Safe mode fix
1584 // chdir($this->getExercisePath());
1585  chdir($storage->getTempPath());
1586  $zip = PATH_TO_ZIP;
1587 
1588  // check first, if we have enough free disk space to copy all files to temporary directory
1589  $tmpdir = ilUtil::ilTempnam();
1590  ilUtil::makeDir($tmpdir);
1591  chdir($tmpdir);
1592 
1593 
1594  $dirsize = 0;
1595  foreach ($members as $id => $object) {
1596  $directory = $savepath.DIRECTORY_SEPARATOR.$id;
1597  $dirsize += ilUtil::dirsize($directory);
1598  }
1599  if ($dirsize > disk_free_space($tmpdir)) {
1600  return -1;
1601  }
1602 
1603  $ass_type = self::lookupType($a_ass_id);
1604 
1605  // copy all member directories to the temporary folder
1606  // switch from id to member name and append the login if the member name is double
1607  // ensure that no illegal filenames will be created
1608  // remove timestamp from filename
1609  $cache = array();
1610  foreach ($members as $id => $user)
1611  {
1612  $sourcedir = $savepath.DIRECTORY_SEPARATOR.$id;
1613  if (!is_dir($sourcedir))
1614  continue;
1615  $userName = ilObjUser::_lookupName($id);
1616  //$directory = ilUtil::getASCIIFilename(trim($userName["lastname"])."_".trim($userName["firstname"]));
1617  $directory = ilUtil::getASCIIFilename(trim($userName["lastname"])."_".
1618  trim($userName["firstname"])."_".trim($userName["login"])."_".$userName["user_id"]);
1619  /*if (array_key_exists($directory, $cache))
1620  {
1621  // first try is to append the login;
1622  $directory = ilUtil::getASCIIFilename($directory."_".trim(ilObjUser::_lookupLogin($id)));
1623  if (array_key_exists($directory, $cache)) {
1624  // second and secure: append the user id as well.
1625  $directory .= "_".$id;
1626  }
1627  }*/
1628 
1629  $cache[$directory] = $directory;
1630  ilUtil::makeDir ($directory);
1631  $sourcefiles = scandir($sourcedir);
1632  $duplicates = array();
1633  foreach ($sourcefiles as $sourcefile) {
1634  if ($sourcefile == "." || $sourcefile == "..")
1635  {
1636  continue;
1637  }
1638 
1639  $targetfile = trim(basename($sourcefile));
1640  $pos = strpos($targetfile, "_");
1641  if ($pos !== false)
1642  {
1643  $targetfile= substr($targetfile, $pos + 1);
1644  }
1645 
1646  // #14536
1647  if(array_key_exists($targetfile, $duplicates))
1648  {
1649  $suffix = strrpos($targetfile, ".");
1650  $targetfile = substr($targetfile, 0, $suffix).
1651  " (".(++$duplicates[$targetfile]).")".
1652  substr($targetfile, $suffix);
1653  }
1654  else
1655  {
1656  $duplicates[$targetfile] = 1;
1657  }
1658 
1659  $targetfile = $directory.DIRECTORY_SEPARATOR.$targetfile;
1660  $sourcefile = $sourcedir.DIRECTORY_SEPARATOR.$sourcefile;
1661 
1662  if (!copy ($sourcefile, $targetfile))
1663  {
1664  //echo 'Could not copy '.$sourcefile.' to '.$targetfile;
1665  $ilias->raiseError('Could not copy '.basename($sourcefile)." to '".$targetfile."'.",
1666  $ilias->error_obj->MESSAGE);
1667  }
1668  else
1669  {
1670  // preserve time stamp
1671  touch($targetfile, filectime($sourcefile));
1672 
1673  // blogs and portfolios are stored as zip and have to be unzipped
1674  if($ass_type == ilExAssignment::TYPE_PORTFOLIO ||
1675  $ass_type == ilExAssignment::TYPE_BLOG)
1676  {
1677  ilUtil::unzip($targetfile);
1678  unlink($targetfile);
1679  }
1680  }
1681 
1682  }
1683  }
1684 
1685  $tmpfile = ilUtil::ilTempnam();
1686  $tmpzipfile = $tmpfile . ".zip";
1687  // Safe mode fix
1688  $zipcmd = $zip." -r ".ilUtil::escapeShellArg($tmpzipfile)." .";
1689  exec($zipcmd);
1690  ilUtil::delDir($tmpdir);
1691 
1692  $assTitle = ilExAssignment::lookupTitle($a_ass_id)."_".$a_ass_id;
1693  chdir($cdir);
1694  ilUtil::deliverFile($tmpzipfile, (strlen($assTitle) == 0
1695  ? strtolower($lng->txt("exc_assignment"))
1696  : $assTitle). ".zip", "", false, true);
1697  }
static _lookupName($a_user_id)
lookup user name
static unzip($a_file, $overwrite=false, $a_flat=false)
unzip file
static getASCIIFilename($a_filename)
convert utf8 to ascii filename
static deliverFile($a_file, $a_filename, $a_mime='', $isInline=false, $removeAfterDelivery=false, $a_exit_after=true)
deliver file for download via browser.
static makeDir($a_dir)
creates a new directory and inherits all filesystem permissions of the parent directory You may pass ...
static dirsize($directory)
get size of a directory or a file.
static ilTempnam()
Create a temporary file in an ILIAS writable directory.
static escapeShellArg($a_arg)
global $lng
Definition: privfeed.php:40
static delDir($a_dir, $a_clean_only=false)
removes a dir and all its content (subdirs and files) recursively
static lookupTitle($a_id)
Lookup title.
+ Here is the call graph for this function:
+ Here is the caller graph for this function:

◆ downloadMultipleFiles()

ilExAssignment::downloadMultipleFiles (   $a_exc_id,
  $a_ass_id,
  $array_filenames,
  $a_user_id,
  $a_multi_user = false 
)

was: downloadMultipleFiles($array_filenames, $pathname, $a_member_id = 0)

Definition at line 1461 of file class.ilExAssignment.php.

References $filename, ilObjUser\_lookupName(), ilUtil\delDir(), ilUtil\deliverFile(), ilUtil\escapeShellArg(), exit, ilUtil\getASCIIFilename(), ilUtil\ilTempnam(), lookupTitle(), and ilUtil\makeDir().

Referenced by deliverReturnedFiles(), and downloadSelectedFiles().

1463  {
1464  include_once("./Modules/Exercise/classes/class.ilFSStorageExercise.php");
1465  $fs = new ilFSStorageExercise($a_exc_id, $a_ass_id);
1466 
1467  require_once "./Services/Utilities/classes/class.ilUtil.php";
1468  $cdir = getcwd();
1469 
1470  $zip = PATH_TO_ZIP;
1471  $tmpdir = ilUtil::ilTempnam();
1472  $tmpfile = ilUtil::ilTempnam();
1473  $tmpzipfile = $tmpfile . ".zip";
1474 
1475  ilUtil::makeDir($tmpdir);
1476  chdir($tmpdir);
1477 
1478  $assTitle = ilExAssignment::lookupTitle($a_ass_id);
1479  $deliverFilename = str_replace(" ", "_", $assTitle);
1480  if ($a_user_id > 0 && !$a_multi_user)
1481  {
1482  $userName = ilObjUser::_lookupName($a_user_id);
1483  $deliverFilename .= "_".$userName["lastname"]."_".$userName["firstname"];
1484  }
1485  else
1486  {
1487  $deliverFilename .= "_files";
1488  }
1489  $orgDeliverFilename = trim($deliverFilename);
1490  $deliverFilename = ilUtil::getASCIIFilename($orgDeliverFilename);
1491  ilUtil::makeDir($tmpdir."/".$deliverFilename);
1492  chdir($tmpdir."/".$deliverFilename);
1493 
1494  //copy all files to a temporary directory and remove them afterwards
1495  $parsed_files = $duplicates = array();
1496  foreach ($array_filenames as $user_id => $files)
1497  {
1498  $pathname = $fs->getAbsoluteSubmissionPath()."/".$user_id;
1499 
1500  foreach($files as $filename)
1501  {
1502  // peer review masked filenames, see deliverReturnedFiles()
1503  if(is_array($filename))
1504  {
1505  $newFilename = $filename[1];
1506  $filename = $filename[0];
1507  }
1508  else
1509  {
1510  // remove timestamp
1511  $newFilename = trim($filename);
1512  $pos = strpos($newFilename , "_");
1513  if ($pos !== false)
1514  {
1515  $newFilename = substr($newFilename, $pos + 1);
1516  }
1517  // #11070
1518  $chkName = strtolower($newFilename);
1519  if(array_key_exists($chkName, $duplicates))
1520  {
1521  $suffix = strrpos($newFilename, ".");
1522  $newFilename = substr($newFilename, 0, $suffix).
1523  " (".(++$duplicates[$chkName]).")".
1524  substr($newFilename, $suffix);
1525  }
1526  else
1527  {
1528  $duplicates[$chkName] = 1;
1529  }
1530  }
1531  $newFilename = $tmpdir.DIRECTORY_SEPARATOR.$deliverFilename.DIRECTORY_SEPARATOR.$newFilename;
1532  // copy to temporal directory
1533  $oldFilename = $pathname.DIRECTORY_SEPARATOR.$filename;
1534  if (!copy ($oldFilename, $newFilename))
1535  {
1536  echo 'Could not copy '.$oldFilename.' to '.$newFilename;
1537  }
1538  touch($newFilename, filectime($oldFilename));
1539  $parsed_files[] = ilUtil::escapeShellArg($deliverFilename.DIRECTORY_SEPARATOR.basename($newFilename));
1540  }
1541  }
1542 
1543  chdir($tmpdir);
1544  $zipcmd = $zip." ".ilUtil::escapeShellArg($tmpzipfile)." ".join($parsed_files, " ");
1545 
1546  exec($zipcmd);
1547  ilUtil::delDir($tmpdir);
1548 
1549  chdir($cdir);
1550  ilUtil::deliverFile($tmpzipfile, $orgDeliverFilename.".zip", "", false, true);
1551  exit;
1552  }
static _lookupName($a_user_id)
lookup user name
exit
Definition: login.php:54
static getASCIIFilename($a_filename)
convert utf8 to ascii filename
static deliverFile($a_file, $a_filename, $a_mime='', $isInline=false, $removeAfterDelivery=false, $a_exit_after=true)
deliver file for download via browser.
$filename
Definition: buildRTE.php:89
static makeDir($a_dir)
creates a new directory and inherits all filesystem permissions of the parent directory You may pass ...
static ilTempnam()
Create a temporary file in an ILIAS writable directory.
static escapeShellArg($a_arg)
static delDir($a_dir, $a_clean_only=false)
removes a dir and all its content (subdirs and files) recursively
static lookupTitle($a_id)
Lookup title.
+ Here is the call graph for this function:
+ Here is the caller graph for this function:

◆ downloadSelectedFiles()

ilExAssignment::downloadSelectedFiles (   $a_exc_id,
  $a_ass_id,
  $a_user_id,
  $array_file_id 
)

was: downloadSelectedFiles($array_file_id,$a_user_id)?

Definition at line 1381 of file class.ilExAssignment.php.

References $result, $row, ilObjUser\_lookupName(), ilObject\_lookupTitle(), downloadMultipleFiles(), downloadSingleFile(), TYPE_BLOG, and TYPE_PORTFOLIO.

Referenced by ilObjExerciseGUI\downloadObject().

1382  {
1383  global $ilDB;
1384 
1385  if (count($array_file_id))
1386  {
1387  // #11785
1388  $is_team = true;
1389  $user_ids = self::getTeamMembersByAssignmentId($a_ass_id, $a_user_id);
1390  if(!$user_ids)
1391  {
1392  $is_team = false;
1393  $user_ids = array($a_user_id);
1394  }
1395 
1396  $result = $ilDB->query("SELECT * FROM exc_returned WHERE ".
1397  $ilDB->in("returned_id", $array_file_id, false, "integer").
1398  " AND ".$ilDB->in("user_id", $user_ids, "", "integer"));
1399  if ($ilDB->numRows($result))
1400  {
1401  $array_found = array();
1402  while ($row = $ilDB->fetchAssoc($result))
1403  {
1404  $row["timestamp"] = $row["ts"];
1405  array_push($array_found, $row);
1406  }
1407  if (count($array_found) == 1)
1408  {
1409  // blog/portfolio submission
1410  if(is_numeric($array_found[0]["filetitle"]))
1411  {
1412  $ass = new ilExAssignment($array_found[0]["ass_id"]);
1413  if($ass->getType() == ilExAssignment::TYPE_BLOG ||
1414  $ass->getType() == ilExAssignment::TYPE_PORTFOLIO)
1415  {
1416  $user_data = ilObjUser::_lookupName($array_found[0]["user_id"]);
1417  $array_found[0]["filetitle"] = ilObject::_lookupTitle($array_found[0]["obj_id"])." - ".
1418  $ass->getTitle()." - ".
1419  $user_data["firstname"]." ".
1420  $user_data["lastname"]." (".
1421  $user_data["login"].").zip";
1422  }
1423  }
1424 
1425  ilExAssignment::downloadSingleFile($a_exc_id, $a_ass_id, $array_found[0]["user_id"],
1426  $array_found[0]["filename"], $array_found[0]["filetitle"]);
1427  }
1428  else
1429  {
1430  $filenames = array();
1431  foreach ($array_found as $value)
1432  {
1433  $filenames[$value["user_id"]][] = basename($value["filename"]);
1434  }
1435  ilExAssignment::downloadMultipleFiles($a_exc_id, $a_ass_id,
1436  $filenames, ($is_team ? null : $a_user_id), $is_team);
1437  }
1438  }
1439  }
1440  }
static _lookupName($a_user_id)
lookup user name
Exercise assignment.
$result
static _lookupTitle($a_id)
lookup object title
downloadSingleFile($a_exc_id, $a_ass_id, $a_user_id, $filename, $filetitle)
was: downloadSingleFile($filename, $filetitle)
downloadMultipleFiles($a_exc_id, $a_ass_id, $array_filenames, $a_user_id, $a_multi_user=false)
was: downloadMultipleFiles($array_filenames, $pathname, $a_member_id = 0)
+ Here is the call graph for this function:
+ Here is the caller graph for this function:

◆ downloadSingleFile()

ilExAssignment::downloadSingleFile (   $a_exc_id,
  $a_ass_id,
  $a_user_id,
  $filename,
  $filetitle 
)

was: downloadSingleFile($filename, $filetitle)

Definition at line 1445 of file class.ilExAssignment.php.

References $filename, and ilUtil\deliverFile().

Referenced by deliverReturnedFiles(), and downloadSelectedFiles().

1446  {
1447  include_once("./Modules/Exercise/classes/class.ilFSStorageExercise.php");
1448  $fs = new ilFSStorageExercise($a_exc_id, $a_ass_id);
1449 
1450  $filename = $fs->getAbsoluteSubmissionPath().
1451  "/".$a_user_id."/".basename($filename);
1452 
1453  require_once "./Services/Utilities/classes/class.ilUtil.php";
1454  ilUtil::deliverFile($filename, $filetitle);
1455  }
static deliverFile($a_file, $a_filename, $a_mime='', $isInline=false, $removeAfterDelivery=false, $a_exit_after=true)
deliver file for download via browser.
$filename
Definition: buildRTE.php:89
+ Here is the call graph for this function:
+ Here is the caller graph for this function:

◆ getAllDeliveredFiles()

ilExAssignment::getAllDeliveredFiles (   $a_exc_id,
  $a_ass_id 
)

was: getAllDeliveredFiles()

Definition at line 1023 of file class.ilExAssignment.php.

References $query, $res, and $row.

Referenced by ilObjExerciseGUI\getAssignmentValues(), ilObjExerciseGUI\membersObject(), and ilExAssignmentListTextTableGUI\parse().

1024  {
1025  global $ilDB;
1026 
1027  include_once("./Modules/Exercise/classes/class.ilFSStorageExercise.php");
1028  $fs = new ilFSStorageExercise($a_exc_id, $a_ass_id);
1029 
1030  $query = "SELECT * FROM exc_returned WHERE ass_id = ".
1031  $ilDB->quote($a_ass_id, "integer");
1032 
1033  $res = $ilDB->query($query);
1034  while($row = $ilDB->fetchAssoc($res))
1035  {
1036  $row["timestamp"] = $row["ts"];
1037  $row["filename"] = $fs->getAbsoluteSubmissionPath().
1038  "/".$row["user_id"]."/".basename($row["filename"]);
1039  $delivered[] = $row;
1040  }
1041 
1042  //$delivered = ilObjExercise::_fixFilenameArray($delivered);
1043 
1044  return $delivered ? $delivered : array();
1045  }
+ Here is the caller graph for this function:

◆ getAllPeerReviews()

ilExAssignment::getAllPeerReviews ( )

Definition at line 2567 of file class.ilExAssignment.php.

References $comment, $res, $row, getId(), and ilRating\getRatingForUserAndObject().

2568  {
2569  global $ilDB;
2570 
2571  $res = array();
2572 
2573  include_once './Services/Rating/classes/class.ilRating.php';
2574 
2575  $set = $ilDB->query("SELECT *".
2576  " FROM exc_assignment_peer".
2577  " WHERE ass_id = ".$ilDB->quote($this->getId(), "integer").
2578  " ORDER BY peer_id");
2579  while($row = $ilDB->fetchAssoc($set))
2580  {
2581  $rating = round(ilRating::getRatingForUserAndObject($this->getId(),
2582  "ass", $row["peer_id"], "peer", $row["giver_id"]));
2583 
2584  $comment = $row["pcomment"];
2585 
2586  if($comment || $rating)
2587  {
2588  $res[$row["peer_id"]][$row["giver_id"]] = array($comment, $rating);
2589  }
2590  }
2591 
2592  return $res;
2593  }
getId()
Get assignment id.
static getRatingForUserAndObject($a_obj_id, $a_obj_type, $a_sub_obj_id, $a_sub_obj_type, $a_user_id, $a_category_id=null)
Get rating for a user and an object.
$comment
Definition: buildRTE.php:83
+ Here is the call graph for this function:

◆ getAssignmentDataOfExercise()

static ilExAssignment::getAssignmentDataOfExercise (   $a_exc_id)
static

Get assignments data of an exercise in an array.

Definition at line 506 of file class.ilExAssignment.php.

References $data.

Referenced by ilAssignmentsTableGUI\__construct(), ilExGradesTableGUI\__construct(), ilExParticipantTableGUI\__construct(), ilObjExerciseGUI\addMembersObject(), cloneAssignmentsOfExercise(), createNewUserRecords(), ilObjExercise\determinStatusOfUser(), ilObjExercise\exportGradesExcel(), ilExerciseXMLParser\ilExerciseXMLParser(), ilObjExerciseGUI\infoScreen(), ilObjExerciseGUI\membersObject(), ilObjExerciseGUI\showOverviewObject(), ilObjExerciseGUI\showParticipantObject(), and ilExerciseXMLWriter\start().

507  {
508  global $ilDB;
509 
510  $set = $ilDB->query("SELECT * FROM exc_assignment ".
511  " WHERE exc_id = ".$ilDB->quote($a_exc_id, "integer").
512  " ORDER BY order_nr ASC");
513  $data = array();
514 
515  $order_val = 10;
516  while ($rec = $ilDB->fetchAssoc($set))
517  {
518 
519  $data[] = array(
520  "id" => $rec["id"],
521  "exc_id" => $rec["exc_id"],
522  "deadline" => $rec["time_stamp"],
523  "instruction" => $rec["instruction"],
524  "title" => $rec["title"],
525  "start_time" => $rec["start_time"],
526  "order_val" => $order_val,
527  "mandatory" => $rec["mandatory"],
528  "type" => $rec["type"],
529  "peer" => $rec["peer"],
530  "peer_min" => $rec["peer_min"],
531  "peer_dl" => $rec["peer_dl"],
532  "fb_file" => $rec["fb_file"],
533  "fb_cron" => $rec["fb_cron"],
534  );
535  $order_val += 10;
536  }
537  return $data;
538  }
while($lm_rec=$ilDB->fetchAssoc($lm_set)) $data
+ Here is the caller graph for this function:

◆ getAssignmentTeamMap()

static ilExAssignment::getAssignmentTeamMap (   $a_ass_id)
static

Get team structure for assignment.

Parameters
int$a_ass_id
Returns
array

Definition at line 2169 of file class.ilExAssignment.php.

References $row.

Referenced by ilExerciseMemberTableGUI\__construct().

2170  {
2171  global $ilDB;
2172 
2173  $map = array();
2174 
2175  $sql = "SELECT * FROM il_exc_team".
2176  " WHERE ass_id = ".$ilDB->quote($a_ass_id, "integer");
2177  $set = $ilDB->query($sql);
2178  while($row = $ilDB->fetchAssoc($set))
2179  {
2180  $map[$row["user_id"]] = $row["id"];
2181  }
2182 
2183  return $map;
2184  }
+ Here is the caller graph for this function:

◆ getDeadline()

ilExAssignment::getDeadline ( )

Get deadline (timestamp)

Returns
int deadline (timestamp)

Definition at line 129 of file class.ilExAssignment.php.

References $deadline.

Referenced by initPeerReviews(), save(), and update().

130  {
131  return $this->deadline;
132  }
+ Here is the caller graph for this function:

◆ getDeliveredFiles()

ilExAssignment::getDeliveredFiles (   $a_exc_id,
  $a_ass_id,
  $a_user_id,
  $a_filter_empty_filename = false 
)

was: getDeliveredFiles($a_member_id)

Definition at line 1050 of file class.ilExAssignment.php.

References $result, and $row.

Referenced by ilObjExerciseGUI\confirmDeleteDeliveredObject(), ilObjExerciseGUI\confirmRemoveTeamMemberObject(), ilObjExercise\deleteDeliveredFiles(), ilObjPortfolioGUI\downloadExcSubFile(), ilObjBlogGUI\downloadExcSubFile(), ilObjExerciseGUI\editAssignmentTextObject(), ilPublicSubmissionsTableGUI\fillRow(), ilExcDeliveredFilesTableGUI\getDeliveredFiles(), getDownloadedFilesInfoForTableGUIS(), ilObjPortfolioGUI\getExerciseInfo(), ilObjBlogGUI\getExerciseInfo(), ilExAssignmentGUI\getOverviewBody(), ilObjExerciseGUI\removeExistingSubmissions(), ilObjExerciseGUI\showAssignmentTextObject(), ilObjExerciseGUI\updateAssignmentTextObject(), and ilObjExercise\updateTextSubmission().

1051  {
1052  global $ilDB;
1053 
1054  $user_ids = self::getTeamMembersByAssignmentId($a_ass_id, $a_user_id);
1055  if(!$user_ids)
1056  {
1057  $user_ids = array($a_user_id);
1058  }
1059 
1060  include_once("./Modules/Exercise/classes/class.ilFSStorageExercise.php");
1061  $fs = new ilFSStorageExercise($a_exc_id, $a_ass_id);
1062 
1063  $result = $ilDB->query("SELECT * FROM exc_returned".
1064  " WHERE ass_id = ".$ilDB->quote($a_ass_id, "integer").
1065  " AND ".$ilDB->in("user_id", $user_ids, "", "integer"));
1066 
1067  $delivered_files = array();
1068  if ($ilDB->numRows($result))
1069  {
1070  while ($row = $ilDB->fetchAssoc($result))
1071  {
1072  if($a_filter_empty_filename && !$row["filename"])
1073  {
1074  continue;
1075  }
1076  $row["owner_id"] = $row["user_id"];
1077  $row["timestamp"] = $row["ts"];
1078  $row["timestamp14"] = substr($row["ts"], 0, 4).
1079  substr($row["ts"], 5, 2).substr($row["ts"], 8, 2).
1080  substr($row["ts"], 11, 2).substr($row["ts"], 14, 2).
1081  substr($row["ts"], 17, 2);
1082  $row["filename"] = $fs->getAbsoluteSubmissionPath().
1083  "/".$row["user_id"]."/".basename($row["filename"]);
1084  array_push($delivered_files, $row);
1085  }
1086  }
1087 
1088  //$delivered_files = ilObjExercise::_fixFilenameArray($delivered_files);
1089  return $delivered_files;
1090  }
$result
+ Here is the caller graph for this function:

◆ getDownloadedFilesInfoForTableGUIS()

static ilExAssignment::getDownloadedFilesInfoForTableGUIS (   $a_parent_obj,
  $a_exercise_id,
  $a_ass_type,
  $a_ass_id,
  $a_user_id,
  $a_parent_cmd = null 
)
static

Definition at line 2261 of file class.ilExAssignment.php.

References $ilCtrl, $lng, $result, ilDatePresentation\formatDate(), getDeliveredFiles(), IL_CAL_DATETIME, lookupNewFiles(), lookupUpdatedSubmission(), TYPE_BLOG, TYPE_PORTFOLIO, TYPE_TEXT, TYPE_UPLOAD, and TYPE_UPLOAD_TEAM.

Referenced by ilExAssignmentPeerReviewTableGUI\fillRow(), ilExParticipantTableGUI\fillRow(), and ilExerciseMemberTableGUI\fillRow().

2262  {
2263  global $lng, $ilCtrl;
2264 
2265  $result = array();
2266  $result["files"]["count"] = "---";
2267 
2268  $ilCtrl->setParameter($a_parent_obj, "ass_id", $a_ass_id);
2269 
2270  // submission:
2271  // see if files have been resubmmited after solved
2272  $last_sub = self::getLastSubmission($a_ass_id, $a_user_id);
2273  if ($last_sub)
2274  {
2275  $last_sub = ilDatePresentation::formatDate(new ilDateTime($last_sub,IL_CAL_DATETIME));
2276  }
2277  else
2278  {
2279  $last_sub = "---";
2280  }
2281  if (ilExAssignment::lookupUpdatedSubmission($a_ass_id, $a_user_id) == 1)
2282  {
2283  $last_sub = "<b>".$last_sub."</b>";
2284  }
2285  $result["last_submission"]["txt"] = $lng->txt("exc_last_submission");
2286  $result["last_submission"]["value"] = $last_sub;
2287 
2288  // assignment type specific
2289  switch($a_ass_type)
2290  {
2292  // data is merged by team - see above
2293  // fallthrough
2294 
2296  // nr of submitted files
2297  $result["files"]["txt"] = $lng->txt("exc_files_returned");
2298  $sub_cnt = count(ilExAssignment::getDeliveredFiles($a_exercise_id, $a_ass_id, $a_user_id));
2299  $new = ilExAssignment::lookupNewFiles($a_ass_id, $a_user_id);
2300  if (count($new) > 0)
2301  {
2302  $sub_cnt.= " ".sprintf($lng->txt("cnt_new"),count($new));
2303  }
2304  $result["files"]["count"] = $sub_cnt;
2305 
2306  // download command
2307  $ilCtrl->setParameter($a_parent_obj, "member_id", $a_user_id);
2308 
2309  if ($sub_cnt > 0)
2310  {
2311  $result["files"]["download_url"] =
2312  $ilCtrl->getLinkTarget($a_parent_obj, "downloadReturned");
2313 
2314  if (count($new) <= 0)
2315  {
2316  $result["files"]["download_txt"] = $lng->txt("exc_download_files");
2317  }
2318  else
2319  {
2320  $result["files"]["download_txt"] = $lng->txt("exc_download_all");
2321  }
2322 
2323  // download new files only
2324  if (count($new) > 0)
2325  {
2326  $result["files"]["download_new_url"] =
2327  $ilCtrl->getLinkTarget($a_parent_obj, "downloadNewReturned");
2328 
2329  $result["files"]["download_new_txt"] = $lng->txt("exc_download_new");
2330  }
2331  }
2332  break;
2333 
2335  $result["files"]["txt"] =$lng->txt("exc_blog_returned");
2336  $blogs = ilExAssignment::getDeliveredFiles($a_exercise_id, $a_ass_id, $a_user_id);
2337  if($blogs)
2338  {
2339  $blogs = array_pop($blogs);
2340  if($blogs && substr($blogs["filename"], -1) != "/")
2341  {
2342  $result["files"]["count"] = 1;
2343 
2344  $ilCtrl->setParameter($a_parent_obj, "member_id", $a_user_id);
2345  $result["files"]["download_url"] =
2346  $ilCtrl->getLinkTarget($a_parent_obj, "downloadReturned");
2347  $ilCtrl->setParameter($a_parent_obj, "member_id", "");
2348 
2349  $result["files"]["download_txt"] = $lng->txt("exc_download_files");
2350  }
2351  }
2352  break;
2353 
2355  $result["files"]["txt"] = $lng->txt("exc_portfolio_returned");
2356  $portfolios = ilExAssignment::getDeliveredFiles($a_exercise_id, $a_ass_id, $a_user_id);
2357  if($portfolios)
2358  {
2359  $portfolios = array_pop($portfolios);
2360  if($portfolios && substr($portfolios["filename"], -1) != "/")
2361  {
2362  $result["files"]["count"] = 1;
2363 
2364  $ilCtrl->setParameter($a_parent_obj, "member_id", $a_user_id);
2365  $result["files"]["download_url"] =
2366  $ilCtrl->getLinkTarget($a_parent_obj, "downloadReturned");
2367  $ilCtrl->setParameter($a_parent_obj, "member_id", "");
2368 
2369  $result["files"]["download_txt"] = $lng->txt("exc_download_files");
2370  }
2371  }
2372  break;
2373 
2375  $result["files"]["txt"] = $lng->txt("exc_files_returned_text");
2376  $files = ilExAssignment::getDeliveredFiles($a_exercise_id, $a_ass_id, $a_user_id);
2377  if($files)
2378  {
2379  $result["files"]["count"] = 1;
2380 
2381  $files = array_shift($files);
2382  if(trim($files["atext"]))
2383  {
2384  // #11397
2385  if($a_parent_cmd)
2386  {
2387  $ilCtrl->setParameter($a_parent_obj, "grd", (($a_parent_cmd == "members") ? 1 : 2));
2388  }
2389  $ilCtrl->setParameter($a_parent_obj, "member_id", $a_user_id);
2390  $result["files"]["download_url"] =
2391  $ilCtrl->getLinkTarget($a_parent_obj, "showAssignmentText");
2392  $ilCtrl->setParameter($a_parent_obj, "member_id", "");
2393  $ilCtrl->setParameter($a_parent_obj, "grd", "");
2394 
2395  $result["files"]["download_txt"] = $lng->txt("exc_text_assignment_show");
2396  }
2397  }
2398  break;
2399  }
2400 
2401  return $result;
2402  }
const IL_CAL_DATETIME
$result
static lookupNewFiles($ass_id, $member_id)
Check how much files have been uploaded by the learner after the last download of the tutor...
global $ilCtrl
Definition: ilias.php:18
getDeliveredFiles($a_exc_id, $a_ass_id, $a_user_id, $a_filter_empty_filename=false)
was: getDeliveredFiles($a_member_id)
static lookupUpdatedSubmission($ass_id, $member_id)
Check whether student has upload new files after tutor has set the exercise to another than notgraded...
static formatDate(ilDateTime $date)
Format a date public.
Date and time handling
global $lng
Definition: privfeed.php:40
+ Here is the call graph for this function:
+ Here is the caller graph for this function:

◆ getExerciseId()

ilExAssignment::getExerciseId ( )

◆ getFeedbackFile()

ilExAssignment::getFeedbackFile ( )

Get (global) feedback file.

Returns
int

Definition at line 333 of file class.ilExAssignment.php.

References $feedback_file.

Referenced by getFeedbackFilePath(), save(), and update().

334  {
335  return (string)$this->feedback_file;
336  }
+ Here is the caller graph for this function:

◆ getFeedbackFilePath()

ilExAssignment::getFeedbackFilePath ( )

Definition at line 491 of file class.ilExAssignment.php.

References $file, $path, getExerciseId(), getFeedbackFile(), and getId().

492  {
493  $file = $this->getFeedbackFile();
494  if($file)
495  {
496  include_once("./Modules/Exercise/classes/class.ilFSStorageExercise.php");
497  $storage = new ilFSStorageExercise($this->getExerciseId(), $this->getId());
498  $path = $storage->getGlobalFeedbackPath();
499  return $path."/".$file;
500  }
501  }
print $file
getId()
Get assignment id.
getExerciseId()
Get exercise id.
getFeedbackFile()
Get (global) feedback file.
$path
Definition: index.php:22
+ Here is the call graph for this function:

◆ getFiles()

static ilExAssignment::getFiles (   $a_exc_id,
  $a_ass_id 
)
static

Get files.

Definition at line 584 of file class.ilExAssignment.php.

Referenced by ilObjPortfolioGUI\downloadExcAssFile(), ilObjBlogGUI\downloadExcAssFile(), ilObjExerciseGUI\downloadFileObject(), ilObjPortfolioGUI\getExerciseInfo(), ilObjBlogGUI\getExerciseInfo(), and ilExAssignmentGUI\getOverviewBody().

585  {
586  include_once("./Modules/Exercise/classes/class.ilFSStorageExercise.php");
587  $storage = new ilFSStorageExercise($a_exc_id, $a_ass_id);
588  return $storage->getFiles();
589  }
+ Here is the caller graph for this function:

◆ getId()

◆ getInstruction()

ilExAssignment::getInstruction ( )

Get instruction.

Returns
string instruction

Definition at line 149 of file class.ilExAssignment.php.

References $instruction.

Referenced by save(), and update().

150  {
151  return $this->instruction;
152  }
+ Here is the caller graph for this function:

◆ getLastSubmission()

static ilExAssignment::getLastSubmission (   $a_ass_id,
  $a_user_id 
)
static

Get the date of the last submission of a user for the assignment.

Parameters
intAssignment ID
intUser ID
Returns
mixed false or mysql timestamp of last submission

Definition at line 1742 of file class.ilExAssignment.php.

References $lng, and ilUtil\getMySQLTimestamp().

Referenced by ilPublicSubmissionsTableGUI\fillRow(), getMemberListData(), and ilExAssignmentGUI\getOverviewBody().

1743  {
1744  global $ilDB, $lng;
1745 
1746  // team upload?
1747  $user_ids = self::getTeamMembersByAssignmentId($a_ass_id, $a_user_id);
1748  if(!$user_ids)
1749  {
1750  $user_ids = array($a_user_id);
1751  }
1752 
1753  $ilDB->setLimit(1);
1754 
1755  $q = "SELECT obj_id,user_id,ts FROM exc_returned".
1756  " WHERE ass_id = ".$ilDB->quote($a_ass_id, "integer").
1757  " AND ".$ilDB->in("user_id", $user_ids, "", "integer").
1758  " ORDER BY ts DESC";
1759 
1760  $usr_set = $ilDB->query($q);
1761 
1762  $array = $ilDB->fetchAssoc($usr_set);
1763  if ($array["ts"]==NULL)
1764  {
1765  return false;
1766  }
1767  else
1768  {
1769  return ilUtil::getMySQLTimestamp($array["ts"]);
1770  }
1771  }
static getMySQLTimestamp($a_ts)
Get MySQL timestamp in 4.1.x or higher format (yyyy-mm-dd hh:mm:ss) This function converts a timestam...
global $lng
Definition: privfeed.php:40
+ Here is the call graph for this function:
+ Here is the caller graph for this function:

◆ getMandatory()

ilExAssignment::getMandatory ( )

Get mandatory.

Returns
int mandatory

Definition at line 189 of file class.ilExAssignment.php.

References $mandatory.

Referenced by ilObjExerciseGUI\initAssignmentTextForm(), save(), and update().

190  {
191  return $this->mandatory;
192  }
+ Here is the caller graph for this function:

◆ getMemberListData()

ilExAssignment::getMemberListData (   $a_exc_id,
  $a_ass_id 
)

get member list data

Definition at line 1874 of file class.ilExAssignment.php.

References getLastSubmission().

Referenced by ilPublicSubmissionsTableGUI\__construct(), and ilExerciseMemberTableGUI\__construct().

1875  {
1876  global $ilDB;
1877 
1878  $mem = array();
1879 
1880  // first get list of members from member table
1881  $set = $ilDB->query("SELECT ud.usr_id, ud.lastname, ud.firstname, ud.login".
1882  " FROM exc_members excm".
1883  " JOIN usr_data ud ON (ud.usr_id = excm.usr_id)".
1884  " WHERE excm.obj_id = ".$ilDB->quote($a_exc_id, "integer"));
1885  while($rec = $ilDB->fetchAssoc($set))
1886  {
1887  $mem[$rec["usr_id"]] =
1888  array(
1889  "name" => $rec["lastname"].", ".$rec["firstname"],
1890  "login" => $rec["login"],
1891  "usr_id" => $rec["usr_id"],
1892  "lastname" => $rec["lastname"],
1893  "firstname" => $rec["firstname"]
1894  );
1895  }
1896 
1897  $q = "SELECT * FROM exc_mem_ass_status ".
1898  "WHERE ass_id = ".$ilDB->quote($a_ass_id, "integer");
1899  $set = $ilDB->query($q);
1900  while($rec = $ilDB->fetchAssoc($set))
1901  {
1902  if (isset($mem[$rec["usr_id"]]))
1903  {
1904  $mem[$rec["usr_id"]]["sent_time"] = $rec["sent_time"];
1905  $mem[$rec["usr_id"]]["submission"] = ilExAssignment::getLastSubmission($a_ass_id, $rec["usr_id"]);
1906  $mem[$rec["usr_id"]]["status_time"] = $rec["status_time"];
1907  $mem[$rec["usr_id"]]["feedback_time"] = $rec["feedback_time"];
1908  $mem[$rec["usr_id"]]["notice"] = $rec["notice"];
1909  $mem[$rec["usr_id"]]["status"] = $rec["status"];
1910  }
1911  }
1912  return $mem;
1913  }
static getLastSubmission($a_ass_id, $a_user_id)
Get the date of the last submission of a user for the assignment.
+ Here is the call graph for this function:
+ Here is the caller graph for this function:

◆ getMembersOfAllTeams()

ilExAssignment::getMembersOfAllTeams ( )

Get members for all teams of assignment.

Returns
array

Definition at line 2040 of file class.ilExAssignment.php.

References $row, and getId().

2041  {
2042  global $ilDB;
2043 
2044  $ids = array();
2045 
2046  $sql = "SELECT user_id".
2047  " FROM il_exc_team".
2048  " WHERE ass_id = ".$ilDB->quote($this->getId(), "integer");
2049  $set = $ilDB->query($sql);
2050  while($row = $ilDB->fetchAssoc($set))
2051  {
2052  $ids[] = $row["user_id"];
2053  }
2054 
2055  return $ids;
2056  }
getId()
Get assignment id.
+ Here is the call graph for this function:

◆ getMultiFeedbackFiles()

ilExAssignment::getMultiFeedbackFiles (   $a_user_id = 0)

Get multi feedback files (of uploader)

Parameters
int$a_user_iduser id of uploader
Returns
array array of user files (keys: lastname, firstname, user_id, login, file)

Definition at line 2845 of file class.ilExAssignment.php.

References $ilUser, ilObjUser\_lookupName(), ilUtil\getDir(), getExerciseId(), and getId().

Referenced by saveMultiFeedbackFiles().

2846  {
2847  global $ilUser;
2848 
2849  if ($a_user_id == 0)
2850  {
2851  $a_user_id = $ilUser->getId();
2852  }
2853 
2854  $mf_files = array();
2855 
2856  // get members
2857  $exc = new ilObjExercise($this->getExerciseId(), false);
2858  include_once("./Modules/Exercise/classes/class.ilExerciseMembers.php");
2859  $exmem = new ilExerciseMembers($exc);
2860  $mems = $exmem->getMembers();
2861 
2862  // read mf directory
2863  include_once("./Modules/Exercise/classes/class.ilFSStorageExercise.php");
2864  $storage = new ilFSStorageExercise($this->getExerciseId(), $this->getId());
2865  $mfu = $storage->getMultiFeedbackUploadPath($ilUser->getId());
2866 
2867  // get subdir that starts with multi_feedback
2868  $subdirs = ilUtil::getDir($mfu);
2869  $subdir = "notfound";
2870  foreach ($subdirs as $s => $j)
2871  {
2872  if ($j["type"] == "dir" && substr($s, 0, 14) == "multi_feedback")
2873  {
2874  $subdir = $s;
2875  }
2876  }
2877 
2878  $items = ilUtil::getDir($mfu."/".$subdir);
2879  foreach ($items as $k => $i)
2880  {
2881  // check directory
2882  if ($i["type"] == "dir" && !in_array($k, array(".", "..")))
2883  {
2884  // check if valid member id is given
2885  $parts = explode("_", $i["entry"]);
2886  $user_id = (int) $parts[count($parts) - 1];
2887  if (in_array($user_id, $mems))
2888  {
2889  // read dir of user
2890  $name = ilObjUser::_lookupName($user_id);
2891  $files = ilUtil::getDir($mfu."/".$subdir."/".$k);
2892  foreach ($files as $k2 => $f)
2893  {
2894  // append files to array
2895  if ($f["type"] == "file" && substr($k2, 0, 1) != ".")
2896  {
2897  $mf_files[] = array(
2898  "lastname" => $name["lastname"],
2899  "firstname" => $name["firstname"],
2900  "login" => $name["login"],
2901  "user_id" => $name["user_id"],
2902  "full_path" => $mfu."/".$subdir."/".$k."/".$k2,
2903  "file" => $k2);
2904  }
2905  }
2906  }
2907  }
2908  }
2909  return $mf_files;
2910  }
static _lookupName($a_user_id)
lookup user name
Class ilExerciseMembers.
getId()
Get assignment id.
static getDir($a_dir, $a_rec=false, $a_sub_dir="")
get directory
getExerciseId()
Get exercise id.
Class ilObjExercise.
global $ilUser
Definition: imgupload.php:15
+ Here is the call graph for this function:
+ Here is the caller graph for this function:

◆ getNumberOfMissingFeedbacks()

static ilExAssignment::getNumberOfMissingFeedbacks (   $a_ass_id,
  $a_min 
)
static

Definition at line 2663 of file class.ilExAssignment.php.

Referenced by ilObjExerciseGUI\editPeerReviewObject(), and ilExAssignmentGUI\getOverviewBody().

2664  {
2665  global $ilDB;
2666 
2667  // check if number of returned assignments is lower than assignment peer min
2668  $set = $ilDB->query("SELECT COUNT(DISTINCT(user_id)) cnt".
2669  " FROM exc_returned".
2670  " WHERE ass_id = ".$ilDB->quote($a_ass_id, "integer"));
2671  $cnt = $ilDB->fetchAssoc($set);
2672  $cnt = (int)$cnt["cnt"];
2673 
2674  // forever alone
2675  if($cnt < 2)
2676  {
2677  return;
2678  }
2679 
2680  $a_min = min($cnt-1, $a_min);
2681 
2682  return max(0, $a_min-self::countGivenFeedback($a_ass_id));
2683  }
+ Here is the caller graph for this function:

◆ getOrderNr()

ilExAssignment::getOrderNr ( )

Get order nr.

Returns
int order nr

Definition at line 209 of file class.ilExAssignment.php.

References $order_nr.

Referenced by save(), and update().

210  {
211  return $this->order_nr;
212  }
+ Here is the caller graph for this function:

◆ getPeerReview()

ilExAssignment::getPeerReview ( )

Get peer review status.

Returns
bool

Definition at line 273 of file class.ilExAssignment.php.

References $peer.

Referenced by save(), and update().

274  {
275  return (bool)$this->peer;
276  }
+ Here is the caller graph for this function:

◆ getPeerReviewDeadline()

ilExAssignment::getPeerReviewDeadline ( )

Get peer review deadline (timestamp)

Returns
int deadline (timestamp)

Definition at line 313 of file class.ilExAssignment.php.

References $peer_dl.

Referenced by save(), and update().

314  {
315  return $this->peer_dl;
316  }
+ Here is the caller graph for this function:

◆ getPeerReviewMin()

ilExAssignment::getPeerReviewMin ( )

Get peer review minimum.

Returns
int

Definition at line 293 of file class.ilExAssignment.php.

References $peer_min.

Referenced by initPeerReviews(), save(), and update().

294  {
295  return (int)$this->peer_min;
296  }
+ Here is the caller graph for this function:

◆ getPeerReviewsByGiver()

ilExAssignment::getPeerReviewsByGiver (   $a_user_id)

Definition at line 2507 of file class.ilExAssignment.php.

References $res, $row, getId(), and initPeerReviews().

2508  {
2509  global $ilDB;
2510 
2511  $res = array();
2512 
2513  if($this->initPeerReviews())
2514  {
2515  $set = $ilDB->query("SELECT *".
2516  " FROM exc_assignment_peer".
2517  " WHERE giver_id = ".$ilDB->quote($a_user_id, "integer").
2518  " AND ass_id = ".$ilDB->quote($this->getId(), "integer").
2519  " ORDER BY peer_id");
2520  while($row = $ilDB->fetchAssoc($set))
2521  {
2522  $res[] = $row;
2523  }
2524  }
2525 
2526  return $res;
2527  }
getId()
Get assignment id.
+ Here is the call graph for this function:

◆ getPeerReviewsByPeerId()

ilExAssignment::getPeerReviewsByPeerId (   $a_user_id,
  $a_only_valid = false 
)

Definition at line 2529 of file class.ilExAssignment.php.

References $res, $row, $valid, getId(), and ilRating\getRatingForUserAndObject().

2530  {
2531  global $ilDB;
2532 
2533  $res = array();
2534 
2535  include_once './Services/Rating/classes/class.ilRating.php';
2536 
2537  $set = $ilDB->query("SELECT *".
2538  " FROM exc_assignment_peer".
2539  " WHERE peer_id = ".$ilDB->quote($a_user_id, "integer").
2540  " AND ass_id = ".$ilDB->quote($this->getId(), "integer").
2541  " ORDER BY peer_id");
2542  while($row = $ilDB->fetchAssoc($set))
2543  {
2544  $valid = true;
2545  if($a_only_valid)
2546  {
2547  $valid = false;
2548  if(trim($row["pcomment"]))
2549  {
2550  $valid = true;
2551  }
2552  else
2553  {
2554  $valid = (bool)round(ilRating::getRatingForUserAndObject($this->getId(),
2555  "ass", $row["peer_id"], "peer", $row["giver_id"]));
2556  }
2557  }
2558  if($valid)
2559  {
2560  $res[] = $row;
2561  }
2562  }
2563 
2564  return $res;
2565  }
getId()
Get assignment id.
$valid
static getRatingForUserAndObject($a_obj_id, $a_obj_type, $a_sub_obj_id, $a_sub_obj_type, $a_user_id, $a_category_id=null)
Get rating for a user and an object.
+ Here is the call graph for this function:

◆ getPendingFeedbackNotifications()

static ilExAssignment::getPendingFeedbackNotifications ( )
static

Definition at line 2685 of file class.ilExAssignment.php.

References $res, and $row.

Referenced by ilExcCronFeedbackNotification\run().

2686  {
2687  global $ilDB;
2688 
2689  $res = array();
2690 
2691  $set = $ilDB->query("SELECT id,fb_file FROM exc_assignment".
2692  " WHERE fb_cron = ".$ilDB->quote(1, "integer").
2693  " AND time_stamp IS NOT NULL".
2694  " AND time_stamp > ".$ilDB->quote(0, "integer").
2695  " AND time_stamp < ".$ilDB->quote(time(), "integer").
2696  " AND fb_cron_done = ".$ilDB->quote(0, "integer"));
2697  while($row = $ilDB->fetchAssoc($set))
2698  {
2699  if(trim($row["fb_file"]))
2700  {
2701  $res[] = $row["id"];
2702  }
2703  }
2704 
2705  return $res;
2706  }
+ Here is the caller graph for this function:

◆ getStartTime()

ilExAssignment::getStartTime ( )

Get start time (timestamp)

Returns
int start time (timestamp)

Definition at line 109 of file class.ilExAssignment.php.

References $start_time.

Referenced by save(), and update().

110  {
111  return $this->start_time;
112  }
+ Here is the caller graph for this function:

◆ getTeamId()

ilExAssignment::getTeamId (   $a_user_id,
  $a_create_on_demand = false 
)

Get team id for member id.

team will be created if no team yet

Parameters
int$a_user_id
bool$a_create_on_demand
Returns
int

Definition at line 1982 of file class.ilExAssignment.php.

References $id, $row, ilObjUser\_lookupFullname(), and getId().

Referenced by saveMultiFeedbackFiles().

1983  {
1984  global $ilDB;
1985 
1986  $sql = "SELECT id FROM il_exc_team".
1987  " WHERE ass_id = ".$ilDB->quote($this->getId(), "integer").
1988  " AND user_id = ".$ilDB->quote($a_user_id, "integer");
1989  $set = $ilDB->query($sql);
1990  $row = $ilDB->fetchAssoc($set);
1991  $id = $row["id"];
1992 
1993  if(!$id && $a_create_on_demand)
1994  {
1995  $id = $ilDB->nextId("il_exc_team");
1996 
1997  $fields = array("id" => array("integer", $id),
1998  "ass_id" => array("integer", $this->getId()),
1999  "user_id" => array("integer", $a_user_id));
2000  $ilDB->insert("il_exc_team", $fields);
2001 
2002  self::writeTeamLog($id, self::TEAM_LOG_CREATE_TEAM);
2003  self::writeTeamLog($id, self::TEAM_LOG_ADD_MEMBER,
2004  ilObjUser::_lookupFullname($a_user_id));
2005  }
2006 
2007  return $id;
2008  }
getId()
Get assignment id.
_lookupFullname($a_user_id)
Lookup Full Name.
+ Here is the call graph for this function:
+ Here is the caller graph for this function:

◆ getTeamIdByAssignment()

static ilExAssignment::getTeamIdByAssignment (   $a_ass_id,
  $a_user_id 
)
static

Find team by assignment.

Parameters
int$a_ass_id
int$a_user_id
Returns
int

Definition at line 2143 of file class.ilExAssignment.php.

References $result, and $type.

Referenced by ilObjExercise\deliverFile(), and ilObjExerciseGUI\showTeamLogObject().

2144  {
2145  global $ilDB;
2146 
2147  $result = $ilDB->query("SELECT type".
2148  " FROM exc_assignment".
2149  " WHERE id = ".$ilDB->quote($a_ass_id, "integer"));
2150  $type = $ilDB->fetchAssoc($result);
2151 
2152  if($type["type"] == self::TYPE_UPLOAD_TEAM)
2153  {
2154  $set = $ilDB->query("SELECT id".
2155  " FROM il_exc_team".
2156  " WHERE ass_id = ".$ilDB->quote($a_ass_id, "integer").
2157  " AND user_id = ".$ilDB->quote($a_user_id, "integer"));
2158  $team_id = $ilDB->fetchAssoc($set);
2159  return $team_id["id"];
2160  }
2161  }
$result
+ Here is the caller graph for this function:

◆ getTeamLog()

static ilExAssignment::getTeamLog (   $a_team_id)
static

Get all log entries for team.

Parameters
int$a_team_id
Returns
array

Definition at line 2214 of file class.ilExAssignment.php.

References $res, and $row.

Referenced by ilExAssignmentTeamLogTableGUI\getItems().

2215  {
2216  global $ilDB;
2217 
2218  $res = array();
2219 
2220  $sql = "SELECT * FROM il_exc_team_log".
2221  " WHERE team_id = ".$ilDB->quote($a_team_id, "integer").
2222  " ORDER BY tstamp DESC";
2223  $set = $ilDB->query($sql);
2224  while($row = $ilDB->fetchAssoc($set))
2225  {
2226  $res[] = $row;
2227  }
2228  return $res;
2229  }
+ Here is the caller graph for this function:

◆ getTeamMembers()

ilExAssignment::getTeamMembers (   $a_team_id)

Get members of assignment team.

Parameters
int$a_team_id
Returns
array

Definition at line 2016 of file class.ilExAssignment.php.

References $row, and getId().

Referenced by addTeamMember(), and saveMultiFeedbackFiles().

2017  {
2018  global $ilDB;
2019 
2020  $ids = array();
2021 
2022  $sql = "SELECT user_id".
2023  " FROM il_exc_team".
2024  " WHERE ass_id = ".$ilDB->quote($this->getId(), "integer").
2025  " AND id = ".$ilDB->quote($a_team_id, "integer");
2026  $set = $ilDB->query($sql);
2027  while($row = $ilDB->fetchAssoc($set))
2028  {
2029  $ids[] = $row["user_id"];
2030  }
2031 
2032  return $ids;
2033  }
getId()
Get assignment id.
+ Here is the call graph for this function:
+ Here is the caller graph for this function:

◆ getTeamMembersByAssignmentId()

static ilExAssignment::getTeamMembersByAssignmentId (   $a_ass_id,
  $a_user_id 
)
static

Find team members by assignment and team member.

Parameters
int$a_ass_id
int$a_user_id
Returns
array

Definition at line 2114 of file class.ilExAssignment.php.

References $row.

Referenced by ilObjExerciseGUI\confirmDeassignMembersObject(), ilObjExercise\deleteDeliveredFiles(), ilObjExercise\deliverFile(), ilExParticipantTableGUI\fillRow(), ilExAssignmentGUI\getOverviewBody(), ilObjExercise\handleSubmission(), ilObjExerciseGUI\redirectFeedbackMailObject(), and ilObjExerciseGUI\sendMembersObject().

2115  {
2116  global $ilDB;
2117 
2118  $ids = array();
2119 
2120  $team_id = self::getTeamIdByAssignment($a_ass_id, $a_user_id);
2121  if($team_id)
2122  {
2123  $set = $ilDB->query("SELECT user_id".
2124  " FROM il_exc_team".
2125  " WHERE ass_id = ".$ilDB->quote($a_ass_id, "integer").
2126  " AND id = ". $ilDB->quote($team_id, "integer"));
2127  while($row = $ilDB->fetchAssoc($set))
2128  {
2129  $ids[] = $row["user_id"];
2130  }
2131  }
2132 
2133  return $ids;
2134  }
+ Here is the caller graph for this function:

◆ getTitle()

ilExAssignment::getTitle ( )

Get title.

Returns
string title

Definition at line 169 of file class.ilExAssignment.php.

References $title.

Referenced by ilExAssignmentPeerReviewTableGUI\__construct(), ilObjExerciseGUI\initAssignmentTextForm(), save(), sendMultiFeedbackStructureFile(), sendNotification(), and update().

170  {
171  return $this->title;
172  }
+ Here is the caller graph for this function:

◆ getType()

ilExAssignment::getType ( )

Get type.

Returns
int

Definition at line 237 of file class.ilExAssignment.php.

References $type.

Referenced by save(), saveMultiFeedbackFiles(), and update().

238  {
239  return $this->type;
240  }
+ Here is the caller graph for this function:

◆ handleFeedbackFileUpload()

ilExAssignment::handleFeedbackFileUpload ( array  $a_file)

Definition at line 477 of file class.ilExAssignment.php.

References $path, ilUtil\delDir(), getExerciseId(), getId(), and setFeedbackFile().

478  {
479  include_once("./Modules/Exercise/classes/class.ilFSStorageExercise.php");
480  $storage = new ilFSStorageExercise($this->getExerciseId(), $this->getId());
481  $path = $storage->getGlobalFeedbackPath();
482  ilUtil::delDir($path, true);
483  if(@move_uploaded_file($a_file["tmp_name"], $path."/".$a_file["name"]))
484  {
485  $this->setFeedbackFile($a_file["name"]);
486  return true;
487  }
488  return false;
489  }
setFeedbackFile($a_value)
Set (global) feedback file.
getId()
Get assignment id.
getExerciseId()
Get exercise id.
$path
Definition: index.php:22
static delDir($a_dir, $a_clean_only=false)
removes a dir and all its content (subdirs and files) recursively
+ Here is the call graph for this function:

◆ hasFeedbackCron()

ilExAssignment::hasFeedbackCron ( )

Get (global) feedback file cron status.

Returns
int

Definition at line 353 of file class.ilExAssignment.php.

References $feedback_cron.

Referenced by save(), and update().

354  {
355  return (bool)$this->feedback_cron;
356  }
+ Here is the caller graph for this function:

◆ hasPeerReviewAccess()

ilExAssignment::hasPeerReviewAccess (   $a_peer_id)

Definition at line 2595 of file class.ilExAssignment.php.

References $ilUser, $row, and getId().

2596  {
2597  global $ilDB, $ilUser;
2598 
2599  $set = $ilDB->query("SELECT ass_id".
2600  " FROM exc_assignment_peer".
2601  " WHERE giver_id = ".$ilDB->quote($ilUser->getId(), "integer").
2602  " AND peer_id = ".$ilDB->quote($a_peer_id, "integer").
2603  " AND ass_id = ".$ilDB->quote($this->getId(), "integer"));
2604  $row = $ilDB->fetchAssoc($set);
2605  return (bool)$row["ass_id"];
2606  }
getId()
Get assignment id.
global $ilUser
Definition: imgupload.php:15
+ Here is the call graph for this function:

◆ hasReturned()

ilExAssignment::hasReturned (   $a_ass_id,
  $a_user_id 
)

was: hasReturned($a_member_id)

Definition at line 1004 of file class.ilExAssignment.php.

References $result.

1005  {
1006  global $ilDB;
1007 
1008  $user_ids = self::getTeamMembersByAssignmentId($a_ass_id, $a_user_id);
1009  if(!$user_ids)
1010  {
1011  $user_ids = array($a_user_id);
1012  }
1013 
1014  $result = $ilDB->query("SELECT returned_id FROM exc_returned".
1015  " WHERE ass_id = ".$ilDB->quote($a_ass_id, "integer").
1016  " AND ".$ilDB->in("user_id", $user_ids, "", "integer"));
1017  return $ilDB->numRows($result);
1018  }
$result

◆ initPeerReviews()

ilExAssignment::initPeerReviews ( )
protected

Definition at line 2404 of file class.ilExAssignment.php.

References $row, getDeadline(), and getPeerReviewMin().

Referenced by getPeerReviewsByGiver().

2405  {
2406  global $ilDB;
2407 
2408  // only if assignment is through
2409  if(!$this->getDeadline() || $this->getDeadline() > time())
2410  {
2411  return false;
2412  }
2413 
2414  $set = $ilDB->query("SELECT count(*) cnt".
2415  " FROM exc_assignment_peer".
2416  " WHERE ass_id = ".$ilDB->quote($this->getId(), "integer"));
2417  $cnt = $ilDB->fetchAssoc($set);
2418  if(!$cnt["cnt"])
2419  {
2420  $user_ids = array();
2421  $set = $ilDB->query("SELECT DISTINCT(user_id)".
2422  " FROM exc_returned".
2423  " WHERE ass_id = ".$ilDB->quote($this->getId(), "integer"));
2424  while($row = $ilDB->fetchAssoc($set))
2425  {
2426  $user_ids[] = $row["user_id"];
2427  }
2428 
2429  // forever alone
2430  if(sizeof($user_ids) < 2)
2431  {
2432  return false;
2433  }
2434 
2435  $rater_ids = $user_ids;
2436  $matrix = array();
2437 
2438  $max = min(sizeof($user_ids)-1, $this->getPeerReviewMin());
2439  for($loop = 0; $loop < $max; $loop++)
2440  {
2441  $run_ids = array_combine($user_ids, $user_ids);
2442 
2443  foreach($rater_ids as $rater_id)
2444  {
2445  $possible_peer_ids = $run_ids;
2446 
2447  // may not rate himself
2448  unset($possible_peer_ids[$rater_id]);
2449 
2450  // already has linked peers
2451  if(array_key_exists($rater_id, $matrix))
2452  {
2453  $possible_peer_ids = array_diff($possible_peer_ids, $matrix[$rater_id]);
2454  }
2455 
2456  // #15665 / #15883
2457  if(!sizeof($possible_peer_ids))
2458  {
2459  // no more possible peers left? start over with all valid users
2460  $run_ids = array_combine($user_ids, $user_ids);
2461 
2462  // see above
2463  $possible_peer_ids = $run_ids;
2464 
2465  // may not rate himself
2466  unset($possible_peer_ids[$rater_id]);
2467 
2468  // already has linked peers
2469  if(array_key_exists($rater_id, $matrix))
2470  {
2471  $possible_peer_ids = array_diff($possible_peer_ids, $matrix[$rater_id]);
2472  }
2473  }
2474 
2475  // #14947
2476  if(sizeof($possible_peer_ids))
2477  {
2478  $peer_id = array_rand($possible_peer_ids);
2479  if(!array_key_exists($rater_id, $matrix))
2480  {
2481  $matrix[$rater_id] = array();
2482  }
2483  $matrix[$rater_id][] = $peer_id;
2484  }
2485 
2486  // remove peer_id from possible ids in this run
2487  unset($run_ids[$peer_id]);
2488  }
2489  }
2490 
2491  foreach($matrix as $rater_id => $peer_ids)
2492  {
2493  foreach($peer_ids as $peer_id)
2494  {
2495  $ilDB->manipulate("INSERT INTO exc_assignment_peer".
2496  " (ass_id, giver_id, peer_id)".
2497  " VALUES (".$ilDB->quote($this->getId(), "integer").
2498  ", ".$ilDB->quote($rater_id, "integer").
2499  ", ".$ilDB->quote($peer_id, "integer").")");
2500  }
2501  }
2502 
2503  }
2504  return true;
2505  }
getDeadline()
Get deadline (timestamp)
getPeerReviewMin()
Get peer review minimum.
+ Here is the call graph for this function:
+ Here is the caller graph for this function:

◆ isValidType()

ilExAssignment::isValidType (   $a_value)

Is given type valid?

Parameters
int$a_value
Returns
bool

Definition at line 248 of file class.ilExAssignment.php.

Referenced by setType().

249  {
250  if(in_array((int)$a_value, array(self::TYPE_UPLOAD, self::TYPE_BLOG,
251  self::TYPE_PORTFOLIO, self::TYPE_UPLOAD_TEAM, self::TYPE_TEXT)))
252  {
253  return true;
254  }
255  return false;
256  }
+ Here is the caller graph for this function:

◆ lookup()

static ilExAssignment::lookup (   $a_id,
  $a_field 
)
staticprivate

Private lookup.

Definition at line 630 of file class.ilExAssignment.php.

Referenced by lookupTitle(), and lookupType().

631  {
632  global $ilDB;
633 
634  $set = $ilDB->query("SELECT ".$a_field." FROM exc_assignment ".
635  " WHERE id = ".$ilDB->quote($a_id, "integer")
636  );
637 
638  $rec = $ilDB->fetchAssoc($set);
639 
640  return $rec[$a_field];
641  }
+ Here is the caller graph for this function:

◆ lookupAnyExerciseSent()

static ilExAssignment::lookupAnyExerciseSent (   $a_exc_id,
  $a_ass_id 
)
static

Check whether exercise has been sent to any student per mail.

Definition at line 1776 of file class.ilExAssignment.php.

Referenced by ilExerciseMemberTableGUI\__construct().

1777  {
1778  global $ilDB;
1779 
1780  $q = "SELECT count(*) AS cnt FROM exc_mem_ass_status".
1781  " WHERE NOT sent_time IS NULL".
1782  " AND ass_id = ".$ilDB->quote($a_ass_id, "integer")." ".
1783  " ";
1784  $set = $ilDB->query($q);
1785  $rec = $ilDB->fetchAssoc($set);
1786 
1787  if ($rec["cnt"] > 0)
1788  {
1789  return true;
1790  }
1791  else
1792  {
1793  return false;
1794  }
1795  }
+ Here is the caller graph for this function:

◆ lookupAssignmentOnline()

static ilExAssignment::lookupAssignmentOnline (   $a_ass_id)
static

Check if assignment is online.

Parameters
int$a_ass_id
Returns
bool

Definition at line 613 of file class.ilExAssignment.php.

References $query, and $res.

Referenced by ilObjExerciseSubItemListGUI\isAssignmentVisible().

614  {
615  global $ilDB;
616 
617  $query = "SELECT id FROM exc_assignment ".
618  "WHERE start_time <= ".$ilDB->quote(time(),'integer').' '.
619  "AND time_stamp >= ".$ilDB->quote(time(),'integer').' '.
620  "AND id = ".$ilDB->quote($a_ass_id,'integer');
621  $res = $ilDB->query($query);
622 
623  return $res->numRows() ? true : false;
624  }
+ Here is the caller graph for this function:

◆ lookupAssMemberField()

ilExAssignment::lookupAssMemberField (   $a_ass_id,
  $a_user_id,
  $a_field 
)
private

Lookup a field value of ass/member table.

Definition at line 725 of file class.ilExAssignment.php.

Referenced by lookupCommentForUser(), lookupFeedbackTimeOfUser(), lookupMarkOfUser(), lookupNoticeOfUser(), lookupSentTimeOfUser(), lookupStatusFeedbackOfUser(), lookupStatusOfUser(), lookupStatusReturnedOfUser(), lookupStatusSentOfUser(), and lookupStatusTimeOfUser().

726  {
727  global $ilDB;
728 
729  $set = $ilDB->query("SELECT ".$a_field." FROM exc_mem_ass_status ".
730  " WHERE ass_id = ".$ilDB->quote($a_ass_id, "integer").
731  " AND usr_id = ".$ilDB->quote($a_user_id, "integer")
732  );
733  $rec = $ilDB->fetchAssoc($set);
734 
735  return $rec[$a_field];
736  }
+ Here is the caller graph for this function:

◆ lookupCommentForUser()

ilExAssignment::lookupCommentForUser (   $a_ass_id,
  $a_user_id 
)

Lookup comment for the user.

Definition at line 769 of file class.ilExAssignment.php.

References lookupAssMemberField().

Referenced by ilExerciseXMLWriter\attachMarking(), ilExParticipantTableGUI\fillRow(), ilExerciseMemberTableGUI\fillRow(), and ilExAssignmentGUI\getOverviewBody().

770  {
771  return ilExAssignment::lookupAssMemberField($a_ass_id, $a_user_id, "u_comment");
772  }
lookupAssMemberField($a_ass_id, $a_user_id, $a_field)
Lookup a field value of ass/member table.
+ Here is the call graph for this function:
+ Here is the caller graph for this function:

◆ lookupFeedbackTimeOfUser()

static ilExAssignment::lookupFeedbackTimeOfUser (   $a_ass_id,
  $a_user_id 
)
static

Get time when feedback mail has been sent.

Definition at line 963 of file class.ilExAssignment.php.

References ilUtil\getMySQLTimestamp(), and lookupAssMemberField().

Referenced by ilExParticipantTableGUI\fillRow(), and ilExerciseMemberTableGUI\fillRow().

964  {
966  ilExAssignment::lookupAssMemberField($a_ass_id, $a_user_id, "feedback_time"));
967  }
static getMySQLTimestamp($a_ts)
Get MySQL timestamp in 4.1.x or higher format (yyyy-mm-dd hh:mm:ss) This function converts a timestam...
lookupAssMemberField($a_ass_id, $a_user_id, $a_field)
Lookup a field value of ass/member table.
+ Here is the call graph for this function:
+ Here is the caller graph for this function:

◆ lookupMarkOfUser()

ilExAssignment::lookupMarkOfUser (   $a_ass_id,
  $a_user_id 
)

Lookup user mark.

Definition at line 786 of file class.ilExAssignment.php.

References lookupAssMemberField().

Referenced by ilExerciseXMLWriter\attachMarking(), ilObjExercise\exportGradesExcel(), ilExGradesTableGUI\fillRow(), ilExParticipantTableGUI\fillRow(), ilExerciseMemberTableGUI\fillRow(), ilExAssignmentGUI\getOverviewBody(), and ilObjExerciseGUI\saveStatusObject().

787  {
788  return ilExAssignment::lookupAssMemberField($a_ass_id, $a_user_id, "mark");
789  }
lookupAssMemberField($a_ass_id, $a_user_id, $a_field)
Lookup a field value of ass/member table.
+ Here is the call graph for this function:
+ Here is the caller graph for this function:

◆ lookupMaxOrderNrForEx()

static ilExAssignment::lookupMaxOrderNrForEx (   $a_exc_id)
static

Select the maximum order nr for an exercise.

Definition at line 594 of file class.ilExAssignment.php.

Referenced by save().

595  {
596  global $ilDB;
597 
598  $set = $ilDB->query("SELECT MAX(order_nr) mnr FROM exc_assignment ".
599  " WHERE exc_id = ".$ilDB->quote($a_exc_id, "integer")
600  );
601  while ($rec = $ilDB->fetchAssoc($set))
602  {
603  return (int) $rec["mnr"];
604  }
605  return 0;
606  }
+ Here is the caller graph for this function:

◆ lookupNewFiles()

static ilExAssignment::lookupNewFiles (   $ass_id,
  $member_id 
)
static

Check how much files have been uploaded by the learner after the last download of the tutor.

Definition at line 1840 of file class.ilExAssignment.php.

References $ilUser.

Referenced by getDownloadedFilesInfoForTableGUIS().

1841  {
1842  global $ilDB, $ilUser;
1843 
1844  // team upload?
1845  $user_ids = self::getTeamMembersByAssignmentId($ass_id, $member_id);
1846  if(!$user_ids)
1847  {
1848  $user_ids = array($member_id);
1849  }
1850 
1851  $q = "SELECT exc_returned.returned_id AS id ".
1852  "FROM exc_usr_tutor, exc_returned ".
1853  "WHERE exc_returned.ass_id = exc_usr_tutor.ass_id ".
1854  " AND exc_returned.user_id = exc_usr_tutor.usr_id ".
1855  " AND exc_returned.ass_id = ".$ilDB->quote($ass_id, "integer").
1856  " AND ".$ilDB->in("exc_returned.user_id", $user_ids, "", "integer").
1857  " AND exc_usr_tutor.tutor_id = ".$ilDB->quote($ilUser->getId(), "integer").
1858  " AND exc_usr_tutor.download_time < exc_returned.ts ";
1859 
1860  $new_up_set = $ilDB->query($q);
1861 
1862  $new_up = array();
1863  while ($new_up_rec = $ilDB->fetchAssoc($new_up_set))
1864  {
1865  $new_up[] = $new_up_rec["id"];
1866  }
1867 
1868  return $new_up;
1869  }
global $ilUser
Definition: imgupload.php:15
+ Here is the caller graph for this function:

◆ lookupNoticeOfUser()

ilExAssignment::lookupNoticeOfUser (   $a_ass_id,
  $a_user_id 
)

was: getNoticeByMember($a_member_id)

Definition at line 996 of file class.ilExAssignment.php.

References lookupAssMemberField().

Referenced by ilExerciseXMLWriter\attachMarking(), ilExParticipantTableGUI\fillRow(), and ilExerciseMemberTableGUI\fillRow().

997  {
998  return ilExAssignment::lookupAssMemberField($a_ass_id, $a_user_id, "notice");
999  }
lookupAssMemberField($a_ass_id, $a_user_id, $a_field)
Lookup a field value of ass/member table.
+ Here is the call graph for this function:
+ Here is the caller graph for this function:

◆ lookupSentTimeOfUser()

static ilExAssignment::lookupSentTimeOfUser (   $a_ass_id,
  $a_user_id 
)
static

Get time when exercise has been sent per e-mail to user.

Definition at line 954 of file class.ilExAssignment.php.

References ilUtil\getMySQLTimestamp(), and lookupAssMemberField().

Referenced by ilExerciseMemberTableGUI\fillRow().

955  {
957  ilExAssignment::lookupAssMemberField($a_ass_id, $a_user_id, "sent_time"));
958  }
static getMySQLTimestamp($a_ts)
Get MySQL timestamp in 4.1.x or higher format (yyyy-mm-dd hh:mm:ss) This function converts a timestam...
lookupAssMemberField($a_ass_id, $a_user_id, $a_field)
Lookup a field value of ass/member table.
+ Here is the call graph for this function:
+ Here is the caller graph for this function:

◆ lookupStatusFeedbackOfUser()

ilExAssignment::lookupStatusFeedbackOfUser (   $a_ass_id,
  $a_user_id 
)

was: getStatusFeedbackByMember($a_member_id)

Definition at line 931 of file class.ilExAssignment.php.

References lookupAssMemberField().

932  {
933  return ilExAssignment::lookupAssMemberField($a_ass_id, $a_user_id, "feedback");
934  }
lookupAssMemberField($a_ass_id, $a_user_id, $a_field)
Lookup a field value of ass/member table.
+ Here is the call graph for this function:

◆ lookupStatusOfUser()

ilExAssignment::lookupStatusOfUser (   $a_ass_id,
  $a_user_id 
)

was: getStatusByMember

Definition at line 803 of file class.ilExAssignment.php.

References lookupAssMemberField().

Referenced by ilExerciseXMLWriter\attachMarking(), ilObjExercise\determinStatusOfUser(), ilObjExercise\exportGradesExcel(), ilExGradesTableGUI\fillRow(), ilExParticipantTableGUI\fillRow(), ilExerciseMemberTableGUI\fillRow(), ilExAssignmentGUI\getOverviewBody(), and ilExAssignmentGUI\getOverviewHeader().

804  {
805  $stat = ilExAssignment::lookupAssMemberField($a_ass_id, $a_user_id, "status");
806  if ($stat == "")
807  {
808  $stat = "notgraded";
809  }
810  return $stat;
811  }
lookupAssMemberField($a_ass_id, $a_user_id, $a_field)
Lookup a field value of ass/member table.
+ Here is the call graph for this function:
+ Here is the caller graph for this function:

◆ lookupStatusReturnedOfUser()

ilExAssignment::lookupStatusReturnedOfUser (   $a_ass_id,
  $a_user_id 
)

was: getStatusReturnedByMember($a_member_id)

Definition at line 894 of file class.ilExAssignment.php.

References lookupAssMemberField().

895  {
896  return ilExAssignment::lookupAssMemberField($a_ass_id, $a_user_id, "returned");
897  }
lookupAssMemberField($a_ass_id, $a_user_id, $a_field)
Lookup a field value of ass/member table.
+ Here is the call graph for this function:

◆ lookupStatusSentOfUser()

ilExAssignment::lookupStatusSentOfUser (   $a_ass_id,
  $a_user_id 
)

was: getStatusSentByMember($a_member_id)

Definition at line 857 of file class.ilExAssignment.php.

References lookupAssMemberField().

Referenced by ilExerciseMemberTableGUI\fillRow().

858  {
859  return ilExAssignment::lookupAssMemberField($a_ass_id, $a_user_id, "sent");
860  }
lookupAssMemberField($a_ass_id, $a_user_id, $a_field)
Lookup a field value of ass/member table.
+ Here is the call graph for this function:
+ Here is the caller graph for this function:

◆ lookupStatusTimeOfUser()

static ilExAssignment::lookupStatusTimeOfUser (   $a_ass_id,
  $a_user_id 
)
static

Get status time.

Definition at line 972 of file class.ilExAssignment.php.

References ilUtil\getMySQLTimestamp(), and lookupAssMemberField().

Referenced by ilExParticipantTableGUI\fillRow(), and ilExerciseMemberTableGUI\fillRow().

973  {
975  ilExAssignment::lookupAssMemberField($a_ass_id, $a_user_id, "status_time"));
976  }
static getMySQLTimestamp($a_ts)
Get MySQL timestamp in 4.1.x or higher format (yyyy-mm-dd hh:mm:ss) This function converts a timestam...
lookupAssMemberField($a_ass_id, $a_user_id, $a_field)
Lookup a field value of ass/member table.
+ Here is the call graph for this function:
+ Here is the caller graph for this function:

◆ lookupTitle()

static ilExAssignment::lookupTitle (   $a_id)
static

◆ lookupType()

static ilExAssignment::lookupType (   $a_id)
static

Lookup type.

Definition at line 654 of file class.ilExAssignment.php.

References lookup().

Referenced by ilExerciseMemberTableGUI\__construct().

655  {
656  return ilExAssignment::lookup($a_id, "type");
657  }
static lookup($a_id, $a_field)
Private lookup.
+ Here is the call graph for this function:
+ Here is the caller graph for this function:

◆ lookupUpdatedSubmission()

static ilExAssignment::lookupUpdatedSubmission (   $ass_id,
  $member_id 
)
static

Check whether student has upload new files after tutor has set the exercise to another than notgraded.

Definition at line 1801 of file class.ilExAssignment.php.

References $lng.

Referenced by getDownloadedFilesInfoForTableGUIS().

1802  {
1803  global $ilDB, $lng;
1804 
1805  // team upload?
1806  $user_ids = self::getTeamMembersByAssignmentId($ass_id, $member_id);
1807  if(!$user_ids)
1808  {
1809  $user_ids = array($member_id);
1810  }
1811 
1812  $q="SELECT exc_mem_ass_status.status_time, exc_returned.ts ".
1813  "FROM exc_mem_ass_status, exc_returned ".
1814  "WHERE exc_mem_ass_status.status_time < exc_returned.ts ".
1815  "AND NOT exc_mem_ass_status.status_time IS NULL ".
1816  "AND exc_returned.ass_id = exc_mem_ass_status.ass_id ".
1817  "AND exc_returned.user_id = exc_mem_ass_status.usr_id ".
1818  "AND exc_returned.ass_id=".$ilDB->quote($ass_id, "integer").
1819  " AND ".$ilDB->in("exc_returned.user_id", $user_ids, "", "integer");
1820 
1821  $usr_set = $ilDB->query($q);
1822 
1823  $array = $ilDB->fetchAssoc($usr_set);
1824 
1825  if (count($array)==0)
1826  {
1827  return 0;
1828  }
1829  else
1830  {
1831  return 1;
1832  }
1833 
1834  }
global $lng
Definition: privfeed.php:40
+ Here is the caller graph for this function:

◆ orderAssByDeadline()

ilExAssignment::orderAssByDeadline (   $a_ex_id)

Order assignments by deadline date.

Definition at line 684 of file class.ilExAssignment.php.

Referenced by ilObjExerciseGUI\orderAssignmentsByDeadlineObject().

685  {
686  global $ilDB;
687 
688  $set = $ilDB->query("SELECT id FROM exc_assignment ".
689  " WHERE exc_id = ".$ilDB->quote($a_ex_id, "integer").
690  " ORDER BY time_stamp ASC"
691  );
692  $nr = 10;
693  while ($rec = $ilDB->fetchAssoc($set))
694  {
695  $ilDB->manipulate("UPDATE exc_assignment SET ".
696  " order_nr = ".$ilDB->quote($nr, "integer").
697  " WHERE id = ".$ilDB->quote($rec["id"], "integer")
698  );
699  $nr += 10;
700  }
701  }
+ Here is the caller graph for this function:

◆ read()

ilExAssignment::read ( )

Read from db.

Definition at line 361 of file class.ilExAssignment.php.

References setDeadline(), setExerciseId(), setFeedbackCron(), setFeedbackFile(), setInstruction(), setMandatory(), setOrderNr(), setPeerReview(), setPeerReviewDeadline(), setPeerReviewMin(), setStartTime(), setTitle(), and setType().

Referenced by __construct().

362  {
363  global $ilDB;
364 
365  $set = $ilDB->query("SELECT * FROM exc_assignment ".
366  " WHERE id = ".$ilDB->quote($this->getId(), "integer")
367  );
368  while ($rec = $ilDB->fetchAssoc($set))
369  {
370  $this->setExerciseId($rec["exc_id"]);
371  $this->setDeadline($rec["time_stamp"]);
372  $this->setInstruction($rec["instruction"]);
373  $this->setTitle($rec["title"]);
374  $this->setStartTime($rec["start_time"]);
375  $this->setOrderNr($rec["order_nr"]);
376  $this->setMandatory($rec["mandatory"]);
377  $this->setType($rec["type"]);
378  $this->setPeerReview($rec["peer"]);
379  $this->setPeerReviewMin($rec["peer_min"]);
380  $this->setPeerReviewDeadline($rec["peer_dl"]);
381  $this->setFeedbackFile($rec["fb_file"]);
382  $this->setFeedbackCron($rec["fb_cron"]);
383  }
384  }
setFeedbackFile($a_value)
Set (global) feedback file.
setPeerReviewMin($a_value)
Set peer review minimum.
setPeerReview($a_value)
Toggle peer review.
setPeerReviewDeadline($a_val)
Set peer review deadline (timestamp)
setType($a_value)
Set type.
setTitle($a_val)
Set title.
setOrderNr($a_val)
Set order nr.
setInstruction($a_val)
Set instruction.
setStartTime($a_val)
Set start time (timestamp)
setDeadline($a_val)
Set deadline (timestamp)
setExerciseId($a_val)
Set exercise id.
setFeedbackCron($a_value)
Toggle (global) feedback file cron.
setMandatory($a_val)
Set mandatory.
+ Here is the call graph for this function:
+ Here is the caller graph for this function:

◆ removeTeamMember()

ilExAssignment::removeTeamMember (   $a_team_id,
  $a_user_id,
  $a_exc_ref_id 
)

Remove member from team.

Parameters
int$a_team_id
int$a_user_id
int$a_exc_ref_id

Definition at line 2091 of file class.ilExAssignment.php.

References ilObjUser\_lookupFullname(), getId(), and sendNotification().

2092  {
2093  global $ilDB;
2094 
2095  $sql = "DELETE FROM il_exc_team".
2096  " WHERE ass_id = ".$ilDB->quote($this->getId(), "integer").
2097  " AND id = ".$ilDB->quote($a_team_id, "integer").
2098  " AND user_id = ".$ilDB->quote($a_user_id, "integer");
2099  $ilDB->manipulate($sql);
2100 
2101  $this->sendNotification($a_exc_ref_id, $a_user_id, "rmv");
2102 
2103  self::writeTeamLog($a_team_id, self::TEAM_LOG_REMOVE_MEMBER,
2104  ilObjUser::_lookupFullname($a_user_id));
2105  }
sendNotification($a_exc_ref_id, $a_user_id, $a_action)
Send notification about team status.
getId()
Get assignment id.
_lookupFullname($a_user_id)
Lookup Full Name.
+ Here is the call graph for this function:

◆ save()

ilExAssignment::save ( )

Save assignment.

Definition at line 389 of file class.ilExAssignment.php.

References createNewAssignmentRecords(), getDeadline(), getExerciseId(), getFeedbackFile(), getInstruction(), getMandatory(), getOrderNr(), getPeerReview(), getPeerReviewDeadline(), getPeerReviewMin(), getStartTime(), getTitle(), getType(), hasFeedbackCron(), lookupMaxOrderNrForEx(), setId(), and setOrderNr().

390  {
391  global $ilDB;
392 
393  if ($this->getOrderNr() == 0)
394  {
395  $this->setOrderNr(
397  + 10);
398  }
399 
400  $next_id = $ilDB->nextId("exc_assignment");
401  $ilDB->insert("exc_assignment", array(
402  "id" => array("integer", $next_id),
403  "exc_id" => array("integer", $this->getExerciseId()),
404  "time_stamp" => array("integer", $this->getDeadline()),
405  "instruction" => array("clob", $this->getInstruction()),
406  "title" => array("text", $this->getTitle()),
407  "start_time" => array("integer", $this->getStartTime()),
408  "order_nr" => array("integer", $this->getOrderNr()),
409  "mandatory" => array("integer", $this->getMandatory()),
410  "type" => array("integer", $this->getType()),
411  "peer" => array("integer", $this->getPeerReview()),
412  "peer_min" => array("integer", $this->getPeerReviewMin()),
413  "peer_dl" => array("integer", $this->getPeerReviewDeadline()),
414  "fb_file" => array("text", $this->getFeedbackFile()),
415  "fb_cron" => array("integer", $this->hasFeedbackCron()))
416  );
417  $this->setId($next_id);
418  $exc = new ilObjExercise($this->getExerciseId(), false);
419  $exc->updateAllUsersStatus();
421  }
getPeerReview()
Get peer review status.
getStartTime()
Get start time (timestamp)
getDeadline()
Get deadline (timestamp)
hasFeedbackCron()
Get (global) feedback file cron status.
setOrderNr($a_val)
Set order nr.
getExerciseId()
Get exercise id.
Class ilObjExercise.
getFeedbackFile()
Get (global) feedback file.
getMandatory()
Get mandatory.
getPeerReviewMin()
Get peer review minimum.
static lookupMaxOrderNrForEx($a_exc_id)
Select the maximum order nr for an exercise.
getInstruction()
Get instruction.
setId($a_val)
Set assignment id.
getPeerReviewDeadline()
Get peer review deadline (timestamp)
static createNewAssignmentRecords($a_ass_id, $a_exc)
Create member status record for a new assignment for all participants.
getOrderNr()
Get order nr.
+ Here is the call graph for this function:

◆ saveAssOrderOfExercise()

ilExAssignment::saveAssOrderOfExercise (   $a_ex_id,
  $a_order 
)

Save ordering of all assignments of an exercise.

Definition at line 662 of file class.ilExAssignment.php.

References $t.

Referenced by ilObjExerciseGUI\saveAssignmentOrderObject().

663  {
664  global $ilDB;
665 
666  $result_order = array();
667  asort($a_order);
668  $nr = 10;
669  foreach ($a_order as $k => $v)
670  {
671  // the check for exc_id is for security reasons. ass ids are unique.
672  $ilDB->manipulate($t = "UPDATE exc_assignment SET ".
673  " order_nr = ".$ilDB->quote($nr, "integer").
674  " WHERE id = ".$ilDB->quote((int) $k, "integer").
675  " AND exc_id = ".$ilDB->quote((int) $a_ex_id, "integer")
676  );
677  $nr+=10;
678  }
679  }
+ Here is the caller graph for this function:

◆ saveMultiFeedbackFiles()

ilExAssignment::saveMultiFeedbackFiles (   $a_files)

Save multi feedback files.

Parameters

Definition at line 2934 of file class.ilExAssignment.php.

References clearMultiFeedbackDirectory(), getExerciseId(), getId(), getMultiFeedbackFiles(), getTeamId(), getTeamMembers(), getType(), and TYPE_UPLOAD_TEAM.

2935  {
2936  $exc = new ilObjExercise($this->getExerciseId(), false);
2937 
2938  include_once("./Modules/Exercise/classes/class.ilFSStorageExercise.php");
2939  $fstorage = new ilFSStorageExercise($this->getExerciseId(), $this->getId());
2940  $fstorage->create();
2941 
2942  $team_map = array();
2943 
2944  $mf_files = $this->getMultiFeedbackFiles();
2945  foreach ($mf_files as $f)
2946  {
2947  $user_id = $f["user_id"];
2948  $file_path = $f["full_path"];
2949  $file_name = $f["file"];
2950 
2951  // if checked in confirmation gui
2952  if ($a_files[$user_id][md5($file_name)] != "")
2953  {
2954  // #14294 - team assignment
2955  if ($this->getType() == ilExAssignment::TYPE_UPLOAD_TEAM)
2956  {
2957  // just once for each user
2958  if (!array_key_exists($user_id, $team_map))
2959  {
2960  $team_id = $this->getTeamId($user_id);
2961  $team_map[$user_id]["team_id"] = "t".$team_id;
2962 
2963  $team_map[$user_id]["noti_rec_ids"] = array();
2964  foreach ($this->getTeamMembers($team_id) as $team_user_id)
2965  {
2966  $team_map[$user_id]["noti_rec_ids"][] = $team_user_id;
2967  }
2968  }
2969 
2970  $feedback_id = $team_map[$user_id]["team_id"];
2971  $noti_rec_ids = $team_map[$user_id]["noti_rec_ids"];
2972  }
2973  else
2974  {
2975  $feedback_id = $user_id;
2976  $noti_rec_ids = array($user_id);
2977  }
2978 
2979  if ($feedback_id)
2980  {
2981  $fb_path = $fstorage->getFeedbackPath($feedback_id);
2982  $target = $fb_path."/".$file_name;
2983  if (is_file($target))
2984  {
2985  unlink($target);
2986  }
2987  // rename file
2988  rename($file_path, $target);
2989  }
2990 
2991  if ($noti_rec_ids)
2992  {
2993  $exc->sendFeedbackFileNotification($file_name, $noti_rec_ids,
2994  (int) $this->getId());
2995  }
2996  }
2997  }
2998 
2999  $this->clearMultiFeedbackDirectory();
3000  }
getId()
Get assignment id.
getTeamId($a_user_id, $a_create_on_demand=false)
Get team id for member id.
getExerciseId()
Get exercise id.
Class ilObjExercise.
clearMultiFeedbackDirectory()
Clear multi feedback directory.
getMultiFeedbackFiles($a_user_id=0)
Get multi feedback files (of uploader)
getTeamMembers($a_team_id)
Get members of assignment team.
+ Here is the call graph for this function:

◆ sendFeedbackNotifications()

ilExAssignment::sendFeedbackNotifications (   $a_ass_id)

Definition at line 2708 of file class.ilExAssignment.php.

References $row, and ilExerciseMembers\_getMembers().

Referenced by ilExcCronFeedbackNotification\run().

2709  {
2710  global $ilDB;
2711 
2712  $ass = new self($a_ass_id);
2713 
2714  // valid assignment?
2715  if(!$ass->hasFeedbackCron() || !$ass->getFeedbackFile())
2716  {
2717  return false;
2718  }
2719 
2720  // already done?
2721  $set = $ilDB->query("SELECT fb_cron_done".
2722  " FROM exc_assignment".
2723  " WHERE id = ".$ilDB->quote($a_ass_id, "integer"));
2724  $row = $ilDB->fetchAssoc($set);
2725  if($row["fb_cron_done"])
2726  {
2727  return false;
2728  }
2729 
2730  include_once "./Services/Notification/classes/class.ilSystemNotification.php";
2731  $ntf = new ilSystemNotification();
2732  $ntf->setLangModules(array("exc"));
2733  $ntf->setObjId($ass->getExerciseId());
2734  $ntf->setSubjectLangId("exc_feedback_notification_subject");
2735  $ntf->setIntroductionLangId("exc_feedback_notification_body");
2736  $ntf->addAdditionalInfo("exc_assignment", $ass->getTitle());
2737  $ntf->setGotoLangId("exc_feedback_notification_link");
2738  $ntf->setReasonLangId("exc_feedback_notification_reason");
2739 
2740  include_once "./Modules/Exercise/classes/class.ilExerciseMembers.php";
2741  $ntf->sendMail(ilExerciseMembers::_getMembers($ass->getExerciseId()));
2742 
2743  $ilDB->manipulate("UPDATE exc_assignment".
2744  " SET fb_cron_done = ".$ilDB->quote(1, "integer").
2745  " WHERE id = ".$ilDB->quote($a_ass_id, "integer"));
2746  return true;
2747  }
Wrapper classes for system notifications.
+ Here is the call graph for this function:
+ Here is the caller graph for this function:

◆ sendMultiFeedbackStructureFile()

ilExAssignment::sendMultiFeedbackStructureFile ( )

Create member status record for a new assignment for all participants.

Definition at line 2756 of file class.ilExAssignment.php.

References ilObjUser\_lookupName(), ilUtil\deliverFile(), ilUtil\getASCIIFilename(), getExerciseId(), getId(), getTitle(), ilUtil\ilTempnam(), ilUtil\makeDir(), and ilUtil\zip().

2757  {
2758  global $ilDB;
2759 
2760 
2761  // send and delete the zip file
2762  $deliverFilename = trim(str_replace(" ", "_", $this->getTitle()."_".$this->getId()));
2763  $deliverFilename = ilUtil::getASCIIFilename($deliverFilename);
2764  $deliverFilename = "multi_feedback_".$deliverFilename;
2765 
2766  $exc = new ilObjExercise($this->getExerciseId(), false);
2767 
2768  $cdir = getcwd();
2769 
2770  // create temporary directoy
2771  $tmpdir = ilUtil::ilTempnam();
2772  ilUtil::makeDir($tmpdir);
2773  $mfdir = $tmpdir."/".$deliverFilename;
2774  ilUtil::makeDir($mfdir);
2775 
2776  // create subfolders <lastname>_<firstname>_<id> for each participant
2777  include_once("./Modules/Exercise/classes/class.ilExerciseMembers.php");
2778  $exmem = new ilExerciseMembers($exc);
2779  $mems = $exmem->getMembers();
2780 
2781  foreach ($mems as $mem)
2782  {
2783  $name = ilObjUser::_lookupName($mem);
2784  $subdir = $name["lastname"]."_".$name["firstname"]."_".$name["login"]."_".$name["user_id"];
2785  $subdir = ilUtil::getASCIIFilename($subdir);
2786  ilUtil::makeDir($mfdir."/".$subdir);
2787  }
2788 
2789  // create the zip file
2790  chdir($tmpdir);
2791  $tmpzipfile = $tmpdir."/multi_feedback.zip";
2792  ilUtil::zip($tmpdir, $tmpzipfile, true);
2793  chdir($cdir);
2794 
2795 
2796  ilUtil::deliverFile($tmpzipfile, $deliverFilename.".zip", "", false, true);
2797  }
static _lookupName($a_user_id)
lookup user name
Class ilExerciseMembers.
getId()
Get assignment id.
static getASCIIFilename($a_filename)
convert utf8 to ascii filename
getExerciseId()
Get exercise id.
Class ilObjExercise.
static deliverFile($a_file, $a_filename, $a_mime='', $isInline=false, $removeAfterDelivery=false, $a_exit_after=true)
deliver file for download via browser.
static zip($a_dir, $a_file, $compress_content=false)
zips given directory/file into given zip.file
static makeDir($a_dir)
creates a new directory and inherits all filesystem permissions of the parent directory You may pass ...
static ilTempnam()
Create a temporary file in an ILIAS writable directory.
+ Here is the call graph for this function:

◆ sendNotification()

ilExAssignment::sendNotification (   $a_exc_ref_id,
  $a_user_id,
  $a_action 
)

Send notification about team status.

Parameters
int$a_exc_ref_id
int$a_user_id
string$a_action

Definition at line 2238 of file class.ilExAssignment.php.

References $ilUser, and getTitle().

Referenced by addTeamMember(), and removeTeamMember().

2239  {
2240  global $ilUser;
2241 
2242  // no need to notify current user
2243  if($ilUser->getId() == $a_user_id)
2244  {
2245  return;
2246  }
2247 
2248  include_once "./Services/Notification/classes/class.ilSystemNotification.php";
2249  $ntf = new ilSystemNotification();
2250  $ntf->setLangModules(array("exc"));
2251  $ntf->setRefId($a_exc_ref_id);
2252  $ntf->setChangedByUserId($ilUser->getId());
2253  $ntf->setSubjectLangId('exc_team_notification_subject_'.$a_action);
2254  $ntf->setIntroductionLangId('exc_team_notification_body_'.$a_action);
2255  $ntf->addAdditionalInfo("exc_assignment", $this->getTitle());
2256  $ntf->setGotoLangId('exc_team_notification_link');
2257  $ntf->setReasonLangId('exc_team_notification_reason');
2258  $ntf->sendMail(array($a_user_id));
2259  }
global $ilUser
Definition: imgupload.php:15
Wrapper classes for system notifications.
+ Here is the call graph for this function:
+ Here is the caller graph for this function:

◆ setDeadline()

ilExAssignment::setDeadline (   $a_val)

Set deadline (timestamp)

Parameters
intdeadline (timestamp)

Definition at line 119 of file class.ilExAssignment.php.

Referenced by read().

120  {
121  $this->deadline = $a_val;
122  }
+ Here is the caller graph for this function:

◆ setExerciseId()

ilExAssignment::setExerciseId (   $a_val)

Set exercise id.

Parameters
intexercise id

Definition at line 79 of file class.ilExAssignment.php.

Referenced by read().

80  {
81  $this->exc_id = $a_val;
82  }
+ Here is the caller graph for this function:

◆ setFeedbackCron()

ilExAssignment::setFeedbackCron (   $a_value)

Toggle (global) feedback file cron.

Parameters
bool$a_value

Definition at line 343 of file class.ilExAssignment.php.

Referenced by read().

344  {
345  $this->feedback_cron = (string)$a_value;
346  }
+ Here is the caller graph for this function:

◆ setFeedbackFile()

ilExAssignment::setFeedbackFile (   $a_value)

Set (global) feedback file.

Parameters
string$a_value

Definition at line 323 of file class.ilExAssignment.php.

Referenced by handleFeedbackFileUpload(), and read().

324  {
325  $this->feedback_file = (string)$a_value;
326  }
+ Here is the caller graph for this function:

◆ setId()

ilExAssignment::setId (   $a_val)

Set assignment id.

Parameters
intassignment id

Definition at line 59 of file class.ilExAssignment.php.

Referenced by __construct(), and save().

60  {
61  $this->id = $a_val;
62  }
+ Here is the caller graph for this function:

◆ setInstruction()

ilExAssignment::setInstruction (   $a_val)

Set instruction.

Parameters
stringinstruction

Definition at line 139 of file class.ilExAssignment.php.

Referenced by read().

140  {
141  $this->instruction = $a_val;
142  }
+ Here is the caller graph for this function:

◆ setMandatory()

ilExAssignment::setMandatory (   $a_val)

Set mandatory.

Parameters
intmandatory

Definition at line 179 of file class.ilExAssignment.php.

Referenced by read().

180  {
181  $this->mandatory = $a_val;
182  }
+ Here is the caller graph for this function:

◆ setOrderNr()

ilExAssignment::setOrderNr (   $a_val)

Set order nr.

Parameters
intorder nr

Definition at line 199 of file class.ilExAssignment.php.

Referenced by read(), and save().

200  {
201  $this->order_nr = $a_val;
202  }
+ Here is the caller graph for this function:

◆ setPeerReview()

ilExAssignment::setPeerReview (   $a_value)

Toggle peer review.

Parameters
bool$a_value

Definition at line 263 of file class.ilExAssignment.php.

Referenced by read(), and setType().

264  {
265  $this->peer = (bool)$a_value;
266  }
+ Here is the caller graph for this function:

◆ setPeerReviewDeadline()

ilExAssignment::setPeerReviewDeadline (   $a_val)

Set peer review deadline (timestamp)

Parameters
intdeadline (timestamp)

Definition at line 303 of file class.ilExAssignment.php.

Referenced by read().

304  {
305  $this->peer_dl = $a_val;
306  }
+ Here is the caller graph for this function:

◆ setPeerReviewMin()

ilExAssignment::setPeerReviewMin (   $a_value)

Set peer review minimum.

Parameters
int$a_value

Definition at line 283 of file class.ilExAssignment.php.

Referenced by read().

284  {
285  $this->peer_min = (int)$a_value;
286  }
+ Here is the caller graph for this function:

◆ setStartTime()

ilExAssignment::setStartTime (   $a_val)

Set start time (timestamp)

Parameters
intstart time (timestamp)

Definition at line 99 of file class.ilExAssignment.php.

Referenced by read().

100  {
101  $this->start_time = $a_val;
102  }
+ Here is the caller graph for this function:

◆ setTitle()

ilExAssignment::setTitle (   $a_val)

Set title.

Parameters
stringtitle

Definition at line 159 of file class.ilExAssignment.php.

Referenced by read().

160  {
161  $this->title = $a_val;
162  }
+ Here is the caller graph for this function:

◆ setType()

ilExAssignment::setType (   $a_value)

Set type.

Parameters
int$a_value

Definition at line 219 of file class.ilExAssignment.php.

References isValidType(), and setPeerReview().

Referenced by __construct(), and read().

220  {
221  if($this->isValidType($a_value))
222  {
223  $this->type = (int)$a_value;
224 
225  if($this->type == self::TYPE_UPLOAD_TEAM)
226  {
227  $this->setPeerReview(false);
228  }
229  }
230  }
setPeerReview($a_value)
Toggle peer review.
isValidType($a_value)
Is given type valid?
+ Here is the call graph for this function:
+ Here is the caller graph for this function:

◆ update()

ilExAssignment::update ( )

Update.

Definition at line 426 of file class.ilExAssignment.php.

References getDeadline(), getExerciseId(), getFeedbackFile(), getId(), getInstruction(), getMandatory(), getOrderNr(), getPeerReview(), getPeerReviewDeadline(), getPeerReviewMin(), getStartTime(), getTitle(), getType(), and hasFeedbackCron().

427  {
428  global $ilDB;
429 
430  $ilDB->update("exc_assignment",
431  array(
432  "exc_id" => array("integer", $this->getExerciseId()),
433  "time_stamp" => array("integer", $this->getDeadline()),
434  "instruction" => array("clob", $this->getInstruction()),
435  "title" => array("text", $this->getTitle()),
436  "start_time" => array("integer", $this->getStartTime()),
437  "order_nr" => array("integer", $this->getOrderNr()),
438  "mandatory" => array("integer", $this->getMandatory()),
439  "type" => array("integer", $this->getType()),
440  "peer" => array("integer", $this->getPeerReview()),
441  "peer_min" => array("integer", $this->getPeerReviewMin()),
442  "peer_dl" => array("integer", $this->getPeerReviewDeadline()),
443  "fb_file" => array("text", $this->getFeedbackFile()),
444  "fb_cron" => array("integer", $this->hasFeedbackCron())
445  ),
446  array(
447  "id" => array("integer", $this->getId()),
448  ));
449  $exc = new ilObjExercise($this->getExerciseId(), false);
450  $exc->updateAllUsersStatus();
451  }
getPeerReview()
Get peer review status.
getStartTime()
Get start time (timestamp)
getId()
Get assignment id.
getDeadline()
Get deadline (timestamp)
hasFeedbackCron()
Get (global) feedback file cron status.
getExerciseId()
Get exercise id.
Class ilObjExercise.
getFeedbackFile()
Get (global) feedback file.
getMandatory()
Get mandatory.
getPeerReviewMin()
Get peer review minimum.
getInstruction()
Get instruction.
getPeerReviewDeadline()
Get peer review deadline (timestamp)
getOrderNr()
Get order nr.
+ Here is the call graph for this function:

◆ updateAssMemberField()

ilExAssignment::updateAssMemberField (   $a_ass_id,
  $a_user_id,
  $a_field,
  $a_value,
  $a_type 
)
private

Update a field value of ass/member table.

Definition at line 741 of file class.ilExAssignment.php.

Referenced by updateCommentForUser(), updateMarkOfUser(), and updateStatusTimeOfUser().

742  {
743  global $ilDB;
744 
745  $ilDB->manipulate("UPDATE exc_mem_ass_status SET ".
746  " ".$a_field." = ".$ilDB->quote($a_value, $a_type).
747  " WHERE ass_id = ".$ilDB->quote($a_ass_id, "integer").
748  " AND usr_id = ".$ilDB->quote($a_user_id, "integer")
749  );
750  }
+ Here is the caller graph for this function:

◆ updateCommentForUser()

ilExAssignment::updateCommentForUser (   $a_ass_id,
  $a_user_id,
  $a_value 
)

Update comment.

Definition at line 777 of file class.ilExAssignment.php.

References updateAssMemberField().

Referenced by ilObjExerciseGUI\saveStatusObject(), and ilExerciseXMLParser\updateMarking().

778  {
779  ilExAssignment::updateAssMemberField($a_ass_id, $a_user_id,
780  "u_comment", $a_value, "text");
781  }
updateAssMemberField($a_ass_id, $a_user_id, $a_field, $a_value, $a_type)
Update a field value of ass/member table.
+ Here is the call graph for this function:
+ Here is the caller graph for this function:

◆ updateMarkOfUser()

ilExAssignment::updateMarkOfUser (   $a_ass_id,
  $a_user_id,
  $a_value 
)

Update mark.

Definition at line 794 of file class.ilExAssignment.php.

References updateAssMemberField().

Referenced by ilObjExerciseGUI\saveStatusObject(), and ilExerciseXMLParser\updateMarking().

795  {
796  ilExAssignment::updateAssMemberField($a_ass_id, $a_user_id,
797  "mark", $a_value, "text");
798  }
updateAssMemberField($a_ass_id, $a_user_id, $a_field, $a_value, $a_type)
Update a field value of ass/member table.
+ Here is the call graph for this function:
+ Here is the caller graph for this function:

◆ updateNoticeForUser()

ilExAssignment::updateNoticeForUser (   $a_ass_id,
  $a_user_id,
  $a_notice 
)

was: setNoticeForMember($a_member_id,$a_notice)

Definition at line 1702 of file class.ilExAssignment.php.

References ilUtil\now().

Referenced by ilObjExerciseGUI\saveStatusObject(), and ilExerciseXMLParser\updateMarking().

1703  {
1704  global $ilDB;
1705 
1706  // #12181
1707  $ilDB->manipulate("UPDATE exc_mem_ass_status".
1708  " SET notice = ".$ilDB->quote($a_notice, "text").
1709  ",status_time= ".$ilDB->quote(ilUtil::now(), "timestamp").
1710  " WHERE ass_id = ".$ilDB->quote($a_ass_id, "integer").
1711  " AND usr_id = ".$ilDB->quote($a_user_id, "integer").
1712  " AND ".$ilDB->equalsNot("notice", $a_notice, "text", true));
1713  }
static now()
Return current timestamp in Y-m-d H:i:s format.
+ Here is the call graph for this function:
+ Here is the caller graph for this function:

◆ updatePeerReviewComment()

ilExAssignment::updatePeerReviewComment (   $a_peer_id,
  $a_comment 
)

Definition at line 2619 of file class.ilExAssignment.php.

References $ilUser, getId(), and ilUtil\now().

2620  {
2621  global $ilDB, $ilUser;
2622 
2623  $ilDB->manipulate("UPDATE exc_assignment_peer".
2624  " SET tstamp = ".$ilDB->quote(ilUtil::now(), "timestamp").
2625  ", pcomment = ".$ilDB->quote($a_comment, "text").
2626  " WHERE giver_id = ".$ilDB->quote($ilUser->getId(), "integer").
2627  " AND peer_id = ".$ilDB->quote($a_peer_id, "integer").
2628  " AND ass_id = ".$ilDB->quote($this->getId(), "integer"));
2629  }
getId()
Get assignment id.
static now()
Return current timestamp in Y-m-d H:i:s format.
global $ilUser
Definition: imgupload.php:15
+ Here is the call graph for this function:

◆ updatePeerReviewTimestamp()

ilExAssignment::updatePeerReviewTimestamp (   $a_peer_id)

Definition at line 2608 of file class.ilExAssignment.php.

References $ilUser, getId(), and ilUtil\now().

2609  {
2610  global $ilDB, $ilUser;
2611 
2612  $ilDB->manipulate("UPDATE exc_assignment_peer".
2613  " SET tstamp = ".$ilDB->quote(ilUtil::now(), "timestamp").
2614  " WHERE giver_id = ".$ilDB->quote($ilUser->getId(), "integer").
2615  " AND peer_id = ".$ilDB->quote($a_peer_id, "integer").
2616  " AND ass_id = ".$ilDB->quote($this->getId(), "integer"));
2617  }
getId()
Get assignment id.
static now()
Return current timestamp in Y-m-d H:i:s format.
global $ilUser
Definition: imgupload.php:15
+ Here is the call graph for this function:

◆ updateStatusFeedbackForUser()

ilExAssignment::updateStatusFeedbackForUser (   $a_ass_id,
  $a_user_id,
  $a_status 
)

was: setStatusFeedbackForMember($a_member_id,$a_status)

Definition at line 939 of file class.ilExAssignment.php.

References ilUtil\now().

Referenced by ilObjExerciseGUI\redirectFeedbackMailObject().

940  {
941  global $ilDB;
942 
943  $ilDB->manipulateF("UPDATE exc_mem_ass_status ".
944  "SET feedback = %s, status_time= %s, feedback_time = %s ".
945  " WHERE ass_id = %s AND usr_id = %s",
946  array("integer", "timestamp", "timestamp", "integer", "integer"),
947  array((int) $a_status, ilUtil::now(), ($a_status ? ilUtil::now() : null),
948  $a_ass_id, $a_user_id));
949  }
static now()
Return current timestamp in Y-m-d H:i:s format.
+ Here is the call graph for this function:
+ Here is the caller graph for this function:

◆ updateStatusOfUser()

ilExAssignment::updateStatusOfUser (   $a_ass_id,
  $a_user_id,
  $a_status 
)

was: setStatusForMember($a_member_id,$a_status)

Definition at line 816 of file class.ilExAssignment.php.

References ilUtil\now(), and ilObjExercise\updateUserStatus().

Referenced by ilObjExercise\handleSubmission(), ilObjExerciseGUI\saveStatusObject(), and ilExerciseXMLParser\updateMarking().

817  {
818  global $ilDB;
819 
820  $ilDB->manipulateF("UPDATE exc_mem_ass_status ".
821  "SET status = %s, status_time= %s ".
822  " WHERE ass_id = %s AND usr_id = %s AND status <> %s ",
823  array("text", "timestamp", "integer", "integer", "text"),
824  array($a_status, ilUtil::now(), $a_ass_id, $a_user_id, $a_status));
825 
826  $ass = new ilExAssignment($a_ass_id);
827  $exc = new ilObjExercise($ass->getExerciseId(), false);
828  $exc->updateUserStatus($a_user_id);
829  }
Exercise assignment.
static now()
Return current timestamp in Y-m-d H:i:s format.
Class ilObjExercise.
updateUserStatus($a_user_id=0)
Update exercise status of user.
+ Here is the call graph for this function:
+ Here is the caller graph for this function:

◆ updateStatusReturnedForUser()

ilExAssignment::updateStatusReturnedForUser (   $a_ass_id,
  $a_user_id,
  $a_status 
)

was: setStatusReturnedForMember($a_member_id,$a_status)

Definition at line 902 of file class.ilExAssignment.php.

References ilUtil\now().

Referenced by ilObjExercise\addResourceObject(), ilObjExerciseGUI\addTeamMemberActionObject(), ilObjExercise\deleteDeliveredFiles(), ilObjExercise\deliverFile(), and ilObjExerciseGUI\removeTeamMemberObject().

903  {
904  global $ilDB;
905 
906  $ilDB->manipulateF("UPDATE exc_mem_ass_status ".
907  "SET returned = %s, status_time= %s ".
908  " WHERE ass_id = %s AND usr_id = %s",
909  array("integer", "timestamp", "integer", "integer"),
910  array((int) $a_status, ilUtil::now(),
911  $a_ass_id, $a_user_id));
912  }
static now()
Return current timestamp in Y-m-d H:i:s format.
+ Here is the call graph for this function:
+ Here is the caller graph for this function:

◆ updateStatusSentForUser()

ilExAssignment::updateStatusSentForUser (   $a_ass_id,
  $a_user_id,
  $a_status 
)

was: setStatusSentForMember($a_member_id,$a_status)

Definition at line 865 of file class.ilExAssignment.php.

References ilUtil\now().

Referenced by ilObjExercise\sendAssignment().

866  {
867  global $ilDB;
868 
869  $ilDB->manipulateF("UPDATE exc_mem_ass_status ".
870  "SET sent = %s, status_time= %s, sent_time = %s ".
871  " WHERE ass_id = %s AND usr_id = %s ",
872  array("integer", "timestamp", "timestamp", "integer", "integer"),
873  array((int) $a_status, ilUtil::now(), ($a_status ? ilUtil::now() : null),
874  $a_ass_id, $a_user_id));
875  }
static now()
Return current timestamp in Y-m-d H:i:s format.
+ Here is the call graph for this function:
+ Here is the caller graph for this function:

◆ updateStatusTimeOfUser()

ilExAssignment::updateStatusTimeOfUser (   $a_ass_id,
  $a_user_id 
)

was: updateStatusTimeForMember($a_user_id)

Definition at line 834 of file class.ilExAssignment.php.

References ilUtil\now(), and updateAssMemberField().

Referenced by ilObjExerciseGUI\saveStatusObject().

835  {
836  ilExAssignment::updateAssMemberField($a_ass_id, $a_user_id,
837  "status_time", ilUtil::now(), "timestamp");
838  }
updateAssMemberField($a_ass_id, $a_user_id, $a_field, $a_value, $a_type)
Update a field value of ass/member table.
static now()
Return current timestamp in Y-m-d H:i:s format.
+ Here is the call graph for this function:
+ Here is the caller graph for this function:

◆ updateTutorDownloadTime()

ilExAssignment::updateTutorDownloadTime (   $a_exc_id,
  $a_ass_id,
  $a_user_id 
)

was: updateTutorDownloadTime($member_id)

Definition at line 1363 of file class.ilExAssignment.php.

References $ilUser, and ilUtil\now().

Referenced by deliverReturnedFiles(), and ilObjExerciseGUI\downloadAllObject().

1364  {
1365  global $ilUser, $ilDB;
1366 
1367  $ilDB->manipulateF("DELETE FROM exc_usr_tutor ".
1368  "WHERE ass_id = %s AND usr_id = %s AND tutor_id = %s",
1369  array("integer", "integer", "integer"),
1370  array($a_ass_id, $a_user_id, $ilUser->getId()));
1371 
1372  $ilDB->manipulateF("INSERT INTO exc_usr_tutor (ass_id, obj_id, usr_id, tutor_id, download_time) VALUES ".
1373  "(%s, %s, %s, %s, %s)",
1374  array("integer", "integer", "integer", "integer", "timestamp"),
1375  array($a_ass_id, $a_exc_id, $a_user_id, $ilUser->getId(), ilUtil::now()));
1376  }
static now()
Return current timestamp in Y-m-d H:i:s format.
global $ilUser
Definition: imgupload.php:15
+ Here is the call graph for this function:
+ Here is the caller graph for this function:

◆ uploadAssignmentFiles()

ilExAssignment::uploadAssignmentFiles (   $a_files)

Upload assignment files (from creation form)

Definition at line 1961 of file class.ilExAssignment.php.

References getExerciseId(), and getId().

1962  {
1963  include_once("./Modules/Exercise/classes/class.ilFSStorageExercise.php");
1964  $storage = new ilFSStorageExercise($this->getExerciseId(), $this->getId());
1965  $storage->create();
1966  $storage->uploadAssignmentFiles($a_files);
1967  }
getId()
Get assignment id.
getExerciseId()
Get exercise id.
+ Here is the call graph for this function:

◆ uploadMultiFeedbackFile()

ilExAssignment::uploadMultiFeedbackFile (   $a_file)

Upload multi feedback file.

Parameters
array
Returns

Definition at line 2805 of file class.ilExAssignment.php.

References $ilUser, $lng, ilUtil\delDir(), ilUtil\getDir(), getExerciseId(), getId(), ilUtil\moveUploadedFile(), and ilUtil\unzip().

2806  {
2807  global $lng, $ilUser;
2808 
2809  include_once("./Modules/Exercise/exceptions/class.ilExerciseException.php");
2810  if (!is_file($a_file["tmp_name"]))
2811  {
2812  throw new ilExerciseException($lng->txt("exc_feedback_file_could_not_be_uploaded"));
2813  }
2814 
2815  include_once("./Modules/Exercise/classes/class.ilFSStorageExercise.php");
2816  $storage = new ilFSStorageExercise($this->getExerciseId(), $this->getId());
2817  $mfu = $storage->getMultiFeedbackUploadPath($ilUser->getId());
2818  ilUtil::delDir($mfu, true);
2819  ilUtil::moveUploadedFile($a_file["tmp_name"], "multi_feedback.zip", $mfu."/"."multi_feedback.zip");
2820  ilUtil::unzip($mfu."/multi_feedback.zip", true);
2821  $subdirs = ilUtil::getDir($mfu);
2822  $subdir = "notfound";
2823  foreach ($subdirs as $s => $j)
2824  {
2825  if ($j["type"] == "dir" && substr($s, 0, 14) == "multi_feedback")
2826  {
2827  $subdir = $s;
2828  }
2829  }
2830 
2831  if (!is_dir($mfu."/".$subdir))
2832  {
2833  throw new ilExerciseException($lng->txt("exc_no_feedback_dir_found_in_zip"));
2834  }
2835 
2836  return true;
2837  }
getId()
Get assignment id.
static unzip($a_file, $overwrite=false, $a_flat=false)
unzip file
static getDir($a_dir, $a_rec=false, $a_sub_dir="")
get directory
getExerciseId()
Get exercise id.
static moveUploadedFile($a_file, $a_name, $a_target, $a_raise_errors=true, $a_mode="move_uploaded")
move uploaded file
global $ilUser
Definition: imgupload.php:15
global $lng
Definition: privfeed.php:40
static delDir($a_dir, $a_clean_only=false)
removes a dir and all its content (subdirs and files) recursively
Class to report exception.
+ Here is the call graph for this function:

◆ writeTeamLog()

static ilExAssignment::writeTeamLog (   $a_team_id,
  $a_action,
  $a_details = null 
)
static

Add entry to team log.

Parameters
int$a_team_id
int$a_action
string$a_details

Definition at line 2193 of file class.ilExAssignment.php.

References $ilUser.

Referenced by deleteDeliveredFiles(), and ilObjExercise\deliverFile().

2194  {
2195  global $ilDB, $ilUser;
2196 
2197  $fields = array(
2198  "team_id" => array("integer", $a_team_id),
2199  "user_id" => array("integer", $ilUser->getId()),
2200  "action" => array("integer", $a_action),
2201  "details" => array("text", $a_details),
2202  "tstamp" => array("integer", time())
2203  );
2204 
2205  $ilDB->insert("il_exc_team_log", $fields);
2206  }
global $ilUser
Definition: imgupload.php:15
+ Here is the caller graph for this function:

Field Documentation

◆ $deadline

ilExAssignment::$deadline
protected

Definition at line 29 of file class.ilExAssignment.php.

Referenced by getDeadline().

◆ $exc_id

ilExAssignment::$exc_id
protected

Definition at line 26 of file class.ilExAssignment.php.

Referenced by getExerciseId().

◆ $feedback_cron

ilExAssignment::$feedback_cron
protected

Definition at line 38 of file class.ilExAssignment.php.

Referenced by hasFeedbackCron().

◆ $feedback_file

ilExAssignment::$feedback_file
protected

Definition at line 37 of file class.ilExAssignment.php.

Referenced by getFeedbackFile().

◆ $id

ilExAssignment::$id
protected

Definition at line 25 of file class.ilExAssignment.php.

Referenced by downloadAllDeliveredFiles(), getId(), and getTeamId().

◆ $instruction

ilExAssignment::$instruction
protected

Definition at line 30 of file class.ilExAssignment.php.

Referenced by getInstruction().

◆ $mandatory

ilExAssignment::$mandatory
protected

Definition at line 32 of file class.ilExAssignment.php.

Referenced by getMandatory().

◆ $order_nr

ilExAssignment::$order_nr
protected

Definition at line 33 of file class.ilExAssignment.php.

Referenced by getOrderNr().

◆ $peer

ilExAssignment::$peer
protected

Definition at line 34 of file class.ilExAssignment.php.

Referenced by getPeerReview().

◆ $peer_dl

ilExAssignment::$peer_dl
protected

Definition at line 36 of file class.ilExAssignment.php.

Referenced by getPeerReviewDeadline().

◆ $peer_min

ilExAssignment::$peer_min
protected

Definition at line 35 of file class.ilExAssignment.php.

Referenced by getPeerReviewMin().

◆ $start_time

ilExAssignment::$start_time
protected

Definition at line 28 of file class.ilExAssignment.php.

Referenced by getStartTime().

◆ $title

ilExAssignment::$title
protected

Definition at line 31 of file class.ilExAssignment.php.

Referenced by getTitle().

◆ $type

ilExAssignment::$type
protected

Definition at line 27 of file class.ilExAssignment.php.

Referenced by getTeamIdByAssignment(), and getType().

◆ TEAM_LOG_ADD_FILE

const ilExAssignment::TEAM_LOG_ADD_FILE = 4

◆ TEAM_LOG_ADD_MEMBER

const ilExAssignment::TEAM_LOG_ADD_MEMBER = 2

Definition at line 20 of file class.ilExAssignment.php.

Referenced by ilExAssignmentTeamLogTableGUI\getItems().

◆ TEAM_LOG_CREATE_TEAM

const ilExAssignment::TEAM_LOG_CREATE_TEAM = 1

Definition at line 19 of file class.ilExAssignment.php.

Referenced by ilExAssignmentTeamLogTableGUI\getItems().

◆ TEAM_LOG_REMOVE_FILE

const ilExAssignment::TEAM_LOG_REMOVE_FILE = 5

◆ TEAM_LOG_REMOVE_MEMBER

const ilExAssignment::TEAM_LOG_REMOVE_MEMBER = 3

Definition at line 21 of file class.ilExAssignment.php.

Referenced by ilExAssignmentTeamLogTableGUI\getItems().

◆ TYPE_BLOG

◆ TYPE_PORTFOLIO

◆ TYPE_TEXT

◆ TYPE_UPLOAD

◆ TYPE_UPLOAD_TEAM


The documentation for this class was generated from the following file: