ILIAS  release_4-4 Revision
ilRepositorySearchGUI Class Reference
+ Collaboration diagram for ilRepositorySearchGUI:

Public Member Functions

 ilRepositorySearchGUI ()
 Constructor public. More...
 
 setTitle ($a_title)
 Set form title. More...
 
 getTitle ()
 Get search form title. More...
 
 enableSearchableCheck ($a_status)
 En/disable the validation of the searchable flag. More...
 
 isSearchableCheckEnabled ()
 
 setString ($a_str)
 Set/get search string public. More...
 
 getString ()
 
executeCommand ()
 Control public. More...
 
 __clearSession ()
 
 cancel ()
 
 start ()
 
 addUser ()
 
 setCallback (&$class, $method, $a_add_options=array())
 
 showSearch ()
 
 initFormSearch ()
 
 show ()
 
 appendSearch ()
 
 performSearch ()
 Perform a search. More...
 
 __performUserSearch ()
 
 __performGroupSearch ()
 Search groups. More...
 
 __performRoleSearch ()
 Search roles. More...
 
__parseQueryString ($a_string, $a_combination_or=true)
 parse query string, using query parser instance More...
 
 __loadQueries ()
 
 __setSearchType ()
 
 __updateResults ()
 
 __appendToStoredResults ($a_usr_ids)
 
 __storeEntries (&$new_res)
 
 showSearchResults ()
 
 searchResultFilterListener ($a_ref_id, $a_data)
 Listener called from ilSearchResult Id is obj_id for role, usr Id is ref_id for crs grp. More...
 
 allowObjectSelection ($a_value=false)
 Toggle object selection status. More...
 

Static Public Member Functions

static fillAutoCompleteToolbar ($parent_object, ilToolbarGUI $toolbar=null, $a_options=array())
 fill toolbar with More...
 

Data Fields

 $search_type = 'usr'
 

Protected Member Functions

 doUserAutoComplete ()
 Do auto completion. More...
 
 addUserFromAutoComplete ()
 Add user from auto complete input. More...
 
 handleMultiCommand ()
 Handle multi command. More...
 
 __performCourseSearch ()
 Search courses. More...
 
 addNewSearchButton ()
 Add new search button. More...
 
 showSearchUserTable ($a_usr_ids, $a_parent_cmd)
 Show usr table. More...
 
 showSearchRoleTable ($a_obj_ids)
 Show usr table. More...
 
 showSearchGroupTable ($a_obj_ids)
 
 showSearchCourseTable ($a_obj_ids)
 
 listUsers ()
 List users of course/group/roles. More...
 
 storedUserList ()
 Called from table sort. More...
 
 selectObject ()
 Return selection of course/group/roles to calling script. More...
 

Protected Attributes

 $add_options = array()
 
 $object_selection = false
 
 $searchable_check = true
 
 $search_title = ''
 

Private Attributes

 $search_results = array()
 

Detailed Description

Definition at line 41 of file class.ilRepositorySearchGUI.php.

Member Function Documentation

◆ __appendToStoredResults()

ilRepositorySearchGUI::__appendToStoredResults (   $a_usr_ids)

Definition at line 764 of file class.ilRepositorySearchGUI.php.

References $_SESSION, and $usr_id.

Referenced by listUsers().

765  {
766  if(!$_SESSION['search_append'])
767  {
768  return $_SESSION['rep_search']['usr'] = $a_usr_ids;
769  }
770  $_SESSION['rep_search']['usr'] = array();
771  foreach($a_usr_ids as $usr_id)
772  {
773  $_SESSION['rep_search']['usr'][] = $usr_id;
774  }
775  return $_SESSION['rep_search']['usr'] ? array_unique($_SESSION['rep_search']['usr']) : array();
776  }
< a tabindex="-1" style="border-style: none;" href="#" title="Refresh Image" onclick="document.getElementById('siimage').src = './securimage_show.php?sid=' + Math.random(); this.blur(); return false">< img src="./images/refresh.png" alt="Reload Image" height="32" width="32" onclick="this.blur()" align="bottom" border="0"/></a >< br/>< strong > Enter Code *if($_SERVER['REQUEST_METHOD']=='POST' &&@ $_POST['do']=='contact') $_SESSION['ctform']['success']
+ Here is the caller graph for this function:

◆ __clearSession()

ilRepositorySearchGUI::__clearSession ( )

Definition at line 292 of file class.ilRepositorySearchGUI.php.

References $_SESSION.

Referenced by start().

293  {
294 
295  unset($_SESSION['rep_search']);
296  unset($_SESSION['append_results']);
297  unset($_SESSION['rep_query']);
298  unset($_SESSION['rep_search_type']);
299  }
< a tabindex="-1" style="border-style: none;" href="#" title="Refresh Image" onclick="document.getElementById('siimage').src = './securimage_show.php?sid=' + Math.random(); this.blur(); return false">< img src="./images/refresh.png" alt="Reload Image" height="32" width="32" onclick="this.blur()" align="bottom" border="0"/></a >< br/>< strong > Enter Code *if($_SERVER['REQUEST_METHOD']=='POST' &&@ $_POST['do']=='contact') $_SESSION['ctform']['success']
+ Here is the caller graph for this function:

◆ __loadQueries()

ilRepositorySearchGUI::__loadQueries ( )

Definition at line 712 of file class.ilRepositorySearchGUI.php.

References $_POST, and $_SESSION.

Referenced by ilRepositorySearchGUI().

713  {
714  if(is_array($_POST['rep_query']))
715  {
716  $_SESSION['rep_query'] = $_POST['rep_query'];
717  }
718  }
< a tabindex="-1" style="border-style: none;" href="#" title="Refresh Image" onclick="document.getElementById('siimage').src = './securimage_show.php?sid=' + Math.random(); this.blur(); return false">< img src="./images/refresh.png" alt="Reload Image" height="32" width="32" onclick="this.blur()" align="bottom" border="0"/></a >< br/>< strong > Enter Code *if($_SERVER['REQUEST_METHOD']=='POST' &&@ $_POST['do']=='contact') $_SESSION['ctform']['success']
$_POST['username']
Definition: cron.php:12
+ Here is the caller graph for this function:

◆ __parseQueryString()

& ilRepositorySearchGUI::__parseQueryString (   $a_string,
  $a_combination_or = true 
)

parse query string, using query parser instance

Returns
object of query parser or error message if an error occured public

Definition at line 696 of file class.ilRepositorySearchGUI.php.

References QP_COMBINATION_AND, QP_COMBINATION_OR, and ilUtil\stripSlashes().

Referenced by __performCourseSearch(), __performGroupSearch(), __performRoleSearch(), and __performUserSearch().

697  {
698  $query_parser = new ilQueryParser(ilUtil::stripSlashes($a_string));
699  $query_parser->setCombination($a_combination_or ? QP_COMBINATION_OR : QP_COMBINATION_AND);
700  $query_parser->setMinWordLength(1);
701  $query_parser->setGlobalMinLength(3); // #14768
702  $query_parser->parse();
703 
704  if(!$query_parser->validate())
705  {
706  return $query_parser->getMessage();
707  }
708  return $query_parser;
709  }
const QP_COMBINATION_OR
static stripSlashes($a_str, $a_strip_html=true, $a_allow="")
strip slashes if magic qoutes is enabled
const QP_COMBINATION_AND
+ Here is the call graph for this function:
+ Here is the caller graph for this function:

◆ __performCourseSearch()

ilRepositorySearchGUI::__performCourseSearch ( )
protected

Search courses.

Returns

Definition at line 648 of file class.ilRepositorySearchGUI.php.

References $_SESSION, __parseQueryString(), __storeEntries(), and ilUtil\sendInfo().

Referenced by performSearch().

649  {
650  include_once 'Services/Search/classes/class.ilObjectSearchFactory.php';
651 
652  $query_string = $_SESSION['rep_query']['crs']['title'];
653  if(!is_object($query_parser = $this->__parseQueryString($query_string)))
654  {
655  ilUtil::sendInfo($query_parser,true);
656  return false;
657  }
658 
659  include_once 'Services/Search/classes/Like/class.ilLikeObjectSearch.php';
660  $object_search = new ilLikeObjectSearch($query_parser);
661  $object_search->setFilter(array('crs'));
662  $this->__storeEntries($object_search->performSearch());
663 
664  return true;
665  }
< a tabindex="-1" style="border-style: none;" href="#" title="Refresh Image" onclick="document.getElementById('siimage').src = './securimage_show.php?sid=' + Math.random(); this.blur(); return false">< img src="./images/refresh.png" alt="Reload Image" height="32" width="32" onclick="this.blur()" align="bottom" border="0"/></a >< br/>< strong > Enter Code *if($_SERVER['REQUEST_METHOD']=='POST' &&@ $_POST['do']=='contact') $_SESSION['ctform']['success']
static sendInfo($a_info="", $a_keep=false)
Send Info Message to Screen.
& __parseQueryString($a_string, $a_combination_or=true)
parse query string, using query parser instance
+ Here is the call graph for this function:
+ Here is the caller graph for this function:

◆ __performGroupSearch()

ilRepositorySearchGUI::__performGroupSearch ( )

Search groups.

Returns

Definition at line 625 of file class.ilRepositorySearchGUI.php.

References $_SESSION, __parseQueryString(), __storeEntries(), and ilUtil\sendInfo().

Referenced by performSearch().

626  {
627  include_once 'Services/Search/classes/class.ilObjectSearchFactory.php';
628 
629  $query_string = $_SESSION['rep_query']['grp']['title'];
630  if(!is_object($query_parser = $this->__parseQueryString($query_string)))
631  {
632  ilUtil::sendInfo($query_parser,true);
633  return false;
634  }
635 
636  include_once 'Services/Search/classes/Like/class.ilLikeObjectSearch.php';
637  $object_search = new ilLikeObjectSearch($query_parser);
638  $object_search->setFilter(array('grp'));
639  $this->__storeEntries($object_search->performSearch());
640 
641  return true;
642  }
< a tabindex="-1" style="border-style: none;" href="#" title="Refresh Image" onclick="document.getElementById('siimage').src = './securimage_show.php?sid=' + Math.random(); this.blur(); return false">< img src="./images/refresh.png" alt="Reload Image" height="32" width="32" onclick="this.blur()" align="bottom" border="0"/></a >< br/>< strong > Enter Code *if($_SERVER['REQUEST_METHOD']=='POST' &&@ $_POST['do']=='contact') $_SESSION['ctform']['success']
static sendInfo($a_info="", $a_keep=false)
Send Info Message to Screen.
& __parseQueryString($a_string, $a_combination_or=true)
parse query string, using query parser instance
+ Here is the call graph for this function:
+ Here is the caller graph for this function:

◆ __performRoleSearch()

ilRepositorySearchGUI::__performRoleSearch ( )

Search roles.

Returns

Definition at line 671 of file class.ilRepositorySearchGUI.php.

References $_SESSION, __parseQueryString(), __storeEntries(), and ilUtil\sendInfo().

Referenced by performSearch().

672  {
673  include_once 'Services/Search/classes/class.ilObjectSearchFactory.php';
674 
675  $query_string = $_SESSION['rep_query']['role']['title'];
676  if(!is_object($query_parser = $this->__parseQueryString($query_string)))
677  {
678  ilUtil::sendInfo($query_parser,true);
679  return false;
680  }
681 
682  // Perform like search
683  include_once 'Services/Search/classes/Like/class.ilLikeObjectSearch.php';
684  $object_search = new ilLikeObjectSearch($query_parser);
685  $object_search->setFilter(array('role'));
686  $this->__storeEntries($object_search->performSearch());
687 
688  return true;
689  }
< a tabindex="-1" style="border-style: none;" href="#" title="Refresh Image" onclick="document.getElementById('siimage').src = './securimage_show.php?sid=' + Math.random(); this.blur(); return false">< img src="./images/refresh.png" alt="Reload Image" height="32" width="32" onclick="this.blur()" align="bottom" border="0"/></a >< br/>< strong > Enter Code *if($_SERVER['REQUEST_METHOD']=='POST' &&@ $_POST['do']=='contact') $_SESSION['ctform']['success']
static sendInfo($a_info="", $a_keep=false)
Send Info Message to Screen.
& __parseQueryString($a_string, $a_combination_or=true)
parse query string, using query parser instance
+ Here is the call graph for this function:
+ Here is the caller graph for this function:

◆ __performUserSearch()

ilRepositorySearchGUI::__performUserSearch ( )

Definition at line 569 of file class.ilRepositorySearchGUI.php.

References $_SESSION, __parseQueryString(), __storeEntries(), ilUserSearchOptions\_getSearchableFieldsInfo(), ilObjectSearchFactory\_getUserDefinedFieldSearchInstance(), ilObjectSearchFactory\_getUserSearchInstance(), FIELD_TYPE_SELECT, FIELD_TYPE_TEXT, FIELD_TYPE_UDF_SELECT, FIELD_TYPE_UDF_TEXT, isSearchableCheckEnabled(), and ilUtil\sendInfo().

Referenced by performSearch().

570  {
571  include_once 'Services/Search/classes/class.ilUserSearchOptions.php';
572  include_once 'Services/Search/classes/class.ilObjectSearchFactory.php';
573 
575  {
576  $name = $info['db'];
577  $query_string = $_SESSION['rep_query']['usr'][$name];
578 
579  // continue if no query string is given
580  if(!$query_string)
581  {
582  continue;
583  }
584 
585  if(!is_object($query_parser = $this->__parseQueryString($query_string)))
586  {
587  ilUtil::sendInfo($query_parser);
588  return false;
589  }
590  switch($info['type'])
591  {
593  // Do a phrase query for select fields
594  $query_parser = $this->__parseQueryString('"'.$query_string.'"');
595 
596  case FIELD_TYPE_UDF_TEXT:
598  $udf_search->setFields(array($name));
599  $result_obj = $udf_search->performSearch();
600 
601  // Store entries
602  $this->__storeEntries($result_obj);
603  break;
604 
605  case FIELD_TYPE_SELECT:
606  // Do a phrase query for select fields
607  $query_parser = $this->__parseQueryString('"'.$query_string.'"');
608 
609  case FIELD_TYPE_TEXT:
610  $user_search =& ilObjectSearchFactory::_getUserSearchInstance($query_parser);
611  $user_search->setFields(array($name));
612  $result_obj = $user_search->performSearch();
613 
614  // store entries
615  $this->__storeEntries($result_obj);
616  break;
617  }
618  }
619  }
< a tabindex="-1" style="border-style: none;" href="#" title="Refresh Image" onclick="document.getElementById('siimage').src = './securimage_show.php?sid=' + Math.random(); this.blur(); return false">< img src="./images/refresh.png" alt="Reload Image" height="32" width="32" onclick="this.blur()" align="bottom" border="0"/></a >< br/>< strong > Enter Code *if($_SERVER['REQUEST_METHOD']=='POST' &&@ $_POST['do']=='contact') $_SESSION['ctform']['success']
const FIELD_TYPE_UDF_TEXT
const FIELD_TYPE_SELECT
static sendInfo($a_info="", $a_keep=false)
Send Info Message to Screen.
static _getUserSearchInstance($query_parser)
get reference of ilLikeUserSearch
const FIELD_TYPE_UDF_SELECT
Class ilUserSearchOptions.
& __parseQueryString($a_string, $a_combination_or=true)
parse query string, using query parser instance
const FIELD_TYPE_TEXT
static _getUserDefinedFieldSearchInstance($query_parser)
get reference of ilLikeUserDefinedFieldSearch
static _getSearchableFieldsInfo($a_admin=false)
+ Here is the call graph for this function:
+ Here is the caller graph for this function:

◆ __setSearchType()

ilRepositorySearchGUI::__setSearchType ( )

Definition at line 721 of file class.ilRepositorySearchGUI.php.

References $_POST, and $_SESSION.

Referenced by ilRepositorySearchGUI().

722  {
723  // Update search type. Default to user search
724  if($_POST['search_for'])
725  {
726  #echo 1;
727  $_SESSION['rep_search_type'] = $_POST['search_for'];
728  }
729  if(!$_POST['search_for'] and !$_SESSION['rep_search_type'])
730  {
731  #echo 2;
732  $_SESSION['rep_search_type'] = 'usr';
733  }
734 
735  $this->search_type = $_SESSION['rep_search_type'];
736  #echo $this->search_type;
737 
738  return true;
739  }
< a tabindex="-1" style="border-style: none;" href="#" title="Refresh Image" onclick="document.getElementById('siimage').src = './securimage_show.php?sid=' + Math.random(); this.blur(); return false">< img src="./images/refresh.png" alt="Reload Image" height="32" width="32" onclick="this.blur()" align="bottom" border="0"/></a >< br/>< strong > Enter Code *if($_SERVER['REQUEST_METHOD']=='POST' &&@ $_POST['do']=='contact') $_SESSION['ctform']['success']
$_POST['username']
Definition: cron.php:12
+ Here is the caller graph for this function:

◆ __storeEntries()

ilRepositorySearchGUI::__storeEntries ( $new_res)

Definition at line 778 of file class.ilRepositorySearchGUI.php.

Referenced by __performCourseSearch(), __performGroupSearch(), __performRoleSearch(), and __performUserSearch().

779  {
780  if($this->stored == false)
781  {
782  $this->result_obj->mergeEntries($new_res);
783  $this->stored = true;
784  return true;
785  }
786  else
787  {
788  $this->result_obj->intersectEntries($new_res);
789  return true;
790  }
791  }
+ Here is the caller graph for this function:

◆ __updateResults()

ilRepositorySearchGUI::__updateResults ( )

Definition at line 742 of file class.ilRepositorySearchGUI.php.

References $_SESSION, $result, and $search_type.

Referenced by performSearch().

743  {
744  if(!$_SESSION['search_append'])
745  {
746  $_SESSION['rep_search'] = array();
747  }
748  foreach($this->search_results as $result)
749  {
750  $_SESSION['rep_search'][$this->search_type][] = $result;
751  }
752  if(!$_SESSION['rep_search'][$this->search_type])
753  {
754  $_SESSION['rep_search'][$this->search_type] = array();
755  }
756  else
757  {
758  // remove duplicate entries
759  $_SESSION['rep_search'][$this->search_type] = array_unique($_SESSION['rep_search'][$this->search_type]);
760  }
761  return true;
762  }
< a tabindex="-1" style="border-style: none;" href="#" title="Refresh Image" onclick="document.getElementById('siimage').src = './securimage_show.php?sid=' + Math.random(); this.blur(); return false">< img src="./images/refresh.png" alt="Reload Image" height="32" width="32" onclick="this.blur()" align="bottom" border="0"/></a >< br/>< strong > Enter Code *if($_SERVER['REQUEST_METHOD']=='POST' &&@ $_POST['do']=='contact') $_SESSION['ctform']['success']
$result
+ Here is the caller graph for this function:

◆ addNewSearchButton()

ilRepositorySearchGUI::addNewSearchButton ( )
protected

Add new search button.

Returns

Definition at line 797 of file class.ilRepositorySearchGUI.php.

Referenced by listUsers(), and showSearchResults().

798  {
799  include_once './Services/UIComponent/Toolbar/classes/class.ilToolbarGUI.php';
800  $toolbar = new ilToolbarGUI();
801  $toolbar->addButton(
802  $this->lng->txt('search_new'),
803  $this->ctrl->getLinkTarget($this,'showSearch')
804  );
805  $this->tpl->setVariable('ACTION_BUTTONS',$toolbar->getHTML());
806  }
+ Here is the caller graph for this function:

◆ addUser()

ilRepositorySearchGUI::addUser ( )

Definition at line 316 of file class.ilRepositorySearchGUI.php.

References $_POST, and showSearchResults().

317  {
318  $class = $this->callback['class'];
319  $method = $this->callback['method'];
320 
321  // call callback if that function does give a return value => show error message
322  // listener redirects if everything is ok.
323  $class->$method($_POST['user']);
324 
325  $this->showSearchResults();
326  }
$_POST['username']
Definition: cron.php:12
+ Here is the call graph for this function:

◆ addUserFromAutoComplete()

ilRepositorySearchGUI::addUserFromAutoComplete ( )
protected

Add user from auto complete input.

Definition at line 331 of file class.ilRepositorySearchGUI.php.

References $_POST, $GLOBALS, and ilObjUser\_lookupId().

332  {
333  $class = $this->callback['class'];
334  $method = $this->callback['method'];
335 
336  $users = explode(',', $_POST['user_login']);
337  $user_ids = array();
338  foreach($users as $user)
339  {
340  $user_id = ilObjUser::_lookupId($user);
341  if($user_id)
342  {
343  $user_ids[] = $user_id;
344  }
345  }
346 
347  $user_type = isset($_POST['user_type']) ? $_POST['user_type'] : 0;
348 
349  if(!$class->$method($user_ids,$user_type))
350  {
351  $GLOBALS['ilCtrl']->returnToParent($this);
352  }
353  }
$_POST['username']
Definition: cron.php:12
static _lookupId($a_user_str)
lookup id by login
$GLOBALS['ct_recipient']
+ Here is the call graph for this function:

◆ allowObjectSelection()

ilRepositorySearchGUI::allowObjectSelection (   $a_value = false)

Toggle object selection status.

Parameters
bool$a_value

Definition at line 1008 of file class.ilRepositorySearchGUI.php.

1009  {
1010  $this->object_selection = (bool)$a_value;
1011  }

◆ appendSearch()

ilRepositorySearchGUI::appendSearch ( )

Definition at line 474 of file class.ilRepositorySearchGUI.php.

References $_SESSION, and performSearch().

475  {
476  $_SESSION['search_append'] = true;
477  $this->performSearch();
478  }
< a tabindex="-1" style="border-style: none;" href="#" title="Refresh Image" onclick="document.getElementById('siimage').src = './securimage_show.php?sid=' + Math.random(); this.blur(); return false">< img src="./images/refresh.png" alt="Reload Image" height="32" width="32" onclick="this.blur()" align="bottom" border="0"/></a >< br/>< strong > Enter Code *if($_SERVER['REQUEST_METHOD']=='POST' &&@ $_POST['do']=='contact') $_SESSION['ctform']['success']
+ Here is the call graph for this function:

◆ cancel()

ilRepositorySearchGUI::cancel ( )

Definition at line 301 of file class.ilRepositorySearchGUI.php.

302  {
303  $this->ctrl->returnToParent($this);
304  }

◆ doUserAutoComplete()

ilRepositorySearchGUI::doUserAutoComplete ( )
protected

Do auto completion.

Returns
void

Definition at line 228 of file class.ilRepositorySearchGUI.php.

References $_GET, $_REQUEST, $GLOBALS, and exit.

229  {
230 
231  if(!isset($_GET['autoCompleteField']))
232  {
233  $a_fields = array('login','firstname','lastname','email');
234  $result_field = 'login';
235  }
236  else
237  {
238  $a_fields = array((string) $_GET['autoCompleteField']);
239  $result_field = (string) $_GET['autoCompleteField'];
240  }
241 
242  $GLOBALS['ilLog']->write(print_r($a_fields,true));
243  include_once './Services/User/classes/class.ilUserAutoComplete.php';
244  $auto = new ilUserAutoComplete();
245  $auto->setSearchFields($a_fields);
246  $auto->setResultField($result_field);
247  $auto->enableFieldSearchableCheck(true);
248  echo $auto->getList($_REQUEST['term']);
249  exit();
250  }
exit
Definition: login.php:54
$_GET["client_id"]
Auto completion class for user lists.
$GLOBALS['ct_recipient']
if($_REQUEST['ilias_path']) define('ILIAS_HTTP_PATH' $_REQUEST['ilias_path']
Definition: index.php:7

◆ enableSearchableCheck()

ilRepositorySearchGUI::enableSearchableCheck (   $a_status)

En/disable the validation of the searchable flag.

Parameters
bool$a_status

Definition at line 100 of file class.ilRepositorySearchGUI.php.

101  {
102  $this->searchable_check = $a_status;
103  }

◆ executeCommand()

& ilRepositorySearchGUI::executeCommand ( )

Control public.

Definition at line 270 of file class.ilRepositorySearchGUI.php.

References $cmd.

271  {
272  global $rbacsystem;
273 
274  $next_class = $this->ctrl->getNextClass($this);
275  $cmd = $this->ctrl->getCmd();
276 
277  $this->ctrl->setReturn($this,'');
278 
279  switch($next_class)
280  {
281  default:
282  if(!$cmd)
283  {
284  $cmd = "showSearch";
285  }
286  $this->$cmd();
287  break;
288  }
289  return true;
290  }
$cmd
Definition: sahs_server.php:35

◆ fillAutoCompleteToolbar()

static ilRepositorySearchGUI::fillAutoCompleteToolbar (   $parent_object,
ilToolbarGUI  $toolbar = null,
  $a_options = array() 
)
static

fill toolbar with

Parameters
ilToolbarGUI$toolbar
arrayoptions: all are optional e.g. array( auto_complete_name = $lng->txt('user'), auto_complete_size = 15, user_type = array(ilCourseParticipants::CRS_MEMBER,ilCourseParticpants::CRS_TUTOR), submit_name = $lng->txt('add') )
Returns
ilToolbarGUI

Definition at line 128 of file class.ilRepositorySearchGUI.php.

References $ilCtrl, $lng, $si, and ilObject\_lookupObjId().

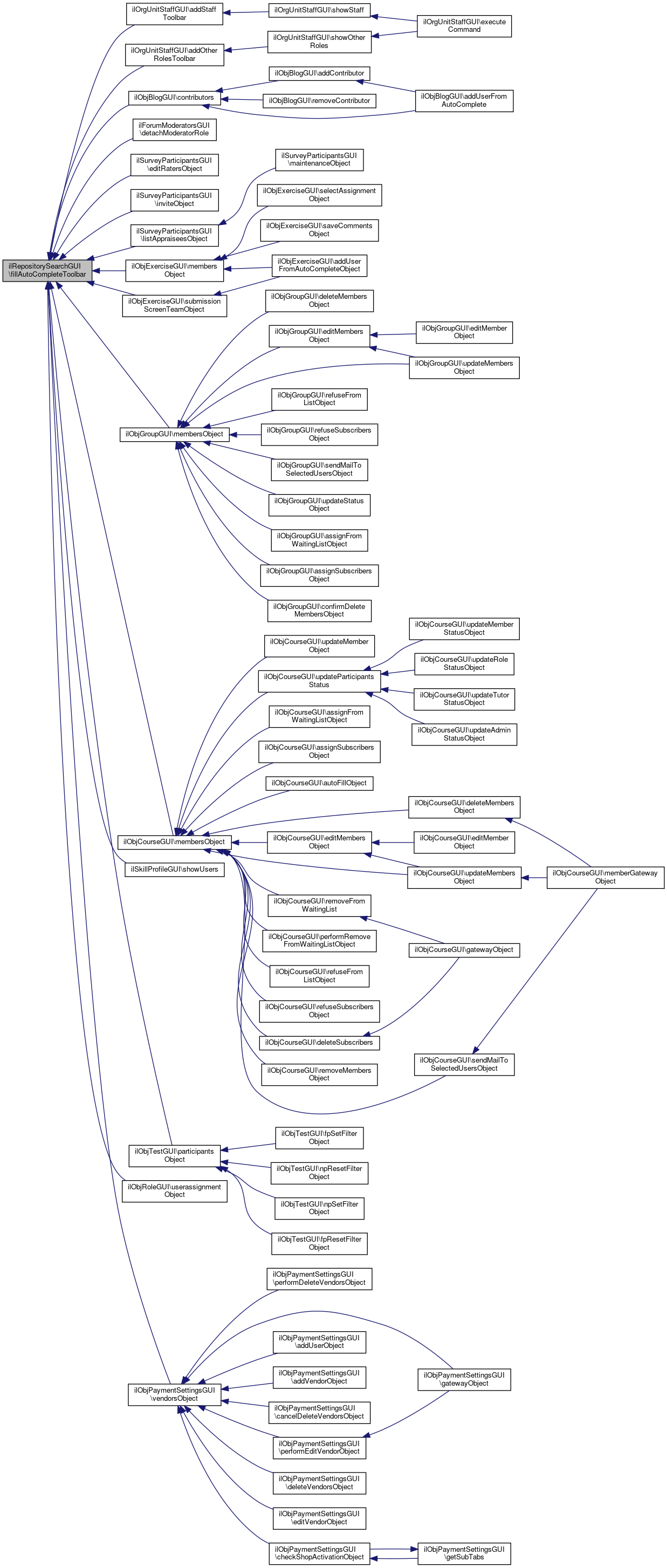
Referenced by ilOrgUnitStaffGUI\addOtherRolesToolbar(), ilOrgUnitStaffGUI\addStaffToolbar(), ilObjBlogGUI\contributors(), ilForumModeratorsGUI\detachModeratorRole(), ilSurveyParticipantsGUI\editRatersObject(), ilSurveyParticipantsGUI\inviteObject(), ilSurveyParticipantsGUI\listAppraiseesObject(), ilObjExerciseGUI\membersObject(), ilObjGroupGUI\membersObject(), ilObjCourseGUI\membersObject(), ilObjTestGUI\participantsObject(), ilSkillProfileGUI\showUsers(), ilObjExerciseGUI\submissionScreenTeamObject(), ilObjRoleGUI\userassignmentObject(), and ilObjPaymentSettingsGUI\vendorsObject().

129  {
130  global $ilToolbar, $lng, $ilCtrl, $tree;
131 
132  if(!$toolbar instanceof ilToolbarGUI)
133  {
134  $toolbar = $ilToolbar;
135  }
136 
137  // Fill default options
138  if(!isset($a_options['auto_complete_name']))
139  {
140  $a_options['auto_complete_name'] = $lng->txt('obj_user');
141  }
142  if(!isset($a_options['auto_complete_size']))
143  {
144  $a_options['auto_complete_size'] = 15;
145  }
146  if(!isset($a_options['submit_name']))
147  {
148  $a_options['submit_name'] = $lng->txt('btn_add');
149  }
150 
151  $ajax_url = $ilCtrl->getLinkTargetByClass(array(get_class($parent_object),'ilRepositorySearchGUI'),
152  'doUserAutoComplete', '', true);
153 
154  include_once("./Services/Form/classes/class.ilTextInputGUI.php");
155  $ul = new ilTextInputGUI($a_options['auto_complete_name'], 'user_login');
156  $ul->setDataSource($ajax_url);
157  $ul->setSize($a_options['auto_complete_size']);
158  $toolbar->addInputItem($ul, true);
159 
160  if(count((array) $a_options['user_type']))
161  {
162  include_once './Services/Form/classes/class.ilSelectInputGUI.php';
163  $si = new ilSelectInputGUI("", "user_type");
164  $si->setOptions($a_options['user_type']);
165  $toolbar->addInputItem($si);
166  }
167 
168  $toolbar->addFormButton(
169  $a_options['submit_name'],
170  'addUserFromAutoComplete'
171  );
172 
173  if((bool)$a_options['add_search'] ||
174  is_numeric($a_options['add_from_container']))
175  {
176  $lng->loadLanguageModule("search");
177 
178  $toolbar->addSeparator();
179 
180  if((bool)$a_options['add_search'])
181  {
182  $toolbar->addButton(
183  $lng->txt("search_users"),
184  $ilCtrl->getLinkTargetByClass('ilRepositorySearchGUI',''));
185  }
186 
187  if(is_numeric($a_options['add_from_container']))
188  {
189  $parent_ref_id = (int)$a_options['add_from_container'];
190  $parent_container_ref_id = $tree->checkForParentType($parent_ref_id, "grp");
191  $parent_container_type = "grp";
192  if(!$parent_container_ref_id)
193  {
194  $parent_container_ref_id = $tree->checkForParentType($parent_ref_id, "crs");
195  $parent_container_type = "crs";
196  }
197  if($parent_container_ref_id)
198  {
199  if((bool)$a_options['add_search'])
200  {
201  $toolbar->addSpacer();
202  }
203 
204  $ilCtrl->setParameterByClass('ilRepositorySearchGUI', "list_obj", ilObject::_lookupObjId($parent_container_ref_id));
205 
206  $toolbar->addButton(
207  $lng->txt("search_add_members_from_container_".$parent_container_type),
208  $ilCtrl->getLinkTargetByClass(array(get_class($parent_object),'ilRepositorySearchGUI'), 'listUsers')
209  );
210  }
211  }
212  }
213 
214  $toolbar->setFormAction(
215  $ilCtrl->getFormActionByClass(
216  array(
217  get_class($parent_object),
218  'ilRepositorySearchGUI')
219  )
220  );
221  return $toolbar;
222  }
This class represents a selection list property in a property form.
addButton($a_txt, $a_cmd, $a_target="", $a_acc_key="", $a_additional_attrs='', $a_id="", $a_class='submit')
Add button to toolbar.
addSpacer($a_width=null)
Add spacer.
global $ilCtrl
Definition: ilias.php:18
addInputItem(ilToolbarItem $a_item, $a_output_label=false)
Add input item.
setFormAction($a_val, $a_multipart=false, $a_target="")
Set form action (if form action is set, toolbar is wrapped into form tags.
addFormButton($a_txt, $a_cmd, $a_acc_key="", $a_primary=false)
Add form button to toolbar.
static _lookupObjId($a_id)
This class represents a text property in a property form.
addSeparator()
Add separator.
global $lng
Definition: privfeed.php:40
+ Here is the call graph for this function:
+ Here is the caller graph for this function:

◆ getString()

ilRepositorySearchGUI::getString ( )

Definition at line 261 of file class.ilRepositorySearchGUI.php.

262  {
263  return $this->string;
264  }

◆ getTitle()

ilRepositorySearchGUI::getTitle ( )

Get search form title.

Returns
string

Definition at line 91 of file class.ilRepositorySearchGUI.php.

References $search_title.

Referenced by initFormSearch().

+ Here is the caller graph for this function:

◆ handleMultiCommand()

ilRepositorySearchGUI::handleMultiCommand ( )
protected

Handle multi command.

Definition at line 358 of file class.ilRepositorySearchGUI.php.

References $_POST, and showSearchResults().

359  {
360  $class = $this->callback['class'];
361  $method = $this->callback['method'];
362 
363  // Redirects if everything is ok
364  if(!$class->$method((array) $_POST['user'],$_POST['selectedCommand']))
365  {
366  $this->showSearchResults();
367  }
368  }
$_POST['username']
Definition: cron.php:12
+ Here is the call graph for this function:

◆ ilRepositorySearchGUI()

ilRepositorySearchGUI::ilRepositorySearchGUI ( )

Constructor public.

Definition at line 57 of file class.ilRepositorySearchGUI.php.

References $ilCtrl, $lng, $tpl, __loadQueries(), __setSearchType(), and setTitle().

58  {
59  global $ilCtrl,$tpl,$lng;
60 
61  $this->ctrl =& $ilCtrl;
62  $this->tpl =& $tpl;
63  $this->lng =& $lng;
64  $this->lng->loadLanguageModule('search');
65  $this->lng->loadLanguageModule('crs');
66 
67  $this->setTitle($this->lng->txt('add_members_header'));
68 
69  $this->__setSearchType();
70  $this->__loadQueries();
71 
72  $this->result_obj = new ilSearchResult();
73  $this->result_obj->setMaxHits(1000000);
74  $this->settings =& new ilSearchSettings();
75 
76  }
setTitle($a_title)
Set form title.
global $ilCtrl
Definition: ilias.php:18
if(isset($_FILES['img_file']['size']) && $_FILES['img_file']['size'] > 0) $tpl
global $lng
Definition: privfeed.php:40
+ Here is the call graph for this function:

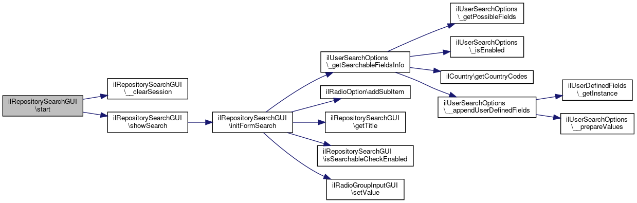
◆ initFormSearch()

ilRepositorySearchGUI::initFormSearch ( )

Definition at line 382 of file class.ilRepositorySearchGUI.php.

References $ilCtrl, ilUserSearchOptions\_getSearchableFieldsInfo(), ilRadioOption\addSubItem(), FIELD_TYPE_SELECT, FIELD_TYPE_TEXT, FIELD_TYPE_UDF_SELECT, FIELD_TYPE_UDF_TEXT, getTitle(), isSearchableCheckEnabled(), and ilRadioGroupInputGUI\setValue().

Referenced by showSearch().

383  {
384  global $ilCtrl;
385 
386  include_once './Services/Form/classes/class.ilPropertyFormGUI.php';
387 
388  $this->form = new ilPropertyFormGUI();
389  $this->form->setFormAction($this->ctrl->getFormAction($this,'search'));
390  $this->form->setTitle($this->getTitle());
391  $this->form->addCommandButton('performSearch', $this->lng->txt('search'));
392  $this->form->addCommandButton('cancel', $this->lng->txt('cancel'));
393 
394 
395  $kind = new ilRadioGroupInputGUI($this->lng->txt('search_type'),'search_for');
396  $kind->setValue($this->search_type);
397  $this->form->addItem($kind);
398 
399  // Users
400  $users = new ilRadioOption($this->lng->txt('search_for_users'),'usr');
401 
402  // UDF
403  include_once 'Services/Search/classes/class.ilUserSearchOptions.php';
405  {
406  switch($info['type'])
407  {
409  case FIELD_TYPE_SELECT:
410 
411  $sel = new ilSelectInputGUI($info['lang'],"rep_query[usr][".$info['db']."]");
412  $sel->setOptions($info['values']);
413  $users->addSubItem($sel);
414  break;
415 
416  case FIELD_TYPE_UDF_TEXT:
417  case FIELD_TYPE_TEXT:
418 
419  if(isset($info['autoComplete']) and $info['autoComplete'])
420  {
421  $ilCtrl->setParameterByClass(get_class($this),'autoCompleteField',$info['db']);
422  $ul = new ilTextInputGUI($info['lang'], "rep_query[usr][".$info['db']."]");
423  $ul->setDataSource($ilCtrl->getLinkTarget($this,
424  "doUserAutoComplete", "", true));
425  $ul->setSize(30);
426  $ul->setMaxLength(120);
427  $users->addSubItem($ul);
428  }
429  else
430  {
431  $txt = new ilTextInputGUI($info['lang'],"rep_query[usr][".$info['db']."]");
432  $txt->setSize(30);
433  $txt->setMaxLength(120);
434  $users->addSubItem($txt);
435  }
436  break;
437  }
438  }
439  $kind->addOption($users);
440 
441 
442 
443  // Role
444  $roles = new ilRadioOption($this->lng->txt('search_for_role_members'),'role');
445  $role = new ilTextInputGUI($this->lng->txt('search_role_title'),'rep_query[role][title]');
446  $role->setSize(30);
447  $role->setMaxLength(120);
448  $roles->addSubItem($role);
449  $kind->addOption($roles);
450 
451  // Course
452  $groups = new ilRadioOption($this->lng->txt('search_for_crs_members'),'crs');
453  $group = new ilTextInputGUI($this->lng->txt('search_crs_title'),'rep_query[crs][title]');
454  $group->setSize(30);
455  $group->setMaxLength(120);
456  $groups->addSubItem($group);
457  $kind->addOption($groups);
458 
459  // Group
460  $groups = new ilRadioOption($this->lng->txt('search_for_grp_members'),'grp');
461  $group = new ilTextInputGUI($this->lng->txt('search_grp_title'),'rep_query[grp][title]');
462  $group->setSize(30);
463  $group->setMaxLength(120);
464  $groups->addSubItem($group);
465  $kind->addOption($groups);
466  }
This class represents an option in a radio group.
This class represents a selection list property in a property form.
This class represents a property form user interface.
const FIELD_TYPE_UDF_TEXT
const FIELD_TYPE_SELECT
global $ilCtrl
Definition: ilias.php:18
This class represents a property in a property form.
addSubItem($a_item)
Add Subitem.
This class represents a text property in a property form.
getTitle()
Get search form title.
const FIELD_TYPE_UDF_SELECT
Class ilUserSearchOptions.
const FIELD_TYPE_TEXT
static _getSearchableFieldsInfo($a_admin=false)
+ Here is the call graph for this function:
+ Here is the caller graph for this function:

◆ isSearchableCheckEnabled()

ilRepositorySearchGUI::isSearchableCheckEnabled ( )
Returns
bool

Definition at line 109 of file class.ilRepositorySearchGUI.php.

References $searchable_check.

Referenced by __performUserSearch(), and initFormSearch().

+ Here is the caller graph for this function:

◆ listUsers()

ilRepositorySearchGUI::listUsers ( )
protected

List users of course/group/roles.

Returns

Definition at line 920 of file class.ilRepositorySearchGUI.php.

References $_GET, $_POST, $_SESSION, __appendToStoredResults(), ilObject\_lookupType(), addNewSearchButton(), ilUserFilter\getInstance(), ilParticipants\getInstanceByObjId(), ilParticipants\hasParticipantListAccess(), ilUtil\sendFailure(), showSearchResults(), and showSearchUserTable().

Referenced by storedUserList().

921  {
922  // get parameter is used e.g. in exercises to provide
923  // "add members of course" link
924  if ($_GET["list_obj"] != "" && !is_array($_POST['obj']))
925  {
926  $_POST['obj'][0] = $_GET["list_obj"];
927  }
928  if(!is_array($_POST['obj']) or !$_POST['obj'])
929  {
930  ilUtil::sendFailure($this->lng->txt('select_one'));
931  $this->showSearchResults();
932  return false;
933  }
934 
935  $_SESSION['rep_search']['objs'] = $_POST['obj'];
936 
937  // Get all members
938  $members = array();
939  foreach($_POST['obj'] as $obj_id)
940  {
941  $type = ilObject::_lookupType($obj_id);
942  switch($type)
943  {
944  case 'crs':
945  case 'grp':
946 
947  include_once './Services/Membership/classes/class.ilParticipants.php';
949  {
950  $members = array_merge((array) $members, ilParticipants::getInstanceByObjId($obj_id)->getParticipants());
951  }
952  break;
953 
954  case 'role':
955  global $rbacreview;
956 
957  include_once './Services/User/classes/class.ilUserFilter.php';
958  $members = array_merge($members, ilUserFilter::getInstance()->filter($rbacreview->assignedUsers($obj_id)));
959  break;
960  }
961  }
962  $members = array_unique((array) $members);
963  $this->__appendToStoredResults($members);
964 
965  $this->tpl->addBlockFile('ADM_CONTENT','adm_content','tpl.rep_search_result.html','Services/Search');
966 
967  $this->addNewSearchButton();
968  $this->showSearchUserTable($_SESSION['rep_search']['usr'],'storedUserList');
969  return true;
970  }
< a tabindex="-1" style="border-style: none;" href="#" title="Refresh Image" onclick="document.getElementById('siimage').src = './securimage_show.php?sid=' + Math.random(); this.blur(); return false">< img src="./images/refresh.png" alt="Reload Image" height="32" width="32" onclick="this.blur()" align="bottom" border="0"/></a >< br/>< strong > Enter Code *if($_SERVER['REQUEST_METHOD']=='POST' &&@ $_POST['do']=='contact') $_SESSION['ctform']['success']
$_POST['username']
Definition: cron.php:12
$_GET["client_id"]
addNewSearchButton()
Add new search button.
static getInstance()
Singelton get instance.
static hasParticipantListAccess($a_obj_id, $a_usr_id=null)
Check if (current) user has access to the participant list.
static _lookupType($a_id, $a_reference=false)
lookup object type
static sendFailure($a_info="", $a_keep=false)
Send Failure Message to Screen.
showSearchUserTable($a_usr_ids, $a_parent_cmd)
Show usr table.
static getInstanceByObjId($a_obj_id)
Get instance by obj type.
+ Here is the call graph for this function:
+ Here is the caller graph for this function:

◆ performSearch()

ilRepositorySearchGUI::performSearch ( )

Perform a search.

Returns

Definition at line 484 of file class.ilRepositorySearchGUI.php.

References $_POST, $_SESSION, $res, __performCourseSearch(), __performGroupSearch(), __performRoleSearch(), __performUserSearch(), __updateResults(), ilUserFilter\getInstance(), QP_COMBINATION_OR, ilUtil\sendFailure(), ilUtil\sendInfo(), show(), showSearch(), start(), and ilUtil\stripSlashes().

Referenced by appendSearch().

485  {
486  $found_query = false;
487  foreach((array) $_POST['rep_query'][$_POST['search_for']] as $field => $value)
488  {
489  if(trim(ilUtil::stripSlashes($value)))
490  {
491  $found_query = true;
492  break;
493  }
494  }
495  if(!$found_query)
496  {
497  ilUtil::sendFailure($this->lng->txt('msg_no_search_string'));
498  $this->start();
499  return false;
500  }
501 
502  // unset search_append if called directly
503  if($_POST['cmd']['performSearch'])
504  {
505  unset($_SESSION['search_append']);
506  }
507 
508  switch($this->search_type)
509  {
510  case 'usr':
511  $this->__performUserSearch();
512  break;
513 
514  case 'grp':
515  $this->__performGroupSearch();
516  break;
517 
518  case 'crs':
519  $this->__performCourseSearch();
520  break;
521 
522  case 'role':
523  $this->__performRoleSearch();
524  break;
525 
526  default:
527  echo 'not defined';
528  }
529  $this->result_obj->setRequiredPermission('read');
530  $this->result_obj->addObserver($this, 'searchResultFilterListener');
531  $this->result_obj->filter(ROOT_FOLDER_ID,QP_COMBINATION_OR);
532 
533  // User access filter
534  if($this->search_type == 'usr')
535  {
536  include_once './Services/User/classes/class.ilUserFilter.php';
537  $this->search_results = array_intersect(
538  $this->result_obj->getResultIds(),
539  ilUserFilter::getInstance()->filter($this->result_obj->getResultIds())
540  );
541  }
542  else
543  {
544  $this->search_results = array();
545  foreach((array) $this->result_obj->getResults() as $res)
546  {
547  $this->search_results[] = $res['obj_id'];
548  }
549  }
550 
551  if(!count($this->search_results))
552  {
553  ilUtil::sendFailure($this->lng->txt('search_no_match'));
554  $this->showSearch();
555  return true;
556  }
557  $this->__updateResults();
558  if($this->result_obj->isLimitReached())
559  {
560  $message = sprintf($this->lng->txt('search_limit_reached'),$this->settings->getMaxHits());
561  ilUtil::sendInfo($message);
562  return true;
563  }
564  // show results
565  $this->show();
566  return true;
567  }
< a tabindex="-1" style="border-style: none;" href="#" title="Refresh Image" onclick="document.getElementById('siimage').src = './securimage_show.php?sid=' + Math.random(); this.blur(); return false">< img src="./images/refresh.png" alt="Reload Image" height="32" width="32" onclick="this.blur()" align="bottom" border="0"/></a >< br/>< strong > Enter Code *if($_SERVER['REQUEST_METHOD']=='POST' &&@ $_POST['do']=='contact') $_SESSION['ctform']['success']
$_POST['username']
Definition: cron.php:12
static getInstance()
Singelton get instance.
const QP_COMBINATION_OR
static sendInfo($a_info="", $a_keep=false)
Send Info Message to Screen.
static stripSlashes($a_str, $a_strip_html=true, $a_allow="")
strip slashes if magic qoutes is enabled
static sendFailure($a_info="", $a_keep=false)
Send Failure Message to Screen.
+ Here is the call graph for this function:
+ Here is the caller graph for this function:

◆ searchResultFilterListener()

ilRepositorySearchGUI::searchResultFilterListener (   $a_ref_id,
  $a_data 
)

Listener called from ilSearchResult Id is obj_id for role, usr Id is ref_id for crs grp.

Parameters
int$a_id
array$a_data
Returns

Definition at line 991 of file class.ilRepositorySearchGUI.php.

992  {
993  if($a_data['type'] == 'usr')
994  {
995  if($a_data['obj_id'] == ANONYMOUS_USER_ID)
996  {
997  return false;
998  }
999  }
1000  return true;
1001  }

◆ selectObject()

ilRepositorySearchGUI::selectObject ( )
protected

Return selection of course/group/roles to calling script.

Definition at line 1016 of file class.ilRepositorySearchGUI.php.

References $_GET, $_POST, ilUtil\sendFailure(), and showSearchResults().

1017  {
1018  // get parameter is used e.g. in exercises to provide
1019  // "add members of course" link
1020  if ($_GET["list_obj"] != "" && !is_array($_POST['obj']))
1021  {
1022  $_POST['obj'][0] = $_GET["list_obj"];
1023  }
1024  if(!is_array($_POST['obj']) or !$_POST['obj'])
1025  {
1026  ilUtil::sendFailure($this->lng->txt('select_one'));
1027  $this->showSearchResults();
1028  return false;
1029  }
1030 
1031  $this->ctrl->setParameter($this->callback["class"], "obj", implode(";", $_POST["obj"]));
1032  $this->ctrl->redirect($this->callback["class"], $this->callback["method"]);
1033  }
$_POST['username']
Definition: cron.php:12
$_GET["client_id"]
static sendFailure($a_info="", $a_keep=false)
Send Failure Message to Screen.
+ Here is the call graph for this function:

◆ setCallback()

ilRepositorySearchGUI::setCallback ( $class,
  $method,
  $a_add_options = array() 
)

Definition at line 370 of file class.ilRepositorySearchGUI.php.

371  {
372  $this->callback = array('class' => $class,'method' => $method);
373  $this->add_options = $a_add_options ? $a_add_options : array();
374  }

◆ setString()

ilRepositorySearchGUI::setString (   $a_str)

Set/get search string public.

Definition at line 257 of file class.ilRepositorySearchGUI.php.

References $_SESSION.

258  {
259  $_SESSION['search']['string'] = $this->string = $a_str;
260  }
< a tabindex="-1" style="border-style: none;" href="#" title="Refresh Image" onclick="document.getElementById('siimage').src = './securimage_show.php?sid=' + Math.random(); this.blur(); return false">< img src="./images/refresh.png" alt="Reload Image" height="32" width="32" onclick="this.blur()" align="bottom" border="0"/></a >< br/>< strong > Enter Code *if($_SERVER['REQUEST_METHOD']=='POST' &&@ $_POST['do']=='contact') $_SESSION['ctform']['success']

◆ setTitle()

ilRepositorySearchGUI::setTitle (   $a_title)

Set form title.

Parameters
string$a_title

Definition at line 82 of file class.ilRepositorySearchGUI.php.

Referenced by ilRepositorySearchGUI().

83  {
84  $this->search_title = $a_title;
85  }
+ Here is the caller graph for this function:

◆ show()

ilRepositorySearchGUI::show ( )

Definition at line 469 of file class.ilRepositorySearchGUI.php.

References showSearchResults().

Referenced by performSearch().

470  {
471  $this->showSearchResults();
472  }
+ Here is the call graph for this function:
+ Here is the caller graph for this function:

◆ showSearch()

ilRepositorySearchGUI::showSearch ( )

Definition at line 376 of file class.ilRepositorySearchGUI.php.

References initFormSearch().

Referenced by performSearch(), and start().

377  {
378  $this->initFormSearch();
379  $this->tpl->setContent($this->form->getHTML());
380  }
+ Here is the call graph for this function:
+ Here is the caller graph for this function:

◆ showSearchCourseTable()

ilRepositorySearchGUI::showSearchCourseTable (   $a_obj_ids)
protected
Returns
Parameters
array$a_obj_ids

Definition at line 906 of file class.ilRepositorySearchGUI.php.

Referenced by showSearchResults().

907  {
908  include_once './Services/Search/classes/class.ilRepositoryObjectResultTableGUI.php';
909 
910  $table = new ilRepositoryObjectResultTableGUI($this,'showSearchResults',$this->object_selection);
911  $table->parseObjectIds($a_obj_ids);
912 
913  $this->tpl->setVariable('RES_TABLE',$table->getHTML());
914  }
TableGUI class object (course,group and role) search results.
+ Here is the caller graph for this function:

◆ showSearchGroupTable()

ilRepositorySearchGUI::showSearchGroupTable (   $a_obj_ids)
protected
Returns
Parameters
array$a_obj_ids

Definition at line 891 of file class.ilRepositorySearchGUI.php.

Referenced by showSearchResults().

892  {
893  include_once './Services/Search/classes/class.ilRepositoryObjectResultTableGUI.php';
894 
895  $table = new ilRepositoryObjectResultTableGUI($this,'showSearchResults',$this->object_selection);
896  $table->parseObjectIds($a_obj_ids);
897 
898  $this->tpl->setVariable('RES_TABLE',$table->getHTML());
899  }
TableGUI class object (course,group and role) search results.
+ Here is the caller graph for this function:

◆ showSearchResults()

ilRepositorySearchGUI::showSearchResults ( )

Definition at line 808 of file class.ilRepositorySearchGUI.php.

References $_SESSION, addNewSearchButton(), showSearchCourseTable(), showSearchGroupTable(), showSearchRoleTable(), and showSearchUserTable().

Referenced by addUser(), handleMultiCommand(), listUsers(), selectObject(), and show().

809  {
810  $counter = 0;
811  $f_result = array();
812 
813  $this->tpl->addBlockFile('ADM_CONTENT','adm_content','tpl.rep_search_result.html','Services/Search');
814  $this->addNewSearchButton();
815 
816  switch($this->search_type)
817  {
818  case "usr":
819  $this->showSearchUserTable($_SESSION['rep_search']['usr'],'showSearchResults');
820  break;
821 
822  case 'grp':
823  $this->showSearchGroupTable($_SESSION['rep_search']['grp']);
824  break;
825 
826  case 'crs':
827  $this->showSearchCourseTable($_SESSION['rep_search']['crs']);
828  break;
829 
830  case 'role':
831  $this->showSearchRoleTable($_SESSION['rep_search']['role']);
832  break;
833  }
834  }
< a tabindex="-1" style="border-style: none;" href="#" title="Refresh Image" onclick="document.getElementById('siimage').src = './securimage_show.php?sid=' + Math.random(); this.blur(); return false">< img src="./images/refresh.png" alt="Reload Image" height="32" width="32" onclick="this.blur()" align="bottom" border="0"/></a >< br/>< strong > Enter Code *if($_SERVER['REQUEST_METHOD']=='POST' &&@ $_POST['do']=='contact') $_SESSION['ctform']['success']
addNewSearchButton()
Add new search button.
showSearchRoleTable($a_obj_ids)
Show usr table.
showSearchUserTable($a_usr_ids, $a_parent_cmd)
Show usr table.
+ Here is the call graph for this function:
+ Here is the caller graph for this function:

◆ showSearchRoleTable()

ilRepositorySearchGUI::showSearchRoleTable (   $a_obj_ids)
protected

Show usr table.

Returns
Parameters
object$a_usr_ids

Definition at line 876 of file class.ilRepositorySearchGUI.php.

Referenced by showSearchResults().

877  {
878  include_once './Services/Search/classes/class.ilRepositoryObjectResultTableGUI.php';
879 
880  $table = new ilRepositoryObjectResultTableGUI($this,'showSearchResults',$this->object_selection);
881  $table->parseObjectIds($a_obj_ids);
882 
883  $this->tpl->setVariable('RES_TABLE',$table->getHTML());
884  }
TableGUI class object (course,group and role) search results.
+ Here is the caller graph for this function:

◆ showSearchUserTable()

ilRepositorySearchGUI::showSearchUserTable (   $a_usr_ids,
  $a_parent_cmd 
)
protected

Show usr table.

Returns
Parameters
object$a_usr_ids

Definition at line 841 of file class.ilRepositorySearchGUI.php.

References $_REQUEST, and $_SESSION.

Referenced by listUsers(), and showSearchResults().

842  {
843  $is_in_admin = ($_REQUEST['baseClass'] == 'ilAdministrationGUI');
844  if($is_in_admin)
845  {
846  // remember link target to admin search gui (this)
847  $_SESSION["usr_search_link"] = $this->ctrl->getLinkTarget($this,'show');
848  }
849 
850  include_once './Services/Search/classes/class.ilRepositoryUserResultTableGUI.php';
851 
852  $table = new ilRepositoryUserResultTableGUI($this,$a_parent_cmd,$is_in_admin);
853  if(count($this->add_options))
854  {
855  $table->addMultiItemSelectionButton(
856  'selectedCommand',
857  $this->add_options,
858  'handleMultiCommand',
859  $this->lng->txt('execute')
860  );
861  }
862  else
863  {
864  $table->addMultiCommand('addUser', $this->lng->txt('btn_add'));
865  }
866  $table->parseUserIds($a_usr_ids);
867 
868  $this->tpl->setVariable('RES_TABLE',$table->getHTML());
869  }
< a tabindex="-1" style="border-style: none;" href="#" title="Refresh Image" onclick="document.getElementById('siimage').src = './securimage_show.php?sid=' + Math.random(); this.blur(); return false">< img src="./images/refresh.png" alt="Reload Image" height="32" width="32" onclick="this.blur()" align="bottom" border="0"/></a >< br/>< strong > Enter Code *if($_SERVER['REQUEST_METHOD']=='POST' &&@ $_POST['do']=='contact') $_SESSION['ctform']['success']
if($_REQUEST['ilias_path']) define('ILIAS_HTTP_PATH' $_REQUEST['ilias_path']
Definition: index.php:7
+ Here is the caller graph for this function:

◆ start()

ilRepositorySearchGUI::start ( )

Definition at line 306 of file class.ilRepositorySearchGUI.php.

References __clearSession(), and showSearch().

Referenced by performSearch().

307  {
308  // delete all session info
309  $this->__clearSession();
310  $this->showSearch();
311 
312  return true;
313  }
+ Here is the call graph for this function:
+ Here is the caller graph for this function:

◆ storedUserList()

ilRepositorySearchGUI::storedUserList ( )
protected

Called from table sort.

Returns

Definition at line 976 of file class.ilRepositorySearchGUI.php.

References $_POST, $_SESSION, and listUsers().

977  {
978  $_POST['obj'] = $_SESSION['rep_search']['objs'];
979  $this->listUsers();
980  return true;
981  }
< a tabindex="-1" style="border-style: none;" href="#" title="Refresh Image" onclick="document.getElementById('siimage').src = './securimage_show.php?sid=' + Math.random(); this.blur(); return false">< img src="./images/refresh.png" alt="Reload Image" height="32" width="32" onclick="this.blur()" align="bottom" border="0"/></a >< br/>< strong > Enter Code *if($_SERVER['REQUEST_METHOD']=='POST' &&@ $_POST['do']=='contact') $_SESSION['ctform']['success']
$_POST['username']
Definition: cron.php:12
listUsers()
List users of course/group/roles.
+ Here is the call graph for this function:

Field Documentation

◆ $add_options

ilRepositorySearchGUI::$add_options = array()
protected

Definition at line 45 of file class.ilRepositorySearchGUI.php.

◆ $object_selection

ilRepositorySearchGUI::$object_selection = false
protected

Definition at line 46 of file class.ilRepositorySearchGUI.php.

◆ $search_results

ilRepositorySearchGUI::$search_results = array()
private

Definition at line 43 of file class.ilRepositorySearchGUI.php.

◆ $search_title

ilRepositorySearchGUI::$search_title = ''
protected

Definition at line 49 of file class.ilRepositorySearchGUI.php.

Referenced by getTitle().

◆ $search_type

ilRepositorySearchGUI::$search_type = 'usr'

Definition at line 51 of file class.ilRepositorySearchGUI.php.

Referenced by __updateResults().

◆ $searchable_check

ilRepositorySearchGUI::$searchable_check = true
protected

Definition at line 48 of file class.ilRepositorySearchGUI.php.

Referenced by isSearchableCheckEnabled().


The documentation for this class was generated from the following file: