ILIAS  release_4-4 Revision
ilTestRandomQuestionSetSourcePoolDefinitionListTableGUI Class Reference
+ Inheritance diagram for ilTestRandomQuestionSetSourcePoolDefinitionListTableGUI:
+ Collaboration diagram for ilTestRandomQuestionSetSourcePoolDefinitionListTableGUI:

Public Member Functions

 __construct (ilCtrl $ctrl, ilLanguage $lng, $parentGUI, $parentCMD)
 
 setTaxonomyFilterLabelTranslater (ilTestTaxonomyFilterLabelTranslater $translater)
 
 setDefinitionEditModeEnabled ($definitionEditModeEnabled)
 
 isDefinitionEditModeEnabled ()
 
 setQuestionAmountColumnEnabled ($questionAmountColumnEnabled)
 
 isQuestionAmountColumnEnabled ()
 
 fillRow ($set)
 
 build ()
 
- Public Member Functions inherited from ilTable2GUI
 __construct ($a_parent_obj, $a_parent_cmd="", $a_template_context="")
 Constructor. More...
 
 setOpenFormTag ($a_val)
 Set open form tag. More...
 
 getOpenFormTag ()
 Get open form tag. More...
 
 setCloseFormTag ($a_val)
 Set close form tag. More...
 
 getCloseFormTag ()
 Get close form tag. More...
 
 determineLimit ()
 Determine the limit. More...
 
 getSelectableColumns ()
 Get selectable columns. More...
 
 determineSelectedColumns ()
 Determine selected columns. More...
 
 isColumnSelected ($a_col)
 Is given column selected? More...
 
 getSelectedColumns ()
 Get selected columns. More...
 
executeCommand ()
 Execute command. More...
 
 resetOffset ($a_in_determination=false)
 Reset offset. More...
 
 initFilter ()
 Init filter. More...
 
 getParentObject ()
 Get parent object. More...
 
 getParentCmd ()
 Get parent command. More...
 
 setTopAnchor ($a_val)
 Set top anchor. More...
 
 getTopAnchor ()
 Get top anchor. More...
 
 setNoEntriesText ($a_text)
 Set text for an empty table. More...
 
 getNoEntriesText ()
 Get text for an empty table. More...
 
 setIsDataTable ($a_val)
 Set is data table. More...
 
 getIsDataTable ()
 Get is data table. More...
 
 setEnableTitle ($a_enabletitle)
 Set Enable Title. More...
 
 getEnableTitle ()
 Get Enable Title. More...
 
 setEnableHeader ($a_enableheader)
 Set Enable Header. More...
 
 getEnableHeader ()
 Get Enable Header. More...
 
 setEnableNumInfo ($a_val)
 Set enable num info. More...
 
 getEnableNumInfo ()
 Get enable num info. More...
 
 setTitle ($a_title, $a_icon=0, $a_icon_alt=0)
 Set title and title icon. More...
 
 setDescription ($a_val)
 Set description. More...
 
 getDescription ()
 Get description. More...
 
 setOrderField ($a_order_field)
 set order column More...
 
 getOrderField ()
 
 setData ($a_data)
 
 getData ()
 
 dataExists ()
 
 setPrefix ($a_prefix)
 
 getPrefix ()
 
 addFilterItem ($a_input_item, $a_optional=false)
 Add filter item. More...
 
 addFilterItemByMetaType ($id, $type=self::FILTER_TEXT, $a_optional=false, $caption=NULL)
 Add filter by standard type. More...
 
 getFilterItems ($a_optionals=false)
 Get filter items. More...
 
 getFilterItemByPostVar ($a_post_var)
 
 setFilterCols ($a_val)
 Set filter columns. More...
 
 getFilterCols ()
 Get filter columns. More...
 
 setDisableFilterHiding ($a_val=true)
 Set disable filter hiding. More...
 
 getDisableFilterHiding ()
 Get disable filter hiding. More...
 
 isFilterSelected ($a_col)
 Is given filter selected? More...
 
 getSelectedFilters ()
 Get selected filters. More...
 
 determineSelectedFilters ()
 Determine selected filters. More...
 
 setCustomPreviousNext ($a_prev_link, $a_next_link)
 Set custom previous/next links. More...
 
 setFormAction ($a_form_action)
 Set Form action parameter. More...
 
 getFormAction ()
 Get Form action parameter. More...
 
 setFormName ($a_formname)
 Set Form name. More...
 
 getFormName ()
 Get Form name. More...
 
 setId ($a_val)
 Set id. More...
 
 getId ()
 Get element id. More...
 
 setDisplayAsBlock ($a_val)
 Set display as block. More...
 
 getDisplayAsBlock ()
 Get display as block. More...
 
 getSelectAllCheckbox ()
 Get the name of the checkbox that should be toggled with a select all button. More...
 
 setSelectAllCheckbox ($a_select_all_checkbox)
 Set the name of the checkbox that should be toggled with a select all button. More...
 
 setExternalSorting ($a_val)
 Set external sorting. More...
 
 getExternalSorting ()
 Get external sorting. More...
 
 setFilterCommand ($a_val)
 Set filter command. More...
 
 getFilterCommand ()
 Get filter command. More...
 
 setResetCommand ($a_val)
 Set reset filter command. More...
 
 getResetCommand ()
 Get reset filter command. More...
 
 setExternalSegmentation ($a_val)
 Set external segmentation. More...
 
 getExternalSegmentation ()
 Get external segmentation. More...
 
 setRowTemplate ($a_template, $a_template_dir="")
 Set row template. More...
 
 setDefaultOrderField ($a_defaultorderfield)
 Set Default order field. More...
 
 getDefaultOrderField ()
 Get Default order field. More...
 
 setDefaultOrderDirection ($a_defaultorderdirection)
 Set Default order direction. More...
 
 getDefaultOrderDirection ()
 Get Default order direction. More...
 
 clearCommandButtons ()
 
 addCommandButton ($a_cmd, $a_text, $a_onclick='', $a_id="")
 Add Command button. More...
 
 addSelectionButton ($a_sel_var, $a_options, $a_cmd, $a_text, $a_default_selection='')
 Add Selection List + Command button. More...
 
 addMultiItemSelectionButton ($a_sel_var, $a_options, $a_cmd, $a_text, $a_default_selection='')
 Add Selection List + Command button for selected items. More...
 
 setCloseCommand ($a_link)
 Add command for closing table. More...
 
 addMultiCommand ($a_cmd, $a_text)
 Add Command button. More...
 
 addHiddenInput ($a_name, $a_value)
 Add Hidden Input field. More...
 
 addHeaderCommand ($a_href, $a_text, $a_target="", $a_img="")
 Add Header Command (Link) (Image needed for now) More...
 
 setTopCommands ($a_val)
 Set top commands (display command buttons on top of table, too) More...
 
 getTopCommands ()
 Get top commands (display command buttons on top of table, too) More...
 
 addColumn ($a_text, $a_sort_field="", $a_width="", $a_is_checkbox_action_column=false, $a_class="", $a_tooltip="")
 Add a column to the header. More...
 
 getNavParameter ()
 
 setOrderLink ($sort_field, $order_dir)
 
 fillHeader ()
 
 determineOffsetAndOrder ($a_omit_offset=false)
 Determine offset and order. More...
 
 storeNavParameter ()
 
 getHTML ()
 Get HTML. More...
 
 numericOrdering ($a_field)
 Should this field be sorted numeric? More...
 
 render ()
 render table public More...
 
 writeFilterToSession ()
 Write filter values to session. More...
 
 resetFilter ()
 Reset filter. More...
 
 fillFooter ()
 Fill footer row. More...
 
 getLinkbar ($a_num)
 Get previous/next linkbar. More...
 
 fillHiddenRow ()
 
 fillActionRow ()
 Fill Action Row. More...
 
 setHeaderHTML ($html)
 set header html More...
 
 storeProperty ($type, $value)
 Store table property. More...
 
 loadProperty ($type)
 Load table property. More...
 
 getCurrentState ()
 get current settings for order, limit, columns and filter More...
 
 setContext ($id)
 Set context. More...
 
 getContext ()
 Get context. More...
 
 setShowRowsSelector ($a_value)
 Toggle rows-per-page selector. More...
 
 getShowRowsSelector ()
 Get rows-per-page selector state. More...
 
 setShowTemplates ($a_value)
 Toggle templates. More...
 
 getShowTemplates ()
 Get template state. More...
 
 restoreTemplate ($a_name)
 Restore state from template. More...
 
 saveTemplate ($a_name)
 Save current state as template. More...
 
 deleteTemplate ($a_name)
 Delete template. More...
 
 getLimit ()
 Get limit. More...
 
 getOffset ()
 Get offset. More...
 
 setExportFormats (array $formats)
 Set available export formats. More...
 
 setPrintMode ($a_value=false)
 Toogle print mode. More...
 
 getPrintMode ()
 Get print mode. More...
 
 getExportMode ()
 Was export activated? More...
 
 exportData ($format, $send=false)
 Export and optionally send current table data. More...
 
 setEnableAllCommand ($a_value)
 Enable actions for all entries in current result. More...
 
 setRowSelectorLabel ($row_selector_label)
 
 getRowSelectorLabel ()
 
- Public Member Functions inherited from ilTableGUI
 ilTableGUI ($a_data=0, $a_global_tpl=true)
 Constructor. More...
 
 setTemplate (&$a_tpl)
 set template public More...
 
getTemplateObject ()
 
 setData ($a_data)
 set table data public More...
 
 getData ()
 
 setTitle ($a_title, $a_icon=0, $a_icon_alt=0)
 set table title public More...
 
 setHelp ($a_help_page, $a_help_icon, $a_help_icon_alt=0)
 set table help page public More...
 
 setHeaderNames ($a_header_names)
 set table header names public More...
 
 getColumnCount ()
 Returns the column count based on the number of the header row columns public. More...
 
 setHeaderVars ($a_header_vars, $a_header_params=0)
 set table header vars public More...
 
 setColumnWidth ($a_column_width)
 set table column widths public More...
 
 setOneColumnWidth ($a_column_width, $a_column_number)
 set one table column width public More...
 
 setMaxCount ($a_max_count)
 set max. More...
 
 setLimit ($a_limit=0, $a_default_limit=0)
 set max. More...
 
 getLimit ()
 Get limit. More...
 
 setPrefix ($a_prefix)
 set prefix for sort and offset fields (if you have two or more tables on a page that you want to sort separately) public More...
 
 setOffset ($a_offset)
 set dataset offset public More...
 
 getOffset ()
 Get offset. More...
 
 setOrderColumn ($a_order_column=0, $a_default_column=0)
 set order column public More...
 
 getOrderColumn ()
 Get order column. More...
 
 setOrderDirection ($a_order_direction)
 set order direction public More...
 
 getOrderDirection ()
 Get order direction. More...
 
 setFooter ($a_style, $a_previous=0, $a_next=0)
 set order direction public More...
 
 enable ($a_module_name)
 enables particular modules of table More...
 
 disable ($a_module_name)
 diesables particular modules of table More...
 
 sortData ()
 
 render ()
 render table public More...
 
 renderHeader ()
 
 setOrderLink ($key, $order_dir)
 
 setStyle ($a_element, $a_style)
 
 getStyle ($a_element)
 
 setBase ($a_base)
 Set Base script name (deprecated, only use this for workarounds). More...
 
 getBase ()
 Get Base script name (deprecated, only use this for workarounds). More...
 
 getFormName ()
 
 setFormName ($a_name="cmd")
 
 getSelectAllCheckbox ()
 
 setSelectAllCheckbox ($a_select_all_checkbox)
 
 clearActionButtons ()
 
 addActionButton ($btn_name, $btn_value)
 

Data Fields

const IDENTIFIER = 'tstRndPools'
 
- Data Fields inherited from ilTable2GUI
const FILTER_TEXT = 1
 
const FILTER_SELECT = 2
 
const FILTER_DATE = 3
 
const FILTER_LANGUAGE = 4
 
const FILTER_NUMBER_RANGE = 5
 
const FILTER_DATE_RANGE = 6
 
const FILTER_DURATION_RANGE = 7
 
const FILTER_DATETIME_RANGE = 8
 
const EXPORT_EXCEL = 1
 
const EXPORT_CSV = 2
 
const ACTION_ALL_LIMIT = 1000
 
- Data Fields inherited from ilTableGUI
 $title
 
 $icon
 
 $icon_alt
 
 $help_page
 
 $help_icon
 
 $help_icon_alt
 
 $header_names
 
 $header_vars
 
 $linkbar_vars
 
 $data
 
 $column_count
 
 $column_width
 
 $max_count
 
 $limit
 
 $max_limit = false
 
 $offset
 
 $order_column
 
 $order_direction
 
 $footer_style
 
 $footer_previous
 
 $footer_next
 
 $lang_support = true
 
 $global_tpl
 
 $form_name
 
 $select_all_checkbox
 
 $action_buttons
 
 $prefix
 
 $base = ""
 
 $enabled
 
 $styles
 

Protected Attributes

 $ctrl = null
 
 $lng = null
 
- Protected Attributes inherited from ilTable2GUI
 $close_command = ""
 
 $top_anchor = "il_table_top"
 
 $filters = array()
 
 $optional_filters = array()
 
 $filter_cmd = 'applyFilter'
 
 $reset_cmd = 'resetFilter'
 
 $filter_cols = 5
 
 $ext_sort = false
 
 $ext_seg = false
 
 $context = ""
 
 $mi_sel_buttons = null
 
 $disable_filter_hiding = false
 
 $selected_filter = false
 
 $top_commands = true
 
 $selectable_columns = array()
 
 $selected_column = array()
 
 $show_templates = false
 
 $show_rows_selector = false
 
 $nav_determined = false
 
 $limit_determined = false
 
 $filters_determined = false
 
 $columns_determined = false
 
 $open_form_tag = true
 
 $close_form_tag = true
 
 $export_formats
 
 $export_mode
 
 $print_mode
 
 $enable_command_for_all
 
 $row_selector_label
 

Private Member Functions

 getSelectionCheckboxHTML ($sourcePoolDefinitionId)
 
 getDefinitionOrderInputHTML ($srcPoolDefId, $defOrderNumber)
 
 getQuestionAmountInputHTML ($srcPoolDefId, $questionAmount)
 
 getActionsHTML ($sourcePoolDefinitionId)
 
 getEditHref ($sourcePoolDefinitionId)
 
 getDeleteHref ($sourcePoolDefinitionId)
 
 getOrderNumberForSequencePosition ($sequencePosition)
 
 getTaxonomyTreeLabel ($taxonomyTreeId)
 
 getTaxonomyNodeLabel ($taxonomyNodeId)
 
 setTableIdentifiers ()
 
 addCommands ()
 
 addColumns ()
 
 fetchOrderNumberParameter (ilTestRandomQuestionSetSourcePoolDefinition $definition)
 
 fetchQuestionAmountParameter (ilTestRandomQuestionSetSourcePoolDefinition $definition)
 

Private Attributes

 $definitionEditModeEnabled = null
 
 $questionAmountColumnEnabled = null
 
 $taxonomyLabelTranslater = null
 

Additional Inherited Members

- Static Public Member Functions inherited from ilTable2GUI
static getAllCommandLimit ()
 Get maximum number of entries to enable actions for all. More...
 
- Protected Member Functions inherited from ilTable2GUI
 prepareOutput ()
 Anything that must be done before HTML is generated. More...
 
 fillRow ($a_set)
 Standard Version of Fill Row. More...
 
 getFilterValue (ilFormPropertyGUI $a_item)
 Get current filter value. More...
 
 SetFilterValue (ilFormPropertyGUI $a_item, $a_value)
 Set current filter value. More...
 
 fillMetaExcel ($worksheet, &$a_row)
 Add meta information to excel export. More...
 
 fillHeaderExcel ($worksheet, &$a_row)
 Excel Version of Fill Row. More...
 
 fillRowExcel ($a_worksheet, &$a_row, $a_set)
 Excel Version of Fill Row. More...
 
 fillMetaCSV ($a_csv)
 Add meta information to csv export. More...
 
 fillHeaderCSV ($a_csv)
 CSV Version of Fill Header. More...
 
 fillRowCSV ($a_csv, $a_set)
 CSV Version of Fill Row. More...
 

Detailed Description

Constructor & Destructor Documentation

◆ __construct()

ilTestRandomQuestionSetSourcePoolDefinitionListTableGUI::__construct ( ilCtrl  $ctrl,
ilLanguage  $lng,
  $parentGUI,
  $parentCMD 
)

Definition at line 42 of file class.ilTestRandomQuestionSetSourcePoolDefinitionListTableGUI.php.

References $ctrl, and $lng.

43  {
44  parent::__construct($parentGUI, $parentCMD);
45 
46  $this->ctrl = $ctrl;
47  $this->lng = $lng;
48 
49  $this->definitionEditModeEnabled = false;
50  $this->questionAmountColumnEnabled = false;
51  }

Member Function Documentation

◆ addColumns()

ilTestRandomQuestionSetSourcePoolDefinitionListTableGUI::addColumns ( )
private

Definition at line 236 of file class.ilTestRandomQuestionSetSourcePoolDefinitionListTableGUI.php.

References ilTable2GUI\addColumn(), fetchOrderNumberParameter(), fetchQuestionAmountParameter(), isDefinitionEditModeEnabled(), isQuestionAmountColumnEnabled(), and ilTable2GUI\setData().

Referenced by build().

237  {
238  if( $this->isDefinitionEditModeEnabled() )
239  {
240  $this->addColumn('', 'select', '1%', true);
241  $this->addColumn('', 'order', '1%', true);
242  }
243 
244  $this->addColumn($this->lng->txt("tst_source_question_pool"),'source_question_pool', '');
245  $this->addColumn($this->lng->txt("tst_filter_taxonomy"),'tst_filter_taxonomy', '');
246  $this->addColumn($this->lng->txt("tst_filter_tax_node"),'tst_filter_tax_node', '');
247 
248  if( $this->isQuestionAmountColumnEnabled() )
249  {
250  $this->addColumn($this->lng->txt("tst_question_amount"),'tst_question_amount', '');
251  }
252 
253  if( $this->isDefinitionEditModeEnabled() )
254  {
255  $this->addColumn($this->lng->txt("actions"),'actions', '');
256  }
257  }
addColumn($a_text, $a_sort_field="", $a_width="", $a_is_checkbox_action_column=false, $a_class="", $a_tooltip="")
Add a column to the header.
+ Here is the call graph for this function:
+ Here is the caller graph for this function:

◆ addCommands()

ilTestRandomQuestionSetSourcePoolDefinitionListTableGUI::addCommands ( )
private

Definition at line 227 of file class.ilTestRandomQuestionSetSourcePoolDefinitionListTableGUI.php.

References ilTable2GUI\addCommandButton(), ilTable2GUI\addMultiCommand(), ilTestRandomQuestionSetConfigGUI\CMD_DELETE_MULTI_SRC_POOL_DEFS, ilTestRandomQuestionSetConfigGUI\CMD_SAVE_SRC_POOL_DEF_LIST, and isDefinitionEditModeEnabled().

Referenced by build().

+ Here is the call graph for this function:
+ Here is the caller graph for this function:

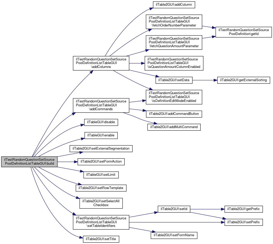
◆ build()

ilTestRandomQuestionSetSourcePoolDefinitionListTableGUI::build ( )

Definition at line 197 of file class.ilTestRandomQuestionSetSourcePoolDefinitionListTableGUI.php.

References addColumns(), addCommands(), ilTableGUI\disable(), ilTableGUI\enable(), ilTable2GUI\setExternalSegmentation(), ilTable2GUI\setFormAction(), ilTableGUI\setLimit(), ilTable2GUI\setRowTemplate(), ilTable2GUI\setSelectAllCheckbox(), setTableIdentifiers(), and ilTable2GUI\setTitle().

198  {
199  $this->setTableIdentifiers();
200 
201  $this->setTitle($this->lng->txt('tst_src_quest_pool_def_list_table'));
202 
203  $this->setRowTemplate("tpl.il_tst_rnd_quest_set_src_pool_def_row.html", "Modules/Test");
204 
205  $this->enable('header');
206  $this->disable('sort');
207 
208  $this->enable('select_all');
209  $this->setSelectAllCheckbox('src_pool_def_ids[]');
210 
211  $this->setExternalSegmentation(true);
212  $this->setLimit(PHP_INT_MAX);
213 
214  $this->setFormAction($this->ctrl->getFormAction($this->parent_obj));
215 
216  $this->addCommands();
217  $this->addColumns();
218  }
setExternalSegmentation($a_val)
Set external segmentation.
setTitle($a_title, $a_icon=0, $a_icon_alt=0)
Set title and title icon.
setLimit($a_limit=0, $a_default_limit=0)
set max.
enable($a_module_name)
enables particular modules of table
setRowTemplate($a_template, $a_template_dir="")
Set row template.
disable($a_module_name)
diesables particular modules of table
setFormAction($a_form_action)
Set Form action parameter.
setSelectAllCheckbox($a_select_all_checkbox)
Set the name of the checkbox that should be toggled with a select all button.
+ Here is the call graph for this function:

◆ fetchOrderNumberParameter()

ilTestRandomQuestionSetSourcePoolDefinitionListTableGUI::fetchOrderNumberParameter ( ilTestRandomQuestionSetSourcePoolDefinition  $definition)
private

Definition at line 303 of file class.ilTestRandomQuestionSetSourcePoolDefinitionListTableGUI.php.

References $_POST, and ilTestRandomQuestionSetSourcePoolDefinition\getId().

Referenced by addColumns().

304  {
305  return (int)$_POST['def_order'][$definition->getId()];
306  }
$_POST['username']
Definition: cron.php:12
+ Here is the call graph for this function:
+ Here is the caller graph for this function:

◆ fetchQuestionAmountParameter()

ilTestRandomQuestionSetSourcePoolDefinitionListTableGUI::fetchQuestionAmountParameter ( ilTestRandomQuestionSetSourcePoolDefinition  $definition)
private

Definition at line 308 of file class.ilTestRandomQuestionSetSourcePoolDefinitionListTableGUI.php.

References $_POST, and ilTestRandomQuestionSetSourcePoolDefinition\getId().

Referenced by addColumns().

309  {
310  return (int)$_POST['quest_amount'][$definition->getId()];
311  }
$_POST['username']
Definition: cron.php:12
+ Here is the call graph for this function:
+ Here is the caller graph for this function:

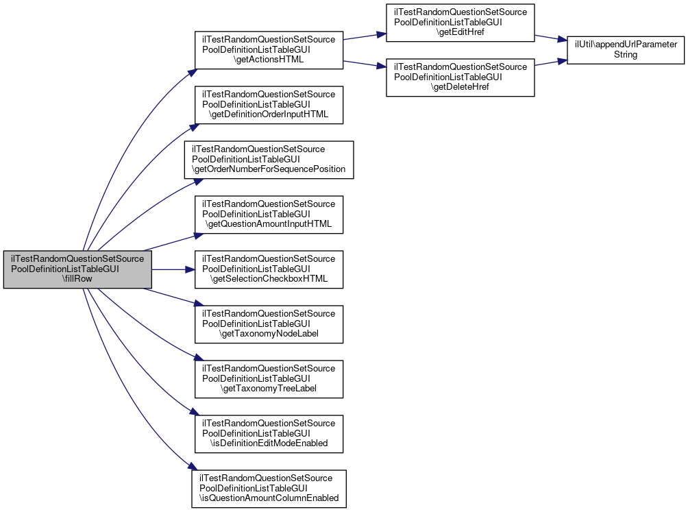
◆ fillRow()

ilTestRandomQuestionSetSourcePoolDefinitionListTableGUI::fillRow (   $set)

Definition at line 78 of file class.ilTestRandomQuestionSetSourcePoolDefinitionListTableGUI.php.

References getActionsHTML(), getDefinitionOrderInputHTML(), getOrderNumberForSequencePosition(), getQuestionAmountInputHTML(), getSelectionCheckboxHTML(), getTaxonomyNodeLabel(), getTaxonomyTreeLabel(), isDefinitionEditModeEnabled(), and isQuestionAmountColumnEnabled().

79  {
80  if( $this->isDefinitionEditModeEnabled() )
81  {
82  $this->tpl->setCurrentBlock('col_selection_checkbox');
83  $this->tpl->setVariable('SELECTION_CHECKBOX_HTML', $this->getSelectionCheckboxHTML($set['def_id']));
84  $this->tpl->parseCurrentBlock();
85 
86  $this->tpl->setCurrentBlock('col_actions');
87  $this->tpl->setVariable('ACTIONS_HTML', $this->getActionsHTML($set['def_id']));
88  $this->tpl->parseCurrentBlock();
89 
90  $this->tpl->setCurrentBlock('col_order_checkbox');
91  $this->tpl->setVariable('ORDER_INPUT_HTML', $this->getDefinitionOrderInputHTML(
92  $set['def_id'], $this->getOrderNumberForSequencePosition($set['sequence_position'])
93  ));
94  $this->tpl->parseCurrentBlock();
95  }
96 
97  if( $this->isQuestionAmountColumnEnabled() )
98  {
99  if( $this->isDefinitionEditModeEnabled() )
100  {
101  $questionAmountHTML = $this->getQuestionAmountInputHTML(
102  $set['def_id'], $set['question_amount']
103  );
104  }
105  else
106  {
107  $questionAmountHTML = $set['question_amount'];
108  }
109 
110  $this->tpl->setCurrentBlock('col_question_amount');
111  $this->tpl->setVariable('QUESTION_AMOUNT_INPUT_HTML', $questionAmountHTML);
112  $this->tpl->parseCurrentBlock();
113  }
114 
115  $this->tpl->setVariable('SOURCE_POOL_LABEL', $set['source_pool_label']);
116  $this->tpl->setVariable('FILTER_TAXONOMY', $this->getTaxonomyTreeLabel($set['filter_taxonomy']));
117  $this->tpl->setVariable('FILTER_TAX_NODE', $this->getTaxonomyNodeLabel($set['filter_tax_node']));
118  }
+ Here is the call graph for this function:

◆ getActionsHTML()

ilTestRandomQuestionSetSourcePoolDefinitionListTableGUI::getActionsHTML (   $sourcePoolDefinitionId)
private

Definition at line 135 of file class.ilTestRandomQuestionSetSourcePoolDefinitionListTableGUI.php.

References getDeleteHref(), and getEditHref().

Referenced by fillRow().

136  {
137  require_once 'Services/UIComponent/AdvancedSelectionList/classes/class.ilAdvancedSelectionListGUI.php';
138 
139  $selectionList = new ilAdvancedSelectionListGUI();
140 
141  $selectionList->setId('sourcePoolDefinitionActions_'.$sourcePoolDefinitionId);
142  $selectionList->setListTitle($this->lng->txt("actions"));
143 
144  $selectionList->addItem($this->lng->txt('edit'), '', $this->getEditHref($sourcePoolDefinitionId));
145  $selectionList->addItem($this->lng->txt('delete'), '', $this->getDeleteHref($sourcePoolDefinitionId));
146 
147  return $selectionList->getHTML();
148  }
User interface class for advanced drop-down selection lists.
+ Here is the call graph for this function:
+ Here is the caller graph for this function:

◆ getDefinitionOrderInputHTML()

ilTestRandomQuestionSetSourcePoolDefinitionListTableGUI::getDefinitionOrderInputHTML (   $srcPoolDefId,
  $defOrderNumber 
)
private

Definition at line 125 of file class.ilTestRandomQuestionSetSourcePoolDefinitionListTableGUI.php.

Referenced by fillRow().

126  {
127  return '<input type="text" size="2" value="'.$defOrderNumber.'" name="def_order['.$srcPoolDefId.']" />';
128  }
+ Here is the caller graph for this function:

◆ getDeleteHref()

ilTestRandomQuestionSetSourcePoolDefinitionListTableGUI::getDeleteHref (   $sourcePoolDefinitionId)
private

Definition at line 161 of file class.ilTestRandomQuestionSetSourcePoolDefinitionListTableGUI.php.

References ilUtil\appendUrlParameterString(), and ilTestRandomQuestionSetConfigGUI\CMD_DELETE_SINGLE_SRC_POOL_DEF.

Referenced by getActionsHTML().

162  {
163  $href = $this->ctrl->getLinkTarget(
165  );
166 
167  $href = ilUtil::appendUrlParameterString($href, "src_pool_def_id=".$sourcePoolDefinitionId, true);
168 
169  return $href;
170  }
static appendUrlParameterString($a_url, $a_par, $xml_style=false)
append URL parameter string ("par1=value1&par2=value2...") to given URL string
+ Here is the call graph for this function:
+ Here is the caller graph for this function:

◆ getEditHref()

ilTestRandomQuestionSetSourcePoolDefinitionListTableGUI::getEditHref (   $sourcePoolDefinitionId)
private

Definition at line 150 of file class.ilTestRandomQuestionSetSourcePoolDefinitionListTableGUI.php.

References ilUtil\appendUrlParameterString(), and ilTestRandomQuestionSetConfigGUI\CMD_SHOW_EDIT_SRC_POOL_DEF_FORM.

Referenced by getActionsHTML().

151  {
152  $href = $this->ctrl->getLinkTarget(
154  );
155 
156  $href = ilUtil::appendUrlParameterString($href, "src_pool_def_id=".$sourcePoolDefinitionId, true);
157 
158  return $href;
159  }
static appendUrlParameterString($a_url, $a_par, $xml_style=false)
append URL parameter string ("par1=value1&par2=value2...") to given URL string
+ Here is the call graph for this function:
+ Here is the caller graph for this function:

◆ getOrderNumberForSequencePosition()

ilTestRandomQuestionSetSourcePoolDefinitionListTableGUI::getOrderNumberForSequencePosition (   $sequencePosition)
private

Definition at line 172 of file class.ilTestRandomQuestionSetSourcePoolDefinitionListTableGUI.php.

Referenced by fillRow().

173  {
174  return ( $sequencePosition * 10 );
175  }
+ Here is the caller graph for this function:

◆ getQuestionAmountInputHTML()

ilTestRandomQuestionSetSourcePoolDefinitionListTableGUI::getQuestionAmountInputHTML (   $srcPoolDefId,
  $questionAmount 
)
private

Definition at line 130 of file class.ilTestRandomQuestionSetSourcePoolDefinitionListTableGUI.php.

Referenced by fillRow().

131  {
132  return '<input type="text" size="4" value="'.$questionAmount.'" name="quest_amount['.$srcPoolDefId.']" />';
133  }
+ Here is the caller graph for this function:

◆ getSelectionCheckboxHTML()

ilTestRandomQuestionSetSourcePoolDefinitionListTableGUI::getSelectionCheckboxHTML (   $sourcePoolDefinitionId)
private

Definition at line 120 of file class.ilTestRandomQuestionSetSourcePoolDefinitionListTableGUI.php.

Referenced by fillRow().

121  {
122  return '<input type="checkbox" value="'.$sourcePoolDefinitionId.'" name="src_pool_def_ids[]" />';
123  }
+ Here is the caller graph for this function:

◆ getTaxonomyNodeLabel()

ilTestRandomQuestionSetSourcePoolDefinitionListTableGUI::getTaxonomyNodeLabel (   $taxonomyNodeId)
private

Definition at line 187 of file class.ilTestRandomQuestionSetSourcePoolDefinitionListTableGUI.php.

Referenced by fillRow().

188  {
189  if( !$taxonomyNodeId )
190  {
191  return '';
192  }
193 
194  return $this->taxonomyLabelTranslater->getTaxonomyNodeLabel($taxonomyNodeId);
195  }
+ Here is the caller graph for this function:

◆ getTaxonomyTreeLabel()

ilTestRandomQuestionSetSourcePoolDefinitionListTableGUI::getTaxonomyTreeLabel (   $taxonomyTreeId)
private

Definition at line 177 of file class.ilTestRandomQuestionSetSourcePoolDefinitionListTableGUI.php.

Referenced by fillRow().

178  {
179  if( !$taxonomyTreeId )
180  {
181  return '';
182  }
183 
184  return $this->taxonomyLabelTranslater->getTaxonomyTreeLabel($taxonomyTreeId);
185  }
+ Here is the caller graph for this function:

◆ isDefinitionEditModeEnabled()

ilTestRandomQuestionSetSourcePoolDefinitionListTableGUI::isDefinitionEditModeEnabled ( )

◆ isQuestionAmountColumnEnabled()

ilTestRandomQuestionSetSourcePoolDefinitionListTableGUI::isQuestionAmountColumnEnabled ( )

◆ setDefinitionEditModeEnabled()

ilTestRandomQuestionSetSourcePoolDefinitionListTableGUI::setDefinitionEditModeEnabled (   $definitionEditModeEnabled)

◆ setQuestionAmountColumnEnabled()

ilTestRandomQuestionSetSourcePoolDefinitionListTableGUI::setQuestionAmountColumnEnabled (   $questionAmountColumnEnabled)

◆ setTableIdentifiers()

ilTestRandomQuestionSetSourcePoolDefinitionListTableGUI::setTableIdentifiers ( )
private

Definition at line 220 of file class.ilTestRandomQuestionSetSourcePoolDefinitionListTableGUI.php.

References ilTable2GUI\setFormName(), ilTable2GUI\setId(), and ilTable2GUI\setPrefix().

Referenced by build().

221  {
222  $this->setId(self::IDENTIFIER);
223  $this->setPrefix(self::IDENTIFIER);
224  $this->setFormName(self::IDENTIFIER);
225  }
setFormName($a_formname)
Set Form name.
setId($a_val)
Set id.
setPrefix($a_prefix)
+ Here is the call graph for this function:
+ Here is the caller graph for this function:

◆ setTaxonomyFilterLabelTranslater()

ilTestRandomQuestionSetSourcePoolDefinitionListTableGUI::setTaxonomyFilterLabelTranslater ( ilTestTaxonomyFilterLabelTranslater  $translater)

Definition at line 53 of file class.ilTestRandomQuestionSetSourcePoolDefinitionListTableGUI.php.

54  {
55  $this->taxonomyLabelTranslater = $translater;
56  }

Field Documentation

◆ $ctrl

ilTestRandomQuestionSetSourcePoolDefinitionListTableGUI::$ctrl = null
protected

◆ $definitionEditModeEnabled

ilTestRandomQuestionSetSourcePoolDefinitionListTableGUI::$definitionEditModeEnabled = null
private

◆ $lng

ilTestRandomQuestionSetSourcePoolDefinitionListTableGUI::$lng = null
protected

◆ $questionAmountColumnEnabled

ilTestRandomQuestionSetSourcePoolDefinitionListTableGUI::$questionAmountColumnEnabled = null
private

◆ $taxonomyLabelTranslater

ilTestRandomQuestionSetSourcePoolDefinitionListTableGUI::$taxonomyLabelTranslater = null
private

◆ IDENTIFIER

const ilTestRandomQuestionSetSourcePoolDefinitionListTableGUI::IDENTIFIER = 'tstRndPools'

The documentation for this class was generated from the following file: