| ILIAS
    release_5-4 Revision v5.4.26-12-gabc799a52e6
    | 
Class ilObjMediaObject. More...
 Inheritance diagram for ilObjMediaObject:
 Inheritance diagram for ilObjMediaObject: Collaboration diagram for ilObjMediaObject:
 Collaboration diagram for ilObjMediaObject:| Public Member Functions | |
| __construct ($a_id=0) | |
| Constructor @access public.  More... | |
| setRefId ($a_id) | |
| set reference id @access public  More... | |
| getRefId () | |
| get reference id @access public  More... | |
| putInTree ($a_parent_ref) | |
| maybe this method should be in tree object!?  More... | |
| createReference () | |
| creates reference for object  More... | |
| setTitle ($a_title) | |
| set object title  More... | |
| getTitle () | |
| get object title @access public  More... | |
| delete () | |
| delete media object  More... | |
| getDescription () | |
| get description of media object  More... | |
| setDescription ($a_description) | |
| set description of media object  More... | |
| MDUpdateListener ($a_element) | |
| Meta data update listener.  More... | |
| createMetaData () | |
| create meta data entry  More... | |
| updateMetaData () | |
| update meta data entry  More... | |
| deleteMetaData () | |
| delete meta data entry  More... | |
| addMediaItem ($a_item) | |
| add media item to media object  More... | |
| & | getMediaItems () | 
| get all media items  More... | |
| & | getMediaItem ($a_purpose) | 
| get item for media purpose  More... | |
| removeMediaItem ($a_purpose) | |
| removeAllMediaItems () | |
| remove all media items  More... | |
| getMediaItemNr ($a_purpose) | |
| hasFullscreenItem () | |
| hasPurposeItem ($purpose) | |
| returns wether object has media item with specific purpose  More... | |
| read () | |
| read media object data from db  More... | |
| setId ($a_id) | |
| set id  More... | |
| getId () | |
| get object id @access public  More... | |
| setAlias ($a_is_alias) | |
| set wether page object is an alias  More... | |
| isAlias () | |
| setOriginID ($a_id) | |
| getOriginID () | |
| getImportId () | |
| get import id  More... | |
| setImportId ($a_id) | |
| set import id  More... | |
| create ($a_create_meta_data=false, $a_save_media_items=true) | |
| create media object in db  More... | |
| update ($a_upload=false) | |
| update media object in db  More... | |
| createDirectory () | |
| Create file directory of media object.  More... | |
| getFilesOfDirectory ($a_subdir="") | |
| Get files of directory.  More... | |
| getXML ($a_mode=IL_MODE_FULL, $a_inst=0, $a_sign_locals=false) | |
| get MediaObject XLM Tag  More... | |
| handleAmps ($a_str) | |
| Replace "&" (if not an "&") with "&".  More... | |
| exportXML (&$a_xml_writer, $a_inst=0) | |
| export XML  More... | |
| exportFiles ($a_target_dir) | |
| export all media files of object to target directory note: target directory must be the export target directory, "/objects/il_<inst>_mob_<mob_id>/..." will be appended to this directory  More... | |
| exportMediaFullscreen ($a_target_dir, $pg_obj) | |
| modifyExportIdentifier ($a_tag, $a_param, $a_value) | |
| setContainsIntLink ($a_contains_link) | |
| content parser set this flag to true, if the media object contains internal links (this method should only be called by the import parser)  More... | |
| containsIntLink () | |
| returns true, if mob was marked as containing an intern link (via setContainsIntLink) (this method should only be called by the import parser)  More... | |
| getUsages ($a_include_history=true) | |
| get all usages of current media object  More... | |
| getDataDirectory () | |
| uploadAdditionalFile ($a_name, $tmp_name, $a_subdir="", $a_mode="move_uploaded") | |
| Create new media object and update page in db and return new media object.  More... | |
| uploadSrtFile ($a_tmp_name, $a_language, $a_mode="move_uploaded") | |
| Upload srt file.  More... | |
| getSrtFiles () | |
| Get srt files.  More... | |
| makeThumbnail ( $a_file, $a_thumbname, $a_format="png", $a_size="80") | |
| Make thumbnail.  More... | |
| removeAdditionalFile ($a_file) | |
| Remove additional file.  More... | |
| getLinkedMediaObjects ($a_ignore="") | |
| Get all media objects linked in map areas of this media object.  More... | |
| duplicate () | |
| Duplicate media object, return new media object.  More... | |
| uploadVideoPreviewPic ($a_prevpic) | |
| Upload video preview picture.  More... | |
| generatePreviewPic ($a_width, $a_height) | |
| Upload video preview picture.  More... | |
| getVideoPreviewPic ($a_filename_only=false) | |
| Get video preview pic.  More... | |
| getMultiSrtUploadDir () | |
| Get directory for multi srt upload.  More... | |
| uploadMultipleSubtitleFile ($a_file) | |
| Upload multi srt file.  More... | |
| clearMultiSrtDirectory () | |
| Clear multi feedback directory.  More... | |
| getMultiSrtFiles () | |
| Get all srt files of srt multi upload.  More... | |
|  Public Member Functions inherited from ilObject | |
| __construct ($a_id=0, $a_reference=true) | |
| Constructor @access public.  More... | |
| withReferences () | |
| determines wehter objects are referenced or not (got ref ids or not)  More... | |
| read () | |
| read object data from db into object  More... | |
| getId () | |
| get object id @access public  More... | |
| setId ($a_id) | |
| set object id @access public  More... | |
| setRefId ($a_id) | |
| set reference id @access public  More... | |
| getRefId () | |
| get reference id @access public  More... | |
| getType () | |
| get object type @access public  More... | |
| setType ($a_type) | |
| set object type @access public  More... | |
| getPresentationTitle () | |
| get presentation title Normally same as title Overwritten for sessions  More... | |
| getTitle () | |
| get object title @access public  More... | |
| getUntranslatedTitle () | |
| get untranslated object title @access public  More... | |
| setTitle ($a_title) | |
| set object title  More... | |
| getDescription () | |
| get object description  More... | |
| setDescription ($a_desc) | |
| set object description  More... | |
| getLongDescription () | |
| get object long description (stored in object_description)  More... | |
| getImportId () | |
| get import id  More... | |
| setImportId ($a_import_id) | |
| set import id  More... | |
| setOfflineStatus ($a_status) | |
| Set offline status.  More... | |
| getOfflineStatus () | |
| Get offline status.  More... | |
| supportsOfflineHandling () | |
| Check whether object supports offline handling.  More... | |
| getOwner () | |
| get object owner  More... | |
| getOwnerName () | |
| setOwner ($a_owner) | |
| set object owner  More... | |
| getCreateDate () | |
| get create date @access public  More... | |
| getLastUpdateDate () | |
| get last update date @access public  More... | |
| getDiskUsage () | |
| Gets the disk usage of the object in bytes.  More... | |
| create () | |
| create  More... | |
| update () | |
| update object in db  More... | |
| MDUpdateListener ($a_element) | |
| Meta data update listener.  More... | |
| createMetaData () | |
| create meta data entry  More... | |
| updateMetaData () | |
| update meta data entry  More... | |
| deleteMetaData () | |
| delete meta data entry  More... | |
| updateOwner () | |
| update owner of object in db  More... | |
| putInTree ($a_parent_ref) | |
| maybe this method should be in tree object!?  More... | |
| setPermissions ($a_parent_ref) | |
| set permissions of object  More... | |
| setParentRolePermissions ($a_parent_ref) | |
| Initialize the permissions of parent roles (local roles of categories, global roles...) This method is overwritten in e.g courses, groups for building permission intersections with non_member templates.  More... | |
| createReference () | |
| creates reference for object  More... | |
| countReferences () | |
| count references of object  More... | |
| initDefaultRoles () | |
| init default roles settings Purpose of this function is to create a local role folder and local roles, that are needed depending on the object type If you want to setup default local roles you MUST overwrite this method in derived object classes (see ilObjForum for an example) @access public  More... | |
| applyDidacticTemplate ($a_tpl_id) | |
| Apply template.  More... | |
| setRegisterMode ($a_bool) | |
| isUserRegistered ($a_user_id=0) | |
| requireRegistration () | |
| getXMLZip () | |
| getHTMLDirectory () | |
| appendCopyInfo ($a_target_id, $a_copy_id) | |
| Prepend Copy info if object with same name exists in that container.  More... | |
| cloneDependencies ($a_target_id, $a_copy_id) | |
| Clone object dependencies.  More... | |
| cloneMetaData ($target_obj) | |
| Copy meta data.  More... | |
| getPossibleSubObjects ($a_filter=true) | |
| get all possible subobjects of this type the object can decide which types of subobjects are possible jut in time overwrite if the decision distinguish from standard model  More... | |
| Static Public Member Functions | |
| static | _exists ($a_id, $a_reference=false, $a_type=null) | 
| checks wether a lm content object with specified id exists or not  More... | |
| static | _getDirectory ($a_mob_id) | 
| Get absolute directory.  More... | |
| static | _getRelativeDirectory ($a_mob_id) | 
| Get relative (to webspace dir) directory.  More... | |
| static | _getURL ($a_mob_id) | 
| get directory for files of media object (static)  More... | |
| static | _getThumbnailDirectory ($a_mob_id, $a_mode="filesystem") | 
| get directory for files of media object (static)  More... | |
| static | _lookupStandardItemPath ( $a_mob_id, $a_url_encode=false, $a_web=true) | 
| Get path for standard item.  More... | |
| static | _lookupItemPath ( $a_mob_id, $a_url_encode=false, $a_web=true, $a_purpose="") | 
| Get path for item with specific purpose.  More... | |
| static | _createThumbnailDirectory ($a_obj_id) | 
| Create thumbnail directory.  More... | |
| static | _deleteAllUsages ($a_type, $a_id, $a_usage_hist_nr=0, $a_lang="-") | 
| static  More... | |
| static | _getMobsOfObject ($a_type, $a_id, $a_usage_hist_nr=0, $a_lang="-") | 
| get mobs of object  More... | |
| static | _saveUsage ($a_mob_id, $a_type, $a_id, $a_usage_hist_nr=0, $a_lang="-") | 
| Save usage of mob within another container (e.g.  More... | |
| static | _removeUsage ($a_mob_id, $a_type, $a_id, $a_usage_hist_nr=0, $a_lang="-") | 
| Remove usage of mob in another container.  More... | |
| static | lookupUsages ($a_id, $a_include_history=true) | 
| Lookup usages of media object.  More... | |
| static | getParentObjectIdForUsage ($a_usage, $a_include_all_access_obj_ids=false) | 
| Get's the repository object ID of a parent object, if possible.  More... | |
| static | _resizeImage ($a_file, $a_width, $a_height, $a_constrain_prop=false) | 
| resize image and return new image file ("_width_height" string appended)  More... | |
| static | getMimeType ($a_file, $a_external=null) | 
| get mime type for file  More... | |
| static | _determineWidthHeight ( $a_format, $a_type, $a_file, $a_reference, $a_constrain_proportions, $a_use_original, $a_user_width, $a_user_height) | 
| Determine width and height.  More... | |
| static | _getSimpleMimeTypes () | 
| Get simple mime types that deactivate parameter property files tab in ILIAS.  More... | |
| static | _useAutoStartParameterOnly ($a_loc, $a_format) | 
| Check whether only autostart parameter should be supported (instead of parameters input field.  More... | |
| static | _saveTempFileAsMediaObject ($name, $tmp_name, $upload=true) | 
| Create new media object and update page in db and return new media object.  More... | |
| static | getThumbnailPath ($a_mob_id, $a_thumbname) | 
| Get thumbnail path.  More... | |
| static | getRestrictedFileTypes () | 
| Get restricted file types (this is for the input form, this list will be empty, if "allowed list" is empty)  More... | |
| static | getForbiddenFileTypes () | 
| Get forbidden file types.  More... | |
| static | getAllowedFileTypes () | 
| Get allowed file types.  More... | |
| static | isTypeAllowed ($a_type) | 
| Is type allowed.  More... | |
| static | fixFilename ($a_name) | 
| Fix filename of uploaded file.  More... | |
| static | renameExecutables ($a_dir) | 
| Rename executables.  More... | |
|  Static Public Member Functions inherited from ilObject | |
| static | _lookupObjIdByImportId ($a_import_id) | 
| static | _lookupImportId ($a_obj_id) | 
| static | _lookupOwnerName ($a_owner_id) | 
| lookup owner name for owner id  More... | |
| static | _getIdForImportId ($a_import_id) | 
| get current object id for import id (static)  More... | |
| static | _getAllReferences ($a_id) | 
| get all reference ids of object  More... | |
| static | _lookupTitle ($a_id) | 
| lookup object title  More... | |
| static | lookupOfflineStatus ($a_obj_id) | 
| Lookup offline status using objectDataCache.  More... | |
| static | _lookupOwner ($a_id) | 
| lookup object owner  More... | |
| static | _getIdsForTitle ($title, $type='', $partialmatch=false) | 
| static | _lookupDescription ($a_id) | 
| lookup object description  More... | |
| static | _lookupLastUpdate ($a_id, $a_as_string=false) | 
| lookup last update  More... | |
| static | _getLastUpdateOfObjects ($a_objs) | 
| Get last update for a set of media objects.  More... | |
| static | _lookupObjId ($a_id) | 
| static | _setDeletedDate ($a_ref_id) | 
| only called in ilTree::saveSubTree  More... | |
| static | setDeletedDates ($a_ref_ids) | 
| Set deleted date.  More... | |
| static | _resetDeletedDate ($a_ref_id) | 
| only called in ilObjectGUI::insertSavedNodes  More... | |
| static | _lookupDeletedDate ($a_ref_id) | 
| only called in ilObjectGUI::insertSavedNodes  More... | |
| static | _writeTitle ($a_obj_id, $a_title) | 
| write title to db (static)  More... | |
| static | _writeDescription ($a_obj_id, $a_desc) | 
| write description to db (static)  More... | |
| static | _writeImportId ($a_obj_id, $a_import_id) | 
| write import id to db (static)  More... | |
| static | _lookupType ($a_id, $a_reference=false) | 
| lookup object type  More... | |
| static | _isInTrash ($a_ref_id) | 
| checks wether object is in trash  More... | |
| static | _hasUntrashedReference ($a_obj_id) | 
| checks wether an object has at least one reference that is not in trash  More... | |
| static | _lookupObjectId ($a_ref_id) | 
| lookup object id  More... | |
| static | _getObjectsDataForType ($a_type, $a_omit_trash=false) | 
| get all objects of a certain type  More... | |
| static | _exists ($a_id, $a_reference=false, $a_type=null) | 
| checks if an object exists in object_data@access public  More... | |
| static | _getObjectsByType ($a_obj_type="", $a_owner="") | 
| Get objects by type.  More... | |
| static | _prepareCloneSelection ($a_ref_ids, $new_type, $show_path=true) | 
| Prepare copy wizard object selection.  More... | |
| static | collectDeletionDependencies (&$deps, $a_ref_id, $a_obj_id, $a_type, $a_depth=0) | 
| Collect deletion dependencies.  More... | |
| static | getDeletionDependencies ($a_obj_id) | 
| Get deletion dependencies.  More... | |
| static | getLongDescriptions (array $a_obj_ids) | 
| Get long description data.  More... | |
| static | getAllOwnedRepositoryObjects ($a_user_id) | 
| Get all ids of objects user owns.  More... | |
| static | fixMissingTitles ($a_type, array &$a_obj_title_map) | 
| Try to fix missing object titles.  More... | |
| static | _lookupCreationDate ($a_id) | 
| Lookup creation date.  More... | |
| static | hasAutoRating ($a_type, $a_ref_id) | 
| Check if auto rating is active for parent group/course.  More... | |
| Data Fields | |
| $is_alias | |
| $origin_id | |
| $id | |
| $media_items | |
| $contains_int_link | |
|  Data Fields inherited from ilObject | |
| const | TITLE_LENGTH = 255 | 
| max length of object title  More... | |
| const | DESC_LENGTH = 128 | 
| $lng | |
| $id | |
| $ref_id | |
| $type | |
| $title | |
| $untranslatedTitle | |
| $desc | |
| $long_desc | |
| $owner | |
| $create_date | |
| $last_update | |
| $import_id | |
| $register = false | |
| $referenced | |
| $objectList | |
| $max_title | |
| $max_desc | |
| $add_dots | |
| Protected Member Functions | |
| escapeProperty ($a_value) | |
| Escape property (e.g.  More... | |
| Static Protected Member Functions | |
| static | handleQuotaUpdate (ilObjMediaObject $a_mob) | 
| Protected Attributes | |
| $user | |
| $app_event_handler | |
|  Protected Attributes inherited from ilObject | |
| $objDefinition | |
| $db | |
| $log | |
| $error | |
| $tree | |
| $app_event_handler | |
| $rbacadmin | |
| $rbacreview | |
Class ilObjMediaObject.
Todo: this class must be integrated with group/folder handling
Definition at line 26 of file class.ilObjMediaObject.php.
| ilObjMediaObject::__construct | ( | $a_id = 0 | ) | 
Constructor @access public.
Definition at line 48 of file class.ilObjMediaObject.php.
 Here is the call graph for this function:
 Here is the call graph for this function:| 
 | static | 
Create thumbnail directory.
Definition at line 662 of file class.ilObjMediaObject.php.
References ilUtil\createDirectory(), and ilUtil\getWebspaceDir().
Referenced by duplicate(), ilMediaItem\getThumbnailTarget(), ilMediaObjectDataSet\importRecord(), and makeThumbnail().
 Here is the call graph for this function:
 Here is the call graph for this function: Here is the caller graph for this function:
 Here is the caller graph for this function:| 
 | static | 
static
Definition at line 1042 of file class.ilObjMediaObject.php.
References $a_type, $DIC, $ilDB, $row, and handleQuotaUpdate().
Referenced by ilPCMediaObject\beforePageDelete(), ilPageObject\delete(), and ilPCMediaObject\saveMobUsage().
 Here is the call graph for this function:
 Here is the call graph for this function: Here is the caller graph for this function:
 Here is the caller graph for this function:| 
 | static | 
Determine width and height.
Definition at line 1520 of file class.ilObjMediaObject.php.
References $a_type, $DIC, $h, $info, ilObject\$lng, $r, $size, $w, ilUtil\deducibleSize(), and ilMediaImageUtil\getImageSize().
Referenced by ilObjMediaPoolGUI\createMediaFromUploadDir(), ilDclMobRecordFieldModel\parseValue(), ilObjMediaObjectGUI\savePropertiesObject(), and ilObjMediaObjectGUI\setObjectPerCreationForm().
 Here is the call graph for this function:
 Here is the call graph for this function: Here is the caller graph for this function:
 Here is the caller graph for this function:| 
 | static | 
checks wether a lm content object with specified id exists or not
| int | $id | id | 
Reimplemented from ilObject.
Definition at line 99 of file class.ilObjMediaObject.php.
References $DIC, $ilDB, ilInternalLink\_extractObjIdOfTarget(), and ilObject\_lookupType().
Referenced by ilInternalLink\_exists(), ilRTE\_getMediaObjects(), ilObjTest\addQTIMaterial(), assQuestion\addQTIMaterial(), ilObjForumGUI\createThread(), assQuestion\delete(), ilForumDraftsHistory\deleteMobs(), ilForumPostDraft\deleteMobsOfDraft(), ilObjForumGUI\deleteMobsOfDraft(), ilForum\deletePost(), ilObjTest\deleteTest(), ilTestExport\exportXHTMLMediaObjects(), ilQuestionpoolExport\exportXHTMLMediaObjects(), ilObjTest\exportXMLMediaObjects(), ilObjQuestionPool\exportXMLMediaObjects(), ilForumXMLWriter\start(), and ilExSubmissionTextGUI\updateAssignmentTextObject().
 Here is the call graph for this function:
 Here is the call graph for this function: Here is the caller graph for this function:
 Here is the caller graph for this function:| 
 | static | 
Get absolute directory.
| int | $a_mob_id | 
Definition at line 567 of file class.ilObjMediaObject.php.
References _getRelativeDirectory(), and ilUtil\getWebspaceDir().
Referenced by ilObjMediaObjectGUI\_getMediaInfoHTML(), ilObjMediaCastAccess\_lookupDiskUsage(), _saveTempFileAsMediaObject(), ilObjMediaCastGUI\convertFileObject(), ilPCInteractiveImageGUI\create(), createDirectory(), ilObjMediaPoolGUI\createMediaFromUploadDir(), ilSCORM13Package\dbImportSco(), delete(), ilNewsItem\deliverMobFile(), ilObjMediaCastGUI\determinePlaytimeObject(), duplicate(), ilObjMediaObjectGUI\executeCommand(), ilObjMediaCastGUI\extractPreviewImageObject(), ilPDNewsTableGUI\fillRow(), generatePreviewPic(), ilMediaItem\getDirectory(), getFilesOfDirectory(), ilBlogPostingGUI\getFirstMediaObjectAsTag(), ilObjMediaObjectGUI\getFullscreenSizeObject(), ilDclMobRecordRepresentation\getHTML(), getMultiSrtUploadDir(), ilMediaItem\getOriginalSize(), ilPortfolioTemplatePage\getPageDiskSize(), getSrtFiles(), ilObjMediaObjectGUI\getStandardSizeObject(), getVideoPreviewPic(), ilMediaObjectDataSet\getXmlRecord(), ilMediaObjectDataSet\importRecord(), makeThumbnail(), ilPCMediaObject\modifyPageContentPostXsl(), ilDclMobRecordFieldModel\parseValue(), removeAdditionalFile(), ilObjMediaObjectGUI\resizeImagesObject(), ilObjMediaObjectGUI\savePropertiesObject(), ilObjMediaObjectGUI\setObjectPerCreationForm(), ilPCInteractiveImageGUI\update(), ilObjMediaCastGUI\updateMediaItem(), and uploadAdditionalFile().
 Here is the call graph for this function:
 Here is the call graph for this function: Here is the caller graph for this function:
 Here is the caller graph for this function:| 
 | static | 
get mobs of object
Definition at line 1078 of file class.ilObjMediaObject.php.
References $a_type, $DIC, $ilDB, $mobs, and ilObject\_lookupType().
Referenced by ilRTE\_cleanupMediaObjectUsage(), SurveyQuestion\addMaterialTag(), ilObjSurvey\addMaterialTag(), ilForumDraftsHistory\addMobsToDraftsHistory(), ilObjTest\addQTIMaterial(), assQuestion\addQTIMaterial(), ilPCMediaObject\afterPageUpdate(), ilPCMediaObject\beforePageDelete(), ilCOPageHTMLExport\collectPageElements(), SurveyQuestion\copyXHTMLMediaObjectsOfQuestion(), assQuestion\copyXHTMLMediaObjectsOfQuestion(), ilObjForumGUI\createThread(), SurveyQuestion\delete(), assQuestion\delete(), ilPageObject\delete(), ilForumDraftsHistory\deleteMobs(), ilForumPostDraft\deleteMobsOfDraft(), ilObjForumGUI\deleteMobsOfDraft(), ilForum\deletePost(), ilObjSurvey\deleteSurveyRecord(), ilObjTest\deleteTest(), ilForumAutoSaveAsyncDraftAction\executeAndGetResponseObject(), ilObjGlossary\exportHTMLGlossaryTerms(), ilObjContentObject\exportHTMLGlossaryTerms(), ilObjContentObject\exportHTMLPages(), ilSurveyExport\exportXHTMLMediaObjects(), ilTestExport\exportXHTMLMediaObjects(), ilQuestionpoolExport\exportXHTMLMediaObjects(), ilPageObject\getLastUpdateOfIncludedElements(), ilLMMultiSrt\getMobIds(), ilMepMultiSrt\getMobIds(), ilSoapUtils\getMobsOfObject(), ilCOPageExporter\getXmlExportHeadDependencies(), ilPCMediaObject\modifyPageContentPostXsl(), ilForumUtil\moveMediaObjects(), ilObjForumGUI\publishDraftObject(), ilPageObject\resolveMediaAliases(), ilForumXMLWriter\start(), assQuestion\syncXHTMLMediaObjectsOfQuestion(), assClozeTest\toJSON(), assErrorText\toJSON(), assImagemapQuestion\toJSON(), assKprimChoice\toJSON(), assLongMenu\toJSON(), assMatchingQuestion\toJSON(), assMultipleChoice\toJSON(), assOrderingHorizontal\toJSON(), assOrderingQuestion\toJSON(), assSingleChoice\toJSON(), and assTextSubset\toJSON().
 Here is the call graph for this function:
 Here is the call graph for this function: Here is the caller graph for this function:
 Here is the caller graph for this function:| 
 | static | 
Get relative (to webspace dir) directory.
| int | $a_mob_id | 
Definition at line 578 of file class.ilObjMediaObject.php.
Referenced by _getDirectory(), and ilObjMediaPoolGUI\performBulkUpload().
 Here is the caller graph for this function:
 Here is the caller graph for this function:| 
 | static | 
Get simple mime types that deactivate parameter property files tab in ILIAS.
Definition at line 1603 of file class.ilObjMediaObject.php.
Referenced by ilObjMediaObjectGUI\getTabs(), ilPCMediaObjectGUI\initAliasForm(), ilObjMediaObjectGUI\initForm(), and ilObjMediaObjectGUI\savePropertiesObject().
 Here is the caller graph for this function:
 Here is the caller graph for this function:| 
 | static | 
get directory for files of media object (static)
| int | $a_mob_id | media object id | 
Definition at line 599 of file class.ilObjMediaObject.php.
References ilUtil\getWebspaceDir().
Referenced by delete(), duplicate(), ilMediaItem\getThumbnailDirectory(), getThumbnailPath(), and makeThumbnail().
 Here is the call graph for this function:
 Here is the call graph for this function: Here is the caller graph for this function:
 Here is the caller graph for this function:| 
 | static | 
get directory for files of media object (static)
| int | $a_mob_id | media object id | 
Definition at line 589 of file class.ilObjMediaObject.php.
References ilUtil\getHtmlPath(), and ilUtil\getWebspaceDir().
Referenced by ilMediaCastTableGUI\fillRow(), ilDclMobRecordRepresentation\getHTML(), ilNewsTimelineItemGUI\getMediaPath(), ilNewsForContextBlockGUI\getMediaPath(), and ilObjMediaCastGUI\showGallery().
 Here is the call graph for this function:
 Here is the call graph for this function: Here is the caller graph for this function:
 Here is the caller graph for this function:| 
 | static | 
Get path for item with specific purpose.
| int | $a_mob_id | media object id | 
Definition at line 622 of file class.ilObjMediaObject.php.
References $location, $path, and ilMediaItem\_lookupLocationForMobId().
Referenced by ilObjectFeedWriter\__construct(), _lookupStandardItemPath(), and ilMediaCastTableGUI\fillRow().
 Here is the call graph for this function:
 Here is the call graph for this function: Here is the caller graph for this function:
 Here is the caller graph for this function:| 
 | static | 
Get path for standard item.
| int | $a_mob_id | media object id | 
Definition at line 609 of file class.ilObjMediaObject.php.
References _lookupItemPath().
Referenced by ilSCORM2004ScoGUI\getExportResources().
 Here is the call graph for this function:
 Here is the call graph for this function: Here is the caller graph for this function:
 Here is the caller graph for this function:| 
 | static | 
Remove usage of mob in another container.
Definition at line 1135 of file class.ilObjMediaObject.php.
References $a_type, $DIC, $ilDB, and handleQuotaUpdate().
Referenced by ilRTE\_cleanupMediaObjectUsage(), ilForumDraftsHistory\addMobsToDraftsHistory(), ilObjForumGUI\createThread(), SurveyQuestion\delete(), assQuestion\delete(), ilForumDraftsHistory\deleteMobs(), ilForumPostDraft\deleteMobsOfDraft(), ilObjForumGUI\deleteMobsOfDraft(), ilForum\deletePost(), ilObjSurvey\deleteSurveyRecord(), ilObjTest\deleteTest(), ilForumAutoSaveAsyncDraftAction\handleMedia(), ilForumUtil\moveMediaObjects(), ilObjForumGUI\publishDraftObject(), and ilExSubmissionTextGUI\updateAssignmentTextObject().
 Here is the call graph for this function:
 Here is the call graph for this function: Here is the caller graph for this function:
 Here is the caller graph for this function:| 
 | static | 
resize image and return new image file ("_width_height" string appended)
| string | $a_file | full file name | 
| int | $a_width | width | 
| int | $a_height | height | 
Definition at line 1483 of file class.ilObjMediaObject.php.
References $location, and ilUtil\resizeImage().
Referenced by ilDclMobRecordFieldModel\parseValue(), ilObjMediaObjectGUI\resizeImagesObject(), ilObjMediaObjectGUI\savePropertiesObject(), and ilObjMediaObjectGUI\setObjectPerCreationForm().
 Here is the call graph for this function:
 Here is the call graph for this function: Here is the caller graph for this function:
 Here is the caller graph for this function:| 
 | static | 
Create new media object and update page in db and return new media object.
Definition at line 1638 of file class.ilObjMediaObject.php.
References $format, $location, $name, $size, _getDirectory(), ilUtil\deducibleSize(), ilMediaImageUtil\getImageSize(), getMimeType(), renameExecutables(), and ilMediaSvgSanitizer\sanitizeDir().
Referenced by assClozeTestImport\fromXML(), assErrorTextImport\fromXML(), assFileUploadImport\fromXML(), assFlashQuestionImport\fromXML(), assFormulaQuestionImport\fromXML(), assImagemapQuestionImport\fromXML(), assJavaAppletImport\fromXML(), assKprimChoiceImport\fromXML(), assLongMenuImport\fromXML(), assMatchingQuestionImport\fromXML(), assMultipleChoiceImport\fromXML(), assNumericImport\fromXML(), assOrderingHorizontalImport\fromXML(), assOrderingQuestionImport\fromXML(), assSingleChoiceImport\fromXML(), assTextQuestionImport\fromXML(), assTextSubsetImport\fromXML(), ilObjTest\fromXML(), ilForumXMLParser\handlerEndTag(), ilObjSurvey\importObject(), ilSurveyImporter\importXmlRepresentation(), ilNewsTimelineGUI\save(), ilNewsItemGUI\saveNewsItem(), ilSoapUtils\saveTempFileAsMediaObject(), ilNewsTimelineGUI\update(), and ilNewsItemGUI\updateNewsItem().
 Here is the call graph for this function:
 Here is the call graph for this function: Here is the caller graph for this function:
 Here is the caller graph for this function:| 
 | static | 
Save usage of mob within another container (e.g.
page)
Definition at line 1111 of file class.ilObjMediaObject.php.
References $a_type, $DIC, $ilDB, and handleQuotaUpdate().
Referenced by ilRTE\_cleanupMediaObjectUsage(), ilForumDraftsHistory\addMobsToDraftsHistory(), SurveyQuestion\copyXHTMLMediaObjectsOfQuestion(), assQuestion\copyXHTMLMediaObjectsOfQuestion(), ilObjForumGUI\createThread(), assErrorTextImport\fromXML(), assFileUploadImport\fromXML(), assFlashQuestionImport\fromXML(), assFormulaQuestionImport\fromXML(), assImagemapQuestionImport\fromXML(), assJavaAppletImport\fromXML(), assKprimChoiceImport\fromXML(), assLongMenuImport\fromXML(), assMatchingQuestionImport\fromXML(), assMultipleChoiceImport\fromXML(), assNumericImport\fromXML(), assOrderingHorizontalImport\fromXML(), assOrderingQuestionImport\fromXML(), assSingleChoiceImport\fromXML(), assTextQuestionImport\fromXML(), assTextSubsetImport\fromXML(), ilObjTest\fromXML(), ilForumAutoSaveAsyncDraftAction\handleMedia(), ilForumXMLParser\handlerEndTag(), ilObjSurvey\importObject(), ilSurveyImporter\importXmlRepresentation(), ilForumUtil\moveMediaObjects(), ilDclMobRecordFieldModel\parseValue(), ilObjForumGUI\publishDraftObject(), ilForumUtil\saveMediaObjects(), ilPCMediaObject\saveMobUsage(), assQuestion\syncXHTMLMediaObjectsOfQuestion(), and ilExSubmissionTextGUI\updateAssignmentTextObject().
 Here is the call graph for this function:
 Here is the call graph for this function: Here is the caller graph for this function:
 Here is the caller graph for this function:| 
 | static | 
Check whether only autostart parameter should be supported (instead of parameters input field.
This should be the same behaviour as mp3/flv in page.xsl
Definition at line 1620 of file class.ilObjMediaObject.php.
Referenced by ilPCMediaObjectGUI\getAliasValues(), ilObjMediaObjectGUI\getValues(), ilPCMediaObjectGUI\initAliasForm(), ilObjMediaObjectGUI\initForm(), ilPCMediaObjectGUI\saveAliasProperties(), and ilObjMediaObjectGUI\savePropertiesObject().
 Here is the caller graph for this function:
 Here is the caller graph for this function:| ilObjMediaObject::addMediaItem | ( | $a_item | ) | 
add media item to media object
| object | $a_item | media item object | 
Definition at line 284 of file class.ilObjMediaObject.php.
| ilObjMediaObject::clearMultiSrtDirectory | ( | ) | 
Clear multi feedback directory.
Definition at line 2055 of file class.ilObjMediaObject.php.
References ilUtil\delDir(), and getMultiSrtUploadDir().
 Here is the call graph for this function:
 Here is the call graph for this function:| ilObjMediaObject::containsIntLink | ( | ) | 
returns true, if mob was marked as containing an intern link (via setContainsIntLink) (this method should only be called by the import parser)
Definition at line 1034 of file class.ilObjMediaObject.php.
References $contains_int_link.
| ilObjMediaObject::create | ( | $a_create_meta_data = false, | |
| $a_save_media_items = true | |||
| ) | 
create media object in db
Definition at line 452 of file class.ilObjMediaObject.php.
References $app_event_handler, $i, $media_items, createMetaData(), getId(), getMediaItems(), and handleQuotaUpdate().
 Here is the call graph for this function:
 Here is the call graph for this function:| ilObjMediaObject::createDirectory | ( | ) | 
Create file directory of media object.
Definition at line 650 of file class.ilObjMediaObject.php.
References $path, _getDirectory(), ilUtil\createDirectory(), and getId().
 Here is the call graph for this function:
 Here is the call graph for this function:| ilObjMediaObject::createMetaData | ( | ) | 
create meta data entry
Reimplemented from ilObject.
Definition at line 226 of file class.ilObjMediaObject.php.
References $ilUser, $user, getDescription(), getId(), getTitle(), and ilObject\getType().
Referenced by create().
 Here is the call graph for this function:
 Here is the call graph for this function: Here is the caller graph for this function:
 Here is the caller graph for this function:| ilObjMediaObject::createReference | ( | ) | 
creates reference for object
@access public
Reimplemented from ilObject.
Definition at line 77 of file class.ilObjMediaObject.php.
| ilObjMediaObject::delete | ( | ) | 
delete media object
Definition at line 119 of file class.ilObjMediaObject.php.
References _getDirectory(), _getThumbnailDirectory(), ilUtil\delDir(), ilMediaItem\deleteAllItemsOfMob(), deleteMetaData(), getId(), ilLoggerFactory\getLogger(), getUsages(), and handleQuotaUpdate().
 Here is the call graph for this function:
 Here is the call graph for this function:| ilObjMediaObject::deleteMetaData | ( | ) | 
delete meta data entry
Reimplemented from ilObject.
Definition at line 270 of file class.ilObjMediaObject.php.
References getId(), and ilObject\getType().
Referenced by delete().
 Here is the call graph for this function:
 Here is the call graph for this function: Here is the caller graph for this function:
 Here is the caller graph for this function:| ilObjMediaObject::duplicate | ( | ) | 
Duplicate media object, return new media object.
Definition at line 1898 of file class.ilObjMediaObject.php.
References $key, _createThumbnailDirectory(), _getDirectory(), _getThumbnailDirectory(), getDescription(), getId(), getMediaItems(), getTitle(), and ilUtil\rCopy().
 Here is the call graph for this function:
 Here is the call graph for this function:| 
 | protected | 
Escape property (e.g.
title, caption) to XSLT -> HTML output
| string | $a_value | 
Definition at line 905 of file class.ilObjMediaObject.php.
Referenced by getXML().
 Here is the caller graph for this function:
 Here is the caller graph for this function:| ilObjMediaObject::exportFiles | ( | $a_target_dir | ) | 
export all media files of object to target directory note: target directory must be the export target directory, "/objects/il_<inst>_mob_<mob_id>/..." will be appended to this directory
| string | $a_target_dir | target directory | 
Definition at line 937 of file class.ilObjMediaObject.php.
References getId(), ilUtil\getWebspaceDir(), ilUtil\makeDir(), and ilUtil\rCopy().
 Here is the call graph for this function:
 Here is the call graph for this function:| ilObjMediaObject::exportMediaFullscreen | ( | $a_target_dir, | |
| $pg_obj | |||
| ) | 
Definition at line 947 of file class.ilObjMediaObject.php.
References $_GET, Sabre\VObject\$output, PHPMailer\PHPMailer\$params, $tpl, $xml, ilMediaItem\_getMapAreasIntLinks(), ilPlayerUtil\getFlashVideoPlayerDirectory(), getId(), getXML(), IL_MODE_OUTPUT, ilUtil\makeDir(), xslt_create(), and xslt_free().
 Here is the call graph for this function:
 Here is the call graph for this function:| ilObjMediaObject::exportXML | ( | & | $a_xml_writer, | 
| $a_inst = 0 | |||
| ) | 
export XML
Definition at line 924 of file class.ilObjMediaObject.php.
References getXML(), and IL_MODE_FULL.
 Here is the call graph for this function:
 Here is the call graph for this function:| 
 | static | 
Fix filename of uploaded file.
| string | $a_name | upload file name | 
Definition at line 2006 of file class.ilObjMediaObject.php.
References ilUtil\getASCIIFilename().
Referenced by ilObjMediaPoolGUI\performBulkUpload(), ilObjMediaObjectGUI\savePropertiesObject(), ilObjMediaObjectGUI\setObjectPerCreationForm(), and ilObjMediaObjectGUI\uploadFileObject().
 Here is the call graph for this function:
 Here is the call graph for this function: Here is the caller graph for this function:
 Here is the caller graph for this function:| ilObjMediaObject::generatePreviewPic | ( | $a_width, | |
| $a_height | |||
| ) | 
Upload video preview picture.
return
Definition at line 1957 of file class.ilObjMediaObject.php.
References _getDirectory(), ilUtil\convertImage(), ilUtil\escapeShellArg(), ilUtil\execConvert(), getId(), getMediaItem(), and ilUtil\isConvertVersionAtLeast().
 Here is the call graph for this function:
 Here is the call graph for this function:| 
 | static | 
Get allowed file types.
Definition at line 1863 of file class.ilObjMediaObject.php.
| ilObjMediaObject::getDataDirectory | ( | ) | 
Definition at line 1609 of file class.ilObjMediaObject.php.
References getId(), and ilUtil\getWebspaceDir().
Referenced by getXML(), and handleQuotaUpdate().
 Here is the call graph for this function:
 Here is the call graph for this function: Here is the caller graph for this function:
 Here is the caller graph for this function:| ilObjMediaObject::getDescription | ( | ) | 
get description of media object
Reimplemented from ilObject.
Definition at line 169 of file class.ilObjMediaObject.php.
References Gettext\Languages\Exporter\getDescription().
Referenced by createMetaData(), duplicate(), and updateMetaData().
 Here is the call graph for this function:
 Here is the call graph for this function: Here is the caller graph for this function:
 Here is the caller graph for this function:| ilObjMediaObject::getFilesOfDirectory | ( | $a_subdir = "" | ) | 
Get files of directory.
| string | $a_subdir | subdirectry | 
Definition at line 674 of file class.ilObjMediaObject.php.
References $files, _getDirectory(), ilUtil\getDir(), and getId().
 Here is the call graph for this function:
 Here is the call graph for this function:| 
 | static | 
Get forbidden file types.
Definition at line 1844 of file class.ilObjMediaObject.php.
Referenced by ilObjMediaObjectGUI\executeCommand(), and ilObjMediaObjectGUI\initForm().
 Here is the caller graph for this function:
 Here is the caller graph for this function:| ilObjMediaObject::getId | ( | ) | 
get object id @access public
Reimplemented from ilObject.
Definition at line 401 of file class.ilObjMediaObject.php.
References $id.
Referenced by create(), createDirectory(), createMetaData(), delete(), deleteMetaData(), duplicate(), exportFiles(), exportMediaFullscreen(), generatePreviewPic(), getDataDirectory(), getFilesOfDirectory(), getMultiSrtUploadDir(), getSrtFiles(), getUsages(), getVideoPreviewPic(), getXML(), handleQuotaUpdate(), makeThumbnail(), MDUpdateListener(), removeAdditionalFile(), removeMediaItem(), update(), updateMetaData(), and uploadAdditionalFile().
 Here is the caller graph for this function:
 Here is the caller graph for this function:| ilObjMediaObject::getImportId | ( | ) | 
get import id
Reimplemented from ilObject.
Definition at line 439 of file class.ilObjMediaObject.php.
References ilObject\$import_id.
| ilObjMediaObject::getLinkedMediaObjects | ( | $a_ignore = "" | ) | 
Get all media objects linked in map areas of this media object.
Definition at line 1799 of file class.ilObjMediaObject.php.
References ilObject\_exists(), ilInternalLink\_extractObjIdOfTarget(), ilMapArea\_getIntLinks(), and getMediaItems().
 Here is the call graph for this function:
 Here is the call graph for this function:| & ilObjMediaObject::getMediaItem | ( | $a_purpose | ) | 
get item for media purpose
| string | $a_purpose | 
Definition at line 306 of file class.ilObjMediaObject.php.
Referenced by generatePreviewPic(), and hasPurposeItem().
 Here is the caller graph for this function:
 Here is the caller graph for this function:| ilObjMediaObject::getMediaItemNr | ( | $a_purpose | ) | 
| & ilObjMediaObject::getMediaItems | ( | ) | 
get all media items
Definition at line 295 of file class.ilObjMediaObject.php.
References $media_items.
Referenced by create(), duplicate(), getLinkedMediaObjects(), getXML(), and update().
 Here is the caller graph for this function:
 Here is the caller graph for this function:| 
 | static | 
get mime type for file
| string | $a_file | file name | 
Definition at line 1510 of file class.ilObjMediaObject.php.
References ilMimeTypeUtil\APPLICATION__OCTET_STREAM, and ilMimeTypeUtil\lookupMimeType().
Referenced by _saveTempFileAsMediaObject(), ilExAssignmentGUI\addFiles(), ilObjMediaObjectGUI\assignFullscreenObject(), ilObjMediaObjectGUI\assignStandardObject(), ilKprimChoiceWizardInputGUI\checkUploads(), ilPCInteractiveImageGUI\create(), ilFileUtils\createFile(), ilObjMediaPoolGUI\createMediaFromUploadDir(), ilSCORM13Package\dbImportSco(), ilPublicUserProfileGUI\deliverVCard(), ilSCORM13Player\getMimetype(), ilMediaPlayerGUI\getMp3PlayerHtml(), ilDclMobRecordFieldModel\parseValue(), ilObjMediaPoolGUI\performBulkUpload(), ilNewsTimelineItemGUI\renderMedia(), ilNewsTimelineItemGUI\renderMediaModal(), ilObjMediaObjectGUI\savePropertiesObject(), assMultipleChoice\setImageFile(), assSingleChoice\setImageFile(), ilObjMediaObjectGUI\setObjectPerCreationForm(), ilNewsForContextBlockGUI\showNews(), ilPCInteractiveImageGUI\update(), ilObjMediaCastGUI\updateMediaItem(), ilFSStorageExercise\uploadFile(), and ilFSStorageExercise5069\uploadFile().
 Here is the call graph for this function:
 Here is the call graph for this function: Here is the caller graph for this function:
 Here is the caller graph for this function:| ilObjMediaObject::getMultiSrtFiles | ( | ) | 
Get all srt files of srt multi upload.
Definition at line 2063 of file class.ilObjMediaObject.php.
References $files, $i, $lang, ilMDLanguageItem\_getPossibleLanguageCodes(), ilUtil\getDir(), and getMultiSrtUploadDir().
 Here is the call graph for this function:
 Here is the call graph for this function:| ilObjMediaObject::getMultiSrtUploadDir | ( | ) | 
Get directory for multi srt upload.
return
Definition at line 2023 of file class.ilObjMediaObject.php.
References _getDirectory(), and getId().
Referenced by clearMultiSrtDirectory(), getMultiSrtFiles(), and uploadMultipleSubtitleFile().
 Here is the call graph for this function:
 Here is the call graph for this function: Here is the caller graph for this function:
 Here is the caller graph for this function:| ilObjMediaObject::getOriginID | ( | ) | 
| 
 | static | 
Get's the repository object ID of a parent object, if possible.
Definition at line 1254 of file class.ilObjMediaObject.php.
References $id, ilObject\$type, ilPCQuestion\_getPageForQuestionId(), assQuestion\_getQuestionInfo(), SurveyQuestion\_instanciateQuestion(), ilGlossaryTerm\_lookGlossaryID(), ilNewsItem\_lookupContextObjId(), ilLMObject\_lookupContObjID(), ilForum\_lookupObjIdForForumId(), ilSCORM2004Node\_lookupSLMID(), SurveyQuestion\_lookupSurveyObjId(), ilGlossaryDefinition\_lookupTermId(), ilObjTest\_lookupTestObjIdForQuestionId(), ilObject\_lookupType(), ilPortfolioPage\findPortfolioForPage(), ilExSubmission\lookupExerciseIdForReturnedId(), ilWikiPage\lookupObjIdByPage(), ilPageObject\lookupParentId(), and ilForumPostDraft\newInstanceByDraftId().
Referenced by ilObjMediaObjectAccess\checkAccessMob(), ilMediaObjectUsagesTableGUI\fillRow(), and handleQuotaUpdate().
 Here is the call graph for this function:
 Here is the call graph for this function: Here is the caller graph for this function:
 Here is the caller graph for this function:| ilObjMediaObject::getRefId | ( | ) | 
get reference id @access public
Reimplemented from ilObject.
Definition at line 67 of file class.ilObjMediaObject.php.
| 
 | static | 
Get restricted file types (this is for the input form, this list will be empty, if "allowed list" is empty)
Definition at line 1832 of file class.ilObjMediaObject.php.
Referenced by ilObjMediaObjectGUI\executeCommand(), and ilObjMediaObjectGUI\initForm().
 Here is the caller graph for this function:
 Here is the caller graph for this function:| ilObjMediaObject::getSrtFiles | ( | ) | 
Get srt files.
Definition at line 1726 of file class.ilObjMediaObject.php.
References $i, $name, _getDirectory(), ilUtil\getDir(), and getId().
Referenced by getXML().
 Here is the call graph for this function:
 Here is the call graph for this function: Here is the caller graph for this function:
 Here is the caller graph for this function:| 
 | static | 
Get thumbnail path.
| string | $a_thumbname | thumbnail file name | 
Definition at line 1776 of file class.ilObjMediaObject.php.
References _getThumbnailDirectory().
Referenced by ilPCIIMOverlaysTableGUI\fillRow().
 Here is the call graph for this function:
 Here is the call graph for this function: Here is the caller graph for this function:
 Here is the caller graph for this function:| ilObjMediaObject::getTitle | ( | ) | 
get object title @access public
Reimplemented from ilObject.
Definition at line 87 of file class.ilObjMediaObject.php.
Referenced by createMetaData(), duplicate(), getXML(), and updateMetaData().
 Here is the caller graph for this function:
 Here is the caller graph for this function:| ilObjMediaObject::getUsages | ( | $a_include_history = true | ) | 
get all usages of current media object
Definition at line 1155 of file class.ilObjMediaObject.php.
References getId(), and lookupUsages().
Referenced by delete(), and handleQuotaUpdate().
 Here is the call graph for this function:
 Here is the call graph for this function: Here is the caller graph for this function:
 Here is the caller graph for this function:| ilObjMediaObject::getVideoPreviewPic | ( | $a_filename_only = false | ) | 
Get video preview pic.
return
Definition at line 1982 of file class.ilObjMediaObject.php.
References _getDirectory(), and getId().
Referenced by uploadVideoPreviewPic().
 Here is the call graph for this function:
 Here is the call graph for this function: Here is the caller graph for this function:
 Here is the caller graph for this function:| ilObjMediaObject::getXML | ( | $a_mode = IL_MODE_FULL, | |
| $a_inst = 0, | |||
| $a_sign_locals = false | |||
| ) | 
get MediaObject XLM Tag
| int | $a_mode | IL_MODE_ALIAS | IL_MODE_OUTPUT | IL_MODE_FULL | 
Definition at line 700 of file class.ilObjMediaObject.php.
References $def, $i, $ilUser, $location, $media_items, $name, $user, $xml, escapeProperty(), getDataDirectory(), getId(), getMediaItems(), getSrtFiles(), getTitle(), ilObject\getType(), handleAmps(), IL_MODE_ALIAS, IL_MODE_FULL, IL_MODE_OUTPUT, ilUtil\secureUrl(), and ilWACSignedPath\signFile().
Referenced by exportMediaFullscreen(), and exportXML().
 Here is the call graph for this function:
 Here is the call graph for this function: Here is the caller graph for this function:
 Here is the caller graph for this function:| ilObjMediaObject::handleAmps | ( | $a_str | ) | 
Replace "&" (if not an "&") with "&".
Definition at line 914 of file class.ilObjMediaObject.php.
Referenced by getXML().
 Here is the caller graph for this function:
 Here is the caller graph for this function:| 
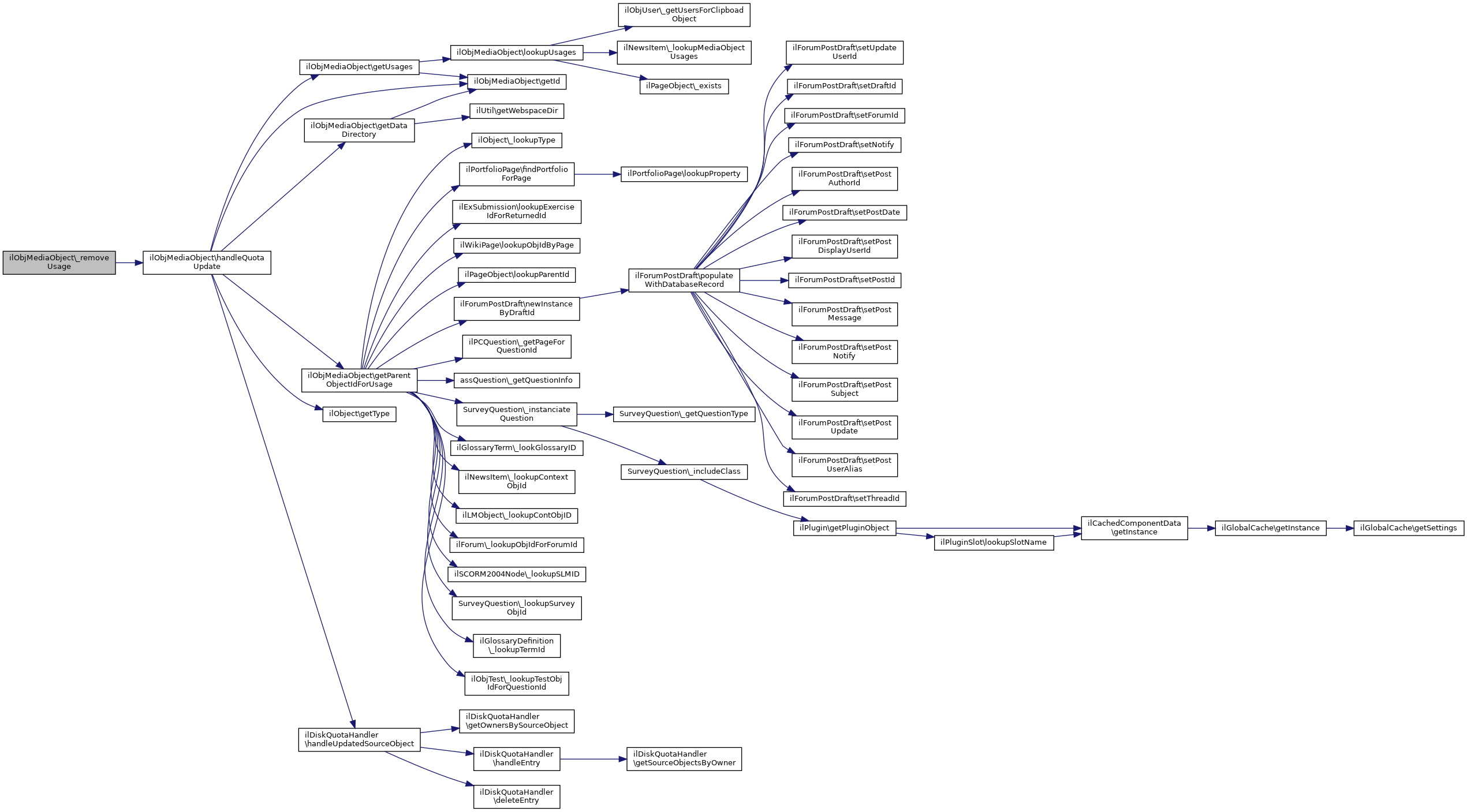
 | staticprotected | 
Definition at line 523 of file class.ilObjMediaObject.php.
References $DIC, $ilSetting, getDataDirectory(), getId(), getParentObjectIdForUsage(), ilObject\getType(), getUsages(), and ilDiskQuotaHandler\handleUpdatedSourceObject().
Referenced by _deleteAllUsages(), _removeUsage(), _saveUsage(), create(), delete(), and update().
 Here is the call graph for this function:
 Here is the call graph for this function: Here is the caller graph for this function:
 Here is the caller graph for this function:| ilObjMediaObject::hasFullscreenItem | ( | ) | 
Definition at line 359 of file class.ilObjMediaObject.php.
References hasPurposeItem().
 Here is the call graph for this function:
 Here is the call graph for this function:| ilObjMediaObject::hasPurposeItem | ( | $purpose | ) | 
returns wether object has media item with specific purpose
| string | $purpose | 
Definition at line 370 of file class.ilObjMediaObject.php.
References getMediaItem().
Referenced by hasFullscreenItem().
 Here is the call graph for this function:
 Here is the call graph for this function: Here is the caller graph for this function:
 Here is the caller graph for this function:| ilObjMediaObject::isAlias | ( | ) | 
| 
 | static | 
Is type allowed.
| string | $a_type | 
Definition at line 1883 of file class.ilObjMediaObject.php.
References $a_type.
Referenced by ilPageObjectGUI\showPage().
 Here is the caller graph for this function:
 Here is the caller graph for this function:| 
 | static | 
Lookup usages of media object.
Definition at line 1165 of file class.ilObjMediaObject.php.
References $DIC, $ilDB, $ret, $user, $users, ilPageObject\_exists(), ilObjUser\_getUsersForClipboadObject(), and ilNewsItem\_lookupMediaObjectUsages().
Referenced by ilObjMediaObjectAccess\checkAccessMob(), getUsages(), and ilLMObject\updateInternalLinks().
 Here is the call graph for this function:
 Here is the call graph for this function: Here is the caller graph for this function:
 Here is the caller graph for this function:| ilObjMediaObject::makeThumbnail | ( | $a_file, | |
| $a_thumbname, | |||
| $a_format = "png", | |||
| $a_size = "80" | |||
| ) | 
Make thumbnail.
Definition at line 1753 of file class.ilObjMediaObject.php.
References _createThumbnailDirectory(), _getDirectory(), _getThumbnailDirectory(), ilUtil\convertImage(), and getId().
 Here is the call graph for this function:
 Here is the call graph for this function:| ilObjMediaObject::MDUpdateListener | ( | $a_element | ) | 
Meta data update listener.
Important note: Do never call create() or update() method of ilObject here. It would result in an endless loop: update object -> update meta -> update object -> ... Use static _writeTitle() ... methods instead.
| string | $a_element | 
Reimplemented from ilObject.
Definition at line 193 of file class.ilObjMediaObject.php.
References $id, ilObject\_writeDescription(), ilObject\_writeTitle(), getId(), ilObject\getType(), setDescription(), and setTitle().
 Here is the call graph for this function:
 Here is the call graph for this function:| ilObjMediaObject::modifyExportIdentifier | ( | $a_tag, | |
| $a_param, | |||
| $a_value | |||
| ) | 
Definition at line 1005 of file class.ilObjMediaObject.php.
References ilUtil\insertInstIntoID().
 Here is the call graph for this function:
 Here is the call graph for this function:| ilObjMediaObject::putInTree | ( | $a_parent_ref | ) | 
maybe this method should be in tree object!?
| int | $a_parent_ref | Ref-ID of the parent object | 
Reimplemented from ilObject.
Definition at line 72 of file class.ilObjMediaObject.php.
| ilObjMediaObject::read | ( | ) | 
read media object data from db
Reimplemented from ilObject.
Definition at line 384 of file class.ilObjMediaObject.php.
References ilMediaItem\_getMediaItemsOfMOb().
 Here is the call graph for this function:
 Here is the call graph for this function:| ilObjMediaObject::removeAdditionalFile | ( | $a_file | ) | 
Remove additional file.
Definition at line 1786 of file class.ilObjMediaObject.php.
References _getDirectory(), and getId().
Referenced by uploadVideoPreviewPic().
 Here is the call graph for this function:
 Here is the call graph for this function: Here is the caller graph for this function:
 Here is the caller graph for this function:| ilObjMediaObject::removeAllMediaItems | ( | ) | 
remove all media items
Definition at line 342 of file class.ilObjMediaObject.php.
| ilObjMediaObject::removeMediaItem | ( | $a_purpose | ) | 
Definition at line 320 of file class.ilObjMediaObject.php.
References $i, $key, $media_items, and getId().
 Here is the call graph for this function:
 Here is the call graph for this function:| 
 | static | 
Rename executables.
| string | 
Definition at line 2095 of file class.ilObjMediaObject.php.
References ilUtil\renameExecutables(), and ilUtil\rRenameSuffix().
Referenced by _saveTempFileAsMediaObject(), ilObjMediaObjectGUI\executeCommand(), ilMediaObjectDataSet\importRecord(), ilObjMediaObjectGUI\savePropertiesObject(), ilObjMediaObjectGUI\setObjectPerCreationForm(), uploadAdditionalFile(), and ilObjMediaObjectGUI\uploadFileObject().
 Here is the call graph for this function:
 Here is the call graph for this function: Here is the caller graph for this function:
 Here is the caller graph for this function:| ilObjMediaObject::setAlias | ( | $a_is_alias | ) | 
set wether page object is an alias
Definition at line 409 of file class.ilObjMediaObject.php.
| ilObjMediaObject::setContainsIntLink | ( | $a_contains_link | ) | 
content parser set this flag to true, if the media object contains internal links (this method should only be called by the import parser)
| boolean | $a_contains_link | true, if page contains intern link tag(s) | 
Definition at line 1025 of file class.ilObjMediaObject.php.
| ilObjMediaObject::setDescription | ( | $a_description | ) | 
set description of media object
Reimplemented from ilObject.
Definition at line 177 of file class.ilObjMediaObject.php.
Referenced by MDUpdateListener().
 Here is the caller graph for this function:
 Here is the caller graph for this function:| ilObjMediaObject::setId | ( | $a_id | ) | 
set id
Reimplemented from ilObject.
Definition at line 396 of file class.ilObjMediaObject.php.
| ilObjMediaObject::setImportId | ( | $a_import_id | ) | 
set import id
@access public
| string | $a_import_id | import id | 
Reimplemented from ilObject.
Definition at line 444 of file class.ilObjMediaObject.php.
| ilObjMediaObject::setOriginID | ( | $a_id | ) | 
Definition at line 419 of file class.ilObjMediaObject.php.
| ilObjMediaObject::setRefId | ( | $a_id | ) | 
set reference id @access public
| integer | $a_id | reference id | 
Reimplemented from ilObject.
Definition at line 62 of file class.ilObjMediaObject.php.
| ilObjMediaObject::setTitle | ( | $a_title | ) | 
set object title
@access public
| string | $a_title | object title | 
Reimplemented from ilObject.
Definition at line 82 of file class.ilObjMediaObject.php.
Referenced by MDUpdateListener().
 Here is the caller graph for this function:
 Here is the caller graph for this function:| ilObjMediaObject::update | ( | $a_upload = false | ) | 
update media object in db
Definition at line 486 of file class.ilObjMediaObject.php.
References $app_event_handler, $key, $media_items, ilMediaItem\deleteAllItemsOfMob(), getId(), getMediaItems(), handleQuotaUpdate(), League\Flysystem\Adapter\Polyfill\update(), and updateMetaData().
 Here is the call graph for this function:
 Here is the call graph for this function:| ilObjMediaObject::updateMetaData | ( | ) | 
update meta data entry
Reimplemented from ilObject.
Definition at line 247 of file class.ilObjMediaObject.php.
References getDescription(), getId(), getTitle(), and ilObject\getType().
Referenced by update().
 Here is the call graph for this function:
 Here is the call graph for this function: Here is the caller graph for this function:
 Here is the caller graph for this function:| ilObjMediaObject::uploadAdditionalFile | ( | $a_name, | |
| $tmp_name, | |||
| $a_subdir = "", | |||
| $a_mode = "move_uploaded" | |||
| ) | 
Create new media object and update page in db and return new media object.
Definition at line 1690 of file class.ilObjMediaObject.php.
References _getDirectory(), getId(), ilUtil\makeDirParents(), renameExecutables(), and ilMediaSvgSanitizer\sanitizeDir().
Referenced by uploadSrtFile(), and uploadVideoPreviewPic().
 Here is the call graph for this function:
 Here is the call graph for this function: Here is the caller graph for this function:
 Here is the caller graph for this function:| ilObjMediaObject::uploadMultipleSubtitleFile | ( | $a_file | ) | 
Upload multi srt file.
| array | $a_file | file info array | 
| ilMediaObjectsException | 
Definition at line 2035 of file class.ilObjMediaObject.php.
References $ilUser, ilObject\$lng, $user, ilUtil\delDir(), getMultiSrtUploadDir(), ilUtil\makeDirParents(), and ilUtil\unzip().
 Here is the call graph for this function:
 Here is the call graph for this function:| ilObjMediaObject::uploadSrtFile | ( | $a_tmp_name, | |
| $a_language, | |||
| $a_mode = "move_uploaded" | |||
| ) | 
Upload srt file.
return
Definition at line 1714 of file class.ilObjMediaObject.php.
References uploadAdditionalFile().
 Here is the call graph for this function:
 Here is the call graph for this function:| ilObjMediaObject::uploadVideoPreviewPic | ( | $a_prevpic | ) | 
Upload video preview picture.
return
Definition at line 1937 of file class.ilObjMediaObject.php.
References getVideoPreviewPic(), removeAdditionalFile(), and uploadAdditionalFile().
 Here is the call graph for this function:
 Here is the call graph for this function:| 
 | protected | 
Definition at line 36 of file class.ilObjMediaObject.php.
| ilObjMediaObject::$contains_int_link | 
Definition at line 42 of file class.ilObjMediaObject.php.
Referenced by containsIntLink().
| ilObjMediaObject::$id | 
Definition at line 40 of file class.ilObjMediaObject.php.
Referenced by getId(), getParentObjectIdForUsage(), and MDUpdateListener().
| ilObjMediaObject::$is_alias | 
Definition at line 38 of file class.ilObjMediaObject.php.
Referenced by isAlias().
| ilObjMediaObject::$media_items | 
Definition at line 41 of file class.ilObjMediaObject.php.
Referenced by create(), getMediaItems(), getXML(), removeMediaItem(), and update().
| ilObjMediaObject::$origin_id | 
Definition at line 39 of file class.ilObjMediaObject.php.
Referenced by getOriginID().
| 
 | protected | 
Definition at line 31 of file class.ilObjMediaObject.php.
Referenced by createMetaData(), getXML(), lookupUsages(), and uploadMultipleSubtitleFile().