ILIAS  release_9 Revision v9.13-25-g2c18ec4c24f
ilParticipantTableGUI Class Reference
+ Inheritance diagram for ilParticipantTableGUI:
+ Collaboration diagram for ilParticipantTableGUI:

Public Member Functions

 __construct (mixed $a_parent_obj, $a_parent_cmd="", $a_template_context="")
 
 initFilter ()
 Init table filter. More...
 
 getSelectableColumns ()
 
 checkAcceptance (int $a_usr_id)
 
- Public Member Functions inherited from ilTable2GUI
 __construct (?object $a_parent_obj, string $a_parent_cmd="", string $a_template_context="")
 
 setOpenFormTag (bool $a_val)
 
 getOpenFormTag ()
 
 setCloseFormTag (bool $a_val)
 
 getCloseFormTag ()
 
 determineLimit ()
 
 getSelectableColumns ()
 Get selectable columns. More...
 
 determineSelectedColumns ()
 
 isColumnSelected (string $col)
 
 getSelectedColumns ()
 
 resetOffset (bool $a_in_determination=false)
 
 initFilter ()
 
 getParentObject ()
 
 getParentCmd ()
 
 setTopAnchor (string $a_val)
 
 getTopAnchor ()
 
 setNoEntriesText (string $a_text)
 
 getNoEntriesText ()
 
 setIsDataTable (bool $a_val)
 
 getIsDataTable ()
 
 setEnableTitle (bool $a_enabletitle)
 
 getEnableTitle ()
 
 setEnableHeader (bool $a_enableheader)
 
 getEnableHeader ()
 
 setEnableNumInfo (bool $a_val)
 
 getEnableNumInfo ()
 
 setTitle (string $a_title, string $a_icon="", string $a_icon_alt="")
 
 setDescription (string $a_val)
 
 getDescription ()
 
 setOrderField (string $a_order_field)
 
 getOrderField ()
 
 setData (array $a_data)
 
 getData ()
 
 dataExists ()
 
 setPrefix (string $a_prefix)
 
 getPrefix ()
 
 addFilterItem (ilTableFilterItem $a_input_item, bool $a_optional=false)
 
 addFilterItemByMetaType (string $id, int $type=self::FILTER_TEXT, bool $a_optional=false, string $caption="")
 Add filter by standard type. More...
 
 getFilterItems (bool $a_optionals=false)
 
 getFilterItemByPostVar (string $a_post_var)
 
 setFilterCols (int $a_val)
 
 getFilterCols ()
 
 setDisableFilterHiding (bool $a_val=true)
 
 getDisableFilterHiding ()
 
 isFilterSelected (string $a_col)
 Is given filter selected? More...
 
 getSelectedFilters ()
 
 determineSelectedFilters ()
 
 setCustomPreviousNext (string $a_prev_link, string $a_next_link)
 
 setFormAction (string $a_form_action, bool $a_multipart=false)
 
 getFormAction ()
 
 setFormName (string $a_name="")
 
 getFormName ()
 
 setId (string $a_val)
 
 getId ()
 
 setDisplayAsBlock (bool $a_val)
 
 getDisplayAsBlock ()
 
 setSelectAllCheckbox (string $a_select_all_checkbox, bool $a_select_all_on_top=false)
 
 setExternalSorting (bool $a_val)
 
 getExternalSorting ()
 
 setFilterCommand (string $a_val, string $a_caption="")
 
 getFilterCommand ()
 
 setResetCommand (string $a_val, string $a_caption="")
 
 getResetCommand ()
 
 setExternalSegmentation (bool $a_val)
 
 getExternalSegmentation ()
 
 setRowTemplate (string $a_template, string $a_template_dir="")
 Set row template. More...
 
 setDefaultOrderField (string $a_defaultorderfield)
 
 getDefaultOrderField ()
 
 setDefaultOrderDirection (string $a_defaultorderdirection)
 
 getDefaultOrderDirection ()
 
 setDefaultFilterVisiblity (bool $a_status)
 
 getDefaultFilterVisibility ()
 
 clearCommandButtons ()
 
 addCommandButton (string $a_cmd, string $a_text, string $a_onclick='', string $a_id="", string $a_class="")
 
 addCommandButtonInstance (ilButtonBase $a_button)
 
 addMultiItemSelectionButton (string $a_sel_var, array $a_options, string $a_cmd, string $a_text, string $a_default_selection='')
 
 setCloseCommand (string $a_link)
 
 addMultiCommand (string $a_cmd, string $a_text)
 
 addHiddenInput (string $a_name, string $a_value)
 
 addHeaderCommand (string $a_href, string $a_text, string $a_target="", string $a_img="")
 
 setTopCommands (bool $a_val)
 
 getTopCommands ()
 
 addColumn (string $a_text, string $a_sort_field="", string $a_width="", bool $a_is_checkbox_action_column=false, string $a_class="", string $a_tooltip="", bool $a_tooltip_with_html=false)
 
 getNavParameter ()
 
 setOrderLink (string $key, string $order_dir)
 
 fillHeader ()
 
 determineOffsetAndOrder (bool $a_omit_offset=false)
 
 storeNavParameter ()
 
 getHTML ()
 Get HTML. More...
 
 numericOrdering (string $a_field)
 Should this field be sorted numeric? More...
 
 render ()
 
 writeFilterToSession ()
 
 resetFilter ()
 
 fillFooter ()
 
 getLinkbar (string $a_num)
 
 fillHiddenRow ()
 
 fillActionRow ()
 
 setHeaderHTML (string $html)
 
 storeProperty (string $type, string $value)
 
 loadProperty (string $type)
 
 getCurrentState ()
 get current settings for order, limit, columns and filter More...
 
 setContext (string $id)
 
 getContext ()
 
 setShowRowsSelector (bool $a_value)
 Toggle rows-per-page selector. More...
 
 getShowRowsSelector ()
 
 setShowTemplates (bool $a_value)
 
 getShowTemplates ()
 
 restoreTemplate (string $a_name)
 Restore state from template. More...
 
 saveTemplate (string $a_name)
 Save current state as template. More...
 
 deleteTemplate (string $a_name)
 
 getLimit ()
 
 getOffset ()
 
 setExportFormats (array $formats)
 Set available export formats. More...
 
 setPrintMode (bool $a_value=false)
 
 getPrintMode ()
 
 getExportMode ()
 
 exportData (int $format, bool $send=false)
 Export and optionally send current table data. More...
 
 setEnableAllCommand (bool $a_value)
 
 setRowSelectorLabel (string $row_selector_label)
 
 getRowSelectorLabel ()
 
 setPreventDoubleSubmission (bool $a_val)
 
 getPreventDoubleSubmission ()
 
 setLimit (int $a_limit=0, int $a_default_limit=0)
 
- Public Member Functions inherited from ilTableGUI
 __construct (array $a_data=[], bool $a_global_tpl=true)
 
 setTemplate (ilTemplate $a_tpl)
 
 getTemplateObject ()
 
 setData (array $a_data)
 Set table data. More...
 
 getData ()
 
 setTitle (string $a_title, string $a_icon="", string $a_icon_alt="")
 
 setHelp (string $a_help_page, string $a_help_icon, string $a_help_icon_alt="")
 
 setHeaderNames (array $a_header_names)
 
 getColumnCount ()
 
 setHeaderVars (array $a_header_vars, array $a_header_params=[])
 
 setColumnWidth (array $a_column_width)
 set table column widths More...
 
 setOneColumnWidth (string $a_column_width, int $a_column_number)
 
 setMaxCount (int $a_max_count)
 set max. More...
 
 setLimit (int $a_limit=0, int $a_default_limit=0)
 set max. More...
 
 getLimit ()
 
 setPrefix (string $a_prefix)
 set prefix for sort and offset fields (if you have two or more tables on a page that you want to sort separately) More...
 
 setOffset (int $a_offset)
 set dataset offset More...
 
 getOffset ()
 
 setOrderColumn (string $a_order_column="", string $a_default_column="")
 
 getOrderColumn ()
 
 setOrderDirection (string $a_order_direction)
 
 getOrderDirection ()
 
 setFooter (string $a_style, string $a_previous="", string $a_next="")
 
 enable (string $a_module_name)
 
 disable (string $a_module_name)
 
 sortData ()
 
 render ()
 
 renderHeader ()
 
 setOrderLink (string $key, string $order_dir)
 
 setStyle (string $a_element, string $a_style)
 
 getStyle (string $a_element)
 
 setBase (string $a_base)
 
 getBase ()
 
 getFormName ()
 get the name of the parent form More...
 
 setFormName (string $a_name="cmd")
 
 getSelectAllCheckbox ()
 get the name of the checkbox that should be toggled with a select all button More...
 
 setSelectAllCheckbox (string $a_select_all_checkbox)
 
 clearActionButtons ()
 
 addActionButton (string $btn_name, string $btn_value)
 

Protected Member Functions

 getRepositoryObject ()
 
 getParticipants ()
 
 initSettings ()
 
 showActionLinks ($a_set)
 
- Protected Member Functions inherited from ilTable2GUI
 getRequestedValues ()
 
 prepareOutput ()
 Anything that must be done before HTML is generated. More...
 
 isFilterVisible ()
 Check if filter is visible: manually shown (session, db) or default value set. More...
 
 isAdvMDFilter (ilAdvancedMDRecordGUI $a_gui, ilTableFilterItem $a_element)
 Check if filter element is based on adv md. More...
 
 fillRow (array $a_set)
 Standard Version of Fill Row. More...
 
 getFilterValue (ilTableFilterItem $a_item)
 Get current filter value. More...
 
 setFilterValue (ilTableFilterItem $a_item, $a_value)
 
 fillMetaExcel (ilExcel $a_excel, int &$a_row)
 Add meta information to excel export. More...
 
 fillHeaderExcel (ilExcel $a_excel, int &$a_row)
 Excel Version of Fill Header. More...
 
 fillRowExcel (ilExcel $a_excel, int &$a_row, array $a_set)
 Excel Version of Fill Row. More...
 
 fillMetaCSV (ilCSVWriter $a_csv)
 Add meta information to csv export. More...
 
 fillHeaderCSV (ilCSVWriter $a_csv)
 CSV Version of Fill Header. More...
 
 fillRowCSV (ilCSVWriter $a_csv, array $a_set)
 CSV Version of Fill Row. More...
 

Protected Attributes

ilParticipants $participants = null
 
array $current_filter = []
 
ilObject $rep_object
 
- Protected Attributes inherited from ilTable2GUI
string $requested_tmpl_delete
 
string $requested_tmpl_create
 
string $requested_nav_par2 = ""
 
string $requested_nav_par = ""
 
string $requested_nav_par1 = ""
 
ILIAS Table TableGUIRequest $table_request = null
 
array $selected_columns = []
 
ilCtrl $ctrl
 
object $parent_obj = null
 
string $parent_cmd = ""
 
string $close_command = ""
 
string $top_anchor = "il_table_top"
 
array $filters = array()
 
array $optional_filters = array()
 
string $filter_cmd = 'applyFilter'
 
string $reset_cmd = 'resetFilter'
 
int $filter_cols = 5
 
bool $ext_sort = false
 
bool $ext_seg = false
 
string $context = ""
 
array $mi_sel_buttons = []
 
bool $disable_filter_hiding = false
 
bool $top_commands = true
 
array $selectable_columns = array()
 
array $selected_column = array()
 
bool $show_templates = false
 
bool $show_rows_selector = true
 
bool $rows_selector_off = false
 
bool $nav_determined = false
 
bool $limit_determined = false
 
bool $filters_determined = false
 
bool $columns_determined = false
 
bool $open_form_tag = true
 
bool $close_form_tag = true
 
array $export_formats = []
 
int $export_mode = 0
 
bool $print_mode = false
 
bool $enable_command_for_all = false
 
bool $restore_filter = false
 
array $restore_filter_values = []
 
bool $default_filter_visibility = false
 
array $sortable_fields = array()
 
bool $prevent_double_submission = true
 
string $row_selector_label = ""
 
bool $select_all_on_top = false
 
array $sel_buttons = []
 
string $nav_value = ''
 
string $noentriestext = ''
 
string $css_row = ''
 
bool $display_as_block = false
 
string $description = ''
 
string $id = ""
 
bool $custom_prev_next = false
 
string $reset_cmd_txt = ""
 
string $defaultorderfield = ""
 
string $defaultorderdirection = ""
 
array $column = []
 
bool $datatable = false
 
bool $num_info = false
 
bool $form_multipart = false
 
array $row_data = []
 
string $order_field = ""
 
array $selected_filter = []
 
string $form_action = ""
 
string $formname = ""
 
string $sort_order = ""
 
array $buttons = []
 
array $multi = []
 
array $hidden_inputs = []
 
array $header_commands = []
 
string $row_template = ""
 
string $row_template_dir = ""
 
string $filter_cmd_txt = ""
 
string $custom_prev = ""
 
string $custom_next = ""
 
array $raw_post_data = null
 
ilGlobalTemplateInterface $main_tpl
 
- Protected Attributes inherited from ilTableGUI
string $sort_order
 
string $link_params
 
array $header_params
 
 $tpl
 
ilLanguage $lng
 

Static Protected Attributes

static bool $export_allowed = false
 
static bool $confirmation_required = true
 
static array $accepted_ids = null
 
static array $all_columns = null
 
static bool $has_odf_definitions = false
 

Private Attributes

UIRenderer $renderer
 
UIImplementationFactory $uiFactory
 

Additional Inherited Members

- Static Public Member Functions inherited from ilTable2GUI
static getAllCommandLimit ()
 
- Static Public Member Functions inherited from ilTableGUI
static linkbar (string $AScript, int $AHits, int $ALimit, int $AOffset, array $AParams=array(), array $ALayout=array(), string $prefix='')
 
- Data Fields inherited from ilTable2GUI
const FILTER_TEXT = 1
 
const FILTER_SELECT = 2
 
const FILTER_DATE = 3
 
const FILTER_LANGUAGE = 4
 
const FILTER_NUMBER_RANGE = 5
 
const FILTER_DATE_RANGE = 6
 
const FILTER_DURATION_RANGE = 7
 
const FILTER_DATETIME_RANGE = 8
 
const FILTER_CHECKBOX = 9
 
const EXPORT_EXCEL = 1
 
const EXPORT_CSV = 2
 
const ACTION_ALL_LIMIT = 1000
 
- Data Fields inherited from ilTableGUI
string $title = ""
 
string $icon = ""
 
string $icon_alt = ""
 
string $help_page = ""
 
string $help_icon = ""
 
string $help_icon_alt = ""
 
array $header_names = []
 
array $header_vars = []
 
array $linkbar_vars = []
 
array $data = []
 
int $column_count = 0
 
array $column_width = []
 
int $max_count = 0
 
int $limit = 0
 
bool $max_limit = false
 
int $offset = 0
 
string $order_column = ""
 
string $order_direction = ""
 
string $footer_style = ""
 
string $footer_previous = ""
 
string $footer_next = ""
 
bool $lang_support = true
 
bool $global_tpl = false
 
string $form_name = ""
 
string $select_all_checkbox = ""
 
array $action_buttons = []
 
string $prefix = ""
 
string $base = ""
 
array $enabled
 
array $styles
 

Detailed Description

Definition at line 28 of file class.ilParticipantTableGUI.php.

Constructor & Destructor Documentation

◆ __construct()

ilParticipantTableGUI::__construct ( mixed  $a_parent_obj,
  $a_parent_cmd = "",
  $a_template_context = "" 
)

Definition at line 46 of file class.ilParticipantTableGUI.php.

References $DIC, and ILIAS\MetaData\Repository\Validation\Data\__construct().

47  {
48  parent::__construct($a_parent_obj, $a_parent_cmd, $a_template_context);
49 
50  global $DIC;
51  $this->renderer = $DIC->ui()->renderer();
52  $this->uiFactory = $DIC->ui()->factory();
53  }
global $DIC
Definition: feed.php:28
__construct(VocabulariesInterface $vocabularies)
+ Here is the call graph for this function:

Member Function Documentation

◆ checkAcceptance()

ilParticipantTableGUI::checkAcceptance ( int  $a_usr_id)

Definition at line 149 of file class.ilParticipantTableGUI.php.

Referenced by ilGroupParticipantsTableGUI\parse(), ilLearningSequenceParticipantsTableGUI\parse(), and ilCourseParticipantsTableGUI\parse().

149  : bool
150  {
151  if (!self::$confirmation_required) {
152  return true;
153  }
154  if (!self::$export_allowed) {
155  return false;
156  }
157  return in_array($a_usr_id, self::$accepted_ids);
158  }
+ Here is the caller graph for this function:

◆ getParticipants()

ilParticipantTableGUI::getParticipants ( )
protected

Definition at line 144 of file class.ilParticipantTableGUI.php.

References $participants.

Referenced by ilGroupParticipantsTableGUI\fillRow(), ilLearningSequenceParticipantsTableGUI\fillRow(), and ilCourseParticipantsTableGUI\fillRow().

144  : ?\ilParticipants
145  {
146  return $this->participants;
147  }
Base class for course and group participants.
+ Here is the caller graph for this function:

◆ getRepositoryObject()

◆ getSelectableColumns()

ilParticipantTableGUI::getSelectableColumns ( )

Definition at line 103 of file class.ilParticipantTableGUI.php.

References $DIC, $GLOBALS, $ilSetting, ilExportFieldsInfo\_getInstanceByType(), ilTable2GUI\getId(), getRepositoryObject(), and ILIAS\Repository\lng().

Referenced by ilGroupParticipantsTableGUI\__construct(), and ilCourseParticipantsTableGUI\__construct().

103  : array
104  {
105  global $DIC;
106 
107  $ilSetting = $DIC['ilSetting'];
108 
109  $GLOBALS['DIC']['lng']->loadLanguageModule('ps');
110  if (self::$all_columns) {
111  # return self::$all_columns;
112  }
113 
115  self::$all_columns = $ef->getSelectableFieldsInfo($this->getRepositoryObject()->getId());
116 
117  if ($ilSetting->get('user_portfolios')) {
118  self::$all_columns['prtf'] = array(
119  'txt' => $this->lng->txt('obj_prtf'),
120  'default' => false
121  );
122  }
123 
124  $login = array_splice(self::$all_columns, 0, 1);
125  self::$all_columns = array_merge(
126  array(
127  'roles' =>
128  array(
129  'txt' => $this->lng->txt('objs_role'),
130  'default' => true
131  )
132  ),
133  self::$all_columns
134  );
135  self::$all_columns = array_merge($login, self::$all_columns);
136  return self::$all_columns;
137  }
global $DIC
Definition: feed.php:28
$GLOBALS["DIC"]
Definition: wac.php:31
static _getInstanceByType(string $a_type)
Get Singleton Instance.
global $ilSetting
Definition: privfeed.php:18
+ Here is the call graph for this function:
+ Here is the caller graph for this function:

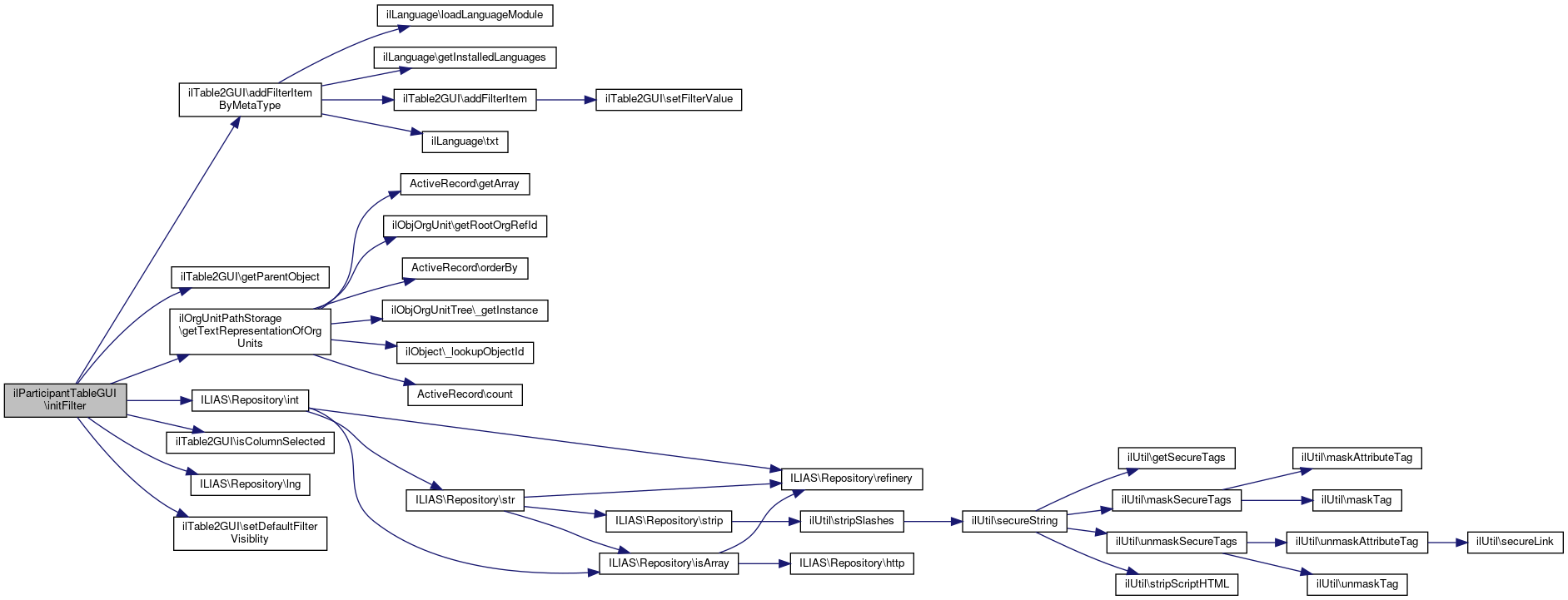
◆ initFilter()

ilParticipantTableGUI::initFilter ( )

Init table filter.

Definition at line 58 of file class.ilParticipantTableGUI.php.

References $path, ilTable2GUI\addFilterItemByMetaType(), ilTable2GUI\FILTER_SELECT, ilTable2GUI\FILTER_TEXT, ilTable2GUI\getParentObject(), ilOrgUnitPathStorage\getTextRepresentationOfOrgUnits(), ILIAS\Repository\int(), ilTable2GUI\isColumnSelected(), ILIAS\Repository\lng(), and ilTable2GUI\setDefaultFilterVisiblity().

Referenced by ilGroupParticipantsTableGUI\__construct(), ilCourseParticipantsTableGUI\__construct(), and ilLearningSequenceParticipantsTableGUI\initForm().

58  : void
59  {
60  $this->setDefaultFilterVisiblity(true);
61 
62  $login = $this->addFilterItemByMetaType(
63  'login',
65  false,
66  $this->lng->txt('name')
67  );
68  $this->current_filter['login'] = (string) $login->getValue();
69  $this->current_filter['roles'] = 0;
70  if ($this->isColumnSelected('roles')) {
71  $role = $this->addFilterItemByMetaType(
72  'roles',
74  false,
75  $this->lng->txt('objs_role')
76  );
77 
78  $options = array();
79  $options[0] = $this->lng->txt('all_roles');
80  $role->setOptions($options + $this->getParentObject()->getLocalRoles());
81  $this->current_filter['roles'] = (int) $role->getValue();
82  }
83 
84  if ($this->isColumnSelected('org_units')) {
86 
87  $options[0] = $this->lng->txt('select_one');
88  foreach ($paths as $org_ref_id => $path) {
89  $options[$org_ref_id] = $path;
90  }
91 
92  $org = $this->addFilterItemByMetaType(
93  'org_units',
95  false,
96  $this->lng->txt('org_units')
97  );
98  $org->setOptions($options);
99  $this->current_filter['org_units'] = $org->getValue();
100  }
101  }
$path
Definition: ltiservices.php:32
static getTextRepresentationOfOrgUnits(bool $sort_by_title=true)
Get ref id path array.
isColumnSelected(string $col)
addFilterItemByMetaType(string $id, int $type=self::FILTER_TEXT, bool $a_optional=false, string $caption="")
Add filter by standard type.
setDefaultFilterVisiblity(bool $a_status)
+ Here is the call graph for this function:
+ Here is the caller graph for this function:

◆ initSettings()

ilParticipantTableGUI::initSettings ( )
protected

Definition at line 160 of file class.ilParticipantTableGUI.php.

References ilCourseDefinedFieldDefinition\_hasFields(), ilTable2GUI\getId(), ilPrivacySettings\getInstance(), getRepositoryObject(), and ilMemberAgreement\lookupAcceptedAgreements().

Referenced by ilLearningSequenceParticipantsTableGUI\__construct(), ilGroupParticipantsTableGUI\__construct(), and ilCourseParticipantsTableGUI\__construct().

160  : void
161  {
162  if (self::$accepted_ids !== null) {
163  return;
164  }
165  self::$export_allowed = ilPrivacySettings::getInstance()->checkExportAccess($this->getRepositoryObject()->getRefId());
166 
167  self::$confirmation_required = ($this->getRepositoryObject()->getType() === 'crs')
168  ? ilPrivacySettings::getInstance()->courseConfirmationRequired()
169  : ilPrivacySettings::getInstance()->groupConfirmationRequired();
170 
171  self::$accepted_ids = ilMemberAgreement::lookupAcceptedAgreements($this->getRepositoryObject()->getId());
172 
173  self::$has_odf_definitions = (bool) ilCourseDefinedFieldDefinition::_hasFields($this->getRepositoryObject()->getId());
174  }
static lookupAcceptedAgreements(int $a_obj_id)
Lookup users who have accepted the agreement.
static _hasFields(int $a_container_id)
Check if there are any define fields.
+ Here is the call graph for this function:
+ Here is the caller graph for this function:

◆ showActionLinks()

ilParticipantTableGUI::showActionLinks (   $a_set)
protected

Definition at line 176 of file class.ilParticipantTableGUI.php.

References ILIAS\Repository\ctrl(), getRepositoryObject(), ilCourseConstants\IL_CRS_VIEW_OBJECTIVE, and ILIAS\Repository\lng().

Referenced by ilGroupParticipantsTableGUI\fillRow(), ilLearningSequenceParticipantsTableGUI\fillRow(), and ilCourseParticipantsTableGUI\fillRow().

176  : void
177  {
178  $loc_enabled = (
179  $this->getRepositoryObject()->getType() === 'crs' and
181  );
182 
183  $this->ctrl->setParameter($this->parent_obj, 'member_id', $a_set['usr_id']);
184 
185  $dropDownItems = array();
186  $dropDownItems[] = $this->uiFactory->button()->shy(
187  $this->lng->txt('edit'),
188  $this->ctrl->getLinkTarget($this->parent_obj, 'editMember')
189  );
190 
191  if (self::$has_odf_definitions) {
192  $this->ctrl->setParameterByClass('ilobjectcustomuserfieldsgui', 'member_id', $a_set['usr_id']);
193  $dropDownItems[] = $this->uiFactory->button()->shy(
194  $this->lng->txt($this->getRepositoryObject()->getType() . '_cdf_edit_member'),
195  $this->ctrl->getLinkTargetByClass('ilobjectcustomuserfieldsgui', 'editMember')
196  );
197  }
198 
199  if ($loc_enabled) {
200  $this->ctrl->setParameterByClass('illomembertestresultgui', 'uid', $a_set['usr_id']);
201  $dropDownItems[] = $this->uiFactory->button()->shy(
202  $this->lng->txt('crs_loc_mem_show_res'),
203  $this->ctrl->getLinkTargetByClass('illomembertestresultgui', '')
204  );
205  }
206 
207  $dropDown = $this->uiFactory->dropdown()->standard($dropDownItems);
208  $this->tpl->setVariable('ACTION_USER', $this->renderer->render($dropDown));
209  }
+ Here is the call graph for this function:
+ Here is the caller graph for this function:

Field Documentation

◆ $accepted_ids

array ilParticipantTableGUI::$accepted_ids = null
staticprotected

Definition at line 35 of file class.ilParticipantTableGUI.php.

◆ $all_columns

array ilParticipantTableGUI::$all_columns = null
staticprotected

Definition at line 36 of file class.ilParticipantTableGUI.php.

◆ $confirmation_required

bool ilParticipantTableGUI::$confirmation_required = true
staticprotected

Definition at line 31 of file class.ilParticipantTableGUI.php.

◆ $current_filter

array ilParticipantTableGUI::$current_filter = []
protected

Definition at line 40 of file class.ilParticipantTableGUI.php.

◆ $export_allowed

bool ilParticipantTableGUI::$export_allowed = false
staticprotected

Definition at line 30 of file class.ilParticipantTableGUI.php.

◆ $has_odf_definitions

bool ilParticipantTableGUI::$has_odf_definitions = false
staticprotected

Definition at line 37 of file class.ilParticipantTableGUI.php.

◆ $participants

ilParticipants ilParticipantTableGUI::$participants = null
protected

Definition at line 39 of file class.ilParticipantTableGUI.php.

Referenced by getParticipants().

◆ $renderer

UIRenderer ilParticipantTableGUI::$renderer
private

Definition at line 43 of file class.ilParticipantTableGUI.php.

◆ $rep_object

ilObject ilParticipantTableGUI::$rep_object
protected

◆ $uiFactory

UIImplementationFactory ilParticipantTableGUI::$uiFactory
private

Definition at line 44 of file class.ilParticipantTableGUI.php.


The documentation for this class was generated from the following file: