ILIAS  release_9 Revision v9.13-25-g2c18ec4c24f
ilGroupMembershipMailNotification Class Reference
+ Inheritance diagram for ilGroupMembershipMailNotification:
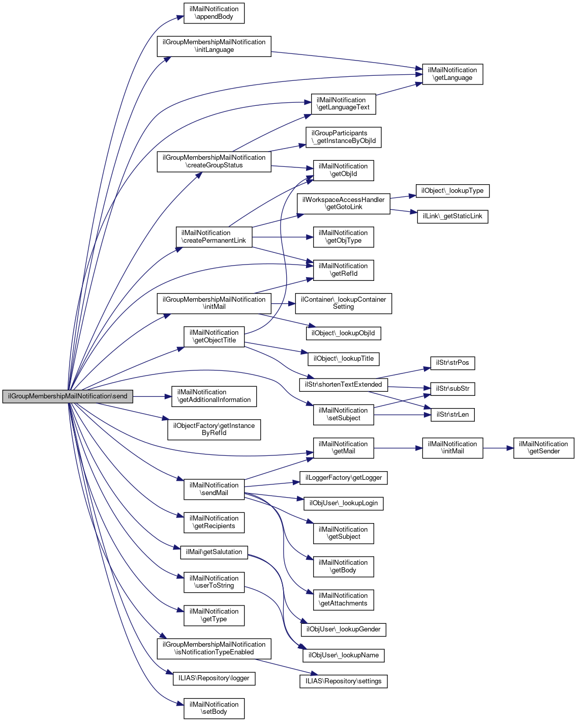
+ Collaboration diagram for ilGroupMembershipMailNotification:

Public Member Functions

 __construct (bool $a_is_personal_workspace=false)
 
 forceSendingMail (bool $a_status)
 Force sending mail independent from global setting. More...
 
 send ()
 
- Public Member Functions inherited from ilMailNotification
 __construct (protected bool $is_in_wsp=false)
 
 setType (int $a_type)
 
 getType ()
 
 setSender (int $a_usr_id)
 
 getSender ()
 
 setRecipients (array $a_rcp)
 
 getRecipients ()
 
 setAttachments (array $a_att)
 
 getAttachments ()
 
 setLangModules (array $a_modules)
 
 getUserLanguage (int $a_usr_id)
 
 setRefId (int $a_id)
 
 getRefId ()
 
 getObjId ()
 
 setObjId (int $a_obj_id)
 
 getObjType ()
 
 setAdditionalInformation (array $a_info)
 
 getAdditionalInformation ()
 
 sendMail (array $a_rcp, bool $a_parse_recipients=true)
 
 getBlockBorder ()
 

Data Fields

const TYPE_ADMISSION_MEMBER = 20
 
const TYPE_DISMISS_MEMBER = 21
 
const TYPE_ACCEPTED_SUBSCRIPTION_MEMBER = 22
 
const TYPE_REFUSED_SUBSCRIPTION_MEMBER = 23
 
const TYPE_STATUS_CHANGED = 24
 
const TYPE_BLOCKED_MEMBER = 25
 
const TYPE_UNBLOCKED_MEMBER = 26
 
const TYPE_UNSUBSCRIBE_MEMBER = 27
 
const TYPE_SUBSCRIBE_MEMBER = 28
 
const TYPE_WAITING_LIST_MEMBER = 29
 
const TYPE_NOTIFICATION_REGISTRATION = 30
 
const TYPE_NOTIFICATION_REGISTRATION_REQUEST = 31
 
const TYPE_NOTIFICATION_UNSUBSCRIBE = 32
 
- Data Fields inherited from ilMailNotification
final const SUBJECT_TITLE_LENGTH = 60
 

Protected Member Functions

 initMail ()
 
 initLanguage (int $a_usr_id)
 
 createGroupStatus (int $a_usr_id)
 
 isNotificationTypeEnabled (int $a_type)
 get setting "mail_grp_member_notification" and excludes types which are not affected by this setting See description of $this->permanent_enabled_notifications More...
 
- Protected Member Functions inherited from ilMailNotification
 setSubject (string $a_subject)
 
 getSubject ()
 
 setBody (string $a_body)
 
 appendBody (string $a_body)
 
 getBody ()
 
 initLanguage (int $a_usr_id)
 
 initLanguageByIso2Code (string $a_code='')
 
 setLanguage (ilLanguage $a_language)
 
 getLanguage ()
 
 getLanguageText (string $a_keyword)
 
 getObjectTitle (bool $a_shorten=false)
 
 initMail ()
 
 getMail ()
 
 createPermanentLink (array $a_params=[], string $a_append='')
 
 userToString (int $a_usr_id)
 
 isRefIdAccessible (int $a_user_id, int $a_ref_id, string $a_permission="read")
 

Protected Attributes

array $permanent_enabled_notifications
 
- Protected Attributes inherited from ilMailNotification
int $type
 
int $sender
 
ilMail $mail = null
 
string $subject = ''
 
string $body = ''
 
array $attachments = []
 
ilLanguage $language
 
array $lang_modules = []
 
array $recipients = []
 
int $ref_id
 
int $obj_id = 0
 
string $obj_type = ''
 
array $additional_info = []
 
ilWorkspaceTree $wsp_tree
 
ilWorkspaceAccessHandler $wsp_access_handler
 

Private Attributes

bool $force_sending_mail = false
 
ilLogger $logger
 
ilSetting $settings
 

Detailed Description

Constructor & Destructor Documentation

◆ __construct()

ilGroupMembershipMailNotification::__construct ( bool  $a_is_personal_workspace = false)

Definition at line 51 of file class.ilGroupMembershipMailNotification.php.

References $DIC, ILIAS\MetaData\Repository\Validation\Data\__construct(), ILIAS\Repository\logger(), and ILIAS\Repository\settings().

52  {
53  global $DIC;
54 
55  $this->logger = $DIC->logger()->grp();
56  $this->settings = $DIC->settings();
57  parent::__construct($a_is_personal_workspace);
58  }
global $DIC
Definition: feed.php:28
__construct(VocabulariesInterface $vocabularies)
+ Here is the call graph for this function:

Member Function Documentation

◆ createGroupStatus()

ilGroupMembershipMailNotification::createGroupStatus ( int  $a_usr_id)
protected

Definition at line 402 of file class.ilGroupMembershipMailNotification.php.

References ilMailNotification\$body, ilGroupParticipants\_getInstanceByObjId(), ilMailNotification\getLanguageText(), and ilMailNotification\getObjId().

Referenced by send().

402  : string
403  {
405 
406  $body = $this->getLanguageText('grp_new_status') . "\n";
407  $body .= $this->getLanguageText('role') . ': ';
408 
409 
410  if ($part->isAdmin($a_usr_id)) {
411  $body .= $this->getLanguageText('il_grp_admin') . "\n";
412  } else {
413  $body .= $this->getLanguageText('il_grp_member') . "\n";
414  }
415 
416  if ($part->isAdmin($a_usr_id)) {
417  $body .= $this->getLanguageText('grp_notification') . ': ';
418 
419  if ($part->isNotificationEnabled($a_usr_id)) {
420  $body .= $this->getLanguageText('grp_notify_on') . "\n";
421  } else {
422  $body .= $this->getLanguageText('grp_notify_off') . "\n";
423  }
424  }
425  return $body;
426  }
getLanguageText(string $a_keyword)
static _getInstanceByObjId(int $a_obj_id)
Get singleton instance.
+ Here is the call graph for this function:
+ Here is the caller graph for this function:

◆ forceSendingMail()

ilGroupMembershipMailNotification::forceSendingMail ( bool  $a_status)

Force sending mail independent from global setting.

Definition at line 80 of file class.ilGroupMembershipMailNotification.php.

80  : void
81  {
82  $this->force_sending_mail = $a_status;
83  }

◆ initLanguage()

ilGroupMembershipMailNotification::initLanguage ( int  $a_usr_id)
protected

Definition at line 396 of file class.ilGroupMembershipMailNotification.php.

References ilMailNotification\getLanguage().

Referenced by send().

396  : void
397  {
398  parent::initLanguage($a_usr_id);
399  $this->getLanguage()->loadLanguageModule('grp');
400  }
+ Here is the call graph for this function:
+ Here is the caller graph for this function:

◆ initMail()

ilGroupMembershipMailNotification::initMail ( )
protected

Definition at line 63 of file class.ilGroupMembershipMailNotification.php.

References ilMailNotification\$mail, ilContainer\_lookupContainerSetting(), ilObject\_lookupObjId(), ilObjectServiceSettingsGUI\EXTERNAL_MAIL_PREFIX, ilMailNotification\getRefId(), and ilMail\PROP_CONTEXT_SUBJECT_PREFIX.

Referenced by send().

63  : ilMail
64  {
65  parent::initMail();
66  $this->mail = $this->mail->withContextParameters([
70  ''
71  ),
72  ]);
73 
74  return $this->mail;
75  }
const PROP_CONTEXT_SUBJECT_PREFIX
static _lookupContainerSetting(int $a_id, string $a_keyword, string $a_default_value=null)
static _lookupObjId(int $ref_id)
+ Here is the call graph for this function:
+ Here is the caller graph for this function:

◆ isNotificationTypeEnabled()

ilGroupMembershipMailNotification::isNotificationTypeEnabled ( int  $a_type)
protected

get setting "mail_grp_member_notification" and excludes types which are not affected by this setting See description of $this->permanent_enabled_notifications

Definition at line 432 of file class.ilGroupMembershipMailNotification.php.

References ILIAS\Repository\settings().

Referenced by send().

432  : bool
433  {
434  return
435  $this->force_sending_mail ||
436  $this->settings->get('mail_grp_member_notification', "1") ||
437  in_array($a_type, $this->permanent_enabled_notifications);
438  }
+ Here is the call graph for this function:
+ Here is the caller graph for this function:

◆ send()

ilGroupMembershipMailNotification::send ( )

Definition at line 87 of file class.ilGroupMembershipMailNotification.php.

References ilMailNotification\appendBody(), createGroupStatus(), ilMailNotification\createPermanentLink(), ilMailNotification\getAdditionalInformation(), ilObjectFactory\getInstanceByRefId(), ilMailNotification\getLanguage(), ilMailNotification\getLanguageText(), ilMailNotification\getMail(), ilMailNotification\getObjectTitle(), ilMailNotification\getRecipients(), ilMailNotification\getRefId(), ilMail\getSalutation(), ilMailNotification\getType(), initLanguage(), initMail(), isNotificationTypeEnabled(), ILIAS\Repository\logger(), ilMailNotification\sendMail(), ilMailNotification\setBody(), ilMailNotification\setSubject(), and ilMailNotification\userToString().

87  : bool
88  {
89  if (!$this->isNotificationTypeEnabled($this->getType())) {
90  $this->logger->info('Membership mail disabled globally.');
91  return false;
92  }
93 
94  if (
95  $this->getType() == self::TYPE_ADMISSION_MEMBER
96  ) {
98  if (!$obj instanceof \ilObjGroup) {
99  $this->logger->warning('Refid: ' . $this->getRefId() . ' is not of type grp.');
100  return false;
101  }
102  if (!$obj->getAutoNotification()) {
103  if (!$this->force_sending_mail) {
104  $this->logger->info('Sending welcome mail disabled locally.');
105  return false;
106  }
107  }
108  }
109 
110  // parent::send();
111 
112  switch ($this->getType()) {
113  case self::TYPE_ADMISSION_MEMBER:
114 
115  foreach ($this->getRecipients() as $rcp) {
116  $this->initLanguage($rcp);
117  $this->initMail();
118  $this->setSubject(
119  sprintf($this->getLanguageText('grp_mail_admission_new_sub'), $this->getObjectTitle(true))
120  );
121  $this->setBody(ilMail::getSalutation($rcp, $this->getLanguage()));
122  $this->appendBody("\n\n");
123  $this->appendBody(
124  sprintf($this->getLanguageText('grp_mail_admission_new_bod'), $this->getObjectTitle())
125  );
126  $this->appendBody("\n\n");
127  $this->appendBody($this->getLanguageText('grp_mail_permanent_link'));
128  $this->appendBody("\n\n");
129  $this->appendBody($this->createPermanentLink());
130  $this->getMail()->appendInstallationSignature(true);
131 
132  $this->sendMail(array($rcp));
133  }
134  break;
135 
136  case self::TYPE_DISMISS_MEMBER:
137 
138  foreach ($this->getRecipients() as $rcp) {
139  $this->initLanguage($rcp);
140  $this->initMail();
141  $this->setSubject(
142  sprintf($this->getLanguageText('grp_mail_dismiss_sub'), $this->getObjectTitle(true))
143  );
144  $this->setBody(ilMail::getSalutation($rcp, $this->getLanguage()));
145  $this->appendBody("\n\n");
146  $this->appendBody(
147  sprintf($this->getLanguageText('grp_mail_dismiss_bod'), $this->getObjectTitle())
148  );
149  $this->getMail()->appendInstallationSignature(true);
150  $this->sendMail(array($rcp));
151  }
152  break;
153 
154 
155  case self::TYPE_NOTIFICATION_REGISTRATION:
156 
157  foreach ($this->getRecipients() as $rcp) {
158  $this->initLanguage($rcp);
159  $this->initMail();
160  $this->setSubject(
161  sprintf($this->getLanguageText('grp_mail_notification_reg_sub'), $this->getObjectTitle(true))
162  );
163  $this->setBody(ilMail::getSalutation($rcp, $this->getLanguage()));
164  $this->appendBody("\n\n");
165 
166  $info = $this->getAdditionalInformation();
167  $this->appendBody(
168  sprintf(
169  $this->getLanguageText('grp_mail_notification_reg_bod'),
170  $this->userToString($info['usr_id']),
171  $this->getObjectTitle()
172  )
173  );
174  $this->appendBody("\n\n");
175  $this->appendBody($this->getLanguageText('grp_mail_permanent_link'));
176  $this->appendBody("\n\n");
177  $this->appendBody($this->createPermanentLink(array(), 'mem'));
178 
179  $this->appendBody("\n\n");
180  $this->appendBody($this->getLanguageText('grp_notification_explanation_admin'));
181 
182  $this->getMail()->appendInstallationSignature(true);
183  $this->sendMail(array($rcp));
184  }
185  break;
186 
187  case self::TYPE_UNSUBSCRIBE_MEMBER:
188 
189  foreach ($this->getRecipients() as $rcp) {
190  $this->initLanguage($rcp);
191  $this->initMail();
192  $this->setSubject(
193  sprintf($this->getLanguageText('grp_mail_unsubscribe_member_sub'), $this->getObjectTitle(true))
194  );
195  $this->setBody(ilMail::getSalutation($rcp, $this->getLanguage()));
196  $this->appendBody("\n\n");
197  $this->appendBody(
198  sprintf($this->getLanguageText('grp_mail_unsubscribe_member_bod'), $this->getObjectTitle())
199  );
200  $this->getMail()->appendInstallationSignature(true);
201  $this->sendMail(array($rcp));
202  }
203  break;
204 
205  case self::TYPE_NOTIFICATION_UNSUBSCRIBE:
206 
207  foreach ($this->getRecipients() as $rcp) {
208  $this->initLanguage($rcp);
209  $this->initMail();
210  $this->setSubject(
211  sprintf($this->getLanguageText('grp_mail_notification_unsub_sub'), $this->getObjectTitle(true))
212  );
213  $this->setBody(ilMail::getSalutation($rcp, $this->getLanguage()));
214  $this->appendBody("\n\n");
215 
216  $info = $this->getAdditionalInformation();
217  $this->appendBody(
218  sprintf(
219  $this->getLanguageText('grp_mail_notification_unsub_bod'),
220  $this->userToString($info['usr_id']),
221  $this->getObjectTitle()
222  )
223  );
224  $this->appendBody("\n\n");
225  $this->appendBody($this->getLanguageText('grp_mail_notification_unsub_bod2'));
226  $this->appendBody("\n\n");
227  $this->appendBody($this->createPermanentLink(array(), 'mem'));
228 
229  $this->appendBody("\n\n");
230  $this->appendBody($this->getLanguageText('grp_notification_explanation_admin'));
231 
232  $this->getMail()->appendInstallationSignature(true);
233  $this->sendMail(array($rcp));
234  }
235  break;
236 
237 
238  case self::TYPE_SUBSCRIBE_MEMBER:
239 
240  foreach ($this->getRecipients() as $rcp) {
241  $this->initLanguage($rcp);
242  $this->initMail();
243  $this->setSubject(
244  sprintf($this->getLanguageText('grp_mail_subscribe_member_sub'), $this->getObjectTitle(true))
245  );
246  $this->setBody(ilMail::getSalutation($rcp, $this->getLanguage()));
247  $this->appendBody("\n\n");
248  $this->appendBody(
249  sprintf($this->getLanguageText('grp_mail_subscribe_member_bod'), $this->getObjectTitle())
250  );
251 
252  $this->appendBody("\n\n");
253  $this->appendBody($this->getLanguageText('grp_mail_permanent_link'));
254  $this->appendBody("\n\n");
255  $this->appendBody($this->createPermanentLink());
256  $this->getMail()->appendInstallationSignature(true);
257 
258  $this->sendMail(array($rcp));
259  }
260  break;
261 
262 
263  case self::TYPE_NOTIFICATION_REGISTRATION_REQUEST:
264 
265  foreach ($this->getRecipients() as $rcp) {
266  $this->initLanguage($rcp);
267  $this->initMail();
268  $this->setSubject(
269  sprintf($this->getLanguageText('grp_mail_notification_reg_req_sub'), $this->getObjectTitle(true))
270  );
271  $this->setBody(ilMail::getSalutation($rcp, $this->getLanguage()));
272  $this->appendBody("\n\n");
273 
274  $info = $this->getAdditionalInformation();
275  $this->appendBody(
276  sprintf(
277  $this->getLanguageText('grp_mail_notification_reg_req_bod'),
278  $this->userToString($info['usr_id']),
279  $this->getObjectTitle()
280  )
281  );
282  $this->appendBody("\n\n");
283  $this->appendBody($this->getLanguageText('grp_mail_notification_reg_req_bod2'));
284  $this->appendBody("\n");
285  $this->appendBody($this->createPermanentLink(array(), 'mem'));
286 
287  $this->appendBody("\n\n");
288  $this->appendBody($this->getLanguageText('grp_notification_explanation_admin'));
289 
290  $this->getMail()->appendInstallationSignature(true);
291  $this->sendMail(array($rcp));
292  }
293  break;
294 
295  case self::TYPE_REFUSED_SUBSCRIPTION_MEMBER:
296 
297  foreach ($this->getRecipients() as $rcp) {
298  $this->initLanguage($rcp);
299  $this->initMail();
300  $this->setSubject(
301  sprintf($this->getLanguageText('grp_mail_sub_dec_sub'), $this->getObjectTitle(true))
302  );
303  $this->setBody(ilMail::getSalutation($rcp, $this->getLanguage()));
304  $this->appendBody("\n\n");
305  $this->appendBody(
306  sprintf($this->getLanguageText('grp_mail_sub_dec_bod'), $this->getObjectTitle())
307  );
308 
309  $this->getMail()->appendInstallationSignature(true);
310 
311  $this->sendMail(array($rcp));
312  }
313  break;
314 
315  case self::TYPE_ACCEPTED_SUBSCRIPTION_MEMBER:
316 
317  foreach ($this->getRecipients() as $rcp) {
318  $this->initLanguage($rcp);
319  $this->initMail();
320  $this->setSubject(
321  sprintf($this->getLanguageText('grp_mail_sub_acc_sub'), $this->getObjectTitle(true))
322  );
323  $this->setBody(ilMail::getSalutation($rcp, $this->getLanguage()));
324  $this->appendBody("\n\n");
325  $this->appendBody(
326  sprintf($this->getLanguageText('grp_mail_sub_acc_bod'), $this->getObjectTitle())
327  );
328  $this->appendBody("\n\n");
329  $this->appendBody($this->getLanguageText('grp_mail_permanent_link'));
330  $this->appendBody("\n\n");
331  $this->appendBody($this->createPermanentLink());
332  $this->getMail()->appendInstallationSignature(true);
333 
334  $this->sendMail(array($rcp));
335  }
336  break;
337 
338  case self::TYPE_WAITING_LIST_MEMBER:
339  foreach ($this->getRecipients() as $rcp) {
340  $this->initLanguage($rcp);
341  $this->initMail();
342  $this->setSubject(
343  sprintf($this->getLanguageText('grp_mail_wl_sub'), $this->getObjectTitle(true))
344  );
345 
346  $this->setBody(ilMail::getSalutation($rcp, $this->getLanguage()));
347 
348  $info = $this->getAdditionalInformation();
349  $this->appendBody("\n\n");
350  $this->appendBody(
351  sprintf(
352  $this->getLanguageText('grp_mail_wl_bod'),
353  $this->getObjectTitle(),
354  $info['position']
355  )
356  );
357  $this->getMail()->appendInstallationSignature(true);
358  $this->sendMail(array($rcp));
359  }
360  break;
361 
362 
363  case self::TYPE_STATUS_CHANGED:
364  foreach ($this->getRecipients() as $rcp) {
365  $this->initLanguage($rcp);
366  $this->initMail();
367  $this->setSubject(
368  sprintf($this->getLanguageText('grp_mail_status_sub'), $this->getObjectTitle(true))
369  );
370  $this->setBody(ilMail::getSalutation($rcp, $this->getLanguage()));
371  $this->appendBody("\n\n");
372  $this->appendBody(
373  sprintf($this->getLanguageText('grp_mail_status_bod'), $this->getObjectTitle())
374  );
375 
376  $this->appendBody("\n\n");
377  $this->appendBody($this->createGroupStatus($rcp));
378 
379  $this->appendBody("\n\n");
380  $this->appendBody($this->getLanguageText('grp_mail_permanent_link'));
381  $this->appendBody("\n\n");
382  $this->appendBody($this->createPermanentLink());
383 
384  $this->getMail()->appendInstallationSignature(true);
385 
386  $this->sendMail(array($rcp));
387  }
388  break;
389  }
390  return true;
391  }
sendMail(array $a_rcp, bool $a_parse_recipients=true)
isNotificationTypeEnabled(int $a_type)
get setting "mail_grp_member_notification" and excludes types which are not affected by this setting ...
static getSalutation(int $a_usr_id, ?ilLanguage $a_language=null)
static getInstanceByRefId(int $ref_id, bool $stop_on_error=true)
get an instance of an Ilias object by reference id
getLanguageText(string $a_keyword)
getObjectTitle(bool $a_shorten=false)
createPermanentLink(array $a_params=[], string $a_append='')
setSubject(string $a_subject)
Class ilObjGroup.
+ Here is the call graph for this function:

Field Documentation

◆ $force_sending_mail

bool ilGroupMembershipMailNotification::$force_sending_mail = false
private

Definition at line 45 of file class.ilGroupMembershipMailNotification.php.

◆ $logger

ilLogger ilGroupMembershipMailNotification::$logger
private

Definition at line 47 of file class.ilGroupMembershipMailNotification.php.

◆ $permanent_enabled_notifications

array ilGroupMembershipMailNotification::$permanent_enabled_notifications
protected
Initial value:
= array(
self::TYPE_NOTIFICATION_REGISTRATION,
self::TYPE_NOTIFICATION_REGISTRATION_REQUEST,
self::TYPE_NOTIFICATION_UNSUBSCRIBE
)

Definition at line 39 of file class.ilGroupMembershipMailNotification.php.

◆ $settings

ilSetting ilGroupMembershipMailNotification::$settings
private

Definition at line 48 of file class.ilGroupMembershipMailNotification.php.

◆ TYPE_ACCEPTED_SUBSCRIPTION_MEMBER

const ilGroupMembershipMailNotification::TYPE_ACCEPTED_SUBSCRIPTION_MEMBER = 22

◆ TYPE_ADMISSION_MEMBER

◆ TYPE_BLOCKED_MEMBER

const ilGroupMembershipMailNotification::TYPE_BLOCKED_MEMBER = 25

Definition at line 22 of file class.ilGroupMembershipMailNotification.php.

◆ TYPE_DISMISS_MEMBER

const ilGroupMembershipMailNotification::TYPE_DISMISS_MEMBER = 21

◆ TYPE_NOTIFICATION_REGISTRATION

const ilGroupMembershipMailNotification::TYPE_NOTIFICATION_REGISTRATION = 30

◆ TYPE_NOTIFICATION_REGISTRATION_REQUEST

const ilGroupMembershipMailNotification::TYPE_NOTIFICATION_REGISTRATION_REQUEST = 31

◆ TYPE_NOTIFICATION_UNSUBSCRIBE

const ilGroupMembershipMailNotification::TYPE_NOTIFICATION_UNSUBSCRIBE = 32

◆ TYPE_REFUSED_SUBSCRIPTION_MEMBER

const ilGroupMembershipMailNotification::TYPE_REFUSED_SUBSCRIPTION_MEMBER = 23

◆ TYPE_STATUS_CHANGED

const ilGroupMembershipMailNotification::TYPE_STATUS_CHANGED = 24

◆ TYPE_SUBSCRIBE_MEMBER

const ilGroupMembershipMailNotification::TYPE_SUBSCRIBE_MEMBER = 28

◆ TYPE_UNBLOCKED_MEMBER

const ilGroupMembershipMailNotification::TYPE_UNBLOCKED_MEMBER = 26

Definition at line 23 of file class.ilGroupMembershipMailNotification.php.

◆ TYPE_UNSUBSCRIBE_MEMBER

const ilGroupMembershipMailNotification::TYPE_UNSUBSCRIBE_MEMBER = 27

◆ TYPE_WAITING_LIST_MEMBER

const ilGroupMembershipMailNotification::TYPE_WAITING_LIST_MEMBER = 29

The documentation for this class was generated from the following file: