|
ILIAS
release_9 Revision v9.13-25-g2c18ec4c24f
|
Base class for course/group mail notifications. More...
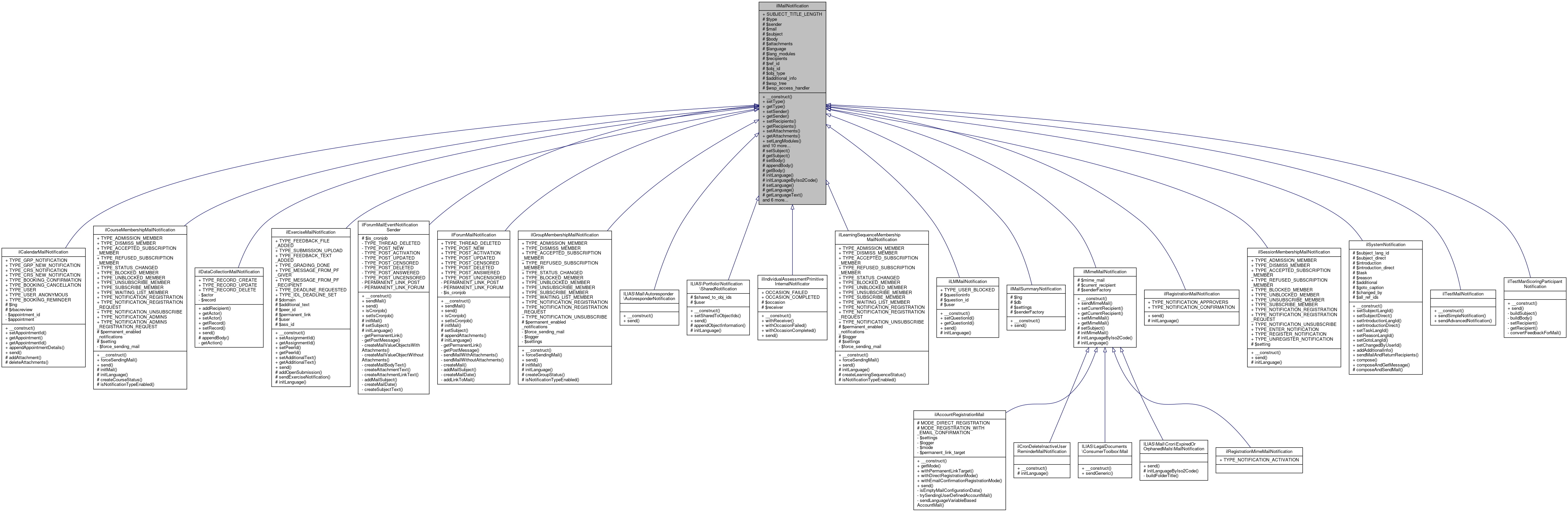
Inheritance diagram for ilMailNotification:
Collaboration diagram for ilMailNotification:Public Member Functions | |
| __construct (protected bool $is_in_wsp=false) | |
| setType (int $a_type) | |
| getType () | |
| setSender (int $a_usr_id) | |
| getSender () | |
| setRecipients (array $a_rcp) | |
| getRecipients () | |
| setAttachments (array $a_att) | |
| getAttachments () | |
| setLangModules (array $a_modules) | |
| getUserLanguage (int $a_usr_id) | |
| setRefId (int $a_id) | |
| getRefId () | |
| getObjId () | |
| setObjId (int $a_obj_id) | |
| getObjType () | |
| setAdditionalInformation (array $a_info) | |
| getAdditionalInformation () | |
| sendMail (array $a_rcp, bool $a_parse_recipients=true) | |
| getBlockBorder () | |
Data Fields | |
| final const | SUBJECT_TITLE_LENGTH = 60 |
Protected Member Functions | |
| setSubject (string $a_subject) | |
| getSubject () | |
| setBody (string $a_body) | |
| appendBody (string $a_body) | |
| getBody () | |
| initLanguage (int $a_usr_id) | |
| initLanguageByIso2Code (string $a_code='') | |
| setLanguage (ilLanguage $a_language) | |
| getLanguage () | |
| getLanguageText (string $a_keyword) | |
| getObjectTitle (bool $a_shorten=false) | |
| initMail () | |
| getMail () | |
| createPermanentLink (array $a_params=[], string $a_append='') | |
| userToString (int $a_usr_id) | |
| isRefIdAccessible (int $a_user_id, int $a_ref_id, string $a_permission="read") | |
Protected Attributes | |
| int | $type |
| int | $sender |
| ilMail | $mail = null |
| string | $subject = '' |
| string | $body = '' |
| array | $attachments = [] |
| ilLanguage | $language |
| array | $lang_modules = [] |
| array | $recipients = [] |
| int | $ref_id |
| int | $obj_id = 0 |
| string | $obj_type = '' |
| array | $additional_info = [] |
| ilWorkspaceTree | $wsp_tree |
| ilWorkspaceAccessHandler | $wsp_access_handler |
Base class for course/group mail notifications.
Definition at line 26 of file class.ilMailNotification.php.
| ilMailNotification::__construct | ( | protected bool | $is_in_wsp = false | ) |
Definition at line 46 of file class.ilMailNotification.php.
References $DIC, ilLanguageFactory\_getLanguage(), ANONYMOUS_USER_ID, ILIAS\UI\examples\Symbol\Glyph\Language\language(), and setSender().
Here is the call graph for this function:
|
protected |
Definition at line 97 of file class.ilMailNotification.php.
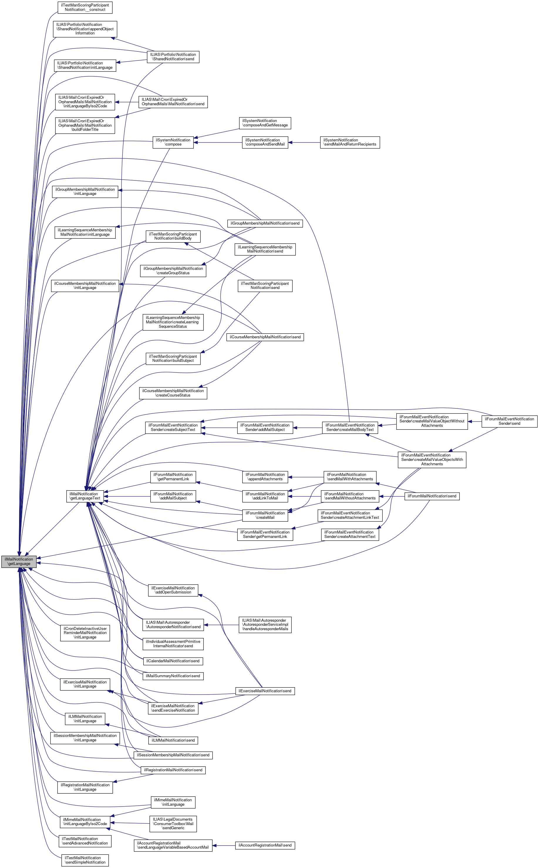
Referenced by ilForumMailNotification\addLinkToMail(), ilExerciseMailNotification\addOpenSubmission(), ilCalendarMailNotification\appendAppointmentDetails(), ilForumMailNotification\appendAttachments(), ILIAS\Portfolio\Notification\SharedNotification\appendObjectInformation(), ilTestManScoringParticipantNotification\buildBody(), ilSystemNotification\compose(), ilForumMailNotification\createMail(), ilCronDeleteInactiveUserReminderMailNotification\initLanguage(), ilRegistrationMailNotification\send(), ILIAS\Portfolio\Notification\SharedNotification\send(), ILIAS\Mail\Autoresponder\AutoresponderNotification\send(), ilMailSummaryNotification\send(), ilLMMailNotification\send(), ILIAS\Mail\Cron\ExpiredOrOrphanedMails\MailNotification\send(), ilSessionMembershipMailNotification\send(), ilLearningSequenceMembershipMailNotification\send(), ilIndividualAssessmentPrimitiveInternalNotificator\send(), ilCalendarMailNotification\send(), ilGroupMembershipMailNotification\send(), ilExerciseMailNotification\send(), ilCourseMembershipMailNotification\send(), ilTestMailNotification\sendAdvancedNotification(), ilExerciseMailNotification\sendExerciseNotification(), ILIAS\LegalDocuments\ConsumerToolbox\Mail\sendGeneric(), ilAccountRegistrationMail\sendLanguageVariableBasedAccountMail(), and ilTestMailNotification\sendSimpleNotification().
Here is the caller graph for this function:
|
protected |
Definition at line 264 of file class.ilMailNotification.php.
References ilWorkspaceAccessHandler\getGotoLink(), getObjId(), getObjType(), getRefId(), and ROOT_FOLDER_ID.
Referenced by ilSystemNotification\compose(), ilLMMailNotification\send(), ilSessionMembershipMailNotification\send(), ilLearningSequenceMembershipMailNotification\send(), ilIndividualAssessmentPrimitiveInternalNotificator\send(), ilCalendarMailNotification\send(), ilGroupMembershipMailNotification\send(), and ilCourseMembershipMailNotification\send().
Here is the call graph for this function:
Here is the caller graph for this function:| ilMailNotification::getAdditionalInformation | ( | ) |
Definition at line 213 of file class.ilMailNotification.php.
References $additional_info.
Referenced by ilTestManScoringParticipantNotification\buildBody(), ilTestManScoringParticipantNotification\buildSubject(), ilCronDeleteInactiveUserReminderMailNotification\initLanguage(), ilRegistrationMailNotification\send(), ILIAS\Mail\Cron\ExpiredOrOrphanedMails\MailNotification\send(), ilSessionMembershipMailNotification\send(), ilLearningSequenceMembershipMailNotification\send(), ilGroupMembershipMailNotification\send(), and ilCourseMembershipMailNotification\send().
Here is the caller graph for this function:| ilMailNotification::getAttachments | ( | ) |
Definition at line 122 of file class.ilMailNotification.php.
References $attachments.
Referenced by ilCalendarMailNotification\deleteAttachments(), and sendMail().
Here is the caller graph for this function:| ilMailNotification::getBlockBorder | ( | ) |
Definition at line 317 of file class.ilMailNotification.php.
Referenced by ilSystemNotification\compose().
Here is the caller graph for this function:
|
protected |
Definition at line 102 of file class.ilMailNotification.php.
References $body.
Referenced by ilMailSummaryNotification\send(), sendMail(), and ilMimeMailNotification\sendMimeMail().
Here is the caller graph for this function:
|
protected |
Definition at line 164 of file class.ilMailNotification.php.
References $language.
Referenced by ilTestManScoringParticipantNotification\__construct(), ILIAS\Portfolio\Notification\SharedNotification\appendObjectInformation(), ilTestManScoringParticipantNotification\buildBody(), ILIAS\Mail\Cron\ExpiredOrOrphanedMails\MailNotification\buildFolderTitle(), ilSystemNotification\compose(), ilForumMailNotification\createMail(), ilForumMailEventNotificationSender\createMailBodyText(), getLanguageText(), ilCronDeleteInactiveUserReminderMailNotification\initLanguage(), ilMimeMailNotification\initLanguage(), ilLMMailNotification\initLanguage(), ilRegistrationMailNotification\initLanguage(), ILIAS\Portfolio\Notification\SharedNotification\initLanguage(), ilSessionMembershipMailNotification\initLanguage(), ilExerciseMailNotification\initLanguage(), ilLearningSequenceMembershipMailNotification\initLanguage(), ilGroupMembershipMailNotification\initLanguage(), ilCourseMembershipMailNotification\initLanguage(), ILIAS\Mail\Cron\ExpiredOrOrphanedMails\MailNotification\initLanguageByIso2Code(), ilMimeMailNotification\initLanguageByIso2Code(), ilRegistrationMailNotification\send(), ILIAS\Portfolio\Notification\SharedNotification\send(), ILIAS\Mail\Autoresponder\AutoresponderNotification\send(), ilMailSummaryNotification\send(), ilLMMailNotification\send(), ILIAS\Mail\Cron\ExpiredOrOrphanedMails\MailNotification\send(), ilSessionMembershipMailNotification\send(), ilLearningSequenceMembershipMailNotification\send(), ilIndividualAssessmentPrimitiveInternalNotificator\send(), ilCalendarMailNotification\send(), ilGroupMembershipMailNotification\send(), ilExerciseMailNotification\send(), ilCourseMembershipMailNotification\send(), ilTestMailNotification\sendAdvancedNotification(), ilExerciseMailNotification\sendExerciseNotification(), and ilTestMailNotification\sendSimpleNotification().
Here is the caller graph for this function:
|
protected |
Definition at line 169 of file class.ilMailNotification.php.
References getLanguage().
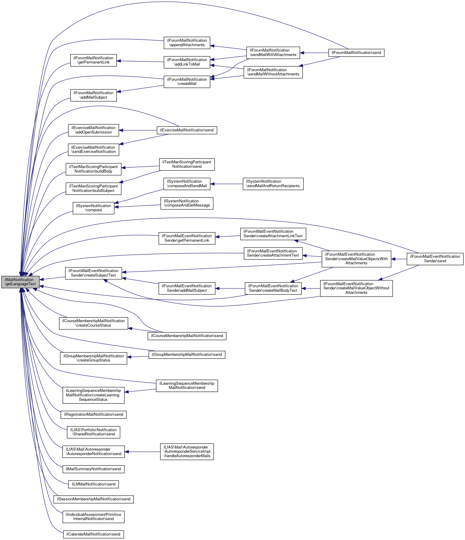
Referenced by ilForumMailNotification\addMailSubject(), ilExerciseMailNotification\addOpenSubmission(), ilForumMailNotification\appendAttachments(), ilTestManScoringParticipantNotification\buildBody(), ilTestManScoringParticipantNotification\buildSubject(), ilSystemNotification\compose(), ilForumMailEventNotificationSender\createAttachmentText(), ilCourseMembershipMailNotification\createCourseStatus(), ilGroupMembershipMailNotification\createGroupStatus(), ilLearningSequenceMembershipMailNotification\createLearningSequenceStatus(), ilForumMailNotification\createMail(), ilForumMailEventNotificationSender\createMailBodyText(), ilForumMailEventNotificationSender\createSubjectText(), ilForumMailNotification\getPermanentLink(), ilForumMailEventNotificationSender\getPermanentLink(), ilRegistrationMailNotification\send(), ILIAS\Portfolio\Notification\SharedNotification\send(), ILIAS\Mail\Autoresponder\AutoresponderNotification\send(), ilMailSummaryNotification\send(), ilLMMailNotification\send(), ilSessionMembershipMailNotification\send(), ilLearningSequenceMembershipMailNotification\send(), ilForumMailEventNotificationSender\send(), ilIndividualAssessmentPrimitiveInternalNotificator\send(), ilCalendarMailNotification\send(), ilForumMailNotification\send(), ilGroupMembershipMailNotification\send(), ilExerciseMailNotification\send(), ilCourseMembershipMailNotification\send(), and ilExerciseMailNotification\sendExerciseNotification().
Here is the call graph for this function:
Here is the caller graph for this function:
|
protected |
Definition at line 259 of file class.ilMailNotification.php.
References initMail().
Referenced by ilTestManScoringParticipantNotification\buildBody(), ilSystemNotification\compose(), ilRegistrationMailNotification\send(), ILIAS\Portfolio\Notification\SharedNotification\send(), ILIAS\Mail\Autoresponder\AutoresponderNotification\send(), ilLMMailNotification\send(), ilDataCollectionMailNotification\send(), ilSessionMembershipMailNotification\send(), ilLearningSequenceMembershipMailNotification\send(), ilIndividualAssessmentPrimitiveInternalNotificator\send(), ilCalendarMailNotification\send(), ilGroupMembershipMailNotification\send(), ilExerciseMailNotification\send(), ilCourseMembershipMailNotification\send(), ilTestMailNotification\sendAdvancedNotification(), ilExerciseMailNotification\sendExerciseNotification(), sendMail(), and ilTestMailNotification\sendSimpleNotification().
Here is the call graph for this function:
Here is the caller graph for this function:
|
protected |
Definition at line 218 of file class.ilMailNotification.php.
References $txt, ilObject\_lookupTitle(), getObjId(), and ilStr\shortenTextExtended().
Referenced by ilSystemNotification\compose(), ILIAS\Portfolio\Notification\SharedNotification\send(), ilLMMailNotification\send(), ilSessionMembershipMailNotification\send(), ilLearningSequenceMembershipMailNotification\send(), ilCalendarMailNotification\send(), ilGroupMembershipMailNotification\send(), ilExerciseMailNotification\send(), ilCourseMembershipMailNotification\send(), and ilExerciseMailNotification\sendExerciseNotification().
Here is the call graph for this function:
Here is the caller graph for this function:| ilMailNotification::getObjId | ( | ) |
Definition at line 192 of file class.ilMailNotification.php.
References $obj_id.
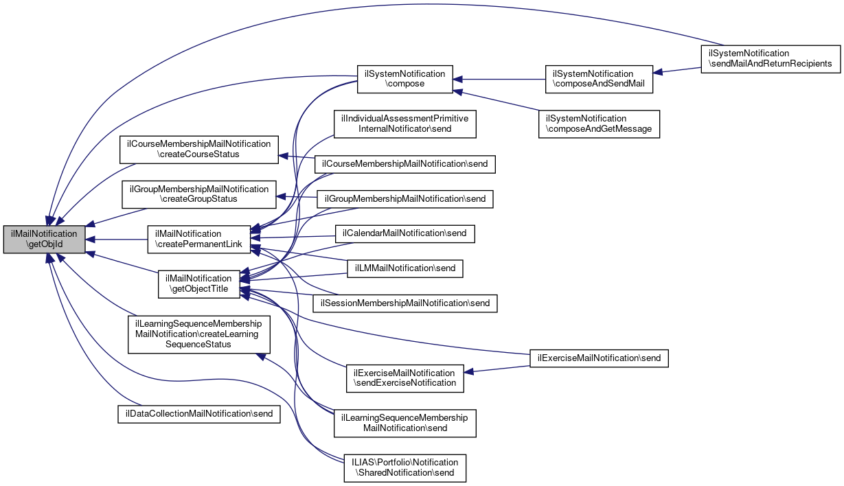
Referenced by ilSystemNotification\compose(), ilCourseMembershipMailNotification\createCourseStatus(), ilGroupMembershipMailNotification\createGroupStatus(), ilLearningSequenceMembershipMailNotification\createLearningSequenceStatus(), createPermanentLink(), getObjectTitle(), ILIAS\Portfolio\Notification\SharedNotification\send(), ilDataCollectionMailNotification\send(), and ilSystemNotification\sendMailAndReturnRecipients().
Here is the caller graph for this function:| ilMailNotification::getObjType | ( | ) |
Definition at line 203 of file class.ilMailNotification.php.
References $obj_type.
Referenced by ilSystemNotification\compose(), createPermanentLink(), and isRefIdAccessible().
Here is the caller graph for this function:| ilMailNotification::getRecipients | ( | ) |
Definition at line 112 of file class.ilMailNotification.php.
References $recipients.
Referenced by ilTestManScoringParticipantNotification\getRecipient(), ilCronDeleteInactiveUserReminderMailNotification\initLanguage(), ilRegistrationMailNotification\send(), ilTestManScoringParticipantNotification\send(), ILIAS\Mail\Autoresponder\AutoresponderNotification\send(), ilLMMailNotification\send(), ILIAS\Mail\Cron\ExpiredOrOrphanedMails\MailNotification\send(), ilSessionMembershipMailNotification\send(), ilLearningSequenceMembershipMailNotification\send(), ilForumMailEventNotificationSender\send(), ilCalendarMailNotification\send(), ilForumMailNotification\send(), ilGroupMembershipMailNotification\send(), ilExerciseMailNotification\send(), ilCourseMembershipMailNotification\send(), and ILIAS\LegalDocuments\ConsumerToolbox\Mail\sendGeneric().
Here is the caller graph for this function:| ilMailNotification::getRefId | ( | ) |
Definition at line 187 of file class.ilMailNotification.php.
References $ref_id.
Referenced by ilSystemNotification\compose(), createPermanentLink(), ilGroupMembershipMailNotification\initMail(), ilCourseMembershipMailNotification\initMail(), ilDataCollectionMailNotification\send(), ilCalendarMailNotification\send(), ilGroupMembershipMailNotification\send(), ilCourseMembershipMailNotification\send(), ilSystemNotification\sendMailAndReturnRecipients(), and setRefId().
Here is the caller graph for this function:| ilMailNotification::getSender | ( | ) |
Definition at line 73 of file class.ilMailNotification.php.
References $sender.
Referenced by ilCalendarMailNotification\addAttachment(), ilCalendarMailNotification\deleteAttachments(), and initMail().
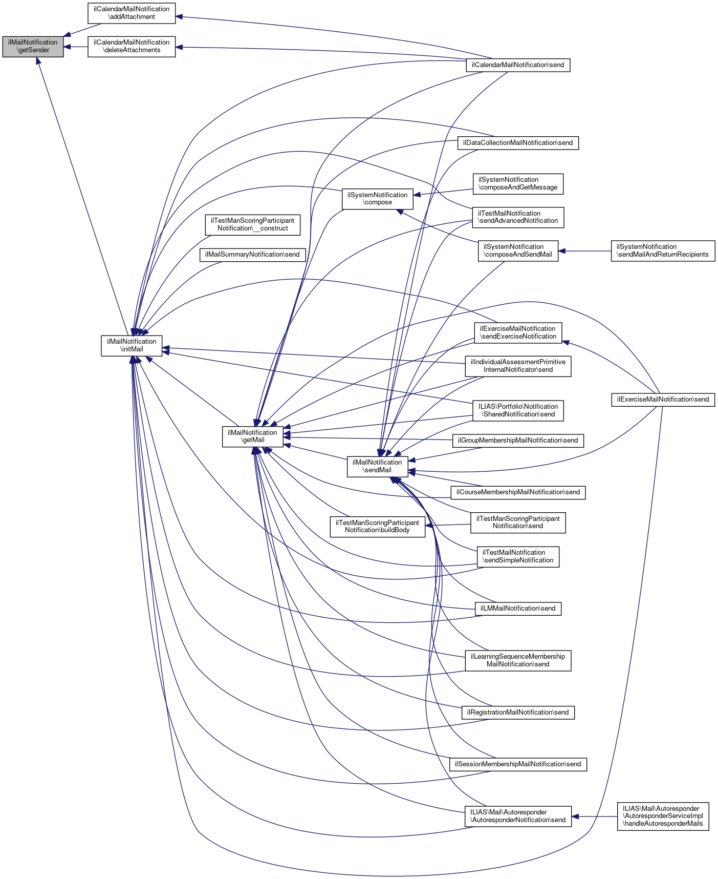
Here is the caller graph for this function:
|
protected |
Definition at line 87 of file class.ilMailNotification.php.
References $subject.
Referenced by ilMailSummaryNotification\send(), sendMail(), and ilMimeMailNotification\sendMimeMail().
Here is the caller graph for this function:| ilMailNotification::getType | ( | ) |
Definition at line 63 of file class.ilMailNotification.php.
References $type.
Referenced by ilDataCollectionMailNotification\getAction(), ilRegistrationMailNotification\send(), ilLMMailNotification\send(), ilSessionMembershipMailNotification\send(), ilLearningSequenceMembershipMailNotification\send(), ilForumMailEventNotificationSender\send(), ilCalendarMailNotification\send(), ilForumMailNotification\send(), ilGroupMembershipMailNotification\send(), ilExerciseMailNotification\send(), and ilCourseMembershipMailNotification\send().
Here is the caller graph for this function:| ilMailNotification::getUserLanguage | ( | int | $a_usr_id | ) |
Definition at line 137 of file class.ilMailNotification.php.
References $language, ilLanguageFactory\_getLanguageOfUser(), and ilLanguage\loadLanguageModule().
Referenced by initLanguage().
Here is the call graph for this function:
Here is the caller graph for this function:
|
protected |
Definition at line 132 of file class.ilMailNotification.php.
References getUserLanguage(), and ILIAS\UI\examples\Symbol\Glyph\Language\language().
Referenced by ilTestManScoringParticipantNotification\__construct(), ilSystemNotification\compose(), ILIAS\Mail\Autoresponder\AutoresponderNotification\send(), ilMailSummaryNotification\send(), ilIndividualAssessmentPrimitiveInternalNotificator\send(), ilCalendarMailNotification\send(), ilTestMailNotification\sendAdvancedNotification(), and ilTestMailNotification\sendSimpleNotification().
Here is the call graph for this function:
Here is the caller graph for this function:
|
protected |
Definition at line 149 of file class.ilMailNotification.php.
References ilLanguageFactory\_getLanguage(), and ILIAS\UI\examples\Symbol\Glyph\Language\language().
Here is the call graph for this function:
|
protected |
Definition at line 254 of file class.ilMailNotification.php.
References getSender().
Referenced by ilTestManScoringParticipantNotification\__construct(), ilSystemNotification\compose(), getMail(), ilRegistrationMailNotification\send(), ILIAS\Portfolio\Notification\SharedNotification\send(), ILIAS\Mail\Autoresponder\AutoresponderNotification\send(), ilMailSummaryNotification\send(), ilLMMailNotification\send(), ilDataCollectionMailNotification\send(), ilSessionMembershipMailNotification\send(), ilLearningSequenceMembershipMailNotification\send(), ilIndividualAssessmentPrimitiveInternalNotificator\send(), ilCalendarMailNotification\send(), ilExerciseMailNotification\send(), ilTestMailNotification\sendAdvancedNotification(), ilExerciseMailNotification\sendExerciseNotification(), and ilTestMailNotification\sendSimpleNotification().
Here is the call graph for this function:
Here is the caller graph for this function:
|
protected |
Definition at line 283 of file class.ilMailNotification.php.
References $DIC, and getObjType().
Referenced by ilSystemNotification\compose().
Here is the call graph for this function:
Here is the caller graph for this function:| ilMailNotification::sendMail | ( | array | $a_rcp, |
| bool | $a_parse_recipients = true |
||
| ) |
Definition at line 230 of file class.ilMailNotification.php.
References ilObjUser\_lookupLogin(), ilLogLevel\ERROR, getAttachments(), getBody(), ilLoggerFactory\getLogger(), getMail(), and getSubject().
Referenced by ilSystemNotification\composeAndSendMail(), ilRegistrationMailNotification\send(), ilTestManScoringParticipantNotification\send(), ILIAS\Portfolio\Notification\SharedNotification\send(), ILIAS\Mail\Autoresponder\AutoresponderNotification\send(), ilLMMailNotification\send(), ilDataCollectionMailNotification\send(), ilSessionMembershipMailNotification\send(), ilLearningSequenceMembershipMailNotification\send(), ilIndividualAssessmentPrimitiveInternalNotificator\send(), ilCalendarMailNotification\send(), ilGroupMembershipMailNotification\send(), ilExerciseMailNotification\send(), ilCourseMembershipMailNotification\send(), ilTestMailNotification\sendAdvancedNotification(), ilExerciseMailNotification\sendExerciseNotification(), and ilTestMailNotification\sendSimpleNotification().
Here is the call graph for this function:
Here is the caller graph for this function:| ilMailNotification::setAdditionalInformation | ( | array | $a_info | ) |
Definition at line 208 of file class.ilMailNotification.php.
Referenced by ilTestScoringGUI\saveManScoringParticipantScreen().
Here is the caller graph for this function:| ilMailNotification::setAttachments | ( | array | $a_att | ) |
Definition at line 117 of file class.ilMailNotification.php.
Referenced by ilCalendarMailNotification\addAttachment(), ilForumMailNotification\appendAttachments(), and ilTestMailNotification\sendAdvancedNotification().
Here is the caller graph for this function:
|
protected |
Definition at line 92 of file class.ilMailNotification.php.
Referenced by ilTestManScoringParticipantNotification\buildBody(), ilSystemNotification\compose(), ilForumMailNotification\createMail(), ilRegistrationMailNotification\send(), ILIAS\Portfolio\Notification\SharedNotification\send(), ILIAS\Mail\Autoresponder\AutoresponderNotification\send(), ilMailSummaryNotification\send(), ilLMMailNotification\send(), ilDataCollectionMailNotification\send(), ilSessionMembershipMailNotification\send(), ilLearningSequenceMembershipMailNotification\send(), ilIndividualAssessmentPrimitiveInternalNotificator\send(), ilCalendarMailNotification\send(), ilGroupMembershipMailNotification\send(), ilExerciseMailNotification\send(), ilCourseMembershipMailNotification\send(), ilTestMailNotification\sendAdvancedNotification(), ilExerciseMailNotification\sendExerciseNotification(), ilAccountRegistrationMail\sendLanguageVariableBasedAccountMail(), and ilTestMailNotification\sendSimpleNotification().
Here is the caller graph for this function:| ilMailNotification::setLangModules | ( | array | $a_modules | ) |
Definition at line 127 of file class.ilMailNotification.php.
Referenced by ilIndividualAssessmentPrimitiveInternalNotificator\__construct().
Here is the caller graph for this function:
|
protected |
Definition at line 159 of file class.ilMailNotification.php.
References ILIAS\UI\examples\Symbol\Glyph\Language\language().
Referenced by ilCalendarMailNotification\send().
Here is the call graph for this function:
Here is the caller graph for this function:| ilMailNotification::setObjId | ( | int | $a_obj_id | ) |
Definition at line 197 of file class.ilMailNotification.php.
References ilObject\_lookupType().
Referenced by setRefId().
Here is the call graph for this function:
Here is the caller graph for this function:| ilMailNotification::setRecipients | ( | array | $a_rcp | ) |
Definition at line 107 of file class.ilMailNotification.php.
Referenced by ILIAS\Mail\Autoresponder\AutoresponderNotification\__construct(), ilMailSummaryNotification\send(), and ilTestManScoringParticipantNotification\setRecipient().
Here is the caller graph for this function:| ilMailNotification::setRefId | ( | int | $a_id | ) |
Definition at line 174 of file class.ilMailNotification.php.
References ilObject\_lookupObjId(), getRefId(), and setObjId().
Referenced by ilTestManScoringParticipantNotification\__construct().
Here is the call graph for this function:
Here is the caller graph for this function:| ilMailNotification::setSender | ( | int | $a_usr_id | ) |
Definition at line 68 of file class.ilMailNotification.php.
Referenced by ILIAS\Mail\Autoresponder\AutoresponderNotification\__construct(), and __construct().
Here is the caller graph for this function:
|
protected |
Definition at line 78 of file class.ilMailNotification.php.
References ilStr\strLen(), and ilStr\subStr().
Referenced by ilTestManScoringParticipantNotification\buildSubject(), ilSystemNotification\compose(), ilRegistrationMailNotification\send(), ILIAS\Portfolio\Notification\SharedNotification\send(), ILIAS\Mail\Autoresponder\AutoresponderNotification\send(), ilMailSummaryNotification\send(), ilLMMailNotification\send(), ilDataCollectionMailNotification\send(), ilSessionMembershipMailNotification\send(), ilLearningSequenceMembershipMailNotification\send(), ilIndividualAssessmentPrimitiveInternalNotificator\send(), ilCalendarMailNotification\send(), ilGroupMembershipMailNotification\send(), ilExerciseMailNotification\send(), ilCourseMembershipMailNotification\send(), ilTestMailNotification\sendAdvancedNotification(), ilExerciseMailNotification\sendExerciseNotification(), and ilTestMailNotification\sendSimpleNotification().
Here is the call graph for this function:
Here is the caller graph for this function:| ilMailNotification::setType | ( | int | $a_type | ) |
Definition at line 58 of file class.ilMailNotification.php.
|
protected |
Definition at line 275 of file class.ilMailNotification.php.
References ilObjUser\_lookupName().
Referenced by ilSessionMembershipMailNotification\send(), ilLearningSequenceMembershipMailNotification\send(), ilGroupMembershipMailNotification\send(), and ilCourseMembershipMailNotification\send().
Here is the call graph for this function:
Here is the caller graph for this function:
|
protected |
Definition at line 42 of file class.ilMailNotification.php.
Referenced by getAdditionalInformation().
|
protected |
Definition at line 35 of file class.ilMailNotification.php.
Referenced by getAttachments().
|
protected |
Definition at line 34 of file class.ilMailNotification.php.
Referenced by ilSystemNotification\composeAndGetMessage(), ilForumMailEventNotificationSender\createAttachmentLinkText(), ilCourseMembershipMailNotification\createCourseStatus(), ilGroupMembershipMailNotification\createGroupStatus(), ilLearningSequenceMembershipMailNotification\createLearningSequenceStatus(), ilForumMailEventNotificationSender\createMailBodyText(), getBody(), and ilCronDeleteInactiveUserReminderMailNotification\initLanguage().
|
protected |
Definition at line 37 of file class.ilMailNotification.php.
|
protected |
Definition at line 36 of file class.ilMailNotification.php.
Referenced by getLanguage(), and getUserLanguage().
|
protected |
|
protected |
Definition at line 40 of file class.ilMailNotification.php.
Referenced by ILIAS\Portfolio\Notification\SharedNotification\appendObjectInformation(), and getObjId().
|
protected |
Definition at line 41 of file class.ilMailNotification.php.
Referenced by getObjType().
|
protected |
Definition at line 38 of file class.ilMailNotification.php.
Referenced by getRecipients().
|
protected |
Definition at line 39 of file class.ilMailNotification.php.
Referenced by ilSystemNotification\compose(), and getRefId().
|
protected |
Definition at line 31 of file class.ilMailNotification.php.
Referenced by getSender(), and ilMailSummaryNotification\send().
|
protected |
Definition at line 33 of file class.ilMailNotification.php.
Referenced by getSubject(), and ilIndividualAssessmentPrimitiveInternalNotificator\send().
|
protected |
Definition at line 30 of file class.ilMailNotification.php.
Referenced by ilExerciseMailNotification\addOpenSubmission(), ILIAS\Portfolio\Notification\SharedNotification\appendObjectInformation(), ilForumMailNotification\getPermanentLink(), ilForumMailEventNotificationSender\getPermanentLink(), and getType().
|
protected |
Definition at line 44 of file class.ilMailNotification.php.
|
protected |
Definition at line 43 of file class.ilMailNotification.php.
| final const ilMailNotification::SUBJECT_TITLE_LENGTH = 60 |
Definition at line 28 of file class.ilMailNotification.php.