ILIAS  release_9 Revision v9.13-25-g2c18ec4c24f
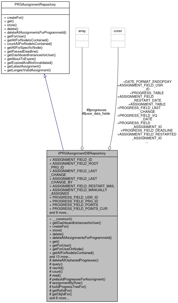
ilPRGAssignmentDBRepository Class Reference

Assignments are relations of users to a PRG; They hold progress-information for (sub-)nodes of the PRG-tree. More...

+ Inheritance diagram for ilPRGAssignmentDBRepository:
+ Collaboration diagram for ilPRGAssignmentDBRepository:

Public Member Functions

 __construct (protected ilDBInterface $db, protected ilTree $tree, protected ilStudyProgrammeSettingsRepository $settings_repo, protected PRGEventsDelayed $events, ilExportFieldsInfo $user_field_info)
 
 getDashboardInstancesforUser (int $usr_id)
 
 createFor (int $prg_obj_id, int $usr_id, int $assigning_usr_id)
 
 store (ilPRGAssignment $assignment)
 
 delete (ilPRGAssignment $assignment)
 
 deleteAllAssignmentsForProgrammeId (int $prg_obj_id)
 
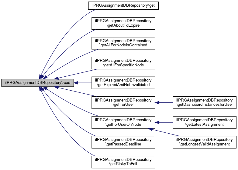
 get (int $id)
 
 getForUser (int $usr_id)
 get all assignments for a user More...
 
 getForUserOnNode (int $usr_id, int $root_prg_obj_id)
 
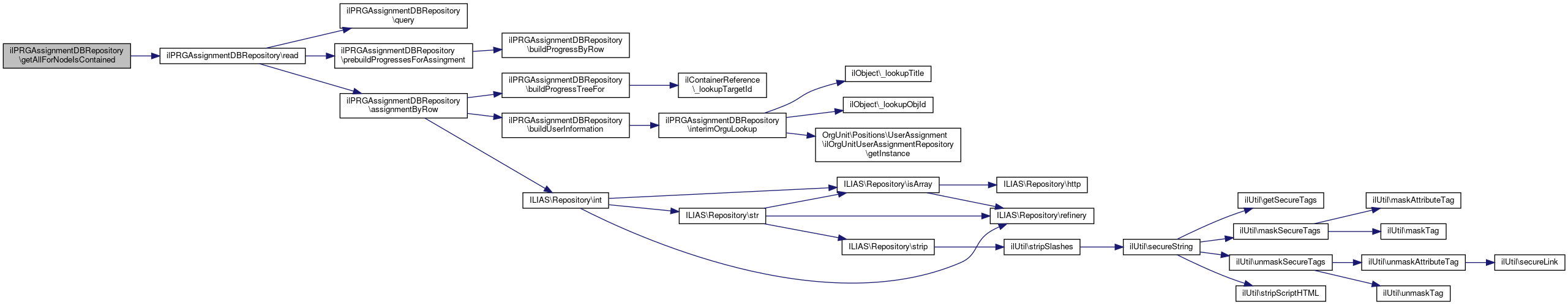
 getAllForNodeIsContained (int $prg_obj_id, array $user_filter=null, ilPRGAssignmentFilter $custom_filters=null)
 get all assignments for all (or given) users, where the given node is part of the assignment More...
 
 countAllForNodeIsContained (int $prg_obj_id, array $user_filter=null, ilPRGAssignmentFilter $custom_filters=null)
 Count all assignments for all (or given) users, where the given node is part of the assignment. More...
 
 getAllForSpecificNode (int $prg_obj_id, array $user_filter=null)
 get all assignments for all (or given) users, where the given node is the root-node of the assignment More...
 
 getPassedDeadline (\DateTimeImmutable $deadline)
 
 getAboutToExpire (array $programmes_and_due, bool $discard_formerly_notified=true)
 
 getExpiredAndNotInvalidated ()
 
 getRiskyToFail (array $programmes_and_due, bool $discard_formerly_notified=true)
 
 storeExpiryInfoSentFor (ilPRGAssignment $ass)
 
 resetExpiryInfoSentFor (ilPRGAssignment $ass)
 
 storeRiskyToFailSentFor (ilPRGAssignment $ass)
 
 resetRiskyToFailSentFor (ilPRGAssignment $ass)
 
 getLatestAssignment (int $root_prg_obj_id, int $usr_id)
 Get the user's assignment on a prg that was created last. More...
 
 getLongestValidAssignment (int $root_prg_obj_id, int $usr_id)
 Get the user's assignment on a prg with the longest lasting qualification. More...
 
 getCertificateRelevantAssignmentIds (int $prg_obj_id, int ... $usr_id)
 

Data Fields

const ASSIGNMENT_TABLE = 'prg_usr_assignments'
 
const ASSIGNMENT_FIELD_ID = 'id'
 
const ASSIGNMENT_FIELD_USR_ID = 'usr_id'
 
const ASSIGNMENT_FIELD_ROOT_PRG_ID = 'root_prg_id'
 
const ASSIGNMENT_FIELD_LAST_CHANGE = 'last_change'
 
const ASSIGNMENT_FIELD_LAST_CHANGE_BY = 'last_change_by'
 
const ASSIGNMENT_FIELD_RESTART_DATE = 'restart_date'
 
const ASSIGNMENT_FIELD_RESTARTED_ASSIGNMENT_ID = 'restarted_assignment_id'
 
const ASSIGNMENT_FIELD_RESTART_MAIL = 'restart_mail_send'
 
const ASSIGNMENT_FIELD_MANUALLY_ASSIGNED = 'assigned_manually'
 
const PROGRESS_TABLE = 'prg_usr_progress'
 
const PROGRESS_FIELD_ASSIGNMENT_ID = 'assignment_id'
 
const PROGRESS_FIELD_USR_ID = 'usr_id'
 
const PROGRESS_FIELD_PRG_ID = 'prg_id'
 
const PROGRESS_FIELD_POINTS = 'points'
 
const PROGRESS_FIELD_POINTS_CUR = 'points_cur'
 
const PROGRESS_FIELD_STATUS = 'status'
 
const PROGRESS_FIELD_COMPLETION_BY = 'completion_by'
 
const PROGRESS_FIELD_ASSIGNMENT_DATE = 'assignment_date'
 
const PROGRESS_FIELD_LAST_CHANGE = 'last_change'
 
const PROGRESS_FIELD_LAST_CHANGE_BY = 'last_change_by'
 
const PROGRESS_FIELD_COMPLETION_DATE = 'completion_date'
 
const PROGRESS_FIELD_DEADLINE = 'deadline'
 
const PROGRESS_FIELD_VQ_DATE = 'vq_date'
 
const PROGRESS_FIELD_INVALIDATED = 'invalidated'
 
const PROGRESS_FIELD_MAIL_SENT_RISKYTOFAIL = 'sent_mail_risky_to_fail'
 
const PROGRESS_FIELD_MAIL_SENT_WILLEXPIRE = 'sent_mail_expires'
 
const PROGRESS_FIELD_IS_INDIVIDUAL = 'individual'
 
const DATE_FORMAT_ENDOFDAY = 'Y-m-d 23:59:59'
 

Protected Member Functions

 deleteAllOrphanedProgresses ()
 
 query ($filter)
 
 nextId ()
 
 count (array $filter)
 
 read (array $filter)
 
 prebuildProgressesForAssingment (int $assignment_id)
 
 assignmentByRow (array $row)
 
 buildProgressTreeFor (int $node_obj_id)
 
 getRefIdFor (int $obj_id)
 
 getObjIdFor (int $ref_id)
 
 buildProgressByRow (array $row)
 
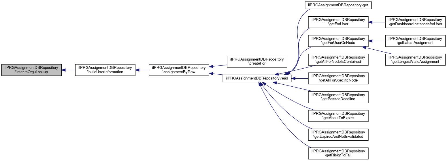
 interimOrguLookup (int $usr_id)
 
 buildUserInformation (array $row)
 
 insertAssignmentRowDB (array $row)
 
 updateAssignmentRowDB (array $values)
 
 storeProgressRow (int $assignment_id, int $usr_id, ilPRGProgress $pgs)
 

Protected Attributes

array $user_data_fields
 
array $progresses = []
 <id => ilPRGProgress> More...
 

Detailed Description

Assignments are relations of users to a PRG; They hold progress-information for (sub-)nodes of the PRG-tree.

Definition at line 25 of file class.ilPRGAssignmentDBRepository.php.

Constructor & Destructor Documentation

◆ __construct()

ilPRGAssignmentDBRepository::__construct ( protected ilDBInterface  $db,
protected ilTree  $tree,
protected ilStudyProgrammeSettingsRepository  $settings_repo,
protected PRGEventsDelayed  $events,
ilExportFieldsInfo  $user_field_info 
)

Definition at line 66 of file class.ilPRGAssignmentDBRepository.php.

References ilExportFieldsInfo\getSelectableFieldsInfo(), and ilPRGUserInformation\MANDATORY_FIELDS.

72  {
73  $this->user_data_fields = array_merge(
74  array_keys($user_field_info->getSelectableFieldsInfo()),
76  );
77  }
getSelectableFieldsInfo(?int $a_obj_id=null)
Get selectable fields.
+ Here is the call graph for this function:

Member Function Documentation

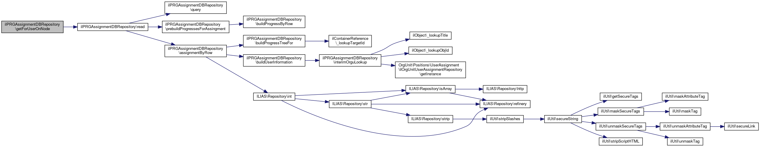
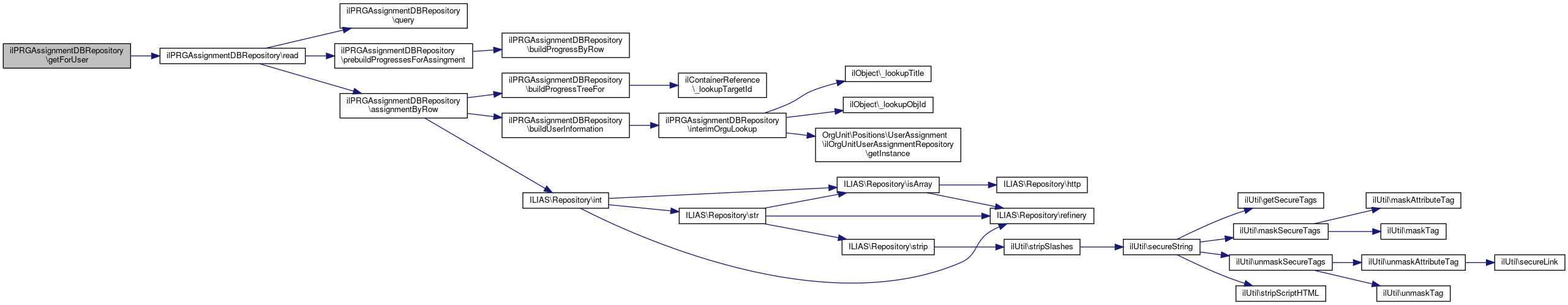
◆ assignmentByRow()

ilPRGAssignmentDBRepository::assignmentByRow ( array  $row)
protected

Definition at line 485 of file class.ilPRGAssignmentDBRepository.php.

References buildProgressTreeFor(), buildUserInformation(), ilPRGAssignment\DATE_TIME_FORMAT, and ILIAS\Repository\int().

Referenced by createFor(), and read().

486  {
487  $ass = new ilPRGAssignment(
488  (int) $row[self::ASSIGNMENT_FIELD_ID],
489  (int) $row[self::ASSIGNMENT_FIELD_USR_ID]
490  );
491  $ass = $ass
492  ->withEvents($this->events)
493  ->withLastChange(
494  (int) $row[self::ASSIGNMENT_FIELD_LAST_CHANGE_BY],
495  \DateTimeImmutable::createFromFormat(
497  $row[self::ASSIGNMENT_FIELD_LAST_CHANGE]
498  )
499  )
500  ->withRestarted(
501  (int) $row[self::ASSIGNMENT_FIELD_RESTARTED_ASSIGNMENT_ID],
502  $row[self::ASSIGNMENT_FIELD_RESTART_DATE] ?
503  \DateTimeImmutable::createFromFormat(ilPRGAssignment::DATE_TIME_FORMAT, $row[self::ASSIGNMENT_FIELD_RESTART_DATE]) :
504  null
505  )
506  ->withManuallyAssigned((bool) $row[self::ASSIGNMENT_FIELD_MANUALLY_ASSIGNED]);
507 
508 
509  $root_pgs_id = (int) $row[self::ASSIGNMENT_FIELD_ROOT_PRG_ID];
510  $pgs = $this->buildProgressTreeFor($root_pgs_id);
511 
512  $user_information = $this->buildUserInformation($row);
513 
514  $ass = $ass
515  ->withProgressTree($pgs)
516  ->withUserInformation($user_information);
517  return $ass;
518  }
Assignments are relations of users to a PRG; They hold progress-information for (sub-)nodes of the PR...
+ Here is the call graph for this function:
+ Here is the caller graph for this function:

◆ buildProgressByRow()

ilPRGAssignmentDBRepository::buildProgressByRow ( array  $row)
protected

Definition at line 558 of file class.ilPRGAssignmentDBRepository.php.

References ilPRGProgress\DATE_FORMAT, and ilPRGProgress\DATE_TIME_FORMAT.

Referenced by prebuildProgressesForAssingment().

558  : ilPRGProgress
559  {
560  $pgs = new ilPRGProgress(
561  (int) $row[self::PROGRESS_FIELD_PRG_ID],
562  (int) $row[self::PROGRESS_FIELD_STATUS]
563  );
564 
565  $pgs = $pgs
566  ->withAmountOfPoints((int) $row[self::PROGRESS_FIELD_POINTS])
567  ->withCurrentAmountOfPoints((int) $row[self::PROGRESS_FIELD_POINTS_CUR])
568  ->withAssignmentDate(
569  $row[self::PROGRESS_FIELD_ASSIGNMENT_DATE] ?
570  \DateTimeImmutable::createFromFormat(ilPRGProgress::DATE_TIME_FORMAT, $row[self::PROGRESS_FIELD_ASSIGNMENT_DATE]) :
571  null
572  )
573  ->withDeadline(
574  $row[self::PROGRESS_FIELD_DEADLINE] ?
575  \DateTimeImmutable::createFromFormat(ilPRGProgress::DATE_FORMAT, $row[self::PROGRESS_FIELD_DEADLINE]) :
576  null
577  )
578  ->withCompletion(
579  (int) $row[self::PROGRESS_FIELD_COMPLETION_BY],
580  $row[self::PROGRESS_FIELD_COMPLETION_DATE] ?
581  \DateTimeImmutable::createFromFormat(ilPRGProgress::DATE_TIME_FORMAT, $row[self::PROGRESS_FIELD_COMPLETION_DATE]) :
582  null
583  )
584  ->withLastChange(
585  (int) $row[self::PROGRESS_FIELD_LAST_CHANGE_BY],
586  $row[self::PROGRESS_FIELD_LAST_CHANGE] ?
587  \DateTimeImmutable::createFromFormat(ilPRGProgress::DATE_TIME_FORMAT, $row[self::PROGRESS_FIELD_LAST_CHANGE]) :
588  null
589  )
590  ->withValidityOfQualification(
591  $row[self::PROGRESS_FIELD_VQ_DATE] ?
592  \DateTimeImmutable::createFromFormat(ilPRGProgress::DATE_TIME_FORMAT, $row[self::PROGRESS_FIELD_VQ_DATE]) :
593  null
594  )
595  ->withIndividualModifications((bool) $row[self::PROGRESS_FIELD_IS_INDIVIDUAL])
596  ->withInvalidated((bool) $row[self::PROGRESS_FIELD_INVALIDATED]);
597 
598  return $pgs;
599  }
A Progress is the status of a user on a single node of an assignment; it is unique by assignment_id:u...
+ Here is the caller graph for this function:

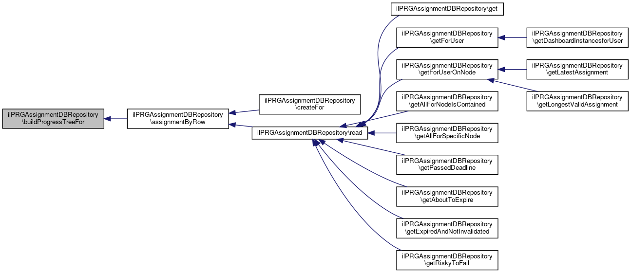
◆ buildProgressTreeFor()

ilPRGAssignmentDBRepository::buildProgressTreeFor ( int  $node_obj_id)
protected

Definition at line 520 of file class.ilPRGAssignmentDBRepository.php.

References Vendor\Package\$c, and ilContainerReference\_lookupTargetId().

Referenced by assignmentByRow().

520  : ilPRGProgress
521  {
522  $children = array_filter(
523  $this->tree->getChilds($this->getRefIdFor($node_obj_id)),
524  fn($c) => in_array($c['type'], ['prg', 'prgr']),
525  );
526  $children = array_map(
527  fn($c) => $c['type'] === 'prg' ? (int) $c['obj_id'] : ilContainerReference::_lookupTargetId((int) $c['obj_id']),
528  $children
529  );
530 
531  $pgss = [];
532  foreach ($children as $child_obj_id) {
533  $pgss[] = $this->buildProgressTreeFor($child_obj_id);
534  }
535 
536  if (!array_key_exists($node_obj_id, $this->progresses)) {
537  $pgs = new ilPRGProgress((int) $node_obj_id);
538  } else {
539  $pgs = $this->progresses[$node_obj_id];
540  }
541  $pgs->setSubnodes($pgss);
542  return $pgs;
543  }
A Progress is the status of a user on a single node of an assignment; it is unique by assignment_id:u...
static _lookupTargetId(int $a_obj_id)
+ Here is the call graph for this function:
+ Here is the caller graph for this function:

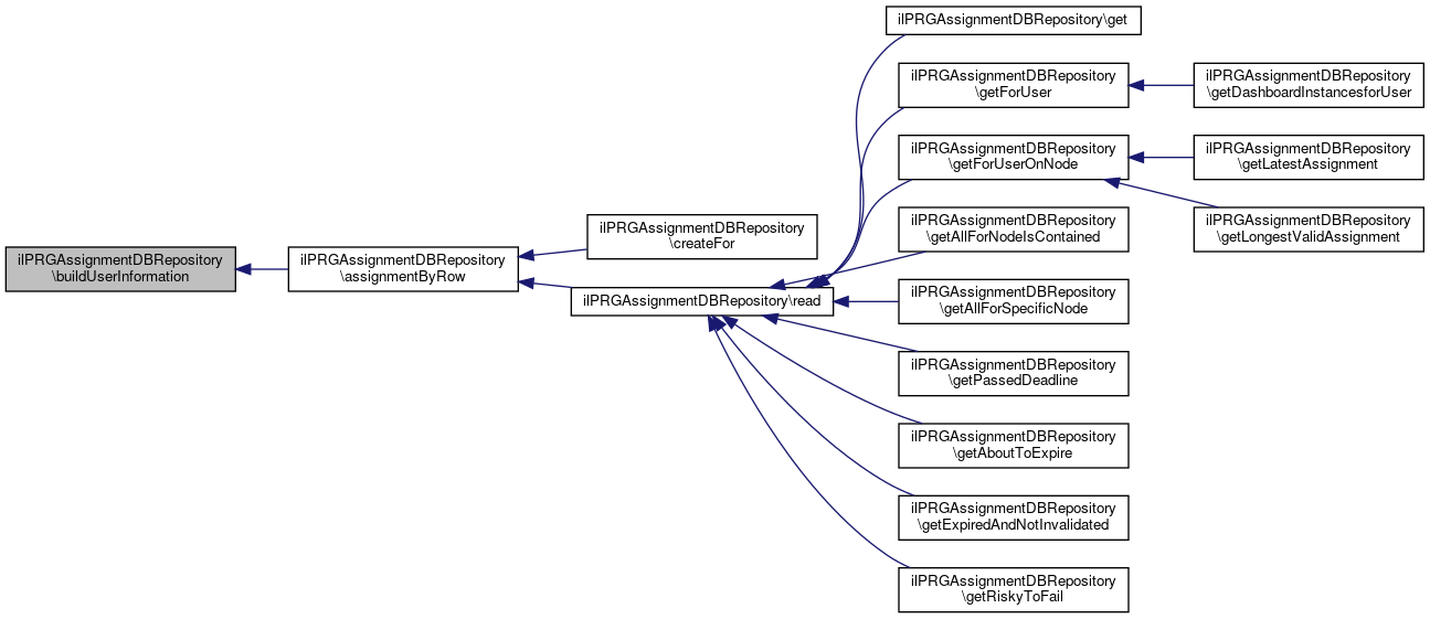
◆ buildUserInformation()

ilPRGAssignmentDBRepository::buildUserInformation ( array  $row)
protected

Definition at line 621 of file class.ilPRGAssignmentDBRepository.php.

References interimOrguLookup().

Referenced by assignmentByRow().

622  {
623  $udf_data = new ilUserDefinedData((int) $row[self::ASSIGNMENT_FIELD_USR_ID]);
624  $user_data_values = [];
625  foreach ($this->user_data_fields as $field) {
626  switch ($field) {
627  case 'active':
628  $user_data_values[$field] = (bool) $row[$field];
629  break;
630  case 'org_units':
631  //$user_data_values[$field] = ilObjUser::lookupOrgUnitsRepresentation((int) $row[self::ASSIGNMENT_FIELD_USR_ID]);
632  $user_data_values[$field] = $this->interimOrguLookup((int) $row[self::ASSIGNMENT_FIELD_USR_ID]);
633  break;
634  case str_starts_with($field, 'udf_'):
635  $udf_field_id = str_replace('udf_', 'f_', $field);
636  $user_data_values[$field] = $udf_data->get($udf_field_id);
637  break;
638  default:
639  $user_data_values[$field] = $row[$field];
640  }
641  }
642  return new ilPRGUserInformation(
643  $user_data_values
644  );
645  }
This file is part of ILIAS, a powerful learning management system published by ILIAS open source e-Le...
Additional information about a user, used in context of assignments.
+ Here is the call graph for this function:
+ Here is the caller graph for this function:

◆ count()

ilPRGAssignmentDBRepository::count ( array  $filter)
protected

Definition at line 447 of file class.ilPRGAssignmentDBRepository.php.

References $res, and query().

Referenced by countAllForNodeIsContained(), getAboutToExpire(), getRefIdFor(), and getRiskyToFail().

447  : int
448  {
449  $res = $this->query($filter);
450  return $this->db->numRows($res);
451  }
$res
Definition: ltiservices.php:69
+ Here is the call graph for this function:
+ Here is the caller graph for this function:

◆ countAllForNodeIsContained()

ilPRGAssignmentDBRepository::countAllForNodeIsContained ( int  $prg_obj_id,
array  $user_filter = null,
ilPRGAssignmentFilter  $custom_filters = null 
)

Count all assignments for all (or given) users, where the given node is part of the assignment.

Implements PRGAssignmentRepository.

Definition at line 230 of file class.ilPRGAssignmentDBRepository.php.

References count().

234  : int {
235  $conditions = [
236  'pgs.' . self::PROGRESS_FIELD_PRG_ID . ' = ' . $this->db->quote($prg_obj_id, 'integer')
237  ];
238  if ($user_filter) {
239  $conditions[] = $this->db->in('ass.' . self::ASSIGNMENT_FIELD_USR_ID, $user_filter, false, 'integer');
240  }
241  if ($custom_filters) {
242  $conditions = array_merge($conditions, $custom_filters->toConditions());
243  }
244  return $this->count($conditions);
245  }
+ Here is the call graph for this function:

◆ createFor()

ilPRGAssignmentDBRepository::createFor ( int  $prg_obj_id,
int  $usr_id,
int  $assigning_usr_id 
)

Implements PRGAssignmentRepository.

Definition at line 86 of file class.ilPRGAssignmentDBRepository.php.

References Vendor\Package\$f, $res, ilObject\_lookupType(), assignmentByRow(), insertAssignmentRowDB(), nextId(), ilPRGAssignment\NO_RESTARTED_ASSIGNMENT, and ilUtil\now().

90  : ilPRGAssignment {
91  $manually = false;
92  if (ilObject::_lookupType($assigning_usr_id) === "usr") {
93  $manually = true;
94  }
95  $row = [
96  self::ASSIGNMENT_FIELD_ID => $this->nextId(),
97  self::ASSIGNMENT_FIELD_USR_ID => $usr_id,
98  self::ASSIGNMENT_FIELD_ROOT_PRG_ID => $prg_obj_id,
99  self::ASSIGNMENT_FIELD_LAST_CHANGE_BY => $assigning_usr_id,
100  self::ASSIGNMENT_FIELD_LAST_CHANGE => ilUtil::now(),
101  self::ASSIGNMENT_FIELD_RESTART_DATE => null,
102  self::ASSIGNMENT_FIELD_RESTARTED_ASSIGNMENT_ID => ilPRGAssignment::NO_RESTARTED_ASSIGNMENT,
103  self::ASSIGNMENT_FIELD_MANUALLY_ASSIGNED => $manually
104  ];
105  $this->insertAssignmentRowDB($row);
106  $this->progresses = [];
107 
108  $user_fields = array_filter(
109  $this->user_data_fields,
110  fn($f) => !str_starts_with($f, 'udf_') && $f !== 'org_units'
111  );
112 
113  $query = 'SELECT '
114  . implode(',', $user_fields)
115  . PHP_EOL
116  . 'FROM usr_data WHERE usr_id = ' . $this->db->quote($usr_id, 'integer');
117 
118  $res = $this->db->query($query);
119  $row = array_merge($row, $this->db->fetchAssoc($res));
120 
121  $ass = $this->assignmentByRow($row);
122  return $ass;
123  }
$res
Definition: ltiservices.php:69
static now()
Return current timestamp in Y-m-d H:i:s format.
Assignments are relations of users to a PRG; They hold progress-information for (sub-)nodes of the PR...
static _lookupType(int $id, bool $reference=false)
+ Here is the call graph for this function:

◆ delete()

ilPRGAssignmentDBRepository::delete ( ilPRGAssignment  $assignment)

Implements PRGAssignmentRepository.

Definition at line 149 of file class.ilPRGAssignmentDBRepository.php.

Referenced by ilObjStudyProgramme\removeMemberFromProgrammes().

149  : void
150  {
151  $ass_id = $assignment->getId();
152  $query = 'DELETE FROM ' . self::ASSIGNMENT_TABLE . PHP_EOL
153  . 'WHERE ' . self::ASSIGNMENT_FIELD_ID . ' = ' . $ass_id;
154  $this->db->manipulate($query);
155 
156  $query = 'DELETE FROM ' . self::PROGRESS_TABLE . PHP_EOL
157  . 'WHERE ' . self::PROGRESS_FIELD_ASSIGNMENT_ID . ' = ' . $ass_id;
158  $this->db->manipulate($query);
159  }
+ Here is the caller graph for this function:

◆ deleteAllAssignmentsForProgrammeId()

ilPRGAssignmentDBRepository::deleteAllAssignmentsForProgrammeId ( int  $prg_obj_id)

Implements PRGAssignmentRepository.

Definition at line 161 of file class.ilPRGAssignmentDBRepository.php.

References deleteAllOrphanedProgresses().

161  : void
162  {
163  $query = 'DELETE FROM ' . self::ASSIGNMENT_TABLE . PHP_EOL
164  . 'WHERE ' . self::ASSIGNMENT_FIELD_ROOT_PRG_ID . '=' . $this->db->quote($prg_obj_id, 'integer');
165  $this->db->manipulate($query);
167  }
+ Here is the call graph for this function:

◆ deleteAllOrphanedProgresses()

ilPRGAssignmentDBRepository::deleteAllOrphanedProgresses ( )
protected

Definition at line 168 of file class.ilPRGAssignmentDBRepository.php.

Referenced by deleteAllAssignmentsForProgrammeId().

168  : void
169  {
170  $query = 'DELETE FROM ' . self::PROGRESS_TABLE . PHP_EOL
171  . 'WHERE ' . self::PROGRESS_FIELD_ASSIGNMENT_ID . PHP_EOL
172  . 'NOT IN (' . PHP_EOL
173  . 'SELECT ' . $this->db->quoteIdentifier(self::ASSIGNMENT_FIELD_ID)
174  . ' FROM ' . $this->db->quoteIdentifier(self::ASSIGNMENT_TABLE) . PHP_EOL
175  . ');' . PHP_EOL;
176  $this->db->manipulate($query);
177  }
+ Here is the caller graph for this function:

◆ get()

ilPRGAssignmentDBRepository::get ( int  $id)

Implements PRGAssignmentRepository.

Definition at line 179 of file class.ilPRGAssignmentDBRepository.php.

References $id, and read().

180  {
181  $ass = $this->read([
182  'ass.' . self::ASSIGNMENT_FIELD_ID . ' = ' . $this->db->quote($id, 'integer')
183  ]);
184 
185  return $ass->current();
186  }
$id
plugin.php for ilComponentBuildPluginInfoObjectiveTest::testAddPlugins
Definition: plugin.php:23
Assignments are relations of users to a PRG; They hold progress-information for (sub-)nodes of the PR...
+ Here is the call graph for this function:

◆ getAboutToExpire()

ilPRGAssignmentDBRepository::getAboutToExpire ( array  $programmes_and_due,
bool  $discard_formerly_notified = true 
)
Parameters
array<int $prg_obj_id, DateTimeImmutable $due>
Returns
ilPRGAssignment[]

Implements PRGAssignmentRepository.

Definition at line 289 of file class.ilPRGAssignmentDBRepository.php.

References count(), and read().

292  : array {
293  $ret = [];
294  if (count($programmes_and_due) == 0) {
295  return $ret;
296  }
297 
298  $where = [];
299  foreach ($programmes_and_due as $prg_obj_id => $due) {
300  $due = $due->format(self::DATE_FORMAT_ENDOFDAY);
301 
302  $where_clause = '('
303  . self::PROGRESS_FIELD_VQ_DATE . '<=' . $this->db->quote($due, 'text')
304  . ' AND (pgs.' . self::PROGRESS_FIELD_PRG_ID . '=' . $prg_obj_id
305  . ' OR ' . self::ASSIGNMENT_FIELD_ROOT_PRG_ID . '=' . $prg_obj_id . ')';
306 
307  if ($discard_formerly_notified) {
308  $where_clause .= ' AND ' . self::PROGRESS_FIELD_MAIL_SENT_WILLEXPIRE . ' IS NULL';
309  }
310 
311  $where_clause .= ')';
312  $where[] = $where_clause;
313  }
314 
315  $conditions = [
316  implode(' OR ', $where)
317  ];
318  $assignments = array_filter(iterator_to_array(
319  $this->read($conditions)
320  ));
321  return $assignments;
322  }
+ Here is the call graph for this function:

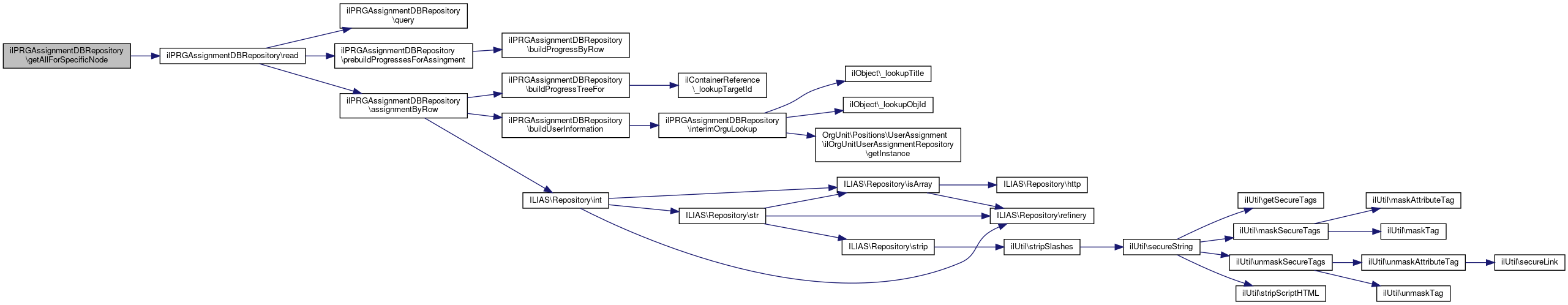
◆ getAllForNodeIsContained()

ilPRGAssignmentDBRepository::getAllForNodeIsContained ( int  $prg_obj_id,
array  $user_filter = null,
ilPRGAssignmentFilter  $custom_filters = null 
)

get all assignments for all (or given) users, where the given node is part of the assignment

Returns
ilPRGAssignment[]

Implements PRGAssignmentRepository.

Definition at line 209 of file class.ilPRGAssignmentDBRepository.php.

References read().

213  : array {
214  $conditions = [
215  'pgs.' . self::PROGRESS_FIELD_PRG_ID . ' = ' . $this->db->quote($prg_obj_id, 'integer')
216  ];
217  if ($user_filter) {
218  $conditions[] = $this->db->in('ass.' . self::ASSIGNMENT_FIELD_USR_ID, $user_filter, false, 'integer');
219  }
220  if ($custom_filters) {
221  $conditions = array_merge($conditions, $custom_filters->toConditions());
222  }
223 
224  $assignments = array_filter(iterator_to_array(
225  $this->read($conditions)
226  ));
227  return $assignments;
228  }
+ Here is the call graph for this function:

◆ getAllForSpecificNode()

ilPRGAssignmentDBRepository::getAllForSpecificNode ( int  $prg_obj_id,
array  $user_filter = null 
)

get all assignments for all (or given) users, where the given node is the root-node of the assignment

Returns
ilPRGAssignment[]

Implements PRGAssignmentRepository.

Definition at line 247 of file class.ilPRGAssignmentDBRepository.php.

References read().

247  : array
248  {
249  $conditions = [
250  self::ASSIGNMENT_FIELD_ROOT_PRG_ID . ' = ' . $this->db->quote($prg_obj_id, 'integer')
251  ];
252  if ($user_filter) {
253  $conditions[] = $this->db->in('ass.' . self::ASSIGNMENT_FIELD_USR_ID, $user_filter, false, 'integer');
254  }
255 
256  $assignments = array_filter(iterator_to_array(
257  $this->read($conditions)
258  ));
259  return $assignments;
260  }
+ Here is the call graph for this function:

◆ getCertificateRelevantAssignmentIds()

ilPRGAssignmentDBRepository::getCertificateRelevantAssignmentIds ( int  $prg_obj_id,
int ...  $usr_id 
)

Definition at line 854 of file class.ilPRGAssignmentDBRepository.php.

References $r, $res, ilPRGProgress\STATUS_ACCREDITED, and ilPRGProgress\STATUS_COMPLETED.

854  : array
855  {
856  $query = 'SELECT assignment_id FROM (' . PHP_EOL
857  . 'SELECT usr_id, assignment_id, ROW_NUMBER() OVER (' . PHP_EOL
858  . 'PARTITION BY usr_id' . PHP_EOL
859  . 'ORDER BY' . PHP_EOL
860  . 'CASE WHEN vq_date IS NULL THEN 1 ELSE 0 END DESC,' . PHP_EOL
861  . 'vq_date DESC,' . PHP_EOL
862  . 'completion_date DESC' . PHP_EOL
863  . ') AS row_numbers' . PHP_EOL
864  . 'FROM prg_usr_progress' . PHP_EOL
865  . 'WHERE prg_id = ' . $this->db->quote($prg_obj_id, 'integer') . PHP_EOL
866  . 'AND ' . $this->db->in('usr_id', $usr_id, false, 'integer') . PHP_EOL
867  . 'AND ' . $this->db->in('status', [ilPRGProgress::STATUS_COMPLETED, ilPRGProgress::STATUS_ACCREDITED], false, 'integer') . PHP_EOL
868  . ') ranked ' . PHP_EOL
869  . 'WHERE row_numbers = 1';
870 
871  $res = $this->db->query($query);
872  $row = array_map(
873  fn($r) => $r['assignment_id'],
874  $this->db->fetchAll($res)
875  );
876 
877  return $row;
878  }
$res
Definition: ltiservices.php:69
$r

◆ getDashboardInstancesforUser()

ilPRGAssignmentDBRepository::getDashboardInstancesforUser ( int  $usr_id)
Returns
ilPRGAssignment[]

Implements PRGAssignmentRepository.

Definition at line 79 of file class.ilPRGAssignmentDBRepository.php.

References getForUser().

79  : array
80  {
81  $assignments = $this->getForUser($usr_id);
82  //TODO: decide, which ones are relevant for the dashboard
83  return $assignments;
84  }
getForUser(int $usr_id)
get all assignments for a user
+ Here is the call graph for this function:

◆ getExpiredAndNotInvalidated()

ilPRGAssignmentDBRepository::getExpiredAndNotInvalidated ( )
Returns
ilPRGAssignment[]

Implements PRGAssignmentRepository.

Definition at line 324 of file class.ilPRGAssignmentDBRepository.php.

References read(), ilPRGProgress\STATUS_ACCREDITED, and ilPRGProgress\STATUS_COMPLETED.

324  : array
325  {
326  $now = (new \DateTimeImmutable())->format(self::DATE_FORMAT_ENDOFDAY);
327  $conditions = [
328  $this->db->in(
329  self::PROGRESS_FIELD_STATUS,
330  [
333  ],
334  false,
335  'integer'
336  ),
337  self::PROGRESS_FIELD_VQ_DATE . ' IS NOT NULL',
338  self::PROGRESS_FIELD_VQ_DATE . ' < ' . $this->db->quote($now, 'text'),
339  self::PROGRESS_FIELD_INVALIDATED . ' = 0 ',
340  ];
341 
342  $assignments = array_filter(iterator_to_array(
343  $this->read($conditions)
344  ));
345  return $assignments;
346  }
+ Here is the call graph for this function:

◆ getForUser()

ilPRGAssignmentDBRepository::getForUser ( int  $usr_id)

get all assignments for a user

Returns
ilPRGAssignment[]

Implements PRGAssignmentRepository.

Definition at line 188 of file class.ilPRGAssignmentDBRepository.php.

References read().

Referenced by getDashboardInstancesforUser().

188  : array
189  {
190  $assignments = array_filter(iterator_to_array(
191  $this->read([
192  'ass.' . self::ASSIGNMENT_FIELD_USR_ID . ' = ' . $this->db->quote($usr_id, 'integer')
193  ])
194  ));
195  return $assignments;
196  }
+ Here is the call graph for this function:
+ Here is the caller graph for this function:

◆ getForUserOnNode()

ilPRGAssignmentDBRepository::getForUserOnNode ( int  $usr_id,
int  $root_prg_obj_id 
)

Definition at line 198 of file class.ilPRGAssignmentDBRepository.php.

References read().

Referenced by getLatestAssignment(), and getLongestValidAssignment().

198  : array
199  {
200  $assignments = array_filter(iterator_to_array(
201  $this->read([
202  'ass.' . self::ASSIGNMENT_FIELD_USR_ID . ' = ' . $this->db->quote($usr_id, 'integer'),
203  self::ASSIGNMENT_FIELD_ROOT_PRG_ID . ' = ' . $this->db->quote($root_prg_obj_id, 'integer')
204  ])
205  ));
206  return $assignments;
207  }
+ Here is the call graph for this function:
+ Here is the caller graph for this function:

◆ getLatestAssignment()

ilPRGAssignmentDBRepository::getLatestAssignment ( int  $root_prg_obj_id,
int  $usr_id 
)

Get the user's assignment on a prg that was created last.

Implements PRGAssignmentRepository.

Definition at line 806 of file class.ilPRGAssignmentDBRepository.php.

References Vendor\Package\$a, Vendor\Package\$b, getForUserOnNode(), and ilPRGAssignment\getProgressTree().

806  : ?ilPRGAssignment
807  {
808  $assignments = $this->getForUserOnNode($usr_id, $root_prg_obj_id);
809  if ($assignments === []) {
810  return null;
811  }
812  usort(
813  $assignments,
815  => $a->getProgressTree()->getAssignmentDate() <=> $b->getProgressTree()->getAssignmentDate()
816  );
817  $assignments = array_reverse($assignments);
818  return current($assignments);
819  }
getForUserOnNode(int $usr_id, int $root_prg_obj_id)
$a
thx to https://mlocati.github.io/php-cs-fixer-configurator for the examples
Assignments are relations of users to a PRG; They hold progress-information for (sub-)nodes of the PR...
+ Here is the call graph for this function:

◆ getLongestValidAssignment()

ilPRGAssignmentDBRepository::getLongestValidAssignment ( int  $root_prg_obj_id,
int  $usr_id 
)

Get the user's assignment on a prg with the longest lasting qualification.

If there is more than one assignment with e.g. unlimited qualification, the valid assignment that was created (not finished) last is returned.

Implements PRGAssignmentRepository.

Definition at line 821 of file class.ilPRGAssignmentDBRepository.php.

References Vendor\Package\$a, Vendor\Package\$b, $valid, getForUserOnNode(), and ilPRGAssignment\getProgressTree().

821  : ?ilPRGAssignment
822  {
823  $assignments = $this->getForUserOnNode($usr_id, $root_prg_obj_id);
824  if ($assignments === []) {
825  return null;
826  }
827 
828  $now = new \DateTimeImmutable();
829  $valid = array_filter($assignments, fn($ass) => $ass->getProgressTree()->hasValidQualification($now));
830  if ($valid === []) {
831  return null;
832  }
833 
834  $unlimited = array_filter($valid, fn($ass) => $ass->getProgressTree()->getValidityOfQualification() === null);
835  if ($unlimited !== []) {
836  usort(
837  $unlimited,
839  => $a->getProgressTree()->getAssignmentDate() <=> $b->getProgressTree()->getAssignmentDate()
840  );
841  $unlimited = array_reverse($unlimited);
842  return current($unlimited);
843  }
844 
845  usort(
846  $valid,
848  => $a->getProgressTree()->getValidityOfQualification() <=> $b->getProgressTree()->getValidityOfQualification()
849  );
850  $valid = array_reverse($valid);
851  return current($valid);
852  }
$valid
getForUserOnNode(int $usr_id, int $root_prg_obj_id)
$a
thx to https://mlocati.github.io/php-cs-fixer-configurator for the examples
Assignments are relations of users to a PRG; They hold progress-information for (sub-)nodes of the PR...
+ Here is the call graph for this function:

◆ getObjIdFor()

ilPRGAssignmentDBRepository::getObjIdFor ( int  $ref_id)
protected

Definition at line 553 of file class.ilPRGAssignmentDBRepository.php.

References ilObject\_lookupObjectId().

553  : int
554  {
555  return (int) ilObject::_lookupObjectId($ref_id);
556  }
$ref_id
Definition: ltiauth.php:67
static _lookupObjectId(int $ref_id)
+ Here is the call graph for this function:

◆ getPassedDeadline()

ilPRGAssignmentDBRepository::getPassedDeadline ( \DateTimeImmutable  $deadline)
Returns
ilPRGAssignment[]

Implements PRGAssignmentRepository.

Definition at line 262 of file class.ilPRGAssignmentDBRepository.php.

References ilPRGProgress\DATE_FORMAT, read(), ilPRGProgress\STATUS_ACCREDITED, and ilPRGProgress\STATUS_IN_PROGRESS.

262  : array
263  {
264  $deadline = $this->db->quote(
265  $deadline->format(ilPRGProgress::DATE_FORMAT),
266  'text'
267  );
268 
269  $conditions = [
270  $this->db->in(
271  self::PROGRESS_FIELD_STATUS,
272  [
275  ],
276  false,
277  'integer'
278  ),
279  self::PROGRESS_FIELD_DEADLINE . ' IS NOT NULL',
280  self::PROGRESS_FIELD_DEADLINE . ' < ' . $deadline
281  ];
282 
283  $assignments = array_filter(iterator_to_array(
284  $this->read($conditions)
285  ));
286  return $assignments;
287  }
+ Here is the call graph for this function:

◆ getRefIdFor()

ilPRGAssignmentDBRepository::getRefIdFor ( int  $obj_id)
protected

Definition at line 545 of file class.ilPRGAssignmentDBRepository.php.

References ilObject\_getAllReferences(), and count().

545  : int
546  {
547  $refs = ilObject::_getAllReferences($obj_id);
548  if (count($refs) < 1) {
549  throw new ilException("Could not find ref_id for programme with obj_id $obj_id");
550  }
551  return (int) array_shift($refs);
552  }
static _getAllReferences(int $id)
get all reference ids for object ID
+ Here is the call graph for this function:

◆ getRiskyToFail()

ilPRGAssignmentDBRepository::getRiskyToFail ( array  $programmes_and_due,
bool  $discard_formerly_notified = true 
)

Definition at line 348 of file class.ilPRGAssignmentDBRepository.php.

References count(), ilPRGProgress\DATE_FORMAT, read(), ilPRGProgress\STATUS_ACCREDITED, ilPRGProgress\STATUS_COMPLETED, and ilPRGProgress\STATUS_NOT_RELEVANT.

351  : array {
352  $ret = [];
353  if (count($programmes_and_due) == 0) {
354  return $ret;
355  }
356 
357  $where = [];
358  foreach ($programmes_and_due as $prg_obj_id => $due) {
359  $due = $due->format(ilPRGProgress::DATE_FORMAT);
360 
361  $where_clause = '('
362  . self::PROGRESS_FIELD_DEADLINE . '<=' . $this->db->quote($due, 'text')
363  . 'AND (pgs.' . self::PROGRESS_FIELD_PRG_ID . '=' . $prg_obj_id
364  . ' OR ' . self::ASSIGNMENT_FIELD_ROOT_PRG_ID . '=' . $prg_obj_id . ')'
365  . ' AND ' . $this->db->in(
366  self::PROGRESS_FIELD_STATUS,
367  [
371  ],
372  true,
373  'integer'
374  );
375 
376  if ($discard_formerly_notified) {
377  $where_clause .= ' AND ' . self::PROGRESS_FIELD_MAIL_SENT_RISKYTOFAIL . ' IS NULL';
378  }
379 
380  $where_clause .= ')';
381  $where[] = $where_clause;
382  }
383 
384  $conditions = [
385  implode(' OR ', $where)
386  ];
387  $assignments = array_filter(iterator_to_array(
388  $this->read($conditions)
389  ));
390  return $assignments;
391  }
+ Here is the call graph for this function:

◆ insertAssignmentRowDB()

ilPRGAssignmentDBRepository::insertAssignmentRowDB ( array  $row)
protected

Definition at line 647 of file class.ilPRGAssignmentDBRepository.php.

Referenced by createFor().

648  {
649  $this->db->insert(
650  self::ASSIGNMENT_TABLE,
651  [
652  self::ASSIGNMENT_FIELD_ID => ['integer', $row[self::ASSIGNMENT_FIELD_ID]]
653  , self::ASSIGNMENT_FIELD_USR_ID => ['integer', $row[self::ASSIGNMENT_FIELD_USR_ID]]
654  , self::ASSIGNMENT_FIELD_ROOT_PRG_ID => ['integer', $row[self::ASSIGNMENT_FIELD_ROOT_PRG_ID]]
655  , self::ASSIGNMENT_FIELD_LAST_CHANGE => ['text', $row[self::ASSIGNMENT_FIELD_LAST_CHANGE]]
656  , self::ASSIGNMENT_FIELD_LAST_CHANGE_BY => ['integer', $row[self::ASSIGNMENT_FIELD_LAST_CHANGE_BY]]
657  , self::ASSIGNMENT_FIELD_RESTART_DATE => ['timestamp', $row[self::ASSIGNMENT_FIELD_RESTART_DATE]]
658  , self::ASSIGNMENT_FIELD_RESTARTED_ASSIGNMENT_ID => ['integer', $row[self::ASSIGNMENT_FIELD_RESTARTED_ASSIGNMENT_ID]]
659  , self::ASSIGNMENT_FIELD_MANUALLY_ASSIGNED => ['integer', $row[self::ASSIGNMENT_FIELD_MANUALLY_ASSIGNED]]
660  ]
661  );
662  }
+ Here is the caller graph for this function:

◆ interimOrguLookup()

ilPRGAssignmentDBRepository::interimOrguLookup ( int  $usr_id)
protected
Deprecated:
; fix ilObjUser::lookupOrgUnitsRepresentation

Definition at line 604 of file class.ilPRGAssignmentDBRepository.php.

References ilObject\_lookupObjId(), ilObject\_lookupTitle(), and OrgUnit\Positions\UserAssignment\ilOrgUnitUserAssignmentRepository\getInstance().

Referenced by buildUserInformation().

604  : string
605  {
607  $orgus = array_values($orgu_repo->findAllUserAssingmentsByUserIds([$usr_id]));
608  if ($orgus) {
609  $orgu_ref_ids = array_map(
610  fn($orgu_assignment) => $orgu_assignment->getOrguId(),
611  $orgus[0]
612  );
613  $orgus = array_map(
614  fn($orgu_ref_id) => ilObject::_lookupTitle(ilObject::_lookupObjId($orgu_ref_id)),
615  $orgu_ref_ids
616  );
617  }
618  return implode(', ', $orgus);
619  }
static _lookupObjId(int $ref_id)
static _lookupTitle(int $obj_id)
+ Here is the call graph for this function:
+ Here is the caller graph for this function:

◆ nextId()

ilPRGAssignmentDBRepository::nextId ( )
protected

Definition at line 442 of file class.ilPRGAssignmentDBRepository.php.

Referenced by createFor().

443  {
444  return $this->db->nextId(self::ASSIGNMENT_TABLE);
445  }
+ Here is the caller graph for this function:

◆ prebuildProgressesForAssingment()

ilPRGAssignmentDBRepository::prebuildProgressesForAssingment ( int  $assignment_id)
protected

Definition at line 474 of file class.ilPRGAssignmentDBRepository.php.

References $q, $res, and buildProgressByRow().

Referenced by read().

474  : array
475  {
476  $q = 'SELECT * FROM ' . self::PROGRESS_TABLE
477  . ' WHERE ' . self::PROGRESS_FIELD_ASSIGNMENT_ID . ' = ' . $assignment_id;
478  $res = $this->db->query($q);
479  while ($row = $this->db->fetchAssoc($res)) {
480  $ret[$row[self::PROGRESS_FIELD_PRG_ID]] = $this->buildProgressByRow($row);
481  }
482  return $ret;
483  }
$res
Definition: ltiservices.php:69
$q
Definition: shib_logout.php:21
+ Here is the call graph for this function:
+ Here is the caller graph for this function:

◆ query()

ilPRGAssignmentDBRepository::query (   $filter)
protected

Definition at line 393 of file class.ilPRGAssignmentDBRepository.php.

References $q, and $res.

Referenced by count(), and read().

393  : ilDBStatement
394  {
395  $user_fields_without_udf = array_filter(
396  $this->user_data_fields,
397  static fn($field) => !str_starts_with($field, 'udf_') && $field !== 'org_units'
398  );
399 
400  $q = 'SELECT'
401  . ' ass.' . self::ASSIGNMENT_FIELD_ID . ' AS ' . self::ASSIGNMENT_FIELD_ID
402  . ', ass.' . self::ASSIGNMENT_FIELD_USR_ID . ' AS ' . self::ASSIGNMENT_FIELD_USR_ID
403  . ',' . self::ASSIGNMENT_FIELD_ROOT_PRG_ID
404  . ', ass.' . self::ASSIGNMENT_FIELD_LAST_CHANGE
405  . ', ass.' . self::ASSIGNMENT_FIELD_LAST_CHANGE_BY
406  . ',' . self::ASSIGNMENT_FIELD_RESTART_DATE
407  . ',' . self::ASSIGNMENT_FIELD_RESTARTED_ASSIGNMENT_ID
408  . ',' . self::ASSIGNMENT_FIELD_MANUALLY_ASSIGNED
409  . ',' . self::PROGRESS_FIELD_PRG_ID
410  . ',' . self::PROGRESS_FIELD_POINTS
411  . ',' . self::PROGRESS_FIELD_POINTS_CUR
412  . ',' . self::PROGRESS_FIELD_STATUS
413  . ',' . self::PROGRESS_FIELD_COMPLETION_BY
414  . ',' . self::PROGRESS_FIELD_ASSIGNMENT_DATE
415  . ', pgs.' . self::PROGRESS_FIELD_LAST_CHANGE . ' AS p_' . self::PROGRESS_FIELD_LAST_CHANGE
416  . ', pgs.' . self::PROGRESS_FIELD_LAST_CHANGE_BY . ' AS p_' . self::PROGRESS_FIELD_LAST_CHANGE_BY
417  . ',' . self::PROGRESS_FIELD_COMPLETION_DATE
418  . ',' . self::PROGRESS_FIELD_DEADLINE
419  . ',' . self::PROGRESS_FIELD_VQ_DATE
420  . ',' . self::PROGRESS_FIELD_INVALIDATED
421  . ',' . self::PROGRESS_FIELD_MAIL_SENT_RISKYTOFAIL
422  . ',' . self::PROGRESS_FIELD_MAIL_SENT_WILLEXPIRE
423  . ',' . self::PROGRESS_FIELD_IS_INDIVIDUAL
424 
425  . ', ' . implode(', ', $user_fields_without_udf)
426 
427  . ' FROM ' . self::ASSIGNMENT_TABLE . ' ass '
428  . ' JOIN ' . self::PROGRESS_TABLE . ' pgs '
429  . ' ON ass.' . self::ASSIGNMENT_FIELD_ID . ' = pgs.' . self::PROGRESS_FIELD_ASSIGNMENT_ID
430 
431 
432  . ' JOIN usr_data memberdata ON ass.usr_id = memberdata.usr_id '
433 
434  . ' WHERE TRUE AND ';
435  $q = $q . implode(' AND ', $filter);
436  $q = $q . ' ORDER BY assignment_id, ass.usr_id';
437 
438  $res = $this->db->query($q);
439  return $res;
440  }
$res
Definition: ltiservices.php:69
$q
Definition: shib_logout.php:21
+ Here is the caller graph for this function:

◆ read()

ilPRGAssignmentDBRepository::read ( array  $filter)
protected

Definition at line 453 of file class.ilPRGAssignmentDBRepository.php.

References $res, assignmentByRow(), prebuildProgressesForAssingment(), and query().

Referenced by get(), getAboutToExpire(), getAllForNodeIsContained(), getAllForSpecificNode(), getExpiredAndNotInvalidated(), getForUser(), getForUserOnNode(), getPassedDeadline(), and getRiskyToFail().

453  : Generator
454  {
455  $res = $this->query($filter);
456 
457  $current_ass = -1;
458  $ass = null;
459 
460  while ($row = $this->db->fetchAssoc($res)) {
461  if ($row[self::ASSIGNMENT_FIELD_ID] !== $current_ass) {
462  $current_ass = $row[self::ASSIGNMENT_FIELD_ID];
463  if (!is_null($ass)) {
464  yield $ass;
465  }
466  $this->progresses = $this->prebuildProgressesForAssingment((int) $row[self::ASSIGNMENT_FIELD_ID]);
467  $ass = $this->assignmentByRow($row); //amend all progresses based on tree
468  }
469  }
470 
471  yield $ass;
472  }
$res
Definition: ltiservices.php:69
+ Here is the call graph for this function:
+ Here is the caller graph for this function:

◆ resetExpiryInfoSentFor()

ilPRGAssignmentDBRepository::resetExpiryInfoSentFor ( ilPRGAssignment  $ass)

Definition at line 764 of file class.ilPRGAssignmentDBRepository.php.

References ilPRGAssignment\getId(), and ilPRGAssignment\getRootId().

764  : void
765  {
766  $where = [
767  self::PROGRESS_FIELD_ASSIGNMENT_ID => ['integer', $ass->getId()],
768  self::PROGRESS_FIELD_PRG_ID => ['integer', $ass->getRootId()]
769  ];
770 
771  $values = [
772  self::PROGRESS_FIELD_MAIL_SENT_WILLEXPIRE => ['null', null]
773  ];
774  $this->db->update(self::PROGRESS_TABLE, $values, $where);
775  }
+ Here is the call graph for this function:

◆ resetRiskyToFailSentFor()

ilPRGAssignmentDBRepository::resetRiskyToFailSentFor ( ilPRGAssignment  $ass)

Definition at line 793 of file class.ilPRGAssignmentDBRepository.php.

References ilPRGAssignment\getId(), and ilPRGAssignment\getRootId().

793  : void
794  {
795  $where = [
796  self::PROGRESS_FIELD_ASSIGNMENT_ID => ['integer', $ass->getId()],
797  self::PROGRESS_FIELD_PRG_ID => ['integer', $ass->getRootId()]
798  ];
799 
800  $values = [
801  self::PROGRESS_FIELD_MAIL_SENT_RISKYTOFAIL => ['null', null]
802  ];
803  $this->db->update(self::PROGRESS_TABLE, $values, $where);
804  }
+ Here is the call graph for this function:

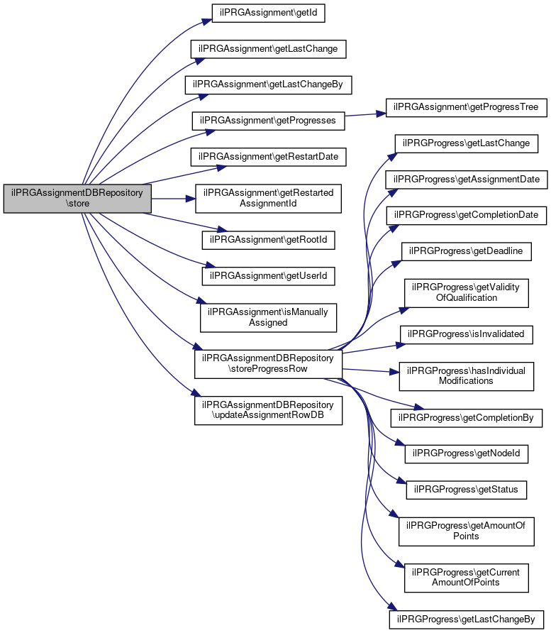
◆ store()

ilPRGAssignmentDBRepository::store ( ilPRGAssignment  $assignment)

Implements PRGAssignmentRepository.

Definition at line 125 of file class.ilPRGAssignmentDBRepository.php.

References ilPRGAssignment\DATE_TIME_FORMAT, ilPRGAssignment\getId(), ilPRGAssignment\getLastChange(), ilPRGAssignment\getLastChangeBy(), ilPRGAssignment\getProgresses(), ilPRGAssignment\getRestartDate(), ilPRGAssignment\getRestartedAssignmentId(), ilPRGAssignment\getRootId(), ilPRGAssignment\getUserId(), ilPRGAssignment\isManuallyAssigned(), storeProgressRow(), and updateAssignmentRowDB().

Referenced by ilObjStudyProgramme\removeMemberFromProgrammes().

125  : void
126  {
127  $row = [
128  self::ASSIGNMENT_FIELD_ID => $assignment->getId(),
129  self::ASSIGNMENT_FIELD_USR_ID => $assignment->getUserId(),
130  self::ASSIGNMENT_FIELD_ROOT_PRG_ID => $assignment->getRootId(),
131  self::ASSIGNMENT_FIELD_LAST_CHANGE_BY => $assignment->getLastChangeBy(),
132  self::ASSIGNMENT_FIELD_LAST_CHANGE => $assignment->getLastChange()->format(ilPRGAssignment::DATE_TIME_FORMAT),
133  self::ASSIGNMENT_FIELD_RESTART_DATE => $assignment->getRestartDate() ? $assignment->getRestartDate()->format(ilPRGAssignment::DATE_TIME_FORMAT) : null,
134  self::ASSIGNMENT_FIELD_RESTARTED_ASSIGNMENT_ID => $assignment->getRestartedAssignmentId(),
135  self::ASSIGNMENT_FIELD_MANUALLY_ASSIGNED => $assignment->isManuallyAssigned()
136  ];
137  $this->updateAssignmentRowDB($row);
138  foreach ($assignment->getProgresses() as $pgs) {
139  $this->storeProgressRow(
140  $assignment->getId(),
141  $assignment->getUserId(),
142  $pgs
143  );
144  }
145 
146  $this->events->raiseCollected();
147  }
getProgresses(array &$ret=[], ilPRGProgress $pgs=null)
storeProgressRow(int $assignment_id, int $usr_id, ilPRGProgress $pgs)
+ Here is the call graph for this function:
+ Here is the caller graph for this function:

◆ storeExpiryInfoSentFor()

ilPRGAssignmentDBRepository::storeExpiryInfoSentFor ( ilPRGAssignment  $ass)

Definition at line 748 of file class.ilPRGAssignmentDBRepository.php.

References ilPRGAssignment\getId(), and ilPRGAssignment\getRootId().

748  : void
749  {
750  $where = [
751  self::PROGRESS_FIELD_ASSIGNMENT_ID => ['integer', $ass->getId()],
752  self::PROGRESS_FIELD_PRG_ID => ['integer', $ass->getRootId()]
753  ];
754 
755  $values = [
756  self::PROGRESS_FIELD_MAIL_SENT_WILLEXPIRE => [
757  'timestamp',
758  date('Y-m-d H:i:s')
759  ]
760  ];
761  $this->db->update(self::PROGRESS_TABLE, $values, $where);
762  }
+ Here is the call graph for this function:

◆ storeProgressRow()

ilPRGAssignmentDBRepository::storeProgressRow ( int  $assignment_id,
int  $usr_id,
ilPRGProgress  $pgs 
)
protected

Definition at line 679 of file class.ilPRGAssignmentDBRepository.php.

References $q, ilPRGProgress\DATE_FORMAT, ilPRGProgress\DATE_TIME_FORMAT, ilPRGProgress\getAmountOfPoints(), ilPRGProgress\getAssignmentDate(), ilPRGProgress\getCompletionBy(), ilPRGProgress\getCompletionDate(), ilPRGProgress\getCurrentAmountOfPoints(), ilPRGProgress\getDeadline(), ilPRGProgress\getLastChange(), ilPRGProgress\getLastChangeBy(), ilPRGProgress\getNodeId(), ilPRGProgress\getStatus(), ilPRGProgress\getValidityOfQualification(), ilPRGProgress\hasIndividualModifications(), and ilPRGProgress\isInvalidated().

Referenced by store().

683  {
684  //TODO: move into type?
685  $lastchange = is_null($pgs->getLastChange()) ? 'NULL' : $this->db->quote($pgs->getLastChange()->format(ilPRGProgress::DATE_TIME_FORMAT), 'text');
686  $assign_date = is_null($pgs->getAssignmentDate()) ? 'NULL' : $this->db->quote($pgs->getAssignmentDate()->format(ilPRGProgress::DATE_TIME_FORMAT), 'text');
687  $completion_date = is_null($pgs->getCompletionDate()) ? 'NULL' : $this->db->quote($pgs->getCompletionDate()->format(ilPRGProgress::DATE_TIME_FORMAT), 'text');
688  $deadline = is_null($pgs->getDeadline()) ? 'NULL' : $this->db->quote($pgs->getDeadline()->format(ilPRGProgress::DATE_FORMAT), 'text');
689  $validity = is_null($pgs->getValidityOfQualification()) ? 'NULL' : $this->db->quote($pgs->getValidityOfQualification()->format(ilPRGProgress::DATE_FORMAT), 'text');
690  $invalidated = $pgs->isInvalidated() ? 1 : 0;
691  $individual = $pgs->hasIndividualModifications() ? 1 : 0;
692  $completion = $pgs->getCompletionBy() ?? 'NULL';
693 
694  $q = 'INSERT INTO ' . self::PROGRESS_TABLE
695  . '('
696  . self::PROGRESS_FIELD_ASSIGNMENT_ID . ','
697  . self::PROGRESS_FIELD_USR_ID . ','
698  . self::PROGRESS_FIELD_PRG_ID . ','
699 
700  . self::PROGRESS_FIELD_STATUS . ','
701  . self::PROGRESS_FIELD_POINTS . ','
702  . self::PROGRESS_FIELD_POINTS_CUR . ','
703  . self::PROGRESS_FIELD_COMPLETION_BY . ','
704  . self::PROGRESS_FIELD_LAST_CHANGE_BY . ','
705  . self::PROGRESS_FIELD_LAST_CHANGE . ','
706  . self::PROGRESS_FIELD_ASSIGNMENT_DATE . ','
707  . self::PROGRESS_FIELD_COMPLETION_DATE . ','
708  . self::PROGRESS_FIELD_DEADLINE . ','
709  . self::PROGRESS_FIELD_VQ_DATE . ','
710  . self::PROGRESS_FIELD_INVALIDATED . ','
711  . self::PROGRESS_FIELD_IS_INDIVIDUAL
712 
713  . PHP_EOL . ') VALUES (' . PHP_EOL
714  . $assignment_id
715  . ' ,' . $usr_id
716  . ' ,' . $pgs->getNodeId()
717 
718  . ' ,' . $pgs->getStatus()
719  . ' ,' . $pgs->getAmountOfPoints()
720  . ' ,' . $pgs->getCurrentAmountOfPoints()
721  . ' ,' . $completion
722  . ' ,' . $pgs->getLastChangeBy()
723  . ' ,' . $lastchange
724  . ' ,' . $assign_date
725  . ' ,' . $completion_date
726  . ' ,' . $deadline
727  . ' ,' . $validity
728  . ' ,' . $invalidated
729  . ' ,' . $individual
730  . ')' . PHP_EOL
731  . 'ON DUPLICATE KEY UPDATE' . PHP_EOL
732  . self::PROGRESS_FIELD_STATUS . '=' . $pgs->getStatus() . ','
733  . self::PROGRESS_FIELD_POINTS . '=' . $pgs->getAmountOfPoints() . ','
734  . self::PROGRESS_FIELD_POINTS_CUR . '=' . $pgs->getCurrentAmountOfPoints() . ','
735  . self::PROGRESS_FIELD_COMPLETION_BY . '=' . $completion . ','
736  . self::PROGRESS_FIELD_LAST_CHANGE_BY . '=' . $pgs->getLastChangeBy() . ','
737  . self::PROGRESS_FIELD_LAST_CHANGE . '=' . $lastchange . ','
738  . self::PROGRESS_FIELD_ASSIGNMENT_DATE . '=' . $assign_date . ','
739  . self::PROGRESS_FIELD_COMPLETION_DATE . '=' . $completion_date . ','
740  . self::PROGRESS_FIELD_DEADLINE . '=' . $deadline . ','
741  . self::PROGRESS_FIELD_VQ_DATE . '=' . $validity . ','
742  . self::PROGRESS_FIELD_INVALIDATED . '=' . $invalidated . ','
743  . self::PROGRESS_FIELD_IS_INDIVIDUAL . '=' . $individual
744  ;
745  $this->db->manipulate($q);
746  }
$q
Definition: shib_logout.php:21
+ Here is the call graph for this function:
+ Here is the caller graph for this function:

◆ storeRiskyToFailSentFor()

ilPRGAssignmentDBRepository::storeRiskyToFailSentFor ( ilPRGAssignment  $ass)

Definition at line 777 of file class.ilPRGAssignmentDBRepository.php.

References ilPRGAssignment\getId(), and ilPRGAssignment\getRootId().

777  : void
778  {
779  $where = [
780  self::PROGRESS_FIELD_ASSIGNMENT_ID => ['integer', $ass->getId()],
781  self::PROGRESS_FIELD_PRG_ID => ['integer', $ass->getRootId()]
782  ];
783 
784  $values = [
785  self::PROGRESS_FIELD_MAIL_SENT_RISKYTOFAIL => [
786  'timestamp',
787  date('Y-m-d H:i:s')
788  ]
789  ];
790  $this->db->update(self::PROGRESS_TABLE, $values, $where);
791  }
+ Here is the call graph for this function:

◆ updateAssignmentRowDB()

ilPRGAssignmentDBRepository::updateAssignmentRowDB ( array  $values)
protected

Definition at line 664 of file class.ilPRGAssignmentDBRepository.php.

References $q.

Referenced by store().

665  {
666  $q = 'UPDATE ' . self::ASSIGNMENT_TABLE
667  . ' SET'
668  . ' ' . self::ASSIGNMENT_FIELD_USR_ID . ' = ' . $this->db->quote($values[self::ASSIGNMENT_FIELD_USR_ID], 'integer')
669  . ' ,' . self::ASSIGNMENT_FIELD_ROOT_PRG_ID . ' = ' . $this->db->quote($values[self::ASSIGNMENT_FIELD_ROOT_PRG_ID], 'integer')
670  . ' ,' . self::ASSIGNMENT_FIELD_LAST_CHANGE . ' = ' . $this->db->quote($values[self::ASSIGNMENT_FIELD_LAST_CHANGE], 'text')
671  . ' ,' . self::ASSIGNMENT_FIELD_LAST_CHANGE_BY . ' = ' . $this->db->quote($values[self::ASSIGNMENT_FIELD_LAST_CHANGE_BY], 'integer')
672  . ' ,' . self::ASSIGNMENT_FIELD_RESTART_DATE . ' = ' . $this->db->quote($values[self::ASSIGNMENT_FIELD_RESTART_DATE], 'timestamp')
673  . ' ,' . self::ASSIGNMENT_FIELD_RESTARTED_ASSIGNMENT_ID . ' = ' . $this->db->quote($values[self::ASSIGNMENT_FIELD_RESTARTED_ASSIGNMENT_ID], 'integer')
674  . ' ,' . self::ASSIGNMENT_FIELD_MANUALLY_ASSIGNED . ' = ' . $this->db->quote($values[self::ASSIGNMENT_FIELD_MANUALLY_ASSIGNED], 'integer')
675  . ' WHERE ' . self::ASSIGNMENT_FIELD_ID . ' = ' . $this->db->quote($values[self::ASSIGNMENT_FIELD_ID], 'integer');
676  $this->db->manipulate($q);
677  }
$q
Definition: shib_logout.php:21
+ Here is the caller graph for this function:

Field Documentation

◆ $progresses

array ilPRGAssignmentDBRepository::$progresses = []
protected

<id => ilPRGProgress>

Definition at line 64 of file class.ilPRGAssignmentDBRepository.php.

◆ $user_data_fields

array ilPRGAssignmentDBRepository::$user_data_fields
protected

Definition at line 59 of file class.ilPRGAssignmentDBRepository.php.

◆ ASSIGNMENT_FIELD_ID

const ilPRGAssignmentDBRepository::ASSIGNMENT_FIELD_ID = 'id'

Definition at line 28 of file class.ilPRGAssignmentDBRepository.php.

◆ ASSIGNMENT_FIELD_LAST_CHANGE

const ilPRGAssignmentDBRepository::ASSIGNMENT_FIELD_LAST_CHANGE = 'last_change'

Definition at line 31 of file class.ilPRGAssignmentDBRepository.php.

◆ ASSIGNMENT_FIELD_LAST_CHANGE_BY

const ilPRGAssignmentDBRepository::ASSIGNMENT_FIELD_LAST_CHANGE_BY = 'last_change_by'

Definition at line 32 of file class.ilPRGAssignmentDBRepository.php.

◆ ASSIGNMENT_FIELD_MANUALLY_ASSIGNED

const ilPRGAssignmentDBRepository::ASSIGNMENT_FIELD_MANUALLY_ASSIGNED = 'assigned_manually'

Definition at line 36 of file class.ilPRGAssignmentDBRepository.php.

◆ ASSIGNMENT_FIELD_RESTART_DATE

const ilPRGAssignmentDBRepository::ASSIGNMENT_FIELD_RESTART_DATE = 'restart_date'

Definition at line 33 of file class.ilPRGAssignmentDBRepository.php.

◆ ASSIGNMENT_FIELD_RESTART_MAIL

const ilPRGAssignmentDBRepository::ASSIGNMENT_FIELD_RESTART_MAIL = 'restart_mail_send'

Definition at line 35 of file class.ilPRGAssignmentDBRepository.php.

◆ ASSIGNMENT_FIELD_RESTARTED_ASSIGNMENT_ID

const ilPRGAssignmentDBRepository::ASSIGNMENT_FIELD_RESTARTED_ASSIGNMENT_ID = 'restarted_assignment_id'

Definition at line 34 of file class.ilPRGAssignmentDBRepository.php.

◆ ASSIGNMENT_FIELD_ROOT_PRG_ID

const ilPRGAssignmentDBRepository::ASSIGNMENT_FIELD_ROOT_PRG_ID = 'root_prg_id'

Definition at line 30 of file class.ilPRGAssignmentDBRepository.php.

◆ ASSIGNMENT_FIELD_USR_ID

const ilPRGAssignmentDBRepository::ASSIGNMENT_FIELD_USR_ID = 'usr_id'

Definition at line 29 of file class.ilPRGAssignmentDBRepository.php.

◆ ASSIGNMENT_TABLE

const ilPRGAssignmentDBRepository::ASSIGNMENT_TABLE = 'prg_usr_assignments'

Definition at line 27 of file class.ilPRGAssignmentDBRepository.php.

◆ DATE_FORMAT_ENDOFDAY

const ilPRGAssignmentDBRepository::DATE_FORMAT_ENDOFDAY = 'Y-m-d 23:59:59'

Definition at line 57 of file class.ilPRGAssignmentDBRepository.php.

◆ PROGRESS_FIELD_ASSIGNMENT_DATE

const ilPRGAssignmentDBRepository::PROGRESS_FIELD_ASSIGNMENT_DATE = 'assignment_date'

Definition at line 46 of file class.ilPRGAssignmentDBRepository.php.

◆ PROGRESS_FIELD_ASSIGNMENT_ID

const ilPRGAssignmentDBRepository::PROGRESS_FIELD_ASSIGNMENT_ID = 'assignment_id'

Definition at line 39 of file class.ilPRGAssignmentDBRepository.php.

◆ PROGRESS_FIELD_COMPLETION_BY

const ilPRGAssignmentDBRepository::PROGRESS_FIELD_COMPLETION_BY = 'completion_by'

Definition at line 45 of file class.ilPRGAssignmentDBRepository.php.

◆ PROGRESS_FIELD_COMPLETION_DATE

const ilPRGAssignmentDBRepository::PROGRESS_FIELD_COMPLETION_DATE = 'completion_date'

Definition at line 49 of file class.ilPRGAssignmentDBRepository.php.

◆ PROGRESS_FIELD_DEADLINE

const ilPRGAssignmentDBRepository::PROGRESS_FIELD_DEADLINE = 'deadline'

◆ PROGRESS_FIELD_INVALIDATED

const ilPRGAssignmentDBRepository::PROGRESS_FIELD_INVALIDATED = 'invalidated'

◆ PROGRESS_FIELD_IS_INDIVIDUAL

const ilPRGAssignmentDBRepository::PROGRESS_FIELD_IS_INDIVIDUAL = 'individual'

Definition at line 55 of file class.ilPRGAssignmentDBRepository.php.

◆ PROGRESS_FIELD_LAST_CHANGE

const ilPRGAssignmentDBRepository::PROGRESS_FIELD_LAST_CHANGE = 'last_change'

Definition at line 47 of file class.ilPRGAssignmentDBRepository.php.

◆ PROGRESS_FIELD_LAST_CHANGE_BY

const ilPRGAssignmentDBRepository::PROGRESS_FIELD_LAST_CHANGE_BY = 'last_change_by'

Definition at line 48 of file class.ilPRGAssignmentDBRepository.php.

◆ PROGRESS_FIELD_MAIL_SENT_RISKYTOFAIL

const ilPRGAssignmentDBRepository::PROGRESS_FIELD_MAIL_SENT_RISKYTOFAIL = 'sent_mail_risky_to_fail'

Definition at line 53 of file class.ilPRGAssignmentDBRepository.php.

◆ PROGRESS_FIELD_MAIL_SENT_WILLEXPIRE

const ilPRGAssignmentDBRepository::PROGRESS_FIELD_MAIL_SENT_WILLEXPIRE = 'sent_mail_expires'

Definition at line 54 of file class.ilPRGAssignmentDBRepository.php.

◆ PROGRESS_FIELD_POINTS

const ilPRGAssignmentDBRepository::PROGRESS_FIELD_POINTS = 'points'

Definition at line 42 of file class.ilPRGAssignmentDBRepository.php.

◆ PROGRESS_FIELD_POINTS_CUR

const ilPRGAssignmentDBRepository::PROGRESS_FIELD_POINTS_CUR = 'points_cur'

Definition at line 43 of file class.ilPRGAssignmentDBRepository.php.

◆ PROGRESS_FIELD_PRG_ID

const ilPRGAssignmentDBRepository::PROGRESS_FIELD_PRG_ID = 'prg_id'

Definition at line 41 of file class.ilPRGAssignmentDBRepository.php.

◆ PROGRESS_FIELD_STATUS

const ilPRGAssignmentDBRepository::PROGRESS_FIELD_STATUS = 'status'

◆ PROGRESS_FIELD_USR_ID

const ilPRGAssignmentDBRepository::PROGRESS_FIELD_USR_ID = 'usr_id'

Definition at line 40 of file class.ilPRGAssignmentDBRepository.php.

◆ PROGRESS_FIELD_VQ_DATE

const ilPRGAssignmentDBRepository::PROGRESS_FIELD_VQ_DATE = 'vq_date'

◆ PROGRESS_TABLE

const ilPRGAssignmentDBRepository::PROGRESS_TABLE = 'prg_usr_progress'

Definition at line 38 of file class.ilPRGAssignmentDBRepository.php.


The documentation for this class was generated from the following file: